TRASTORNOS DE LA HEMOSTASIA EN PEDIATRIADra. Pamela Bolaños  MelaraDr. Edgardo Ortiz CastanedaRESIDENTES DE TERCER AÑOHNNBB
OBJETIVOSEnunciar los conceptos básicos de la hemostasiaIdentificar los principales métodos diagnósticos de los trastornos hemorragíparosEstablecer pautas de aproximación ante un paciente con sospecha de trastorno de la coagulaciónDescibir los trastornos hemorragíparos más frecuentes en edad pediátrica (PTI, hemofilias, Enfermedad de VonWilembrant)
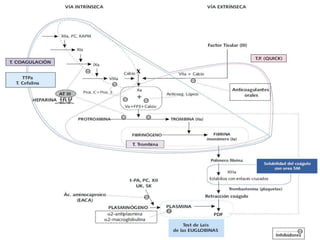
HEMOSTASIAProceso activo que coagula la sangre en las zonas donde se haya producido una lesión de los vasos sanguíneos.Limita la extensión del coáguloDetermina la desaparición del coágulo
Numerosas enzimas participan en su regulaciónEl ión calcio es escencial para su funcionamiento Existen dos vías de activación
Secuencia…HEMOSTASIA PRIMARIAVasoconstricción reflejaAdhesión plaquetaria  (FVW)Activación plaquetariaAgregación plaquetaria
HEMOSTASIA SECUNDARIATiene como objetivo formar un coágulo estable de fibrinaSe realiza principalmente por los factores de la coagulaciónIntervienen además los fosfolípidosplaquetarios y de los tejidos y el calcio
Sistema de fibrinolisisDestrucción de la fibrinaSe realiza por medio de la plasmina
Aproximación diagnósticaEl tipo de sangramiento orienta hacia la causaSangramiento de mucosas (defectos plaquetarios, VW, disfibrinogenemias)Hemorragia de tejido blando o hemartrosis (hemofilias)Hemorragia umbilical o retraso en la curación de heridas (FXIII)
Aproximación diagnósticaAntecedentes familiares de sangramiento excesivoHasta 30% de los diagnósticos nuevos de hemofilia no tienen historia familiar
Evaluación de laboratorioDebe recogerse una buena muestraNo usar heparinaSe debe recoger 4,5 ml en tubo de ensayo con citrato de sodio 0,5 ml (relación 1:10)Se debe procesar en las primeras 2 horas (4 si esta refrigerada)
Pruebas de cribadoTiempo de protrombinaTiempo de tromboplastina tisular activadoRecuento de plaquetasFrotis de sangre periféricaDosificación de factores específicos de la coagulación
Tiempo de protrombina TPSe realiza añadiendo un “reagente” de tromboplastina que contiene CaSe mide el tiempo de formación del coágulo por un medio automatizadoEs por lo general de 10 a 11 segMide la actividad de los factores:Fibrinógeno (I)Protrombina (II)V, VII y X
Se prolonga el tiempo hasta que uno de los factores involucrados esta por debajo del 30%O que el fibrinógeno es menor a 100 mg/dl
Tiempo de tromboplastina parcial activadaSe añaden fosfolípidos sin factor tisularAdemás introduciendo activación prolongada de los factores de contacto (F. XI, XII, prekalikreina, cininógeno de alto peso molecular)Por medio de preincubación con factores de superficie (celita, kaolin, silica)Posteriormente se agrega cloruro de calcio y se mide el tiempo en formar el coagulo.
TTPAMide los factores: Fibrinógeno (I)Protrombina (II)V, VIII, IX, X, XI, XIICalicreinaCininógeno de bajo peso molecular
Un paciente con sangramiento clínico con prolongación del TTPA, se debe a deficiencia de F. VIII, IX y XI.En la mayoría de casos se prolonga el TTPA hasta que el F. VIII ha descendido a menos del 35%.Valores de referencia son por lo genera de 26 a 35 seg. Pero varía según el método.
Tiempo de TrombinaMide el tiempo de conversión del fibrinógeno en fibrina inducida por la protrombina.Se agrega trombina bovina a la muestra citratadaValor medio entre 11 y 15 seg.Se prolonga  si el fibrinógeno esta disminuido en cantidad o calidad.
Conteo de plaquetasRango normal de 150 a 450 mil /cc.Puede se determinado por medios opticos o electrónicos
Tiempo de sangradoSe realiza por dos incisiones cutáneas en el antebrazo tras colocar un esfingomanómetro a 40 mmHgTiempo normal entre 4 y 8 min.Se prolonga con plaquetopenia por debajo de 100 mil o por defectos en la función plaquetaria.Se ha sustituido por el PFA
Disificación de factores de coagulaciónCuantifica de forma específica la concentración de los factores.Se realiza por medio de espectroscopía
Alteraciones PlaquetariasDisminución en el número de plaquetasTrombocitopernias centralesTrombocitopenias periféricasAlteración en la función plaquetaria
TrombocitopeniaReducción del volumen plaquetario por debajo de 150 mil/mm3Por disminución en la trombopoyesisPor secuestro esplénico o en otros órganosPor aumento en su destrucción por causas inmunitarias o no inmunitarias
Disminución de la trombopoyesisEnfermedades hereditariasEnfermedades adquiridasAnemia aplásicaSindromemielodisplásicoEnfermedad infiltrativaOsteopetrosisDeficiencia nutricionalInducida por fármacosHipoxia neonatal o insuficiencia placentaria
SecuestroHiperesplenismoHipotermiaQuemaduras
Aumento en la destrucción plaquetariaSíndromes de consumo primarioInmunitarioNo inmunitarioSíndromes de consumo combinado de plaquetas y fibrinógenoCIDKasabach – MerritSíndrome hemofagocítico de origen viral
Purpura Trombocitopenica IdiopáticaEs la causa más frecuenteAnticuerpos dirigidos contra la superficie plaquetariaInducida por infección viral (1-4 sem)Se asocia a infecciones por VEB y VIH
ManifestacionesPresencia de petequias y púrpura en niño de uno  a cuatro añosLos hallazgos clínicos se relacionan con el grado de plaquetopenia (menos de 20 mil)En el hemograma y FSP las demás líneas se encuentran respetadas
Pruebas de LaboratorioMO: Megacariocitos  normal o aumentado, las demás líneas están conservadasIndicaciones de AMO:Formula leucocitaria anormalAnemia no explicadaIndicios de enfermedad medular.
Diagnostico diferencialInducida por medicamentosSecuestro esplénico por Htportal inadvertidaFanconi en sus fases inicialesPuede se manifestación de otras enfermedades sistemicas (LED, VIH)
TratamientoSu utilidad es en el ascenso más rápido de plaquetasSe reserva la transfusión plaquetaria para casos graves
Tratamiento. Asesoramiento familiarIg IV, 0,8 a 1 g/kg/día por 1-2 díasTratamiento AntiD IV. 50-75 mg/kg en pacientes Rh positivoPrednisona: 1-4 mg/kg/día. Se debe descartar otras causas por medio de Mos.Se cumple por dos o tres semanas y luego se retira paulatinamente.
EsplenectomíaPTI crónica mayores de cuatro añosPTI complicada por hemorragia severa y recuento plaquetario que no sube a pesar de tratamiento médico.
PTI crónica.Persistencia por más de 6 mesesLa esplenectomía induce remisión en 64 – 48%
Deficiencia de los Factores de la CoagulaciónHemofilias (A, B y C)Deficiencia de Factor VIIDeficiencia de Factor XDeficiencia de ProtrombinaDeficiencia de Factor VDeficiencia Combinada de Factor V y VIIIDeficiencia de FibrinógenoDeficiencia de Factor XIIIDeficiencia de Antiplasmina
Hemofilia A y BGENERALIDADES:Enfermedades hemorrágicas hereditarias graves mas frecuentes.Ligadas al cromosoma XGen Factor VIII: brazo largo cromosoma Xq28Gen Factor IX: cromosoma Xq27Vida media mas larga del F IX
Hemofilias A y BComplejo activador del factor X (Tenasa: Ca, fosfolÍpido, factores VIII y IX).Factor VIIa + Factor Tisular activan el F IX para iniciar la coagulación.TP mide la activación del FX por el FVII, siendo normal el TP en deficiencia de FVIII y IX.
Hemofilias A y BFISIOPATOLOGIA:Retraso en la formación del coaguloCoagulo blando y friable (inadecuada generación de trombina).Hemorragia intraarticular cesa por taponamientoHemorragia abierta: coágulo friable con tendencia a producir nuevas hemorragias.
Hemofilias A y BMANIFESTACIONES CLINICAS:Manifestaciones fetales o desde el nacimiento2% con hemorragias intracraneales30% sangran con la circuncisiónSíntomas evidentes: equimosis, hematomas intramusculares y hemartrosis.
Hemofilias A y BMANIFESTACIONES CLINICAS:Hemartrosis: tobillos, rodillas y codos. Tumefacción, acumulo de liquido, sensación de calor y hormigueo articular.Articulación DIANAHemorragias musculares: M. psoas-iliaco Hemorragias del SNC, vía respiratoria alta, gastrointestinal.
Hemofilias A y BPRUEBAS DE LABORATORIO:TTPA prueba de detección analíticaHemofilia grave: TTPA 2-3 veces mayor Inhibidor (Anticuerpo) de F VIII o IX: mezcla de plasma normal con la del paciente no corrige el TTP.Análisis especifico de FVIII Y F IX confirman el Dx.Inhibidores: dirigidos contra el lugar de coagulación activa.
EVALUACIÓNTTPA TP normalTP TTPA normalTP  TTPAHemofilia?Dosif FVII y IXDosif. FVIIDosif. FVHemofiliaAHemofiliaBDeficitcongentito de Fact VIIDeficitcongenitodeFact V
Hemofilias A y BDIAGNOSTICO DIFERENCIAL:Manifestaciones hemorrágicas graves: trombocitopenia grave.Trastornos graves de la Fx plaquetaria:Sd. Bernard-SoulierTromboastenia de Glanzmann.Enfermedad de von Willebrand tipo 3 Deficiencia de vitamina K.
Hemofilias A y BGENETICA Y CLASIFICACION:Afecta a 1:5000 varones, de estos el 85% con déficit de FVIII y 10-15% de FIX.Afecta a todos los grupos étnicos.Gravedad se clasifica en función de la concentración basal del paciente de F VIII o FIX (1ml de plasma normal= 1UI de factor).Tienen disminuida la proteína factor de coagulación o esta no es funcional
Hemofilias A y BCLASIFICACION:Hemofilia grave: actividad <1%, hemorragias espontáneas.Hemofilia moderada: 1-5%, hemorragias por traumas leves.Hemofilia leve: >5%, por traumatismos importantes.Concentración hemostática de F VIII: >30-40% y de F IX >25-30%.
DEFICIENCIA DE FACTOR VIII Y IXTRATAMIENTO:Dosis de FVIII (UI)=% deseado (↑de FVIII)x peso (kg)x 0.5Dosis de FIX (UI)=% deseado (↑ de FIX)x peso (kg)x 1.4
Hemofilias A y BTRATAMIENTO:Hemorragia leve a moderada: incrementar la concentración del factor hasta niveles hemostáticos del 35-50%.Hemorragias graves: se debe intentar alcanzar niveles de actividad del 100%Tratamiento profilactico
DEFICIENCIA DE FACTOR XI (HEMOFILIA C)Enfermedad autosómica, con síntomas hemorrágicos leves a moderados.La gravedad de la hemorragia no es proporcional a la cantidad de factor existente.No existe ningún concentrado de FXI aprobado, por lo que es necesario usar PFC.La deficiencia de FXI se confirma mediante análisis específico.
DEFICIENCIA DE FACTOR XI (HEMOFILIA C)La infusión de plasma con 1UI/Kg suele incrementar la concentración plasmática a 2%.La vida media del FXI es ≥48 hrs.
ENFERMEDAD DE VON WILLEBRANDTrastorno hemorrágico hereditario mas frecuente.Prevalencia del 1-2%.Herencia autosómica dominante, predomina en el sexo femenino.Menorragia es uno de los síntomas principalesSe clasifica en tres tipos, se deben a mutaciones de los loci que codifican dominios funcionales distintos de la proteina del FvW.
ENFERMEDAD DE VON WILLEBRANDFISIOPATOLOGIA:FvW glucoproteína multimérica sintetizada por los megacariocitos y cels. EndotelialesDeficiencia cualitativa y cuantitativa de FvW.FvW actúa como proteína transportadora de         F VIII.Su deficiencia produce deficiencia de F VIII.
ENFERMEDAD DE VON WILLEBRANDMANIFESTACIONES CLINICAS:Hemorragia mucocutánea: equimosis, epistaxis, menorragia y hemorragias postoperatorias (amigdalectomías, exodoncias).FvW es una proteína de fase aguda, el estrés aumenta su concentración.Durante el embarazo tiende a duplicarse o triplicarse.Telangiectasias gastrointestinales
ENFERMEDAD DE VON WILLEBRANDVARIANTES:TIPO 1: 85%, epistaxis, equimosis y menorragia, tratamiento con desmopresina.TIPO 2A: proteólisis anormal de FvW.TIPO2B: FvW hiperactivo, tratamiento IV con FvW.TIPO 3: concentración inadecuada de FvW y baja de F VIII.
ENFERMEDAD DE VON WILLEBRANDTRATAMIENTO:Desmopresina: 0.3 µg/kg diluido en 100 ml SSN pasar en 30 min. Aumenta niveles de F VIIIC y FvW y acorta el tiempo de sangría.Productos derivados del plasma, concentrados de F VIIIC que contengan FvW.
ENFERMEDAD DE VON WILLEBRANDTRATAMIENTO:Antifibrinoliticos: Tx coadyuvante hemorragia de mucosas, hematomas leves y menorragia.Ac. Epsilonaminocaproico: 100 mg/kg c/6 hAc. Tranexamenico: 20 mg/kg c/8 h
ENFERMEDAD DE VON WILLEBRANDCOMPLICACIONES:Anemia grave Aguda (hipovolemia)Crónica (ferropenia)Hemorragias musculares o articulares (tipo 3)
BIBLIOGRAFIATratado de Pediatría Nelson, 18° Edición, Volumen 2, capitulo20, Págs.. 2060 – 2074.Tratado de Pediatría M. Cruz, Nueva Edición 2007, Volumen 2, capitulo 18.10, Pág. 1526 – 1537.Hematology of Infancy and Chilhood Nathan and Oski´s, 6° Edición, Volumen 2, 2003. Capitulo 39, Págs.. 1515 – 1522.
Trastornos de la hemostasia

Trastornos de la hemostasia

  • 1.
    TRASTORNOS DE LAHEMOSTASIA EN PEDIATRIADra. Pamela Bolaños MelaraDr. Edgardo Ortiz CastanedaRESIDENTES DE TERCER AÑOHNNBB
  • 2.
    OBJETIVOSEnunciar los conceptosbásicos de la hemostasiaIdentificar los principales métodos diagnósticos de los trastornos hemorragíparosEstablecer pautas de aproximación ante un paciente con sospecha de trastorno de la coagulaciónDescibir los trastornos hemorragíparos más frecuentes en edad pediátrica (PTI, hemofilias, Enfermedad de VonWilembrant)
  • 3.
    HEMOSTASIAProceso activo quecoagula la sangre en las zonas donde se haya producido una lesión de los vasos sanguíneos.Limita la extensión del coáguloDetermina la desaparición del coágulo
  • 4.
    Numerosas enzimas participanen su regulaciónEl ión calcio es escencial para su funcionamiento Existen dos vías de activación
  • 5.
    Secuencia…HEMOSTASIA PRIMARIAVasoconstricción reflejaAdhesiónplaquetaria (FVW)Activación plaquetariaAgregación plaquetaria
  • 7.
    HEMOSTASIA SECUNDARIATiene comoobjetivo formar un coágulo estable de fibrinaSe realiza principalmente por los factores de la coagulaciónIntervienen además los fosfolípidosplaquetarios y de los tejidos y el calcio
  • 9.
    Sistema de fibrinolisisDestrucciónde la fibrinaSe realiza por medio de la plasmina
  • 10.
    Aproximación diagnósticaEl tipode sangramiento orienta hacia la causaSangramiento de mucosas (defectos plaquetarios, VW, disfibrinogenemias)Hemorragia de tejido blando o hemartrosis (hemofilias)Hemorragia umbilical o retraso en la curación de heridas (FXIII)
  • 11.
    Aproximación diagnósticaAntecedentes familiaresde sangramiento excesivoHasta 30% de los diagnósticos nuevos de hemofilia no tienen historia familiar
  • 14.
    Evaluación de laboratorioDeberecogerse una buena muestraNo usar heparinaSe debe recoger 4,5 ml en tubo de ensayo con citrato de sodio 0,5 ml (relación 1:10)Se debe procesar en las primeras 2 horas (4 si esta refrigerada)
  • 15.
    Pruebas de cribadoTiempode protrombinaTiempo de tromboplastina tisular activadoRecuento de plaquetasFrotis de sangre periféricaDosificación de factores específicos de la coagulación
  • 16.
    Tiempo de protrombinaTPSe realiza añadiendo un “reagente” de tromboplastina que contiene CaSe mide el tiempo de formación del coágulo por un medio automatizadoEs por lo general de 10 a 11 segMide la actividad de los factores:Fibrinógeno (I)Protrombina (II)V, VII y X
  • 17.
    Se prolonga eltiempo hasta que uno de los factores involucrados esta por debajo del 30%O que el fibrinógeno es menor a 100 mg/dl
  • 18.
    Tiempo de tromboplastinaparcial activadaSe añaden fosfolípidos sin factor tisularAdemás introduciendo activación prolongada de los factores de contacto (F. XI, XII, prekalikreina, cininógeno de alto peso molecular)Por medio de preincubación con factores de superficie (celita, kaolin, silica)Posteriormente se agrega cloruro de calcio y se mide el tiempo en formar el coagulo.
  • 19.
    TTPAMide los factores:Fibrinógeno (I)Protrombina (II)V, VIII, IX, X, XI, XIICalicreinaCininógeno de bajo peso molecular
  • 20.
    Un paciente consangramiento clínico con prolongación del TTPA, se debe a deficiencia de F. VIII, IX y XI.En la mayoría de casos se prolonga el TTPA hasta que el F. VIII ha descendido a menos del 35%.Valores de referencia son por lo genera de 26 a 35 seg. Pero varía según el método.
  • 21.
    Tiempo de TrombinaMideel tiempo de conversión del fibrinógeno en fibrina inducida por la protrombina.Se agrega trombina bovina a la muestra citratadaValor medio entre 11 y 15 seg.Se prolonga si el fibrinógeno esta disminuido en cantidad o calidad.
  • 22.
    Conteo de plaquetasRangonormal de 150 a 450 mil /cc.Puede se determinado por medios opticos o electrónicos
  • 23.
    Tiempo de sangradoSerealiza por dos incisiones cutáneas en el antebrazo tras colocar un esfingomanómetro a 40 mmHgTiempo normal entre 4 y 8 min.Se prolonga con plaquetopenia por debajo de 100 mil o por defectos en la función plaquetaria.Se ha sustituido por el PFA
  • 24.
    Disificación de factoresde coagulaciónCuantifica de forma específica la concentración de los factores.Se realiza por medio de espectroscopía
  • 25.
    Alteraciones PlaquetariasDisminución enel número de plaquetasTrombocitopernias centralesTrombocitopenias periféricasAlteración en la función plaquetaria
  • 26.
    TrombocitopeniaReducción del volumenplaquetario por debajo de 150 mil/mm3Por disminución en la trombopoyesisPor secuestro esplénico o en otros órganosPor aumento en su destrucción por causas inmunitarias o no inmunitarias
  • 27.
    Disminución de latrombopoyesisEnfermedades hereditariasEnfermedades adquiridasAnemia aplásicaSindromemielodisplásicoEnfermedad infiltrativaOsteopetrosisDeficiencia nutricionalInducida por fármacosHipoxia neonatal o insuficiencia placentaria
  • 28.
  • 29.
    Aumento en ladestrucción plaquetariaSíndromes de consumo primarioInmunitarioNo inmunitarioSíndromes de consumo combinado de plaquetas y fibrinógenoCIDKasabach – MerritSíndrome hemofagocítico de origen viral
  • 30.
    Purpura Trombocitopenica IdiopáticaEsla causa más frecuenteAnticuerpos dirigidos contra la superficie plaquetariaInducida por infección viral (1-4 sem)Se asocia a infecciones por VEB y VIH
  • 31.
    ManifestacionesPresencia de petequiasy púrpura en niño de uno a cuatro añosLos hallazgos clínicos se relacionan con el grado de plaquetopenia (menos de 20 mil)En el hemograma y FSP las demás líneas se encuentran respetadas
  • 32.
    Pruebas de LaboratorioMO:Megacariocitos normal o aumentado, las demás líneas están conservadasIndicaciones de AMO:Formula leucocitaria anormalAnemia no explicadaIndicios de enfermedad medular.
  • 34.
    Diagnostico diferencialInducida pormedicamentosSecuestro esplénico por Htportal inadvertidaFanconi en sus fases inicialesPuede se manifestación de otras enfermedades sistemicas (LED, VIH)
  • 35.
    TratamientoSu utilidad esen el ascenso más rápido de plaquetasSe reserva la transfusión plaquetaria para casos graves
  • 36.
    Tratamiento. Asesoramiento familiarIgIV, 0,8 a 1 g/kg/día por 1-2 díasTratamiento AntiD IV. 50-75 mg/kg en pacientes Rh positivoPrednisona: 1-4 mg/kg/día. Se debe descartar otras causas por medio de Mos.Se cumple por dos o tres semanas y luego se retira paulatinamente.
  • 37.
    EsplenectomíaPTI crónica mayoresde cuatro añosPTI complicada por hemorragia severa y recuento plaquetario que no sube a pesar de tratamiento médico.
  • 38.
    PTI crónica.Persistencia pormás de 6 mesesLa esplenectomía induce remisión en 64 – 48%
  • 39.
    Deficiencia de losFactores de la CoagulaciónHemofilias (A, B y C)Deficiencia de Factor VIIDeficiencia de Factor XDeficiencia de ProtrombinaDeficiencia de Factor VDeficiencia Combinada de Factor V y VIIIDeficiencia de FibrinógenoDeficiencia de Factor XIIIDeficiencia de Antiplasmina
  • 40.
    Hemofilia A yBGENERALIDADES:Enfermedades hemorrágicas hereditarias graves mas frecuentes.Ligadas al cromosoma XGen Factor VIII: brazo largo cromosoma Xq28Gen Factor IX: cromosoma Xq27Vida media mas larga del F IX
  • 41.
    Hemofilias A yBComplejo activador del factor X (Tenasa: Ca, fosfolÍpido, factores VIII y IX).Factor VIIa + Factor Tisular activan el F IX para iniciar la coagulación.TP mide la activación del FX por el FVII, siendo normal el TP en deficiencia de FVIII y IX.
  • 42.
    Hemofilias A yBFISIOPATOLOGIA:Retraso en la formación del coaguloCoagulo blando y friable (inadecuada generación de trombina).Hemorragia intraarticular cesa por taponamientoHemorragia abierta: coágulo friable con tendencia a producir nuevas hemorragias.
  • 43.
    Hemofilias A yBMANIFESTACIONES CLINICAS:Manifestaciones fetales o desde el nacimiento2% con hemorragias intracraneales30% sangran con la circuncisiónSíntomas evidentes: equimosis, hematomas intramusculares y hemartrosis.
  • 44.
    Hemofilias A yBMANIFESTACIONES CLINICAS:Hemartrosis: tobillos, rodillas y codos. Tumefacción, acumulo de liquido, sensación de calor y hormigueo articular.Articulación DIANAHemorragias musculares: M. psoas-iliaco Hemorragias del SNC, vía respiratoria alta, gastrointestinal.
  • 45.
    Hemofilias A yBPRUEBAS DE LABORATORIO:TTPA prueba de detección analíticaHemofilia grave: TTPA 2-3 veces mayor Inhibidor (Anticuerpo) de F VIII o IX: mezcla de plasma normal con la del paciente no corrige el TTP.Análisis especifico de FVIII Y F IX confirman el Dx.Inhibidores: dirigidos contra el lugar de coagulación activa.
  • 46.
    EVALUACIÓNTTPA TP normalTPTTPA normalTP  TTPAHemofilia?Dosif FVII y IXDosif. FVIIDosif. FVHemofiliaAHemofiliaBDeficitcongentito de Fact VIIDeficitcongenitodeFact V
  • 47.
    Hemofilias A yBDIAGNOSTICO DIFERENCIAL:Manifestaciones hemorrágicas graves: trombocitopenia grave.Trastornos graves de la Fx plaquetaria:Sd. Bernard-SoulierTromboastenia de Glanzmann.Enfermedad de von Willebrand tipo 3 Deficiencia de vitamina K.
  • 48.
    Hemofilias A yBGENETICA Y CLASIFICACION:Afecta a 1:5000 varones, de estos el 85% con déficit de FVIII y 10-15% de FIX.Afecta a todos los grupos étnicos.Gravedad se clasifica en función de la concentración basal del paciente de F VIII o FIX (1ml de plasma normal= 1UI de factor).Tienen disminuida la proteína factor de coagulación o esta no es funcional
  • 49.
    Hemofilias A yBCLASIFICACION:Hemofilia grave: actividad <1%, hemorragias espontáneas.Hemofilia moderada: 1-5%, hemorragias por traumas leves.Hemofilia leve: >5%, por traumatismos importantes.Concentración hemostática de F VIII: >30-40% y de F IX >25-30%.
  • 50.
    DEFICIENCIA DE FACTORVIII Y IXTRATAMIENTO:Dosis de FVIII (UI)=% deseado (↑de FVIII)x peso (kg)x 0.5Dosis de FIX (UI)=% deseado (↑ de FIX)x peso (kg)x 1.4
  • 51.
    Hemofilias A yBTRATAMIENTO:Hemorragia leve a moderada: incrementar la concentración del factor hasta niveles hemostáticos del 35-50%.Hemorragias graves: se debe intentar alcanzar niveles de actividad del 100%Tratamiento profilactico
  • 53.
    DEFICIENCIA DE FACTORXI (HEMOFILIA C)Enfermedad autosómica, con síntomas hemorrágicos leves a moderados.La gravedad de la hemorragia no es proporcional a la cantidad de factor existente.No existe ningún concentrado de FXI aprobado, por lo que es necesario usar PFC.La deficiencia de FXI se confirma mediante análisis específico.
  • 54.
    DEFICIENCIA DE FACTORXI (HEMOFILIA C)La infusión de plasma con 1UI/Kg suele incrementar la concentración plasmática a 2%.La vida media del FXI es ≥48 hrs.
  • 55.
    ENFERMEDAD DE VONWILLEBRANDTrastorno hemorrágico hereditario mas frecuente.Prevalencia del 1-2%.Herencia autosómica dominante, predomina en el sexo femenino.Menorragia es uno de los síntomas principalesSe clasifica en tres tipos, se deben a mutaciones de los loci que codifican dominios funcionales distintos de la proteina del FvW.
  • 56.
    ENFERMEDAD DE VONWILLEBRANDFISIOPATOLOGIA:FvW glucoproteína multimérica sintetizada por los megacariocitos y cels. EndotelialesDeficiencia cualitativa y cuantitativa de FvW.FvW actúa como proteína transportadora de F VIII.Su deficiencia produce deficiencia de F VIII.
  • 57.
    ENFERMEDAD DE VONWILLEBRANDMANIFESTACIONES CLINICAS:Hemorragia mucocutánea: equimosis, epistaxis, menorragia y hemorragias postoperatorias (amigdalectomías, exodoncias).FvW es una proteína de fase aguda, el estrés aumenta su concentración.Durante el embarazo tiende a duplicarse o triplicarse.Telangiectasias gastrointestinales
  • 58.
    ENFERMEDAD DE VONWILLEBRANDVARIANTES:TIPO 1: 85%, epistaxis, equimosis y menorragia, tratamiento con desmopresina.TIPO 2A: proteólisis anormal de FvW.TIPO2B: FvW hiperactivo, tratamiento IV con FvW.TIPO 3: concentración inadecuada de FvW y baja de F VIII.
  • 59.
    ENFERMEDAD DE VONWILLEBRANDTRATAMIENTO:Desmopresina: 0.3 µg/kg diluido en 100 ml SSN pasar en 30 min. Aumenta niveles de F VIIIC y FvW y acorta el tiempo de sangría.Productos derivados del plasma, concentrados de F VIIIC que contengan FvW.
  • 60.
    ENFERMEDAD DE VONWILLEBRANDTRATAMIENTO:Antifibrinoliticos: Tx coadyuvante hemorragia de mucosas, hematomas leves y menorragia.Ac. Epsilonaminocaproico: 100 mg/kg c/6 hAc. Tranexamenico: 20 mg/kg c/8 h
  • 61.
    ENFERMEDAD DE VONWILLEBRANDCOMPLICACIONES:Anemia grave Aguda (hipovolemia)Crónica (ferropenia)Hemorragias musculares o articulares (tipo 3)
  • 62.
    BIBLIOGRAFIATratado de PediatríaNelson, 18° Edición, Volumen 2, capitulo20, Págs.. 2060 – 2074.Tratado de Pediatría M. Cruz, Nueva Edición 2007, Volumen 2, capitulo 18.10, Pág. 1526 – 1537.Hematology of Infancy and Chilhood Nathan and Oski´s, 6° Edición, Volumen 2, 2003. Capitulo 39, Págs.. 1515 – 1522.