V - Ene./10
MANUAL DE CRÉDITO
Modelo Genérico para Intermediario Financiero
Rural: SOCIEDAD FINANCIERA DE OBJETO MÚLTIPLE
(SOFOM)
Proyecto: Cooperación Técnica ATN/ME-9118-ME
Apoyo a Intermediarios Financieros Rurales
México, Enero 2010
MANUAL DE CRÉDITO
SOCIEDAD FINANCIERA DE
OBJETO MÚLTIPLE
ÍNDICE DE CONTENIDO
Elaborado por: SIC DESARROLLO Aprobado por:
Vigencia: Indefinido Actualización: Julio 2011 Página 2 de 139
V - Ene./10
ÍNDICE DE CONTENIDO
Página
Capítulo I: Políticas de Crédito
1. OBJETIVOS GENERALES .......................................................................................... 7
2. OBJETIVOS ESPECÍFICOS ........................................................................................ 7
3. MARCO LEGAL..................................................................................................... 9
4. APROBACIÓN, DIVULGACIÓN Y ACTUALIZACIÓN .............................................................. 9
5. ORIGEN Y APLICACIÓN DE LOS RECURSOS .................................................................. 10
6. CALCE FINANCIERO............................................................................................. 10
7. LA CONCENTRACIÓN DE RIESGOS ............................................................................ 10
8. ACTIVIDADES NO FINANCIABLES.............................................................................. 11
9. DESCENTRALIZACIÓN........................................................................................... 11
10. MONEDA DE LOS CRÉDITOS ................................................................................... 12
11. SUJETOS DE CRÉDITO.......................................................................................... 12
12. GENERO.......................................................................................................... 13
13. LÍMITE DE CRÉDITOS........................................................................................... 13
14. AVALES .......................................................................................................... 13
15. GARANTÍA LÍQUIDA DE LOS PRÉSTAMOS.................................................................... 14
16. PUBLICACIONES................................................................................................. 14
17. PAGARÉS......................................................................................................... 14
18. LÍMITES INDIVIDUALES Y GLOBALES DEL CRÉDITO......................................................... 14
19. DOCUMENTOS BÁSICOS PARA LA FORMALIZACIÓN DE UNA SOLICITUD .................................. 14
20. ACTUALIZACIÓN DE INFORMACIÓN SOBRE LOS ACREDITADOS............................................ 14
21. CLASIFICACIÓN DE LOS ACREDITADOS SEGÚN LA SOCIEDAD FINANCIERA DE OBJETO MÚLTIPLE.... 15
22. CLASIFICACIÓN DE LOS CRÉDITOS SEGÚN LA CNBV ...................................................... 15
23. CLASIFICACIÓN DE LOS ACREDITADOS SEGÚN LAS ZONAS GEOGRÁFICAS .............................. 16
24. CLASIFICACIÓN DE LOS CRÉDITOS, SEGÚN LA ANTIGÜEDAD Y LA PUNTUALIDAD....................... 17
25. CLASIFICACIÓN DE LOS CRÉDITOS SEGÚN EL DESTINO.................................................... 18
26. CLASIFICACIÓN CONTABLE DE LOS CRÉDITOS............................................................... 19
27. CLASIFICACIÓN DE LAS ACTIVIDADES DE LOS PEQUEÑOS Y MEDIANOS PRODUCTORES RURALES ... 20
28. PLAZOS DE FINANCIAMIENTO ................................................................................. 20
29. FRECUENCIAS DE PAGO ........................................................................................ 21
30. MONTOS DE FINANCIAMIENTO ................................................................................ 21
31. GARANTÍAS ...................................................................................................... 22
32. TASAS DE INTERÉS, GASTOS Y SEGUROS ................................................................... 25
33. INTERESES MORATORIOS Y CARGOS ......................................................................... 28
34. FILOSOFÍA Y TECNOLOGÍA CREDITICIA ...................................................................... 29
35. CAPTACIÓN DE ACREDITADOS................................................................................. 29
36. CONOCIMIENTO DE LOS ACREDITADOS ...................................................................... 31
37. PROCESO DE ANÁLISIS PARA EL OTORGAMIENTO DE CRÉDITOS.......................................... 31
38. LA PROPUESTA DE FINANCIAMIENTO ........................................................................ 33
39. LOS COMITÉS DE CRÉDITO .................................................................................... 34
40. DESEMBOLSO DE LOS CRÉDITOS ............................................................................. 36
41. VENCIMIENTO DE LOS CRÉDITOS ............................................................................. 37
42. PREPAGOS PARA CANCELACIONES ............................................................................ 37
43. SISTEMA DE CALIFICACIÓN DE CLIENTES.................................................................... 37
44. ZONIFICACIÓN DE LA CARTERA ............................................................................... 38
45. ZONAS DE ALTO RIESGO ...................................................................................... 39
46. REVERSIÓN DE OPERACIONES................................................................................. 39
47. GESTIÓN DE RECUPERACIÓN, SEGUIMIENTO Y CONTROL DE CRÉDITOS ATRASADOS. ................ 39
48. EL COMITÉ DE MORA ........................................................................................... 40
MANUAL DE CRÉDITO
SOCIEDAD FINANCIERA DE
OBJETO MÚLTIPLE
ÍNDICE DE CONTENIDO
Elaborado por: SIC DESARROLLO Aprobado por:
Vigencia: Indefinido Actualización: Julio 2011 Página 3 de 139
V - Ene./10
49. GESTIÓN DE RECUPERACIÓN, SEGUIMIENTO Y CONTROL A TRAVÉS DEL PERSONAL DE RECUPERACIÓN
Y GERENTES DE SUCURSALES ................................................................................. 40
50. MECANISMOS DE NEGOCIACIÓN .............................................................................. 42
51. BIENES ADJUDICADOS ENTREGADOS VOLUNTARIAMENTE O POR PROCESO JUDICIAL.................. 45
52. CONSTITUCIÓN DE PROVISIONES............................................................................. 46
53. CASTIGO DE CARTERA ......................................................................................... 47
54. POLÍTICAS PARTICULARES PARA PRODUCTOS CREDITICIOS............................................... 47
Capítulo II: Procedimientos Crediticios
1. OBJETIVO ........................................................................................................ 49
2. PROMOCIÓN DEL CRÉDITO..................................................................................... 50
3. CONSULTA EN LAS SOCIEDADES DE INFORMACIÓN CREDITICIA .......................................... 55
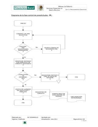
4. CONTROL DE LAS PRE SOLICITUDES ......................................................................... 58
5. VISITA DE EVALUACIÓN AL SOLICITANTE.................................................................... 61
6. COMITÉ DE CRÉDITO ........................................................................................... 65
7. FORMALIZACIÓN Y DESEMBOLSO DEL CRÉDITO............................................................. 69
8. PROCEDIMIENTO DE RECUPERACIÓN ......................................................................... 74
Capítulo III: Reglamento de Crédito por Producto
1. CRÉDITO PARA CAPITAL DE TRABAJO ........................................................................ 84
2. CRÉDITO PARA LA COMPRA DE ACTIVOS FIJOS O REFACCIONARIO....................................... 86
3. CRÉDITO ESTACIONAL O PARALELO .......................................................................... 89
4. CRÉDITO AUTOMÁTICO O LÍNEA DE CRÉDITO ............................................................... 92
5. CRÉDITO PARA CONSTRUCCIÓN, AMPLIACIÓN O REFACCIÓN DE VIVIENDA ............................. 94
6. DESCUENTO DE DOCUMENTOS ................................................................................ 96
7. CRÉDITO HABILITACIÓN O AVÍO .............................................................................. 98
8. ARRENDAMIENTO FINANCIERO .............................................................................. 101
9. BANCOS COMUNALES......................................................................................... 103
10. CRÉDITO DE CONSUMO ...................................................................................... 106
11. GRUPOS SOLIDARIOS ........................................................................................ 108
Anexos
ANEXO N° 1: GLOSARIO DE TÉRMINOS .......................................................................... 111
ANEXO N° 2: DOCUMENTOS BÁSICOS PARA LA FORMALIZACIÓN DE LAS SOLICITUDES DE CRÉDITO .... 120
ANEXO N° 3: RECOMENDACIONES PARA LA CONSTITUCIÓN DE GARANTÍAS................................. 122
ANEXO N° 4: TABLA DE GARANTÍAS Y COBERTURA DE LOS PRÉSTAMOS..................................... 124
ANEXO N° 5: NIVELES DE APROBACIÓN ......................................................................... 126
ANEXO N° 6: LISTA DE VERIFICACIÓN DE DOCUMENTOS ...................................................... 127
ANEXO N° 7: MODELO BÁSICO DE CARTAS DE RECLAMO ...................................................... 128
ANEXO N° 8: MODELO DE ACTA DE COMPROMISO DE PAGO .................................................. 130
ANEXO N° 9: MODELO ENTREGA VOLUNTARIA DE BIENES (PARA ACREDITADOS EN MORA) ............. 131
ANEXO N° 10: SEGUIMIENTO DE ACREDITADOS CON PROBLEMA DE PAGO ................................... 132
ANEXO N° 11: MODELO DE SOLICITUD DE REFINANCIAMIENTO................................................ 133
ANEXO N° 12: TRASPASO DE ACREDITADOS ATRASADOS A GESTIÓN JUDICIAL ............................. 134
ANEXO N° 13: MODELO ACTA DE COMITÉ DE CRÉDITO E INSTRUCTIVO DE UTILIZACIÓN .................. 135
ANEXO N° 14: ORDENAMIENTO DE LOS DOCUMENTOS Y FORMULARIOS EN EL EXPEDIENTE................ 136
ANEXO N° 15: GASTOS DE COBRANZA (LA TASA DE INTERÉS MORATORIO SE COBRARÁ EN FUNCIÓN DE
LAS DISPOSICIONES LEGALES VIGENTES) ........................................................ 137
ANEXO N° 16: FORMATO DE SOLICITUD DE CRÉDITO ........................................................... 138
ANEXO N°17: TASAS DE INTERÉS ACTIVAS……………………………………………….………………………….……… 138
MANUAL DE CRÉDITO
SOCIEDAD FINANCIERA DE
OBJETO MÚLTIPLE
INTRODUCCIÓN
Elaborado por: SIC DESARROLLO Aprobado por:
Vigencia: Indefinido Actualización: Julio 2011 Página 4 de 139
V - Ene./10
Glosario de Abreviaturas
SOFOM: Sociedad Financiera de Objeto Múltiple
SOFON E.R.: Sociedad Financiera de Objeto Múltiple Entidad Regulada
SOFOM E.N.R: Sociedad Financiera de Objeto Múltiple Entidad No Regulada
SHCP: Secretaría de Hacienda y Crédito Público
LGOAAC: Ley General de Organizaciones y Actividades Auxiliares del Crédito
CNBV: Comisión Nacional Bancaria y de Valores
LGTOC: Ley General de Títulos y Operaciones de Crédito
LGSM: Ley General de Sociedades Mercantiles
IFR: Intermediarios Financieros Rurales
CPP: Costo Porcentual Promedio de Captación
CETES: Certificados de la Tesorería de la Federación
TIIE: Tasa de Interés Interbancaria de Equilibrio
UDI: Unidad de Inversión
CAT: Costo Anual Total de Financiamiento
RPPyC: Registro Público de la Propiedad y de Comercio
MANUAL DE CRÉDITO
SOCIEDAD FINANCIERA DE
OBJETO MÚLTIPLE
INTRODUCCIÓN
Elaborado por: SIC DESARROLLO Aprobado por:
Vigencia: Indefinido Actualización: Julio 2011 Página 5 de 139
V - Ene./10
Introducción
Considerando la importancia de contar con un Manual de Políticas, Procedimientos y
Reglamento de Productos Crediticios que proporcione información adecuada para la toma de
decisiones de los funcionarios responsables a los diferentes niveles de la organización, se ha
desarrollado el presente documento respetando los siguientes factores:
• La visión, misión, filosofía, políticas, procedimientos, normas, estrategias, objetivos y/o
reglamentos vigentes.
• Las estructuras organizacionales necesarias para el desarrollo de la actividad.
• El grado de autonomía y de coordinación requeridos para el adecuado desenvolvimiento
de los productos.
• Los mecanismos de control que deberán ser utilizados.
• Los procesos crediticios.
El presente Manual General de Crédito norma las políticas, los procedimientos técnicos, de
operaciones y legales, requisitos, garantías, mecanismos y niveles de aprobación para el
otorgamiento de créditos de las Instituciones Financieras Rurales de Crédito, alcanzando su
aplicación a todos los directivos y empleados de la institución que tengan participación y
responsabilidad en el otorgamiento y recuperación de créditos.
Para una mejor comprensión se lo ha divido el documento en tres capítulos, a saber:
Capítulo I: Políticas de Crédito. Son principios generales de crédito a los que debemos
ceñirnos a fin de disponer de una cartera que satisfaga los requisitos de seguridad, liquidez,
riesgo y rentabilidad.
Capítulo II: Procedimientos Crediticios. Es la descripción de los pasos básicos que se
deberán seguir para el otorgamiento de un crédito, desde el inicio de la relación con el
solicitante. La descripción de los pasos se realiza en forma correlativa y atendiendo a las
diferentes etapas que se deberán seguir, tiempos invertidos y responsables de cada una de
ellas.
Capítulo III: Reglamento de Crédito por Producto. Es la descripción detallada de los
productos comercializados por la Sociedad Financiera de Objeto Múltiple, conteniendo una
definición del grupo meta para el cual está diseñado el producto, requisitos básicos para
acceder al mismo, destino del crédito, moneda en la cual podrá ser desembolsado, montos,
plazos, tasa de interés aplicada, tipo de amortización disponible y garantías requeridas.
El presente Manual es aprobado en Sesión de Consejo de Administración y materializado por
acto resolutivo de la Presidencia del Consejo de Administración. Será modificado o
reestructurado cuando el Consejo de Administración fije una nueva política crediticia, cuando
los Comités eleven nuevas propuestas o las normas legales establezcan un nuevo
mecanismo de gestión de créditos.
En el Manual de Políticas se establecen los términos y condiciones aplicables en general a
todos los productos crediticios; cualquier excepción a las Políticas Generales, será
expresamente indicada en el Reglamento de Crédito de cada producto. Si alguna disposición
indicada en los Reglamentos de Crédito no guardare consonancia con las indicadas en el
Manual de Políticas, prevalecerá lo establecido en el Manual de Políticas.
MANUAL DE CRÉDITO
SOCIEDAD FINANCIERA DE
OBJETO MÚLTIPLE
CAP. I: POLÍTICAS DE CRÉDITO
Elaborado por: SIC DESARROLLO Aprobado por:
Vigencia: Indefinido Actualización: Julio 2011 Página 6 de 139
V - Ene./10
CAPÍTULO I: POLÍTICAS DE
CRÉDITO
MANUAL DE CRÉDITO
SOCIEDAD FINANCIERA DE
OBJETO MÚLTIPLE
CAP. I: POLÍTICAS DE CRÉDITO
Elaborado por: SIC DESARROLLO Aprobado por:
Vigencia: Indefinido Actualización: Julio 2011 Página 7 de 139
V - Ene./10
1. Objetivos Generales
La definición de las Políticas Generales de Crédito constituyen los lineamientos centrales
para la adecuada administración de la cartera activa y su objetivo principal es alcanzar la
estandarización de los criterios rectores de la actividad crediticia, así como de los procesos y
procedimientos operacionales del área de créditos. Además, se pretende comunicar la
estructura organizacional, las funciones, y las normas en vigencia, de forma que todos los
funcionarios de la organización estén en conocimiento de la información y documentación
necesaria en el momento de tomar decisiones.
El objetivo del presente Manual es establecer las normas y lineamientos correspondientes
para la ejecución de las operaciones crediticias en sus diversos productos, que realicen las
Sociedades Financieras de Objeto Múltiple, instruyendo al personal sobre aspectos
fundamentales como objetivos, funciones, relaciones, políticas, procedimientos y normas
establecidas. Se apunta a que la entidad cuente con una clara orientación en la aplicación de
los fondos recibidos de sus financiadores y accionistas, en operaciones sanas y líquidas y
dirigidas a los segmentos meta de la Sociedad Financiera de Objeto Múltiple.
El Manual permite precisar las funciones y relaciones de cada persona involucrada en las
actividades crediticias para deslindar responsabilidades, evitar duplicidad de trabajos y
detectar omisiones. Al contar con una adecuada definición de responsabilidades, se puede
lograr una correcta ejecución de las labores asignadas y propiciar la uniformidad en los
procesos de trabajo.
Con el Manual se podrá contar con una política coherente, claramente explícita y escrita que
sea complemento de la planificación estratégica definida a través de metas, objetivos y
presupuestos, a fin de aumentar el valor del patrimonio en beneficio de todos los
funcionarios, inversionistas y accionistas de la Institución. Este documento constituye un
elemento vital para todas las áreas involucradas en el proceso crediticio, en cada una de sus
instancias, lo que no implica el sometimiento constante a disposiciones rígidas. La política se
establecerá en sus factores básicos, pero será examinada constantemente a la luz de las
cambiantes circunstancias.
Se busca establecer lineamientos específicos a ser aplicados para los productos crediticios,
que, además, contribuyan a diferenciar los tipos de segmentos que atenderá la institución y
satisfacer todas sus necesidades, por tanto, el Manual de Políticas debe servir como medio
de integración y orientación al personal de reciente ingreso facilitando su incorporación a las
distintas funciones operacionales.
Con una política descriptiva, se hacen más fáciles las decisiones de aprobación o rechazo de
las operaciones, las solicitudes pueden ser resueltas con mayor celeridad, haciendo
innecesario el estudio de aquellas operaciones que no se adapten a las condiciones
generales mínimas exigidas.
2. Objetivos Específicos
2.1. Aplicar criterios homogéneos en la Sociedad Financiera de Objeto Múltiple para el
otorgamiento de créditos.
2.2. Establecer los lineamientos crediticios a ser aplicados por el personal de la institución
involucrado en los procesos de créditos.
2.3. El Manual de Políticas, el Manual de Procedimientos y los Reglamentos
pormenorizados, facilitarán el control de las gestiones crediticias y el cumplimiento de
MANUAL DE CRÉDITO
SOCIEDAD FINANCIERA DE
OBJETO MÚLTIPLE
CAP. I: POLÍTICAS DE CRÉDITO
Elaborado por: SIC DESARROLLO Aprobado por:
Vigencia: Indefinido Actualización: Julio 2011 Página 8 de 139
V - Ene./10
las normas establecidas, para así poder introducir las acciones correctivas o de
mejora continua.
2.4. Establecer los mecanismos de gestión de créditos, límites, constitución de garantías,
evaluación, y niveles de aprobación para créditos que se otorga a los solicitantes,
precisando sus derechos y obligaciones como sujetos de crédito así como de los
avales.
2.5. Establecer los medios de recuperación de los créditos otorgados con los menores
costos posibles para las SOFOM.
2.6. Crear los mecanismos de devolución oportuna de los créditos.
2.7. Promover el otorgamiento de los créditos estableciendo mecanismos que faciliten los
mismos.
2.8. Minimizar los riesgos en el otorgamiento de créditos y facilitar las recuperaciones.
2.9. Orientar a dirigentes y trabajadores en materia crediticia.
2.10. Basar el otorgamiento crediticio en la evaluación individual de cada solicitante,
realizada por personal competente de la Institución.
2.11. Basar el proceso de recuperación de la cartera morosa a través de un sistema
definido de normas de acciones a seguir y persona responsable de su ejecución.
2.12. Evaluar la capacidad de pago de los solicitantes realizando visitas de evaluación,
considerando para esta evaluación el conjunto de sus propiedades, ingresos y
egresos, así como su endeudamiento en el sistema financiero, bancario y cualquier
otra obligación pendiente de pago, pensando en satisfacer todas sus necesidades
financieras y consiguiendo la fidelización del solicitante con la Sociedad Financiera de
Objeto Múltiple.
2.13. Mantener el equilibrio entre: la necesidad, la capacidad de pago, las garantías, la
solvencia moral del solicitante, las políticas crediticias de la Sociedad Financiera de
Objeto Múltiple y el reglamento de crédito de cada producto.
2.14. Orientar el crédito hacia el financiamiento de actividades productivas, desalentando la
especulación y favoreciendo la inversión, producción, comercialización y consumo de
bienes y servicios requeridos por el mercado.
2.15. Lograr una adecuada distribución de los préstamos, atomizando los riesgos, por
solicitante, por sectores económicos y por áreas geográficas.
2.16. Contribuir a la fijación de tasas de interés para las operaciones activas, que permitan
obtener una tasa de rentabilidad positiva en términos reales considerando
condiciones competitivas de mercado y las regulaciones que enmarcan el contexto
legal de la Sociedad Financiera de Objeto Múltiple.
2.17. Optimizar los mecanismos de administración, seguimiento y control de los créditos
otorgados, siendo proactivos ante posibles situaciones de falta de pago por parte de
los acreditados.
2.18. Generar provisiones para créditos de dudoso cobro, adecuadas para la cobertura de
las posibles pérdidas por incobrabilidad.
2.19. Establecer un adecuado sistema de cobertura de los créditos, con garantías reales o
no, que puedan servir como alternativa de pago y como elemento de presión
sicológica ante situaciones de falta de pago.
2.20. Conocer a todos los solicitantes, las características de sus actividades económicas,
del entorno comercial, laboral y personal en que se desenvuelven para poder
atenderles adecuadamente en todas sus necesidades financieras.
MANUAL DE CRÉDITO
SOCIEDAD FINANCIERA DE
OBJETO MÚLTIPLE
CAP. I: POLÍTICAS DE CRÉDITO
Elaborado por: SIC DESARROLLO Aprobado por:
Vigencia: Indefinido Actualización: Julio 2011 Página 9 de 139
V - Ene./10
3. Marco Legal
Todas las disposiciones establecidas en el presente Manual de Políticas, Manual de
Procedimientos y Reglamentos de Productos Crediticios se han elaborado considerando los
aspectos legales según:
1. Ley General de Organizaciones y Actividades Auxiliares del Crédito.
2. Ley General de Títulos y Operaciones de Crédito.
3. Ley de Instituciones de Crédito.
4. Ley para la Transparencia y Ordenamiento de los Servicios Financieros.
5. Ley de Transparencia y de Fomento a la Competencia en el Crédito Garantizado.
6. Ley de Protección y Defensa al Usuario de Servicios Financieros.
7. Código de Comercio.
8. Código Civil Federal.
9. Código Civil de los Estados donde la SOFOM tenga presencia.
10. Código de Procedimientos Civiles Local de esos Estados y El Federal.
11. Código Fiscal de la Federación.
12. CIRCULAR 13/2007 relativa a las “Disposiciones de Carácter General a que hace
referencia el artículo 10 de la Ley para la Transparencia y Ordenamiento de los Servicios
Financieros para limitar el cobro de intereses por adelantado”, emitida por Banco de
México el 30 de noviembre de 2007.
13. CIRCULAR 21/2009 relativa a las “Disposiciones de Carácter General que establecen la
metodología de cálculo, fórmula, componentes y supuestos del Costo Anual Total (CAT)”,
emitida por Banco de México el 03 de septiembre de 2009.
14. “DISPOSICIONES de carácter general a que se refieren los artículos 11, 12 y 13 de la
Ley para la Transparencia y Ordenamiento de los Servicios Financieros aplicables a los
contratos de adhesión, publicidad, estados de cuenta y comprobantes de operación de
las sociedades financieras de objeto múltiple no reguladas”, emitidas por CONDUSEF y
publicadas en el Diario Oficial de la Federación el 21 de diciembre de 2007.
15. Disposiciones de Carácter General a que se refiere el Artículo 95 Bis de la Ley General de
Organizaciones y Actividades Auxiliares del Crédito relativas a la Prevención de
Operaciones ilícitas.
16. Acta Constitutiva y sus Poderes.
Para SOFOM E. R.
Ley de la Comisión Nacional Bancaria y de Valores
Disposiciones de Carácter General emitidas por la C.N.B.V.
4. Aprobación, Divulgación y Actualización
El presente Manual deberá ser aprobado por el Consejo de Administración y, en caso de
presentarse la necesidad de insertar modificaciones sustanciales, éstas podrán ser sugeridas
MANUAL DE CRÉDITO
SOCIEDAD FINANCIERA DE
OBJETO MÚLTIPLE
CAP. I: POLÍTICAS DE CRÉDITO
Elaborado por: SIC DESARROLLO Aprobado por:
Vigencia: Indefinido Actualización: Julio 2011 Página 10 de 139
V - Ene./10
por la Gerencia. La Gerencia, en coordinación con el área de Crédito, Finanzas y de Recursos
Humanos de la entidad, dará a conocer al Consejo de Administración las modificaciones
necesarias.
5. Origen y Aplicación de los Recursos
5.1. Del Origen
Los recursos captados por la Sociedad Financiera de Objeto Múltiple para atender a la
demanda crediticia podrán obtenerlos de la banca (de desarrollo, comercial, nacional o
internacional) y del mercado de valores, y utiliza esos recursos para dar financiamiento
(crédito, arrendamiento y factoraje). Por lo tanto, el mercado de fondeo de una SOFOM es
un mercado sofisticado que tiene departamentos o áreas especializadas para evaluar la
rentabilidad de los negocios y medir riesgos.
Por razones de control y ordenamiento de la cartera de crédito y con la finalidad de contar
con suficiente información para realizar el seguimiento y análisis de costos, las operaciones
también se codificarán según el origen de los fondos, atendiendo a las características
particulares de cada fondo.
5.2. De la Aplicación
Los recursos serán colocados en el mercado, atendiendo a las reglamentaciones emanadas
de los órganos regulatorios competentes contemplando lo establecido en la Ley General de
Organizaciones y Actividades Auxiliares del Crédito, a la política de concesión de créditos de
la Sociedad Financiera de Objeto Múltiple y a las condiciones y parámetros establecidos por
los proveedores de recursos.
Las SOFOM pueden hacer esta intermediación con mayor libertad, sin restricciones para
otorgar crédito a un sector (objeto) específico, predefinido y autorizado por las autoridades
financieras, para la concesión de productos de corto, mediano y largo plazo, orientado a
diferentes sectores y regiones, para que la SOFOM diversifique su cartera y disminuya su
exposición al riesgo.
Para la adecuada colocación de los fondos, se considerarán también las condiciones de
mercado, la oferta de la competencia, se analizarán las necesidades de los solicitantes y los
criterios fundamentales de rentabilidad y sostenibilidad institucional.
6. Calce Financiero
A los efectos de mantener un adecuado equilibrio entre las colocaciones y la captación de
recursos, se llevará un control permanente del calce financiero atendiendo a los plazos de
otorgamiento y vencimientos de las inversiones.
7. La Concentración de Riesgos
Para cuantificar el monto de riesgo de un acreditado, se considerará el valor total de su
deuda, compuesto por el monto del capital prestado más los intereses devengados y, en
caso de que los hubiera, se sumarán en los mismos términos, los créditos otorgados a otras
personas en los cuales el acreditado de referencia, sea aval de dichas operaciones o se
encuentre vinculado a las mismas.
MANUAL DE CRÉDITO
SOCIEDAD FINANCIERA DE
OBJETO MÚLTIPLE
CAP. I: POLÍTICAS DE CRÉDITO
Elaborado por: SIC DESARROLLO Aprobado por:
Vigencia: Indefinido Actualización: Julio 2011 Página 11 de 139
V - Ene./10
Es parte de la filosofía crediticia aplicada para atender al segmento de mercado, disminuir el
riesgo crediticio, diversificando la cartera en montos y número de acreditados, de tal modo
que asimile con facilidad los casos en mora y mantenga maniobrable el riesgo crediticio.
Por las características del segmento, no deberá concentrarse la cartera en zonas pobladas
por personas de extrema pobreza donde la recuperación forzosa en caso de morosidad,
ocasione pérdida de imagen institucional. También, se tratará de evitar concentrar créditos
en grupos familiares o deudores vinculados, ya que los problemas económicos de un
miembro de la familia, generalmente afecta a los demás.
Con la diversificación de la cartera se produce el subvencionamiento horizontal, es decir, que
créditos de montos mayores correctamente evaluados, deberían equilibrar los costos de
administración y evaluación de los créditos de montos menores, lo cual puede reducirse con
una política de precios diferenciada.
La diversificación de la cartera debe evitar que la calidad de la misma esté determinada por
la prosperidad o el fracaso de ciertos sectores económicos o actividades.
En aspectos relacionados al importe total del pasivo de la entidad, se aplicará lo establecido
en la legislación vigente (Ley General de Organizaciones y Actividades Auxiliares del
Crédito).
Igualmente, se aplicará lo establecido en la legislación vigente y los límites por fuentes de
fondeo para el establecimiento de los montos máximos que se podrá otorgar a una persona
física o moral.
8. Actividades no Financiables
Adicionalmente a las operaciones prohibidas para las Sociedades Financieras de Objeto
Múltiple establecidas en el Art. 87-Ñ de la Ley General de Organizaciones y Actividades
Auxiliares del Crédito, constituyen solicitudes de crédito no aceptables aquellas destinadas
a:
 Financiar actividades que sean o se presuman de índole delictivo y que en el plano legal
impliquen una acción penal.
 Financiar actividades que riñan con la moral y las buenas costumbres.
 Financiar actividades que produzcan un fuerte impacto en perjuicio del medio ambiente.
 Actividades políticas, como ser campañas de personas o partidos políticos, entre otros.
 Ambulantes o personas que no cuenten con un lugar fijo de residencia.
 Fabricación y comercialización de armas o explosivos.
 Juegos de azar, casinos entre otros.
 Otras actividades o giros a determinar por el Área de Crédito.
9. Descentralización
Se adoptará una política de descentralización de decisiones en muchos de los procesos
crediticios como aprobaciones, desembolsos, recuperación, descuento de gastos a los
acreditados atrasados, etc., conforme a las disposiciones que para el efecto emita el Consejo
de Administración de la Sociedad Financiera de Objeto Múltiple, con la finalidad de imprimir
la dinámica necesaria para la atención oportuna a sus acreditados. En esta determinación,
también se considera la importante cobertura geográfica que abarcará el servicio de crédito,
MANUAL DE CRÉDITO
SOCIEDAD FINANCIERA DE
OBJETO MÚLTIPLE
CAP. I: POLÍTICAS DE CRÉDITO
Elaborado por: SIC DESARROLLO Aprobado por:
Vigencia: Indefinido Actualización: Julio 2011 Página 12 de 139
V - Ene./10
la cual conlleva a descentralizar responsabilidades, a fin de actuar oportunamente. Para
asegurar el éxito de esta descentralización, también se deberá reforzar el control en todos
los procesos crediticios.
10. Moneda de los Créditos
10.1. Moneda de Desembolso
Se podrán desembolsar créditos tanto en Pesos Mexicanos como en Dólares Americanos,
adecuándose para el efecto, los procedimientos y reglamentos crediticios necesarios.
Cualquiera sea la moneda seleccionada por el acreditado para recibir el préstamo, el
cronograma de pagos se elaborará según las tablas de liquidación habilitadas de acuerdo
con el tipo de producto crediticio seleccionado.
10.2. Moneda de Reembolso
Los acreditados deberán abonar la cuota en la moneda en que recibió el crédito.
11. Sujetos de Crédito
Son sujetos de crédito de la Sociedad Financiera de Objeto Múltiple las personas físicas o
morales, hombres o mujeres que sean trabajadores (ras) asalariados (as) o propietarias de
negocios, independientes (empresarios o empresas y/o profesionistas independientes1
),
formales o informales que dirijan y/o realicen una o varias actividades económicas en el
rubro de comercio, servicios, industria y/o producción, agricultura y/o ganadería, pesca,
etc., cuyo domicilio laboral o comercial esté dentro del área de cobertura geográfica de las
sucursales, agencias u oficinas de atención de la Sociedad Financiera de Objeto Múltiple.
Los requisitos básicos para ser sujetos de crédito o de elegibilidad son:
 La edad de los solicitantes debe ser mínimo 18 y máximo 60 años.
 No presentar antecedentes morosos (Sociedades de Información Crediticia) o judiciales
dentro del sistema comercial, financiero y/o bancario, o tener finiquitadas las demandas
por pago de deudas (el atraso deberá ser debidamente justificado y su origen de la falta
de pago en fecha y forma causado por situaciones ajenas a la buena disposición de
pago).
 Ser persona capaz legalmente para firmar convenios y contratos. Excepcionalmente se
otorgará préstamos a menores de edad, que desarrollan alguna actividad económica, con
la representación de sus padres, apoderados o representantes legales, según el caso.
 Tener el aporte necesario según reglamentación relacionada vigente.
 Solicitud de préstamo según el formato de la Sociedad Financiera de Objeto Múltiple.
 Copia de los documentos de identidad vigente del acreditado, cónyuge y/o conviviente y
aval, cónyuge y/o conviviente.
 Copia del último recibo de agua, luz y/o teléfono.
 Pólizas de seguros, en caso se requiera.
 Conformidad en la suscripción de los pagarés y contratos de formalización
correspondientes.
1 Se incluye en la definición de profesionistas independientes, médico, odontólogos, abogados, contadores, etc.;
que trabajen por cuenta propia brindando sus servicios.
MANUAL DE CRÉDITO
SOCIEDAD FINANCIERA DE
OBJETO MÚLTIPLE
CAP. I: POLÍTICAS DE CRÉDITO
Elaborado por: SIC DESARROLLO Aprobado por:
Vigencia: Indefinido Actualización: Julio 2011 Página 13 de 139
V - Ene./10
 Croquis del domicilio del solicitante y aval.
 Acreditar domicilio en las ciudades donde la Sociedad Financiera de Objeto Múltiple tenga
sus oficinas.
 No podrán acceder a préstamos más de dos miembros de una misma familia,
especialmente si se trata de padres e hijos que tengan un solo ingreso.
12. Género
Considerar entre los principios institucionales la equidad de género, realizando acciones
compensatorias para que hombres y mujeres tengan acceso equitativo a los servicios
financieros, logrando así la igualdad de oportunidades para sus clientes.
13. Límite de Créditos
Las operaciones de créditos se regirán por los límites de prudencia que establezca el Consejo
de Administración. Un acreditado de la Sociedad Financiera de Objeto Múltiple puede tener
tantos créditos como su capacidad de pago lo permita, sin exceder los siguientes límites
(recomendados):
 El 5% del patrimonio neto de la entidad al último cierre anual.
 Un acreditado puede acceder hasta dos créditos simultáneamente siempre que tenga la
capacidad de pago suficiente, su nivel de clasificación crediticia sea “Normal”, y que en
un período de un año como mínimo mantenga dicha clasificación a nivel del sistema
financiero.
 Se podrá permitir que el acreditado obtenga préstamos, máximo hasta en tres (03)
Entidades Financieras con calificación Normal, sin incluir a la Sociedad Financiera de
Objeto Múltiple.
 Lo mismo regirá para los avales.
 Otros requisitos adicionales, serán establecidos, en función a las características
particulares de cada producto crediticio.
14. Avales
Cuando la capacidad de pago de un solicitante de crédito se considere incierta, se podrá
solicitar la firma de un aval que responda por la obligación, en caso que el deudor principal,
no lo haga. Los avales, deberán reunir los mismos requisitos básicos o de elegibilidad que
los sujetos de crédito y su capacidad y voluntad de pago, serán analizadas de manera
similar como para el caso del titular de crédito.
El aval, no necesitará ser acreditado de la Sociedad Financiera de Objeto Múltiple, pero
deberá contar con capacidad de pago y solvencia patrimonial suficiente para poder hacer
frente, eventualmente a la obligación que está avalando, además de las obligaciones
propias.
Todo acreditado, firmará de preferencia, con su cónyuge (si es casado), o con su conviviente
de hecho. Lo mismo se aplica para el caso de los avales; se omite la firma del cónyuge del
aval si se trata de garantía personal (laboral).
Al realizar el análisis de la capacidad de pago de los solicitantes, se considerarán el total de
deudas vigentes (capital más intereses) tanto a nombre del solicitante como de su cónyuge
o conviviente de hecho, en calidad de titulares o de avales.
MANUAL DE CRÉDITO
SOCIEDAD FINANCIERA DE
OBJETO MÚLTIPLE
CAP. I: POLÍTICAS DE CRÉDITO
Elaborado por: SIC DESARROLLO Aprobado por:
Vigencia: Indefinido Actualización: Julio 2011 Página 14 de 139
V - Ene./10
15. Garantía Líquida de los Préstamos
Cada Sociedad Financiera de Objeto Múltiple establecerá los mecanismos más adecuados
para que los acreditados se mantengan al día con sus obligaciones. La garantía líquida
dependerá del producto crediticio (para entidades que lo requieran).
Para la obtención de créditos se toma en cuenta la regularidad y cumplimiento en las
obligaciones con la Sociedad Financiera de Objeto Múltiple; sin embargo, lo determinante en
el otorgamiento del crédito es la capacidad y voluntad de pago y las garantías.
La garantía líquida necesaria para obtener un crédito podrá ser descontado del monto de
crédito otorgado (para entidades que lo requieran).
16. Publicaciones
Las Sociedades Financieras de Objeto Múltiple publicaran información sobre las tasas
vigentes que se exhibirán en un lugar visible para el público en todas las oficinas, de
acuerdo con las disposiciones legales sobre la materia.
17. Pagarés
Las Sociedades Financieras de Objeto Múltiple respaldan sus operaciones de crédito con la
suscripción de un pagaré (título valor).
18. Límites Individuales y Globales del Crédito
Se contempla los siguientes límites:
a. Los límites establecidos para personas físicas y morales, se fijarán de acuerdo a la
política que fije el Consejo de Administración de conformidad con la solvencia moral y
económica del solicitante, su información crediticia ante la SIC y según la fuente de
fondeo en su caso.
19. Documentos Básicos para la Formalización de una Solicitud
Todos los funcionarios responsables de la colocación de créditos, deberán cumplir con la
presentación de, como mínimo, los documentos básicos establecidos en el Anexo N° 2 del
presente Manual. Las solicitudes de crédito que carezcan de los documentos básicos
completos y debidamente actualizados, no podrán ser presentadas en ningún Comité de
Créditos.
Es obligación de los Analistas de Crédito, cumplir con estos requerimientos y es obligación
de todo el personal del Área de Créditos exigir el cumplimiento de la adecuada
formalización. Los funcionarios de Auditoría Interna se encargarán de controlar el
cumplimiento de esta política.
20. Actualización de Información sobre los Acreditados
Se estima necesario realizar la actualización de la información sobre los acreditados por lo
menos una vez al año. Se deberán actualizar todos los documentos básicos para la
formalización de las solicitudes por cada operación crediticia.
MANUAL DE CRÉDITO
SOCIEDAD FINANCIERA DE
OBJETO MÚLTIPLE
CAP. I: POLÍTICAS DE CRÉDITO
Elaborado por: SIC DESARROLLO Aprobado por:
Vigencia: Indefinido Actualización: Julio 2011 Página 15 de 139
V - Ene./10
Se podrá incrementar o disminuir la frecuencia de la actualización de algunos documentos,
dependiendo del tipo de acreditado, del tipo de producto o según lo establezca el Consejo de
Administración.
21. Clasificación de los Acreditados según la Sociedad Financiera de
Objeto Múltiple2
La clasificación de los acreditados es de dos tipos.
21.1. Nuevos: Son aquellos que solicitan por primera vez un crédito, bajo cualquier
modalidad, en la Sociedad Financiera de Objeto Múltiple.
21.2. Recurrentes: Son aquellos que tienen como mínimo un crédito cancelado en la
Sociedad Financiera de Objeto Múltiple.
22. Clasificación de los Créditos
Los acreditados se clasifican de acuerdo con lo estipulado por la Comisión Nacional Bancaria
y de Valores para el caso de la SOFOM E.R. en los criterios relativos a los conceptos que
integran los estados financieros “B-3 Cartera de Crédito”.
EN el caso de la SOFOM E.N.R. se estará a lo dispuesto a lo que fije el Consejo de
Administración en esta materia.
22.1. Cartera Vencida
Compuesta por créditos cuyos acreditados son declarados en concurso mercantil, o bien,
cuyo principal, intereses o ambos, no han sido liquidados en los términos pactados
originalmente.
El saldo insoluto de los créditos será registrado como cartera vencida cuando:
1. Se tenga conocimiento de que el acreditado es declarado en concurso mercantil,
conforme a la Ley de Concursos Mercantiles, o
2. Sus amortizaciones no hayan sido liquidadas en su totalidad en los términos pactados
originalmente, considerando al efecto lo siguiente:
a) Si los adeudos consisten en créditos con pago único de principal e intereses al
vencimiento y presentan 30 o más días de vencidos;
b) Si los adeudos se refieren a créditos con pago único de principal al vencimiento y con
pagos periódicos de intereses y presentan 90 o más días de vencido el pago de
intereses respectivo o 30 o más días de vencido el principal;
c) Si los adeudos consisten en créditos con pagos periódicos parciales de principal e
intereses, con excepción de los créditos para vivienda, y presentan 90 o más días de
vencidos;
d) Si los adeudos consisten en créditos revolventes y presentan dos períodos mensuales
de facturación o en su caso, 60 o más días de vencidos, o
e) Si los adeudos se refieren a créditos para vivienda con pagos periódicos parciales de
principal e intereses y presentan 90 o más días de vencidos.
2
En caso que la entidad utilice un criterio diferente de clasificación, en el presente numeral se detallará el mismo.
MANUAL DE CRÉDITO
SOCIEDAD FINANCIERA DE
OBJETO MÚLTIPLE
CAP. I: POLÍTICAS DE CRÉDITO
Elaborado por: SIC DESARROLLO Aprobado por:
Vigencia: Indefinido Actualización: Julio 2011 Página 16 de 139
V - Ene./10
Los créditos renovados en los cuales el acreditado no liquide en tiempo los intereses
devengados y el 25% del monto original del crédito de acuerdo con las condiciones pactadas
en el contrato, serán considerados como vencidos en tanto no exista evidencia de pago
sostenido”.
22.2. Cartera Vigente
Representa todos aquellos créditos que están al corriente en sus pagos tanto de principal
como de intereses, o que habiéndose reestructurado o renovado, cuentan con evidencia de
pago sostenido.
22.3. Reestructurados
Es aquella operación que se deriva de cualquiera de las siguientes situaciones:
a. Ampliación de garantías que amparan el crédito de que se trate, o bien
b. Modificaciones a las condiciones originales del crédito o al esquema de pagos, entre las
cuales se encuentran:
- Cambio de la tasa de interés establecida para el plazo remanente del crédito;
- Cambio del plazo, o
- Cambio de moneda o unidad de cuenta.
21.4. Renovación
Es aquella operación en la que se prorroga el plazo de amortización al vencimiento del
crédito, o bien, éste se liquida en cualquier momento con el producto proveniente de otro
crédito contratada con la misma sociedad financiera de objeto limitado, en la que sea parte
el mismo deudor u otra persona que por sus nexos patrimoniales constituyen riesgos
comunes.
23. Clasificación de los Acreditados según las Zonas Geográficas3
23.1. Acreditados Rurales
Se considerarán acreditados rurales, a aquellos acreditados que desarrollan su actividad
generadora de ingresos en zonas que están muy alejadas de las ciudades o los centros
poblados urbanos y que por lo tanto, quedan distantes del área de influencia de cada oficina
de la Sociedad Financiera de Objeto Múltiple.
Por lo general, las principales actividades económicas desarrolladas por el acreditado son
agricultura y ganadería, sin descartar otras actividades, en calidad de dependientes o
independientes.
Es preciso reconocer que en el ámbito rural (según el INEGI, constituyen poblaciones rurales
cuya densidad de habitantes no supera los 2,5004
) existen acreditados que desarrollan
diversas actividades económicas: agrícola, pecuaria, comercio, servicios, artesanía, industria
y/o producción, e incluso pesca, pero por lo general, estos acreditados están estrechamente
vinculados al sector agropecuario.
3
En caso de la entidad utilice un criterio diferente de clasificación, en el presente numeral se detallará el mismo.
4
Definición de población rural utilizado por el INEGI basado en criterios cuantitativos.
MANUAL DE CRÉDITO
SOCIEDAD FINANCIERA DE
OBJETO MÚLTIPLE
CAP. I: POLÍTICAS DE CRÉDITO
Elaborado por: SIC DESARROLLO Aprobado por:
Vigencia: Indefinido Actualización: Julio 2011 Página 17 de 139
V - Ene./10
23.2. Acreditados Urbanos
Se considerarán acreditados urbanos (según el INEGI, constituyen poblaciones urbanas
aquellas cuya densidad de habitantes supera los 2,5005
) todos aquellos que desarrollen su
actividad generadora de ingresos en zonas urbanas correspondientes al área de influencia de
cada oficina de la Sociedad Financiera de Objeto Múltiple.
24. Clasificación de los Créditos, según la Antigüedad y la Puntualidad6
24.1. Crédito Nuevo
Son los créditos otorgados por primera vez a un acreditado, previo cumplimiento de los
requisitos establecidos.
24.2. Recurrentes
Son los créditos otorgados a socios que retornan para operar con la Sociedad Financiera de
Objeto Múltiple, después de haber sido atendidos con una operación inicial, que cuentan con
un buen historial crediticio y cumplen con los requisitos exigidos por la Sociedad Financiera
de Objeto Múltiple. Se trata de la recurrencia simple de las operaciones, en ausencia de
mora de capital e intereses, es decir, se realiza una nueva transacción comercial por la cual
el acreditado se beneficia con un nuevo crédito, con sus características específicas de plazo,
monto, etc.
24.3. Renovación de Créditos
Se considera como operación renovada al crédito, cualquiera sea su modalidad, sujeto a la
modificación de cuotas o la modificación del Plazo original. La posposición puede realizarse
hasta dos (2) veces.
Estas modificaciones obedecen a dificultades en la capacidad de pago del deudor y que
implica necesariamente la formalización de una nueva operación con nueva documentación
sustentatoria y un nuevo estudio de la capacidad y voluntad de pago del acreditado.
Unidad encargada de la renovación y reestructuración de créditos
Se deberá designar una unidad que se encargue del control y seguimiento de estas
operaciones y trabajará de forma independiente de las unidades de negocios. Sus funciones
podrán recaer sobre una dependencia existente, siempre que el personal encargado del
otorgamiento del financiamiento original, se encargue de la evaluación y propuesta de la
operación.
Asimismo, corresponde al Consejo de Administración establecer las políticas de estas
operaciones, debiendo, la referida unidad, reportar trimestralmente al Consejo de
Administración u órgano equivalente, la información respecto a la evaluación de las
operaciones analizadas en el ámbito de sus funciones.
5
Definición de población rural utilizado por la INEGI basado en criterios cuantitativos.
6
En caso que la entidad utilice un criterio diferente de clasificación, en el presente numeral se detallará el mismo.
MANUAL DE CRÉDITO
SOCIEDAD FINANCIERA DE
OBJETO MÚLTIPLE
CAP. I: POLÍTICAS DE CRÉDITO
Elaborado por: SIC DESARROLLO Aprobado por:
Vigencia: Indefinido Actualización: Julio 2011 Página 18 de 139
V - Ene./10
25. Clasificación de los Créditos según el Destino7
La clasificación de los créditos considerando el destino de los mismos, será de mucha
utilidad para definir los diferentes productos crediticios y establecer el plazo, el monto
mínimo y máximo, los sujetos de crédito, el tipo de garantía solicitada, la moneda, etc.
Según el destino del crédito se puede tener la siguiente clasificación.
25.1. (Se detallaran los créditos disponibles en la Sociedad Financiera de Objeto Múltiple).
Ejemplo: Crédito para Capital de Trabajo
Son créditos otorgados a personas físicas o morales destinados a satisfacer necesidades de
efectivo en forma inmediata para la cobertura de eventualidades transitorias a corto plazo.
25.2. Crédito para la Compra de Activos Fijos o Refaccionario
Son créditos otorgados a personas físicas o morales destinados al financiamiento para la
inversión en bienes de uso para la actividad económica que desarrolle el solicitante.
25.3. Crédito Estacional o Paralelo
Son créditos otorgados a personas físicas o morales, en paralelo a la operación principal, por
lo general, para financiamiento de capital de trabajo en fechas especiales de mayor
demanda e incremento de las ventas.
Este tipo de crédito está destinado a acreditados que hayan operado en varias
oportunidades y que mantengan una excelente conducta de pago con la Sociedad Financiera
de Objeto Múltiple.
25.4. Crédito Automático o Línea de Crédito
Son créditos otorgados a personas físicas o morales, que ya hayan operado con la Sociedad
Financiera de Objeto Múltiple pagando puntualmente sus cuotas y que hayan cancelado sus
créditos en el plazo previsto. Son créditos que se caracterizan por la rapidez en el trámite de
otorgamiento a través de una atención más personalizada.
25.5. Crédito para Construcción, Ampliación o Refacción de Vivienda
Son créditos destinados a la construcción, ampliación o remodelación de la vivienda familiar.
Esta modalidad crediticia se caracteriza por la utilización de planes de pago adecuados al
proyecto del solicitante considerando que el préstamo es una inversión que no tiene una
rentabilidad medible a corto plazo y tampoco genera un ingreso adicional como consecuencia
de la inversión.
25.6. Descuento de Documentos
Son créditos otorgados a personas físicas o morales destinados al financiamiento para
capital de trabajo, proporcionando al acreditado liquidez inmediata de sus operaciones a
crédito.
7
En caso de que la Institución utilice un criterio diferente de clasificación, en el presente numeral se detallará el
mismo.
MANUAL DE CRÉDITO
SOCIEDAD FINANCIERA DE
OBJETO MÚLTIPLE
CAP. I: POLÍTICAS DE CRÉDITO
Elaborado por: SIC DESARROLLO Aprobado por:
Vigencia: Indefinido Actualización: Julio 2011 Página 19 de 139
V - Ene./10
25.7. Crédito Habilitación o Avío
Son créditos otorgados a personas físicas o morales destinados al financiamiento para la
inversión exclusiva en la actividad generadora de ingresos.
25.8. Arrendamiento Financiero
Es un producto crediticio para personas físicas o morales que, a través de la celebración de
un contrato de arriendo entre el acreditado (como arrendatario) y la Sociedad Financiera de
Objeto Múltiple (como arrendador), se entrega el uso de un bien al arrendatario a cambio
del pago de una monto fijo mensual en concepto de renta durante el tiempo de vigencia del
contrato
25.9. Bancos Comunales
Son organizaciones de crédito y promoción al ahorro, autogestionarios y con capacidad de
autosostenibilidad, dirigidos a mujeres emprendedoras de niveles de subsistencia. Estas
organizaciones tienen como mínimo 20-30 mujeres organizadas con negocios. Cada banco
comunal es integrado por 10 a 25 socias cuyos créditos son desde 50 hasta 100 dólares,
aproximadamente.
25.10. Grupos Solidarios
Los grupos solidarios son una modalidad de crédito grupal, donde las personas que tienen
negocio se juntan en grupos pequeños (de tres a seis personas) con la finalidad de obtener
un crédito y avalarse o garantizarse mutuamente para la obtención de dicho préstamo. Estos
empresarios presentan un nivel de desarrollo superior al típico cliente de los Bancos
Comunales, pero relativamente inferior al del crédito individual.
26. Clasificación contable de los créditos
26.1. Créditos Vencidos o en Riesgo o Morosos
Para considerar un crédito vencido en riesgo o moroso a partir del primer día de atraso
en el pago de la cuota.
También se consideran como créditos vencidos aquellos que por razones técnicas y legales
no se les ha iniciado el proceso de cobranza judicial, siempre que estos montos sean iguales
o menores a $ 4,000 o su equivalencia en moneda extranjera del Saldo Capital, para lo cual
el Departamento de Cobranza y Recuperaciones informará a la Gerencia, cada fin de mes los
créditos en tal situación. Esta información debe ser remitida conjuntamente con la
información mensual solicitada por la CNBV, en el caso de la SOFOM E.R.
26.2. Créditos Judiciales
Para considerar un crédito en cobranza judicial, se debe iniciar previamente las acciones
judiciales pertinentes, adicionalmente se toma en cuenta para la presente categoría aquellos
créditos cuyos montos sean iguales o menores a $ 4,000 a partir de los 90 días de atraso.
26.3. Créditos Castigados
Se considera crédito apto para castigo aquel crédito cuyo saldo deudor no tiene probabilidad
de recuperación y/o cuando acarrea mayores costos que beneficios su recuperación.
MANUAL DE CRÉDITO
SOCIEDAD FINANCIERA DE
OBJETO MÚLTIPLE
CAP. I: POLÍTICAS DE CRÉDITO
Elaborado por: SIC DESARROLLO Aprobado por:
Vigencia: Indefinido Actualización: Julio 2011 Página 20 de 139
V - Ene./10
27. Clasificación de las Actividades de los Pequeños y Medianos
Productores Rurales
Considerando las consecuencias que acarrean el desarrollo de las actividades, para el
ambiente natural, para la vecindad y para los servicios públicos, así como para la salud
ocupacional de las personas relacionadas con la empresa, se ha procedido a clasificar las
actividades de los Pequeños y Medianos Productores Rurales dentro de las siguientes
categorías ambientales:
Categoría 1 Actividades favorables para el medio ambiente, incluyendo aquellas que no
causan afectos Ambientales y sociales indeseables.
Categoría 2 Actividades con impactos ambientales potenciales neutros.
Categoría 3 Actividades con impactos ambientales potenciales leves.
Categoría 4 Actividades con impactos ambientales adversos o graves.
En algunas actividades de los Pequeños y Medianos Productores Rurales clasificadas con
categoría 3 y 4 los riesgos de impacto ambiental negativo pueden ser más intensos y su
mitigación necesitará, además de capacitación, una decisión empresarial de imponer las
prácticas más seguras.
Considerando la clasificación socioeconómica de la población según la INEGI, igualmente se
podrá clasificar dentro de las siguientes categorías:
Nivel Ingreso Mínimo Ingreso Máximo
A/B 85,000.00+
C+ 35,000.00 84,999.00
C 11,600.00 34,999.00
D+ 6,800.00 11,599.00
D 2,700.00 6,799.00
E 0.00 2,699.00
Fuente: Niveles Socioeconómicos AMAI, actualización 2005.
28. Plazos de Financiamiento
Los plazos de financiamiento se determinarán atendiendo:
a) Al resultado del análisis de la capacidad de pago del solicitante determinado en el flujo
de ingresos y egresos y el riesgo del sector y de la actividad económica que se pretende
financiar.
b) Por cada Tipo de Crédito.
c) Según el Destino del Crédito.
d) A las características propias y específicas de cada negocio o actividad económica.
e) Al nivel de endeudamiento del solicitante.
f) Al tipo de garantía ofrecida.
g) A la solicitud del acreditado.
h) Las condiciones que ofrezca la competencia en el mercado.
MANUAL DE CRÉDITO
SOCIEDAD FINANCIERA DE
OBJETO MÚLTIPLE
CAP. I: POLÍTICAS DE CRÉDITO
Elaborado por: SIC DESARROLLO Aprobado por:
Vigencia: Indefinido Actualización: Julio 2011 Página 21 de 139
V - Ene./10
Los plazos de financiamiento mínimos y máximos, serán determinados para cada tipo de
crédito y se consignan en el Reglamento de Crédito específico para cada producto, que
acompaña y forma parte del Manual de Crédito.
29. Frecuencias de Pago
Las frecuencias de pago hacen relación a la periodicidad con la cual los acreditados realizan
el pago de sus cuotas. Las frecuencias de pago podrán ser: mensuales, bimensuales, a
término, etc. La frecuencia de pago para cada operación se determinará atendiendo a:
a) Al resultado del análisis de la capacidad de pago del solicitante determinado en el flujo
de ingresos y egresos y el riesgo del sector y de la actividad económica que se pretende
financiar.
b) Por cada Tipo de Crédito.
c) Según el Destino del Crédito.
d) A las características propias y específicas de cada negocio o actividad económica.
e) Al nivel de endeudamiento del solicitante.
f) Al tipo de garantía ofrecida.
g) A la solicitud del acreditado.
h) Las condiciones que ofrezca la competencia en el mercado.
La frecuencia de pago será determinada para cada tipo de crédito y se consignan en el
Reglamento de Crédito específico para cada producto, que acompaña y forma parte del
presente Manual de Crédito.
30. Montos de Financiamiento
Se aplicará una política prudencial en el establecimiento de los montos de financiamiento y
se establecerán los límites se establecerán considerando:
a) Al resultado del análisis de la capacidad de pago del solicitante determinado en el flujo
de ingresos y egresos y el riesgo del sector y de la actividad económica que se pretende
financiar.
b) Por cada Tipo de Crédito.
c) Según el Destino del Crédito.
d) A las características propias y específicas de cada negocio o actividad económica.
e) Al nivel de endeudamiento del solicitante.
f) Al tipo de garantía ofrecida.
g) A la solicitud del acreditado.
h) Las condiciones que ofrezca la competencia en el mercado.
Los montos máximos y mínimos serán determinados para cada tipo de crédito y se
consignan en el Reglamento de Crédito específico para cada producto, que acompaña y
forma parte del presente Manual de Crédito.
MANUAL DE CRÉDITO
SOCIEDAD FINANCIERA DE
OBJETO MÚLTIPLE
CAP. I: POLÍTICAS DE CRÉDITO
Elaborado por: SIC DESARROLLO Aprobado por:
Vigencia: Indefinido Actualización: Julio 2011 Página 22 de 139
V - Ene./10
31. Garantías
Las garantías son aquellas exigidas por un acreedor para asegurar el cumplimiento de una
obligación; pueden ser personales o reales.
Sólo en la medida en que sea posible cuestionar la recuperabilidad de un crédito, adquirirán
importancia decisiva las garantías ya que la misma no altera el nivel de riesgo que lleva
implícita la operación crediticia. Las garantías serán consideradas como complemento de la
operación crediticia ya que la misma sólo tiene capacidad para incentivar al deudor a cumplir
con las condiciones pactadas.
La Sociedad Financiera de Objeto Múltiple establecerá el nivel de garantías solicitadas a los
acreditados, en función al riesgo así como también, se regirá por lo establecido en el Art.
87-G de la Ley General de Organizaciones y Actividades Auxiliares del Crédito.
Los requisitos y documentos para operar con los diferentes tipos de garantía, se describen
en el Anexo N° 3.
a. Garantía Personal o Quirografaria
Se entiende por garantía personal, de una operación crediticia la obtenida a través de la
firma del titular (con el conocimiento de su cónyuge) de la operación, en la solicitud de
crédito. Esta garantía se puede utilizar para operaciones nuevas y renovaciones, de acuerdo
con el monto solicitado según lo dispuesto por la Gerencia de Créditos de la Sociedad
Financiera de Objeto Múltiple.
b. Garantía de Aval
Se entiende por garantía de aval, de una operación crediticia, la obtenida a través de la
firma del titular de la operación más la firma de un aval con sus correspondientes cónyuges
de ser posible, aunque no necesario, en la solicitud de crédito y en el título valor que
respalda la operación: pagaré.
Un aval podrá garantizar a más de un acreditado de crédito siempre y cuando su capacidad
de pago lo permita y cumpla con los requisitos establecidos en el presente manual. Se
deberá analizar su endeudamiento patrimonial.
Un acreditado podrá ser aval de otro acreditado, si tiene capacidad de pago para asumir su
deuda, más la(s) que garantiza, y que tanto el acreditado como el aval o codeudor
mantenga(n) dentro en su historial de pagos una calificación Normal en el(os) crédito(s)
vigente(s). En este caso se analizará su endeudamiento patrimonial, el cual no debe superar
el parámetro establecido en el presente manual.
Los avales deberán presentar igual o mejor situación económica-financiera que el titular de
la obligación. Esta garantía se puede utilizar para operaciones nuevas y renovaciones, de
acuerdo con el monto solicitado según lo dispuesto por la Gerencia de Créditos de la
Sociedad Financiera de Objeto Múltiple.
No podrán ser avales: Los Miembros del Consejo de Administración, Directores, Gerentes,
funcionarios y/o trabajadores de la Sociedad Financiera de Objeto Múltiple.
MANUAL DE CRÉDITO
SOCIEDAD FINANCIERA DE
OBJETO MÚLTIPLE
CAP. I: POLÍTICAS DE CRÉDITO
Elaborado por: SIC DESARROLLO Aprobado por:
Vigencia: Indefinido Actualización: Julio 2011 Página 23 de 139
V - Ene./10
Para determinar la capacidad de pago del aval, el Analista de Crédito deberá recabar
información sobre la actividad generadora de ingresos así como la composición de los
gastos. La capacidad de pago se evalúa bajo las mismas relaciones financieras que se
calculan para el deudor principal.
c. Garantía laboral con respaldo salarial
Se entiende por garantía laboral con respaldo salarial, la obtenida a través de la firma del
titular de la operación más la firma de un aval con sus correspondientes cónyuges de ser
posible, aunque no necesario, en la solicitud de crédito y en el pagaré, con el respaldo del
salario del aval.
d. Garantía Prendaria
Se entiende por Garantía Prendaria aquella mediante la cual se afecta un determinado bien
mueble en respaldo del cumplimiento de cualquier obligación propia o de un tercero.
Se aceptan como Garantía Prendaria toda clase de bienes utilizados para el desarrollo de la
actividad generadora de ingresos o de uso personal como ser: maquinarias y equipos de
trabajo, los vehículos automotores titulados y maquinarias industriales, propiedad del(os)
deudor(es) o en su defecto del(os) avales(es).
Sólo se aceptarán garantías prendarías a favor de la Sociedad Financiera de Objeto Múltiple
en carácter de primera preferencia. El Analista de Crédito es responsable de constatar la
existencia y el estado de los bienes presentados como garantía independientemente del
monto del préstamo, previo a la constitución de la garantía.
Cuando se trate de bienes de activos fijos de un solicitante o aval, la tasación de los bienes
la realizará el Analista de Crédito, quien será responsable de la adecuada valorización.
Cuando se trate de bienes de mayor valor como activos fijos industriales o inmuebles, la
tasación será realizada por los funcionarios del área de Riesgos de la Sociedad Financiera de
Objeto Múltiple o por un perito tasador debidamente autorizado.
Se entiende que cualquiera sea el bien que se ofrezca en garantía, debe estar totalmente
pagado. No se aceptarán bienes que hayan sido comprados a crédito y que todavía no se
hayan pagado íntegramente. La vigencia y validez de la constitución de la garantía será por
el plazo de la operación de crédito y deberá renovarse con una nueva operación
independientemente que sea recurrente, renovación o reestructuración. Las garantías
prendarías deberán ser tasadas nuevamente y verificada su existencia.
Para la constitución de esta garantía, se deberá contar con la firma en la documentación
respaldatoria, del titular y su cónyuge o conviviente, o del aval y su cónyuge o conviviente.
Finalmente la garantía será inscripta en los registros públicos de la propiedad
correspondientes, utilizando para ello, los formularios convenientes.
e. Garantía Hipotecaria
Se entiende por garantía hipotecaria el respaldo de operaciones crediticias por medio de
bienes inmuebles, propiedad del deudor o en su defecto de un tercero, observando lo
establecido en la Ley General de Organizaciones y Actividades Auxiliares del Crédito (Art.
MANUAL DE CRÉDITO
SOCIEDAD FINANCIERA DE
OBJETO MÚLTIPLE
CAP. I: POLÍTICAS DE CRÉDITO
Elaborado por: SIC DESARROLLO Aprobado por:
Vigencia: Indefinido Actualización: Julio 2011 Página 24 de 139
V - Ene./10
87-G). Esta garantía se instrumenta a través de una escritura hipotecaria celebrada ante un
notario público.
La constitución de esta garantía, no implica el desprendimiento del bien por parte del
deudor, pero sí otorga al acreedor, la Sociedad Financiera de Objeto Múltiple, los derechos
de persecución, preferencia y venta judicial del bien hipotecado, en caso de incumplimiento
del pago del crédito.
Los bienes aceptados como garantía hipotecaria a favor de la Sociedad Financiera de Objeto
Múltiple, deberán respaldar todas las deudas y obligaciones directas o indirectas existentes o
futuras, asumidas por quien las afecte en garantía.
Para la constitución de esta garantía, se deberá contar con la firma en la documentación
respaldatoria del titular y su cónyuge o conviviente, o del aval y su cónyuge o conviviente.
La valuación de los inmuebles propuestos en garantía, será efectuada por un experto
valuador designado por la Sociedad Financiera de Objeto Múltiple.
f. Depósitos Colaterales
Se podrá tomar como garantía, los depósitos de ahorro a plazo fijo que los acreditados
tengan en otras instituciones.
g. Cobertura de Garantías
Para establecer la cobertura de la garantía, se debe considerar el riesgo consolidado del
acreditado, o del aval, dependiendo de quien ofrezca la garantía. La cobertura de garantías
se establece en la tabla que figura en el Anexo N° 4.
h. Valuación de las Garantías
La valuación de garantías preferidas se basará en el valor neto de realización en el mercado,
que se basa en un valor comercial de referencia, calculado a partir de una información
confiable y siguiendo un criterio conservador producto de las condiciones vigentes del
mercado; esta valuación no puede estimarse a partir de meras expectativas de
mejoramiento de precios en el mercado o supuestos de carácter financiero relacionados con
potenciales acreditados.
La actualización en la valuación de garantías en la Sociedad Financiera de Objeto Múltiple se
realiza cuando exista algún cambio que pudiera tener un impacto significativo en el valor
neto de realización del bien.
En los casos de bienes inmuebles que sean de materiales rústicos o mixtos, sólo se
considera el valor neto de realización del terreno.
Las garantías reales serán valuadas por un perito debidamente habilitado para tal efecto
según leyes vigentes. Estos profesionistas serán previamente seleccionados por la Gerencia
y Comités de Crédito, luego propuestos al Consejo de Administración para su aprobación,
dentro de los tres primeros meses de cada año.
MANUAL DE CRÉDITO
SOCIEDAD FINANCIERA DE
OBJETO MÚLTIPLE
CAP. I: POLÍTICAS DE CRÉDITO
Elaborado por: SIC DESARROLLO Aprobado por:
Vigencia: Indefinido Actualización: Julio 2011 Página 25 de 139
V - Ene./10
El plazo de actualización de las tasaciones de los bienes en garantía es de 2 años de la fecha
de tasación inicial. Salvo que el Comité de Créditos considere conveniente solicitar una
nueva tasación en un menor tiempo.
Cuando las garantías sean sobre títulos valores, instrumentos financieros en general, éstos
serán prendados a favor de la Institución Financiera, observándose las leyes sobre la
materia. Las principales variables a considerar en sus valuaciones deben relacionarse con la
solvencia y liquidez de la empresa emisora, la clasificación de estos instrumentos, como
también con la cotización de mercado que tengan, de ser el caso. En caso que las empresas
clasificadoras le asignen a los mencionados instrumentos distintas clasificaciones, la
Sociedad Financiera de Objeto Múltiple, deberá considerar la menor clasificación.
Para todos los casos la cobertura por acreditado incluye las obligaciones directas (como
titular) y las que indirectamente asume (como aval), debe considerarse que la sumatoria de
estas obligaciones, no suponen el monto señalado para cada tipo de garantía.
32. Tasas de Interés, Gastos y Seguros
En las operaciones de crédito, arrendamiento financiero y factoraje financiero, las
Sociedades Financieras de Objeto Múltiple deberán:
I. Informar a sus clientes previamente sobre la contraprestación; monto de los pagos
parciales, la forma y periodicidad para liquidarlos; cargas financieras; accesorios; monto
y detalle de cualquier cargo, si lo hubiera; número de pagos a realizar, su periodicidad;
en su caso, el derecho que tiene a liquidar anticipadamente la operación y las
condiciones para ello y, los intereses, incluidos los moratorios, forma de calcularlos y el
tipo de tasa y, en su caso, tasa de descuento.
II. De utilizarse una tasa fija, también se informará al cliente el monto de los intereses a
pagar en cada período. De utilizarse una tasa variable, se informará al cliente sobre la
regla de ajuste de la tasa, la cual no podrá depender de decisiones unilaterales de la
sociedad financiera de objeto múltiple respectiva, sino de las variaciones que registre
una tasa de interés representativa del costo de la operación al cliente, la cual deberá ser
fácilmente verificable por el cliente;
III. Informar al cliente el monto total a pagar por la operación de que se trate, en su caso,
número y monto de pagos individuales, los intereses, comisiones y cargos
correspondientes, incluidos los fijados por pagos anticipados o por cancelación;
proporcionándole debidamente desglosados los conceptos correspondientes;
IV. DEROGADO
La Comisión Nacional para la Protección y Defensa de los Usuarios de Servicios Financieros
podrá emitir recomendaciones a las sociedades financieras de objeto múltiple para alcanzar
el cumplimiento de lo dispuesto por este artículo (Art. 87-M LGOAAC).
32.1. Tasa de Interés
El interés es el alquiler o rédito que la unidad demandante de fondos conviene pagar por un
dinero tomado de la unidad oferente de fondos. Dicho producto también incluye los costos
propios de la gestión de crédito.
Las tasas de interés activas en moneda nacional y extranjera se determinan por la libre
competencia en el mercado financiero y deben ser expresadas en términos efectivos
MANUAL DE CRÉDITO
SOCIEDAD FINANCIERA DE
OBJETO MÚLTIPLE
CAP. I: POLÍTICAS DE CRÉDITO
Elaborado por: SIC DESARROLLO Aprobado por:
Vigencia: Indefinido Actualización: Julio 2011 Página 26 de 139
V - Ene./10
anuales. La tasa de interés aplicada a las operaciones crediticias, se rige según los precios
vigentes en el mercado, (pero encuadrados a lo normado por la CNBV) SOFOM E.R. y las
leyes vigentes en la materia, aprobados por resolución de Consejo de Administración.
El cálculo de la tasa de interés es independiente del tipo de crédito que se esté procesando y
se podrá optar por diferentes tipos de liquidaciones, las cuales estarán disponibles según
establezca el Consejo de Administración.
Las tasas de interés deberán estar en condiciones de generar un margen suficiente para
alcanzar la plena cobertura de costos relacionados con la operación de crédito con la
finalidad de que las operaciones crediticias sean rentables.
La Sociedad Financiera de Objeto Múltiple se reserva el derecho de revisar el valor de la tasa
de interés periódicamente o cuando lo considere necesario y modificarla teniendo en cuenta
las leyes y disposiciones vigentes en la materia.
Las tasas de interés activas, podrán variar en cualquier momento por propuesta de la
Gerencia y de conformidad con las normas vigentes, dando cuenta al Consejo de
Administración.
Se incluyen dentro de las tasas vigentes para las operaciones de crédito que se podrán fijar
tasas de interés preferenciales a través de normas internas específicas, dentro del marco
aprobado por la Gerencia, dando cuenta al Consejo de Administración.
32.2. Prohibición
Las condiciones de los créditos concedidos a directivos y trabajadores de la Sociedad
Financiera de Objeto Múltiple, así como los financiamientos a personas vinculadas, no
podrán ser otorgadas en condiciones más ventajosas que las otorgadas a los acreditados, en
cuanto a montos, tasas y garantías, salvo cuando se trata de créditos con fines de vivienda
única.
32.3. Tipos de Tasas de Interés
Las Tasas de interés se clasifican en tasas fijas y tasas variables según lo establecido por el
Consejo de Administración y la normatividad vigente, que dispone, entre otros, que las
empresas del sistema financiero pueden señalar libremente las tasas de interés, comisiones
y gastos para sus operaciones activas y pasivas y de servicios.
a. Tasa Fija
Los contratos a tasa de interés fija no podrán contener cláusulas que prevean su
modificación, excepto que provengan de decisiones de común acuerdo de partes o
adoptados por autoridad competente y que establezcan divisiones en dos o más períodos
del plazo de vigencia del crédito estableciendo tasas de interés diferentes y aplicables a
cada uno de los aludidos períodos.
b. Tasa Variable
Los contratos a tasa de interés variable deberán especificar claramente los parámetros a
los que estarán sujetos para su determinación y la periodicidad del cambio.
MANUAL DE CRÉDITO
SOCIEDAD FINANCIERA DE
OBJETO MÚLTIPLE
CAP. I: POLÍTICAS DE CRÉDITO
Elaborado por: SIC DESARROLLO Aprobado por:
Vigencia: Indefinido Actualización: Julio 2011 Página 27 de 139
V - Ene./10
c. Tasa Variable con un Límite Máximo Fijo
Los contratos a tasa de interés variable con un límite máximo fijo se deberán especificar
claramente los parámetros a los que estarán sujetos para su determinación, el límite
máximo al cual se podrá elevar la misma y la periodicidad del cambio.
32.4. Tipos de Liquidación
Los tipos de liquidación con que contará la Sociedad Financiera de Objeto Múltiple estarán
disponibles sólo para los tipos de crédito que el Consejo de Administración estime
conveniente.
Los tipos de liquidación disponibles cumplen con la función de proporcionarles facilidades de
pago a los acreditados ofreciéndole diversas alternativas de pago según su flujo de ingresos
y egresos.
32.5. Comisiones o Gastos de Estudio
Se podrá cobrar comisiones o gastos de estudio por concepto de trámites de solicitud y por
apertura de cuenta. Dependiendo de las directrices emanadas del Consejo de
Administración, la SOFOM podrá incluir o no este gasto.
32.6. Seguros
La Sociedad Financiera de Objeto Múltiple, podrá contratar pólizas de seguro según el tipo
de actividad económica a financiar. El costo del seguro se transfiere al acreditado.
Dependiendo de las directrices emanadas del Consejo de Administración, la SOFOM podrá
incluir o no este gasto como parte de la tasa de interés cobrada o como parte del capital.
32.7. Seguros de Bienes en Garantía
Las garantías serán cubiertas con una póliza de seguros en función al saldo capital vigente
de los créditos como sigue:
a. Hipotecas de construcciones: Póliza contra incendio y líneas aliadas mayor a US$ 30,000
o su equivalencia en Pesos Mexicanos.
b. Hipotecas de terreno: No es necesaria la póliza en caso de terrenos o inmuebles de
construcciones rústicas y mixtas.
c. Prenda industrial: Póliza contra todo riesgo a partir de US$ 10,000 a su equivalencia en
Pesos Mexicanos.
d. Prenda vehicular: A partir de US$ 5,000 o su equivalencia en Pesos Mexicanos. Póliza
contra todo riesgo. No se aceptarán prendas de vehículos con antigüedad mayor a 10
años.
Todas las pólizas de seguros serán endosadas en primer lugar y grado a favor de la
Sociedad Financiera de Objeto Múltiple. La póliza de seguros contra todo riesgos de los
Créditos Hipotecarios con Fines de Vivienda, se cobertura mientras dure el crédito.
Para los casos en los que se contraten pólizas de seguros, será responsabilidad del Gerente
de Créditos y/o Jefe de Sucursal constatar la constitución y vigencia de las pólizas de
seguros durante la vigencia del crédito, según sea el caso.
MANUAL DE CRÉDITO
SOCIEDAD FINANCIERA DE
OBJETO MÚLTIPLE
CAP. I: POLÍTICAS DE CRÉDITO
Elaborado por: SIC DESARROLLO Aprobado por:
Vigencia: Indefinido Actualización: Julio 2011 Página 28 de 139
V - Ene./10
El costo del seguro es asumido por el acreditado. Este gasto lo establece la empresa
aseguradora.
32.8. Gastos de Tasación de Bienes
La Sociedad Financiera de Objeto Múltiple podrá designar a peritos especialistas en el área
de avalúo de bienes, para que se encarguen de asignar un valor monetario a los bienes que
se tomarán en respaldo para los créditos que requieran de este tipo de garantía. Los costos
derivados de la tasación se transfieren al acreditado. Estos gastos, no son imputables para
el cálculo de la tasa de interés. Estos gastos son establecidos por los peritos tasadores. El
acreditado deberá manifestar su aceptación de pagar estos gastos, antes de realizar la
tasación.
32.9. Gastos de Registro y levantamiento para Hipoteca y Prenda
Los gastos notariales y de Registros Públicos, por constitución y registro de hipoteca o
prenda deben ser asumidos por el acreditado. El acreditado deberá abonar el importe de los
mismos directamente donde corresponda. Así mismo, el acreditado se hará cargo de los
gastos de cancelación de la hipoteca o de la prenda, si una vez cancelada su operación,
decide no seguir operando con la Sociedad Financiera de Objeto Múltiple. El acreditado
deberá manifestar su aceptación de pagar estos gastos, antes de realizar el registro de la
hipoteca, así como los posteriores gastos de cancelación de la misma. Estos gastos, no son
imputables para el cálculo de la tasa de interés.
33. Intereses Moratorios y Cargos
33.1. Intereses Moratorios
Los intereses moratorios se cobrarán al acreditado por el incumplimiento de sus
obligaciones, dentro de los topes legales establecidos.
Los acreditados que caen en mora deberán pagar deberán pagar interés moratorio desde el
primer día de atraso a efectos de que los acreditados eviten caer en mora por los altos
costos que implicaría retrasarse en los pagos de sus cuotas.
El sistema informático de crédito calculará diaria y automáticamente el valor de los intereses
según los días de atraso.
33.2. Comisiones por Atraso, Gastos de Cobranza
Las comisiones por atraso se cobrarán como penalidad al acreditado por el incumplimiento
de sus obligaciones y como consecuencia de los costos en que incurren la Sociedad
Financiera de Objeto Múltiple para realizar el reclamo de los pagos atrasados además de los
costos de oportunidad que implican la no disposición del dinero prestado y no recuperado de
acuerdo con lo pactado con los acreditados. Los gastos de cobranza tienen como finalidad la
cobertura de otros gastos, tales como gastos de notificaciones, de administración, notariales
y judiciales, el mismo será cargado a la cuenta del crédito que el acreditado asumirá.
El sistema informático de crédito calculará diaria y automáticamente el valor de estos cargos
según los días de atraso.
MANUAL DE CRÉDITO
SOCIEDAD FINANCIERA DE
OBJETO MÚLTIPLE
CAP. I: POLÍTICAS DE CRÉDITO
Elaborado por: SIC DESARROLLO Aprobado por:
Vigencia: Indefinido Actualización: Julio 2011 Página 29 de 139
V - Ene./10
Se establecerá una tabla de comisiones de cobranza, la misma que será modificada de
acuerdo con la resolución del Consejo de Administración.
Existirá la posibilidad de condonación de intereses moratorios y comisiones de cobranza,
previa solicitud del Analista de Crédito y aprobación de la Gerencia de Créditos, según
límites establecidos por el Consejo de Administración. Esta política será aplicable a aquellos
casos de morosidad grave de difícil recuperación.
33.3. Otros Gastos y Comisiones
El Consejo de Administración de las Sociedad Financiera de Objeto Múltiple, decidirá sobre
otros gastos y comisiones que sean necesarios cobrar al acreditado, según el tipo de
producto crediticio y que serán especificados en el reglamento del producto crediticio
correspondiente. Estas comisiones y gastos serán modificados por Resolución del Consejo de
Administración, cuando lo estime conveniente y siempre respetando las normas legales
vigentes.
34. Filosofía y Tecnología Crediticia
(Es recomendable que la promoción de los productos de crédito sea realizada por el Analista de Crédito;
sin embargo, puede ser realizada por un promotor. Optar por una u otra figura dependerá de las
características del mercado, la viabilidad de su aplicación y prácticas aceptadas en el área de influencia
del IFR)
En este punto se establecen los lineamientos generales de la filosofía y tecnología crediticia
que aplicará la Sociedad Financiera de Objeto Múltiple. Adicionalmente a éstos, el Consejo
de Administración, aprobará las innovaciones que considere oportunas, a fin de alcanzar los
objetivos definidos en su planificación estratégica. Esto último implicará, que se definirán
variaciones a los mecanismos básicos de análisis y seguimiento de la cartera de créditos, de
acuerdo con las particularidades de los deudores.
35. Captación de Acreditados
Con la finalidad de captar acreditados, se establecerán diferentes estrategias de promoción
de los productos y servicios para el segmento. Las mismas se resumen en dos grandes
grupos: promoción pasiva y promoción activa.
La promoción pasiva, se refiere a la promoción institucional, realizada a través de los medios
publicitarios de alcance masivo. La ventaja de esta promoción, es que se puede llegar a una
gran cantidad de personas, pero la debilidad es que es impersonal.
La promoción activa se refiere a la promoción personalizada que realizarán los Analistas de
Crédito. La ventaja de esta promoción, es que los Analistas de Crédito pueden seleccionar a
las personas a las cuales les va a ofrecer los productos y servicios financieros. Se
aprovecharán las referencias brindadas por acreditados de la Sociedad Financiera de Objeto
Múltiple, los cuales, normalmente recomiendan a otros buenos acreditados.
Esta clase de promoción se fortalece en el tiempo con una adecuada atención a los
acreditados, satisfaciendo sus necesidades crediticias oportunamente y en la justa medida,
orientándoles sobre las políticas institucionales, estrechando la relación comercial,
conociéndoles adecuadamente para poder estimar su capacidad de pago y no perjudicarles
con un sobreendeudamiento, ofreciéndoles nuevos productos y servicios, etc. Todas estas
acciones producen como resultado un universo de acreditados satisfechos y su satisfacción
será la mejor publicidad de la Sociedad Financiera de Objeto Múltiple.
MANUAL DE CRÉDITO
SOCIEDAD FINANCIERA DE
OBJETO MÚLTIPLE
CAP. I: POLÍTICAS DE CRÉDITO
Elaborado por: SIC DESARROLLO Aprobado por:
Vigencia: Indefinido Actualización: Julio 2011 Página 30 de 139
V - Ene./10
Los principales responsables de realizar esta promoción son los Analistas de Crédito, y
funcionarios del área de Créditos de la Sociedad Financiera de Objeto Múltiple, los cuales, si
se encuentran bien capacitados y cuentan con una estrategia de marketing bien diseñada
constituyen la base para una institución orientada a la satisfacción de las necesidades de
financiamiento del segmento al cual atiende.
35.1. El Analista de Crédito
Un Analista de Crédito bien capacitado y apoyado por el resto de la estructura del área de
Créditos; además de manuales, reglamentos y procedimientos de trabajo acordes a la
realidad económica del grupo meta que atenderá la Sociedad Financiera de Objeto Múltiple,
es la garantía para el éxito en la formación y administración de la cartera de acreditados.
El Analista de Crédito es responsable de constatar que se satisfagan todas las necesidades
de información del área de Créditos y de llenar los formularios con la ayuda de los
solicitantes, permitiendo que el acreditado concurra a la Sociedad Financiera de Objeto
Múltiple solamente cuando sea requerido para la formalización del crédito y su desembolso,
así como también, cuando se efectúen los pagos de las cuotas.
35.2. Responsabilidades y Funciones del Analista de Crédito
La atribución más importante de un Analista de Crédito se refiere a la colocación y
recuperación de la cartera de créditos basado en el apoyo de la tecnología de evaluación
crediticia que adoptará la Sociedad Financiera de Objeto Múltiple. Sin embargo, la extensión
de sus funciones dentro de su atribución principal se detalla en el manual de organización y
funciones Institucional.
Dado que se trata de un servicio crediticio donde se realizará una transacción comercial, no
está permitido a los Analistas de Crédito y otros funcionarios relacionados al área de
créditos, aceptar obsequios por parte de los solicitantes de crédito.
35.3. El Destino del Crédito
El destino del crédito, se tomará en cuenta dependiendo de aquello que se va a financiar a
fin de establecer y ofrecerle al solicitante, el plan de pagos más adecuado. Marginalmente,
se analizará también su repercusión en la actividad económica del solicitante y el contexto,
en forma integral, ya que se podrá tomar en cuenta o no en consideración los ingresos
adicionales que pueda generar el crédito, a efectos de estimar la capacidad de pago del
solicitante.
Por lo tanto, más allá del destino del crédito, lo que nos interesa es la capacidad de
reembolso del crédito, lo cual, no sólo depende de la estructura del activo, sino también de
la estructura de endeudamiento, las obligaciones con la unidad económica y
fundamentalmente el mercado.
35.4. La Eficiencia en el Servicio Crediticio y Fidelización de los Acreditados
Un crédito ágil y oportuno genera mayores márgenes de rentabilidad para las transacciones
comerciales, reduciendo al mínimo los costos de transacción en que incurren los clientes.
Además, muestra el grado de eficiencia de la Sociedad Financiera de Objeto Múltiple para
con su acreditado.
MANUAL DE CRÉDITO
SOCIEDAD FINANCIERA DE
OBJETO MÚLTIPLE
CAP. I: POLÍTICAS DE CRÉDITO
Elaborado por: SIC DESARROLLO Aprobado por:
Vigencia: Indefinido Actualización: Julio 2011 Página 31 de 139
V - Ene./10
Para alcanzar estos niveles de eficiencia, es imprescindible que la Sociedad Financiera de
Objeto Múltiple oferente, opere con procedimientos administrativos y operativos adecuados
para brindar esta agilidad. De allí que los procedimientos que se apliquen, estarán
orientados a conseguir este objetivo.
36. Conocimiento de los Acreditados
Todos los Analistas de Crédito y/o Gerente de Crédito tienen la obligación y responsabilidad
de conocer a los acreditados que atienden, ya que ésta es la única manera de conseguir una
atención orientada a la satisfacción adecuada de acreditados.
Por este motivo, deberán realizar la visita al domicilio donde realice la actividad económica
de cada uno de sus acreditados y conocer exactamente dónde ubicarles en caso que sea
necesario.
37. Proceso de Análisis para el Otorgamiento de Créditos
La tecnología de evaluación crediticia a ser aplicada por la Sociedad Financiera de Objeto
Múltiple enfatizará el análisis de la actividad generadora de ingresos, así como del contexto
en que se desenvuelve la unidad económica. La finalidad de realizar este análisis es:
• Evaluar la potencialidad económica de la actividad generadora de ingresos del solicitante
y los problemas potenciales de la moral de pago.
• Dejar claramente establecido que la aplicación del crédito se adecuará a las necesidades
de liquidez de la unidad económica del acreditado.
La responsabilidad del Analista de Crédito para el cumplimiento de estos principios es
obtener la información a través de la visita en campo en el lugar de desarrollo de la
actividad económica generadora de ingresos o trabajo del acreditado, y para los casos en los
cuales se requiera, del domicilio particular.
La visita en campo tiene la finalidad de evaluar las variables que afectaran la actividad
generadora de ingresos y la verificación física de las herramientas y activos fijos utilizados
en la misma. Se estima que la calidad de la información depende del Analista de Crédito,
quien se hace responsable por la veracidad de la información que recolecte y que debe
constituirse en base confiable para la toma de decisiones del Comité de Crédito.
El Analista de Crédito agenda la fecha y hora de la visita al acreditado obteniendo con
anticipación el informe de la Sociedades de Información Crediticia y todos los recaudos
necesarios sobre la situación histórica y actual de endeudamiento y comportamiento de pago
del solicitante.
Se asume que el Analista de Crédito completará la solicitud de crédito después de haber
mantenido un primer contacto directo con el solicitante y sólo si el resultado del primer
contacto nos arroja indicios positivos sobre la capacidad y moral de pago del solicitante.
37.1. El Análisis de la Capacidad de Pago
El objetivo de esta fase de análisis es minimizar el riesgo crediticio y conocer concretamente
si el solicitante, cuenta con ingresos suficientes para cubrir los pagos de las cuotas de un
eventual crédito a conceder.
MANUAL DE CRÉDITO
SOCIEDAD FINANCIERA DE
OBJETO MÚLTIPLE
CAP. I: POLÍTICAS DE CRÉDITO
Elaborado por: SIC DESARROLLO Aprobado por:
Vigencia: Indefinido Actualización: Julio 2011 Página 32 de 139
V - Ene./10
La información necesaria para analizar la capacidad de pago de los solicitantes se recopila
con los formularios de relevamiento de información de los cuales se obtiene una visión
completa sobre la situación patrimonial, los flujos de ingresos y egresos del potencial
acreditado y su capacidad de pago en función a su excedente y su endeudamiento
patrimonial.
37.2. El Análisis de la Voluntad de Pago
La voluntad de pago se define como la capacidad moral del solicitante, medida por las
condiciones de honestidad y responsabilidad personal. Por lo tanto, no es cuantificable en
forma objetiva tan directamente como la capacidad de pago.
Para tomar la decisión de otorgar el crédito se necesita evaluar la voluntad de pago del
solicitante, para lo cual hay que considerar las condiciones tanto morales como técnicas del
potencial deudor cuando se relacionan con el cumplimiento de las obligaciones contraídas, es
decir su reputación personal y solvencia moral.
Existen indicadores para apreciar la voluntad de pago, como los que se indican a
continuación:
• La predisposición genuina para brindar información veraz.
• Si económicamente el acreditado es el principal sostén de la familia asignará prioridades
entre el cumplimiento de sus obligaciones con terceros y el de sus obligaciones
familiares.
• También es sumamente importante conocer su experiencia crediticia con otras
instituciones: su historial crediticio y otras fuentes de referencia, en especial si ha
pagado puntualmente sus cuotas.
a. Indicadores para Propuesta de Crédito
Sirven de apoyo para decidir sobre el monto de crédito que el Analista de Crédito, sugerirá
al comité de crédito, que sea aprobado. El cálculo de estos indicadores también surge como
consecuencia de la información que el Analista de Crédito obtuvo en los formularios de
relevamiento.
b. Endeudamiento a Futuro sobre el Patrimonio
Servirá para determinar el monto máximo de crédito que se podrá otorgar al solicitante. El
endeudamiento total del solicitante no debe superar un resultado mayor al 100% del
Patrimonio del solicitante. Se tendrán consideraciones especiales según el producto y la
puntualidad del acreditado.
c. Liquidez de la actividad
Servirá para determinar el valor máximo por concepto de cuota que se podrá descontar del
excedente del acreditado. Este valor debe guardar concordancia con el monto de préstamo y
el plazo de la operación.
Se recomienda que este indicador no supere un resultado mayor a 60%, para la primera
operación. Para renovaciones o reenganches de crédito de acreditados con calificación
institucional “Normal”, podrá considerarse hasta 85% de la disponibilidad del acreditado,
para el cálculo de la cuota.
MANUAL DE CRÉDITO
SOCIEDAD FINANCIERA DE
OBJETO MÚLTIPLE
CAP. I: POLÍTICAS DE CRÉDITO
Elaborado por: SIC DESARROLLO Aprobado por:
Vigencia: Indefinido Actualización: Julio 2011 Página 33 de 139
V - Ene./10
Se podrán tener consideraciones especiales según el producto y la puntualidad del
acreditado.
d. Relación de Garantías
Servirá para establecer la cobertura del crédito. Este indicador tendrá valores específicos a
ser respetados, según el tipo de garantía y la calificación institucional de pago de los
acreditados.
e. Liquidez del Aval
Servirá para determinar el valor máximo por concepto de cuota que se podrá descontar del
excedente del aval. Este valor debe guardar concordancia con el monto de préstamo y el
plazo de la operación.
Se recomienda que este indicador no supere un resultado mayor a 70%, en caso que el aval
también tenga alguna obligación crediticia.
Se tendrán consideraciones especiales, según el producto y la puntualidad del acreditado.
38. La Propuesta de Financiamiento
El Analista de Crédito tiene a su cargo la presentación de las propuestas de financiamiento
de los solicitantes al Comité de Crédito que aprueba o rechaza la misma. Hacer una
propuesta no significa transcribir lo que el solicitante pide, sino asumir la postura de que él
es el principal funcionario que debe recomendar la aprobación o rechazo de la operación
crediticia.
En otras palabras el Analista de Crédito debe estar convencido del sentido negativo o
positivo de lo que propone, pidiendo al solicitante que le proporcione los elementos de juicio
necesarios para poder forjarse un concepto lo más claro posible de la situación económica
del acreditado.
La propuesta de financiamiento debe guardar una estructura lo más similar a la que se
expone a continuación:
• Opinión sobre la voluntad de pago.
• Apreciación concreta sobre el análisis de la unidad acreditado-actividad económica.
• Apreciación de los riesgos potenciales del préstamo.
• Condiciones de la propuesta de financiamiento, incluida la garantía propuesta.
• Impresión personal del Analista de Crédito y de vecinos sobre el acreditado y su modo de
vida.
• Opinión sobre el valor y calidad del patrimonio.
• Opinión de por qué se cree que el flujo declarado, puede ser real.
• Hablar sobre el entorno, comunidad, competencia, fortalezas, inicios en esa actividad
generadora de ingresos, etc.
• Si presenta aval, hacer un comentario similar.
El Analista de Crédito una vez presentada su propuesta de financiamiento, deberá
preocuparse de lograr una rápida decisión, para dar al solicitante una pronta respuesta. El
MANUAL DE CRÉDITO
SOCIEDAD FINANCIERA DE
OBJETO MÚLTIPLE
CAP. I: POLÍTICAS DE CRÉDITO
Elaborado por: SIC DESARROLLO Aprobado por:
Vigencia: Indefinido Actualización: Julio 2011 Página 34 de 139
V - Ene./10
acreditado apreciará la prontitud, aún cuando la respuesta sea negativa, y se formará una
impresión favorable de la Sociedad Financiera de Objeto Múltiple.
39. El Comité de Crédito
El Comité de Crédito es la instancia ejecutiva que evalúa, aprueba o desaprueba las
propuestas de financiamiento presentadas inicialmente por los Analistas de Crédito. El
Comité de Crédito ejerce sus funciones con carácter deliberativo y resolutivo, se rige por las
normas y políticas de crédito aprobadas por el Consejo de Administración.
El Comité de Crédito, según el nivel de aprobación, es la última instancia para detectar los
riesgos, el último filtro antes de la formalización y desembolso de la operación.
Una vez que en su caso el Consejo de Administración haya ratificado una operación de
acuerdo a facultades de Comité y Consejo.
Técnicamente, los funcionarios que resuelven y deciden, asumen la corresponsabilidad de
los casos que aprueban y la posibilidad de éxito de las operaciones, depende en gran medida
de su capacidad analítica.
Antes de presentar las propuestas de créditos al Comité de Crédito, el Analista de Crédito,
deberá estar seguro sobre los expedientes que va a presentar y haber reunido toda la
información necesaria para que el Comité de Créditos pueda tomar decisiones con agilidad.
Luego de deliberar sobre cada caso, el Comité de Crédito, emite una resolución (aprobado o
denegado) mediante la cual se pacta las siguientes condiciones: monto, plazo, frecuencia de
pago, garantías y opcionalmente, realiza de acuerdo con su criterio algunas
recomendaciones.
El Comité de Crédito también debe decidir sobre las recurrencias, renovaciones y
reestructuraciones que sean presentadas por los Analistas de Crédito, de acuerdo con los
niveles de aprobación que figuran en el Anexo Nº 5.
El Comité de Crédito es una instancia resolutiva para la aprobación o rechazo de las
solicitudes de crédito, ya que el Consejo de Administración de acuerdo a sus facultades
podrá también aprobar, ratificar o rechazar una solicitud de crédito.
Con la finalidad de conseguir mayor agilidad en el trámite de las operaciones crediticias, se
establecerán diferentes tipos de Comité de Crédito. El Comité de Crédito podrá aprobar
operaciones según los niveles descritos en el Anexo Nº 5, los mismos podrán ser
modificados a solicitud de la Gerencia de Créditos de la Sociedad Financiera de Objeto
Múltiple con la autorización del Consejo de Administración.
Los miembros de los diferentes Comités de Crédito, tienen la potestad de requerir mayor
información sobre el solicitante de crédito, denegar la solicitud, condicionar la aprobación,
reducir el monto solicitado, reducir el plazo, solicitar mejora de garantías, etc.
39.1. Comité de Crédito Niveles
En caso de existir más de un comité de crédito, en el presente apartado del manual, se
detallarán los mismos, especificando las atribuciones de cada uno. Ejemplo: 1 al 3
MANUAL DE CRÉDITO
SOCIEDAD FINANCIERA DE
OBJETO MÚLTIPLE
CAP. I: POLÍTICAS DE CRÉDITO
Elaborado por: SIC DESARROLLO Aprobado por:
Vigencia: Indefinido Actualización: Julio 2011 Página 35 de 139
V - Ene./10
Todos los créditos deberán iniciar el proceso de aprobación por el Comité de Crédito de cada
Sucursal de la Sociedad Financiera de Objeto Múltiple; independientemente del monto; si
dicho comité aprueba la operación pero el monto supera el nivel de autorización que le
corresponde, deberá pasar al nivel correspondiente para su aprobación.
La frecuencia de las reuniones del Comité de Crédito, por lo general, dependerán de la
cantidad de solicitudes a ser resueltas, pudiendo ser inclusive diarias y dependerá en gran
medida, de la cantidad de casos propuestos por cada Analista de Crédito. Normalmente, el
Comité de Créditos de las Sucursales deberá reunirse durante las primeras horas de la
mañana o últimas de la tarde, en este aspecto, los Analistas de Crédito deberán colaborar
planificando adecuadamente su tiempo con la finalidad de respetar los horarios del comité.
El Comité de Crédito (nivel 2 y 3) no sesiona en reunión especial, ya que atienden las
propuestas de crédito permanente.
Las reuniones del comité deberán ser ágiles y flexibles manteniendo un nivel de autonomía
para resolver rápidamente las diversas situaciones que se presenten. El Analista de Crédito
debe verificar que los expedientes cumplan con los requerimientos mínimos para ser
elevados al comité, caso contrario, el expediente le será devuelto para regularizar las
propuestas correspondientes.
Se debe llevar registros de los Comités de Crédito realizados en cada Sucursal. En él, se
registrarán las operaciones aprobadas, rechazadas, con observaciones, etc.; sean
operaciones nuevas, renovaciones, renovaciones, actualizaciones, etc.
Las Renovaciones, serán presentadas en el Comité de Crédito de cada Sucursal, pero para la
aprobación de estas operaciones, deberán ser aprobadas en los Niveles 3 y 4.
Se establece como condición inicial, que el Analista de Crédito responsable por la operación,
deberá participar siempre en la presentación del caso, manifestando fehacientemente su
parecer favorable para el Comité de Crédito de las Sucursales. El Analista de Crédito debe
presentar también al Comité de Créditos, las solicitudes que considera deben ser denegadas.
39.2. Comité de Crédito Niveles 3 y 4
Ejecutarán una tarea similar a la realizada por los Comités del Nivel 1 y 2, pero en forma
totalmente independiente, verificando las informaciones proporcionadas desde una óptica
diferente, considerando su condición de último filtro de las operaciones antes del
desembolso. Están facultados para solicitar todas las aclaraciones y ampliaciones necesarias
antes de la concesión de los préstamos presentados por los Analistas de Crédito de las
Sucursales de la Sociedad Financiera de Objeto Múltiple.
Por la naturaleza de sus funciones, constituye un poderoso elemento de apoyo en la gestión
crediticia. Analizarán las solicitudes de crédito de las Sucursales que no tienen nivel de
aprobación (ya sea porque los Analistas de Crédito carecen de la experiencia mínima o por
presentar elevados niveles de mora) y las solicitudes de créditos que superan el nivel 1.
Los Comités de Crédito cumplirán las siguientes funciones:
• Aprobar o denegar los créditos normales y las renovaciones de acuerdo con los montos
establecidos en el Anexo Nº 5.
• Verificar si en la concesión de los préstamos se toman los documentos necesarios, si se
respetan los criterios de prudencia y si las garantías respaldatorias son suficientes.
MANUAL DE CRÉDITO
SOCIEDAD FINANCIERA DE
OBJETO MÚLTIPLE
CAP. I: POLÍTICAS DE CRÉDITO
Elaborado por: SIC DESARROLLO Aprobado por:
Vigencia: Indefinido Actualización: Julio 2011 Página 36 de 139
V - Ene./10
• Sugerir cambios en las propuestas crediticias presentadas tanto, en plazos, montos,
frecuencias de pago y garantías de cualquier producto crediticio.
• Realizar un estricto control para que se dé fiel cumplimiento de las políticas de crédito
fijadas por el Consejo de Administración, por lo tanto informará al mismo, los casos
donde se estén obviando las Políticas Crediticias establecidas.
• Verificar la aprobación de excepciones, por parte de las instancias autorizadas.
• Los Comités no sólo opinarán sino resolverán la aprobación o desaprobación de
solicitudes.
39.3. Ausencia de los Miembros del Comité
En caso de ausencia de algún miembro de los Comités, será cubierto por un miembro de
nivel superior si está estipulado en el Manual de lo contrario si no existe quórum se
suspenderá el mismo.
40. Desembolso de los Créditos
Después de aprobada la propuesta de financiamiento por el(los) Comité(s) de Crédito
(mediante la resolución de aprobación), y/o Consejo de Administración se da paso a la
formalización de las garantías quedando así la operación expedita para ser desembolsada.
Además debe prepararse la documentación correspondiente, para el desembolso. El
desembolso de las operaciones se realizará en las Sucursales de la Sociedad Financiera de
Objeto Múltiple. Por ningún motivo, la documentación respaldatoria de las operaciones
saldrá de las oficinas. Todas las personas relacionadas con cada operación, deberán
concurrir a las Sucursales de la Sociedad Financiera de Objeto Múltiple a efectos de firmar
los documentos correspondientes. Ningún crédito deberá ser desembolsado sin haber
completado la formalización de la documentación respaldatoria.
El Analista de Crédito debe estar atento y facilitar la labor del Auxiliar de Créditos para la
rápida preparación de dichos documentos. Cuando los mismos estén listos, el Auxiliar de
Crédito se encargará de coordinar con el acreditado su asistencia a la Sucursal de la
Sociedad Financiera de Objeto Múltiple para efectivizar la operación.
Cuando se trate de un acreditado nuevo, indicarle: la dirección de las Sucursales, cómo
llegar a ella, el horario de atención, la sección a donde debe dirigirse y el nombre de la
persona que tiene su expediente. Las personas que tienen que concurrir para formalizar el
crédito y los documentos, deben llevar su documento de identificación oficial, por ejemplo la
credencial de elector.
La atención en las Sucursales que se proporcione al acreditado; es sumamente importante y
debe realizarse con la formalidad y seriedad del caso. De ello se encargará el Auxiliar de
Créditos. Cuando se trate de la primera operación, se explicará el contenido de los
documentos que se están firmando y la importancia y los beneficios de pagar las cuotas en
la fecha estipulada y los beneficios de la relación crediticia con la Institución. Se explicará
también el costo de los recargos por mora y comisiones de cobranza que puede implicar el
atraso en el pago de las cuotas.
MANUAL DE CRÉDITO
SOCIEDAD FINANCIERA DE
OBJETO MÚLTIPLE
CAP. I: POLÍTICAS DE CRÉDITO
Elaborado por: SIC DESARROLLO Aprobado por:
Vigencia: Indefinido Actualización: Julio 2011 Página 37 de 139
V - Ene./10
Los pagarés y otros documentos que respaldan de las operaciones crediticias pasarán a
Custodia de Valores y estarán bajo la responsabilidad del funcionario que administra esta
área.
41. Vencimiento de los Créditos
Anterior al desembolso, es importante que el solicitante manifieste su conformidad con la
fecha de pago, ya que de esta manera, se evitará problemas de morosidad y justificaciones
para no cumplir con el pago puntual.
42. Prepagos para Cancelaciones
Se aceptan cancelaciones y pagos por adelantado antes del vencimiento del plazo pactado,
cobrando los intereses que correspondan al saldo de capital hasta la fecha del pago,
adicionalmente y de ser el caso, se cobrará una comisión administrativa de acuerdo con la
tasa vigente.
43. Sistema de Calificación de Clientes
43.1. Institucional
Se considerará el comportamiento de pago como un elemento de juicio importante en la
evaluación de los acreditados que solicitan renovación de sus créditos, por ésta razón se
define un sistema de calificación de acreditados en función al cumplimiento puntual del pago
de las cuotas.
La calificación es una referencia para establecer políticas especiales con el objetivo de
premiar o castigar al acreditado según su comportamiento de pago.
43.2. Condiciones para ser calificado
El acreditado será sujeto de la calificación institucional a partir de que inicia su relación
crediticia con la Sociedad Financiera de Objeto Múltiple.
En caso de que el acreditado nuevo pague anticipadamente, el saldo de su crédito vigente
para tener acceso a otro crédito, el Analista de Crédito deberá verificar que haya cancelado
al menos el 60% de las cuotas en condiciones normales (no por adelantado). Para
acreditados antiguos debe cancelar al menos el 40% de las cuotas en condiciones normales.
La calificación vigente, se establece sobre la última operación; pero permanecerá en el
historial del acreditado la calificación de cada una de las operaciones anteriores.
La calificación se calcula sumando los días de atraso de todas las cuotas; para
posteriormente promediar entre el total de cuotas. Se clasificará en cinco categorías para
acreditados ya existentes.
En relación a las calificaciones 5 y 6, se evaluará el motivo del atraso y en caso de que
existan evidencias claras de que el mismo no volverá a repetirse, siempre y cuando el atraso
se deba a causas involuntarias del acreditado y que no hayan afectado definitivamente su
capacidad de pago y la relación con la Sociedad Financiera de Objeto Múltiple. En este caso,
se volverá a operar con ese acreditado con la aprobación del Comité de Créditos. No se
MANUAL DE CRÉDITO
SOCIEDAD FINANCIERA DE
OBJETO MÚLTIPLE
CAP. I: POLÍTICAS DE CRÉDITO
Elaborado por: SIC DESARROLLO Aprobado por:
Vigencia: Indefinido Actualización: Julio 2011 Página 38 de 139
V - Ene./10
volverá a operar con acreditados con atrasos superiores a 30 días, salvo excepciones bien
justificadas y con la autorización del Comité de Créditos de Nivel 3 de acuerdo con el monto
de crédito.
Esta calificación debería ir acompañada de una calificación subjetiva establecida y justificada
por escrito por el Analista de Crédito, ya que existen una amplia variedad de motivos por los
cuales se puede atrasar un acreditado, que no sea necesariamente por falta de voluntad de
pago. La calificación subjetiva toma como base de cálculo la calificación institucional del
sistema informático y aplica un criterio que justifique o reafirme dicha calificación.
43.3. Calificación de la cartera según leyes vigentes
La Sociedad Financiera de Objeto Múltiple respetará la clasificación de la cartera crediticia y
sus acreditados, establecida según leyes vigentes y de acuerdo a la antigüedad del atraso en
el pago de sus cuotas.
Las calificaciones mencionadas, se tendrán en cuenta para efectos de establecer las
provisiones de la cartera de créditos.
La calificación de la cartera de crédito deberá agruparse de acuerdo con los grados de riesgo
siguientes:
Mínimo = A
Bajo = B
Medio = C
Alto = D
Irrecuperable = E
Para analizar y calificar la cartera de crédito, a efecto de definir su grado de riesgo, se
tomarán en cuenta los siguientes aspectos:
Análisis Cualitativo
a. Solvencia Moral y Arraigo;
b. Experiencia respecto al cumplimiento de las obligaciones contraídas, de
acuerdo al pago del capital e intereses generados;
c. Administración de la empresa; y
d. Condiciones del mercado.
Análisis Cuantitativo
a. Situación financiera del acreditado (razones financieras);
b. Situación de las garantías; y
c. Situación de la cartera.
44. Zonificación de la Cartera
A fin de evitar la dispersión geográfica, reducir costos operativos, incrementar la
productividad de los Analistas de Crédito, brindar un mejor servicio a los acreditados,
mantener una mejor calidad de la cartera y alcanzar los objetivos de eficiencia, podrá definir
áreas geográficas de influencia de cada Sucursal y de cada Analista de Crédito, estas áreas
de influencia podrán ser modificadas, por resolución a sugerencia de la Gerencia de Créditos
de la Sociedad Financiera de Objeto Múltiple.
MANUAL DE CRÉDITO
SOCIEDAD FINANCIERA DE
OBJETO MÚLTIPLE
CAP. I: POLÍTICAS DE CRÉDITO
Elaborado por: SIC DESARROLLO Aprobado por:
Vigencia: Indefinido Actualización: Julio 2011 Página 39 de 139
V - Ene./10
Ningún acreditado deberá ser atendido para solicitar un nuevo crédito, en una Sucursal
diferente a la que corresponda a su área de influencia. El acreditado debe ser derivado a la
Sucursal correspondiente.
45. Zonas de Alto Riesgo
La Sociedad Financiera de Objeto Múltiple, deberá determinar las zonas de alto riesgo, en las
cuales no se ofrecerán créditos. La mayor dificultad se presenta en casos de morosidad,
donde se hace imposible realizar acciones de reclamo y se puede poner en riesgo la
integridad física de los funcionarios de la Sociedad Financiera de Objeto Múltiple.
46. Reversión de Operaciones
En caso que por diversos motivos, el solicitante de crédito, decida no retirar el crédito que se
le haya aprobado, dicha operación será revertida en el sistema informático. Para efectos de
cierre de mes, todas las operaciones que no hayan sido retiradas por los acreditados,
deberán ser revertidas. No deberán quedar operaciones aprobadas, sin desembolso, al
cierre de cada mes.
Se llevará un control mensual de las operaciones revertidas por Sucursal; se analizarán los
casos de excesivas reversiones.
47. Gestión de Recuperación, Seguimiento y Control de Créditos
Atrasados
El seguimiento debe ser altamente dinámico y su finalidad es mantener un bajo nivel de
morosidad para que no se vea afectada la rentabilidad de la cartera ni los niveles de liquidez
de la Sociedad Financiera de Objeto Múltiple. También debe cumplir con el objetivo de
mantener una relación crediticia permanente con el acreditado, con lo cual se logra la
reducción de la incidencia de los gastos de administración en la estructura de costos de las
operaciones crediticias.
Los métodos o formas de seguimiento serán adaptados a las diferentes circunstancias y al
tipo de deudor. El seguimiento básico consiste en:
• Llamadas de recordatorio de pago.
• Visitas sistemáticas al domicilio o lugar de desarrollo de la actividad generadora de
ingresos del acreditado.
• Las visitas deberán complementarse con recordatorios escritos (cartas, mensajes cortos
etc.), los que se archivarán en el expediente del acreditado.
• Un sistema de penas convencionales a través de recargos y acciones judiciales como
última fase de recuperación.
• Utilización eficiente del programa computarizado que diariamente emita listados de
morosidad de la cartera, considerando diferentes aspectos a evaluar como: saldo de
deuda, cantidad de cuotas pagadas, tipo de crédito, zona geográfica, actividad
generadora de ingresos, etc.
• La misma presión de reclamo de pago, se ejercerá sobre los avales.
El personal de recuperación debe continuar insistente y de manera firme en sus gestiones de
cobro, aún cuando se haya iniciado un juicio, colaborará en todo momento a las instancias
correspondientes con su especial conocimiento del acreditado moroso.
MANUAL DE CRÉDITO
SOCIEDAD FINANCIERA DE
OBJETO MÚLTIPLE
CAP. I: POLÍTICAS DE CRÉDITO
Elaborado por: SIC DESARROLLO Aprobado por:
Vigencia: Indefinido Actualización: Julio 2011 Página 40 de 139
V - Ene./10
El control de la morosidad se exige a partir del primer día de atraso en el pago de la
cuota, se establecerán diversos mecanismos de control de los trabajos realizados por los
diferentes funcionarios responsables de la calidad de la cartera para detectar cualquier
incumplimiento.
48. El Comité de Mora
El objetivo del Comité de Mora es examinar en forma particular los casos de morosidad
crítica y establecer las acciones oportunas para la recuperación de los créditos, así como
determinar el impacto de la morosidad de la cartera en relación a la cartera total de créditos
de la Sociedad Financiera de Objeto Múltiple. Por otro lado, este Comité tiene la finalidad de
evaluar las gestiones de recuperación realizadas por el personal de recuperación y los
posibles errores cometidos al realizar el análisis de la capacidad de pago de esos
acreditados.
Los participantes del Comité de Mora serán el personal de recuperación y el Gerente o
Encargado de Sucursal, el Encargado de Riesgos. Eventualmente deberían participar en
estos comités los funcionarios del área de Auditoría Interna.
En este comité, el personal de recuperación expondrá brevemente las causas de la
morosidad de sus acreditados. Después de ello, los asistentes formularán las preguntas
correspondientes del caso, que deberán ser resueltas por el personal de recuperación. Es
importante que se tomen nota de los acuerdos o sugerencias del Comité de Mora con la
finalidad de verificar posteriormente, si las acciones se concretaron en los plazos previstos.
Para un eficaz trabajo, el Comité de Mora debe contar con la lista de acreditados, con atraso
mayor a 15 días y aquellos con renovaciones con atraso mayor a 7 días, actualizada al cierre
del día anterior o mismo día en que se reunirá en Comité, así como los expedientes de los
acreditados más graves. Tendrán prioridad de revisión, los expedientes de acreditados con
renovaciones, los casos de mora mayor a 30 días y los casos de mora en las primeras
cuotas. Este comité debe concebirse como una herramienta de gestión. Deberá sesionar por
lo menos una vez cada 15 días e incrementar la frecuencia en caso de morosidad grave.
Los Comités de Mora, sirven para evaluar el trabajo de seguimiento de las carteras morosas,
establecer un cronograma de trabajo de las gestiones realizadas con los acreditados y en
casos extremos solicitar apoyo a los funcionarios del Área legal de la Sociedad Financiera de
Objeto Múltiple o considerar la decisión de enviar el expediente para inicio del procedimiento
de cobro por vía judicial.
En el Comité de Mora se debe analizar: la consistencia del análisis (capacidad y voluntad de
pago, límite de endeudamiento del acreditado, influencia del ciclo económico y detección de
riesgos), cumplimiento de las formalidades del expediente del acreditado, formalización de
las garantías y el cumplimiento de las normas de cobranza judicial establecidas.
49. Gestión de Recuperación, Seguimiento y Control a través del Personal
de Recuperación y Gerentes de Sucursales
El personal de recuperaciones, conjuntamente con el Gerente de Sucursal, son los
responsables directos por el seguimiento de los créditos en mora. El seguimiento al
acreditado, se inicia después de otorgado el crédito. El personal de recuperaciones debe
visitar al acreditado con una doble finalidad; para intensificar la relación Sociedad Financiera
de Objeto Múltiple - Acreditado y al mismo tiempo, controlar la morosidad.
MANUAL DE CRÉDITO
SOCIEDAD FINANCIERA DE
OBJETO MÚLTIPLE
CAP. I: POLÍTICAS DE CRÉDITO
Elaborado por: SIC DESARROLLO Aprobado por:
Vigencia: Indefinido Actualización: Julio 2011 Página 41 de 139
V - Ene./10
Se considera moroso al acreditado, desde el primer día de atraso en el pago de sus cuotas.
Con la finalidad de mantener una buena calidad de la cartera es necesario realizar un
estricto seguimiento del vencimiento de las cuotas de los acreditados y contar con un
adecuado sistema de trabajo que facilite la tarea de reclamo basado en la uniformidad de
criterios. Para alcanzar este objetivo, se necesita contar con un sistema informático de
soporte, que provea una amplia gama de listados y reportes para el control, seguimiento y
análisis de la morosidad.
En esta fase el personal de recuperaciones se debe orientar al acreditado, sobre la
conveniencia de realizar sus pagos en fecha y de los beneficios que obtendrá con una
adecuada conducta de pago; motivando al acreditado para que realice la regularización de
su deuda atrasada, en el menor plazo posible.
El personal de recuperación será quien marque las pautas de la negociación para solucionar
el atraso del acreditado, orientándose hacia los intereses de la Sociedad Financiera de
Objeto Múltiple. Se debe evitar que el acreditado establezca la fecha de regularización.
En el Procedimiento de Recuperación del Adeudo, se definen las acciones que se deberán
llevar a cabo de acuerdo con los días de atraso que presenta el acreditado y las
circunstancias que generan este atraso, con el objetivo de conseguir la regularización de los
pagos lo antes posible, debiendo estar involucrados en todo el proceso tanto el Supervisor,
como el Analista de Crédito u otros funcionarios que puedan colaborar para lograr la
regularización de los créditos atrasados.
Se consideran como negociaciones para la regularización de pagos atrasados: entrega de
notificaciones, entrega de bienes como parte de pago, etc.; se tratarán directamente con el
acreditado o su cónyuge. De no encontrarse ninguno de ellos, no se podrán dejar mensajes
en su domicilio o lugar de desarrollo de la actividad generadora de ingresos, ni con algún
vecino o familiar.
El sistema informático deberá estar preparado para la impresión y consulta en pantalla de
listados de morosidad considerando diversos parámetros y niveles de detalle de forma que
se pueda realizar un adecuado seguimiento y control de la cartera.
El personal de recuperación realizará un análisis del listado de mora e identificará los casos
difíciles para afrontarlos en forma inmediata. El personal de recuperación estará habilitado
para hacer consultas en el sistema informático sobre los pagos realizados por los
acreditados. El personal de recuperaciones deberá seguir realizando las gestiones de cobro
que se definan en cada caso, aunque el expediente pase a cobranza pre-judicial o judicial.
Se tomarán medidas correctivas en casos donde las Sucursales mantengan un porcentaje de
morosidad muy alto sobre su cartera de créditos. Estas medidas serán establecidas por
resolución. La misma medida será aplicada para los funcionarios del área de Créditos,
incluyendo el Gerente de Créditos.
49.1. Cobranza “in situ” a los Acreditados Atrasados
Solamente el personal de recuperación podrá recibir pagos a los acreditados atrasados
utilizando recibos de pago debidamente autorizados por la Sociedad Financiera de Objeto
Múltiple. La finalidad de esta política es aprovechar la visita de reclamo para recuperar por lo
menos, parte de la deuda, o en el mejor de los casos, resolver el problema de atraso.
MANUAL DE CRÉDITO
SOCIEDAD FINANCIERA DE
OBJETO MÚLTIPLE
CAP. I: POLÍTICAS DE CRÉDITO
Elaborado por: SIC DESARROLLO Aprobado por:
Vigencia: Indefinido Actualización: Julio 2011 Página 42 de 139
V - Ene./10
49.2. Pagos mínimos a cuenta de la deuda de los Acreditados Atrasados
Los acreditados podrán realizar amortizaciones a cuenta de su deuda atrasada, para lo cual
el sistema informático deberá estar preparado. Sólo se aceptarán pagos a cuenta
equivalentes mínimo al 10% de la cuota o cuotas atrasadas más los intereses moratorios,
pagos menores deberán ser autorizados por la Gerencia de Sucursal.
El área de Informática deberá facilitar la generación de los informes y listados de acuerdo
con las estrategias de reclamo y cobranza establecidas.
49.3. Aplicación de Pagos
La aplicación de pagos es el orden de aplicación del pago a los diferentes componentes de la
deuda en cobranza judicial o castigada (capital, interés compensatorio, interés moratorio y
gastos); corresponde al Gerente de Recuperaciones definir la política de aplicación de pagos.
49.4. Condonación
Las exoneraciones de algún tipo de pago solo proceden en caso de cancelación de la deuda y
deberán ser sustentadas apropiadamente sujetándose a las siguientes autorizaciones:
Para Acreditados con atraso mayor a 60 días8
Funcionario Autorizado
Interés
Compensatorio
Intereses
Moratorios
Gastos de
Cobranza
Gerente de Sucursal N.A. 50% N.A.
Cajero N.A. 25% N.A.
Comité de mora – Consejo de
Administración
Según el caso Según el caso Según el caso
Avales o terceras personas (Absorción de crédito)
Funcionario Autorizado
Interés
Compensatorio
Intereses
Moratorios
Gastos de
Cobranza
Gerente de Sucursal N.A. 75% N.A.
Cajero N.A 25% N.A.
Comité de mora – Consejo de
Administración
Según el caso 100% Según el caso
50. Mecanismos de Negociación
El resultado de la recuperación de créditos puede constituirse en:
a. El Compromiso de Pago, es un documento unilateral que permite al acreditado acceder a
un nuevo cronograma y suspender el proceso judicial en trámite.
b. La Transacción Extrajudicial, es un contrato que extingue la obligación para generar un
nuevo cronograma y condiciones de pago, la misma que detendrá el proceso judicial
siempre que esté homologada.
c. La Transacción Judicial, es la que se celebra con el Juez competente.
8
En caso de aplicarse una política diferente, se detallará en el presente apartado del Manual los criterios a ser
utilizados.
MANUAL DE CRÉDITO
SOCIEDAD FINANCIERA DE
OBJETO MÚLTIPLE
CAP. I: POLÍTICAS DE CRÉDITO
Elaborado por: SIC DESARROLLO Aprobado por:
Vigencia: Indefinido Actualización: Julio 2011 Página 43 de 139
V - Ene./10
d. La Dación en Pago, es el acto a través del cual el deudor entrega un bien distinto al
dinero, significando esta entrega como parte de pago y/o cancelación del crédito.
e. Asesoría Legal informará a la Gerencia sobre aquellos bienes entregados
voluntariamente, para procesar a su venta inmediata la misma que se llevará a cabo de
acuerdo con las normas internas que se establezcan para este fin, entre el personal,
acreditado de la Institución y público en general.
f. Conciliación, en el acuerdo que se realiza dentro de un proceso judicial o ante los centros
de conciliación para tal fin.
50.1. Reprogramación de pagos (En caso de aplicarse una política diferente, se detallará
en el presente apartado del Manual los criterios a ser utilizados)
Un crédito podrá ser reprogramado cuando un acreditado lo solicita para poder cumplir con
los pagos pendientes, siempre que el acreditado no haya tenido un atraso mayor a 8 días en
el pago de todas sus cuotas anteriores de créditos a ser reprogramado.
Las reprogramaciones no deben superar la fecha de vencimiento original de créditos, las
mismas se darán en los siguientes casos:
a. Modificación del calendario de pagos con cambio de monto de la cuota y sin ampliación o
modificación del plazo, operación que consiste en cambiar las fechas de vencimiento de
las cuotas, con la finalidad de adecuar excepcionalmente el pago de sus cuotas al flujo
de ingresos del acreditado, efectuándose por única vez con sustento específicos la misma
que no debe superar los 30 días calendarios.
b. Modificación del calendario de pagos sin cambiar el monto de la cuota y reduciendo el
plazo, original por una operación de prepago del acreditado. Procederá cuando el
acreditado haya pagado por lo menos 3 cuotas del crédito ha reprogramar y el monto del
prepago sea igual o mayor a la suma de cuatro cuotas.
c. Modificación del calendario de pagos cambiando el monto de la cuota y sin modificar el
plazo, original por una operación de prepago del acreditado. Procederá cuando el
acreditado haya pagado por lo menos 3 cuotas del crédito ha reprogramar y el monto del
prepago sea igual o mayor a la suma de cuatro cuotas.
En los literales b y c las reprogramaciones originadas por prepago serán ilimitadas. Para
prepago de créditos que tengan menos de 3 cuotas pagadas y/o el monto del prepago sea
menor a la suma de cuatro cuotas serán evaluados y aprobados por el comité de créditos
evidenciando el costo de oportunidades del mismo.
50.2. Postergación de Pagos (En caso de aplicarse una política diferente, se detallará en
el presente apartado del Manual los criterios a ser utilizados)
Un crédito podrá ser pospuesto el capital de la cuota vigente a la siguiente o última cuota,
para lo cual el acreditado deberá en cancelar los intereses pendientes de la cuota.
50.3. Renovación de Créditos Morosos (En caso de aplicarse una política diferente,
se detallará en el presente apartado del Manual los criterios a ser utilizados)
Estas operaciones sólo serán aplicables para los acreditados que califiquen bajo la categoría
de “casos especiales” y cumplan con los requisitos exigidos.
MANUAL DE CRÉDITO
SOCIEDAD FINANCIERA DE
OBJETO MÚLTIPLE
CAP. I: POLÍTICAS DE CRÉDITO
Elaborado por: SIC DESARROLLO Aprobado por:
Vigencia: Indefinido Actualización: Julio 2011 Página 44 de 139
V - Ene./10
Se considerarán como “casos especiales” con opción de refinanciar la operación, cuando las
dificultades en la capacidad de pago del deudor han sido producto de problemas de fuerza
mayor, como por ejemplo:
• Desastres naturales: inundación, terremoto, sequía, etc.
• Incendio del negocio o la casa.
• Muerte o enfermedad de familiares cercanos o del mismo acreditado.
• Robo de activos del negocio.
• Condiciones adversas del mercado debidamente comprobadas.
Un acreditado sólo se puede considerar bajo el contexto de “caso especial” si el motivo del
atraso ha sido totalmente comprobado, tanto por el personal de recuperaciones y/o Gerente
de Sucursal. El acreditado deberá elaborar junto con el personal de recuperación, una carta
de solicitud manifestando su firme intención de pagar la deuda, demostrar que cuenta con
capacidad para asumir el nuevo compromiso; especificando el motivo de los atrasos, y si es
que se encuentra afectado por una de las razones mencionadas.
Los “casos especiales” cuyos motivos hayan sido comprobados, pero en los que el acreditado
no manifieste su voluntad para pagar y encontrar una salida razonable a la situación se
encaminarán para la gestión por vía judicial.
Bajo la denominación de “casos especiales” sujetos para una operación de renovación, sólo
serán atendidos acreditados que antes de ser afectados por una de las causales
mencionadas más arriba, mantenían en su historial como acreditados una calificación
institucional entre 1, 2 y 3. No podrán ser refinanciadas aquellas operaciones en las cuales el
acreditado ya no posea la actividad independiente generadora de ingresos, ingreso por
salario u otros ingresos declarados en la solicitud de crédito anterior.
No se recomienda refinanciar operaciones de acreditados que aún no cancelan ninguna
cuota, salvo situaciones de extrema gravedad, debidamente comprobada. Para realizar estas
operaciones, se debe solicitar una mejora en las garantías inicialmente ofrecidas por el
acreditado.
Los créditos refinanciados se codificarán diferentes al de las operaciones de crédito
normales. Se deberá llevar un control particularmente estricto de la morosidad de las
operaciones refinanciadas. Así mismo, se debe realizar un análisis muy cuidadoso de
aquellos acreditados que solicitan renovaciones, cuando el mismo, tiene varias operaciones
vigentes con la Sociedad Financiera de Objeto Múltiple, es necesario analizar el riesgo total y
buscar la consolidación de todos sus créditos vigentes y establecer el pago mínimo en
función a su deuda total, para poder acceder a la operación.
El personal de recuperación, no deben sugerir el refinanciamiento de deudas a los
acreditados, como salida a los problemas de morosidad de su cartera de créditos,
especialmente cuando se trata de acreditados que no demuestran voluntad de pago.
Para acceder a una renovación, los acreditados, deberán abonar la totalidad de los intereses
vencidos y amortizar como mínimo el 10% del capital del saldo de la deuda.
 El pago mínimo que el acreditado deba realizar para acceder a la renovación, deberá
efectuarse preferentemente en efectivo, si los pagos se realizan con cheques, primero
deberá efectivizarse dicho documento, antes de formalizar la operación.
MANUAL DE CRÉDITO
SOCIEDAD FINANCIERA DE
OBJETO MÚLTIPLE
CAP. I: POLÍTICAS DE CRÉDITO
Elaborado por: SIC DESARROLLO Aprobado por:
Vigencia: Indefinido Actualización: Julio 2011 Página 45 de 139
V - Ene./10
 Se podrá refinanciar el capital impago, pagando el monto del interés compensatorio,
moratorio y gastos, siempre y cuando estos pagos sean considerables y/o cuando exista
voluntad de pago del deudor o se mejore las garantías otorgadas.
 En forma excepcional cuando el acreditado demuestre voluntad de pago y su
incumplimiento obedezca a casos fortuitos, procede la renovación hasta un máximo de
dos veces.
 Excepcionalmente se podrá refinanciar el capital impago más los intereses, siempre y
cuando para ello medie la voluntad de pago del deudor tomando en consideración los
costos de un proceso judicial. En estos casos se deberá efectuar en informe detallado
para que puedan efectuarse los asientos contables y los seguimientos respectivos.
 En los casos de los créditos en cobranza judicial, el titular de la deuda deberá pagar el
total de intereses, gastos y mora, pudiendo refinanciarse el 100% del capital.
 La renovación de un crédito, sólo se podrá realizar en una oportunidad, si el acreditado
reincide en el incumplimiento de pago, la operación deberá pasar a cobranza judicial, o
solicitarle al acreditado la entrega de garantías.
 Se sugiere que el nuevo plazo de pago pactado en la renovación, no sea superior al plazo
originalmente pactado. Se supone que el acreditado ya ha pagado parte del capital de la
deuda por lo tanto, las nuevas cuotas no deberían ser más altas a las del crédito original,
aún utilizando el mismo plazo.
 Todo proceso de renovación de créditos mayores a US$ 30,000.00 a su equivalencia en
moneda nacional debe ser informado al Consejo de Administración para su conocimiento
en forma mensual por Recuperaciones y Asesoría Legal.
50.4. Plazo para solicitar las Renovaciones
Se establece que el plazo máximo para la solicitud de estas operaciones será hasta el día 15
de cada mes.
50.5. Plazo para solicitar Traspaso de Cartera Morosa a Gestión Judicial
Se establece que el plazo máximo para la solicitud de estas operaciones será hasta el día 15
de cada mes. Las solicitudes enviadas con fecha posterior a la establecida, serán atendidas
después del cierre de fin de mes.
50.6. Reportes y Control
El personal de recuperaciones y/o Gerencia de Sucursal deberán reportar a la Gerencia de
Créditos, sobre los casos que se hayan presentado en el mes así como elaborar estadísticas
de evolución de estas carteras.
51. Bienes Adjudicados entregados Voluntariamente o por Proceso
Judicial
Bienes entregados voluntariamente, son aquellos bienes muebles o inmuebles que un
acreditado entrega como pago parcial o total, de la deuda contraída con la SOFOM. El
acreditado presentará una nota dirigida al Gerente de Sucursal, solicitando se reciban los
bienes que desea entregar voluntariamente y de buena fe.
En caso de que los bienes ofrecidos en dación de pago de manera voluntaria, carezcan de
documentos que acrediten la propiedad, especialmente en el caso de electrodomésticos,
MANUAL DE CRÉDITO
SOCIEDAD FINANCIERA DE
OBJETO MÚLTIPLE
CAP. I: POLÍTICAS DE CRÉDITO
Elaborado por: SIC DESARROLLO Aprobado por:
Vigencia: Indefinido Actualización: Julio 2011 Página 46 de 139
V - Ene./10
mercadería, etc., el acreditado se hará responsable legalmente ante cualquier reclamo de
terceros.
La entrega voluntaria de bienes, deberá ir orientada a dar soluciones definitivas al problema
de mora del acreditado en cuestión, en la medida que sea posible. El personal de
recuperaciones o Gerente de Sucursal, podrán aprobar y autorizar ofrecimientos de Dación
en Pago.
Los casos de dación en pago / entrega voluntaria de bienes con vehículos e inmuebles por
montos superiores a US $ 10,000 o su equivalente en Pesos Mexicanos, para afectar la
deuda de los acreditados, deberán ser evaluados por el personal de recuperación.
Bienes adjudicados son aquellos bienes muebles o inmuebles que pasan a ser propiedad de
la Sociedad Financiera de Objeto Múltiple como consecuencia de una entrega voluntaria que
fue aceptada, fuera de proceso judicial o como resultado del reclamo de pago de una deuda
atrasada a través de proceso judicial.
La Sociedad Financiera de Objeto Múltiple solicita judicialmente la entrega de las garantías
comprometidas por el acreditado cuando le fue otorgado el crédito. Con el fallo judicial, la
propiedad de esos bienes es transferida a la Sociedad Financiera de Objeto Múltiple.
Estos bienes serán administrados por el área de Recuperaciones de la Sociedad Financiera
de Objeto Múltiple, las que tendrán a su cargo la venta de los mismos a fin de evitar la
inmovilización del capital de la Sociedad Financiera de Objeto Múltiple.
52. Constitución de Provisiones
La Sociedad Financiera de Objeto Múltiple E.R. podrá aplicar lo dispuesto por Comisión
Nacional Bancaria y de Valores. El Consejo de Administración, establecerá de acuerdo con
los intereses institucionales, la constitución de mayores porcentajes de provisiones a los
establecidos por la CNBV, si es que lo considera necesario. (Nota: la E.N.R. no está
obligada a constituirlas sin embargo, es una práctica recomendable que le
permitirá alinearse a la normatividad vigente).
Con base en el saldo insoluto de cada crédito, el Contador General será responsable de
constituir las reservas preventivas de la Cartera de Crédito de acuerdo al siguiente cuadro
por días de mora.
De A
Porcentaje de
Reserva
0 29 0.50%
30 59 2.50%
60 89 15.00%
90 119 30.00%
120 149 40.00%
150 179 60.00%
180 209 75.00%
210 239 85.00%
240 269 95.00%
MÁS DE 270 100.00%
MANUAL DE CRÉDITO
SOCIEDAD FINANCIERA DE
OBJETO MÚLTIPLE
CAP. I: POLÍTICAS DE CRÉDITO
Elaborado por: SIC DESARROLLO Aprobado por:
Vigencia: Indefinido Actualización: Julio 2011 Página 47 de 139
V - Ene./10
53. Castigo de Cartera
Se podrá aplicar lo dispuesto por las leyes vigentes que rigen en lo correspondiente a castigo
de cartera. Además se considerarán los siguientes aspectos:
• Que el personal de cartera ó recuperación informe de la imposibilidad de recuperación.
• Que el personal de recuperación y/o Gerente de Sucursal hayan emitido un informe de
irrecuperabilidad o de la imposibilidad de efectuar acciones judiciales. El informe debe
contener: situación legal del deudor, situación legal de las garantías, gestiones realizadas
para la recuperación del crédito, resultado de las negociaciones con el acreditado y sus
avales, factores de irrecuperabilidad y comentarios adicionales sobre la capacidad y
voluntad de pago del deudor.
• Para poder realizar el castigo de cartera, el crédito debe tener un atraso igual o mayor
a 180 días.
• Que se encuentre íntegramente provisionada y los deudores estén considerados en la
categoría de pérdida.
• Se debe conservar la documentación que acredita el cumplimiento de los requisitos
necesarios para el castigo de un préstamo para las revisiones que efectúe el área de
Auditoría.
• Los créditos liquidados contra provisiones serán objeto de un estricto control y
seguimiento a cargo de la unidad de recuperaciones, a fin de seguir realizando las
gestiones de reclamo necesarias para recuperar estos préstamos.
• El castigo de los créditos será aprobados por el Consejo de Administración. El monto a
castigar incluye capital, intereses compensatorios y moratorios, comisiones, gastos y
otros conceptos derivados de la relación obligacional.
 Para el castigo de créditos, previamente, éstos deberán aprovisionarse en un 100% y
estar clasificado contablemente como pérdida.
54. Políticas Particulares para Productos Crediticios
De acuerdo con las particularidades de cada producto crediticio, se desarrollarán políticas
especiales para algunos de ellos. Estas políticas específicas no alterarán lo contemplado en
las Políticas Generales del Manual de Crédito.
MANUAL DE CRÉDITO
SOCIEDAD FINANCIERA DE
OBJETO MÚLTIPLE
CAP. II: PROCEDIMIENTOS CREDITICIOS
Elaborado por: SIC DESARROLLO Aprobado por:
Vigencia: Indefinido Actualización: Julio 2011 Página 48 de 139
V - Ene./10
CAPÍTULO II: PROCEDIMIENTOS
CREDITICIOS
MANUAL DE CRÉDITO
SOCIEDAD FINANCIERA DE
OBJETO MÚLTIPLE
CAP. II: PROCEDIMIENTOS CREDITICIOS
Elaborado por: SIC DESARROLLO Aprobado por:
Vigencia: Indefinido Actualización: Julio 2011 Página 49 de 139
V - Ene./10
1. Objetivo
En este capítulo se describen los pasos básicos a seguir para el otorgamiento de un crédito
desde el inicio de la relación formal entre el acreditado y la Sociedad Financiera de Objeto
Múltiple. El orden de los pasos es correlativo y la solicitud sólo podrá pasar a la siguiente
etapa si ha cumplido todos los requisitos de la etapa anterior.
En cualquiera de las etapas el proceso puede ser interrumpido, debiéndose informar sin
demora al acreditado de los motivos de la decisión. El sistema informático registrará las
diferentes etapas, los tiempos invertidos y los responsables de cada una de ellas.
La simbología utilizada en diagramas se expone a continuación:
θ Acción de control. Marca los puntos claves de control, identificando la acción
dentro de una serie de actividades realizadas dentro de un procedimiento, los
cuales son realizados para control y administración de riesgos.
Inicio. Representa inicio o término. Indica el principio o fin del procedimiento,
dentro del símbolo se anotará inicio o fin, según corresponda.
Actividad. Las actividades que se desarrollan en el procedimiento se describen
brevemente dentro del símbolo. En la parte inferior media, se anotará el
número consecutivo de la actividad.
Documento. Documento que entra y/o sale y que se genera o utiliza en el
procedimiento.
Decisión. Punto del procedimiento en donde se debe realizar una decisión
entre dos opciones.
Archivo permanente. Depósito de un documento o información dentro de un
archivo por período indefinido.
Conector de página. Conexión o enlace con otra hoja diferente en la que
continua el procedimiento.
Conector. Conector o enlace, de una parte del diagrama con otra parte lejana
del mismo.
MANUAL DE CRÉDITO
SOCIEDAD FINANCIERA DE
OBJETO MÚLTIPLE
CAP. II: PROCEDIMIENTOS CREDITICIOS
Elaborado por: SIC DESARROLLO Aprobado por:
Vigencia: Indefinido Actualización: Julio 2011 Página 50 de 139
V - Ene./10
2. Promoción del Crédito
Responsable principal: Analista de Créditos
(Es recomendable que la promoción de los productos de crédito sea
realizada por el Analista de Crédito; sin embargo, puede ser realizada
por un promotor. La opción por una u otra figura dependerá de las
características del mercado, la viabilidad de su aplicación y prácticas
aceptadas en el área de influencia de la IFR)
Responsables alternativos: Cualquier funcionario de la Sociedad Financiera de Objeto
Múltiple, especialmente los funcionarios del Área de
Créditos
Procedimiento:
Todos los funcionarios deben estar en condiciones de responder las consultas de las
personas interesadas que llaman o se acercan a las Sucursales de la Sociedad Financiera de
Objeto Múltiple. Esta premisa debería cumplirse para todos los productos y servicios
ofrecidos por la Sociedad Financiera de Objeto Múltiple.
2.1. Acciones de Promoción
Todas las Sucursales de la Sociedad Financiera de Objeto Múltiple deberán conocer la
estrategia para la promoción y la captura de acreditados. Las vías usuales de ingreso de los
mismos son:
2.2. Publicidad Medios Masivos
También es conocida como promoción pasiva, es la realizada a través de medios de alcance
masivos de difusión como ser: prensa escrita, radio, televisión, etc. Esta forma de
promoción del crédito probablemente tenga mucha efectividad dependiendo de la imagen
que tiene la Sociedad Financiera de Objeto Múltiple en el mercado y el nivel de cobertura
territorial.
Como efecto de la promoción pasiva, los potenciales acreditados se acercan a las Sucursales
de la Sociedad Financiera de Objeto Múltiple donde se les informa de las características y
requisitos del crédito. Con esta información básica; el funcionario (que debería ser el Auxiliar
de Créditos) que atiende al solicitante, da inicio al proceso que permitirá determinar el
tiempo de demora para que la solicitud sea atendida (se cargará en el sistema la pre-
solicitud).
Finalizada la toma de información, indicará al solicitante que en un plazo máximo de dos
días hábiles un funcionario de la Sociedad Financiera de Objeto Múltiple le visitará o se
contactará con él. También se debe indicar al solicitante, los requisitos y documentación que
debe tener listos para entregar al Analista de Crédito que lo visite.
2.3. Referidos
Metodología aplicada de promoción, que consiste en contactar con personas que ya han
operado crediticiamente con buen historial en la SOFOM y que en la actualidad no cuentan
con crédito activo o, solicitar información sobre acreditados potenciales hablando con
personas como fuentes de información:
MANUAL DE CRÉDITO
SOCIEDAD FINANCIERA DE
OBJETO MÚLTIPLE
CAP. II: PROCEDIMIENTOS CREDITICIOS
Elaborado por: SIC DESARROLLO Aprobado por:
Vigencia: Indefinido Actualización: Julio 2011 Página 51 de 139
V - Ene./10
a. Jefes de entidades gremiales.
b. Administradores de mercados.
c. Proveedores de negocios minoristas.
d. Acreditados con buen historial de pago en la Sociedad Financiera de Objeto Múltiple.
e. Personas que aparecen como referencias de los acreditados actuales.
Es recomendable tratar de establecer y mantener un contacto permanente con dichas
personas, participando en eventos comerciales, sociales o deportivos, visitándoles,
llamándoles por teléfono periódicamente, etc.
2.4. Promoción directa
La promoción directa o activa es aquella que realiza directamente el Analista de Créditos y
también, los Gerentes de Sucursales o personal Auxiliar de Créditos visitando a los
potenciales acreditados en su lugar de desarrollo de la actividad generadora de ingresos; así
como igualmente, a acreditados que ya han operado con la entidad y cuyo crédito ha sido
cancelado o está próximo a cancelarse.
2.5. Solicitante Potencial
Todas las acciones de promoción tienen como finalidad, la detección de solicitantes
potenciales con los cuales, la Sociedad Financiera de Objeto Múltiple, podrá lograr el
cumplimiento de metas de crecimiento de cartera.
2.6. Se Informa sobre Producto
El personal de la Institución que ha logrado captar la atención del solicitante potencial,
informará al mismo sobre la gama de productos ofertados por la Institución y sus
características.
En este punto es importante recalcar que para realizar una adecuada promoción de los
productos y servicios que ofrece, el personal deberá contar con elementos de trabajo
básicos para realizar la labor, como son: volantes de promoción, tarjetas personales,
conocimiento de toda la gama de productos que ofrece el Área de créditos, conocimiento de
las tasas de interés activas con que trabaja la competencia y cuáles son las principales
instituciones competidoras en la zona, los números telefónicos de la SOFOM y de las
Sucursales donde trabajan, la dirección de la Sucursal, el nombre del Gerente, el nombre de
la plana directiva, etc.
El Analista / Auxiliar de Crédito debe manejar también el Manual de Crédito de la SOFOM
para poder responder adecuadamente a los acreditados potenciales ante eventuales
planteamientos de crédito, consultas, etc.
2.7. Interés
Expuestas las ventajas y beneficios de operar con la Sociedad Financiera de Objeto Múltiple
al potencial solicitante de servicios, el solicitante estará en condiciones de tomar la decisión
de optar o no por un financiamiento.
MANUAL DE CRÉDITO
SOCIEDAD FINANCIERA DE
OBJETO MÚLTIPLE
CAP. II: PROCEDIMIENTOS CREDITICIOS
Elaborado por: SIC DESARROLLO Aprobado por:
Vigencia: Indefinido Actualización: Julio 2011 Página 52 de 139
V - Ene./10
2.8. Demanda no Satisfecha
Si el solicitante potencial no se muestra interesado en operar con la Sociedad Financiera de
Objeto Múltiple, el funcionario deberá intentar detectar las causas de esta reacción y
desarrollar una estrategia adecuada, tratando de revertirla. Se sugiere preguntar
directamente por qué no desea crédito. Si no responde abiertamente, preguntar con las
siguientes alternativas:
a. El acreditado ya tiene acceso a otro crédito, por ejemplo de:
Prestamistas: Explicar que la Sociedad Financiera de Objeto Múltiple ofrecen tasas de
interés más bajas y frecuencias de pago más largas;
Proveedores: Explicar que si compra al contado puede obtener descuentos, puede
diversificar sus fuentes de abastecimiento, aprovechar ofertas, etc.
b. El acreditado está conforme con el nivel de su actividad, explicar que con una inversión
bien utilizada puede crecer, ampliar su segmento de mercado, etc.
c. El acreditado potencial tiene una mala imagen de la Sociedad Financiera de Objeto
Múltiple. Esto se podría dar por diferentes motivos, pudiendo algunos ser:
Créditos demorados en el otorgamiento: Explicar que ello se ha mejorado, que ahora los
créditos se desembolsan en menos tiempo (de preferencia informar los tiempos de
demora en la atención de las solicitudes de crédito en función del tipo de producto
crediticio);
Un ex acreditado moroso ha mediado una mala impresión: Explicar el sistema de
seguimiento de mora;
Por mala atención del personal de la Sociedad Financiera de Objeto Múltiple: Preguntar al
acreditado qué sucedió, el nombre de la persona que lo atendió y tomar nota de su
crítica.
2.9. Analiza otro Ofrecimiento
Si el acreditado tiene dudas con relación a la conveniencia o no de tomar un crédito con la
Sociedad Financiera de Objeto Múltiple, podría necesitar más tiempo para comparar los
servicios ofertados con pares que operen en el mercado.
2.10. Analista / Auxiliar de Crédito Agenda Nombre para Futuro Ofrecimiento
Si el acreditado es elegible y muestra un interés relativo pero no desea financiamiento en
ese momento, el Analista / Auxiliar de Crédito tomará nota en una agenda para un futuro
contacto su nombre, dirección y la fecha en la que desea el crédito. Se recomienda
igualmente, dejar tarjeta y mantener el contacto.
2.11. Cliente Potencial
El solicitante desea el crédito, en cuyo caso, se deberá explicar los requisitos y tomar los
datos preliminares del acreditado.
2.12. Nuevo
A efectos de dar trámite a la solicitud de financiamiento y procesar con celeridad la solicitud
se deberá consultar si la persona ha operado con anterioridad con la SOFOM.
MANUAL DE CRÉDITO
SOCIEDAD FINANCIERA DE
OBJETO MÚLTIPLE
CAP. II: PROCEDIMIENTOS CREDITICIOS
Elaborado por: SIC DESARROLLO Aprobado por:
Vigencia: Indefinido Actualización: Julio 2011 Página 53 de 139
V - Ene./10
2.13. Consulta Base de Datos
Si la persona ha operado con anterioridad con la Sociedad Financiera de Objeto Múltiple se
consultará la base de datos interna para verificar el historial de pago del mismo. Para
aquellos contactos que son realizados en campo, sin contar con la posibilidad de consultar la
base de datos en el instante, será opción del Analista / Auxiliar de Crédito el llenado del
formulario de Pre Solicitud con los datos generales del potencial acreditado.
2.14. Buen Historial
La consulta en la base de datos de la entidad, tiene como finalidad primordial, establecer la
moral de pago del solicitante potencial, ya que permitirá verificar la puntualidad en el pago
de su obligación previa o actual con la Sociedad Financiera de Objeto Múltiple.
2.15. Se Informa al Cliente y Archiva en Rechazados
Si como resultado de la consulta en la base de datos, se constata que el solicitante potencial
en una operación previa no reembolsó en tiempo y en forma la obligación financiera
contraída, se procederá a informar a la persona que la solicitud de financiamiento no podrá
ser atendida por la mala referencia adquirida en la operación anterior.
El Analista / Auxiliar de Crédito, procederá a archivar la solicitud de financiamiento en la
carpeta de rechazados, asentando en el mismo las causas del rechazo.
2.16. Llenado de Formulario: Pre Solicitud
Si el solicitante potencial cuenta con un buen historial de pago, o se trata de un potencial
nuevo acreditado, se procederá al llenado de la Pre Solicitud en donde se toman los datos
básicos de la persona: Nombre completo (de preferencia utilizando para el efecto el IFE
de la persona y del cónyuge para los casos en que se requiera), dirección, teléfono,
referencias personales y comerciales, monto solicitado, plazo, destino de la inversión, etc.
La toma de datos de la Pre-Solicitud es el primer paso en el proceso de concesión de
créditos y no necesariamente implica realizar una visita al acreditado (segunda visita en
caso de ser una promoción directa), siendo la misma previa a la toma de información para la
Solicitud de Crédito, momento en que el acreditado decide formalizar su demanda de crédito
ante la SOFOM y proporciona información básica para la evaluación de riesgos y facilita los
documentos básicos establecidos.
El objetivo principal en esta etapa es conseguir información básica sobre el acreditado y su
actividad generadora de ingresos, la cual servirá como punto de partida para iniciar la
evaluación del riesgo.
2.17. Firma Autorización para Consulta: Sociedades de Información Crediticia
En el momento de llenado de la Pre Solicitud de financiamiento, se procederá
simultáneamente a llenar el formulario de autorización para consulta de información en la
Sociedades de Información Crediticia, el cual deberá ser firmado por el titular y cónyuge (si
corresponde).
MANUAL DE CRÉDITO
SOCIEDAD FINANCIERA DE
OBJETO MÚLTIPLE
CAP. II: PROCEDIMIENTOS CREDITICIOS
Elaborado por: SIC DESARROLLO Aprobado por:
Vigencia: Indefinido Actualización: Julio 2011 Página 54 de 139
V - Ene./10
Diagrama de la fase de promoción del crédito:
INICIO
¿INTERES?
7
SOLICITANTE
POTENCIAL
11
FIN
PUBLICIDAD
MEDIOS MASIVOS
2
REFERIDOS
3
PROMOCIÓN
DIRECTA
4
DESEO NO
SATISFECHO
8
No
Sí
SOICITANTE
POTENCIAL
5
ACCIONES DE
PROMOCIÓN
1
SE INFORMA SOBRE
PRODUCTO
6
FIN
¿NUEVO?
12
ANALISTA/AUXILIAR
DE CRÉDITO AGENDA
NOMBRE PARA
FUTURO
OFRECIMIENTO
10
ANALIZA OTRO
OFRECIMIENTO
9
FIN
FIRMA AUTORIZACIÓN
PARA CONSULTA
17
SE CONSULTA BASE
DE DATOS
13
SE INFORMA AL
SOLICITANTE
POTENCIAL, Y
ARCHIVA EN
RECHAZADOS
15
No
Sí
BURÓ DE CRÉDITO
LLENADO DE
FORMULARIO
16
¿BUEN
HISTORIAL?
14
No
S’
PRE SOLICITUD
MANUAL DE CRÉDITO
SOCIEDAD FINANCIERA DE
OBJETO MÚLTIPLE
CAP. II: PROCEDIMIENTOS CREDITICIOS
Elaborado por: SIC DESARROLLO Aprobado por:
Vigencia: Indefinido Actualización: Julio 2011 Página 55 de 139
V - Ene./10
3. Consulta en Sociedades de Información Crediticia (θ)
Responsable principal: Auxiliar de Créditos
Responsables alternativos: Gerente de Sucursal
Procedimiento:
Se debe verificar las referencias tanto del solicitante, su cónyuge/conviviente, del aval y su
cónyuge/conviviente (de ser el caso) en las Sociedades de Información Crediticia
disponibles. En el caso de que aún no se tengan los datos del codeudor, la consulta se hará
en el momento en que el acreditado los proporcione, antes de ser presentada la operación
en Comité de Crédito, o posteriormente si el Comité de Crédito solicita la presentación de un
aval.
3.1. Auxiliar de Crédito Recibe Formulario
El Auxiliar de Crédito procederá a la recepción de las Pre Solicitudes que hayan sido llenadas
por Analistas de Crédito en campo, a fin de realizar la correspondiente consulta en el
sistema y en las Sociedades de Información Crediticia.
Para una adecuada administración de tiempos, se establecerá un horario para la recepción y
consulta a las Sociedades de Información Crediticia; así como también, la entrega de los
informes respectivos al Analista de Crédito encargado del procesamiento de la solicitud de
financiamiento.
En caso de que la Pre Solicitud se haya llenado en las oficinas de la Sociedad Financiera de
Objeto Múltiple, se procederá a la consulta en el momento del llenado de la misma.
3.2. Consulta Base de Datos
El Auxiliar de Crédito o, en su defecto el Gerente de Sucursal, procederá a la consulta e
impresión del reporte del solicitante emitido por las Sociedades de Información Crediticia, su
cónyuge/conviviente, del aval y su cónyuge/conviviente (de ser el caso). Para aquellas Pre
Solicitudes que aún no se hayan consultado en la base de datos del sistema informático de
la SOFOM, en la presente etapa se realizará la consulta respectiva.
3.3. Antecedentes Negativos
El Auxiliar de Crédito interpretará el informe emitido por la Sociedades de Información
Crediticia y de la base de datos Institucional (de ser el caso), para determinar si el
acreditado cuenta con antecedentes de operaciones crediticias con otras entidades o con la
Institución.
Dentro de la información contenida en las Sociedades de Información Crediticia del
solicitante, cónyuge/conviviente y aval (con su cónyuge/conviviente de ser el caso) pueden
presentar las siguientes opciones:
a. La persona no cuenta con antecedentes de operaciones crediticias anteriores.
b. La persona cuenta con antecedentes de operaciones crediticias anteriores, las cuales
pueden haber sido canceladas en situación normal, o con atrasos.
MANUAL DE CRÉDITO
SOCIEDAD FINANCIERA DE
OBJETO MÚLTIPLE
CAP. II: PROCEDIMIENTOS CREDITICIOS
Elaborado por: SIC DESARROLLO Aprobado por:
Vigencia: Indefinido Actualización: Julio 2011 Página 56 de 139
V - Ene./10
c. La personal cuenta con operaciones activas con otras entidades (o la propia entidad en
caso de ser acreditado), las cuales pueden estar siendo canceladas en situación normal,
o con atrasos.
3.4. Se Arma Carpeta
De no existir inconvenientes con las referencias anteriores (opción a y c –personas sin
historial crediticio o con antecedentes crediticios normales), el Auxiliar de Crédito procederá
al armado de carpeta (Expediente de Crédito) que contendrá, a más del informe de las
Sociedades de Información Crediticia, los formulario: Solicitud de Crédito, Evaluación de
Riesgos, Declaración Jurada, y otra información o documentación proporcionada por el
solicitante, cónyuge/conviviente, aval y cónyuge/conviviente (de ser el caso).
3.5. Se Asigna Analista de Crédito
El Expediente del acreditado potencial, es entregado al Analista de Crédito, quien se
encargará de realizar la visita de evaluación al domicilio (determinación de la capacidad y
voluntad de pago).
Para aquellas Pre Solicitudes que se hayan completado en la Sucursal y no cuenten con
Analista de Crédito, el Auxiliar de Créditos definirá, verificará y designará, al Analista
responsable de la operación según las zonas de influencia asignadas para cada Sucursal y
para cada Analista de Crédito y la carga laboral del mismo. En el caso de que dos Analistas
de Crédito atiendan la misma zona, la asignación de las operaciones para su evaluación se
hará de manera alternativa, o de acuerdo con la evaluación del Gerente de Sucursal (según
el desempeño de los Analistas).
El Analista de Crédito debe hacer todo lo posible para dar una respuesta al solicitante, en el
transcurso de las primeras 24 horas después de completados todos los recaudos necesarios
para realizar la evaluación de la solicitud de crédito.
3.6. Se Informa al Cliente, Da de Baja y Archiva en Rechazados
En caso de que el informe de las Sociedades de Información Crediticia arrojen datos de
créditos cancelados con atrasos, con ejecución judicial (atribuibles a la falta de moral de
pago) o que hayan sido castigados, tanto del solicitante como su cónyuge/conviviente, el
Auxiliar de Crédito procederá a informar al solicitante del rechazo de la solicitud de
financiamiento, procediendo a dar de baja la Pre Solicitud de financiamiento en el sistema
informático y archivo de los documentos en rechazados.
Para aquellas situaciones en las cuales es el aval y/o su cónyuge/conviviente la persona que
cuenta con antecedentes negativos en el sistema financiero, se informará al solicitante que
deberá cambiar de aval.
MANUAL DE CRÉDITO
SOCIEDAD FINANCIERA DE
OBJETO MÚLTIPLE
CAP. II: PROCEDIMIENTOS CREDITICIOS
Elaborado por: SIC DESARROLLO Aprobado por:
Vigencia: Indefinido Actualización: Julio 2011 Página 57 de 139
V - Ene./10
Diagrama de la fase consulta a las Sociedades de Información Crediticia y antecedentes de
créditos (θ):
INICIO
¿ANTECE-
DENTES
NEGATIVOS?
3
SE ARMA CARPETA
4
FIN
AUXILIAR DE
CRÉDITO RECIBE
FORMULARIO
1
SE INFORMA AL
SOLICITANTE
POTENCIAL, DA DE
BAJA Y ARCHIVA EN
RECHAZADOS
6
CONSULTA BASE DE
DATOS
2
BURÓ DE CRÉDITO
SE ASIGNA ANALISTA
DE CRÉDITO
5
FIN
PRE SOLICITUD
EXPEDIENTE DEL
SOLICITANTE
POTENCIAL
No
Sí
PRE SOLICITUD
BURÓ DE CRÉDITO
MANUAL DE CRÉDITO
SOCIEDAD FINANCIERA DE
OBJETO MÚLTIPLE
CAP. II: PROCEDIMIENTOS CREDITICIOS
Elaborado por: SIC DESARROLLO Aprobado por:
Vigencia: Indefinido Actualización: Julio 2011 Página 58 de 139
V - Ene./10
4. Control de las Pre Solicitudes (θ)
Responsable principal: Auxiliar de Créditos
Responsables alternativos: Gerente de Sucursal o Gerente de Créditos
Procedimiento:
4.1. Control de Pre Solicitudes
El Auxiliar de Créditos responsable de la consulta de las Sociedades de Información
Crediticia y de la base de datos del sistema informático (historial de clientes), podrá realizar
el control diario de los requerimientos de financiamiento presentados a la SOFOM.
El registro tiene como objetivo permitir el seguimiento y control de las solicitudes, y tener
información sobre quien es el responsable de la misma para responder las preguntas de los
solicitantes y para acelerar el proceso si fuera necesario.
4.2. Existen Pre Solicitudes Pendientes
Al inicio de la jornada laboral, generará en el sistema informático (siempre y cuando el
sistema informático contemple esta clase de desarrollo; en su defecto, llevará un control
manual de las Pre Solicitudes) el reporte correspondiente a fin de detectar Pre Solicitudes
asignadas a Analistas de Crédito y que aún no se hayan realizado la correspondiente visita
de evaluación de riesgos.
De presentarse el caso, y existan Pre Solicitudes pendientes de asignación a Analista de
Crédito para visita de evaluación de riesgos, se procederá a su distribución atendiendo los
mismos criterios descritos en el numeral 3.5 del presente capítulo del Manual de Crédito.
4.3. Nueva Consulta Siguiente Día
De no existir operaciones pendientes de asignación o que aún no fueron atendidas por los
Analistas de Crédito, el Auxiliar continuará con las labores rutinarias, volviendo a generar
una nueva consulta al día siguiente.
4.4. Verificar Retraso con Analista de Crédito Asignado
De existir Pre Solicitudes que aún no hayan sido atendidas por el Analista de Crédito
correspondiente, el Auxiliar de Crédito procederá a informarse de los motivos por los cuales,
dicha solicitud de financiamiento aún no ha sido atendida. Para ello, se pondrá en contacto
con el responsable asignado, quien dará cuenta de los motivos del retraso.
4.5. Solicitante Interesado
Si por algún motivo de fuerza mayor, el Analista de Crédito no se ha comunicado con el
solicitante, el Auxiliar de Crédito establecerá contacto telefónico con el mismo, para
informarse del grado de interés de solicitante.
MANUAL DE CRÉDITO
SOCIEDAD FINANCIERA DE
OBJETO MÚLTIPLE
CAP. II: PROCEDIMIENTOS CREDITICIOS
Elaborado por: SIC DESARROLLO Aprobado por:
Vigencia: Indefinido Actualización: Julio 2011 Página 59 de 139
V - Ene./10
4.6. Registrar Motivo y Dar de Baja en Sistema
Si como resultado del contacto telefónico, el Auxiliar de Crédito constata que la solicitud de
financiamiento ya no se encuentra en curso, registrará los motivos en el sistema
informático, dando de baja la Pre Solicitud.
En caso de que el solicitante haya declinado operar con la SOFOM por la demora del Analista
de Crédito en la atención al requerimiento de crédito, el Auxiliar de Crédito deberá informar
al Gerente de Sucursal a fin de tomar las medidas correctivas necesarias para evitar futuras
reincidencias.
Es recomendable que los Gerentes lleven un control del avance en el procesamiento de las
solicitudes que ingresan al sistema a través de un listado semanal de Pre Solicitudes
pendientes por cada Analista de Crédito, requiriendo una respuesta para cada caso no
atendido.
4.7. Visita de Llenado de Solicitud y Análisis
Si como resultado del contacto telefónico el Auxiliar de Crédito constata que la solicitud de
financiamiento se encuentra en curso (el solicitante sigue interesado en el financiamiento),
insistirá al Analista de Crédito a fin de dar inicio a la visita de llenado de los formularios:
 Solicitud de Crédito,
 Evaluación de Riesgos
 Declaración Patrimonial.
Posteriormente, el Auxiliar de Crédito deberá informar igualmente al Gerente de Sucursal de
los motivos en la demora en la atención de la solicitud de financiamiento, a fin de que el
mismo tome las medidas correctivas necesarias para evitar reincidencias.
MANUAL DE CRÉDITO
SOCIEDAD FINANCIERA DE
OBJETO MÚLTIPLE
CAP. II: PROCEDIMIENTOS CREDITICIOS
Elaborado por: SIC DESARROLLO Aprobado por:
Vigencia: Indefinido Actualización: Julio 2011 Página 60 de 139
V - Ene./10
Diagrama de la fase control de presolicitudes (θ):
INICIO
EXISTEN
PRE
SOLICITUDES
PENDIENTES
2
VERIFICAR RETRASO
CON ANALISTA DE
CRÉDITO ASIGNADO
4
NUEVA CONSULTA
SIGUIENTE DÍA
3
FIN
CONTROL DE PRE
SOLICITUD
1
¿SOLICITAN
TE
INTERESA-
DO?
5
REGISTRAR MOTIVO Y
DAR DE BAJA EN
SISTEMA
6
FIN
VISITA DE LLENADO
DE SOLICITUD Y
ANÁLISIS
7
No
Sí
No
Sí
SOLICITUD DE
CRÉDITO FORMULARIO DE
EVALUACIÓN DE
RIESGO DECLARACIÓN
PATRIMONIAL
MANUAL DE CRÉDITO
SOCIEDAD FINANCIERA DE
OBJETO MÚLTIPLE
CAP. II: PROCEDIMIENTOS CREDITICIOS
Elaborado por: SIC DESARROLLO Aprobado por:
Vigencia: Indefinido Actualización: Julio 2011 Página 61 de 139
V - Ene./10
5. Visita de Evaluación al Solicitante
Responsable principal: Analista de Crédito
Responsables alternativos: Gerente de Sucursal, Gerente de Créditos.
Procedimiento:
5.1. Visita de Llenado de Formulario y Análisis
Durante la entrevista, se completará la información correspondiente en los formularios para
la formalización de la Solicitud de Crédito, según lo siguiente:
 Si es acreditado nuevo o no.
 Tipo de persona.
 Producto crediticio solicitado.
El Analista de Crédito, es el funcionario encargado y responsable de completar toda la
información para la formalización de las operaciones, que será recopilada “in situ”, es decir,
deberá realizar la entrevista en el domicilio de desarrollo de la actividad
generadora de ingresos del solicitante y luego realizar la visita al domicilio
particular (si correspondiese).
Durante la visita, se completará la Solicitud de Crédito, la información para análisis de la
capacidad de pago (Formularios de Evaluación de Riesgos y Declaración Patrimonial) y se
solicitará toda la documentación necesaria para sustentar la capacidad de pago y el
cumplimiento de todos los requisitos exigidos, de acuerdo con el Manual de Crédito.
Al firmar la Solicitud de Crédito y entregar toda la documentación correspondiente, el
solicitante declara la veracidad de los datos presentados y formaliza su pedido. Los datos
que el Analista de Crédito ha recopilado, serán registrados directamente en el sistema
informático para su procesamiento y control.
5.2. Recopilación y Elaboración de Estados Financieros
La visita para la evaluación de la actividad económica, efectuada por el Analista de Crédito,
tiene dos objetivos:
 Determinar la Capacidad de Pago. La Capacidad de Pago es el aspecto cuantitativo
del análisis, por lo tanto se puede determinar con cierta precisión, si el Analista de
Crédito tiene la suficiente habilidad para tomar los datos correctamente y si el acreditado
es transparente al dar la información. Para ello, utilizará los formularios confeccionados
para tal efecto: Evaluación de Riesgos y Declaración Patrimonial.
 Determinar la Moral de Pago. La moral de pago es el aspecto cualitativo/subjetivo,
porque depende de la apreciación que tenga el Analista de Crédito sobre el
comportamiento del acreditado, su entorno y su familia. El objetivo de esta evaluación es
determinar si el acreditado tiene predisposición para cumplir puntualmente con sus
obligaciones. Por lo tanto, es de suma importancia que se establezca bases sólidas para
construir la relación con el acreditado, para lo cual, necesariamente deberá mencionar el
tema de pagar sin atrasos, los costos de la mora, los beneficios de los pagos puntuales,
etc. El análisis de la moral de pago se complementa con las referencias solicitadas en las
Sociedades de Información Crediticia.
MANUAL DE CRÉDITO
SOCIEDAD FINANCIERA DE
OBJETO MÚLTIPLE
CAP. II: PROCEDIMIENTOS CREDITICIOS
Elaborado por: SIC DESARROLLO Aprobado por:
Vigencia: Indefinido Actualización: Julio 2011 Página 62 de 139
V - Ene./10
En el momento de la visita, el Analista de Crédito deberá levantar y verificar información
relacionada al patrimonio del solicitante y que podrá ser utilizada como garantía de la
operación crediticia y que el acreditado está dispuesto a ofrecer. Además deberá recolectar
los documentos necesarios, si el acreditado no los entregó con anterioridad.
5.3. Durante el Primer Contacto se Considera Apto
Durante esta etapa, el Analista de Crédito deberá analizar la viabilidad de la operación
crediticia. Cuando las operaciones son de montos significativos, con garantía hipotecaria o
garantía prendaría, el proceso de evaluación podrá demorar hasta una semana, por lo cual,
es de importancia informar al solicitante de los procedimientos que se llevarán a cabo y no
perder el contacto comercial con el solicitante, mientras se define una respuesta concreta.
No se debe olvidar que la rapidez y la eficiencia son factores que imprimen un carácter
competitivo a los servicios financieros que ofrecerán la SOFOM y es a través de estos valores
agregados, que se conseguirá fidelización de los acreditados.
5.4. Se le Informa al Solicitante, Da de Baja y Archiva en Rechazados
Si con base en la información proporcionada por el solicitante durante la visita de evaluación
y llenado de formularios, el Analista de Crédito determinara en forma preliminar que el
mismo no cuenta con capacidad de pago para reembolsar el crédito en tiempo y forma,
informará al mismo que la solicitud de financiamiento no podrá ser procesada. De igual
manera, deberá dar de baja en el sistema la solicitud de financiamiento y archivar la
documentación en rechazados, registrando los motivos.
5.5. Se Solicitan Referencias Personales y Comerciales
Si con base en la información proporcionada por el solicitante en la visita de evaluación y
llenado de formularios, el Analista de Crédito determinara en forma preliminar que el mismo
cuenta con capacidad de pago para reembolsar el crédito en tiempo y forma, procederá a la
realización de referencias personales y comerciales del solicitante.
5.6. Son Buenas
Se recomienda que el Analista de Crédito recopile “referencias de campo” mientras realiza la
visita de evaluación, conversando con los vecinos del solicitante, con el objeto de tener
información adicional para su evaluación final.
El objetivo en esta etapa es recoger la opinión que tienen las personas sobre el solicitante
para establecer su moral de pago, tratando siempre de obtener información adicional que
podría ser útil en el futuro. Toda la información proporcionada deberá quedar registrada de
manera detallada en el expediente del acreditado.
5.7. Se le Informa al Solicitante, Da de Baja y Archiva en Rechazados
Si las referencias de campo realizadas por el Analista de Crédito arrojan información
negativa sobre la moral de pago (voluntad de pago) del solicitante, procederá a informar al
mismo que no podrá ser atendida la solicitud de financiamiento.
MANUAL DE CRÉDITO
SOCIEDAD FINANCIERA DE
OBJETO MÚLTIPLE
CAP. II: PROCEDIMIENTOS CREDITICIOS
Elaborado por: SIC DESARROLLO Aprobado por:
Vigencia: Indefinido Actualización: Julio 2011 Página 63 de 139
V - Ene./10
De igual manera, procederá a dar de baja la solicitud en el sistema informático registrando
el motivo y archivando la correspondiente documentación presentada por la persona en
rechazados.
5.8. Procesamiento de Información Financiera
Una vez que el Analista de Crédito tiene toda la información que necesita vuelve a la oficina
y procede a ordenar, realizar los cálculos requeridos para establecer el flujo de ingresos y
egresos, capacidad de pago y patrimonio del solicitante. Analiza los datos recolectados y
completa el expediente con los documentos.
5.9. Cumple Requisitos para Presentación en Comité de Crédito
Con la información recopilada, procesada y analizada, el Analista de Crédito está en
condiciones de establecer si el solicitante potencial cumple con los requisitos para el
financiamiento establecidos por la Sociedad Financiera de Objeto Múltiple y contenida en el
Manual de Políticas Generales y los específicos por producto.
5.10. Se Informa al Solicitante, Da de Baja y Archiva en Rechazados
Si con base en la información procesada y analizada, el Analista de Crédito determina que el
solicitante no cuenta con capacidad de pago para reembolsar el crédito en tiempo y forma,
ni las garantías requeridas, informará al mismo que la solicitud de financiamiento no podrá
ser procesada.
De igual manera, deberá dar de baja en el sistema la solicitud de financiamiento y archivar
la documentación en rechazados, registrando los motivos.
5.11. Expediente para Presentación en Comité de Crédito
Si con base en la información procesada y analizada, el Analista de Crédito determina que el
solicitante cuenta con capacidad de pago y las garantías requeridas según lo establecido en
el Manual de Crédito, deberá elaborar su propuesta de financiamiento para su presentación
en Comité de Crédito.
Cuando el Analista de Crédito ha completado todo el expediente, lo entregará al Auxiliar de
Crédito para que ingrese dicha información en el sistema informático, quedando así el
Expediente a la espera de su presentación en Comité de Crédito. Aquellos expedientes que
no estén debidamente completados y documentados, no serán procesados en el sistema
informático y serán devueltos al Analista de Crédito.
MANUAL DE CRÉDITO
SOCIEDAD FINANCIERA DE
OBJETO MÚLTIPLE
CAP. II: PROCEDIMIENTOS CREDITICIOS
Elaborado por: SIC DESARROLLO Aprobado por:
Vigencia: Indefinido Actualización: Julio 2011 Página 64 de 139
V - Ene./10
Diagrama de la fase Visita de Evaluación al Solicitante:
INICIO
RECOPILACIÓN DE
INFORMACIÓN Y
ELABORACIÓN DE
ESTADOS
FINANCIEROS
2
FIN
VISITA DE LLENADO
DE FORMULARIO Y
ANÁLISIS
1
¿SON
BUENAS?
6
SE LE INFORMA A
SOLICITANTE, DA DE
BAJA Y ARCHIVA EN
RECHAZADOS 7
FIN
No
PROCESAMIENTO DE
INFORMACIÓN
FINANCIERA
8
Sí
SE SOLICITAN
REFERENCIAS
PERSONALES Y
COMERCIALES
5
¿DURANTE
EL PRIMER
CONTACTO
SE
CONSIDERA
APTO?
3
SE LE INFORMA A
SOLICITANTE, DA DE
BAJA Y ARCHIVA EN
RECHAZADOS
4
FIN
No
CUMPLE
REQUISITOS
PARA
CRÉDITO
9
SE LE INFORMA A
SOLICITANTE, DA DE
BAJA Y ARCHIVA EN
RECHAZADOS
10
EXPEDIENTE PARA
PRESENTACIÓN
COMITÉ DE CRÉDITO
11
FIN
Sí
No
Sí
FORMULARIOS DE
EVALUACIÓN DE
RIESGO DECLARACIÓN
PATRIMONIAL
FORMULARIO DE
EVALUACIÓN DE
RIESGOS SOLICITUD DE
CRÉDITO
DECLARACIÓN
PATRIMONIAL
EXPEDIENTE DE
PRESTATARIO
POTENCIAL
SOLICITUD DE
CRÉDITO
SOLICITUD DE
CRÉDITO
SOLICITUD DE
CRÉDITO
DECLARACIÓN
PATRIMONIAL
FORMULARIO DE
EVALUACIÓN DE
RIESGOS
MANUAL DE CRÉDITO
SOCIEDAD FINANCIERA DE
OBJETO MÚLTIPLE
CAP. II: PROCEDIMIENTOS CREDITICIOS
Elaborado por: SIC DESARROLLO Aprobado por:
Vigencia: Indefinido Actualización: Julio 2011 Página 65 de 139
V - Ene./10
6. Comité de Crédito (θ)
Responsable principal: Miembros del Comité según el nivel de aprobación
Responsables alternativos: Ninguno
Procedimiento:
6.1. Expediente para Presentación Comité de Crédito (θ)
(θ) En esta etapa, si el Gerente de Sucursal o Gerente de Crédito considere pertinente, se
procederá a realizar la verificación “in situ” de la información proporcionada por los
Analistas de Crédito en función a las pautas establecidas, que puede ser según montos de
crédito. Para ello realizarán una visita rápida a los solicitantes de crédito al domicilio de
desarrollo de la actividad generadora de ingresos y particular; y si lo consideran necesario,
también visitarán a los avales.
Una vez certificada la veracidad de la información recopilada por el Analista de Crédito, de
ser requerido, se procederá a presentar los expedientes de acreditados potenciales en
Comité de Crédito.
6.2. Auxiliar de Crédito Controla Expediente
(θ) El Auxiliar de Crédito controlará todos los expedientes que se encuentran listos para ser
presentados en Comité de Crédito con la finalidad de verificar si el expediente de la
operación en proceso cuenta con toda la documentación y formularios requeridos.
6.3. Expediente Completo
Cada expediente deberá contar con la documentación respaldatoria de la operación
crediticia, la cual dependerá del tipo de producto, monto solicitado y garantías.
6.4. Devuelve al Analista de Crédito
Todo expediente que no se encuentre completo (formularios con la información
correspondiente, copia y/o originales de documentación del solicitante y su
cónyuge/conviviente; y, aval con su cónyuge/conviviente –de ser requerido- y copia de la
documentación legal de las garantías a ser presentadas) será devuelto al Analista de Crédito
para la regularización de los mismos.
6.5. Analista de Crédito Completa Información Faltante
El Analista de Crédito responsable del procesamiento de la solicitud de crédito deberá
regularizar la información/documentación faltante en el expediente de crédito del acreditado
potencial.
Una vez completo, devolverá al Auxiliar de Crédito el expediente, quien luego de verificar
que se cumplan los requisitos en cuanto a documentación e información requerida, realiza la
carga de datos en el sistema, dejando el expediente listo para ser presentado al Comité de
Crédito.
MANUAL DE CRÉDITO
SOCIEDAD FINANCIERA DE
OBJETO MÚLTIPLE
CAP. II: PROCEDIMIENTOS CREDITICIOS
Elaborado por: SIC DESARROLLO Aprobado por:
Vigencia: Indefinido Actualización: Julio 2011 Página 66 de 139
V - Ene./10
6.6. Exposición en Comité
(θ) Los expedientes de las operaciones en proceso que han pasado la verificación realizada
por el Auxiliar de Crédito satisfactoriamente, serán presentados al Comité de Crédito para su
consideración.
Todos los expedientes con montos que requieran niveles de aprobación 2, 3 ó 4, inicialmente
deberán ser presentados en el Comité de Crédito del Nivel 1, es decir, deben ser revisados
en su respectiva Sucursal, por el Gerente de Sucursal y demás miembros del Comité Nivel 1.
Dependiendo del monto de la solicitud de crédito, se elevarán a los siguientes niveles de
Comité para su aprobación correspondiente (Niveles 2, 3 ó 4).
6.7. ¿Comité de Crédito Aprueba?
En el Comité de Créditos, cada Analista de Crédito sustenta y fundamenta su propuesta. El
rol de los otros miembros del Comité es determinar si los argumentos presentados son
suficientemente sólidos además de evaluar el riesgo de la operación.
El Comité de Crédito en cualquier nivel tiene la potestad de aprobar, modificar o denegar el
monto de crédito, el plazo, la frecuencia de pago y todos los demás aspectos que hacen
relación a la operación de crédito como: el día de desembolso, el vencimiento del crédito, la
cobertura de garantías, etc.
6.8. Registro de Operación Denegada
Si el Comité de Crédito considera la solicitud de financiamiento no viable, denegará la
misma, asentando el status de “denegada” en el Acta de Comité.
6.9. Se Informa al Solicitante, se Da de Baja y Archiva
Se informará a los solicitantes cuyos expedientes hayan sido examinados y denegados en
Comité de Crédito que la solicitud de financiamiento presentada por los mismos ha sido
rechazada.
De igual manera, se deberá dar de baja en el sistema la solicitud de financiamiento y
archivar la documentación en denegados, registrando los motivos.
6.10. Registro de la Información Aprobada
Se registrará los expedientes de créditos cuyas solicitudes de financiamiento hayan sido
aprobadas en Comité de Crédito, con el status de “aprobada”.
6.11. Cambios en la Propuesta.
El Comité de Crédito podrá realizar cambios en la propuesta inicialmente presentada por el
Analista de Crédito en cuanto a monto, plazo, garantías presentadas, períodos de gracia,
etc.; en salvaguardo de los intereses de la Sociedad Financiera de Objeto Múltiple.
Las solicitudes de financiamiento en las cuales el Comité de Crédito ha variado los términos
inicialmente acordados con el potencial acreditado, aunque las mismas se encuentren
aprobadas, quedarán registradas en Acta de Comité como aprobados y en observación, se
MANUAL DE CRÉDITO
SOCIEDAD FINANCIERA DE
OBJETO MÚLTIPLE
CAP. II: PROCEDIMIENTOS CREDITICIOS
Elaborado por: SIC DESARROLLO Aprobado por:
Vigencia: Indefinido Actualización: Julio 2011 Página 67 de 139
V - Ene./10
anotará en borrador que se encuentran pendientes de aprobación las nuevas condiciones
crediticias por el acreditado y a la espera de los resultados de la negociación con el mismo.
6.12. Se Comunica al Solicitante
Será responsabilidad del Analista de Crédito la comunicación con el acreditado potencial en
forma inmediata al término de la sesión del Comité de Crédito, a fin de informar al mismo
los cambios que se han realizado en el Comité de Crédito y realizar las correspondientes
negociaciones.
El Analista de Crédito deberá verificar los datos de la resolución del Comité de Créditos para
transmitir la información correcta a los acreditados. Con la resolución del Comité de
Créditos.
6.13. Solicitante. ¿Acepta Cambios?
El Analista de Crédito deberá encargarse personalmente de informarle al acreditado de la
resolución del Comité de Créditos, especialmente cuando hay diferencia entre el monto
solicitado y el monto aprobado u otras variaciones determinadas por el Comité de Crédito,
con respecto a la solicitud original.
El Analista de Crédito deberá negociar los nuevos términos de la operación aprobada,
aclarando cualquier duda que podría tener el acreditado, ya que la falta de comunicación
clara con el acreditado, en muchas ocasiones es causa del atraso en el pago de los créditos.
6.14. Se Registra Información
Si el solicitante no acepta los nuevos términos de la operación crediticia y opta por declinar
su solicitud de financiamiento y no retirar el monto de financiamiento aprobado en Comité
de Crédito, el Analista de Crédito informará al Comité de Crédito la situación, procediéndose
a registrarla en el Acta de Comité.
6.15. Se Da de Baja y Archiva en Desistidos
El Auxiliar de Crédito registrará en el sistema informático la operación de financiamiento
desistida por el solicitante potencial, dando de baja la misma y archivando el Expediente de
Crédito en desistidos (en caso de existir documentos originales de propiedad del solicitante
en el Expediente de Crédito, los mismos se le serán devueltos, quedando a disposición para
su retiro en las oficinas de la Sociedad Financiera de Objeto Múltiple).
Es recomendable llevar un control de las operaciones aprobadas en Comité de Crédito y
desistidas, clasificándola por Analista de Crédito y Sucursal, ya que la misma permite
evaluar las gestiones de colocación realizadas.
6.16. Auxiliar de Crédito Formaliza la Operación
El Auxiliar de Crédito registrará las operaciones aprobadas en el sistema informático, tanto
las aprobadas sin modificaciones como aquellas que fueron modificadas y aceptadas por los
acreditados.
MANUAL DE CRÉDITO
SOCIEDAD FINANCIERA DE
OBJETO MÚLTIPLE
CAP. II: PROCEDIMIENTOS CREDITICIOS
Elaborado por: SIC DESARROLLO Aprobado por:
Vigencia: Indefinido Actualización: Julio 2011 Página 68 de 139
V - Ene./10
Una vez registradas las operaciones aprobadas, procederá a la formalización de las
operaciones de financiamiento, imprimiendo las documentaciones legales correspondientes –
siempre y cuando el sistema informático esté preparado para hacerlo-.
Diagrama de la fase Comité de Crédito (θ):
INICIO
¿EXPEDIENTE
COMPLETO?
3
DEVUELVE ANALISTA
DE CRÉDITO
4
EXPEDIENTE PARA
PRESENTACIÓN
COMITÉ DE CRÉDITO
1
No
Sí
EXPEDIENTE DE
PRESTATARIO
POTENCIAL
EXPOSICIÓN EN
COMITÉ
6
REGISTRO DE
INFORMACIÓN
APROBADA
10
ACTA DE COMITÉ
AUXILIAR DE
CRÉDITO CONTROLA
EXPEDIENTE
2
ANALISTA DE
CRÉDITO COMPLETA-
INFORMACIÓN
FALTANTE
5
COMITÉ DE
CRÉDITO
¿APRUEBA?
7
REGISTRO DE
OPERACIÓN
DENEGADA
8
No
Sí
ACTA DE COMITÉ
SE INORMA AL
SOLICITANTE, SE DA
DE BAJA Y ARCHIVA
9
FIN
¿HAY
CAMBIOS EN
LA
PROPUESTA?
11
AUXILIAR DE
CRÉDITO FORMALIZA
LA OPERACIÓN
16
FIN
SE COMUNICA AL
SOLICITANTE
12
SOLICITANTE
¿ACEPTA
CAMBIOS?
13
SE REGISTRA
INFORMACIÓN
14
ACTA COMITÉ
SE DA DE BAJA Y
ARCHIVA EN
DESISTIDOS
15
FIN
EXPEDIENTE
PRESTATARIO
POTENCIAL
No
No
Sí
Sí
EXPEDIENTE
PRESTATARIO
POTENCIAL
MANUAL DE CRÉDITO
SOCIEDAD FINANCIERA DE
OBJETO MÚLTIPLE
CAP. II: PROCEDIMIENTOS CREDITICIOS
Elaborado por: SIC DESARROLLO Aprobado por:
Vigencia: Indefinido Actualización: Julio 2011 Página 69 de 139
V - Ene./10
7. Formalización y Desembolso del Crédito
Responsable principal: Auxiliar de Crédito, Contabilidad, Cajero
Responsables alternativos: Ninguno
Procedimiento:
7.1. Formalización de la Operación
Luego de la sesión del Comité de Crédito, los expedientes de los acreditados potenciales de
operaciones aprobadas en el mismo serán entregados al Auxiliar de Crédito para continuar
con el procedimiento de formalización y posterior desembolso.
7.2. Auxiliar de Crédito Verifica Cumplimiento Disposiciones Comité de Crédito
(θ)
El Auxiliar de Crédito verificará que el expediente esté completo y procederá a ingresar al
sistema informático las condiciones de la operación aprobadas por el Comité de Crédito,
verificando nuevamente, que toda la información esté correctamente completada y que toda
la documentación respaldatoria se encuentre debidamente firmada.
7.3. Preparación e Impresión de Documentación
Efectuado el ingreso de los datos de los créditos aprobados, al sistema informático, se
procede a preparar la documentación para el desembolso de los créditos.
La documentación a ser impresa estándar será: Contrato, Pagaré, Plan de Pagos y Cheque
(si es requerido). El Cheque será remitido a Contabilidad para su autorización y firma
correspondiente. Contabilidad deberá entregar los cheques ya firmados, a los Auxiliares de
Crédito, para su custodia mientras el acreditado se presenta a retirar su préstamo.
Los cheques no podrán permanecer en Caja más de siete días hábiles sin ser recibidos
por el acreditado. Al octavo día se avisará al área de Contabilidad para su anulación o al
área de Procesos o de Cartera para que reprograme el desembolso con elaboración de nuevo
pagaré y cheque.
Las operaciones crediticias que cuenten con garantías reales (hipotecaria o prendaría), se
esperará a que las garantías se encuentren totalmente realizadas a favor de la Sociedad
Financiera de Objeto Múltiple para iniciar la impresión de la documentación del crédito.
7.4. Se Informa al Solicitante Operación para Desembolso
Con las garantías constituidas y el cheque a ser entregado debidamente firmado y
autorizado, el Auxiliar de Créditos contactará telefónicamente al acreditado (en caso de no
contar con teléfono, será responsabilidad del Analista de Crédito visitar al cliente en su
domicilio) para informar que la operación crediticia se encuentra lista para ser retirada en
las oficinas de la entidad, reiterando al acreditado la dirección de la misma, los horarios de
atención y la persona a contactar.
MANUAL DE CRÉDITO
SOCIEDAD FINANCIERA DE
OBJETO MÚLTIPLE
CAP. II: PROCEDIMIENTOS CREDITICIOS
Elaborado por: SIC DESARROLLO Aprobado por:
Vigencia: Indefinido Actualización: Julio 2011 Página 70 de 139
V - Ene./10
7.5. Se Presenta para Retiro
En este punto se debe considerar el procedimiento de reversión de operaciones de crédito.
Las operaciones no podrán permanecer pendientes de desembolso por más de siete días
hábiles contados a partir de la fecha de aprobación de la solicitud sin ser recibidos por el
acreditado.
Al octavo día se avisará al área de Contabilidad para su anulación o al área de Procesos o de
Cartera para que reprograme el desembolso con elaboración de nuevo pagaré, o caso
contrario, codifique dicha operación como “desistida”.
7.6. Se Informa a Contabilidad para Anular Operación
En caso de que no se presente el titular para el retiro de la operación o faltare firma en la
documentación legal de formalización de alguna de las personas involucradas (titular,
cónyuge/conviviente y/o aval y su cónyuge/conviviente) será revertida y anulada en el
sistema informático.
El Auxiliar de Crédito imprimirá el listado de los créditos listos para desembolsos que no
hayan sido retirados o se encuentran pendientes de alguna firma e informará a Contabilidad
para revertir la (s) operación (es) y anular el (los) cheque (s).
7.7. Registro de Información
De igual manera, se registrará en observaciones del Acta de Comité como “desistidos”, los
créditos aprobados y que no hayan sido retirados por los titulares por haber desistido de la
operación; y aquellas operaciones que serán revertidas para luego ser habilitadas posterior
al cierre, como “pendientes”.
Es recomendable no dejar operaciones pendientes de desembolso al cierre de mes de
aquellos solicitantes que se vean imposibilitados de retirar sus operaciones. De preferencia,
sus operaciones deberán ser anuladas y, una vez confirmada y coordinada la nueva fecha de
retiro, se procederá a la emisión de la documentación respaldatoria, quedando la operación
en el sistema informático como aprobada por Comité de Crédito.
7.8. Se Da de Baja y Archiva en Desistidos
Las operaciones aprobadas cuyos titulares no se presenten a retirar por haber desistido de
operar con la SOFOM, serán dados de baja en el sistema, registrando las causas y
archivándose el expediente del acreditado en desistidos. Será responsabilidad del Auxiliar de
Crédito realizar dicha tarea, siendo parte de sus labores rutinarias.
7.9. Formalización y Firma de Documentación (θ)
El desembolso del crédito se efectúa al concurrir el acreditado a la Sucursal. Solamente en
casos excepcionales, se realizarán desembolsos fuera de la sucursal, en cuyo caso deberá
estar presente el Gerente en forma conjunta con el Analista de Crédito a cargo.
(θ) El encargado de la atención en las Sucursales será el Auxiliar de Créditos, el cual asistirá
al acreditado dándole la bienvenida y orientaciones básicas respecto a las operaciones a
realizar, los días de pago, las ventajas de ser un pagador puntual, y demás ventajas y
responsabilidades que conllevan ser un acreditado de la SOFOM. Posteriormente, completará
MANUAL DE CRÉDITO
SOCIEDAD FINANCIERA DE
OBJETO MÚLTIPLE
CAP. II: PROCEDIMIENTOS CREDITICIOS
Elaborado por: SIC DESARROLLO Aprobado por:
Vigencia: Indefinido Actualización: Julio 2011 Página 71 de 139
V - Ene./10
el expediente de la solicitud haciendo firmar el pagaré respectivo al acreditado y su
cónyuge/conviviente y aval y su cónyuge/conviviente si corresponde, verificando las firmas:
 El contrato de crédito.
 Pagaré.
 Hoja de recepción conforme de efectivo o Cheque.
Cuando se trate de créditos con garantía hipotecaria o garantía prendaría; primero deberá
realizarse la formalización de las garantías. Para realizar el desembolso, se debe estimar el
día de desembolso considerando el tiempo que se requiere para la formalización de las
garantías.
Ningún Analista de Crédito podrá realizar el procedimiento de desembolso de crédito. Esta
opción será solamente habilitada al Auxiliar de Crédito.
7.10. Auxiliar de Crédito Verifica Firma con Documentación Legal (θ)
Será responsabilidad del Auxiliar de Crédito verificar que la documentación legal de la
operación crediticia se encuentre debidamente firmada por el titular y cónyuge/conviviente y
el aval y su cónyuge/conviviente si corresponde.
Deberá constatar que la rúbrica coincida con la registrada en la documentación oficial del
acreditado (IFE) y su cónyuge/conviviente y aval y cónyuge/conviviente si corresponde; es
decir, de todas las personas involucradas y firmantes de la operación crediticia.
7.11. Coincide.
Con la documentación legal en mano, el Auxiliar de Crédito verificará que cada firma
corresponda con la registrada en el documento legal de cada firmante de la operación
crediticia.
Es recomendable que el Auxiliar de Crédito haga firmar una hoja en blanco a modo de
práctica al titular y cónyuge/conviviente y aval y cónyuge/conviviente si corresponde, a fin
de verificar la concordancia o no de la misma con la documentación legal.
7.12. Impresión de Documentación Nueva
Si la firma realizada por el titular y su cónyuge/conviviente y aval y su cónyuge/conviviente
no coincide con la documentación oficial (IFE), el Auxiliar de Crédito procederá a la
impresión de una nueva documentación de formalización para ser firmada.
7.13. Entrega Documentación de Crédito
El Auxiliar de Crédito, una vez firmada la documentación legal respaldatoria de la operación
por el titular y su cónyuge/conviviente y aval y su cónyuge/conviviente si corresponde,
entregará al titular el Plan de Pagos y Cheque.
En caso de que la operación sea desembolsada en efectivo, Contabilidad deberá prever la
disponibilidad de efectivo en las Sucursales para dichos desembolsos mientras se presenta el
prestatario para retirar su préstamo, a fin de que no existan demoras. (Nota: Si los
desembolsos se realizan en efectivo y a través de cajas de la SOFOM, las mismas deberán
estar debidamente habilitadas según disposiciones y reglamentaciones relacionadas de
seguridad vigentes)
MANUAL DE CRÉDITO
SOCIEDAD FINANCIERA DE
OBJETO MÚLTIPLE
CAP. II: PROCEDIMIENTOS CREDITICIOS
Elaborado por: SIC DESARROLLO Aprobado por:
Vigencia: Indefinido Actualización: Julio 2011 Página 72 de 139
V - Ene./10
Los desembolsos en efectivo se realizarán en una ventanilla de Caja de las Sucursales. El
Cajero debe ser cuidadoso(a) al certificar la autenticidad de las personas y firma de los
mismos previo a la entrega del efectivo.
En esta ocasión se revisará la conformidad del día del desembolso, si por demora del
acreditado u otros motivos se excede la fecha de desembolso aprobada por el Comité de
Crédito, será necesario que el Auxiliar de Créditos de las Sucursales coordine con
Contabilidad para que regularice en el expediente una nueva fecha de desembolso.
7.14. Auxiliar de Crédito Entrega Documentación para Custodia (θ)
Una vez concluido el desembolso, el Auxiliar de Crédito entregará los documentos de la
formalización del crédito a los respectivos funcionarios de la institución encargados de su
custodia y archivo correspondiente:
 Contrato
 Garantías
 Pagaré
7.15. Se Archiva Documentación
De igual manera, el Auxiliar de Crédito entregará a Recuperaciones el expediente quedando
a cargo de los mismos su archivo en el lugar correspondiente; en su defecto, quedará a
cargo de Créditos la custodia del expediente del acreditado conteniendo:
 Solicitud de crédito
 Informes del Crédito
 Documentos que sustentan el análisis
 Propuesta de crédito del Analista de Crédito
 Aprobación y la liquidación de la operación
MANUAL DE CRÉDITO
SOCIEDAD FINANCIERA DE
OBJETO MÚLTIPLE
CAP. II: PROCEDIMIENTOS CREDITICIOS
Elaborado por: SIC DESARROLLO Aprobado por:
Vigencia: Indefinido Actualización: Julio 2011 Página 73 de 139
V - Ene./10
Diagrama de la fase Formalización y Desembolso del Crédito (θ):
INICIO
¿SE
PRESENTA
PARA
RETIRO?
5
SE INFORMA A
CONTABILIDAD PARA
ANULAR OPERACIÓN
6
FIN
FORMALIZACIÓN DE
LA OPERACIÓN
1
No
Sí
EXPEDIENTE
PRESTATARIO
POTENCIAL
CONTRATO
FORMALIZACION Y
FIRMA DE
DOCUMENTACIÓN
9
AUXILIAR DE
CRÉDITO VERIFICA
CUMPLIMIENTO
DISPOSICIONES
COMTÉ DE CRÉDITO
2
ENTREGA
DOCUMENTACIÓN DE
CRÉDITO
13
PAGARÉ
CHEQUE
PREPARACIÓN E
IMPRESIÓN
DOCUMENTACIÓN
3
CONTRATO
PAGARÉ
PLAN DE PAGOS
CHEQUE
SE INFORMA AL
SOLICITANTE
OPERACIÓN PARA
DESEMBOLSO
4
REGISTRO DE
INROMACIÓN
7
ACTA COMITÉ
FIN
AUXILIAR DE
CRÉDITO VERIFICA
FIRMA CON
DOCUMENTO LEGAL
10
IFE
¿COINCIDE?
11
IMPRESIÓN DE
DOCUMENTACIÓN
NUEVA
12
CONTRATO
PAGARÉ
CHEQUE
No
Sí
CHEQUE
AUXILIAR DE
CREDITO ENTREGA
DOCUMENTACIÓN
PARA CUSTODIA
14
CONTRATO
PAGARÉ
SE ARCHIVA
DOCUMENTACIÓN
15
EXPEDIENTE
PRESTATARIO
SE DA DE BAJA Y
ARCHIVA EN
DESISTIDOS
8
PLAN DE PAGOS
EXPEDIENTE
PRESTATARIO
POTENCIAL
MANUAL DE CRÉDITO
SOCIEDAD FINANCIERA DE
OBJETO MÚLTIPLE
CAP. II: PROCEDIMIENTOS CREDITICIOS
Elaborado por: SIC DESARROLLO Aprobado por:
Vigencia: Indefinido Actualización: Julio 2011 Página 74 de 139
V - Ene./10
8. Procedimiento de Recuperación
Responsable principal: Dependiendo de los días de atraso del acreditado, la
responsabilidad corresponde a Auxiliar de Crédito, Analista de
Crédito, Gerente de Sucursal, Asistentes de Recuperación o
Jurídico.
Responsables alternativos: Ninguno
Procedimiento:
8.1. Generación de Listado (θ)
(θ) Al inicio de cada jornada laboral, el Auxiliar de Crédito procederá a la generación en el
sistema informático e impresión del correspondiente Reporte de Mora.
8.2. Acreditados en Mora
(θ) Será responsabilidad del Gerente de Sucursal, o en su defecto Recuperaciones, la
coordinación de las actividades de seguimiento de clientes morosos a ser realizadas durante
el día.
Las gestiones y los responsables de su realización, serán asignadas en función de los días de
atraso en el pago de las cuotas de los clientes morosos.
8.3. Nueva Consulta Siguiente Día
De no existir clientes con cuotas vencidas, el Auxiliar de Crédito / Asistente de
Recuperaciones volverá a generar el listado al día siguiente, al inicio de la jornada.
8.4. Acciones de Recuperación
Si los acreditados no cumplen con las fechas pactadas para el pago de sus cuotas, se
pueden ejecutar varios procedimientos, ejerciendo diversos niveles de presión para el
seguimiento y recuperación de acreditados atrasados.
Cada caso de morosidad debe ser tratado de manera diferente, ya que no existe un
esquema único aplicable. Dependerá de la situación concreta de cada acreditado y cómo
evoluciona su reacción ante el reclamo de pago.
Básicamente la presión a ejercer se va incrementando de acuerdo con los días de atraso, sin
embargo no necesariamente el orden de acciones será la misma para todos los casos. El
objetivo del esquema de requerimiento de pago descrito a continuación es que se reaccione
rápidamente al menor atraso en el incumplimiento de los acreditados.
El esquema no significa que obligatoriamente se deba proceder en ese orden, es
decir, si un acreditado muestra no tener voluntad de pago en la primera semana de atraso
y, el responsable del seguimiento considera necesario enviar una nota de recordatorio de
pago pre-judicial (por ejemplo), se procederá al envío correspondiente.
Lo ideal es tomar las medidas necesarias en el momento oportuno para la
regularización de los pagos.
MANUAL DE CRÉDITO
SOCIEDAD FINANCIERA DE
OBJETO MÚLTIPLE
CAP. II: PROCEDIMIENTOS CREDITICIOS
Elaborado por: SIC DESARROLLO Aprobado por:
Vigencia: Indefinido Actualización: Julio 2011 Página 75 de 139
V - Ene./10
8.5. Primer Contacto: Telefónico
En la primer semana de atraso, será responsabilidad del Auxiliar de Crédito de la Sucursal
realizar contactos telefónicos (o el Analista de Crédito visitará al acreditado en su domicilio
en caso de no contar con teléfono de contacto) para informarse de los motivos de atraso y
concretar una fecha de pago para regularizar la deuda.
(θ) Las gestiones realizadas por el Auxiliar de Crédito, deberán ser registradas en una hoja
de seguimiento (individual por acreditado) en donde quedarán registrados los motivos del
atraso y la fecha para regularizar el pago de la deuda.
8.6. Segundo Contacto: Visita de Negociación
Durante las siguientes dos semanas (semanas 2 y 3), las gestiones de recuperación serán
complementadas por visitas al domicilio del titular, en la cual se le hará llegar en forma
obligatoria al acreditado notas de reclamo o notificaciones, cuyo contenido deberá ir
enfocado a incentivar el pago recordando al acreditado los beneficios que obtendrá al ser un
cliente puntual.
Es recomendable en esta etapa de seguimiento, que las notificaciones entregadas, tengan
un tenor “suave”, sin embargo, el Analista de Crédito responsable deberá ser firme al
solicitar la regularización de la deuda.
(θ) Será indispensable que cada una de las notificaciones que se entreguen a los acreditados
morosos, cuenten con una copia debidamente firmada por la persona que recibió la carta
original, indicando hora y fecha de entrega.
Es importante que las cartas sean entregadas en la fecha que fueron redactadas, de lo
contrario, cualquier carta entregada fuera de la fecha indicada, perderá su efecto y seriedad.
En este último caso, es preferible, rehacer la carta de reclamo.
8.7. Tercer Contacto: Visita de Negociación
(θ) Durante las dos siguientes semanas (semanas 4 y 5), las gestiones de recuperación
serán complementadas y acompañadas por el Gerente de Sucursal, quien tendrá a su cargo,
interiorizarse de la situación del titular de la deuda y contactar al aval, de ser el caso, para
informar del atraso en el pago de la deuda.
Las gestiones realizadas, deberán ser complementadas con notificaciones o cartas de
reclamo, cuyo contenido deberá solicitar la cancelación de la deuda pendiente, es decir, el
contenido deberá ser más “fuerte” que las anteriormente entregadas.
En caso de no tener respuesta, se deberá registrar en la hoja de seguimiento las gestiones
realizadas y los motivos por los cuales, aún la deuda no se ha regularizado.
(θ) Al finalizar la 5 semana de atraso, las gestiones de recuperación realizadas por la
Sucursal, deberán recibir el apoyo del área de Recuperaciones de la entidad (pre-jurídico)
quienes apoyarán las gestiones aumentando la presión a fin de lograr la regularización de la
deuda.
MANUAL DE CRÉDITO
SOCIEDAD FINANCIERA DE
OBJETO MÚLTIPLE
CAP. II: PROCEDIMIENTOS CREDITICIOS
Elaborado por: SIC DESARROLLO Aprobado por:
Vigencia: Indefinido Actualización: Julio 2011 Página 76 de 139
V - Ene./10
(θ) El departamento de recuperaciones (pre-jurídico) será responsable de las gestiones de
recuperación durante las semanas 6, 7 y 8, pudiendo contar con apoyo de personal de la
Sucursal (Auxiliar de Crédito, Analista de Crédito, Gerente y/o Gerente de Crédito).
8.8. Se Registra y Archiva Status de la Negociación
(θ) El Auxiliar de Crédito, Analista de Crédito, Gerente de Sucursal, Gerente de Crédito y
personal de Recuperación llevarán un registro (hoja de seguimiento) de las gestiones
realizadas por acreditado: llamadas telefónicas, visitas realizadas y las notas entregadas
anotando también, las razones del atraso esgrimidas por el acreditado y las fechas en que
promete efectuar el pago.
Las notificaciones de requerimiento de pago deberán ser entregadas personalmente al
acreditado, en su ausencia, no podrán entregarse a un familiar u otra persona.
Los Analistas de Crédito recibirán las cartas de notificación para morosos de parte del
Auxiliar de Créditos debidamente revisadas por el Gerente de Sucursal, quien llevará un
control del manejo de las cartas.
8.9. Regularización de la Deuda
(θ) El Auxiliar de Crédito / Analista de Crédito deberá informar al Gerente de Sucursal /
Gerente de Crédito, de todas las gestiones realizadas y los posibles riesgos que observe
durante sus visitas de reclamo como: problemas en el desarrollo de la actividad generadora
de ingresos, quiebra, venta de bienes muebles o inmuebles, despido o cambio de trabajo,
enfermedades en la unidad familiar, cambio de domicilio, etc., de manera que se pueda
tomar las medidas oportunas.
También, tratará de convencer al acreditado de regularizar sus pagos atrasados en el menor
plazo posible, por ejemplo, dado el caso de un acreditado con 3 días de atraso, se tratará de
convencer al acreditado de regularizar su situación antes de que pase a la segunda
calificación de acuerdo con la puntualidad en el pago.
El Analista de Crédito / Gerente de Sucursal presenta el caso en el Comité de Créditos, para
presentar el caso, se requerirá de la actualización de la información que consta en el
expediente. Se realizará un nuevo análisis de la capacidad de pago del acreditado que
implicará la verificación de todas sus referencias a fin de contar también con un análisis de
su actual situación de endeudamiento y solvencia moral, para los casos que se presentan
para ser refinanciados.
Para los casos extremos, el personal de Recuperaciones podrá realizar renovaciones de
deuda; sin embargo, la Renovación de Créditos, no debe ser considerada como una
opción para solucionar problemas de mora de la cartera, debe ser una alternativa de
solución a los problemas graves de incapacidad de pago a los acreditados, ocurridos como
consecuencia de situaciones inesperadas no imputables a él.
Cuando un acreditado demuestra no tener voluntad de pago, no procederá la solicitud de
una renovación. Todas las solicitudes de renovación, deberán contar con la visita
correspondiente del Gerente de Cartera o Recuperaciones y ser autorizadas por el Comité de
Crédito dado el atraso en su resolución.
MANUAL DE CRÉDITO
SOCIEDAD FINANCIERA DE
OBJETO MÚLTIPLE
CAP. II: PROCEDIMIENTOS CREDITICIOS
Elaborado por: SIC DESARROLLO Aprobado por:
Vigencia: Indefinido Actualización: Julio 2011 Página 77 de 139
V - Ene./10
(θ) Todas las solicitudes de renovación, quedarán inscritas en el libro de Actas del Comité de
Créditos. El personal de Recuperaciones también deberá verificar “in situ” los datos y las
justificaciones presentadas por el Gerente de Sucursal.
Como resultado de su visita, deberá ratificar el informe o elaborar un nuevo informe y
presentar la propuesta de renovación del caso al Comité de Créditos, de acuerdo con lo
establecido al respecto, en el Capítulo I: Políticas de Crédito.
8.10. Se Registra y Archiva Informe, se Deriva Gestión
Si al final de la semana 8 de gestiones, no se ha logrado la regularización de la deuda, las
gestiones se derivarán a Jurídico.
(θ) La hoja de seguimiento deberá incorporarse a la carpeta del acreditado con el propósito
de anotar cronológicamente todas las gestiones realizadas para la recuperación del crédito,
ya sea llamadas telefónicas, notas intimidatorias, con quién se habló, los compromisos de
pago, que se fueron negociando, si se cumplieron o no, o cualquier otro detalle que se
considere importante dentro del proceso de reclamo: Si el acreditado cambió de domicilio, si
todavía tiene el mismo negocio, si tiene problemas personales de cualquier índole
(familiares, conyugales, de enfermedad, etc.), es decir, cualquier información de alerta que
sirva para tomar acciones oportunas de recuperación.
Esta hoja de seguimiento, deberá estar actualizada en el momento que el expediente se
derive a Jurídico.
8.11. Jurídico
Las acciones de cobranza judicial de créditos se llevarán a cabo por intermedio del Asesor
Legal (externo o interno según sea el caso) asignado bajo la supervisión de la Gerencia de
Recuperaciones, o en su defecto de la Gerencia de Crédito.
La Gerencia de Recuperaciones proveerá del expediente del deudor al Asesor Legal externo o
interno, con la siguiente documentación:
El (los) pagaré(s) debidamente llenados y firmado(s).
 Contrato de Crédito
 Documentos originales de las garantías.
 Reportes e información necesaria, para una efectiva recuperación en la vía judicial.
Las deudas cuyos montos no justifiquen la realización de gestiones judiciales, deberán
contar con todas las posibles gestiones realizadas por el personal responsable de su
recuperación, con sus correspondientes informes, para presentar en Comité de Crédito el
status de “irrecuperabilidad del crédito” y solicitar el castigo correspondiente.
Para que un crédito pueda ser castigado es necesario que la Gerencia de Recuperaciones,
presente la propuesta de castigo, previo informe de la Gerencia de Créditos y ésta sea
evaluada por el Consejo de Administración según la siguiente información:
Informe del Gerente de Recuperaciones: donde se expresa su opinión sobre el castigo del
saldo del capital e intereses de cada crédito sustentado técnicamente las razones de tal
recomendación. El informe deberá contener lo siguiente:
 Situación Legal del deudor.
MANUAL DE CRÉDITO
SOCIEDAD FINANCIERA DE
OBJETO MÚLTIPLE
CAP. II: PROCEDIMIENTOS CREDITICIOS
Elaborado por: SIC DESARROLLO Aprobado por:
Vigencia: Indefinido Actualización: Julio 2011 Página 78 de 139
V - Ene./10
 Situación Legal de las garantías.
 Avales.
 Actuaciones legales realizadas a la fecha que prevean el agotamiento de todas las
instancias para la recuperación del crédito.
 Resultados de las gestiones con los acreditados y avales.
(θ) Informe escrito del Gerente de Sucursal: el informe deberá considerar los factores por
los cuales se clasifica el crédito como irrecuperable, los comentarios sobre la capacidad y
voluntad de pago del acreditado y de sus avales; así como una descripción de los resultados
de las negociaciones efectuadas para recuperar el crédito, análisis y situación de las
garantías y explicación sobre el grado de recuperabilidad.
La Gerencia General propondrá al Consejo de Administración la relación de créditos a
castigar, previo informe emitido por la Gerencia de Créditos.
(θ) El Consejo de Administración aprobará previo análisis, la relación de créditos para
castigo presentada por la Gerencia General, este acuerdo quedará registrado en las Actas
respectivas.
Se castigarán todos los créditos propuestos por la Gerencia General, aprobados por el
Consejo de Administración, siempre que se hayan cumplido con los requisitos
administrativos y las disposiciones legales referidas al castigo de cuentas incobrables.
Se procederá a castigar los créditos de manera trimestral o cuando la Gerencia General
previo informe de Créditos crea conveniente proponerlo.
(θ) Control de los Créditos Castigados: el control y seguimiento de los créditos castigados
será efectuado por la Gerencia de Recuperaciones.
Negociación de Créditos con Problema de Recuperación: a fin de realizar una recuperación
efectiva de los créditos vencidos, pre-judiciales, judiciales y castigados estos podrán ser
negociados en los siguientes términos:
- Renovaciones. La opción de negociación estará supeditada al refinanciamiento del crédito
según las consideraciones y requisitos establecidos por el presente reglamento. En caso
que existiera incumplimiento del refinanciamiento por parte del deudor se procederá
inmediatamente con el inicio del proceso judicial, por intermedio del Asesor Legal al cual
se asigne la cuenta.
Condiciones y Requisitos.
1. Se requiere una solicitud escrita exponiendo las causas de la modificación de las
condiciones del crédito original, y la propuesta del nuevo compromiso de pago y
plazo para el crédito refinanciado.
2. Para refinanciar, se exige pagar como mínimo los intereses, moras y otros gastos
vencidos, cuya evaluación y seguimiento es a cargo de Recuperaciones.
3. Posterior al análisis de la solicitud escrita y la documentación de sustento de la
capacidad de pago, el Gerente de Sucursal o Gerente de Créditos llenará la solicitud
de refinanciamiento al Gerente de Recuperaciones; evaluará y propondrá el
refinanciamiento actualizando los datos según sea el caso y/o mejorando las
garantías. Se analizará la propuesta en Comité de Crédito para su aprobación por el
Nivel correspondiente. Aprobada la propuesta por las instancias facultadas, la
MANUAL DE CRÉDITO
SOCIEDAD FINANCIERA DE
OBJETO MÚLTIPLE
CAP. II: PROCEDIMIENTOS CREDITICIOS
Elaborado por: SIC DESARROLLO Aprobado por:
Vigencia: Indefinido Actualización: Julio 2011 Página 79 de 139
V - Ene./10
operación del refinanciamiento se realizará en la misma forma que cualquier otro
crédito.
4. Un crédito se podrá refinanciar por única vez y excepcionalmente por razones bien
sustentadas un crédito se refinanciará por una segunda y última vez.
5. Requisitos, según producto crediticio, y exigidos para la evaluación crediticia, siendo
los básicos los siguientes:
- Copia de documentación legal (IFE) actual del acreditado, cónyuge y avales.
- Copia de recibo de luz o agua del acreditado y avales.
- Sustento de ingresos de los dos (02) últimos meses, con boletas de pago/recibos
de nómina, recibo por honorarios y otros fiables.
- Flujo de caja de ingresos de actividad generadora de ingresos, Balance General y
Declaración Patrimonial.
- Tratándose de créditos con garantía real y créditos en Cobranza Judicial el Asesor
Legal emitirá una opinión legal.
- Firma del Contrato de Refinanciamiento y del Pagaré.
- Créditos Castigados. La negociación directa estará a cargo del Asesor Legal al cual se
asigne la cuenta y los Convenios de Pagos respectivos serán suscritos y autorizados por
la Gerencia de Recuperaciones y el Asesor Legal asignado. Se aplicará la siguiente forma
de cobranza de acuerdo con la posición de la deuda del cliente:
La reducción de lo adeudado, también se podrá realizar cobrándose únicamente el
saldo del capital, condonándose la totalidad de los intereses ordinarios y moratorios. Se
adicionara los gastos de cobranza.
Pago total de lo adeudado incluyendo gastos de cobranza.
Créditos en Cartera Judicial: la Gerencia de Recuperaciones, a efectos de lograr la
recuperación efectiva de los créditos, podrá optar por acciones de negociación.
La reducción de lo adeudado, también se podrá realizar cobrándose el saldo del capital,
los intereses ordinarios condonándose hasta un 50% de los intereses moratorios. Se
adicionara los gastos de cobranza.
(θ) Seguimiento y Control: Mensualmente el Área de Recuperaciones informara a la
Gerencia de Créditos (con copia a la Gerencia General) de los resultados de la labor
realizada y derivados de la negociación directa y procesos judiciales tanto del área de
recuperaciones como de la labor desempeñada por los Asesores Legales.
(θ) Recepción de Pagos de Cuotas Atrasadas: La cobranza de las cuotas atrasadas se
deberán realizar a través de la ventanilla (cajero) de cualquier Agencia Sucursal de la
SOFOM o en las oficinas de los Bancos o entidades con los cuales la SOFOM tenga abiertas
cuentas de cheques.
En casos excepcionales, Recuperaciones autorizará la recepción del pago al Gerente de
Sucursal, quien deberá realizar la rendición correspondiente al cajero a su regreso a las
oficinas de la Sucursal.
MANUAL DE CRÉDITO
SOCIEDAD FINANCIERA DE
OBJETO MÚLTIPLE
CAP. II: PROCEDIMIENTOS CREDITICIOS
Elaborado por: SIC DESARROLLO Aprobado por:
Vigencia: Indefinido Actualización: Julio 2011 Página 80 de 139
V - Ene./10
Proceso de Embargos: Para la realización de medidas cautelares se observarán los siguientes
aspectos:
 Dictada la Providencia Cautelar que ordena el secuestro conservativo, el Asesor Legal
encargado procederá a coordinar la fecha y hora de su ejecución con el Actuario del
Juzgado una vez se le haya dado entrada a la demanda correspondiente.
 El resultado de la Coordinación será comunicado por escrito a Asesoría Legal y Gerencia,
con indicación precisa del Día, Hora, Número de Expediente, Ejecutados, Juzgado y
Secretario.
 Asesoría Legal, entrega a Gerencia la Relación de Embargos programados con indicación
de fecha, hora y Secretaría de Juzgado.
 El Gerente de Créditos y/o Gerente de Sucursal que es declarado Órgano de Auxilio
Judicial, tiene a su cargo la contratación de movilidad, personal, uso de los recursos de
comunicación y económicos asignados para ejecución de medida cautelar, con la
aprobación de la Gerencia General.
 En la fecha y hora señalada para la diligencia, el Gerente de Créditos pone a disposición
del Asesor Legal responsable los recursos descritos en el párrafo anterior que dispone y
ejecuta los gastos a realizarse con motivo de diligencia, informando a la Gerencia
documentadamente.
 Los bienes secuestrados son conducidos por el Gerente de Créditos al lugar designado
como depósito por la Sociedad Financiera de Objeto Múltiple. Mantiene los bienes bajo la
responsabilidad hasta entregar al adjudicatario, que resulte del Remate o su devolución
en las otras formas del depositario conclusión de la medida cautelar.
 Terminada la diligencia cautelar, el Asesor Legal responsable, en el plazo de 48 horas
remite copia del Acta a la Gerencia General.
Bienes adjudicados: Son aquellos bienes recibidos en restitución de los saldos insolutos
provenientes de créditos y compensación de derechos o acreencias de las Sociedad
Financiera de Objeto Múltiple, de acuerdo con prescripciones legales y normas vigentes.
(θ) Valuación del bien inmueble adjudicado: Transcurridos 12 meses de la adjudicación o
recuperación de bien inmueble, la SOFOM ordenará la realización de una valuación del bien,
la misma que debe ser realizada por un perito debidamente inscrito y en caso sea necesario
constituir una provisión de desvalorización, hasta ajustar a su valor de realización.
En caso que el valor de realización resultase mayor que el valor neto en libros, las Sociedad
Financiera de Objeto Múltiple no podrán reconocer ni registrar dicho valor.
(θ) Registro y control de bienes adjudicados: Los bienes adjudicados de créditos prendarios,
son registrados (ingresos y salidas) por el Tasador y controlados por un Depositario; en caso
de créditos no prendarios, el registro y control está a cargo del Departamento Legal.
Las adjudicaciones y ventas de bienes adjudicados se deben registrar en sus libros de actas
correspondientes.
(θ) Participación en la venta de bienes adjudicados: Los directivos, funcionarios y empleados
de la SOFOM están impedidos de participación como postores en la venta de bienes
adjudicados y en los remates públicos de bienes provenientes de las operaciones de
créditos.
MANUAL DE CRÉDITO
SOCIEDAD FINANCIERA DE
OBJETO MÚLTIPLE
CAP. II: PROCEDIMIENTOS CREDITICIOS
Elaborado por: SIC DESARROLLO Aprobado por:
Vigencia: Indefinido Actualización: Julio 2011 Página 81 de 139
V - Ene./10
Control Interno para la administración de Créditos: La Sociedad Financiera de Objeto
Múltiple establecerá políticas específicas de control interno con el objetivo de monitorear el
trabajo realizado por todos los funcionarios involucrados en los diferentes aspectos que se
relacionan con la administración de la cartera de créditos Institucional.
(θ) El Área de Auditoría seleccionará una muestra aleatoria de los créditos
independientemente que estén al día, atrasados, que sean operaciones normales,
refinanciadas, nuevas, o recurrentes; y verificará que las políticas, controles, procedimientos
de administración y contables, métodos de trabajo, reglamentos y demás disposiciones
aprobados por los niveles de dirección sean cumplidos a cabalidad por los funcionarios de la
SOFOM.
Para el cumplimiento de estas disposiciones, el Área de Auditoría, incluirá dentro de sus
actividades la realización de visitas de manera rotativa a cada una de las Sucursales y a
todas las demás áreas que guardan relación con la colocación de créditos, incluyendo
revisión de expedientes y visita a acreditados.
Los auditores realizarán trabajo de revisión de cumplimiento de las formalidades
establecidas, así como también realizarán trabajo de campo para constatar la existencia de
los acreditados y la veracidad de la información recopilada.
Todas las disposiciones sobre renovaciones, traslado interno de cartera, dación en pago,
procedimientos y esquemas de cobranzas y las documentaciones y registros que deban
llevarse, deberán ser auditadas.
Las visitas deberán mantener una frecuencia regular y estar programadas dentro de un
cronograma de actividades y un plan de trabajo anual.
Los Gerentes de Sucursales y el Gerente de Créditos, recibirán copia del informe de auditoría
y deberán responder a las observaciones levantadas por los auditores, en un plazo máximo
de siete días hábiles.
El encargado del área de Recursos Humanos, recibirá copia de los informes de auditoría y de
la respuesta de los funcionarios implicados.
8.12. Acreditado sin Pago Pendiente
Como resultado de una adecuada gestión de recuperación del personal de la Sociedad
Financiera de Objeto Múltiple se deberá lograr la regularización de la deuda para aquellos
acreditados cuyos atrasos se deban a causas fortuitas y no relacionadas con la voluntad de
pago.
MANUAL DE CRÉDITO
SOCIEDAD FINANCIERA DE
OBJETO MÚLTIPLE
CAP. II: PROCEDIMIENTOS CREDITICIOS
Elaborado por: SIC DESARROLLO Aprobado por:
Vigencia: Indefinido Actualización: Julio 2011 Página 82 de 139
V - Ene./10
Diagrama de la fase Procedimiento de Recuperación (θ):
INICIO
GENERACIÓN DE
LISTADO
1
ACCIONES DE
RECUPERACIî N
4
SEGUNDO
CONTACTO:
VISITA DE
NEGOCIACIÓN
6
TERCER CONTACTO:
VISITA DE
NEGOCIACIÓN
7
SE REGISTRA Y
ARCHIVA STATUS DE
LA NEGOCIACIÓN
8
¿REGULARI
ZACIÓN DE
LA DEUDA?
9
SEGUIMIENTO
GESTIÓN DE MORA
SE REGISTRA Y
ARCHIVA INFORME.
SE DERIVA GESTIÓN
10
FIN
No
PRIMER CONTACTO:
TELEFÓNICO
5
NOTIFICACIÓN 1 NOTIFICACIÓN 2
REPORTE DE MORA
¿PRESTATA-
RIOS EN
MORA?
2
NUEVA CONSULTA
SIGUIENTE DÍA
3
No
Sí
INFORME PARA
JURÍDICO
FIN
PRESTATARIO SIN
PAGO PENDIENTE
11
Sí
JURÍDICO
11
EXPEDIENTE
PRESTARIO
MANUAL DE CRÉDITO
SOCIEDAD FINANCIERA DE
OBJETO MÚLTIPLE
CAP. III: REGLAMENTO DE CRÉDITO
POR PRODUCTO
Elaborado por: SIC DESARROLLO Aprobado por:
Vigencia: Indefinido Actualización: Julio 2011 Página 83 de 139
V - Ene./10
CAPÍTULO III: REGLAMENTO DE
CRÉDITO POR PRODUCTO
MANUAL DE CRÉDITO
SOCIEDAD FINANCIERA DE
OBJETO MÚLTIPLE
CAP. III: REGLAMENTO DE CRÉDITO
POR PRODUCTO
Elaborado por: SIC DESARROLLO Aprobado por:
Vigencia: Indefinido Actualización: Julio 2011 Página 84 de 139
V - Ene./10
1. Crédito para Capital de Trabajo
1.1. Grupo Meta
El mercado objetivo son las personas socias físicas o morales que realizan una actividad
generadora de ingresos en forma independiente o que laboren en relación de dependencia
contando con recibo de nómina.
Son sujetos de crédito los acreditados que cumplan con lo establecido en las Políticas de
Crédito y que además, reúnan los siguientes requisitos:
a. Este producto está disponible para acreditados que previamente hayan operado con la
Sociedad Financiera de Objeto Múltiple y cuenten con calificación 1 ó 2.
b. Según el Tipo de Persona, deberán reunir los documentos básicos para la formalización
de su solicitud de crédito, de acuerdo con lo establecido en las Políticas de Crédito.
c. Que la actividad generadora de ingresos cuente como mínimo 1 año de antigüedad.
d. Que fijen su domicilio comercial dentro del área de influencia de las Sucursales.
e. Que cuenten con el consentimiento del cónyuge o conviviente.
1.2. Destino del Crédito
El Crédito será utilizado para satisfacer necesidades de efectivo en forma inmediata para la
cobertura de eventualidades transitorias a corto plazo. La inversión se puede realizar en
bienes de cambio, mercadería, materia prima o insumos, es decir, capital de trabajo para la
actividad a la que se dedican.
1.3. Moneda
Los créditos podrán ser otorgados en Pesos Mexicanos o en Dólares Americanos.
1.4. Montos
a. El Analista de Crédito, realizará el análisis de la capacidad y voluntad de pago del
solicitante y presentará su propuesta de aprobación o rechazo al Comité de Créditos.
b. El monto del Crédito estará en función a los parámetros establecidos en las Políticas de
Crédito. En ningún caso, el endeudamiento patrimonial, incluyendo el crédito propuesto,
podrá ser superior al 100%. El indicador de capacidad de pago no debe superar un
resultado mayor a 50%, para la primera operación. Para renovaciones de crédito de
acreditados con calificación institucional 1 ó 2, podrá considerarse hasta 75% de la
disponibilidad de la capacidad de pago, para el cálculo de la cuota.
c. Se tendrá en consideración lo estipulado sobre Garantías, en las Políticas de Crédito,
dependiendo del monto solicitado y de si se trata de una operación nueva o de una
renovación. En caso de tratarse de una renovación, se considerará también la calificación
institucional para determinar la relación de cobertura de garantía.
d. Montos Mínimos:
Mínimo
Moneda Nacional (Pesos Mexicanos) $ 10,000
Moneda Extranjera (Dólares Americanos) US$ 1,000
e. Montos Máximos:
Máximo
Moneda Nacional (Pesos Mexicanos) $ 100,000
Moneda Extranjera (Dólares Americanos) US$ 10,000
MANUAL DE CRÉDITO
SOCIEDAD FINANCIERA DE
OBJETO MÚLTIPLE
CAP. III: REGLAMENTO DE CRÉDITO
POR PRODUCTO
Elaborado por: SIC DESARROLLO Aprobado por:
Vigencia: Indefinido Actualización: Julio 2011 Página 85 de 139
V - Ene./10
1.5. De los Créditos Nuevos y las Renovaciones
La primera operación que realice un acreditado bajo esta modalidad, será considerada como
un crédito nuevo.
Se podrá realizar una renovación de crédito, siempre y cuando el acreditado haya cancelado
por lo menos el 60% de las cuotas del crédito vigente, en condiciones normales, no por
adelantado. Para los acreditados antiguos, éstos deberán cancelar por lo menos el 40% de
las cuotas del crédito vigente en condiciones normales.
Para la renovación de las solicitudes de crédito, se debe realizar también la actualización de
toda la documentación sustentatoria de la operación que se detalla en las Políticas de
Crédito. El monto de la renovación, dependerá del nuevo análisis de la capacidad y voluntad
de pago, cumpliendo con los parámetros establecidos en las Políticas de Crédito.
1.6. Plazos
El plazo a otorgar en el caso particular de cada crédito, estará en función a la capacidad de
pago del acreditado, según el análisis realizado por el Analista de Crédito y a lo expuesto en
las Políticas de Crédito.
a. El Plazo Mínimo será de 1 mes, para operaciones nuevas y para renovaciones.
b. El Plazo Máximo será hasta 12 meses (1 año), para nuevas y 18 meses (1.5 años) para
renovaciones.
1.7. Tasa de Interés
a. Las tasas de interés serán establecidas por el Consejo de Administración.
b. Las tasas podrán variar de acuerdo con el monto de crédito, plazo, frecuencia de pago y
si se trata de una operación nueva o de una renovación.
c. Se podrán ofrecer tasas preferenciales a acreditados con calificación institucional 1 ó 2 y
menores tasas para renovaciones de créditos a buenos acreditados.
1.8. Tipos de amortización
a. De preferencia se utilizará el sistema de cuotas iguales y cuotas decrecientes, a través
del cual acreditado amortizará capital e interés en cada cuota.
b. La frecuencia de los pagos puede ser mensual, bimestral, trimestral y semestral.
1.9. Períodos de Gracia
Según la actividad económica del acreditado. Campañas promocionales para acreditados
excelentes. Esta consideración, dependerá de la agresividad comercial de la competencia y
obedece a la flexibilidad de la estrategia comercial a fin de ofrecer productos competitivos,
acorde a las condiciones de mercado.
1.10. Garantías
Para la elección de la garantía se tendrá en cuenta el nivel del endeudamiento consolidado
total del acreditado, aplicándose los lineamientos establecidos en las Políticas de Crédito.
Dependerán del monto solicitado y de la calificación institucional del acreditado (según
anexo 4).
MANUAL DE CRÉDITO
SOCIEDAD FINANCIERA DE
OBJETO MÚLTIPLE
CAP. III: REGLAMENTO DE CRÉDITO
POR PRODUCTO
Elaborado por: SIC DESARROLLO Aprobado por:
Vigencia: Indefinido Actualización: Julio 2011 Página 86 de 139
V - Ene./10
2. Crédito para la Compra de Activos Fijos o Refaccionario
2.1. Grupo Meta
El mercado objetivo son las personas socias físicas o morales que realizan una actividad
generadora de ingresos en forma independiente (agricultura, ganadería, industria) o que
laboren en forma dependiente, contando con recibo de nómina.
Son sujetos de crédito los acreditados, que cumplan con lo establecido en las Políticas de
Crédito y que además, reúnan los siguientes requisitos:
a. Inicialmente se ofrecerá el producto a los acreditados que han demostrado buen
cumplimiento crediticio con la Sociedad Financiera de Objeto Múltiple o con otras
instituciones Bancarias o Financieras, acreditados con calificación institucional 1 ó 2.
b. Deberán reunir los documentos básicos para la formalización de su solicitud de crédito,
de acuerdo con lo establecido en las Políticas de Crédito.
c. Que la actividad generadora de ingresos cuente como mínimo 1 año de antigüedad.
d. Que fijen su domicilio comercial dentro del área de influencia de las Sucursales.
e. El solicitante debe presentar cotización del Activo Fijo que desea adquirir.
f. En estos créditos se realizará una evaluación del destino del mismo, para evaluar la
racionabilidad de la inversión planteada y del monto de crédito solicitado, así como
también evaluar si se justifica invertir en dicho activo fijo con respecto a la actividad
económica generadora de ingresos, el nivel de ingresos, etc.
g. Se requiere el consentimiento y la firma del cónyuge o conviviente.
2.2. Destino del Crédito
El Crédito es solicitado para la inversión en bienes de uso, es decir, activos fijos tangibles
(maquinaria y equipo) para la actividad generadora de ingresos (agricultura, ganadería,
industria). Para estos casos, si se requiere la verificación de la inversión del crédito
otorgado.
Ocasionalmente, también podrán ser utilizados para la inversión en bienes muebles o
inmuebles y liquidación de pasivos o adeudos fiscales relacionados con las actividades
productivas desarrolladas.
2.3. Moneda
Los créditos podrán ser otorgados en Pesos Mexicanos o en Dólares Americanos.
2.4. Montos
a. El monto del Crédito no podrá superar el 80% del valor comercial del Activo Fijo. Se
parte de la premisa de que el acreditado debe proveer una parte del monto de la
inversión que va a realizar. No se financian activos fijos para incursionar en una nueva
actividad.
b. El Analista de Crédito, realizará el análisis de la capacidad y voluntad de pago del
solicitante y presentará su propuesta de aprobación o rechazo al Comité de Créditos.
c. El monto del crédito estará en función a los parámetros establecidos en las Políticas de
Crédito. En ningún caso, el endeudamiento patrimonial, incluyendo el crédito propuesto,
MANUAL DE CRÉDITO
SOCIEDAD FINANCIERA DE
OBJETO MÚLTIPLE
CAP. III: REGLAMENTO DE CRÉDITO
POR PRODUCTO
Elaborado por: SIC DESARROLLO Aprobado por:
Vigencia: Indefinido Actualización: Julio 2011 Página 87 de 139
V - Ene./10
podrá ser superior al 100%. El indicador de liquidez de la capacidad de pago no debe
superar un resultado mayor a 75%, para el cálculo de la cuota.
d. Se tendrá en consideración lo estipulado sobre Garantías, en las Políticas de Crédito,
dependiendo del monto solicitado y de si se trata de una operación nueva o de una
renovación. En caso de tratarse de una renovación, se considerará también la calificación
institucional para determinar la relación de cobertura de garantía.
f. Montos Mínimos:
Mínimo
Moneda Nacional (Pesos Mexicanos) $ 20,000
Moneda Extranjera (Dólares Americanos) US$ 2,000
g. Montos Máximos:
Máximo
Moneda Nacional (Pesos Mexicanos) $ 500,000
Moneda Extranjera (Dólares Americanos) US$ 50,000
2.5. De los Créditos Nuevos y las Renovaciones
La primera operación que realice un acreditado bajo esta modalidad, será considerada como
un crédito nuevo.
Se podrá realizar una renovación de crédito, siempre y cuando el acreditado haya cancelado
por lo menos el 60% de las cuotas del crédito vigente, en condiciones normales, no por
adelantado. Para los acreditados antiguos deben haber cancelado por lo menos el 40% de
las cuotas del crédito vigente.
Para la renovación de las solicitudes de crédito, se debe realizar también la actualización de
toda la documentación sustentatoria de la operación que se detalla en las Políticas de
Crédito.
El monto de la renovación, dependerá del nuevo análisis de la capacidad y voluntad de pago,
cumpliendo con los parámetros establecidos en las Políticas de Crédito.
2.6. Plazos
El plazo a otorgar en el caso particular de cada crédito, estará en función a la capacidad de
pago del acreditado, según el análisis realizado por el Analista de Crédito y a lo expuesto en
las Políticas de Crédito; así como también, del tiempo de vida útil del activo fijo tangible a
ser adquirido.
a. El Plazo Mínimo será de 3 meses, para operaciones nuevas y para renovaciones.
b. El Plazo Máximo será hasta 60 meses (5 años), para operaciones nuevas por montos
menores o iguales equivalentes en Pesos Mexicanos a US$ 250,000.
c. El Plazo Máximo será hasta 120 meses (10 años), para operaciones por montos mayores
equivalentes en Pesos Mexicanos a US$ 250,000. Para inversiones en actividades
productivas industriales el plazo máximo podrá llegar hasta 180 meses (15 años).
2.7. Tasa de Interés
a. Las tasas de interés para créditos en moneda nacional y para créditos en Dólares, serán
establecidas por el Consejo de Administración.
MANUAL DE CRÉDITO
SOCIEDAD FINANCIERA DE
OBJETO MÚLTIPLE
CAP. III: REGLAMENTO DE CRÉDITO
POR PRODUCTO
Elaborado por: SIC DESARROLLO Aprobado por:
Vigencia: Indefinido Actualización: Julio 2011 Página 88 de 139
V - Ene./10
b. Las tasas podrán variar de acuerdo con el monto de crédito, plazo y si se trata de una
operación nueva o de una renovación.
c. Se podrán ofrecer tasas preferenciales a acreditados con calificación institucional 1 ó 2.
d. Las tasas de interés serán definidas y aprobadas por el Consejo de Administración.
2.8. Tipos de amortización
a. De preferencia se utilizará el sistema de cuotas iguales y decrecientes, a través del cual
el acreditado amortizará capital e interés en cada cuota.
b. La frecuencia de los pagos podrá ser mensual, bimensual, trimestral, semestral y anual.
Se preferirá por pagos mensuales.
2.9. Períodos de Gracia
Según actividad comercial. Campañas promocionales para acreditados excelentes. Esta
consideración, dependerá de la agresividad comercial de la competencia y obedece a la
flexibilidad de la estrategia comercial a fin de ofrecer productos competitivos, acorde a las
condiciones de mercado. También se puede considerar el plazo de gracia, en caso de que el
activo fijo a adquirir, requiera la realización de remodelación u acondicionamiento de local
que pueda afectar la capacidad de pago del solicitante en los primeros meses, posteriores al
otorgamiento del crédito.
2.10. Garantías
a. Para la elección de la garantía se tendrá en cuenta el nivel del endeudamiento
consolidado total del acreditado, aplicándose los lineamientos establecidos en las
Políticas de Crédito.
b. Las garantías dependerán del monto solicitado y de la calificación institucional del
acreditado, podrán ser: Avales, Mobiliaria, Hipotecarias o Depósitos Colaterales.
c. Se podrá tomar como garantía el Activo Fijo que el solicitante adquiera, con el préstamo
de la Sociedad Financiera de Objeto Múltiple, para lo cual se constituiría un contrato de
Garantía Prendaria y la póliza de seguro.
MANUAL DE CRÉDITO
SOCIEDAD FINANCIERA DE
OBJETO MÚLTIPLE
CAP. III: REGLAMENTO DE CRÉDITO
POR PRODUCTO
Elaborado por: SIC DESARROLLO Aprobado por:
Vigencia: Indefinido Actualización: Julio 2011 Página 89 de 139
V - Ene./10
3. Crédito Estacional o Paralelo
3.1. Grupo Meta
El mercado objetivo son las personas socias físicas o morales que realizan una actividad
generadora de ingresos en forma independiente.
Son sujetos de crédito los propietarios de actividades generadoras de ingresos en forma
independiente o dependiente, que cumplan con lo establecido en las Políticas de Crédito y
que además, reúnan los siguientes requisitos:
a. Inicialmente este tipo de crédito sólo estará disponible para acreditados de la SOFOM
que desarrollen actividades de Comercio, Producción o Servicios.
b. Haber operado por lo menos en una oportunidad con calificación institucional 1 ó 2.
c. Haber cancelado por lo menos 40% del crédito vigente, con pagos regulares, en las
fechas establecidas en su cronograma de pagos.
d. Son créditos destinados a capital de giro, a fin de invertir especialmente en necesidades
de liquidez temporales como ser: sobre giros en cuenta de cheques, alguna necesidad
temporal de tesorería, mercadería específicas de mayor demanda en fechas específicas y
que representan oportunidades de un incremento de las ventas estacionales.
e. Sólo se atenderán solicitudes de crédito para inversión en mercadería para aprovechar
fechas específicas, las cuales tendrán fecha de inicio y fecha final y serán oportunamente
informadas por la Gerencia de Créditos: Inicio de Clases, Día de la Madre, Día del Padre,
Fiestas Patrias, Día del Amor y la Amistad, Día de los Muertos, Día de la Virgen, Día de
Reyes Magos, Navidad, Semana Santa y Año Nuevo. Sobre este producto, debe preverse
la preparación de la oferta crediticia por lo menos con dos meses de anticipación, tal
como se observa entre los competidores.
f. Sólo se podrán beneficiar de este crédito, acreditados propietarios de negocios o que se
dediquen a actividades que guarden relación con la campaña anunciada: La relación
entre el tipo de actividad y la campaña será sustentada por el Analista de Crédito y
evaluada en el Comité de Crédito.
g. Según el Tipo de Persona, deberán reunir los documentos básicos para la formalización
de su solicitud de crédito.
h. Que el negocio tenga como mínimo 1 año de antigüedad en el giro y a cargo del
solicitante.
i. Que fijen su domicilio comercial dentro del área de influencia de las Sucursales.
j. Se requiere el consentimiento y la firma del cónyuge o conviviente.
3.2. Destino del Crédito
El Crédito es solicitado para la inversión adicional en bienes de cambio, mercadería,
materia prima o insumos, es decir, capital de giro, o necesidades de liquidez temporales.
Para estos casos, no se requiere la verificación de la inversión del crédito otorgado.
3.3. Moneda
Los créditos podrán ser otorgados en Pesos Mexicanos o en Dólares Americanos.
MANUAL DE CRÉDITO
SOCIEDAD FINANCIERA DE
OBJETO MÚLTIPLE
CAP. III: REGLAMENTO DE CRÉDITO
POR PRODUCTO
Elaborado por: SIC DESARROLLO Aprobado por:
Vigencia: Indefinido Actualización: Julio 2011 Página 90 de 139
V - Ene./10
3.4. Montos
a. El Analista de Crédito, realizará el análisis de la capacidad y voluntad de pago del
solicitante y presentará su propuesta de aprobación o rechazo al Comité de Créditos, si
es que han transcurrido más de doce meses desde el último análisis. De lo contrario no
será necesario realizar un nuevo estudio completo. Será suficiente con demostrar la
capacidad de pago y que el endeudamiento con el crédito paralelo, no supera el 100% de
su endeudamiento patrimonial a futuro. Para este producto, es fundamental asegurarse
que el acreditado posee un nivel de ventas o ingresos suficiente para pagar el crédito.
b. El monto del crédito estará en función a los parámetros establecidos en las Políticas de
Crédito. En ningún caso, el endeudamiento patrimonial, incluyendo el crédito propuesto,
podrá ser superior al 100%. El indicador de liquidez de la Capacidad de Pago, podrá
superar un resultado mayor a 100%, para el cálculo de la cuota, solamente para este
tipo de crédito, siempre y cuando exista una adecuada estimación de los ingresos
efectivos por ventas.
c. Se tendrá en consideración lo estipulado sobre Garantías, las Políticas de Crédito,
dependiendo del monto solicitado y de si se trata de una operación nueva o de una
renovación. En caso de tratarse de una renovación, se considerará también la calificación
institucional para determinar la relación de cobertura de garantía.
h. Montos Mínimos:
Mínimo
Moneda Nacional (Pesos Mexicanos) $ 1,000
Moneda Extranjera (Dólares Americanos) US$ 100
i. Montos Máximos:
Máximo
Moneda Nacional (Pesos Mexicanos) $ 30,000
Moneda Extranjera (Dólares Americanos) US$ 3,000
3.5. De los Créditos Nuevos y las Renovaciones
Se podrá realizar una renovación de crédito, siempre y cuando el acreditado haya terminado
de cancelar la operación anterior de esta categoría.
Para la renovación de las solicitudes de crédito, se debe realizar también la actualización de
toda la documentación sustentatoria de la operación que se detalla en las Políticas de
Crédito.
El monto de la renovación, dependerá del nuevo análisis de la capacidad y voluntad de pago,
cumpliendo con los parámetros establecidos en las Políticas de Crédito.
3.6. Plazos
El plazo a otorgar en el caso particular de cada crédito, estará en función a la capacidad de
pago del acreditado, según el análisis realizado por el Analista de Crédito y a lo expuesto en
las Políticas de Crédito.
a. El Plazo Mínimo será de 1 mes.
b. El Plazo Máximo será hasta 6 meses.
MANUAL DE CRÉDITO
SOCIEDAD FINANCIERA DE
OBJETO MÚLTIPLE
CAP. III: REGLAMENTO DE CRÉDITO
POR PRODUCTO
Elaborado por: SIC DESARROLLO Aprobado por:
Vigencia: Indefinido Actualización: Julio 2011 Página 91 de 139
V - Ene./10
3.7. Tasa de Interés
a. Las tasas de interés para créditos en Pesos Mexicanos y para créditos en Dólares
Americanos, serán establecidas por el Consejo de Administración.
b. Se podrán ofrecer tasas preferenciales para este tipo de créditos.
c. Las tasas vigentes serán definidas y aprobadas por el Consejo de Administración.
3.8. Tipos de amortización
a. De preferencia se utilizará el sistema de cuotas iguales, a través del cual el acreditado
amortizará capital e interés en cada cuota.
b. La frecuencia de los pagos puede ser mensual, bimensual o trimestral.
3.9. Períodos de Gracia
No está previsto otorgar períodos de gracia.
3.10. Garantías
Para la elección de la garantía se tendrá en cuenta el nivel del endeudamiento consolidado
total del acreditado, aplicándose los lineamientos establecidos en las Políticas de Crédito.
Las garantías dependerán del monto solicitado y de la calificación institucional del
acreditado, podrán ser: Aval, Mobiliaria, Hipotecarias o Depósitos Colaterales.
MANUAL DE CRÉDITO
SOCIEDAD FINANCIERA DE
OBJETO MÚLTIPLE
CAP. III: REGLAMENTO DE CRÉDITO
POR PRODUCTO
Elaborado por: SIC DESARROLLO Aprobado por:
Vigencia: Indefinido Actualización: Julio 2011 Página 92 de 139
V - Ene./10
4. Crédito Automático o Línea de Crédito
4.1. Grupo Meta
El mercado objetivo son todos los acreditados de la SOFOM con calificación de pago
institucional 0. Se podrá instrumentar a través de una tarjeta de crédito, que le permita a
los acreditados acceder a una línea de crédito.
Deben cumplir con lo establecido en las Políticas de Crédito y además reunir los siguientes
requisitos:
a. Inicialmente este tipo de crédito sólo estará disponible para acreditados de la SOFOM
que desarrollen actividades de Comercio, Producción, Servicios.
b. Haber operado por lo menos en dos oportunidades continuas con calificación
institucional 0 ó 1.
c. Tener pagado mínimo el 40% de las cuotas del crédito vigente.
d. Según el Tipo de Persona, deberán reunir los recaudos básicos para la formalización de
su solicitud de crédito, de acuerdo con lo establecido en las Políticas de Crédito.
e. Que el negocio tenga como mínimo 2 años de antigüedad en el giro y a cargo del
solicitante.
f. Que fijen su domicilio comercial dentro del área de influencia de las Sucursales.
g. Se requiere el consentimiento y la firma del cónyuge o conviviente.
4.2. Destino del Crédito
El Crédito es solicitado para la inversión en bienes de cambio, mercadería, materia prima o
insumos, es decir, capital de giro. Para estos casos, no se requiere la verificación de la
inversión del crédito otorgado. El objetivo, es ofrecerle al acreditado excelente un crédito
rápido, sin mucho trámite, atendiendo a su buen cumplimiento.
4.3. Moneda
Los créditos podrán ser otorgados en Pesos Mexicanos o en Dólares Americanos.
4.4. Montos
a. El Analista de Crédito, realizará el análisis de la capacidad y voluntad de pago del
solicitante y presentará su propuesta al Comité de Créditos, si es que han transcurrido
más de doce meses desde el último análisis. De lo contrario no será necesario realizar un
nuevo estudio. Será suficiente con demostrar la capacidad de pago y que el
endeudamiento con el crédito adicional, no supera el 100% de su endeudamiento
patrimonial a futuro.
b. El monto de crédito máximo equivaldrá a 150% del mayor monto de crédito que
se le haya aprobado, siempre y cuando a esa fecha haya terminado de pagar (si el
acreditado tiene un crédito vigente, la suma del crédito vigente más el crédito
automático, no debe superar el 200% del mayor monto otorgado), siempre y cuando
el solicitante tenga capacidad de pago y no supere su endeudamiento patrimonial.
c. El monto del Crédito estará en función a los parámetros establecidos en las Políticas de
Crédito. En ningún caso, el endeudamiento patrimonial, incluyendo el crédito propuesto,
podrá ser superior al 150%. El indicador de liquidez no debe superar un resultado mayor
a 100%. Para el cálculo de la cuota, solamente para este tipo de crédito.
MANUAL DE CRÉDITO
SOCIEDAD FINANCIERA DE
OBJETO MÚLTIPLE
CAP. III: REGLAMENTO DE CRÉDITO
POR PRODUCTO
Elaborado por: SIC DESARROLLO Aprobado por:
Vigencia: Indefinido Actualización: Julio 2011 Página 93 de 139
V - Ene./10
d. Se tendrá en consideración lo estipulado sobre Garantías, en las Políticas de Crédito,
dependiendo del monto solicitado, para determinar la relación de cobertura de garantía.
4.5. De los Créditos Nuevos y las Renovaciones
La primera operación que realice un acreditado bajo esta modalidad, será considerada como
un crédito nuevo.
Se podrá realizar una renovación de crédito, siempre y cuando el acreditado haya cancelado
por lo menos el 40% de las cuotas del crédito vigente.
Para la renovación, se debe realizar también la actualización de toda la documentación
sustentatoria de la operación de acuerdo con las Políticas de Crédito.
El monto de la renovación, dependerá del nuevo análisis de la capacidad y voluntad de pago,
cumpliendo con los parámetros establecidos en las Políticas de Crédito.
4.6. Plazos
El plazo a otorgar en el caso particular de cada crédito, estará en función a la capacidad de
pago del acreditado, según el análisis realizado por el Analista de Crédito y a lo expuesto en
las Políticas de Crédito.
a. El Plazo Mínimo será de 1 mes.
b. El Plazo Máximo será hasta 36 meses.
4.7. Tasa de Interés
a. Las tasas de interés para créditos en moneda nacional y para créditos en Dólares, serán
establecidas por el Consejo de Administración.
b. Se podrán ofrecer tasas preferenciales para este tipo de créditos.
c. Las tasas de interés serán definidas y aprobadas por el Consejo de Administración.
4.8. Tipos de amortización
a. Se utilizará el sistema de cuotas iguales, a través del cual acreditado amortizará capital e
interés en cada cuota.
b. La frecuencia de las amortizaciones es libre, atendiendo a un pago mínimo mensual.
c. También se podría utilizar un cronograma de pagos con cuotas fijas, de preferencia
mensuales.
4.9. Períodos de Gracia
No está previsto otorgar períodos de gracia.
4.10. Garantías
Para la elección de la garantía se tendrá en cuenta el nivel del endeudamiento consolidado
total del acreditado, aplicándose los lineamientos establecidos las Políticas de Crédito. Las
mismas dependerán del monto solicitado y de la calificación institucional del acreditado,
podrán ser: Aval, Mobiliarias, Hipotecarias o Depósitos Colaterales.
MANUAL DE CRÉDITO
SOCIEDAD FINANCIERA DE
OBJETO MÚLTIPLE
CAP. III: REGLAMENTO DE CRÉDITO
POR PRODUCTO
Elaborado por: SIC DESARROLLO Aprobado por:
Vigencia: Indefinido Actualización: Julio 2011 Página 94 de 139
V - Ene./10
5. Crédito para Construcción, Ampliación o Refacción de Vivienda
5.1. Grupo Meta
El mercado objetivo son las personas socias físicas o morales que realizan una actividad
generadora de ingresos en forma independiente o que laboren en relación de dependencia.
Son sujetos de crédito los propietarios que cumplan con lo establecido en las Políticas de
Crédito y que además, reúnan los siguientes requisitos:
a. Deben ser propietarios del terreno en el cual se realizará la edificación de la vivienda; en
caso de realizarse una refacción o remodelación, deberán ser propietarios de su vivienda.
En ambas situaciones, deberán acreditar la pertenencia del terreno o propiedad con el
título respectivo o con un contrato de compraventa inscrito o algún otro documento que
lo demuestre. Hay que considerar que la vivienda propia es el asiento de la familia y
refleja una acumulación (ahorro) de la misma. Mediante un crédito, el valor de esa
inversión puede ser mantenido (refacción) o incluso aumentarse (construcción,
mejoramiento o ampliación). Como puede observarse, los acreditados potenciales deben
ser propietarios de la vivienda y no pesar sobre la misma, gravámenes de ningún tipo.
b. Inicialmente se ofrecerá el producto a los acreditados que han demostrado buen
cumplimiento crediticio con la Sociedad Financiera de Objeto Múltiple o con otras
instituciones Financieras o bancarias, acreditados con calificación institucional 1 ó 2.
c. Según el Tipo de Persona, deberán reunir los documentos básicos para la formalización
de su solicitud de crédito, de acuerdo con lo establecido en las Políticas de Crédito.
d. Es indispensable la realización de un análisis de la capacidad y voluntad de pago,
justificando los ingresos según la actividad generadora de los mismos.
e. El solicitante debe presentar un presupuesto de las obras a realizar.
f. De ser posible, se solicitará opinión de un ingeniero o arquitecto, que la SOFOM autorice.
g. En estos créditos se realizará una evaluación del destino del mismo ya que si el
acreditado no queda satisfecho con las obras realizadas (no cumple sus expectativas) no
mostrará disposición al pago puntual del crédito recibido. Una construcción, mejora,
refacción o ampliación de la vivienda no es normal que se realice cotidianamente, por lo
que es de esperar "falta de destreza" de los acreditados al respecto: desconocimiento de
los proveedores, precios, calidad, etc., lo cual debe ser mitigado con el análisis de los
Analistas de Crédito. Para analizar el destino propuesto de estos créditos, será necesario
preparar a los Analistas de Crédito y a los mandos medios de Créditos, o en su defecto
contar con un funcionario con estudios de arquitectura u obras civiles.
h. Se requiere el consentimiento y la firma del cónyuge o conviviente.
5.2. Destino del Crédito
Debe ser planteado y concebido tanto por la SOFOM como por los potenciales acreditados,
como un préstamo para ser aplicado a la vivienda y no confundirse o mezclarse con los
créditos para la empresa. Por ello, en el proceso de venta del producto debe darse tiempo al
acreditado para que piense y organice la inversión a realizar con el crédito a recibir. Por eso,
es necesario que el acreditado interesado busque presupuestos de las obras a realizar, los
cuales serán evaluados en la SOFOM en cuanto a su racionabilidad.
5.3. Moneda
Los créditos podrán ser otorgados en Pesos Mexicanos o en Dólares Americanos.
MANUAL DE CRÉDITO
SOCIEDAD FINANCIERA DE
OBJETO MÚLTIPLE
CAP. III: REGLAMENTO DE CRÉDITO
POR PRODUCTO
Elaborado por: SIC DESARROLLO Aprobado por:
Vigencia: Indefinido Actualización: Julio 2011 Página 95 de 139
V - Ene./10
5.4. Montos
a. El monto del Crédito no podrá superar el 60% del valor de su vivienda. El Analista de
Crédito, realizará la valorización de la propiedad, no generando esto, ningún costo
adicional para el acreditado.
b. Monto Mínimo US$ 300, o el equivalente en Pesos Mexicanos.
c. Monto Máximo US$ 20,000, o el equivalente en Pesos Mexicanos.
5.5. De los Créditos Nuevos y las Renovaciones
Se podrá realizar una renovación de crédito, siempre y cuando el acreditado haya cancelado
por lo menos el 40% de las cuotas del crédito vigente o terminado de cancelar la operación
anterior de esta categoría. Para ello el acreditado debe presentar un nuevo presupuesto de
inversión. Es indispensable la realización de un nuevo análisis de la capacidad y voluntad de
pago, justificando los ingresos según la actividad generadora de los mismos.
5.6. Plazos
Los créditos que los acreditados aplican a su vivienda no guardan una relación directa con
un aumento en sus ingresos, sino más bien en su estándar de vida. Por ello, un producto de
crédito para mejorar la casa debe contemplar un plazo más largo que los créditos típicos de
la SOFOM, de forma que las cuotas no representen un valor tan significativo en el
presupuesto mensual de la familia del solicitante.
a. El Plazo Mínimo será de 6 meses.
b. El Plazo máximo hasta 36 meses (3 años) para ampliaciones o remodelaciones y 120
meses (10 años) para construcciones.
5.7. Tasa de Interés
a. La tasa será establecida por el Consejo de Administración.
5.8. Tipos de amortización
a. Se utilizarán cuotas mensuales e iguales en Pesos Mexicanos. El acreditado amortizará
capital e intereses en cada cuota.
5.9. Períodos de Gracia
Se puede otorgar plazos de gracia y también ofrecer "desembolsos parciales" del crédito
según las obras a realizar. En función del avance en la realización de las obras, el plazo para
desembolsos parciales se podrá realizar a un plazo de hasta 2 meses y, en un plazo de hasta
12 meses (1 año) para el retiro total del monto del crédito. En estos casos el vencimiento de
la primera cuota debería establecerse en el mes siguiente previsto para el primer
desembolso.
5.10. Garantías
Para la elección de la garantía se tendrá en cuenta el nivel del endeudamiento consolidado
total del acreditado, aplicándose los lineamientos establecidos en las Políticas de Crédito. Las
Mismas dependerán del monto solicitado y de la calificación institucional del acreditado.
MANUAL DE CRÉDITO
SOCIEDAD FINANCIERA DE
OBJETO MÚLTIPLE
CAP. III: REGLAMENTO DE CRÉDITO
POR PRODUCTO
Elaborado por: SIC DESARROLLO Aprobado por:
Vigencia: Indefinido Actualización: Julio 2011 Página 96 de 139
V - Ene./10
6. Descuento de Documentos
6.1. Grupo Meta
El mercado objetivo son las personas socias físicas o morales que realizan una actividad
generadora de ingresos en forma independiente (comercio, producción o servicios). Este
financiamiento se caracteriza por la transferencia en propiedad de títulos de créditos de la
empresa / persona física a la SOFOM, quien pagará en forma anticipada el valor nominal de
los mismos permitiendo de esta manera contar con una recuperación inmediata de los
documentos por cobrar de los clientes del acreditado.
Son sujetos de crédito los dueños de micro, pequeñas y medianas empresas, que cumplan
con lo establecido en las Políticas de Crédito y que además reúnan los siguientes requisitos:
a. Este producto está disponible para acreditados nuevos y para renovaciones a acreditados
de la SOFOM, con calificación institucional 1 ó 2.
b. Deberán acreditar que se dedican a la actividad generadora de ingresos a cargo del
solicitante por lo menos con una antigüedad mínima de 2 años.
c. Según el Tipo de Persona, deberán reunir los recaudos básicos para la formalización de
su solicitud de crédito, de acuerdo con lo establecido en las Políticas de Crédito.
d. Que fijen su domicilio comercial dentro del área de influencia de la SOFOM.
e. Se requiere el consentimiento y la firma del cónyuge o conviviente para personas físicas;
y del representante legal y propietario de la empresa, para personas morales.
6.2. Destino del Crédito
El Crédito tendrá la finalidad de proporcionar al acreditado liquidez inmediata de sus
operaciones a crédito, lo que le permitirá contar con capital de trabajo para la realización de
las actividades comerciales cotidianas (flujo de caja diario).
No se requerirá realizar un seguimiento a la inversión del efectivo otorgado por los
documentos descontados.
6.3. Moneda
Los documentos a ser descontados podrán estar tanto en Pesos Mexicanos como en Dólares
Americanos.
6.4. Montos
a. El Analista de Créditos, realizará el análisis de la capacidad y voluntad de pago del
solicitante y presentará su propuesta del monto máximo en documentos que podrán ser
descontado para la aprobación o rechazo al Comité de Créditos.
b. El monto total en Documentos que podrán ser descontados estará en función a los
parámetros establecidos en las Políticas de Crédito. En ningún caso, el endeudamiento
patrimonial, incluyendo el monto máximo en documentos que podrá ser descontado,
podrá ser superior al 200%.
c. El análisis de la capacidad de pago que sustenta el crédito considerará las características
propias y específicas de la actividad para establecer el monto máximo en documentos a
ser descontados a ser otorgada a cada acreditado en particular, así como también la
modalidad de amortización.
MANUAL DE CRÉDITO
SOCIEDAD FINANCIERA DE
OBJETO MÚLTIPLE
CAP. III: REGLAMENTO DE CRÉDITO
POR PRODUCTO
Elaborado por: SIC DESARROLLO Aprobado por:
Vigencia: Indefinido Actualización: Julio 2011 Página 97 de 139
V - Ene./10
d. Se tendrá en consideración lo estipulado sobre Garantías, en las Políticas de Crédito,
dependiendo del monto máximo en documentos a ser.
e. Los montos mínimos y máximos de los documentos a ser descontados estará
relacionado con la capacidad de pago del cliente y se dará preferencia a documentos
atomizados en montos cuya suma total no deberá superar el monto máximo en
documentos que podrá ser descontado. En esta modalidad de crédito el monto máximo
en documentos que podrá ser descontado por los acreditados nunca podrá superar el
20% del Patrimonio Efectivo de la Sociedad Financiera de Objeto Múltiple (este monto
se revisará cuando las condiciones del mercado lo exijan).
f. El descuento de documentos opera en forma revolvente, lo que implica que se cobran
documentos y se descuentan otros. No podrán descontarse documentos únicos cuyo
valor nominal supere el 20 % de la línea de descuento asignada. Todos los documentos
superiores a US$ 1,000, deberán ser verificados (referencias u otro informe necesario
sobre el librador).
g. No deberán realizarse operaciones crediticias de descuento u otro tipo de crédito a
aquellos acreditados con documentos y cheques de terceros pendientes de
regularización.
6.5. Plazos
De acuerdo con la relación de documentos presentados y aceptados. Plazo máximo: 180
días.
6.6. Tasa de Interés
a. La tasa será establecida por el Consejo de Administración.
b. Los intereses se cobran anticipadamente, descontándose de los documentos.
c. Se podrán ofrecer tasas preferenciales a clientes con calificación institucional 1 ó 2.
6.7. Tipos de amortización
a. Según plazo de vencimiento indicados en los documentos descontados.
6.8. Períodos de Gracia
No está previsto otorgar períodos de gracia.
6.9. Garantías
Para la elección de la garantía se tendrá en cuenta el nivel del endeudamiento consolidado
total del acreditado, aplicándose los lineamientos establecidos en las Políticas de Crédito.
Las garantías dependerán del monto máximo en documentos a ser descontados y de la
calificación institucional del acreditado, podrán ser: Aval, Mobiliaria, Hipotecarias o Depósitos
Colaterales.
MANUAL DE CRÉDITO
SOCIEDAD FINANCIERA DE
OBJETO MÚLTIPLE
CAP. III: REGLAMENTO DE CRÉDITO
POR PRODUCTO
Elaborado por: SIC DESARROLLO Aprobado por:
Vigencia: Indefinido Actualización: Julio 2011 Página 98 de 139
V - Ene./10
7. Crédito Habilitación o Avío
7.1. Grupo Meta
El mercado objetivo son las personas físicas o morales que realizan una actividad
generadora de ingresos en forma independiente (comercio, producción o servicios).
Son sujetos de crédito los propietarios, que cumplan con lo establecido en las Políticas de
Crédito y que además, reúnan los siguientes requisitos:
a. La actividad declarada deberá contar con una antigüedad mínima de 1 año a cargo del
acreditado y con la habilitación correspondiente para el desarrollo de la misma.
b. Según el Tipo de Persona, deberán reunir los recaudos básicos para la formalización de
su solicitud de crédito, de acuerdo con lo establecido en las Políticas de Crédito.
c. Que fijen su domicilio comercial dentro del área de influencia de la SOFOM.
d. Se requiere el consentimiento y la firma del cónyuge o conviviente.
7.2. Destino del Crédito
El destino del crédito dependerá de la actividad generadora de ingresos realizada por el
acreditado.
Los créditos para actividades comerciales (compra – venta de productos terminados) podrán
ser destinados para la compra de mercancías, refacción y mejoras de local comercial, etc.
Los créditos para actividades agrícolas podrán ser destinados para la compra de semillas,
productos para preparación del terreno y mantenimiento del sembradío (fertilizantes,
insecticidas, funguicidas), refacciones y reparación de maquinaria agrícola y costos
generales relacionados con la actividad.
Los créditos para actividades ganaderas podrán ser destinados para la compra de alimentos
(forraje, balanceado, entre otros) y medicamentos para el ganado, compra de ganado de
engorde (aquellos que requieran poco tiempo para su venta), cultivo de pastos, extracción
de agua, mano de obra, y costos generales relacionados con la ganadería.
Los créditos para actividades industriales podrán ser destinados para adquirir materias
primas, materiales y cualquier costos relacionados con la producción en proceso (mano de
obra, mantenimiento y reparación de maquinarias, transporte de materia prima y producto
terminado, etc.), mejoras al local (construcción, ampliación o remodelación) y otros costos
generales relacionados con la industria.
Se requerirá realizar un seguimiento a la inversión, cuando se financien inversiones en
maquinaria, refacción o remodelación de instalaciones; sin embargo no se requerirá realizar
un seguimiento de la inversión, cuando la inversión sea para capital de giro.
7.3. Moneda
Los créditos podrán ser otorgados tanto en Pesos Mexicanos como en Dólares Americanos.
7.4. Montos
a. El Analista de Créditos, realizará el análisis de la capacidad y voluntad de pago del
solicitante y presentará su propuesta de aprobación o rechazo al comité de Créditos.
MANUAL DE CRÉDITO
SOCIEDAD FINANCIERA DE
OBJETO MÚLTIPLE
CAP. III: REGLAMENTO DE CRÉDITO
POR PRODUCTO
Elaborado por: SIC DESARROLLO Aprobado por:
Vigencia: Indefinido Actualización: Julio 2011 Página 99 de 139
V - Ene./10
b. El monto del Crédito estará en función a los parámetros establecidos en las Políticas de
Crédito. En ningún caso, el endeudamiento patrimonial, incluyendo el crédito propuesto,
podrá ser superior al 100%. El indicador de liquidez de la Capacidad de Pago no debe
superar un resultado mayor a 50%, para la primera operación. Para renovaciones de
crédito de clientes con calificación institucional 1 ó 2, se considerará sólo hasta 75% de
la disponibilidad de la Capacidad de Pago, para el cálculo de la cuota.
c. Se tendrá en consideración lo estipulado sobre Garantías, en las Políticas de Crédito,
dependiendo del monto solicitado y de si se trata de una operación nueva o de una
renovación. En caso de tratarse de una renovación, se considerará también la calificación
institucional para determinar la relación de cobertura de garantía.
j. Montos Mínimos:
Mínimo
Moneda Nacional (Pesos Mexicanos) $ 10,000
Moneda Extranjera (Dólares Americanos) US$ 100
k. Montos Máximos:
Máximo
Moneda Nacional (Pesos Mexicanos) $ 300,000
Moneda Extranjera (Dólares Americanos) US$ 30,000
7.5. De los Créditos Nuevos y las Renovaciones
Se podrá realizar una renovación de crédito, siempre y cuando el acreditado haya terminado
de cancelar la operación anterior. Para la renovación, se debe realizar también la
actualización de toda la documentación sustentatoria de la operación.
El monto de la renovación, dependerá del nuevo análisis de la capacidad y voluntad de pago,
cumpliendo con los parámetros establecidos en las Políticas de Crédito.
Para este tipo de crédito se deberá actualizar toda la documentación para cada renovación,
independientemente del tiempo transcurrido desde el último crédito.
7.6. Plazos
El plazo a otorgar en el caso particular de cada crédito y de la actividad realizada, estará en
función a la capacidad de pago del acreditado, según el análisis realizado por el Analista de
Crédito y a lo expuesto en las Políticas de Crédito.
a. El Plazo Mínimo será de 6 meses.
b. El Plazo máximo hasta 36 meses (3 años) para operaciones nuevas y hasta 60 meses
para operaciones renovaciones.
7.7. Tasa de Interés
a. Las tasas de interés serán establecidas por el Consejo de Administración.
b. Las tasas podrán variar de acuerdo con el monto de crédito, plazo, frecuencia de pago y
si se trata de una operación nueva o de una renovación.
c. Se podrán ofrecer tasas preferenciales a acreditados con calificación institucional 1 ó 2.
MANUAL DE CRÉDITO
SOCIEDAD FINANCIERA DE
OBJETO MÚLTIPLE
CAP. III: REGLAMENTO DE CRÉDITO
POR PRODUCTO
Elaborado por: SIC DESARROLLO Aprobado por:
Vigencia: Indefinido Actualización: Julio 2011 Página 100 de 139
V - Ene./10
7.8. Tipos de amortización
a. De preferencia se utilizará el sistema de cuotas iguales, a través del cual el acreditado
amortizará capital e interés en cada cuota.
b. La frecuencia de los pagos puede ser mensual, bimensual, trimestral, semestral.
7.9. Períodos de Gracia
Si la actividad lo amerita, se podrá considerar la utilización de períodos de gracia.
7.10. Garantías
Para la elección de la garantía se tendrá en cuenta el nivel del endeudamiento consolidado
total del acreditado, aplicándose los lineamientos establecidos en las Políticas de Crédito.
Las garantías dependerán del monto solicitado y de la calificación institucional del
acreditado, podrán ser: Aval, Mobiliaria, Naturales (lo que se va a producir), Hipotecarias o
Depósitos Colaterales.
MANUAL DE CRÉDITO
SOCIEDAD FINANCIERA DE
OBJETO MÚLTIPLE
CAP. III: REGLAMENTO DE CRÉDITO
POR PRODUCTO
Elaborado por: SIC DESARROLLO Aprobado por:
Vigencia: Indefinido Actualización: Julio 2011 Página 101 de 139
V - Ene./10
8. Arrendamiento Financiero
8.1. Grupo Meta
El mercado objetivo son las personas físicas o morales que realizan una actividad
generadora de ingresos en forma independiente.
Son sujetos de crédito los propietarios de actividades comerciales, productivas o de servicio,
que cumplan con lo establecido en las Políticas de Crédito y que además, reúnan los
siguientes requisitos:
a. Deberán acreditar que se dedican a la actividad generadora de ingresos por lo menos con
una antigüedad mínima de 3 años.
b. De preferencia ser propietarios del terreno donde se desarrolla la actividad productiva,
sea de comercio, producción o servicio. Si la actividad es ganadera, deberán contar con
la documentación que habilite la realización de la actividad así como todas las licencias
sanitarias correspondientes; si la actividad es industrial, deberá contar con la
documentación que habilite la realización de la actividad así como también los permisos
de autoridades correspondientes.
c. La evaluación de la capacidad de pago deberá ser revisada por el Analista de Crédito
competente según la actividad (en caso de ser agrícola o ganadera por un ingeniero
agrónomo para opinar sobre el análisis de los ingresos y egresos que genere la actividad,
si es que la misma representa la principal fuente de ingresos del solicitante).
d. Según el Tipo de Persona, deberán reunir los recaudos básicos para la formalización de
su solicitud de crédito, de acuerdo con lo establecido en las Políticas de Crédito.
e. Que fijen su domicilio comercial dentro del área de influencia de la SOFOM.
f. Se requiere el consentimiento y la firma del cónyuge o conviviente.
8.2. Destino del Crédito
El Arrendamiento se establecerá a través de un contrato, el cual será firmado entre el
acreditado (como arrendatario) y la Sociedad Financiera de Objeto Múltiple (como
arrendador) quien se obliga a entregar el uso del bien al arrendatario a cambio del pago de
una monto fijo mensual en concepto de renta durante el tiempo de vigencia del contrato.
Al final del plazo establecido en el contrato, el arrendatario tendrá la opción de compra del
bien arrendado.
8.3. Moneda
Los contratos de arrendamiento se podrán realizar tanto en Pesos Mexicanos como en
Dólares Americanos.
8.4. Montos
a. El monto de la renta mensual a ser abonada por el acreditado estará en función del tipo
de bien a ser arrendado.
b. Se tendrá en consideración lo estipulado sobre Garantías (fianza), en el contrato de
arrendamiento a ser celebrado entre el acreditado y la Sociedad Financiera de Objeto
Múltiple, el cual tendrá como base los lineamientos contenidos en las Políticas de Crédito
y las leyes vigentes sobre el mismo.
MANUAL DE CRÉDITO
SOCIEDAD FINANCIERA DE
OBJETO MÚLTIPLE
CAP. III: REGLAMENTO DE CRÉDITO
POR PRODUCTO
Elaborado por: SIC DESARROLLO Aprobado por:
Vigencia: Indefinido Actualización: Julio 2011 Página 102 de 139
V - Ene./10
8.5. De los Créditos Nuevos y las Renovaciones
Se podrá realizar una renovación del contrato de arrendamiento, siempre y cuando el
acreditado haya concluido el contrato anterior, según términos establecidos en el mismo.
8.6. Plazos
El plazo a otorgar en el caso particular de cada arrendamiento, estará en función a la
actividad desarrollada por el acreditado y el bien a ser arrendado.
8.7. Tasa de Interés
a. En el establecimiento de la renta a ser abonada por el bien a ser arrendado por el
acreditado, se incluirán todos los costos relacionados: valor de adquisición de los bienes,
las cargas financieras y los demás accesorios.
b. Se podrán ofrecer contratos de arrendamiento preferenciales a acreditados con
calificación institucional 1 ó 2 y/o menores montos en concepto de renta para
renovaciones de contratos a buenos acreditados.
8.8. Tipos de amortización
El pago por concepto de renta del bien será abonado en forma mensual.
8.9. Períodos de Gracia
No está previsto otorgar períodos de gracia.
8.10. Garantías
Para la elección de la garantía se tendrá en cuenta el valor del bien a ser arrendado, así
como también, el nivel del endeudamiento consolidado total del acreditado con la Sociedad
Financiera de Objeto Múltiple y dentro del sistema financiero mexicano.
Las garantías dependerán del contrato celebrado entre las partes interesadas y de la
calificación institucional del acreditado, podrán ser: Aval, Depósitos Colaterales o una
combinación de ambas modalidades de garantías.
MANUAL DE CRÉDITO
SOCIEDAD FINANCIERA DE
OBJETO MÚLTIPLE
CAP. III: REGLAMENTO DE CRÉDITO
POR PRODUCTO
Elaborado por: SIC DESARROLLO Aprobado por:
Vigencia: Indefinido Actualización: Julio 2011 Página 103 de 139
V - Ene./10
9. Bancos Comunales
9.1. Grupo Meta
Son organizaciones de crédito y promoción al ahorro, autogestionarios y con capacidad de
autosostenibilidad, dirigidos a mujeres emprendedoras de niveles de subsistencia. Estas
organizaciones tienen como mínimo 20-30 mujeres organizadas con negocios (artesanías,
horticultura, crianza de animales de granja, servicios, comercio de productos de primera
necesidad, entre otros).
Cada banco comunal9
es integrado por 10 a 25 socias, las cuales se constituyen como una
sociedad de hecho, con el objetivo de obtener un crédito (50 hasta 100 Dólares Americanos
por cada socia), beneficiarse de una garantía solidaria, tener un modelo de ahorro familiar y
proveerse de apoyo mutuo.
El esquema de finanzas populares denominado Bancos Comunales será utilizado por la
Sociedad Financiera de Objeto Múltiple especialmente para la atención de las personas más
necesitadas, en poblaciones urbanas o rurales dentro del área de influencia de las
Sucursales.
La metodología cuenta con dos elementos financieros interrelacionados entre si: el crédito y
el ahorro. Ambos factores se mantienen vinculados por dos componentes de desarrollo
social: la confianza y la solidaridad.
9.2. Funcionamiento
Un grupo de mujeres inicialmente es capacitado por un Analista de Créditos de la Sociedad
Financiera de Objeto Múltiple para luego constituirse con todas las formalidades de una
asociación de hecho en un Banco Comunal.
Durante la capacitación, las mujeres aprenden conceptos básicos de gestión organizacional
relacionados con la metodología de Bancos Comunales; conocen la filosofía de esta
tecnología crediticia; elaboran su acta constitutiva, reglamentos internos; preparan libros
contables, libros de control interno y otros documentos; nombran a sus representantes
(compuesto generalmente por una presidenta, cajera, secretaria y otros).
Después de constituirse en un Banco Comunal, solicitan a la SOFOM un primer préstamo
para un plazo de 4 meses a un año. Este préstamo es distribuido a cada una de las socias,
que inicialmente fluctúa en montos que van de 50 a 100 Dólares Americanos. Los abonos
son de forma semanal o mensual a la caja del Banco Comunal. Paralelamente a los
préstamos, las socias del banco también ahorran. Dichas reservas son administradas por el
Banco Comunal, realizando préstamos internos con un interés fijado por ellas mismas.
La metodología de Bancos comunales, es una forma de acceso al crédito a personas que no
cuentan con garantías suficientes como para presentarlas a una Institución financiera y por
lo tanto se adopta la garantía solidaria como un instrumento de disminución riesgo, al
asumir todos los miembros del banco la garantía solidaria respectiva.
9
La importancia de los Bancos Comunales es que fomentan la generación de empleo, ingresos y ahorros en las
mujeres socias que reciben financiamiento, capacitación y asistencia técnica para lograr su sostenibilidad
económica y mejorar su nivel de autoestima y liderazgo.
MANUAL DE CRÉDITO
SOCIEDAD FINANCIERA DE
OBJETO MÚLTIPLE
CAP. III: REGLAMENTO DE CRÉDITO
POR PRODUCTO
Elaborado por: SIC DESARROLLO Aprobado por:
Vigencia: Indefinido Actualización: Julio 2011 Página 104 de 139
V - Ene./10
9.3. Requisitos
a. Documentos personales exigidos por la Sociedad Financiera de Objeto Múltiple.
b. Tener de 6 meses a un año de funcionamiento.
c. No ser moroso en el sistema financiero (ONGs, financieras, entre otros).
d. Formar un grupo de 25 personas como máximo.
e. Tener visión empresarial y vocación de desarrollo.
f. Fotocopia del título de propiedad y/o certificado de posesión de la vivienda.
g. Fotocopia de recibo de luz y agua.
h. Ser persona natural con capacidad legal para contratar, propietarias de negocios lícitos
(formales o informales), con capacidad y voluntad de pago para asumir endeudamiento.
i. Personas que no tengan negocio pero siempre y cuando tengan capacidad de pago,
experiencia y su disposición de colaboración con brindar la información, avalen el inicio
de un negocio, para lo cual se establecerá un monto máximo de crédito y será en base a
su capacidad de pago.
j. Los sujetos de crédito deben tener dirección fija del negocio y/o domicilio. Tanto el
negocio o el domicilio estarán ubicados dentro de la cobertura geográfica de la SOFOM.
k. En caso no se tenga acceso a la central de riesgo del Sistema Financiero o no estén
registrados, se verificarán los recibos de otras cuentas pagadas por el solicitante.
9.4. Destino del Crédito
El programa de Bancos Comunales tiene como fin otorgar microcréditos a grupos de mujeres
de escasos recursos (generalmente residentes en áreas rurales), sin exigencia de garantías
convencionales, para inversión en una actividad generadora de ingresos a fin de ser utilizado
como capital de trabajo, compra de activos fijos, o para integrase a un grupo de Banca
Comunal.
9.5. Moneda
Los créditos podrán ser otorgados en Pesos Mexicanos o en Dólares Americanos.
9.6. Montos
a. Se puede iniciar con US$ 10 y su crecimiento es de 20% cada nuevo crédito.
b. Se puede iniciar con $ 1,000 y su crecimiento es de 20 % cada nuevo crédito.
9.7. Plazos
Los plazos son de 4 meses (ciclo del crédito), el crecimiento llega a 9 ciclos por banco
comunal (3 años) luego se inicia una segunda fase.
9.8. Tasa de Interés
a. La tasa será establecida por el Consejo de Administración.
b. Además de la tasa de interés, se podrá aplicar una comisión, sobre el monto del crédito
aprobado, que involucra varios conceptos, tales como, tramitación del otorgamiento del
préstamo, elaboración de estados financieros del solicitante, visitas al negocio y
domicilio, etc.
MANUAL DE CRÉDITO
SOCIEDAD FINANCIERA DE
OBJETO MÚLTIPLE
CAP. III: REGLAMENTO DE CRÉDITO
POR PRODUCTO
Elaborado por: SIC DESARROLLO Aprobado por:
Vigencia: Indefinido Actualización: Julio 2011 Página 105 de 139
V - Ene./10
9.9. Tipos de amortización
a. Se utilizarán cuotas mensuales e iguales amortizando capital e intereses en cada cuota.
9.10. Períodos de Gracia
No se considera.
9.11. Garantías
Se utilizará la Presión Social del grupo como herramienta para que cada integrante se
mantenga al día en el pago de la obligación contraída; es decir, la Garantía es Solidaria (al
formalizarse la sociedad cada miembro realiza una aceptación expresa de que en caso de
que algún miembro del grupo no cancele la deuda, ellos dividirán la misma en partes iguales
entre los demás miembros.
MANUAL DE CRÉDITO
SOCIEDAD FINANCIERA DE
OBJETO MÚLTIPLE
CAP. III: REGLAMENTO DE CRÉDITO
POR PRODUCTO
Elaborado por: SIC DESARROLLO Aprobado por:
Vigencia: Indefinido Actualización: Julio 2011 Página 106 de 139
V - Ene./10
10. Crédito de Consumo
10.1. Grupo Meta
El mercado objetivo son las personas físicas, hombre o mujer, socios o clientes, trabajadores
dependientes de empresas privadas, de entidades públicas (Crédito Directos, Créditos
Convenio descuento por planilla), profesionales independientes debidamente formalizados.
Son sujetos de crédito los acreditados que cumplan con lo establecido en las Políticas de
Crédito y que además, reúnan los siguientes requisitos:
a. Este producto está disponible para acreditados/as que ya han operado con la SOFOM y
cuentan con calificación 1 ó 2.
b. Según el Tipo de Persona, deberán reunir los documentos básicos para la formalización
de su solicitud de crédito, de acuerdo con lo establecido en las Políticas de Crédito.
c. Que en su actividad laboral cuente como mínimo 1 año de antigüedad.
d. Que fijen su domicilio comercial dentro del área de influencia de las Sucursales.
e. Se requiere el consentimiento del cónyuge o conviviente.
a. Destino del Crédito
El Crédito será utilizado para satisfacer necesidades personales.
b. Moneda
Los créditos podrán ser otorgados en Pesos Mexicanos o en Dólares Americanos.
c. Montos
1. El Analista de Crédito, realizará el análisis de la capacidad y voluntad de pago del
solicitante y presentará su propuesta de aprobación o rechazo al Comité de Créditos.
2. El monto del Crédito estará en función a los parámetros establecidos en las Políticas de
Crédito. En ningún caso, el endeudamiento patrimonial, incluyendo el crédito propuesto,
podrá ser superior al 100%. El indicador de capacidad de pago no debe superar un
resultado mayor a 50%, para la primera operación. Para renovaciones de crédito de
acreditados con calificación institucional 1 ó 2, podrá considerarse hasta 75% de la
disponibilidad de la capacidad de pago, para el cálculo de la cuota.
3. Se tendrá en consideración lo estipulado sobre Garantías, en las Políticas de Crédito,
dependiendo del monto solicitado y de si se trata de una operación nueva o de una
renovación. En caso de tratarse de una renovación, se considerará también la calificación
institucional para determinar la relación de cobertura de garantía.
4. Montos Mínimos:
Mínimo
Moneda Nacional (Pesos Mexicanos) $ 10,000
Moneda Extranjera (Dólares Americanos) US$ 1,000
5. Montos Máximos:
Máximo
Moneda Nacional (Pesos Mexicanos) $ 100,000
Moneda Extranjera (Dólares Americanos) US$ 10,000
MANUAL DE CRÉDITO
SOCIEDAD FINANCIERA DE
OBJETO MÚLTIPLE
CAP. III: REGLAMENTO DE CRÉDITO
POR PRODUCTO
Elaborado por: SIC DESARROLLO Aprobado por:
Vigencia: Indefinido Actualización: Julio 2011 Página 107 de 139
V - Ene./10
d. De los Créditos Nuevos y las Renovaciones
La primera operación que realice un acreditado bajo esta modalidad, será considerada como
un crédito nuevo.
Se podrá realizar una renovación de crédito, siempre y cuando el acreditado haya cancelado
por lo menos el 60% de las cuotas del crédito vigente, en condiciones normales, no por
adelantado. Para los acreditados antiguos debe cancelar por lo menos el 40% de las cuotas
del crédito vigente en condiciones normales.
Para la renovación de las solicitudes de crédito, se debe realizar también la actualización de
toda la documentación sustentatoria de la operación que se detalla en las Políticas de
Crédito. El monto de la renovación, dependerá del nuevo análisis de la capacidad y voluntad
de pago, cumpliendo con los parámetros establecidos en las Políticas de Crédito.
e. Plazos
El plazo a otorgar en el caso particular de cada crédito, estará en función a la capacidad de
pago del acreditado, según el análisis realizado por el Analista de Crédito y a lo expuesto en
las Políticas de Crédito.
c. El Plazo Mínimo será de 1 mes, para operaciones nuevas y para renovaciones.
d. El Plazo Máximo será hasta 12 meses (1 año), para nuevas y 18 meses (1.5 años) para
renovaciones.
f. Tasa de Interés
1. Las tasas de interés serán establecidas por el Consejo de Administración.
2. Las tasas podrán variar de acuerdo con el monto de crédito, plazo, frecuencia de pago y
si se trata de una operación nueva o de una renovación.
3. Se podrán ofrecer tasas preferenciales a acreditados con calificación institucional 1 ó 2 y
menores tasas para renovaciones de créditos a buenos acreditados.
g. Tipos de amortización
a. De preferencia se utilizará el sistema de cuotas iguales y cuotas decrecientes, a través
del cual acreditado amortizará capital e interés en cada cuota.
b. La frecuencia de los pagos puede ser mensual.
h. Períodos de Gracia
Según la actividad evaluación del acreditado, los períodos de gracia serán hasta 60 días.
i. Garantías
Para la elección de la garantía se tendrá en cuenta el nivel del endeudamiento consolidado
total del acreditado, aplicándose los lineamientos establecidos en las Políticas de Crédito.
Dependerán del monto solicitado y de la calificación institucional del acreditado (Según
anexo 4).
MANUAL DE CRÉDITO
SOCIEDAD FINANCIERA DE
OBJETO MÚLTIPLE
CAP. III: REGLAMENTO DE CRÉDITO
POR PRODUCTO
Elaborado por: SIC DESARROLLO Aprobado por:
Vigencia: Indefinido Actualización: Julio 2011 Página 108 de 139
V - Ene./10
11. Grupos Solidarios
11.1. Grupo Meta
Los grupos solidarios son una modalidad de crédito grupal, donde las personas que tienen
negocio se juntan en grupos pequeños (de tres a seis personas) con la finalidad de obtener
un crédito y avalarse o garantizarse mutuamente (tiene el inconveniente de no poder
presentar garantías personales). Estos empresarios presentan un nivel de desarrollo superior
al típico cliente de los Bancos Comunales, pero relativamente inferior al del crédito
individual.
Por las mismas características del crédito, las tasas de interés son relativamente altas en
relación al sistema financiero, ya que su seguimiento implica una relación personalizada con
el cliente.
11.2. Requisitos
Son grupos solidarios de acreditados que desarrollan actividades de producción, comercio y
servicio, que cumplan con lo siguiente:
a. Formar un grupo solidario de 6 personas como máximo.
b. Tener pequeño negocio o ser microempresario, productor, comerciante y/o brindar
servicios.
c. Tener experiencia en el negocio mayor a 1 año.
d. No tener obligaciones morosas pendientes en el sistema financiero y /o comercial a nivel
nacional.
e. Fotocopia del título de propiedad y/o certificado de posesión de la vivienda. Como
mínimo, la mitad de las personas que conforman el grupo solidario deberá contar con
vivienda propia titulada.
f. Fotocopia de los documentos de identidad del solicitante y cónyuge o conviviente, si
corresponde.
g. Fotocopia de recibo de luz y agua.
h. La edad mínima para acceder a los créditos es de 18 años y la máxima de 75 años.
11.3. Destino del Crédito
Para inversión en negocio, capital de trabajo, compra de activos fijos.
11.4. Moneda
Los créditos podrán ser otorgados en Pesos Mexicanos o en Dólares Americanos.
11.5. Montos
1. Montos Mínimos:
Mínimo
Moneda Nacional (Pesos Mexicanos) $ 500
Moneda Extranjera (Dólares Americanos) US$ 50
MANUAL DE CRÉDITO
SOCIEDAD FINANCIERA DE
OBJETO MÚLTIPLE
CAP. III: REGLAMENTO DE CRÉDITO
POR PRODUCTO
Elaborado por: SIC DESARROLLO Aprobado por:
Vigencia: Indefinido Actualización: Julio 2011 Página 109 de 139
V - Ene./10
2. Montos Máximos:
Máximo
Moneda Nacional (Pesos Mexicanos) $ 10,000
Moneda Extranjera (Dólares Americanos) US$ 1,000
11.6. Plazos
a. Mínimo: 3 meses.
b. Máximo: Hasta 6 meses.
11.7. Tasa de Interés
a. La tasa será establecida por el Consejo de Administración.
b. Además de la tasa de interés, se podrá aplicar una comisión, sobre el monto del crédito
aprobado, que involucra varios conceptos, tales como, tramitación del otorgamiento del
préstamo, elaboración de estados financieros del solicitante, visitas al negocio y
domicilio, etc.
c. Se podrá solicitar un depósito del 10% del monto de crédito solicitado por el grupo
solidario, como garantía colateral.
11.8. Tipos de amortización
Se utilizarán cuotas mensuales e iguales amortizando capital e intereses en cada cuota.
11.9. Períodos de Gracia
No se considera.
11.10. Garantías
Las garantías dependerán del monto solicitado y de la calificación institucional del
acreditado, podrán ser: Solidaria (como la aceptación expresa que hacen los miembros de
garantizarse mutuamente en todos sus créditos y en los casos que alguien no cancele, ellos
dividirán la deuda en partes iguales a todos sus miembros), Depósito Colateral o Prendaría.
MANUAL DE CRÉDITO
SOCIEDAD FINANCIERA DE
OBJETO MÚLTIPLE
ANEXOS
Elaborado por: SIC DESARROLLO Aprobado por:
Vigencia: Indefinido Actualización: Julio 2011 Página 110 de 139
V - Ene./10
ANEXOS
MANUAL DE CRÉDITO
SOCIEDAD FINANCIERA DE
OBJETO MÚLTIPLE
ANEXOS
Elaborado por: SIC DESARROLLO Aprobado por:
Vigencia: Indefinido Actualización: Julio 2011 Página 111 de 139
V - Ene./10
Anexo N° 1: Glosario de Términos
Con el fin de facilitar la comprensión de este Manual, a continuación se presentan algunas
definiciones de términos que se utilizan en el documento; es posible que en otras empresas
algunas de las definiciones puedan tener otra interpretación, en la SOFOM se da, a los
términos que se indican más adelante, el significado que en ellos se describe.
Amortización: Consiste en el pago de una parte del capital prestado más los intereses y
costos generales.
Absorción de Crédito: Son créditos otorgados a los acreditados avalistas y/o terceros que
asuman voluntariamente el integro o parte proporcional la obligación crediticia de su
avalado.
Ampliación de Créditos: Son desembolsos adicionales otorgados a los acreditados con
crédito vigente, siempre y cuando haya amortizado puntualmente según el cronograma de
pagos, por lo menos el 35% de la deuda adquirida inicialmente y deberá ser calificado como
acreditado "1". El monto del crédito ampliatorio puede ser menor o mayor al préstamo
concedido inicialmente, siempre teniendo como condición la demostración de la capacidad de
pago.
Actividad Productiva: Es el giro, negocio o actividad económica a la que se dedica una
persona física o una empresa.
Actividades Agroalimentarias: Incluye la actividad agrícola ganadera, silvícola y pesquera
en las fases de producción, industrialización, comercialización y servicios.
Administración de Riesgos: Es el conjunto de objetivos, políticas, procedimientos y
acciones que se implementan para identificar, medir, vigilar, limitar, informar y revelar los
riesgos a que se encuentre expuesta la SOFOM en la realización de operaciones activas.
Aforo: Se denomina así al porcentaje que se deduce en monto en una operación de
factoraje al factorado, y que se determina con base en el valor nominal de los documentos
cedidos a cobro a favor del factorante. Por ejemplo; hay aforo del 10% cuando se resta ese
porcentaje del valor nominal de los documentos adquiridos por el factorante.
Amortizaciones: Son los pagos parciales que se hacen a cuenta del capital otorgado en
crédito a un cliente.
Arrendador(a): Es la empresa propietaria de un bien mueble o inmueble que mediante un
contrato de arrendamiento puro o financiero, concede a una persona o empresa
(arrendataria) el uso y goce temporal de ese bien mediante un contrato a plazo definido.
Arrendamiento Financiero: Es una operación contractual mediante la que el arrendador o
arrendadora pacta con el arrendatario que éste pueda usar un bien determinado; al final del
contrato el arrendatario se queda en propiedad del bien mediante el pago de una cantidad
simbólica previamente pactada.
Avalista: Es la persona física o moral que en el caso de que el cliente no cumpla con las
condiciones de pago de capital e intereses establecidas en un pagaré se obliga a cumplirlas
como si fuese quien recibió el crédito. En los pagarés se usa el término aval, no el de
obligado solidario. Un aval es como un fiador.
MANUAL DE CRÉDITO
SOCIEDAD FINANCIERA DE
OBJETO MÚLTIPLE
ANEXOS
Elaborado por: SIC DESARROLLO Aprobado por:
Vigencia: Indefinido Actualización: Julio 2011 Página 112 de 139
V - Ene./10
Bien Raíz o Inmueble: Es un terreno, predio, casa, local, o terreno propiedad de una o
más personas físicas o morales.
Bienes adjudicados: Bienes que las empresas reciben en dación en pago o adjudicación
por deudas contraídas previamente.
Bienes fungibles: Son aquellos que pueden ser sustituídos por otros bienes de igual
naturaleza u otros bienes de igual valor siempre que no afecten el valor de la prenda ni de
los derechos del acreedor.
Buró de Crédito: Es la empresa que tiene bases de datos sobre el historial crediticio de un
prospecto o de un cliente.
Capacidad Civil: Aptitud general para ser sujeto de derechos y obligaciones en la esfera del
Derecho Privado; y más comúnmente, en el ámbito tradicional del Derecho Civil, en las
relaciones jurídicas familiares, reales, contractuales, obligatorias y sucesorias
Cartera Total: Es la suma de los saldos de la cartera vigente y de la cartera vencida.
Cartera Vencida: Es la relación de clientes que no se encuentran al corriente en sus pagos
de capital e intereses, en una fecha determinada. Esta relación la emite el área de
Contabilidad de la SOFOM y contiene el nombre del cliente y sus saldos a la fecha de
emisión.
Cartera Vigente: Es la relación de clientes que se encuentran al corriente en sus pagos de
capital e intereses, en una fecha determinada. Esta relación la emite el área de Contabilidad
de la SOFOM y contiene el nombre del cliente y sus saldos a la fecha de emisión.
Capital: Es el monto o importe que solicita en crédito un prospecto o que se otorga como
financiamiento a un cliente.
Castigo: Es el monto que contablemente se registra como pérdida cuando del análisis de las
posibilidades de recuperación de un crédito, en la SOFOM se determina que no podrá ser
cobrado a un cliente, o a su obligado solidario y aval.
CAT: Es el costo anual total de financiamiento expresado en términos porcentuales anuales
que, para fines informativos y de comparación, incorpora la totalidad de los costos y gastos
inherentes a los créditos, préstamos o financiamientos que otorga la SOFOM.
Cliente(s): En singular o en plural es la persona física o empresa que ha recibido un crédito
de la SOFOM, o que ha celebrado con ésta operaciones de factoraje o de arrendamiento
financiero. Cualquier persona física o moral que utilice los servicios que prestan las
Entidades o realice Operaciones con ellas.
Comisión: La Comisión Nacional Bancaria y de Valores.
Comisión por Apertura: Es el monto que se cobra a un cliente por la apertura de una línea
de crédito, arrendamiento financiero y/o factoraje; el monto puede ser definido por un
porcentaje respecto al tipo de operación y el monto de ésta.
MANUAL DE CRÉDITO
SOCIEDAD FINANCIERA DE
OBJETO MÚLTIPLE
ANEXOS
Elaborado por: SIC DESARROLLO Aprobado por:
Vigencia: Indefinido Actualización: Julio 2011 Página 113 de 139
V - Ene./10
Comisión por Disposición: Es el monto que se cobra a un cliente por disponer de los
recursos derivados de una operación de crédito, arrendamiento financiero y/o factoraje; el
monto puede ser definido por un porcentaje respecto al tipo de operación y el monto de
ésta.
Comisión por Renovación: Es el monto que se cobra a un cliente por la autorización para
renovar un pagaré sobre el cual solicita se pacte una nueva fecha de vencimiento.
Comité: Grupo de personas que se reúne periódicamente para discutir y resolver problemas
de interés común o atender ciertas funciones con un propósito u objetivo predeterminado, a
fin de que las lleven a cabo colegiadamente.
CONDUSEF: Siglas de la Comisión Nacional para la Defensa y Protección de los Usuarios de
Servicios Financieros.
Contrato: Es el documento en el cual se establecen las condiciones en las que se otorga un
crédito a un cliente, tales como tipo de crédito, monto, plazo, tasa de interés, número de
pagos, fechas de pago, obligado u obligados solidarios y garantías, si las hubiere.
Contrato de Adhesión: Es el contrato elaborado unilateralmente por la SOFOM, cuyas
estipulaciones sobre los términos y condiciones aplicables a la contratación de operaciones o
servicios sean uniformes para los clientes.
Control Interno: Es un proceso efectuado por el Consejo de Administración, la dirección y
el resto del personal de una entidad, diseñado con el objeto de proporcionar un grado de
seguridad razonable con relación a las operaciones que se realizan.
Crédito: Es el dinero o recursos financieros que se ha entregado a un cliente como
préstamo y que está obligado a devolver en la o las fechas pactadas en uno o más pagarés,
junto con los intereses generados por el plazo de vigencia del crédito. En el sector
financiero, a un crédito también se le conoce como operación activa o préstamo, debido a
que contablemente se registra en el activo dentro del balance.
Créditos Revolventes: Son créditos que se otorgan a acreditados que tienen una línea de
crédito, que tienen necesidad de créditos en forma constante y que desconocen a futuro la
cantidad exacta del monto a solicitar, por lo que se les otorga un monto determinado, del
cual pueden disponer en el momento que lo necesiten en forma total o parcial. Se otorga en
moneda nacional, cancelable en cuotas fijas mensuales; el interés solo se cobrará sobre el
monto utilizado.
Créditos vigente: Son aquellos créditos que en sus diferentes productos, en sus pagos se
encuentran al día de acuerdo con lo pactado.
Créditos vencidos: Son aquellos créditos que no han sido cancelados o amortizados en la
fecha de vencimiento, de acuerdo con lo establecido en este Reglamento.
Créditos Judiciales: Son aquellos créditos a los cuales se les han iniciado un proceso
judicial para su recuperación.
Crédito a la Vivienda: Es un crédito destinado a la adquisición, remodelación o
mejoramiento de la vivienda personal. No forman parte de estos los destinados a la
construcción de naves industriales y oficinas.
MANUAL DE CRÉDITO
SOCIEDAD FINANCIERA DE
OBJETO MÚLTIPLE
ANEXOS
Elaborado por: SIC DESARROLLO Aprobado por:
Vigencia: Indefinido Actualización: Julio 2011 Página 114 de 139
V - Ene./10
Crédito Comercial: Son aquellos cuyos destino es fomentar las actividades productivas, de
comercio y servicio con fines de lucro propias de cada persona física o moral. Pueden ser de
dos tipos:
‐ Para Capital de Trabajo: Capital de Operaciones que permita dar flujo de efectivo a la
empresa en las necesidades inmediatas para las actividades productivas de los sectores
industrial y agroalimentario, de comercio y servicios, que se requiera y que sea necesario
para generar ingresos que aseguren el retorno del crédito.
‐ Para Capital de Inversión: Capital para compra de maquinaria, herramientas,
construcciones u otro activo que genere ingresos y sea necesario para la empresa; a fin
de impulsar la productividad y el crecimiento del negocio.
Crédito con Garantía Hipotecaria: Es un financiamiento que se concede con la garantía
de un inmueble propiedad del cliente o de un tercero. Los créditos de habilitación o avío,
refaccionarios, o las líneas de crédito, también pueden pactarse con garantía hipotecaria.
Crédito con Hipoteca de Unidad Industrial: Es un financiamiento que se concede con la
garantía de todos los bienes que integran la empresa o negocio del cliente o de un tercero.
Los créditos de habilitación o avío, refaccionarios, o las líneas de crédito, también pueden
pactarse con garantía hipotecaria.
Crédito de Habilitación o Avío: Es un crédito destinado a la adquisición de insumos,
materias primas, materiales directos e indirectos, servicios, pago de gastos directos e
indirectos de producción, mano de obra, honorarios de terceros cuyos servicios se relacionen
directamente con el proceso de producción o comercialización de bienes o servicios por parte
de un cliente. En forma más concreta, estos créditos se destinan al capital de trabajo del
cliente.
Crédito Prendario: Es aquél que se otorga con la garantía de un bien mueble, el que puede
quedar en posesión de la SOFOM o del cliente, o de quien otorga la garantía, según se
pacte.
Crédito refaccionario: Es un financiamiento que se otorga para la compra de maquinaria y
equipo incluido el de transporte, así como para la compra, construcción, ampliación o
remodelación de inmuebles e instalaciones físicas. En otras palabras es un crédito que se
concede para comprar activos fijos o realizar inversiones fijas y de largo plazo, las que se
constituyen como garantía natural del financiamiento.
Crédito simple: Es un crédito con amortizaciones definidas y en el cual se encuentran el
crédito de Habilitación o Avío, y el Refaccionario.
Créditos Personales: Son aquellos que se otorgan a personas físicas que perciben un
ingreso fijo o variable proveniente de una actividad económica a fin de satisfacer sus
necesidades de carácter personal. Pueden ser de tres tipos:
‐ Para consumo: El destino es de libre disponibilidad
‐ Para automóvil: El destino del crédito es la compra de automóvil nuevo o usado.
‐ Para vivienda: Es aquel crédito con el propósito de construir una vivienda o mejorar y/o
ampliar la vivienda existente. Además se puede aplicar para pago de pasivos de vivienda.
Dación en pago: Acción de dar algo para pagar una deuda. Significa la entrega de un bien
mueble o inmueble (susceptible de valoración económica) en pago de una obligación exigible
e insoluta (pendiente de pago).
MANUAL DE CRÉDITO
SOCIEDAD FINANCIERA DE
OBJETO MÚLTIPLE
ANEXOS
Elaborado por: SIC DESARROLLO Aprobado por:
Vigencia: Indefinido Actualización: Julio 2011 Página 115 de 139
V - Ene./10
Depositario: Persona designada para tener, custodiar y conservar, bajo su responsabilidad,
determinando bienes.
Depositario: Es la persona física a quien se asigna o confía la custodia y posesión de una
prenda y que por ese hecho queda obligada a mantenerla en su poder y en condiciones
aceptables y normales de uso mientras la prenda sirve de garantía de un crédito; el
Depositario no puede vender, arrendar, prestar, ceder o donar la prenda mientras
permanezca como garantía.
Descentralización: Tendencia a distribuir la autoridad de toma de decisiones en una
estructura organizada.
Estimación Preventiva: Es el monto que contablemente se registra como cálculo del
importe que se prevé que podría no ser cobrado a los clientes en cartera vencida.
Factorado: Es la persona o empresa acreedora de derechos de cobro sobre documentos
expedidos por un tercero (cliente del factorado), que a cambio de un precio cierto cede los
derechos de cobro de esos documentos al factorante.
Factoraje: Es una variante de una operación de crédito, en la que mediante un contrato -de
factoraje- el factorante adquiere del factorado, quien podrá ser persona física o moral,
derechos de crédito que éste tenga a su favor por un precio determinado o determinable, en
moneda nacional o extranjera, independientemente de la fecha y la forma en que se pague.
Factoraje sin Recurso: Es una operación de factoraje en la que la cesión de los derechos
de cobro a favor del factorante se hace sin que el factorado (beneficiario original de los
derechos de cobro) asuma responsabilidad por el pago que deba hacer el emisor de los
documentos y derechos de cobro al factorante.
Factoraje con Recurso: Es una operación de factoraje en la que la cesión de los derechos
de cobro a favor del factorante se hace con la responsabilidad u obligación solidaria del
factorado (beneficiario original de los derechos de cobro) para que si el emisor de los
documentos y derechos de cobro no los paga al factorante, el factorado se obliga a pagarlos.
Factorante: Es la empresa que a cambio de la adquisición de derechos de crédito, entrega
al factorado un importe habitualmente inferior al expresado en los documentos que
respaldan los derechos de crédito.
Garantía Real: Es un bien mueble o inmueble que un prospecto, su obligado solidario, o su
garante prendario, o su garante hipotecario, ofrece para garantizar el pago de un crédito; la
garantía de un bien mueble se conoce como prenda, la garantía de un inmueble se conoce
como hipotecaria y sólo es válida si en la inscripción del bien en el RPPC se anota además un
gravamen o registro indicando que dicho bien está otorgado en garantía de un crédito
concedido.
Gravamen: Es la anotación en el RPPC que indica que un bien o una empresa, tienen una
restricción para ser dados en garantía, o que muestra que la empresa ha recibido
financiamientos que están pendientes de liquidación.
Intereses Ordinarios o Normales: Es el monto que resulta de aplicar durante un período
determinado la tasa de interés ordinaria al capital adeudado a la SOFOM por un cliente.
MANUAL DE CRÉDITO
SOCIEDAD FINANCIERA DE
OBJETO MÚLTIPLE
ANEXOS
Elaborado por: SIC DESARROLLO Aprobado por:
Vigencia: Indefinido Actualización: Julio 2011 Página 116 de 139
V - Ene./10
Intereses Moratorios: Es el importe que resulta de aplicar la tasa de interés moratoria al
monto de los pagos que no hace un cliente en tiempo o en la fecha pactada.
Microcrédito: Es un crédito cuya recuperación está basada en la generación de recursos
mediante o a través de una actividad productiva; y en el caso de la SOFOM es por un monto
menor a 25,000 UDIS
Mora: Tiempo que un cliente se retrasa en hacer los pagos de capital o intereses conforme a
un calendario o fechas pactadas en un contrato o en un pagaré.
Obligado Solidario: Es la persona física o moral que en un contrato se obliga, al igual que
el cliente, a cumplir con todas las condiciones pactadas en el contrato en caso de que el
cliente no cumpla con esas condiciones, principalmente las de pago del capital e intereses
derivados de un crédito. En los contratos se usa este término, no el de aval.
Operación Financiera Activa: En singular o plural, se refiere indistintamente a una
operación de crédito, arrendamiento financiero, o de factoraje, que un prospecto solicita;
significa también cualquiera de las operaciones anteriores celebrada con un cliente.
Pagaré: El pagaré es un título valor por medio del cual una persona (emisor o librador) se
obliga a pagar a la orden de otra persona (tomador o beneficiario) una cantidad de dinero en
una fecha determinada. El pagaré es una promesa de pago y siendo un título “A LA ORDEN”
es transmisible por medio de endoso. Es el documento en el cual consta que el cliente ha
recibido un crédito y se obliga a pagar el capital y los intereses pactados en la o las fechas
que se mencionan en el pagaré.
Parientes: Relación familiar existente entre las personas que descienden una de otra por un
tronco común. Los comprendidos hasta el segundo grado de consaguinidad y primero de
afinidad.
Provisión genérica: Son aquellas que se constituye, de manera preventiva, con relación a
créditos directos e indirectos y operaciones de arrendamiento financiero de deudores
clasificados en categoría normal.
Provisión específica: Son aquellas que se constituyen con relación a créditos directos e
indirectos y operaciones de arrendamiento financiero respecto de los cuales se ha
identificado específicamente un riesgo superior al normal.
Pagaré Vencido: Es un pagaré firmado o suscrito por un cliente que no paga puntualmente
en la fecha pactada en el pagaré.
Pagaré Vigente: Es un pagaré firmado o suscrito por un cliente que está cubriendo
puntualmente a la SOFOM un crédito.
Período de Gracia: Se refiere al plazo o tiempo (días, semanas o meses) que se concede
a un cliente y durante el cual se le autoriza a no hacer pagos o amortizaciones
al capital; durante el período de gracia el cliente está obligado a pagar los intereses
ordinarios del crédito, salvo que se pacte lo contrario. Eventualmente, a los intereses
también puede aplicarse el período de gracia.
MANUAL DE CRÉDITO
SOCIEDAD FINANCIERA DE
OBJETO MÚLTIPLE
ANEXOS
Elaborado por: SIC DESARROLLO Aprobado por:
Vigencia: Indefinido Actualización: Julio 2011 Página 117 de 139
V - Ene./10
Persona Física: Es la persona que tiene capacidad legal de contratar u obligarse, quien
invariablemente deberá ser mayor de edad de acuerdo con la Ley de la materia.
Persona Moral o Empresa: Es una sociedad –en cualquier modalidad- constituida por
personas físicas, u otras empresas, a quienes se les conoce como accionistas, socios o
asociados. Jurídicamente una sociedad es distinta de quienes la integran o constituyen.
Prenda: También se le conoce como Garantía Prendaria y se refiere a un bien mueble
(vehículo, artículo doméstico, máquina, etc.) que un prospecto o un cliente dan en garantía.
Programa de inversión: Es una relación o documento que contiene los conceptos en los
que se usará el crédito en caso de ser otorgado; tratándose de créditos de habilitación o avío
el documento deberá especificar claramente el nombre de los insumos, volumen, unidad de
medida, costo unitario de adquisición de los insumos y el costo total de producción de los
productos finales. En los créditos refaccionarios destinados a la compra de vehículos,
maquinaria o equipo, al Programa de Inversión se anexarán la o las cotizaciones de los
proveedores a quienes se pretenda comprar dichos bienes, siempre y cuando el precio de
éstos sin incluir el IVA sea superior a $20,000.00 (Veinte mil pesos 00/100 M.N.).
El Programa de Inversión de los créditos refaccionarios para la construcción, remodelación,
ampliación o mejora de inmuebles, incluirá claramente el número de los metros cuadrados
que se pretenda construir o remodelar, así como el detalle completo de las mejoras que se
efectuarán con los recursos del crédito solicitado.
Prospecto: Es la persona física o moral que puede llegar a ser cliente de la SOFOM al recibir
un crédito, o al celebrar operaciones de arrendamiento o factoraje.
Reestructuración: Es aquella operación que se deriva de cualquiera de las siguientes
situaciones:
‐ Ampliación de garantías que amparan el crédito de que se trate, o bien
‐ Modificaciones a las condiciones originales del crédito o al esquema de pagos, entre las
cuales se encuentran:
‐ Cambio de tasa de interés establecida para el plazo remanente del crédito;
‐ Cambio de moneda o unidad de cuenta, o
‐ Concesión de un plazo de espera respecto del cumplimiento de las obligaciones de pago
conforme a los términos originales del crédito, salvo que dicha concesión se otorgue al
vencimiento del crédito, en cuyo caso se tratará de una renovación.
Referencia Comercial: Es la información o datos que sobre la experiencia de pago
proporciona un proveedor de un prospecto o cliente. La referencia es positiva cuando el
proveedor informa que el prospecto o el cliente le han pagado puntualmente; es negativa
cuando el prospecto o cliente no ha pagado puntualmente a ese proveedor.
Referencia Personal: Es la información o datos que sobre la solvencia de un prospecto o
un cliente proporciona un conocido de éste; quien proporciona la información puede ser un
familiar o un conocido que no ha tenido relación comercial con el prospecto o el cliente.
Registro Público de la Propiedad y Comercio (RPPC): Es una dependencia estatal en la
que están inscritas o registradas las escrituras públicas que hacen los Notarios; las
escrituras de bienes raíces o inmuebles (terrenos, casas, locales, edificios) se inscriben o
registran en la Sección de Propiedades del Registro Público.
MANUAL DE CRÉDITO
SOCIEDAD FINANCIERA DE
OBJETO MÚLTIPLE
ANEXOS
Elaborado por: SIC DESARROLLO Aprobado por:
Vigencia: Indefinido Actualización: Julio 2011 Página 118 de 139
V - Ene./10
Las escrituras o actas constitutivas de las empresas también deben inscribirse o registrarse
en el RPPC en la Sección Comercio.
Renovación: Es la autorización de la SOFOM para que un cliente pague en fecha posterior a
la pactada una amortización o un crédito. La renovación, en su caso, deberá ser
documentada con un nuevo pagaré.
Renta: Es el importe global que se pacta en un contrato de arrendamiento y que el
arrendatario se obliga a pagar a la arrendadora; la renta global se divide entre el número de
mensualidades equivalente al plazo del contrato. Habitualmente a los pagos mensuales se
les conoce también como rentas.
Reporte de Buró de Crédito: Es el reporte impreso de un prospecto o de un cliente que
emite el Buró de Crédito y que muestra el comportamiento de su historial crediticio.
Riesgo: Es una característica implícita en el otorgamiento de un crédito y representa la
posibilidad de que un cliente no pague un crédito.
Riesgo Común: Es el que representan dos o más acreditados personas físicas o morales,
entre las que existen relaciones accionarias, de negocios o familiares.
Riesgo de Crédito: Se identifica con la probabilidad de que el acreditado cumpla o no con
los compromisos de pago y otras obligaciones pactadas; también por la concentración de
financiamiento en un grupo de empresas o en actividades mercantiles que son más
vulnerables que otras, a variaciones económicas. La disminución de este tipo de riesgo se
logra mediante la aplicación de un objetivo análisis de crédito, una cuidadosa investigación
de las referencias del solicitante de crédito, un monitoreo de la posición financiera del cliente
y una eficiente labor de cobranza.
Riesgo de Liquidez: Se origina cuando los plazos concedidos a las operaciones activas,
difieren con los obtenidos para el fondeo, desfasando los circuitos del flujo de recursos.
Riesgo de Mercado: Se refiere a reconocer el comportamiento de las variables que afectan
a las actividades productivas de los clientes, como es la presencia de nuevas tecnologías o
de nuevos competidores en el mercado.
Riesgo Legal: Se presenta cuando hay omisiones en la instrumentación de los créditos, o
bien, cuando existen posibilidades de que se emitan resoluciones judiciales o administrativas
desfavorables, las que eventualmente pueden anular la validez del contrato de crédito o del
pagaré, o bien, determinar la aplicación de tasas de interés distintas a las pactadas en
perjuicio del acreedor. Este riesgo puede ser menor cuando se confirman las facultades o
poderes de los suscriptores legales, entre ellas, la oportuna inscripción de contratos y
gravámenes en el RPPC del domicilio social del cliente, o del lugar en que se encuentren
registrados o inscritos los inmuebles otorgados en garantía.
Riesgo Operativo: Se presenta dentro de la estructura u organización del acreedor, debido
a la ausencia de monitoreo o seguimiento sobre los clientes, o por relajamiento en los
procesos de autorización, instrumentación, cobranza, seguimiento y recuperación.
Riesgo Social: Se refiere a la posibilidad de que los predios utilizados por los clientes de la
SOFOM, propiedad o no de ellos, se vean afectados por factores de orden social, como la
invasión por parte de grupos marginados. Dentro del riesgo social se incluyen conflictos
MANUAL DE CRÉDITO
SOCIEDAD FINANCIERA DE
OBJETO MÚLTIPLE
ANEXOS
Elaborado por: SIC DESARROLLO Aprobado por:
Vigencia: Indefinido Actualización: Julio 2011 Página 119 de 139
V - Ene./10
originados por cuestiones electorales, políticas, policíacas, de tenencia de la tierra, o
cualquier otro evento originado por personas, cuya presencia afecte negativamente a las
actividades productivas de los clientes.
Secretaría: La Secretaría de Hacienda y Crédito Público.
Socio: En singular o plural, aquella persona que participe en el capital social de la Entidad.
Solvencia: Es la voluntad y la capacidad de un prospecto o de un cliente para hacer frente o
para cubrir sus compromisos de pago; se dice que alguien es solvente cuando las referencias
que se obtienen de él indican que cumple en tiempo y completos sus compromisos. También
se dice que alguien es solvente cuando paga puntualmente un crédito que anteriormente le
concedió u otorgó la SOFOM o cualquier otra institución crediticia o proveedor de bienes o
servicios.
Tasa Anual de Interés Ordinaria: Es el porcentaje que se establece en un contrato y/o en
un pagaré y que se utiliza para calcular los intereses ordinarios que debe pagar un cliente.
En el sector financiero, a esta tasa también se le conoce como tasa de interés activa.
Tasa Anual de Interés Moratoria: Es el porcentaje que se establece en un contrato y/o en
un pagaré y que se utiliza para calcular los intereses que debe pagar un cliente cuando se
retrasa en el pago de la obligación pactada.
Valor arancelario: Es el valor Analista del inmueble tomando como base el valor según
arancel de los terrenos, así como el costo real de la construcción (materiales, mano de obra,
etc.).
Valor comercial: Es el valor arancelario del inmueble ajustado a precio de mercado, es
decir, tomando en cuenta: ubicación, accesos, es decir aquellas elementos que pueden
influir en una mayor o menor valorización del bien.
Valor Neto de Realización: Es el valor que se espera recuperar como consecuencia de la
eventual venta o ejecución del bien, sea mueble o inmueble, en la situación cómo y donde
esté.
Visita Ocular: Es la visita física que se hace al negocio de la persona física o empresa que
son prospectos para otorgarles un crédito. La visita tiene como objetivo el verificar que
efectivamente el negocio o la empresa existen, su localización, la actividad o giro mercantil a
que se dedican, el personal ocupado, el estado físico de los bienes, maquinaria y equipo
usados en el establecimiento, la antigüedad en esas instalaciones local o predio y el estado
en que se encuentran. Se debe verificar también, cuando sea posible y existan, que las
mercancías sean de uso corriente o que no sean descontinuadas. De cada visita ocular se
elaborará un reporte firmado por la persona que la realice.
MANUAL DE CRÉDITO
SOCIEDAD FINANCIERA DE
OBJETO MÚLTIPLE
ANEXOS
Elaborado por: SIC DESARROLLO Aprobado por:
Vigencia: Indefinido Actualización: Julio 2011 Página 120 de 139
V - Ene./10
Anexo N° 2: Documentos Básicos para la Formalización de las
Solicitudes de Crédito
(Las recomendaciones contenidas en el presente anexo deberán ser adecuadas a las características del
mercado, viabilidad de su aplicación y prácticas aceptadas en el área de influencia de la IFR)
1. Personas físicas y morales
Los recaudos básicos serán igualmente exigidos tanto para el(os) solicitante(s) de
crédito como para el(os) aval(es), según sea el caso.
1. Formulario de Solicitud de Crédito, debidamente llenada y firmada con la
correspondiente verificación de firmas del solicitante, el aval (si es necesario) y su(s)
cónyuge(s).
2. Hojas de análisis de la capacidad de pago (Formularios de Evaluación de Riesgos), según
la actividad principal del solicitante, debidamente llenada por el Analista de Crédito.
3. Fotocopia de los documentos de identidad vigentes (IFE) de los firmantes en la Solicitud
de Crédito.
4. Información actualizada de las Sociedades de Información Crediticia.
5. Fotocopia del RFC en los casos que corresponda, copia de alta de hacienda.
6. Fotocopia de la licencia de funcionamiento del Negocio o algún otro documento que sirva
para verificar la antigüedad del negocio.
7. Fotocopia de último recibo de pago de agua, luz, teléfono, etc.
8. Si el solicitante vive en alquiler, debe presentar fotocopia de recibo de alquiler de la
vivienda, del contrato de alquiler, o de preferencia presentar un aval con vivienda propia.
9. Presentar fotocopia del título de propiedad o su equivalente.
10. De existir antecedentes judiciales y siempre que estos sean justificables; se exigirá la
presentación del documento sustentatorio de cancelación correspondiente.
11. Justificación de ingresos a través de: Declaración jurada de ventas, formularios de pago
de impuestos o declaraciones de impuestos, copia de extractos de cuenta corriente en
bancos, facturas de compras a proveedores, Estados Financieros (de preferencia de los
tres últimos años) firmados por el representante legal y contador CP, etc.
12. Copia de Acta Constitutiva, Acta de Poderes, Identificación del Representante Legal y
obligado.
13. Documentos de las garantías ofrecidas, incluyendo tasaciones actualizadas de los
mismos, en caso sea necesario. El Analista de Crédito, anotará Nº de serie, modelo,
marca y otras características particulares de los bienes del hogar o de los activos fijos
que queden como garantía.
14. Póliza de Seguros, en caso se requiera.
15. La garantías en caso sea real, deberá ser tasada por un perito debidamente certificado y
autorizado para el efecto por las autoridades competentes y la SOFOM.
16. En caso de tener experiencia crediticia se deberá adjuntar reportes de cancelación o
pagos de los compromisos (para aquellos casos en los cuales se les sea requerido).
17. Foto del negocio (para aquellos casos en los cuales se les sea requerido).
MANUAL DE CRÉDITO
SOCIEDAD FINANCIERA DE
OBJETO MÚLTIPLE
ANEXOS
Elaborado por: SIC DESARROLLO Aprobado por:
Vigencia: Indefinido Actualización: Julio 2011 Página 121 de 139
V - Ene./10
2. Otros recaudos, que podrán ser solicitados dependiendo del Producto Crediticio
2.1. Generales
1. Títulos de propiedad de inmuebles, vehículos, maquinarias.
2. Contratos de alquiler, venta, otros.
3. Plan de inversión (para construcción, remodelación o ampliación de vivienda, por
ejemplo).
4. Cronograma de ejecución física y financiera de las obras civiles.
2.2. Actividades Agrícolas
a. Deberán acreditar que se dedican a la actividad agrícola por lo menos con una
antigüedad mínima de 3 años.
b. Deberán tener como mínimo 2 hectáreas de terreno cultivable y acreditar la propiedad
de dichas tierras.
c. Se sugiere que la evaluación de la capacidad de pago deberá ser revisada por un
ingeniero agrónomo para opinar sobre el análisis de los ingresos y egresos, que genere
la actividad agrícola.
2.3. Actividades de Ganadería
a. Deberán acreditar que se dedican a la actividad ganadera por lo menos con una
antigüedad mínima de 3 años y con un mínimo de 10 cabezas de ganado.
b. Deberá contar con dos referencias de las autoridades de la comunidad.
c. Deberán tener y acreditar la propiedad de tierras aptas para la actividad ganadera.
d. Deberán contar con la documentación que habilite la realización de esta actividad así
como todas las licencias sanitarias correspondientes.
2.4. Actividades Agropecuarias
a. Deberán acreditar que se dedican a la actividad principal por lo menos con una
antigüedad mínima de 3 años (agricultura y ganadería, una de ellas en menor escala).
b. De preferencia tener como mínimo 5 hectáreas de terreno cultivable o una
propiedad apta para la actividad ganadera y acreditar la propiedad de dichas tierras.
Si la actividad ganadera es la actividad principal, deberán contar con la documentación
que habilite la realización de esta actividad así como todas las licencias sanitarias
correspondientes.
c. La evaluación de la capacidad de pago deberá ser revisada por un ingeniero agrónomo
para opinar sobre el análisis de los ingresos y egresos, que genere la actividad agrícola,
si es que la misma es la misma representa la principal fuente de ingresos del solicitante.
MANUAL DE CRÉDITO
SOCIEDAD FINANCIERA DE
OBJETO MÚLTIPLE
ANEXOS
Elaborado por: SIC DESARROLLO Aprobado por:
Vigencia: Indefinido Actualización: Julio 2011 Página 122 de 139
V - Ene./10
Anexo N° 3: Recomendaciones para la Constitución de Garantías
(Las recomendaciones contenidas en el presente anexo deberán ser adecuadas a las características del
mercado, viabilidad de su aplicación y prácticas aceptadas en el área de influencia de la IFR)
I. Recomendaciones para la constitución de la Garantía Prendaria
1. Los bienes tomados en garantía, deberán estar totalmente pagados.
2. Para la constitución de esta garantía, se deberá contar con la firma en la documentación
respaldatoria del titular y su cónyuge o conviviente, o del aval y su cónyuge o
conviviente.
3. Los bienes aceptados como garantía prendaría a favor de la SOFOM, deberán respaldar
todas las deudas y obligaciones directas o indirectas existentes o futuras (si se le otorga
el crédito que se esté evaluando), asumidas por el deudor y su cónyuge o conviviente.
Bienes del Negocio o del Hogar
1. De ser posible, presentar facturas originales, título de propiedad o documentos que
certifiquen la propiedad.
2. Se documentarán en el formulario de análisis en los puntos que hacen relación.
3. El Analista de Crédito deberá detallar, el bien con sus características (modelo, marca,
color, año de fabricación, etc.) y estimar el valor comercial, de remate, en caso de falta
de pago.
4. Sólo se aceptan como garantía, bienes con un máximo de 05 años de antigüedad y que
estén operativos.
Vehículos
1. Presentar facturas originales, título de propiedad, factura de compra o documentos que
certifiquen la propiedad.
2. Sólo se aceptan como garantía, vehículos con un máximo de 10 años de antigüedad.
3. Cuando se tome este tipo de garantía para montos de crédito significativos, se deberá
presentar póliza de seguro endosado a favor de la SOFOM, por el mismo plazo en que
estará vigente el préstamo.
4. La póliza de seguro debe ser contra todo riesgo y endosada a favor de la SOFOM.
5. Especificar el monto asegurado, la compañía aseguradora, el domicilio, el número de
póliza y vencimiento.
6. Libre de infracciones y multas.
II. Recomendaciones para la constitución de la Garantía Hipotecaria
1. Título de propiedad libre de gravamen.
2. Tasación del inmueble a ser hipotecado por tasadores designados por la Sociedad
Financiera de Objeto Múltiple.
3. De preferencia se tomarán como garantía, inmuebles ubicados en el área urbana de
influencia de las Sucursales donde es atendido el acreditado.
4. Se podrán tomar en garantía, terrenos ubicados en el área urbana de influencia de las
Sucursales, pero hasta un monto de crédito limitado.
5. Cuando se tome este tipo de garantía para montos de crédito significativos, se deberá
presentar póliza de seguro de daños endosado a favor de la Sociedad Financiera de
Objeto Múltiple, por el mismo plazo en que estará vigente el préstamo.
MANUAL DE CRÉDITO
SOCIEDAD FINANCIERA DE
OBJETO MÚLTIPLE
ANEXOS
Elaborado por: SIC DESARROLLO Aprobado por:
Vigencia: Indefinido Actualización: Julio 2011 Página 123 de 139
V - Ene./10
6. Los inmuebles tomados en garantía (terrenos y/o edificaciones), deberán estar
totalmente pagados.
7. Para la constitución de esta garantía, se deberá contar con la firma en la documentación
respaldatoria del titular y su cónyuge o conviviente, o del aval y su cónyuge o
conviviente.
8. Los bienes aceptados como garantía hipotecaria a favor de la Sociedad Financiera de
Objeto Múltiple, deberán respaldar todas las deudas y obligaciones directas o indirectas
existentes o futuras, asumidas por quien las afecte en garantía. Para el efecto, se
constituirán hipotecas abiertas y la valorización del inmueble se establecerá en dólares
americanos a fin de que se vaya actualizando el valor con el tipo de cambio.
III.Recomendaciones para la constitución de la Garantía con Depósitos Colaterales
1. Los documentos correspondientes deberán ser endosados a favor de la Sociedad
Financiera de Objeto Múltiple para que éste pueda efectivizar dichos depósitos en caso
de falta de pago del crédito.
2. No se podrá tomar como garantía, los depósitos de ahorro que los acreditados tengan en
instituciones ubicadas fuera del país.
MANUAL DE CRÉDITO
SOCIEDAD FINANCIERA DE
OBJETO MÚLTIPLE
ANEXOS
Elaborado por: SIC DESARROLLO Aprobado por:
Vigencia: Indefinido Actualización: Julio 2011 Página 124 de 139
V - Ene./10
Anexo N° 4: Tabla de Garantías y Cobertura de los Préstamos
(Las recomendaciones contenidas en el presente anexo deberán ser adecuadas a las características del
mercado, viabilidad de su aplicación y prácticas aceptadas en el área de influencia de la IFR)
Rangos Operaciones Nuevas Operaciones Recurrentes
Moneda US$ $ Garantía Garantía
Hasta 3.000 30.000
Con declaración patrimonial de
bienes electrodomésticos o
activos fijos, con propiedad de
Inmueble. Con garantía personal
(laboral).
Con declaración patrimonial de bienes
electrodomésticos o activos fijos, con
propiedad de Inmueble. Con garantía
personal (laboral).
Aval con declaración patrimonial
de bienes electrodomésticos o
activos fijos, con propiedad de
Inmueble (de requerirse). Con
Garantía personal (laboral).
Aval con declaración patrimonial de
bienes electrodomésticos o activos
fijos, con propiedad de Inmueble (de
requerirse). Con Garantía personal
(laboral).
Hasta 5.000 50.000
Garantía Prendaria y/o dineraria
Con garantía personal (laboral).
Con declaración patrimonial de bienes
electrodomésticos o activos fijos, con
propiedad de InmuebleHipoteca.
Aval con Garantía Prendaria y/o
dineraria. Con garantía personal
(laboral).
Aval con declaración jurada de bienes
electrodomésticos o activos fijos, con
propiedad de Inmueble (de requerirse)Aval con Hipoteca (puede ser de
terreno).
Cualquier combinación de
este Rango
Cualquier combinación de este
Rango
Hasta 10.000 100.000
Garantía Prendaria, dineraria,
Hipoteca (de inmueble).
Garantía Prendaria y/o dineraria Con
garantía personal (laboral).
Sólo Hipoteca (de inmueble). Hipoteca.
Aval con Hipoteca (de inmueble)
+ Garantía Prendaria o
dineraria.
Aval con Garantía Prendaria y/o
dineraria Con garantía personal
(laboral).
Aval con Hipoteca (de
inmueble).
Aval con Hipoteca (puede ser de
terreno).
Cualquier combinación de
este Rango
Cualquier combinación de este
Rango
A partir
de
10.000 100.000
Garantía Prendaria y/o Hipoteca
(de inmueble).
Garantía Prendaria y/o Hipoteca (de
inmueble).
Aval con Hipoteca (de inmueble)
y/o Garantía Prendaria.
Aval con Hipoteca (de inmueble) y/o
Garantía Prendaria.
Cualquier combinación de
este Rango
Cualquier combinación de este
Rango
Tipo de Garantía y
Cobertura (K + i)
Operaciones Nuevas o
Calificación Institucional >=2
Operaciones Recurrentes o
Calificación Institucional <2
Garantía Prendaria 50% del valor de realización 70% del valor de realización
Prenda Dineraria 80% del valor de realización 90% del valor de realización
Hipoteca 70% del valor de realización 80% del valor de realización
MANUAL DE CRÉDITO
SOCIEDAD FINANCIERA DE
OBJETO MÚLTIPLE
ANEXOS
Elaborado por: SIC DESARROLLO Aprobado por:
Vigencia: Indefinido Actualización: Julio 2011 Página 125 de 139
V - Ene./10
Garantía laboral 70% de la remuneración líquida 70% de la remuneración líquida
MANUAL DE CRÉDITO
SOCIEDAD FINANCIERA DE
OBJETO MÚLTIPLE
ANEXOS
Elaborado por: SIC DESARROLLO Aprobado por:
Vigencia: Indefinido Actualización: Julio 2011 Página 126 de 139
V - Ene./10
Anexo N° 5: Niveles de Aprobación
(Las recomendaciones contenidas en el presente anexo deberán ser adecuadas a las características del
mercado, viabilidad de su aplicación y prácticas aceptadas en el área de influencia de la IFR)
Rangos de Crédito Total deuda con
la Sociedad Financiera de Objeto
Múltiple Integrantes del Comité
Nivel de
Aprobación
Moneda USS $
Hasta 5,000 50,000
Analista de Crédito Proponente + Analista
de Crédito corresponsable + Gerente de
Sucursal*
1
Hasta 10,000 100,000
Analista de Crédito Proponente + Analista
de Crédito corresponsable + Gerente de
Sucursal* y Gerente de Crédito*
2
Hasta 20,000 200,000
Analista de Crédito Proponente + Analista
de Crédito corresponsable + Gerente de
Sucursal* + Gerente de Crédito* y Gerente
General *
3
A partir
de
20,000 200,000
Analista de Crédito Proponente + Analista
de Crédito corresponsable + Gerente de
Sucursal* + Gerente de Crédito* + Gerente
General* + Comité de Créditos del Consejo
de Administración + opinión de unidad de
riesgos (si corresponde)
4
Observación: A los funcionarios que presenten en la cartera atendida, un porcentaje de mora > 5% por
tres meses consecutivos en el rango de acreditados atrasados más de 30 días, se les suspenderá su
participación en los Niveles de Aprobación.
* las renovaciones, posposiciones, reestructuraciones y reprogramaciones son revisadas y aprobadas por
los Niveles 3 y 4
MANUAL DE CRÉDITO
SOCIEDAD FINANCIERA DE
OBJETO MÚLTIPLE
ANEXOS
Elaborado por: SIC DESARROLLO Aprobado por:
Vigencia: Indefinido Actualización: Julio 2011 Página 127 de 139
V - Ene./10
Logotipo de la
Institución SOFOM
Anexo N° 6: Lista de Verificación de Documentos
Lista de Verificación de Documentación
en Expediente de Acreditado
FORMULARIOS
Solicitud de Crédito
Formularios de Evaluación de Riesgos
Declaración Patrimonial
DOCUMENTACIÓN
Solicitante y Cónyuge/Conviviente
Fotocopia de IFE
Fotocopia de título de propiedad
Constancia de ingresos económicos (Recibo de Nómina / Declaración Patrimonial)
Fotocopia de recibos de agua, luz o teléfono (dos de ellos)
Aval y Cónyuge/Conviviente
Fotocopia de IFE
Fotocopia de título de propiedad
Constancia de ingresos económicos (Recibo de Nómina / Declaración Patrimonial)
Fotocopia de recibos de agua, luz o teléfono (dos de ellos)
Actividad Económica
Fotocopia de RFC
Fotocopia de recibos de agua, luz o teléfono (dos de ellos)
Fotocopia de facturas o boletas de compra – venta
Fotocopia de recibos de compra de vehículos o maquinarias
Fotocopia del título de propiedad
Fotocopia de licencia de funcionamiento (solo para comercio e industria)
Fotocopia de licencia de autoridades sanitarias (solo para ganadería)
Comentarios:
Firma del Auxiliar de Crédito
MANUAL DE CRÉDITO
SOCIEDAD FINANCIERA DE
OBJETO MÚLTIPLE
ANEXOS
Elaborado por: SIC DESARROLLO Aprobado por:
Vigencia: Indefinido Actualización: Julio 2011 Página 128 de 139
V - Ene./10
Logotipo de la
Institución SOFOM
Anexo N° 7: Modelo básico de Cartas de Reclamo
CARTA DE NOTIFICACIÓN
(Ciudad), _____de ____________________de 2.00_.
Señor (a):
______________________________________________
Presente.
Estimado acreditado:
La presente es para recordarle que Ud. recibió un crédito de nuestra institución por un valor
de $ / US$ _____________________a un plazo de ____ meses. Le recordamos que
dicho crédito está atrasado en la _________cuota con _______días de mora.
Aprovechamos la oportunidad para informarle que la puntualidad en el pago de las cuotas
es muy importante para su historial crediticio con nuestra institución y para otros créditos
que esperamos otorgarle basados en su historial, lo cual permitirá fortalecer nuestra relación
comercial.
Lo esperamos en nuestras oficinas, a más tardar el día ____________ para regularizar la
situación.
Atentamente.
Analista de Créditos Gerente de Sucursal
MANUAL DE CRÉDITO
SOCIEDAD FINANCIERA DE
OBJETO MÚLTIPLE
ANEXOS
Elaborado por: SIC DESARROLLO Aprobado por:
Vigencia: Indefinido Actualización: Julio 2011 Página 129 de 139
V - Ene./10
Logotipo de la
Institución SOFOM
CARTA DE NOTIFICACIÓN PRE JURÍDICA
(Ciudad), _____de ____________________de 2.00_.
Señor (a):
______________________________________________
Presente.
De nuestra consideración:
La presente es para recordarle que Ud. recibió un crédito de nuestra institución por un valor
de $ / US$ _____________________a un plazo de ____ meses. Le informamos que dicho
crédito está atrasado en la _________ cuota con __________ días de mora.
Por dicho motivo, lo emplazamos a acercarse a nuestras oficinas dentro de 48 horas para
solucionar su atraso. En caso contrario le manifestamos que su expediente pasará a nuestro
Departamento Jurídico para iniciar la Demanda Judicial y proceder al embargo
preventivo de sus bienes.
Asimismo, aprovechamos la oportunidad para informarle que al iniciarse la demanda judicial,
Ud. incurrirá en gastos legales más los honorarios del abogado. Además, informaremos a las
Sociedades de Información Crediticia su situación con nuestra empresa lo cual perjudicará
las referencias con otras instituciones del país.
A la espera de su pronta respuesta, nos despedimos atentamente.
Gerente de Créditos Asistente de Recuperación / Dpto. Legal
MANUAL DE CRÉDITO
SOCIEDAD FINANCIERA DE
OBJETO MÚLTIPLE
ANEXOS
Elaborado por: SIC DESARROLLO Aprobado por:
Vigencia: Indefinido Actualización: Julio 2011 Página 130 de 139
V - Ene./10
Logotipo de la
Institución SOFOM
Anexo N° 8: Modelo de Acta de Compromiso de Pago
(Ciudad), _____de ____________________de 2.00_.
Por medio de la presente acta, Yo: ……………………………………….…………………………………………
y………………………….........................................................., dejamos constancia de que a la
fecha....................., estamos adeudando a la Sociedad Financiera de Objeto Múltiple
........... cuotas por un valor total de $ / US$ ............................
(...........................................................) (Incluyendo intereses moratorios y demás
gastos).
A fin de evitar la Demanda Judicial y el embargo preventivo de mis bienes, nos
comprometemos a cancelar las cuotas atrasadas de la siguiente manera:
Nº de Cuota Monto a Pagar Fecha
El valor de cada cuota es de $ .................., además se deberá cancelar los recargos por
mora correspondientes.
En caso de incumplimiento, autorizo al embargo voluntario de mis bienes y la venta de los
mismos.
Firma del Cónyuge Firma del Deudor
Nombre y Apellidos del Cónyuge Nombres y Apellidos del Deudor
IFE: IFE:
MANUAL DE CRÉDITO
SOCIEDAD FINANCIERA DE
OBJETO MÚLTIPLE
ANEXOS
Elaborado por: SIC DESARROLLO Aprobado por:
Vigencia: Indefinido Actualización: Julio 2011 Página 131 de 139
V - Ene./10
Anexo N° 9: Modelo Entrega Voluntaria de Bienes (Para Acreditados en
Mora)
ENTREGA VOLUNTARIA DE BIENES
Por medio del presente documento Yo,..................................................................
y,........................................................dejamos constancia de que adeudamos a la
fecha........................ a la Sociedad Financiera de Objeto Múltiple,............. cuota(s) por un
valor de $ / US$ ………........................ (.........................................) cada cuota. En total
el importe de las cuotas atrasadas incluyendo intereses moratorios y demás gastos asciende
actualmente a $ / US$ ……………. (………………………..............................).
Por lo tanto, para evitar la demanda Judicial e incurrir en mayores gastos, entregamos a la
Sociedad Financiera de Objeto Múltiple en forma voluntaria los siguientes bienes:
Cantidad Descripción del Bien Características, Nº de Serie
Para la devolución de los bienes entregados, nos comprometemos a cancelar la deuda total
y/o regularizar los pagos atrasados en la siguiente fecha y de la siguiente manera:
Monto a Pagar Fecha
En caso de incumplir lo acordado en el presente documento, autorizo a la Sociedad
Financiera de Objeto Múltiple la venta de dichos bienes.
Firma del Cónyuge Firma del Deudor
Nombre y Apellidos del Cónyuge Nombres y Apellidos del Deudor
IFE: IFE:
No debe llevar Logotipo: Es
una solicitud que envía el
Cliente
MANUAL DE CRÉDITO
SOCIEDAD FINANCIERA DE
OBJETO MÚLTIPLE
ANEXOS
Elaborado por: SIC DESARROLLO Aprobado por:
Vigencia: Indefinido Actualización: Julio 2011 Página 132 de 139
V - Ene./10
Anexo N° 10: Seguimiento de Acreditados con Problema de Pago
Logo de la
Institución
SEGUIMIENTO DE CLIENTES CON PROBLEMA DE PAGO
Sucursal / Oficina Analista de Crédito:
Nombre del Cliente: Código:
Dirección:
Fecha de envío al Dpto. Jurídico:
Fecha:
Acciones Realizadas
por el Analista /
Recuperaciones
Deuda
(capital +
intereses)
Días de
atraso
Observaciones
Firma del Analista de Crédito
Opinión del Gerente de Sucursal
Firma del Gerente de Sucursal
Opinión del Gestor de Recuperación
Firma del Gestor de Recuperación
Opinión del Gerente de Créditos
Firma del Gerente de Créditos
MANUAL DE CRÉDITO
SOCIEDAD FINANCIERA DE
OBJETO MÚLTIPLE
ANEXOS
Elaborado por: SIC DESARROLLO Aprobado por:
Vigencia: Indefinido Actualización: Julio 2011 Página 133 de 139
V - Ene./10
Anexo N° 11: Modelo de Solicitud de Refinanciamiento
SOLICITUD DE REFINANCIAMIENTO
Por medio del presente documento Yo,..................................................................
y,........................................................dejo (amos) constancia de que adeudo (amos) a
la fecha........................ a la Sociedad Financiera de Objeto Múltiple,............ cuota(s) por
un valor de S/…....................... (……………………………………………………………………) cada cuota.
En total el importe de las cuotas atrasadas incluyendo intereses moratorios y demás gastos
asciende actualmente a $ / US$ ………………… (………………………………………..........).
Por lo tanto, para evitar la demanda Judicial e incurrir en mayores gastos, y en vista a que
el actual atraso en el pago de la obligación obedece a problemas de fuerza mayor, solicito
(amos) a quien corresponda, tenga a bien aceptar mi (nuestra) solicitud de refinanciamiento
de mi (nuestra) deuda.
En caso de incumplir lo acordado en el presente documento, entregaré (mos) a la Sociedad
Financiera de Objeto Múltiple los bienes dejados en garantía así como autorizamos la venta
de dichos bienes.
Esperando contar con una respuesta favorable a nuestra solicitud, me (nos) despido
(despedimos).
Atentamente;
Firma del Cónyuge Firma del Deudor
Nombre y Apellidos del Cónyuge Nombres y Apellidos del Deudor
IFE: IFE:
No debe llevar
Logotipo: Es
una solicitud
que envía el
Cliente
MANUAL DE CRÉDITO
SOCIEDAD FINANCIERA DE
OBJETO MÚLTIPLE
ANEXOS
Elaborado por: SIC DESARROLLO Aprobado por:
Vigencia: Indefinido Actualización: Julio 2011 Página 134 de 139
V - Ene./10
Anexo N° 12: Traspaso de Acreditados Atrasados a Gestión Judicial
INFORME DE ACREDITADO MOROSO PARA ENVIAR A GESTIÓN DE COBRO
POR VÍA JUDICIAL
Fecha del Informe:
Gerente de Sucursal Responsable:
Nombre del Acreditado:
Monto Original del Préstamo:
Nº de Cuotas (s) Atrasada (s) del Total:
Saldo de Capital en Riesgo:
Deuda Total con Intereses:
Tipo de Garantía:
Valor de la Garantía: $
Comentario del Gerente Sucursal:
Firma del Gerente de Sucursal
Comentario del Gerente de Créditos, Asistente de Recuperación:
Nombre y Firma del Gerente de Créditos Nombre y Firma Asistente de Recuperación
MANUAL DE CRÉDITO
SOCIEDAD FINANCIERA DE
OBJETO MÚLTIPLE
ANEXOS
Elaborado por: SIC DESARROLLO Aprobado por:
Vigencia: Indefinido Actualización: Julio 2011 Página 135 de 139
V - Ene./10
Sucursal / Oficina:
Siendo las horas , del día Se dio inicio a la sesión del Comité de Crédito en el cual se resolvieron las siguientes
Solicitudes de Crédito:
Monto Plazo Forma de Pago Aprobado Denegado Monto Plazo Forma de Pago
Siendo las horas, se finalizó la sesión del Comité. A los efectos, firman los participantes:
ACTA PARA COMITÉ DE CRÉDITO
Observaciones
Nombre del solicitante Solicitud Condiciones de la AprobaciónDecisión del Comité Analista de
Crédito
Tipo de
Operación
Logotipo de la Institución
Anexo N° 13: Modelo Acta de Comité de Crédito e Instructivo de
Utilización
Instructivo para la Utilización del Acta de Comité de Crédito:
 El objetivo de la utilización de este documento es contribuir a la administración de los expedientes
de Crédito analizados en Comité, dejando un registro de los acuerdos concretados en cada sesión
sobre cada carpeta.
 Dado que está establecido la realización de Comité de Crédito con frecuencia diaria, deberá existir
un Acta de Comité de cada día.
 El formato del Acta, está preparado para que se registre la fecha de sesión, el nombre de la
Sucursal y la hora de inicio y de culminación del Comité.
 Por otro lado, se ha establecido espacios específicos para la firma de los participantes en el
Comité, en el mismo deberán participar inicialmente, todos los Analistas de Crédito y demás
miembros, según el Nivel de Aprobación.
 En el Acta para Comité se registrarán tanto las operaciones aprobadas como las denegadas y las
refinanciadas.
 Para el caso de las operaciones aprobadas, se especificará el nombre del acreditado, el monto y
plazo SOLICITADO y el monto y Plazo APROBADO POR EL COMITÉ, el Nombre del Analista de
Crédito que presentó la operación y de ser necesario, se ha considerado un espacio adicional para
cualquier observación como: Solicitar Aval, Reforzar análisis, Solicitar mejor garantía, etc.
 Para el caso de las operaciones denegadas, se registrará el nombre del solicitante, la causal de
rechazo de la operación y el Nombre de Analista de Créditos que planteó la operación.
 Se sugiere utilizar un libro de Actas para Comité que estará numerado correlativamente para poder
realizar un seguimiento. Ninguna hoja podrá hacer falta y cada Acta deberá ser redactada con
adecuada prolijidad, sin enmendaduras y en la misma fecha de realización del Comité.
 El libro de Actas para Comité de Crédito, estará sujeto a revisión por parte del Departamento de
Auditoría, cada vez que lo considere necesario.
MANUAL DE CRÉDITO
SOCIEDAD FINANCIERA DE
OBJETO MÚLTIPLE
ANEXOS
Elaborado por: SIC DESARROLLO Aprobado por:
Vigencia: Indefinido Actualización: Julio 2011 Página 136 de 139
V - Ene./10
Anexo N° 14: Ordenamiento de los Documentos y Formularios en el
Expediente
1. Hoja de resolución de Comité de Crédito.
2. Hoja de Pre-solicitud y Solicitud de crédito.
3. Declaración patrimonial del titular.
4. Formulario de Evaluación de Riesgo del titular (Balance y Flujo de Caja).
5. Verificación de Referencias (titular), Recomendación y Opinión del Analista de Crédito.
6. Formulario de Evaluación de Riesgos del aval (Balance y Flujo de Caja).
7. Verificación de Referencias (aval), Recomendación y Opinión del Analista de Crédito.
8. Documento del Instituto Federal Electoral (IFE) (titular y cónyuge).
9. Recibo luz, agua, teléfono (titular).
10.RFC, Patente Comercial, etc. (titular).
11.Documentos del negocio: Facturas o comprobantes de compras a proveedores (titular).
12.Facturas o comprobantes de compra de los bienes que ofrecerá en garantía (titular).
13.Documento del Instituto Federal Electoral (IFE) (aval y cónyuge).
14.Recibo luz, agua, teléfono (aval).
15.RFC, Patente Comercial, etc. (aval)
16.Documentos del negocio: Facturas o comprobantes de compras a proveedores (aval, si
es que posee negocio). De lo contrario, presentar constancia de trabajo incluyendo el
monto de ingresos que percibe, antigüedad laboral, nombre del jefe inmediato superior,
dirección laboral, etc. La constancia de ingresos deberá estar sellada y de ser posible, en
papel con membrete, de la empresa donde trabaja, adjuntando fotocopia del recibo de
nómina correspondiente.
17.Facturas o comprobantes de compra de los bienes que ofrecerá en garantía (aval).
18.Referencias de la Sociedades de Información Crediticia (titular y cónyuge).
19.Referencias de la Sociedades de Información Crediticia (aval y cónyuge).
MANUAL DE CRÉDITO
SOCIEDAD FINANCIERA DE
OBJETO MÚLTIPLE
ANEXOS
Elaborado por: SIC DESARROLLO Aprobado por:
Vigencia: Indefinido Actualización: Julio 2011 Página 137 de 139
V - Ene./10
Anexo N° 15: Gastos de cobranza (la tasa de interés moratorio se
cobrará en función de las disposiciones legales vigentes)
(Las recomendaciones contenidas en el presente anexo deberán ser adecuadas a las características del
mercado, viabilidad de su aplicación y prácticas aceptadas en el área de influencia de la IFR)
GASTOS DE COBRANZAS PROPUESTO
Monto del
Préstamo
Días de atraso
5 10 15 20 25 30 35 40 45 60
Hasta $. 5.000 15 30 45 60 75 90 105 120 135 180
Hasta $. 10.000 20 40 60 80 100 120 140 160 180 240
Hasta $. 15.000 25 50 75 100 125 150 175 200 225 300
Hasta $. 20.000 30 60 90 120 150 180 210 240 270 360
Más de $. 20.000 35 70 105 140 175 210 245 280 315 420
MANUAL DE CRÉDITO
SOCIEDAD FINANCIERA DE
OBJETO MÚLTIPLE
ANEXOS
Elaborado por: SIC DESARROLLO Aprobado por:
Vigencia: Indefinido Actualización: Julio 2011 Página 138 de 139
V - Ene./10
Anexo N° 16: Formularios de Proceso de Solicitud de Financiamiento
(En el presente Anexo se deberá adjuntar, como imágenes, cada hoja de cálculo de la planilla Excel de
procesamiento de solicitud de crédito y evaluación de capacidad de pago, versión ajustada a ser
utilizada por la IFR, acompañada de su correspondiente instructivo de llenado. La planilla Excel se
adjunta al presente manual en documento separado)
MANUAL DE CRÉDITO
SOCIEDAD FINANCIERA DE
OBJETO MÚLTIPLE
ANEXOS
Elaborado por: SIC DESARROLLO Aprobado por:
Vigencia: Indefinido Actualización: Julio 2011 Página 139 de 139
V - Ene./10
Anexo N° 17: Tasas de Interés Activas
Calificación Interna MONTOS UDIS
TIPO DE CRÉDITO 1 y 2 2 y 3 4 5 P FÍSICAS P MORALES
Consumo
PERSONAL 00,00% 00,00% 00,00% 00,00% 10.000 N/A
FAMILIAR 00,00% 00,00% 00,00% 00,00% 20.000 N/A
AUTO 00,00% 00,00% 00,00% 00,00% 30.000 N/A
ESCOLARES Y DE SUPERACIÓN 00,00% 00,00% 00,00% N/A 5.000 N/A
Comercial
AGRÍCOLA 00,00% 00,00% 00,00% N/A
RURAL INFRAESTRUCTURA 00,00% 00,00% 00,00% 00,00% 50.000 80.000
RURAL PRODUCTIVO 00,00% 00,00% 00,00% 00,00% 60.000 90.000
RURAL GANADERA PIE DE CRÍA 00,00% 00,00% 00,00% 00,00% 70.000 100.000
RURAL GANADERA ENGORDA 00,00% 00,00% 00,00% 00,00% 80.000 150.000
URBANO INVERSIÓN FIJA 00,00% 00,00% 00,00% 00,00% 90.000 175.000
URBANO CAPITAL DE TRABAJO 00,00% 00,00% 00,00% 00,00% 10.000 100.000
Vivienda
INVERSIÓN EN PATRIMONIO 00,00% 00,00% 00,00% N/A 100.000 N/A
VIVIENDA BÁSICA 00,00% 00,00% 00,00% N/A 100.000 N/A

5 manual de credito

  • 1.
    V - Ene./10 MANUALDE CRÉDITO Modelo Genérico para Intermediario Financiero Rural: SOCIEDAD FINANCIERA DE OBJETO MÚLTIPLE (SOFOM) Proyecto: Cooperación Técnica ATN/ME-9118-ME Apoyo a Intermediarios Financieros Rurales México, Enero 2010
  • 2.
    MANUAL DE CRÉDITO SOCIEDADFINANCIERA DE OBJETO MÚLTIPLE ÍNDICE DE CONTENIDO Elaborado por: SIC DESARROLLO Aprobado por: Vigencia: Indefinido Actualización: Julio 2011 Página 2 de 139 V - Ene./10 ÍNDICE DE CONTENIDO Página Capítulo I: Políticas de Crédito 1. OBJETIVOS GENERALES .......................................................................................... 7 2. OBJETIVOS ESPECÍFICOS ........................................................................................ 7 3. MARCO LEGAL..................................................................................................... 9 4. APROBACIÓN, DIVULGACIÓN Y ACTUALIZACIÓN .............................................................. 9 5. ORIGEN Y APLICACIÓN DE LOS RECURSOS .................................................................. 10 6. CALCE FINANCIERO............................................................................................. 10 7. LA CONCENTRACIÓN DE RIESGOS ............................................................................ 10 8. ACTIVIDADES NO FINANCIABLES.............................................................................. 11 9. DESCENTRALIZACIÓN........................................................................................... 11 10. MONEDA DE LOS CRÉDITOS ................................................................................... 12 11. SUJETOS DE CRÉDITO.......................................................................................... 12 12. GENERO.......................................................................................................... 13 13. LÍMITE DE CRÉDITOS........................................................................................... 13 14. AVALES .......................................................................................................... 13 15. GARANTÍA LÍQUIDA DE LOS PRÉSTAMOS.................................................................... 14 16. PUBLICACIONES................................................................................................. 14 17. PAGARÉS......................................................................................................... 14 18. LÍMITES INDIVIDUALES Y GLOBALES DEL CRÉDITO......................................................... 14 19. DOCUMENTOS BÁSICOS PARA LA FORMALIZACIÓN DE UNA SOLICITUD .................................. 14 20. ACTUALIZACIÓN DE INFORMACIÓN SOBRE LOS ACREDITADOS............................................ 14 21. CLASIFICACIÓN DE LOS ACREDITADOS SEGÚN LA SOCIEDAD FINANCIERA DE OBJETO MÚLTIPLE.... 15 22. CLASIFICACIÓN DE LOS CRÉDITOS SEGÚN LA CNBV ...................................................... 15 23. CLASIFICACIÓN DE LOS ACREDITADOS SEGÚN LAS ZONAS GEOGRÁFICAS .............................. 16 24. CLASIFICACIÓN DE LOS CRÉDITOS, SEGÚN LA ANTIGÜEDAD Y LA PUNTUALIDAD....................... 17 25. CLASIFICACIÓN DE LOS CRÉDITOS SEGÚN EL DESTINO.................................................... 18 26. CLASIFICACIÓN CONTABLE DE LOS CRÉDITOS............................................................... 19 27. CLASIFICACIÓN DE LAS ACTIVIDADES DE LOS PEQUEÑOS Y MEDIANOS PRODUCTORES RURALES ... 20 28. PLAZOS DE FINANCIAMIENTO ................................................................................. 20 29. FRECUENCIAS DE PAGO ........................................................................................ 21 30. MONTOS DE FINANCIAMIENTO ................................................................................ 21 31. GARANTÍAS ...................................................................................................... 22 32. TASAS DE INTERÉS, GASTOS Y SEGUROS ................................................................... 25 33. INTERESES MORATORIOS Y CARGOS ......................................................................... 28 34. FILOSOFÍA Y TECNOLOGÍA CREDITICIA ...................................................................... 29 35. CAPTACIÓN DE ACREDITADOS................................................................................. 29 36. CONOCIMIENTO DE LOS ACREDITADOS ...................................................................... 31 37. PROCESO DE ANÁLISIS PARA EL OTORGAMIENTO DE CRÉDITOS.......................................... 31 38. LA PROPUESTA DE FINANCIAMIENTO ........................................................................ 33 39. LOS COMITÉS DE CRÉDITO .................................................................................... 34 40. DESEMBOLSO DE LOS CRÉDITOS ............................................................................. 36 41. VENCIMIENTO DE LOS CRÉDITOS ............................................................................. 37 42. PREPAGOS PARA CANCELACIONES ............................................................................ 37 43. SISTEMA DE CALIFICACIÓN DE CLIENTES.................................................................... 37 44. ZONIFICACIÓN DE LA CARTERA ............................................................................... 38 45. ZONAS DE ALTO RIESGO ...................................................................................... 39 46. REVERSIÓN DE OPERACIONES................................................................................. 39 47. GESTIÓN DE RECUPERACIÓN, SEGUIMIENTO Y CONTROL DE CRÉDITOS ATRASADOS. ................ 39 48. EL COMITÉ DE MORA ........................................................................................... 40
  • 3.
    MANUAL DE CRÉDITO SOCIEDADFINANCIERA DE OBJETO MÚLTIPLE ÍNDICE DE CONTENIDO Elaborado por: SIC DESARROLLO Aprobado por: Vigencia: Indefinido Actualización: Julio 2011 Página 3 de 139 V - Ene./10 49. GESTIÓN DE RECUPERACIÓN, SEGUIMIENTO Y CONTROL A TRAVÉS DEL PERSONAL DE RECUPERACIÓN Y GERENTES DE SUCURSALES ................................................................................. 40 50. MECANISMOS DE NEGOCIACIÓN .............................................................................. 42 51. BIENES ADJUDICADOS ENTREGADOS VOLUNTARIAMENTE O POR PROCESO JUDICIAL.................. 45 52. CONSTITUCIÓN DE PROVISIONES............................................................................. 46 53. CASTIGO DE CARTERA ......................................................................................... 47 54. POLÍTICAS PARTICULARES PARA PRODUCTOS CREDITICIOS............................................... 47 Capítulo II: Procedimientos Crediticios 1. OBJETIVO ........................................................................................................ 49 2. PROMOCIÓN DEL CRÉDITO..................................................................................... 50 3. CONSULTA EN LAS SOCIEDADES DE INFORMACIÓN CREDITICIA .......................................... 55 4. CONTROL DE LAS PRE SOLICITUDES ......................................................................... 58 5. VISITA DE EVALUACIÓN AL SOLICITANTE.................................................................... 61 6. COMITÉ DE CRÉDITO ........................................................................................... 65 7. FORMALIZACIÓN Y DESEMBOLSO DEL CRÉDITO............................................................. 69 8. PROCEDIMIENTO DE RECUPERACIÓN ......................................................................... 74 Capítulo III: Reglamento de Crédito por Producto 1. CRÉDITO PARA CAPITAL DE TRABAJO ........................................................................ 84 2. CRÉDITO PARA LA COMPRA DE ACTIVOS FIJOS O REFACCIONARIO....................................... 86 3. CRÉDITO ESTACIONAL O PARALELO .......................................................................... 89 4. CRÉDITO AUTOMÁTICO O LÍNEA DE CRÉDITO ............................................................... 92 5. CRÉDITO PARA CONSTRUCCIÓN, AMPLIACIÓN O REFACCIÓN DE VIVIENDA ............................. 94 6. DESCUENTO DE DOCUMENTOS ................................................................................ 96 7. CRÉDITO HABILITACIÓN O AVÍO .............................................................................. 98 8. ARRENDAMIENTO FINANCIERO .............................................................................. 101 9. BANCOS COMUNALES......................................................................................... 103 10. CRÉDITO DE CONSUMO ...................................................................................... 106 11. GRUPOS SOLIDARIOS ........................................................................................ 108 Anexos ANEXO N° 1: GLOSARIO DE TÉRMINOS .......................................................................... 111 ANEXO N° 2: DOCUMENTOS BÁSICOS PARA LA FORMALIZACIÓN DE LAS SOLICITUDES DE CRÉDITO .... 120 ANEXO N° 3: RECOMENDACIONES PARA LA CONSTITUCIÓN DE GARANTÍAS................................. 122 ANEXO N° 4: TABLA DE GARANTÍAS Y COBERTURA DE LOS PRÉSTAMOS..................................... 124 ANEXO N° 5: NIVELES DE APROBACIÓN ......................................................................... 126 ANEXO N° 6: LISTA DE VERIFICACIÓN DE DOCUMENTOS ...................................................... 127 ANEXO N° 7: MODELO BÁSICO DE CARTAS DE RECLAMO ...................................................... 128 ANEXO N° 8: MODELO DE ACTA DE COMPROMISO DE PAGO .................................................. 130 ANEXO N° 9: MODELO ENTREGA VOLUNTARIA DE BIENES (PARA ACREDITADOS EN MORA) ............. 131 ANEXO N° 10: SEGUIMIENTO DE ACREDITADOS CON PROBLEMA DE PAGO ................................... 132 ANEXO N° 11: MODELO DE SOLICITUD DE REFINANCIAMIENTO................................................ 133 ANEXO N° 12: TRASPASO DE ACREDITADOS ATRASADOS A GESTIÓN JUDICIAL ............................. 134 ANEXO N° 13: MODELO ACTA DE COMITÉ DE CRÉDITO E INSTRUCTIVO DE UTILIZACIÓN .................. 135 ANEXO N° 14: ORDENAMIENTO DE LOS DOCUMENTOS Y FORMULARIOS EN EL EXPEDIENTE................ 136 ANEXO N° 15: GASTOS DE COBRANZA (LA TASA DE INTERÉS MORATORIO SE COBRARÁ EN FUNCIÓN DE LAS DISPOSICIONES LEGALES VIGENTES) ........................................................ 137 ANEXO N° 16: FORMATO DE SOLICITUD DE CRÉDITO ........................................................... 138 ANEXO N°17: TASAS DE INTERÉS ACTIVAS……………………………………………….………………………….……… 138
  • 4.
    MANUAL DE CRÉDITO SOCIEDADFINANCIERA DE OBJETO MÚLTIPLE INTRODUCCIÓN Elaborado por: SIC DESARROLLO Aprobado por: Vigencia: Indefinido Actualización: Julio 2011 Página 4 de 139 V - Ene./10 Glosario de Abreviaturas SOFOM: Sociedad Financiera de Objeto Múltiple SOFON E.R.: Sociedad Financiera de Objeto Múltiple Entidad Regulada SOFOM E.N.R: Sociedad Financiera de Objeto Múltiple Entidad No Regulada SHCP: Secretaría de Hacienda y Crédito Público LGOAAC: Ley General de Organizaciones y Actividades Auxiliares del Crédito CNBV: Comisión Nacional Bancaria y de Valores LGTOC: Ley General de Títulos y Operaciones de Crédito LGSM: Ley General de Sociedades Mercantiles IFR: Intermediarios Financieros Rurales CPP: Costo Porcentual Promedio de Captación CETES: Certificados de la Tesorería de la Federación TIIE: Tasa de Interés Interbancaria de Equilibrio UDI: Unidad de Inversión CAT: Costo Anual Total de Financiamiento RPPyC: Registro Público de la Propiedad y de Comercio
  • 5.
    MANUAL DE CRÉDITO SOCIEDADFINANCIERA DE OBJETO MÚLTIPLE INTRODUCCIÓN Elaborado por: SIC DESARROLLO Aprobado por: Vigencia: Indefinido Actualización: Julio 2011 Página 5 de 139 V - Ene./10 Introducción Considerando la importancia de contar con un Manual de Políticas, Procedimientos y Reglamento de Productos Crediticios que proporcione información adecuada para la toma de decisiones de los funcionarios responsables a los diferentes niveles de la organización, se ha desarrollado el presente documento respetando los siguientes factores: • La visión, misión, filosofía, políticas, procedimientos, normas, estrategias, objetivos y/o reglamentos vigentes. • Las estructuras organizacionales necesarias para el desarrollo de la actividad. • El grado de autonomía y de coordinación requeridos para el adecuado desenvolvimiento de los productos. • Los mecanismos de control que deberán ser utilizados. • Los procesos crediticios. El presente Manual General de Crédito norma las políticas, los procedimientos técnicos, de operaciones y legales, requisitos, garantías, mecanismos y niveles de aprobación para el otorgamiento de créditos de las Instituciones Financieras Rurales de Crédito, alcanzando su aplicación a todos los directivos y empleados de la institución que tengan participación y responsabilidad en el otorgamiento y recuperación de créditos. Para una mejor comprensión se lo ha divido el documento en tres capítulos, a saber: Capítulo I: Políticas de Crédito. Son principios generales de crédito a los que debemos ceñirnos a fin de disponer de una cartera que satisfaga los requisitos de seguridad, liquidez, riesgo y rentabilidad. Capítulo II: Procedimientos Crediticios. Es la descripción de los pasos básicos que se deberán seguir para el otorgamiento de un crédito, desde el inicio de la relación con el solicitante. La descripción de los pasos se realiza en forma correlativa y atendiendo a las diferentes etapas que se deberán seguir, tiempos invertidos y responsables de cada una de ellas. Capítulo III: Reglamento de Crédito por Producto. Es la descripción detallada de los productos comercializados por la Sociedad Financiera de Objeto Múltiple, conteniendo una definición del grupo meta para el cual está diseñado el producto, requisitos básicos para acceder al mismo, destino del crédito, moneda en la cual podrá ser desembolsado, montos, plazos, tasa de interés aplicada, tipo de amortización disponible y garantías requeridas. El presente Manual es aprobado en Sesión de Consejo de Administración y materializado por acto resolutivo de la Presidencia del Consejo de Administración. Será modificado o reestructurado cuando el Consejo de Administración fije una nueva política crediticia, cuando los Comités eleven nuevas propuestas o las normas legales establezcan un nuevo mecanismo de gestión de créditos. En el Manual de Políticas se establecen los términos y condiciones aplicables en general a todos los productos crediticios; cualquier excepción a las Políticas Generales, será expresamente indicada en el Reglamento de Crédito de cada producto. Si alguna disposición indicada en los Reglamentos de Crédito no guardare consonancia con las indicadas en el Manual de Políticas, prevalecerá lo establecido en el Manual de Políticas.
  • 6.
    MANUAL DE CRÉDITO SOCIEDADFINANCIERA DE OBJETO MÚLTIPLE CAP. I: POLÍTICAS DE CRÉDITO Elaborado por: SIC DESARROLLO Aprobado por: Vigencia: Indefinido Actualización: Julio 2011 Página 6 de 139 V - Ene./10 CAPÍTULO I: POLÍTICAS DE CRÉDITO
  • 7.
    MANUAL DE CRÉDITO SOCIEDADFINANCIERA DE OBJETO MÚLTIPLE CAP. I: POLÍTICAS DE CRÉDITO Elaborado por: SIC DESARROLLO Aprobado por: Vigencia: Indefinido Actualización: Julio 2011 Página 7 de 139 V - Ene./10 1. Objetivos Generales La definición de las Políticas Generales de Crédito constituyen los lineamientos centrales para la adecuada administración de la cartera activa y su objetivo principal es alcanzar la estandarización de los criterios rectores de la actividad crediticia, así como de los procesos y procedimientos operacionales del área de créditos. Además, se pretende comunicar la estructura organizacional, las funciones, y las normas en vigencia, de forma que todos los funcionarios de la organización estén en conocimiento de la información y documentación necesaria en el momento de tomar decisiones. El objetivo del presente Manual es establecer las normas y lineamientos correspondientes para la ejecución de las operaciones crediticias en sus diversos productos, que realicen las Sociedades Financieras de Objeto Múltiple, instruyendo al personal sobre aspectos fundamentales como objetivos, funciones, relaciones, políticas, procedimientos y normas establecidas. Se apunta a que la entidad cuente con una clara orientación en la aplicación de los fondos recibidos de sus financiadores y accionistas, en operaciones sanas y líquidas y dirigidas a los segmentos meta de la Sociedad Financiera de Objeto Múltiple. El Manual permite precisar las funciones y relaciones de cada persona involucrada en las actividades crediticias para deslindar responsabilidades, evitar duplicidad de trabajos y detectar omisiones. Al contar con una adecuada definición de responsabilidades, se puede lograr una correcta ejecución de las labores asignadas y propiciar la uniformidad en los procesos de trabajo. Con el Manual se podrá contar con una política coherente, claramente explícita y escrita que sea complemento de la planificación estratégica definida a través de metas, objetivos y presupuestos, a fin de aumentar el valor del patrimonio en beneficio de todos los funcionarios, inversionistas y accionistas de la Institución. Este documento constituye un elemento vital para todas las áreas involucradas en el proceso crediticio, en cada una de sus instancias, lo que no implica el sometimiento constante a disposiciones rígidas. La política se establecerá en sus factores básicos, pero será examinada constantemente a la luz de las cambiantes circunstancias. Se busca establecer lineamientos específicos a ser aplicados para los productos crediticios, que, además, contribuyan a diferenciar los tipos de segmentos que atenderá la institución y satisfacer todas sus necesidades, por tanto, el Manual de Políticas debe servir como medio de integración y orientación al personal de reciente ingreso facilitando su incorporación a las distintas funciones operacionales. Con una política descriptiva, se hacen más fáciles las decisiones de aprobación o rechazo de las operaciones, las solicitudes pueden ser resueltas con mayor celeridad, haciendo innecesario el estudio de aquellas operaciones que no se adapten a las condiciones generales mínimas exigidas. 2. Objetivos Específicos 2.1. Aplicar criterios homogéneos en la Sociedad Financiera de Objeto Múltiple para el otorgamiento de créditos. 2.2. Establecer los lineamientos crediticios a ser aplicados por el personal de la institución involucrado en los procesos de créditos. 2.3. El Manual de Políticas, el Manual de Procedimientos y los Reglamentos pormenorizados, facilitarán el control de las gestiones crediticias y el cumplimiento de
  • 8.
    MANUAL DE CRÉDITO SOCIEDADFINANCIERA DE OBJETO MÚLTIPLE CAP. I: POLÍTICAS DE CRÉDITO Elaborado por: SIC DESARROLLO Aprobado por: Vigencia: Indefinido Actualización: Julio 2011 Página 8 de 139 V - Ene./10 las normas establecidas, para así poder introducir las acciones correctivas o de mejora continua. 2.4. Establecer los mecanismos de gestión de créditos, límites, constitución de garantías, evaluación, y niveles de aprobación para créditos que se otorga a los solicitantes, precisando sus derechos y obligaciones como sujetos de crédito así como de los avales. 2.5. Establecer los medios de recuperación de los créditos otorgados con los menores costos posibles para las SOFOM. 2.6. Crear los mecanismos de devolución oportuna de los créditos. 2.7. Promover el otorgamiento de los créditos estableciendo mecanismos que faciliten los mismos. 2.8. Minimizar los riesgos en el otorgamiento de créditos y facilitar las recuperaciones. 2.9. Orientar a dirigentes y trabajadores en materia crediticia. 2.10. Basar el otorgamiento crediticio en la evaluación individual de cada solicitante, realizada por personal competente de la Institución. 2.11. Basar el proceso de recuperación de la cartera morosa a través de un sistema definido de normas de acciones a seguir y persona responsable de su ejecución. 2.12. Evaluar la capacidad de pago de los solicitantes realizando visitas de evaluación, considerando para esta evaluación el conjunto de sus propiedades, ingresos y egresos, así como su endeudamiento en el sistema financiero, bancario y cualquier otra obligación pendiente de pago, pensando en satisfacer todas sus necesidades financieras y consiguiendo la fidelización del solicitante con la Sociedad Financiera de Objeto Múltiple. 2.13. Mantener el equilibrio entre: la necesidad, la capacidad de pago, las garantías, la solvencia moral del solicitante, las políticas crediticias de la Sociedad Financiera de Objeto Múltiple y el reglamento de crédito de cada producto. 2.14. Orientar el crédito hacia el financiamiento de actividades productivas, desalentando la especulación y favoreciendo la inversión, producción, comercialización y consumo de bienes y servicios requeridos por el mercado. 2.15. Lograr una adecuada distribución de los préstamos, atomizando los riesgos, por solicitante, por sectores económicos y por áreas geográficas. 2.16. Contribuir a la fijación de tasas de interés para las operaciones activas, que permitan obtener una tasa de rentabilidad positiva en términos reales considerando condiciones competitivas de mercado y las regulaciones que enmarcan el contexto legal de la Sociedad Financiera de Objeto Múltiple. 2.17. Optimizar los mecanismos de administración, seguimiento y control de los créditos otorgados, siendo proactivos ante posibles situaciones de falta de pago por parte de los acreditados. 2.18. Generar provisiones para créditos de dudoso cobro, adecuadas para la cobertura de las posibles pérdidas por incobrabilidad. 2.19. Establecer un adecuado sistema de cobertura de los créditos, con garantías reales o no, que puedan servir como alternativa de pago y como elemento de presión sicológica ante situaciones de falta de pago. 2.20. Conocer a todos los solicitantes, las características de sus actividades económicas, del entorno comercial, laboral y personal en que se desenvuelven para poder atenderles adecuadamente en todas sus necesidades financieras.
  • 9.
    MANUAL DE CRÉDITO SOCIEDADFINANCIERA DE OBJETO MÚLTIPLE CAP. I: POLÍTICAS DE CRÉDITO Elaborado por: SIC DESARROLLO Aprobado por: Vigencia: Indefinido Actualización: Julio 2011 Página 9 de 139 V - Ene./10 3. Marco Legal Todas las disposiciones establecidas en el presente Manual de Políticas, Manual de Procedimientos y Reglamentos de Productos Crediticios se han elaborado considerando los aspectos legales según: 1. Ley General de Organizaciones y Actividades Auxiliares del Crédito. 2. Ley General de Títulos y Operaciones de Crédito. 3. Ley de Instituciones de Crédito. 4. Ley para la Transparencia y Ordenamiento de los Servicios Financieros. 5. Ley de Transparencia y de Fomento a la Competencia en el Crédito Garantizado. 6. Ley de Protección y Defensa al Usuario de Servicios Financieros. 7. Código de Comercio. 8. Código Civil Federal. 9. Código Civil de los Estados donde la SOFOM tenga presencia. 10. Código de Procedimientos Civiles Local de esos Estados y El Federal. 11. Código Fiscal de la Federación. 12. CIRCULAR 13/2007 relativa a las “Disposiciones de Carácter General a que hace referencia el artículo 10 de la Ley para la Transparencia y Ordenamiento de los Servicios Financieros para limitar el cobro de intereses por adelantado”, emitida por Banco de México el 30 de noviembre de 2007. 13. CIRCULAR 21/2009 relativa a las “Disposiciones de Carácter General que establecen la metodología de cálculo, fórmula, componentes y supuestos del Costo Anual Total (CAT)”, emitida por Banco de México el 03 de septiembre de 2009. 14. “DISPOSICIONES de carácter general a que se refieren los artículos 11, 12 y 13 de la Ley para la Transparencia y Ordenamiento de los Servicios Financieros aplicables a los contratos de adhesión, publicidad, estados de cuenta y comprobantes de operación de las sociedades financieras de objeto múltiple no reguladas”, emitidas por CONDUSEF y publicadas en el Diario Oficial de la Federación el 21 de diciembre de 2007. 15. Disposiciones de Carácter General a que se refiere el Artículo 95 Bis de la Ley General de Organizaciones y Actividades Auxiliares del Crédito relativas a la Prevención de Operaciones ilícitas. 16. Acta Constitutiva y sus Poderes. Para SOFOM E. R. Ley de la Comisión Nacional Bancaria y de Valores Disposiciones de Carácter General emitidas por la C.N.B.V. 4. Aprobación, Divulgación y Actualización El presente Manual deberá ser aprobado por el Consejo de Administración y, en caso de presentarse la necesidad de insertar modificaciones sustanciales, éstas podrán ser sugeridas
  • 10.
    MANUAL DE CRÉDITO SOCIEDADFINANCIERA DE OBJETO MÚLTIPLE CAP. I: POLÍTICAS DE CRÉDITO Elaborado por: SIC DESARROLLO Aprobado por: Vigencia: Indefinido Actualización: Julio 2011 Página 10 de 139 V - Ene./10 por la Gerencia. La Gerencia, en coordinación con el área de Crédito, Finanzas y de Recursos Humanos de la entidad, dará a conocer al Consejo de Administración las modificaciones necesarias. 5. Origen y Aplicación de los Recursos 5.1. Del Origen Los recursos captados por la Sociedad Financiera de Objeto Múltiple para atender a la demanda crediticia podrán obtenerlos de la banca (de desarrollo, comercial, nacional o internacional) y del mercado de valores, y utiliza esos recursos para dar financiamiento (crédito, arrendamiento y factoraje). Por lo tanto, el mercado de fondeo de una SOFOM es un mercado sofisticado que tiene departamentos o áreas especializadas para evaluar la rentabilidad de los negocios y medir riesgos. Por razones de control y ordenamiento de la cartera de crédito y con la finalidad de contar con suficiente información para realizar el seguimiento y análisis de costos, las operaciones también se codificarán según el origen de los fondos, atendiendo a las características particulares de cada fondo. 5.2. De la Aplicación Los recursos serán colocados en el mercado, atendiendo a las reglamentaciones emanadas de los órganos regulatorios competentes contemplando lo establecido en la Ley General de Organizaciones y Actividades Auxiliares del Crédito, a la política de concesión de créditos de la Sociedad Financiera de Objeto Múltiple y a las condiciones y parámetros establecidos por los proveedores de recursos. Las SOFOM pueden hacer esta intermediación con mayor libertad, sin restricciones para otorgar crédito a un sector (objeto) específico, predefinido y autorizado por las autoridades financieras, para la concesión de productos de corto, mediano y largo plazo, orientado a diferentes sectores y regiones, para que la SOFOM diversifique su cartera y disminuya su exposición al riesgo. Para la adecuada colocación de los fondos, se considerarán también las condiciones de mercado, la oferta de la competencia, se analizarán las necesidades de los solicitantes y los criterios fundamentales de rentabilidad y sostenibilidad institucional. 6. Calce Financiero A los efectos de mantener un adecuado equilibrio entre las colocaciones y la captación de recursos, se llevará un control permanente del calce financiero atendiendo a los plazos de otorgamiento y vencimientos de las inversiones. 7. La Concentración de Riesgos Para cuantificar el monto de riesgo de un acreditado, se considerará el valor total de su deuda, compuesto por el monto del capital prestado más los intereses devengados y, en caso de que los hubiera, se sumarán en los mismos términos, los créditos otorgados a otras personas en los cuales el acreditado de referencia, sea aval de dichas operaciones o se encuentre vinculado a las mismas.
  • 11.
    MANUAL DE CRÉDITO SOCIEDADFINANCIERA DE OBJETO MÚLTIPLE CAP. I: POLÍTICAS DE CRÉDITO Elaborado por: SIC DESARROLLO Aprobado por: Vigencia: Indefinido Actualización: Julio 2011 Página 11 de 139 V - Ene./10 Es parte de la filosofía crediticia aplicada para atender al segmento de mercado, disminuir el riesgo crediticio, diversificando la cartera en montos y número de acreditados, de tal modo que asimile con facilidad los casos en mora y mantenga maniobrable el riesgo crediticio. Por las características del segmento, no deberá concentrarse la cartera en zonas pobladas por personas de extrema pobreza donde la recuperación forzosa en caso de morosidad, ocasione pérdida de imagen institucional. También, se tratará de evitar concentrar créditos en grupos familiares o deudores vinculados, ya que los problemas económicos de un miembro de la familia, generalmente afecta a los demás. Con la diversificación de la cartera se produce el subvencionamiento horizontal, es decir, que créditos de montos mayores correctamente evaluados, deberían equilibrar los costos de administración y evaluación de los créditos de montos menores, lo cual puede reducirse con una política de precios diferenciada. La diversificación de la cartera debe evitar que la calidad de la misma esté determinada por la prosperidad o el fracaso de ciertos sectores económicos o actividades. En aspectos relacionados al importe total del pasivo de la entidad, se aplicará lo establecido en la legislación vigente (Ley General de Organizaciones y Actividades Auxiliares del Crédito). Igualmente, se aplicará lo establecido en la legislación vigente y los límites por fuentes de fondeo para el establecimiento de los montos máximos que se podrá otorgar a una persona física o moral. 8. Actividades no Financiables Adicionalmente a las operaciones prohibidas para las Sociedades Financieras de Objeto Múltiple establecidas en el Art. 87-Ñ de la Ley General de Organizaciones y Actividades Auxiliares del Crédito, constituyen solicitudes de crédito no aceptables aquellas destinadas a:  Financiar actividades que sean o se presuman de índole delictivo y que en el plano legal impliquen una acción penal.  Financiar actividades que riñan con la moral y las buenas costumbres.  Financiar actividades que produzcan un fuerte impacto en perjuicio del medio ambiente.  Actividades políticas, como ser campañas de personas o partidos políticos, entre otros.  Ambulantes o personas que no cuenten con un lugar fijo de residencia.  Fabricación y comercialización de armas o explosivos.  Juegos de azar, casinos entre otros.  Otras actividades o giros a determinar por el Área de Crédito. 9. Descentralización Se adoptará una política de descentralización de decisiones en muchos de los procesos crediticios como aprobaciones, desembolsos, recuperación, descuento de gastos a los acreditados atrasados, etc., conforme a las disposiciones que para el efecto emita el Consejo de Administración de la Sociedad Financiera de Objeto Múltiple, con la finalidad de imprimir la dinámica necesaria para la atención oportuna a sus acreditados. En esta determinación, también se considera la importante cobertura geográfica que abarcará el servicio de crédito,
  • 12.
    MANUAL DE CRÉDITO SOCIEDADFINANCIERA DE OBJETO MÚLTIPLE CAP. I: POLÍTICAS DE CRÉDITO Elaborado por: SIC DESARROLLO Aprobado por: Vigencia: Indefinido Actualización: Julio 2011 Página 12 de 139 V - Ene./10 la cual conlleva a descentralizar responsabilidades, a fin de actuar oportunamente. Para asegurar el éxito de esta descentralización, también se deberá reforzar el control en todos los procesos crediticios. 10. Moneda de los Créditos 10.1. Moneda de Desembolso Se podrán desembolsar créditos tanto en Pesos Mexicanos como en Dólares Americanos, adecuándose para el efecto, los procedimientos y reglamentos crediticios necesarios. Cualquiera sea la moneda seleccionada por el acreditado para recibir el préstamo, el cronograma de pagos se elaborará según las tablas de liquidación habilitadas de acuerdo con el tipo de producto crediticio seleccionado. 10.2. Moneda de Reembolso Los acreditados deberán abonar la cuota en la moneda en que recibió el crédito. 11. Sujetos de Crédito Son sujetos de crédito de la Sociedad Financiera de Objeto Múltiple las personas físicas o morales, hombres o mujeres que sean trabajadores (ras) asalariados (as) o propietarias de negocios, independientes (empresarios o empresas y/o profesionistas independientes1 ), formales o informales que dirijan y/o realicen una o varias actividades económicas en el rubro de comercio, servicios, industria y/o producción, agricultura y/o ganadería, pesca, etc., cuyo domicilio laboral o comercial esté dentro del área de cobertura geográfica de las sucursales, agencias u oficinas de atención de la Sociedad Financiera de Objeto Múltiple. Los requisitos básicos para ser sujetos de crédito o de elegibilidad son:  La edad de los solicitantes debe ser mínimo 18 y máximo 60 años.  No presentar antecedentes morosos (Sociedades de Información Crediticia) o judiciales dentro del sistema comercial, financiero y/o bancario, o tener finiquitadas las demandas por pago de deudas (el atraso deberá ser debidamente justificado y su origen de la falta de pago en fecha y forma causado por situaciones ajenas a la buena disposición de pago).  Ser persona capaz legalmente para firmar convenios y contratos. Excepcionalmente se otorgará préstamos a menores de edad, que desarrollan alguna actividad económica, con la representación de sus padres, apoderados o representantes legales, según el caso.  Tener el aporte necesario según reglamentación relacionada vigente.  Solicitud de préstamo según el formato de la Sociedad Financiera de Objeto Múltiple.  Copia de los documentos de identidad vigente del acreditado, cónyuge y/o conviviente y aval, cónyuge y/o conviviente.  Copia del último recibo de agua, luz y/o teléfono.  Pólizas de seguros, en caso se requiera.  Conformidad en la suscripción de los pagarés y contratos de formalización correspondientes. 1 Se incluye en la definición de profesionistas independientes, médico, odontólogos, abogados, contadores, etc.; que trabajen por cuenta propia brindando sus servicios.
  • 13.
    MANUAL DE CRÉDITO SOCIEDADFINANCIERA DE OBJETO MÚLTIPLE CAP. I: POLÍTICAS DE CRÉDITO Elaborado por: SIC DESARROLLO Aprobado por: Vigencia: Indefinido Actualización: Julio 2011 Página 13 de 139 V - Ene./10  Croquis del domicilio del solicitante y aval.  Acreditar domicilio en las ciudades donde la Sociedad Financiera de Objeto Múltiple tenga sus oficinas.  No podrán acceder a préstamos más de dos miembros de una misma familia, especialmente si se trata de padres e hijos que tengan un solo ingreso. 12. Género Considerar entre los principios institucionales la equidad de género, realizando acciones compensatorias para que hombres y mujeres tengan acceso equitativo a los servicios financieros, logrando así la igualdad de oportunidades para sus clientes. 13. Límite de Créditos Las operaciones de créditos se regirán por los límites de prudencia que establezca el Consejo de Administración. Un acreditado de la Sociedad Financiera de Objeto Múltiple puede tener tantos créditos como su capacidad de pago lo permita, sin exceder los siguientes límites (recomendados):  El 5% del patrimonio neto de la entidad al último cierre anual.  Un acreditado puede acceder hasta dos créditos simultáneamente siempre que tenga la capacidad de pago suficiente, su nivel de clasificación crediticia sea “Normal”, y que en un período de un año como mínimo mantenga dicha clasificación a nivel del sistema financiero.  Se podrá permitir que el acreditado obtenga préstamos, máximo hasta en tres (03) Entidades Financieras con calificación Normal, sin incluir a la Sociedad Financiera de Objeto Múltiple.  Lo mismo regirá para los avales.  Otros requisitos adicionales, serán establecidos, en función a las características particulares de cada producto crediticio. 14. Avales Cuando la capacidad de pago de un solicitante de crédito se considere incierta, se podrá solicitar la firma de un aval que responda por la obligación, en caso que el deudor principal, no lo haga. Los avales, deberán reunir los mismos requisitos básicos o de elegibilidad que los sujetos de crédito y su capacidad y voluntad de pago, serán analizadas de manera similar como para el caso del titular de crédito. El aval, no necesitará ser acreditado de la Sociedad Financiera de Objeto Múltiple, pero deberá contar con capacidad de pago y solvencia patrimonial suficiente para poder hacer frente, eventualmente a la obligación que está avalando, además de las obligaciones propias. Todo acreditado, firmará de preferencia, con su cónyuge (si es casado), o con su conviviente de hecho. Lo mismo se aplica para el caso de los avales; se omite la firma del cónyuge del aval si se trata de garantía personal (laboral). Al realizar el análisis de la capacidad de pago de los solicitantes, se considerarán el total de deudas vigentes (capital más intereses) tanto a nombre del solicitante como de su cónyuge o conviviente de hecho, en calidad de titulares o de avales.
  • 14.
    MANUAL DE CRÉDITO SOCIEDADFINANCIERA DE OBJETO MÚLTIPLE CAP. I: POLÍTICAS DE CRÉDITO Elaborado por: SIC DESARROLLO Aprobado por: Vigencia: Indefinido Actualización: Julio 2011 Página 14 de 139 V - Ene./10 15. Garantía Líquida de los Préstamos Cada Sociedad Financiera de Objeto Múltiple establecerá los mecanismos más adecuados para que los acreditados se mantengan al día con sus obligaciones. La garantía líquida dependerá del producto crediticio (para entidades que lo requieran). Para la obtención de créditos se toma en cuenta la regularidad y cumplimiento en las obligaciones con la Sociedad Financiera de Objeto Múltiple; sin embargo, lo determinante en el otorgamiento del crédito es la capacidad y voluntad de pago y las garantías. La garantía líquida necesaria para obtener un crédito podrá ser descontado del monto de crédito otorgado (para entidades que lo requieran). 16. Publicaciones Las Sociedades Financieras de Objeto Múltiple publicaran información sobre las tasas vigentes que se exhibirán en un lugar visible para el público en todas las oficinas, de acuerdo con las disposiciones legales sobre la materia. 17. Pagarés Las Sociedades Financieras de Objeto Múltiple respaldan sus operaciones de crédito con la suscripción de un pagaré (título valor). 18. Límites Individuales y Globales del Crédito Se contempla los siguientes límites: a. Los límites establecidos para personas físicas y morales, se fijarán de acuerdo a la política que fije el Consejo de Administración de conformidad con la solvencia moral y económica del solicitante, su información crediticia ante la SIC y según la fuente de fondeo en su caso. 19. Documentos Básicos para la Formalización de una Solicitud Todos los funcionarios responsables de la colocación de créditos, deberán cumplir con la presentación de, como mínimo, los documentos básicos establecidos en el Anexo N° 2 del presente Manual. Las solicitudes de crédito que carezcan de los documentos básicos completos y debidamente actualizados, no podrán ser presentadas en ningún Comité de Créditos. Es obligación de los Analistas de Crédito, cumplir con estos requerimientos y es obligación de todo el personal del Área de Créditos exigir el cumplimiento de la adecuada formalización. Los funcionarios de Auditoría Interna se encargarán de controlar el cumplimiento de esta política. 20. Actualización de Información sobre los Acreditados Se estima necesario realizar la actualización de la información sobre los acreditados por lo menos una vez al año. Se deberán actualizar todos los documentos básicos para la formalización de las solicitudes por cada operación crediticia.
  • 15.
    MANUAL DE CRÉDITO SOCIEDADFINANCIERA DE OBJETO MÚLTIPLE CAP. I: POLÍTICAS DE CRÉDITO Elaborado por: SIC DESARROLLO Aprobado por: Vigencia: Indefinido Actualización: Julio 2011 Página 15 de 139 V - Ene./10 Se podrá incrementar o disminuir la frecuencia de la actualización de algunos documentos, dependiendo del tipo de acreditado, del tipo de producto o según lo establezca el Consejo de Administración. 21. Clasificación de los Acreditados según la Sociedad Financiera de Objeto Múltiple2 La clasificación de los acreditados es de dos tipos. 21.1. Nuevos: Son aquellos que solicitan por primera vez un crédito, bajo cualquier modalidad, en la Sociedad Financiera de Objeto Múltiple. 21.2. Recurrentes: Son aquellos que tienen como mínimo un crédito cancelado en la Sociedad Financiera de Objeto Múltiple. 22. Clasificación de los Créditos Los acreditados se clasifican de acuerdo con lo estipulado por la Comisión Nacional Bancaria y de Valores para el caso de la SOFOM E.R. en los criterios relativos a los conceptos que integran los estados financieros “B-3 Cartera de Crédito”. EN el caso de la SOFOM E.N.R. se estará a lo dispuesto a lo que fije el Consejo de Administración en esta materia. 22.1. Cartera Vencida Compuesta por créditos cuyos acreditados son declarados en concurso mercantil, o bien, cuyo principal, intereses o ambos, no han sido liquidados en los términos pactados originalmente. El saldo insoluto de los créditos será registrado como cartera vencida cuando: 1. Se tenga conocimiento de que el acreditado es declarado en concurso mercantil, conforme a la Ley de Concursos Mercantiles, o 2. Sus amortizaciones no hayan sido liquidadas en su totalidad en los términos pactados originalmente, considerando al efecto lo siguiente: a) Si los adeudos consisten en créditos con pago único de principal e intereses al vencimiento y presentan 30 o más días de vencidos; b) Si los adeudos se refieren a créditos con pago único de principal al vencimiento y con pagos periódicos de intereses y presentan 90 o más días de vencido el pago de intereses respectivo o 30 o más días de vencido el principal; c) Si los adeudos consisten en créditos con pagos periódicos parciales de principal e intereses, con excepción de los créditos para vivienda, y presentan 90 o más días de vencidos; d) Si los adeudos consisten en créditos revolventes y presentan dos períodos mensuales de facturación o en su caso, 60 o más días de vencidos, o e) Si los adeudos se refieren a créditos para vivienda con pagos periódicos parciales de principal e intereses y presentan 90 o más días de vencidos. 2 En caso que la entidad utilice un criterio diferente de clasificación, en el presente numeral se detallará el mismo.
  • 16.
    MANUAL DE CRÉDITO SOCIEDADFINANCIERA DE OBJETO MÚLTIPLE CAP. I: POLÍTICAS DE CRÉDITO Elaborado por: SIC DESARROLLO Aprobado por: Vigencia: Indefinido Actualización: Julio 2011 Página 16 de 139 V - Ene./10 Los créditos renovados en los cuales el acreditado no liquide en tiempo los intereses devengados y el 25% del monto original del crédito de acuerdo con las condiciones pactadas en el contrato, serán considerados como vencidos en tanto no exista evidencia de pago sostenido”. 22.2. Cartera Vigente Representa todos aquellos créditos que están al corriente en sus pagos tanto de principal como de intereses, o que habiéndose reestructurado o renovado, cuentan con evidencia de pago sostenido. 22.3. Reestructurados Es aquella operación que se deriva de cualquiera de las siguientes situaciones: a. Ampliación de garantías que amparan el crédito de que se trate, o bien b. Modificaciones a las condiciones originales del crédito o al esquema de pagos, entre las cuales se encuentran: - Cambio de la tasa de interés establecida para el plazo remanente del crédito; - Cambio del plazo, o - Cambio de moneda o unidad de cuenta. 21.4. Renovación Es aquella operación en la que se prorroga el plazo de amortización al vencimiento del crédito, o bien, éste se liquida en cualquier momento con el producto proveniente de otro crédito contratada con la misma sociedad financiera de objeto limitado, en la que sea parte el mismo deudor u otra persona que por sus nexos patrimoniales constituyen riesgos comunes. 23. Clasificación de los Acreditados según las Zonas Geográficas3 23.1. Acreditados Rurales Se considerarán acreditados rurales, a aquellos acreditados que desarrollan su actividad generadora de ingresos en zonas que están muy alejadas de las ciudades o los centros poblados urbanos y que por lo tanto, quedan distantes del área de influencia de cada oficina de la Sociedad Financiera de Objeto Múltiple. Por lo general, las principales actividades económicas desarrolladas por el acreditado son agricultura y ganadería, sin descartar otras actividades, en calidad de dependientes o independientes. Es preciso reconocer que en el ámbito rural (según el INEGI, constituyen poblaciones rurales cuya densidad de habitantes no supera los 2,5004 ) existen acreditados que desarrollan diversas actividades económicas: agrícola, pecuaria, comercio, servicios, artesanía, industria y/o producción, e incluso pesca, pero por lo general, estos acreditados están estrechamente vinculados al sector agropecuario. 3 En caso de la entidad utilice un criterio diferente de clasificación, en el presente numeral se detallará el mismo. 4 Definición de población rural utilizado por el INEGI basado en criterios cuantitativos.
  • 17.
    MANUAL DE CRÉDITO SOCIEDADFINANCIERA DE OBJETO MÚLTIPLE CAP. I: POLÍTICAS DE CRÉDITO Elaborado por: SIC DESARROLLO Aprobado por: Vigencia: Indefinido Actualización: Julio 2011 Página 17 de 139 V - Ene./10 23.2. Acreditados Urbanos Se considerarán acreditados urbanos (según el INEGI, constituyen poblaciones urbanas aquellas cuya densidad de habitantes supera los 2,5005 ) todos aquellos que desarrollen su actividad generadora de ingresos en zonas urbanas correspondientes al área de influencia de cada oficina de la Sociedad Financiera de Objeto Múltiple. 24. Clasificación de los Créditos, según la Antigüedad y la Puntualidad6 24.1. Crédito Nuevo Son los créditos otorgados por primera vez a un acreditado, previo cumplimiento de los requisitos establecidos. 24.2. Recurrentes Son los créditos otorgados a socios que retornan para operar con la Sociedad Financiera de Objeto Múltiple, después de haber sido atendidos con una operación inicial, que cuentan con un buen historial crediticio y cumplen con los requisitos exigidos por la Sociedad Financiera de Objeto Múltiple. Se trata de la recurrencia simple de las operaciones, en ausencia de mora de capital e intereses, es decir, se realiza una nueva transacción comercial por la cual el acreditado se beneficia con un nuevo crédito, con sus características específicas de plazo, monto, etc. 24.3. Renovación de Créditos Se considera como operación renovada al crédito, cualquiera sea su modalidad, sujeto a la modificación de cuotas o la modificación del Plazo original. La posposición puede realizarse hasta dos (2) veces. Estas modificaciones obedecen a dificultades en la capacidad de pago del deudor y que implica necesariamente la formalización de una nueva operación con nueva documentación sustentatoria y un nuevo estudio de la capacidad y voluntad de pago del acreditado. Unidad encargada de la renovación y reestructuración de créditos Se deberá designar una unidad que se encargue del control y seguimiento de estas operaciones y trabajará de forma independiente de las unidades de negocios. Sus funciones podrán recaer sobre una dependencia existente, siempre que el personal encargado del otorgamiento del financiamiento original, se encargue de la evaluación y propuesta de la operación. Asimismo, corresponde al Consejo de Administración establecer las políticas de estas operaciones, debiendo, la referida unidad, reportar trimestralmente al Consejo de Administración u órgano equivalente, la información respecto a la evaluación de las operaciones analizadas en el ámbito de sus funciones. 5 Definición de población rural utilizado por la INEGI basado en criterios cuantitativos. 6 En caso que la entidad utilice un criterio diferente de clasificación, en el presente numeral se detallará el mismo.
  • 18.
    MANUAL DE CRÉDITO SOCIEDADFINANCIERA DE OBJETO MÚLTIPLE CAP. I: POLÍTICAS DE CRÉDITO Elaborado por: SIC DESARROLLO Aprobado por: Vigencia: Indefinido Actualización: Julio 2011 Página 18 de 139 V - Ene./10 25. Clasificación de los Créditos según el Destino7 La clasificación de los créditos considerando el destino de los mismos, será de mucha utilidad para definir los diferentes productos crediticios y establecer el plazo, el monto mínimo y máximo, los sujetos de crédito, el tipo de garantía solicitada, la moneda, etc. Según el destino del crédito se puede tener la siguiente clasificación. 25.1. (Se detallaran los créditos disponibles en la Sociedad Financiera de Objeto Múltiple). Ejemplo: Crédito para Capital de Trabajo Son créditos otorgados a personas físicas o morales destinados a satisfacer necesidades de efectivo en forma inmediata para la cobertura de eventualidades transitorias a corto plazo. 25.2. Crédito para la Compra de Activos Fijos o Refaccionario Son créditos otorgados a personas físicas o morales destinados al financiamiento para la inversión en bienes de uso para la actividad económica que desarrolle el solicitante. 25.3. Crédito Estacional o Paralelo Son créditos otorgados a personas físicas o morales, en paralelo a la operación principal, por lo general, para financiamiento de capital de trabajo en fechas especiales de mayor demanda e incremento de las ventas. Este tipo de crédito está destinado a acreditados que hayan operado en varias oportunidades y que mantengan una excelente conducta de pago con la Sociedad Financiera de Objeto Múltiple. 25.4. Crédito Automático o Línea de Crédito Son créditos otorgados a personas físicas o morales, que ya hayan operado con la Sociedad Financiera de Objeto Múltiple pagando puntualmente sus cuotas y que hayan cancelado sus créditos en el plazo previsto. Son créditos que se caracterizan por la rapidez en el trámite de otorgamiento a través de una atención más personalizada. 25.5. Crédito para Construcción, Ampliación o Refacción de Vivienda Son créditos destinados a la construcción, ampliación o remodelación de la vivienda familiar. Esta modalidad crediticia se caracteriza por la utilización de planes de pago adecuados al proyecto del solicitante considerando que el préstamo es una inversión que no tiene una rentabilidad medible a corto plazo y tampoco genera un ingreso adicional como consecuencia de la inversión. 25.6. Descuento de Documentos Son créditos otorgados a personas físicas o morales destinados al financiamiento para capital de trabajo, proporcionando al acreditado liquidez inmediata de sus operaciones a crédito. 7 En caso de que la Institución utilice un criterio diferente de clasificación, en el presente numeral se detallará el mismo.
  • 19.
    MANUAL DE CRÉDITO SOCIEDADFINANCIERA DE OBJETO MÚLTIPLE CAP. I: POLÍTICAS DE CRÉDITO Elaborado por: SIC DESARROLLO Aprobado por: Vigencia: Indefinido Actualización: Julio 2011 Página 19 de 139 V - Ene./10 25.7. Crédito Habilitación o Avío Son créditos otorgados a personas físicas o morales destinados al financiamiento para la inversión exclusiva en la actividad generadora de ingresos. 25.8. Arrendamiento Financiero Es un producto crediticio para personas físicas o morales que, a través de la celebración de un contrato de arriendo entre el acreditado (como arrendatario) y la Sociedad Financiera de Objeto Múltiple (como arrendador), se entrega el uso de un bien al arrendatario a cambio del pago de una monto fijo mensual en concepto de renta durante el tiempo de vigencia del contrato 25.9. Bancos Comunales Son organizaciones de crédito y promoción al ahorro, autogestionarios y con capacidad de autosostenibilidad, dirigidos a mujeres emprendedoras de niveles de subsistencia. Estas organizaciones tienen como mínimo 20-30 mujeres organizadas con negocios. Cada banco comunal es integrado por 10 a 25 socias cuyos créditos son desde 50 hasta 100 dólares, aproximadamente. 25.10. Grupos Solidarios Los grupos solidarios son una modalidad de crédito grupal, donde las personas que tienen negocio se juntan en grupos pequeños (de tres a seis personas) con la finalidad de obtener un crédito y avalarse o garantizarse mutuamente para la obtención de dicho préstamo. Estos empresarios presentan un nivel de desarrollo superior al típico cliente de los Bancos Comunales, pero relativamente inferior al del crédito individual. 26. Clasificación contable de los créditos 26.1. Créditos Vencidos o en Riesgo o Morosos Para considerar un crédito vencido en riesgo o moroso a partir del primer día de atraso en el pago de la cuota. También se consideran como créditos vencidos aquellos que por razones técnicas y legales no se les ha iniciado el proceso de cobranza judicial, siempre que estos montos sean iguales o menores a $ 4,000 o su equivalencia en moneda extranjera del Saldo Capital, para lo cual el Departamento de Cobranza y Recuperaciones informará a la Gerencia, cada fin de mes los créditos en tal situación. Esta información debe ser remitida conjuntamente con la información mensual solicitada por la CNBV, en el caso de la SOFOM E.R. 26.2. Créditos Judiciales Para considerar un crédito en cobranza judicial, se debe iniciar previamente las acciones judiciales pertinentes, adicionalmente se toma en cuenta para la presente categoría aquellos créditos cuyos montos sean iguales o menores a $ 4,000 a partir de los 90 días de atraso. 26.3. Créditos Castigados Se considera crédito apto para castigo aquel crédito cuyo saldo deudor no tiene probabilidad de recuperación y/o cuando acarrea mayores costos que beneficios su recuperación.
  • 20.
    MANUAL DE CRÉDITO SOCIEDADFINANCIERA DE OBJETO MÚLTIPLE CAP. I: POLÍTICAS DE CRÉDITO Elaborado por: SIC DESARROLLO Aprobado por: Vigencia: Indefinido Actualización: Julio 2011 Página 20 de 139 V - Ene./10 27. Clasificación de las Actividades de los Pequeños y Medianos Productores Rurales Considerando las consecuencias que acarrean el desarrollo de las actividades, para el ambiente natural, para la vecindad y para los servicios públicos, así como para la salud ocupacional de las personas relacionadas con la empresa, se ha procedido a clasificar las actividades de los Pequeños y Medianos Productores Rurales dentro de las siguientes categorías ambientales: Categoría 1 Actividades favorables para el medio ambiente, incluyendo aquellas que no causan afectos Ambientales y sociales indeseables. Categoría 2 Actividades con impactos ambientales potenciales neutros. Categoría 3 Actividades con impactos ambientales potenciales leves. Categoría 4 Actividades con impactos ambientales adversos o graves. En algunas actividades de los Pequeños y Medianos Productores Rurales clasificadas con categoría 3 y 4 los riesgos de impacto ambiental negativo pueden ser más intensos y su mitigación necesitará, además de capacitación, una decisión empresarial de imponer las prácticas más seguras. Considerando la clasificación socioeconómica de la población según la INEGI, igualmente se podrá clasificar dentro de las siguientes categorías: Nivel Ingreso Mínimo Ingreso Máximo A/B 85,000.00+ C+ 35,000.00 84,999.00 C 11,600.00 34,999.00 D+ 6,800.00 11,599.00 D 2,700.00 6,799.00 E 0.00 2,699.00 Fuente: Niveles Socioeconómicos AMAI, actualización 2005. 28. Plazos de Financiamiento Los plazos de financiamiento se determinarán atendiendo: a) Al resultado del análisis de la capacidad de pago del solicitante determinado en el flujo de ingresos y egresos y el riesgo del sector y de la actividad económica que se pretende financiar. b) Por cada Tipo de Crédito. c) Según el Destino del Crédito. d) A las características propias y específicas de cada negocio o actividad económica. e) Al nivel de endeudamiento del solicitante. f) Al tipo de garantía ofrecida. g) A la solicitud del acreditado. h) Las condiciones que ofrezca la competencia en el mercado.
  • 21.
    MANUAL DE CRÉDITO SOCIEDADFINANCIERA DE OBJETO MÚLTIPLE CAP. I: POLÍTICAS DE CRÉDITO Elaborado por: SIC DESARROLLO Aprobado por: Vigencia: Indefinido Actualización: Julio 2011 Página 21 de 139 V - Ene./10 Los plazos de financiamiento mínimos y máximos, serán determinados para cada tipo de crédito y se consignan en el Reglamento de Crédito específico para cada producto, que acompaña y forma parte del Manual de Crédito. 29. Frecuencias de Pago Las frecuencias de pago hacen relación a la periodicidad con la cual los acreditados realizan el pago de sus cuotas. Las frecuencias de pago podrán ser: mensuales, bimensuales, a término, etc. La frecuencia de pago para cada operación se determinará atendiendo a: a) Al resultado del análisis de la capacidad de pago del solicitante determinado en el flujo de ingresos y egresos y el riesgo del sector y de la actividad económica que se pretende financiar. b) Por cada Tipo de Crédito. c) Según el Destino del Crédito. d) A las características propias y específicas de cada negocio o actividad económica. e) Al nivel de endeudamiento del solicitante. f) Al tipo de garantía ofrecida. g) A la solicitud del acreditado. h) Las condiciones que ofrezca la competencia en el mercado. La frecuencia de pago será determinada para cada tipo de crédito y se consignan en el Reglamento de Crédito específico para cada producto, que acompaña y forma parte del presente Manual de Crédito. 30. Montos de Financiamiento Se aplicará una política prudencial en el establecimiento de los montos de financiamiento y se establecerán los límites se establecerán considerando: a) Al resultado del análisis de la capacidad de pago del solicitante determinado en el flujo de ingresos y egresos y el riesgo del sector y de la actividad económica que se pretende financiar. b) Por cada Tipo de Crédito. c) Según el Destino del Crédito. d) A las características propias y específicas de cada negocio o actividad económica. e) Al nivel de endeudamiento del solicitante. f) Al tipo de garantía ofrecida. g) A la solicitud del acreditado. h) Las condiciones que ofrezca la competencia en el mercado. Los montos máximos y mínimos serán determinados para cada tipo de crédito y se consignan en el Reglamento de Crédito específico para cada producto, que acompaña y forma parte del presente Manual de Crédito.
  • 22.
    MANUAL DE CRÉDITO SOCIEDADFINANCIERA DE OBJETO MÚLTIPLE CAP. I: POLÍTICAS DE CRÉDITO Elaborado por: SIC DESARROLLO Aprobado por: Vigencia: Indefinido Actualización: Julio 2011 Página 22 de 139 V - Ene./10 31. Garantías Las garantías son aquellas exigidas por un acreedor para asegurar el cumplimiento de una obligación; pueden ser personales o reales. Sólo en la medida en que sea posible cuestionar la recuperabilidad de un crédito, adquirirán importancia decisiva las garantías ya que la misma no altera el nivel de riesgo que lleva implícita la operación crediticia. Las garantías serán consideradas como complemento de la operación crediticia ya que la misma sólo tiene capacidad para incentivar al deudor a cumplir con las condiciones pactadas. La Sociedad Financiera de Objeto Múltiple establecerá el nivel de garantías solicitadas a los acreditados, en función al riesgo así como también, se regirá por lo establecido en el Art. 87-G de la Ley General de Organizaciones y Actividades Auxiliares del Crédito. Los requisitos y documentos para operar con los diferentes tipos de garantía, se describen en el Anexo N° 3. a. Garantía Personal o Quirografaria Se entiende por garantía personal, de una operación crediticia la obtenida a través de la firma del titular (con el conocimiento de su cónyuge) de la operación, en la solicitud de crédito. Esta garantía se puede utilizar para operaciones nuevas y renovaciones, de acuerdo con el monto solicitado según lo dispuesto por la Gerencia de Créditos de la Sociedad Financiera de Objeto Múltiple. b. Garantía de Aval Se entiende por garantía de aval, de una operación crediticia, la obtenida a través de la firma del titular de la operación más la firma de un aval con sus correspondientes cónyuges de ser posible, aunque no necesario, en la solicitud de crédito y en el título valor que respalda la operación: pagaré. Un aval podrá garantizar a más de un acreditado de crédito siempre y cuando su capacidad de pago lo permita y cumpla con los requisitos establecidos en el presente manual. Se deberá analizar su endeudamiento patrimonial. Un acreditado podrá ser aval de otro acreditado, si tiene capacidad de pago para asumir su deuda, más la(s) que garantiza, y que tanto el acreditado como el aval o codeudor mantenga(n) dentro en su historial de pagos una calificación Normal en el(os) crédito(s) vigente(s). En este caso se analizará su endeudamiento patrimonial, el cual no debe superar el parámetro establecido en el presente manual. Los avales deberán presentar igual o mejor situación económica-financiera que el titular de la obligación. Esta garantía se puede utilizar para operaciones nuevas y renovaciones, de acuerdo con el monto solicitado según lo dispuesto por la Gerencia de Créditos de la Sociedad Financiera de Objeto Múltiple. No podrán ser avales: Los Miembros del Consejo de Administración, Directores, Gerentes, funcionarios y/o trabajadores de la Sociedad Financiera de Objeto Múltiple.
  • 23.
    MANUAL DE CRÉDITO SOCIEDADFINANCIERA DE OBJETO MÚLTIPLE CAP. I: POLÍTICAS DE CRÉDITO Elaborado por: SIC DESARROLLO Aprobado por: Vigencia: Indefinido Actualización: Julio 2011 Página 23 de 139 V - Ene./10 Para determinar la capacidad de pago del aval, el Analista de Crédito deberá recabar información sobre la actividad generadora de ingresos así como la composición de los gastos. La capacidad de pago se evalúa bajo las mismas relaciones financieras que se calculan para el deudor principal. c. Garantía laboral con respaldo salarial Se entiende por garantía laboral con respaldo salarial, la obtenida a través de la firma del titular de la operación más la firma de un aval con sus correspondientes cónyuges de ser posible, aunque no necesario, en la solicitud de crédito y en el pagaré, con el respaldo del salario del aval. d. Garantía Prendaria Se entiende por Garantía Prendaria aquella mediante la cual se afecta un determinado bien mueble en respaldo del cumplimiento de cualquier obligación propia o de un tercero. Se aceptan como Garantía Prendaria toda clase de bienes utilizados para el desarrollo de la actividad generadora de ingresos o de uso personal como ser: maquinarias y equipos de trabajo, los vehículos automotores titulados y maquinarias industriales, propiedad del(os) deudor(es) o en su defecto del(os) avales(es). Sólo se aceptarán garantías prendarías a favor de la Sociedad Financiera de Objeto Múltiple en carácter de primera preferencia. El Analista de Crédito es responsable de constatar la existencia y el estado de los bienes presentados como garantía independientemente del monto del préstamo, previo a la constitución de la garantía. Cuando se trate de bienes de activos fijos de un solicitante o aval, la tasación de los bienes la realizará el Analista de Crédito, quien será responsable de la adecuada valorización. Cuando se trate de bienes de mayor valor como activos fijos industriales o inmuebles, la tasación será realizada por los funcionarios del área de Riesgos de la Sociedad Financiera de Objeto Múltiple o por un perito tasador debidamente autorizado. Se entiende que cualquiera sea el bien que se ofrezca en garantía, debe estar totalmente pagado. No se aceptarán bienes que hayan sido comprados a crédito y que todavía no se hayan pagado íntegramente. La vigencia y validez de la constitución de la garantía será por el plazo de la operación de crédito y deberá renovarse con una nueva operación independientemente que sea recurrente, renovación o reestructuración. Las garantías prendarías deberán ser tasadas nuevamente y verificada su existencia. Para la constitución de esta garantía, se deberá contar con la firma en la documentación respaldatoria, del titular y su cónyuge o conviviente, o del aval y su cónyuge o conviviente. Finalmente la garantía será inscripta en los registros públicos de la propiedad correspondientes, utilizando para ello, los formularios convenientes. e. Garantía Hipotecaria Se entiende por garantía hipotecaria el respaldo de operaciones crediticias por medio de bienes inmuebles, propiedad del deudor o en su defecto de un tercero, observando lo establecido en la Ley General de Organizaciones y Actividades Auxiliares del Crédito (Art.
  • 24.
    MANUAL DE CRÉDITO SOCIEDADFINANCIERA DE OBJETO MÚLTIPLE CAP. I: POLÍTICAS DE CRÉDITO Elaborado por: SIC DESARROLLO Aprobado por: Vigencia: Indefinido Actualización: Julio 2011 Página 24 de 139 V - Ene./10 87-G). Esta garantía se instrumenta a través de una escritura hipotecaria celebrada ante un notario público. La constitución de esta garantía, no implica el desprendimiento del bien por parte del deudor, pero sí otorga al acreedor, la Sociedad Financiera de Objeto Múltiple, los derechos de persecución, preferencia y venta judicial del bien hipotecado, en caso de incumplimiento del pago del crédito. Los bienes aceptados como garantía hipotecaria a favor de la Sociedad Financiera de Objeto Múltiple, deberán respaldar todas las deudas y obligaciones directas o indirectas existentes o futuras, asumidas por quien las afecte en garantía. Para la constitución de esta garantía, se deberá contar con la firma en la documentación respaldatoria del titular y su cónyuge o conviviente, o del aval y su cónyuge o conviviente. La valuación de los inmuebles propuestos en garantía, será efectuada por un experto valuador designado por la Sociedad Financiera de Objeto Múltiple. f. Depósitos Colaterales Se podrá tomar como garantía, los depósitos de ahorro a plazo fijo que los acreditados tengan en otras instituciones. g. Cobertura de Garantías Para establecer la cobertura de la garantía, se debe considerar el riesgo consolidado del acreditado, o del aval, dependiendo de quien ofrezca la garantía. La cobertura de garantías se establece en la tabla que figura en el Anexo N° 4. h. Valuación de las Garantías La valuación de garantías preferidas se basará en el valor neto de realización en el mercado, que se basa en un valor comercial de referencia, calculado a partir de una información confiable y siguiendo un criterio conservador producto de las condiciones vigentes del mercado; esta valuación no puede estimarse a partir de meras expectativas de mejoramiento de precios en el mercado o supuestos de carácter financiero relacionados con potenciales acreditados. La actualización en la valuación de garantías en la Sociedad Financiera de Objeto Múltiple se realiza cuando exista algún cambio que pudiera tener un impacto significativo en el valor neto de realización del bien. En los casos de bienes inmuebles que sean de materiales rústicos o mixtos, sólo se considera el valor neto de realización del terreno. Las garantías reales serán valuadas por un perito debidamente habilitado para tal efecto según leyes vigentes. Estos profesionistas serán previamente seleccionados por la Gerencia y Comités de Crédito, luego propuestos al Consejo de Administración para su aprobación, dentro de los tres primeros meses de cada año.
  • 25.
    MANUAL DE CRÉDITO SOCIEDADFINANCIERA DE OBJETO MÚLTIPLE CAP. I: POLÍTICAS DE CRÉDITO Elaborado por: SIC DESARROLLO Aprobado por: Vigencia: Indefinido Actualización: Julio 2011 Página 25 de 139 V - Ene./10 El plazo de actualización de las tasaciones de los bienes en garantía es de 2 años de la fecha de tasación inicial. Salvo que el Comité de Créditos considere conveniente solicitar una nueva tasación en un menor tiempo. Cuando las garantías sean sobre títulos valores, instrumentos financieros en general, éstos serán prendados a favor de la Institución Financiera, observándose las leyes sobre la materia. Las principales variables a considerar en sus valuaciones deben relacionarse con la solvencia y liquidez de la empresa emisora, la clasificación de estos instrumentos, como también con la cotización de mercado que tengan, de ser el caso. En caso que las empresas clasificadoras le asignen a los mencionados instrumentos distintas clasificaciones, la Sociedad Financiera de Objeto Múltiple, deberá considerar la menor clasificación. Para todos los casos la cobertura por acreditado incluye las obligaciones directas (como titular) y las que indirectamente asume (como aval), debe considerarse que la sumatoria de estas obligaciones, no suponen el monto señalado para cada tipo de garantía. 32. Tasas de Interés, Gastos y Seguros En las operaciones de crédito, arrendamiento financiero y factoraje financiero, las Sociedades Financieras de Objeto Múltiple deberán: I. Informar a sus clientes previamente sobre la contraprestación; monto de los pagos parciales, la forma y periodicidad para liquidarlos; cargas financieras; accesorios; monto y detalle de cualquier cargo, si lo hubiera; número de pagos a realizar, su periodicidad; en su caso, el derecho que tiene a liquidar anticipadamente la operación y las condiciones para ello y, los intereses, incluidos los moratorios, forma de calcularlos y el tipo de tasa y, en su caso, tasa de descuento. II. De utilizarse una tasa fija, también se informará al cliente el monto de los intereses a pagar en cada período. De utilizarse una tasa variable, se informará al cliente sobre la regla de ajuste de la tasa, la cual no podrá depender de decisiones unilaterales de la sociedad financiera de objeto múltiple respectiva, sino de las variaciones que registre una tasa de interés representativa del costo de la operación al cliente, la cual deberá ser fácilmente verificable por el cliente; III. Informar al cliente el monto total a pagar por la operación de que se trate, en su caso, número y monto de pagos individuales, los intereses, comisiones y cargos correspondientes, incluidos los fijados por pagos anticipados o por cancelación; proporcionándole debidamente desglosados los conceptos correspondientes; IV. DEROGADO La Comisión Nacional para la Protección y Defensa de los Usuarios de Servicios Financieros podrá emitir recomendaciones a las sociedades financieras de objeto múltiple para alcanzar el cumplimiento de lo dispuesto por este artículo (Art. 87-M LGOAAC). 32.1. Tasa de Interés El interés es el alquiler o rédito que la unidad demandante de fondos conviene pagar por un dinero tomado de la unidad oferente de fondos. Dicho producto también incluye los costos propios de la gestión de crédito. Las tasas de interés activas en moneda nacional y extranjera se determinan por la libre competencia en el mercado financiero y deben ser expresadas en términos efectivos
  • 26.
    MANUAL DE CRÉDITO SOCIEDADFINANCIERA DE OBJETO MÚLTIPLE CAP. I: POLÍTICAS DE CRÉDITO Elaborado por: SIC DESARROLLO Aprobado por: Vigencia: Indefinido Actualización: Julio 2011 Página 26 de 139 V - Ene./10 anuales. La tasa de interés aplicada a las operaciones crediticias, se rige según los precios vigentes en el mercado, (pero encuadrados a lo normado por la CNBV) SOFOM E.R. y las leyes vigentes en la materia, aprobados por resolución de Consejo de Administración. El cálculo de la tasa de interés es independiente del tipo de crédito que se esté procesando y se podrá optar por diferentes tipos de liquidaciones, las cuales estarán disponibles según establezca el Consejo de Administración. Las tasas de interés deberán estar en condiciones de generar un margen suficiente para alcanzar la plena cobertura de costos relacionados con la operación de crédito con la finalidad de que las operaciones crediticias sean rentables. La Sociedad Financiera de Objeto Múltiple se reserva el derecho de revisar el valor de la tasa de interés periódicamente o cuando lo considere necesario y modificarla teniendo en cuenta las leyes y disposiciones vigentes en la materia. Las tasas de interés activas, podrán variar en cualquier momento por propuesta de la Gerencia y de conformidad con las normas vigentes, dando cuenta al Consejo de Administración. Se incluyen dentro de las tasas vigentes para las operaciones de crédito que se podrán fijar tasas de interés preferenciales a través de normas internas específicas, dentro del marco aprobado por la Gerencia, dando cuenta al Consejo de Administración. 32.2. Prohibición Las condiciones de los créditos concedidos a directivos y trabajadores de la Sociedad Financiera de Objeto Múltiple, así como los financiamientos a personas vinculadas, no podrán ser otorgadas en condiciones más ventajosas que las otorgadas a los acreditados, en cuanto a montos, tasas y garantías, salvo cuando se trata de créditos con fines de vivienda única. 32.3. Tipos de Tasas de Interés Las Tasas de interés se clasifican en tasas fijas y tasas variables según lo establecido por el Consejo de Administración y la normatividad vigente, que dispone, entre otros, que las empresas del sistema financiero pueden señalar libremente las tasas de interés, comisiones y gastos para sus operaciones activas y pasivas y de servicios. a. Tasa Fija Los contratos a tasa de interés fija no podrán contener cláusulas que prevean su modificación, excepto que provengan de decisiones de común acuerdo de partes o adoptados por autoridad competente y que establezcan divisiones en dos o más períodos del plazo de vigencia del crédito estableciendo tasas de interés diferentes y aplicables a cada uno de los aludidos períodos. b. Tasa Variable Los contratos a tasa de interés variable deberán especificar claramente los parámetros a los que estarán sujetos para su determinación y la periodicidad del cambio.
  • 27.
    MANUAL DE CRÉDITO SOCIEDADFINANCIERA DE OBJETO MÚLTIPLE CAP. I: POLÍTICAS DE CRÉDITO Elaborado por: SIC DESARROLLO Aprobado por: Vigencia: Indefinido Actualización: Julio 2011 Página 27 de 139 V - Ene./10 c. Tasa Variable con un Límite Máximo Fijo Los contratos a tasa de interés variable con un límite máximo fijo se deberán especificar claramente los parámetros a los que estarán sujetos para su determinación, el límite máximo al cual se podrá elevar la misma y la periodicidad del cambio. 32.4. Tipos de Liquidación Los tipos de liquidación con que contará la Sociedad Financiera de Objeto Múltiple estarán disponibles sólo para los tipos de crédito que el Consejo de Administración estime conveniente. Los tipos de liquidación disponibles cumplen con la función de proporcionarles facilidades de pago a los acreditados ofreciéndole diversas alternativas de pago según su flujo de ingresos y egresos. 32.5. Comisiones o Gastos de Estudio Se podrá cobrar comisiones o gastos de estudio por concepto de trámites de solicitud y por apertura de cuenta. Dependiendo de las directrices emanadas del Consejo de Administración, la SOFOM podrá incluir o no este gasto. 32.6. Seguros La Sociedad Financiera de Objeto Múltiple, podrá contratar pólizas de seguro según el tipo de actividad económica a financiar. El costo del seguro se transfiere al acreditado. Dependiendo de las directrices emanadas del Consejo de Administración, la SOFOM podrá incluir o no este gasto como parte de la tasa de interés cobrada o como parte del capital. 32.7. Seguros de Bienes en Garantía Las garantías serán cubiertas con una póliza de seguros en función al saldo capital vigente de los créditos como sigue: a. Hipotecas de construcciones: Póliza contra incendio y líneas aliadas mayor a US$ 30,000 o su equivalencia en Pesos Mexicanos. b. Hipotecas de terreno: No es necesaria la póliza en caso de terrenos o inmuebles de construcciones rústicas y mixtas. c. Prenda industrial: Póliza contra todo riesgo a partir de US$ 10,000 a su equivalencia en Pesos Mexicanos. d. Prenda vehicular: A partir de US$ 5,000 o su equivalencia en Pesos Mexicanos. Póliza contra todo riesgo. No se aceptarán prendas de vehículos con antigüedad mayor a 10 años. Todas las pólizas de seguros serán endosadas en primer lugar y grado a favor de la Sociedad Financiera de Objeto Múltiple. La póliza de seguros contra todo riesgos de los Créditos Hipotecarios con Fines de Vivienda, se cobertura mientras dure el crédito. Para los casos en los que se contraten pólizas de seguros, será responsabilidad del Gerente de Créditos y/o Jefe de Sucursal constatar la constitución y vigencia de las pólizas de seguros durante la vigencia del crédito, según sea el caso.
  • 28.
    MANUAL DE CRÉDITO SOCIEDADFINANCIERA DE OBJETO MÚLTIPLE CAP. I: POLÍTICAS DE CRÉDITO Elaborado por: SIC DESARROLLO Aprobado por: Vigencia: Indefinido Actualización: Julio 2011 Página 28 de 139 V - Ene./10 El costo del seguro es asumido por el acreditado. Este gasto lo establece la empresa aseguradora. 32.8. Gastos de Tasación de Bienes La Sociedad Financiera de Objeto Múltiple podrá designar a peritos especialistas en el área de avalúo de bienes, para que se encarguen de asignar un valor monetario a los bienes que se tomarán en respaldo para los créditos que requieran de este tipo de garantía. Los costos derivados de la tasación se transfieren al acreditado. Estos gastos, no son imputables para el cálculo de la tasa de interés. Estos gastos son establecidos por los peritos tasadores. El acreditado deberá manifestar su aceptación de pagar estos gastos, antes de realizar la tasación. 32.9. Gastos de Registro y levantamiento para Hipoteca y Prenda Los gastos notariales y de Registros Públicos, por constitución y registro de hipoteca o prenda deben ser asumidos por el acreditado. El acreditado deberá abonar el importe de los mismos directamente donde corresponda. Así mismo, el acreditado se hará cargo de los gastos de cancelación de la hipoteca o de la prenda, si una vez cancelada su operación, decide no seguir operando con la Sociedad Financiera de Objeto Múltiple. El acreditado deberá manifestar su aceptación de pagar estos gastos, antes de realizar el registro de la hipoteca, así como los posteriores gastos de cancelación de la misma. Estos gastos, no son imputables para el cálculo de la tasa de interés. 33. Intereses Moratorios y Cargos 33.1. Intereses Moratorios Los intereses moratorios se cobrarán al acreditado por el incumplimiento de sus obligaciones, dentro de los topes legales establecidos. Los acreditados que caen en mora deberán pagar deberán pagar interés moratorio desde el primer día de atraso a efectos de que los acreditados eviten caer en mora por los altos costos que implicaría retrasarse en los pagos de sus cuotas. El sistema informático de crédito calculará diaria y automáticamente el valor de los intereses según los días de atraso. 33.2. Comisiones por Atraso, Gastos de Cobranza Las comisiones por atraso se cobrarán como penalidad al acreditado por el incumplimiento de sus obligaciones y como consecuencia de los costos en que incurren la Sociedad Financiera de Objeto Múltiple para realizar el reclamo de los pagos atrasados además de los costos de oportunidad que implican la no disposición del dinero prestado y no recuperado de acuerdo con lo pactado con los acreditados. Los gastos de cobranza tienen como finalidad la cobertura de otros gastos, tales como gastos de notificaciones, de administración, notariales y judiciales, el mismo será cargado a la cuenta del crédito que el acreditado asumirá. El sistema informático de crédito calculará diaria y automáticamente el valor de estos cargos según los días de atraso.
  • 29.
    MANUAL DE CRÉDITO SOCIEDADFINANCIERA DE OBJETO MÚLTIPLE CAP. I: POLÍTICAS DE CRÉDITO Elaborado por: SIC DESARROLLO Aprobado por: Vigencia: Indefinido Actualización: Julio 2011 Página 29 de 139 V - Ene./10 Se establecerá una tabla de comisiones de cobranza, la misma que será modificada de acuerdo con la resolución del Consejo de Administración. Existirá la posibilidad de condonación de intereses moratorios y comisiones de cobranza, previa solicitud del Analista de Crédito y aprobación de la Gerencia de Créditos, según límites establecidos por el Consejo de Administración. Esta política será aplicable a aquellos casos de morosidad grave de difícil recuperación. 33.3. Otros Gastos y Comisiones El Consejo de Administración de las Sociedad Financiera de Objeto Múltiple, decidirá sobre otros gastos y comisiones que sean necesarios cobrar al acreditado, según el tipo de producto crediticio y que serán especificados en el reglamento del producto crediticio correspondiente. Estas comisiones y gastos serán modificados por Resolución del Consejo de Administración, cuando lo estime conveniente y siempre respetando las normas legales vigentes. 34. Filosofía y Tecnología Crediticia (Es recomendable que la promoción de los productos de crédito sea realizada por el Analista de Crédito; sin embargo, puede ser realizada por un promotor. Optar por una u otra figura dependerá de las características del mercado, la viabilidad de su aplicación y prácticas aceptadas en el área de influencia del IFR) En este punto se establecen los lineamientos generales de la filosofía y tecnología crediticia que aplicará la Sociedad Financiera de Objeto Múltiple. Adicionalmente a éstos, el Consejo de Administración, aprobará las innovaciones que considere oportunas, a fin de alcanzar los objetivos definidos en su planificación estratégica. Esto último implicará, que se definirán variaciones a los mecanismos básicos de análisis y seguimiento de la cartera de créditos, de acuerdo con las particularidades de los deudores. 35. Captación de Acreditados Con la finalidad de captar acreditados, se establecerán diferentes estrategias de promoción de los productos y servicios para el segmento. Las mismas se resumen en dos grandes grupos: promoción pasiva y promoción activa. La promoción pasiva, se refiere a la promoción institucional, realizada a través de los medios publicitarios de alcance masivo. La ventaja de esta promoción, es que se puede llegar a una gran cantidad de personas, pero la debilidad es que es impersonal. La promoción activa se refiere a la promoción personalizada que realizarán los Analistas de Crédito. La ventaja de esta promoción, es que los Analistas de Crédito pueden seleccionar a las personas a las cuales les va a ofrecer los productos y servicios financieros. Se aprovecharán las referencias brindadas por acreditados de la Sociedad Financiera de Objeto Múltiple, los cuales, normalmente recomiendan a otros buenos acreditados. Esta clase de promoción se fortalece en el tiempo con una adecuada atención a los acreditados, satisfaciendo sus necesidades crediticias oportunamente y en la justa medida, orientándoles sobre las políticas institucionales, estrechando la relación comercial, conociéndoles adecuadamente para poder estimar su capacidad de pago y no perjudicarles con un sobreendeudamiento, ofreciéndoles nuevos productos y servicios, etc. Todas estas acciones producen como resultado un universo de acreditados satisfechos y su satisfacción será la mejor publicidad de la Sociedad Financiera de Objeto Múltiple.
  • 30.
    MANUAL DE CRÉDITO SOCIEDADFINANCIERA DE OBJETO MÚLTIPLE CAP. I: POLÍTICAS DE CRÉDITO Elaborado por: SIC DESARROLLO Aprobado por: Vigencia: Indefinido Actualización: Julio 2011 Página 30 de 139 V - Ene./10 Los principales responsables de realizar esta promoción son los Analistas de Crédito, y funcionarios del área de Créditos de la Sociedad Financiera de Objeto Múltiple, los cuales, si se encuentran bien capacitados y cuentan con una estrategia de marketing bien diseñada constituyen la base para una institución orientada a la satisfacción de las necesidades de financiamiento del segmento al cual atiende. 35.1. El Analista de Crédito Un Analista de Crédito bien capacitado y apoyado por el resto de la estructura del área de Créditos; además de manuales, reglamentos y procedimientos de trabajo acordes a la realidad económica del grupo meta que atenderá la Sociedad Financiera de Objeto Múltiple, es la garantía para el éxito en la formación y administración de la cartera de acreditados. El Analista de Crédito es responsable de constatar que se satisfagan todas las necesidades de información del área de Créditos y de llenar los formularios con la ayuda de los solicitantes, permitiendo que el acreditado concurra a la Sociedad Financiera de Objeto Múltiple solamente cuando sea requerido para la formalización del crédito y su desembolso, así como también, cuando se efectúen los pagos de las cuotas. 35.2. Responsabilidades y Funciones del Analista de Crédito La atribución más importante de un Analista de Crédito se refiere a la colocación y recuperación de la cartera de créditos basado en el apoyo de la tecnología de evaluación crediticia que adoptará la Sociedad Financiera de Objeto Múltiple. Sin embargo, la extensión de sus funciones dentro de su atribución principal se detalla en el manual de organización y funciones Institucional. Dado que se trata de un servicio crediticio donde se realizará una transacción comercial, no está permitido a los Analistas de Crédito y otros funcionarios relacionados al área de créditos, aceptar obsequios por parte de los solicitantes de crédito. 35.3. El Destino del Crédito El destino del crédito, se tomará en cuenta dependiendo de aquello que se va a financiar a fin de establecer y ofrecerle al solicitante, el plan de pagos más adecuado. Marginalmente, se analizará también su repercusión en la actividad económica del solicitante y el contexto, en forma integral, ya que se podrá tomar en cuenta o no en consideración los ingresos adicionales que pueda generar el crédito, a efectos de estimar la capacidad de pago del solicitante. Por lo tanto, más allá del destino del crédito, lo que nos interesa es la capacidad de reembolso del crédito, lo cual, no sólo depende de la estructura del activo, sino también de la estructura de endeudamiento, las obligaciones con la unidad económica y fundamentalmente el mercado. 35.4. La Eficiencia en el Servicio Crediticio y Fidelización de los Acreditados Un crédito ágil y oportuno genera mayores márgenes de rentabilidad para las transacciones comerciales, reduciendo al mínimo los costos de transacción en que incurren los clientes. Además, muestra el grado de eficiencia de la Sociedad Financiera de Objeto Múltiple para con su acreditado.
  • 31.
    MANUAL DE CRÉDITO SOCIEDADFINANCIERA DE OBJETO MÚLTIPLE CAP. I: POLÍTICAS DE CRÉDITO Elaborado por: SIC DESARROLLO Aprobado por: Vigencia: Indefinido Actualización: Julio 2011 Página 31 de 139 V - Ene./10 Para alcanzar estos niveles de eficiencia, es imprescindible que la Sociedad Financiera de Objeto Múltiple oferente, opere con procedimientos administrativos y operativos adecuados para brindar esta agilidad. De allí que los procedimientos que se apliquen, estarán orientados a conseguir este objetivo. 36. Conocimiento de los Acreditados Todos los Analistas de Crédito y/o Gerente de Crédito tienen la obligación y responsabilidad de conocer a los acreditados que atienden, ya que ésta es la única manera de conseguir una atención orientada a la satisfacción adecuada de acreditados. Por este motivo, deberán realizar la visita al domicilio donde realice la actividad económica de cada uno de sus acreditados y conocer exactamente dónde ubicarles en caso que sea necesario. 37. Proceso de Análisis para el Otorgamiento de Créditos La tecnología de evaluación crediticia a ser aplicada por la Sociedad Financiera de Objeto Múltiple enfatizará el análisis de la actividad generadora de ingresos, así como del contexto en que se desenvuelve la unidad económica. La finalidad de realizar este análisis es: • Evaluar la potencialidad económica de la actividad generadora de ingresos del solicitante y los problemas potenciales de la moral de pago. • Dejar claramente establecido que la aplicación del crédito se adecuará a las necesidades de liquidez de la unidad económica del acreditado. La responsabilidad del Analista de Crédito para el cumplimiento de estos principios es obtener la información a través de la visita en campo en el lugar de desarrollo de la actividad económica generadora de ingresos o trabajo del acreditado, y para los casos en los cuales se requiera, del domicilio particular. La visita en campo tiene la finalidad de evaluar las variables que afectaran la actividad generadora de ingresos y la verificación física de las herramientas y activos fijos utilizados en la misma. Se estima que la calidad de la información depende del Analista de Crédito, quien se hace responsable por la veracidad de la información que recolecte y que debe constituirse en base confiable para la toma de decisiones del Comité de Crédito. El Analista de Crédito agenda la fecha y hora de la visita al acreditado obteniendo con anticipación el informe de la Sociedades de Información Crediticia y todos los recaudos necesarios sobre la situación histórica y actual de endeudamiento y comportamiento de pago del solicitante. Se asume que el Analista de Crédito completará la solicitud de crédito después de haber mantenido un primer contacto directo con el solicitante y sólo si el resultado del primer contacto nos arroja indicios positivos sobre la capacidad y moral de pago del solicitante. 37.1. El Análisis de la Capacidad de Pago El objetivo de esta fase de análisis es minimizar el riesgo crediticio y conocer concretamente si el solicitante, cuenta con ingresos suficientes para cubrir los pagos de las cuotas de un eventual crédito a conceder.
  • 32.
    MANUAL DE CRÉDITO SOCIEDADFINANCIERA DE OBJETO MÚLTIPLE CAP. I: POLÍTICAS DE CRÉDITO Elaborado por: SIC DESARROLLO Aprobado por: Vigencia: Indefinido Actualización: Julio 2011 Página 32 de 139 V - Ene./10 La información necesaria para analizar la capacidad de pago de los solicitantes se recopila con los formularios de relevamiento de información de los cuales se obtiene una visión completa sobre la situación patrimonial, los flujos de ingresos y egresos del potencial acreditado y su capacidad de pago en función a su excedente y su endeudamiento patrimonial. 37.2. El Análisis de la Voluntad de Pago La voluntad de pago se define como la capacidad moral del solicitante, medida por las condiciones de honestidad y responsabilidad personal. Por lo tanto, no es cuantificable en forma objetiva tan directamente como la capacidad de pago. Para tomar la decisión de otorgar el crédito se necesita evaluar la voluntad de pago del solicitante, para lo cual hay que considerar las condiciones tanto morales como técnicas del potencial deudor cuando se relacionan con el cumplimiento de las obligaciones contraídas, es decir su reputación personal y solvencia moral. Existen indicadores para apreciar la voluntad de pago, como los que se indican a continuación: • La predisposición genuina para brindar información veraz. • Si económicamente el acreditado es el principal sostén de la familia asignará prioridades entre el cumplimiento de sus obligaciones con terceros y el de sus obligaciones familiares. • También es sumamente importante conocer su experiencia crediticia con otras instituciones: su historial crediticio y otras fuentes de referencia, en especial si ha pagado puntualmente sus cuotas. a. Indicadores para Propuesta de Crédito Sirven de apoyo para decidir sobre el monto de crédito que el Analista de Crédito, sugerirá al comité de crédito, que sea aprobado. El cálculo de estos indicadores también surge como consecuencia de la información que el Analista de Crédito obtuvo en los formularios de relevamiento. b. Endeudamiento a Futuro sobre el Patrimonio Servirá para determinar el monto máximo de crédito que se podrá otorgar al solicitante. El endeudamiento total del solicitante no debe superar un resultado mayor al 100% del Patrimonio del solicitante. Se tendrán consideraciones especiales según el producto y la puntualidad del acreditado. c. Liquidez de la actividad Servirá para determinar el valor máximo por concepto de cuota que se podrá descontar del excedente del acreditado. Este valor debe guardar concordancia con el monto de préstamo y el plazo de la operación. Se recomienda que este indicador no supere un resultado mayor a 60%, para la primera operación. Para renovaciones o reenganches de crédito de acreditados con calificación institucional “Normal”, podrá considerarse hasta 85% de la disponibilidad del acreditado, para el cálculo de la cuota.
  • 33.
    MANUAL DE CRÉDITO SOCIEDADFINANCIERA DE OBJETO MÚLTIPLE CAP. I: POLÍTICAS DE CRÉDITO Elaborado por: SIC DESARROLLO Aprobado por: Vigencia: Indefinido Actualización: Julio 2011 Página 33 de 139 V - Ene./10 Se podrán tener consideraciones especiales según el producto y la puntualidad del acreditado. d. Relación de Garantías Servirá para establecer la cobertura del crédito. Este indicador tendrá valores específicos a ser respetados, según el tipo de garantía y la calificación institucional de pago de los acreditados. e. Liquidez del Aval Servirá para determinar el valor máximo por concepto de cuota que se podrá descontar del excedente del aval. Este valor debe guardar concordancia con el monto de préstamo y el plazo de la operación. Se recomienda que este indicador no supere un resultado mayor a 70%, en caso que el aval también tenga alguna obligación crediticia. Se tendrán consideraciones especiales, según el producto y la puntualidad del acreditado. 38. La Propuesta de Financiamiento El Analista de Crédito tiene a su cargo la presentación de las propuestas de financiamiento de los solicitantes al Comité de Crédito que aprueba o rechaza la misma. Hacer una propuesta no significa transcribir lo que el solicitante pide, sino asumir la postura de que él es el principal funcionario que debe recomendar la aprobación o rechazo de la operación crediticia. En otras palabras el Analista de Crédito debe estar convencido del sentido negativo o positivo de lo que propone, pidiendo al solicitante que le proporcione los elementos de juicio necesarios para poder forjarse un concepto lo más claro posible de la situación económica del acreditado. La propuesta de financiamiento debe guardar una estructura lo más similar a la que se expone a continuación: • Opinión sobre la voluntad de pago. • Apreciación concreta sobre el análisis de la unidad acreditado-actividad económica. • Apreciación de los riesgos potenciales del préstamo. • Condiciones de la propuesta de financiamiento, incluida la garantía propuesta. • Impresión personal del Analista de Crédito y de vecinos sobre el acreditado y su modo de vida. • Opinión sobre el valor y calidad del patrimonio. • Opinión de por qué se cree que el flujo declarado, puede ser real. • Hablar sobre el entorno, comunidad, competencia, fortalezas, inicios en esa actividad generadora de ingresos, etc. • Si presenta aval, hacer un comentario similar. El Analista de Crédito una vez presentada su propuesta de financiamiento, deberá preocuparse de lograr una rápida decisión, para dar al solicitante una pronta respuesta. El
  • 34.
    MANUAL DE CRÉDITO SOCIEDADFINANCIERA DE OBJETO MÚLTIPLE CAP. I: POLÍTICAS DE CRÉDITO Elaborado por: SIC DESARROLLO Aprobado por: Vigencia: Indefinido Actualización: Julio 2011 Página 34 de 139 V - Ene./10 acreditado apreciará la prontitud, aún cuando la respuesta sea negativa, y se formará una impresión favorable de la Sociedad Financiera de Objeto Múltiple. 39. El Comité de Crédito El Comité de Crédito es la instancia ejecutiva que evalúa, aprueba o desaprueba las propuestas de financiamiento presentadas inicialmente por los Analistas de Crédito. El Comité de Crédito ejerce sus funciones con carácter deliberativo y resolutivo, se rige por las normas y políticas de crédito aprobadas por el Consejo de Administración. El Comité de Crédito, según el nivel de aprobación, es la última instancia para detectar los riesgos, el último filtro antes de la formalización y desembolso de la operación. Una vez que en su caso el Consejo de Administración haya ratificado una operación de acuerdo a facultades de Comité y Consejo. Técnicamente, los funcionarios que resuelven y deciden, asumen la corresponsabilidad de los casos que aprueban y la posibilidad de éxito de las operaciones, depende en gran medida de su capacidad analítica. Antes de presentar las propuestas de créditos al Comité de Crédito, el Analista de Crédito, deberá estar seguro sobre los expedientes que va a presentar y haber reunido toda la información necesaria para que el Comité de Créditos pueda tomar decisiones con agilidad. Luego de deliberar sobre cada caso, el Comité de Crédito, emite una resolución (aprobado o denegado) mediante la cual se pacta las siguientes condiciones: monto, plazo, frecuencia de pago, garantías y opcionalmente, realiza de acuerdo con su criterio algunas recomendaciones. El Comité de Crédito también debe decidir sobre las recurrencias, renovaciones y reestructuraciones que sean presentadas por los Analistas de Crédito, de acuerdo con los niveles de aprobación que figuran en el Anexo Nº 5. El Comité de Crédito es una instancia resolutiva para la aprobación o rechazo de las solicitudes de crédito, ya que el Consejo de Administración de acuerdo a sus facultades podrá también aprobar, ratificar o rechazar una solicitud de crédito. Con la finalidad de conseguir mayor agilidad en el trámite de las operaciones crediticias, se establecerán diferentes tipos de Comité de Crédito. El Comité de Crédito podrá aprobar operaciones según los niveles descritos en el Anexo Nº 5, los mismos podrán ser modificados a solicitud de la Gerencia de Créditos de la Sociedad Financiera de Objeto Múltiple con la autorización del Consejo de Administración. Los miembros de los diferentes Comités de Crédito, tienen la potestad de requerir mayor información sobre el solicitante de crédito, denegar la solicitud, condicionar la aprobación, reducir el monto solicitado, reducir el plazo, solicitar mejora de garantías, etc. 39.1. Comité de Crédito Niveles En caso de existir más de un comité de crédito, en el presente apartado del manual, se detallarán los mismos, especificando las atribuciones de cada uno. Ejemplo: 1 al 3
  • 35.
    MANUAL DE CRÉDITO SOCIEDADFINANCIERA DE OBJETO MÚLTIPLE CAP. I: POLÍTICAS DE CRÉDITO Elaborado por: SIC DESARROLLO Aprobado por: Vigencia: Indefinido Actualización: Julio 2011 Página 35 de 139 V - Ene./10 Todos los créditos deberán iniciar el proceso de aprobación por el Comité de Crédito de cada Sucursal de la Sociedad Financiera de Objeto Múltiple; independientemente del monto; si dicho comité aprueba la operación pero el monto supera el nivel de autorización que le corresponde, deberá pasar al nivel correspondiente para su aprobación. La frecuencia de las reuniones del Comité de Crédito, por lo general, dependerán de la cantidad de solicitudes a ser resueltas, pudiendo ser inclusive diarias y dependerá en gran medida, de la cantidad de casos propuestos por cada Analista de Crédito. Normalmente, el Comité de Créditos de las Sucursales deberá reunirse durante las primeras horas de la mañana o últimas de la tarde, en este aspecto, los Analistas de Crédito deberán colaborar planificando adecuadamente su tiempo con la finalidad de respetar los horarios del comité. El Comité de Crédito (nivel 2 y 3) no sesiona en reunión especial, ya que atienden las propuestas de crédito permanente. Las reuniones del comité deberán ser ágiles y flexibles manteniendo un nivel de autonomía para resolver rápidamente las diversas situaciones que se presenten. El Analista de Crédito debe verificar que los expedientes cumplan con los requerimientos mínimos para ser elevados al comité, caso contrario, el expediente le será devuelto para regularizar las propuestas correspondientes. Se debe llevar registros de los Comités de Crédito realizados en cada Sucursal. En él, se registrarán las operaciones aprobadas, rechazadas, con observaciones, etc.; sean operaciones nuevas, renovaciones, renovaciones, actualizaciones, etc. Las Renovaciones, serán presentadas en el Comité de Crédito de cada Sucursal, pero para la aprobación de estas operaciones, deberán ser aprobadas en los Niveles 3 y 4. Se establece como condición inicial, que el Analista de Crédito responsable por la operación, deberá participar siempre en la presentación del caso, manifestando fehacientemente su parecer favorable para el Comité de Crédito de las Sucursales. El Analista de Crédito debe presentar también al Comité de Créditos, las solicitudes que considera deben ser denegadas. 39.2. Comité de Crédito Niveles 3 y 4 Ejecutarán una tarea similar a la realizada por los Comités del Nivel 1 y 2, pero en forma totalmente independiente, verificando las informaciones proporcionadas desde una óptica diferente, considerando su condición de último filtro de las operaciones antes del desembolso. Están facultados para solicitar todas las aclaraciones y ampliaciones necesarias antes de la concesión de los préstamos presentados por los Analistas de Crédito de las Sucursales de la Sociedad Financiera de Objeto Múltiple. Por la naturaleza de sus funciones, constituye un poderoso elemento de apoyo en la gestión crediticia. Analizarán las solicitudes de crédito de las Sucursales que no tienen nivel de aprobación (ya sea porque los Analistas de Crédito carecen de la experiencia mínima o por presentar elevados niveles de mora) y las solicitudes de créditos que superan el nivel 1. Los Comités de Crédito cumplirán las siguientes funciones: • Aprobar o denegar los créditos normales y las renovaciones de acuerdo con los montos establecidos en el Anexo Nº 5. • Verificar si en la concesión de los préstamos se toman los documentos necesarios, si se respetan los criterios de prudencia y si las garantías respaldatorias son suficientes.
  • 36.
    MANUAL DE CRÉDITO SOCIEDADFINANCIERA DE OBJETO MÚLTIPLE CAP. I: POLÍTICAS DE CRÉDITO Elaborado por: SIC DESARROLLO Aprobado por: Vigencia: Indefinido Actualización: Julio 2011 Página 36 de 139 V - Ene./10 • Sugerir cambios en las propuestas crediticias presentadas tanto, en plazos, montos, frecuencias de pago y garantías de cualquier producto crediticio. • Realizar un estricto control para que se dé fiel cumplimiento de las políticas de crédito fijadas por el Consejo de Administración, por lo tanto informará al mismo, los casos donde se estén obviando las Políticas Crediticias establecidas. • Verificar la aprobación de excepciones, por parte de las instancias autorizadas. • Los Comités no sólo opinarán sino resolverán la aprobación o desaprobación de solicitudes. 39.3. Ausencia de los Miembros del Comité En caso de ausencia de algún miembro de los Comités, será cubierto por un miembro de nivel superior si está estipulado en el Manual de lo contrario si no existe quórum se suspenderá el mismo. 40. Desembolso de los Créditos Después de aprobada la propuesta de financiamiento por el(los) Comité(s) de Crédito (mediante la resolución de aprobación), y/o Consejo de Administración se da paso a la formalización de las garantías quedando así la operación expedita para ser desembolsada. Además debe prepararse la documentación correspondiente, para el desembolso. El desembolso de las operaciones se realizará en las Sucursales de la Sociedad Financiera de Objeto Múltiple. Por ningún motivo, la documentación respaldatoria de las operaciones saldrá de las oficinas. Todas las personas relacionadas con cada operación, deberán concurrir a las Sucursales de la Sociedad Financiera de Objeto Múltiple a efectos de firmar los documentos correspondientes. Ningún crédito deberá ser desembolsado sin haber completado la formalización de la documentación respaldatoria. El Analista de Crédito debe estar atento y facilitar la labor del Auxiliar de Créditos para la rápida preparación de dichos documentos. Cuando los mismos estén listos, el Auxiliar de Crédito se encargará de coordinar con el acreditado su asistencia a la Sucursal de la Sociedad Financiera de Objeto Múltiple para efectivizar la operación. Cuando se trate de un acreditado nuevo, indicarle: la dirección de las Sucursales, cómo llegar a ella, el horario de atención, la sección a donde debe dirigirse y el nombre de la persona que tiene su expediente. Las personas que tienen que concurrir para formalizar el crédito y los documentos, deben llevar su documento de identificación oficial, por ejemplo la credencial de elector. La atención en las Sucursales que se proporcione al acreditado; es sumamente importante y debe realizarse con la formalidad y seriedad del caso. De ello se encargará el Auxiliar de Créditos. Cuando se trate de la primera operación, se explicará el contenido de los documentos que se están firmando y la importancia y los beneficios de pagar las cuotas en la fecha estipulada y los beneficios de la relación crediticia con la Institución. Se explicará también el costo de los recargos por mora y comisiones de cobranza que puede implicar el atraso en el pago de las cuotas.
  • 37.
    MANUAL DE CRÉDITO SOCIEDADFINANCIERA DE OBJETO MÚLTIPLE CAP. I: POLÍTICAS DE CRÉDITO Elaborado por: SIC DESARROLLO Aprobado por: Vigencia: Indefinido Actualización: Julio 2011 Página 37 de 139 V - Ene./10 Los pagarés y otros documentos que respaldan de las operaciones crediticias pasarán a Custodia de Valores y estarán bajo la responsabilidad del funcionario que administra esta área. 41. Vencimiento de los Créditos Anterior al desembolso, es importante que el solicitante manifieste su conformidad con la fecha de pago, ya que de esta manera, se evitará problemas de morosidad y justificaciones para no cumplir con el pago puntual. 42. Prepagos para Cancelaciones Se aceptan cancelaciones y pagos por adelantado antes del vencimiento del plazo pactado, cobrando los intereses que correspondan al saldo de capital hasta la fecha del pago, adicionalmente y de ser el caso, se cobrará una comisión administrativa de acuerdo con la tasa vigente. 43. Sistema de Calificación de Clientes 43.1. Institucional Se considerará el comportamiento de pago como un elemento de juicio importante en la evaluación de los acreditados que solicitan renovación de sus créditos, por ésta razón se define un sistema de calificación de acreditados en función al cumplimiento puntual del pago de las cuotas. La calificación es una referencia para establecer políticas especiales con el objetivo de premiar o castigar al acreditado según su comportamiento de pago. 43.2. Condiciones para ser calificado El acreditado será sujeto de la calificación institucional a partir de que inicia su relación crediticia con la Sociedad Financiera de Objeto Múltiple. En caso de que el acreditado nuevo pague anticipadamente, el saldo de su crédito vigente para tener acceso a otro crédito, el Analista de Crédito deberá verificar que haya cancelado al menos el 60% de las cuotas en condiciones normales (no por adelantado). Para acreditados antiguos debe cancelar al menos el 40% de las cuotas en condiciones normales. La calificación vigente, se establece sobre la última operación; pero permanecerá en el historial del acreditado la calificación de cada una de las operaciones anteriores. La calificación se calcula sumando los días de atraso de todas las cuotas; para posteriormente promediar entre el total de cuotas. Se clasificará en cinco categorías para acreditados ya existentes. En relación a las calificaciones 5 y 6, se evaluará el motivo del atraso y en caso de que existan evidencias claras de que el mismo no volverá a repetirse, siempre y cuando el atraso se deba a causas involuntarias del acreditado y que no hayan afectado definitivamente su capacidad de pago y la relación con la Sociedad Financiera de Objeto Múltiple. En este caso, se volverá a operar con ese acreditado con la aprobación del Comité de Créditos. No se
  • 38.
    MANUAL DE CRÉDITO SOCIEDADFINANCIERA DE OBJETO MÚLTIPLE CAP. I: POLÍTICAS DE CRÉDITO Elaborado por: SIC DESARROLLO Aprobado por: Vigencia: Indefinido Actualización: Julio 2011 Página 38 de 139 V - Ene./10 volverá a operar con acreditados con atrasos superiores a 30 días, salvo excepciones bien justificadas y con la autorización del Comité de Créditos de Nivel 3 de acuerdo con el monto de crédito. Esta calificación debería ir acompañada de una calificación subjetiva establecida y justificada por escrito por el Analista de Crédito, ya que existen una amplia variedad de motivos por los cuales se puede atrasar un acreditado, que no sea necesariamente por falta de voluntad de pago. La calificación subjetiva toma como base de cálculo la calificación institucional del sistema informático y aplica un criterio que justifique o reafirme dicha calificación. 43.3. Calificación de la cartera según leyes vigentes La Sociedad Financiera de Objeto Múltiple respetará la clasificación de la cartera crediticia y sus acreditados, establecida según leyes vigentes y de acuerdo a la antigüedad del atraso en el pago de sus cuotas. Las calificaciones mencionadas, se tendrán en cuenta para efectos de establecer las provisiones de la cartera de créditos. La calificación de la cartera de crédito deberá agruparse de acuerdo con los grados de riesgo siguientes: Mínimo = A Bajo = B Medio = C Alto = D Irrecuperable = E Para analizar y calificar la cartera de crédito, a efecto de definir su grado de riesgo, se tomarán en cuenta los siguientes aspectos: Análisis Cualitativo a. Solvencia Moral y Arraigo; b. Experiencia respecto al cumplimiento de las obligaciones contraídas, de acuerdo al pago del capital e intereses generados; c. Administración de la empresa; y d. Condiciones del mercado. Análisis Cuantitativo a. Situación financiera del acreditado (razones financieras); b. Situación de las garantías; y c. Situación de la cartera. 44. Zonificación de la Cartera A fin de evitar la dispersión geográfica, reducir costos operativos, incrementar la productividad de los Analistas de Crédito, brindar un mejor servicio a los acreditados, mantener una mejor calidad de la cartera y alcanzar los objetivos de eficiencia, podrá definir áreas geográficas de influencia de cada Sucursal y de cada Analista de Crédito, estas áreas de influencia podrán ser modificadas, por resolución a sugerencia de la Gerencia de Créditos de la Sociedad Financiera de Objeto Múltiple.
  • 39.
    MANUAL DE CRÉDITO SOCIEDADFINANCIERA DE OBJETO MÚLTIPLE CAP. I: POLÍTICAS DE CRÉDITO Elaborado por: SIC DESARROLLO Aprobado por: Vigencia: Indefinido Actualización: Julio 2011 Página 39 de 139 V - Ene./10 Ningún acreditado deberá ser atendido para solicitar un nuevo crédito, en una Sucursal diferente a la que corresponda a su área de influencia. El acreditado debe ser derivado a la Sucursal correspondiente. 45. Zonas de Alto Riesgo La Sociedad Financiera de Objeto Múltiple, deberá determinar las zonas de alto riesgo, en las cuales no se ofrecerán créditos. La mayor dificultad se presenta en casos de morosidad, donde se hace imposible realizar acciones de reclamo y se puede poner en riesgo la integridad física de los funcionarios de la Sociedad Financiera de Objeto Múltiple. 46. Reversión de Operaciones En caso que por diversos motivos, el solicitante de crédito, decida no retirar el crédito que se le haya aprobado, dicha operación será revertida en el sistema informático. Para efectos de cierre de mes, todas las operaciones que no hayan sido retiradas por los acreditados, deberán ser revertidas. No deberán quedar operaciones aprobadas, sin desembolso, al cierre de cada mes. Se llevará un control mensual de las operaciones revertidas por Sucursal; se analizarán los casos de excesivas reversiones. 47. Gestión de Recuperación, Seguimiento y Control de Créditos Atrasados El seguimiento debe ser altamente dinámico y su finalidad es mantener un bajo nivel de morosidad para que no se vea afectada la rentabilidad de la cartera ni los niveles de liquidez de la Sociedad Financiera de Objeto Múltiple. También debe cumplir con el objetivo de mantener una relación crediticia permanente con el acreditado, con lo cual se logra la reducción de la incidencia de los gastos de administración en la estructura de costos de las operaciones crediticias. Los métodos o formas de seguimiento serán adaptados a las diferentes circunstancias y al tipo de deudor. El seguimiento básico consiste en: • Llamadas de recordatorio de pago. • Visitas sistemáticas al domicilio o lugar de desarrollo de la actividad generadora de ingresos del acreditado. • Las visitas deberán complementarse con recordatorios escritos (cartas, mensajes cortos etc.), los que se archivarán en el expediente del acreditado. • Un sistema de penas convencionales a través de recargos y acciones judiciales como última fase de recuperación. • Utilización eficiente del programa computarizado que diariamente emita listados de morosidad de la cartera, considerando diferentes aspectos a evaluar como: saldo de deuda, cantidad de cuotas pagadas, tipo de crédito, zona geográfica, actividad generadora de ingresos, etc. • La misma presión de reclamo de pago, se ejercerá sobre los avales. El personal de recuperación debe continuar insistente y de manera firme en sus gestiones de cobro, aún cuando se haya iniciado un juicio, colaborará en todo momento a las instancias correspondientes con su especial conocimiento del acreditado moroso.
  • 40.
    MANUAL DE CRÉDITO SOCIEDADFINANCIERA DE OBJETO MÚLTIPLE CAP. I: POLÍTICAS DE CRÉDITO Elaborado por: SIC DESARROLLO Aprobado por: Vigencia: Indefinido Actualización: Julio 2011 Página 40 de 139 V - Ene./10 El control de la morosidad se exige a partir del primer día de atraso en el pago de la cuota, se establecerán diversos mecanismos de control de los trabajos realizados por los diferentes funcionarios responsables de la calidad de la cartera para detectar cualquier incumplimiento. 48. El Comité de Mora El objetivo del Comité de Mora es examinar en forma particular los casos de morosidad crítica y establecer las acciones oportunas para la recuperación de los créditos, así como determinar el impacto de la morosidad de la cartera en relación a la cartera total de créditos de la Sociedad Financiera de Objeto Múltiple. Por otro lado, este Comité tiene la finalidad de evaluar las gestiones de recuperación realizadas por el personal de recuperación y los posibles errores cometidos al realizar el análisis de la capacidad de pago de esos acreditados. Los participantes del Comité de Mora serán el personal de recuperación y el Gerente o Encargado de Sucursal, el Encargado de Riesgos. Eventualmente deberían participar en estos comités los funcionarios del área de Auditoría Interna. En este comité, el personal de recuperación expondrá brevemente las causas de la morosidad de sus acreditados. Después de ello, los asistentes formularán las preguntas correspondientes del caso, que deberán ser resueltas por el personal de recuperación. Es importante que se tomen nota de los acuerdos o sugerencias del Comité de Mora con la finalidad de verificar posteriormente, si las acciones se concretaron en los plazos previstos. Para un eficaz trabajo, el Comité de Mora debe contar con la lista de acreditados, con atraso mayor a 15 días y aquellos con renovaciones con atraso mayor a 7 días, actualizada al cierre del día anterior o mismo día en que se reunirá en Comité, así como los expedientes de los acreditados más graves. Tendrán prioridad de revisión, los expedientes de acreditados con renovaciones, los casos de mora mayor a 30 días y los casos de mora en las primeras cuotas. Este comité debe concebirse como una herramienta de gestión. Deberá sesionar por lo menos una vez cada 15 días e incrementar la frecuencia en caso de morosidad grave. Los Comités de Mora, sirven para evaluar el trabajo de seguimiento de las carteras morosas, establecer un cronograma de trabajo de las gestiones realizadas con los acreditados y en casos extremos solicitar apoyo a los funcionarios del Área legal de la Sociedad Financiera de Objeto Múltiple o considerar la decisión de enviar el expediente para inicio del procedimiento de cobro por vía judicial. En el Comité de Mora se debe analizar: la consistencia del análisis (capacidad y voluntad de pago, límite de endeudamiento del acreditado, influencia del ciclo económico y detección de riesgos), cumplimiento de las formalidades del expediente del acreditado, formalización de las garantías y el cumplimiento de las normas de cobranza judicial establecidas. 49. Gestión de Recuperación, Seguimiento y Control a través del Personal de Recuperación y Gerentes de Sucursales El personal de recuperaciones, conjuntamente con el Gerente de Sucursal, son los responsables directos por el seguimiento de los créditos en mora. El seguimiento al acreditado, se inicia después de otorgado el crédito. El personal de recuperaciones debe visitar al acreditado con una doble finalidad; para intensificar la relación Sociedad Financiera de Objeto Múltiple - Acreditado y al mismo tiempo, controlar la morosidad.
  • 41.
    MANUAL DE CRÉDITO SOCIEDADFINANCIERA DE OBJETO MÚLTIPLE CAP. I: POLÍTICAS DE CRÉDITO Elaborado por: SIC DESARROLLO Aprobado por: Vigencia: Indefinido Actualización: Julio 2011 Página 41 de 139 V - Ene./10 Se considera moroso al acreditado, desde el primer día de atraso en el pago de sus cuotas. Con la finalidad de mantener una buena calidad de la cartera es necesario realizar un estricto seguimiento del vencimiento de las cuotas de los acreditados y contar con un adecuado sistema de trabajo que facilite la tarea de reclamo basado en la uniformidad de criterios. Para alcanzar este objetivo, se necesita contar con un sistema informático de soporte, que provea una amplia gama de listados y reportes para el control, seguimiento y análisis de la morosidad. En esta fase el personal de recuperaciones se debe orientar al acreditado, sobre la conveniencia de realizar sus pagos en fecha y de los beneficios que obtendrá con una adecuada conducta de pago; motivando al acreditado para que realice la regularización de su deuda atrasada, en el menor plazo posible. El personal de recuperación será quien marque las pautas de la negociación para solucionar el atraso del acreditado, orientándose hacia los intereses de la Sociedad Financiera de Objeto Múltiple. Se debe evitar que el acreditado establezca la fecha de regularización. En el Procedimiento de Recuperación del Adeudo, se definen las acciones que se deberán llevar a cabo de acuerdo con los días de atraso que presenta el acreditado y las circunstancias que generan este atraso, con el objetivo de conseguir la regularización de los pagos lo antes posible, debiendo estar involucrados en todo el proceso tanto el Supervisor, como el Analista de Crédito u otros funcionarios que puedan colaborar para lograr la regularización de los créditos atrasados. Se consideran como negociaciones para la regularización de pagos atrasados: entrega de notificaciones, entrega de bienes como parte de pago, etc.; se tratarán directamente con el acreditado o su cónyuge. De no encontrarse ninguno de ellos, no se podrán dejar mensajes en su domicilio o lugar de desarrollo de la actividad generadora de ingresos, ni con algún vecino o familiar. El sistema informático deberá estar preparado para la impresión y consulta en pantalla de listados de morosidad considerando diversos parámetros y niveles de detalle de forma que se pueda realizar un adecuado seguimiento y control de la cartera. El personal de recuperación realizará un análisis del listado de mora e identificará los casos difíciles para afrontarlos en forma inmediata. El personal de recuperación estará habilitado para hacer consultas en el sistema informático sobre los pagos realizados por los acreditados. El personal de recuperaciones deberá seguir realizando las gestiones de cobro que se definan en cada caso, aunque el expediente pase a cobranza pre-judicial o judicial. Se tomarán medidas correctivas en casos donde las Sucursales mantengan un porcentaje de morosidad muy alto sobre su cartera de créditos. Estas medidas serán establecidas por resolución. La misma medida será aplicada para los funcionarios del área de Créditos, incluyendo el Gerente de Créditos. 49.1. Cobranza “in situ” a los Acreditados Atrasados Solamente el personal de recuperación podrá recibir pagos a los acreditados atrasados utilizando recibos de pago debidamente autorizados por la Sociedad Financiera de Objeto Múltiple. La finalidad de esta política es aprovechar la visita de reclamo para recuperar por lo menos, parte de la deuda, o en el mejor de los casos, resolver el problema de atraso.
  • 42.
    MANUAL DE CRÉDITO SOCIEDADFINANCIERA DE OBJETO MÚLTIPLE CAP. I: POLÍTICAS DE CRÉDITO Elaborado por: SIC DESARROLLO Aprobado por: Vigencia: Indefinido Actualización: Julio 2011 Página 42 de 139 V - Ene./10 49.2. Pagos mínimos a cuenta de la deuda de los Acreditados Atrasados Los acreditados podrán realizar amortizaciones a cuenta de su deuda atrasada, para lo cual el sistema informático deberá estar preparado. Sólo se aceptarán pagos a cuenta equivalentes mínimo al 10% de la cuota o cuotas atrasadas más los intereses moratorios, pagos menores deberán ser autorizados por la Gerencia de Sucursal. El área de Informática deberá facilitar la generación de los informes y listados de acuerdo con las estrategias de reclamo y cobranza establecidas. 49.3. Aplicación de Pagos La aplicación de pagos es el orden de aplicación del pago a los diferentes componentes de la deuda en cobranza judicial o castigada (capital, interés compensatorio, interés moratorio y gastos); corresponde al Gerente de Recuperaciones definir la política de aplicación de pagos. 49.4. Condonación Las exoneraciones de algún tipo de pago solo proceden en caso de cancelación de la deuda y deberán ser sustentadas apropiadamente sujetándose a las siguientes autorizaciones: Para Acreditados con atraso mayor a 60 días8 Funcionario Autorizado Interés Compensatorio Intereses Moratorios Gastos de Cobranza Gerente de Sucursal N.A. 50% N.A. Cajero N.A. 25% N.A. Comité de mora – Consejo de Administración Según el caso Según el caso Según el caso Avales o terceras personas (Absorción de crédito) Funcionario Autorizado Interés Compensatorio Intereses Moratorios Gastos de Cobranza Gerente de Sucursal N.A. 75% N.A. Cajero N.A 25% N.A. Comité de mora – Consejo de Administración Según el caso 100% Según el caso 50. Mecanismos de Negociación El resultado de la recuperación de créditos puede constituirse en: a. El Compromiso de Pago, es un documento unilateral que permite al acreditado acceder a un nuevo cronograma y suspender el proceso judicial en trámite. b. La Transacción Extrajudicial, es un contrato que extingue la obligación para generar un nuevo cronograma y condiciones de pago, la misma que detendrá el proceso judicial siempre que esté homologada. c. La Transacción Judicial, es la que se celebra con el Juez competente. 8 En caso de aplicarse una política diferente, se detallará en el presente apartado del Manual los criterios a ser utilizados.
  • 43.
    MANUAL DE CRÉDITO SOCIEDADFINANCIERA DE OBJETO MÚLTIPLE CAP. I: POLÍTICAS DE CRÉDITO Elaborado por: SIC DESARROLLO Aprobado por: Vigencia: Indefinido Actualización: Julio 2011 Página 43 de 139 V - Ene./10 d. La Dación en Pago, es el acto a través del cual el deudor entrega un bien distinto al dinero, significando esta entrega como parte de pago y/o cancelación del crédito. e. Asesoría Legal informará a la Gerencia sobre aquellos bienes entregados voluntariamente, para procesar a su venta inmediata la misma que se llevará a cabo de acuerdo con las normas internas que se establezcan para este fin, entre el personal, acreditado de la Institución y público en general. f. Conciliación, en el acuerdo que se realiza dentro de un proceso judicial o ante los centros de conciliación para tal fin. 50.1. Reprogramación de pagos (En caso de aplicarse una política diferente, se detallará en el presente apartado del Manual los criterios a ser utilizados) Un crédito podrá ser reprogramado cuando un acreditado lo solicita para poder cumplir con los pagos pendientes, siempre que el acreditado no haya tenido un atraso mayor a 8 días en el pago de todas sus cuotas anteriores de créditos a ser reprogramado. Las reprogramaciones no deben superar la fecha de vencimiento original de créditos, las mismas se darán en los siguientes casos: a. Modificación del calendario de pagos con cambio de monto de la cuota y sin ampliación o modificación del plazo, operación que consiste en cambiar las fechas de vencimiento de las cuotas, con la finalidad de adecuar excepcionalmente el pago de sus cuotas al flujo de ingresos del acreditado, efectuándose por única vez con sustento específicos la misma que no debe superar los 30 días calendarios. b. Modificación del calendario de pagos sin cambiar el monto de la cuota y reduciendo el plazo, original por una operación de prepago del acreditado. Procederá cuando el acreditado haya pagado por lo menos 3 cuotas del crédito ha reprogramar y el monto del prepago sea igual o mayor a la suma de cuatro cuotas. c. Modificación del calendario de pagos cambiando el monto de la cuota y sin modificar el plazo, original por una operación de prepago del acreditado. Procederá cuando el acreditado haya pagado por lo menos 3 cuotas del crédito ha reprogramar y el monto del prepago sea igual o mayor a la suma de cuatro cuotas. En los literales b y c las reprogramaciones originadas por prepago serán ilimitadas. Para prepago de créditos que tengan menos de 3 cuotas pagadas y/o el monto del prepago sea menor a la suma de cuatro cuotas serán evaluados y aprobados por el comité de créditos evidenciando el costo de oportunidades del mismo. 50.2. Postergación de Pagos (En caso de aplicarse una política diferente, se detallará en el presente apartado del Manual los criterios a ser utilizados) Un crédito podrá ser pospuesto el capital de la cuota vigente a la siguiente o última cuota, para lo cual el acreditado deberá en cancelar los intereses pendientes de la cuota. 50.3. Renovación de Créditos Morosos (En caso de aplicarse una política diferente, se detallará en el presente apartado del Manual los criterios a ser utilizados) Estas operaciones sólo serán aplicables para los acreditados que califiquen bajo la categoría de “casos especiales” y cumplan con los requisitos exigidos.
  • 44.
    MANUAL DE CRÉDITO SOCIEDADFINANCIERA DE OBJETO MÚLTIPLE CAP. I: POLÍTICAS DE CRÉDITO Elaborado por: SIC DESARROLLO Aprobado por: Vigencia: Indefinido Actualización: Julio 2011 Página 44 de 139 V - Ene./10 Se considerarán como “casos especiales” con opción de refinanciar la operación, cuando las dificultades en la capacidad de pago del deudor han sido producto de problemas de fuerza mayor, como por ejemplo: • Desastres naturales: inundación, terremoto, sequía, etc. • Incendio del negocio o la casa. • Muerte o enfermedad de familiares cercanos o del mismo acreditado. • Robo de activos del negocio. • Condiciones adversas del mercado debidamente comprobadas. Un acreditado sólo se puede considerar bajo el contexto de “caso especial” si el motivo del atraso ha sido totalmente comprobado, tanto por el personal de recuperaciones y/o Gerente de Sucursal. El acreditado deberá elaborar junto con el personal de recuperación, una carta de solicitud manifestando su firme intención de pagar la deuda, demostrar que cuenta con capacidad para asumir el nuevo compromiso; especificando el motivo de los atrasos, y si es que se encuentra afectado por una de las razones mencionadas. Los “casos especiales” cuyos motivos hayan sido comprobados, pero en los que el acreditado no manifieste su voluntad para pagar y encontrar una salida razonable a la situación se encaminarán para la gestión por vía judicial. Bajo la denominación de “casos especiales” sujetos para una operación de renovación, sólo serán atendidos acreditados que antes de ser afectados por una de las causales mencionadas más arriba, mantenían en su historial como acreditados una calificación institucional entre 1, 2 y 3. No podrán ser refinanciadas aquellas operaciones en las cuales el acreditado ya no posea la actividad independiente generadora de ingresos, ingreso por salario u otros ingresos declarados en la solicitud de crédito anterior. No se recomienda refinanciar operaciones de acreditados que aún no cancelan ninguna cuota, salvo situaciones de extrema gravedad, debidamente comprobada. Para realizar estas operaciones, se debe solicitar una mejora en las garantías inicialmente ofrecidas por el acreditado. Los créditos refinanciados se codificarán diferentes al de las operaciones de crédito normales. Se deberá llevar un control particularmente estricto de la morosidad de las operaciones refinanciadas. Así mismo, se debe realizar un análisis muy cuidadoso de aquellos acreditados que solicitan renovaciones, cuando el mismo, tiene varias operaciones vigentes con la Sociedad Financiera de Objeto Múltiple, es necesario analizar el riesgo total y buscar la consolidación de todos sus créditos vigentes y establecer el pago mínimo en función a su deuda total, para poder acceder a la operación. El personal de recuperación, no deben sugerir el refinanciamiento de deudas a los acreditados, como salida a los problemas de morosidad de su cartera de créditos, especialmente cuando se trata de acreditados que no demuestran voluntad de pago. Para acceder a una renovación, los acreditados, deberán abonar la totalidad de los intereses vencidos y amortizar como mínimo el 10% del capital del saldo de la deuda.  El pago mínimo que el acreditado deba realizar para acceder a la renovación, deberá efectuarse preferentemente en efectivo, si los pagos se realizan con cheques, primero deberá efectivizarse dicho documento, antes de formalizar la operación.
  • 45.
    MANUAL DE CRÉDITO SOCIEDADFINANCIERA DE OBJETO MÚLTIPLE CAP. I: POLÍTICAS DE CRÉDITO Elaborado por: SIC DESARROLLO Aprobado por: Vigencia: Indefinido Actualización: Julio 2011 Página 45 de 139 V - Ene./10  Se podrá refinanciar el capital impago, pagando el monto del interés compensatorio, moratorio y gastos, siempre y cuando estos pagos sean considerables y/o cuando exista voluntad de pago del deudor o se mejore las garantías otorgadas.  En forma excepcional cuando el acreditado demuestre voluntad de pago y su incumplimiento obedezca a casos fortuitos, procede la renovación hasta un máximo de dos veces.  Excepcionalmente se podrá refinanciar el capital impago más los intereses, siempre y cuando para ello medie la voluntad de pago del deudor tomando en consideración los costos de un proceso judicial. En estos casos se deberá efectuar en informe detallado para que puedan efectuarse los asientos contables y los seguimientos respectivos.  En los casos de los créditos en cobranza judicial, el titular de la deuda deberá pagar el total de intereses, gastos y mora, pudiendo refinanciarse el 100% del capital.  La renovación de un crédito, sólo se podrá realizar en una oportunidad, si el acreditado reincide en el incumplimiento de pago, la operación deberá pasar a cobranza judicial, o solicitarle al acreditado la entrega de garantías.  Se sugiere que el nuevo plazo de pago pactado en la renovación, no sea superior al plazo originalmente pactado. Se supone que el acreditado ya ha pagado parte del capital de la deuda por lo tanto, las nuevas cuotas no deberían ser más altas a las del crédito original, aún utilizando el mismo plazo.  Todo proceso de renovación de créditos mayores a US$ 30,000.00 a su equivalencia en moneda nacional debe ser informado al Consejo de Administración para su conocimiento en forma mensual por Recuperaciones y Asesoría Legal. 50.4. Plazo para solicitar las Renovaciones Se establece que el plazo máximo para la solicitud de estas operaciones será hasta el día 15 de cada mes. 50.5. Plazo para solicitar Traspaso de Cartera Morosa a Gestión Judicial Se establece que el plazo máximo para la solicitud de estas operaciones será hasta el día 15 de cada mes. Las solicitudes enviadas con fecha posterior a la establecida, serán atendidas después del cierre de fin de mes. 50.6. Reportes y Control El personal de recuperaciones y/o Gerencia de Sucursal deberán reportar a la Gerencia de Créditos, sobre los casos que se hayan presentado en el mes así como elaborar estadísticas de evolución de estas carteras. 51. Bienes Adjudicados entregados Voluntariamente o por Proceso Judicial Bienes entregados voluntariamente, son aquellos bienes muebles o inmuebles que un acreditado entrega como pago parcial o total, de la deuda contraída con la SOFOM. El acreditado presentará una nota dirigida al Gerente de Sucursal, solicitando se reciban los bienes que desea entregar voluntariamente y de buena fe. En caso de que los bienes ofrecidos en dación de pago de manera voluntaria, carezcan de documentos que acrediten la propiedad, especialmente en el caso de electrodomésticos,
  • 46.
    MANUAL DE CRÉDITO SOCIEDADFINANCIERA DE OBJETO MÚLTIPLE CAP. I: POLÍTICAS DE CRÉDITO Elaborado por: SIC DESARROLLO Aprobado por: Vigencia: Indefinido Actualización: Julio 2011 Página 46 de 139 V - Ene./10 mercadería, etc., el acreditado se hará responsable legalmente ante cualquier reclamo de terceros. La entrega voluntaria de bienes, deberá ir orientada a dar soluciones definitivas al problema de mora del acreditado en cuestión, en la medida que sea posible. El personal de recuperaciones o Gerente de Sucursal, podrán aprobar y autorizar ofrecimientos de Dación en Pago. Los casos de dación en pago / entrega voluntaria de bienes con vehículos e inmuebles por montos superiores a US $ 10,000 o su equivalente en Pesos Mexicanos, para afectar la deuda de los acreditados, deberán ser evaluados por el personal de recuperación. Bienes adjudicados son aquellos bienes muebles o inmuebles que pasan a ser propiedad de la Sociedad Financiera de Objeto Múltiple como consecuencia de una entrega voluntaria que fue aceptada, fuera de proceso judicial o como resultado del reclamo de pago de una deuda atrasada a través de proceso judicial. La Sociedad Financiera de Objeto Múltiple solicita judicialmente la entrega de las garantías comprometidas por el acreditado cuando le fue otorgado el crédito. Con el fallo judicial, la propiedad de esos bienes es transferida a la Sociedad Financiera de Objeto Múltiple. Estos bienes serán administrados por el área de Recuperaciones de la Sociedad Financiera de Objeto Múltiple, las que tendrán a su cargo la venta de los mismos a fin de evitar la inmovilización del capital de la Sociedad Financiera de Objeto Múltiple. 52. Constitución de Provisiones La Sociedad Financiera de Objeto Múltiple E.R. podrá aplicar lo dispuesto por Comisión Nacional Bancaria y de Valores. El Consejo de Administración, establecerá de acuerdo con los intereses institucionales, la constitución de mayores porcentajes de provisiones a los establecidos por la CNBV, si es que lo considera necesario. (Nota: la E.N.R. no está obligada a constituirlas sin embargo, es una práctica recomendable que le permitirá alinearse a la normatividad vigente). Con base en el saldo insoluto de cada crédito, el Contador General será responsable de constituir las reservas preventivas de la Cartera de Crédito de acuerdo al siguiente cuadro por días de mora. De A Porcentaje de Reserva 0 29 0.50% 30 59 2.50% 60 89 15.00% 90 119 30.00% 120 149 40.00% 150 179 60.00% 180 209 75.00% 210 239 85.00% 240 269 95.00% MÁS DE 270 100.00%
  • 47.
    MANUAL DE CRÉDITO SOCIEDADFINANCIERA DE OBJETO MÚLTIPLE CAP. I: POLÍTICAS DE CRÉDITO Elaborado por: SIC DESARROLLO Aprobado por: Vigencia: Indefinido Actualización: Julio 2011 Página 47 de 139 V - Ene./10 53. Castigo de Cartera Se podrá aplicar lo dispuesto por las leyes vigentes que rigen en lo correspondiente a castigo de cartera. Además se considerarán los siguientes aspectos: • Que el personal de cartera ó recuperación informe de la imposibilidad de recuperación. • Que el personal de recuperación y/o Gerente de Sucursal hayan emitido un informe de irrecuperabilidad o de la imposibilidad de efectuar acciones judiciales. El informe debe contener: situación legal del deudor, situación legal de las garantías, gestiones realizadas para la recuperación del crédito, resultado de las negociaciones con el acreditado y sus avales, factores de irrecuperabilidad y comentarios adicionales sobre la capacidad y voluntad de pago del deudor. • Para poder realizar el castigo de cartera, el crédito debe tener un atraso igual o mayor a 180 días. • Que se encuentre íntegramente provisionada y los deudores estén considerados en la categoría de pérdida. • Se debe conservar la documentación que acredita el cumplimiento de los requisitos necesarios para el castigo de un préstamo para las revisiones que efectúe el área de Auditoría. • Los créditos liquidados contra provisiones serán objeto de un estricto control y seguimiento a cargo de la unidad de recuperaciones, a fin de seguir realizando las gestiones de reclamo necesarias para recuperar estos préstamos. • El castigo de los créditos será aprobados por el Consejo de Administración. El monto a castigar incluye capital, intereses compensatorios y moratorios, comisiones, gastos y otros conceptos derivados de la relación obligacional.  Para el castigo de créditos, previamente, éstos deberán aprovisionarse en un 100% y estar clasificado contablemente como pérdida. 54. Políticas Particulares para Productos Crediticios De acuerdo con las particularidades de cada producto crediticio, se desarrollarán políticas especiales para algunos de ellos. Estas políticas específicas no alterarán lo contemplado en las Políticas Generales del Manual de Crédito.
  • 48.
    MANUAL DE CRÉDITO SOCIEDADFINANCIERA DE OBJETO MÚLTIPLE CAP. II: PROCEDIMIENTOS CREDITICIOS Elaborado por: SIC DESARROLLO Aprobado por: Vigencia: Indefinido Actualización: Julio 2011 Página 48 de 139 V - Ene./10 CAPÍTULO II: PROCEDIMIENTOS CREDITICIOS
  • 49.
    MANUAL DE CRÉDITO SOCIEDADFINANCIERA DE OBJETO MÚLTIPLE CAP. II: PROCEDIMIENTOS CREDITICIOS Elaborado por: SIC DESARROLLO Aprobado por: Vigencia: Indefinido Actualización: Julio 2011 Página 49 de 139 V - Ene./10 1. Objetivo En este capítulo se describen los pasos básicos a seguir para el otorgamiento de un crédito desde el inicio de la relación formal entre el acreditado y la Sociedad Financiera de Objeto Múltiple. El orden de los pasos es correlativo y la solicitud sólo podrá pasar a la siguiente etapa si ha cumplido todos los requisitos de la etapa anterior. En cualquiera de las etapas el proceso puede ser interrumpido, debiéndose informar sin demora al acreditado de los motivos de la decisión. El sistema informático registrará las diferentes etapas, los tiempos invertidos y los responsables de cada una de ellas. La simbología utilizada en diagramas se expone a continuación: θ Acción de control. Marca los puntos claves de control, identificando la acción dentro de una serie de actividades realizadas dentro de un procedimiento, los cuales son realizados para control y administración de riesgos. Inicio. Representa inicio o término. Indica el principio o fin del procedimiento, dentro del símbolo se anotará inicio o fin, según corresponda. Actividad. Las actividades que se desarrollan en el procedimiento se describen brevemente dentro del símbolo. En la parte inferior media, se anotará el número consecutivo de la actividad. Documento. Documento que entra y/o sale y que se genera o utiliza en el procedimiento. Decisión. Punto del procedimiento en donde se debe realizar una decisión entre dos opciones. Archivo permanente. Depósito de un documento o información dentro de un archivo por período indefinido. Conector de página. Conexión o enlace con otra hoja diferente en la que continua el procedimiento. Conector. Conector o enlace, de una parte del diagrama con otra parte lejana del mismo.
  • 50.
    MANUAL DE CRÉDITO SOCIEDADFINANCIERA DE OBJETO MÚLTIPLE CAP. II: PROCEDIMIENTOS CREDITICIOS Elaborado por: SIC DESARROLLO Aprobado por: Vigencia: Indefinido Actualización: Julio 2011 Página 50 de 139 V - Ene./10 2. Promoción del Crédito Responsable principal: Analista de Créditos (Es recomendable que la promoción de los productos de crédito sea realizada por el Analista de Crédito; sin embargo, puede ser realizada por un promotor. La opción por una u otra figura dependerá de las características del mercado, la viabilidad de su aplicación y prácticas aceptadas en el área de influencia de la IFR) Responsables alternativos: Cualquier funcionario de la Sociedad Financiera de Objeto Múltiple, especialmente los funcionarios del Área de Créditos Procedimiento: Todos los funcionarios deben estar en condiciones de responder las consultas de las personas interesadas que llaman o se acercan a las Sucursales de la Sociedad Financiera de Objeto Múltiple. Esta premisa debería cumplirse para todos los productos y servicios ofrecidos por la Sociedad Financiera de Objeto Múltiple. 2.1. Acciones de Promoción Todas las Sucursales de la Sociedad Financiera de Objeto Múltiple deberán conocer la estrategia para la promoción y la captura de acreditados. Las vías usuales de ingreso de los mismos son: 2.2. Publicidad Medios Masivos También es conocida como promoción pasiva, es la realizada a través de medios de alcance masivos de difusión como ser: prensa escrita, radio, televisión, etc. Esta forma de promoción del crédito probablemente tenga mucha efectividad dependiendo de la imagen que tiene la Sociedad Financiera de Objeto Múltiple en el mercado y el nivel de cobertura territorial. Como efecto de la promoción pasiva, los potenciales acreditados se acercan a las Sucursales de la Sociedad Financiera de Objeto Múltiple donde se les informa de las características y requisitos del crédito. Con esta información básica; el funcionario (que debería ser el Auxiliar de Créditos) que atiende al solicitante, da inicio al proceso que permitirá determinar el tiempo de demora para que la solicitud sea atendida (se cargará en el sistema la pre- solicitud). Finalizada la toma de información, indicará al solicitante que en un plazo máximo de dos días hábiles un funcionario de la Sociedad Financiera de Objeto Múltiple le visitará o se contactará con él. También se debe indicar al solicitante, los requisitos y documentación que debe tener listos para entregar al Analista de Crédito que lo visite. 2.3. Referidos Metodología aplicada de promoción, que consiste en contactar con personas que ya han operado crediticiamente con buen historial en la SOFOM y que en la actualidad no cuentan con crédito activo o, solicitar información sobre acreditados potenciales hablando con personas como fuentes de información:
  • 51.
    MANUAL DE CRÉDITO SOCIEDADFINANCIERA DE OBJETO MÚLTIPLE CAP. II: PROCEDIMIENTOS CREDITICIOS Elaborado por: SIC DESARROLLO Aprobado por: Vigencia: Indefinido Actualización: Julio 2011 Página 51 de 139 V - Ene./10 a. Jefes de entidades gremiales. b. Administradores de mercados. c. Proveedores de negocios minoristas. d. Acreditados con buen historial de pago en la Sociedad Financiera de Objeto Múltiple. e. Personas que aparecen como referencias de los acreditados actuales. Es recomendable tratar de establecer y mantener un contacto permanente con dichas personas, participando en eventos comerciales, sociales o deportivos, visitándoles, llamándoles por teléfono periódicamente, etc. 2.4. Promoción directa La promoción directa o activa es aquella que realiza directamente el Analista de Créditos y también, los Gerentes de Sucursales o personal Auxiliar de Créditos visitando a los potenciales acreditados en su lugar de desarrollo de la actividad generadora de ingresos; así como igualmente, a acreditados que ya han operado con la entidad y cuyo crédito ha sido cancelado o está próximo a cancelarse. 2.5. Solicitante Potencial Todas las acciones de promoción tienen como finalidad, la detección de solicitantes potenciales con los cuales, la Sociedad Financiera de Objeto Múltiple, podrá lograr el cumplimiento de metas de crecimiento de cartera. 2.6. Se Informa sobre Producto El personal de la Institución que ha logrado captar la atención del solicitante potencial, informará al mismo sobre la gama de productos ofertados por la Institución y sus características. En este punto es importante recalcar que para realizar una adecuada promoción de los productos y servicios que ofrece, el personal deberá contar con elementos de trabajo básicos para realizar la labor, como son: volantes de promoción, tarjetas personales, conocimiento de toda la gama de productos que ofrece el Área de créditos, conocimiento de las tasas de interés activas con que trabaja la competencia y cuáles son las principales instituciones competidoras en la zona, los números telefónicos de la SOFOM y de las Sucursales donde trabajan, la dirección de la Sucursal, el nombre del Gerente, el nombre de la plana directiva, etc. El Analista / Auxiliar de Crédito debe manejar también el Manual de Crédito de la SOFOM para poder responder adecuadamente a los acreditados potenciales ante eventuales planteamientos de crédito, consultas, etc. 2.7. Interés Expuestas las ventajas y beneficios de operar con la Sociedad Financiera de Objeto Múltiple al potencial solicitante de servicios, el solicitante estará en condiciones de tomar la decisión de optar o no por un financiamiento.
  • 52.
    MANUAL DE CRÉDITO SOCIEDADFINANCIERA DE OBJETO MÚLTIPLE CAP. II: PROCEDIMIENTOS CREDITICIOS Elaborado por: SIC DESARROLLO Aprobado por: Vigencia: Indefinido Actualización: Julio 2011 Página 52 de 139 V - Ene./10 2.8. Demanda no Satisfecha Si el solicitante potencial no se muestra interesado en operar con la Sociedad Financiera de Objeto Múltiple, el funcionario deberá intentar detectar las causas de esta reacción y desarrollar una estrategia adecuada, tratando de revertirla. Se sugiere preguntar directamente por qué no desea crédito. Si no responde abiertamente, preguntar con las siguientes alternativas: a. El acreditado ya tiene acceso a otro crédito, por ejemplo de: Prestamistas: Explicar que la Sociedad Financiera de Objeto Múltiple ofrecen tasas de interés más bajas y frecuencias de pago más largas; Proveedores: Explicar que si compra al contado puede obtener descuentos, puede diversificar sus fuentes de abastecimiento, aprovechar ofertas, etc. b. El acreditado está conforme con el nivel de su actividad, explicar que con una inversión bien utilizada puede crecer, ampliar su segmento de mercado, etc. c. El acreditado potencial tiene una mala imagen de la Sociedad Financiera de Objeto Múltiple. Esto se podría dar por diferentes motivos, pudiendo algunos ser: Créditos demorados en el otorgamiento: Explicar que ello se ha mejorado, que ahora los créditos se desembolsan en menos tiempo (de preferencia informar los tiempos de demora en la atención de las solicitudes de crédito en función del tipo de producto crediticio); Un ex acreditado moroso ha mediado una mala impresión: Explicar el sistema de seguimiento de mora; Por mala atención del personal de la Sociedad Financiera de Objeto Múltiple: Preguntar al acreditado qué sucedió, el nombre de la persona que lo atendió y tomar nota de su crítica. 2.9. Analiza otro Ofrecimiento Si el acreditado tiene dudas con relación a la conveniencia o no de tomar un crédito con la Sociedad Financiera de Objeto Múltiple, podría necesitar más tiempo para comparar los servicios ofertados con pares que operen en el mercado. 2.10. Analista / Auxiliar de Crédito Agenda Nombre para Futuro Ofrecimiento Si el acreditado es elegible y muestra un interés relativo pero no desea financiamiento en ese momento, el Analista / Auxiliar de Crédito tomará nota en una agenda para un futuro contacto su nombre, dirección y la fecha en la que desea el crédito. Se recomienda igualmente, dejar tarjeta y mantener el contacto. 2.11. Cliente Potencial El solicitante desea el crédito, en cuyo caso, se deberá explicar los requisitos y tomar los datos preliminares del acreditado. 2.12. Nuevo A efectos de dar trámite a la solicitud de financiamiento y procesar con celeridad la solicitud se deberá consultar si la persona ha operado con anterioridad con la SOFOM.
  • 53.
    MANUAL DE CRÉDITO SOCIEDADFINANCIERA DE OBJETO MÚLTIPLE CAP. II: PROCEDIMIENTOS CREDITICIOS Elaborado por: SIC DESARROLLO Aprobado por: Vigencia: Indefinido Actualización: Julio 2011 Página 53 de 139 V - Ene./10 2.13. Consulta Base de Datos Si la persona ha operado con anterioridad con la Sociedad Financiera de Objeto Múltiple se consultará la base de datos interna para verificar el historial de pago del mismo. Para aquellos contactos que son realizados en campo, sin contar con la posibilidad de consultar la base de datos en el instante, será opción del Analista / Auxiliar de Crédito el llenado del formulario de Pre Solicitud con los datos generales del potencial acreditado. 2.14. Buen Historial La consulta en la base de datos de la entidad, tiene como finalidad primordial, establecer la moral de pago del solicitante potencial, ya que permitirá verificar la puntualidad en el pago de su obligación previa o actual con la Sociedad Financiera de Objeto Múltiple. 2.15. Se Informa al Cliente y Archiva en Rechazados Si como resultado de la consulta en la base de datos, se constata que el solicitante potencial en una operación previa no reembolsó en tiempo y en forma la obligación financiera contraída, se procederá a informar a la persona que la solicitud de financiamiento no podrá ser atendida por la mala referencia adquirida en la operación anterior. El Analista / Auxiliar de Crédito, procederá a archivar la solicitud de financiamiento en la carpeta de rechazados, asentando en el mismo las causas del rechazo. 2.16. Llenado de Formulario: Pre Solicitud Si el solicitante potencial cuenta con un buen historial de pago, o se trata de un potencial nuevo acreditado, se procederá al llenado de la Pre Solicitud en donde se toman los datos básicos de la persona: Nombre completo (de preferencia utilizando para el efecto el IFE de la persona y del cónyuge para los casos en que se requiera), dirección, teléfono, referencias personales y comerciales, monto solicitado, plazo, destino de la inversión, etc. La toma de datos de la Pre-Solicitud es el primer paso en el proceso de concesión de créditos y no necesariamente implica realizar una visita al acreditado (segunda visita en caso de ser una promoción directa), siendo la misma previa a la toma de información para la Solicitud de Crédito, momento en que el acreditado decide formalizar su demanda de crédito ante la SOFOM y proporciona información básica para la evaluación de riesgos y facilita los documentos básicos establecidos. El objetivo principal en esta etapa es conseguir información básica sobre el acreditado y su actividad generadora de ingresos, la cual servirá como punto de partida para iniciar la evaluación del riesgo. 2.17. Firma Autorización para Consulta: Sociedades de Información Crediticia En el momento de llenado de la Pre Solicitud de financiamiento, se procederá simultáneamente a llenar el formulario de autorización para consulta de información en la Sociedades de Información Crediticia, el cual deberá ser firmado por el titular y cónyuge (si corresponde).
  • 54.
    MANUAL DE CRÉDITO SOCIEDADFINANCIERA DE OBJETO MÚLTIPLE CAP. II: PROCEDIMIENTOS CREDITICIOS Elaborado por: SIC DESARROLLO Aprobado por: Vigencia: Indefinido Actualización: Julio 2011 Página 54 de 139 V - Ene./10 Diagrama de la fase de promoción del crédito: INICIO ¿INTERES? 7 SOLICITANTE POTENCIAL 11 FIN PUBLICIDAD MEDIOS MASIVOS 2 REFERIDOS 3 PROMOCIÓN DIRECTA 4 DESEO NO SATISFECHO 8 No Sí SOICITANTE POTENCIAL 5 ACCIONES DE PROMOCIÓN 1 SE INFORMA SOBRE PRODUCTO 6 FIN ¿NUEVO? 12 ANALISTA/AUXILIAR DE CRÉDITO AGENDA NOMBRE PARA FUTURO OFRECIMIENTO 10 ANALIZA OTRO OFRECIMIENTO 9 FIN FIRMA AUTORIZACIÓN PARA CONSULTA 17 SE CONSULTA BASE DE DATOS 13 SE INFORMA AL SOLICITANTE POTENCIAL, Y ARCHIVA EN RECHAZADOS 15 No Sí BURÓ DE CRÉDITO LLENADO DE FORMULARIO 16 ¿BUEN HISTORIAL? 14 No S’ PRE SOLICITUD
  • 55.
    MANUAL DE CRÉDITO SOCIEDADFINANCIERA DE OBJETO MÚLTIPLE CAP. II: PROCEDIMIENTOS CREDITICIOS Elaborado por: SIC DESARROLLO Aprobado por: Vigencia: Indefinido Actualización: Julio 2011 Página 55 de 139 V - Ene./10 3. Consulta en Sociedades de Información Crediticia (θ) Responsable principal: Auxiliar de Créditos Responsables alternativos: Gerente de Sucursal Procedimiento: Se debe verificar las referencias tanto del solicitante, su cónyuge/conviviente, del aval y su cónyuge/conviviente (de ser el caso) en las Sociedades de Información Crediticia disponibles. En el caso de que aún no se tengan los datos del codeudor, la consulta se hará en el momento en que el acreditado los proporcione, antes de ser presentada la operación en Comité de Crédito, o posteriormente si el Comité de Crédito solicita la presentación de un aval. 3.1. Auxiliar de Crédito Recibe Formulario El Auxiliar de Crédito procederá a la recepción de las Pre Solicitudes que hayan sido llenadas por Analistas de Crédito en campo, a fin de realizar la correspondiente consulta en el sistema y en las Sociedades de Información Crediticia. Para una adecuada administración de tiempos, se establecerá un horario para la recepción y consulta a las Sociedades de Información Crediticia; así como también, la entrega de los informes respectivos al Analista de Crédito encargado del procesamiento de la solicitud de financiamiento. En caso de que la Pre Solicitud se haya llenado en las oficinas de la Sociedad Financiera de Objeto Múltiple, se procederá a la consulta en el momento del llenado de la misma. 3.2. Consulta Base de Datos El Auxiliar de Crédito o, en su defecto el Gerente de Sucursal, procederá a la consulta e impresión del reporte del solicitante emitido por las Sociedades de Información Crediticia, su cónyuge/conviviente, del aval y su cónyuge/conviviente (de ser el caso). Para aquellas Pre Solicitudes que aún no se hayan consultado en la base de datos del sistema informático de la SOFOM, en la presente etapa se realizará la consulta respectiva. 3.3. Antecedentes Negativos El Auxiliar de Crédito interpretará el informe emitido por la Sociedades de Información Crediticia y de la base de datos Institucional (de ser el caso), para determinar si el acreditado cuenta con antecedentes de operaciones crediticias con otras entidades o con la Institución. Dentro de la información contenida en las Sociedades de Información Crediticia del solicitante, cónyuge/conviviente y aval (con su cónyuge/conviviente de ser el caso) pueden presentar las siguientes opciones: a. La persona no cuenta con antecedentes de operaciones crediticias anteriores. b. La persona cuenta con antecedentes de operaciones crediticias anteriores, las cuales pueden haber sido canceladas en situación normal, o con atrasos.
  • 56.
    MANUAL DE CRÉDITO SOCIEDADFINANCIERA DE OBJETO MÚLTIPLE CAP. II: PROCEDIMIENTOS CREDITICIOS Elaborado por: SIC DESARROLLO Aprobado por: Vigencia: Indefinido Actualización: Julio 2011 Página 56 de 139 V - Ene./10 c. La personal cuenta con operaciones activas con otras entidades (o la propia entidad en caso de ser acreditado), las cuales pueden estar siendo canceladas en situación normal, o con atrasos. 3.4. Se Arma Carpeta De no existir inconvenientes con las referencias anteriores (opción a y c –personas sin historial crediticio o con antecedentes crediticios normales), el Auxiliar de Crédito procederá al armado de carpeta (Expediente de Crédito) que contendrá, a más del informe de las Sociedades de Información Crediticia, los formulario: Solicitud de Crédito, Evaluación de Riesgos, Declaración Jurada, y otra información o documentación proporcionada por el solicitante, cónyuge/conviviente, aval y cónyuge/conviviente (de ser el caso). 3.5. Se Asigna Analista de Crédito El Expediente del acreditado potencial, es entregado al Analista de Crédito, quien se encargará de realizar la visita de evaluación al domicilio (determinación de la capacidad y voluntad de pago). Para aquellas Pre Solicitudes que se hayan completado en la Sucursal y no cuenten con Analista de Crédito, el Auxiliar de Créditos definirá, verificará y designará, al Analista responsable de la operación según las zonas de influencia asignadas para cada Sucursal y para cada Analista de Crédito y la carga laboral del mismo. En el caso de que dos Analistas de Crédito atiendan la misma zona, la asignación de las operaciones para su evaluación se hará de manera alternativa, o de acuerdo con la evaluación del Gerente de Sucursal (según el desempeño de los Analistas). El Analista de Crédito debe hacer todo lo posible para dar una respuesta al solicitante, en el transcurso de las primeras 24 horas después de completados todos los recaudos necesarios para realizar la evaluación de la solicitud de crédito. 3.6. Se Informa al Cliente, Da de Baja y Archiva en Rechazados En caso de que el informe de las Sociedades de Información Crediticia arrojen datos de créditos cancelados con atrasos, con ejecución judicial (atribuibles a la falta de moral de pago) o que hayan sido castigados, tanto del solicitante como su cónyuge/conviviente, el Auxiliar de Crédito procederá a informar al solicitante del rechazo de la solicitud de financiamiento, procediendo a dar de baja la Pre Solicitud de financiamiento en el sistema informático y archivo de los documentos en rechazados. Para aquellas situaciones en las cuales es el aval y/o su cónyuge/conviviente la persona que cuenta con antecedentes negativos en el sistema financiero, se informará al solicitante que deberá cambiar de aval.
  • 57.
    MANUAL DE CRÉDITO SOCIEDADFINANCIERA DE OBJETO MÚLTIPLE CAP. II: PROCEDIMIENTOS CREDITICIOS Elaborado por: SIC DESARROLLO Aprobado por: Vigencia: Indefinido Actualización: Julio 2011 Página 57 de 139 V - Ene./10 Diagrama de la fase consulta a las Sociedades de Información Crediticia y antecedentes de créditos (θ): INICIO ¿ANTECE- DENTES NEGATIVOS? 3 SE ARMA CARPETA 4 FIN AUXILIAR DE CRÉDITO RECIBE FORMULARIO 1 SE INFORMA AL SOLICITANTE POTENCIAL, DA DE BAJA Y ARCHIVA EN RECHAZADOS 6 CONSULTA BASE DE DATOS 2 BURÓ DE CRÉDITO SE ASIGNA ANALISTA DE CRÉDITO 5 FIN PRE SOLICITUD EXPEDIENTE DEL SOLICITANTE POTENCIAL No Sí PRE SOLICITUD BURÓ DE CRÉDITO
  • 58.
    MANUAL DE CRÉDITO SOCIEDADFINANCIERA DE OBJETO MÚLTIPLE CAP. II: PROCEDIMIENTOS CREDITICIOS Elaborado por: SIC DESARROLLO Aprobado por: Vigencia: Indefinido Actualización: Julio 2011 Página 58 de 139 V - Ene./10 4. Control de las Pre Solicitudes (θ) Responsable principal: Auxiliar de Créditos Responsables alternativos: Gerente de Sucursal o Gerente de Créditos Procedimiento: 4.1. Control de Pre Solicitudes El Auxiliar de Créditos responsable de la consulta de las Sociedades de Información Crediticia y de la base de datos del sistema informático (historial de clientes), podrá realizar el control diario de los requerimientos de financiamiento presentados a la SOFOM. El registro tiene como objetivo permitir el seguimiento y control de las solicitudes, y tener información sobre quien es el responsable de la misma para responder las preguntas de los solicitantes y para acelerar el proceso si fuera necesario. 4.2. Existen Pre Solicitudes Pendientes Al inicio de la jornada laboral, generará en el sistema informático (siempre y cuando el sistema informático contemple esta clase de desarrollo; en su defecto, llevará un control manual de las Pre Solicitudes) el reporte correspondiente a fin de detectar Pre Solicitudes asignadas a Analistas de Crédito y que aún no se hayan realizado la correspondiente visita de evaluación de riesgos. De presentarse el caso, y existan Pre Solicitudes pendientes de asignación a Analista de Crédito para visita de evaluación de riesgos, se procederá a su distribución atendiendo los mismos criterios descritos en el numeral 3.5 del presente capítulo del Manual de Crédito. 4.3. Nueva Consulta Siguiente Día De no existir operaciones pendientes de asignación o que aún no fueron atendidas por los Analistas de Crédito, el Auxiliar continuará con las labores rutinarias, volviendo a generar una nueva consulta al día siguiente. 4.4. Verificar Retraso con Analista de Crédito Asignado De existir Pre Solicitudes que aún no hayan sido atendidas por el Analista de Crédito correspondiente, el Auxiliar de Crédito procederá a informarse de los motivos por los cuales, dicha solicitud de financiamiento aún no ha sido atendida. Para ello, se pondrá en contacto con el responsable asignado, quien dará cuenta de los motivos del retraso. 4.5. Solicitante Interesado Si por algún motivo de fuerza mayor, el Analista de Crédito no se ha comunicado con el solicitante, el Auxiliar de Crédito establecerá contacto telefónico con el mismo, para informarse del grado de interés de solicitante.
  • 59.
    MANUAL DE CRÉDITO SOCIEDADFINANCIERA DE OBJETO MÚLTIPLE CAP. II: PROCEDIMIENTOS CREDITICIOS Elaborado por: SIC DESARROLLO Aprobado por: Vigencia: Indefinido Actualización: Julio 2011 Página 59 de 139 V - Ene./10 4.6. Registrar Motivo y Dar de Baja en Sistema Si como resultado del contacto telefónico, el Auxiliar de Crédito constata que la solicitud de financiamiento ya no se encuentra en curso, registrará los motivos en el sistema informático, dando de baja la Pre Solicitud. En caso de que el solicitante haya declinado operar con la SOFOM por la demora del Analista de Crédito en la atención al requerimiento de crédito, el Auxiliar de Crédito deberá informar al Gerente de Sucursal a fin de tomar las medidas correctivas necesarias para evitar futuras reincidencias. Es recomendable que los Gerentes lleven un control del avance en el procesamiento de las solicitudes que ingresan al sistema a través de un listado semanal de Pre Solicitudes pendientes por cada Analista de Crédito, requiriendo una respuesta para cada caso no atendido. 4.7. Visita de Llenado de Solicitud y Análisis Si como resultado del contacto telefónico el Auxiliar de Crédito constata que la solicitud de financiamiento se encuentra en curso (el solicitante sigue interesado en el financiamiento), insistirá al Analista de Crédito a fin de dar inicio a la visita de llenado de los formularios:  Solicitud de Crédito,  Evaluación de Riesgos  Declaración Patrimonial. Posteriormente, el Auxiliar de Crédito deberá informar igualmente al Gerente de Sucursal de los motivos en la demora en la atención de la solicitud de financiamiento, a fin de que el mismo tome las medidas correctivas necesarias para evitar reincidencias.
  • 60.
    MANUAL DE CRÉDITO SOCIEDADFINANCIERA DE OBJETO MÚLTIPLE CAP. II: PROCEDIMIENTOS CREDITICIOS Elaborado por: SIC DESARROLLO Aprobado por: Vigencia: Indefinido Actualización: Julio 2011 Página 60 de 139 V - Ene./10 Diagrama de la fase control de presolicitudes (θ): INICIO EXISTEN PRE SOLICITUDES PENDIENTES 2 VERIFICAR RETRASO CON ANALISTA DE CRÉDITO ASIGNADO 4 NUEVA CONSULTA SIGUIENTE DÍA 3 FIN CONTROL DE PRE SOLICITUD 1 ¿SOLICITAN TE INTERESA- DO? 5 REGISTRAR MOTIVO Y DAR DE BAJA EN SISTEMA 6 FIN VISITA DE LLENADO DE SOLICITUD Y ANÁLISIS 7 No Sí No Sí SOLICITUD DE CRÉDITO FORMULARIO DE EVALUACIÓN DE RIESGO DECLARACIÓN PATRIMONIAL
  • 61.
    MANUAL DE CRÉDITO SOCIEDADFINANCIERA DE OBJETO MÚLTIPLE CAP. II: PROCEDIMIENTOS CREDITICIOS Elaborado por: SIC DESARROLLO Aprobado por: Vigencia: Indefinido Actualización: Julio 2011 Página 61 de 139 V - Ene./10 5. Visita de Evaluación al Solicitante Responsable principal: Analista de Crédito Responsables alternativos: Gerente de Sucursal, Gerente de Créditos. Procedimiento: 5.1. Visita de Llenado de Formulario y Análisis Durante la entrevista, se completará la información correspondiente en los formularios para la formalización de la Solicitud de Crédito, según lo siguiente:  Si es acreditado nuevo o no.  Tipo de persona.  Producto crediticio solicitado. El Analista de Crédito, es el funcionario encargado y responsable de completar toda la información para la formalización de las operaciones, que será recopilada “in situ”, es decir, deberá realizar la entrevista en el domicilio de desarrollo de la actividad generadora de ingresos del solicitante y luego realizar la visita al domicilio particular (si correspondiese). Durante la visita, se completará la Solicitud de Crédito, la información para análisis de la capacidad de pago (Formularios de Evaluación de Riesgos y Declaración Patrimonial) y se solicitará toda la documentación necesaria para sustentar la capacidad de pago y el cumplimiento de todos los requisitos exigidos, de acuerdo con el Manual de Crédito. Al firmar la Solicitud de Crédito y entregar toda la documentación correspondiente, el solicitante declara la veracidad de los datos presentados y formaliza su pedido. Los datos que el Analista de Crédito ha recopilado, serán registrados directamente en el sistema informático para su procesamiento y control. 5.2. Recopilación y Elaboración de Estados Financieros La visita para la evaluación de la actividad económica, efectuada por el Analista de Crédito, tiene dos objetivos:  Determinar la Capacidad de Pago. La Capacidad de Pago es el aspecto cuantitativo del análisis, por lo tanto se puede determinar con cierta precisión, si el Analista de Crédito tiene la suficiente habilidad para tomar los datos correctamente y si el acreditado es transparente al dar la información. Para ello, utilizará los formularios confeccionados para tal efecto: Evaluación de Riesgos y Declaración Patrimonial.  Determinar la Moral de Pago. La moral de pago es el aspecto cualitativo/subjetivo, porque depende de la apreciación que tenga el Analista de Crédito sobre el comportamiento del acreditado, su entorno y su familia. El objetivo de esta evaluación es determinar si el acreditado tiene predisposición para cumplir puntualmente con sus obligaciones. Por lo tanto, es de suma importancia que se establezca bases sólidas para construir la relación con el acreditado, para lo cual, necesariamente deberá mencionar el tema de pagar sin atrasos, los costos de la mora, los beneficios de los pagos puntuales, etc. El análisis de la moral de pago se complementa con las referencias solicitadas en las Sociedades de Información Crediticia.
  • 62.
    MANUAL DE CRÉDITO SOCIEDADFINANCIERA DE OBJETO MÚLTIPLE CAP. II: PROCEDIMIENTOS CREDITICIOS Elaborado por: SIC DESARROLLO Aprobado por: Vigencia: Indefinido Actualización: Julio 2011 Página 62 de 139 V - Ene./10 En el momento de la visita, el Analista de Crédito deberá levantar y verificar información relacionada al patrimonio del solicitante y que podrá ser utilizada como garantía de la operación crediticia y que el acreditado está dispuesto a ofrecer. Además deberá recolectar los documentos necesarios, si el acreditado no los entregó con anterioridad. 5.3. Durante el Primer Contacto se Considera Apto Durante esta etapa, el Analista de Crédito deberá analizar la viabilidad de la operación crediticia. Cuando las operaciones son de montos significativos, con garantía hipotecaria o garantía prendaría, el proceso de evaluación podrá demorar hasta una semana, por lo cual, es de importancia informar al solicitante de los procedimientos que se llevarán a cabo y no perder el contacto comercial con el solicitante, mientras se define una respuesta concreta. No se debe olvidar que la rapidez y la eficiencia son factores que imprimen un carácter competitivo a los servicios financieros que ofrecerán la SOFOM y es a través de estos valores agregados, que se conseguirá fidelización de los acreditados. 5.4. Se le Informa al Solicitante, Da de Baja y Archiva en Rechazados Si con base en la información proporcionada por el solicitante durante la visita de evaluación y llenado de formularios, el Analista de Crédito determinara en forma preliminar que el mismo no cuenta con capacidad de pago para reembolsar el crédito en tiempo y forma, informará al mismo que la solicitud de financiamiento no podrá ser procesada. De igual manera, deberá dar de baja en el sistema la solicitud de financiamiento y archivar la documentación en rechazados, registrando los motivos. 5.5. Se Solicitan Referencias Personales y Comerciales Si con base en la información proporcionada por el solicitante en la visita de evaluación y llenado de formularios, el Analista de Crédito determinara en forma preliminar que el mismo cuenta con capacidad de pago para reembolsar el crédito en tiempo y forma, procederá a la realización de referencias personales y comerciales del solicitante. 5.6. Son Buenas Se recomienda que el Analista de Crédito recopile “referencias de campo” mientras realiza la visita de evaluación, conversando con los vecinos del solicitante, con el objeto de tener información adicional para su evaluación final. El objetivo en esta etapa es recoger la opinión que tienen las personas sobre el solicitante para establecer su moral de pago, tratando siempre de obtener información adicional que podría ser útil en el futuro. Toda la información proporcionada deberá quedar registrada de manera detallada en el expediente del acreditado. 5.7. Se le Informa al Solicitante, Da de Baja y Archiva en Rechazados Si las referencias de campo realizadas por el Analista de Crédito arrojan información negativa sobre la moral de pago (voluntad de pago) del solicitante, procederá a informar al mismo que no podrá ser atendida la solicitud de financiamiento.
  • 63.
    MANUAL DE CRÉDITO SOCIEDADFINANCIERA DE OBJETO MÚLTIPLE CAP. II: PROCEDIMIENTOS CREDITICIOS Elaborado por: SIC DESARROLLO Aprobado por: Vigencia: Indefinido Actualización: Julio 2011 Página 63 de 139 V - Ene./10 De igual manera, procederá a dar de baja la solicitud en el sistema informático registrando el motivo y archivando la correspondiente documentación presentada por la persona en rechazados. 5.8. Procesamiento de Información Financiera Una vez que el Analista de Crédito tiene toda la información que necesita vuelve a la oficina y procede a ordenar, realizar los cálculos requeridos para establecer el flujo de ingresos y egresos, capacidad de pago y patrimonio del solicitante. Analiza los datos recolectados y completa el expediente con los documentos. 5.9. Cumple Requisitos para Presentación en Comité de Crédito Con la información recopilada, procesada y analizada, el Analista de Crédito está en condiciones de establecer si el solicitante potencial cumple con los requisitos para el financiamiento establecidos por la Sociedad Financiera de Objeto Múltiple y contenida en el Manual de Políticas Generales y los específicos por producto. 5.10. Se Informa al Solicitante, Da de Baja y Archiva en Rechazados Si con base en la información procesada y analizada, el Analista de Crédito determina que el solicitante no cuenta con capacidad de pago para reembolsar el crédito en tiempo y forma, ni las garantías requeridas, informará al mismo que la solicitud de financiamiento no podrá ser procesada. De igual manera, deberá dar de baja en el sistema la solicitud de financiamiento y archivar la documentación en rechazados, registrando los motivos. 5.11. Expediente para Presentación en Comité de Crédito Si con base en la información procesada y analizada, el Analista de Crédito determina que el solicitante cuenta con capacidad de pago y las garantías requeridas según lo establecido en el Manual de Crédito, deberá elaborar su propuesta de financiamiento para su presentación en Comité de Crédito. Cuando el Analista de Crédito ha completado todo el expediente, lo entregará al Auxiliar de Crédito para que ingrese dicha información en el sistema informático, quedando así el Expediente a la espera de su presentación en Comité de Crédito. Aquellos expedientes que no estén debidamente completados y documentados, no serán procesados en el sistema informático y serán devueltos al Analista de Crédito.
  • 64.
    MANUAL DE CRÉDITO SOCIEDADFINANCIERA DE OBJETO MÚLTIPLE CAP. II: PROCEDIMIENTOS CREDITICIOS Elaborado por: SIC DESARROLLO Aprobado por: Vigencia: Indefinido Actualización: Julio 2011 Página 64 de 139 V - Ene./10 Diagrama de la fase Visita de Evaluación al Solicitante: INICIO RECOPILACIÓN DE INFORMACIÓN Y ELABORACIÓN DE ESTADOS FINANCIEROS 2 FIN VISITA DE LLENADO DE FORMULARIO Y ANÁLISIS 1 ¿SON BUENAS? 6 SE LE INFORMA A SOLICITANTE, DA DE BAJA Y ARCHIVA EN RECHAZADOS 7 FIN No PROCESAMIENTO DE INFORMACIÓN FINANCIERA 8 Sí SE SOLICITAN REFERENCIAS PERSONALES Y COMERCIALES 5 ¿DURANTE EL PRIMER CONTACTO SE CONSIDERA APTO? 3 SE LE INFORMA A SOLICITANTE, DA DE BAJA Y ARCHIVA EN RECHAZADOS 4 FIN No CUMPLE REQUISITOS PARA CRÉDITO 9 SE LE INFORMA A SOLICITANTE, DA DE BAJA Y ARCHIVA EN RECHAZADOS 10 EXPEDIENTE PARA PRESENTACIÓN COMITÉ DE CRÉDITO 11 FIN Sí No Sí FORMULARIOS DE EVALUACIÓN DE RIESGO DECLARACIÓN PATRIMONIAL FORMULARIO DE EVALUACIÓN DE RIESGOS SOLICITUD DE CRÉDITO DECLARACIÓN PATRIMONIAL EXPEDIENTE DE PRESTATARIO POTENCIAL SOLICITUD DE CRÉDITO SOLICITUD DE CRÉDITO SOLICITUD DE CRÉDITO DECLARACIÓN PATRIMONIAL FORMULARIO DE EVALUACIÓN DE RIESGOS
  • 65.
    MANUAL DE CRÉDITO SOCIEDADFINANCIERA DE OBJETO MÚLTIPLE CAP. II: PROCEDIMIENTOS CREDITICIOS Elaborado por: SIC DESARROLLO Aprobado por: Vigencia: Indefinido Actualización: Julio 2011 Página 65 de 139 V - Ene./10 6. Comité de Crédito (θ) Responsable principal: Miembros del Comité según el nivel de aprobación Responsables alternativos: Ninguno Procedimiento: 6.1. Expediente para Presentación Comité de Crédito (θ) (θ) En esta etapa, si el Gerente de Sucursal o Gerente de Crédito considere pertinente, se procederá a realizar la verificación “in situ” de la información proporcionada por los Analistas de Crédito en función a las pautas establecidas, que puede ser según montos de crédito. Para ello realizarán una visita rápida a los solicitantes de crédito al domicilio de desarrollo de la actividad generadora de ingresos y particular; y si lo consideran necesario, también visitarán a los avales. Una vez certificada la veracidad de la información recopilada por el Analista de Crédito, de ser requerido, se procederá a presentar los expedientes de acreditados potenciales en Comité de Crédito. 6.2. Auxiliar de Crédito Controla Expediente (θ) El Auxiliar de Crédito controlará todos los expedientes que se encuentran listos para ser presentados en Comité de Crédito con la finalidad de verificar si el expediente de la operación en proceso cuenta con toda la documentación y formularios requeridos. 6.3. Expediente Completo Cada expediente deberá contar con la documentación respaldatoria de la operación crediticia, la cual dependerá del tipo de producto, monto solicitado y garantías. 6.4. Devuelve al Analista de Crédito Todo expediente que no se encuentre completo (formularios con la información correspondiente, copia y/o originales de documentación del solicitante y su cónyuge/conviviente; y, aval con su cónyuge/conviviente –de ser requerido- y copia de la documentación legal de las garantías a ser presentadas) será devuelto al Analista de Crédito para la regularización de los mismos. 6.5. Analista de Crédito Completa Información Faltante El Analista de Crédito responsable del procesamiento de la solicitud de crédito deberá regularizar la información/documentación faltante en el expediente de crédito del acreditado potencial. Una vez completo, devolverá al Auxiliar de Crédito el expediente, quien luego de verificar que se cumplan los requisitos en cuanto a documentación e información requerida, realiza la carga de datos en el sistema, dejando el expediente listo para ser presentado al Comité de Crédito.
  • 66.
    MANUAL DE CRÉDITO SOCIEDADFINANCIERA DE OBJETO MÚLTIPLE CAP. II: PROCEDIMIENTOS CREDITICIOS Elaborado por: SIC DESARROLLO Aprobado por: Vigencia: Indefinido Actualización: Julio 2011 Página 66 de 139 V - Ene./10 6.6. Exposición en Comité (θ) Los expedientes de las operaciones en proceso que han pasado la verificación realizada por el Auxiliar de Crédito satisfactoriamente, serán presentados al Comité de Crédito para su consideración. Todos los expedientes con montos que requieran niveles de aprobación 2, 3 ó 4, inicialmente deberán ser presentados en el Comité de Crédito del Nivel 1, es decir, deben ser revisados en su respectiva Sucursal, por el Gerente de Sucursal y demás miembros del Comité Nivel 1. Dependiendo del monto de la solicitud de crédito, se elevarán a los siguientes niveles de Comité para su aprobación correspondiente (Niveles 2, 3 ó 4). 6.7. ¿Comité de Crédito Aprueba? En el Comité de Créditos, cada Analista de Crédito sustenta y fundamenta su propuesta. El rol de los otros miembros del Comité es determinar si los argumentos presentados son suficientemente sólidos además de evaluar el riesgo de la operación. El Comité de Crédito en cualquier nivel tiene la potestad de aprobar, modificar o denegar el monto de crédito, el plazo, la frecuencia de pago y todos los demás aspectos que hacen relación a la operación de crédito como: el día de desembolso, el vencimiento del crédito, la cobertura de garantías, etc. 6.8. Registro de Operación Denegada Si el Comité de Crédito considera la solicitud de financiamiento no viable, denegará la misma, asentando el status de “denegada” en el Acta de Comité. 6.9. Se Informa al Solicitante, se Da de Baja y Archiva Se informará a los solicitantes cuyos expedientes hayan sido examinados y denegados en Comité de Crédito que la solicitud de financiamiento presentada por los mismos ha sido rechazada. De igual manera, se deberá dar de baja en el sistema la solicitud de financiamiento y archivar la documentación en denegados, registrando los motivos. 6.10. Registro de la Información Aprobada Se registrará los expedientes de créditos cuyas solicitudes de financiamiento hayan sido aprobadas en Comité de Crédito, con el status de “aprobada”. 6.11. Cambios en la Propuesta. El Comité de Crédito podrá realizar cambios en la propuesta inicialmente presentada por el Analista de Crédito en cuanto a monto, plazo, garantías presentadas, períodos de gracia, etc.; en salvaguardo de los intereses de la Sociedad Financiera de Objeto Múltiple. Las solicitudes de financiamiento en las cuales el Comité de Crédito ha variado los términos inicialmente acordados con el potencial acreditado, aunque las mismas se encuentren aprobadas, quedarán registradas en Acta de Comité como aprobados y en observación, se
  • 67.
    MANUAL DE CRÉDITO SOCIEDADFINANCIERA DE OBJETO MÚLTIPLE CAP. II: PROCEDIMIENTOS CREDITICIOS Elaborado por: SIC DESARROLLO Aprobado por: Vigencia: Indefinido Actualización: Julio 2011 Página 67 de 139 V - Ene./10 anotará en borrador que se encuentran pendientes de aprobación las nuevas condiciones crediticias por el acreditado y a la espera de los resultados de la negociación con el mismo. 6.12. Se Comunica al Solicitante Será responsabilidad del Analista de Crédito la comunicación con el acreditado potencial en forma inmediata al término de la sesión del Comité de Crédito, a fin de informar al mismo los cambios que se han realizado en el Comité de Crédito y realizar las correspondientes negociaciones. El Analista de Crédito deberá verificar los datos de la resolución del Comité de Créditos para transmitir la información correcta a los acreditados. Con la resolución del Comité de Créditos. 6.13. Solicitante. ¿Acepta Cambios? El Analista de Crédito deberá encargarse personalmente de informarle al acreditado de la resolución del Comité de Créditos, especialmente cuando hay diferencia entre el monto solicitado y el monto aprobado u otras variaciones determinadas por el Comité de Crédito, con respecto a la solicitud original. El Analista de Crédito deberá negociar los nuevos términos de la operación aprobada, aclarando cualquier duda que podría tener el acreditado, ya que la falta de comunicación clara con el acreditado, en muchas ocasiones es causa del atraso en el pago de los créditos. 6.14. Se Registra Información Si el solicitante no acepta los nuevos términos de la operación crediticia y opta por declinar su solicitud de financiamiento y no retirar el monto de financiamiento aprobado en Comité de Crédito, el Analista de Crédito informará al Comité de Crédito la situación, procediéndose a registrarla en el Acta de Comité. 6.15. Se Da de Baja y Archiva en Desistidos El Auxiliar de Crédito registrará en el sistema informático la operación de financiamiento desistida por el solicitante potencial, dando de baja la misma y archivando el Expediente de Crédito en desistidos (en caso de existir documentos originales de propiedad del solicitante en el Expediente de Crédito, los mismos se le serán devueltos, quedando a disposición para su retiro en las oficinas de la Sociedad Financiera de Objeto Múltiple). Es recomendable llevar un control de las operaciones aprobadas en Comité de Crédito y desistidas, clasificándola por Analista de Crédito y Sucursal, ya que la misma permite evaluar las gestiones de colocación realizadas. 6.16. Auxiliar de Crédito Formaliza la Operación El Auxiliar de Crédito registrará las operaciones aprobadas en el sistema informático, tanto las aprobadas sin modificaciones como aquellas que fueron modificadas y aceptadas por los acreditados.
  • 68.
    MANUAL DE CRÉDITO SOCIEDADFINANCIERA DE OBJETO MÚLTIPLE CAP. II: PROCEDIMIENTOS CREDITICIOS Elaborado por: SIC DESARROLLO Aprobado por: Vigencia: Indefinido Actualización: Julio 2011 Página 68 de 139 V - Ene./10 Una vez registradas las operaciones aprobadas, procederá a la formalización de las operaciones de financiamiento, imprimiendo las documentaciones legales correspondientes – siempre y cuando el sistema informático esté preparado para hacerlo-. Diagrama de la fase Comité de Crédito (θ): INICIO ¿EXPEDIENTE COMPLETO? 3 DEVUELVE ANALISTA DE CRÉDITO 4 EXPEDIENTE PARA PRESENTACIÓN COMITÉ DE CRÉDITO 1 No Sí EXPEDIENTE DE PRESTATARIO POTENCIAL EXPOSICIÓN EN COMITÉ 6 REGISTRO DE INFORMACIÓN APROBADA 10 ACTA DE COMITÉ AUXILIAR DE CRÉDITO CONTROLA EXPEDIENTE 2 ANALISTA DE CRÉDITO COMPLETA- INFORMACIÓN FALTANTE 5 COMITÉ DE CRÉDITO ¿APRUEBA? 7 REGISTRO DE OPERACIÓN DENEGADA 8 No Sí ACTA DE COMITÉ SE INORMA AL SOLICITANTE, SE DA DE BAJA Y ARCHIVA 9 FIN ¿HAY CAMBIOS EN LA PROPUESTA? 11 AUXILIAR DE CRÉDITO FORMALIZA LA OPERACIÓN 16 FIN SE COMUNICA AL SOLICITANTE 12 SOLICITANTE ¿ACEPTA CAMBIOS? 13 SE REGISTRA INFORMACIÓN 14 ACTA COMITÉ SE DA DE BAJA Y ARCHIVA EN DESISTIDOS 15 FIN EXPEDIENTE PRESTATARIO POTENCIAL No No Sí Sí EXPEDIENTE PRESTATARIO POTENCIAL
  • 69.
    MANUAL DE CRÉDITO SOCIEDADFINANCIERA DE OBJETO MÚLTIPLE CAP. II: PROCEDIMIENTOS CREDITICIOS Elaborado por: SIC DESARROLLO Aprobado por: Vigencia: Indefinido Actualización: Julio 2011 Página 69 de 139 V - Ene./10 7. Formalización y Desembolso del Crédito Responsable principal: Auxiliar de Crédito, Contabilidad, Cajero Responsables alternativos: Ninguno Procedimiento: 7.1. Formalización de la Operación Luego de la sesión del Comité de Crédito, los expedientes de los acreditados potenciales de operaciones aprobadas en el mismo serán entregados al Auxiliar de Crédito para continuar con el procedimiento de formalización y posterior desembolso. 7.2. Auxiliar de Crédito Verifica Cumplimiento Disposiciones Comité de Crédito (θ) El Auxiliar de Crédito verificará que el expediente esté completo y procederá a ingresar al sistema informático las condiciones de la operación aprobadas por el Comité de Crédito, verificando nuevamente, que toda la información esté correctamente completada y que toda la documentación respaldatoria se encuentre debidamente firmada. 7.3. Preparación e Impresión de Documentación Efectuado el ingreso de los datos de los créditos aprobados, al sistema informático, se procede a preparar la documentación para el desembolso de los créditos. La documentación a ser impresa estándar será: Contrato, Pagaré, Plan de Pagos y Cheque (si es requerido). El Cheque será remitido a Contabilidad para su autorización y firma correspondiente. Contabilidad deberá entregar los cheques ya firmados, a los Auxiliares de Crédito, para su custodia mientras el acreditado se presenta a retirar su préstamo. Los cheques no podrán permanecer en Caja más de siete días hábiles sin ser recibidos por el acreditado. Al octavo día se avisará al área de Contabilidad para su anulación o al área de Procesos o de Cartera para que reprograme el desembolso con elaboración de nuevo pagaré y cheque. Las operaciones crediticias que cuenten con garantías reales (hipotecaria o prendaría), se esperará a que las garantías se encuentren totalmente realizadas a favor de la Sociedad Financiera de Objeto Múltiple para iniciar la impresión de la documentación del crédito. 7.4. Se Informa al Solicitante Operación para Desembolso Con las garantías constituidas y el cheque a ser entregado debidamente firmado y autorizado, el Auxiliar de Créditos contactará telefónicamente al acreditado (en caso de no contar con teléfono, será responsabilidad del Analista de Crédito visitar al cliente en su domicilio) para informar que la operación crediticia se encuentra lista para ser retirada en las oficinas de la entidad, reiterando al acreditado la dirección de la misma, los horarios de atención y la persona a contactar.
  • 70.
    MANUAL DE CRÉDITO SOCIEDADFINANCIERA DE OBJETO MÚLTIPLE CAP. II: PROCEDIMIENTOS CREDITICIOS Elaborado por: SIC DESARROLLO Aprobado por: Vigencia: Indefinido Actualización: Julio 2011 Página 70 de 139 V - Ene./10 7.5. Se Presenta para Retiro En este punto se debe considerar el procedimiento de reversión de operaciones de crédito. Las operaciones no podrán permanecer pendientes de desembolso por más de siete días hábiles contados a partir de la fecha de aprobación de la solicitud sin ser recibidos por el acreditado. Al octavo día se avisará al área de Contabilidad para su anulación o al área de Procesos o de Cartera para que reprograme el desembolso con elaboración de nuevo pagaré, o caso contrario, codifique dicha operación como “desistida”. 7.6. Se Informa a Contabilidad para Anular Operación En caso de que no se presente el titular para el retiro de la operación o faltare firma en la documentación legal de formalización de alguna de las personas involucradas (titular, cónyuge/conviviente y/o aval y su cónyuge/conviviente) será revertida y anulada en el sistema informático. El Auxiliar de Crédito imprimirá el listado de los créditos listos para desembolsos que no hayan sido retirados o se encuentran pendientes de alguna firma e informará a Contabilidad para revertir la (s) operación (es) y anular el (los) cheque (s). 7.7. Registro de Información De igual manera, se registrará en observaciones del Acta de Comité como “desistidos”, los créditos aprobados y que no hayan sido retirados por los titulares por haber desistido de la operación; y aquellas operaciones que serán revertidas para luego ser habilitadas posterior al cierre, como “pendientes”. Es recomendable no dejar operaciones pendientes de desembolso al cierre de mes de aquellos solicitantes que se vean imposibilitados de retirar sus operaciones. De preferencia, sus operaciones deberán ser anuladas y, una vez confirmada y coordinada la nueva fecha de retiro, se procederá a la emisión de la documentación respaldatoria, quedando la operación en el sistema informático como aprobada por Comité de Crédito. 7.8. Se Da de Baja y Archiva en Desistidos Las operaciones aprobadas cuyos titulares no se presenten a retirar por haber desistido de operar con la SOFOM, serán dados de baja en el sistema, registrando las causas y archivándose el expediente del acreditado en desistidos. Será responsabilidad del Auxiliar de Crédito realizar dicha tarea, siendo parte de sus labores rutinarias. 7.9. Formalización y Firma de Documentación (θ) El desembolso del crédito se efectúa al concurrir el acreditado a la Sucursal. Solamente en casos excepcionales, se realizarán desembolsos fuera de la sucursal, en cuyo caso deberá estar presente el Gerente en forma conjunta con el Analista de Crédito a cargo. (θ) El encargado de la atención en las Sucursales será el Auxiliar de Créditos, el cual asistirá al acreditado dándole la bienvenida y orientaciones básicas respecto a las operaciones a realizar, los días de pago, las ventajas de ser un pagador puntual, y demás ventajas y responsabilidades que conllevan ser un acreditado de la SOFOM. Posteriormente, completará
  • 71.
    MANUAL DE CRÉDITO SOCIEDADFINANCIERA DE OBJETO MÚLTIPLE CAP. II: PROCEDIMIENTOS CREDITICIOS Elaborado por: SIC DESARROLLO Aprobado por: Vigencia: Indefinido Actualización: Julio 2011 Página 71 de 139 V - Ene./10 el expediente de la solicitud haciendo firmar el pagaré respectivo al acreditado y su cónyuge/conviviente y aval y su cónyuge/conviviente si corresponde, verificando las firmas:  El contrato de crédito.  Pagaré.  Hoja de recepción conforme de efectivo o Cheque. Cuando se trate de créditos con garantía hipotecaria o garantía prendaría; primero deberá realizarse la formalización de las garantías. Para realizar el desembolso, se debe estimar el día de desembolso considerando el tiempo que se requiere para la formalización de las garantías. Ningún Analista de Crédito podrá realizar el procedimiento de desembolso de crédito. Esta opción será solamente habilitada al Auxiliar de Crédito. 7.10. Auxiliar de Crédito Verifica Firma con Documentación Legal (θ) Será responsabilidad del Auxiliar de Crédito verificar que la documentación legal de la operación crediticia se encuentre debidamente firmada por el titular y cónyuge/conviviente y el aval y su cónyuge/conviviente si corresponde. Deberá constatar que la rúbrica coincida con la registrada en la documentación oficial del acreditado (IFE) y su cónyuge/conviviente y aval y cónyuge/conviviente si corresponde; es decir, de todas las personas involucradas y firmantes de la operación crediticia. 7.11. Coincide. Con la documentación legal en mano, el Auxiliar de Crédito verificará que cada firma corresponda con la registrada en el documento legal de cada firmante de la operación crediticia. Es recomendable que el Auxiliar de Crédito haga firmar una hoja en blanco a modo de práctica al titular y cónyuge/conviviente y aval y cónyuge/conviviente si corresponde, a fin de verificar la concordancia o no de la misma con la documentación legal. 7.12. Impresión de Documentación Nueva Si la firma realizada por el titular y su cónyuge/conviviente y aval y su cónyuge/conviviente no coincide con la documentación oficial (IFE), el Auxiliar de Crédito procederá a la impresión de una nueva documentación de formalización para ser firmada. 7.13. Entrega Documentación de Crédito El Auxiliar de Crédito, una vez firmada la documentación legal respaldatoria de la operación por el titular y su cónyuge/conviviente y aval y su cónyuge/conviviente si corresponde, entregará al titular el Plan de Pagos y Cheque. En caso de que la operación sea desembolsada en efectivo, Contabilidad deberá prever la disponibilidad de efectivo en las Sucursales para dichos desembolsos mientras se presenta el prestatario para retirar su préstamo, a fin de que no existan demoras. (Nota: Si los desembolsos se realizan en efectivo y a través de cajas de la SOFOM, las mismas deberán estar debidamente habilitadas según disposiciones y reglamentaciones relacionadas de seguridad vigentes)
  • 72.
    MANUAL DE CRÉDITO SOCIEDADFINANCIERA DE OBJETO MÚLTIPLE CAP. II: PROCEDIMIENTOS CREDITICIOS Elaborado por: SIC DESARROLLO Aprobado por: Vigencia: Indefinido Actualización: Julio 2011 Página 72 de 139 V - Ene./10 Los desembolsos en efectivo se realizarán en una ventanilla de Caja de las Sucursales. El Cajero debe ser cuidadoso(a) al certificar la autenticidad de las personas y firma de los mismos previo a la entrega del efectivo. En esta ocasión se revisará la conformidad del día del desembolso, si por demora del acreditado u otros motivos se excede la fecha de desembolso aprobada por el Comité de Crédito, será necesario que el Auxiliar de Créditos de las Sucursales coordine con Contabilidad para que regularice en el expediente una nueva fecha de desembolso. 7.14. Auxiliar de Crédito Entrega Documentación para Custodia (θ) Una vez concluido el desembolso, el Auxiliar de Crédito entregará los documentos de la formalización del crédito a los respectivos funcionarios de la institución encargados de su custodia y archivo correspondiente:  Contrato  Garantías  Pagaré 7.15. Se Archiva Documentación De igual manera, el Auxiliar de Crédito entregará a Recuperaciones el expediente quedando a cargo de los mismos su archivo en el lugar correspondiente; en su defecto, quedará a cargo de Créditos la custodia del expediente del acreditado conteniendo:  Solicitud de crédito  Informes del Crédito  Documentos que sustentan el análisis  Propuesta de crédito del Analista de Crédito  Aprobación y la liquidación de la operación
  • 73.
    MANUAL DE CRÉDITO SOCIEDADFINANCIERA DE OBJETO MÚLTIPLE CAP. II: PROCEDIMIENTOS CREDITICIOS Elaborado por: SIC DESARROLLO Aprobado por: Vigencia: Indefinido Actualización: Julio 2011 Página 73 de 139 V - Ene./10 Diagrama de la fase Formalización y Desembolso del Crédito (θ): INICIO ¿SE PRESENTA PARA RETIRO? 5 SE INFORMA A CONTABILIDAD PARA ANULAR OPERACIÓN 6 FIN FORMALIZACIÓN DE LA OPERACIÓN 1 No Sí EXPEDIENTE PRESTATARIO POTENCIAL CONTRATO FORMALIZACION Y FIRMA DE DOCUMENTACIÓN 9 AUXILIAR DE CRÉDITO VERIFICA CUMPLIMIENTO DISPOSICIONES COMTÉ DE CRÉDITO 2 ENTREGA DOCUMENTACIÓN DE CRÉDITO 13 PAGARÉ CHEQUE PREPARACIÓN E IMPRESIÓN DOCUMENTACIÓN 3 CONTRATO PAGARÉ PLAN DE PAGOS CHEQUE SE INFORMA AL SOLICITANTE OPERACIÓN PARA DESEMBOLSO 4 REGISTRO DE INROMACIÓN 7 ACTA COMITÉ FIN AUXILIAR DE CRÉDITO VERIFICA FIRMA CON DOCUMENTO LEGAL 10 IFE ¿COINCIDE? 11 IMPRESIÓN DE DOCUMENTACIÓN NUEVA 12 CONTRATO PAGARÉ CHEQUE No Sí CHEQUE AUXILIAR DE CREDITO ENTREGA DOCUMENTACIÓN PARA CUSTODIA 14 CONTRATO PAGARÉ SE ARCHIVA DOCUMENTACIÓN 15 EXPEDIENTE PRESTATARIO SE DA DE BAJA Y ARCHIVA EN DESISTIDOS 8 PLAN DE PAGOS EXPEDIENTE PRESTATARIO POTENCIAL
  • 74.
    MANUAL DE CRÉDITO SOCIEDADFINANCIERA DE OBJETO MÚLTIPLE CAP. II: PROCEDIMIENTOS CREDITICIOS Elaborado por: SIC DESARROLLO Aprobado por: Vigencia: Indefinido Actualización: Julio 2011 Página 74 de 139 V - Ene./10 8. Procedimiento de Recuperación Responsable principal: Dependiendo de los días de atraso del acreditado, la responsabilidad corresponde a Auxiliar de Crédito, Analista de Crédito, Gerente de Sucursal, Asistentes de Recuperación o Jurídico. Responsables alternativos: Ninguno Procedimiento: 8.1. Generación de Listado (θ) (θ) Al inicio de cada jornada laboral, el Auxiliar de Crédito procederá a la generación en el sistema informático e impresión del correspondiente Reporte de Mora. 8.2. Acreditados en Mora (θ) Será responsabilidad del Gerente de Sucursal, o en su defecto Recuperaciones, la coordinación de las actividades de seguimiento de clientes morosos a ser realizadas durante el día. Las gestiones y los responsables de su realización, serán asignadas en función de los días de atraso en el pago de las cuotas de los clientes morosos. 8.3. Nueva Consulta Siguiente Día De no existir clientes con cuotas vencidas, el Auxiliar de Crédito / Asistente de Recuperaciones volverá a generar el listado al día siguiente, al inicio de la jornada. 8.4. Acciones de Recuperación Si los acreditados no cumplen con las fechas pactadas para el pago de sus cuotas, se pueden ejecutar varios procedimientos, ejerciendo diversos niveles de presión para el seguimiento y recuperación de acreditados atrasados. Cada caso de morosidad debe ser tratado de manera diferente, ya que no existe un esquema único aplicable. Dependerá de la situación concreta de cada acreditado y cómo evoluciona su reacción ante el reclamo de pago. Básicamente la presión a ejercer se va incrementando de acuerdo con los días de atraso, sin embargo no necesariamente el orden de acciones será la misma para todos los casos. El objetivo del esquema de requerimiento de pago descrito a continuación es que se reaccione rápidamente al menor atraso en el incumplimiento de los acreditados. El esquema no significa que obligatoriamente se deba proceder en ese orden, es decir, si un acreditado muestra no tener voluntad de pago en la primera semana de atraso y, el responsable del seguimiento considera necesario enviar una nota de recordatorio de pago pre-judicial (por ejemplo), se procederá al envío correspondiente. Lo ideal es tomar las medidas necesarias en el momento oportuno para la regularización de los pagos.
  • 75.
    MANUAL DE CRÉDITO SOCIEDADFINANCIERA DE OBJETO MÚLTIPLE CAP. II: PROCEDIMIENTOS CREDITICIOS Elaborado por: SIC DESARROLLO Aprobado por: Vigencia: Indefinido Actualización: Julio 2011 Página 75 de 139 V - Ene./10 8.5. Primer Contacto: Telefónico En la primer semana de atraso, será responsabilidad del Auxiliar de Crédito de la Sucursal realizar contactos telefónicos (o el Analista de Crédito visitará al acreditado en su domicilio en caso de no contar con teléfono de contacto) para informarse de los motivos de atraso y concretar una fecha de pago para regularizar la deuda. (θ) Las gestiones realizadas por el Auxiliar de Crédito, deberán ser registradas en una hoja de seguimiento (individual por acreditado) en donde quedarán registrados los motivos del atraso y la fecha para regularizar el pago de la deuda. 8.6. Segundo Contacto: Visita de Negociación Durante las siguientes dos semanas (semanas 2 y 3), las gestiones de recuperación serán complementadas por visitas al domicilio del titular, en la cual se le hará llegar en forma obligatoria al acreditado notas de reclamo o notificaciones, cuyo contenido deberá ir enfocado a incentivar el pago recordando al acreditado los beneficios que obtendrá al ser un cliente puntual. Es recomendable en esta etapa de seguimiento, que las notificaciones entregadas, tengan un tenor “suave”, sin embargo, el Analista de Crédito responsable deberá ser firme al solicitar la regularización de la deuda. (θ) Será indispensable que cada una de las notificaciones que se entreguen a los acreditados morosos, cuenten con una copia debidamente firmada por la persona que recibió la carta original, indicando hora y fecha de entrega. Es importante que las cartas sean entregadas en la fecha que fueron redactadas, de lo contrario, cualquier carta entregada fuera de la fecha indicada, perderá su efecto y seriedad. En este último caso, es preferible, rehacer la carta de reclamo. 8.7. Tercer Contacto: Visita de Negociación (θ) Durante las dos siguientes semanas (semanas 4 y 5), las gestiones de recuperación serán complementadas y acompañadas por el Gerente de Sucursal, quien tendrá a su cargo, interiorizarse de la situación del titular de la deuda y contactar al aval, de ser el caso, para informar del atraso en el pago de la deuda. Las gestiones realizadas, deberán ser complementadas con notificaciones o cartas de reclamo, cuyo contenido deberá solicitar la cancelación de la deuda pendiente, es decir, el contenido deberá ser más “fuerte” que las anteriormente entregadas. En caso de no tener respuesta, se deberá registrar en la hoja de seguimiento las gestiones realizadas y los motivos por los cuales, aún la deuda no se ha regularizado. (θ) Al finalizar la 5 semana de atraso, las gestiones de recuperación realizadas por la Sucursal, deberán recibir el apoyo del área de Recuperaciones de la entidad (pre-jurídico) quienes apoyarán las gestiones aumentando la presión a fin de lograr la regularización de la deuda.
  • 76.
    MANUAL DE CRÉDITO SOCIEDADFINANCIERA DE OBJETO MÚLTIPLE CAP. II: PROCEDIMIENTOS CREDITICIOS Elaborado por: SIC DESARROLLO Aprobado por: Vigencia: Indefinido Actualización: Julio 2011 Página 76 de 139 V - Ene./10 (θ) El departamento de recuperaciones (pre-jurídico) será responsable de las gestiones de recuperación durante las semanas 6, 7 y 8, pudiendo contar con apoyo de personal de la Sucursal (Auxiliar de Crédito, Analista de Crédito, Gerente y/o Gerente de Crédito). 8.8. Se Registra y Archiva Status de la Negociación (θ) El Auxiliar de Crédito, Analista de Crédito, Gerente de Sucursal, Gerente de Crédito y personal de Recuperación llevarán un registro (hoja de seguimiento) de las gestiones realizadas por acreditado: llamadas telefónicas, visitas realizadas y las notas entregadas anotando también, las razones del atraso esgrimidas por el acreditado y las fechas en que promete efectuar el pago. Las notificaciones de requerimiento de pago deberán ser entregadas personalmente al acreditado, en su ausencia, no podrán entregarse a un familiar u otra persona. Los Analistas de Crédito recibirán las cartas de notificación para morosos de parte del Auxiliar de Créditos debidamente revisadas por el Gerente de Sucursal, quien llevará un control del manejo de las cartas. 8.9. Regularización de la Deuda (θ) El Auxiliar de Crédito / Analista de Crédito deberá informar al Gerente de Sucursal / Gerente de Crédito, de todas las gestiones realizadas y los posibles riesgos que observe durante sus visitas de reclamo como: problemas en el desarrollo de la actividad generadora de ingresos, quiebra, venta de bienes muebles o inmuebles, despido o cambio de trabajo, enfermedades en la unidad familiar, cambio de domicilio, etc., de manera que se pueda tomar las medidas oportunas. También, tratará de convencer al acreditado de regularizar sus pagos atrasados en el menor plazo posible, por ejemplo, dado el caso de un acreditado con 3 días de atraso, se tratará de convencer al acreditado de regularizar su situación antes de que pase a la segunda calificación de acuerdo con la puntualidad en el pago. El Analista de Crédito / Gerente de Sucursal presenta el caso en el Comité de Créditos, para presentar el caso, se requerirá de la actualización de la información que consta en el expediente. Se realizará un nuevo análisis de la capacidad de pago del acreditado que implicará la verificación de todas sus referencias a fin de contar también con un análisis de su actual situación de endeudamiento y solvencia moral, para los casos que se presentan para ser refinanciados. Para los casos extremos, el personal de Recuperaciones podrá realizar renovaciones de deuda; sin embargo, la Renovación de Créditos, no debe ser considerada como una opción para solucionar problemas de mora de la cartera, debe ser una alternativa de solución a los problemas graves de incapacidad de pago a los acreditados, ocurridos como consecuencia de situaciones inesperadas no imputables a él. Cuando un acreditado demuestra no tener voluntad de pago, no procederá la solicitud de una renovación. Todas las solicitudes de renovación, deberán contar con la visita correspondiente del Gerente de Cartera o Recuperaciones y ser autorizadas por el Comité de Crédito dado el atraso en su resolución.
  • 77.
    MANUAL DE CRÉDITO SOCIEDADFINANCIERA DE OBJETO MÚLTIPLE CAP. II: PROCEDIMIENTOS CREDITICIOS Elaborado por: SIC DESARROLLO Aprobado por: Vigencia: Indefinido Actualización: Julio 2011 Página 77 de 139 V - Ene./10 (θ) Todas las solicitudes de renovación, quedarán inscritas en el libro de Actas del Comité de Créditos. El personal de Recuperaciones también deberá verificar “in situ” los datos y las justificaciones presentadas por el Gerente de Sucursal. Como resultado de su visita, deberá ratificar el informe o elaborar un nuevo informe y presentar la propuesta de renovación del caso al Comité de Créditos, de acuerdo con lo establecido al respecto, en el Capítulo I: Políticas de Crédito. 8.10. Se Registra y Archiva Informe, se Deriva Gestión Si al final de la semana 8 de gestiones, no se ha logrado la regularización de la deuda, las gestiones se derivarán a Jurídico. (θ) La hoja de seguimiento deberá incorporarse a la carpeta del acreditado con el propósito de anotar cronológicamente todas las gestiones realizadas para la recuperación del crédito, ya sea llamadas telefónicas, notas intimidatorias, con quién se habló, los compromisos de pago, que se fueron negociando, si se cumplieron o no, o cualquier otro detalle que se considere importante dentro del proceso de reclamo: Si el acreditado cambió de domicilio, si todavía tiene el mismo negocio, si tiene problemas personales de cualquier índole (familiares, conyugales, de enfermedad, etc.), es decir, cualquier información de alerta que sirva para tomar acciones oportunas de recuperación. Esta hoja de seguimiento, deberá estar actualizada en el momento que el expediente se derive a Jurídico. 8.11. Jurídico Las acciones de cobranza judicial de créditos se llevarán a cabo por intermedio del Asesor Legal (externo o interno según sea el caso) asignado bajo la supervisión de la Gerencia de Recuperaciones, o en su defecto de la Gerencia de Crédito. La Gerencia de Recuperaciones proveerá del expediente del deudor al Asesor Legal externo o interno, con la siguiente documentación: El (los) pagaré(s) debidamente llenados y firmado(s).  Contrato de Crédito  Documentos originales de las garantías.  Reportes e información necesaria, para una efectiva recuperación en la vía judicial. Las deudas cuyos montos no justifiquen la realización de gestiones judiciales, deberán contar con todas las posibles gestiones realizadas por el personal responsable de su recuperación, con sus correspondientes informes, para presentar en Comité de Crédito el status de “irrecuperabilidad del crédito” y solicitar el castigo correspondiente. Para que un crédito pueda ser castigado es necesario que la Gerencia de Recuperaciones, presente la propuesta de castigo, previo informe de la Gerencia de Créditos y ésta sea evaluada por el Consejo de Administración según la siguiente información: Informe del Gerente de Recuperaciones: donde se expresa su opinión sobre el castigo del saldo del capital e intereses de cada crédito sustentado técnicamente las razones de tal recomendación. El informe deberá contener lo siguiente:  Situación Legal del deudor.
  • 78.
    MANUAL DE CRÉDITO SOCIEDADFINANCIERA DE OBJETO MÚLTIPLE CAP. II: PROCEDIMIENTOS CREDITICIOS Elaborado por: SIC DESARROLLO Aprobado por: Vigencia: Indefinido Actualización: Julio 2011 Página 78 de 139 V - Ene./10  Situación Legal de las garantías.  Avales.  Actuaciones legales realizadas a la fecha que prevean el agotamiento de todas las instancias para la recuperación del crédito.  Resultados de las gestiones con los acreditados y avales. (θ) Informe escrito del Gerente de Sucursal: el informe deberá considerar los factores por los cuales se clasifica el crédito como irrecuperable, los comentarios sobre la capacidad y voluntad de pago del acreditado y de sus avales; así como una descripción de los resultados de las negociaciones efectuadas para recuperar el crédito, análisis y situación de las garantías y explicación sobre el grado de recuperabilidad. La Gerencia General propondrá al Consejo de Administración la relación de créditos a castigar, previo informe emitido por la Gerencia de Créditos. (θ) El Consejo de Administración aprobará previo análisis, la relación de créditos para castigo presentada por la Gerencia General, este acuerdo quedará registrado en las Actas respectivas. Se castigarán todos los créditos propuestos por la Gerencia General, aprobados por el Consejo de Administración, siempre que se hayan cumplido con los requisitos administrativos y las disposiciones legales referidas al castigo de cuentas incobrables. Se procederá a castigar los créditos de manera trimestral o cuando la Gerencia General previo informe de Créditos crea conveniente proponerlo. (θ) Control de los Créditos Castigados: el control y seguimiento de los créditos castigados será efectuado por la Gerencia de Recuperaciones. Negociación de Créditos con Problema de Recuperación: a fin de realizar una recuperación efectiva de los créditos vencidos, pre-judiciales, judiciales y castigados estos podrán ser negociados en los siguientes términos: - Renovaciones. La opción de negociación estará supeditada al refinanciamiento del crédito según las consideraciones y requisitos establecidos por el presente reglamento. En caso que existiera incumplimiento del refinanciamiento por parte del deudor se procederá inmediatamente con el inicio del proceso judicial, por intermedio del Asesor Legal al cual se asigne la cuenta. Condiciones y Requisitos. 1. Se requiere una solicitud escrita exponiendo las causas de la modificación de las condiciones del crédito original, y la propuesta del nuevo compromiso de pago y plazo para el crédito refinanciado. 2. Para refinanciar, se exige pagar como mínimo los intereses, moras y otros gastos vencidos, cuya evaluación y seguimiento es a cargo de Recuperaciones. 3. Posterior al análisis de la solicitud escrita y la documentación de sustento de la capacidad de pago, el Gerente de Sucursal o Gerente de Créditos llenará la solicitud de refinanciamiento al Gerente de Recuperaciones; evaluará y propondrá el refinanciamiento actualizando los datos según sea el caso y/o mejorando las garantías. Se analizará la propuesta en Comité de Crédito para su aprobación por el Nivel correspondiente. Aprobada la propuesta por las instancias facultadas, la
  • 79.
    MANUAL DE CRÉDITO SOCIEDADFINANCIERA DE OBJETO MÚLTIPLE CAP. II: PROCEDIMIENTOS CREDITICIOS Elaborado por: SIC DESARROLLO Aprobado por: Vigencia: Indefinido Actualización: Julio 2011 Página 79 de 139 V - Ene./10 operación del refinanciamiento se realizará en la misma forma que cualquier otro crédito. 4. Un crédito se podrá refinanciar por única vez y excepcionalmente por razones bien sustentadas un crédito se refinanciará por una segunda y última vez. 5. Requisitos, según producto crediticio, y exigidos para la evaluación crediticia, siendo los básicos los siguientes: - Copia de documentación legal (IFE) actual del acreditado, cónyuge y avales. - Copia de recibo de luz o agua del acreditado y avales. - Sustento de ingresos de los dos (02) últimos meses, con boletas de pago/recibos de nómina, recibo por honorarios y otros fiables. - Flujo de caja de ingresos de actividad generadora de ingresos, Balance General y Declaración Patrimonial. - Tratándose de créditos con garantía real y créditos en Cobranza Judicial el Asesor Legal emitirá una opinión legal. - Firma del Contrato de Refinanciamiento y del Pagaré. - Créditos Castigados. La negociación directa estará a cargo del Asesor Legal al cual se asigne la cuenta y los Convenios de Pagos respectivos serán suscritos y autorizados por la Gerencia de Recuperaciones y el Asesor Legal asignado. Se aplicará la siguiente forma de cobranza de acuerdo con la posición de la deuda del cliente: La reducción de lo adeudado, también se podrá realizar cobrándose únicamente el saldo del capital, condonándose la totalidad de los intereses ordinarios y moratorios. Se adicionara los gastos de cobranza. Pago total de lo adeudado incluyendo gastos de cobranza. Créditos en Cartera Judicial: la Gerencia de Recuperaciones, a efectos de lograr la recuperación efectiva de los créditos, podrá optar por acciones de negociación. La reducción de lo adeudado, también se podrá realizar cobrándose el saldo del capital, los intereses ordinarios condonándose hasta un 50% de los intereses moratorios. Se adicionara los gastos de cobranza. (θ) Seguimiento y Control: Mensualmente el Área de Recuperaciones informara a la Gerencia de Créditos (con copia a la Gerencia General) de los resultados de la labor realizada y derivados de la negociación directa y procesos judiciales tanto del área de recuperaciones como de la labor desempeñada por los Asesores Legales. (θ) Recepción de Pagos de Cuotas Atrasadas: La cobranza de las cuotas atrasadas se deberán realizar a través de la ventanilla (cajero) de cualquier Agencia Sucursal de la SOFOM o en las oficinas de los Bancos o entidades con los cuales la SOFOM tenga abiertas cuentas de cheques. En casos excepcionales, Recuperaciones autorizará la recepción del pago al Gerente de Sucursal, quien deberá realizar la rendición correspondiente al cajero a su regreso a las oficinas de la Sucursal.
  • 80.
    MANUAL DE CRÉDITO SOCIEDADFINANCIERA DE OBJETO MÚLTIPLE CAP. II: PROCEDIMIENTOS CREDITICIOS Elaborado por: SIC DESARROLLO Aprobado por: Vigencia: Indefinido Actualización: Julio 2011 Página 80 de 139 V - Ene./10 Proceso de Embargos: Para la realización de medidas cautelares se observarán los siguientes aspectos:  Dictada la Providencia Cautelar que ordena el secuestro conservativo, el Asesor Legal encargado procederá a coordinar la fecha y hora de su ejecución con el Actuario del Juzgado una vez se le haya dado entrada a la demanda correspondiente.  El resultado de la Coordinación será comunicado por escrito a Asesoría Legal y Gerencia, con indicación precisa del Día, Hora, Número de Expediente, Ejecutados, Juzgado y Secretario.  Asesoría Legal, entrega a Gerencia la Relación de Embargos programados con indicación de fecha, hora y Secretaría de Juzgado.  El Gerente de Créditos y/o Gerente de Sucursal que es declarado Órgano de Auxilio Judicial, tiene a su cargo la contratación de movilidad, personal, uso de los recursos de comunicación y económicos asignados para ejecución de medida cautelar, con la aprobación de la Gerencia General.  En la fecha y hora señalada para la diligencia, el Gerente de Créditos pone a disposición del Asesor Legal responsable los recursos descritos en el párrafo anterior que dispone y ejecuta los gastos a realizarse con motivo de diligencia, informando a la Gerencia documentadamente.  Los bienes secuestrados son conducidos por el Gerente de Créditos al lugar designado como depósito por la Sociedad Financiera de Objeto Múltiple. Mantiene los bienes bajo la responsabilidad hasta entregar al adjudicatario, que resulte del Remate o su devolución en las otras formas del depositario conclusión de la medida cautelar.  Terminada la diligencia cautelar, el Asesor Legal responsable, en el plazo de 48 horas remite copia del Acta a la Gerencia General. Bienes adjudicados: Son aquellos bienes recibidos en restitución de los saldos insolutos provenientes de créditos y compensación de derechos o acreencias de las Sociedad Financiera de Objeto Múltiple, de acuerdo con prescripciones legales y normas vigentes. (θ) Valuación del bien inmueble adjudicado: Transcurridos 12 meses de la adjudicación o recuperación de bien inmueble, la SOFOM ordenará la realización de una valuación del bien, la misma que debe ser realizada por un perito debidamente inscrito y en caso sea necesario constituir una provisión de desvalorización, hasta ajustar a su valor de realización. En caso que el valor de realización resultase mayor que el valor neto en libros, las Sociedad Financiera de Objeto Múltiple no podrán reconocer ni registrar dicho valor. (θ) Registro y control de bienes adjudicados: Los bienes adjudicados de créditos prendarios, son registrados (ingresos y salidas) por el Tasador y controlados por un Depositario; en caso de créditos no prendarios, el registro y control está a cargo del Departamento Legal. Las adjudicaciones y ventas de bienes adjudicados se deben registrar en sus libros de actas correspondientes. (θ) Participación en la venta de bienes adjudicados: Los directivos, funcionarios y empleados de la SOFOM están impedidos de participación como postores en la venta de bienes adjudicados y en los remates públicos de bienes provenientes de las operaciones de créditos.
  • 81.
    MANUAL DE CRÉDITO SOCIEDADFINANCIERA DE OBJETO MÚLTIPLE CAP. II: PROCEDIMIENTOS CREDITICIOS Elaborado por: SIC DESARROLLO Aprobado por: Vigencia: Indefinido Actualización: Julio 2011 Página 81 de 139 V - Ene./10 Control Interno para la administración de Créditos: La Sociedad Financiera de Objeto Múltiple establecerá políticas específicas de control interno con el objetivo de monitorear el trabajo realizado por todos los funcionarios involucrados en los diferentes aspectos que se relacionan con la administración de la cartera de créditos Institucional. (θ) El Área de Auditoría seleccionará una muestra aleatoria de los créditos independientemente que estén al día, atrasados, que sean operaciones normales, refinanciadas, nuevas, o recurrentes; y verificará que las políticas, controles, procedimientos de administración y contables, métodos de trabajo, reglamentos y demás disposiciones aprobados por los niveles de dirección sean cumplidos a cabalidad por los funcionarios de la SOFOM. Para el cumplimiento de estas disposiciones, el Área de Auditoría, incluirá dentro de sus actividades la realización de visitas de manera rotativa a cada una de las Sucursales y a todas las demás áreas que guardan relación con la colocación de créditos, incluyendo revisión de expedientes y visita a acreditados. Los auditores realizarán trabajo de revisión de cumplimiento de las formalidades establecidas, así como también realizarán trabajo de campo para constatar la existencia de los acreditados y la veracidad de la información recopilada. Todas las disposiciones sobre renovaciones, traslado interno de cartera, dación en pago, procedimientos y esquemas de cobranzas y las documentaciones y registros que deban llevarse, deberán ser auditadas. Las visitas deberán mantener una frecuencia regular y estar programadas dentro de un cronograma de actividades y un plan de trabajo anual. Los Gerentes de Sucursales y el Gerente de Créditos, recibirán copia del informe de auditoría y deberán responder a las observaciones levantadas por los auditores, en un plazo máximo de siete días hábiles. El encargado del área de Recursos Humanos, recibirá copia de los informes de auditoría y de la respuesta de los funcionarios implicados. 8.12. Acreditado sin Pago Pendiente Como resultado de una adecuada gestión de recuperación del personal de la Sociedad Financiera de Objeto Múltiple se deberá lograr la regularización de la deuda para aquellos acreditados cuyos atrasos se deban a causas fortuitas y no relacionadas con la voluntad de pago.
  • 82.
    MANUAL DE CRÉDITO SOCIEDADFINANCIERA DE OBJETO MÚLTIPLE CAP. II: PROCEDIMIENTOS CREDITICIOS Elaborado por: SIC DESARROLLO Aprobado por: Vigencia: Indefinido Actualización: Julio 2011 Página 82 de 139 V - Ene./10 Diagrama de la fase Procedimiento de Recuperación (θ): INICIO GENERACIÓN DE LISTADO 1 ACCIONES DE RECUPERACIî N 4 SEGUNDO CONTACTO: VISITA DE NEGOCIACIÓN 6 TERCER CONTACTO: VISITA DE NEGOCIACIÓN 7 SE REGISTRA Y ARCHIVA STATUS DE LA NEGOCIACIÓN 8 ¿REGULARI ZACIÓN DE LA DEUDA? 9 SEGUIMIENTO GESTIÓN DE MORA SE REGISTRA Y ARCHIVA INFORME. SE DERIVA GESTIÓN 10 FIN No PRIMER CONTACTO: TELEFÓNICO 5 NOTIFICACIÓN 1 NOTIFICACIÓN 2 REPORTE DE MORA ¿PRESTATA- RIOS EN MORA? 2 NUEVA CONSULTA SIGUIENTE DÍA 3 No Sí INFORME PARA JURÍDICO FIN PRESTATARIO SIN PAGO PENDIENTE 11 Sí JURÍDICO 11 EXPEDIENTE PRESTARIO
  • 83.
    MANUAL DE CRÉDITO SOCIEDADFINANCIERA DE OBJETO MÚLTIPLE CAP. III: REGLAMENTO DE CRÉDITO POR PRODUCTO Elaborado por: SIC DESARROLLO Aprobado por: Vigencia: Indefinido Actualización: Julio 2011 Página 83 de 139 V - Ene./10 CAPÍTULO III: REGLAMENTO DE CRÉDITO POR PRODUCTO
  • 84.
    MANUAL DE CRÉDITO SOCIEDADFINANCIERA DE OBJETO MÚLTIPLE CAP. III: REGLAMENTO DE CRÉDITO POR PRODUCTO Elaborado por: SIC DESARROLLO Aprobado por: Vigencia: Indefinido Actualización: Julio 2011 Página 84 de 139 V - Ene./10 1. Crédito para Capital de Trabajo 1.1. Grupo Meta El mercado objetivo son las personas socias físicas o morales que realizan una actividad generadora de ingresos en forma independiente o que laboren en relación de dependencia contando con recibo de nómina. Son sujetos de crédito los acreditados que cumplan con lo establecido en las Políticas de Crédito y que además, reúnan los siguientes requisitos: a. Este producto está disponible para acreditados que previamente hayan operado con la Sociedad Financiera de Objeto Múltiple y cuenten con calificación 1 ó 2. b. Según el Tipo de Persona, deberán reunir los documentos básicos para la formalización de su solicitud de crédito, de acuerdo con lo establecido en las Políticas de Crédito. c. Que la actividad generadora de ingresos cuente como mínimo 1 año de antigüedad. d. Que fijen su domicilio comercial dentro del área de influencia de las Sucursales. e. Que cuenten con el consentimiento del cónyuge o conviviente. 1.2. Destino del Crédito El Crédito será utilizado para satisfacer necesidades de efectivo en forma inmediata para la cobertura de eventualidades transitorias a corto plazo. La inversión se puede realizar en bienes de cambio, mercadería, materia prima o insumos, es decir, capital de trabajo para la actividad a la que se dedican. 1.3. Moneda Los créditos podrán ser otorgados en Pesos Mexicanos o en Dólares Americanos. 1.4. Montos a. El Analista de Crédito, realizará el análisis de la capacidad y voluntad de pago del solicitante y presentará su propuesta de aprobación o rechazo al Comité de Créditos. b. El monto del Crédito estará en función a los parámetros establecidos en las Políticas de Crédito. En ningún caso, el endeudamiento patrimonial, incluyendo el crédito propuesto, podrá ser superior al 100%. El indicador de capacidad de pago no debe superar un resultado mayor a 50%, para la primera operación. Para renovaciones de crédito de acreditados con calificación institucional 1 ó 2, podrá considerarse hasta 75% de la disponibilidad de la capacidad de pago, para el cálculo de la cuota. c. Se tendrá en consideración lo estipulado sobre Garantías, en las Políticas de Crédito, dependiendo del monto solicitado y de si se trata de una operación nueva o de una renovación. En caso de tratarse de una renovación, se considerará también la calificación institucional para determinar la relación de cobertura de garantía. d. Montos Mínimos: Mínimo Moneda Nacional (Pesos Mexicanos) $ 10,000 Moneda Extranjera (Dólares Americanos) US$ 1,000 e. Montos Máximos: Máximo Moneda Nacional (Pesos Mexicanos) $ 100,000 Moneda Extranjera (Dólares Americanos) US$ 10,000
  • 85.
    MANUAL DE CRÉDITO SOCIEDADFINANCIERA DE OBJETO MÚLTIPLE CAP. III: REGLAMENTO DE CRÉDITO POR PRODUCTO Elaborado por: SIC DESARROLLO Aprobado por: Vigencia: Indefinido Actualización: Julio 2011 Página 85 de 139 V - Ene./10 1.5. De los Créditos Nuevos y las Renovaciones La primera operación que realice un acreditado bajo esta modalidad, será considerada como un crédito nuevo. Se podrá realizar una renovación de crédito, siempre y cuando el acreditado haya cancelado por lo menos el 60% de las cuotas del crédito vigente, en condiciones normales, no por adelantado. Para los acreditados antiguos, éstos deberán cancelar por lo menos el 40% de las cuotas del crédito vigente en condiciones normales. Para la renovación de las solicitudes de crédito, se debe realizar también la actualización de toda la documentación sustentatoria de la operación que se detalla en las Políticas de Crédito. El monto de la renovación, dependerá del nuevo análisis de la capacidad y voluntad de pago, cumpliendo con los parámetros establecidos en las Políticas de Crédito. 1.6. Plazos El plazo a otorgar en el caso particular de cada crédito, estará en función a la capacidad de pago del acreditado, según el análisis realizado por el Analista de Crédito y a lo expuesto en las Políticas de Crédito. a. El Plazo Mínimo será de 1 mes, para operaciones nuevas y para renovaciones. b. El Plazo Máximo será hasta 12 meses (1 año), para nuevas y 18 meses (1.5 años) para renovaciones. 1.7. Tasa de Interés a. Las tasas de interés serán establecidas por el Consejo de Administración. b. Las tasas podrán variar de acuerdo con el monto de crédito, plazo, frecuencia de pago y si se trata de una operación nueva o de una renovación. c. Se podrán ofrecer tasas preferenciales a acreditados con calificación institucional 1 ó 2 y menores tasas para renovaciones de créditos a buenos acreditados. 1.8. Tipos de amortización a. De preferencia se utilizará el sistema de cuotas iguales y cuotas decrecientes, a través del cual acreditado amortizará capital e interés en cada cuota. b. La frecuencia de los pagos puede ser mensual, bimestral, trimestral y semestral. 1.9. Períodos de Gracia Según la actividad económica del acreditado. Campañas promocionales para acreditados excelentes. Esta consideración, dependerá de la agresividad comercial de la competencia y obedece a la flexibilidad de la estrategia comercial a fin de ofrecer productos competitivos, acorde a las condiciones de mercado. 1.10. Garantías Para la elección de la garantía se tendrá en cuenta el nivel del endeudamiento consolidado total del acreditado, aplicándose los lineamientos establecidos en las Políticas de Crédito. Dependerán del monto solicitado y de la calificación institucional del acreditado (según anexo 4).
  • 86.
    MANUAL DE CRÉDITO SOCIEDADFINANCIERA DE OBJETO MÚLTIPLE CAP. III: REGLAMENTO DE CRÉDITO POR PRODUCTO Elaborado por: SIC DESARROLLO Aprobado por: Vigencia: Indefinido Actualización: Julio 2011 Página 86 de 139 V - Ene./10 2. Crédito para la Compra de Activos Fijos o Refaccionario 2.1. Grupo Meta El mercado objetivo son las personas socias físicas o morales que realizan una actividad generadora de ingresos en forma independiente (agricultura, ganadería, industria) o que laboren en forma dependiente, contando con recibo de nómina. Son sujetos de crédito los acreditados, que cumplan con lo establecido en las Políticas de Crédito y que además, reúnan los siguientes requisitos: a. Inicialmente se ofrecerá el producto a los acreditados que han demostrado buen cumplimiento crediticio con la Sociedad Financiera de Objeto Múltiple o con otras instituciones Bancarias o Financieras, acreditados con calificación institucional 1 ó 2. b. Deberán reunir los documentos básicos para la formalización de su solicitud de crédito, de acuerdo con lo establecido en las Políticas de Crédito. c. Que la actividad generadora de ingresos cuente como mínimo 1 año de antigüedad. d. Que fijen su domicilio comercial dentro del área de influencia de las Sucursales. e. El solicitante debe presentar cotización del Activo Fijo que desea adquirir. f. En estos créditos se realizará una evaluación del destino del mismo, para evaluar la racionabilidad de la inversión planteada y del monto de crédito solicitado, así como también evaluar si se justifica invertir en dicho activo fijo con respecto a la actividad económica generadora de ingresos, el nivel de ingresos, etc. g. Se requiere el consentimiento y la firma del cónyuge o conviviente. 2.2. Destino del Crédito El Crédito es solicitado para la inversión en bienes de uso, es decir, activos fijos tangibles (maquinaria y equipo) para la actividad generadora de ingresos (agricultura, ganadería, industria). Para estos casos, si se requiere la verificación de la inversión del crédito otorgado. Ocasionalmente, también podrán ser utilizados para la inversión en bienes muebles o inmuebles y liquidación de pasivos o adeudos fiscales relacionados con las actividades productivas desarrolladas. 2.3. Moneda Los créditos podrán ser otorgados en Pesos Mexicanos o en Dólares Americanos. 2.4. Montos a. El monto del Crédito no podrá superar el 80% del valor comercial del Activo Fijo. Se parte de la premisa de que el acreditado debe proveer una parte del monto de la inversión que va a realizar. No se financian activos fijos para incursionar en una nueva actividad. b. El Analista de Crédito, realizará el análisis de la capacidad y voluntad de pago del solicitante y presentará su propuesta de aprobación o rechazo al Comité de Créditos. c. El monto del crédito estará en función a los parámetros establecidos en las Políticas de Crédito. En ningún caso, el endeudamiento patrimonial, incluyendo el crédito propuesto,
  • 87.
    MANUAL DE CRÉDITO SOCIEDADFINANCIERA DE OBJETO MÚLTIPLE CAP. III: REGLAMENTO DE CRÉDITO POR PRODUCTO Elaborado por: SIC DESARROLLO Aprobado por: Vigencia: Indefinido Actualización: Julio 2011 Página 87 de 139 V - Ene./10 podrá ser superior al 100%. El indicador de liquidez de la capacidad de pago no debe superar un resultado mayor a 75%, para el cálculo de la cuota. d. Se tendrá en consideración lo estipulado sobre Garantías, en las Políticas de Crédito, dependiendo del monto solicitado y de si se trata de una operación nueva o de una renovación. En caso de tratarse de una renovación, se considerará también la calificación institucional para determinar la relación de cobertura de garantía. f. Montos Mínimos: Mínimo Moneda Nacional (Pesos Mexicanos) $ 20,000 Moneda Extranjera (Dólares Americanos) US$ 2,000 g. Montos Máximos: Máximo Moneda Nacional (Pesos Mexicanos) $ 500,000 Moneda Extranjera (Dólares Americanos) US$ 50,000 2.5. De los Créditos Nuevos y las Renovaciones La primera operación que realice un acreditado bajo esta modalidad, será considerada como un crédito nuevo. Se podrá realizar una renovación de crédito, siempre y cuando el acreditado haya cancelado por lo menos el 60% de las cuotas del crédito vigente, en condiciones normales, no por adelantado. Para los acreditados antiguos deben haber cancelado por lo menos el 40% de las cuotas del crédito vigente. Para la renovación de las solicitudes de crédito, se debe realizar también la actualización de toda la documentación sustentatoria de la operación que se detalla en las Políticas de Crédito. El monto de la renovación, dependerá del nuevo análisis de la capacidad y voluntad de pago, cumpliendo con los parámetros establecidos en las Políticas de Crédito. 2.6. Plazos El plazo a otorgar en el caso particular de cada crédito, estará en función a la capacidad de pago del acreditado, según el análisis realizado por el Analista de Crédito y a lo expuesto en las Políticas de Crédito; así como también, del tiempo de vida útil del activo fijo tangible a ser adquirido. a. El Plazo Mínimo será de 3 meses, para operaciones nuevas y para renovaciones. b. El Plazo Máximo será hasta 60 meses (5 años), para operaciones nuevas por montos menores o iguales equivalentes en Pesos Mexicanos a US$ 250,000. c. El Plazo Máximo será hasta 120 meses (10 años), para operaciones por montos mayores equivalentes en Pesos Mexicanos a US$ 250,000. Para inversiones en actividades productivas industriales el plazo máximo podrá llegar hasta 180 meses (15 años). 2.7. Tasa de Interés a. Las tasas de interés para créditos en moneda nacional y para créditos en Dólares, serán establecidas por el Consejo de Administración.
  • 88.
    MANUAL DE CRÉDITO SOCIEDADFINANCIERA DE OBJETO MÚLTIPLE CAP. III: REGLAMENTO DE CRÉDITO POR PRODUCTO Elaborado por: SIC DESARROLLO Aprobado por: Vigencia: Indefinido Actualización: Julio 2011 Página 88 de 139 V - Ene./10 b. Las tasas podrán variar de acuerdo con el monto de crédito, plazo y si se trata de una operación nueva o de una renovación. c. Se podrán ofrecer tasas preferenciales a acreditados con calificación institucional 1 ó 2. d. Las tasas de interés serán definidas y aprobadas por el Consejo de Administración. 2.8. Tipos de amortización a. De preferencia se utilizará el sistema de cuotas iguales y decrecientes, a través del cual el acreditado amortizará capital e interés en cada cuota. b. La frecuencia de los pagos podrá ser mensual, bimensual, trimestral, semestral y anual. Se preferirá por pagos mensuales. 2.9. Períodos de Gracia Según actividad comercial. Campañas promocionales para acreditados excelentes. Esta consideración, dependerá de la agresividad comercial de la competencia y obedece a la flexibilidad de la estrategia comercial a fin de ofrecer productos competitivos, acorde a las condiciones de mercado. También se puede considerar el plazo de gracia, en caso de que el activo fijo a adquirir, requiera la realización de remodelación u acondicionamiento de local que pueda afectar la capacidad de pago del solicitante en los primeros meses, posteriores al otorgamiento del crédito. 2.10. Garantías a. Para la elección de la garantía se tendrá en cuenta el nivel del endeudamiento consolidado total del acreditado, aplicándose los lineamientos establecidos en las Políticas de Crédito. b. Las garantías dependerán del monto solicitado y de la calificación institucional del acreditado, podrán ser: Avales, Mobiliaria, Hipotecarias o Depósitos Colaterales. c. Se podrá tomar como garantía el Activo Fijo que el solicitante adquiera, con el préstamo de la Sociedad Financiera de Objeto Múltiple, para lo cual se constituiría un contrato de Garantía Prendaria y la póliza de seguro.
  • 89.
    MANUAL DE CRÉDITO SOCIEDADFINANCIERA DE OBJETO MÚLTIPLE CAP. III: REGLAMENTO DE CRÉDITO POR PRODUCTO Elaborado por: SIC DESARROLLO Aprobado por: Vigencia: Indefinido Actualización: Julio 2011 Página 89 de 139 V - Ene./10 3. Crédito Estacional o Paralelo 3.1. Grupo Meta El mercado objetivo son las personas socias físicas o morales que realizan una actividad generadora de ingresos en forma independiente. Son sujetos de crédito los propietarios de actividades generadoras de ingresos en forma independiente o dependiente, que cumplan con lo establecido en las Políticas de Crédito y que además, reúnan los siguientes requisitos: a. Inicialmente este tipo de crédito sólo estará disponible para acreditados de la SOFOM que desarrollen actividades de Comercio, Producción o Servicios. b. Haber operado por lo menos en una oportunidad con calificación institucional 1 ó 2. c. Haber cancelado por lo menos 40% del crédito vigente, con pagos regulares, en las fechas establecidas en su cronograma de pagos. d. Son créditos destinados a capital de giro, a fin de invertir especialmente en necesidades de liquidez temporales como ser: sobre giros en cuenta de cheques, alguna necesidad temporal de tesorería, mercadería específicas de mayor demanda en fechas específicas y que representan oportunidades de un incremento de las ventas estacionales. e. Sólo se atenderán solicitudes de crédito para inversión en mercadería para aprovechar fechas específicas, las cuales tendrán fecha de inicio y fecha final y serán oportunamente informadas por la Gerencia de Créditos: Inicio de Clases, Día de la Madre, Día del Padre, Fiestas Patrias, Día del Amor y la Amistad, Día de los Muertos, Día de la Virgen, Día de Reyes Magos, Navidad, Semana Santa y Año Nuevo. Sobre este producto, debe preverse la preparación de la oferta crediticia por lo menos con dos meses de anticipación, tal como se observa entre los competidores. f. Sólo se podrán beneficiar de este crédito, acreditados propietarios de negocios o que se dediquen a actividades que guarden relación con la campaña anunciada: La relación entre el tipo de actividad y la campaña será sustentada por el Analista de Crédito y evaluada en el Comité de Crédito. g. Según el Tipo de Persona, deberán reunir los documentos básicos para la formalización de su solicitud de crédito. h. Que el negocio tenga como mínimo 1 año de antigüedad en el giro y a cargo del solicitante. i. Que fijen su domicilio comercial dentro del área de influencia de las Sucursales. j. Se requiere el consentimiento y la firma del cónyuge o conviviente. 3.2. Destino del Crédito El Crédito es solicitado para la inversión adicional en bienes de cambio, mercadería, materia prima o insumos, es decir, capital de giro, o necesidades de liquidez temporales. Para estos casos, no se requiere la verificación de la inversión del crédito otorgado. 3.3. Moneda Los créditos podrán ser otorgados en Pesos Mexicanos o en Dólares Americanos.
  • 90.
    MANUAL DE CRÉDITO SOCIEDADFINANCIERA DE OBJETO MÚLTIPLE CAP. III: REGLAMENTO DE CRÉDITO POR PRODUCTO Elaborado por: SIC DESARROLLO Aprobado por: Vigencia: Indefinido Actualización: Julio 2011 Página 90 de 139 V - Ene./10 3.4. Montos a. El Analista de Crédito, realizará el análisis de la capacidad y voluntad de pago del solicitante y presentará su propuesta de aprobación o rechazo al Comité de Créditos, si es que han transcurrido más de doce meses desde el último análisis. De lo contrario no será necesario realizar un nuevo estudio completo. Será suficiente con demostrar la capacidad de pago y que el endeudamiento con el crédito paralelo, no supera el 100% de su endeudamiento patrimonial a futuro. Para este producto, es fundamental asegurarse que el acreditado posee un nivel de ventas o ingresos suficiente para pagar el crédito. b. El monto del crédito estará en función a los parámetros establecidos en las Políticas de Crédito. En ningún caso, el endeudamiento patrimonial, incluyendo el crédito propuesto, podrá ser superior al 100%. El indicador de liquidez de la Capacidad de Pago, podrá superar un resultado mayor a 100%, para el cálculo de la cuota, solamente para este tipo de crédito, siempre y cuando exista una adecuada estimación de los ingresos efectivos por ventas. c. Se tendrá en consideración lo estipulado sobre Garantías, las Políticas de Crédito, dependiendo del monto solicitado y de si se trata de una operación nueva o de una renovación. En caso de tratarse de una renovación, se considerará también la calificación institucional para determinar la relación de cobertura de garantía. h. Montos Mínimos: Mínimo Moneda Nacional (Pesos Mexicanos) $ 1,000 Moneda Extranjera (Dólares Americanos) US$ 100 i. Montos Máximos: Máximo Moneda Nacional (Pesos Mexicanos) $ 30,000 Moneda Extranjera (Dólares Americanos) US$ 3,000 3.5. De los Créditos Nuevos y las Renovaciones Se podrá realizar una renovación de crédito, siempre y cuando el acreditado haya terminado de cancelar la operación anterior de esta categoría. Para la renovación de las solicitudes de crédito, se debe realizar también la actualización de toda la documentación sustentatoria de la operación que se detalla en las Políticas de Crédito. El monto de la renovación, dependerá del nuevo análisis de la capacidad y voluntad de pago, cumpliendo con los parámetros establecidos en las Políticas de Crédito. 3.6. Plazos El plazo a otorgar en el caso particular de cada crédito, estará en función a la capacidad de pago del acreditado, según el análisis realizado por el Analista de Crédito y a lo expuesto en las Políticas de Crédito. a. El Plazo Mínimo será de 1 mes. b. El Plazo Máximo será hasta 6 meses.
  • 91.
    MANUAL DE CRÉDITO SOCIEDADFINANCIERA DE OBJETO MÚLTIPLE CAP. III: REGLAMENTO DE CRÉDITO POR PRODUCTO Elaborado por: SIC DESARROLLO Aprobado por: Vigencia: Indefinido Actualización: Julio 2011 Página 91 de 139 V - Ene./10 3.7. Tasa de Interés a. Las tasas de interés para créditos en Pesos Mexicanos y para créditos en Dólares Americanos, serán establecidas por el Consejo de Administración. b. Se podrán ofrecer tasas preferenciales para este tipo de créditos. c. Las tasas vigentes serán definidas y aprobadas por el Consejo de Administración. 3.8. Tipos de amortización a. De preferencia se utilizará el sistema de cuotas iguales, a través del cual el acreditado amortizará capital e interés en cada cuota. b. La frecuencia de los pagos puede ser mensual, bimensual o trimestral. 3.9. Períodos de Gracia No está previsto otorgar períodos de gracia. 3.10. Garantías Para la elección de la garantía se tendrá en cuenta el nivel del endeudamiento consolidado total del acreditado, aplicándose los lineamientos establecidos en las Políticas de Crédito. Las garantías dependerán del monto solicitado y de la calificación institucional del acreditado, podrán ser: Aval, Mobiliaria, Hipotecarias o Depósitos Colaterales.
  • 92.
    MANUAL DE CRÉDITO SOCIEDADFINANCIERA DE OBJETO MÚLTIPLE CAP. III: REGLAMENTO DE CRÉDITO POR PRODUCTO Elaborado por: SIC DESARROLLO Aprobado por: Vigencia: Indefinido Actualización: Julio 2011 Página 92 de 139 V - Ene./10 4. Crédito Automático o Línea de Crédito 4.1. Grupo Meta El mercado objetivo son todos los acreditados de la SOFOM con calificación de pago institucional 0. Se podrá instrumentar a través de una tarjeta de crédito, que le permita a los acreditados acceder a una línea de crédito. Deben cumplir con lo establecido en las Políticas de Crédito y además reunir los siguientes requisitos: a. Inicialmente este tipo de crédito sólo estará disponible para acreditados de la SOFOM que desarrollen actividades de Comercio, Producción, Servicios. b. Haber operado por lo menos en dos oportunidades continuas con calificación institucional 0 ó 1. c. Tener pagado mínimo el 40% de las cuotas del crédito vigente. d. Según el Tipo de Persona, deberán reunir los recaudos básicos para la formalización de su solicitud de crédito, de acuerdo con lo establecido en las Políticas de Crédito. e. Que el negocio tenga como mínimo 2 años de antigüedad en el giro y a cargo del solicitante. f. Que fijen su domicilio comercial dentro del área de influencia de las Sucursales. g. Se requiere el consentimiento y la firma del cónyuge o conviviente. 4.2. Destino del Crédito El Crédito es solicitado para la inversión en bienes de cambio, mercadería, materia prima o insumos, es decir, capital de giro. Para estos casos, no se requiere la verificación de la inversión del crédito otorgado. El objetivo, es ofrecerle al acreditado excelente un crédito rápido, sin mucho trámite, atendiendo a su buen cumplimiento. 4.3. Moneda Los créditos podrán ser otorgados en Pesos Mexicanos o en Dólares Americanos. 4.4. Montos a. El Analista de Crédito, realizará el análisis de la capacidad y voluntad de pago del solicitante y presentará su propuesta al Comité de Créditos, si es que han transcurrido más de doce meses desde el último análisis. De lo contrario no será necesario realizar un nuevo estudio. Será suficiente con demostrar la capacidad de pago y que el endeudamiento con el crédito adicional, no supera el 100% de su endeudamiento patrimonial a futuro. b. El monto de crédito máximo equivaldrá a 150% del mayor monto de crédito que se le haya aprobado, siempre y cuando a esa fecha haya terminado de pagar (si el acreditado tiene un crédito vigente, la suma del crédito vigente más el crédito automático, no debe superar el 200% del mayor monto otorgado), siempre y cuando el solicitante tenga capacidad de pago y no supere su endeudamiento patrimonial. c. El monto del Crédito estará en función a los parámetros establecidos en las Políticas de Crédito. En ningún caso, el endeudamiento patrimonial, incluyendo el crédito propuesto, podrá ser superior al 150%. El indicador de liquidez no debe superar un resultado mayor a 100%. Para el cálculo de la cuota, solamente para este tipo de crédito.
  • 93.
    MANUAL DE CRÉDITO SOCIEDADFINANCIERA DE OBJETO MÚLTIPLE CAP. III: REGLAMENTO DE CRÉDITO POR PRODUCTO Elaborado por: SIC DESARROLLO Aprobado por: Vigencia: Indefinido Actualización: Julio 2011 Página 93 de 139 V - Ene./10 d. Se tendrá en consideración lo estipulado sobre Garantías, en las Políticas de Crédito, dependiendo del monto solicitado, para determinar la relación de cobertura de garantía. 4.5. De los Créditos Nuevos y las Renovaciones La primera operación que realice un acreditado bajo esta modalidad, será considerada como un crédito nuevo. Se podrá realizar una renovación de crédito, siempre y cuando el acreditado haya cancelado por lo menos el 40% de las cuotas del crédito vigente. Para la renovación, se debe realizar también la actualización de toda la documentación sustentatoria de la operación de acuerdo con las Políticas de Crédito. El monto de la renovación, dependerá del nuevo análisis de la capacidad y voluntad de pago, cumpliendo con los parámetros establecidos en las Políticas de Crédito. 4.6. Plazos El plazo a otorgar en el caso particular de cada crédito, estará en función a la capacidad de pago del acreditado, según el análisis realizado por el Analista de Crédito y a lo expuesto en las Políticas de Crédito. a. El Plazo Mínimo será de 1 mes. b. El Plazo Máximo será hasta 36 meses. 4.7. Tasa de Interés a. Las tasas de interés para créditos en moneda nacional y para créditos en Dólares, serán establecidas por el Consejo de Administración. b. Se podrán ofrecer tasas preferenciales para este tipo de créditos. c. Las tasas de interés serán definidas y aprobadas por el Consejo de Administración. 4.8. Tipos de amortización a. Se utilizará el sistema de cuotas iguales, a través del cual acreditado amortizará capital e interés en cada cuota. b. La frecuencia de las amortizaciones es libre, atendiendo a un pago mínimo mensual. c. También se podría utilizar un cronograma de pagos con cuotas fijas, de preferencia mensuales. 4.9. Períodos de Gracia No está previsto otorgar períodos de gracia. 4.10. Garantías Para la elección de la garantía se tendrá en cuenta el nivel del endeudamiento consolidado total del acreditado, aplicándose los lineamientos establecidos las Políticas de Crédito. Las mismas dependerán del monto solicitado y de la calificación institucional del acreditado, podrán ser: Aval, Mobiliarias, Hipotecarias o Depósitos Colaterales.
  • 94.
    MANUAL DE CRÉDITO SOCIEDADFINANCIERA DE OBJETO MÚLTIPLE CAP. III: REGLAMENTO DE CRÉDITO POR PRODUCTO Elaborado por: SIC DESARROLLO Aprobado por: Vigencia: Indefinido Actualización: Julio 2011 Página 94 de 139 V - Ene./10 5. Crédito para Construcción, Ampliación o Refacción de Vivienda 5.1. Grupo Meta El mercado objetivo son las personas socias físicas o morales que realizan una actividad generadora de ingresos en forma independiente o que laboren en relación de dependencia. Son sujetos de crédito los propietarios que cumplan con lo establecido en las Políticas de Crédito y que además, reúnan los siguientes requisitos: a. Deben ser propietarios del terreno en el cual se realizará la edificación de la vivienda; en caso de realizarse una refacción o remodelación, deberán ser propietarios de su vivienda. En ambas situaciones, deberán acreditar la pertenencia del terreno o propiedad con el título respectivo o con un contrato de compraventa inscrito o algún otro documento que lo demuestre. Hay que considerar que la vivienda propia es el asiento de la familia y refleja una acumulación (ahorro) de la misma. Mediante un crédito, el valor de esa inversión puede ser mantenido (refacción) o incluso aumentarse (construcción, mejoramiento o ampliación). Como puede observarse, los acreditados potenciales deben ser propietarios de la vivienda y no pesar sobre la misma, gravámenes de ningún tipo. b. Inicialmente se ofrecerá el producto a los acreditados que han demostrado buen cumplimiento crediticio con la Sociedad Financiera de Objeto Múltiple o con otras instituciones Financieras o bancarias, acreditados con calificación institucional 1 ó 2. c. Según el Tipo de Persona, deberán reunir los documentos básicos para la formalización de su solicitud de crédito, de acuerdo con lo establecido en las Políticas de Crédito. d. Es indispensable la realización de un análisis de la capacidad y voluntad de pago, justificando los ingresos según la actividad generadora de los mismos. e. El solicitante debe presentar un presupuesto de las obras a realizar. f. De ser posible, se solicitará opinión de un ingeniero o arquitecto, que la SOFOM autorice. g. En estos créditos se realizará una evaluación del destino del mismo ya que si el acreditado no queda satisfecho con las obras realizadas (no cumple sus expectativas) no mostrará disposición al pago puntual del crédito recibido. Una construcción, mejora, refacción o ampliación de la vivienda no es normal que se realice cotidianamente, por lo que es de esperar "falta de destreza" de los acreditados al respecto: desconocimiento de los proveedores, precios, calidad, etc., lo cual debe ser mitigado con el análisis de los Analistas de Crédito. Para analizar el destino propuesto de estos créditos, será necesario preparar a los Analistas de Crédito y a los mandos medios de Créditos, o en su defecto contar con un funcionario con estudios de arquitectura u obras civiles. h. Se requiere el consentimiento y la firma del cónyuge o conviviente. 5.2. Destino del Crédito Debe ser planteado y concebido tanto por la SOFOM como por los potenciales acreditados, como un préstamo para ser aplicado a la vivienda y no confundirse o mezclarse con los créditos para la empresa. Por ello, en el proceso de venta del producto debe darse tiempo al acreditado para que piense y organice la inversión a realizar con el crédito a recibir. Por eso, es necesario que el acreditado interesado busque presupuestos de las obras a realizar, los cuales serán evaluados en la SOFOM en cuanto a su racionabilidad. 5.3. Moneda Los créditos podrán ser otorgados en Pesos Mexicanos o en Dólares Americanos.
  • 95.
    MANUAL DE CRÉDITO SOCIEDADFINANCIERA DE OBJETO MÚLTIPLE CAP. III: REGLAMENTO DE CRÉDITO POR PRODUCTO Elaborado por: SIC DESARROLLO Aprobado por: Vigencia: Indefinido Actualización: Julio 2011 Página 95 de 139 V - Ene./10 5.4. Montos a. El monto del Crédito no podrá superar el 60% del valor de su vivienda. El Analista de Crédito, realizará la valorización de la propiedad, no generando esto, ningún costo adicional para el acreditado. b. Monto Mínimo US$ 300, o el equivalente en Pesos Mexicanos. c. Monto Máximo US$ 20,000, o el equivalente en Pesos Mexicanos. 5.5. De los Créditos Nuevos y las Renovaciones Se podrá realizar una renovación de crédito, siempre y cuando el acreditado haya cancelado por lo menos el 40% de las cuotas del crédito vigente o terminado de cancelar la operación anterior de esta categoría. Para ello el acreditado debe presentar un nuevo presupuesto de inversión. Es indispensable la realización de un nuevo análisis de la capacidad y voluntad de pago, justificando los ingresos según la actividad generadora de los mismos. 5.6. Plazos Los créditos que los acreditados aplican a su vivienda no guardan una relación directa con un aumento en sus ingresos, sino más bien en su estándar de vida. Por ello, un producto de crédito para mejorar la casa debe contemplar un plazo más largo que los créditos típicos de la SOFOM, de forma que las cuotas no representen un valor tan significativo en el presupuesto mensual de la familia del solicitante. a. El Plazo Mínimo será de 6 meses. b. El Plazo máximo hasta 36 meses (3 años) para ampliaciones o remodelaciones y 120 meses (10 años) para construcciones. 5.7. Tasa de Interés a. La tasa será establecida por el Consejo de Administración. 5.8. Tipos de amortización a. Se utilizarán cuotas mensuales e iguales en Pesos Mexicanos. El acreditado amortizará capital e intereses en cada cuota. 5.9. Períodos de Gracia Se puede otorgar plazos de gracia y también ofrecer "desembolsos parciales" del crédito según las obras a realizar. En función del avance en la realización de las obras, el plazo para desembolsos parciales se podrá realizar a un plazo de hasta 2 meses y, en un plazo de hasta 12 meses (1 año) para el retiro total del monto del crédito. En estos casos el vencimiento de la primera cuota debería establecerse en el mes siguiente previsto para el primer desembolso. 5.10. Garantías Para la elección de la garantía se tendrá en cuenta el nivel del endeudamiento consolidado total del acreditado, aplicándose los lineamientos establecidos en las Políticas de Crédito. Las Mismas dependerán del monto solicitado y de la calificación institucional del acreditado.
  • 96.
    MANUAL DE CRÉDITO SOCIEDADFINANCIERA DE OBJETO MÚLTIPLE CAP. III: REGLAMENTO DE CRÉDITO POR PRODUCTO Elaborado por: SIC DESARROLLO Aprobado por: Vigencia: Indefinido Actualización: Julio 2011 Página 96 de 139 V - Ene./10 6. Descuento de Documentos 6.1. Grupo Meta El mercado objetivo son las personas socias físicas o morales que realizan una actividad generadora de ingresos en forma independiente (comercio, producción o servicios). Este financiamiento se caracteriza por la transferencia en propiedad de títulos de créditos de la empresa / persona física a la SOFOM, quien pagará en forma anticipada el valor nominal de los mismos permitiendo de esta manera contar con una recuperación inmediata de los documentos por cobrar de los clientes del acreditado. Son sujetos de crédito los dueños de micro, pequeñas y medianas empresas, que cumplan con lo establecido en las Políticas de Crédito y que además reúnan los siguientes requisitos: a. Este producto está disponible para acreditados nuevos y para renovaciones a acreditados de la SOFOM, con calificación institucional 1 ó 2. b. Deberán acreditar que se dedican a la actividad generadora de ingresos a cargo del solicitante por lo menos con una antigüedad mínima de 2 años. c. Según el Tipo de Persona, deberán reunir los recaudos básicos para la formalización de su solicitud de crédito, de acuerdo con lo establecido en las Políticas de Crédito. d. Que fijen su domicilio comercial dentro del área de influencia de la SOFOM. e. Se requiere el consentimiento y la firma del cónyuge o conviviente para personas físicas; y del representante legal y propietario de la empresa, para personas morales. 6.2. Destino del Crédito El Crédito tendrá la finalidad de proporcionar al acreditado liquidez inmediata de sus operaciones a crédito, lo que le permitirá contar con capital de trabajo para la realización de las actividades comerciales cotidianas (flujo de caja diario). No se requerirá realizar un seguimiento a la inversión del efectivo otorgado por los documentos descontados. 6.3. Moneda Los documentos a ser descontados podrán estar tanto en Pesos Mexicanos como en Dólares Americanos. 6.4. Montos a. El Analista de Créditos, realizará el análisis de la capacidad y voluntad de pago del solicitante y presentará su propuesta del monto máximo en documentos que podrán ser descontado para la aprobación o rechazo al Comité de Créditos. b. El monto total en Documentos que podrán ser descontados estará en función a los parámetros establecidos en las Políticas de Crédito. En ningún caso, el endeudamiento patrimonial, incluyendo el monto máximo en documentos que podrá ser descontado, podrá ser superior al 200%. c. El análisis de la capacidad de pago que sustenta el crédito considerará las características propias y específicas de la actividad para establecer el monto máximo en documentos a ser descontados a ser otorgada a cada acreditado en particular, así como también la modalidad de amortización.
  • 97.
    MANUAL DE CRÉDITO SOCIEDADFINANCIERA DE OBJETO MÚLTIPLE CAP. III: REGLAMENTO DE CRÉDITO POR PRODUCTO Elaborado por: SIC DESARROLLO Aprobado por: Vigencia: Indefinido Actualización: Julio 2011 Página 97 de 139 V - Ene./10 d. Se tendrá en consideración lo estipulado sobre Garantías, en las Políticas de Crédito, dependiendo del monto máximo en documentos a ser. e. Los montos mínimos y máximos de los documentos a ser descontados estará relacionado con la capacidad de pago del cliente y se dará preferencia a documentos atomizados en montos cuya suma total no deberá superar el monto máximo en documentos que podrá ser descontado. En esta modalidad de crédito el monto máximo en documentos que podrá ser descontado por los acreditados nunca podrá superar el 20% del Patrimonio Efectivo de la Sociedad Financiera de Objeto Múltiple (este monto se revisará cuando las condiciones del mercado lo exijan). f. El descuento de documentos opera en forma revolvente, lo que implica que se cobran documentos y se descuentan otros. No podrán descontarse documentos únicos cuyo valor nominal supere el 20 % de la línea de descuento asignada. Todos los documentos superiores a US$ 1,000, deberán ser verificados (referencias u otro informe necesario sobre el librador). g. No deberán realizarse operaciones crediticias de descuento u otro tipo de crédito a aquellos acreditados con documentos y cheques de terceros pendientes de regularización. 6.5. Plazos De acuerdo con la relación de documentos presentados y aceptados. Plazo máximo: 180 días. 6.6. Tasa de Interés a. La tasa será establecida por el Consejo de Administración. b. Los intereses se cobran anticipadamente, descontándose de los documentos. c. Se podrán ofrecer tasas preferenciales a clientes con calificación institucional 1 ó 2. 6.7. Tipos de amortización a. Según plazo de vencimiento indicados en los documentos descontados. 6.8. Períodos de Gracia No está previsto otorgar períodos de gracia. 6.9. Garantías Para la elección de la garantía se tendrá en cuenta el nivel del endeudamiento consolidado total del acreditado, aplicándose los lineamientos establecidos en las Políticas de Crédito. Las garantías dependerán del monto máximo en documentos a ser descontados y de la calificación institucional del acreditado, podrán ser: Aval, Mobiliaria, Hipotecarias o Depósitos Colaterales.
  • 98.
    MANUAL DE CRÉDITO SOCIEDADFINANCIERA DE OBJETO MÚLTIPLE CAP. III: REGLAMENTO DE CRÉDITO POR PRODUCTO Elaborado por: SIC DESARROLLO Aprobado por: Vigencia: Indefinido Actualización: Julio 2011 Página 98 de 139 V - Ene./10 7. Crédito Habilitación o Avío 7.1. Grupo Meta El mercado objetivo son las personas físicas o morales que realizan una actividad generadora de ingresos en forma independiente (comercio, producción o servicios). Son sujetos de crédito los propietarios, que cumplan con lo establecido en las Políticas de Crédito y que además, reúnan los siguientes requisitos: a. La actividad declarada deberá contar con una antigüedad mínima de 1 año a cargo del acreditado y con la habilitación correspondiente para el desarrollo de la misma. b. Según el Tipo de Persona, deberán reunir los recaudos básicos para la formalización de su solicitud de crédito, de acuerdo con lo establecido en las Políticas de Crédito. c. Que fijen su domicilio comercial dentro del área de influencia de la SOFOM. d. Se requiere el consentimiento y la firma del cónyuge o conviviente. 7.2. Destino del Crédito El destino del crédito dependerá de la actividad generadora de ingresos realizada por el acreditado. Los créditos para actividades comerciales (compra – venta de productos terminados) podrán ser destinados para la compra de mercancías, refacción y mejoras de local comercial, etc. Los créditos para actividades agrícolas podrán ser destinados para la compra de semillas, productos para preparación del terreno y mantenimiento del sembradío (fertilizantes, insecticidas, funguicidas), refacciones y reparación de maquinaria agrícola y costos generales relacionados con la actividad. Los créditos para actividades ganaderas podrán ser destinados para la compra de alimentos (forraje, balanceado, entre otros) y medicamentos para el ganado, compra de ganado de engorde (aquellos que requieran poco tiempo para su venta), cultivo de pastos, extracción de agua, mano de obra, y costos generales relacionados con la ganadería. Los créditos para actividades industriales podrán ser destinados para adquirir materias primas, materiales y cualquier costos relacionados con la producción en proceso (mano de obra, mantenimiento y reparación de maquinarias, transporte de materia prima y producto terminado, etc.), mejoras al local (construcción, ampliación o remodelación) y otros costos generales relacionados con la industria. Se requerirá realizar un seguimiento a la inversión, cuando se financien inversiones en maquinaria, refacción o remodelación de instalaciones; sin embargo no se requerirá realizar un seguimiento de la inversión, cuando la inversión sea para capital de giro. 7.3. Moneda Los créditos podrán ser otorgados tanto en Pesos Mexicanos como en Dólares Americanos. 7.4. Montos a. El Analista de Créditos, realizará el análisis de la capacidad y voluntad de pago del solicitante y presentará su propuesta de aprobación o rechazo al comité de Créditos.
  • 99.
    MANUAL DE CRÉDITO SOCIEDADFINANCIERA DE OBJETO MÚLTIPLE CAP. III: REGLAMENTO DE CRÉDITO POR PRODUCTO Elaborado por: SIC DESARROLLO Aprobado por: Vigencia: Indefinido Actualización: Julio 2011 Página 99 de 139 V - Ene./10 b. El monto del Crédito estará en función a los parámetros establecidos en las Políticas de Crédito. En ningún caso, el endeudamiento patrimonial, incluyendo el crédito propuesto, podrá ser superior al 100%. El indicador de liquidez de la Capacidad de Pago no debe superar un resultado mayor a 50%, para la primera operación. Para renovaciones de crédito de clientes con calificación institucional 1 ó 2, se considerará sólo hasta 75% de la disponibilidad de la Capacidad de Pago, para el cálculo de la cuota. c. Se tendrá en consideración lo estipulado sobre Garantías, en las Políticas de Crédito, dependiendo del monto solicitado y de si se trata de una operación nueva o de una renovación. En caso de tratarse de una renovación, se considerará también la calificación institucional para determinar la relación de cobertura de garantía. j. Montos Mínimos: Mínimo Moneda Nacional (Pesos Mexicanos) $ 10,000 Moneda Extranjera (Dólares Americanos) US$ 100 k. Montos Máximos: Máximo Moneda Nacional (Pesos Mexicanos) $ 300,000 Moneda Extranjera (Dólares Americanos) US$ 30,000 7.5. De los Créditos Nuevos y las Renovaciones Se podrá realizar una renovación de crédito, siempre y cuando el acreditado haya terminado de cancelar la operación anterior. Para la renovación, se debe realizar también la actualización de toda la documentación sustentatoria de la operación. El monto de la renovación, dependerá del nuevo análisis de la capacidad y voluntad de pago, cumpliendo con los parámetros establecidos en las Políticas de Crédito. Para este tipo de crédito se deberá actualizar toda la documentación para cada renovación, independientemente del tiempo transcurrido desde el último crédito. 7.6. Plazos El plazo a otorgar en el caso particular de cada crédito y de la actividad realizada, estará en función a la capacidad de pago del acreditado, según el análisis realizado por el Analista de Crédito y a lo expuesto en las Políticas de Crédito. a. El Plazo Mínimo será de 6 meses. b. El Plazo máximo hasta 36 meses (3 años) para operaciones nuevas y hasta 60 meses para operaciones renovaciones. 7.7. Tasa de Interés a. Las tasas de interés serán establecidas por el Consejo de Administración. b. Las tasas podrán variar de acuerdo con el monto de crédito, plazo, frecuencia de pago y si se trata de una operación nueva o de una renovación. c. Se podrán ofrecer tasas preferenciales a acreditados con calificación institucional 1 ó 2.
  • 100.
    MANUAL DE CRÉDITO SOCIEDADFINANCIERA DE OBJETO MÚLTIPLE CAP. III: REGLAMENTO DE CRÉDITO POR PRODUCTO Elaborado por: SIC DESARROLLO Aprobado por: Vigencia: Indefinido Actualización: Julio 2011 Página 100 de 139 V - Ene./10 7.8. Tipos de amortización a. De preferencia se utilizará el sistema de cuotas iguales, a través del cual el acreditado amortizará capital e interés en cada cuota. b. La frecuencia de los pagos puede ser mensual, bimensual, trimestral, semestral. 7.9. Períodos de Gracia Si la actividad lo amerita, se podrá considerar la utilización de períodos de gracia. 7.10. Garantías Para la elección de la garantía se tendrá en cuenta el nivel del endeudamiento consolidado total del acreditado, aplicándose los lineamientos establecidos en las Políticas de Crédito. Las garantías dependerán del monto solicitado y de la calificación institucional del acreditado, podrán ser: Aval, Mobiliaria, Naturales (lo que se va a producir), Hipotecarias o Depósitos Colaterales.
  • 101.
    MANUAL DE CRÉDITO SOCIEDADFINANCIERA DE OBJETO MÚLTIPLE CAP. III: REGLAMENTO DE CRÉDITO POR PRODUCTO Elaborado por: SIC DESARROLLO Aprobado por: Vigencia: Indefinido Actualización: Julio 2011 Página 101 de 139 V - Ene./10 8. Arrendamiento Financiero 8.1. Grupo Meta El mercado objetivo son las personas físicas o morales que realizan una actividad generadora de ingresos en forma independiente. Son sujetos de crédito los propietarios de actividades comerciales, productivas o de servicio, que cumplan con lo establecido en las Políticas de Crédito y que además, reúnan los siguientes requisitos: a. Deberán acreditar que se dedican a la actividad generadora de ingresos por lo menos con una antigüedad mínima de 3 años. b. De preferencia ser propietarios del terreno donde se desarrolla la actividad productiva, sea de comercio, producción o servicio. Si la actividad es ganadera, deberán contar con la documentación que habilite la realización de la actividad así como todas las licencias sanitarias correspondientes; si la actividad es industrial, deberá contar con la documentación que habilite la realización de la actividad así como también los permisos de autoridades correspondientes. c. La evaluación de la capacidad de pago deberá ser revisada por el Analista de Crédito competente según la actividad (en caso de ser agrícola o ganadera por un ingeniero agrónomo para opinar sobre el análisis de los ingresos y egresos que genere la actividad, si es que la misma representa la principal fuente de ingresos del solicitante). d. Según el Tipo de Persona, deberán reunir los recaudos básicos para la formalización de su solicitud de crédito, de acuerdo con lo establecido en las Políticas de Crédito. e. Que fijen su domicilio comercial dentro del área de influencia de la SOFOM. f. Se requiere el consentimiento y la firma del cónyuge o conviviente. 8.2. Destino del Crédito El Arrendamiento se establecerá a través de un contrato, el cual será firmado entre el acreditado (como arrendatario) y la Sociedad Financiera de Objeto Múltiple (como arrendador) quien se obliga a entregar el uso del bien al arrendatario a cambio del pago de una monto fijo mensual en concepto de renta durante el tiempo de vigencia del contrato. Al final del plazo establecido en el contrato, el arrendatario tendrá la opción de compra del bien arrendado. 8.3. Moneda Los contratos de arrendamiento se podrán realizar tanto en Pesos Mexicanos como en Dólares Americanos. 8.4. Montos a. El monto de la renta mensual a ser abonada por el acreditado estará en función del tipo de bien a ser arrendado. b. Se tendrá en consideración lo estipulado sobre Garantías (fianza), en el contrato de arrendamiento a ser celebrado entre el acreditado y la Sociedad Financiera de Objeto Múltiple, el cual tendrá como base los lineamientos contenidos en las Políticas de Crédito y las leyes vigentes sobre el mismo.
  • 102.
    MANUAL DE CRÉDITO SOCIEDADFINANCIERA DE OBJETO MÚLTIPLE CAP. III: REGLAMENTO DE CRÉDITO POR PRODUCTO Elaborado por: SIC DESARROLLO Aprobado por: Vigencia: Indefinido Actualización: Julio 2011 Página 102 de 139 V - Ene./10 8.5. De los Créditos Nuevos y las Renovaciones Se podrá realizar una renovación del contrato de arrendamiento, siempre y cuando el acreditado haya concluido el contrato anterior, según términos establecidos en el mismo. 8.6. Plazos El plazo a otorgar en el caso particular de cada arrendamiento, estará en función a la actividad desarrollada por el acreditado y el bien a ser arrendado. 8.7. Tasa de Interés a. En el establecimiento de la renta a ser abonada por el bien a ser arrendado por el acreditado, se incluirán todos los costos relacionados: valor de adquisición de los bienes, las cargas financieras y los demás accesorios. b. Se podrán ofrecer contratos de arrendamiento preferenciales a acreditados con calificación institucional 1 ó 2 y/o menores montos en concepto de renta para renovaciones de contratos a buenos acreditados. 8.8. Tipos de amortización El pago por concepto de renta del bien será abonado en forma mensual. 8.9. Períodos de Gracia No está previsto otorgar períodos de gracia. 8.10. Garantías Para la elección de la garantía se tendrá en cuenta el valor del bien a ser arrendado, así como también, el nivel del endeudamiento consolidado total del acreditado con la Sociedad Financiera de Objeto Múltiple y dentro del sistema financiero mexicano. Las garantías dependerán del contrato celebrado entre las partes interesadas y de la calificación institucional del acreditado, podrán ser: Aval, Depósitos Colaterales o una combinación de ambas modalidades de garantías.
  • 103.
    MANUAL DE CRÉDITO SOCIEDADFINANCIERA DE OBJETO MÚLTIPLE CAP. III: REGLAMENTO DE CRÉDITO POR PRODUCTO Elaborado por: SIC DESARROLLO Aprobado por: Vigencia: Indefinido Actualización: Julio 2011 Página 103 de 139 V - Ene./10 9. Bancos Comunales 9.1. Grupo Meta Son organizaciones de crédito y promoción al ahorro, autogestionarios y con capacidad de autosostenibilidad, dirigidos a mujeres emprendedoras de niveles de subsistencia. Estas organizaciones tienen como mínimo 20-30 mujeres organizadas con negocios (artesanías, horticultura, crianza de animales de granja, servicios, comercio de productos de primera necesidad, entre otros). Cada banco comunal9 es integrado por 10 a 25 socias, las cuales se constituyen como una sociedad de hecho, con el objetivo de obtener un crédito (50 hasta 100 Dólares Americanos por cada socia), beneficiarse de una garantía solidaria, tener un modelo de ahorro familiar y proveerse de apoyo mutuo. El esquema de finanzas populares denominado Bancos Comunales será utilizado por la Sociedad Financiera de Objeto Múltiple especialmente para la atención de las personas más necesitadas, en poblaciones urbanas o rurales dentro del área de influencia de las Sucursales. La metodología cuenta con dos elementos financieros interrelacionados entre si: el crédito y el ahorro. Ambos factores se mantienen vinculados por dos componentes de desarrollo social: la confianza y la solidaridad. 9.2. Funcionamiento Un grupo de mujeres inicialmente es capacitado por un Analista de Créditos de la Sociedad Financiera de Objeto Múltiple para luego constituirse con todas las formalidades de una asociación de hecho en un Banco Comunal. Durante la capacitación, las mujeres aprenden conceptos básicos de gestión organizacional relacionados con la metodología de Bancos Comunales; conocen la filosofía de esta tecnología crediticia; elaboran su acta constitutiva, reglamentos internos; preparan libros contables, libros de control interno y otros documentos; nombran a sus representantes (compuesto generalmente por una presidenta, cajera, secretaria y otros). Después de constituirse en un Banco Comunal, solicitan a la SOFOM un primer préstamo para un plazo de 4 meses a un año. Este préstamo es distribuido a cada una de las socias, que inicialmente fluctúa en montos que van de 50 a 100 Dólares Americanos. Los abonos son de forma semanal o mensual a la caja del Banco Comunal. Paralelamente a los préstamos, las socias del banco también ahorran. Dichas reservas son administradas por el Banco Comunal, realizando préstamos internos con un interés fijado por ellas mismas. La metodología de Bancos comunales, es una forma de acceso al crédito a personas que no cuentan con garantías suficientes como para presentarlas a una Institución financiera y por lo tanto se adopta la garantía solidaria como un instrumento de disminución riesgo, al asumir todos los miembros del banco la garantía solidaria respectiva. 9 La importancia de los Bancos Comunales es que fomentan la generación de empleo, ingresos y ahorros en las mujeres socias que reciben financiamiento, capacitación y asistencia técnica para lograr su sostenibilidad económica y mejorar su nivel de autoestima y liderazgo.
  • 104.
    MANUAL DE CRÉDITO SOCIEDADFINANCIERA DE OBJETO MÚLTIPLE CAP. III: REGLAMENTO DE CRÉDITO POR PRODUCTO Elaborado por: SIC DESARROLLO Aprobado por: Vigencia: Indefinido Actualización: Julio 2011 Página 104 de 139 V - Ene./10 9.3. Requisitos a. Documentos personales exigidos por la Sociedad Financiera de Objeto Múltiple. b. Tener de 6 meses a un año de funcionamiento. c. No ser moroso en el sistema financiero (ONGs, financieras, entre otros). d. Formar un grupo de 25 personas como máximo. e. Tener visión empresarial y vocación de desarrollo. f. Fotocopia del título de propiedad y/o certificado de posesión de la vivienda. g. Fotocopia de recibo de luz y agua. h. Ser persona natural con capacidad legal para contratar, propietarias de negocios lícitos (formales o informales), con capacidad y voluntad de pago para asumir endeudamiento. i. Personas que no tengan negocio pero siempre y cuando tengan capacidad de pago, experiencia y su disposición de colaboración con brindar la información, avalen el inicio de un negocio, para lo cual se establecerá un monto máximo de crédito y será en base a su capacidad de pago. j. Los sujetos de crédito deben tener dirección fija del negocio y/o domicilio. Tanto el negocio o el domicilio estarán ubicados dentro de la cobertura geográfica de la SOFOM. k. En caso no se tenga acceso a la central de riesgo del Sistema Financiero o no estén registrados, se verificarán los recibos de otras cuentas pagadas por el solicitante. 9.4. Destino del Crédito El programa de Bancos Comunales tiene como fin otorgar microcréditos a grupos de mujeres de escasos recursos (generalmente residentes en áreas rurales), sin exigencia de garantías convencionales, para inversión en una actividad generadora de ingresos a fin de ser utilizado como capital de trabajo, compra de activos fijos, o para integrase a un grupo de Banca Comunal. 9.5. Moneda Los créditos podrán ser otorgados en Pesos Mexicanos o en Dólares Americanos. 9.6. Montos a. Se puede iniciar con US$ 10 y su crecimiento es de 20% cada nuevo crédito. b. Se puede iniciar con $ 1,000 y su crecimiento es de 20 % cada nuevo crédito. 9.7. Plazos Los plazos son de 4 meses (ciclo del crédito), el crecimiento llega a 9 ciclos por banco comunal (3 años) luego se inicia una segunda fase. 9.8. Tasa de Interés a. La tasa será establecida por el Consejo de Administración. b. Además de la tasa de interés, se podrá aplicar una comisión, sobre el monto del crédito aprobado, que involucra varios conceptos, tales como, tramitación del otorgamiento del préstamo, elaboración de estados financieros del solicitante, visitas al negocio y domicilio, etc.
  • 105.
    MANUAL DE CRÉDITO SOCIEDADFINANCIERA DE OBJETO MÚLTIPLE CAP. III: REGLAMENTO DE CRÉDITO POR PRODUCTO Elaborado por: SIC DESARROLLO Aprobado por: Vigencia: Indefinido Actualización: Julio 2011 Página 105 de 139 V - Ene./10 9.9. Tipos de amortización a. Se utilizarán cuotas mensuales e iguales amortizando capital e intereses en cada cuota. 9.10. Períodos de Gracia No se considera. 9.11. Garantías Se utilizará la Presión Social del grupo como herramienta para que cada integrante se mantenga al día en el pago de la obligación contraída; es decir, la Garantía es Solidaria (al formalizarse la sociedad cada miembro realiza una aceptación expresa de que en caso de que algún miembro del grupo no cancele la deuda, ellos dividirán la misma en partes iguales entre los demás miembros.
  • 106.
    MANUAL DE CRÉDITO SOCIEDADFINANCIERA DE OBJETO MÚLTIPLE CAP. III: REGLAMENTO DE CRÉDITO POR PRODUCTO Elaborado por: SIC DESARROLLO Aprobado por: Vigencia: Indefinido Actualización: Julio 2011 Página 106 de 139 V - Ene./10 10. Crédito de Consumo 10.1. Grupo Meta El mercado objetivo son las personas físicas, hombre o mujer, socios o clientes, trabajadores dependientes de empresas privadas, de entidades públicas (Crédito Directos, Créditos Convenio descuento por planilla), profesionales independientes debidamente formalizados. Son sujetos de crédito los acreditados que cumplan con lo establecido en las Políticas de Crédito y que además, reúnan los siguientes requisitos: a. Este producto está disponible para acreditados/as que ya han operado con la SOFOM y cuentan con calificación 1 ó 2. b. Según el Tipo de Persona, deberán reunir los documentos básicos para la formalización de su solicitud de crédito, de acuerdo con lo establecido en las Políticas de Crédito. c. Que en su actividad laboral cuente como mínimo 1 año de antigüedad. d. Que fijen su domicilio comercial dentro del área de influencia de las Sucursales. e. Se requiere el consentimiento del cónyuge o conviviente. a. Destino del Crédito El Crédito será utilizado para satisfacer necesidades personales. b. Moneda Los créditos podrán ser otorgados en Pesos Mexicanos o en Dólares Americanos. c. Montos 1. El Analista de Crédito, realizará el análisis de la capacidad y voluntad de pago del solicitante y presentará su propuesta de aprobación o rechazo al Comité de Créditos. 2. El monto del Crédito estará en función a los parámetros establecidos en las Políticas de Crédito. En ningún caso, el endeudamiento patrimonial, incluyendo el crédito propuesto, podrá ser superior al 100%. El indicador de capacidad de pago no debe superar un resultado mayor a 50%, para la primera operación. Para renovaciones de crédito de acreditados con calificación institucional 1 ó 2, podrá considerarse hasta 75% de la disponibilidad de la capacidad de pago, para el cálculo de la cuota. 3. Se tendrá en consideración lo estipulado sobre Garantías, en las Políticas de Crédito, dependiendo del monto solicitado y de si se trata de una operación nueva o de una renovación. En caso de tratarse de una renovación, se considerará también la calificación institucional para determinar la relación de cobertura de garantía. 4. Montos Mínimos: Mínimo Moneda Nacional (Pesos Mexicanos) $ 10,000 Moneda Extranjera (Dólares Americanos) US$ 1,000 5. Montos Máximos: Máximo Moneda Nacional (Pesos Mexicanos) $ 100,000 Moneda Extranjera (Dólares Americanos) US$ 10,000
  • 107.
    MANUAL DE CRÉDITO SOCIEDADFINANCIERA DE OBJETO MÚLTIPLE CAP. III: REGLAMENTO DE CRÉDITO POR PRODUCTO Elaborado por: SIC DESARROLLO Aprobado por: Vigencia: Indefinido Actualización: Julio 2011 Página 107 de 139 V - Ene./10 d. De los Créditos Nuevos y las Renovaciones La primera operación que realice un acreditado bajo esta modalidad, será considerada como un crédito nuevo. Se podrá realizar una renovación de crédito, siempre y cuando el acreditado haya cancelado por lo menos el 60% de las cuotas del crédito vigente, en condiciones normales, no por adelantado. Para los acreditados antiguos debe cancelar por lo menos el 40% de las cuotas del crédito vigente en condiciones normales. Para la renovación de las solicitudes de crédito, se debe realizar también la actualización de toda la documentación sustentatoria de la operación que se detalla en las Políticas de Crédito. El monto de la renovación, dependerá del nuevo análisis de la capacidad y voluntad de pago, cumpliendo con los parámetros establecidos en las Políticas de Crédito. e. Plazos El plazo a otorgar en el caso particular de cada crédito, estará en función a la capacidad de pago del acreditado, según el análisis realizado por el Analista de Crédito y a lo expuesto en las Políticas de Crédito. c. El Plazo Mínimo será de 1 mes, para operaciones nuevas y para renovaciones. d. El Plazo Máximo será hasta 12 meses (1 año), para nuevas y 18 meses (1.5 años) para renovaciones. f. Tasa de Interés 1. Las tasas de interés serán establecidas por el Consejo de Administración. 2. Las tasas podrán variar de acuerdo con el monto de crédito, plazo, frecuencia de pago y si se trata de una operación nueva o de una renovación. 3. Se podrán ofrecer tasas preferenciales a acreditados con calificación institucional 1 ó 2 y menores tasas para renovaciones de créditos a buenos acreditados. g. Tipos de amortización a. De preferencia se utilizará el sistema de cuotas iguales y cuotas decrecientes, a través del cual acreditado amortizará capital e interés en cada cuota. b. La frecuencia de los pagos puede ser mensual. h. Períodos de Gracia Según la actividad evaluación del acreditado, los períodos de gracia serán hasta 60 días. i. Garantías Para la elección de la garantía se tendrá en cuenta el nivel del endeudamiento consolidado total del acreditado, aplicándose los lineamientos establecidos en las Políticas de Crédito. Dependerán del monto solicitado y de la calificación institucional del acreditado (Según anexo 4).
  • 108.
    MANUAL DE CRÉDITO SOCIEDADFINANCIERA DE OBJETO MÚLTIPLE CAP. III: REGLAMENTO DE CRÉDITO POR PRODUCTO Elaborado por: SIC DESARROLLO Aprobado por: Vigencia: Indefinido Actualización: Julio 2011 Página 108 de 139 V - Ene./10 11. Grupos Solidarios 11.1. Grupo Meta Los grupos solidarios son una modalidad de crédito grupal, donde las personas que tienen negocio se juntan en grupos pequeños (de tres a seis personas) con la finalidad de obtener un crédito y avalarse o garantizarse mutuamente (tiene el inconveniente de no poder presentar garantías personales). Estos empresarios presentan un nivel de desarrollo superior al típico cliente de los Bancos Comunales, pero relativamente inferior al del crédito individual. Por las mismas características del crédito, las tasas de interés son relativamente altas en relación al sistema financiero, ya que su seguimiento implica una relación personalizada con el cliente. 11.2. Requisitos Son grupos solidarios de acreditados que desarrollan actividades de producción, comercio y servicio, que cumplan con lo siguiente: a. Formar un grupo solidario de 6 personas como máximo. b. Tener pequeño negocio o ser microempresario, productor, comerciante y/o brindar servicios. c. Tener experiencia en el negocio mayor a 1 año. d. No tener obligaciones morosas pendientes en el sistema financiero y /o comercial a nivel nacional. e. Fotocopia del título de propiedad y/o certificado de posesión de la vivienda. Como mínimo, la mitad de las personas que conforman el grupo solidario deberá contar con vivienda propia titulada. f. Fotocopia de los documentos de identidad del solicitante y cónyuge o conviviente, si corresponde. g. Fotocopia de recibo de luz y agua. h. La edad mínima para acceder a los créditos es de 18 años y la máxima de 75 años. 11.3. Destino del Crédito Para inversión en negocio, capital de trabajo, compra de activos fijos. 11.4. Moneda Los créditos podrán ser otorgados en Pesos Mexicanos o en Dólares Americanos. 11.5. Montos 1. Montos Mínimos: Mínimo Moneda Nacional (Pesos Mexicanos) $ 500 Moneda Extranjera (Dólares Americanos) US$ 50
  • 109.
    MANUAL DE CRÉDITO SOCIEDADFINANCIERA DE OBJETO MÚLTIPLE CAP. III: REGLAMENTO DE CRÉDITO POR PRODUCTO Elaborado por: SIC DESARROLLO Aprobado por: Vigencia: Indefinido Actualización: Julio 2011 Página 109 de 139 V - Ene./10 2. Montos Máximos: Máximo Moneda Nacional (Pesos Mexicanos) $ 10,000 Moneda Extranjera (Dólares Americanos) US$ 1,000 11.6. Plazos a. Mínimo: 3 meses. b. Máximo: Hasta 6 meses. 11.7. Tasa de Interés a. La tasa será establecida por el Consejo de Administración. b. Además de la tasa de interés, se podrá aplicar una comisión, sobre el monto del crédito aprobado, que involucra varios conceptos, tales como, tramitación del otorgamiento del préstamo, elaboración de estados financieros del solicitante, visitas al negocio y domicilio, etc. c. Se podrá solicitar un depósito del 10% del monto de crédito solicitado por el grupo solidario, como garantía colateral. 11.8. Tipos de amortización Se utilizarán cuotas mensuales e iguales amortizando capital e intereses en cada cuota. 11.9. Períodos de Gracia No se considera. 11.10. Garantías Las garantías dependerán del monto solicitado y de la calificación institucional del acreditado, podrán ser: Solidaria (como la aceptación expresa que hacen los miembros de garantizarse mutuamente en todos sus créditos y en los casos que alguien no cancele, ellos dividirán la deuda en partes iguales a todos sus miembros), Depósito Colateral o Prendaría.
  • 110.
    MANUAL DE CRÉDITO SOCIEDADFINANCIERA DE OBJETO MÚLTIPLE ANEXOS Elaborado por: SIC DESARROLLO Aprobado por: Vigencia: Indefinido Actualización: Julio 2011 Página 110 de 139 V - Ene./10 ANEXOS
  • 111.
    MANUAL DE CRÉDITO SOCIEDADFINANCIERA DE OBJETO MÚLTIPLE ANEXOS Elaborado por: SIC DESARROLLO Aprobado por: Vigencia: Indefinido Actualización: Julio 2011 Página 111 de 139 V - Ene./10 Anexo N° 1: Glosario de Términos Con el fin de facilitar la comprensión de este Manual, a continuación se presentan algunas definiciones de términos que se utilizan en el documento; es posible que en otras empresas algunas de las definiciones puedan tener otra interpretación, en la SOFOM se da, a los términos que se indican más adelante, el significado que en ellos se describe. Amortización: Consiste en el pago de una parte del capital prestado más los intereses y costos generales. Absorción de Crédito: Son créditos otorgados a los acreditados avalistas y/o terceros que asuman voluntariamente el integro o parte proporcional la obligación crediticia de su avalado. Ampliación de Créditos: Son desembolsos adicionales otorgados a los acreditados con crédito vigente, siempre y cuando haya amortizado puntualmente según el cronograma de pagos, por lo menos el 35% de la deuda adquirida inicialmente y deberá ser calificado como acreditado "1". El monto del crédito ampliatorio puede ser menor o mayor al préstamo concedido inicialmente, siempre teniendo como condición la demostración de la capacidad de pago. Actividad Productiva: Es el giro, negocio o actividad económica a la que se dedica una persona física o una empresa. Actividades Agroalimentarias: Incluye la actividad agrícola ganadera, silvícola y pesquera en las fases de producción, industrialización, comercialización y servicios. Administración de Riesgos: Es el conjunto de objetivos, políticas, procedimientos y acciones que se implementan para identificar, medir, vigilar, limitar, informar y revelar los riesgos a que se encuentre expuesta la SOFOM en la realización de operaciones activas. Aforo: Se denomina así al porcentaje que se deduce en monto en una operación de factoraje al factorado, y que se determina con base en el valor nominal de los documentos cedidos a cobro a favor del factorante. Por ejemplo; hay aforo del 10% cuando se resta ese porcentaje del valor nominal de los documentos adquiridos por el factorante. Amortizaciones: Son los pagos parciales que se hacen a cuenta del capital otorgado en crédito a un cliente. Arrendador(a): Es la empresa propietaria de un bien mueble o inmueble que mediante un contrato de arrendamiento puro o financiero, concede a una persona o empresa (arrendataria) el uso y goce temporal de ese bien mediante un contrato a plazo definido. Arrendamiento Financiero: Es una operación contractual mediante la que el arrendador o arrendadora pacta con el arrendatario que éste pueda usar un bien determinado; al final del contrato el arrendatario se queda en propiedad del bien mediante el pago de una cantidad simbólica previamente pactada. Avalista: Es la persona física o moral que en el caso de que el cliente no cumpla con las condiciones de pago de capital e intereses establecidas en un pagaré se obliga a cumplirlas como si fuese quien recibió el crédito. En los pagarés se usa el término aval, no el de obligado solidario. Un aval es como un fiador.
  • 112.
    MANUAL DE CRÉDITO SOCIEDADFINANCIERA DE OBJETO MÚLTIPLE ANEXOS Elaborado por: SIC DESARROLLO Aprobado por: Vigencia: Indefinido Actualización: Julio 2011 Página 112 de 139 V - Ene./10 Bien Raíz o Inmueble: Es un terreno, predio, casa, local, o terreno propiedad de una o más personas físicas o morales. Bienes adjudicados: Bienes que las empresas reciben en dación en pago o adjudicación por deudas contraídas previamente. Bienes fungibles: Son aquellos que pueden ser sustituídos por otros bienes de igual naturaleza u otros bienes de igual valor siempre que no afecten el valor de la prenda ni de los derechos del acreedor. Buró de Crédito: Es la empresa que tiene bases de datos sobre el historial crediticio de un prospecto o de un cliente. Capacidad Civil: Aptitud general para ser sujeto de derechos y obligaciones en la esfera del Derecho Privado; y más comúnmente, en el ámbito tradicional del Derecho Civil, en las relaciones jurídicas familiares, reales, contractuales, obligatorias y sucesorias Cartera Total: Es la suma de los saldos de la cartera vigente y de la cartera vencida. Cartera Vencida: Es la relación de clientes que no se encuentran al corriente en sus pagos de capital e intereses, en una fecha determinada. Esta relación la emite el área de Contabilidad de la SOFOM y contiene el nombre del cliente y sus saldos a la fecha de emisión. Cartera Vigente: Es la relación de clientes que se encuentran al corriente en sus pagos de capital e intereses, en una fecha determinada. Esta relación la emite el área de Contabilidad de la SOFOM y contiene el nombre del cliente y sus saldos a la fecha de emisión. Capital: Es el monto o importe que solicita en crédito un prospecto o que se otorga como financiamiento a un cliente. Castigo: Es el monto que contablemente se registra como pérdida cuando del análisis de las posibilidades de recuperación de un crédito, en la SOFOM se determina que no podrá ser cobrado a un cliente, o a su obligado solidario y aval. CAT: Es el costo anual total de financiamiento expresado en términos porcentuales anuales que, para fines informativos y de comparación, incorpora la totalidad de los costos y gastos inherentes a los créditos, préstamos o financiamientos que otorga la SOFOM. Cliente(s): En singular o en plural es la persona física o empresa que ha recibido un crédito de la SOFOM, o que ha celebrado con ésta operaciones de factoraje o de arrendamiento financiero. Cualquier persona física o moral que utilice los servicios que prestan las Entidades o realice Operaciones con ellas. Comisión: La Comisión Nacional Bancaria y de Valores. Comisión por Apertura: Es el monto que se cobra a un cliente por la apertura de una línea de crédito, arrendamiento financiero y/o factoraje; el monto puede ser definido por un porcentaje respecto al tipo de operación y el monto de ésta.
  • 113.
    MANUAL DE CRÉDITO SOCIEDADFINANCIERA DE OBJETO MÚLTIPLE ANEXOS Elaborado por: SIC DESARROLLO Aprobado por: Vigencia: Indefinido Actualización: Julio 2011 Página 113 de 139 V - Ene./10 Comisión por Disposición: Es el monto que se cobra a un cliente por disponer de los recursos derivados de una operación de crédito, arrendamiento financiero y/o factoraje; el monto puede ser definido por un porcentaje respecto al tipo de operación y el monto de ésta. Comisión por Renovación: Es el monto que se cobra a un cliente por la autorización para renovar un pagaré sobre el cual solicita se pacte una nueva fecha de vencimiento. Comité: Grupo de personas que se reúne periódicamente para discutir y resolver problemas de interés común o atender ciertas funciones con un propósito u objetivo predeterminado, a fin de que las lleven a cabo colegiadamente. CONDUSEF: Siglas de la Comisión Nacional para la Defensa y Protección de los Usuarios de Servicios Financieros. Contrato: Es el documento en el cual se establecen las condiciones en las que se otorga un crédito a un cliente, tales como tipo de crédito, monto, plazo, tasa de interés, número de pagos, fechas de pago, obligado u obligados solidarios y garantías, si las hubiere. Contrato de Adhesión: Es el contrato elaborado unilateralmente por la SOFOM, cuyas estipulaciones sobre los términos y condiciones aplicables a la contratación de operaciones o servicios sean uniformes para los clientes. Control Interno: Es un proceso efectuado por el Consejo de Administración, la dirección y el resto del personal de una entidad, diseñado con el objeto de proporcionar un grado de seguridad razonable con relación a las operaciones que se realizan. Crédito: Es el dinero o recursos financieros que se ha entregado a un cliente como préstamo y que está obligado a devolver en la o las fechas pactadas en uno o más pagarés, junto con los intereses generados por el plazo de vigencia del crédito. En el sector financiero, a un crédito también se le conoce como operación activa o préstamo, debido a que contablemente se registra en el activo dentro del balance. Créditos Revolventes: Son créditos que se otorgan a acreditados que tienen una línea de crédito, que tienen necesidad de créditos en forma constante y que desconocen a futuro la cantidad exacta del monto a solicitar, por lo que se les otorga un monto determinado, del cual pueden disponer en el momento que lo necesiten en forma total o parcial. Se otorga en moneda nacional, cancelable en cuotas fijas mensuales; el interés solo se cobrará sobre el monto utilizado. Créditos vigente: Son aquellos créditos que en sus diferentes productos, en sus pagos se encuentran al día de acuerdo con lo pactado. Créditos vencidos: Son aquellos créditos que no han sido cancelados o amortizados en la fecha de vencimiento, de acuerdo con lo establecido en este Reglamento. Créditos Judiciales: Son aquellos créditos a los cuales se les han iniciado un proceso judicial para su recuperación. Crédito a la Vivienda: Es un crédito destinado a la adquisición, remodelación o mejoramiento de la vivienda personal. No forman parte de estos los destinados a la construcción de naves industriales y oficinas.
  • 114.
    MANUAL DE CRÉDITO SOCIEDADFINANCIERA DE OBJETO MÚLTIPLE ANEXOS Elaborado por: SIC DESARROLLO Aprobado por: Vigencia: Indefinido Actualización: Julio 2011 Página 114 de 139 V - Ene./10 Crédito Comercial: Son aquellos cuyos destino es fomentar las actividades productivas, de comercio y servicio con fines de lucro propias de cada persona física o moral. Pueden ser de dos tipos: ‐ Para Capital de Trabajo: Capital de Operaciones que permita dar flujo de efectivo a la empresa en las necesidades inmediatas para las actividades productivas de los sectores industrial y agroalimentario, de comercio y servicios, que se requiera y que sea necesario para generar ingresos que aseguren el retorno del crédito. ‐ Para Capital de Inversión: Capital para compra de maquinaria, herramientas, construcciones u otro activo que genere ingresos y sea necesario para la empresa; a fin de impulsar la productividad y el crecimiento del negocio. Crédito con Garantía Hipotecaria: Es un financiamiento que se concede con la garantía de un inmueble propiedad del cliente o de un tercero. Los créditos de habilitación o avío, refaccionarios, o las líneas de crédito, también pueden pactarse con garantía hipotecaria. Crédito con Hipoteca de Unidad Industrial: Es un financiamiento que se concede con la garantía de todos los bienes que integran la empresa o negocio del cliente o de un tercero. Los créditos de habilitación o avío, refaccionarios, o las líneas de crédito, también pueden pactarse con garantía hipotecaria. Crédito de Habilitación o Avío: Es un crédito destinado a la adquisición de insumos, materias primas, materiales directos e indirectos, servicios, pago de gastos directos e indirectos de producción, mano de obra, honorarios de terceros cuyos servicios se relacionen directamente con el proceso de producción o comercialización de bienes o servicios por parte de un cliente. En forma más concreta, estos créditos se destinan al capital de trabajo del cliente. Crédito Prendario: Es aquél que se otorga con la garantía de un bien mueble, el que puede quedar en posesión de la SOFOM o del cliente, o de quien otorga la garantía, según se pacte. Crédito refaccionario: Es un financiamiento que se otorga para la compra de maquinaria y equipo incluido el de transporte, así como para la compra, construcción, ampliación o remodelación de inmuebles e instalaciones físicas. En otras palabras es un crédito que se concede para comprar activos fijos o realizar inversiones fijas y de largo plazo, las que se constituyen como garantía natural del financiamiento. Crédito simple: Es un crédito con amortizaciones definidas y en el cual se encuentran el crédito de Habilitación o Avío, y el Refaccionario. Créditos Personales: Son aquellos que se otorgan a personas físicas que perciben un ingreso fijo o variable proveniente de una actividad económica a fin de satisfacer sus necesidades de carácter personal. Pueden ser de tres tipos: ‐ Para consumo: El destino es de libre disponibilidad ‐ Para automóvil: El destino del crédito es la compra de automóvil nuevo o usado. ‐ Para vivienda: Es aquel crédito con el propósito de construir una vivienda o mejorar y/o ampliar la vivienda existente. Además se puede aplicar para pago de pasivos de vivienda. Dación en pago: Acción de dar algo para pagar una deuda. Significa la entrega de un bien mueble o inmueble (susceptible de valoración económica) en pago de una obligación exigible e insoluta (pendiente de pago).
  • 115.
    MANUAL DE CRÉDITO SOCIEDADFINANCIERA DE OBJETO MÚLTIPLE ANEXOS Elaborado por: SIC DESARROLLO Aprobado por: Vigencia: Indefinido Actualización: Julio 2011 Página 115 de 139 V - Ene./10 Depositario: Persona designada para tener, custodiar y conservar, bajo su responsabilidad, determinando bienes. Depositario: Es la persona física a quien se asigna o confía la custodia y posesión de una prenda y que por ese hecho queda obligada a mantenerla en su poder y en condiciones aceptables y normales de uso mientras la prenda sirve de garantía de un crédito; el Depositario no puede vender, arrendar, prestar, ceder o donar la prenda mientras permanezca como garantía. Descentralización: Tendencia a distribuir la autoridad de toma de decisiones en una estructura organizada. Estimación Preventiva: Es el monto que contablemente se registra como cálculo del importe que se prevé que podría no ser cobrado a los clientes en cartera vencida. Factorado: Es la persona o empresa acreedora de derechos de cobro sobre documentos expedidos por un tercero (cliente del factorado), que a cambio de un precio cierto cede los derechos de cobro de esos documentos al factorante. Factoraje: Es una variante de una operación de crédito, en la que mediante un contrato -de factoraje- el factorante adquiere del factorado, quien podrá ser persona física o moral, derechos de crédito que éste tenga a su favor por un precio determinado o determinable, en moneda nacional o extranjera, independientemente de la fecha y la forma en que se pague. Factoraje sin Recurso: Es una operación de factoraje en la que la cesión de los derechos de cobro a favor del factorante se hace sin que el factorado (beneficiario original de los derechos de cobro) asuma responsabilidad por el pago que deba hacer el emisor de los documentos y derechos de cobro al factorante. Factoraje con Recurso: Es una operación de factoraje en la que la cesión de los derechos de cobro a favor del factorante se hace con la responsabilidad u obligación solidaria del factorado (beneficiario original de los derechos de cobro) para que si el emisor de los documentos y derechos de cobro no los paga al factorante, el factorado se obliga a pagarlos. Factorante: Es la empresa que a cambio de la adquisición de derechos de crédito, entrega al factorado un importe habitualmente inferior al expresado en los documentos que respaldan los derechos de crédito. Garantía Real: Es un bien mueble o inmueble que un prospecto, su obligado solidario, o su garante prendario, o su garante hipotecario, ofrece para garantizar el pago de un crédito; la garantía de un bien mueble se conoce como prenda, la garantía de un inmueble se conoce como hipotecaria y sólo es válida si en la inscripción del bien en el RPPC se anota además un gravamen o registro indicando que dicho bien está otorgado en garantía de un crédito concedido. Gravamen: Es la anotación en el RPPC que indica que un bien o una empresa, tienen una restricción para ser dados en garantía, o que muestra que la empresa ha recibido financiamientos que están pendientes de liquidación. Intereses Ordinarios o Normales: Es el monto que resulta de aplicar durante un período determinado la tasa de interés ordinaria al capital adeudado a la SOFOM por un cliente.
  • 116.
    MANUAL DE CRÉDITO SOCIEDADFINANCIERA DE OBJETO MÚLTIPLE ANEXOS Elaborado por: SIC DESARROLLO Aprobado por: Vigencia: Indefinido Actualización: Julio 2011 Página 116 de 139 V - Ene./10 Intereses Moratorios: Es el importe que resulta de aplicar la tasa de interés moratoria al monto de los pagos que no hace un cliente en tiempo o en la fecha pactada. Microcrédito: Es un crédito cuya recuperación está basada en la generación de recursos mediante o a través de una actividad productiva; y en el caso de la SOFOM es por un monto menor a 25,000 UDIS Mora: Tiempo que un cliente se retrasa en hacer los pagos de capital o intereses conforme a un calendario o fechas pactadas en un contrato o en un pagaré. Obligado Solidario: Es la persona física o moral que en un contrato se obliga, al igual que el cliente, a cumplir con todas las condiciones pactadas en el contrato en caso de que el cliente no cumpla con esas condiciones, principalmente las de pago del capital e intereses derivados de un crédito. En los contratos se usa este término, no el de aval. Operación Financiera Activa: En singular o plural, se refiere indistintamente a una operación de crédito, arrendamiento financiero, o de factoraje, que un prospecto solicita; significa también cualquiera de las operaciones anteriores celebrada con un cliente. Pagaré: El pagaré es un título valor por medio del cual una persona (emisor o librador) se obliga a pagar a la orden de otra persona (tomador o beneficiario) una cantidad de dinero en una fecha determinada. El pagaré es una promesa de pago y siendo un título “A LA ORDEN” es transmisible por medio de endoso. Es el documento en el cual consta que el cliente ha recibido un crédito y se obliga a pagar el capital y los intereses pactados en la o las fechas que se mencionan en el pagaré. Parientes: Relación familiar existente entre las personas que descienden una de otra por un tronco común. Los comprendidos hasta el segundo grado de consaguinidad y primero de afinidad. Provisión genérica: Son aquellas que se constituye, de manera preventiva, con relación a créditos directos e indirectos y operaciones de arrendamiento financiero de deudores clasificados en categoría normal. Provisión específica: Son aquellas que se constituyen con relación a créditos directos e indirectos y operaciones de arrendamiento financiero respecto de los cuales se ha identificado específicamente un riesgo superior al normal. Pagaré Vencido: Es un pagaré firmado o suscrito por un cliente que no paga puntualmente en la fecha pactada en el pagaré. Pagaré Vigente: Es un pagaré firmado o suscrito por un cliente que está cubriendo puntualmente a la SOFOM un crédito. Período de Gracia: Se refiere al plazo o tiempo (días, semanas o meses) que se concede a un cliente y durante el cual se le autoriza a no hacer pagos o amortizaciones al capital; durante el período de gracia el cliente está obligado a pagar los intereses ordinarios del crédito, salvo que se pacte lo contrario. Eventualmente, a los intereses también puede aplicarse el período de gracia.
  • 117.
    MANUAL DE CRÉDITO SOCIEDADFINANCIERA DE OBJETO MÚLTIPLE ANEXOS Elaborado por: SIC DESARROLLO Aprobado por: Vigencia: Indefinido Actualización: Julio 2011 Página 117 de 139 V - Ene./10 Persona Física: Es la persona que tiene capacidad legal de contratar u obligarse, quien invariablemente deberá ser mayor de edad de acuerdo con la Ley de la materia. Persona Moral o Empresa: Es una sociedad –en cualquier modalidad- constituida por personas físicas, u otras empresas, a quienes se les conoce como accionistas, socios o asociados. Jurídicamente una sociedad es distinta de quienes la integran o constituyen. Prenda: También se le conoce como Garantía Prendaria y se refiere a un bien mueble (vehículo, artículo doméstico, máquina, etc.) que un prospecto o un cliente dan en garantía. Programa de inversión: Es una relación o documento que contiene los conceptos en los que se usará el crédito en caso de ser otorgado; tratándose de créditos de habilitación o avío el documento deberá especificar claramente el nombre de los insumos, volumen, unidad de medida, costo unitario de adquisición de los insumos y el costo total de producción de los productos finales. En los créditos refaccionarios destinados a la compra de vehículos, maquinaria o equipo, al Programa de Inversión se anexarán la o las cotizaciones de los proveedores a quienes se pretenda comprar dichos bienes, siempre y cuando el precio de éstos sin incluir el IVA sea superior a $20,000.00 (Veinte mil pesos 00/100 M.N.). El Programa de Inversión de los créditos refaccionarios para la construcción, remodelación, ampliación o mejora de inmuebles, incluirá claramente el número de los metros cuadrados que se pretenda construir o remodelar, así como el detalle completo de las mejoras que se efectuarán con los recursos del crédito solicitado. Prospecto: Es la persona física o moral que puede llegar a ser cliente de la SOFOM al recibir un crédito, o al celebrar operaciones de arrendamiento o factoraje. Reestructuración: Es aquella operación que se deriva de cualquiera de las siguientes situaciones: ‐ Ampliación de garantías que amparan el crédito de que se trate, o bien ‐ Modificaciones a las condiciones originales del crédito o al esquema de pagos, entre las cuales se encuentran: ‐ Cambio de tasa de interés establecida para el plazo remanente del crédito; ‐ Cambio de moneda o unidad de cuenta, o ‐ Concesión de un plazo de espera respecto del cumplimiento de las obligaciones de pago conforme a los términos originales del crédito, salvo que dicha concesión se otorgue al vencimiento del crédito, en cuyo caso se tratará de una renovación. Referencia Comercial: Es la información o datos que sobre la experiencia de pago proporciona un proveedor de un prospecto o cliente. La referencia es positiva cuando el proveedor informa que el prospecto o el cliente le han pagado puntualmente; es negativa cuando el prospecto o cliente no ha pagado puntualmente a ese proveedor. Referencia Personal: Es la información o datos que sobre la solvencia de un prospecto o un cliente proporciona un conocido de éste; quien proporciona la información puede ser un familiar o un conocido que no ha tenido relación comercial con el prospecto o el cliente. Registro Público de la Propiedad y Comercio (RPPC): Es una dependencia estatal en la que están inscritas o registradas las escrituras públicas que hacen los Notarios; las escrituras de bienes raíces o inmuebles (terrenos, casas, locales, edificios) se inscriben o registran en la Sección de Propiedades del Registro Público.
  • 118.
    MANUAL DE CRÉDITO SOCIEDADFINANCIERA DE OBJETO MÚLTIPLE ANEXOS Elaborado por: SIC DESARROLLO Aprobado por: Vigencia: Indefinido Actualización: Julio 2011 Página 118 de 139 V - Ene./10 Las escrituras o actas constitutivas de las empresas también deben inscribirse o registrarse en el RPPC en la Sección Comercio. Renovación: Es la autorización de la SOFOM para que un cliente pague en fecha posterior a la pactada una amortización o un crédito. La renovación, en su caso, deberá ser documentada con un nuevo pagaré. Renta: Es el importe global que se pacta en un contrato de arrendamiento y que el arrendatario se obliga a pagar a la arrendadora; la renta global se divide entre el número de mensualidades equivalente al plazo del contrato. Habitualmente a los pagos mensuales se les conoce también como rentas. Reporte de Buró de Crédito: Es el reporte impreso de un prospecto o de un cliente que emite el Buró de Crédito y que muestra el comportamiento de su historial crediticio. Riesgo: Es una característica implícita en el otorgamiento de un crédito y representa la posibilidad de que un cliente no pague un crédito. Riesgo Común: Es el que representan dos o más acreditados personas físicas o morales, entre las que existen relaciones accionarias, de negocios o familiares. Riesgo de Crédito: Se identifica con la probabilidad de que el acreditado cumpla o no con los compromisos de pago y otras obligaciones pactadas; también por la concentración de financiamiento en un grupo de empresas o en actividades mercantiles que son más vulnerables que otras, a variaciones económicas. La disminución de este tipo de riesgo se logra mediante la aplicación de un objetivo análisis de crédito, una cuidadosa investigación de las referencias del solicitante de crédito, un monitoreo de la posición financiera del cliente y una eficiente labor de cobranza. Riesgo de Liquidez: Se origina cuando los plazos concedidos a las operaciones activas, difieren con los obtenidos para el fondeo, desfasando los circuitos del flujo de recursos. Riesgo de Mercado: Se refiere a reconocer el comportamiento de las variables que afectan a las actividades productivas de los clientes, como es la presencia de nuevas tecnologías o de nuevos competidores en el mercado. Riesgo Legal: Se presenta cuando hay omisiones en la instrumentación de los créditos, o bien, cuando existen posibilidades de que se emitan resoluciones judiciales o administrativas desfavorables, las que eventualmente pueden anular la validez del contrato de crédito o del pagaré, o bien, determinar la aplicación de tasas de interés distintas a las pactadas en perjuicio del acreedor. Este riesgo puede ser menor cuando se confirman las facultades o poderes de los suscriptores legales, entre ellas, la oportuna inscripción de contratos y gravámenes en el RPPC del domicilio social del cliente, o del lugar en que se encuentren registrados o inscritos los inmuebles otorgados en garantía. Riesgo Operativo: Se presenta dentro de la estructura u organización del acreedor, debido a la ausencia de monitoreo o seguimiento sobre los clientes, o por relajamiento en los procesos de autorización, instrumentación, cobranza, seguimiento y recuperación. Riesgo Social: Se refiere a la posibilidad de que los predios utilizados por los clientes de la SOFOM, propiedad o no de ellos, se vean afectados por factores de orden social, como la invasión por parte de grupos marginados. Dentro del riesgo social se incluyen conflictos
  • 119.
    MANUAL DE CRÉDITO SOCIEDADFINANCIERA DE OBJETO MÚLTIPLE ANEXOS Elaborado por: SIC DESARROLLO Aprobado por: Vigencia: Indefinido Actualización: Julio 2011 Página 119 de 139 V - Ene./10 originados por cuestiones electorales, políticas, policíacas, de tenencia de la tierra, o cualquier otro evento originado por personas, cuya presencia afecte negativamente a las actividades productivas de los clientes. Secretaría: La Secretaría de Hacienda y Crédito Público. Socio: En singular o plural, aquella persona que participe en el capital social de la Entidad. Solvencia: Es la voluntad y la capacidad de un prospecto o de un cliente para hacer frente o para cubrir sus compromisos de pago; se dice que alguien es solvente cuando las referencias que se obtienen de él indican que cumple en tiempo y completos sus compromisos. También se dice que alguien es solvente cuando paga puntualmente un crédito que anteriormente le concedió u otorgó la SOFOM o cualquier otra institución crediticia o proveedor de bienes o servicios. Tasa Anual de Interés Ordinaria: Es el porcentaje que se establece en un contrato y/o en un pagaré y que se utiliza para calcular los intereses ordinarios que debe pagar un cliente. En el sector financiero, a esta tasa también se le conoce como tasa de interés activa. Tasa Anual de Interés Moratoria: Es el porcentaje que se establece en un contrato y/o en un pagaré y que se utiliza para calcular los intereses que debe pagar un cliente cuando se retrasa en el pago de la obligación pactada. Valor arancelario: Es el valor Analista del inmueble tomando como base el valor según arancel de los terrenos, así como el costo real de la construcción (materiales, mano de obra, etc.). Valor comercial: Es el valor arancelario del inmueble ajustado a precio de mercado, es decir, tomando en cuenta: ubicación, accesos, es decir aquellas elementos que pueden influir en una mayor o menor valorización del bien. Valor Neto de Realización: Es el valor que se espera recuperar como consecuencia de la eventual venta o ejecución del bien, sea mueble o inmueble, en la situación cómo y donde esté. Visita Ocular: Es la visita física que se hace al negocio de la persona física o empresa que son prospectos para otorgarles un crédito. La visita tiene como objetivo el verificar que efectivamente el negocio o la empresa existen, su localización, la actividad o giro mercantil a que se dedican, el personal ocupado, el estado físico de los bienes, maquinaria y equipo usados en el establecimiento, la antigüedad en esas instalaciones local o predio y el estado en que se encuentran. Se debe verificar también, cuando sea posible y existan, que las mercancías sean de uso corriente o que no sean descontinuadas. De cada visita ocular se elaborará un reporte firmado por la persona que la realice.
  • 120.
    MANUAL DE CRÉDITO SOCIEDADFINANCIERA DE OBJETO MÚLTIPLE ANEXOS Elaborado por: SIC DESARROLLO Aprobado por: Vigencia: Indefinido Actualización: Julio 2011 Página 120 de 139 V - Ene./10 Anexo N° 2: Documentos Básicos para la Formalización de las Solicitudes de Crédito (Las recomendaciones contenidas en el presente anexo deberán ser adecuadas a las características del mercado, viabilidad de su aplicación y prácticas aceptadas en el área de influencia de la IFR) 1. Personas físicas y morales Los recaudos básicos serán igualmente exigidos tanto para el(os) solicitante(s) de crédito como para el(os) aval(es), según sea el caso. 1. Formulario de Solicitud de Crédito, debidamente llenada y firmada con la correspondiente verificación de firmas del solicitante, el aval (si es necesario) y su(s) cónyuge(s). 2. Hojas de análisis de la capacidad de pago (Formularios de Evaluación de Riesgos), según la actividad principal del solicitante, debidamente llenada por el Analista de Crédito. 3. Fotocopia de los documentos de identidad vigentes (IFE) de los firmantes en la Solicitud de Crédito. 4. Información actualizada de las Sociedades de Información Crediticia. 5. Fotocopia del RFC en los casos que corresponda, copia de alta de hacienda. 6. Fotocopia de la licencia de funcionamiento del Negocio o algún otro documento que sirva para verificar la antigüedad del negocio. 7. Fotocopia de último recibo de pago de agua, luz, teléfono, etc. 8. Si el solicitante vive en alquiler, debe presentar fotocopia de recibo de alquiler de la vivienda, del contrato de alquiler, o de preferencia presentar un aval con vivienda propia. 9. Presentar fotocopia del título de propiedad o su equivalente. 10. De existir antecedentes judiciales y siempre que estos sean justificables; se exigirá la presentación del documento sustentatorio de cancelación correspondiente. 11. Justificación de ingresos a través de: Declaración jurada de ventas, formularios de pago de impuestos o declaraciones de impuestos, copia de extractos de cuenta corriente en bancos, facturas de compras a proveedores, Estados Financieros (de preferencia de los tres últimos años) firmados por el representante legal y contador CP, etc. 12. Copia de Acta Constitutiva, Acta de Poderes, Identificación del Representante Legal y obligado. 13. Documentos de las garantías ofrecidas, incluyendo tasaciones actualizadas de los mismos, en caso sea necesario. El Analista de Crédito, anotará Nº de serie, modelo, marca y otras características particulares de los bienes del hogar o de los activos fijos que queden como garantía. 14. Póliza de Seguros, en caso se requiera. 15. La garantías en caso sea real, deberá ser tasada por un perito debidamente certificado y autorizado para el efecto por las autoridades competentes y la SOFOM. 16. En caso de tener experiencia crediticia se deberá adjuntar reportes de cancelación o pagos de los compromisos (para aquellos casos en los cuales se les sea requerido). 17. Foto del negocio (para aquellos casos en los cuales se les sea requerido).
  • 121.
    MANUAL DE CRÉDITO SOCIEDADFINANCIERA DE OBJETO MÚLTIPLE ANEXOS Elaborado por: SIC DESARROLLO Aprobado por: Vigencia: Indefinido Actualización: Julio 2011 Página 121 de 139 V - Ene./10 2. Otros recaudos, que podrán ser solicitados dependiendo del Producto Crediticio 2.1. Generales 1. Títulos de propiedad de inmuebles, vehículos, maquinarias. 2. Contratos de alquiler, venta, otros. 3. Plan de inversión (para construcción, remodelación o ampliación de vivienda, por ejemplo). 4. Cronograma de ejecución física y financiera de las obras civiles. 2.2. Actividades Agrícolas a. Deberán acreditar que se dedican a la actividad agrícola por lo menos con una antigüedad mínima de 3 años. b. Deberán tener como mínimo 2 hectáreas de terreno cultivable y acreditar la propiedad de dichas tierras. c. Se sugiere que la evaluación de la capacidad de pago deberá ser revisada por un ingeniero agrónomo para opinar sobre el análisis de los ingresos y egresos, que genere la actividad agrícola. 2.3. Actividades de Ganadería a. Deberán acreditar que se dedican a la actividad ganadera por lo menos con una antigüedad mínima de 3 años y con un mínimo de 10 cabezas de ganado. b. Deberá contar con dos referencias de las autoridades de la comunidad. c. Deberán tener y acreditar la propiedad de tierras aptas para la actividad ganadera. d. Deberán contar con la documentación que habilite la realización de esta actividad así como todas las licencias sanitarias correspondientes. 2.4. Actividades Agropecuarias a. Deberán acreditar que se dedican a la actividad principal por lo menos con una antigüedad mínima de 3 años (agricultura y ganadería, una de ellas en menor escala). b. De preferencia tener como mínimo 5 hectáreas de terreno cultivable o una propiedad apta para la actividad ganadera y acreditar la propiedad de dichas tierras. Si la actividad ganadera es la actividad principal, deberán contar con la documentación que habilite la realización de esta actividad así como todas las licencias sanitarias correspondientes. c. La evaluación de la capacidad de pago deberá ser revisada por un ingeniero agrónomo para opinar sobre el análisis de los ingresos y egresos, que genere la actividad agrícola, si es que la misma es la misma representa la principal fuente de ingresos del solicitante.
  • 122.
    MANUAL DE CRÉDITO SOCIEDADFINANCIERA DE OBJETO MÚLTIPLE ANEXOS Elaborado por: SIC DESARROLLO Aprobado por: Vigencia: Indefinido Actualización: Julio 2011 Página 122 de 139 V - Ene./10 Anexo N° 3: Recomendaciones para la Constitución de Garantías (Las recomendaciones contenidas en el presente anexo deberán ser adecuadas a las características del mercado, viabilidad de su aplicación y prácticas aceptadas en el área de influencia de la IFR) I. Recomendaciones para la constitución de la Garantía Prendaria 1. Los bienes tomados en garantía, deberán estar totalmente pagados. 2. Para la constitución de esta garantía, se deberá contar con la firma en la documentación respaldatoria del titular y su cónyuge o conviviente, o del aval y su cónyuge o conviviente. 3. Los bienes aceptados como garantía prendaría a favor de la SOFOM, deberán respaldar todas las deudas y obligaciones directas o indirectas existentes o futuras (si se le otorga el crédito que se esté evaluando), asumidas por el deudor y su cónyuge o conviviente. Bienes del Negocio o del Hogar 1. De ser posible, presentar facturas originales, título de propiedad o documentos que certifiquen la propiedad. 2. Se documentarán en el formulario de análisis en los puntos que hacen relación. 3. El Analista de Crédito deberá detallar, el bien con sus características (modelo, marca, color, año de fabricación, etc.) y estimar el valor comercial, de remate, en caso de falta de pago. 4. Sólo se aceptan como garantía, bienes con un máximo de 05 años de antigüedad y que estén operativos. Vehículos 1. Presentar facturas originales, título de propiedad, factura de compra o documentos que certifiquen la propiedad. 2. Sólo se aceptan como garantía, vehículos con un máximo de 10 años de antigüedad. 3. Cuando se tome este tipo de garantía para montos de crédito significativos, se deberá presentar póliza de seguro endosado a favor de la SOFOM, por el mismo plazo en que estará vigente el préstamo. 4. La póliza de seguro debe ser contra todo riesgo y endosada a favor de la SOFOM. 5. Especificar el monto asegurado, la compañía aseguradora, el domicilio, el número de póliza y vencimiento. 6. Libre de infracciones y multas. II. Recomendaciones para la constitución de la Garantía Hipotecaria 1. Título de propiedad libre de gravamen. 2. Tasación del inmueble a ser hipotecado por tasadores designados por la Sociedad Financiera de Objeto Múltiple. 3. De preferencia se tomarán como garantía, inmuebles ubicados en el área urbana de influencia de las Sucursales donde es atendido el acreditado. 4. Se podrán tomar en garantía, terrenos ubicados en el área urbana de influencia de las Sucursales, pero hasta un monto de crédito limitado. 5. Cuando se tome este tipo de garantía para montos de crédito significativos, se deberá presentar póliza de seguro de daños endosado a favor de la Sociedad Financiera de Objeto Múltiple, por el mismo plazo en que estará vigente el préstamo.
  • 123.
    MANUAL DE CRÉDITO SOCIEDADFINANCIERA DE OBJETO MÚLTIPLE ANEXOS Elaborado por: SIC DESARROLLO Aprobado por: Vigencia: Indefinido Actualización: Julio 2011 Página 123 de 139 V - Ene./10 6. Los inmuebles tomados en garantía (terrenos y/o edificaciones), deberán estar totalmente pagados. 7. Para la constitución de esta garantía, se deberá contar con la firma en la documentación respaldatoria del titular y su cónyuge o conviviente, o del aval y su cónyuge o conviviente. 8. Los bienes aceptados como garantía hipotecaria a favor de la Sociedad Financiera de Objeto Múltiple, deberán respaldar todas las deudas y obligaciones directas o indirectas existentes o futuras, asumidas por quien las afecte en garantía. Para el efecto, se constituirán hipotecas abiertas y la valorización del inmueble se establecerá en dólares americanos a fin de que se vaya actualizando el valor con el tipo de cambio. III.Recomendaciones para la constitución de la Garantía con Depósitos Colaterales 1. Los documentos correspondientes deberán ser endosados a favor de la Sociedad Financiera de Objeto Múltiple para que éste pueda efectivizar dichos depósitos en caso de falta de pago del crédito. 2. No se podrá tomar como garantía, los depósitos de ahorro que los acreditados tengan en instituciones ubicadas fuera del país.
  • 124.
    MANUAL DE CRÉDITO SOCIEDADFINANCIERA DE OBJETO MÚLTIPLE ANEXOS Elaborado por: SIC DESARROLLO Aprobado por: Vigencia: Indefinido Actualización: Julio 2011 Página 124 de 139 V - Ene./10 Anexo N° 4: Tabla de Garantías y Cobertura de los Préstamos (Las recomendaciones contenidas en el presente anexo deberán ser adecuadas a las características del mercado, viabilidad de su aplicación y prácticas aceptadas en el área de influencia de la IFR) Rangos Operaciones Nuevas Operaciones Recurrentes Moneda US$ $ Garantía Garantía Hasta 3.000 30.000 Con declaración patrimonial de bienes electrodomésticos o activos fijos, con propiedad de Inmueble. Con garantía personal (laboral). Con declaración patrimonial de bienes electrodomésticos o activos fijos, con propiedad de Inmueble. Con garantía personal (laboral). Aval con declaración patrimonial de bienes electrodomésticos o activos fijos, con propiedad de Inmueble (de requerirse). Con Garantía personal (laboral). Aval con declaración patrimonial de bienes electrodomésticos o activos fijos, con propiedad de Inmueble (de requerirse). Con Garantía personal (laboral). Hasta 5.000 50.000 Garantía Prendaria y/o dineraria Con garantía personal (laboral). Con declaración patrimonial de bienes electrodomésticos o activos fijos, con propiedad de InmuebleHipoteca. Aval con Garantía Prendaria y/o dineraria. Con garantía personal (laboral). Aval con declaración jurada de bienes electrodomésticos o activos fijos, con propiedad de Inmueble (de requerirse)Aval con Hipoteca (puede ser de terreno). Cualquier combinación de este Rango Cualquier combinación de este Rango Hasta 10.000 100.000 Garantía Prendaria, dineraria, Hipoteca (de inmueble). Garantía Prendaria y/o dineraria Con garantía personal (laboral). Sólo Hipoteca (de inmueble). Hipoteca. Aval con Hipoteca (de inmueble) + Garantía Prendaria o dineraria. Aval con Garantía Prendaria y/o dineraria Con garantía personal (laboral). Aval con Hipoteca (de inmueble). Aval con Hipoteca (puede ser de terreno). Cualquier combinación de este Rango Cualquier combinación de este Rango A partir de 10.000 100.000 Garantía Prendaria y/o Hipoteca (de inmueble). Garantía Prendaria y/o Hipoteca (de inmueble). Aval con Hipoteca (de inmueble) y/o Garantía Prendaria. Aval con Hipoteca (de inmueble) y/o Garantía Prendaria. Cualquier combinación de este Rango Cualquier combinación de este Rango Tipo de Garantía y Cobertura (K + i) Operaciones Nuevas o Calificación Institucional >=2 Operaciones Recurrentes o Calificación Institucional <2 Garantía Prendaria 50% del valor de realización 70% del valor de realización Prenda Dineraria 80% del valor de realización 90% del valor de realización Hipoteca 70% del valor de realización 80% del valor de realización
  • 125.
    MANUAL DE CRÉDITO SOCIEDADFINANCIERA DE OBJETO MÚLTIPLE ANEXOS Elaborado por: SIC DESARROLLO Aprobado por: Vigencia: Indefinido Actualización: Julio 2011 Página 125 de 139 V - Ene./10 Garantía laboral 70% de la remuneración líquida 70% de la remuneración líquida
  • 126.
    MANUAL DE CRÉDITO SOCIEDADFINANCIERA DE OBJETO MÚLTIPLE ANEXOS Elaborado por: SIC DESARROLLO Aprobado por: Vigencia: Indefinido Actualización: Julio 2011 Página 126 de 139 V - Ene./10 Anexo N° 5: Niveles de Aprobación (Las recomendaciones contenidas en el presente anexo deberán ser adecuadas a las características del mercado, viabilidad de su aplicación y prácticas aceptadas en el área de influencia de la IFR) Rangos de Crédito Total deuda con la Sociedad Financiera de Objeto Múltiple Integrantes del Comité Nivel de Aprobación Moneda USS $ Hasta 5,000 50,000 Analista de Crédito Proponente + Analista de Crédito corresponsable + Gerente de Sucursal* 1 Hasta 10,000 100,000 Analista de Crédito Proponente + Analista de Crédito corresponsable + Gerente de Sucursal* y Gerente de Crédito* 2 Hasta 20,000 200,000 Analista de Crédito Proponente + Analista de Crédito corresponsable + Gerente de Sucursal* + Gerente de Crédito* y Gerente General * 3 A partir de 20,000 200,000 Analista de Crédito Proponente + Analista de Crédito corresponsable + Gerente de Sucursal* + Gerente de Crédito* + Gerente General* + Comité de Créditos del Consejo de Administración + opinión de unidad de riesgos (si corresponde) 4 Observación: A los funcionarios que presenten en la cartera atendida, un porcentaje de mora > 5% por tres meses consecutivos en el rango de acreditados atrasados más de 30 días, se les suspenderá su participación en los Niveles de Aprobación. * las renovaciones, posposiciones, reestructuraciones y reprogramaciones son revisadas y aprobadas por los Niveles 3 y 4
  • 127.
    MANUAL DE CRÉDITO SOCIEDADFINANCIERA DE OBJETO MÚLTIPLE ANEXOS Elaborado por: SIC DESARROLLO Aprobado por: Vigencia: Indefinido Actualización: Julio 2011 Página 127 de 139 V - Ene./10 Logotipo de la Institución SOFOM Anexo N° 6: Lista de Verificación de Documentos Lista de Verificación de Documentación en Expediente de Acreditado FORMULARIOS Solicitud de Crédito Formularios de Evaluación de Riesgos Declaración Patrimonial DOCUMENTACIÓN Solicitante y Cónyuge/Conviviente Fotocopia de IFE Fotocopia de título de propiedad Constancia de ingresos económicos (Recibo de Nómina / Declaración Patrimonial) Fotocopia de recibos de agua, luz o teléfono (dos de ellos) Aval y Cónyuge/Conviviente Fotocopia de IFE Fotocopia de título de propiedad Constancia de ingresos económicos (Recibo de Nómina / Declaración Patrimonial) Fotocopia de recibos de agua, luz o teléfono (dos de ellos) Actividad Económica Fotocopia de RFC Fotocopia de recibos de agua, luz o teléfono (dos de ellos) Fotocopia de facturas o boletas de compra – venta Fotocopia de recibos de compra de vehículos o maquinarias Fotocopia del título de propiedad Fotocopia de licencia de funcionamiento (solo para comercio e industria) Fotocopia de licencia de autoridades sanitarias (solo para ganadería) Comentarios: Firma del Auxiliar de Crédito
  • 128.
    MANUAL DE CRÉDITO SOCIEDADFINANCIERA DE OBJETO MÚLTIPLE ANEXOS Elaborado por: SIC DESARROLLO Aprobado por: Vigencia: Indefinido Actualización: Julio 2011 Página 128 de 139 V - Ene./10 Logotipo de la Institución SOFOM Anexo N° 7: Modelo básico de Cartas de Reclamo CARTA DE NOTIFICACIÓN (Ciudad), _____de ____________________de 2.00_. Señor (a): ______________________________________________ Presente. Estimado acreditado: La presente es para recordarle que Ud. recibió un crédito de nuestra institución por un valor de $ / US$ _____________________a un plazo de ____ meses. Le recordamos que dicho crédito está atrasado en la _________cuota con _______días de mora. Aprovechamos la oportunidad para informarle que la puntualidad en el pago de las cuotas es muy importante para su historial crediticio con nuestra institución y para otros créditos que esperamos otorgarle basados en su historial, lo cual permitirá fortalecer nuestra relación comercial. Lo esperamos en nuestras oficinas, a más tardar el día ____________ para regularizar la situación. Atentamente. Analista de Créditos Gerente de Sucursal
  • 129.
    MANUAL DE CRÉDITO SOCIEDADFINANCIERA DE OBJETO MÚLTIPLE ANEXOS Elaborado por: SIC DESARROLLO Aprobado por: Vigencia: Indefinido Actualización: Julio 2011 Página 129 de 139 V - Ene./10 Logotipo de la Institución SOFOM CARTA DE NOTIFICACIÓN PRE JURÍDICA (Ciudad), _____de ____________________de 2.00_. Señor (a): ______________________________________________ Presente. De nuestra consideración: La presente es para recordarle que Ud. recibió un crédito de nuestra institución por un valor de $ / US$ _____________________a un plazo de ____ meses. Le informamos que dicho crédito está atrasado en la _________ cuota con __________ días de mora. Por dicho motivo, lo emplazamos a acercarse a nuestras oficinas dentro de 48 horas para solucionar su atraso. En caso contrario le manifestamos que su expediente pasará a nuestro Departamento Jurídico para iniciar la Demanda Judicial y proceder al embargo preventivo de sus bienes. Asimismo, aprovechamos la oportunidad para informarle que al iniciarse la demanda judicial, Ud. incurrirá en gastos legales más los honorarios del abogado. Además, informaremos a las Sociedades de Información Crediticia su situación con nuestra empresa lo cual perjudicará las referencias con otras instituciones del país. A la espera de su pronta respuesta, nos despedimos atentamente. Gerente de Créditos Asistente de Recuperación / Dpto. Legal
  • 130.
    MANUAL DE CRÉDITO SOCIEDADFINANCIERA DE OBJETO MÚLTIPLE ANEXOS Elaborado por: SIC DESARROLLO Aprobado por: Vigencia: Indefinido Actualización: Julio 2011 Página 130 de 139 V - Ene./10 Logotipo de la Institución SOFOM Anexo N° 8: Modelo de Acta de Compromiso de Pago (Ciudad), _____de ____________________de 2.00_. Por medio de la presente acta, Yo: ……………………………………….………………………………………… y………………………….........................................................., dejamos constancia de que a la fecha....................., estamos adeudando a la Sociedad Financiera de Objeto Múltiple ........... cuotas por un valor total de $ / US$ ............................ (...........................................................) (Incluyendo intereses moratorios y demás gastos). A fin de evitar la Demanda Judicial y el embargo preventivo de mis bienes, nos comprometemos a cancelar las cuotas atrasadas de la siguiente manera: Nº de Cuota Monto a Pagar Fecha El valor de cada cuota es de $ .................., además se deberá cancelar los recargos por mora correspondientes. En caso de incumplimiento, autorizo al embargo voluntario de mis bienes y la venta de los mismos. Firma del Cónyuge Firma del Deudor Nombre y Apellidos del Cónyuge Nombres y Apellidos del Deudor IFE: IFE:
  • 131.
    MANUAL DE CRÉDITO SOCIEDADFINANCIERA DE OBJETO MÚLTIPLE ANEXOS Elaborado por: SIC DESARROLLO Aprobado por: Vigencia: Indefinido Actualización: Julio 2011 Página 131 de 139 V - Ene./10 Anexo N° 9: Modelo Entrega Voluntaria de Bienes (Para Acreditados en Mora) ENTREGA VOLUNTARIA DE BIENES Por medio del presente documento Yo,.................................................................. y,........................................................dejamos constancia de que adeudamos a la fecha........................ a la Sociedad Financiera de Objeto Múltiple,............. cuota(s) por un valor de $ / US$ ………........................ (.........................................) cada cuota. En total el importe de las cuotas atrasadas incluyendo intereses moratorios y demás gastos asciende actualmente a $ / US$ ……………. (………………………..............................). Por lo tanto, para evitar la demanda Judicial e incurrir en mayores gastos, entregamos a la Sociedad Financiera de Objeto Múltiple en forma voluntaria los siguientes bienes: Cantidad Descripción del Bien Características, Nº de Serie Para la devolución de los bienes entregados, nos comprometemos a cancelar la deuda total y/o regularizar los pagos atrasados en la siguiente fecha y de la siguiente manera: Monto a Pagar Fecha En caso de incumplir lo acordado en el presente documento, autorizo a la Sociedad Financiera de Objeto Múltiple la venta de dichos bienes. Firma del Cónyuge Firma del Deudor Nombre y Apellidos del Cónyuge Nombres y Apellidos del Deudor IFE: IFE: No debe llevar Logotipo: Es una solicitud que envía el Cliente
  • 132.
    MANUAL DE CRÉDITO SOCIEDADFINANCIERA DE OBJETO MÚLTIPLE ANEXOS Elaborado por: SIC DESARROLLO Aprobado por: Vigencia: Indefinido Actualización: Julio 2011 Página 132 de 139 V - Ene./10 Anexo N° 10: Seguimiento de Acreditados con Problema de Pago Logo de la Institución SEGUIMIENTO DE CLIENTES CON PROBLEMA DE PAGO Sucursal / Oficina Analista de Crédito: Nombre del Cliente: Código: Dirección: Fecha de envío al Dpto. Jurídico: Fecha: Acciones Realizadas por el Analista / Recuperaciones Deuda (capital + intereses) Días de atraso Observaciones Firma del Analista de Crédito Opinión del Gerente de Sucursal Firma del Gerente de Sucursal Opinión del Gestor de Recuperación Firma del Gestor de Recuperación Opinión del Gerente de Créditos Firma del Gerente de Créditos
  • 133.
    MANUAL DE CRÉDITO SOCIEDADFINANCIERA DE OBJETO MÚLTIPLE ANEXOS Elaborado por: SIC DESARROLLO Aprobado por: Vigencia: Indefinido Actualización: Julio 2011 Página 133 de 139 V - Ene./10 Anexo N° 11: Modelo de Solicitud de Refinanciamiento SOLICITUD DE REFINANCIAMIENTO Por medio del presente documento Yo,.................................................................. y,........................................................dejo (amos) constancia de que adeudo (amos) a la fecha........................ a la Sociedad Financiera de Objeto Múltiple,............ cuota(s) por un valor de S/…....................... (……………………………………………………………………) cada cuota. En total el importe de las cuotas atrasadas incluyendo intereses moratorios y demás gastos asciende actualmente a $ / US$ ………………… (………………………………………..........). Por lo tanto, para evitar la demanda Judicial e incurrir en mayores gastos, y en vista a que el actual atraso en el pago de la obligación obedece a problemas de fuerza mayor, solicito (amos) a quien corresponda, tenga a bien aceptar mi (nuestra) solicitud de refinanciamiento de mi (nuestra) deuda. En caso de incumplir lo acordado en el presente documento, entregaré (mos) a la Sociedad Financiera de Objeto Múltiple los bienes dejados en garantía así como autorizamos la venta de dichos bienes. Esperando contar con una respuesta favorable a nuestra solicitud, me (nos) despido (despedimos). Atentamente; Firma del Cónyuge Firma del Deudor Nombre y Apellidos del Cónyuge Nombres y Apellidos del Deudor IFE: IFE: No debe llevar Logotipo: Es una solicitud que envía el Cliente
  • 134.
    MANUAL DE CRÉDITO SOCIEDADFINANCIERA DE OBJETO MÚLTIPLE ANEXOS Elaborado por: SIC DESARROLLO Aprobado por: Vigencia: Indefinido Actualización: Julio 2011 Página 134 de 139 V - Ene./10 Anexo N° 12: Traspaso de Acreditados Atrasados a Gestión Judicial INFORME DE ACREDITADO MOROSO PARA ENVIAR A GESTIÓN DE COBRO POR VÍA JUDICIAL Fecha del Informe: Gerente de Sucursal Responsable: Nombre del Acreditado: Monto Original del Préstamo: Nº de Cuotas (s) Atrasada (s) del Total: Saldo de Capital en Riesgo: Deuda Total con Intereses: Tipo de Garantía: Valor de la Garantía: $ Comentario del Gerente Sucursal: Firma del Gerente de Sucursal Comentario del Gerente de Créditos, Asistente de Recuperación: Nombre y Firma del Gerente de Créditos Nombre y Firma Asistente de Recuperación
  • 135.
    MANUAL DE CRÉDITO SOCIEDADFINANCIERA DE OBJETO MÚLTIPLE ANEXOS Elaborado por: SIC DESARROLLO Aprobado por: Vigencia: Indefinido Actualización: Julio 2011 Página 135 de 139 V - Ene./10 Sucursal / Oficina: Siendo las horas , del día Se dio inicio a la sesión del Comité de Crédito en el cual se resolvieron las siguientes Solicitudes de Crédito: Monto Plazo Forma de Pago Aprobado Denegado Monto Plazo Forma de Pago Siendo las horas, se finalizó la sesión del Comité. A los efectos, firman los participantes: ACTA PARA COMITÉ DE CRÉDITO Observaciones Nombre del solicitante Solicitud Condiciones de la AprobaciónDecisión del Comité Analista de Crédito Tipo de Operación Logotipo de la Institución Anexo N° 13: Modelo Acta de Comité de Crédito e Instructivo de Utilización Instructivo para la Utilización del Acta de Comité de Crédito:  El objetivo de la utilización de este documento es contribuir a la administración de los expedientes de Crédito analizados en Comité, dejando un registro de los acuerdos concretados en cada sesión sobre cada carpeta.  Dado que está establecido la realización de Comité de Crédito con frecuencia diaria, deberá existir un Acta de Comité de cada día.  El formato del Acta, está preparado para que se registre la fecha de sesión, el nombre de la Sucursal y la hora de inicio y de culminación del Comité.  Por otro lado, se ha establecido espacios específicos para la firma de los participantes en el Comité, en el mismo deberán participar inicialmente, todos los Analistas de Crédito y demás miembros, según el Nivel de Aprobación.  En el Acta para Comité se registrarán tanto las operaciones aprobadas como las denegadas y las refinanciadas.  Para el caso de las operaciones aprobadas, se especificará el nombre del acreditado, el monto y plazo SOLICITADO y el monto y Plazo APROBADO POR EL COMITÉ, el Nombre del Analista de Crédito que presentó la operación y de ser necesario, se ha considerado un espacio adicional para cualquier observación como: Solicitar Aval, Reforzar análisis, Solicitar mejor garantía, etc.  Para el caso de las operaciones denegadas, se registrará el nombre del solicitante, la causal de rechazo de la operación y el Nombre de Analista de Créditos que planteó la operación.  Se sugiere utilizar un libro de Actas para Comité que estará numerado correlativamente para poder realizar un seguimiento. Ninguna hoja podrá hacer falta y cada Acta deberá ser redactada con adecuada prolijidad, sin enmendaduras y en la misma fecha de realización del Comité.  El libro de Actas para Comité de Crédito, estará sujeto a revisión por parte del Departamento de Auditoría, cada vez que lo considere necesario.
  • 136.
    MANUAL DE CRÉDITO SOCIEDADFINANCIERA DE OBJETO MÚLTIPLE ANEXOS Elaborado por: SIC DESARROLLO Aprobado por: Vigencia: Indefinido Actualización: Julio 2011 Página 136 de 139 V - Ene./10 Anexo N° 14: Ordenamiento de los Documentos y Formularios en el Expediente 1. Hoja de resolución de Comité de Crédito. 2. Hoja de Pre-solicitud y Solicitud de crédito. 3. Declaración patrimonial del titular. 4. Formulario de Evaluación de Riesgo del titular (Balance y Flujo de Caja). 5. Verificación de Referencias (titular), Recomendación y Opinión del Analista de Crédito. 6. Formulario de Evaluación de Riesgos del aval (Balance y Flujo de Caja). 7. Verificación de Referencias (aval), Recomendación y Opinión del Analista de Crédito. 8. Documento del Instituto Federal Electoral (IFE) (titular y cónyuge). 9. Recibo luz, agua, teléfono (titular). 10.RFC, Patente Comercial, etc. (titular). 11.Documentos del negocio: Facturas o comprobantes de compras a proveedores (titular). 12.Facturas o comprobantes de compra de los bienes que ofrecerá en garantía (titular). 13.Documento del Instituto Federal Electoral (IFE) (aval y cónyuge). 14.Recibo luz, agua, teléfono (aval). 15.RFC, Patente Comercial, etc. (aval) 16.Documentos del negocio: Facturas o comprobantes de compras a proveedores (aval, si es que posee negocio). De lo contrario, presentar constancia de trabajo incluyendo el monto de ingresos que percibe, antigüedad laboral, nombre del jefe inmediato superior, dirección laboral, etc. La constancia de ingresos deberá estar sellada y de ser posible, en papel con membrete, de la empresa donde trabaja, adjuntando fotocopia del recibo de nómina correspondiente. 17.Facturas o comprobantes de compra de los bienes que ofrecerá en garantía (aval). 18.Referencias de la Sociedades de Información Crediticia (titular y cónyuge). 19.Referencias de la Sociedades de Información Crediticia (aval y cónyuge).
  • 137.
    MANUAL DE CRÉDITO SOCIEDADFINANCIERA DE OBJETO MÚLTIPLE ANEXOS Elaborado por: SIC DESARROLLO Aprobado por: Vigencia: Indefinido Actualización: Julio 2011 Página 137 de 139 V - Ene./10 Anexo N° 15: Gastos de cobranza (la tasa de interés moratorio se cobrará en función de las disposiciones legales vigentes) (Las recomendaciones contenidas en el presente anexo deberán ser adecuadas a las características del mercado, viabilidad de su aplicación y prácticas aceptadas en el área de influencia de la IFR) GASTOS DE COBRANZAS PROPUESTO Monto del Préstamo Días de atraso 5 10 15 20 25 30 35 40 45 60 Hasta $. 5.000 15 30 45 60 75 90 105 120 135 180 Hasta $. 10.000 20 40 60 80 100 120 140 160 180 240 Hasta $. 15.000 25 50 75 100 125 150 175 200 225 300 Hasta $. 20.000 30 60 90 120 150 180 210 240 270 360 Más de $. 20.000 35 70 105 140 175 210 245 280 315 420
  • 138.
    MANUAL DE CRÉDITO SOCIEDADFINANCIERA DE OBJETO MÚLTIPLE ANEXOS Elaborado por: SIC DESARROLLO Aprobado por: Vigencia: Indefinido Actualización: Julio 2011 Página 138 de 139 V - Ene./10 Anexo N° 16: Formularios de Proceso de Solicitud de Financiamiento (En el presente Anexo se deberá adjuntar, como imágenes, cada hoja de cálculo de la planilla Excel de procesamiento de solicitud de crédito y evaluación de capacidad de pago, versión ajustada a ser utilizada por la IFR, acompañada de su correspondiente instructivo de llenado. La planilla Excel se adjunta al presente manual en documento separado)
  • 139.
    MANUAL DE CRÉDITO SOCIEDADFINANCIERA DE OBJETO MÚLTIPLE ANEXOS Elaborado por: SIC DESARROLLO Aprobado por: Vigencia: Indefinido Actualización: Julio 2011 Página 139 de 139 V - Ene./10 Anexo N° 17: Tasas de Interés Activas Calificación Interna MONTOS UDIS TIPO DE CRÉDITO 1 y 2 2 y 3 4 5 P FÍSICAS P MORALES Consumo PERSONAL 00,00% 00,00% 00,00% 00,00% 10.000 N/A FAMILIAR 00,00% 00,00% 00,00% 00,00% 20.000 N/A AUTO 00,00% 00,00% 00,00% 00,00% 30.000 N/A ESCOLARES Y DE SUPERACIÓN 00,00% 00,00% 00,00% N/A 5.000 N/A Comercial AGRÍCOLA 00,00% 00,00% 00,00% N/A RURAL INFRAESTRUCTURA 00,00% 00,00% 00,00% 00,00% 50.000 80.000 RURAL PRODUCTIVO 00,00% 00,00% 00,00% 00,00% 60.000 90.000 RURAL GANADERA PIE DE CRÍA 00,00% 00,00% 00,00% 00,00% 70.000 100.000 RURAL GANADERA ENGORDA 00,00% 00,00% 00,00% 00,00% 80.000 150.000 URBANO INVERSIÓN FIJA 00,00% 00,00% 00,00% 00,00% 90.000 175.000 URBANO CAPITAL DE TRABAJO 00,00% 00,00% 00,00% 00,00% 10.000 100.000 Vivienda INVERSIÓN EN PATRIMONIO 00,00% 00,00% 00,00% N/A 100.000 N/A VIVIENDA BÁSICA 00,00% 00,00% 00,00% N/A 100.000 N/A