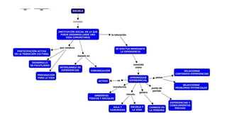
APRENDIZAJE BASADO EN PROYECTOSSALVADOR GONZÁLEZ SÁNCHEZ
Comisión Mixta General de
Capacitación y Adiestramiento
UMSNH-SPUM 2015
CONTENIDO
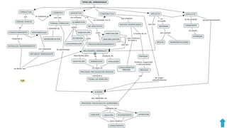
 El Aprendizaje Basado en Proyectos
 Preguntas, Problemas y Retos: el motor de arranque de un proyecto. Claves
para el diseño de un buen proyecto
 Proyectos mas allá del aula: aprendizaje cooperativo, investigación de
campo, comunidades de aprendizaje
 TIC en el aprendizaje basado en proyectos
 Evaluación en el Aprendizaje Basado en Proyectos: diario de aprendizaje,
rúbricas y portafolios
 Organización escolar y comunidades de aprendizaje
http://cmapspublic.ihmc.us/rid=1J9Q820R9-1L07ZY8-3JN/CAP.%202%20D.cmap?rid=1J9Q820R9-1L07ZY8-3JN&partName=htmljpeg
APRENDIZAJE BASADO EN PROBLEMAS
El aprendizaje basado en problemas (ABP), como modelo general, fue desarrollado
en la educación médica a mediados de los 50 y desde ese tiempo ha sido redefinido
e implementado en más de sesenta escuelas de medicina en los EEUU.
La aplicación más difundida del enfoque ABP ha sido en los dos primeros años del
currículo de ciencias médicas donde ha reemplazado las lecciones tradicionales
basadas en enfoques anatómicos, farmacológicos, fisiológicos etc.
El modelo ha sido adoptado en un creciente número de otras áreas incluyendo las
Escuelas de Negocios, las Escuelas de Educación, las de Arquitectura, Leyes,
Ingeniería, Trabajo Social y escuelas secundarias.
JUSTIFICACIÓN
ENFOQUES
El Aprendizaje Basado en Proyectos puede ser visto desde varios enfoques:
 Método de instrucción
 Estrategia de aprendizaje
 Estrategia de trabajo
El Aprendizaje Basado en Proyectos es un modelo de aprendizaje en el que los
estudiantes planean, implementan y evalúan proyectos que tienen aplicación en el
mundo real más allá del aula de clase.
ENFOQUES
En el ABP “La elaboración de proyectos se transforma en una
estrategia didáctica que forma parte de las denominadas
metodologías activas, es así como el proyecto se concibe como la
búsqueda de una solución inteligente al planteamiento de un
problema o una tarea relacionada con el mundo real.”
EL APRENDIZAJE BASADO EN PROYECTOS
Contribuye de manera primaria a:
1. Crear un concepto integrador de las diversas áreas del conocimiento.
2. Promover una conciencia de respeto de otras culturas, lenguas y personas.
3. Desarrollar empatía por personas.
4. Desarrollar relaciones de trabajo con personas de diversa índole.
5. Promover el trabajo disciplinar.
6. Promover la capacidad de investigación.
7. Proveer de una herramienta y una metodología para aprender cosas nuevas de
manera eficaz.
APRENDIZAJE BASADO EN PROYECTOS Dra. Lourdes Galeana de la O. Universidad de Colima
BENEFICIOS
Los principales beneficios reportados por algunos autores de este modelo al
aprendizaje incluyen:
 Los alumnos desarrollan habilidades y competencias tales como colaboración,
planeación de proyectos, comunicación, toma de decisiones y manejo del tiempo
 Aumentan la motivación. Se registra un aumento en la asistencia a la escuela,
mayor participación en clase y mejor disposición para realizar las tareas
 Integración entre el aprendizaje en la escuela y la realidad. Los estudiantes
retinen mayor cantidad de conocimiento y habilidades cuando están
comprometidos con proyectos estimulantes.
 Mediante los proyectos, los estudiantes hacen uso de habilidades mentales de
orden superior en lugar de memorizar datos en contextos aislados, sin conexión. Se
hace énfasis en cuándo y dónde se pueden utilizar en el mundo real
BENEFICIOS
 Desarrollo de habilidades de colaboración para construir conocimiento. El
aprendizaje colaborativo permite a los estudiantes compartir ideas entre ellos,
expresar sus propias opiniones y negociar soluciones, habilidades todas,
necesarias en los futuros puestos de trabajo
 Acrecentar las habilidades para la solución de problemas
 Establecer relaciones de integración entre diferentes disciplinas
 Aumentar la autoestima. Los estudiantes se enorgullecen de lograr algo que tenga
valor fuera del aula de clase y de realizar contribuciones a la escuela o la
comunidad
 Acrecentar las fortalezas individuales de aprendizaje y de sus diferentes
enfoques y estilos hacia este
 Aprender de manera práctica a usar la tecnología
DESVENTAJAS
Sin embargo, como todos los modelos y estrategias de enseñanza y aprendizaje tienen desventaja para su
implementación, como serían las siguientes:
 Requiere de un diseño instruccional bien definido.
 En su diseño deberán participar el profesor como experto de contenidos, el pedagogo y el tecnólogo si
es que se van a incorporar las tecnologías de información y comunicación. Todos ellos deberán tener
conocimientos básicos sobre diseño de proyectos.
 Es costoso en todos los sentidos.
 Dificultar para integrar y coincidir los diferentes horarios para comunicarse entre los equipos
participantes.
 Se requiere tiempo y paciencia para permanecer abierto a ideas y opiniones diversas.
 Las diferencias entre culturas generan malentendidos no intencionales.
 No siempre es natural o cómodo actuar de manera especial para llevar a cabo proyectos.
 La conexión por sistemas tecnológicos puede ser difícil.
EJES DEL APRENDIZAJE BASADO EN PROYECTOS
relaciones
comunicación
aprendizaje centrado en el estudiante
ANTECEDENTES PEDAGOGICOS
APRENDER EN LA ESCUELA ACTIVA
 El aprendizaje se centra en el CÓMO, es decir, en aprender los métodos, los
procesos, mediante la realización de las actividades.
 Es una escuela paidocéntrica, centrada en las necesidades e intereses de los
alumnos.
 La actividad es considerada como el primer motor del desarrollo del alumno, pero
una actividad centrada en sus intereses.
 Los materiales educativos son útiles y permiten la manipulación y experimentación
de los alumnos.
 En este contexto aprender se reduce a formas de hacer o aprenderé haciendo –
aprender métodos- y se da por supuesto que el que aprende formas de hacer
aprenderá contenidos.
PARADIGMAS EDUCATIVOS
PARADIGMA COGNITIVO
El modelo de este paradigma está centrado en los procesos de aprendizaje y por
ello, en el sujeto que aprende, en cuanto procesador de la información, capaz de dar
significación y sentido a lo aprendido.
Dentro de este modelo encajan:
 El aprendizaje constructivo (Piaget) -el alumno constructor de los conocimientos-.
 El aprendizaje por descubrimiento (Bruner)
 El aprendizaje significativo (Ausubel) -el aprendizaje sólo se produce si el
alumno encuentra significatividad lógica a lo que aprende-.
METODOLOGÍAS ACTIVAS
https://elrinconcitodepensar.files.wordpress.com/2014/10/mapa-metodologias.jpg
http://cursa.ihmc.us/rid=1MGG424NW-M7PPQC-
1SRK/ABP%20evolucionado%20con%20practica_Garcia_Garrido.cmap?rid=1MGG424NW-M7PPQC-
1SRK&partName=htmljpeg
http://images.slideplayer.es/1/19664/slides/slide_14.jpg
http://es.slideshare.net/juannunezc/metodologas-activas-en-el-aula
¿QUÉ SON METODOLOGÍAS ACTIVAS DE
ENSEÑANZA?
La enseñanza basada en metodologías activas es una enseñanza centrada en
el estudiante, en su capacitación en competencias propias del saber de la
disciplina. Estas estrategias conciben el aprendizaje como un proceso
constructivo y no receptivo.
¿QUÉ SON METODOLOGÍAS ACTIVAS DE
ENSEÑANZA?
La psicología cognitiva ha mostrado consistentemente, que una de las estructuras más
importantes de la memoria es su estructura asociativa. El conocimiento está
estructurado en redes de conceptos relacionados que se denominan redes
semánticas. La nueva información se acopla a la red ya existente.
Dependiendo de cómo se realice esta conexión la nueva información puede ser
utilizada o no, para resolver problemas o reconocer situaciones. Esto implica la
concepción del aprendizaje como proceso y no únicamente como una recepción y
acumulación de información
¿QUÉ SON METODOLOGÍAS ACTIVAS DE
ENSEÑANZA?
Un segundo elemento que fundamenta la utilización de las metodologías activas de
enseñanza es que el aprendizaje autodirigido, es decir el desarrollo de habilidades
metacognitivas, promueve un mejor y mayor aprendizaje.
Se trata de promover habilidades que permitan al estudiante juzgar la dificultad de
los problemas, detectar si entendieron un texto, saber cuando utilizar estrategias
alternativas para comprender la documentación y saber evaluar su progresión en la
adquisición de conocimientos.
¿QUÉ SON METODOLOGÍAS ACTIVAS DE
ENSEÑANZA?
Durante un aprendizaje autodirigido, los estudiantes trabajan en equipo, discuten,
argumentan y evalúan constantemente lo que aprenden. Las metodologías activas
utilizan estrategias para apoyar este proceso.
Finalmente, estas metodologías enfatizan que la enseñanza debe tener lugar en el
contexto de problemas del mundo real o de la práctica profesional. Se deben
presentar situaciones lo más cercanas posibles al contexto profesional en que el
estudiante se desarrollará en el futuro.
CARACTERÍSTICAS DE LA METODOLOGÍA ACTIVA
El método activo se caracteriza por:
1. Estar centrado en el alumno.
2. Respeta los intereses del alumno.
3. Es vital. Introduce la vida en la escuela.
4. Ser social; actividades escolares de trabajo
en grupo.
5. Práctica de comunicación horizontal -
bilateral -.
6. Asigna un rol al docente: mediador en el
aprendizaje. Preocupado por los procesos de
aprendizaje, no tanto por los saberes del
alumno.
…
7. Tender a la disciplina: ser escuchado, ser
respetado, ser tomado en cuenta, asumir
las responsabilidades de sus actos.
8. Promover la actividad Acción-Reflexión; la
acción debe llevar a la reflexión sobre lo
que se hace y cómo se hace.
9. Promover la participación cooperativa.
Expresar ideas, expresar sentimientos con
libertad, plantear discrepancias y asumir
responsabilidades.
PRINCIPALES MÉTODOS ACTIVOS
 Heurístico. Arte de dialogar y sostener una discusión -dialéctica-. Producir y
formular hipótesis, argumentar, recopilación de datos, discusión de resultados,
extraer conclusiones y hacer juicios de valor.
 La discusión y debate sobre un tema. Desarrolla capacidades de razonamiento,
análisis crítico, habilidad para organizar los juicios de forma lógica y para
expresarlos claramente y con precisión; forma hábitos de pensar e informarse
adecuadamente antes de exponer ideas y emitir opiniones; desarrolla la
capacidad receptiva, etc.
PRINCIPALES MÉTODOS ACTIVOS
 El descubrimiento. El docente orienta a los alumnos para que descubran los
conocimientos mediante consulta, experimentación, ensayo error, reflexión,
discriminación; comparando, realizando procesos de abstracción y para llegar a
conclusiones válidas para la vida. El alumno debe distinguir el problema que va a
resolver, el proceso de búsqueda de información y la experimentación que
posibilite la solución. Es aplicar el método científico.
 El lúdico. Hay que utilizar los recursos creadores y no limitarse a reproducir lo que
otros han hecho. La creatividad es un don y todos los seres humanos somos
creativos, pues tenemos libertad, imaginación e iniciativa. En el juego dirigido el
niño aprende muchas cosas sin que se dé cuenta de ello, pues para él sólo cuenta
el placer de la propia actividad. El método lúdico busca concienciar, sensibilizar y
lograr cambios de actitudes. Las adivinanzas, bingo de palabras, juego de roles,
dominó, compra-venta, ajedrez, etc.
APRENDIZAJE BASADO EN PROYECTOS INDIVIDUAL
APRENDIZAJE BASADO PROYECTOS GRUPO
APRENDIZAJE BASADO EN PROBLEMAS
https://sites.google.com/site/lalenguaquecompartimos/aprendizaje-basado-en-proyectos
TÉRMINOSRELACIONADOSALPBL • Aprendizaje Basado en Análisis y Discusión de Casos
• Aprendizaje Basado en Estudio de Casos
• Aprendizaje Basado en Investigación
• Aprendizaje Basado en Investigación
• Aprendizaje Basado en la Indagación
• Aprendizaje Basado en Problemas
• Aprendizaje Basado en Problemas y Proyectos
• Aprendizaje Basado en Problemas, Proyectos y
Casos
• Aprendizaje Basado en Proyectos
• Aprendizaje Basado en Resolución de Ejercicios o
Problemas
• Aprendizaje Basado en Retos
• Aprendizaje Basado en Tareas
• Aprendizaje Colaborativo
• Aprendizaje en Proyectos Situados
• Aprendizaje Mediante Proyectos
• Aprendizaje Organizado por Tareas
• Aprendizaje Orientado a Proyectos
• Aprendizaje por Descubrimiento
• Aprendizaje por Indagación
• Aprendizaje por Investigación
• Aprendizaje por Proyectos
• Aprendizaje por Tareas
• Aprendizaje Servicio
• Aprendizaje y Enseñanza de Ciencias Basados en la
indagación
• Diseño de Proyectos Efectivos
• Educación en Ciencias Basada en la Indagación
• Enfoque Mediante Tareas
• Enseñanza Basada en Problemas
• Enseñanza Basada en Proyectos
• Enseñanza por Procesos
• Enseñanza-Aprendizaje Basada en Problemas
• Enseñanza-Aprendizaje por Indagación
• Estudio de Casos
• Método de Casos
• Proyectos de Trabajo
• Resolución de Problemas
• Trabajo por proyectos
TAXONOMÍA DE ESTRATEGIAS DE APRENDIZAJE
http://cmapspublic.ihmc.us/rid%3D1G6PCN0NX-174M1FP-
5BP/estrategias%2520de%2520aprendizaje.cmap%3Frid%3D1G6PCN0NX-174M1FP-
5BP%26partName%3Dhtmljpeg?rid=1G6PCN0NX-174M1FP-5BP&partName=htmljpeg
1. ESTRATEGIAS GENERALES DE ADQUISICIÓN DE CONOCIMENTO
1.1 Estrategias de Reproducción
 Repetir oralmente un texto
 Transcribir un texto
 Usar mnemónicos (asociar conceptos a siglas)
1.2 Estrategias de elaboración
 Resumir un texto
 Crear analogías y metáforas
 Formar imágenes mentales
 Responder y crear preguntas
 Parafrasear (explicar con palabras propias)
 Enseñar a otros
 Asociar información nueva con conocimientos previamente adquiridos
 Aplicar conocimientos a situaciones novedosas.
1.3 Estrategias de organización
 Diseñar tablas
 Diseñar matrices de comparación
 Diseñar cuadros sinópticos
 Diseñar diagramas de Venn
 Diseñar líneas de tiempo
 Diseñar graficas cartesianas
 Diseñar diagramas de flujo o de procesos
 Diseñar mapas mentales
 Diseñar esquemas libres
http://datateca.unad.edu.co/contenidos/434206/434206/taxonoma_estrategias_de_aprendizaje.html
2. ESTRATEGIAS DE AUTOEVALUACIÓN Y AUTORREGULACIÓN
2.1 Estrategias asociadas a procesos cognoscitivos
2.1.1. Estrategias de Planeación
 Definir metas educativas y su relación con metas personales
 Proponer estrategias de aprendizaje apropiadas para el logro de
las metas planteadas
2.1.2 Estrategias de Supervisión
 Supervisar el grado de comprensión de los contenidos de
aprendizaje y/o habilidades desarrolladas al realizar una tarea
 Identificar fortalezas y debilidades propias en procesos de
aprendizaje
 Evaluar el grado de cumplimiento de las metas educativas.
2.1.3 Estrategias de Control Ejecutivo  Señalar medidas correctivas
2. ESTRATEGIAS DE AUTOEVALUACIÓN Y AUTORREGULACIÓN
2.2 Estrategias asociadas a procesos motivacionales y emocionales
2.2.1. Estrategias asociadas a procesos
valorativos
 Clarificar razones intrínsecas para estudiar
 Clarificar factores extrínsecos que promueven el aprendizaje
 Identificar la relevancia del contenido de aprendizaje para el trabajo,
para el desarrollo personal
2.2.2 Estrategias asociadas a esperanzas
de éxito o fracaso
 Autoevaluar el grado de seguridad personal que se tiene para aprender
 Determinar causas posibles de éxito o fracaso
 Identificar factores personales en los que se tienen facultades para
aumentar las probabilidades de éxito en el proceso de aprendizaje
2.2.3 Estrategias asociadas a factores
emocionales
 Identificar causas posibles de aburrimiento o ansiedad al estudiar
 Señalar medidas correctivas
2.2.4 Estrategias asociadas a factores
actitudinales
 Identificar estereotipos que se tienen respecto al estudio y le aprendizaje
 Reflexionar sobre las actitudes personales que se deben tener para
estudiar y aprender
3. ESTRATEGIAS PARA EL MANEJO DE FACTORES CONTEXTUALES DEL PROCESO DE APRENDIZAJE
3.1. Estrategias para la administración
el tiempo
 Definir jerarquías en la realización de actividades
 Elaborar agendas y calendarios
 Desglosar actividades complejas en actividades más simples.
3.2 Estrategias para el
acondicionamiento del medio ambiente
físico de aprendizaje
 Seleccionar sitio de estudio ventilado, iluminado, aislado de ruidos
 Distribuir los recursos de aprendizaje
3.3 Estrategias para satisfaces los
requerimientos de la materia
 Definir las condiciones del curso
 Familiarizarse con los criterios de evaluación del curso
3.4 Estrategias para aprovechar el
apoyo del equipo docente.
 Identificar las funciones de cada docente
 Solicitar realimentación oportunamente
 Prever actividades a realizarse en la plataforma tecnológica.
3.5 Estrategias para aprovechar los
recursos de la institución
 Identificar los diversos servicios que ofrece la institución, en forma adicional
al programa
 Establecer una red de apoyo entre diversos compañeros y personal de la
institución educativa
4. ESTRATEGIAS PARA EL MANEJO DE LOS RECURSOS EDUCATIVOS
4.1. Estrategias para el manejo de materiales escritos.
 Revisar materiales escritos
 Adquirir textos recomendados
 Conformar biblioteca básica
 Identificar propósitos de lectura
 Emplear técnicas de lectura
4.2 Estrategias para el manejo de recursos tecnológicos
 Ubicar el equipo que se requiere
 Recibir capacitación en le manejo del equipo y de software
 Manejar técnicamente archivos
 Tomar precauciones contra virus
 Realizar respaldos frecuentes de información
5. ESTRATEGIAS ESPECÍFICAS DE LA DISCIPLINA DE ESTUDIO
5.1 Estrategias de pensamiento crítico
5.1.1 Estrategias de clarificación básica
 Plantear y responder preguntas de clarificación
 Identificar conclusiones
 Identificar razones
 Detectar información irrelevante
 Conocer la estructura de argumentos
5.1.2 Estrategias de clarificación
avanzada
 Analizar la forma de definir los términos relevantes
 Analizar el contexto en que se dan las definiciones
 Analizar conceptos
 Identificar fundamentación filosófica
 Identificar suposiciones básicas
5.1.3 Estrategias de sustento básico
 Juzgar la credibilidad de una fuente de información
 Juzgar reportes: congruencia interna
5.1.4 Estrategias para evaluar
inferencias
 Evaluar inferencias por deducción
 Evaluar inferencias por inducción
5.1.5 Estrategias para elaborar juicios de
valor
 Considerar hechos anteriores
 Prever consecuencias o implicaciones de un escrito
 Revisar la aplicación de principios de investigación
 Considerar alternativas de explicación
 Hacer un balance y tomar una decisión sobre el grado de credibilidad del
escrito
http://xmindshare.s3.amazonaws.com/preview/learning-strategies-based-on-skills-gbiii-1270958937145.jpg
http://cmapspublic.ihmc.us/rid=1JSRBT8FB-2DB03PQ-1HH7/ESTRATEGIAS%20DE%20APRENDIZAJE.cmap.cmap?rid=1JSRBT8FB-2DB03PQ-1HH7&partName=htmljpeg
http://cmapspublic3.ihmc.us/rid=1M5G300TW-1XFWQH-12WR/CLASIFICACI%C3%93N-ESTRATEGIAS-ENSE%C3%91ANZA-APRENDIZAJE.cmap?rid=1M5G300TW-1XFWQH-12WR&partName=htmljpeg
PRODUCTOS DE APRENDIZAJE
PRODUCTOS DE APRENDIZAJE
Los productos de aprendizaje nos permitirán conocer el éxito del
aprendizaje.
Se refiere a la expresión material de lo aprendido con el trabajo
realizado por los alumnos; por lo tanto, se derivan del diseño de
las tareas/actividades de enseñanza-aprendizaje.
http://www.uv.mx/dgdaie/files/2014/03/U1.-2Chan-Tiburcio.pdf
http://portalacademico.cch.unam.mx/materiales/prof/matdidac/sitpro/hist/mex/mex2/HMII/Proceso.pdf
PRODUCTOS DE APRENDIZAJE
En relación con los productos del aprendizaje de los estudiantes, es claro que
al procesar los contenidos de la enseñanza los alumnos se los apropian,
transformándose ellos mismos al posibilitarse que generen nuevos esquemas
de pensamiento y acción, al mismo tiempo que aprenden en relación con sus
aplicaciones, en una transformación personal; sin embargo, estos desarrollos
únicamente pueden ser reconocidos por el mismo estudiante, ya que integran
un producto cognitivo interno.
La noción de producto de aprendizaje se refiere a la expresión material de lo
aprendido, que debe reflejar la competencia desarrollada.
Anteproyectos,
 de investigación, de investigación experimental,
bibliográfico, de gestión, docentes, de construcción, de
desarrollo de productos y servicios, técnicos, de vida,
escolares, Proyectos integradores, físicos, médicos.
Antología
Apuntes
Articulo
 de divulgación científica, de opinión, de revisión,
enciclopédico
Cartel
Catalogo
Conferencia
Compendio
Compilación
Cuadros
 sinópticos
Cuadernos de nota/diarios
Diagramas
Disertación
Dossier
Ensayo,
 ensayo crítico, ensayo descriptivo, ensayo filosófico o
reflexivo, ensayo personal o familiar, ensayo poético,
ensayos sobre ciencia y filosofía
Esbozo
Esquema
 conceptual
Estado de la cuestión
Estado del arte
Estudio,
 Comparativo, de caso, de cohortes
Fascículo
Folleto
Guías,
 de aprendizaje, de comprobación, de síntesis, de
aplicación, de estudio, de refuerzo, de nivelación, de
lectura, de observación, de motivación
PRODUCTOSDEAPRENDIZAJE
Grafico
Informe,
 administrativo, de investigación, de investigación
bibliográfica, de trabajo de laboratorio o salida a
terreno, final, oral, parcial, proyectivo, técnico, informe
final del trabajo de investigación dirigida
Ilustración
Infografía
Libro,
 de texto, especializado, de consulta, científico, de
divulgación, de viaje
Manual,
 de instrucciones, de estilo, de procedimientos, de Frascati,
técnico, de usuario, administrativo
Mapa,
 conceptual, semántico.
Módulos informativos
Monografía
Nota Técnica
Organizador gráfico
Plano
Ponencia
Portafolio de evidencias
Poster
Presentaciones orales
Prototipo
Relatoría
Reporte,
 reporte de prácticas profesionales, de prácticas de
campo, de prácticas de laboratorio, técnico
Resumen
Simulaciones
Tecnologías de la web 2.0
 wiki, blog, redes sociales, folksonomia
Tesina
Videos
PRODUCTOSDEAPRENDIZAJE
NOTA
Producto Actividades Habilidades
 Pequeño género informativo
descrito en Tercera Persona, en
tiempo pasado, en forma clara,
breve y concisa, con lenguaje
sencillo, sin opiniones ni adjetivos y
respondiendo a: qué, quién,
cuándo, dónde, por qué y cómo.
 Empieza por el desenlace, con una
frase concisa (entrada, que reúne
lo esencial), para luego proceder
al planteamiento general y al
desarrollo.
 Observar una situación o fenómeno
 Describir una situación o fenómeno
 Sintetizar una situación o fenómeno
 Redactar una situación o fenómeno
 Observación
 Análisis
 Descripción
 Síntesis
CRÓNICA
Producto Actividades Habilidades
 Relación de hechos, detalles y
ambientes, redactados en un
orden no necesariamente
cronológico.
 Como síntesis de un acontecimiento
colectivo, se permiten comentarios
y acotaciones.
 No requiere de investigación, ya
que se le da más importancia a la
recreación de la atmósfera y los
personajes.
 Observar una situación o fenómeno
 Describir una situación o fenómeno
 Sintetizar una situación o fenómeno
 Redactar una situación o fenómeno
 Observación
 Análisis
 Descripción
 Síntesis
RESEÑA
Producto Actividades Habilidades
 Resumen y/o comentario, más o
menos amplio, de un texto
científico.
 Contiene comentarios breves e
informativos, con una narración
ágil e inteligente, en donde se
hacen juicios.
 Analizar un texto científico
 Describir su contenido
 Evaluar y/o valorar su contenido
 Argumentar los comentarios hechos
 Redactar la reseña
 Análisis
 Inducción
 Deducción
 Generalización
 Síntesis
MONOGRAFÍA
Producto Actividades Habilidades
 Documento que contiene un
conjunto de datos sistematizados y
actualizados sobre un tema.
 Requiere, por lo menos, de una
capacitación previa en las técnicas
de lectura, resumen de textos e
integración de informes.
 Delimitar el tema de investigación
 Delimitar el objetivo de investigación
 Consultar fuentes de información
 Elaborar un plan de trabajo
 Integrar un esquema del plan de
trabajo
 Utilizar fuentes, métodos y
procedimientos
 Elaborar fichas bibliográficas
 Ordenar e interpretar datos
 Redactar el trabajo
 Observación
 Análisis
 Abstracción
 Inducción
 Síntesis
PROYECTO
Producto Actividades Habilidades
 Planeación de una investigación en
donde se delimitan las condiciones
y recursos para que pueda ser
realizable.
 Identificación del problema y/o
ámbito donde se aplicará el
proyecto. (Contextualización).
 Delimitar el objetivo
 Fundamentar teóricamente el objetivo
 Justificar el proyecto
 Delimitar estrategia y los
procedimientos
 Definir las acciones
 Estimar los costos
 Estimar los tiempos (Calendarizar)
 Realizar la investigación
 Analizar la información
 Redactar el informe e integrar
conclusiones
 Observación
 Análisis
 Organización
 Estructuración
 Abstracción
 Inducción
 Síntesis
ENSAYO
Producto Actividades Habilidades
 Confirmar una hipótesis propuesta
por el estudiante-autor, con datos
y argumentos.
 Puede ser de género
interpretativo o de opinión.
 Plantear una situación o problema
 Investigar una situación o problema
 Delimitar el objetivo del trabajo
 Argumentar sobre una situación o
problema
 Concluir sobre una situación o
problema
 Análisis
 Estructuración
 Abstracción
 Síntesis
ENTREVISTA
Producto Actividades Habilidades
 Busca recabar información sobre
lo que se piensa sobre algo o
alguien y analizarla. Se puede
presentar como un listado de
preguntas-respuestas, o síntesis de
las ideas, personalidad, obras,
biografía(s) y circunstancias
actuales del(os) entrevistado(s)
constituyen lo más importante.
 Tiene cuatro fases: Preparación,
aplicación, análisis y redacción
 Ubicar una problemática
 Diseñar un procedimiento para
obtener información sobre lo que se
piensa sobre algo o alguien
 Aplicar el procedimiento para
obtener información sobre lo que se
piensa sobre algo o alguien
 Analizar y sintetizar la información
obtenida
 Integrar y/o redactar el informe
 Análisis
 Inducción
 Deducción
 Generalización
 Síntesis
INVESTIGACIÓN DE CAMPO
Producto Actividades Habilidades
 Es el procedimiento para
obtener información in situ,
para conocer un objeto de
estudio.
 Se sustenta en un marco
teórico que ayuda a conocer
y explicar dicho objeto.
 Puede ser de tipo
experimental o no
experimental, y también
puede asumir dos vertientes:
como investigación cualitativa
o cuantitativa.
 Delimitar el objetivo de la investigación
 Identificar variables (Conceptual y
operacionalmente)
 Diseñar hipótesis
 Definir el tipo de estudio
 Seleccionar/Desarrollar el marco teórico
 Determinar el universo y/o muestra de
estudio
 Diseñar/Seleccionar las técnicas de
recolección de datos
 Recolectar datos
 Analizar e interpretar la información
 Redactar el reporte de investigación
 Observación
 Análisis
 Organización
 Estructuración
 Clasificación
 Abstracción
 Deducción
 Inducción
 Síntesis
MAPA CONCEPTUAL
Producto Actividades Habilidades
 Representación gráfica de las
relaciones entre conceptos, de mayor a
menor inclusividad; en donde se
establecen, en forma clara y precisa,
las relaciones verticales y horizontales.
 Las condiciones que deben cumplirse
son:
a) Ningún concepto y relación se
repite:
b) Se respeta el orden jerárquico; y
c) Ningún concepto debe quedar
sin relación.
 Definir el tema
 Enunciar los conceptos del mapa
 Jerarquizar los conceptos (de
mayor a menor inclusividad).
 Ordenar los conceptos,
relacionándolos vertical y
horizontalmente, según su
inclusividad
 Especificar conectores entre los
conceptos
 Diseñar y elaborar el mapa de
conceptos
 Análisis
 Organización
 Comprensión
 Abstracción
 Síntesis
PRESENTACIONES
Producto Actividades Habilidades
 Diseño para exponer los
resultados de un trabajo
académico ante un público.
 Seleccionar la información a
presentarse
 Definir el medio de comunicación
 Organizar la información
 Integrar la presentación conforme al
medio
 Ensayar la presentación del trabajo
 Presentar el trabajo frente al público
 Organización
 Expresión: oral,
escrita, corporal,
visual y gráfica
PROTOTIPO
Producto Actividades Habilidades
 Desarrollo de un modelo
innovador (concreto o abstracto),
que al ser sometido a una fase
experimental o de prueba,
pretende demostrar y ofrecer, al
menos, una alternativa novedosa
para mostrar una realidad o
resolver problemas específicos de
ella.
 Identificación de una realidad o
problemática asociada a ella
 Búsqueda de información y/o
materiales para presentar una
realidad o resolver problemas
específicos de ella
 Desarrollo y materialización de la
idea
 Presentación del producto
 Observación
 Análisis
 Abstracción
 Crítica
 Síntesis
 Innovación
APRENDIZAJE BASADO EN PROYECTOS
SALVADOR GONZÁLEZ SÁNCHEZ
Comisión Mixta General de
Capacitación y Adiestramiento
UMSNH-SPUM 2015
CONTENIDO
 El Aprendizaje Basado en Proyectos
 Preguntas, Problemas y Retos: el motor de arranque de un proyecto. Claves para
el diseño de un buen proyecto
 Proyectos mas allá del aula: aprendizaje cooperativo, investigación de campo,
comunidades de aprendizaje
 TIC en el aprendizaje basado en proyectos
 Evaluación en el Aprendizaje Basado en Proyectos: diario de aprendizaje, rúbricas
y portafolios
 Organización escolar y comunidades de aprendizaje
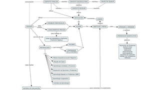
PROYECTO
DEFINICIÓN
Un proyecto es un conjunto de actividades concretas, interrelacionadas y coordinadas
entre si, que se realiza con el fin de resolver un problema significativo.
Así la realización de un proyecto lleva un desarrollo integral de los saberes del
alumno.
Su implicación va desde un conjunto de prácticas de enseñanza y aprendizaje, donde
se incluyen competencias referidas al pensamiento crítico, creativo y colaborativo.
DEFINICIÓN
La estrategia de proyectos, promueve las siguientes actitudes:
 Propicia en el estudiante una participación activa y propositiva.
 Se orienta a una producción concreta.
 Induce un conjunto de tareas en el que el estudiante, suscita el aprendizaje de
saberes y procedimientos de gestión (planificar, decidir, coordinar) y habilidades
necesarias para la cooperación y colaboración.
 Promueve aprendizajes de una o más disciplina que son de carácter transversal.
¿CÓMO SE ELABORA?
El enfoque de aprendizaje basado en proyectos es una estrategia imprescindible para lograr
un aprendizaje significativo. Por lo tanto para poder plantear un proyecto es necesario
recordar que se debe enfrentar ante situaciones auténticas y complejas, con verdaderos
problemas a resolver.
Los pasos para la realización del proyecto son los propios del método científico
experimental, a continuación se mencionan:
 Observación y documentación (libros, revistas, Internet, etc.) sobre el objeto del
proyecto.
 Una Situación Problemática que se defina por medio de una pregunta o una
oración afirmativa
 Planteamiento de una o varias hipótesis (propiciar conjeturas), que pueda ponerse
a prueba.
¿CÓMO SE ELABORA?
 Delimitación de un método de experimentación pertinente para dar solución de la
Situación Problemática.
 Obtención y análisis de observaciones y resultados a través de un experimento o
ejercicio de recolección de información.
 Redacción de conclusiones.
 Elaboración de un reporte del proyecto (escrito, con gráficas, tablas, esquemas,
etc.).
 Presentación y socialización del proyecto y productos obtenidos, con otros
estudiantes o docentes.
¿PARA QUÉ UTILIZAR PROYECTOS?
Los proyectos en el proceso de enseñanza y aprendizaje desarrollan en el alumno las
siguientes competencias:
 Para la definición y afrontamiento de problemas “verdaderos”, permite movilizar
conocimientos previos, toma de conciencia, y la capacidad de generar nuevos
saberes.
 Para la colaboración y el trabajo en red, escuchar, formular, negociar, tomar
decisiones, compartir saberes, coordinar, distribuir tareas, evaluar.
 Para la comunicación escrita y oral (planes, protocolos de proyecto) bocetos,
informes, exposiciones, argumentaciones, negociación de saberes.
 Para la autoevaluación, análisis, reflexión, logros limitaciones, establecimiento de
nuevos planes de aprendizaje.
PROYECTOS DE REFERENCIA
http://fernandotrujillo.es/proyectos-de-referencia/
http://pbl.guim.net/
http://www.scielo.cl/pdf/formuniv/v7n6/art04.pdf
http://proyectate.ning.com/profiles/blogs/sobre-proyectate
http://www.aulaplaneta.com/2015/05/05/recursos-tic/cinco-propuestas-para-animar-tus-alumnos-marcar-la-diferencia/
http://www.dccia.ua.es/ABP/
http://www.redsolare.com/docs3/index.htm
http://www.intel.com/education/la/es/odisea/index.htm
http://www.intel.com/education/la/es/odisea/listadoHistorias.htm
http://cedec.educalab.es/
http://cedec.educalab.es/es/descargade-contenidos
http://mjfn62.blogspot.com.es/2015/08/mi-apuesta.html
http://mjfn62.blogspot.com.es/2015/08/infografia-del-proyecto.html
APRENDIZAJE BASADO EN PROYECTOS
SALVADOR GONZÁLEZ SÁNCHEZ
Comisión Mixta General de
Capacitación y Adiestramiento
UMSNH-SPUM 2015
CONTENIDO
 El Aprendizaje Basado en Proyectos
 Preguntas, Problemas y Retos: el motor de arranque de un proyecto. Claves para
el diseño de un buen proyecto
 Proyectos mas allá del aula: aprendizaje cooperativo, investigación de campo,
comunidades de aprendizaje
 TIC en el aprendizaje basado en proyectos
 Evaluación en el Aprendizaje Basado en Proyectos: diario de aprendizaje, rúbricas
y portafolios
 Organización escolar y comunidades de aprendizaje
http://cedec.educalab.es/es/noticias-de-portada/2306-7-practicas-docentes-abp
SITUACIONES Y PROBLEMAS
En el ABP, la estructuración del conocimiento se lleva a cabo a través de situaciones y
problemas que permiten al estudiante alcanzar los objetivos de aprendizaje que se
desprenden de las competencias profesionales.
Es fundamental señalar que las situaciones/problemas deben poseer ciertas
características, ya que no todo problema cumple con las condiciones intrínsecas para
poder desarrollar lo que se busca en el método ABP.
SITUACIONES Y PROBLEMAS
Las características que deben reunir son:
 El diseño debe despertar interés y motivación.
 El problema debe estar relacionado con algún objetivo de aprendizaje.
 Debe reflejar una situación de la vida real.
 Los problemas deben llevar a los estudiantes a tomar decisiones basadas en hechos.
 Deben justificarse los juicios emitidos.
 No deben ser divididos y tratados por partes.
 Deben permitir hacerse preguntas abiertas, ligadas a un aprendizaje previo y ser tema
de controversia.
 Deben motivar la búsqueda independiente de información.
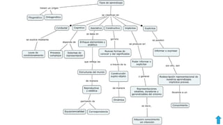
PREGUNTAS, PROBLEMAS Y RETOS
En la metodología docente de Aprendizaje Basado en Problemas (ABP) la actividad
comienza presentándoles a los estudiantes un problema que deben analizar y
resolver en grupo.
A pesar de los distintos formatos que éste puede presentar, generalmente es un texto
de pocas líneas que describe una situación de la vida cotidiana o profesional
relacionada de algún modo con las disciplinas o materias en las cuales se inserta.
Diversos expertos en ABP coinciden en afirmar que la elaboración del problema es
un factor “crítico” y “central” para el éxito de este método. Es pues el eje central
alrededor del cual gira todo el proceso ABP.
PREGUNTAS, PROBLEMAS Y RETOS
El problema debe estar elaborado antes de comenzar la actividad ABP con los
estudiantes, dentro de la fase de planificación, y no es una tarea fácil. A veces se
presta poca atención al diseño del problema; de hecho, cuando no está bien
planteado los estudiantes del grupo ABP tendrán dificultades para activar sus
conocimientos previos, el grupo funcionará peor y se necesitará más tiempo de
estudio para resolverlo
QUÉ ES UN PROBLEMA Y TIPOS DE
PROBLEMAS
http://cmapspublic.ihmc.us/rid=1MF3XX5BC-16GJXT6-23S6/ABP.2--.cmap
QUÉ ES UN PROBLEMA
Comprender un fenómeno complejo es un problema; resolver una incógnita, una
situación, para las cuales no se conocen caminos directos e inmediatos, es un
problema; encontrar una forma mejor de hacer algo es un problema; hacerse una
pregunta o plantearse un propósito sobre posibles relaciones entre variables es un
problema; no comprender en su complejidad un fenómeno natural o social es un
problema. Pero en la situación ABP, el problema sirve como estímulo para el
aprendizaje
QUÉ ES UN PROBLEMA
Un problema ABP es:
 Una descripción de unos fenómenos que requiere explicación adicional, y los
estudiantes intentan explicar los fenómenos presentes en el problema. Para este
propósito ellos lo discuten en grupo.
 Conforme lo discuten se dan cuenta que no tienen suficientes conocimientos para
clarificarlo y por tanto surgen cuestiones sin respuesta, las cuales se convierten en
objetivos de aprendizaje que motivan a los estudiantes a informarse y estudiar la
literatura relevante para responder esas cuestiones y dar solución al problema
TIPOS DE PROBLEMAS
Hay diversas clasificaciones de tipos de problemas, con arreglo a diversos criterios de
clasificación. Según el nivel de complejidad del problema, distingue tres tipos:
Nivel 1: Este nivel correspondería al típico problema de final de capítulo en un
manual. Aquí el problema normalmente se refiere a los contenidos del capítulo, y
toda la información necesaria para resolverlo está en dicho capítulo. Sólo requiere
aplicar conocimientos y comprensión.
TIPOS DE PROBLEMAS
Nivel 2: Equivale al tipo de problema con aspecto de historia o relato, pero también
ubicado típicamente al final de capítulo y por tanto referido a su temática. Este
formato añade cierta motivación en los estudiantes para resolver el problema y
requiere que se vaya más allá del copiar y pegar, pues supone tomar decisiones o
aplicar teorías. Requiere aplicar conocimientos, comprensión y aplicación de
teoría.
Nivel 3: Es el nivel de los problemas ABP. Requiere capacidad de análisis, síntesis y
evaluación. Están relacionados con el mundo real, y no toda la información
necesaria para resolverlo está contenida en el propio problema o incluso en los
textos del curso. En consecuencia, los estudiantes necesitan hacer investigación,
descubrir nuevos materiales y llegar a juicios o decisiones basadas en la
información aprendida. El problema puede tener más de una respuesta aceptable.
TIPOS DE PROBLEMAS
Un segundo criterio de clasificación está relacionado con el propósito curricular (dentro
del curso, asignatura o tema) del problema:
 Problemas de guía u orientación: Diseñados simplemente para focalizar la atención
del estudiante en los conceptos centrales del curso.
 Problemas para evaluación o examen: Examen de problemas en los que los
estudiantes aplican los conocimientos adquiridos en la asignatura.
 Problemas para ilustrar principios, conceptos o procedimientos: Se trata de problemas
que propone el profesor como ejemplos o situaciones concretas que obligan a que
el alumno inductivamente descubra explicaciones, definiciones o procesos.
 Problemas para fomentar el razonamiento y comprensión de contenidos de la
asignatura: Se trata de problemas que se utilizan para estimular y entrenar
habilidades cognitivas de razonamiento, análisis y síntesis de la información
contenida en el temario.
TIPOS DE PROBLEMAS
Otra clasificación en donde los problemas pueden adoptar una de las formas siguientes:
 El problema tipo “pantanoso”: Es el caso del problema que presenta un complejo desorden, y
que contiene numerosos subproblemas.
 El problema tipo dilema: Representa al tipo de problemas en los que existe más de una
alternativa de solución, cada una de las cuales tiene pros y contras. El diseñador del problema
conoce dichos pros y contras, pero obliga a los estudiantes a elegir entre alternativas que
impliquen un sacrificio o desventaja en cualquiera de las decisiones adoptadas.
 El problema rutinario: Es el tipo de problema habitual que se encuentran profesores y
estudiantes en el ámbito escolar y manuales de texto; éste no es el típico problema ABP.
 El problema de aplicación: Al estudiante se le asigna un programa de actividades o de
intervención que se debe aplicar y debe buscar la manera de garantizar el éxito de la
aplicación de ese programa o conjunto de actividades.
http://2.bp.blogspot.com/-
Nyfj4oyhcUk/VLKZQ5PZLiI/AAAAAAAAACQ/aIieLugPY4o/s1600/ABP_garci%CC%81a_veronica_deza_nuria.jpg
CARACTERÍSTICAS DE UN BUEN
PROBLEMA ABP
CRITERIOS QUE SE DEBEN TENER EN CUENTA AL
ELABORAR LOS OBJETIVOS DE APRENDIZAJE.
Los objetivos de aprendizaje son los que deben conducir el diseño del
problema, y no al revés.
Pero, ¿qué características han de tener estos objetivos de aprendizaje? La
práctica totalidad de los teóricos que han reflexionado sobre el tema
concluyen que la elaboración de un problema ABP debe cubrir una serie de
objetivos didácticos que, a su vez, sean holísticos e interdisciplinares.
CRITERIOS QUE SE DEBEN TENER EN CUENTA AL
ELABORAR LOS OBJETIVOS DE APRENDIZAJE.
Con cobertura de objetivos didácticos.- Lógicamente, el problema debe guardar
una estrecha relación con los objetivos del curso o asignatura en los que se
inserte la actividad ABP. El problema es un vehículo a través del cual los
estudiantes obtienen conocimiento y adquieren las habilidades deseadas en el
curso o asignatura. Desde este punto de vista, los objetivos del curso deben
estar incluidos en el problema y la situación, y el problema debe conducir o
guiar a los estudiantes a buscar, estudiar y aplicar dicha temática.
CRITERIOS QUE SE DEBEN TENER EN CUENTA AL
ELABORAR LOS OBJETIVOS DE APRENDIZAJE.
Con objetivos holísticos multidisciplinares.- Al mismo tiempo, los objetivos de aprendizaje
que subyacen al problema deben ser globales, y no deben estar parcelados
por estrechos límites disciplinares; en otras palabras, cuando se elabora un
problema ABP, éste debe incluir contenidos de diversas materias que el
estudiante ya ha adquirido y de aquellas otras que en ese momento está
cursando. Los problemas deberían contribuir a conducir a los alumnos a
información nueva e importante y a explorar vínculos entre distintos temas y
campos.
CRITERIOS QUE SE DEBEN TENER EN CUENTA
SOBRE EL CONTENIDO DE LOS PROBLEMAS ABP
Actualidad de los problemas: Deben referirse a situaciones actuales o contemporáneas,
es decir, problemas de la vida real o del futuro contexto profesional actuales o
recientes. Así se consigue motivar y enganchar más a los alumnos en la
actividad de aprendizaje.
CRITERIOS QUE SE DEBEN TENER EN CUENTA
SOBRE EL CONTENIDO DE LOS PROBLEMAS ABP
Auténticos, relevantes para el alumno o basado en la vida real o profesional: Los problemas deben tratar
temas del programa del curso ejercitando lo que el estudiante tendrá que hacer muchos días en
su vida profesional.
Por lo tanto, no deben ser muy teóricos ni estar muy alejados de las experiencias cotidianas de
la vida de los estudiantes o de sus expectativas profesionales.
En otras palabras, deben ser representativos de los problemas de los que han tenido
experiencia los aprendices o de aquellos con los que se enfrentarán los estudiantes. Así se logra
captar el interés de los estudiantes y motivar mediante su conexión al mundo real. Si no es así,
entonces no se involucrarán con el problema.
Precisamente, el hecho de que el contenido de los problemas ABP no esté totalmente
estructurado hace que se parezcan más, a los problemas que se producen en el mundo real
(mal estructurados o “pantanosos”), es decir, se parecen a lo que se encontrarán luego en su
vida personal o profesional, y con ello además se logra que la actividad ABP sea una
actividad docente más interesante y motivadora que la típica lección magistral.
CRITERIOS QUE SE DEBEN TENER EN CUENTA
SOBRE EL CONTENIDO DE LOS PROBLEMAS ABP
Apropiados al nivel cognitivo y motivacional de los alumnos: Los contenidos de los problemas
deben ajustarse al nivel de conocimientos y desarrollo intelectual emocional, social y a los
intereses de los estudiantes, de modo que cuanto más cerca esté el problema de los
intereses del estudiante más trabajara estos.
Esta característica está relacionada con la familiaridad del problema, es decir, que su
temática sea conocida por el estudiante o que tenga alguna experiencia previa con ello.
Los estudiantes que se enfrentan a problemas más familiares:
 activarán más conocimiento previo durante la discusión inicial
 mostrarán más interés por el problema
 le dedicarán más tiempo de estudio
 adquirirán un conocimiento del asunto de mayor calidad
 obtendrán mejor calificación en su examen sobre el tema
EL CASO OPENHEIMER
Con 25 años J. Robert Oppenheimer era
famoso por su trabajo en teoría cuántica
cuando empezó a dar clases en Berkeley-
California.
Empezó su curso con la clase llena, pero a
mitad del semestre le quedaba un solo
alumno y muchos de sus alumnos antes de
dejar de asistir habían protestado al jefe de
su departamento.
Oppenheimer detectó y afrontó el
problema: su fallo principal era que no
adaptaba sus clases al nivel de los
estudiantes, iba demasiado rápido para
ellos que se perdían y abandonaban.
Trabajó duramente para:
 Reducir su ritmo, comprobar que los estudiantes le
seguían.
 Expresar sus ideas con mayor claridad.
 Trabajar las transiciones para conectar las
distintas ideas entre sí.
El resultado del cambio fue un éxito tan
notable que en los años posteriores sus
cursos permanecieron llenos hasta el final e
incluso “algunos estudiantes le describieron
como el profesor mas estimulante que habían
tenido”
Una pagina web sobre su vida dice: “He was
an extraordinary teacher”
https://knowgarden.files.wordpress.com/2013/06/pbljs1.jpg
COMPARACIÓN DE ELEMENTOS DE PROBLEMAS
Problemas BIEN estructurados Problemas MAL estructurados
Tienen soluciones convergentes.
Poseen soluciones divergentes o múltiples Poseen
distintas vías o formas de llegar a la solución.
Requieren aplicación de un número limitado de reglas
y principios, generalmente de modo algorítmico.
Las soluciones requieren el uso de procesos lógicos y
algorítmicos
Requieren aplicación de reglas o principios variados,
de modo heurístico.
Hay incertidumbre acerca de los conceptos, reglas y
principios necesarios para la solución.
Actúan sobre parámetros bien definidos.
Presentan menos parámetros, con lo cual son menos
manipulables.
Todos los elementos y procesos necesarios para
resolver el problema son conocidos.
Uno o varios aspectos de la situación del problema
(por ejemplo, estado inicial, estado final, y el conjunto
de operadores para ir del estado inicial al final) no
están bien especificados.
COMPARACIÓN DE ELEMENTOS DE PROBLEMAS
Problemas BIEN estructurados Problemas MAL estructurados
Toda la información necesaria para resolver el
problema esta en el texto del problema.
La información necesaria para resolver el
problema no está contenida en el texto del
problema.
Normalmente se refiere a una sola disciplina.
Es inherentemente interdisciplinar pues requiere la
integración de contenidos de diversos ámbitos o
dominios disciplinares
En el contexto de una asignatura, el problema es
posterior a la teoría y la ilustra o permite
practicarla.
En el contexto de una asignatura, el problema se
puede presentar al principio, sin enseñar todos los
contenidos
COMPARACIÓN DE ELEMENTOS DE PROBLEMAS
Problemas BIEN estructurados Problemas MAL estructurados
Habilidades cognitivas requeridas más simples.
Habilidades cognitivas requeridas más complejas,
mayor carga de la memoria de trabajo, mayor
reflexión sobre los contenidos del problema;
necesidad de habilidades metacognitivas
(planificación, supervisión y revisión o evaluación
de lo conseguido); habilidades de argumentación o
justificación
Proceso de resolución más secuencial.
Proceso de resolución largo, dialéctico, cíclico o
iterativo (definir, clarificar, sintetizar, redefinir,
volver a clarificar, etc.).
Evaluación del resultado comparándolo con la
única respuesta correcta disponible en el manual o
por el profesor.
Evaluación del resultado en términos de viabilidad
de la solución propuesta por el grupo.
LA SELECCIÓN DE LOS PROBLEMAS
Una vez que tenemos más o menos claro cómo debe ser un buen problema ABP, sus
características y elementos, entonces tenemos que ponernos manos a la obra para
elaborarlo. Desafortunadamente, en la mayor parte de las disciplinas no hay libros o
manuales con problemas ABP.
Quién debe elaborarlo: Generalmente los problemas son seleccionados por los
profesores, aunque también lo son en algunos casos por los estudiantes. Lo
normal es que el profesor necesite ayuda, y por tanto lo deseable sería que el
profesor trabajara en equipo para seleccionar y elaborar el problema.
De dónde se obtiene: Los mejores problemas son los que provienen de la
experiencia personal o profesional del autor, de situaciones reales o que
reflejan una situación real. Las fuentes de los problemas de la vida real son,
por ejemplo, revistas o periódicos, medios audiovisuales o documentos.
FASES EN EL DISEÑO DEL PROBLEMA
Hay que darse un tiempo para desarrollar y probar los problemas antes de realizar
la actividad ABP:
1. Explicitar los objetivos curriculares específicos: Lo primero es tener en cuenta
los objetivos, competencias, conocimientos o habilidades que se quieren
desarrollar y para los cuales se diseña el problema. Se trata de los resultados
de aprendizaje (lo que los estudiantes deberán ser capaces de hacer) que se
esperan lograr con el problema.
2. Identificar y centrar la situación o escenario que tendrá relación con los
objetivos curriculares: Aquí son importantes las noticias de actualidad.
3. Determinar la extensión del ámbito interdisciplinar del problema.
FASES EN EL DISEÑO DEL PROBLEMA
4. Escribir un primer bosquejo del problema. Aquí sería importante y deseable
trabajar en colaboración con otros profesores vinculados a la metodología ABP
para hacer una “lluvia de ideas” o trabajo colaborativo de depuración del
problema.
5. Determinar la disponibilidad de recursos que los estudiantes tendrán que
emplear para resolver el problema (de tipo bibliográfico, Internet, etc.).
6. Comprobar el problema finalmente elaborado con un amplio y efectivo
conjunto de criterios para estar seguro de que contiene los elementos esenciales
de cualquier problema ABP.
FASES EN EL DISEÑO DEL PROBLEMA
7. Redactar el resto de documentos complementarios. Además del problema
debemos redactar lo siguiente:
Introducción: Se trata de centrar el tema del problema en pocas líneas
Objetivos de aprendizaje: Con qué temas disciplinares o de la asignatura se
relaciona el problema
Referencias de la investigación e información recopilada:
- sitios web
- libros y
- revistas
http://docencia.etsit.urjc.es/moodle/pluginfile.php/7129/mod_resource/content/0/capitulo_3-alfredo_prieto_variantes_metodologicas_ABP_ABP4.pdf
http://campus.usal.es/~ofeees/NUEVAS_METODOLOGIAS/ABP/13.pdf
https://portafolionoemi.files.wordpress.com/2015/06/propuesta.png
http://calieducadigital.com/apr_aprender/images/easyblog_images/2384/Linea-Tiempo-AbP.png
EVALUACIÓN DE LA CALIDAD DEL PROBLEMA
La calidad de un problema ABP se puede averiguar de tres formas, dos posteriores
a la actividad ABP y una dentro de la planificación y por tanto anterior a su
realización.
 La principal y más obvia comprobación de su calidad, posterior a la actividad
ABP, es experimentándolo, comprobando que funciona bien en el conjunto de la
actividad ABP.
 Otra comprobación a posteriori sería en la evaluación del proceso ABP que suelen
hacer los estudiantes al final de dicha actividad. Si en ella no hay mención a
ningún aspecto negativo del problema, será señal inequívoca de que el problema
ha funcionado.
EVALUACIÓN DE LA CALIDAD DEL PROBLEMA
Se puede comprobar si reúne las principales características de un buen problema
ABP. Se pone en la lista cuatro características:
1) Relacionado con la experiencia de la vida diaria.
2) El problema es un asunto que puede llamar la atención por ser una cuestión
social, de la vida, de las asignaturas, o de examen.
3) El problema está mal estructurado.
4) El problema puede motivar a los estudiantes y ser atractivo para ellos.
LA ELABORACIÓN DE PROBLEMAS
LA ELABORACIÓN DE PROBLEMAS
Al elaborar un problema debe decidirse:
1) Cuáles son los objetivos de aprendizaje que se persiguen.
2) Cuál es el tipo de tarea más adecuada para alcanzar estos objetivos.
3) En qué formato se propondrá a los estudiantes: relato, representación,
vídeo, muestra de trabajo, autorregistros, etc.
CLAVES PARA EL DISEÑO DE UN BUEN PROYECTO
CLAVES PARA EL DISEÑO DE UN BUEN PROYECTO
Un buen proyecto no depende solo de un buen tema o un buen producto final.
La coordinación o una adecuada gestión de recursos, entre otras cuestiones,
sostienen un buen proyecto en el tiempo.
En este sentido, reflexionamos sobre la necesidad de una planificación
detallada pero flexible, que contemple los siguientes puntos:
CLAVES PARA EL DISEÑO DE UN BUEN PROYECTO
Diseño del proyecto
 el establecimiento de objetivos, retos, productos y evaluación
 la búsqueda de apoyos y recursos
 la planificación del proyecto
Desarrollo del Proyecto
 la implementación del proyecto y
 su seguimiento
Finalización del Proyecto
 el cierre del proyecto
 el registro y
 su difusión.
CLAVES PARA EL DISEÑO DE UN BUEN PROYECTO
Diseño del
proyecto
el establecimiento
de objetivos, retos,
productos y
evaluación
la búsqueda de
apoyos y recursos
la planificación
del proyecto
Desarrollo
del Proyecto
la implementación
del proyecto y
su seguimiento
Finalización
del Proyecto
el cierre del
proyecto
el registro y
su difusión.
CONDICIONES IMPRESCINDIBLES PARA QUE UN
PROYECTO TENGA SENTIDO
Que desarrolle contenidos significativos
Un proyecto no puede abarcar la misma gama de contenidos que otro tipo de
metodologías, pero permite trabajar esos contenidos con más profundidad. Por eso,
los profesores deben escoger los contenidos, objetivos y competencias más
significativos para el proyecto, tomando como referencia el currículo y lo que es más
importante desde su punto de vista.
CONDICIONES IMPRESCINDIBLES PARA QUE UN
PROYECTO TENGA SENTIDO
Que parta de la necesidad de saber
Los profesores pueden motivar esa necesidad de conocer cosas nuevas y desarrollar
el proyecto mediante una actividad inicial que despierte el interés y dé pie a las
preguntas. Puede ser un vídeo, un debate, un invitado en clase, un libro...
ELEMENTOS BÁSICOS QUE DEBEN APARECER EN
CUALQUIER PROYECTO
Una pregunta guía (Driving question)
Una vez planteada la situación, es necesario crear una pregunta hacia cuya
respuesta se dirija el trabajo. Debe ser clara, tener una respuesta abierta y conectar
con las competencias y conocimientos que los alumnos deben trabajar y adquirir. Este
elemento es básico y debe estar presente siempre. Un ejemplo. Si estamos
trabajando un tema de literatura contemporánea: ¿Cómo podríamos compartir con
nuestros abuelos lo que hemos aprendido sobre un libro?
ELEMENTOS BÁSICOS QUE DEBEN APARECER EN
CUALQUIER PROYECTO
Dar autonomía a los estudiantes (voice and choice)
Durante el trabajo, los alumnos tienen que ser los protagonistas: opinar, elegir y
tomar las decisiones. No obstante, es necesario adaptar este planteamiento general
a la realidad del aula. Así que pueden establecerse diferentes niveles de
"autonomía":
• Nivel más bajo. Puede decirse a los alumnos qué tema tienen que estudiar e incluso como diseñar,
crear y presentar los productos finales.
• Nivel intermedio. Dar una serie de opciones (limitadas) para evitar que los alumnos se vean
desbordados por las posibilidades.
• Nivel alto. Todas las decisiones corresponden a los alumnos, por ejemplo qué producto hacer, qué
proceso seguir. Incluso pueden elegir el tema y la pregunta inicial.
ELEMENTOS BÁSICOS QUE DEBEN APARECER EN
CUALQUIER PROYECTO
Incluir el trabajo de las habilidades / competencias del siglo XXI
Estas habilidades son: colaboración, comunicación, pensamiento crítico y uso de las
nuevas tecnologías.
Deben enseñarse explícitamente (dando guías, consejos, materiales) y además
ofrecer oportunidades para que los alumnos las pongan en práctica a través de las
tareas y actividades propuestas en el proyecto. Es decir: para crear un recurso
virtual (un mapa por ejemplo) podemos dar a los alumnos un tutorial sobre cómo
crearlos pero además nuestro proyecto deberá contener una tarea en la que los
alumnos creen un mapa digital que sirva para presentar contenidos, apoyar alguna
exposición, realizar un trabajo de colaboración...
ELEMENTOS BÁSICOS QUE DEBEN APARECER EN
CUALQUIER PROYECTO
Investigación e innovación
La investigación real tiene lugar cuando los alumnos siguen un proceso como este:
plantean sus propias preguntas, buscan recursos y responden a esas preguntas,
generan dudas y cuestionan, revisan y establecen conclusiones. Esta investigación trae
consigo la innovación real: surgen nuevas preguntas, nuevos productos y nuevas
soluciones.
Las nuevas dudas que surgen deben incorporarse paulatinamente. Se trata en
definitiva de promover la generación de dudas, la crítica y la colaboración.
ELEMENTOS BÁSICOS QUE DEBEN APARECER EN
CUALQUIER PROYECTO
Revisión y retroalimentación
Mientras trabajan, revisan unos a otros sus trabajos tomando como referencia las
rúbricas y los ejemplos.
Es necesario enseñar a los alumnos a evaluar el trabajo de otros tomando como
referencia las rúbricas. Incluso podemos recurrir a expertos y colaboradores externos
para evaluar el trabajo. Por ejemplo, si organizamos una exposición sobre la salud
¿Por qué no invitar a personal sanitario de los centros médicos de la zona?
ELEMENTOS BÁSICOS QUE DEBEN APARECER EN
CUALQUIER PROYECTO
Presentación pública del trabajo
El ideal es presentarlo no solo a los profesores y compañeros sino trabajar con la
idea de un producto que se va a presentar a una audiencia general y que va a ser
puesto a disposición de todos.
De aquí pueden derivar diferentes formatos y recursos para poner los productos
generados a disposición de todos. Todo dependerá de las características de los
grupos clase con los que trabajemos. Puede hacerse a una exposición (con la ayuda
de una presentación, un vídeo) en el aula pero también crear una página web o
hacer una exposición de trabajos a la que estén invitados padres, alumnos de otros
centros...
http://4.bp.blogspot.com/-
oKJt25QZGvw/U7rTGoXsETI/AAAAAAAABHM/dupsHPUnH9I/s1600/Fases_ABP_Princippia.jpg
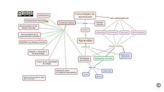
¿CÓMO USAN LOS DOCENTES LA METODOLOGÍA
ABP?
Algunos profesores usan la metodología ABP como el eje vertebrador de su trabajo
en el aula a la hora de trabajar el currículo y desarrollar su metodología. Otros
recurren a esta metodología puntualmente durante el curso.
Los proyectos en su duración: pueden estar solo para unos días o durar varias
semanas.
ABP es efectivo en todos los niveles y materias. Es aplicable en la educación reglada
pero también en otras vías de formación y educación.
http://bie.org/object/document/8_essentials_for_project_based_learning
EL DISEÑO ABP: VISTA PARA EL DOCENTE
Para conceptualizar y organizar una propuesta de aprendizaje ABP puede seguirse
esta plantilla de trabajo:
ROL DEL PROFESOR, PAPEL DE LOS ALUMNOS
Al utilizar metodologías centradas en el aprendizaje de los alumnos, los roles
tradicionales, tanto del profesor como del alumnado, cambian. Se presentan a
continuación los papeles que juegan ambos en el ABP.
Profesor
1. Da un papel protagonista al alumno en la
construcción de su aprendizaje.
2. Tiene que ser consciente de los logros que consiguen
sus alumnos.
3. Es un guía, un tutor, un facilitador del aprendizaje
que acude a los alumnos cuando le necesitan y que les
ofrece información cuando la necesitan.
4. El papel principal es ofrecer a los alumnos diversas
oportunidades de aprendizaje.
5. Ayuda a sus alumnos a que piensen críticamente
orientando sus reflexiones y formulando cuestiones
importantes.
6. Realizar sesiones de tutoría con los alumnos.
Alumnado
1. Asumir su responsabilidad ante el aprendizaje.
2. Trabajar con diferentes grupos gestionando los
posibles conflictos que surjan.
3. Tener una actitud receptiva hacia el intercambio de
ideas con los compañeros.
4. Compartir información y aprender de los demás
5. Ser autónomo en el aprendizaje (buscar información,
contrastarla, comprenderla, aplicarla, etc.) y saber
pedir ayuda y orientación cuando lo necesite.
6. Disponer de las estrategias necesarias para
planificar, controlar y evaluar los pasos que lleva a
cabo en su aprendizaje.
OTROS MODELOS PARA GUIAR EN ABP
OTROS MODELOS PARA GUIAR EN ABP
Estos modelos focalizan su interés, sobre todo, en el manejo de la información
necesaria para la realización del proyecto.
EL MODELO IRVING
El modelo Irving: EL desarrollo del proyecto se compone de nueve pasos desde la
necesidad de recabar información sobre el tema hasta la evaluación del proceso y
del producto.
EL MODELO BIG 6
Modelo creado por Michael Eisenberg y Bob Berkowitz que divide el proceso
de aprendizaje en tres grandes fases:
 Definición de la tarea,
 Selección de las estrategias de búsqueda de información y
 Localización y acceso a la información. En esta última fase es la que se
enmarca el uso de la información, la síntesis y la evaluación.
Los 6 pasos
1º) La DEFINICION DE LA TAREA a
realizar. Esto es definir la tarea e identificar
que información será necesaria para
realizarla.
2º) La elección de las ESTRATEGIAS de
búsqueda de la información. Esto es la
búsqueda de todas las fuentes posibles y la
elección de las más convenientes.
3º) La LOCALIZACION y el ACCESO a la
información. Esto es localizar las fuentes y
hallar en ellas la información.
4º) El USO que se hace de la información.
Esto es la verificación de la pertinencia e
importancia de la fuente, y la extracción de
la información relevante.
5º) La SINTETIZACION de la información.
Esto es la organización de la información
originaria de distintas fuentes y la
presentación de la misma.
6º) La EVALUACION. Esto es evaluar el
proceso y sus resultados (el producto).
EL MODELO BIG 6 PAR SOLUCIONAR
PROBLEMAS DE INFORMACIÓN
Introducción
En el mundo de hoy la gente se encuentra saturada de información,
fenómeno que afecta de manera particular a los jóvenes estudiantes
a la hora de realizar las actividades que les son específicas. Esto
hace que el rol docente sea necesariamente diferente en la
actualidad que algún tiempo atrás. Ahora el clásico proceso de
transferencia de conocimiento debe ir acompañado de la
socialización, el incentivo y la enseñanza del aprender a aprender,
que servirá a las personas el resto de sus vidas.
De lo último se desprende la necesidad de enseñar el manejo de la
información, y, el uso de las tecnologías que son tan importantes hoy
en relación a aquella.
Capsid
VP1
¿PARA QUÉ SIRVE?
El Big 6 facilita el reconocimiento de la necesidad de
información, la posibilidad de identificar y localizar fuentes, la
extracción de la información de dichas fuentes, la evaluación
de su calidad, su organización, así como su uso efectivo.
Todas estas, habilidades aplicables a la solución de problemas
generados por la inmensa cantidad de información circundante
hoy en día.
CREADORES Y PAGINA OFICIAL
Los creadores del modelo Big 6 son Michael
Eisenberg y Bob Berkowitz quienes han puesto sus
conocimientos al disposición de quien lo necesite, y
compartiendo sus experiencias así como recibiendo la
de quienes utilizan su modelo a través de la página
oficial www.big6.com.
¿QUÉ ES EL
MODELO BIG6?
El modelo Big 6 es un proceso de enseñanza
para desarrollar las competencias en el
manejo de información.
ALGUNAS DEFINICIONES:
Proceso sistemático de solución de problemas de información
apoyado en el pensamiento crítico.
Comprende las seis áreas de habilidad necesarias para la solución
efectiva y eficiente de problemas de información (puntos específicos
y estratégicos que ayudan a satisfacer las necesidades de
información) o como un currículo completo de habilidades para el
uso de la biblioteca y el manejo de la información.
El BIG 6 consiste en 6 áreas, funciones,
pasos, o competencias.
PROTAGONISMO DEL DOCENTE
En el BIG 6 el protagonista central es el estudiante, pero el docente
tiene una gran responsabilidad de la cual depende el éxito o fracaso de
los estudios de investigación: Tiene que presentar a sus estudiantes
sugerencias o lineamientos de investigación donde se encuentren
problemas en el manejo de la información. Debe ofrecer un modelo
eficiente, coherente y exhaustivo para manejar la información. Debe
colaborar con sus estudiantes entregando pistas respecto de cómo
solucionar los problemas en el manejo de la información, este rol es,
además, compartido con el bibliotecario (especialista en conservación y
archivo de información).
Este método es factible de ser adaptado a diferentes tipos de
investigaciones y proyectos y entrega una metodología simple, pero
eficiente, de trabajo a los estudiantes.
Matriz de valoración para evaluar el proceso de investigación.
PARA NO OLVIDAR
LOS 6 SECRETOS PARA
TRIUNFAR EN LA SOCIEDAD
DE LA INFORMACIÓN
Página oficial:
www.big6.com
Michael Eisenberg y Bob Berkowitz
Contacto:
Big6 Workshops, Big6 Website, Permissions
Information, and Customer Support:
Sue Wurster, Big6 Associates Executive Director
315-450-6406 (mobile)
info@big6.com
Universidad Nacional de Mar del Plata
Facultad de humanidades
Departamento de Documentación
Seminario de Formación de Usuarios
Alumnos: Gil Celaya, Virginia; Gramajo,
Daniela; Fuentes Kren, Melisa; Laiz Ignacio
Noviembre 2010
EL MODELO OSLA
Recibe el nombre de la institución que lo creó (Ontario School Library
Association Information Studies) y secuencian el AOP en:
Preparación para la investigación,
Acceder a los recursos,
Procesar la información y
Transferir los aprendizajes.
EL MODELO KUHLTHAU
Este modelo se basa en el supuesto de que cuando un estudiante inicia una tarea o
proyecto de investigación posee conocimientos previos sobre el tema elegido, sin
embargo, dichos conocimientos no son suficientes para completar satisfactoriamente
esa tarea o proyecto. Establece siete fases para que los alumnos lean, seleccionen,
analicen, etc. la información necesaria para realizar el proyecto.
http://mind42.com/mindmap/bacdad09-e3ba-4829-a8c2-c1c7632ea2c7
http://www.uaeh.edu.mx/profesorado_honorario_visitante/miguel_valero/material/MaterialTallerPBL.pdf
http://cmapspublic2.ihmc.us/rid=1HXWX9QKT-MNYC7R-X0Y/ABP%20-%20Luis%20Branda.cmap?rid=1HXWX9QKT-MNYC7R-X0Y&partName=htmljpeg
https://carmenrales.files.wordpress.com/2011/12/mapa-conceptual-abp-cmap.jpg
http://cmapspublic2.ihmc.us/rid=1MFMYLF9M-6QHLZM-
8NY/M%C2%AA%20del%20mar%20Meneses%20Camina%20(ABP%20DIS
E%C3%91O).cmap
https://sites.google.com/site/wikifernandezfuentes/_/rsrc/1402221234468/3-que-sabemos-y-que-queremos-saber-sobre-
abp/Fernandez_Fuentes_PaulaBeatriz_ABP_Dise%C3%B1oProyecto.jpg
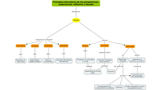
http://cursa.ihmc.us/rid=1301718254274_1982532078_2139/PRINCIPIOS%20EDUCATIVOS%20DEL%20APRENDIZAJE%20BP.cmap?rid=1301718254274_1982532078_2139&partName=htmljpeg
APRENDIZAJE BASADO EN PROYECTOS
SALVADOR GONZÁLEZ SÁNCHEZ
Comisión Mixta General de
Capacitación y Adiestramiento
UMSNH-SPUM 2015
3
CONTENIDO
 El Aprendizaje Basado en Proyectos
 Preguntas, Problemas y Retos: el motor de arranque de un proyecto. Claves para
el diseño de un buen proyecto
 Proyectos mas allá del aula: aprendizaje cooperativo, investigación de campo,
comunidades de aprendizaje
 TIC en el aprendizaje basado en proyectos
 Evaluación en el Aprendizaje Basado en Proyectos: diario de aprendizaje, rúbricas
y portafolios
 Organización escolar y comunidades de aprendizaje
PRODUCTOS DE APRENDIZAJE
PRODUCTOS DE APRENDIZAJE
Los productos de aprendizaje nos permitirán conocer el éxito del
aprendizaje.
Se refiere a la expresión material de lo aprendido con el trabajo
realizado por los alumnos; por lo tanto, se derivan del diseño de
las tareas/actividades de enseñanza-aprendizaje.
http://www.uv.mx/dgdaie/files/2014/03/U1.-2Chan-Tiburcio.pdf
http://portalacademico.cch.unam.mx/materiales/prof/matdidac/sitpro/hist/mex/mex2/HMII/Proceso.pdf
PRODUCTOS DE APRENDIZAJE
En relación con los productos del aprendizaje de los estudiantes, es claro que
al procesar los contenidos de la enseñanza los alumnos se los apropian,
transformándose ellos mismos al posibilitarse que generen nuevos esquemas
de pensamiento y acción, al mismo tiempo que aprenden en relación con sus
aplicaciones, en una transformación personal; sin embargo, estos desarrollos
únicamente pueden ser reconocidos por el mismo estudiante, ya que integran
un producto cognitivo interno.
La noción de producto de aprendizaje se refiere a la expresión material de lo
aprendido, que debe reflejar la competencia desarrollada.
Anteproyectos,
 de investigación, de investigación experimental,
bibliográfico, de gestión, docentes, de construcción, de
desarrollo de productos y servicios, técnicos, de vida,
escolares, Proyectos integradores, físicos, médicos.
Antología
Apuntes
Articulo
 de divulgación científica, de opinión, de revisión,
enciclopédico
Cartel
Catalogo
Conferencia
Compendio
Compilación
Cuadros
 sinópticos
Cuadernos de nota/diarios
Diagramas
Disertación
Dossier
Ensayo,
 ensayo crítico, ensayo descriptivo, ensayo filosófico o
reflexivo, ensayo personal o familiar, ensayo poético,
ensayos sobre ciencia y filosofía
Esbozo
Esquema
 conceptual
Estado de la cuestión
Estado del arte
Estudio,
 Comparativo, de caso, de cohortes
Fascículo
Folleto
Guías,
 de aprendizaje, de comprobación, de síntesis, de
aplicación, de estudio, de refuerzo, de nivelación, de
lectura, de observación, de motivación
PRODUCTOSDEAPRENDIZAJE
Grafico
Informe,
 administrativo, de investigación, de investigación
bibliográfica, de trabajo de laboratorio o salida a
terreno, final, oral, parcial, proyectivo, técnico, informe
final del trabajo de investigación dirigida
Ilustración
Infografía
Libro,
 de texto, especializado, de consulta, científico, de
divulgación, de viaje
Manual,
 de instrucciones, de estilo, de procedimientos, de
Frascati, técnico, de usuario, administrativo
Mapa,
 conceptual, semántico.
Módulos informativos
Monografía
Nota Técnica
Organizador gráfico
Plano
Ponencia
Portafolio de evidencias
Poster
Presentaciones orales
Relatoría
Reporte,
 reporte de prácticas profesionales, de prácticas de
campo, de prácticas de laboratorio, técnico
Resumen
Simulaciones
Tecnologías de la web 2.0
 wiki, blog, redes sociales, folksonomia
Tesina
Videos
PRODUCTOSDEAPRENDIZAJE
NOTA
Producto Actividades Habilidades
 Pequeño género informativo
descrito en Tercera Persona, en
tiempo pasado, en forma clara,
breve y concisa, con lenguaje
sencillo, sin opiniones ni adjetivos y
respondiendo a: qué, quién,
cuándo, dónde, por qué y cómo.
 Empieza por el desenlace, con una
frase concisa (entrada, que reúne
lo esencial), para luego proceder
al planteamiento general y al
desarrollo.
 Observar una situación o fenómeno
 Describir una situación o fenómeno
 Sintetizar una situación o fenómeno
 Redactar una situación o fenómeno
 Observación
 Análisis
 Descripción
 Síntesis
CRÓNICA
Producto Actividades Habilidades
 Relación de hechos, detalles y
ambientes, redactados en un
orden no necesariamente
cronológico.
 Como síntesis de un acontecimiento
colectivo, se permiten comentarios
y acotaciones.
 No requiere de investigación, ya
que se le da más importancia a la
recreación de la atmósfera y los
personajes.
 Observar una situación o fenómeno
 Describir una situación o fenómeno
 Sintetizar una situación o fenómeno
 Redactar una situación o fenómeno
 Observación
 Análisis
 Descripción
 Síntesis
RESEÑA
Producto Actividades Habilidades
 Resumen y/o comentario, más o
menos amplio, de un texto
científico.
 Contiene comentarios breves e
informativos, con una narración
ágil e inteligente, en donde se
hacen juicios.
 Analizar un texto científico
 Describir su contenido
 Evaluar y/o valorar su contenido
 Argumentar los comentarios hechos
 Redactar la reseña
 Análisis
 Inducción
 Deducción
 Generalización
 Síntesis
MONOGRAFÍA
Producto Actividades Habilidades
 Documento que contiene un
conjunto de datos sistematizados y
actualizados sobre un tema.
 Requiere, por lo menos, de una
capacitación previa en las técnicas
de lectura, resumen de textos e
integración de informes.
 Delimitar el tema de investigación
 Delimitar el objetivo de investigación
 Consultar fuentes de información
 Elaborar un plan de trabajo
 Integrar un esquema del plan de
trabajo
 Utilizar fuentes, métodos y
procedimientos
 Elaborar fichas bibliográficas
 Ordenar e interpretar datos
 Redactar el trabajo
 Observación
 Análisis
 Abstracción
 Inducción
 Síntesis
PROYECTO
Producto Actividades Habilidades
 Planeación de una investigación en
donde se delimitan las condiciones
y recursos para que pueda ser
realizable.
 Identificación del problema y/o
ámbito donde se aplicará el
proyecto. (Contextualización).
 Delimitar el objetivo
 Fundamentar teóricamente el objetivo
 Justificar el proyecto
 Delimitar estrategia y los
procedimientos
 Definir las acciones
 Estimar los costos
 Estimar los tiempos (Calendarizar)
 Realizar la investigación
 Analizar la información
 Redactar el informe e integrar
conclusiones
 Observación
 Análisis
 Organización
 Estructuración
 Abstracción
 Inducción
 Síntesis
ENSAYO
Producto Actividades Habilidades
 Confirmar una hipótesis propuesta
por el estudiante-autor, con datos
y argumentos.
 Puede ser de género
interpretativo o de opinión.
 Plantear una situación o problema
 Investigar una situación o problema
 Delimitar el objetivo del trabajo
 Argumentar sobre una situación o
problema
 Concluir sobre una situación o
problema
 Análisis
 Estructuración
 Abstracción
 Síntesis
ENTREVISTA
Producto Actividades Habilidades
 Busca recabar información sobre
lo que se piensa sobre algo o
alguien y analizarla. Se puede
presentar como un listado de
preguntas-respuestas, o síntesis de
las ideas, personalidad, obras,
biografía(s) y circunstancias
actuales del(os) entrevistado(s)
constituyen lo más importante.
 Tiene cuatro fases: Preparación,
aplicación, análisis y redacción
 Ubicar una problemática
 Diseñar un procedimiento para
obtener información sobre lo que se
piensa sobre algo o alguien
 Aplicar el procedimiento para
obtener información sobre lo que se
piensa sobre algo o alguien
 Analizar y sintetizar la información
obtenida
 Integrar y/o redactar el informe
 Análisis
 Inducción
 Deducción
 Generalización
 Síntesis
INVESTIGACIÓN DE CAMPO
Producto Actividades Habilidades
 Es el procedimiento para
obtener información in situ,
para conocer un objeto de
estudio.
 Se sustenta en un marco
teórico que ayuda a conocer
y explicar dicho objeto.
 Puede ser de tipo
experimental o no
experimental, y también
puede asumir dos vertientes:
como investigación cualitativa
o cuantitativa.
 Delimitar el objetivo de la investigación
 Identificar variables (Conceptual y
operacionalmente)
 Diseñar hipótesis
 Definir el tipo de estudio
 Seleccionar/Desarrollar el marco teórico
 Determinar el universo y/o muestra de
estudio
 Diseñar/Seleccionar las técnicas de
recolección de datos
 Recolectar datos
 Analizar e interpretar la información
 Redactar el reporte de investigación
 Observación
 Análisis
 Organización
 Estructuración
 Clasificación
 Abstracción
 Deducción
 Inducción
 Síntesis
MAPA CONCEPTUAL
Producto Actividades Habilidades
 Representación gráfica de las
relaciones entre conceptos, de mayor a
menor inclusividad; en donde se
establecen, en forma clara y precisa,
las relaciones verticales y horizontales.
 Las condiciones que deben cumplirse
son:
a) Ningún concepto y relación se
repite:
b) Se respeta el orden jerárquico; y
c) Ningún concepto debe quedar
sin relación.
 Definir el tema
 Enunciar los conceptos del mapa
 Jerarquizar los conceptos (de
mayor a menor inclusividad).
 Ordenar los conceptos,
relacionándolos vertical y
horizontalmente, según su
inclusividad
 Especificar conectores entre los
conceptos
 Diseñar y elaborar el mapa de
conceptos
 Análisis
 Organización
 Comprensión
 Abstracción
 Síntesis
PRESENTACIONES
Producto Actividades Habilidades
 Diseño para exponer los
resultados de un trabajo
académico ante un público.
 Seleccionar la información a
presentarse
 Definir el medio de comunicación
 Organizar la información
 Integrar la presentación conforme al
medio
 Ensayar la presentación del trabajo
 Presentar el trabajo frente al público
 Organización
 Expresión: oral,
escrita, corporal,
visual y gráfica
PROTOTIPO
Producto Actividades Habilidades
 Desarrollo de un modelo
innovador (concreto o abstracto),
que al ser sometido a una fase
experimental o de prueba,
pretende demostrar y ofrecer, al
menos, una alternativa novedosa
para mostrar una realidad o
resolver problemas específicos de
ella.
 Identificación de una realidad o
problemática asociada a ella
 Búsqueda de información y/o
materiales para presentar una
realidad o resolver problemas
específicos de ella
 Desarrollo y materialización de la
idea
 Presentación del producto
 Observación
 Análisis
 Abstracción
 Crítica
 Síntesis
 Innovación
APRENDIZAJE BASADO EN PROYECTOS
SALVADOR GONZÁLEZ SÁNCHEZ
Comisión Mixta General de
Capacitación y Adiestramiento
UMSNH-SPUM 2015
CONTENIDO
 El Aprendizaje Basado en Proyectos
 Preguntas, Problemas y Retos: el motor de arranque de un proyecto. Claves para
el diseño de un buen proyecto
 Proyectos mas allá del aula: aprendizaje cooperativo, investigación de campo,
comunidades de aprendizaje
 TIC en el aprendizaje basado en proyectos
 Evaluación en el Aprendizaje Basado en Proyectos: diario de aprendizaje, rúbricas
y portafolios
 Organización escolar y comunidades de aprendizaje
ANTECEDENTES
ANTECEDENTES
El artículo The Main Course, Not Dessert de John Larmer y John R.
Mergendoller, del Buck Institute for Education (2010), describe el
proyecto en ABP como un plato principal rico en contenidos
curriculares y en competencias clave para la sociedad del siglo
XXI, no como un postre en el que aplicar los contenidos vistos en
clases anteriores.
EL PROYECTO COMO PLATO PRINCIPAL DEL
APRENDIZAJE
 Pretende enseñar contenido significativo. Los objetivos de aprendizaje planteados
en un proyecto derivan de los estándares de aprendizaje y competencias clave
de la materia.
 Requiere pensamiento crítico, resolución de problemas, colaboración y diversas
formas de comunicación. Para responder la pregunta guía que lanza el proyecto y
crear trabajo de calidad, los alumnos necesitan hacer mucho más que memorizar
información. Necesitan utilizar capacidades intelectuales de orden superior y
además aprender a trabajar en equipo. Deben escuchar a otros y también ser
capaces de exponer con claridad sus ideas. Ser capaces de leer diferentes tipos
de materiales y también de expresarse en diferentes formatos. Estas son las
llamadas capacidades clave para el siglo XXI.
EL PROYECTO COMO PLATO PRINCIPAL DEL
APRENDIZAJE
 La investigación es parte imprescindible del proceso de aprendizaje, así como la
necesidad de crear algo nuevo. Los alumnos deben formular(se) preguntas, buscar
respuestas y llegar a conclusiones que les lleven a construir algo nuevo: una idea,
una interpretación o un producto.
 Está organizado alrededor de una pregunta guía (driving question en inglés)
abierta. La pregunta guía centra el trabajo de los estudiantes, enfocándoles en
asuntos importantes, debates, retos o problemas.
EL PROYECTO COMO PLATO PRINCIPAL DEL
APRENDIZAJE
 Crea la necesidad de aprender contenidos esenciales y de alcanzar competencias
clave. El trabajo por proyectos le da la vuelta a la forma en la que
tradicionalmente se presentan la información y los conceptos básicos. El
proyecto como postre empieza con la presentación a los alumnos de la materia y
de los conceptos que, una vez adquiridos, los alumnos aplican en el proyecto. En
cambio, en el verdadero trabajo por proyectos se empieza por una visión del
producto final que se espera construir. Esto crea un contexto y una razón para
aprender y entender los conceptos clave mientras se trabaja en el proyecto.
EL PROYECTO COMO PLATO PRINCIPAL DEL
APRENDIZAJE
 Permite algún grado de decisión a los alumnos. Aprenden a trabajar
independientemente y aceptan la responsabilidad cuando se les pide tomar
decisiones a cerca de su trabajo y de lo que crean. La oportunidad de elegir y de
expresar lo aprendido a su manera también contribuye a aumentar la implicación
del alumno con su proceso de aprendizaje.
 Incluye un proceso de evaluación y reflexión. Los alumnos aprenden a evaluar y
ser evaluados para mejorar la calidad de los productos en los que trabajan; se les
pide reflexionar sobre lo que aprenden y cómo lo aprenden.
 Implica una audiencia. Los alumnos presentan su proyecto a otras personas fuera
del aula (presencial o virtualmente). Esto aumenta la motivación del alumno al ser
consciente de que tiene un público y además le da autenticidad al proyecto.
CRITERIOS
Todo buen proyecto debe cumplir dos criterios fundamentales: debe tener sentido
para los alumnos, deben percibirlo como algo que personalmente quieren hacer
bien porque les importa. Y además debe tener un propósito educativo, debe ser
significativo, acorde a los estándares de aprendizaje del tema o materia que trata.
Según el artículo 8 Essentials for project based learning, John Larmer, John R.
Mergendoller, PhD. Buck Institute for Education, estos son los ocho elementos
esenciales que debe incluir un buen proyecto:
ELEMENTOS QUE DEBE INCLUIR UN PROYECTO
1.Contenido Significativo
Es cierto que es imposible “ver” tanto contenido trabajando con ABP
como dando clases magistrales, pero trabajando en un proyecto los
alumnos estudian los contenidos de forma mucho más profunda. El
profesor debe planificar el proyecto de forma que se centre en los
estándares de aprendizaje; debe reflejar lo que considera esencial
dentro del currículo. Y los estudiantes deben encontrarlo significativo, es
decir, real y cercano a su entorno e intereses.
ELEMENTOS QUE DEBE INCLUIR UN PROYECTO
2.Necesidad de Saber
Podemos plantear a los alumnos una idea, describir la tarea a realizar,
dar instrucciones y recursos… o podemos empezar con un golpe de
efecto. Un vídeo, un artículo, algo que active a los alumnos en un debate
o discusión. Por ejemplo, un vídeo mostrando una playa paradisiaca que
termina con un cartel de “cerrada por contaminación del agua”. ¿Ha
pasado esto en alguna playa, estando de vacaciones? ¿Qué va a pasar
con esta playa? ¿Por qué ha pasado?
Abrir el proyecto con un “evento” que haga surgir preguntas por parte
de los alumnos hacia el profesor (y no al revés). Un evento implica algo
emocional, algo que activa al alumno, que apela a su necesidad de
saber.
ELEMENTOS QUE DEBE INCLUIR UN PROYECTO
3.Una Pregunta que Dirija la Investigación
En el caso del ejemplo, ¿cómo podemos reducir el número de días que esta playa
permanecerá cerrada por contaminación? La pregunta subyacente al trabajo debe
ser provocativa, de respuesta abierta, compleja y conectada con el núcleo de lo que
los alumnos deben aprender.
Sin la “gran pregunta”, los alumnos podrían no entender para que están haciendo el
proyecto. Y si no lo entienden, no se implican, solo obedecen.
Cuando se les pregunte en que trabajan la respuesta podría ser “ayudar a reabrir
la playa” (si el proyecto está bien planteado) o “estamos haciendo un póster sobre
contaminación” (si no lo está).
Una buena pregunta guía captura de forma clara el alma del proyecto en un
lenguaje irresistible que haga que los alumnos lo perciban con sentido y como un
reto. Debe ser provocativa, abierta y compleja y unida al núcleo de lo que el
profesor quiere que sus estudiantes aprendan.
ELEMENTOS QUE DEBE INCLUIR UN PROYECTO
4.Voz y Voto para los Alumnos
Una vez captado el interés de los alumnos, el profesor plantea las
tareas a realizar.
Podría ser un informe personal, más una presentación oral que se apoye
en multimedia, más un producto final. En el ejemplo, un anuncio
publicitario, panfletos informativos, un sitio web… etc.
Hay una escala de autonomía de los alumnos que puede empezar por
elegir entre varias opciones propuestas por el profesor y terminar
pidiéndoles que propongan una idea de proyecto y que ellos mismos se
repartan responsabilidades y ajusten tiempos.
Pero los alumnos deben tener capacidad de elección dentro de un
proyecto.
ELEMENTOS QUE DEBE INCLUIR UN PROYECTO
5.Competencias del Siglo XXI
Una vez planteado el proyecto llega la hora del trabajo colaborativo. En grupos
de alumnos, estos identifican tareas y responsabilidades y se las reparten (si esta
parte la hace el profesor ya no hablamos de colaboración si no de cooperación).
El trabajo colaborativo no sale solo. Antes del proyecto el profesor debe haber
preparado a los alumnos con actividades o juegos de roles y de hacer equipo.
El proyecto del siglo XXI se plasma en herramientas del siglo XXI. Más trabajo
previo: los alumnos deben haber aprendido antes de iniciar el proyecto a
elaborar vídeos, exponer presentaciones, reflejar ideas y procesos en blogs…
Un buen proyecto debería darle a los alumnos la posibilidad de practicar y así
aprender las competencias demandadas en nuestros tiempos: expresión del
pensamiento crítico, comunicación efectiva, uso de tecnologías y trabajo en equipo.
ELEMENTOS QUE DEBE INCLUIR UN PROYECTO
6.Investigación lleva a Innovación
Con el evento de entrada en el proyecto y el debate surgido de él, el profesor
recolecta una serie de preguntas que ayudan al ajuste fino de la “gran pregunta”
o “pregunta guía” (driving question en inglés).
En nuestro ejemplo, ¿qué enfermedades puedes coger del agua? ¿Hace falta
beberla para enfermarse? etc.
Los equipos deben trabajar en esas preguntas mediante libros, webs,
documentales, noticias… Pero no se trata de que encuentren información y la
peguen en un póster o de que la resuman en un formato bonito. En la verdadera
investigación los alumnos deben seguir un hilo que les lleve a más preguntas, a la
búsqueda de nuevos recursos y finalmente a sus conclusiones e ideas propias sobre
cómo resolver el problema.
Es muy importante crear un ambiente en clase que anime a los estudiantes a
añadir nuevas preguntas, a hacer hipótesis y a estar abiertos a nuevas
perspectivas.
ELEMENTOS QUE DEBE INCLUIR UN PROYECTO
7.Evaluación, Realimentación y Revisión
Mientras los alumnos desarrollan sus productos, el profesor debe estar
detrás, supervisando borradores, planes, comprobando las fuentes
utilizadas por los alumnos, monitorizando el avance. La evaluación a lo
largo del proyecto es importantísima. Con ella los alumnos aprenden
que el trabajo de calidad no sale del primer intento, que en la vida real
nuestro trabajo está sujeto a continua revisión. Además el profesor
también debe promover y dirigir la crítica constructiva entre los
estudiantes.
Deben aprender que el trabajo de calidad en el mundo real no sale a
la primera, sino que es fruto de una continua revisión.
ELEMENTOS QUE DEBE INCLUIR UN PROYECTO
8.Presentación el Producto Final ante una Audiencia
Para los alumnos tiene infinitamente más sentido trabajar para una
audiencia real que para el profesor o el examen.
Los resultados del proyecto deben exhibirse antes a otros grupos, a la
comunidad universitaria, padres, colectivos relacionados, virtualmente…
etc., para permitir que los alumnos reflexionen sobre el trabajo una vez
terminado, sobre lo próximo que van a hacer, lo que han aprendido.
Y por supuesto, para que sientan el orgullo del trabajo bien hecho,
fundamental.
LAS HERRAMIENTAS TIC
LAS HERRAMIENTAS TIC
Por último, importa y mucho, el uso de las herramientas TIC con las que trabajamos
en el proyecto.
Atendiendo a su uso dentro del aprendizaje basado en proyectos, podríamos
agrupar las herramientas para ABP en las siguientes categorías:
 de comunicación,
 de gestión del proyecto,
 de gestión de recursos y
 de creación colaborativa.
LAS HERRAMIENTAS TIC
Pero no todo vale, el uso de la tecnología debería fomentar el trabajo colaborativo
y creativo, la aplicación de habilidades intelectuales de orden superior (ver modelo
de Bloom); en muchos casos las herramientas sólo contribuyen a poner en un formato
bonito la misma actividad de siempre, por eso, a la hora de incorporar las TIC a un
proyecto, incluso cuando se sea experto en su uso, conviene repasar el modelo SAMR.
TAXONOMÍA DE BLOOM
ANTECEDENTES DE LA TAXONOMÍA DE BLOOM
En el año de 1956, Benjamín Bloom, psicólogo educativo que trabajaba en la
Universidad de Chicago, desarrolló su taxonomía de Objetivos Educativos.
Dicha taxonomía se convirtió en herramienta clave para estructurar y comprender el
proceso de aprendizaje.
En ella propuso que este último encajaba en uno de los tres dominios psicológicos, el
Cognitivo. Recordemos cuales son estos tres dominios:
 el dominio Cognitivo – procesar información, conocimiento y habilidades mentales
 el dominio Afectivo – actitudes y sentimientos
 el dominio Psicomotor – habilidades manipulativas, manuales o físicas
ANTECEDENTES DE LA TAXONOMÍA DE BLOOM
Benjamín Bloom es mejor conocido por su Taxonomía de Bloom que examina
diferentes miradas al dominio cognitivo. Este dominio categoriza y ordena
habilidades de pensamiento y objetivos. Su taxonomía sigue el proceso del
pensamiento.
Es sencillo; usted no puede entender un concepto si primero no lo recuerda y de
manera similar, usted no puede aplicar conocimientos y conceptos si no los entiende.
La propuesta es un continuo que parte de Habilidades de Pensamiento de Orden
Inferior (LOTS, por su sigla en inglés) y va hacia Habilidades de Pensamiento de
Orden Superior (HOTS, por su sigla en inglés). Bloom describe cada categoría como
un sustantivo y las organiza en orden ascendente, de inferior a superior.
TAXONOMÍA REVISADA DE BLOOM
En los años 90, un antiguo estudiante de Bloom, Lorin Anderson, revisó la
Taxonomía de su maestro y publicó, en el año 2001, la Taxonomía Revisada
de Bloom.
Uno de los aspectos clave de esta revisión es el uso de verbos en lugar de
sustantivos para cada categoría y el otro, el cambio de la secuencia de éstas
dentro de la taxonomía. A continuación se presentan en orden ascendente, de
inferior a superior
SUB CATEGORÍAS DE LA TAXONOMÍA REVISADA
DE BLOOM
Cada una de las categorías o elementos taxonómicos tiene un número de verbos
clave, asociados a ella.
Habilidades de Pensamiento de Orden Inferior (LOTS)
 Recordar – Reconocer listar, describir, identificar, recuperar, denominar, localizar,
encontrar.
 Entender – Interpretar, resumir, inferir, parafrasear, clasificar, comparar, explicar,
ejemplificar.
 Aplicar – Implementar, desempeñar, usar, ejecutar.
 Analizar – Comparar, organizar, deconstruir, atribuír, delinear, encontrar, estructurar,
integrar.
 Evaluar – Revisar, formular hipótesis, criticar, experimentar, juzgar, probar, detectar,
monitorear.
 Crear – Diseñar, construír, planear, producir, idear, trazar, elaborar.
SUB CATEGORÍAS DE LA TAXONOMÍA REVISADA
DE BLOOM
Habilidades de Pensamiento de Orden Superior (HOTS)
Otro elemento a destacar es que Anderson y Krathwohl consideraron la
creatividad como superior a la evaluación dentro del dominio cognitivo.
Los verbos anteriores describen muchas de las actividades, acciones, procesos y
objetivos que llevamos a cabo en nuestras prácticas diarias de aula. Pero no
atienden los nuevos objetivos, procesos y acciones que, debido a la emergencia e
integración de las TIC, hacen presencia tanto en nuestras vidas y en las de los
estudiantes, como en las clases e, incrementalmente, en casi todas las actividades
que a diario acometemos.
Por las razones anteriores, debemos subsanar este déficit y revisar nuevamente la
taxonomía para “digitalizarla”, de allí nace esta Taxonomía de Bloom para la era
digital.
LA COLABORACIÓN Y LA TAXONOMÍA DIGITAL DE
BLOOM
La colaboración puede asumir varias formas y el valor de ésta puede variar
enormemente. Con frecuencia, esto es independiente del mecanismo que se usa para
colaborar.
Además, para las personas la colaboración no es parte integral de su proceso de
aprendizaje, puesto que no tienen que colaborar para aprender, pero con frecuencia
su aprendizaje se refuerza al hacerlo.
La colaboración es una habilidad del Siglo XXI de importancia creciente y se utiliza
a todo lo largo del proceso de aprendizaje. En algunos momentos es un elemento de
la Taxonomía de Bloom y en otros es simplemente un mecanismo que puede usarse
para facilitar Pensamiento de Orden Superior y el aprendizaje.
LA COLABORACIÓN Y LA TAXONOMÍA DIGITAL DE
BLOOM
La Colaboración no es una habilidad del Siglo XXI,
es esencial en el Siglo XXI
LA COLABORACIÓN Y LA TAXONOMÍA DIGITAL DE
BLOOM
En una reciente entrada publicada en el blog oficial de Google, esta empresa
identificó las siguientes habilidades o cualidades clave para los empleados del Siglo
XXI:
“...habilidades de comunicación. Reunir (Marshalling) y comprender que la
evidencia a su disposición no es útil a no ser que usted pueda comunicar en forma
efectiva sus conclusiones”.
“...jugadores de equipo. Prácticamente todos los proyectos de Google los
manejan grupos pequeños. Las personas deben poder trabajar bien en equipo y
desempeñarse de acuerdo a las expectativas de este”.
LA COLABORACIÓN Y LA TAXONOMÍA DIGITAL DE
BLOOM
La publicación de UNESCO “Los cuatro pilares de la Educación, Aprender: La
Educación encierra un tesoro”, la colaboración es elemento clave de cada uno
de los cuatro pilares:
 Aprender a conocer
 Aprender a hacer
 Aprender a vivir juntos, aprender a vivir con los demás
 Aprender a ser
MODELO SAMR
MODELO SAMR
SAMR son las siglas en inglés del proceso que se debería seguir para mejorar la
integración de las TIC en el diseño de actividades (Substitution, Augmentation,
Modification, Redefinition).
Ha sido elaborado por Rubén D. Puentedura; se justifica en la necesidad de mejorar
la calidad de la enseñanza y garantizar un sistema de promoción social que
garantice la equidad.
MODELO SAMR
Se basa en un modelo de dos capas y cuatro niveles:
Mejora:
 Sustitución: La tecnología se aplica como un elemento sustitutorio de otro preexistente, pero no se
produce ningún cambio metodológico. Un ejemplo de este estadio sería la creación de un texto con un
procesador o de un mapa mental con Cmaps o cualquier otra herramienta.
 Aumento: La tecnología se aplica como un sustituto de otro sistema existente pero se producen
mejoras funcionales. A través de la tecnología pero sin modificar la metodología, se consigue
potenciar las situaciones de aprendizaje. La búsqueda de información empleando un motor de
búsqueda o un mural con vídeos además de imágenes es un claro ejemplo de este estadio.
SAMR: MODELO DE DOS CAPAS Y CUATRO
NIVELES
Mejora:
 Sustitución: La tecnología se aplica como un elemento sustitutorio de otro preexistente, pero no se produce
ningún cambio metodológico. Un ejemplo de este estadio sería la creación de un texto con un procesador o de
un mapa mental con cualquier otra herramienta.
 Aumento: La tecnología se aplica como un sustituto de otro sistema existente pero se producen mejoras
funcionales. A través de la tecnología pero sin modificar la metodología, se consigue potenciar las situaciones
de aprendizaje. La búsqueda de información empleando un motor de búsqueda o un mural con vídeos además
de imágenes es un claro ejemplo de este estadio.
Transformación:
 Modificación: A través de las tecnologías se consigue una redefinición que mejora significativamente las
tareas. Se produce un cambio metodológico basado en las TIC. A través de aplicaciones sencillas los alumnos
crean algo nuevo y lo presentan integrando distintas tecnologías.
 Redefinición: Se crean nuevos ambientes de aprendizaje, nuevas actividades, etc. que mejoran la calidad
educativa, impensables sin la utilización de esa tecnología. Por ejemplo una audioguía a la que se accede
desde un código QR, un podcast sobre química en la cocina o un mapa con puntos de interés descritos y
geolocalizados.
APRENDIZAJE BASADO EN PROYECTOS
SALVADOR GONZÁLEZ SÁNCHEZ
Comisión Mixta General de
Capacitación y Adiestramiento
UMSNH-SPUM 2015
CONTENIDO
 El Aprendizaje Basado en Proyectos
 Preguntas, Problemas y Retos: el motor de arranque de un proyecto. Claves para
el diseño de un buen proyecto
 Proyectos mas allá del aula: aprendizaje cooperativo, investigación de campo,
comunidades de aprendizaje
 TIC en el aprendizaje basado en proyectos
 Evaluación en el Aprendizaje Basado en Proyectos: diario de aprendizaje, rúbricas
y portafolios
 Organización escolar y comunidades de aprendizaje
PRODUCTOS
PRODUCTOS DE APRENDIZAJE
PRODUCTOS
Con el fin de orientar a los alumnos en el tipo de producto que deben entregar, es
necesario que el maestro defina los criterios de entrega; de esta manera se contará
con parámetros objetivos para la evaluación.
A continuación se muestran algunos ejemplos de productos:
http://cmapspublic3.ihmc.us/rid=1JDLK07Z4-10GDX96-3B2D/APRENDIZAJE%20BASADO%20EN%20PROYECTOS.cmap?rid=1JDLK07Z4-10GDX96-3B2D&partName=htmljpeg
PRODUCTOS
PRODUCTO CRITERIOS
Un mapa conceptual
Una hipótesis del caso a
resolver
Presentar un documento con una o varias hipótesis que incluyan:
 Planteamiento de la situación problema.
 Posibles causas.
 Posibles soluciones.
Un diagnóstico situacional
Contestar:
 ¿Qué conocimientos tengo sobre el tema?
 ¿Qué me hace falta saber sobre el tema?
 ¿Dónde puedo encontrar esta información?
Elaborar:
 Listado de tareas a realizar, de forma independiente y en grupo.
 Listado de recursos y herramientas requeridas.
 Listado de recursos y herramientas disponibles.
PRODUCTOS
PRODUCTO CRITERIOS
Un esquema de trabajo
 Elaborar un calendario de actividades en el que se definan las tareas a
realizar, su duración y secuencia. Indicar ahí mismo el nombre del responsable
de cada actividad.
 Identificar en el plan las sesiones de trabajo individual, grupal y de asesoría o
retroalimentación.
 Determinar los contenidos a abordar de la materia y de las otras asignaturas.
 Presentar la estructura general del documento a entregar –guión– (portada,
índice, cuerpo del documento, esquemas, conclusiones, bibliografía).
 Seleccionar recursos agregando una justificación.
PRODUCTOS
PRODUCTO CRITERIOS
Un reporte de investigación
 Consultar al menos cinco fuentes bibliográficas relacionadas con los temas del
proyecto.
 Incluir libros de consulta, sitios en Internet y artículos especializados sobre el
tema.
 Prever una entrevista con un experto en el tema.
 Estructurar la entrevista a aplicar.
 Elaborar el reporte en un procesador de textos, utilizando como mínimo las
siguientes funciones:
 Formato de texto
 Tablas
 Columnas
 Inserción de imágenes y fotos
PRODUCTOS
PRODUCTO CRITERIOS
Una presentación de la
problemática y propuestas de
solución
Presentación completa en PowerPoint que incluya:
 Situación problema.
 Hipótesis.
 Definición de contenidos de búsqueda.
 Desarrollo de los contenidos.
 Reporte de análisis.
 Propuesta y plan de acción.
 Conclusiones (deben incluir puntos a favor, ventajas y desventajas en la
forma de trabajar, así como aprendizajes adquiridos, retos personales y de
equipo).
El reporte de autoevaluación
 Escala de evaluación para que el alumno revise su dominio previo del
contenido en cuestión.
 Tablas de autoevaluación para consignar el progreso en los logros de las
metas establecidas.
Producto Actividades Habilidades
Nota
• Pequeño género informativo descrito en Tercera
Persona, en tiempo pasado, en forma clara, breve y
concisa, con lenguaje sencillo, sin opiniones ni adjetivos
y respondiendo a: qué, quién, cuándo, dónde, por qué
y cómo.
• Empieza por el desenlace, con una frase concisa
(entrada, que reúne lo esencial), para luego proceder
al planteamiento general y al desarrollo.
• Observar una situación o fenómeno
• Investigar una situación o fenómeno
• Sintetizar una situación o fenómeno
• Redactar una situación o fenómeno
• Observación
• Análisis
• Descripción
• Síntesis
Crónica
• Relación de hechos, detalles y ambientes, redactados
en un orden no necesariamente cronológico. Como
síntesis de un acontecimiento colectivo, se permiten
comentarios y acotaciones.
• No requiere de investigación, ya que se le da más
importancia a la recreación de la atmósfera y los
personajes.
• Observar una situación o fenómeno
• Describir una situación o fenómeno
• Sintetizar una situación o fenómeno
• Redactar una situación o fenómeno
• Observación
• Análisis
• Descripción
• Síntesis
Reseña
• Resumen y/o comentario, más o menos amplio, de un
texto científico.
• Contiene comentarios breves e informativos, con una
narración ágil e inteligente, en donde se hacen juicios.
• Analizar un texto científico
• Describir su contenido
• Evaluar y/o valorar su contenido
• Argumentar los comentarios hechos
• Redactar la reseña
• Análisis
• Inducción
• Deducción
• Generalización
• Síntesis
Producto Actividades Habilidades
Monografía
• Documento que contiene un conjunto de
datos sistematizados y actualizados
sobre un tema.
• Requiere, por lo menos, de una
capacitación previa en las técnicas de
lectura, resumen de textos e integración
de informes.
• Delimitar el tema de investigación
• Delimitar el objetivo de investigación
• Consultar fuentes de información
• Elaborar un plan de trabajo
• Integrar un esquema del plan de trabajo
• Utilizar fuentes, métodos y procedimientos
• Elaborar fichas bibliográficas
• Ordenar e interpretar datos
• Redactar el trabajo
• Observación
• Análisis
• Abstracción
• Inducción
• Síntesis
Proyecto
• Planeación de una investigación en donde
se delimitan las condiciones y recursos
para que pueda ser realizable.
• Identificación del problema y/o ámbito
donde se aplicará el proyecto.
(Contextualización).
• Delimitar el objetivo
• Fundamentar teóricamente el objetivo
• Justificar el proyecto
• Delimitar estrategia y los procedimientos
• Definir las acciones
• Estimar los costos
• Estimar los tiempos (Calendarizar)
• Realizar la investigación
• Analizar la información
• Redactar el informe e integrar conclusiones
• Observación
• Análisis
• Organización
• Estructuración
• Abstracción
• Inducción
• Síntesis
El proceso de enseñanza-aprendizaje
Humberto Domínguez Chávez y Rafael Alfonso Carrillo Aguilar Planteles Azcapotzalco y Sur. Enero de 2009
http://portalacademico.cch.unam.mx/materiales/prof/matdidac/sitpro/hist/mex/mex2/HMII/Proceso.pdf
Producto Actividades Habilidades
Ensayo
• Confirmar una hipótesis propuesta por el estudiante-
autor, con datos y argumentos.
• Puede ser de género interpretativo o de opinión.
• Plantear una situación o problema
• Investigar una situación o
problema
• Delimitar el objetivo del trabajo
• Argumentar sobre una situación o
problema
• Concluir sobre una situación o
problema
• Análisis
• Organización
• Estructuración
• Abstracción
• Síntesis
Entrevista
• Busca recabar información sobre lo que se piensa
sobre algo o alguien y analizarla. Se puede
presentar como un listado de preguntas-respuestas,
o síntesis de las ideas, personalidad, obras,
biografía(s) y circunstancias actuales del(os)
entrevistado(s) constituyen lo más importante.
• Tiene cuatro fases: Preparación, aplicación, análisis
y redacción
• Ubicar una problemática
• Diseñar un procedimiento para
obtener información sobre lo que
se piensa sobre algo o alguien
• Aplicar el procedimiento para
obtener información sobre lo que
se piensa sobre algo o alguien
• Analizar y sintetizar la información
obtenida
• Integrar y/o redactar el informe
• Análisis
• Inducción
• Deducción
• Generalización
• Síntesis
Producto Actividades Habilidades
Investigación de campo
• Es el procedimiento para obtener información in situ,
para conocer un objeto de estudio.
• Se sustenta en un marco teórico que ayuda a
conocer y explicar dicho objeto.
• Puede ser de tipo experimental o no experimental,
y también puede asumir dos vertientes: como
investigación cualitativa o cuantitativa.
• Delimitar el objetivo de la
investigación
• Identificar variables (Conceptual y
operacionalmente)
• Diseñar hipótesis
• Definir el tipo de estudio
• Seleccionar/Desarrollar el marco
teórico
• Determinar el universo y/o
muestra de estudio
• Diseñar/Seleccionar las técnicas
de recolección de datos
• Recolectar datos
• Analizar e interpretar la
información
• Redactar el reporte de
investigación
• Observación
• Análisis
• Organización
• Estructuración
• Clasificación
• Abstracción
• Deducción
• Inducción
• Síntesis
Producto Actividades Habilidades
Artículo
• Comunica los resultados de una investigación
realizada sobre un área de conocimiento de
manera sintética.
• Plantear una situación o problema
• Delimitar el objetivo del artículo
• Argumentar sobre una situación o
problema
• Redactar sobre una situación o
problema
• Concluir sobre una situación o problema
• Análisis
• Organización
• Estructuración
• Abstracción
• Deducción
• Inducción
• Síntesis
Mapa conceptual
• Representación gráfica de las relaciones entre
conceptos, de mayor a menor inclusividad; en
donde se establecen, en forma clara y
precisa, las relaciones verticales y
horizontales.
• Las condiciones que deben cumplirse son: a)
Ningún concepto y relación se repite: b) Se
respeta el orden jerárquico; y c) Ningún
concepto debe quedar sin relación.
• Definir el tema
• Enunciar los conceptos del mapa
• Jerarquizar los conceptos (de mayor a
menor inclusividad).
• Ordenar los conceptos, relacionándolos
vertical y horizontalmente, según su
inclusividad
• Especificar conectores entre los
conceptos
• Diseñar y elaborar el mapa de
conceptos
• Análisis
• Organización
• Comprensión
• Abstracción
• Síntesis
Producto Actividades Habilidades
Presentaciones
• Diseño para exponer los resultados de un trabajo
académico ante un público
• Seleccionar la información a
presentarse
• Definir el medio de comunicación
• Organizar la información
• Integrar la presentación conforme
al medio
• Ensayar la presentación del
trabajo
• Presentar el trabajo frente al
público
• Organización
• Expresión: oral, escrita,
corporal, visual y
gráfica
Prototipos
• Desarrollo de un modelo innovador (concreto o
abstracto), que al ser sometido a una fase
experimental o de prueba, pretende demostrar y
ofrecer, al menos, una alternativa novedosa para
mostrar una realidad o resolver problemas
específicos de ella.
• Identificación de una realidad o
problemática asociada a ella
• Búsqueda de información y/o
materiales para presentar una
realidad o resolver problemas
específicos de ella
• Desarrollo y materialización de la
idea
• Presentación del producto
• Observación
• Análisis
• Abstracción
• Crítica
• Síntesis
• Innovación
EVALUACIÓN
EVALUACIÓN
Para planear la evaluación de la mejor forma, se recomienda elaborar un esquema
en el que se incluyan los tres momentos, se definan los criterios o lineamientos de
evaluación, se enlisten los materiales y se asignen los puntajes correspondientes.
Se propone realizar un:
EVALUACIÓN
Momento Tipo de evaluación Instrumento que elabora el maestro Producto que entrega el alumno
Evaluación previa Diagnóstico Guía de contenidos. Diagnóstico situacional.
Evaluación formativa
Evaluación del aprendizaje
Criterios de contenido para el mapa
conceptual.
Mapa conceptual.
Guía de análisis. Planteamiento de la hipótesis.
Cualquier otro instrumento que el
maestro considere necesario de
acuerdo con el contenido.
Evaluación de los trabajos
Criterios para la entrega de los
trabajos (educativos y técnicos).
 Esquema de trabajo.
 Reporte de investigación.
 Reporte de soluciones.
Autoevaluación (del alumno) Formato de autoevaluación.
Entrega el formato al final del
proceso.
EVALUACIÓN
Momento Tipo de evaluación Instrumento que elabora el maestro Producto que entrega el alumno
Evaluación sumativa
Evaluación del aprendizaje
Criterios para la presentación final.
Presentación final con propuestas
de solución.
Cualquier otro instrumento que el
maestro considere necesario de
acuerdo con el contenido, como
examen escrito, presentación oral.
Autoevaluación (del alumno) Formato de autoevaluación.
Entrega de formato contestado,
con reporte de conclusiones.
Coevaluación Formato de coevaluación. Entrega de formato contestado.
Evaluación del tutor
Guía para retroalimentación. Presentación oral
Formato de evaluación (si se
considera necesario).
Formato de evaluación.
Evaluación de la estrategia en
general
Guía para retroalimentación. Reporte escrito con conclusiones.
EVALUACIÓN FORMATIVA
Durante el proceso del ABP, el maestro puede recurrir a diferentes técnicas de
evaluación, que al mismo tiempo sean, como ya se ha mencionado,
experiencias de aprendizaje. A continuación se describen brevemente algunas
de estas técnicas.
EVALUACIÓN FORMATIVA
Técnicas de evaluación
1. Examen escrito: puede ser aplicado a libro cerrado o a libro abierto. Se emplea para determinar
la capacidad del alumno de transferir lo que aprendió a problemas o temas similares.
2. Examen práctico: se utiliza para garantizar que los alumnos sean capaces de aplicar las
habilidades aprendidas durante el curso.
3. Mapa conceptual: permite determinar la capacidad de los alumnos de representar gráficamente
sus conocimientos.
4. Coevaluación: consiste en la evaluación que cada alumno realiza a sus compañeros mediante una
guía proporcionada por el maestro. Antes de aplicarla por primera vez, el maestro debe
asegurarse de que todos los alumnos estén conscientes de la importancia de la retroalimentación y
el sentido de la misma para el trabajo de equipo.
5. Evaluación al tutor: consiste en retroalimentar al tutor sobre la manera en que participó con el
grupo. Puede ser realizada por el grupo o por un observador externo.
6. Presentación oral: permite evaluar las habilidades de comunicación oral de los alumnos.
7. Reporte escrito: permite evaluar las habilidades de comunicación escrita de los alumnos.
EVALUACIÓN DE LOS TRABAJOS
Presentación de los resultados: el uso de presentaciones acerca del trabajo de
investigación de los alumnos permite al maestro tener diversos elementos para
evaluar los aprendizajes que adquirieron.
Se recomienda tener una o más presentaciones públicas. Esto no sólo le da la
oportunidad de demostrar lo que han aprendido, sino que además puede incrementar
la validez y autenticidad de la evaluación de la investigación.
Para la evaluación de estas presentaciones, se deben tomar en cuenta:
 Organización y forma de presentación de la información.
 Pertinencia de la solución de la situación problema en cuestión.
 Profundidad en el manejo de los conceptos.
 Aspectos generales de formato, referencias, etcétera.
EVALUACIÓN SUMATIVA
La evaluación debe ser congruente con las metas de aprendizaje. A diferencia de los
métodos tradicionales de enseñanza, el ABP pone énfasis en lo cualitativo y no en lo
cuantitativo, por lo que esta evaluación puede resultar más compleja y laboriosa.
El maestro debe asegurarse de recabar información acerca de todos los aspectos que
intervinieron en el proceso del ABP.
Éstas son algunas recomendaciones:
1. Obtener la información necesaria para tomar decisiones.
2. Motivar a los alumnos para que orienten su trabajo académico hacia el logro de las
metas determinadas.
3. Enfatizar la responsabilidad de cada uno de los actores, tanto los alumnos, como el
maestro.
http://innovacioneducativa.fundaciontelefonica.com/wp-content/uploads/2014/09/Info_DecalogoInnovacion06.pdf
EJEMPLOS DE EVALUACIÓN
http://www.ub.edu/ice/sites/default/files//docs/qdu/26cuaderno.pdf
Item Si No
Decisión del tema
Buscar información
Lecturas específicas (manuales, monografías, libros)
Otras lecturas
Estructuración del trabajo
Redacción del trabajo
Inclusión de imágenes en el trabajo
Homogeneización del discurso único del trabajo
Presentación final al web
Presentación final del trabajo en papel
Preparación de la presentación oral
Intercambio de ficheros y materiales
Visitas-Entrevistas con expertos
Desplazamientos
Tutorización presencial del profesorado
Encuentros presenciales de los miembros del grupo
Comunicación no presencial entre los miembros del grupo
AntoniFontElusodelasTICcomosoporteparaelABPUniversidaddeBarcelona.
Cuestionario de Autovaloración de Competencias
El siguiente cuestionario enumera diferentes habilidades o competencias. Por favor, lea atentamente cada una y decida
en qué grado se siente seguro de poder realizarlas en el presente. Estime el grado de seguridad que posee eligiendo un
número de 0 (no puedo hacerlo) a 10 (seguro de poder hacerlo) utilizando para ello la siguiente escala.
0 1 2 3 4 5 6 7 8 9 10
No puedo hacerlo Relativamente seguro de poder
hacerlo
Seguro de hacerlo
La efectividad del ABP
Miguel Ángel Pérez
Universidad de Murcia
Item Escala Item Escala
Proponer hipótesis de trabajo Retroalimentar al grupo con reflexiones, ideas o sugerencias
Analizar los elementos principales de un problema Ayudar a mis compañeros a esclarecer sus ideas
Identificar información relevante de un problema Ayudar a mis compañeros a esclarecer sus ideas
Programar mis propios objetivos de aprendizaje Compartir mis conocimientos con el grupo
Aceptar o rechazar con fundamento las hipótesis Asumir el rol asignado en el grupo
Expresar con claridad mis puntos de vista Cumplir con las tareas acordadas en el grupo
Esclarecer hechos, conceptos y terminología Demostrar iniciativa en la búsqueda de información
Formular preguntas relacionadas con un problema Demostrar iniciativa en el tratamiento científico de un problema dado
Identificar mis necesidades de aprendizaje Asistir puntualmente a las reuniones
Utilizar recursos disponibles para obtener información (biblioteca, revistas,
profesores)
Tratar con respeto a mis compañeros
Utilizar material adicional al sugerido en los programas Escuchar con atención a todos los miembros del grupo
Mostrar curiosidad por conocer más sobre el problema Aceptar sugerencias con respecto a mi desempeño
Comprender la información que expongo Aceptar las decisiones relativas al trabajo que se va a realizar
Plantear problemas o ejemplos análogos a uno dado Aceptar sugerencias con respecto al desempeño del grupo
Presentar en forma organizada la información relacionada con un
problema
Plantear autocríticas
Diferenciar el conocimiento científico de cualquier otro Resolver conflictos en el grupo de modo funcional
Aplicar los conocimientos adquiridos en otras asignaturas Ejercer el liderazgo en el grupo
Intervenir en la discusión del problema Colaborar para aumentar la cohesión del grupo
APRENDIZAJE BASADO EN PROYECTOS
SALVADOR GONZÁLEZ SÁNCHEZ
Comisión Mixta General de
Capacitación y Adiestramiento
UMSNH-SPUM 2015
CONTENIDO
 El Aprendizaje Basado en Proyectos
 Preguntas, Problemas y Retos: el motor de arranque de un proyecto. Claves para
el diseño de un buen proyecto
 Proyectos mas allá del aula: aprendizaje cooperativo, investigación de campo,
comunidades de aprendizaje
 TIC en el aprendizaje basado en proyectos
 Evaluación en el Aprendizaje Basado en Proyectos: diario de aprendizaje, rúbricas
y portafolios
 Organización escolar y comunidades de aprendizaje
DEFINICIÓN
DEFINICIÓN
Las Comunidades de Aprendizaje implican a todas las personas que de forma directa
o indirecta influyen en el aprendizaje y el desarrollo de las y los estudiantes,
incluyendo a profesorado, familiares, amigos y amigas, vecinos y vecinas del barrio,
miembros de asociaciones y organizaciones vecinales y locales, personas voluntarias,
etc.
DEFINICIÓN
En lo que respecta a la metodología , nos quedamos con el modelo de Paolo Freire,
que sugiere abandonar el concepto tradicional de la educación “bancaria”(el
profesor emite conocimientos y el alumno los acumula y almacena para luego
volcarlos en un examen), Freire propone una pedagogía en el que los alumnos se
convierten en participantes activos en una comunidad de aprendizaje que existe
dentro de un contexto social, y asumen la responsabilidad de su propio aprendizaje.
CONDICIONES MÍNIMAS DE UNA COMUNIDAD
DE APRENDIZAJE
Para que exista una comunidad de aprendizaje, deben darse una serie de condiciones mínimas:
 Cambios institucionales que faciliten el desarrollo de las comunidades de aprendizaje
 Buscar modelos efectivos para el funcionamiento de las comunidades de aprendizaje
 Avanzar en las innovaciones técnicas necesarias para permitir que aparezcan las
comunidades de aprendizaje, y facilitar herramientas de trabajo que propicien entornos
modernos y flexibles.
 La participación en abierto y de forma horizontal de todos los miembros de la comunidad,
no en esquemas jerárquicos y verticales.
 El acceso de todos en igualdad de condiciones sin tener en cuenta su condición o el lugar
donde habiten.
 El trabajo colaborativo por grupos.
 Situar al alumno en el centro de los objetivos del aprendizaje.
BENEFICIOS DE UNA COMUNIDAD DE
APRENDIZAJE
Si estas condiciones se dan, los beneficios de las comunidades de aprendizaje son:
 El beneficio principal, es que parte del dialogo como pilar central del proceso. Bien
gestionado se puede lograr una mayor interacción y participación, y mejor atención y
relaciones profesor/alumno.
 La responsabilidad compartida, todos los miembros de la comunidad son participes en el
proceso de aprendizaje.
 El conocimiento se entiende como dinámico, adquirirlo no supone ingerir una lista de
elementos a reproducir en un examen, sino construir una comprensión propia de la materia.
 Es un proceso activo y colaborativo. Esto ayuda a evitar la pasividad que frecuentemente
exhibe el alumnado en otros enfoques.
©
©
ABP-2015
ABP-2015
ABP-2015
ABP-2015

ABP-2015

  • 1.
    APRENDIZAJE BASADO ENPROYECTOSSALVADOR GONZÁLEZ SÁNCHEZ Comisión Mixta General de Capacitación y Adiestramiento UMSNH-SPUM 2015
  • 3.
    CONTENIDO  El AprendizajeBasado en Proyectos  Preguntas, Problemas y Retos: el motor de arranque de un proyecto. Claves para el diseño de un buen proyecto  Proyectos mas allá del aula: aprendizaje cooperativo, investigación de campo, comunidades de aprendizaje  TIC en el aprendizaje basado en proyectos  Evaluación en el Aprendizaje Basado en Proyectos: diario de aprendizaje, rúbricas y portafolios  Organización escolar y comunidades de aprendizaje
  • 6.
  • 7.
    APRENDIZAJE BASADO ENPROBLEMAS El aprendizaje basado en problemas (ABP), como modelo general, fue desarrollado en la educación médica a mediados de los 50 y desde ese tiempo ha sido redefinido e implementado en más de sesenta escuelas de medicina en los EEUU. La aplicación más difundida del enfoque ABP ha sido en los dos primeros años del currículo de ciencias médicas donde ha reemplazado las lecciones tradicionales basadas en enfoques anatómicos, farmacológicos, fisiológicos etc. El modelo ha sido adoptado en un creciente número de otras áreas incluyendo las Escuelas de Negocios, las Escuelas de Educación, las de Arquitectura, Leyes, Ingeniería, Trabajo Social y escuelas secundarias.
  • 8.
  • 9.
    ENFOQUES El Aprendizaje Basadoen Proyectos puede ser visto desde varios enfoques:  Método de instrucción  Estrategia de aprendizaje  Estrategia de trabajo El Aprendizaje Basado en Proyectos es un modelo de aprendizaje en el que los estudiantes planean, implementan y evalúan proyectos que tienen aplicación en el mundo real más allá del aula de clase.
  • 10.
    ENFOQUES En el ABP“La elaboración de proyectos se transforma en una estrategia didáctica que forma parte de las denominadas metodologías activas, es así como el proyecto se concibe como la búsqueda de una solución inteligente al planteamiento de un problema o una tarea relacionada con el mundo real.”
  • 11.
    EL APRENDIZAJE BASADOEN PROYECTOS Contribuye de manera primaria a: 1. Crear un concepto integrador de las diversas áreas del conocimiento. 2. Promover una conciencia de respeto de otras culturas, lenguas y personas. 3. Desarrollar empatía por personas. 4. Desarrollar relaciones de trabajo con personas de diversa índole. 5. Promover el trabajo disciplinar. 6. Promover la capacidad de investigación. 7. Proveer de una herramienta y una metodología para aprender cosas nuevas de manera eficaz. APRENDIZAJE BASADO EN PROYECTOS Dra. Lourdes Galeana de la O. Universidad de Colima
  • 13.
    BENEFICIOS Los principales beneficiosreportados por algunos autores de este modelo al aprendizaje incluyen:  Los alumnos desarrollan habilidades y competencias tales como colaboración, planeación de proyectos, comunicación, toma de decisiones y manejo del tiempo  Aumentan la motivación. Se registra un aumento en la asistencia a la escuela, mayor participación en clase y mejor disposición para realizar las tareas  Integración entre el aprendizaje en la escuela y la realidad. Los estudiantes retinen mayor cantidad de conocimiento y habilidades cuando están comprometidos con proyectos estimulantes.  Mediante los proyectos, los estudiantes hacen uso de habilidades mentales de orden superior en lugar de memorizar datos en contextos aislados, sin conexión. Se hace énfasis en cuándo y dónde se pueden utilizar en el mundo real
  • 15.
    BENEFICIOS  Desarrollo dehabilidades de colaboración para construir conocimiento. El aprendizaje colaborativo permite a los estudiantes compartir ideas entre ellos, expresar sus propias opiniones y negociar soluciones, habilidades todas, necesarias en los futuros puestos de trabajo  Acrecentar las habilidades para la solución de problemas  Establecer relaciones de integración entre diferentes disciplinas  Aumentar la autoestima. Los estudiantes se enorgullecen de lograr algo que tenga valor fuera del aula de clase y de realizar contribuciones a la escuela o la comunidad  Acrecentar las fortalezas individuales de aprendizaje y de sus diferentes enfoques y estilos hacia este  Aprender de manera práctica a usar la tecnología
  • 16.
    DESVENTAJAS Sin embargo, comotodos los modelos y estrategias de enseñanza y aprendizaje tienen desventaja para su implementación, como serían las siguientes:  Requiere de un diseño instruccional bien definido.  En su diseño deberán participar el profesor como experto de contenidos, el pedagogo y el tecnólogo si es que se van a incorporar las tecnologías de información y comunicación. Todos ellos deberán tener conocimientos básicos sobre diseño de proyectos.  Es costoso en todos los sentidos.  Dificultar para integrar y coincidir los diferentes horarios para comunicarse entre los equipos participantes.  Se requiere tiempo y paciencia para permanecer abierto a ideas y opiniones diversas.  Las diferencias entre culturas generan malentendidos no intencionales.  No siempre es natural o cómodo actuar de manera especial para llevar a cabo proyectos.  La conexión por sistemas tecnológicos puede ser difícil.
  • 20.
    EJES DEL APRENDIZAJEBASADO EN PROYECTOS relaciones comunicación aprendizaje centrado en el estudiante
  • 22.
  • 45.
    APRENDER EN LAESCUELA ACTIVA  El aprendizaje se centra en el CÓMO, es decir, en aprender los métodos, los procesos, mediante la realización de las actividades.  Es una escuela paidocéntrica, centrada en las necesidades e intereses de los alumnos.  La actividad es considerada como el primer motor del desarrollo del alumno, pero una actividad centrada en sus intereses.  Los materiales educativos son útiles y permiten la manipulación y experimentación de los alumnos.  En este contexto aprender se reduce a formas de hacer o aprenderé haciendo – aprender métodos- y se da por supuesto que el que aprende formas de hacer aprenderá contenidos.
  • 47.
    PARADIGMAS EDUCATIVOS PARADIGMA COGNITIVO Elmodelo de este paradigma está centrado en los procesos de aprendizaje y por ello, en el sujeto que aprende, en cuanto procesador de la información, capaz de dar significación y sentido a lo aprendido. Dentro de este modelo encajan:  El aprendizaje constructivo (Piaget) -el alumno constructor de los conocimientos-.  El aprendizaje por descubrimiento (Bruner)  El aprendizaje significativo (Ausubel) -el aprendizaje sólo se produce si el alumno encuentra significatividad lógica a lo que aprende-.
  • 54.
  • 56.
  • 57.
  • 58.
  • 59.
  • 62.
    ¿QUÉ SON METODOLOGÍASACTIVAS DE ENSEÑANZA? La enseñanza basada en metodologías activas es una enseñanza centrada en el estudiante, en su capacitación en competencias propias del saber de la disciplina. Estas estrategias conciben el aprendizaje como un proceso constructivo y no receptivo.
  • 63.
    ¿QUÉ SON METODOLOGÍASACTIVAS DE ENSEÑANZA? La psicología cognitiva ha mostrado consistentemente, que una de las estructuras más importantes de la memoria es su estructura asociativa. El conocimiento está estructurado en redes de conceptos relacionados que se denominan redes semánticas. La nueva información se acopla a la red ya existente. Dependiendo de cómo se realice esta conexión la nueva información puede ser utilizada o no, para resolver problemas o reconocer situaciones. Esto implica la concepción del aprendizaje como proceso y no únicamente como una recepción y acumulación de información
  • 64.
    ¿QUÉ SON METODOLOGÍASACTIVAS DE ENSEÑANZA? Un segundo elemento que fundamenta la utilización de las metodologías activas de enseñanza es que el aprendizaje autodirigido, es decir el desarrollo de habilidades metacognitivas, promueve un mejor y mayor aprendizaje. Se trata de promover habilidades que permitan al estudiante juzgar la dificultad de los problemas, detectar si entendieron un texto, saber cuando utilizar estrategias alternativas para comprender la documentación y saber evaluar su progresión en la adquisición de conocimientos.
  • 66.
    ¿QUÉ SON METODOLOGÍASACTIVAS DE ENSEÑANZA? Durante un aprendizaje autodirigido, los estudiantes trabajan en equipo, discuten, argumentan y evalúan constantemente lo que aprenden. Las metodologías activas utilizan estrategias para apoyar este proceso. Finalmente, estas metodologías enfatizan que la enseñanza debe tener lugar en el contexto de problemas del mundo real o de la práctica profesional. Se deben presentar situaciones lo más cercanas posibles al contexto profesional en que el estudiante se desarrollará en el futuro.
  • 67.
    CARACTERÍSTICAS DE LAMETODOLOGÍA ACTIVA El método activo se caracteriza por: 1. Estar centrado en el alumno. 2. Respeta los intereses del alumno. 3. Es vital. Introduce la vida en la escuela. 4. Ser social; actividades escolares de trabajo en grupo. 5. Práctica de comunicación horizontal - bilateral -. 6. Asigna un rol al docente: mediador en el aprendizaje. Preocupado por los procesos de aprendizaje, no tanto por los saberes del alumno. … 7. Tender a la disciplina: ser escuchado, ser respetado, ser tomado en cuenta, asumir las responsabilidades de sus actos. 8. Promover la actividad Acción-Reflexión; la acción debe llevar a la reflexión sobre lo que se hace y cómo se hace. 9. Promover la participación cooperativa. Expresar ideas, expresar sentimientos con libertad, plantear discrepancias y asumir responsabilidades.
  • 70.
    PRINCIPALES MÉTODOS ACTIVOS Heurístico. Arte de dialogar y sostener una discusión -dialéctica-. Producir y formular hipótesis, argumentar, recopilación de datos, discusión de resultados, extraer conclusiones y hacer juicios de valor.  La discusión y debate sobre un tema. Desarrolla capacidades de razonamiento, análisis crítico, habilidad para organizar los juicios de forma lógica y para expresarlos claramente y con precisión; forma hábitos de pensar e informarse adecuadamente antes de exponer ideas y emitir opiniones; desarrolla la capacidad receptiva, etc.
  • 71.
    PRINCIPALES MÉTODOS ACTIVOS El descubrimiento. El docente orienta a los alumnos para que descubran los conocimientos mediante consulta, experimentación, ensayo error, reflexión, discriminación; comparando, realizando procesos de abstracción y para llegar a conclusiones válidas para la vida. El alumno debe distinguir el problema que va a resolver, el proceso de búsqueda de información y la experimentación que posibilite la solución. Es aplicar el método científico.  El lúdico. Hay que utilizar los recursos creadores y no limitarse a reproducir lo que otros han hecho. La creatividad es un don y todos los seres humanos somos creativos, pues tenemos libertad, imaginación e iniciativa. En el juego dirigido el niño aprende muchas cosas sin que se dé cuenta de ello, pues para él sólo cuenta el placer de la propia actividad. El método lúdico busca concienciar, sensibilizar y lograr cambios de actitudes. Las adivinanzas, bingo de palabras, juego de roles, dominó, compra-venta, ajedrez, etc.
  • 72.
    APRENDIZAJE BASADO ENPROYECTOS INDIVIDUAL
  • 73.
  • 74.
  • 78.
  • 79.
    TÉRMINOSRELACIONADOSALPBL • AprendizajeBasado en Análisis y Discusión de Casos • Aprendizaje Basado en Estudio de Casos • Aprendizaje Basado en Investigación • Aprendizaje Basado en Investigación • Aprendizaje Basado en la Indagación • Aprendizaje Basado en Problemas • Aprendizaje Basado en Problemas y Proyectos • Aprendizaje Basado en Problemas, Proyectos y Casos • Aprendizaje Basado en Proyectos • Aprendizaje Basado en Resolución de Ejercicios o Problemas • Aprendizaje Basado en Retos • Aprendizaje Basado en Tareas • Aprendizaje Colaborativo • Aprendizaje en Proyectos Situados • Aprendizaje Mediante Proyectos • Aprendizaje Organizado por Tareas • Aprendizaje Orientado a Proyectos • Aprendizaje por Descubrimiento • Aprendizaje por Indagación • Aprendizaje por Investigación • Aprendizaje por Proyectos • Aprendizaje por Tareas • Aprendizaje Servicio • Aprendizaje y Enseñanza de Ciencias Basados en la indagación • Diseño de Proyectos Efectivos • Educación en Ciencias Basada en la Indagación • Enfoque Mediante Tareas • Enseñanza Basada en Problemas • Enseñanza Basada en Proyectos • Enseñanza por Procesos • Enseñanza-Aprendizaje Basada en Problemas • Enseñanza-Aprendizaje por Indagación • Estudio de Casos • Método de Casos • Proyectos de Trabajo • Resolución de Problemas • Trabajo por proyectos
  • 80.
  • 85.
  • 86.
    1. ESTRATEGIAS GENERALESDE ADQUISICIÓN DE CONOCIMENTO 1.1 Estrategias de Reproducción  Repetir oralmente un texto  Transcribir un texto  Usar mnemónicos (asociar conceptos a siglas) 1.2 Estrategias de elaboración  Resumir un texto  Crear analogías y metáforas  Formar imágenes mentales  Responder y crear preguntas  Parafrasear (explicar con palabras propias)  Enseñar a otros  Asociar información nueva con conocimientos previamente adquiridos  Aplicar conocimientos a situaciones novedosas. 1.3 Estrategias de organización  Diseñar tablas  Diseñar matrices de comparación  Diseñar cuadros sinópticos  Diseñar diagramas de Venn  Diseñar líneas de tiempo  Diseñar graficas cartesianas  Diseñar diagramas de flujo o de procesos  Diseñar mapas mentales  Diseñar esquemas libres http://datateca.unad.edu.co/contenidos/434206/434206/taxonoma_estrategias_de_aprendizaje.html
  • 87.
    2. ESTRATEGIAS DEAUTOEVALUACIÓN Y AUTORREGULACIÓN 2.1 Estrategias asociadas a procesos cognoscitivos 2.1.1. Estrategias de Planeación  Definir metas educativas y su relación con metas personales  Proponer estrategias de aprendizaje apropiadas para el logro de las metas planteadas 2.1.2 Estrategias de Supervisión  Supervisar el grado de comprensión de los contenidos de aprendizaje y/o habilidades desarrolladas al realizar una tarea  Identificar fortalezas y debilidades propias en procesos de aprendizaje  Evaluar el grado de cumplimiento de las metas educativas. 2.1.3 Estrategias de Control Ejecutivo  Señalar medidas correctivas
  • 88.
    2. ESTRATEGIAS DEAUTOEVALUACIÓN Y AUTORREGULACIÓN 2.2 Estrategias asociadas a procesos motivacionales y emocionales 2.2.1. Estrategias asociadas a procesos valorativos  Clarificar razones intrínsecas para estudiar  Clarificar factores extrínsecos que promueven el aprendizaje  Identificar la relevancia del contenido de aprendizaje para el trabajo, para el desarrollo personal 2.2.2 Estrategias asociadas a esperanzas de éxito o fracaso  Autoevaluar el grado de seguridad personal que se tiene para aprender  Determinar causas posibles de éxito o fracaso  Identificar factores personales en los que se tienen facultades para aumentar las probabilidades de éxito en el proceso de aprendizaje 2.2.3 Estrategias asociadas a factores emocionales  Identificar causas posibles de aburrimiento o ansiedad al estudiar  Señalar medidas correctivas 2.2.4 Estrategias asociadas a factores actitudinales  Identificar estereotipos que se tienen respecto al estudio y le aprendizaje  Reflexionar sobre las actitudes personales que se deben tener para estudiar y aprender
  • 89.
    3. ESTRATEGIAS PARAEL MANEJO DE FACTORES CONTEXTUALES DEL PROCESO DE APRENDIZAJE 3.1. Estrategias para la administración el tiempo  Definir jerarquías en la realización de actividades  Elaborar agendas y calendarios  Desglosar actividades complejas en actividades más simples. 3.2 Estrategias para el acondicionamiento del medio ambiente físico de aprendizaje  Seleccionar sitio de estudio ventilado, iluminado, aislado de ruidos  Distribuir los recursos de aprendizaje 3.3 Estrategias para satisfaces los requerimientos de la materia  Definir las condiciones del curso  Familiarizarse con los criterios de evaluación del curso 3.4 Estrategias para aprovechar el apoyo del equipo docente.  Identificar las funciones de cada docente  Solicitar realimentación oportunamente  Prever actividades a realizarse en la plataforma tecnológica. 3.5 Estrategias para aprovechar los recursos de la institución  Identificar los diversos servicios que ofrece la institución, en forma adicional al programa  Establecer una red de apoyo entre diversos compañeros y personal de la institución educativa
  • 90.
    4. ESTRATEGIAS PARAEL MANEJO DE LOS RECURSOS EDUCATIVOS 4.1. Estrategias para el manejo de materiales escritos.  Revisar materiales escritos  Adquirir textos recomendados  Conformar biblioteca básica  Identificar propósitos de lectura  Emplear técnicas de lectura 4.2 Estrategias para el manejo de recursos tecnológicos  Ubicar el equipo que se requiere  Recibir capacitación en le manejo del equipo y de software  Manejar técnicamente archivos  Tomar precauciones contra virus  Realizar respaldos frecuentes de información
  • 91.
    5. ESTRATEGIAS ESPECÍFICASDE LA DISCIPLINA DE ESTUDIO 5.1 Estrategias de pensamiento crítico 5.1.1 Estrategias de clarificación básica  Plantear y responder preguntas de clarificación  Identificar conclusiones  Identificar razones  Detectar información irrelevante  Conocer la estructura de argumentos 5.1.2 Estrategias de clarificación avanzada  Analizar la forma de definir los términos relevantes  Analizar el contexto en que se dan las definiciones  Analizar conceptos  Identificar fundamentación filosófica  Identificar suposiciones básicas 5.1.3 Estrategias de sustento básico  Juzgar la credibilidad de una fuente de información  Juzgar reportes: congruencia interna 5.1.4 Estrategias para evaluar inferencias  Evaluar inferencias por deducción  Evaluar inferencias por inducción 5.1.5 Estrategias para elaborar juicios de valor  Considerar hechos anteriores  Prever consecuencias o implicaciones de un escrito  Revisar la aplicación de principios de investigación  Considerar alternativas de explicación  Hacer un balance y tomar una decisión sobre el grado de credibilidad del escrito
  • 92.
  • 93.
  • 94.
  • 97.
  • 98.
    PRODUCTOS DE APRENDIZAJE Losproductos de aprendizaje nos permitirán conocer el éxito del aprendizaje. Se refiere a la expresión material de lo aprendido con el trabajo realizado por los alumnos; por lo tanto, se derivan del diseño de las tareas/actividades de enseñanza-aprendizaje. http://www.uv.mx/dgdaie/files/2014/03/U1.-2Chan-Tiburcio.pdf http://portalacademico.cch.unam.mx/materiales/prof/matdidac/sitpro/hist/mex/mex2/HMII/Proceso.pdf
  • 99.
    PRODUCTOS DE APRENDIZAJE Enrelación con los productos del aprendizaje de los estudiantes, es claro que al procesar los contenidos de la enseñanza los alumnos se los apropian, transformándose ellos mismos al posibilitarse que generen nuevos esquemas de pensamiento y acción, al mismo tiempo que aprenden en relación con sus aplicaciones, en una transformación personal; sin embargo, estos desarrollos únicamente pueden ser reconocidos por el mismo estudiante, ya que integran un producto cognitivo interno. La noción de producto de aprendizaje se refiere a la expresión material de lo aprendido, que debe reflejar la competencia desarrollada.
  • 100.
    Anteproyectos,  de investigación,de investigación experimental, bibliográfico, de gestión, docentes, de construcción, de desarrollo de productos y servicios, técnicos, de vida, escolares, Proyectos integradores, físicos, médicos. Antología Apuntes Articulo  de divulgación científica, de opinión, de revisión, enciclopédico Cartel Catalogo Conferencia Compendio Compilación Cuadros  sinópticos Cuadernos de nota/diarios Diagramas Disertación Dossier Ensayo,  ensayo crítico, ensayo descriptivo, ensayo filosófico o reflexivo, ensayo personal o familiar, ensayo poético, ensayos sobre ciencia y filosofía Esbozo Esquema  conceptual Estado de la cuestión Estado del arte Estudio,  Comparativo, de caso, de cohortes Fascículo Folleto Guías,  de aprendizaje, de comprobación, de síntesis, de aplicación, de estudio, de refuerzo, de nivelación, de lectura, de observación, de motivación PRODUCTOSDEAPRENDIZAJE
  • 101.
    Grafico Informe,  administrativo, deinvestigación, de investigación bibliográfica, de trabajo de laboratorio o salida a terreno, final, oral, parcial, proyectivo, técnico, informe final del trabajo de investigación dirigida Ilustración Infografía Libro,  de texto, especializado, de consulta, científico, de divulgación, de viaje Manual,  de instrucciones, de estilo, de procedimientos, de Frascati, técnico, de usuario, administrativo Mapa,  conceptual, semántico. Módulos informativos Monografía Nota Técnica Organizador gráfico Plano Ponencia Portafolio de evidencias Poster Presentaciones orales Prototipo Relatoría Reporte,  reporte de prácticas profesionales, de prácticas de campo, de prácticas de laboratorio, técnico Resumen Simulaciones Tecnologías de la web 2.0  wiki, blog, redes sociales, folksonomia Tesina Videos PRODUCTOSDEAPRENDIZAJE
  • 103.
    NOTA Producto Actividades Habilidades Pequeño género informativo descrito en Tercera Persona, en tiempo pasado, en forma clara, breve y concisa, con lenguaje sencillo, sin opiniones ni adjetivos y respondiendo a: qué, quién, cuándo, dónde, por qué y cómo.  Empieza por el desenlace, con una frase concisa (entrada, que reúne lo esencial), para luego proceder al planteamiento general y al desarrollo.  Observar una situación o fenómeno  Describir una situación o fenómeno  Sintetizar una situación o fenómeno  Redactar una situación o fenómeno  Observación  Análisis  Descripción  Síntesis
  • 104.
    CRÓNICA Producto Actividades Habilidades Relación de hechos, detalles y ambientes, redactados en un orden no necesariamente cronológico.  Como síntesis de un acontecimiento colectivo, se permiten comentarios y acotaciones.  No requiere de investigación, ya que se le da más importancia a la recreación de la atmósfera y los personajes.  Observar una situación o fenómeno  Describir una situación o fenómeno  Sintetizar una situación o fenómeno  Redactar una situación o fenómeno  Observación  Análisis  Descripción  Síntesis
  • 105.
    RESEÑA Producto Actividades Habilidades Resumen y/o comentario, más o menos amplio, de un texto científico.  Contiene comentarios breves e informativos, con una narración ágil e inteligente, en donde se hacen juicios.  Analizar un texto científico  Describir su contenido  Evaluar y/o valorar su contenido  Argumentar los comentarios hechos  Redactar la reseña  Análisis  Inducción  Deducción  Generalización  Síntesis
  • 106.
    MONOGRAFÍA Producto Actividades Habilidades Documento que contiene un conjunto de datos sistematizados y actualizados sobre un tema.  Requiere, por lo menos, de una capacitación previa en las técnicas de lectura, resumen de textos e integración de informes.  Delimitar el tema de investigación  Delimitar el objetivo de investigación  Consultar fuentes de información  Elaborar un plan de trabajo  Integrar un esquema del plan de trabajo  Utilizar fuentes, métodos y procedimientos  Elaborar fichas bibliográficas  Ordenar e interpretar datos  Redactar el trabajo  Observación  Análisis  Abstracción  Inducción  Síntesis
  • 107.
    PROYECTO Producto Actividades Habilidades Planeación de una investigación en donde se delimitan las condiciones y recursos para que pueda ser realizable.  Identificación del problema y/o ámbito donde se aplicará el proyecto. (Contextualización).  Delimitar el objetivo  Fundamentar teóricamente el objetivo  Justificar el proyecto  Delimitar estrategia y los procedimientos  Definir las acciones  Estimar los costos  Estimar los tiempos (Calendarizar)  Realizar la investigación  Analizar la información  Redactar el informe e integrar conclusiones  Observación  Análisis  Organización  Estructuración  Abstracción  Inducción  Síntesis
  • 108.
    ENSAYO Producto Actividades Habilidades Confirmar una hipótesis propuesta por el estudiante-autor, con datos y argumentos.  Puede ser de género interpretativo o de opinión.  Plantear una situación o problema  Investigar una situación o problema  Delimitar el objetivo del trabajo  Argumentar sobre una situación o problema  Concluir sobre una situación o problema  Análisis  Estructuración  Abstracción  Síntesis
  • 109.
    ENTREVISTA Producto Actividades Habilidades Busca recabar información sobre lo que se piensa sobre algo o alguien y analizarla. Se puede presentar como un listado de preguntas-respuestas, o síntesis de las ideas, personalidad, obras, biografía(s) y circunstancias actuales del(os) entrevistado(s) constituyen lo más importante.  Tiene cuatro fases: Preparación, aplicación, análisis y redacción  Ubicar una problemática  Diseñar un procedimiento para obtener información sobre lo que se piensa sobre algo o alguien  Aplicar el procedimiento para obtener información sobre lo que se piensa sobre algo o alguien  Analizar y sintetizar la información obtenida  Integrar y/o redactar el informe  Análisis  Inducción  Deducción  Generalización  Síntesis
  • 110.
    INVESTIGACIÓN DE CAMPO ProductoActividades Habilidades  Es el procedimiento para obtener información in situ, para conocer un objeto de estudio.  Se sustenta en un marco teórico que ayuda a conocer y explicar dicho objeto.  Puede ser de tipo experimental o no experimental, y también puede asumir dos vertientes: como investigación cualitativa o cuantitativa.  Delimitar el objetivo de la investigación  Identificar variables (Conceptual y operacionalmente)  Diseñar hipótesis  Definir el tipo de estudio  Seleccionar/Desarrollar el marco teórico  Determinar el universo y/o muestra de estudio  Diseñar/Seleccionar las técnicas de recolección de datos  Recolectar datos  Analizar e interpretar la información  Redactar el reporte de investigación  Observación  Análisis  Organización  Estructuración  Clasificación  Abstracción  Deducción  Inducción  Síntesis
  • 111.
    MAPA CONCEPTUAL Producto ActividadesHabilidades  Representación gráfica de las relaciones entre conceptos, de mayor a menor inclusividad; en donde se establecen, en forma clara y precisa, las relaciones verticales y horizontales.  Las condiciones que deben cumplirse son: a) Ningún concepto y relación se repite: b) Se respeta el orden jerárquico; y c) Ningún concepto debe quedar sin relación.  Definir el tema  Enunciar los conceptos del mapa  Jerarquizar los conceptos (de mayor a menor inclusividad).  Ordenar los conceptos, relacionándolos vertical y horizontalmente, según su inclusividad  Especificar conectores entre los conceptos  Diseñar y elaborar el mapa de conceptos  Análisis  Organización  Comprensión  Abstracción  Síntesis
  • 112.
    PRESENTACIONES Producto Actividades Habilidades Diseño para exponer los resultados de un trabajo académico ante un público.  Seleccionar la información a presentarse  Definir el medio de comunicación  Organizar la información  Integrar la presentación conforme al medio  Ensayar la presentación del trabajo  Presentar el trabajo frente al público  Organización  Expresión: oral, escrita, corporal, visual y gráfica
  • 113.
    PROTOTIPO Producto Actividades Habilidades Desarrollo de un modelo innovador (concreto o abstracto), que al ser sometido a una fase experimental o de prueba, pretende demostrar y ofrecer, al menos, una alternativa novedosa para mostrar una realidad o resolver problemas específicos de ella.  Identificación de una realidad o problemática asociada a ella  Búsqueda de información y/o materiales para presentar una realidad o resolver problemas específicos de ella  Desarrollo y materialización de la idea  Presentación del producto  Observación  Análisis  Abstracción  Crítica  Síntesis  Innovación
  • 116.
    APRENDIZAJE BASADO ENPROYECTOS SALVADOR GONZÁLEZ SÁNCHEZ Comisión Mixta General de Capacitación y Adiestramiento UMSNH-SPUM 2015
  • 117.
    CONTENIDO  El AprendizajeBasado en Proyectos  Preguntas, Problemas y Retos: el motor de arranque de un proyecto. Claves para el diseño de un buen proyecto  Proyectos mas allá del aula: aprendizaje cooperativo, investigación de campo, comunidades de aprendizaje  TIC en el aprendizaje basado en proyectos  Evaluación en el Aprendizaje Basado en Proyectos: diario de aprendizaje, rúbricas y portafolios  Organización escolar y comunidades de aprendizaje
  • 118.
  • 119.
    DEFINICIÓN Un proyecto esun conjunto de actividades concretas, interrelacionadas y coordinadas entre si, que se realiza con el fin de resolver un problema significativo. Así la realización de un proyecto lleva un desarrollo integral de los saberes del alumno. Su implicación va desde un conjunto de prácticas de enseñanza y aprendizaje, donde se incluyen competencias referidas al pensamiento crítico, creativo y colaborativo.
  • 120.
    DEFINICIÓN La estrategia deproyectos, promueve las siguientes actitudes:  Propicia en el estudiante una participación activa y propositiva.  Se orienta a una producción concreta.  Induce un conjunto de tareas en el que el estudiante, suscita el aprendizaje de saberes y procedimientos de gestión (planificar, decidir, coordinar) y habilidades necesarias para la cooperación y colaboración.  Promueve aprendizajes de una o más disciplina que son de carácter transversal.
  • 122.
    ¿CÓMO SE ELABORA? Elenfoque de aprendizaje basado en proyectos es una estrategia imprescindible para lograr un aprendizaje significativo. Por lo tanto para poder plantear un proyecto es necesario recordar que se debe enfrentar ante situaciones auténticas y complejas, con verdaderos problemas a resolver. Los pasos para la realización del proyecto son los propios del método científico experimental, a continuación se mencionan:  Observación y documentación (libros, revistas, Internet, etc.) sobre el objeto del proyecto.  Una Situación Problemática que se defina por medio de una pregunta o una oración afirmativa  Planteamiento de una o varias hipótesis (propiciar conjeturas), que pueda ponerse a prueba.
  • 123.
    ¿CÓMO SE ELABORA? Delimitación de un método de experimentación pertinente para dar solución de la Situación Problemática.  Obtención y análisis de observaciones y resultados a través de un experimento o ejercicio de recolección de información.  Redacción de conclusiones.  Elaboración de un reporte del proyecto (escrito, con gráficas, tablas, esquemas, etc.).  Presentación y socialización del proyecto y productos obtenidos, con otros estudiantes o docentes.
  • 124.
    ¿PARA QUÉ UTILIZARPROYECTOS? Los proyectos en el proceso de enseñanza y aprendizaje desarrollan en el alumno las siguientes competencias:  Para la definición y afrontamiento de problemas “verdaderos”, permite movilizar conocimientos previos, toma de conciencia, y la capacidad de generar nuevos saberes.  Para la colaboración y el trabajo en red, escuchar, formular, negociar, tomar decisiones, compartir saberes, coordinar, distribuir tareas, evaluar.  Para la comunicación escrita y oral (planes, protocolos de proyecto) bocetos, informes, exposiciones, argumentaciones, negociación de saberes.  Para la autoevaluación, análisis, reflexión, logros limitaciones, establecimiento de nuevos planes de aprendizaje.
  • 131.
  • 132.
  • 133.
  • 134.
  • 135.
  • 136.
  • 137.
  • 138.
  • 141.
  • 142.
  • 144.
  • 145.
  • 146.
  • 147.
  • 152.
    APRENDIZAJE BASADO ENPROYECTOS SALVADOR GONZÁLEZ SÁNCHEZ Comisión Mixta General de Capacitación y Adiestramiento UMSNH-SPUM 2015
  • 153.
    CONTENIDO  El AprendizajeBasado en Proyectos  Preguntas, Problemas y Retos: el motor de arranque de un proyecto. Claves para el diseño de un buen proyecto  Proyectos mas allá del aula: aprendizaje cooperativo, investigación de campo, comunidades de aprendizaje  TIC en el aprendizaje basado en proyectos  Evaluación en el Aprendizaje Basado en Proyectos: diario de aprendizaje, rúbricas y portafolios  Organización escolar y comunidades de aprendizaje
  • 154.
  • 156.
    SITUACIONES Y PROBLEMAS Enel ABP, la estructuración del conocimiento se lleva a cabo a través de situaciones y problemas que permiten al estudiante alcanzar los objetivos de aprendizaje que se desprenden de las competencias profesionales. Es fundamental señalar que las situaciones/problemas deben poseer ciertas características, ya que no todo problema cumple con las condiciones intrínsecas para poder desarrollar lo que se busca en el método ABP.
  • 157.
    SITUACIONES Y PROBLEMAS Lascaracterísticas que deben reunir son:  El diseño debe despertar interés y motivación.  El problema debe estar relacionado con algún objetivo de aprendizaje.  Debe reflejar una situación de la vida real.  Los problemas deben llevar a los estudiantes a tomar decisiones basadas en hechos.  Deben justificarse los juicios emitidos.  No deben ser divididos y tratados por partes.  Deben permitir hacerse preguntas abiertas, ligadas a un aprendizaje previo y ser tema de controversia.  Deben motivar la búsqueda independiente de información.
  • 160.
    PREGUNTAS, PROBLEMAS YRETOS En la metodología docente de Aprendizaje Basado en Problemas (ABP) la actividad comienza presentándoles a los estudiantes un problema que deben analizar y resolver en grupo. A pesar de los distintos formatos que éste puede presentar, generalmente es un texto de pocas líneas que describe una situación de la vida cotidiana o profesional relacionada de algún modo con las disciplinas o materias en las cuales se inserta. Diversos expertos en ABP coinciden en afirmar que la elaboración del problema es un factor “crítico” y “central” para el éxito de este método. Es pues el eje central alrededor del cual gira todo el proceso ABP.
  • 162.
    PREGUNTAS, PROBLEMAS YRETOS El problema debe estar elaborado antes de comenzar la actividad ABP con los estudiantes, dentro de la fase de planificación, y no es una tarea fácil. A veces se presta poca atención al diseño del problema; de hecho, cuando no está bien planteado los estudiantes del grupo ABP tendrán dificultades para activar sus conocimientos previos, el grupo funcionará peor y se necesitará más tiempo de estudio para resolverlo
  • 163.
    QUÉ ES UNPROBLEMA Y TIPOS DE PROBLEMAS
  • 164.
  • 165.
    QUÉ ES UNPROBLEMA Comprender un fenómeno complejo es un problema; resolver una incógnita, una situación, para las cuales no se conocen caminos directos e inmediatos, es un problema; encontrar una forma mejor de hacer algo es un problema; hacerse una pregunta o plantearse un propósito sobre posibles relaciones entre variables es un problema; no comprender en su complejidad un fenómeno natural o social es un problema. Pero en la situación ABP, el problema sirve como estímulo para el aprendizaje
  • 166.
    QUÉ ES UNPROBLEMA Un problema ABP es:  Una descripción de unos fenómenos que requiere explicación adicional, y los estudiantes intentan explicar los fenómenos presentes en el problema. Para este propósito ellos lo discuten en grupo.  Conforme lo discuten se dan cuenta que no tienen suficientes conocimientos para clarificarlo y por tanto surgen cuestiones sin respuesta, las cuales se convierten en objetivos de aprendizaje que motivan a los estudiantes a informarse y estudiar la literatura relevante para responder esas cuestiones y dar solución al problema
  • 167.
    TIPOS DE PROBLEMAS Haydiversas clasificaciones de tipos de problemas, con arreglo a diversos criterios de clasificación. Según el nivel de complejidad del problema, distingue tres tipos: Nivel 1: Este nivel correspondería al típico problema de final de capítulo en un manual. Aquí el problema normalmente se refiere a los contenidos del capítulo, y toda la información necesaria para resolverlo está en dicho capítulo. Sólo requiere aplicar conocimientos y comprensión.
  • 168.
    TIPOS DE PROBLEMAS Nivel2: Equivale al tipo de problema con aspecto de historia o relato, pero también ubicado típicamente al final de capítulo y por tanto referido a su temática. Este formato añade cierta motivación en los estudiantes para resolver el problema y requiere que se vaya más allá del copiar y pegar, pues supone tomar decisiones o aplicar teorías. Requiere aplicar conocimientos, comprensión y aplicación de teoría. Nivel 3: Es el nivel de los problemas ABP. Requiere capacidad de análisis, síntesis y evaluación. Están relacionados con el mundo real, y no toda la información necesaria para resolverlo está contenida en el propio problema o incluso en los textos del curso. En consecuencia, los estudiantes necesitan hacer investigación, descubrir nuevos materiales y llegar a juicios o decisiones basadas en la información aprendida. El problema puede tener más de una respuesta aceptable.
  • 169.
    TIPOS DE PROBLEMAS Unsegundo criterio de clasificación está relacionado con el propósito curricular (dentro del curso, asignatura o tema) del problema:  Problemas de guía u orientación: Diseñados simplemente para focalizar la atención del estudiante en los conceptos centrales del curso.  Problemas para evaluación o examen: Examen de problemas en los que los estudiantes aplican los conocimientos adquiridos en la asignatura.  Problemas para ilustrar principios, conceptos o procedimientos: Se trata de problemas que propone el profesor como ejemplos o situaciones concretas que obligan a que el alumno inductivamente descubra explicaciones, definiciones o procesos.  Problemas para fomentar el razonamiento y comprensión de contenidos de la asignatura: Se trata de problemas que se utilizan para estimular y entrenar habilidades cognitivas de razonamiento, análisis y síntesis de la información contenida en el temario.
  • 170.
    TIPOS DE PROBLEMAS Otraclasificación en donde los problemas pueden adoptar una de las formas siguientes:  El problema tipo “pantanoso”: Es el caso del problema que presenta un complejo desorden, y que contiene numerosos subproblemas.  El problema tipo dilema: Representa al tipo de problemas en los que existe más de una alternativa de solución, cada una de las cuales tiene pros y contras. El diseñador del problema conoce dichos pros y contras, pero obliga a los estudiantes a elegir entre alternativas que impliquen un sacrificio o desventaja en cualquiera de las decisiones adoptadas.  El problema rutinario: Es el tipo de problema habitual que se encuentran profesores y estudiantes en el ámbito escolar y manuales de texto; éste no es el típico problema ABP.  El problema de aplicación: Al estudiante se le asigna un programa de actividades o de intervención que se debe aplicar y debe buscar la manera de garantizar el éxito de la aplicación de ese programa o conjunto de actividades.
  • 171.
  • 172.
    CARACTERÍSTICAS DE UNBUEN PROBLEMA ABP
  • 173.
    CRITERIOS QUE SEDEBEN TENER EN CUENTA AL ELABORAR LOS OBJETIVOS DE APRENDIZAJE. Los objetivos de aprendizaje son los que deben conducir el diseño del problema, y no al revés. Pero, ¿qué características han de tener estos objetivos de aprendizaje? La práctica totalidad de los teóricos que han reflexionado sobre el tema concluyen que la elaboración de un problema ABP debe cubrir una serie de objetivos didácticos que, a su vez, sean holísticos e interdisciplinares.
  • 174.
    CRITERIOS QUE SEDEBEN TENER EN CUENTA AL ELABORAR LOS OBJETIVOS DE APRENDIZAJE. Con cobertura de objetivos didácticos.- Lógicamente, el problema debe guardar una estrecha relación con los objetivos del curso o asignatura en los que se inserte la actividad ABP. El problema es un vehículo a través del cual los estudiantes obtienen conocimiento y adquieren las habilidades deseadas en el curso o asignatura. Desde este punto de vista, los objetivos del curso deben estar incluidos en el problema y la situación, y el problema debe conducir o guiar a los estudiantes a buscar, estudiar y aplicar dicha temática.
  • 175.
    CRITERIOS QUE SEDEBEN TENER EN CUENTA AL ELABORAR LOS OBJETIVOS DE APRENDIZAJE. Con objetivos holísticos multidisciplinares.- Al mismo tiempo, los objetivos de aprendizaje que subyacen al problema deben ser globales, y no deben estar parcelados por estrechos límites disciplinares; en otras palabras, cuando se elabora un problema ABP, éste debe incluir contenidos de diversas materias que el estudiante ya ha adquirido y de aquellas otras que en ese momento está cursando. Los problemas deberían contribuir a conducir a los alumnos a información nueva e importante y a explorar vínculos entre distintos temas y campos.
  • 176.
    CRITERIOS QUE SEDEBEN TENER EN CUENTA SOBRE EL CONTENIDO DE LOS PROBLEMAS ABP Actualidad de los problemas: Deben referirse a situaciones actuales o contemporáneas, es decir, problemas de la vida real o del futuro contexto profesional actuales o recientes. Así se consigue motivar y enganchar más a los alumnos en la actividad de aprendizaje.
  • 177.
    CRITERIOS QUE SEDEBEN TENER EN CUENTA SOBRE EL CONTENIDO DE LOS PROBLEMAS ABP Auténticos, relevantes para el alumno o basado en la vida real o profesional: Los problemas deben tratar temas del programa del curso ejercitando lo que el estudiante tendrá que hacer muchos días en su vida profesional. Por lo tanto, no deben ser muy teóricos ni estar muy alejados de las experiencias cotidianas de la vida de los estudiantes o de sus expectativas profesionales. En otras palabras, deben ser representativos de los problemas de los que han tenido experiencia los aprendices o de aquellos con los que se enfrentarán los estudiantes. Así se logra captar el interés de los estudiantes y motivar mediante su conexión al mundo real. Si no es así, entonces no se involucrarán con el problema. Precisamente, el hecho de que el contenido de los problemas ABP no esté totalmente estructurado hace que se parezcan más, a los problemas que se producen en el mundo real (mal estructurados o “pantanosos”), es decir, se parecen a lo que se encontrarán luego en su vida personal o profesional, y con ello además se logra que la actividad ABP sea una actividad docente más interesante y motivadora que la típica lección magistral.
  • 178.
    CRITERIOS QUE SEDEBEN TENER EN CUENTA SOBRE EL CONTENIDO DE LOS PROBLEMAS ABP Apropiados al nivel cognitivo y motivacional de los alumnos: Los contenidos de los problemas deben ajustarse al nivel de conocimientos y desarrollo intelectual emocional, social y a los intereses de los estudiantes, de modo que cuanto más cerca esté el problema de los intereses del estudiante más trabajara estos. Esta característica está relacionada con la familiaridad del problema, es decir, que su temática sea conocida por el estudiante o que tenga alguna experiencia previa con ello. Los estudiantes que se enfrentan a problemas más familiares:  activarán más conocimiento previo durante la discusión inicial  mostrarán más interés por el problema  le dedicarán más tiempo de estudio  adquirirán un conocimiento del asunto de mayor calidad  obtendrán mejor calificación en su examen sobre el tema
  • 179.
    EL CASO OPENHEIMER Con25 años J. Robert Oppenheimer era famoso por su trabajo en teoría cuántica cuando empezó a dar clases en Berkeley- California. Empezó su curso con la clase llena, pero a mitad del semestre le quedaba un solo alumno y muchos de sus alumnos antes de dejar de asistir habían protestado al jefe de su departamento. Oppenheimer detectó y afrontó el problema: su fallo principal era que no adaptaba sus clases al nivel de los estudiantes, iba demasiado rápido para ellos que se perdían y abandonaban. Trabajó duramente para:  Reducir su ritmo, comprobar que los estudiantes le seguían.  Expresar sus ideas con mayor claridad.  Trabajar las transiciones para conectar las distintas ideas entre sí. El resultado del cambio fue un éxito tan notable que en los años posteriores sus cursos permanecieron llenos hasta el final e incluso “algunos estudiantes le describieron como el profesor mas estimulante que habían tenido” Una pagina web sobre su vida dice: “He was an extraordinary teacher”
  • 180.
  • 181.
    COMPARACIÓN DE ELEMENTOSDE PROBLEMAS Problemas BIEN estructurados Problemas MAL estructurados Tienen soluciones convergentes. Poseen soluciones divergentes o múltiples Poseen distintas vías o formas de llegar a la solución. Requieren aplicación de un número limitado de reglas y principios, generalmente de modo algorítmico. Las soluciones requieren el uso de procesos lógicos y algorítmicos Requieren aplicación de reglas o principios variados, de modo heurístico. Hay incertidumbre acerca de los conceptos, reglas y principios necesarios para la solución. Actúan sobre parámetros bien definidos. Presentan menos parámetros, con lo cual son menos manipulables. Todos los elementos y procesos necesarios para resolver el problema son conocidos. Uno o varios aspectos de la situación del problema (por ejemplo, estado inicial, estado final, y el conjunto de operadores para ir del estado inicial al final) no están bien especificados.
  • 182.
    COMPARACIÓN DE ELEMENTOSDE PROBLEMAS Problemas BIEN estructurados Problemas MAL estructurados Toda la información necesaria para resolver el problema esta en el texto del problema. La información necesaria para resolver el problema no está contenida en el texto del problema. Normalmente se refiere a una sola disciplina. Es inherentemente interdisciplinar pues requiere la integración de contenidos de diversos ámbitos o dominios disciplinares En el contexto de una asignatura, el problema es posterior a la teoría y la ilustra o permite practicarla. En el contexto de una asignatura, el problema se puede presentar al principio, sin enseñar todos los contenidos
  • 183.
    COMPARACIÓN DE ELEMENTOSDE PROBLEMAS Problemas BIEN estructurados Problemas MAL estructurados Habilidades cognitivas requeridas más simples. Habilidades cognitivas requeridas más complejas, mayor carga de la memoria de trabajo, mayor reflexión sobre los contenidos del problema; necesidad de habilidades metacognitivas (planificación, supervisión y revisión o evaluación de lo conseguido); habilidades de argumentación o justificación Proceso de resolución más secuencial. Proceso de resolución largo, dialéctico, cíclico o iterativo (definir, clarificar, sintetizar, redefinir, volver a clarificar, etc.). Evaluación del resultado comparándolo con la única respuesta correcta disponible en el manual o por el profesor. Evaluación del resultado en términos de viabilidad de la solución propuesta por el grupo.
  • 184.
    LA SELECCIÓN DELOS PROBLEMAS Una vez que tenemos más o menos claro cómo debe ser un buen problema ABP, sus características y elementos, entonces tenemos que ponernos manos a la obra para elaborarlo. Desafortunadamente, en la mayor parte de las disciplinas no hay libros o manuales con problemas ABP. Quién debe elaborarlo: Generalmente los problemas son seleccionados por los profesores, aunque también lo son en algunos casos por los estudiantes. Lo normal es que el profesor necesite ayuda, y por tanto lo deseable sería que el profesor trabajara en equipo para seleccionar y elaborar el problema. De dónde se obtiene: Los mejores problemas son los que provienen de la experiencia personal o profesional del autor, de situaciones reales o que reflejan una situación real. Las fuentes de los problemas de la vida real son, por ejemplo, revistas o periódicos, medios audiovisuales o documentos.
  • 185.
    FASES EN ELDISEÑO DEL PROBLEMA Hay que darse un tiempo para desarrollar y probar los problemas antes de realizar la actividad ABP: 1. Explicitar los objetivos curriculares específicos: Lo primero es tener en cuenta los objetivos, competencias, conocimientos o habilidades que se quieren desarrollar y para los cuales se diseña el problema. Se trata de los resultados de aprendizaje (lo que los estudiantes deberán ser capaces de hacer) que se esperan lograr con el problema. 2. Identificar y centrar la situación o escenario que tendrá relación con los objetivos curriculares: Aquí son importantes las noticias de actualidad. 3. Determinar la extensión del ámbito interdisciplinar del problema.
  • 186.
    FASES EN ELDISEÑO DEL PROBLEMA 4. Escribir un primer bosquejo del problema. Aquí sería importante y deseable trabajar en colaboración con otros profesores vinculados a la metodología ABP para hacer una “lluvia de ideas” o trabajo colaborativo de depuración del problema. 5. Determinar la disponibilidad de recursos que los estudiantes tendrán que emplear para resolver el problema (de tipo bibliográfico, Internet, etc.). 6. Comprobar el problema finalmente elaborado con un amplio y efectivo conjunto de criterios para estar seguro de que contiene los elementos esenciales de cualquier problema ABP.
  • 187.
    FASES EN ELDISEÑO DEL PROBLEMA 7. Redactar el resto de documentos complementarios. Además del problema debemos redactar lo siguiente: Introducción: Se trata de centrar el tema del problema en pocas líneas Objetivos de aprendizaje: Con qué temas disciplinares o de la asignatura se relaciona el problema Referencias de la investigación e información recopilada: - sitios web - libros y - revistas
  • 188.
  • 189.
  • 191.
  • 192.
  • 193.
    EVALUACIÓN DE LACALIDAD DEL PROBLEMA La calidad de un problema ABP se puede averiguar de tres formas, dos posteriores a la actividad ABP y una dentro de la planificación y por tanto anterior a su realización.  La principal y más obvia comprobación de su calidad, posterior a la actividad ABP, es experimentándolo, comprobando que funciona bien en el conjunto de la actividad ABP.  Otra comprobación a posteriori sería en la evaluación del proceso ABP que suelen hacer los estudiantes al final de dicha actividad. Si en ella no hay mención a ningún aspecto negativo del problema, será señal inequívoca de que el problema ha funcionado.
  • 194.
    EVALUACIÓN DE LACALIDAD DEL PROBLEMA Se puede comprobar si reúne las principales características de un buen problema ABP. Se pone en la lista cuatro características: 1) Relacionado con la experiencia de la vida diaria. 2) El problema es un asunto que puede llamar la atención por ser una cuestión social, de la vida, de las asignaturas, o de examen. 3) El problema está mal estructurado. 4) El problema puede motivar a los estudiantes y ser atractivo para ellos.
  • 197.
  • 198.
    LA ELABORACIÓN DEPROBLEMAS Al elaborar un problema debe decidirse: 1) Cuáles son los objetivos de aprendizaje que se persiguen. 2) Cuál es el tipo de tarea más adecuada para alcanzar estos objetivos. 3) En qué formato se propondrá a los estudiantes: relato, representación, vídeo, muestra de trabajo, autorregistros, etc.
  • 202.
    CLAVES PARA ELDISEÑO DE UN BUEN PROYECTO
  • 203.
    CLAVES PARA ELDISEÑO DE UN BUEN PROYECTO Un buen proyecto no depende solo de un buen tema o un buen producto final. La coordinación o una adecuada gestión de recursos, entre otras cuestiones, sostienen un buen proyecto en el tiempo. En este sentido, reflexionamos sobre la necesidad de una planificación detallada pero flexible, que contemple los siguientes puntos:
  • 204.
    CLAVES PARA ELDISEÑO DE UN BUEN PROYECTO Diseño del proyecto  el establecimiento de objetivos, retos, productos y evaluación  la búsqueda de apoyos y recursos  la planificación del proyecto Desarrollo del Proyecto  la implementación del proyecto y  su seguimiento Finalización del Proyecto  el cierre del proyecto  el registro y  su difusión.
  • 205.
    CLAVES PARA ELDISEÑO DE UN BUEN PROYECTO Diseño del proyecto el establecimiento de objetivos, retos, productos y evaluación la búsqueda de apoyos y recursos la planificación del proyecto Desarrollo del Proyecto la implementación del proyecto y su seguimiento Finalización del Proyecto el cierre del proyecto el registro y su difusión.
  • 207.
    CONDICIONES IMPRESCINDIBLES PARAQUE UN PROYECTO TENGA SENTIDO Que desarrolle contenidos significativos Un proyecto no puede abarcar la misma gama de contenidos que otro tipo de metodologías, pero permite trabajar esos contenidos con más profundidad. Por eso, los profesores deben escoger los contenidos, objetivos y competencias más significativos para el proyecto, tomando como referencia el currículo y lo que es más importante desde su punto de vista.
  • 208.
    CONDICIONES IMPRESCINDIBLES PARAQUE UN PROYECTO TENGA SENTIDO Que parta de la necesidad de saber Los profesores pueden motivar esa necesidad de conocer cosas nuevas y desarrollar el proyecto mediante una actividad inicial que despierte el interés y dé pie a las preguntas. Puede ser un vídeo, un debate, un invitado en clase, un libro...
  • 209.
    ELEMENTOS BÁSICOS QUEDEBEN APARECER EN CUALQUIER PROYECTO Una pregunta guía (Driving question) Una vez planteada la situación, es necesario crear una pregunta hacia cuya respuesta se dirija el trabajo. Debe ser clara, tener una respuesta abierta y conectar con las competencias y conocimientos que los alumnos deben trabajar y adquirir. Este elemento es básico y debe estar presente siempre. Un ejemplo. Si estamos trabajando un tema de literatura contemporánea: ¿Cómo podríamos compartir con nuestros abuelos lo que hemos aprendido sobre un libro?
  • 210.
    ELEMENTOS BÁSICOS QUEDEBEN APARECER EN CUALQUIER PROYECTO Dar autonomía a los estudiantes (voice and choice) Durante el trabajo, los alumnos tienen que ser los protagonistas: opinar, elegir y tomar las decisiones. No obstante, es necesario adaptar este planteamiento general a la realidad del aula. Así que pueden establecerse diferentes niveles de "autonomía": • Nivel más bajo. Puede decirse a los alumnos qué tema tienen que estudiar e incluso como diseñar, crear y presentar los productos finales. • Nivel intermedio. Dar una serie de opciones (limitadas) para evitar que los alumnos se vean desbordados por las posibilidades. • Nivel alto. Todas las decisiones corresponden a los alumnos, por ejemplo qué producto hacer, qué proceso seguir. Incluso pueden elegir el tema y la pregunta inicial.
  • 211.
    ELEMENTOS BÁSICOS QUEDEBEN APARECER EN CUALQUIER PROYECTO Incluir el trabajo de las habilidades / competencias del siglo XXI Estas habilidades son: colaboración, comunicación, pensamiento crítico y uso de las nuevas tecnologías. Deben enseñarse explícitamente (dando guías, consejos, materiales) y además ofrecer oportunidades para que los alumnos las pongan en práctica a través de las tareas y actividades propuestas en el proyecto. Es decir: para crear un recurso virtual (un mapa por ejemplo) podemos dar a los alumnos un tutorial sobre cómo crearlos pero además nuestro proyecto deberá contener una tarea en la que los alumnos creen un mapa digital que sirva para presentar contenidos, apoyar alguna exposición, realizar un trabajo de colaboración...
  • 212.
    ELEMENTOS BÁSICOS QUEDEBEN APARECER EN CUALQUIER PROYECTO Investigación e innovación La investigación real tiene lugar cuando los alumnos siguen un proceso como este: plantean sus propias preguntas, buscan recursos y responden a esas preguntas, generan dudas y cuestionan, revisan y establecen conclusiones. Esta investigación trae consigo la innovación real: surgen nuevas preguntas, nuevos productos y nuevas soluciones. Las nuevas dudas que surgen deben incorporarse paulatinamente. Se trata en definitiva de promover la generación de dudas, la crítica y la colaboración.
  • 213.
    ELEMENTOS BÁSICOS QUEDEBEN APARECER EN CUALQUIER PROYECTO Revisión y retroalimentación Mientras trabajan, revisan unos a otros sus trabajos tomando como referencia las rúbricas y los ejemplos. Es necesario enseñar a los alumnos a evaluar el trabajo de otros tomando como referencia las rúbricas. Incluso podemos recurrir a expertos y colaboradores externos para evaluar el trabajo. Por ejemplo, si organizamos una exposición sobre la salud ¿Por qué no invitar a personal sanitario de los centros médicos de la zona?
  • 214.
    ELEMENTOS BÁSICOS QUEDEBEN APARECER EN CUALQUIER PROYECTO Presentación pública del trabajo El ideal es presentarlo no solo a los profesores y compañeros sino trabajar con la idea de un producto que se va a presentar a una audiencia general y que va a ser puesto a disposición de todos. De aquí pueden derivar diferentes formatos y recursos para poner los productos generados a disposición de todos. Todo dependerá de las características de los grupos clase con los que trabajemos. Puede hacerse a una exposición (con la ayuda de una presentación, un vídeo) en el aula pero también crear una página web o hacer una exposición de trabajos a la que estén invitados padres, alumnos de otros centros...
  • 215.
  • 217.
    ¿CÓMO USAN LOSDOCENTES LA METODOLOGÍA ABP? Algunos profesores usan la metodología ABP como el eje vertebrador de su trabajo en el aula a la hora de trabajar el currículo y desarrollar su metodología. Otros recurren a esta metodología puntualmente durante el curso. Los proyectos en su duración: pueden estar solo para unos días o durar varias semanas. ABP es efectivo en todos los niveles y materias. Es aplicable en la educación reglada pero también en otras vías de formación y educación. http://bie.org/object/document/8_essentials_for_project_based_learning
  • 218.
    EL DISEÑO ABP:VISTA PARA EL DOCENTE Para conceptualizar y organizar una propuesta de aprendizaje ABP puede seguirse esta plantilla de trabajo:
  • 220.
    ROL DEL PROFESOR,PAPEL DE LOS ALUMNOS Al utilizar metodologías centradas en el aprendizaje de los alumnos, los roles tradicionales, tanto del profesor como del alumnado, cambian. Se presentan a continuación los papeles que juegan ambos en el ABP.
  • 221.
    Profesor 1. Da unpapel protagonista al alumno en la construcción de su aprendizaje. 2. Tiene que ser consciente de los logros que consiguen sus alumnos. 3. Es un guía, un tutor, un facilitador del aprendizaje que acude a los alumnos cuando le necesitan y que les ofrece información cuando la necesitan. 4. El papel principal es ofrecer a los alumnos diversas oportunidades de aprendizaje. 5. Ayuda a sus alumnos a que piensen críticamente orientando sus reflexiones y formulando cuestiones importantes. 6. Realizar sesiones de tutoría con los alumnos. Alumnado 1. Asumir su responsabilidad ante el aprendizaje. 2. Trabajar con diferentes grupos gestionando los posibles conflictos que surjan. 3. Tener una actitud receptiva hacia el intercambio de ideas con los compañeros. 4. Compartir información y aprender de los demás 5. Ser autónomo en el aprendizaje (buscar información, contrastarla, comprenderla, aplicarla, etc.) y saber pedir ayuda y orientación cuando lo necesite. 6. Disponer de las estrategias necesarias para planificar, controlar y evaluar los pasos que lleva a cabo en su aprendizaje.
  • 228.
    OTROS MODELOS PARAGUIAR EN ABP
  • 229.
    OTROS MODELOS PARAGUIAR EN ABP Estos modelos focalizan su interés, sobre todo, en el manejo de la información necesaria para la realización del proyecto.
  • 230.
    EL MODELO IRVING Elmodelo Irving: EL desarrollo del proyecto se compone de nueve pasos desde la necesidad de recabar información sobre el tema hasta la evaluación del proceso y del producto.
  • 231.
    EL MODELO BIG6 Modelo creado por Michael Eisenberg y Bob Berkowitz que divide el proceso de aprendizaje en tres grandes fases:  Definición de la tarea,  Selección de las estrategias de búsqueda de información y  Localización y acceso a la información. En esta última fase es la que se enmarca el uso de la información, la síntesis y la evaluación.
  • 232.
    Los 6 pasos 1º)La DEFINICION DE LA TAREA a realizar. Esto es definir la tarea e identificar que información será necesaria para realizarla. 2º) La elección de las ESTRATEGIAS de búsqueda de la información. Esto es la búsqueda de todas las fuentes posibles y la elección de las más convenientes. 3º) La LOCALIZACION y el ACCESO a la información. Esto es localizar las fuentes y hallar en ellas la información. 4º) El USO que se hace de la información. Esto es la verificación de la pertinencia e importancia de la fuente, y la extracción de la información relevante. 5º) La SINTETIZACION de la información. Esto es la organización de la información originaria de distintas fuentes y la presentación de la misma. 6º) La EVALUACION. Esto es evaluar el proceso y sus resultados (el producto). EL MODELO BIG 6 PAR SOLUCIONAR PROBLEMAS DE INFORMACIÓN Introducción En el mundo de hoy la gente se encuentra saturada de información, fenómeno que afecta de manera particular a los jóvenes estudiantes a la hora de realizar las actividades que les son específicas. Esto hace que el rol docente sea necesariamente diferente en la actualidad que algún tiempo atrás. Ahora el clásico proceso de transferencia de conocimiento debe ir acompañado de la socialización, el incentivo y la enseñanza del aprender a aprender, que servirá a las personas el resto de sus vidas. De lo último se desprende la necesidad de enseñar el manejo de la información, y, el uso de las tecnologías que son tan importantes hoy en relación a aquella. Capsid VP1 ¿PARA QUÉ SIRVE? El Big 6 facilita el reconocimiento de la necesidad de información, la posibilidad de identificar y localizar fuentes, la extracción de la información de dichas fuentes, la evaluación de su calidad, su organización, así como su uso efectivo. Todas estas, habilidades aplicables a la solución de problemas generados por la inmensa cantidad de información circundante hoy en día. CREADORES Y PAGINA OFICIAL Los creadores del modelo Big 6 son Michael Eisenberg y Bob Berkowitz quienes han puesto sus conocimientos al disposición de quien lo necesite, y compartiendo sus experiencias así como recibiendo la de quienes utilizan su modelo a través de la página oficial www.big6.com. ¿QUÉ ES EL MODELO BIG6? El modelo Big 6 es un proceso de enseñanza para desarrollar las competencias en el manejo de información. ALGUNAS DEFINICIONES: Proceso sistemático de solución de problemas de información apoyado en el pensamiento crítico. Comprende las seis áreas de habilidad necesarias para la solución efectiva y eficiente de problemas de información (puntos específicos y estratégicos que ayudan a satisfacer las necesidades de información) o como un currículo completo de habilidades para el uso de la biblioteca y el manejo de la información. El BIG 6 consiste en 6 áreas, funciones, pasos, o competencias. PROTAGONISMO DEL DOCENTE En el BIG 6 el protagonista central es el estudiante, pero el docente tiene una gran responsabilidad de la cual depende el éxito o fracaso de los estudios de investigación: Tiene que presentar a sus estudiantes sugerencias o lineamientos de investigación donde se encuentren problemas en el manejo de la información. Debe ofrecer un modelo eficiente, coherente y exhaustivo para manejar la información. Debe colaborar con sus estudiantes entregando pistas respecto de cómo solucionar los problemas en el manejo de la información, este rol es, además, compartido con el bibliotecario (especialista en conservación y archivo de información). Este método es factible de ser adaptado a diferentes tipos de investigaciones y proyectos y entrega una metodología simple, pero eficiente, de trabajo a los estudiantes. Matriz de valoración para evaluar el proceso de investigación. PARA NO OLVIDAR LOS 6 SECRETOS PARA TRIUNFAR EN LA SOCIEDAD DE LA INFORMACIÓN Página oficial: www.big6.com Michael Eisenberg y Bob Berkowitz Contacto: Big6 Workshops, Big6 Website, Permissions Information, and Customer Support: Sue Wurster, Big6 Associates Executive Director 315-450-6406 (mobile) info@big6.com Universidad Nacional de Mar del Plata Facultad de humanidades Departamento de Documentación Seminario de Formación de Usuarios Alumnos: Gil Celaya, Virginia; Gramajo, Daniela; Fuentes Kren, Melisa; Laiz Ignacio Noviembre 2010
  • 234.
    EL MODELO OSLA Recibeel nombre de la institución que lo creó (Ontario School Library Association Information Studies) y secuencian el AOP en: Preparación para la investigación, Acceder a los recursos, Procesar la información y Transferir los aprendizajes.
  • 236.
    EL MODELO KUHLTHAU Estemodelo se basa en el supuesto de que cuando un estudiante inicia una tarea o proyecto de investigación posee conocimientos previos sobre el tema elegido, sin embargo, dichos conocimientos no son suficientes para completar satisfactoriamente esa tarea o proyecto. Establece siete fases para que los alumnos lean, seleccionen, analicen, etc. la información necesaria para realizar el proyecto.
  • 240.
  • 242.
  • 246.
  • 247.
  • 248.
  • 249.
  • 250.
  • 252.
    APRENDIZAJE BASADO ENPROYECTOS SALVADOR GONZÁLEZ SÁNCHEZ Comisión Mixta General de Capacitación y Adiestramiento UMSNH-SPUM 2015 3
  • 253.
    CONTENIDO  El AprendizajeBasado en Proyectos  Preguntas, Problemas y Retos: el motor de arranque de un proyecto. Claves para el diseño de un buen proyecto  Proyectos mas allá del aula: aprendizaje cooperativo, investigación de campo, comunidades de aprendizaje  TIC en el aprendizaje basado en proyectos  Evaluación en el Aprendizaje Basado en Proyectos: diario de aprendizaje, rúbricas y portafolios  Organización escolar y comunidades de aprendizaje
  • 254.
  • 255.
    PRODUCTOS DE APRENDIZAJE Losproductos de aprendizaje nos permitirán conocer el éxito del aprendizaje. Se refiere a la expresión material de lo aprendido con el trabajo realizado por los alumnos; por lo tanto, se derivan del diseño de las tareas/actividades de enseñanza-aprendizaje. http://www.uv.mx/dgdaie/files/2014/03/U1.-2Chan-Tiburcio.pdf http://portalacademico.cch.unam.mx/materiales/prof/matdidac/sitpro/hist/mex/mex2/HMII/Proceso.pdf
  • 256.
    PRODUCTOS DE APRENDIZAJE Enrelación con los productos del aprendizaje de los estudiantes, es claro que al procesar los contenidos de la enseñanza los alumnos se los apropian, transformándose ellos mismos al posibilitarse que generen nuevos esquemas de pensamiento y acción, al mismo tiempo que aprenden en relación con sus aplicaciones, en una transformación personal; sin embargo, estos desarrollos únicamente pueden ser reconocidos por el mismo estudiante, ya que integran un producto cognitivo interno. La noción de producto de aprendizaje se refiere a la expresión material de lo aprendido, que debe reflejar la competencia desarrollada.
  • 257.
    Anteproyectos,  de investigación,de investigación experimental, bibliográfico, de gestión, docentes, de construcción, de desarrollo de productos y servicios, técnicos, de vida, escolares, Proyectos integradores, físicos, médicos. Antología Apuntes Articulo  de divulgación científica, de opinión, de revisión, enciclopédico Cartel Catalogo Conferencia Compendio Compilación Cuadros  sinópticos Cuadernos de nota/diarios Diagramas Disertación Dossier Ensayo,  ensayo crítico, ensayo descriptivo, ensayo filosófico o reflexivo, ensayo personal o familiar, ensayo poético, ensayos sobre ciencia y filosofía Esbozo Esquema  conceptual Estado de la cuestión Estado del arte Estudio,  Comparativo, de caso, de cohortes Fascículo Folleto Guías,  de aprendizaje, de comprobación, de síntesis, de aplicación, de estudio, de refuerzo, de nivelación, de lectura, de observación, de motivación PRODUCTOSDEAPRENDIZAJE
  • 258.
    Grafico Informe,  administrativo, deinvestigación, de investigación bibliográfica, de trabajo de laboratorio o salida a terreno, final, oral, parcial, proyectivo, técnico, informe final del trabajo de investigación dirigida Ilustración Infografía Libro,  de texto, especializado, de consulta, científico, de divulgación, de viaje Manual,  de instrucciones, de estilo, de procedimientos, de Frascati, técnico, de usuario, administrativo Mapa,  conceptual, semántico. Módulos informativos Monografía Nota Técnica Organizador gráfico Plano Ponencia Portafolio de evidencias Poster Presentaciones orales Relatoría Reporte,  reporte de prácticas profesionales, de prácticas de campo, de prácticas de laboratorio, técnico Resumen Simulaciones Tecnologías de la web 2.0  wiki, blog, redes sociales, folksonomia Tesina Videos PRODUCTOSDEAPRENDIZAJE
  • 260.
    NOTA Producto Actividades Habilidades Pequeño género informativo descrito en Tercera Persona, en tiempo pasado, en forma clara, breve y concisa, con lenguaje sencillo, sin opiniones ni adjetivos y respondiendo a: qué, quién, cuándo, dónde, por qué y cómo.  Empieza por el desenlace, con una frase concisa (entrada, que reúne lo esencial), para luego proceder al planteamiento general y al desarrollo.  Observar una situación o fenómeno  Describir una situación o fenómeno  Sintetizar una situación o fenómeno  Redactar una situación o fenómeno  Observación  Análisis  Descripción  Síntesis
  • 261.
    CRÓNICA Producto Actividades Habilidades Relación de hechos, detalles y ambientes, redactados en un orden no necesariamente cronológico.  Como síntesis de un acontecimiento colectivo, se permiten comentarios y acotaciones.  No requiere de investigación, ya que se le da más importancia a la recreación de la atmósfera y los personajes.  Observar una situación o fenómeno  Describir una situación o fenómeno  Sintetizar una situación o fenómeno  Redactar una situación o fenómeno  Observación  Análisis  Descripción  Síntesis
  • 262.
    RESEÑA Producto Actividades Habilidades Resumen y/o comentario, más o menos amplio, de un texto científico.  Contiene comentarios breves e informativos, con una narración ágil e inteligente, en donde se hacen juicios.  Analizar un texto científico  Describir su contenido  Evaluar y/o valorar su contenido  Argumentar los comentarios hechos  Redactar la reseña  Análisis  Inducción  Deducción  Generalización  Síntesis
  • 263.
    MONOGRAFÍA Producto Actividades Habilidades Documento que contiene un conjunto de datos sistematizados y actualizados sobre un tema.  Requiere, por lo menos, de una capacitación previa en las técnicas de lectura, resumen de textos e integración de informes.  Delimitar el tema de investigación  Delimitar el objetivo de investigación  Consultar fuentes de información  Elaborar un plan de trabajo  Integrar un esquema del plan de trabajo  Utilizar fuentes, métodos y procedimientos  Elaborar fichas bibliográficas  Ordenar e interpretar datos  Redactar el trabajo  Observación  Análisis  Abstracción  Inducción  Síntesis
  • 264.
    PROYECTO Producto Actividades Habilidades Planeación de una investigación en donde se delimitan las condiciones y recursos para que pueda ser realizable.  Identificación del problema y/o ámbito donde se aplicará el proyecto. (Contextualización).  Delimitar el objetivo  Fundamentar teóricamente el objetivo  Justificar el proyecto  Delimitar estrategia y los procedimientos  Definir las acciones  Estimar los costos  Estimar los tiempos (Calendarizar)  Realizar la investigación  Analizar la información  Redactar el informe e integrar conclusiones  Observación  Análisis  Organización  Estructuración  Abstracción  Inducción  Síntesis
  • 265.
    ENSAYO Producto Actividades Habilidades Confirmar una hipótesis propuesta por el estudiante-autor, con datos y argumentos.  Puede ser de género interpretativo o de opinión.  Plantear una situación o problema  Investigar una situación o problema  Delimitar el objetivo del trabajo  Argumentar sobre una situación o problema  Concluir sobre una situación o problema  Análisis  Estructuración  Abstracción  Síntesis
  • 266.
    ENTREVISTA Producto Actividades Habilidades Busca recabar información sobre lo que se piensa sobre algo o alguien y analizarla. Se puede presentar como un listado de preguntas-respuestas, o síntesis de las ideas, personalidad, obras, biografía(s) y circunstancias actuales del(os) entrevistado(s) constituyen lo más importante.  Tiene cuatro fases: Preparación, aplicación, análisis y redacción  Ubicar una problemática  Diseñar un procedimiento para obtener información sobre lo que se piensa sobre algo o alguien  Aplicar el procedimiento para obtener información sobre lo que se piensa sobre algo o alguien  Analizar y sintetizar la información obtenida  Integrar y/o redactar el informe  Análisis  Inducción  Deducción  Generalización  Síntesis
  • 267.
    INVESTIGACIÓN DE CAMPO ProductoActividades Habilidades  Es el procedimiento para obtener información in situ, para conocer un objeto de estudio.  Se sustenta en un marco teórico que ayuda a conocer y explicar dicho objeto.  Puede ser de tipo experimental o no experimental, y también puede asumir dos vertientes: como investigación cualitativa o cuantitativa.  Delimitar el objetivo de la investigación  Identificar variables (Conceptual y operacionalmente)  Diseñar hipótesis  Definir el tipo de estudio  Seleccionar/Desarrollar el marco teórico  Determinar el universo y/o muestra de estudio  Diseñar/Seleccionar las técnicas de recolección de datos  Recolectar datos  Analizar e interpretar la información  Redactar el reporte de investigación  Observación  Análisis  Organización  Estructuración  Clasificación  Abstracción  Deducción  Inducción  Síntesis
  • 268.
    MAPA CONCEPTUAL Producto ActividadesHabilidades  Representación gráfica de las relaciones entre conceptos, de mayor a menor inclusividad; en donde se establecen, en forma clara y precisa, las relaciones verticales y horizontales.  Las condiciones que deben cumplirse son: a) Ningún concepto y relación se repite: b) Se respeta el orden jerárquico; y c) Ningún concepto debe quedar sin relación.  Definir el tema  Enunciar los conceptos del mapa  Jerarquizar los conceptos (de mayor a menor inclusividad).  Ordenar los conceptos, relacionándolos vertical y horizontalmente, según su inclusividad  Especificar conectores entre los conceptos  Diseñar y elaborar el mapa de conceptos  Análisis  Organización  Comprensión  Abstracción  Síntesis
  • 269.
    PRESENTACIONES Producto Actividades Habilidades Diseño para exponer los resultados de un trabajo académico ante un público.  Seleccionar la información a presentarse  Definir el medio de comunicación  Organizar la información  Integrar la presentación conforme al medio  Ensayar la presentación del trabajo  Presentar el trabajo frente al público  Organización  Expresión: oral, escrita, corporal, visual y gráfica
  • 270.
    PROTOTIPO Producto Actividades Habilidades Desarrollo de un modelo innovador (concreto o abstracto), que al ser sometido a una fase experimental o de prueba, pretende demostrar y ofrecer, al menos, una alternativa novedosa para mostrar una realidad o resolver problemas específicos de ella.  Identificación de una realidad o problemática asociada a ella  Búsqueda de información y/o materiales para presentar una realidad o resolver problemas específicos de ella  Desarrollo y materialización de la idea  Presentación del producto  Observación  Análisis  Abstracción  Crítica  Síntesis  Innovación
  • 273.
    APRENDIZAJE BASADO ENPROYECTOS SALVADOR GONZÁLEZ SÁNCHEZ Comisión Mixta General de Capacitación y Adiestramiento UMSNH-SPUM 2015
  • 274.
    CONTENIDO  El AprendizajeBasado en Proyectos  Preguntas, Problemas y Retos: el motor de arranque de un proyecto. Claves para el diseño de un buen proyecto  Proyectos mas allá del aula: aprendizaje cooperativo, investigación de campo, comunidades de aprendizaje  TIC en el aprendizaje basado en proyectos  Evaluación en el Aprendizaje Basado en Proyectos: diario de aprendizaje, rúbricas y portafolios  Organización escolar y comunidades de aprendizaje
  • 279.
  • 280.
    ANTECEDENTES El artículo TheMain Course, Not Dessert de John Larmer y John R. Mergendoller, del Buck Institute for Education (2010), describe el proyecto en ABP como un plato principal rico en contenidos curriculares y en competencias clave para la sociedad del siglo XXI, no como un postre en el que aplicar los contenidos vistos en clases anteriores.
  • 281.
    EL PROYECTO COMOPLATO PRINCIPAL DEL APRENDIZAJE  Pretende enseñar contenido significativo. Los objetivos de aprendizaje planteados en un proyecto derivan de los estándares de aprendizaje y competencias clave de la materia.  Requiere pensamiento crítico, resolución de problemas, colaboración y diversas formas de comunicación. Para responder la pregunta guía que lanza el proyecto y crear trabajo de calidad, los alumnos necesitan hacer mucho más que memorizar información. Necesitan utilizar capacidades intelectuales de orden superior y además aprender a trabajar en equipo. Deben escuchar a otros y también ser capaces de exponer con claridad sus ideas. Ser capaces de leer diferentes tipos de materiales y también de expresarse en diferentes formatos. Estas son las llamadas capacidades clave para el siglo XXI.
  • 282.
    EL PROYECTO COMOPLATO PRINCIPAL DEL APRENDIZAJE  La investigación es parte imprescindible del proceso de aprendizaje, así como la necesidad de crear algo nuevo. Los alumnos deben formular(se) preguntas, buscar respuestas y llegar a conclusiones que les lleven a construir algo nuevo: una idea, una interpretación o un producto.  Está organizado alrededor de una pregunta guía (driving question en inglés) abierta. La pregunta guía centra el trabajo de los estudiantes, enfocándoles en asuntos importantes, debates, retos o problemas.
  • 283.
    EL PROYECTO COMOPLATO PRINCIPAL DEL APRENDIZAJE  Crea la necesidad de aprender contenidos esenciales y de alcanzar competencias clave. El trabajo por proyectos le da la vuelta a la forma en la que tradicionalmente se presentan la información y los conceptos básicos. El proyecto como postre empieza con la presentación a los alumnos de la materia y de los conceptos que, una vez adquiridos, los alumnos aplican en el proyecto. En cambio, en el verdadero trabajo por proyectos se empieza por una visión del producto final que se espera construir. Esto crea un contexto y una razón para aprender y entender los conceptos clave mientras se trabaja en el proyecto.
  • 284.
    EL PROYECTO COMOPLATO PRINCIPAL DEL APRENDIZAJE  Permite algún grado de decisión a los alumnos. Aprenden a trabajar independientemente y aceptan la responsabilidad cuando se les pide tomar decisiones a cerca de su trabajo y de lo que crean. La oportunidad de elegir y de expresar lo aprendido a su manera también contribuye a aumentar la implicación del alumno con su proceso de aprendizaje.  Incluye un proceso de evaluación y reflexión. Los alumnos aprenden a evaluar y ser evaluados para mejorar la calidad de los productos en los que trabajan; se les pide reflexionar sobre lo que aprenden y cómo lo aprenden.  Implica una audiencia. Los alumnos presentan su proyecto a otras personas fuera del aula (presencial o virtualmente). Esto aumenta la motivación del alumno al ser consciente de que tiene un público y además le da autenticidad al proyecto.
  • 285.
    CRITERIOS Todo buen proyectodebe cumplir dos criterios fundamentales: debe tener sentido para los alumnos, deben percibirlo como algo que personalmente quieren hacer bien porque les importa. Y además debe tener un propósito educativo, debe ser significativo, acorde a los estándares de aprendizaje del tema o materia que trata. Según el artículo 8 Essentials for project based learning, John Larmer, John R. Mergendoller, PhD. Buck Institute for Education, estos son los ocho elementos esenciales que debe incluir un buen proyecto:
  • 286.
    ELEMENTOS QUE DEBEINCLUIR UN PROYECTO 1.Contenido Significativo Es cierto que es imposible “ver” tanto contenido trabajando con ABP como dando clases magistrales, pero trabajando en un proyecto los alumnos estudian los contenidos de forma mucho más profunda. El profesor debe planificar el proyecto de forma que se centre en los estándares de aprendizaje; debe reflejar lo que considera esencial dentro del currículo. Y los estudiantes deben encontrarlo significativo, es decir, real y cercano a su entorno e intereses.
  • 287.
    ELEMENTOS QUE DEBEINCLUIR UN PROYECTO 2.Necesidad de Saber Podemos plantear a los alumnos una idea, describir la tarea a realizar, dar instrucciones y recursos… o podemos empezar con un golpe de efecto. Un vídeo, un artículo, algo que active a los alumnos en un debate o discusión. Por ejemplo, un vídeo mostrando una playa paradisiaca que termina con un cartel de “cerrada por contaminación del agua”. ¿Ha pasado esto en alguna playa, estando de vacaciones? ¿Qué va a pasar con esta playa? ¿Por qué ha pasado? Abrir el proyecto con un “evento” que haga surgir preguntas por parte de los alumnos hacia el profesor (y no al revés). Un evento implica algo emocional, algo que activa al alumno, que apela a su necesidad de saber.
  • 288.
    ELEMENTOS QUE DEBEINCLUIR UN PROYECTO 3.Una Pregunta que Dirija la Investigación En el caso del ejemplo, ¿cómo podemos reducir el número de días que esta playa permanecerá cerrada por contaminación? La pregunta subyacente al trabajo debe ser provocativa, de respuesta abierta, compleja y conectada con el núcleo de lo que los alumnos deben aprender. Sin la “gran pregunta”, los alumnos podrían no entender para que están haciendo el proyecto. Y si no lo entienden, no se implican, solo obedecen. Cuando se les pregunte en que trabajan la respuesta podría ser “ayudar a reabrir la playa” (si el proyecto está bien planteado) o “estamos haciendo un póster sobre contaminación” (si no lo está). Una buena pregunta guía captura de forma clara el alma del proyecto en un lenguaje irresistible que haga que los alumnos lo perciban con sentido y como un reto. Debe ser provocativa, abierta y compleja y unida al núcleo de lo que el profesor quiere que sus estudiantes aprendan.
  • 289.
    ELEMENTOS QUE DEBEINCLUIR UN PROYECTO 4.Voz y Voto para los Alumnos Una vez captado el interés de los alumnos, el profesor plantea las tareas a realizar. Podría ser un informe personal, más una presentación oral que se apoye en multimedia, más un producto final. En el ejemplo, un anuncio publicitario, panfletos informativos, un sitio web… etc. Hay una escala de autonomía de los alumnos que puede empezar por elegir entre varias opciones propuestas por el profesor y terminar pidiéndoles que propongan una idea de proyecto y que ellos mismos se repartan responsabilidades y ajusten tiempos. Pero los alumnos deben tener capacidad de elección dentro de un proyecto.
  • 290.
    ELEMENTOS QUE DEBEINCLUIR UN PROYECTO 5.Competencias del Siglo XXI Una vez planteado el proyecto llega la hora del trabajo colaborativo. En grupos de alumnos, estos identifican tareas y responsabilidades y se las reparten (si esta parte la hace el profesor ya no hablamos de colaboración si no de cooperación). El trabajo colaborativo no sale solo. Antes del proyecto el profesor debe haber preparado a los alumnos con actividades o juegos de roles y de hacer equipo. El proyecto del siglo XXI se plasma en herramientas del siglo XXI. Más trabajo previo: los alumnos deben haber aprendido antes de iniciar el proyecto a elaborar vídeos, exponer presentaciones, reflejar ideas y procesos en blogs… Un buen proyecto debería darle a los alumnos la posibilidad de practicar y así aprender las competencias demandadas en nuestros tiempos: expresión del pensamiento crítico, comunicación efectiva, uso de tecnologías y trabajo en equipo.
  • 291.
    ELEMENTOS QUE DEBEINCLUIR UN PROYECTO 6.Investigación lleva a Innovación Con el evento de entrada en el proyecto y el debate surgido de él, el profesor recolecta una serie de preguntas que ayudan al ajuste fino de la “gran pregunta” o “pregunta guía” (driving question en inglés). En nuestro ejemplo, ¿qué enfermedades puedes coger del agua? ¿Hace falta beberla para enfermarse? etc. Los equipos deben trabajar en esas preguntas mediante libros, webs, documentales, noticias… Pero no se trata de que encuentren información y la peguen en un póster o de que la resuman en un formato bonito. En la verdadera investigación los alumnos deben seguir un hilo que les lleve a más preguntas, a la búsqueda de nuevos recursos y finalmente a sus conclusiones e ideas propias sobre cómo resolver el problema. Es muy importante crear un ambiente en clase que anime a los estudiantes a añadir nuevas preguntas, a hacer hipótesis y a estar abiertos a nuevas perspectivas.
  • 292.
    ELEMENTOS QUE DEBEINCLUIR UN PROYECTO 7.Evaluación, Realimentación y Revisión Mientras los alumnos desarrollan sus productos, el profesor debe estar detrás, supervisando borradores, planes, comprobando las fuentes utilizadas por los alumnos, monitorizando el avance. La evaluación a lo largo del proyecto es importantísima. Con ella los alumnos aprenden que el trabajo de calidad no sale del primer intento, que en la vida real nuestro trabajo está sujeto a continua revisión. Además el profesor también debe promover y dirigir la crítica constructiva entre los estudiantes. Deben aprender que el trabajo de calidad en el mundo real no sale a la primera, sino que es fruto de una continua revisión.
  • 293.
    ELEMENTOS QUE DEBEINCLUIR UN PROYECTO 8.Presentación el Producto Final ante una Audiencia Para los alumnos tiene infinitamente más sentido trabajar para una audiencia real que para el profesor o el examen. Los resultados del proyecto deben exhibirse antes a otros grupos, a la comunidad universitaria, padres, colectivos relacionados, virtualmente… etc., para permitir que los alumnos reflexionen sobre el trabajo una vez terminado, sobre lo próximo que van a hacer, lo que han aprendido. Y por supuesto, para que sientan el orgullo del trabajo bien hecho, fundamental.
  • 294.
  • 296.
    LAS HERRAMIENTAS TIC Porúltimo, importa y mucho, el uso de las herramientas TIC con las que trabajamos en el proyecto. Atendiendo a su uso dentro del aprendizaje basado en proyectos, podríamos agrupar las herramientas para ABP en las siguientes categorías:  de comunicación,  de gestión del proyecto,  de gestión de recursos y  de creación colaborativa.
  • 297.
    LAS HERRAMIENTAS TIC Perono todo vale, el uso de la tecnología debería fomentar el trabajo colaborativo y creativo, la aplicación de habilidades intelectuales de orden superior (ver modelo de Bloom); en muchos casos las herramientas sólo contribuyen a poner en un formato bonito la misma actividad de siempre, por eso, a la hora de incorporar las TIC a un proyecto, incluso cuando se sea experto en su uso, conviene repasar el modelo SAMR.
  • 299.
  • 301.
    ANTECEDENTES DE LATAXONOMÍA DE BLOOM En el año de 1956, Benjamín Bloom, psicólogo educativo que trabajaba en la Universidad de Chicago, desarrolló su taxonomía de Objetivos Educativos. Dicha taxonomía se convirtió en herramienta clave para estructurar y comprender el proceso de aprendizaje. En ella propuso que este último encajaba en uno de los tres dominios psicológicos, el Cognitivo. Recordemos cuales son estos tres dominios:  el dominio Cognitivo – procesar información, conocimiento y habilidades mentales  el dominio Afectivo – actitudes y sentimientos  el dominio Psicomotor – habilidades manipulativas, manuales o físicas
  • 303.
    ANTECEDENTES DE LATAXONOMÍA DE BLOOM Benjamín Bloom es mejor conocido por su Taxonomía de Bloom que examina diferentes miradas al dominio cognitivo. Este dominio categoriza y ordena habilidades de pensamiento y objetivos. Su taxonomía sigue el proceso del pensamiento. Es sencillo; usted no puede entender un concepto si primero no lo recuerda y de manera similar, usted no puede aplicar conocimientos y conceptos si no los entiende. La propuesta es un continuo que parte de Habilidades de Pensamiento de Orden Inferior (LOTS, por su sigla en inglés) y va hacia Habilidades de Pensamiento de Orden Superior (HOTS, por su sigla en inglés). Bloom describe cada categoría como un sustantivo y las organiza en orden ascendente, de inferior a superior.
  • 305.
    TAXONOMÍA REVISADA DEBLOOM En los años 90, un antiguo estudiante de Bloom, Lorin Anderson, revisó la Taxonomía de su maestro y publicó, en el año 2001, la Taxonomía Revisada de Bloom. Uno de los aspectos clave de esta revisión es el uso de verbos en lugar de sustantivos para cada categoría y el otro, el cambio de la secuencia de éstas dentro de la taxonomía. A continuación se presentan en orden ascendente, de inferior a superior
  • 307.
    SUB CATEGORÍAS DELA TAXONOMÍA REVISADA DE BLOOM Cada una de las categorías o elementos taxonómicos tiene un número de verbos clave, asociados a ella. Habilidades de Pensamiento de Orden Inferior (LOTS)  Recordar – Reconocer listar, describir, identificar, recuperar, denominar, localizar, encontrar.  Entender – Interpretar, resumir, inferir, parafrasear, clasificar, comparar, explicar, ejemplificar.  Aplicar – Implementar, desempeñar, usar, ejecutar.  Analizar – Comparar, organizar, deconstruir, atribuír, delinear, encontrar, estructurar, integrar.  Evaluar – Revisar, formular hipótesis, criticar, experimentar, juzgar, probar, detectar, monitorear.  Crear – Diseñar, construír, planear, producir, idear, trazar, elaborar.
  • 310.
    SUB CATEGORÍAS DELA TAXONOMÍA REVISADA DE BLOOM Habilidades de Pensamiento de Orden Superior (HOTS) Otro elemento a destacar es que Anderson y Krathwohl consideraron la creatividad como superior a la evaluación dentro del dominio cognitivo. Los verbos anteriores describen muchas de las actividades, acciones, procesos y objetivos que llevamos a cabo en nuestras prácticas diarias de aula. Pero no atienden los nuevos objetivos, procesos y acciones que, debido a la emergencia e integración de las TIC, hacen presencia tanto en nuestras vidas y en las de los estudiantes, como en las clases e, incrementalmente, en casi todas las actividades que a diario acometemos. Por las razones anteriores, debemos subsanar este déficit y revisar nuevamente la taxonomía para “digitalizarla”, de allí nace esta Taxonomía de Bloom para la era digital.
  • 330.
    LA COLABORACIÓN YLA TAXONOMÍA DIGITAL DE BLOOM La colaboración puede asumir varias formas y el valor de ésta puede variar enormemente. Con frecuencia, esto es independiente del mecanismo que se usa para colaborar. Además, para las personas la colaboración no es parte integral de su proceso de aprendizaje, puesto que no tienen que colaborar para aprender, pero con frecuencia su aprendizaje se refuerza al hacerlo. La colaboración es una habilidad del Siglo XXI de importancia creciente y se utiliza a todo lo largo del proceso de aprendizaje. En algunos momentos es un elemento de la Taxonomía de Bloom y en otros es simplemente un mecanismo que puede usarse para facilitar Pensamiento de Orden Superior y el aprendizaje.
  • 331.
    LA COLABORACIÓN YLA TAXONOMÍA DIGITAL DE BLOOM La Colaboración no es una habilidad del Siglo XXI, es esencial en el Siglo XXI
  • 333.
    LA COLABORACIÓN YLA TAXONOMÍA DIGITAL DE BLOOM En una reciente entrada publicada en el blog oficial de Google, esta empresa identificó las siguientes habilidades o cualidades clave para los empleados del Siglo XXI: “...habilidades de comunicación. Reunir (Marshalling) y comprender que la evidencia a su disposición no es útil a no ser que usted pueda comunicar en forma efectiva sus conclusiones”. “...jugadores de equipo. Prácticamente todos los proyectos de Google los manejan grupos pequeños. Las personas deben poder trabajar bien en equipo y desempeñarse de acuerdo a las expectativas de este”.
  • 334.
    LA COLABORACIÓN YLA TAXONOMÍA DIGITAL DE BLOOM La publicación de UNESCO “Los cuatro pilares de la Educación, Aprender: La Educación encierra un tesoro”, la colaboración es elemento clave de cada uno de los cuatro pilares:  Aprender a conocer  Aprender a hacer  Aprender a vivir juntos, aprender a vivir con los demás  Aprender a ser
  • 336.
  • 337.
    MODELO SAMR SAMR sonlas siglas en inglés del proceso que se debería seguir para mejorar la integración de las TIC en el diseño de actividades (Substitution, Augmentation, Modification, Redefinition). Ha sido elaborado por Rubén D. Puentedura; se justifica en la necesidad de mejorar la calidad de la enseñanza y garantizar un sistema de promoción social que garantice la equidad.
  • 338.
    MODELO SAMR Se basaen un modelo de dos capas y cuatro niveles: Mejora:  Sustitución: La tecnología se aplica como un elemento sustitutorio de otro preexistente, pero no se produce ningún cambio metodológico. Un ejemplo de este estadio sería la creación de un texto con un procesador o de un mapa mental con Cmaps o cualquier otra herramienta.  Aumento: La tecnología se aplica como un sustituto de otro sistema existente pero se producen mejoras funcionales. A través de la tecnología pero sin modificar la metodología, se consigue potenciar las situaciones de aprendizaje. La búsqueda de información empleando un motor de búsqueda o un mural con vídeos además de imágenes es un claro ejemplo de este estadio.
  • 339.
    SAMR: MODELO DEDOS CAPAS Y CUATRO NIVELES Mejora:  Sustitución: La tecnología se aplica como un elemento sustitutorio de otro preexistente, pero no se produce ningún cambio metodológico. Un ejemplo de este estadio sería la creación de un texto con un procesador o de un mapa mental con cualquier otra herramienta.  Aumento: La tecnología se aplica como un sustituto de otro sistema existente pero se producen mejoras funcionales. A través de la tecnología pero sin modificar la metodología, se consigue potenciar las situaciones de aprendizaje. La búsqueda de información empleando un motor de búsqueda o un mural con vídeos además de imágenes es un claro ejemplo de este estadio. Transformación:  Modificación: A través de las tecnologías se consigue una redefinición que mejora significativamente las tareas. Se produce un cambio metodológico basado en las TIC. A través de aplicaciones sencillas los alumnos crean algo nuevo y lo presentan integrando distintas tecnologías.  Redefinición: Se crean nuevos ambientes de aprendizaje, nuevas actividades, etc. que mejoran la calidad educativa, impensables sin la utilización de esa tecnología. Por ejemplo una audioguía a la que se accede desde un código QR, un podcast sobre química en la cocina o un mapa con puntos de interés descritos y geolocalizados.
  • 352.
    APRENDIZAJE BASADO ENPROYECTOS SALVADOR GONZÁLEZ SÁNCHEZ Comisión Mixta General de Capacitación y Adiestramiento UMSNH-SPUM 2015
  • 353.
    CONTENIDO  El AprendizajeBasado en Proyectos  Preguntas, Problemas y Retos: el motor de arranque de un proyecto. Claves para el diseño de un buen proyecto  Proyectos mas allá del aula: aprendizaje cooperativo, investigación de campo, comunidades de aprendizaje  TIC en el aprendizaje basado en proyectos  Evaluación en el Aprendizaje Basado en Proyectos: diario de aprendizaje, rúbricas y portafolios  Organización escolar y comunidades de aprendizaje
  • 354.
  • 358.
  • 360.
    PRODUCTOS Con el finde orientar a los alumnos en el tipo de producto que deben entregar, es necesario que el maestro defina los criterios de entrega; de esta manera se contará con parámetros objetivos para la evaluación. A continuación se muestran algunos ejemplos de productos:
  • 361.
  • 362.
    PRODUCTOS PRODUCTO CRITERIOS Un mapaconceptual Una hipótesis del caso a resolver Presentar un documento con una o varias hipótesis que incluyan:  Planteamiento de la situación problema.  Posibles causas.  Posibles soluciones. Un diagnóstico situacional Contestar:  ¿Qué conocimientos tengo sobre el tema?  ¿Qué me hace falta saber sobre el tema?  ¿Dónde puedo encontrar esta información? Elaborar:  Listado de tareas a realizar, de forma independiente y en grupo.  Listado de recursos y herramientas requeridas.  Listado de recursos y herramientas disponibles.
  • 363.
    PRODUCTOS PRODUCTO CRITERIOS Un esquemade trabajo  Elaborar un calendario de actividades en el que se definan las tareas a realizar, su duración y secuencia. Indicar ahí mismo el nombre del responsable de cada actividad.  Identificar en el plan las sesiones de trabajo individual, grupal y de asesoría o retroalimentación.  Determinar los contenidos a abordar de la materia y de las otras asignaturas.  Presentar la estructura general del documento a entregar –guión– (portada, índice, cuerpo del documento, esquemas, conclusiones, bibliografía).  Seleccionar recursos agregando una justificación.
  • 364.
    PRODUCTOS PRODUCTO CRITERIOS Un reportede investigación  Consultar al menos cinco fuentes bibliográficas relacionadas con los temas del proyecto.  Incluir libros de consulta, sitios en Internet y artículos especializados sobre el tema.  Prever una entrevista con un experto en el tema.  Estructurar la entrevista a aplicar.  Elaborar el reporte en un procesador de textos, utilizando como mínimo las siguientes funciones:  Formato de texto  Tablas  Columnas  Inserción de imágenes y fotos
  • 365.
    PRODUCTOS PRODUCTO CRITERIOS Una presentaciónde la problemática y propuestas de solución Presentación completa en PowerPoint que incluya:  Situación problema.  Hipótesis.  Definición de contenidos de búsqueda.  Desarrollo de los contenidos.  Reporte de análisis.  Propuesta y plan de acción.  Conclusiones (deben incluir puntos a favor, ventajas y desventajas en la forma de trabajar, así como aprendizajes adquiridos, retos personales y de equipo). El reporte de autoevaluación  Escala de evaluación para que el alumno revise su dominio previo del contenido en cuestión.  Tablas de autoevaluación para consignar el progreso en los logros de las metas establecidas.
  • 368.
    Producto Actividades Habilidades Nota •Pequeño género informativo descrito en Tercera Persona, en tiempo pasado, en forma clara, breve y concisa, con lenguaje sencillo, sin opiniones ni adjetivos y respondiendo a: qué, quién, cuándo, dónde, por qué y cómo. • Empieza por el desenlace, con una frase concisa (entrada, que reúne lo esencial), para luego proceder al planteamiento general y al desarrollo. • Observar una situación o fenómeno • Investigar una situación o fenómeno • Sintetizar una situación o fenómeno • Redactar una situación o fenómeno • Observación • Análisis • Descripción • Síntesis Crónica • Relación de hechos, detalles y ambientes, redactados en un orden no necesariamente cronológico. Como síntesis de un acontecimiento colectivo, se permiten comentarios y acotaciones. • No requiere de investigación, ya que se le da más importancia a la recreación de la atmósfera y los personajes. • Observar una situación o fenómeno • Describir una situación o fenómeno • Sintetizar una situación o fenómeno • Redactar una situación o fenómeno • Observación • Análisis • Descripción • Síntesis Reseña • Resumen y/o comentario, más o menos amplio, de un texto científico. • Contiene comentarios breves e informativos, con una narración ágil e inteligente, en donde se hacen juicios. • Analizar un texto científico • Describir su contenido • Evaluar y/o valorar su contenido • Argumentar los comentarios hechos • Redactar la reseña • Análisis • Inducción • Deducción • Generalización • Síntesis
  • 369.
    Producto Actividades Habilidades Monografía •Documento que contiene un conjunto de datos sistematizados y actualizados sobre un tema. • Requiere, por lo menos, de una capacitación previa en las técnicas de lectura, resumen de textos e integración de informes. • Delimitar el tema de investigación • Delimitar el objetivo de investigación • Consultar fuentes de información • Elaborar un plan de trabajo • Integrar un esquema del plan de trabajo • Utilizar fuentes, métodos y procedimientos • Elaborar fichas bibliográficas • Ordenar e interpretar datos • Redactar el trabajo • Observación • Análisis • Abstracción • Inducción • Síntesis Proyecto • Planeación de una investigación en donde se delimitan las condiciones y recursos para que pueda ser realizable. • Identificación del problema y/o ámbito donde se aplicará el proyecto. (Contextualización). • Delimitar el objetivo • Fundamentar teóricamente el objetivo • Justificar el proyecto • Delimitar estrategia y los procedimientos • Definir las acciones • Estimar los costos • Estimar los tiempos (Calendarizar) • Realizar la investigación • Analizar la información • Redactar el informe e integrar conclusiones • Observación • Análisis • Organización • Estructuración • Abstracción • Inducción • Síntesis El proceso de enseñanza-aprendizaje Humberto Domínguez Chávez y Rafael Alfonso Carrillo Aguilar Planteles Azcapotzalco y Sur. Enero de 2009 http://portalacademico.cch.unam.mx/materiales/prof/matdidac/sitpro/hist/mex/mex2/HMII/Proceso.pdf
  • 370.
    Producto Actividades Habilidades Ensayo •Confirmar una hipótesis propuesta por el estudiante- autor, con datos y argumentos. • Puede ser de género interpretativo o de opinión. • Plantear una situación o problema • Investigar una situación o problema • Delimitar el objetivo del trabajo • Argumentar sobre una situación o problema • Concluir sobre una situación o problema • Análisis • Organización • Estructuración • Abstracción • Síntesis Entrevista • Busca recabar información sobre lo que se piensa sobre algo o alguien y analizarla. Se puede presentar como un listado de preguntas-respuestas, o síntesis de las ideas, personalidad, obras, biografía(s) y circunstancias actuales del(os) entrevistado(s) constituyen lo más importante. • Tiene cuatro fases: Preparación, aplicación, análisis y redacción • Ubicar una problemática • Diseñar un procedimiento para obtener información sobre lo que se piensa sobre algo o alguien • Aplicar el procedimiento para obtener información sobre lo que se piensa sobre algo o alguien • Analizar y sintetizar la información obtenida • Integrar y/o redactar el informe • Análisis • Inducción • Deducción • Generalización • Síntesis
  • 371.
    Producto Actividades Habilidades Investigaciónde campo • Es el procedimiento para obtener información in situ, para conocer un objeto de estudio. • Se sustenta en un marco teórico que ayuda a conocer y explicar dicho objeto. • Puede ser de tipo experimental o no experimental, y también puede asumir dos vertientes: como investigación cualitativa o cuantitativa. • Delimitar el objetivo de la investigación • Identificar variables (Conceptual y operacionalmente) • Diseñar hipótesis • Definir el tipo de estudio • Seleccionar/Desarrollar el marco teórico • Determinar el universo y/o muestra de estudio • Diseñar/Seleccionar las técnicas de recolección de datos • Recolectar datos • Analizar e interpretar la información • Redactar el reporte de investigación • Observación • Análisis • Organización • Estructuración • Clasificación • Abstracción • Deducción • Inducción • Síntesis
  • 372.
    Producto Actividades Habilidades Artículo •Comunica los resultados de una investigación realizada sobre un área de conocimiento de manera sintética. • Plantear una situación o problema • Delimitar el objetivo del artículo • Argumentar sobre una situación o problema • Redactar sobre una situación o problema • Concluir sobre una situación o problema • Análisis • Organización • Estructuración • Abstracción • Deducción • Inducción • Síntesis Mapa conceptual • Representación gráfica de las relaciones entre conceptos, de mayor a menor inclusividad; en donde se establecen, en forma clara y precisa, las relaciones verticales y horizontales. • Las condiciones que deben cumplirse son: a) Ningún concepto y relación se repite: b) Se respeta el orden jerárquico; y c) Ningún concepto debe quedar sin relación. • Definir el tema • Enunciar los conceptos del mapa • Jerarquizar los conceptos (de mayor a menor inclusividad). • Ordenar los conceptos, relacionándolos vertical y horizontalmente, según su inclusividad • Especificar conectores entre los conceptos • Diseñar y elaborar el mapa de conceptos • Análisis • Organización • Comprensión • Abstracción • Síntesis
  • 373.
    Producto Actividades Habilidades Presentaciones •Diseño para exponer los resultados de un trabajo académico ante un público • Seleccionar la información a presentarse • Definir el medio de comunicación • Organizar la información • Integrar la presentación conforme al medio • Ensayar la presentación del trabajo • Presentar el trabajo frente al público • Organización • Expresión: oral, escrita, corporal, visual y gráfica Prototipos • Desarrollo de un modelo innovador (concreto o abstracto), que al ser sometido a una fase experimental o de prueba, pretende demostrar y ofrecer, al menos, una alternativa novedosa para mostrar una realidad o resolver problemas específicos de ella. • Identificación de una realidad o problemática asociada a ella • Búsqueda de información y/o materiales para presentar una realidad o resolver problemas específicos de ella • Desarrollo y materialización de la idea • Presentación del producto • Observación • Análisis • Abstracción • Crítica • Síntesis • Innovación
  • 374.
  • 375.
    EVALUACIÓN Para planear laevaluación de la mejor forma, se recomienda elaborar un esquema en el que se incluyan los tres momentos, se definan los criterios o lineamientos de evaluación, se enlisten los materiales y se asignen los puntajes correspondientes. Se propone realizar un:
  • 376.
    EVALUACIÓN Momento Tipo deevaluación Instrumento que elabora el maestro Producto que entrega el alumno Evaluación previa Diagnóstico Guía de contenidos. Diagnóstico situacional. Evaluación formativa Evaluación del aprendizaje Criterios de contenido para el mapa conceptual. Mapa conceptual. Guía de análisis. Planteamiento de la hipótesis. Cualquier otro instrumento que el maestro considere necesario de acuerdo con el contenido. Evaluación de los trabajos Criterios para la entrega de los trabajos (educativos y técnicos).  Esquema de trabajo.  Reporte de investigación.  Reporte de soluciones. Autoevaluación (del alumno) Formato de autoevaluación. Entrega el formato al final del proceso.
  • 377.
    EVALUACIÓN Momento Tipo deevaluación Instrumento que elabora el maestro Producto que entrega el alumno Evaluación sumativa Evaluación del aprendizaje Criterios para la presentación final. Presentación final con propuestas de solución. Cualquier otro instrumento que el maestro considere necesario de acuerdo con el contenido, como examen escrito, presentación oral. Autoevaluación (del alumno) Formato de autoevaluación. Entrega de formato contestado, con reporte de conclusiones. Coevaluación Formato de coevaluación. Entrega de formato contestado. Evaluación del tutor Guía para retroalimentación. Presentación oral Formato de evaluación (si se considera necesario). Formato de evaluación. Evaluación de la estrategia en general Guía para retroalimentación. Reporte escrito con conclusiones.
  • 378.
    EVALUACIÓN FORMATIVA Durante elproceso del ABP, el maestro puede recurrir a diferentes técnicas de evaluación, que al mismo tiempo sean, como ya se ha mencionado, experiencias de aprendizaje. A continuación se describen brevemente algunas de estas técnicas.
  • 379.
    EVALUACIÓN FORMATIVA Técnicas deevaluación 1. Examen escrito: puede ser aplicado a libro cerrado o a libro abierto. Se emplea para determinar la capacidad del alumno de transferir lo que aprendió a problemas o temas similares. 2. Examen práctico: se utiliza para garantizar que los alumnos sean capaces de aplicar las habilidades aprendidas durante el curso. 3. Mapa conceptual: permite determinar la capacidad de los alumnos de representar gráficamente sus conocimientos. 4. Coevaluación: consiste en la evaluación que cada alumno realiza a sus compañeros mediante una guía proporcionada por el maestro. Antes de aplicarla por primera vez, el maestro debe asegurarse de que todos los alumnos estén conscientes de la importancia de la retroalimentación y el sentido de la misma para el trabajo de equipo. 5. Evaluación al tutor: consiste en retroalimentar al tutor sobre la manera en que participó con el grupo. Puede ser realizada por el grupo o por un observador externo. 6. Presentación oral: permite evaluar las habilidades de comunicación oral de los alumnos. 7. Reporte escrito: permite evaluar las habilidades de comunicación escrita de los alumnos.
  • 380.
    EVALUACIÓN DE LOSTRABAJOS Presentación de los resultados: el uso de presentaciones acerca del trabajo de investigación de los alumnos permite al maestro tener diversos elementos para evaluar los aprendizajes que adquirieron. Se recomienda tener una o más presentaciones públicas. Esto no sólo le da la oportunidad de demostrar lo que han aprendido, sino que además puede incrementar la validez y autenticidad de la evaluación de la investigación. Para la evaluación de estas presentaciones, se deben tomar en cuenta:  Organización y forma de presentación de la información.  Pertinencia de la solución de la situación problema en cuestión.  Profundidad en el manejo de los conceptos.  Aspectos generales de formato, referencias, etcétera.
  • 381.
    EVALUACIÓN SUMATIVA La evaluacióndebe ser congruente con las metas de aprendizaje. A diferencia de los métodos tradicionales de enseñanza, el ABP pone énfasis en lo cualitativo y no en lo cuantitativo, por lo que esta evaluación puede resultar más compleja y laboriosa. El maestro debe asegurarse de recabar información acerca de todos los aspectos que intervinieron en el proceso del ABP. Éstas son algunas recomendaciones: 1. Obtener la información necesaria para tomar decisiones. 2. Motivar a los alumnos para que orienten su trabajo académico hacia el logro de las metas determinadas. 3. Enfatizar la responsabilidad de cada uno de los actores, tanto los alumnos, como el maestro.
  • 382.
  • 385.
  • 386.
  • 389.
    Item Si No Decisióndel tema Buscar información Lecturas específicas (manuales, monografías, libros) Otras lecturas Estructuración del trabajo Redacción del trabajo Inclusión de imágenes en el trabajo Homogeneización del discurso único del trabajo Presentación final al web Presentación final del trabajo en papel Preparación de la presentación oral Intercambio de ficheros y materiales Visitas-Entrevistas con expertos Desplazamientos Tutorización presencial del profesorado Encuentros presenciales de los miembros del grupo Comunicación no presencial entre los miembros del grupo AntoniFontElusodelasTICcomosoporteparaelABPUniversidaddeBarcelona.
  • 390.
    Cuestionario de Autovaloraciónde Competencias El siguiente cuestionario enumera diferentes habilidades o competencias. Por favor, lea atentamente cada una y decida en qué grado se siente seguro de poder realizarlas en el presente. Estime el grado de seguridad que posee eligiendo un número de 0 (no puedo hacerlo) a 10 (seguro de poder hacerlo) utilizando para ello la siguiente escala. 0 1 2 3 4 5 6 7 8 9 10 No puedo hacerlo Relativamente seguro de poder hacerlo Seguro de hacerlo La efectividad del ABP Miguel Ángel Pérez Universidad de Murcia
  • 391.
    Item Escala ItemEscala Proponer hipótesis de trabajo Retroalimentar al grupo con reflexiones, ideas o sugerencias Analizar los elementos principales de un problema Ayudar a mis compañeros a esclarecer sus ideas Identificar información relevante de un problema Ayudar a mis compañeros a esclarecer sus ideas Programar mis propios objetivos de aprendizaje Compartir mis conocimientos con el grupo Aceptar o rechazar con fundamento las hipótesis Asumir el rol asignado en el grupo Expresar con claridad mis puntos de vista Cumplir con las tareas acordadas en el grupo Esclarecer hechos, conceptos y terminología Demostrar iniciativa en la búsqueda de información Formular preguntas relacionadas con un problema Demostrar iniciativa en el tratamiento científico de un problema dado Identificar mis necesidades de aprendizaje Asistir puntualmente a las reuniones Utilizar recursos disponibles para obtener información (biblioteca, revistas, profesores) Tratar con respeto a mis compañeros Utilizar material adicional al sugerido en los programas Escuchar con atención a todos los miembros del grupo Mostrar curiosidad por conocer más sobre el problema Aceptar sugerencias con respecto a mi desempeño Comprender la información que expongo Aceptar las decisiones relativas al trabajo que se va a realizar Plantear problemas o ejemplos análogos a uno dado Aceptar sugerencias con respecto al desempeño del grupo Presentar en forma organizada la información relacionada con un problema Plantear autocríticas Diferenciar el conocimiento científico de cualquier otro Resolver conflictos en el grupo de modo funcional Aplicar los conocimientos adquiridos en otras asignaturas Ejercer el liderazgo en el grupo Intervenir en la discusión del problema Colaborar para aumentar la cohesión del grupo
  • 395.
    APRENDIZAJE BASADO ENPROYECTOS SALVADOR GONZÁLEZ SÁNCHEZ Comisión Mixta General de Capacitación y Adiestramiento UMSNH-SPUM 2015
  • 396.
    CONTENIDO  El AprendizajeBasado en Proyectos  Preguntas, Problemas y Retos: el motor de arranque de un proyecto. Claves para el diseño de un buen proyecto  Proyectos mas allá del aula: aprendizaje cooperativo, investigación de campo, comunidades de aprendizaje  TIC en el aprendizaje basado en proyectos  Evaluación en el Aprendizaje Basado en Proyectos: diario de aprendizaje, rúbricas y portafolios  Organización escolar y comunidades de aprendizaje
  • 397.
  • 398.
    DEFINICIÓN Las Comunidades deAprendizaje implican a todas las personas que de forma directa o indirecta influyen en el aprendizaje y el desarrollo de las y los estudiantes, incluyendo a profesorado, familiares, amigos y amigas, vecinos y vecinas del barrio, miembros de asociaciones y organizaciones vecinales y locales, personas voluntarias, etc.
  • 399.
    DEFINICIÓN En lo querespecta a la metodología , nos quedamos con el modelo de Paolo Freire, que sugiere abandonar el concepto tradicional de la educación “bancaria”(el profesor emite conocimientos y el alumno los acumula y almacena para luego volcarlos en un examen), Freire propone una pedagogía en el que los alumnos se convierten en participantes activos en una comunidad de aprendizaje que existe dentro de un contexto social, y asumen la responsabilidad de su propio aprendizaje.
  • 400.
    CONDICIONES MÍNIMAS DEUNA COMUNIDAD DE APRENDIZAJE Para que exista una comunidad de aprendizaje, deben darse una serie de condiciones mínimas:  Cambios institucionales que faciliten el desarrollo de las comunidades de aprendizaje  Buscar modelos efectivos para el funcionamiento de las comunidades de aprendizaje  Avanzar en las innovaciones técnicas necesarias para permitir que aparezcan las comunidades de aprendizaje, y facilitar herramientas de trabajo que propicien entornos modernos y flexibles.  La participación en abierto y de forma horizontal de todos los miembros de la comunidad, no en esquemas jerárquicos y verticales.  El acceso de todos en igualdad de condiciones sin tener en cuenta su condición o el lugar donde habiten.  El trabajo colaborativo por grupos.  Situar al alumno en el centro de los objetivos del aprendizaje.
  • 401.
    BENEFICIOS DE UNACOMUNIDAD DE APRENDIZAJE Si estas condiciones se dan, los beneficios de las comunidades de aprendizaje son:  El beneficio principal, es que parte del dialogo como pilar central del proceso. Bien gestionado se puede lograr una mayor interacción y participación, y mejor atención y relaciones profesor/alumno.  La responsabilidad compartida, todos los miembros de la comunidad son participes en el proceso de aprendizaje.  El conocimiento se entiende como dinámico, adquirirlo no supone ingerir una lista de elementos a reproducir en un examen, sino construir una comprensión propia de la materia.  Es un proceso activo y colaborativo. Esto ayuda a evitar la pasividad que frecuentemente exhibe el alumnado en otros enfoques.
  • 403.
  • 416.