Incrustar presentación
Descargar para leer sin conexión








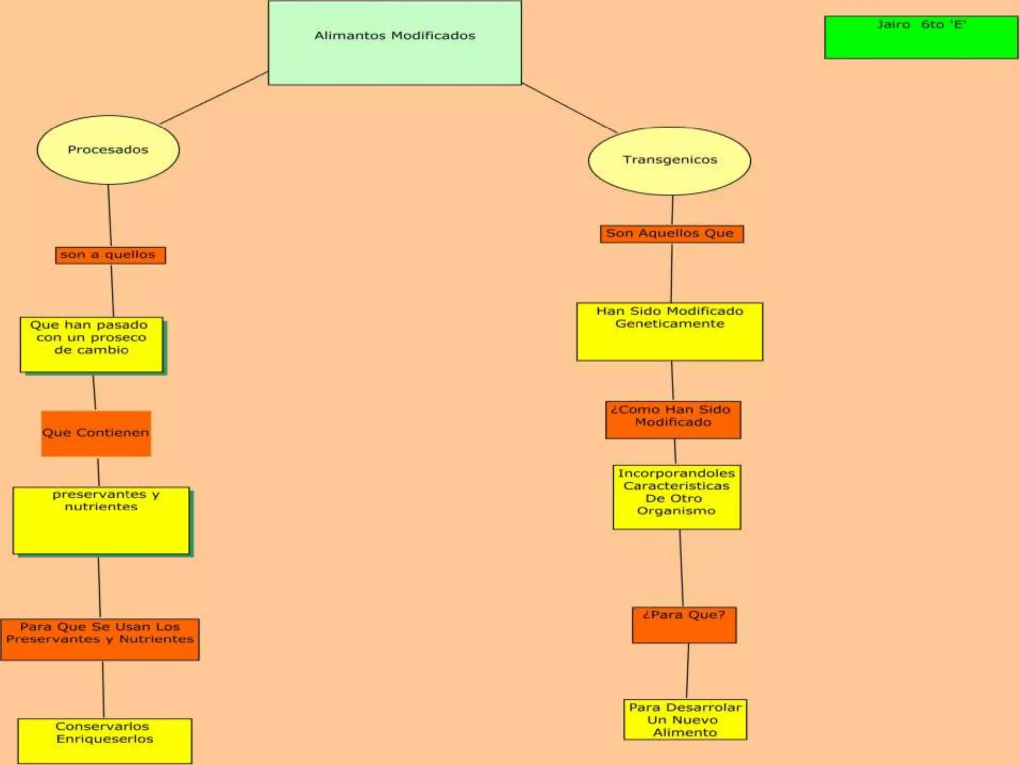
Los alimentos modificados genéticamente han sido objeto de debate. El documento presenta una actividad para que los estudiantes elaboren mapas conceptuales sobre alimentos modificados, en la que identifican sus características y ventajas así como los puntos de vista a favor y en contra, con el fin de comprender mejor este tema.






