Incrustar presentación
Descargar como DOCX, PPTX






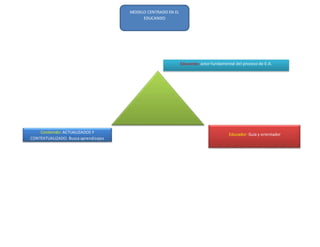
El documento describe dos modelos educativos: uno centrado en el educador y otro centrado en el educando. El modelo centrado en el educador ve al profesor como protagonista que impone disciplina y al estudiante como un receptor pasivo de información. El modelo centrado en el educando ve al estudiante como el actor fundamental del proceso de aprendizaje, con el profesor como guía, y busca contenidos actualizados y contextualizados para lograr aprendizajes superiores.





