Incrustar presentación
Descargado 22 veces














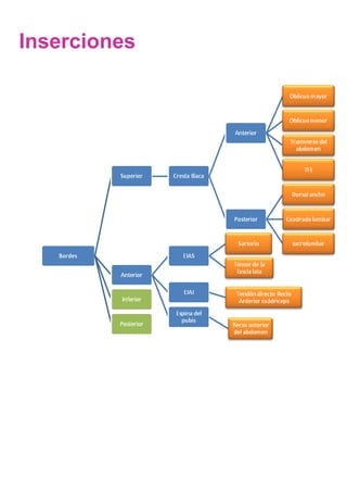
El documento aborda la anatomía de la pelvis y la región lumbar, destacando la estructura del hueso coxal, que incluye tres segmentos: ilion, isquion y pubis. Se describen también las caras externa e interna y los bordes superior, inferior, anterior y posterior. Además, se menciona la articulación sacroilíaca y sus características.












