El TRABAJO
COOPERATIVO
Guardamar
20-3-2017
¿Qué dicen los profesores que están aplicando el TC?
Algunas
ideas previas
Pirámide de aprendizaje de Edgar Dale
…¿qué dice el currículo?
“BL1.7. Participar en equipos de trabajo
para conseguir metas comunes
asumiendo diversos roles con eficacia y
responsabilidad, apoyar a compañeros y
compañeras demostrando empatía y
reconociendo sus aportaciones y utilizar el
diálogo igualitario para resolver conflictos
y discrepancias."
CRITERIO DE EVALUACIÓN DE 1º ESO. ASIGNATURA: GEOGRAFÍA E HISTORIA
Supone esfuerzo
Conlleva
tiempo
La ponencia se basa en la aplicación en
el aula de ambos libros
Más diversos artículos y presentaciones en
Power Point elaboradas por Pere Pujolás
Y el grupo que comanda en al universidad de Vic
¿Qué es el Trabajo Cooperativo?
“Utilizar, con una finalidad didáctica, el
trabajo en pequeños grupos, utilizando
una estructura de la actividad que
asegure la participación igualitaria
(que todos los miembros tengan las
mismas posibilidades de participar) y se
aproveche la interacción simultánea
entre ellos”
Pere Pujolás
¿Qué entendemos por
APRENDIZAJE
COOPERATIVO?
1.: Todos los alumos/as tienen la
oportunidad y la “obligación” de
participar equitativamente en la
actividad
2.: Todos los alumnos/as deben
tener la oportunidad y la
“obligación” de expresar su
punto de vista, discutir y
dialogar con los demás hasta
lograr un acuerdo
Características de
una estructura de la
ACTIVIDAD
COOPERATIVA
1. Aprender los contenidos
escolares
2. Aprender a trabajar en
equipo como un contenido
escolar más (además de otros
valores como la solidaridad,
el respeto por las diferencias,
la ayuda mutua,…)
Finalidad del
APRENDIZAJE
COOPERATIVO
El papel del profesor
Por tanto el profesor...
• Debe cuidar la
distribución y asignación
de roles a los alumnos.
• Debe diseñar la
estructura interna de la
tarea.
• Debe planificar las formas
de apoyo que ofrecerá al
grupo.
Principios
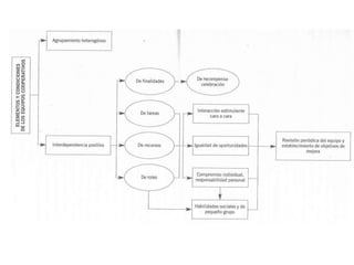
CONDICIONES
BÁSICAS
A) INTERDEPENDENCIA POSITIVA
- Ninguno puede tener éxito ( en definitiva,
aprendizaje) si no tiene todos éxito
- Por ello, el éxito de los demás redunda en mi
aprendizaje y rendimiento.
“Trabajar contigo me beneficia”
Interdependencia positiva
• Todos están vinculados
al objetivo final Si uno
no lo consigue, nadie lo
consigue
• Compartir material
• Celebrar éxitos
• Para ello todos tienen
que pedir ayuda a los
demás y obligación de
prestarla
¿Cómo conseguirlo? Puede ayudar...
• Objetivo compartido.
• Recompensas grupales.
• Recursos compartidos: materiales, información, elementos.
• Papeles asignados (asunción de roles y responsabilidades)
• Creación de una identidad de grupo: nombre del grupo, símbolo,
cartel
• La celebración de los resultados del grupo: premios, festejos
escolares o no escolares
• Interdependencia frente al rival de fuera.
• Interdependencia entre los grupos: fijar objetivos para el conjunto
de la clase.
• Interdependencia fantasiosa: resolución conjunta de situaciones
problema.
Universidad de Vic. Laboratorio de
Psicopedagogía (2008)
28
La estructura de la actividad y el aprendizaje cooperativo
Profesor/a A Profesor/a B Profesor/a C
Cada estudiante trabaja
solo, sin fijarse en lo que
hacen los demás
Se espera de él que
aprenda lo que el
profesorado le enseña
Consigue este objetivo
independientemente de
que los demás también lo
consigan (NO HAY
interdependencia de
finalidades)
Estructura de la
actividad individualista
Estructura de la
actividad competitiva
Estructura de la
actividad cooperativa
Cada estudiante trabaja
solo, rivalizando con sus
compañeros
Se espera de él que
aprenda, más que los
demás, o antes que nadie,
lo que el profesorado le
enseña
Consigue este objetivo si, y
sólo si, los demás NO lo
consiguen
(Interdependencia de
finalidades NEGATIVA)
Los estudiantes forman
pequeños equipos de
trabajo, para ayudarse y
animarse a la hora de
aprender
Se espera de cada
estudiante que aprenda lo
que se le enseña y que
contribuya a que lo
aprendan sus compañeros
Consigue este objetivo si, y
sólo si, los demás
TAMBIÉN lo consiguen
(Interdependencia de
finalidades POSITIVA)
B) Responsabilidad personal
“Cada uno tiene asignada una tarea y un rol”
Como resultado de participar en un grupo cooperativo se debe
esperar un producto colectivo, pero cada uno debe progresar
conforme a sus capacidades.
Necesidades:
- Conocer los niveles de partida de los alumnos y sus progresos
- Completar los proyectos con formas e instrumentos de evaluación,
también, individuales que reflejen el aprendizaje de cada uno.
- Asegurar la “igualdad de oportunidades para el éxito”. Todos
pueden aportar
Estrategias para proponer la individualidad
• Asignar roles específicos
• Supervisión con preguntas del tipo: ¿Cómo habéis
llegado a la respuesta? ¿Qué has aportado tú al grupo?
• Reforzando la reflexión y la planificación individual y
grupal, con respecto a las responsabilidades
individuales, con planes, portfolios individuales,
evaluaciones individuales y de grupo
• Haciendo que las pruebas, exámenes o test
individuales que se tengan que realizar proporcionen
un bonus para mejorar la calificación del grupo o si hay
mejoras del rendimiento individual.
Establecer los roles
http://orientadoreducativoapure2015.blogspot.com.es/2015/02/los-roles-en-
Autorregular el funcionamiento del
propio equipo
Los Roles individuales dentro del
grupo
+ encargado de material
C) INTERACCIÓN CARA A CARA
Los grupos cooperativos deben reflejar, a
escala, la heterogeneidad del aula en términos
de género, capacidades, estilos de aprendizaje
o necesidades específicas de apoyo.
Universidad de Vic. Laboratorio de
Psicopedagogía (2008)
38
La estructura de la actividad y el aprendizaje cooperativo
Profesor/a A
Estructura de la ac-
tividad individualista
Profesor/a B
Estructura de la ac-
tividad competitiva
Profesor/a C
Estructura de la ac-
tividad cooperativa
Los estudiantes con
problemas para
aprender, deben recurrir
al profesor del aula o al
profesor de apoyo.
Quizás pueden contar
con la ayuda de un/a
compañero/a…
Los estudiantes con
problemas para
aprender, deben recurrir
al profesor del aula o al
profesor de apoyo.
Difícilmente pueden
contar con la ayuda de
un/a compañero/a…
Los estudiantes con
problemas para
aprender cuentan,
además, con el apoyo
de sus compañeros y
de sus compañeras
Qué pasa con los alumnos con más
problemas de aprendizaje en la clase del…?¿
Disposición del aula
1er paso: Parejas de 4
Disposición habitual del
aula en parejas
En momentos puntuales, los
2 de adelante se vuelven y
forman un grupo de 4
2º paso: Aprender a trabajar
en equipo
Los más capaces
de dar ayuda
El resto de
estudiantes del grupo
Los más
necesitados de
ayuda
3er paso: Clase organizada de forma
cooperativa
3er paso: Clase organizada de forma cooperativa (equipos
heterogéneos)
Pere Pujolàs. Universitat de Vic (2007)
EQUIPOS DE
COMPOSICIÓN
HETEROGÉNEA:
Formación de los Equipos:
¿Cómo hacer los agrupamientos?
1.Conocer a los alumnos
2.Los alumnos no participan  no están junto
a los amigos
3.Se busca la heterogeneidad
a)en rendimiento (alto, intermedio, bajo)
b)en sexo
c)en habilidades sociales
4. el número ideal es 4
E) EVALUACIÓN PERIÓDICA
El nuevo rol docente supone crear las condiciones para
que sus alumnos aprendan de forma cada vez más
autónoma por sí mismo y con ayuda de sus compañeros.
La Evaluación ha de tener un carácter formativo, que
permita conocer sus fortalezas y debilidades
Recursos útiles:
LOS PLANES DE EQUIPO
LAS EVALUACIONES DEL EQUIPO
LAS EVALUACIONES GRUPALES
LA OBSERVACIÓN
LA IMPLANTACIÓN DEL APRENDIZAJE
COLABORATIVO
1. Cohesionar el
grupo
• Dinámicas para
formar grupo,
conocerse, cooperar,
tomar decisiones,
llegar a consensos
2. Aprender
trabajando en equipo
• Dinámicas
cooperativas simples
• Dinámicas
cooperativas
complejas (Técnicas
cooperativas)
3. Enseñar a trabajar
en equipo
• Organizar los
equipos, distribuir
funciones, planificar
el trabajo, enseñar
habilidades
sociales
para implementar el aprendizaje
cooperativo en el aula
PASOS
Gran grupo,
equipos
reducidos,
parejas,…
esporádicos o
estables
Equipos
esporádicos o
estables
homogéneos o
heterogéneos
Equipos estables
Heterogéneos
(EQUIPOS BASE)
• Crear las condiciones necesarias para que los alumnos
trabajen en equipo.
• En esta fase es fundamental incrementar la conciencia
de grupo, que debe pasar de ser una suma de individuos
inconexos a ser una pequeña comunidad de aprendizaje
• Un espacio clave: la tutoría (y mi disciplina)
Acciones: que los alumnos se conozcan mejor,
que interactúen de forma positiva, que estén motivados
para trabajar en equipo, que tomen decisiones
consensuadas, etc.
3.1 Cohesión de grupo
Lo Primero es crear un clima de aula adecuado y que los alumnos sean capaces de
Participar y tomar decisiones entre todos, después de escuchar todas las opiniones
1. Cohesionar el
grupo
• Dinámicas para
formar grupo,
conocerse, cooperar,
tomar decisiones,
llegar a consensos
2. Aprender
trabajando en equipo
• Dinámicas
cooperativas simples
• Dinámicas
cooperativas
complejas (Técnicas
cooperativas)
3. Enseñar a trabajar
en equipo
• Organizar los
equipos, distribuir
funciones, planificar
el trabajo, enseñar
habilidades
sociales
para implementar el aprendizaje
cooperativo en el aulaPASOS
¿Qué vamos
a realizar?
PREGUNTAS- GUÍA PARA EL DEBATE
• ¿En qué consiste la actividad?
• ¿Qué función tiene el profesorado?
• ¿y el alumno?
• ¿Habéis realizado alguna dinámica? ¿Con qué
resultado?  oportunidades
• ¿Las veis viable implantar en vuestra aula?
 Posibilidades para mejorar y/o dificultades
ESTRUCTURAS SIMPLES DE TRABAJO
COLABORATIVO
• ESTRUCTURA COOPERATIVA 1,2 Y 4
Un equipo de base, primero cada alumno
individualmente (1) resuelve la cuestión o hace la tarea que
se les ha pedido.
Luego la comparte con su compañero de la lado (2). De
modo que entre ambos deciden una única respuesta.
Finalmente (4), las dos parejas del equipo de base
ponen en común sus respuestas, y deciden y construyen
todos la respuesta final
VIENEN MUY BIEN PARA UNA SESIÓN
Explicación de la técnica 1-2-4
• https://www.youtube.com/watch?v=qBSEOW
4j4L8
CABEZAS NUMERADAS JUNTAS
Los cuatro alumnos o alumnas de los equipos de base
tienen un número o algo que les identifique. Los equipos
de base tienen una tarea que realizar, un problema que
resolver, una cuestión que responder…y deben asegurarse
que todos ellos saben realizarla, resolverlo o
responderla…
A continuación, por sorteo se elige un número del 1 al 4 y
los que tienen este número deben salir ante el resto de la
clase a realizar la tarea, resolver el problema, responder la
cuestión…Si lo hacen ben, reciben la felicitación del
maestr@ y de los demás compañeros. En algunos casos,
se otorga un punto al equipo cada vez que un miembro lo
haga.
LÁPICES AL CENTRO
Los equipos de base tiene tantas tareas que hacer
(contestar preguntas, resolver problemas, etc.) como
miembros tienen el equipo (generalmente 4), y cada uno de
ellos se encarga de dirigir la realización de una de estas
tareas.
Primero, con los lápices en ele centro de la mesa, uno
lee la primera tarea (la pregunta, el problema…), se ponen
de acuerdo en como deben resolverla o sobre cual es la
respuesta adecuada; a continuación, ahora en silencio, cada
uno recoge su lápiz y resuelve el problema o contesta la
cuestión en su cuaderno.
Luego, ponen de nuevo los lápices en el centro de la
mesa, el segundo lee la segunda tarea y, una vez de acuerdo,
en silencio cada uno la hace en su cuaderno. Y así
sucesivamente hasta completar todas las tareas.
• https://www.youtube.com/watch?v=nmjELIihLOM
Técnica del folio giratorio
• https://www.youtube.c
om/watch?v=-
tR18rhORl8
https://www.youtube.com/watch?v=mNSX39O
-UIw&t=133s  Explicación
Técnica de la Lectura compartida
Parada de 3 minutos
Matemáticas: parada de 3 minutos
Técnica de la plantilla rota
• https://www.youtube.com/watch?v=RoW3Rh
TvIgo&t=215s
Pere Pujolàs. Universitat de Vic (2007) 67
Didáctica cooperativaUnidadUnidad Didáctica individualista
Conocer ideas previas
Lectura texto introductor.
Explicación profesor/a
Ejercitación de los alumn.
Corrección en gran grupo
Elaboración síntesis final
Comprobación comprens.
Ejercitación de los alumn.
Corrección en gran grupo
Evaluación final
Preguntas individuales abiertas
Lectura individual consecutiva
Explicación profesor/a
Ejercitación individual
Corrección en gran grupo
Elaboración indivdual síntesis
Preguntas individuales abiertas
Ejercitación individual
Corrección en gran grupo
Evaluación final individual
Folio Giratorio
Lectura Compartida
Explicación profesor/a
Lápices al Centro
El Número/Nros. Iguales Juntos
La Sustancia/Juego de las Palab
Parada 3 min./Estructura 1-2-4
Lápices al Centro
El Número/Nros. Iguales Juntos
Evaluación final individual
1
2
3
4
5
6
Sesiones
Secuencias de una
Unidad Didáctica
estándar
Total secuencias con inter-
acción entre alum.: 0 de 10
Total secuencias con inter-
acción entre alum.: 8 de 10
LOS EQUIPOS BASE/ESTRUCTURAS
COMPLEJAS
Laboratorio de Psicopedagogía. Universidad
de Vic (2008)
69
Trabajo en
equipo como
contenido a
enseñar
Trabajo en
equipo como
recurso para
enseñar
A
Cohesión de
grupo
Gran grupo, equipos
reducidos, parejas…
esporádicos o esta-
bles
Dinámicas grupo
o de equipo para la co-
hesión, juegos de
conocimiento, coopera-
ción, distensión y reso-
lución de conflictos…
Equipos esporá-
dicos o estables,
homogéneos
o heterogéneos
Estructuras cooperati-
vas simples
Estructuras cooperati-
vas complejas (Téc-
nicas cooperativas)
Equipos estables
heterogéneos
(Equipos de
Base)
Recursos para or-
ganizar los equipos,
planificar el trabajo en
equipo y enseñar las ha-
bilidades sociales
de
3.3 Ámbito de intervención C: Equipo de trabajo
Pere Pujolàs. Universitat de Vic (2007) 70
Técnicas Cooperativas (Estructuras cooperativas complejas)
A. Los Grupos de Investigación (“Group-Investigation”)
B. El Rompecabezas (“Jigsaw”)
C. Técnica TAI
Recursos didácticos para el aula cooperativa
2. El trabajo en equipo como recurso para aprender: introducir y fomentar el trabajo en
equipo (Ámbito de intervención B)
Grupos de investigación
EL TRABAJO COLABORATIVO COMO ESTRUCTURA
ORGANIZADA (insertado en un proyecto)
• Desarrollar la conciencia de equipo y la autorregulación del equipo
a través de:
- La elección de un nombre (y un logotipo)
- Recordatorio constante de los Objetivos que persigue el equipo
- La determinación de las normas de funcionamiento y de
convivencia.
- La distribución interna del equipo con la determinación y
distribución de los cargos a ejercer dentro de él, con las
especificación de las funciones de cada cargo
- Los Planes de Equipo, como búsqueda constante de mejora
- La articulación de la “vida” y la “historia” del equipo a través del
Cuaderno del Equipo.
NORMAS PARA TRABAJAR EN GRUPO
1. Compartirlo todo
2. Trabajar en silencio y, cuando sea necesario, hablar en voz
alta
3. Pedir la palabra antes de hablar
4. Aceptar las decisiones de la mayoría
5. Ayudar a los compañeros
6. Pedir ayuda cuando se necesite
7. No rechazar la ayuda de un compañero
8. Hacer el trabajo que me toca
9. Participar en todos los trabajos y actividades del equipo
10. Cumplir estas normas y hacerlas cumplir a otros
Laboratorio de Psicopedagogía. Universidad
de Vic (2008)
74
Organización interna de los Equipos de Base: Normas de funcionamiento
(Sacado de Aguiar y Breto, 2006)
Ámbito de intervención C: Equipo de trabajo
Recursos didácticos para la organización y el funcionamiento de los equipos
Laboratorio de Psicopedagogía (2010-2011) 75www.uvic.cat
Ámbito de intervención C: Trabajo en equipo como contenido
1. Nombre del equipo
2. Componentes del equipo
3. Cargos y funciones
4. Normas de funcionamiento
5. ”Planes del Equipo”
6. “Diario de Sesiones”
7. Revisiones periódicas del
Equipo
El Cuaderno del Equipo
Cuaderno del
Equipo
Laboratorio de Psicopedagogía. Universidad
de Vic (2008)
76
Organización interna de los Equipos de Base: El Cuaderno del Equipo
3. Ámbito de intervención C: Equipo de trabajo
3.3 Recursos didácticos para la organización y el funcionamiento de los equipos
7. Revisiones periódicas del Equipo
6. “Diario de Sesiones”
5. ”Planes del Equipo”
1. Nombre del equipo
Se trata de una “declaración de
intenciones” del equipo por un
período de tiempo determinado
(un mes, por ejemplo), en la que
hacen constar:
• El cargo que ejercerá cada uno
durante este periodo.
• Los objetivos del equipo
• Los compromisos personales (a
qué se compromete cada uno
para el bien del equipo, para que
el equipo funcione mejor)
2. Nombre de los miembros del
equipo
3. Cargos y funciones
4. Normas de funcionamiento
Laboratorio de Psicopedagogía. Universidad
de Vic (2008)
77
Organización interna de los Equipos de Base: Cargos y funciones
3. Ámbito de intervención C: Equipo de trabajo
3.3 Recursos didácticos para la organización y el funcionamiento de los equipos
- Anima a sus compañeros
- Tiene claro lo que hay que hacer
- Procura que no se pierda el tiempo
Coordinador o
coordinadora
- Controla el tono de voz
- Suple al coordinador cuando no está
Ayudante del
coordinador
- Guarda el material común del equipo
- Se preocupa de que sus compañeros traigan el material
- Rellena los formularios del equipo
- Recuerda los compromisos a sus compañeros
- Guarda el Cuaderno del Equipo
Responsable
del material
Secretario o
secretaria
Un equipo está cada vez más organizado cuando cada uno de sus miembros
tiene una función que ejercer para el bien del equipo (interdependencia
positiva de roles)
(Espacio reservado para el nombre del centro)
Nombre del equipo: Grupo: Curso:
El equipo está formado por: Sus principales aficiones y habilidades son:
Cargos del equipo Funciones de cada cargo:
Responsable
Secretario
Ayudante
Moderador
Portavoz
Laboratorio de Psicopedagogía. Universidad
de Vic (2008)
79
3. Ámbito de intervención C: Equipo de trabajo
Organización Interna de los Equipos de Base: El Plan del Equipo
Ayudante del CoordinadorIsabel
SecretarioAntoni
CoordinadorJoan
Responsable del materialMaria
Cargo:Nombre:
Presentar de forma correcta sus trabajosIsabel
Hacer los deberesAntoni
Pedir ayudaJoan
Acabar el trabajoMaria
Compromisos personales:Nombre:
Plan nº 1 del Equipo. Periodo: Del 1 al 30 de abril
Laboratorio de Psicopedagogía. Universidad
de Vic (2008)
80
3. Ámbito de intervención C: Equipo de trabajo
3.3 Recursos didácticos para la organización y el funcionamiento de los equipos
Organización Interna de los Equipos de Base: El Plan del Equipo
Ayudarse unos a otros4.
Ser puntuales5.
Acabar el trabajo3.
Aprovechar el tiempo adecuadamente2.
Progresar en el aprendizaje1.
Objetivos del Equipo:
Plan nº 1 del Equipo. Periodo: Del 1 al 30 de abril
http://www.slideshare.net/anga/plan-de-equipo
http://mariapicodavinci.blogspot.com.es/2014/02/plan-de-equipo-nombre-del-
equipo-curso.html
A. Los grupos de Investigación (GI)
1. Constitución de los equipos de Base.
2. Distribución de los subtemas a cada uno de los equipos
3. Planificación del estudio del subtema:
1. Primera Fase: Buscar la información
2. Segunda Fase: Sintetizar la información
3. Tercera Fase: Presentación del tema al resto de la clase
4. Evaluación: de los compañeros de los demás equipos y del profesor
por medio de una plantilla.
Técnicas Cooperativas (Estructuras cooperativas complejas)
PROYECTO DE EQUIPO. Planificación
Quien lo hará:Tarea:
Período de realización:FASE 1. Responsable:
Quien lo hará:Tasca:
Período de realización:FASE 2. Responsable:
Nombre (o número) del equipo:
Año académico: Período de realización:
Curso: Grupo:
Nombre del proyecto:
Quien lo hará:Tasca:
Período de realización:FASE 3. Responsable:
Pere Pujolàs. Universitat de Vic (2007) 85
Ejemplo de aplicación de la técnica Grupo de Investigación
AntonioJaume I el Conquistador y su política expansiva
María
Las aportaciones lingüísticas de los germanos y
árabes
IsabelEl proceso de independencia del dominio franco
JuanLa colonización romana
A cargo de...Tarea: Buscar información sobre...
1º FASE: Búsqueda de información. Responsable: María Fecha límite:
Nombre del Equipo de Base:_______________________ Curso: ______Grupo: ___
Año académico: _____ / ______ Período de realización: ______________________
Proyecto: EL NACIMIENTO Y LA EXPANSIÓN DE LA LENGUA CATALANA
Pere Pujolàs. Universitat de Vic (2007) 86
JuanDibujar y pintar los mapas geográficos
AntonioRedactar la explicación del mapa conceptual
Isabel y MaríaHacer un “mapa conceptual” sobre el tema
A cargo de...Tarea:
Nombre del Equipo de Base:_______________________ Curso: ______Grupo: ___
Año académico: _____ / ______ Período de realización: ______________________
2º FASE: Síntesis de la información . Responsable: Antonio Fecha límite:
Proyecto: EL NACIMIENTO Y LA EXPANSIÓN DE LA LENGUA CATALANA
Ejemplo de aplicación de la técnica GI
Pere Pujolàs. Universitat de Vic (2007) 87
Ejemplo de aplicación de la técnica GI
Todo el equipoPresentar el tema al resto de la clase
Todo el equipoPensar cómo se presentará el tema al resto de la clase
A cargo de...Tarea:
Nombre del Equipo de Base:_______________________ Curso: ______Grupo: ___
Año académico: _____ / ______ Período de realización: ______________________
3º FASE: Presentación del tema . Responsable: Juan e Isabel Fecha límite:
Proyecto: EL NACIMIENTO Y LA EXPANSIÓN DE LA LENGUA CATALANA
Pere Pujolàs. Universitat de Vic (2007) 91
Plan nº 1 del Equipo. Periodo: Del 1 al 30 de abril
Diario de Sesiones. Día: Área:
¿Cómo ha ido?¿Qué hemos hecho?
El secretario o la secretaria:
Organización Interna de los Equipos de Base: Diario de Sesiones
3. El trabajo en equipo como contenido a aprender: aprender a trabajar en equipo (Àmbito
de intervención C)
Recursos didácticos para el aula cooperativa
11/11/13
En la sesión anterior el Internet iba muy lento, nos fue
imposible hacer nada, Niko y Yessi probaron otro ordenador,
sin éxito. El profesor nos guió en el trabajo hablándonos sobre
como realizarlo correctamente y en el menor tiempo posible.
http://yessleon.blogspot.com.es/search?updated-max=2013-
12-15T07:19:00-08:00&max-results=7&start=14&by-date=false
Nombre Asistencia ¿Qué ha hecho?
Diario de Sesiones
Día:…………………
Cada viernes.... Reflexión
Nombre de equipo: Los guachus
¿Cómo funciona nuestro grupo?
1.Cada uno ha ejercido las tareas de su cargo muy bien
2.Todos hemos aprendido muy bien
3. Hemos utilizado el tiempo adecuadamente muy bien
4. Acabamos el trabajo en el tiempo previsto muy bien
5. Nos ayudamos los unos a los otros muy bien
6. Hemos avanzado en los objetivos del grupo bien
7. Cada uno ha cumplido su compromiso muy bien
¿Qué es lo que hacemos especialmente bien?
Buscar información y trabajar en grupo.
¿Qué debemos mejorar?
Tenemos que centrarnos más y no distraernos tanto.
Objetivos que proponemos
Isaac: Estudiar más
Fernando: Prestar más atención
Moti: Distraerse menos
Yessi: No dejar todo para el último momento
http://yessleon.blogspot.com.es
Reflexión cada viernesViernes
28 de Abril.
1. Cada uno ha ejercido las tareas de su cargo. Bien.
2.Todos hemos aprendido. Bien.
3. Hemos utilizado el tiempo adecuadamente.
Hay que mejorar.
4. Acabamos el trabajo dentro del tiempo
previsto. Hay que mejorar.
5. Nos ayudamos los unos a los otros. Bien.
6. Hemos avanzado en los objetivos de grupo. Bien
7. Cada uno ha cumplido su compromiso. Bien.
http://mariapicodavinci.blogspot.com.es
Pere Pujolàs. Universitat de Vic (2007) 98
Plan nº 1 del Equipo. Periodo: Del 1 al 30 de abril
Revisión del funcionamento del equipo
X7. ¿Ha ejercido cada uno su cargo correctamente?
X6. ¿Hemos cumplido cada uno nuestro compromiso?
X5. ¿Hemos progresado en los demás objetivos?
X4. ¿Nos hemos ayudado?
X3. ¿Hemos acabado el trabajo a tiempo?
X2. ¿Hemos utilizado el tiempo correctamente?
X1. ¿Hemos aprendido todos?
Muy
Bien
Bien
Necesita
mejorar¿Cómo funciona nuestro equipo?
Organización Interna de los Equipos de Base: Revisión del Plan del Equipo
3. El trabajo en equipo como contenido a aprender: aprender a trabajar en equipo (Àmbito
de intervención C)
Recursos didácticos para el aula cooperativa
Pere Pujolàs. Universitat de Vic (2007) 99
Plan nº 1 del Equipo. Periodo: Del 1 al 30 de abril
Objetivos que nos proponemos para el próximo Plan:
•No perder tanto el tiempo
•Cumplir cada uno con su compromiso
•Procurar acabar el trabajo dentro del tiempo previsto
¿Qué debemos mejorar?
Perdemos mucho el tiempo hablando de otras cosas y no acabamos el
trabajo dentro del tiempo previsto.
No todos hemos cumplido nuestros compromisos.
¿Qué es lo que hacemos especialmente bien?
El equipo está bastante compenetrado, nos ayudamos; sabemos pedir
ayuda y ayudamos si nos lo piden.
Revisión del funcionamento del equipo
Organización Interna de los Equipos de Base: Revisión del Plan del Equipo
3. El trabajo en equipo como contenido a aprender: aprender a trabajar en equipo (Àmbito
de intervención C)
Recursos didácticos para el aula cooperativa
Laboratorio de Psicopedagogía. Universidad
de Vic (2008)
100
3. Ámbito de intervención C: Equipo de trabajo
3.3 Recursos didácticos para la organización y el funcionamiento de los equipos
Organización Interna de los Equipos de Base: El Plan del Equipo
Plan nº 1 del Equipo. Periodo: Del 1 al 30 de abril
Revisión del funcionamento del equipo
Valoración global (1):
POSITIVA
Visto bueno del de/la profesor/a:
(1) Valoración global: Negativa, positiva, muy positiva.
Coevaluación del funcionamiento de los grupos
Nombre del
compañero
Ha colaborado
aportando ideas
al grupo
Ha aportado
materiales,
buscando
infroamción,etc.
Le preocupa que
el trabajo esté
bien hecho
Es respetuoso
con las opiniones
de los demás
Ha contribuido a
un buen
ambiente de
trabajo
En general su
participación fue
buena, ayudando
a solucionar los
problemas que
han surgido
Califica son siempre (S), a veces (AV) o nunca (N)
1. ¿Qué ha sido lo mejor del trabajo en grupo?
2. ¿Cómo se han tomado las decisiones del grupo?
3. Si has calificado a algún compañero de AV o N, ¿Cómo podrías ayudarle para que la próxima
vez mejore?
4. Comparte la evaluación con tu equipo. ¿Qué piensas que podrías hacer para mejorar tu
participación en las próximas tareas?
TÉCNICA DEL ROMPECABEZAS O JIGSAW
Pere Pujolàs. Universitat de Vic (2007) 105
B. El Rompecabezas (Jigsaw)
Técnicas Cooperativas (Estructuras cooperativas complejas)
Recursos didácticos para el aula cooperativa
2. El trabajo en equipo como recurso para aprender: introducir y fomentar el trabajo en
equipo (Ámbito de intervención B)
1. Se divide el grupo clase en un determinado número de Equipos de Base.
2. El material a estudiar se divide en tantas partes o subtemas como miembros tiene cada
equipo, de forma que cada uno de los miembros recibe una parte de la información del
tema que, en conjunto, debe estudiar todo el equipo.
3. Cada miembro del equipo prepara su parte del tema, con el material que se le facilitado
o con el que él haya buscado.
4. A continuación se reúne con los miembros de los demás equipos que han estudiado el
mismo subtema, formando un Equipo de Expertos, y lo estudian a fondo, hasta que son
“expertos” en el mismo.
5. Después cada cual vuelve a su Equipo de Base y “enseña” a sus compañeros aquello
sobre lo cual él se ha convertido en “experto”.
Pere Pujolàs. Universitat de Vic (2007) 106
Equipo de
Expertos A
GRÁFICOS
Equipo de
Expertos B
TABLAS
Equipo de
Expertos C
DIBUJOS
Equipo de
Expertos D
TÍTULOS
Un miembro de cada Equipo de Base, en un Equipo de Expertos, se
especializa (se convierte en “experto”) en un procedimiento determinado.
Cada uno regresa a su Equipo de Base e intercambia sus conocimientos
(aquello en lo que se ha convertido en “experto”) con sus compañeros,
hasta que todos aprenden todos los procedimientos
Ejemplo de aplicación del “Rompecabezas”
Resultado de las investigaciones y
experiencia personal
• El rendimiento de los alumnos es
claramente superior en las situaciones de
aprendizaje cooperativo, en comparación con
el aprendizaje individualista o competitivo
• En el TC se produce un nivel más alto de
razonamiento, una elaboración más
frecuente de nuevas ideas y soluciones,
y una mejor transferencia, desde el grupo
hacia el individuo, de lo que se ha aprendido.
• Favorece la resolución creativa de problemas
• “En el aprendizaje cooperativo los alumnos
tienden a interaccionar, a promover el éxito de
los compañeros y tienen una visión más
amplia y realista de las propias competencias
y de las de los otros. La interacción
cooperativa tiende a fomentar la aceptación
básica de uno mismo en tanto persona
competente”.
Mi experiencia personal
-Aumento del rendimiento de los alumnos con dificultades de
aprendizaje (porcentaje ínfimo de suspensos)
-Aumento de la motivación del los alumnos  aumento de sus
resultados
-Reconocimiento y mejora de sus competencias intra y extrapersonales
-Diversificación de la evaluación
-No supone más trabajo, sino que se concentra en las fases primera y
última

Aprendizaje Cooperativo

  • 1.
  • 2.
    ¿Qué dicen losprofesores que están aplicando el TC?
  • 3.
  • 4.
  • 7.
    …¿qué dice elcurrículo? “BL1.7. Participar en equipos de trabajo para conseguir metas comunes asumiendo diversos roles con eficacia y responsabilidad, apoyar a compañeros y compañeras demostrando empatía y reconociendo sus aportaciones y utilizar el diálogo igualitario para resolver conflictos y discrepancias." CRITERIO DE EVALUACIÓN DE 1º ESO. ASIGNATURA: GEOGRAFÍA E HISTORIA
  • 9.
  • 10.
  • 13.
    La ponencia sebasa en la aplicación en el aula de ambos libros Más diversos artículos y presentaciones en Power Point elaboradas por Pere Pujolás Y el grupo que comanda en al universidad de Vic
  • 15.
    ¿Qué es elTrabajo Cooperativo?
  • 16.
    “Utilizar, con unafinalidad didáctica, el trabajo en pequeños grupos, utilizando una estructura de la actividad que asegure la participación igualitaria (que todos los miembros tengan las mismas posibilidades de participar) y se aproveche la interacción simultánea entre ellos” Pere Pujolás ¿Qué entendemos por APRENDIZAJE COOPERATIVO?
  • 17.
    1.: Todos losalumos/as tienen la oportunidad y la “obligación” de participar equitativamente en la actividad 2.: Todos los alumnos/as deben tener la oportunidad y la “obligación” de expresar su punto de vista, discutir y dialogar con los demás hasta lograr un acuerdo Características de una estructura de la ACTIVIDAD COOPERATIVA
  • 18.
    1. Aprender loscontenidos escolares 2. Aprender a trabajar en equipo como un contenido escolar más (además de otros valores como la solidaridad, el respeto por las diferencias, la ayuda mutua,…) Finalidad del APRENDIZAJE COOPERATIVO
  • 19.
    El papel delprofesor Por tanto el profesor... • Debe cuidar la distribución y asignación de roles a los alumnos. • Debe diseñar la estructura interna de la tarea. • Debe planificar las formas de apoyo que ofrecerá al grupo.
  • 20.
  • 21.
  • 24.
    A) INTERDEPENDENCIA POSITIVA -Ninguno puede tener éxito ( en definitiva, aprendizaje) si no tiene todos éxito - Por ello, el éxito de los demás redunda en mi aprendizaje y rendimiento. “Trabajar contigo me beneficia”
  • 25.
    Interdependencia positiva • Todosestán vinculados al objetivo final Si uno no lo consigue, nadie lo consigue • Compartir material • Celebrar éxitos • Para ello todos tienen que pedir ayuda a los demás y obligación de prestarla
  • 26.
    ¿Cómo conseguirlo? Puedeayudar... • Objetivo compartido. • Recompensas grupales. • Recursos compartidos: materiales, información, elementos. • Papeles asignados (asunción de roles y responsabilidades) • Creación de una identidad de grupo: nombre del grupo, símbolo, cartel • La celebración de los resultados del grupo: premios, festejos escolares o no escolares • Interdependencia frente al rival de fuera. • Interdependencia entre los grupos: fijar objetivos para el conjunto de la clase. • Interdependencia fantasiosa: resolución conjunta de situaciones problema.
  • 27.
    Universidad de Vic.Laboratorio de Psicopedagogía (2008) 28 La estructura de la actividad y el aprendizaje cooperativo Profesor/a A Profesor/a B Profesor/a C Cada estudiante trabaja solo, sin fijarse en lo que hacen los demás Se espera de él que aprenda lo que el profesorado le enseña Consigue este objetivo independientemente de que los demás también lo consigan (NO HAY interdependencia de finalidades) Estructura de la actividad individualista Estructura de la actividad competitiva Estructura de la actividad cooperativa Cada estudiante trabaja solo, rivalizando con sus compañeros Se espera de él que aprenda, más que los demás, o antes que nadie, lo que el profesorado le enseña Consigue este objetivo si, y sólo si, los demás NO lo consiguen (Interdependencia de finalidades NEGATIVA) Los estudiantes forman pequeños equipos de trabajo, para ayudarse y animarse a la hora de aprender Se espera de cada estudiante que aprenda lo que se le enseña y que contribuya a que lo aprendan sus compañeros Consigue este objetivo si, y sólo si, los demás TAMBIÉN lo consiguen (Interdependencia de finalidades POSITIVA)
  • 28.
    B) Responsabilidad personal “Cadauno tiene asignada una tarea y un rol” Como resultado de participar en un grupo cooperativo se debe esperar un producto colectivo, pero cada uno debe progresar conforme a sus capacidades. Necesidades: - Conocer los niveles de partida de los alumnos y sus progresos - Completar los proyectos con formas e instrumentos de evaluación, también, individuales que reflejen el aprendizaje de cada uno. - Asegurar la “igualdad de oportunidades para el éxito”. Todos pueden aportar
  • 29.
    Estrategias para proponerla individualidad • Asignar roles específicos • Supervisión con preguntas del tipo: ¿Cómo habéis llegado a la respuesta? ¿Qué has aportado tú al grupo? • Reforzando la reflexión y la planificación individual y grupal, con respecto a las responsabilidades individuales, con planes, portfolios individuales, evaluaciones individuales y de grupo • Haciendo que las pruebas, exámenes o test individuales que se tengan que realizar proporcionen un bonus para mejorar la calificación del grupo o si hay mejoras del rendimiento individual.
  • 32.
  • 33.
    Los Roles individualesdentro del grupo
  • 34.
  • 36.
    C) INTERACCIÓN CARAA CARA Los grupos cooperativos deben reflejar, a escala, la heterogeneidad del aula en términos de género, capacidades, estilos de aprendizaje o necesidades específicas de apoyo.
  • 37.
    Universidad de Vic.Laboratorio de Psicopedagogía (2008) 38 La estructura de la actividad y el aprendizaje cooperativo Profesor/a A Estructura de la ac- tividad individualista Profesor/a B Estructura de la ac- tividad competitiva Profesor/a C Estructura de la ac- tividad cooperativa Los estudiantes con problemas para aprender, deben recurrir al profesor del aula o al profesor de apoyo. Quizás pueden contar con la ayuda de un/a compañero/a… Los estudiantes con problemas para aprender, deben recurrir al profesor del aula o al profesor de apoyo. Difícilmente pueden contar con la ayuda de un/a compañero/a… Los estudiantes con problemas para aprender cuentan, además, con el apoyo de sus compañeros y de sus compañeras Qué pasa con los alumnos con más problemas de aprendizaje en la clase del…?¿
  • 38.
  • 39.
    1er paso: Parejasde 4 Disposición habitual del aula en parejas En momentos puntuales, los 2 de adelante se vuelven y forman un grupo de 4
  • 40.
    2º paso: Aprendera trabajar en equipo
  • 41.
    Los más capaces dedar ayuda El resto de estudiantes del grupo Los más necesitados de ayuda 3er paso: Clase organizada de forma cooperativa
  • 42.
    3er paso: Claseorganizada de forma cooperativa (equipos heterogéneos)
  • 43.
    Pere Pujolàs. Universitatde Vic (2007) EQUIPOS DE COMPOSICIÓN HETEROGÉNEA: Formación de los Equipos:
  • 44.
    ¿Cómo hacer losagrupamientos? 1.Conocer a los alumnos 2.Los alumnos no participan  no están junto a los amigos 3.Se busca la heterogeneidad a)en rendimiento (alto, intermedio, bajo) b)en sexo c)en habilidades sociales 4. el número ideal es 4
  • 45.
    E) EVALUACIÓN PERIÓDICA Elnuevo rol docente supone crear las condiciones para que sus alumnos aprendan de forma cada vez más autónoma por sí mismo y con ayuda de sus compañeros. La Evaluación ha de tener un carácter formativo, que permita conocer sus fortalezas y debilidades Recursos útiles: LOS PLANES DE EQUIPO LAS EVALUACIONES DEL EQUIPO LAS EVALUACIONES GRUPALES LA OBSERVACIÓN
  • 46.
    LA IMPLANTACIÓN DELAPRENDIZAJE COLABORATIVO
  • 47.
    1. Cohesionar el grupo •Dinámicas para formar grupo, conocerse, cooperar, tomar decisiones, llegar a consensos 2. Aprender trabajando en equipo • Dinámicas cooperativas simples • Dinámicas cooperativas complejas (Técnicas cooperativas) 3. Enseñar a trabajar en equipo • Organizar los equipos, distribuir funciones, planificar el trabajo, enseñar habilidades sociales para implementar el aprendizaje cooperativo en el aula PASOS Gran grupo, equipos reducidos, parejas,… esporádicos o estables Equipos esporádicos o estables homogéneos o heterogéneos Equipos estables Heterogéneos (EQUIPOS BASE)
  • 48.
    • Crear lascondiciones necesarias para que los alumnos trabajen en equipo. • En esta fase es fundamental incrementar la conciencia de grupo, que debe pasar de ser una suma de individuos inconexos a ser una pequeña comunidad de aprendizaje • Un espacio clave: la tutoría (y mi disciplina) Acciones: que los alumnos se conozcan mejor, que interactúen de forma positiva, que estén motivados para trabajar en equipo, que tomen decisiones consensuadas, etc. 3.1 Cohesión de grupo Lo Primero es crear un clima de aula adecuado y que los alumnos sean capaces de Participar y tomar decisiones entre todos, después de escuchar todas las opiniones
  • 49.
    1. Cohesionar el grupo •Dinámicas para formar grupo, conocerse, cooperar, tomar decisiones, llegar a consensos 2. Aprender trabajando en equipo • Dinámicas cooperativas simples • Dinámicas cooperativas complejas (Técnicas cooperativas) 3. Enseñar a trabajar en equipo • Organizar los equipos, distribuir funciones, planificar el trabajo, enseñar habilidades sociales para implementar el aprendizaje cooperativo en el aulaPASOS
  • 52.
  • 53.
    PREGUNTAS- GUÍA PARAEL DEBATE • ¿En qué consiste la actividad? • ¿Qué función tiene el profesorado? • ¿y el alumno? • ¿Habéis realizado alguna dinámica? ¿Con qué resultado?  oportunidades • ¿Las veis viable implantar en vuestra aula?  Posibilidades para mejorar y/o dificultades
  • 54.
    ESTRUCTURAS SIMPLES DETRABAJO COLABORATIVO • ESTRUCTURA COOPERATIVA 1,2 Y 4 Un equipo de base, primero cada alumno individualmente (1) resuelve la cuestión o hace la tarea que se les ha pedido. Luego la comparte con su compañero de la lado (2). De modo que entre ambos deciden una única respuesta. Finalmente (4), las dos parejas del equipo de base ponen en común sus respuestas, y deciden y construyen todos la respuesta final VIENEN MUY BIEN PARA UNA SESIÓN
  • 55.
    Explicación de latécnica 1-2-4 • https://www.youtube.com/watch?v=qBSEOW 4j4L8
  • 56.
    CABEZAS NUMERADAS JUNTAS Loscuatro alumnos o alumnas de los equipos de base tienen un número o algo que les identifique. Los equipos de base tienen una tarea que realizar, un problema que resolver, una cuestión que responder…y deben asegurarse que todos ellos saben realizarla, resolverlo o responderla… A continuación, por sorteo se elige un número del 1 al 4 y los que tienen este número deben salir ante el resto de la clase a realizar la tarea, resolver el problema, responder la cuestión…Si lo hacen ben, reciben la felicitación del maestr@ y de los demás compañeros. En algunos casos, se otorga un punto al equipo cada vez que un miembro lo haga.
  • 57.
    LÁPICES AL CENTRO Losequipos de base tiene tantas tareas que hacer (contestar preguntas, resolver problemas, etc.) como miembros tienen el equipo (generalmente 4), y cada uno de ellos se encarga de dirigir la realización de una de estas tareas. Primero, con los lápices en ele centro de la mesa, uno lee la primera tarea (la pregunta, el problema…), se ponen de acuerdo en como deben resolverla o sobre cual es la respuesta adecuada; a continuación, ahora en silencio, cada uno recoge su lápiz y resuelve el problema o contesta la cuestión en su cuaderno. Luego, ponen de nuevo los lápices en el centro de la mesa, el segundo lee la segunda tarea y, una vez de acuerdo, en silencio cada uno la hace en su cuaderno. Y así sucesivamente hasta completar todas las tareas.
  • 58.
  • 59.
    Técnica del foliogiratorio • https://www.youtube.c om/watch?v=- tR18rhORl8 https://www.youtube.com/watch?v=mNSX39O -UIw&t=133s  Explicación
  • 60.
    Técnica de laLectura compartida
  • 63.
    Parada de 3minutos
  • 64.
  • 65.
    Técnica de laplantilla rota • https://www.youtube.com/watch?v=RoW3Rh TvIgo&t=215s
  • 66.
    Pere Pujolàs. Universitatde Vic (2007) 67 Didáctica cooperativaUnidadUnidad Didáctica individualista Conocer ideas previas Lectura texto introductor. Explicación profesor/a Ejercitación de los alumn. Corrección en gran grupo Elaboración síntesis final Comprobación comprens. Ejercitación de los alumn. Corrección en gran grupo Evaluación final Preguntas individuales abiertas Lectura individual consecutiva Explicación profesor/a Ejercitación individual Corrección en gran grupo Elaboración indivdual síntesis Preguntas individuales abiertas Ejercitación individual Corrección en gran grupo Evaluación final individual Folio Giratorio Lectura Compartida Explicación profesor/a Lápices al Centro El Número/Nros. Iguales Juntos La Sustancia/Juego de las Palab Parada 3 min./Estructura 1-2-4 Lápices al Centro El Número/Nros. Iguales Juntos Evaluación final individual 1 2 3 4 5 6 Sesiones Secuencias de una Unidad Didáctica estándar Total secuencias con inter- acción entre alum.: 0 de 10 Total secuencias con inter- acción entre alum.: 8 de 10
  • 67.
  • 68.
    Laboratorio de Psicopedagogía.Universidad de Vic (2008) 69 Trabajo en equipo como contenido a enseñar Trabajo en equipo como recurso para enseñar A Cohesión de grupo Gran grupo, equipos reducidos, parejas… esporádicos o esta- bles Dinámicas grupo o de equipo para la co- hesión, juegos de conocimiento, coopera- ción, distensión y reso- lución de conflictos… Equipos esporá- dicos o estables, homogéneos o heterogéneos Estructuras cooperati- vas simples Estructuras cooperati- vas complejas (Téc- nicas cooperativas) Equipos estables heterogéneos (Equipos de Base) Recursos para or- ganizar los equipos, planificar el trabajo en equipo y enseñar las ha- bilidades sociales de 3.3 Ámbito de intervención C: Equipo de trabajo
  • 69.
    Pere Pujolàs. Universitatde Vic (2007) 70 Técnicas Cooperativas (Estructuras cooperativas complejas) A. Los Grupos de Investigación (“Group-Investigation”) B. El Rompecabezas (“Jigsaw”) C. Técnica TAI Recursos didácticos para el aula cooperativa 2. El trabajo en equipo como recurso para aprender: introducir y fomentar el trabajo en equipo (Ámbito de intervención B)
  • 70.
  • 71.
    EL TRABAJO COLABORATIVOCOMO ESTRUCTURA ORGANIZADA (insertado en un proyecto) • Desarrollar la conciencia de equipo y la autorregulación del equipo a través de: - La elección de un nombre (y un logotipo) - Recordatorio constante de los Objetivos que persigue el equipo - La determinación de las normas de funcionamiento y de convivencia. - La distribución interna del equipo con la determinación y distribución de los cargos a ejercer dentro de él, con las especificación de las funciones de cada cargo - Los Planes de Equipo, como búsqueda constante de mejora - La articulación de la “vida” y la “historia” del equipo a través del Cuaderno del Equipo.
  • 72.
    NORMAS PARA TRABAJAREN GRUPO 1. Compartirlo todo 2. Trabajar en silencio y, cuando sea necesario, hablar en voz alta 3. Pedir la palabra antes de hablar 4. Aceptar las decisiones de la mayoría 5. Ayudar a los compañeros 6. Pedir ayuda cuando se necesite 7. No rechazar la ayuda de un compañero 8. Hacer el trabajo que me toca 9. Participar en todos los trabajos y actividades del equipo 10. Cumplir estas normas y hacerlas cumplir a otros
  • 73.
    Laboratorio de Psicopedagogía.Universidad de Vic (2008) 74 Organización interna de los Equipos de Base: Normas de funcionamiento (Sacado de Aguiar y Breto, 2006) Ámbito de intervención C: Equipo de trabajo Recursos didácticos para la organización y el funcionamiento de los equipos
  • 74.
    Laboratorio de Psicopedagogía(2010-2011) 75www.uvic.cat Ámbito de intervención C: Trabajo en equipo como contenido 1. Nombre del equipo 2. Componentes del equipo 3. Cargos y funciones 4. Normas de funcionamiento 5. ”Planes del Equipo” 6. “Diario de Sesiones” 7. Revisiones periódicas del Equipo El Cuaderno del Equipo Cuaderno del Equipo
  • 75.
    Laboratorio de Psicopedagogía.Universidad de Vic (2008) 76 Organización interna de los Equipos de Base: El Cuaderno del Equipo 3. Ámbito de intervención C: Equipo de trabajo 3.3 Recursos didácticos para la organización y el funcionamiento de los equipos 7. Revisiones periódicas del Equipo 6. “Diario de Sesiones” 5. ”Planes del Equipo” 1. Nombre del equipo Se trata de una “declaración de intenciones” del equipo por un período de tiempo determinado (un mes, por ejemplo), en la que hacen constar: • El cargo que ejercerá cada uno durante este periodo. • Los objetivos del equipo • Los compromisos personales (a qué se compromete cada uno para el bien del equipo, para que el equipo funcione mejor) 2. Nombre de los miembros del equipo 3. Cargos y funciones 4. Normas de funcionamiento
  • 76.
    Laboratorio de Psicopedagogía.Universidad de Vic (2008) 77 Organización interna de los Equipos de Base: Cargos y funciones 3. Ámbito de intervención C: Equipo de trabajo 3.3 Recursos didácticos para la organización y el funcionamiento de los equipos - Anima a sus compañeros - Tiene claro lo que hay que hacer - Procura que no se pierda el tiempo Coordinador o coordinadora - Controla el tono de voz - Suple al coordinador cuando no está Ayudante del coordinador - Guarda el material común del equipo - Se preocupa de que sus compañeros traigan el material - Rellena los formularios del equipo - Recuerda los compromisos a sus compañeros - Guarda el Cuaderno del Equipo Responsable del material Secretario o secretaria Un equipo está cada vez más organizado cuando cada uno de sus miembros tiene una función que ejercer para el bien del equipo (interdependencia positiva de roles)
  • 77.
    (Espacio reservado parael nombre del centro) Nombre del equipo: Grupo: Curso: El equipo está formado por: Sus principales aficiones y habilidades son: Cargos del equipo Funciones de cada cargo: Responsable Secretario Ayudante Moderador Portavoz
  • 78.
    Laboratorio de Psicopedagogía.Universidad de Vic (2008) 79 3. Ámbito de intervención C: Equipo de trabajo Organización Interna de los Equipos de Base: El Plan del Equipo Ayudante del CoordinadorIsabel SecretarioAntoni CoordinadorJoan Responsable del materialMaria Cargo:Nombre: Presentar de forma correcta sus trabajosIsabel Hacer los deberesAntoni Pedir ayudaJoan Acabar el trabajoMaria Compromisos personales:Nombre: Plan nº 1 del Equipo. Periodo: Del 1 al 30 de abril
  • 79.
    Laboratorio de Psicopedagogía.Universidad de Vic (2008) 80 3. Ámbito de intervención C: Equipo de trabajo 3.3 Recursos didácticos para la organización y el funcionamiento de los equipos Organización Interna de los Equipos de Base: El Plan del Equipo Ayudarse unos a otros4. Ser puntuales5. Acabar el trabajo3. Aprovechar el tiempo adecuadamente2. Progresar en el aprendizaje1. Objetivos del Equipo: Plan nº 1 del Equipo. Periodo: Del 1 al 30 de abril
  • 81.
  • 82.
    A. Los gruposde Investigación (GI) 1. Constitución de los equipos de Base. 2. Distribución de los subtemas a cada uno de los equipos 3. Planificación del estudio del subtema: 1. Primera Fase: Buscar la información 2. Segunda Fase: Sintetizar la información 3. Tercera Fase: Presentación del tema al resto de la clase 4. Evaluación: de los compañeros de los demás equipos y del profesor por medio de una plantilla. Técnicas Cooperativas (Estructuras cooperativas complejas)
  • 83.
    PROYECTO DE EQUIPO.Planificación Quien lo hará:Tarea: Período de realización:FASE 1. Responsable: Quien lo hará:Tasca: Período de realización:FASE 2. Responsable: Nombre (o número) del equipo: Año académico: Período de realización: Curso: Grupo: Nombre del proyecto: Quien lo hará:Tasca: Período de realización:FASE 3. Responsable:
  • 84.
    Pere Pujolàs. Universitatde Vic (2007) 85 Ejemplo de aplicación de la técnica Grupo de Investigación AntonioJaume I el Conquistador y su política expansiva María Las aportaciones lingüísticas de los germanos y árabes IsabelEl proceso de independencia del dominio franco JuanLa colonización romana A cargo de...Tarea: Buscar información sobre... 1º FASE: Búsqueda de información. Responsable: María Fecha límite: Nombre del Equipo de Base:_______________________ Curso: ______Grupo: ___ Año académico: _____ / ______ Período de realización: ______________________ Proyecto: EL NACIMIENTO Y LA EXPANSIÓN DE LA LENGUA CATALANA
  • 85.
    Pere Pujolàs. Universitatde Vic (2007) 86 JuanDibujar y pintar los mapas geográficos AntonioRedactar la explicación del mapa conceptual Isabel y MaríaHacer un “mapa conceptual” sobre el tema A cargo de...Tarea: Nombre del Equipo de Base:_______________________ Curso: ______Grupo: ___ Año académico: _____ / ______ Período de realización: ______________________ 2º FASE: Síntesis de la información . Responsable: Antonio Fecha límite: Proyecto: EL NACIMIENTO Y LA EXPANSIÓN DE LA LENGUA CATALANA Ejemplo de aplicación de la técnica GI
  • 86.
    Pere Pujolàs. Universitatde Vic (2007) 87 Ejemplo de aplicación de la técnica GI Todo el equipoPresentar el tema al resto de la clase Todo el equipoPensar cómo se presentará el tema al resto de la clase A cargo de...Tarea: Nombre del Equipo de Base:_______________________ Curso: ______Grupo: ___ Año académico: _____ / ______ Período de realización: ______________________ 3º FASE: Presentación del tema . Responsable: Juan e Isabel Fecha límite: Proyecto: EL NACIMIENTO Y LA EXPANSIÓN DE LA LENGUA CATALANA
  • 90.
    Pere Pujolàs. Universitatde Vic (2007) 91 Plan nº 1 del Equipo. Periodo: Del 1 al 30 de abril Diario de Sesiones. Día: Área: ¿Cómo ha ido?¿Qué hemos hecho? El secretario o la secretaria: Organización Interna de los Equipos de Base: Diario de Sesiones 3. El trabajo en equipo como contenido a aprender: aprender a trabajar en equipo (Àmbito de intervención C) Recursos didácticos para el aula cooperativa
  • 91.
    11/11/13 En la sesiónanterior el Internet iba muy lento, nos fue imposible hacer nada, Niko y Yessi probaron otro ordenador, sin éxito. El profesor nos guió en el trabajo hablándonos sobre como realizarlo correctamente y en el menor tiempo posible. http://yessleon.blogspot.com.es/search?updated-max=2013- 12-15T07:19:00-08:00&max-results=7&start=14&by-date=false
  • 92.
    Nombre Asistencia ¿Quéha hecho? Diario de Sesiones Día:…………………
  • 94.
    Cada viernes.... Reflexión Nombrede equipo: Los guachus ¿Cómo funciona nuestro grupo? 1.Cada uno ha ejercido las tareas de su cargo muy bien 2.Todos hemos aprendido muy bien 3. Hemos utilizado el tiempo adecuadamente muy bien 4. Acabamos el trabajo en el tiempo previsto muy bien 5. Nos ayudamos los unos a los otros muy bien 6. Hemos avanzado en los objetivos del grupo bien 7. Cada uno ha cumplido su compromiso muy bien ¿Qué es lo que hacemos especialmente bien? Buscar información y trabajar en grupo. ¿Qué debemos mejorar? Tenemos que centrarnos más y no distraernos tanto. Objetivos que proponemos Isaac: Estudiar más Fernando: Prestar más atención Moti: Distraerse menos Yessi: No dejar todo para el último momento http://yessleon.blogspot.com.es
  • 95.
    Reflexión cada viernesViernes 28de Abril. 1. Cada uno ha ejercido las tareas de su cargo. Bien. 2.Todos hemos aprendido. Bien. 3. Hemos utilizado el tiempo adecuadamente. Hay que mejorar. 4. Acabamos el trabajo dentro del tiempo previsto. Hay que mejorar. 5. Nos ayudamos los unos a los otros. Bien. 6. Hemos avanzado en los objetivos de grupo. Bien 7. Cada uno ha cumplido su compromiso. Bien. http://mariapicodavinci.blogspot.com.es
  • 97.
    Pere Pujolàs. Universitatde Vic (2007) 98 Plan nº 1 del Equipo. Periodo: Del 1 al 30 de abril Revisión del funcionamento del equipo X7. ¿Ha ejercido cada uno su cargo correctamente? X6. ¿Hemos cumplido cada uno nuestro compromiso? X5. ¿Hemos progresado en los demás objetivos? X4. ¿Nos hemos ayudado? X3. ¿Hemos acabado el trabajo a tiempo? X2. ¿Hemos utilizado el tiempo correctamente? X1. ¿Hemos aprendido todos? Muy Bien Bien Necesita mejorar¿Cómo funciona nuestro equipo? Organización Interna de los Equipos de Base: Revisión del Plan del Equipo 3. El trabajo en equipo como contenido a aprender: aprender a trabajar en equipo (Àmbito de intervención C) Recursos didácticos para el aula cooperativa
  • 98.
    Pere Pujolàs. Universitatde Vic (2007) 99 Plan nº 1 del Equipo. Periodo: Del 1 al 30 de abril Objetivos que nos proponemos para el próximo Plan: •No perder tanto el tiempo •Cumplir cada uno con su compromiso •Procurar acabar el trabajo dentro del tiempo previsto ¿Qué debemos mejorar? Perdemos mucho el tiempo hablando de otras cosas y no acabamos el trabajo dentro del tiempo previsto. No todos hemos cumplido nuestros compromisos. ¿Qué es lo que hacemos especialmente bien? El equipo está bastante compenetrado, nos ayudamos; sabemos pedir ayuda y ayudamos si nos lo piden. Revisión del funcionamento del equipo Organización Interna de los Equipos de Base: Revisión del Plan del Equipo 3. El trabajo en equipo como contenido a aprender: aprender a trabajar en equipo (Àmbito de intervención C) Recursos didácticos para el aula cooperativa
  • 99.
    Laboratorio de Psicopedagogía.Universidad de Vic (2008) 100 3. Ámbito de intervención C: Equipo de trabajo 3.3 Recursos didácticos para la organización y el funcionamiento de los equipos Organización Interna de los Equipos de Base: El Plan del Equipo Plan nº 1 del Equipo. Periodo: Del 1 al 30 de abril Revisión del funcionamento del equipo Valoración global (1): POSITIVA Visto bueno del de/la profesor/a: (1) Valoración global: Negativa, positiva, muy positiva.
  • 100.
    Coevaluación del funcionamientode los grupos Nombre del compañero Ha colaborado aportando ideas al grupo Ha aportado materiales, buscando infroamción,etc. Le preocupa que el trabajo esté bien hecho Es respetuoso con las opiniones de los demás Ha contribuido a un buen ambiente de trabajo En general su participación fue buena, ayudando a solucionar los problemas que han surgido Califica son siempre (S), a veces (AV) o nunca (N) 1. ¿Qué ha sido lo mejor del trabajo en grupo? 2. ¿Cómo se han tomado las decisiones del grupo? 3. Si has calificado a algún compañero de AV o N, ¿Cómo podrías ayudarle para que la próxima vez mejore? 4. Comparte la evaluación con tu equipo. ¿Qué piensas que podrías hacer para mejorar tu participación en las próximas tareas?
  • 102.
  • 104.
    Pere Pujolàs. Universitatde Vic (2007) 105 B. El Rompecabezas (Jigsaw) Técnicas Cooperativas (Estructuras cooperativas complejas) Recursos didácticos para el aula cooperativa 2. El trabajo en equipo como recurso para aprender: introducir y fomentar el trabajo en equipo (Ámbito de intervención B) 1. Se divide el grupo clase en un determinado número de Equipos de Base. 2. El material a estudiar se divide en tantas partes o subtemas como miembros tiene cada equipo, de forma que cada uno de los miembros recibe una parte de la información del tema que, en conjunto, debe estudiar todo el equipo. 3. Cada miembro del equipo prepara su parte del tema, con el material que se le facilitado o con el que él haya buscado. 4. A continuación se reúne con los miembros de los demás equipos que han estudiado el mismo subtema, formando un Equipo de Expertos, y lo estudian a fondo, hasta que son “expertos” en el mismo. 5. Después cada cual vuelve a su Equipo de Base y “enseña” a sus compañeros aquello sobre lo cual él se ha convertido en “experto”.
  • 105.
    Pere Pujolàs. Universitatde Vic (2007) 106 Equipo de Expertos A GRÁFICOS Equipo de Expertos B TABLAS Equipo de Expertos C DIBUJOS Equipo de Expertos D TÍTULOS Un miembro de cada Equipo de Base, en un Equipo de Expertos, se especializa (se convierte en “experto”) en un procedimiento determinado. Cada uno regresa a su Equipo de Base e intercambia sus conocimientos (aquello en lo que se ha convertido en “experto”) con sus compañeros, hasta que todos aprenden todos los procedimientos Ejemplo de aplicación del “Rompecabezas”
  • 108.
    Resultado de lasinvestigaciones y experiencia personal
  • 109.
    • El rendimientode los alumnos es claramente superior en las situaciones de aprendizaje cooperativo, en comparación con el aprendizaje individualista o competitivo • En el TC se produce un nivel más alto de razonamiento, una elaboración más frecuente de nuevas ideas y soluciones, y una mejor transferencia, desde el grupo hacia el individuo, de lo que se ha aprendido.
  • 110.
    • Favorece laresolución creativa de problemas • “En el aprendizaje cooperativo los alumnos tienden a interaccionar, a promover el éxito de los compañeros y tienen una visión más amplia y realista de las propias competencias y de las de los otros. La interacción cooperativa tiende a fomentar la aceptación básica de uno mismo en tanto persona competente”.
  • 111.
    Mi experiencia personal -Aumentodel rendimiento de los alumnos con dificultades de aprendizaje (porcentaje ínfimo de suspensos) -Aumento de la motivación del los alumnos  aumento de sus resultados -Reconocimiento y mejora de sus competencias intra y extrapersonales -Diversificación de la evaluación -No supone más trabajo, sino que se concentra en las fases primera y última