Incrustar presentación
Descargar para leer sin conexión

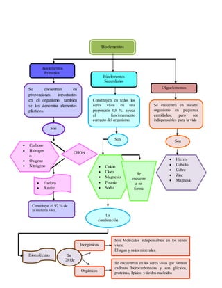
El documento divide los bioelementos en primarios, secundarios y oligoelementos. Los primarios como el carbono, hidrógeno, oxígeno, nitrógeno y fósforo constituyen el 97% de la materia viva. Los secundarios como el calcio, cloro y magnesio se encuentran en proporciones importantes. Los oligoelementos como el hierro, cobalto y zinc están presentes en pequeñas cantidades pero son indispensables para la vida.
