REPÚBLICA BOLIVARIANA DE VENEZUELA
MINISTERIO DEL PODER POPULAR PARA LA EDUCACIÓN SUPERIOR
INSTITUTO UNIVERSITARIO DE TECNOLOGÍA ANTONIO JOSÉ DE SUCRE
ESTADO BOLIVARIANO DE MÉRIDA
Mérida, 05- Agosto del 2016.
Participantes:
 Nélida J, Medina S.
 Avilezka Y, Contreras
C.
Tutora:
 Rosalba, Méndez.
Asignatura:
 Matemática Financiera
3° Semestre de Relaciones
Industriales
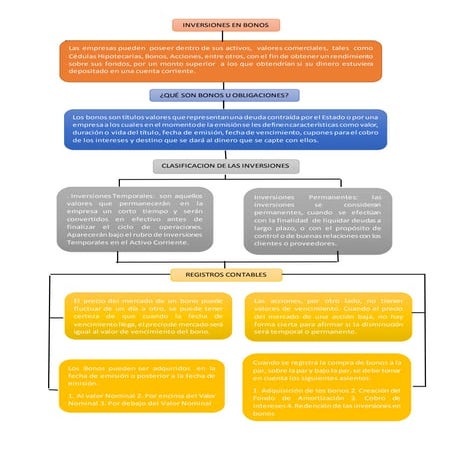
En la economía moderna, existen diferentes activos financieros, quienes
desempeñan un papel muy importante en los escenarios físico o temporal,
es decir, son los mercados financieros de todo el mundo, los que trazan o
comercializan a los bonos y las acciones; los cuales se describirán y
analizaran los elementos fundamentales de estas operaciones financieras,
y es que precisamente estos en las finanzas, se consideran activos
financieros. Esperando de estos, obtener un rendimiento sobre sus fondos,
por un monto superior a los que obtendrían si el dinero estuviese
depositado en una cuenta corriente.
Por su parte, los bonos y las acciones son tipos más comunes y básicos
de valores financieros, bien es cierto que los valores financieros proveen
una buena parte del financiamiento (pasivo y participación de accionistas),
de las organizaciones. Sin duda que, tanto las acciones como los bonos
son valores, pero el hecho de ser valores no los hace idénticos, ni siquiera
parecidos.
En la presente investigación, se desarrollara los fundamentos que
diferencian los bonos y acciones pues ambos tienen divergencias
fundamentales, pues el bono es una deuda, un tipo de préstamo y las
acciones son una participación, es decir, una forma de propiedad. Ahora
bien, ampliando un poco el bono representa al instrumento financiero de
renta fija, es negociable en mercado (en función de su liquidez), haciendo
de esta manera, que sirva como herramienta que represente el compromiso
por el que el vendedor se obliga a pagar un interés anual al propietario del
bono y a devolver el principal (capital) a vencimiento en una determinada
fecha más una serie de pagos intermedios, en concepto de intereses,
conocido por cupón.
Por otra parte, los bonos, constituyen el instrumento principal de la renta
fija pueden ser emitidos por cualquier entidad de carácter público o privado
con el fin de captar recursos financieros a corto, medio o largo plazo a
cambio de proporcionar a los obligacionistas o compradores de estos
activos un interés, sea implícito o explicito, y a la devolución del dinero
captado en la emisión.
Así pues, pasa a ser un activo financiero desde el punto de vista
monetario y un pasivo desde el punto de vista del emisor del bono; donde
el emisor vende un número definitivo de bonos a un determinado tipo de
interés y a una fecha de vencimiento dada a cualquiera que esté dispuesto
a comprarlos, siendo entonces, un proceso que elimina el que tener que
negociar los términos de cada préstamo con un sinfín de prestaciones
individuales.
Se hace necesario resaltar, que los compradores de los bonos pueden
obtener, sin coste alguno, información sobre el emisor de los bonos, como
pude ser la evaluación de solvencia de dicho emisor, un dato que
proporcionan las agencias de calificación de solvencia, sin por ello estar
incurriendo en el gasto de realizar propiamente la investigación.
En consecuencia, los bonos pueden venderse en el mercado de valores
como un producto más o menos estándar, con una calidad y unos términos
definidos con claridad. Incluso, los bonos resultan muy difíciles de revender,
lo que aporta liquidez a los compradores de este activo, de hecho un bono
pasa normalmente por varias manos antes de llegar a vencimiento.
En efecto, los bonos son un reconocimiento de deuda de la compañía
que las emite y no por ello ofrece ningún derecho a su poseedor, por lo
tanto, el tenedor de bonos es acreedor de esa sociedad, en otras palaras
el tenedor de acciones está invirtiendo dinero en la empresa, mientras que
el tenedor de bonos le está prestando dinero. Es decir, que tener un bono
no implica ser accionista de la compañía, pero supone una parte importante
de los fondos de la misma y tienen preferencia sobre los accionistas en
caso de haber problemas en la empresa.
De acuerdo, con las acciones, como instrumentos de financiamiento no
tienen una rentabilidad asegurada por lo cual se le atribuye la denominación
de renta variable, además son certificados de propiedad, es decir, aquella
participación en la propiedad de la empresa, resulta evidente que una
acción del capital de una empresa es un activo financiero desde el punto
de vista de su propietario y un pasivo de vista de la empresa.
De hecho, no todas las empresas venden participación de su capital,
unas pertenecen a un solo individuo (unipersonales) o a unos pocos socios,
que son los únicos receptores de los beneficios de la empresa obteniendo
así, la condición de socio; en general las empresas de un cierto tamaño
emiten acciones.
El accionista sea una persona física o jurídica, ósea, el tenedor de
acciones, independientemente de que haya conseguido suscribiéndolas en
el momento de su emisión o preparándolas en el mercado secundario
(bolsa de valores), es el propietario de una parte de la sociedad que las
emitió, pudiendo así participar en las ganancias o pérdidas de la
organización que integren. Al mismo tiempo, el rendimiento es variable y su
vida es perpetua.
Por lo antes expuesto, se puede afirmar que, en general, la mayoría de
los activos financieros de deuda proporcionan una renta fija o
predeterminada, ya sea en forma de intereses, de primas, de valor de
reembolso, entre otros (o en todas estas formas a la vez) que se conoce de
antemano y que percibe su tenedor (el inversor inicial u otro inversor que
compró posteriormente estos activos) hasta el momento del vencimiento,
amortización, conversión o canje de los activos.
No cabe duda, que se hace necesario comprender al bono como el
compromiso y a la acción como la esperanza, no obstante, una acción
proporciona mayor rentabilidad al inversor que un bono, pero sin duda que
esta también conlleva un riesgo mayor, además el valor de las acciones
suele fluctuar mucho más que el de los bonos y por consiguiente, una
inversión en acciones es considerada más especulativa y más riesgosa que
una colocación de fondos en bonos, esto se debe principalmente a que el
rendimiento de las acciones varía mucho más que el de los bonos.
Referente, a los registros contables, las acciones, no tienen valores de
vencimiento, pues cuando el precio del mercado de una acción baja, no hay
forma cierta para afirmar si la disminución será temporal o permanente. Por
esta razón, diferentes normas e valuación se aplican para contabilizar las
inversiones en valores de deudas negociables (bonos) y en valores
patrimoniales negociables (acciones).
A lo largo de la investigación se pudo apreciar, que los bonos
desempeñan un papel muy importante en los mercados financieros de todo
el mundo, también tienen una sustanciosa historia para los inversores. En
efecto, solo en los últimos cien años las acciones han adelantado
ligeramente a los bonos en la imaginación de los inversores. Con todo, a
pesar de la popularidad de las acciones, los mercados mundiales de bonos
son mucho más grandes que los de acciones. Al parecer, las deudas nunca
pasan de moda, y es que los bonos han sido utilizados para financiar
muchísimas cosas a lo largo de la historia del mundo.

Bonos y acciones nelida medina y avilezca contreras

  • 1.
    REPÚBLICA BOLIVARIANA DEVENEZUELA MINISTERIO DEL PODER POPULAR PARA LA EDUCACIÓN SUPERIOR INSTITUTO UNIVERSITARIO DE TECNOLOGÍA ANTONIO JOSÉ DE SUCRE ESTADO BOLIVARIANO DE MÉRIDA Mérida, 05- Agosto del 2016. Participantes:  Nélida J, Medina S.  Avilezka Y, Contreras C. Tutora:  Rosalba, Méndez. Asignatura:  Matemática Financiera 3° Semestre de Relaciones Industriales
  • 2.
    En la economíamoderna, existen diferentes activos financieros, quienes desempeñan un papel muy importante en los escenarios físico o temporal, es decir, son los mercados financieros de todo el mundo, los que trazan o comercializan a los bonos y las acciones; los cuales se describirán y analizaran los elementos fundamentales de estas operaciones financieras, y es que precisamente estos en las finanzas, se consideran activos financieros. Esperando de estos, obtener un rendimiento sobre sus fondos, por un monto superior a los que obtendrían si el dinero estuviese depositado en una cuenta corriente. Por su parte, los bonos y las acciones son tipos más comunes y básicos de valores financieros, bien es cierto que los valores financieros proveen una buena parte del financiamiento (pasivo y participación de accionistas), de las organizaciones. Sin duda que, tanto las acciones como los bonos son valores, pero el hecho de ser valores no los hace idénticos, ni siquiera parecidos. En la presente investigación, se desarrollara los fundamentos que diferencian los bonos y acciones pues ambos tienen divergencias fundamentales, pues el bono es una deuda, un tipo de préstamo y las acciones son una participación, es decir, una forma de propiedad. Ahora bien, ampliando un poco el bono representa al instrumento financiero de renta fija, es negociable en mercado (en función de su liquidez), haciendo de esta manera, que sirva como herramienta que represente el compromiso por el que el vendedor se obliga a pagar un interés anual al propietario del bono y a devolver el principal (capital) a vencimiento en una determinada fecha más una serie de pagos intermedios, en concepto de intereses, conocido por cupón. Por otra parte, los bonos, constituyen el instrumento principal de la renta fija pueden ser emitidos por cualquier entidad de carácter público o privado con el fin de captar recursos financieros a corto, medio o largo plazo a cambio de proporcionar a los obligacionistas o compradores de estos activos un interés, sea implícito o explicito, y a la devolución del dinero captado en la emisión. Así pues, pasa a ser un activo financiero desde el punto de vista monetario y un pasivo desde el punto de vista del emisor del bono; donde el emisor vende un número definitivo de bonos a un determinado tipo de interés y a una fecha de vencimiento dada a cualquiera que esté dispuesto a comprarlos, siendo entonces, un proceso que elimina el que tener que negociar los términos de cada préstamo con un sinfín de prestaciones individuales.
  • 3.
    Se hace necesarioresaltar, que los compradores de los bonos pueden obtener, sin coste alguno, información sobre el emisor de los bonos, como pude ser la evaluación de solvencia de dicho emisor, un dato que proporcionan las agencias de calificación de solvencia, sin por ello estar incurriendo en el gasto de realizar propiamente la investigación. En consecuencia, los bonos pueden venderse en el mercado de valores como un producto más o menos estándar, con una calidad y unos términos definidos con claridad. Incluso, los bonos resultan muy difíciles de revender, lo que aporta liquidez a los compradores de este activo, de hecho un bono pasa normalmente por varias manos antes de llegar a vencimiento. En efecto, los bonos son un reconocimiento de deuda de la compañía que las emite y no por ello ofrece ningún derecho a su poseedor, por lo tanto, el tenedor de bonos es acreedor de esa sociedad, en otras palaras el tenedor de acciones está invirtiendo dinero en la empresa, mientras que el tenedor de bonos le está prestando dinero. Es decir, que tener un bono no implica ser accionista de la compañía, pero supone una parte importante de los fondos de la misma y tienen preferencia sobre los accionistas en caso de haber problemas en la empresa. De acuerdo, con las acciones, como instrumentos de financiamiento no tienen una rentabilidad asegurada por lo cual se le atribuye la denominación de renta variable, además son certificados de propiedad, es decir, aquella participación en la propiedad de la empresa, resulta evidente que una acción del capital de una empresa es un activo financiero desde el punto de vista de su propietario y un pasivo de vista de la empresa. De hecho, no todas las empresas venden participación de su capital, unas pertenecen a un solo individuo (unipersonales) o a unos pocos socios, que son los únicos receptores de los beneficios de la empresa obteniendo así, la condición de socio; en general las empresas de un cierto tamaño emiten acciones. El accionista sea una persona física o jurídica, ósea, el tenedor de acciones, independientemente de que haya conseguido suscribiéndolas en el momento de su emisión o preparándolas en el mercado secundario (bolsa de valores), es el propietario de una parte de la sociedad que las emitió, pudiendo así participar en las ganancias o pérdidas de la organización que integren. Al mismo tiempo, el rendimiento es variable y su vida es perpetua.
  • 4.
    Por lo antesexpuesto, se puede afirmar que, en general, la mayoría de los activos financieros de deuda proporcionan una renta fija o predeterminada, ya sea en forma de intereses, de primas, de valor de reembolso, entre otros (o en todas estas formas a la vez) que se conoce de antemano y que percibe su tenedor (el inversor inicial u otro inversor que compró posteriormente estos activos) hasta el momento del vencimiento, amortización, conversión o canje de los activos. No cabe duda, que se hace necesario comprender al bono como el compromiso y a la acción como la esperanza, no obstante, una acción proporciona mayor rentabilidad al inversor que un bono, pero sin duda que esta también conlleva un riesgo mayor, además el valor de las acciones suele fluctuar mucho más que el de los bonos y por consiguiente, una inversión en acciones es considerada más especulativa y más riesgosa que una colocación de fondos en bonos, esto se debe principalmente a que el rendimiento de las acciones varía mucho más que el de los bonos. Referente, a los registros contables, las acciones, no tienen valores de vencimiento, pues cuando el precio del mercado de una acción baja, no hay forma cierta para afirmar si la disminución será temporal o permanente. Por esta razón, diferentes normas e valuación se aplican para contabilizar las inversiones en valores de deudas negociables (bonos) y en valores patrimoniales negociables (acciones). A lo largo de la investigación se pudo apreciar, que los bonos desempeñan un papel muy importante en los mercados financieros de todo el mundo, también tienen una sustanciosa historia para los inversores. En efecto, solo en los últimos cien años las acciones han adelantado ligeramente a los bonos en la imaginación de los inversores. Con todo, a pesar de la popularidad de las acciones, los mercados mundiales de bonos son mucho más grandes que los de acciones. Al parecer, las deudas nunca pasan de moda, y es que los bonos han sido utilizados para financiar muchísimas cosas a lo largo de la historia del mundo.