La caza del
tesoroINTEGRANTES:
CAMILA CÁRDENAS, TAMIA ÁVILA, CAMILA
VALDERRAMA, NICOLE PAREDES, ISRAEL
SALVADOR, STALIN CORTEZ, DAMIÁN PALACIOS,
NICOLÁS GARCÍA, MILTON SOSA &ANDRÉS RIERA
Destrezas a desarrollar
 Reconocer la importancia de esta herramienta
Web para aplicarlo en nuestro desarrollo
educacional, a través de la utilización de la
misma
 Utilizar esta herramienta como apoyo del trabajo
en clase, formando nuestro aprendizaje de
manera conjunta y más innovadora
 Ir acorde a los avances tecnológicos mundiales
en cuanto al apoyo a la educación
Objetivos
 Conocer y entender plenamente sobre La Caza
del Tesoro, sus datos más importantes, su uso, su
aplicación, entre otros
 Aplicar los conocimientos que adquiramos
realizando una Caza del Tesoro, o trabajando
con ella en un proceso educativo
 Manejar con claridad y facilidad lo aprendido y
utilizarlo en nuestra cotidianidad
¿Qué es?
 Una “Caza de Tesoro” es una de las estructuras
de actividad didáctica más populares entre los
docentes que utilizan Internet en sus clases
especialmente en los países Europeos.
 Las Cazas del Tesoro son algo tan sencillo como
una hoja de trabajo o una página web con una
serie de preguntas y un listado de direcciones de
Internet en las que los alumnos han de buscar las
respuestas.
Características
 Son fáciles de crear y las búsquedas interactivas que
deben realizar los alumnos son divertidas y formativas.
 Se pueden utilizar como actividades que impliquen a
toda la clase, en grupos o de forma individual.
 Rompen los límites del aula tradicional ,mejoran el
hábito de lectura y revaloran en gran medida el texto
escrito y la destreza mental y operativa en los
procedimientos de tratamiento de la información.
 Las cazas del tesoro también pueden diseñarse
para desarrollar destrezas básicas de
pensamiento como comprensión y construcción
de conocimientos.
 Para ello, se pueden incluir preguntas que hagan
que los alumnos utilicen la información de las
páginas Web para describir o esquematizar su
contenido, crear listas, resumir y tomar notas, etc.
Diseño
Identificar claramente el
tema y el área de la caza
(esto ayudará
posteriormente, sobre todo
si la publicamos y la
compartimos con otros
docentes por Internet)
Procurar que las
preguntas provoquen
el pensamiento y la
reflexión.
Los estudiantes no deben limitarse a
“copiar y pegar”, deben pensar para
responder. Menos es más. Nunca
deberíamos incluir más de diez vínculos.
Con niños pequeños, lo ideal es uno o
dos.
Se debe fijar un límite de tiempo para
la caza del tesoro y monitorizar qué
hacen los estudiantes: si se atascan
con el navegador, si se distraen, si
terminan muy rápidamente y sus
respuestas iniciales son superficiales, si
han entendido la tarea, etc.
Se debe planificar cómo
compartirán la información los
alumnos; una hoja de trabajo a
mano o algún otro tipo de
producto (una presentación, un
texto electrónico, etc.).
Finalmente, se debe comprobar
si hay vínculos muertos: la a web
es muy volátil y lo que un día
está, al siguiente ha cambiado.
El profesor (o el alumno, porqué
no) diseñador de Cazas de
Tesoros, puede seguir tener en
cuenta: Identificar una
idea/concepto que queremos
reforzar o introducir. Buscar en la
Web sitios que
refuercen/introducen el
concepto.
Elaborar cuestiones cuya
respuesta el alumno encontrará
en dichos sitios. Elaborar una hoja
de trabajo en formato html y
ponerla en un servidor, en el
disco duro de los Pcs del aula o
bien entregarles una hoja
impresa.
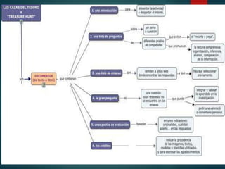
Estructura
INTRODUCCIÓN, donde se provee al alumno la
información inicial de la actividad, en ella
describiremos la tarea y las instrucciones para
llevarla a cabo.
PREGUNTAS.-
Directas, en el caso de alumnos mas pequeños.
Para formularlas, deberíamos copiar y pegar las
frases exactas que contienen la información
relevante que queremos que encuentren.
Impliquen una actividad compleja, para
alumnos más mayores. Formularemos
preguntas que impliquen actividades más
complejas, relacionadas con la lectura
comprensiva, la inferencia, la reunión y
organización de información, la comparación,
etc. Si planteamos pequeñas actividades,
deben poderse realizar con cierta rapidez: leer
un mapa, efectuar un cálculo, averiguar el
resultado de una pequeña simulación, etc.
RECURSOS, consisten en una lista de sitios Web
que el profesor ha localizado para ayudar al
estudiante a responder a las preguntas o
realizar las actividades. Estos son seleccionados
previamente para que el estudiante pueda
enfocar su atención en el tema en lugar de
navegar a la deriva. Se pueden utilizar
buscadores especializados o genéricos.
También podemos utilizar o adaptar una “caza
del tesoro” de las que existen en Internet
elaboradas y probadas por otros profesores.
LA GRAN PREGUNTA, es recomendable su
inclusión con alumnos mas mayores. Se trata de
incluir una pregunta final, global, cuya respuesta
no se encuentre directamente en ninguna
página de la lista de recursos, sino que dependa
de las respuestas a las preguntas anteriores y de
lo aprendido buscando las respuestas.
Idealmente, debería coincidir con un objetivo
curricular y puede incluir aspectos valorativos y
de opinión personal sobre el tema buscado
EVALUACIÓN, Se trata de hacer una descripción
clara de qué y cómo se evaluará lo aprendido.
La manera más sencilla de evaluar una caza es
en función del producto: es decir, de la cantidad
y calidad de los aciertos de los estudiantes. Sin
embargo, es interesante establecer algunos
indicadores de la calidad del proceso: grado de
elaboración de las estrategias de búsqueda,
originalidad, trabajo en equipo, manejo de la
tecnología, etc.
CRÉDITOS, Se trata de hacer un listado de fuentes
de las que hagas uso en tu "caza" ya sean
imágenes, texto o sonido, proporcionando
enlaces a la fuente original. Exprese los
agradecimientos a los proveedores de estos
recursos o de algún otro tipo de ayuda
¿Cómo preparar una caza
del tesoro?
Una caza del tesoro (CdT) es una
actividad de búsqueda y
procesamiento de información
procedente de la Red, que está
sujeta a un molde fijo:
introducción, preguntas, selección
de enlaces, pregunta final ( la
Gran pregunta), pautas de
evaluación y créditos
1. Elección del tema y de los objetivos
didácticos.
Sería conveniente escoger algún tema
respecto al cual estemos insatisfechos
con nuestro trabajo actual (si algo ya
nos sale bien, ¿para qué cambiarlo?) y
que intentemos crear algunas
actividades nuevas, como cazas del
tesoro, para cambiar la dinámica de la
clase, nuestro enfoque o las
actividades de los alumnos.
2. Preparación de la hoja de
trabajo.
Podemos preparar una hoja de
trabajo en soporte papel o en
HTML para que los alumnos la
consulten online o en el disco
duro del ordenador y puedan ir
a los recursos web con un solo
clic de ratón, sin necesidad de
escribir los URLs.
Estructuraremos la hoja de
trabajo en cuatro partes:
Introducción, Preguntas,
Recursos y “La gran pregunta”
3. Formación de grupos
Se pueden formar grupos con
los estudiantes en función de
su experiencia y conocimientos
sobre la Internet y la Web, de
modo que los más
experimentados ayuden y
enseñen a los menos
experimentados.
4. Procedimiento
Dependiendo del número de
ordenadores conectados a la
Internet que dispongamos,
organizaremos los periodos de
búsqueda y los de
organización de la información
y respuesta a la preguntas.
Consejos
 Identificar claramente el tema y el área de la caza
(esto ayudará posteriormente, sobre todo si la
publicamos y la compartimos con otros docentes
por Internet).
 Se debe procurar que las preguntas provoquen el
pensamiento y la reflexión. Los estudiantes no
deben limitarse a “copiar y pegar”, deben pensar
para responder.
 Menos es más. Nunca deberíamos incluir más de
diez vínculos. Con niños pequeños, lo ideal es uno o
dos.
 Se debe fijar un límite de tiempo para la caza del tesoro y
monitorizar qué hacen los estudiantes: si se atascan con el
navegador, si se distraen, si terminan muy rápidamente y
sus respuestas iniciales son superficiales, si han entendido la
tarea, etc.
 Se debe planificar cómo compartirán la información los
alumnos; una hoja de trabajo a mano o algún otro tipo de
producto (una presentación, un texto electrónico, etc.).
 Finalmente, se debe comprobar si hay vínculos muertos: la
web es muy volátil y lo que un día está, al siguiente ha
cambiado.
Ventajas y desventajas
Caza tesoros
Ventajas
• Adquiere información sobre un
tema determinado y sus
procedimientos relacionados
con las TICS
• Enseña a los estudiantes a
buscar e informarse sobre
temas
• Es muy fácil de elaborar y
ayuda a los docentes del área
que están iniciando su uso
Desventajas
• No se acostumbra a poner al
estudiante como principal
ayudante del mismo
• Se a creado especialmente
para los docentes del área de
TICS, aun que los alumnos las
pueden usar no es para estos
• Es necesario de espacios
tecnológicos
Bibliografía y referencias
 http://edutec.rediris.es/Revelec2/Revelec16/PDF/Edutec_n16-Adell.pdf
 http://tecnologiaedu.us.es/nweb/cursos/asig-nntt/html/pedro-web/1.htm
 http://www.aula21.net/cazas/caracteristicas.htm
 https://www.google.com.ec/search?newwindow=1&q=cazas+del+tesoro&
oq=cazas+del+te&gs_l=serp.3.0.0i67j0l3j0i22i30l6.103653.113460.0.118751.31.1
4.0.0.0.4.3114.10588.0j2j0j2j0j2j1j1j2j1.11.0....0...1c.1.64.serp..25.6.7367.0.-
E8YyQdKhhw
 http://edutec.rediris.es/Revelec2/Revelec16/PDF/Edutec_n16-Adell.pdf
 http://www.aula21.net/cazas/ejemplos.htm
 http://www.ite.educacion.es/formacion/materiales/137/cd/m7_para_saber
_mas/webquest_miniquest_y_cazas_del_tesoro.html
 http://www.aula21.net/cazas/caza.htm

Cazas del tesoro

  • 1.
    La caza del tesoroINTEGRANTES: CAMILACÁRDENAS, TAMIA ÁVILA, CAMILA VALDERRAMA, NICOLE PAREDES, ISRAEL SALVADOR, STALIN CORTEZ, DAMIÁN PALACIOS, NICOLÁS GARCÍA, MILTON SOSA &ANDRÉS RIERA
  • 2.
    Destrezas a desarrollar Reconocer la importancia de esta herramienta Web para aplicarlo en nuestro desarrollo educacional, a través de la utilización de la misma  Utilizar esta herramienta como apoyo del trabajo en clase, formando nuestro aprendizaje de manera conjunta y más innovadora  Ir acorde a los avances tecnológicos mundiales en cuanto al apoyo a la educación
  • 3.
    Objetivos  Conocer yentender plenamente sobre La Caza del Tesoro, sus datos más importantes, su uso, su aplicación, entre otros  Aplicar los conocimientos que adquiramos realizando una Caza del Tesoro, o trabajando con ella en un proceso educativo  Manejar con claridad y facilidad lo aprendido y utilizarlo en nuestra cotidianidad
  • 5.
    ¿Qué es?  Una“Caza de Tesoro” es una de las estructuras de actividad didáctica más populares entre los docentes que utilizan Internet en sus clases especialmente en los países Europeos.  Las Cazas del Tesoro son algo tan sencillo como una hoja de trabajo o una página web con una serie de preguntas y un listado de direcciones de Internet en las que los alumnos han de buscar las respuestas.
  • 8.
    Características  Son fácilesde crear y las búsquedas interactivas que deben realizar los alumnos son divertidas y formativas.  Se pueden utilizar como actividades que impliquen a toda la clase, en grupos o de forma individual.  Rompen los límites del aula tradicional ,mejoran el hábito de lectura y revaloran en gran medida el texto escrito y la destreza mental y operativa en los procedimientos de tratamiento de la información.
  • 9.
     Las cazasdel tesoro también pueden diseñarse para desarrollar destrezas básicas de pensamiento como comprensión y construcción de conocimientos.  Para ello, se pueden incluir preguntas que hagan que los alumnos utilicen la información de las páginas Web para describir o esquematizar su contenido, crear listas, resumir y tomar notas, etc.
  • 11.
    Diseño Identificar claramente el temay el área de la caza (esto ayudará posteriormente, sobre todo si la publicamos y la compartimos con otros docentes por Internet) Procurar que las preguntas provoquen el pensamiento y la reflexión. Los estudiantes no deben limitarse a “copiar y pegar”, deben pensar para responder. Menos es más. Nunca deberíamos incluir más de diez vínculos. Con niños pequeños, lo ideal es uno o dos. Se debe fijar un límite de tiempo para la caza del tesoro y monitorizar qué hacen los estudiantes: si se atascan con el navegador, si se distraen, si terminan muy rápidamente y sus respuestas iniciales son superficiales, si han entendido la tarea, etc.
  • 12.
    Se debe planificarcómo compartirán la información los alumnos; una hoja de trabajo a mano o algún otro tipo de producto (una presentación, un texto electrónico, etc.). Finalmente, se debe comprobar si hay vínculos muertos: la a web es muy volátil y lo que un día está, al siguiente ha cambiado. El profesor (o el alumno, porqué no) diseñador de Cazas de Tesoros, puede seguir tener en cuenta: Identificar una idea/concepto que queremos reforzar o introducir. Buscar en la Web sitios que refuercen/introducen el concepto. Elaborar cuestiones cuya respuesta el alumno encontrará en dichos sitios. Elaborar una hoja de trabajo en formato html y ponerla en un servidor, en el disco duro de los Pcs del aula o bien entregarles una hoja impresa.
  • 13.
    Estructura INTRODUCCIÓN, donde seprovee al alumno la información inicial de la actividad, en ella describiremos la tarea y las instrucciones para llevarla a cabo. PREGUNTAS.- Directas, en el caso de alumnos mas pequeños. Para formularlas, deberíamos copiar y pegar las frases exactas que contienen la información relevante que queremos que encuentren.
  • 14.
    Impliquen una actividadcompleja, para alumnos más mayores. Formularemos preguntas que impliquen actividades más complejas, relacionadas con la lectura comprensiva, la inferencia, la reunión y organización de información, la comparación, etc. Si planteamos pequeñas actividades, deben poderse realizar con cierta rapidez: leer un mapa, efectuar un cálculo, averiguar el resultado de una pequeña simulación, etc.
  • 15.
    RECURSOS, consisten enuna lista de sitios Web que el profesor ha localizado para ayudar al estudiante a responder a las preguntas o realizar las actividades. Estos son seleccionados previamente para que el estudiante pueda enfocar su atención en el tema en lugar de navegar a la deriva. Se pueden utilizar buscadores especializados o genéricos. También podemos utilizar o adaptar una “caza del tesoro” de las que existen en Internet elaboradas y probadas por otros profesores.
  • 16.
    LA GRAN PREGUNTA,es recomendable su inclusión con alumnos mas mayores. Se trata de incluir una pregunta final, global, cuya respuesta no se encuentre directamente en ninguna página de la lista de recursos, sino que dependa de las respuestas a las preguntas anteriores y de lo aprendido buscando las respuestas. Idealmente, debería coincidir con un objetivo curricular y puede incluir aspectos valorativos y de opinión personal sobre el tema buscado
  • 17.
    EVALUACIÓN, Se tratade hacer una descripción clara de qué y cómo se evaluará lo aprendido. La manera más sencilla de evaluar una caza es en función del producto: es decir, de la cantidad y calidad de los aciertos de los estudiantes. Sin embargo, es interesante establecer algunos indicadores de la calidad del proceso: grado de elaboración de las estrategias de búsqueda, originalidad, trabajo en equipo, manejo de la tecnología, etc.
  • 18.
    CRÉDITOS, Se tratade hacer un listado de fuentes de las que hagas uso en tu "caza" ya sean imágenes, texto o sonido, proporcionando enlaces a la fuente original. Exprese los agradecimientos a los proveedores de estos recursos o de algún otro tipo de ayuda
  • 19.
    ¿Cómo preparar unacaza del tesoro? Una caza del tesoro (CdT) es una actividad de búsqueda y procesamiento de información procedente de la Red, que está sujeta a un molde fijo: introducción, preguntas, selección de enlaces, pregunta final ( la Gran pregunta), pautas de evaluación y créditos
  • 21.
    1. Elección deltema y de los objetivos didácticos. Sería conveniente escoger algún tema respecto al cual estemos insatisfechos con nuestro trabajo actual (si algo ya nos sale bien, ¿para qué cambiarlo?) y que intentemos crear algunas actividades nuevas, como cazas del tesoro, para cambiar la dinámica de la clase, nuestro enfoque o las actividades de los alumnos.
  • 22.
    2. Preparación dela hoja de trabajo. Podemos preparar una hoja de trabajo en soporte papel o en HTML para que los alumnos la consulten online o en el disco duro del ordenador y puedan ir a los recursos web con un solo clic de ratón, sin necesidad de escribir los URLs. Estructuraremos la hoja de trabajo en cuatro partes: Introducción, Preguntas, Recursos y “La gran pregunta”
  • 23.
    3. Formación degrupos Se pueden formar grupos con los estudiantes en función de su experiencia y conocimientos sobre la Internet y la Web, de modo que los más experimentados ayuden y enseñen a los menos experimentados.
  • 24.
    4. Procedimiento Dependiendo delnúmero de ordenadores conectados a la Internet que dispongamos, organizaremos los periodos de búsqueda y los de organización de la información y respuesta a la preguntas.
  • 25.
    Consejos  Identificar claramenteel tema y el área de la caza (esto ayudará posteriormente, sobre todo si la publicamos y la compartimos con otros docentes por Internet).  Se debe procurar que las preguntas provoquen el pensamiento y la reflexión. Los estudiantes no deben limitarse a “copiar y pegar”, deben pensar para responder.  Menos es más. Nunca deberíamos incluir más de diez vínculos. Con niños pequeños, lo ideal es uno o dos.
  • 26.
     Se debefijar un límite de tiempo para la caza del tesoro y monitorizar qué hacen los estudiantes: si se atascan con el navegador, si se distraen, si terminan muy rápidamente y sus respuestas iniciales son superficiales, si han entendido la tarea, etc.  Se debe planificar cómo compartirán la información los alumnos; una hoja de trabajo a mano o algún otro tipo de producto (una presentación, un texto electrónico, etc.).  Finalmente, se debe comprobar si hay vínculos muertos: la web es muy volátil y lo que un día está, al siguiente ha cambiado.
  • 28.
  • 29.
    Caza tesoros Ventajas • Adquiereinformación sobre un tema determinado y sus procedimientos relacionados con las TICS • Enseña a los estudiantes a buscar e informarse sobre temas • Es muy fácil de elaborar y ayuda a los docentes del área que están iniciando su uso Desventajas • No se acostumbra a poner al estudiante como principal ayudante del mismo • Se a creado especialmente para los docentes del área de TICS, aun que los alumnos las pueden usar no es para estos • Es necesario de espacios tecnológicos
  • 30.
    Bibliografía y referencias http://edutec.rediris.es/Revelec2/Revelec16/PDF/Edutec_n16-Adell.pdf  http://tecnologiaedu.us.es/nweb/cursos/asig-nntt/html/pedro-web/1.htm  http://www.aula21.net/cazas/caracteristicas.htm  https://www.google.com.ec/search?newwindow=1&q=cazas+del+tesoro& oq=cazas+del+te&gs_l=serp.3.0.0i67j0l3j0i22i30l6.103653.113460.0.118751.31.1 4.0.0.0.4.3114.10588.0j2j0j2j0j2j1j1j2j1.11.0....0...1c.1.64.serp..25.6.7367.0.- E8YyQdKhhw  http://edutec.rediris.es/Revelec2/Revelec16/PDF/Edutec_n16-Adell.pdf  http://www.aula21.net/cazas/ejemplos.htm  http://www.ite.educacion.es/formacion/materiales/137/cd/m7_para_saber _mas/webquest_miniquest_y_cazas_del_tesoro.html  http://www.aula21.net/cazas/caza.htm