1. LA ÉPOCA DE LAS REVOLUCIONES
TEMA 1. EL SIGLO XVIII: LA CRISIS DEL ANTIGUO
RÉGIMEN
TEMA 2: LIBERALISMO Y NACIONALISMO
TEMA 3: LA INDUSTRIALIZACIÓN DE LAS SOCIEDADES
EUROPEAS
TEMA 4: LA ESPAÑA DEL SIGLO XIX: LA CONSTRUCCIÓN
DE UN RÉGIMEN LIBERAL
TEMA 5: INDUSTRIALIZACIÓN Y SOCIEDAD EN LA
ESPAÑA DEL S.XIX
TEMA 2:
LIBERALISMO Y
NACIONALISMO
1. EL ESTALLIDO DE LA REVOLUCIÓN FRANCESA 1789
1.1. Las causas de la Revolución
● ECONÓMICAS: malas cosechas y crisis
financiera (elevados gastos del Estado y la
Corte y coste de ayuda francesa a la
independencia de EEUU)
● SOCIALES E IDEOLÓGICAS:
marginación política de la burguesía.
Animada por las ideas ilustradas, aspiraba a
poner fin al sistema del Antiguo Régimen.
● POLÍTICA: la monarquía se hallaba
cuestionada.
● SOLUCIÓN: reforma fiscal que obligase
a la aristocracia a pagar impuestos, pero el
monarca absoluto temía descontentar a los
privilegiados
1.2. EL COMIENZO DE LA REVOLUCIÓN: 1789
● Se inició con una revuelta de la
aristocracia. Los privilegiados se
negaron a pagar impuestos, y
exigieron a Luis XVI que
convocase los Estados Generales.
● Los representantes del Tercer
Estado exigieron el voto por
persona, ya que constituían la
mayoría. Estaba en juego la idea de
soberanía nacional.
● El monarca y parte de la nobleza
no aceptaron, y los diputados del
Tercer Estado, se erigieron en
Asamblea Nacional y se
comprometieron a elaborar una
constitución.
1.3. EL FIN DEL ANTIGUO RÉGIMEN
● El pueblo de París respaldó en la
calle al Tercer Estado, y el 14 de
julio asaltaron la fortaleza de la
Bastilla.
● La revolución se extendió también
al campo (revuelta antiseñorial).
● Ante la radicalización popular, la
Asamblea Nacional Constituyente
decretó, el 4 de agosto, la
abolición de los privilegios
feudales y promulgó la
Declaración de Derechos del
Hombre y del Ciudadano.
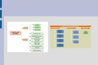
2. LAS ETAPAS DE LA REVOLUCIÓN FRANCESA
2.1. Las fases de la Revolución
● La monarquía constitucional (1789-
1792). Estaba apoyada por la burguesía
conservadora que aspiraba a llegar a un
acuerdo con el rey y los privilegiados para
abolir el Antiguo Régimen.
● La república democrática (1792-1794).
Impulsada por la burguesía radical y los
sectores populares, que ambicionaban una
transformación más profunda de la sociedad
en un sentido democrático e igualitario.
● La república burguesa (1794-1799).
Supuso un retorno al poder de la burguesía
conservadora, que consagró el predominio
de los propietarios.
A. LA MONARQUÍA CONSTITUCIONAL (1789-1792)
Una vez pacificado el país, la Asamblea Nacional inició un
proceso reformista para convertir Francia en una
monarquía constitucional y parlamentaria.
● En 1791 se promulgó una Constitución, que
ejemplificó los ideales del liberalismo político,
aunque reservaba al rey el derecho de veto. También
se estableció el sufragio indirecto y censitario.
● Tras la aprobación se formó una Asamblea
Legislativa, en la que se redactaron nuevas leyes para
garantizar la igualdad, así como prohibir la tortura,
obligar a pagar impuestos a la nobleza y abolir los
gremios.
● Se creó un nuevo ejército (Guardia Nacional).
● Se expropiaron los bienes propiedad de la iglesia
(desmortización). En contrapartida, el Estado
aseguró el mantenimiento del culto, y una
Constitución civil del clero separó la Iglesia y el
Estado.
Las diferentes opciones políticas
● Las reformas satisfacían a los
grupos burgueses (monárquico-
constitucionalistas).
● Pero el nuevo régimen contaba con
muchos opositores: la nobleza, el
clero, la monarquía y los sectores
populares ( ante la restricción del
sufragio a los que poseían bienes o
dinero y el encarecimiento del
coste de la vida).
● Entre los revolucionarios
destacaban los girondinos y, sobre
todo, los jacobinos y los
cordeliers, que contaban con el
apoyo de los sans-culottes).
EL FRACASO DE LA MONARQUÍA CONSTITUCIONAL
● La oposición de la familia real a la
Revolución se manifestó con su huida
de París para unirse al ejército
austriaco, que planeaba invadir Francia
y restablecer el absolutismo (Fuga de
Varennes, junio de 1791). El monarca,
desprestigiado, fue devuelto a la
capital.
● En abril de 1792, la Asamblea
Legislativa declaró la guerra a Austria.
Los austriacos invadieron Francia y
llegaron a las puertas de París. La
situación originó un clima de revuelta
entre los sans-culottes, quienes, el 10
de agosto, asaltaron el palacio real,
encarcelaron al monarca y
proclamaron la república (septiembre
de 1792).
B. LA REPÚBLICA DEMOCRÁTICA (1792-1794)
● convocaron elecciones por sufragio
universal masculino para la nueva
Convención Nacional (=Asamblea).
● La Convención llevó a cabo un
juicio contra el rey Luis XVI y su
mujer María Antonieta, que fueron
ejecutados en la guillotina.
● La muerte del rey provocó la alianza
de las monarquías europeas, que
formaron una coalición contra la
Francia revolucionaria.
● En1793, en el interior estallaron
algunas revueltas
contrarrevolucionarias. En el
exterior, los ejércitos coaligados
invadieron Francia.
La Convención Girondina (1792-1793)
La convención jacobina (1793-1794)
● Detuvieron a los principales dirigentes
girondinos.
● Promulgaron una nueva Constitución basada en la
soberanía popular y sufragio universal directo y
derecho a la igualdad.
● El ejecutivo quedó en manos de un Comité de
Salvación Pública, Robespierre.
● Para hacer frente a la amenaza exterior, decretó la
leva en masa e impulsó la política del Terror. El
Comité suspendió las libertades y unos tribunales
revolucionarios castigaron con prisión o muerte a
los sospechosos de ser contrarrevolucionarios
(Ley de sospechosos).
● El Comité aprobó una serie de leyes sociales: el
control de los precios y salarios, la distribución de
bienes de los contrarrevolucionarios entre los
indigentes, la venta de las tierras del clero y la
instrucción obligatoria. Además, se cerraron las
iglesias y se estableció el culto a la diosa razón.
LA CAÍDA DE LOS JACOBINOS
● En 1794 las revueltas interiores
habían sido sofocadas y los
ejércitos franceses se imponían
a los de la coalición extranjera.
● Pero el Terror y el gobierno
dictatorial de los jacobinos
provocaron la oposición de gran
parte de la población.
● Así, mediante el golpe de
Estado de Termidor, en julio de
1794, fueron derrocados y
ejecutados Robespierre y otros
dirigentes jacobinos.
C. LA REPÚBLICA BURGUESA (1794-1799)
● La burguesía conservadora volvió a tomar el
control de la Revolución.
● Se elaboró Constitución (1795) que otorgaba el
poder ejecutivo a un Directorio, restablecía el
sufragio censitario y confiaba el poder legislativo
a dos cámaras (el Consejo de los 500 y el Consejo
de los Ancianos).
● Se persiguió a los jacobinos, se derogó la
Constitución de 1793 y anuló las medidas de
aquel período. También promovió el retorno de
los exilados.
● Oposición: aristocracia y clases populares.
● Contexto: crisis económica y social, y guerra
contra las potencias absolutistas de Europa, el
ejército empezó a ganar prestigio, y en1799, un
joven general, Napoleón Bonaparte, con el
apoyo de la burguesía, protagonizó un golpe de
Estado que puso fin al Directorio e inauguró el
Consulado (1799-1804).
3. EL IMPERIO NAPOLEÓNICO
3.1. Napoleón: de cónsul a
emperador
1799, Napoleón fue nombrado cónsul.
-regreso de los exiliados
-Concordato con la Iglesia.
-reforma administrativa centralista
con la creación de los prefectos, en las
provincias.
-Se promulgó un Código Civil y se
reformó la Hacienda y el sistema de
enseñanza.
En 1804, Napoleón se hizo coronar
emperador.
3.2. Las conquistas napoleónicas
● Motivos del prestigio y el poder de Napoleón: su
capacidad para derrotar a los monarcas absolutos
europeos.
● Las tropas de Napoleón consiguieron conquistar
una gran parte de Europa, y en 1811 el Imperio
napoleónico se extendía de Alemania a España, y
excepto Gran Bretaña, buena parte del resto de
Europa se situaba bajo el control de Francia.
● En todos los países anexionados o bajo
influencia francesa se impusieron las ideas
revolucionarias: la supresión de los derechos
señoriales, de los diezmos y los privilegios
nobiliarios, y la consagración de la libertad y de la
igualdad legal. También se proclamó la libertad
económica, el derecho a la propiedad y la libertad
religiosa.
3.3. La caída de Napoleón
● Los ejércitos napoleónicos actuaron como
conquistadores y favorecieron los intereses
materiales de Francia por encima de los
ideales revolucionarios. Todo ello
desencadenó en los territorios ocupados
fuertes sentimientos nacionales contra la
Francia invasora.
● Paradójicamente, los ideales de libertad
expandidos por los franceses se convirtieron
en el sustento ideológico con el que los
patriotas de numerosos países se opusieron
a la presencia francesa.
● El levantamiento protagonizado por los
españoles en 1808 fue el primero y el que
marcó el declive del Imperio napoleónico.
● En 1814, tras ser vencido en Rusia y en
España, Napoleón abandonó el poder. A
pesar de un efímero retorno, en 1815 fue
derrotado en Waterloo y desterrado a la isla
de Santa Elena, donde murió en 1821.
4. RESTAURACIÓN, LIBERALISMO Y NACIONALISMO
4.1. La Europa de la Restauración
Los Estados vencedores de Napoleón se reunieron, entre 1814 y 1815, en el
Congreso de Viena. Su objetivo era la restauración del absolutismo monárquico.
Tras reponer a los monarcas en sus tronos, Rusia, Reino Unido, Prusia y
Austria remodelaron el mapa europeo, en su provecho. Para ello, Francia volvió
a sus fronteras de 1792 y el Imperio napoleónico se dividió entre los vencedores.
Las decisiones del Congreso de Viena se completaron con la Santa Alianza
(1815), un tratado de ayuda mutua entre los monarcas europeos ante cualquier
amenaza de revolución liberal, que admitía el derecho de intervención militar.
A pesar del aparente retorno al Antiguo Régimen, las ideas generadas por la
Revolución francesa habían influido en muchos países europeos. Así, a partir de
1815, liberalismo y nacionalismo se convirtieron en las dos fuerzas de
oposición a la Restauración.
4.2. EL LIBERALISMO
El liberalismo es un sistema político que fundamenta la sociedad en el
individuo. El Estado, por tanto, debe garantizar los derechos y las
libertades fundamentales de las personas. El individuo libre es un
ciudadano y el conjunto de ciudadanos constituyen la nación, que
detenta la soberanía.
El liberalismo propugna un sistema representativo en el que las
decisiones emanan de una asamblea (Parlamento), elegida por sufragio,
que elabora las leyes. También defiende la necesidad de una constitución
que asegure la división de poderes.
El derecho de propiedad es formulado como una libertad fundamental
y la economía se fundamenta en el mercado. En consecuencia, el Estado
no debe intervenir en asuntos económicos.
4.3. EL NACIONALISMO
El nacionalismo es una ideología política que sostiene el derecho de
los pueblos a decidir sobre ellos mismos y a defender su soberanía.
Se puede definir nación como un conjunto de individuos que poseen
una serie de lazos culturales propios (religión, lengua, tradiciones,
pasado…) y que desean vivir en común.
El nacionalismo se expandió a lo largo del siglo XIX en defensa de una
Europa de naciones libres frente a la Europa de la Santa Alianza. Los
nacionalismos mostraron su voluntad de hacer coincidir Estado y nación,
es decir, de reagrupar en el interior de unas mismas fronteras a los
miembros de una comunidad nacional.
Esta voluntad dio lugar al nacimiento de movimientos independentistas
en los imperios otomano y austrohúngaro y fue el origen de la lucha de
italianos y de alemanes por unificarse en un único Estado.
5. LAS REVOLUCIONES LIBERALES Y NACIONALES
5.1. Las revoluciones de 1820
Hacia 1820, una serie de levantamientos liberales dirigidos por activistas, sobre
todo militares, intentaron en diversos países acabar con el absolutismo y tomar el
poder mediante insurrecciones armadas, pero fueron vencidos por los ejércitos
de la Santa Alianza.
Sólo en Grecia triunfó una insurrección contra el Imperio turco. En 1822 los
griegos proclamaron su independencia, que se hizo efectiva en 1829.
También resultaron victoriosos los movimientos de las colonias españolas de
América continental, que, entre 1808 y 1825, se enfrentaron a la metrópoli, se
declararon independientes e impusieron regímenes liberales en las nuevas
repúblicas.
5.2. Las revoluciones de 1830
La segunda oleada revolucionaria se produjo en Europa central y occidental,
entre 1829 y 1835.
En esta ocasión, las insurrecciones contaron con un importante apoyo popular
y, donde triunfaron, significaron la sustitución del absolutismo por sistemas
políticos constitucionales, en los que la burguesía detentaba el poder. Ahora
bien, se trataba de un liberalismo conservador, en el que el sufragio era
censitario y se limitaban las libertades públicas.
El movimiento se inició en Francia, donde, en 1830, se derrocó al monarca
absoluto Carlos X de Borbón y se proclamó la monarquía liberal de Luis Felipe
de Orleans. También en Bélgica triunfó la revolución, se estableció un sistema
liberal y se independizó de Holanda.
En 1831 estalló una revuelta en Polonia, que fue duramente reprimida por el
zar de Rusia. En 1832, en Gran Bretaña, se consiguió una ampliación de los
derechos políticos. Finalmente, en España, entre 1833 y 1839, se produjo el
paso a un sistema político liberal.
5.3. la primavera de los pueblos (1848)
En Europa occidental, la revolución de 1848 significó la aparición de los
ideales democráticos: sufragio universal, soberanía popular, igualdad social; y
el surgimiento de los trabajadores como fuerza política.
La revolución se inició en Francia donde un levantamiento popular acabó con
la monarquía de Luis Felipe de Orleans y se proclamó la república social y el
sufragio universal.
En la Europa oriental, la lucha fue esencialmente contra los regímenes
absolutistas y la dominación imperial austriaca. De este modo, la revuelta tuvo
un carácter liberal en Viena, donde la revolución obligó al canciller a dimitir, y
nacionalistas en numerosos pueblos de Hungría, Bohemia, el Norte de Italia y la
Confederación germánica, se levantaron contra los imperios.
Aunque la mayoría de estas revoluciones fueron finalmente sofocadas, las
reformas liberales y muchos procesos de independencia nacional se consolidaron
en la segunda mitad del siglo XIX.
6. HACIA UNA EUROPA DE NACIONES
6.1. Las unificaciones de Italia y Alemania
En la segunda mitad del siglo XIX se produjeron los procesos de
unificación de Italia y Alemania, que presentaron una serie de similitudes.
1º la unidad fue dirigida por el territorio más desarrollado de cada uno
de los países (Piamente y Prusia).
2º las dos unificaciones se consiguieron después de años de intensos
conflictos armados.
3º la burguesía fue la clase dirigente de los nuevos Estados; pero para
asegurar su predominio, tuvo que pactar con los antiguos grupos
privilegiados y ello dio al liberalismo de estos países un carácter
conservador (+ en Alemania.)
ITALIA
Italia estaba dividida en 6 Estados. El Papa era soberano en uno de ellos,
con capital en Roma, y Austria se había anexionado la Lombardía y el
Véneto. Sólo el Piamonte, a cuyo frente se encontraba la dinastía de
Saboya, una monarquía liberal, se manifestaba a favor de la unificación.
En 1859, Cavour, jefe del gobierno piamontés, inició una guerra contra
Austria y consiguió la anexión de la Lombardía. A su vez, un
levantamiento popular, dirigido por Garibaldi, derrocó a los monarcas de
los Estados del centro y sur de Italia.
En 1861, el primer parlamento italiano proclamó rey de Italia a Víctor
Manuel, hasta entonces monarca del Piamonte; en 1866, los austriacos
abandonaron el Véneto; y en 1870, fueron anexionados los Estados
Pontificios. La unidad de Italia era ya un hecho y Roma se convirtió en la
capital.
ALEMANIA
Alemania estaba fraccionada en 36 Estados, y el principal problema para
su unidad era la rivalidad entre Prusia y Austria. Prusia lideró la
unificación y potenció una unión aduanera (Zollverein) que agrupaba a
los Estados alemanes con la excepción de Austria.
En las revoluciones de 1848, un parlamento reunido en Frankfurt
ofreció la corona de una Alemania unificada al rey de Prusia, pero éste no
aceptó por provenir de un parlamento liberal. Desde aquel momento,
Prusia escogió el camino de la guerra para conseguir la unificación.
Así, el canciller prusiano Otto von Bismarck dirigió victoriosas
guerras, una contra Austria y otra contra Francia , que le permitieron unir
a todos los Estados bajo el cetro del rey de Prusia. Tras la victoria de
Sedán se proclamó el II Imperio (Reich) alemán y Guillermo I fue
proclamado káiser (emperador).
6.2 LA EUROPA DE FINALES DEL SIGLO XIX
En el último tercio del siglo XIX una serie de conflictos
continuaban latentes.
Los imperios austriaco y turco seguían siendo regímenes
absolutistas y en ellos persistían graves problemas nacionales. Era
el caso de húngaros, checos y polacos, en Austria; y de serbios,
croatas y búlgaros, en Turquía.
En la Europa occidental, la lucha política tenía como objetivos
principales el avance de la democracia, es decir, la conquista de la
igualdad política mediante el derecho al sufragio universal, así
como la ampliación de las libertades individuales y colectivas y el
reconocimiento de los derechos sociales (educación, salud, trabajo,
etc.) para el conjunto de la población.

Ccss 4 eso bloque i tema 2

  • 1.
    1. LA ÉPOCADE LAS REVOLUCIONES TEMA 1. EL SIGLO XVIII: LA CRISIS DEL ANTIGUO RÉGIMEN TEMA 2: LIBERALISMO Y NACIONALISMO TEMA 3: LA INDUSTRIALIZACIÓN DE LAS SOCIEDADES EUROPEAS TEMA 4: LA ESPAÑA DEL SIGLO XIX: LA CONSTRUCCIÓN DE UN RÉGIMEN LIBERAL TEMA 5: INDUSTRIALIZACIÓN Y SOCIEDAD EN LA ESPAÑA DEL S.XIX
  • 2.
  • 3.
    1. EL ESTALLIDODE LA REVOLUCIÓN FRANCESA 1789 1.1. Las causas de la Revolución ● ECONÓMICAS: malas cosechas y crisis financiera (elevados gastos del Estado y la Corte y coste de ayuda francesa a la independencia de EEUU) ● SOCIALES E IDEOLÓGICAS: marginación política de la burguesía. Animada por las ideas ilustradas, aspiraba a poner fin al sistema del Antiguo Régimen. ● POLÍTICA: la monarquía se hallaba cuestionada. ● SOLUCIÓN: reforma fiscal que obligase a la aristocracia a pagar impuestos, pero el monarca absoluto temía descontentar a los privilegiados
  • 5.
    1.2. EL COMIENZODE LA REVOLUCIÓN: 1789 ● Se inició con una revuelta de la aristocracia. Los privilegiados se negaron a pagar impuestos, y exigieron a Luis XVI que convocase los Estados Generales. ● Los representantes del Tercer Estado exigieron el voto por persona, ya que constituían la mayoría. Estaba en juego la idea de soberanía nacional. ● El monarca y parte de la nobleza no aceptaron, y los diputados del Tercer Estado, se erigieron en Asamblea Nacional y se comprometieron a elaborar una constitución.
  • 6.
    1.3. EL FINDEL ANTIGUO RÉGIMEN ● El pueblo de París respaldó en la calle al Tercer Estado, y el 14 de julio asaltaron la fortaleza de la Bastilla. ● La revolución se extendió también al campo (revuelta antiseñorial). ● Ante la radicalización popular, la Asamblea Nacional Constituyente decretó, el 4 de agosto, la abolición de los privilegios feudales y promulgó la Declaración de Derechos del Hombre y del Ciudadano.
  • 8.
    2. LAS ETAPASDE LA REVOLUCIÓN FRANCESA 2.1. Las fases de la Revolución ● La monarquía constitucional (1789- 1792). Estaba apoyada por la burguesía conservadora que aspiraba a llegar a un acuerdo con el rey y los privilegiados para abolir el Antiguo Régimen. ● La república democrática (1792-1794). Impulsada por la burguesía radical y los sectores populares, que ambicionaban una transformación más profunda de la sociedad en un sentido democrático e igualitario. ● La república burguesa (1794-1799). Supuso un retorno al poder de la burguesía conservadora, que consagró el predominio de los propietarios.
  • 9.
    A. LA MONARQUÍACONSTITUCIONAL (1789-1792) Una vez pacificado el país, la Asamblea Nacional inició un proceso reformista para convertir Francia en una monarquía constitucional y parlamentaria. ● En 1791 se promulgó una Constitución, que ejemplificó los ideales del liberalismo político, aunque reservaba al rey el derecho de veto. También se estableció el sufragio indirecto y censitario. ● Tras la aprobación se formó una Asamblea Legislativa, en la que se redactaron nuevas leyes para garantizar la igualdad, así como prohibir la tortura, obligar a pagar impuestos a la nobleza y abolir los gremios. ● Se creó un nuevo ejército (Guardia Nacional). ● Se expropiaron los bienes propiedad de la iglesia (desmortización). En contrapartida, el Estado aseguró el mantenimiento del culto, y una Constitución civil del clero separó la Iglesia y el Estado.
  • 10.
    Las diferentes opcionespolíticas ● Las reformas satisfacían a los grupos burgueses (monárquico- constitucionalistas). ● Pero el nuevo régimen contaba con muchos opositores: la nobleza, el clero, la monarquía y los sectores populares ( ante la restricción del sufragio a los que poseían bienes o dinero y el encarecimiento del coste de la vida). ● Entre los revolucionarios destacaban los girondinos y, sobre todo, los jacobinos y los cordeliers, que contaban con el apoyo de los sans-culottes).
  • 11.
    EL FRACASO DELA MONARQUÍA CONSTITUCIONAL ● La oposición de la familia real a la Revolución se manifestó con su huida de París para unirse al ejército austriaco, que planeaba invadir Francia y restablecer el absolutismo (Fuga de Varennes, junio de 1791). El monarca, desprestigiado, fue devuelto a la capital. ● En abril de 1792, la Asamblea Legislativa declaró la guerra a Austria. Los austriacos invadieron Francia y llegaron a las puertas de París. La situación originó un clima de revuelta entre los sans-culottes, quienes, el 10 de agosto, asaltaron el palacio real, encarcelaron al monarca y proclamaron la república (septiembre de 1792).
  • 12.
    B. LA REPÚBLICADEMOCRÁTICA (1792-1794)
  • 13.
    ● convocaron eleccionespor sufragio universal masculino para la nueva Convención Nacional (=Asamblea). ● La Convención llevó a cabo un juicio contra el rey Luis XVI y su mujer María Antonieta, que fueron ejecutados en la guillotina. ● La muerte del rey provocó la alianza de las monarquías europeas, que formaron una coalición contra la Francia revolucionaria. ● En1793, en el interior estallaron algunas revueltas contrarrevolucionarias. En el exterior, los ejércitos coaligados invadieron Francia. La Convención Girondina (1792-1793)
  • 14.
    La convención jacobina(1793-1794) ● Detuvieron a los principales dirigentes girondinos. ● Promulgaron una nueva Constitución basada en la soberanía popular y sufragio universal directo y derecho a la igualdad. ● El ejecutivo quedó en manos de un Comité de Salvación Pública, Robespierre. ● Para hacer frente a la amenaza exterior, decretó la leva en masa e impulsó la política del Terror. El Comité suspendió las libertades y unos tribunales revolucionarios castigaron con prisión o muerte a los sospechosos de ser contrarrevolucionarios (Ley de sospechosos). ● El Comité aprobó una serie de leyes sociales: el control de los precios y salarios, la distribución de bienes de los contrarrevolucionarios entre los indigentes, la venta de las tierras del clero y la instrucción obligatoria. Además, se cerraron las iglesias y se estableció el culto a la diosa razón.
  • 15.
    LA CAÍDA DELOS JACOBINOS ● En 1794 las revueltas interiores habían sido sofocadas y los ejércitos franceses se imponían a los de la coalición extranjera. ● Pero el Terror y el gobierno dictatorial de los jacobinos provocaron la oposición de gran parte de la población. ● Así, mediante el golpe de Estado de Termidor, en julio de 1794, fueron derrocados y ejecutados Robespierre y otros dirigentes jacobinos.
  • 17.
    C. LA REPÚBLICABURGUESA (1794-1799) ● La burguesía conservadora volvió a tomar el control de la Revolución. ● Se elaboró Constitución (1795) que otorgaba el poder ejecutivo a un Directorio, restablecía el sufragio censitario y confiaba el poder legislativo a dos cámaras (el Consejo de los 500 y el Consejo de los Ancianos). ● Se persiguió a los jacobinos, se derogó la Constitución de 1793 y anuló las medidas de aquel período. También promovió el retorno de los exilados. ● Oposición: aristocracia y clases populares. ● Contexto: crisis económica y social, y guerra contra las potencias absolutistas de Europa, el ejército empezó a ganar prestigio, y en1799, un joven general, Napoleón Bonaparte, con el apoyo de la burguesía, protagonizó un golpe de Estado que puso fin al Directorio e inauguró el Consulado (1799-1804).
  • 18.
    3. EL IMPERIONAPOLEÓNICO 3.1. Napoleón: de cónsul a emperador 1799, Napoleón fue nombrado cónsul. -regreso de los exiliados -Concordato con la Iglesia. -reforma administrativa centralista con la creación de los prefectos, en las provincias. -Se promulgó un Código Civil y se reformó la Hacienda y el sistema de enseñanza. En 1804, Napoleón se hizo coronar emperador.
  • 19.
    3.2. Las conquistasnapoleónicas ● Motivos del prestigio y el poder de Napoleón: su capacidad para derrotar a los monarcas absolutos europeos. ● Las tropas de Napoleón consiguieron conquistar una gran parte de Europa, y en 1811 el Imperio napoleónico se extendía de Alemania a España, y excepto Gran Bretaña, buena parte del resto de Europa se situaba bajo el control de Francia. ● En todos los países anexionados o bajo influencia francesa se impusieron las ideas revolucionarias: la supresión de los derechos señoriales, de los diezmos y los privilegios nobiliarios, y la consagración de la libertad y de la igualdad legal. También se proclamó la libertad económica, el derecho a la propiedad y la libertad religiosa.
  • 20.
    3.3. La caídade Napoleón ● Los ejércitos napoleónicos actuaron como conquistadores y favorecieron los intereses materiales de Francia por encima de los ideales revolucionarios. Todo ello desencadenó en los territorios ocupados fuertes sentimientos nacionales contra la Francia invasora. ● Paradójicamente, los ideales de libertad expandidos por los franceses se convirtieron en el sustento ideológico con el que los patriotas de numerosos países se opusieron a la presencia francesa. ● El levantamiento protagonizado por los españoles en 1808 fue el primero y el que marcó el declive del Imperio napoleónico. ● En 1814, tras ser vencido en Rusia y en España, Napoleón abandonó el poder. A pesar de un efímero retorno, en 1815 fue derrotado en Waterloo y desterrado a la isla de Santa Elena, donde murió en 1821.
  • 21.
    4. RESTAURACIÓN, LIBERALISMOY NACIONALISMO 4.1. La Europa de la Restauración Los Estados vencedores de Napoleón se reunieron, entre 1814 y 1815, en el Congreso de Viena. Su objetivo era la restauración del absolutismo monárquico. Tras reponer a los monarcas en sus tronos, Rusia, Reino Unido, Prusia y Austria remodelaron el mapa europeo, en su provecho. Para ello, Francia volvió a sus fronteras de 1792 y el Imperio napoleónico se dividió entre los vencedores. Las decisiones del Congreso de Viena se completaron con la Santa Alianza (1815), un tratado de ayuda mutua entre los monarcas europeos ante cualquier amenaza de revolución liberal, que admitía el derecho de intervención militar. A pesar del aparente retorno al Antiguo Régimen, las ideas generadas por la Revolución francesa habían influido en muchos países europeos. Así, a partir de 1815, liberalismo y nacionalismo se convirtieron en las dos fuerzas de oposición a la Restauración.
  • 22.
    4.2. EL LIBERALISMO Elliberalismo es un sistema político que fundamenta la sociedad en el individuo. El Estado, por tanto, debe garantizar los derechos y las libertades fundamentales de las personas. El individuo libre es un ciudadano y el conjunto de ciudadanos constituyen la nación, que detenta la soberanía. El liberalismo propugna un sistema representativo en el que las decisiones emanan de una asamblea (Parlamento), elegida por sufragio, que elabora las leyes. También defiende la necesidad de una constitución que asegure la división de poderes. El derecho de propiedad es formulado como una libertad fundamental y la economía se fundamenta en el mercado. En consecuencia, el Estado no debe intervenir en asuntos económicos.
  • 23.
    4.3. EL NACIONALISMO Elnacionalismo es una ideología política que sostiene el derecho de los pueblos a decidir sobre ellos mismos y a defender su soberanía. Se puede definir nación como un conjunto de individuos que poseen una serie de lazos culturales propios (religión, lengua, tradiciones, pasado…) y que desean vivir en común. El nacionalismo se expandió a lo largo del siglo XIX en defensa de una Europa de naciones libres frente a la Europa de la Santa Alianza. Los nacionalismos mostraron su voluntad de hacer coincidir Estado y nación, es decir, de reagrupar en el interior de unas mismas fronteras a los miembros de una comunidad nacional. Esta voluntad dio lugar al nacimiento de movimientos independentistas en los imperios otomano y austrohúngaro y fue el origen de la lucha de italianos y de alemanes por unificarse en un único Estado.
  • 25.
    5. LAS REVOLUCIONESLIBERALES Y NACIONALES 5.1. Las revoluciones de 1820 Hacia 1820, una serie de levantamientos liberales dirigidos por activistas, sobre todo militares, intentaron en diversos países acabar con el absolutismo y tomar el poder mediante insurrecciones armadas, pero fueron vencidos por los ejércitos de la Santa Alianza. Sólo en Grecia triunfó una insurrección contra el Imperio turco. En 1822 los griegos proclamaron su independencia, que se hizo efectiva en 1829. También resultaron victoriosos los movimientos de las colonias españolas de América continental, que, entre 1808 y 1825, se enfrentaron a la metrópoli, se declararon independientes e impusieron regímenes liberales en las nuevas repúblicas.
  • 26.
    5.2. Las revolucionesde 1830 La segunda oleada revolucionaria se produjo en Europa central y occidental, entre 1829 y 1835. En esta ocasión, las insurrecciones contaron con un importante apoyo popular y, donde triunfaron, significaron la sustitución del absolutismo por sistemas políticos constitucionales, en los que la burguesía detentaba el poder. Ahora bien, se trataba de un liberalismo conservador, en el que el sufragio era censitario y se limitaban las libertades públicas. El movimiento se inició en Francia, donde, en 1830, se derrocó al monarca absoluto Carlos X de Borbón y se proclamó la monarquía liberal de Luis Felipe de Orleans. También en Bélgica triunfó la revolución, se estableció un sistema liberal y se independizó de Holanda. En 1831 estalló una revuelta en Polonia, que fue duramente reprimida por el zar de Rusia. En 1832, en Gran Bretaña, se consiguió una ampliación de los derechos políticos. Finalmente, en España, entre 1833 y 1839, se produjo el paso a un sistema político liberal.
  • 27.
    5.3. la primaverade los pueblos (1848) En Europa occidental, la revolución de 1848 significó la aparición de los ideales democráticos: sufragio universal, soberanía popular, igualdad social; y el surgimiento de los trabajadores como fuerza política. La revolución se inició en Francia donde un levantamiento popular acabó con la monarquía de Luis Felipe de Orleans y se proclamó la república social y el sufragio universal. En la Europa oriental, la lucha fue esencialmente contra los regímenes absolutistas y la dominación imperial austriaca. De este modo, la revuelta tuvo un carácter liberal en Viena, donde la revolución obligó al canciller a dimitir, y nacionalistas en numerosos pueblos de Hungría, Bohemia, el Norte de Italia y la Confederación germánica, se levantaron contra los imperios. Aunque la mayoría de estas revoluciones fueron finalmente sofocadas, las reformas liberales y muchos procesos de independencia nacional se consolidaron en la segunda mitad del siglo XIX.
  • 28.
    6. HACIA UNAEUROPA DE NACIONES 6.1. Las unificaciones de Italia y Alemania En la segunda mitad del siglo XIX se produjeron los procesos de unificación de Italia y Alemania, que presentaron una serie de similitudes. 1º la unidad fue dirigida por el territorio más desarrollado de cada uno de los países (Piamente y Prusia). 2º las dos unificaciones se consiguieron después de años de intensos conflictos armados. 3º la burguesía fue la clase dirigente de los nuevos Estados; pero para asegurar su predominio, tuvo que pactar con los antiguos grupos privilegiados y ello dio al liberalismo de estos países un carácter conservador (+ en Alemania.)
  • 29.
    ITALIA Italia estaba divididaen 6 Estados. El Papa era soberano en uno de ellos, con capital en Roma, y Austria se había anexionado la Lombardía y el Véneto. Sólo el Piamonte, a cuyo frente se encontraba la dinastía de Saboya, una monarquía liberal, se manifestaba a favor de la unificación. En 1859, Cavour, jefe del gobierno piamontés, inició una guerra contra Austria y consiguió la anexión de la Lombardía. A su vez, un levantamiento popular, dirigido por Garibaldi, derrocó a los monarcas de los Estados del centro y sur de Italia. En 1861, el primer parlamento italiano proclamó rey de Italia a Víctor Manuel, hasta entonces monarca del Piamonte; en 1866, los austriacos abandonaron el Véneto; y en 1870, fueron anexionados los Estados Pontificios. La unidad de Italia era ya un hecho y Roma se convirtió en la capital.
  • 30.
    ALEMANIA Alemania estaba fraccionadaen 36 Estados, y el principal problema para su unidad era la rivalidad entre Prusia y Austria. Prusia lideró la unificación y potenció una unión aduanera (Zollverein) que agrupaba a los Estados alemanes con la excepción de Austria. En las revoluciones de 1848, un parlamento reunido en Frankfurt ofreció la corona de una Alemania unificada al rey de Prusia, pero éste no aceptó por provenir de un parlamento liberal. Desde aquel momento, Prusia escogió el camino de la guerra para conseguir la unificación. Así, el canciller prusiano Otto von Bismarck dirigió victoriosas guerras, una contra Austria y otra contra Francia , que le permitieron unir a todos los Estados bajo el cetro del rey de Prusia. Tras la victoria de Sedán se proclamó el II Imperio (Reich) alemán y Guillermo I fue proclamado káiser (emperador).
  • 31.
    6.2 LA EUROPADE FINALES DEL SIGLO XIX En el último tercio del siglo XIX una serie de conflictos continuaban latentes. Los imperios austriaco y turco seguían siendo regímenes absolutistas y en ellos persistían graves problemas nacionales. Era el caso de húngaros, checos y polacos, en Austria; y de serbios, croatas y búlgaros, en Turquía. En la Europa occidental, la lucha política tenía como objetivos principales el avance de la democracia, es decir, la conquista de la igualdad política mediante el derecho al sufragio universal, así como la ampliación de las libertades individuales y colectivas y el reconocimiento de los derechos sociales (educación, salud, trabajo, etc.) para el conjunto de la población.