Centro de Estudios Tecnologicos
Industril y de Servicios No. 109.
Nombre de la alumna: Cervantes
Ramirez Ivon Yamilet.
2 AM Programacion.
Materia: Programacion
Estructurada.
Nombre de la falicitadora: MCA
Margarita Romero Alvarado.
Ciclo Escolar: Febrero-Julio 2018.
Nombre del trabajo: Solucionar
problemas por medio de
algoritmos.
Hay muchas estrateigas
para solucion; sin
embargo, esta guia se
enfoca principalmente de
dos estrategas: Hueristicas
algoritmica.
Segun polya (1957), cuando
se resuelven problemas.
INTERVIEN
EN CUATRO
OPERACIO
NES
MENTALES.
1. Entender
el
problema
2. Trazar un
plan
3. Ejecutar
el
problema
(RESOLVER)
4. Revisar
Entender el
problema
Revisar
Plazar un
plan
Ejecutar un
plan
 Leer el problema diez veces.
 Establecer los datos del
problema.
 Aclarar lo que se va resolver
 Precisar el resultado que se
desea lograr.
 Determinar la incógnita que
se desea realizar.
 Organizar la información.
Comprender el
problema
Hacer el plan
Ejecutar el plan
Analizar la solución
 Agrupar los datos en
categoría.
 Trazar una figura o un
diagrama.
 Comprender el problema
 Hacer el plan
 Ejecutar el plan
 Analizar la solución.
 Dar un repuesta completa.
 Hallar el mismo resultado de otra
manera.
 Revisar por precisión que la
respuesta es educada.
EJEMPLO
En un juego el ganador obtiene una ficha roja
el segundo una ficha azul y el tercero una
ficha amarilla al final de varias rondas el
puntaje se calcula de la siguiente manera.
El cubo de la cantidad de fichas rojas se
adiciona al doble de las azules y se descuenta
el cuadro de las fichas amarillas si andres
llego tres veces en primer lugar cuatro veces
el ultimo y seis del intermedio
¿Qué puntaje tuvo? R= 3
Comprende
Leer determinada mente el problema
¿Cuantos colores de fichas de se reparten?
¿Cuantas fichas rojas, azules y amarrilas
obtuvo andres?
¿Que pregunta el problema?
PLANEA
Para hallar el puntaje que obtiene andres
por sus llegadas del primero, calcular el
cubo de la cantidad de fichas rojas.
Para hallar el puntaje por sus llegadas en
segundo lugar, calcula el doble de la
cantidad de fichas azules.
Para hallar el puntaje que pierde por sus
llegadas en ultimo lugar calcular el cuadro
de las fichas amarillas.
Para hallar el puntaje total, calcula la
suma de los porcentajes por fichas rojas y
azules restale los puntos de las fichas
amarillas.
RESUELVE
Por tres fichas rojas: 3= 27 puntos
Por seis fichas azules: 6x2= 12 puntos
Por cuatro fichas amarillas 4= 16 puntos
Para obtener el puntaje final de andres suma
los puntos obteniendo con las fichas rojas y
azules (24 mas 12= 39 puntos) y de este
resultado restar los puntos representados por
fichas amarillas
R= 23 Puntos
REVISA
El puntaje que obtuvo andres es
23 puntos
Verifica las operaciones y
comparar los cálculos con la
solución estimada
El anterior es un problema típico
en clase de matemáticas. Es muy
importante que los estudiantes
relfexionen sobre las actividades
que realizan para solucionarlo y
las agrupen en acuerdo alas
etapas que contega estrategia
de solución empleada.
Numeros autores de un libro sobre
programación, planeando cuatro
frases para elaborar un
procedimiento que realice una tarea
especifica estas faces concuerdan
con operaciones mentales descritas
por polya para resolver
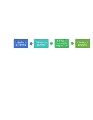
1. Analizar el
problema
2, Diseñar un
algoritmo
3. Trducir el
lenguaje de
programacion
4. Depurar el
programa
ANALIZAR EL
PROBLEMA
DEPURAR EL
PROGRAMA
DISEÑAR EL
ALGORITMO
TRADUCIR EL
ALGORTIMO
FORMULAR EL
PROGRAMA
PROCESO
NECESARIOS
DATOS
DISPONIBLES
RESTRINCCIO
NES
RESULTADOS
ESPERADOS
ALGORITMO
Es un conjunto de dos pasos sucesivos y
organizadosen secuencia lógica.
EJEMPLO
Diseñar un algoritmo para hallar el área
de un triangulo cuyo base mide 3 cm la
altura 4 cm y la hipotenusa 5 cm
ANALISIS DEL PROBLEMA
Formular el problema: Ya se encuentra
claramente planeado
Resultados esperados: el área de un triangulo
rectángulo
Datos disponibles: Base altura hipotenusa tipo de triangulo.
ANALISIS DEL PROBLEMA
Determinar las restricciones: utilizar las
medidas dadas
Proceso necesario: Guardar en dos variables
BASE ALTURA.
ALGORITMO EN PSUCODIGO
PASO 1. Inicio
PASO 2. Asignar el numero 2 ala
constante DIV
PASO 3. Asignar el numero 3 ala
constante BASE
PASO 4. Asignar el numero 4 ala
constante ALTURA
PASO 5. Guardar una variable AREA el
resultado base
PASO 6. Imprimir el valor de la
variable AREA
PASO 7. Final
INICIO
DIV= 2
BASE= 3
ALTURA= 4
AREA = BASE = ALTURA/ DIV
AREA
Asignar valores alas constantes DOV BASE Y
ALTURA
CALCULA y almacena en la variable
AREA
Imprime el valor almanezado en la varible AREA
ANALIZA EL
PROBLEMA
DISEÑA UN
ALGORITMA
TRADUCE UN
ALGORITMO
DEPURAR EL
PROGRAMA.
FINAL
ALGORITMO EN
PSEUDOCODIGO
PASO 1. Inicio
PASO 2. Leer los dos números
PASO 3. Comparar A y B
EJEMPLO
CONSIDERAMOS UN
ALGORITMO PARA
HALLAR EL
NUMERO MAYOR
DE DOS NUMEROS
ENTEROS POSITIVOS
DADOS
OBSERVAR QUE NO
ESPECIFICA CUALES
SON LOS DOS
NUMEROS, PERO SI
SE ESTABLECE
CLARAMENTE UNA
RESTRICCCION
DEBEN SER
ENTEROS Y
POSITVIOS.
PASO 4. Si A y B son iguales,
entonces ambos son el resultado
esperado.
SI A ES MENOR QUE B SE
DEBERAN INTERCAMBIAR
SUS VALORES.
EJMPLO
Un procedimiento que
realizamos varias veces al dia
Consiste en lavernos los
dientes
Veamos la forma de expresar este
procedimiento como un algoritmo
Destapar la crema dental
Tomar el cepillo de dientes
Aplicar crema dental al
cepillo
Tapar la crema dental
Abrir la llave del lavamanos
Remojar el cepillo con la
crema dental
Cerrar la llave del lavamanos
Frotar los dientes del
lavamanos
Abrir la llave del lavamanos
Enjuagarse la boca
Enjuagar el cepillo
Cerrar la llave del lavamanos.
EJEMPLO
El ejemplo de cambiar una bombilla (foco)
fundida es uno de los demás utilizando por su
sencillez para modtrar los pasos de algún
algoritmo.
En términos generales un algoritmo debe
ser:
REALIZABLE: El proceso algorítmico
debe terminar después de una cantidad finita
de pasos. Se dicen que un algoritmo es
inaplicable cuando se ejecuta con un conjunto
de datos iniciales.
COMPRENSIBLE: Debe ser claro lo que
se hace de forma que ejecute los pasos (Ser
LOS PASOS DEUN
ALGORITMO PARA
CAMBIARUNA
BOMBILLA
UBICARUNA
ESCALERA DIBUJO DE
LA BOMBILLA
TOMAR UNA
BOMBILLA NUEVA
SUBIRPORLAS
ESCALERAS
GIRARLA BOMBILLA
FUNDIDA HACIA LA
IZQUIERDA HASTA
SOLTARLA
ENROSCARLA
BOMBILLA NUEVA
HASTA APRETRLA
BAJAR DE LA
ESCALERA
humano o maquina) sepa que como cuando
hacerlo.
PRECISO. El orden de ejecutar las
instrucciones debe estar perfecta mente
indicado
PRESENTACION DE ALGORITMOS
Los algoritmos se pueden expresar de
muchas maneras pero en esta guía se trata
solo de formar.
Pseudocodigo la presentación secuencia
de instrucciones se representan por medio de
proposiciones.
Mientras que un diagrama de flujo se
representa por medios graficos.
PASO 1= INICIO
PASO 2= Asigna el numero 2 ala
constante DIV
PASO 3= Conocer la base del triangulo y
guardarla en la variable BASE
PASO 4= Guardar en la variable AREA
el valor de multiplicar BASE por ALTURA
PASE 5= FINAL
BIBLIOGRAFIA
LOPEZ GARCIA JUAN CARLOS
Algoritmos y programacion guia docentes
segunda edicion 2009 fundacion gabriel
piedrahita uribe .

Centro de estudios_tecnologicos_industril_y_de_servicios_no(2)

  • 1.
    Centro de EstudiosTecnologicos Industril y de Servicios No. 109. Nombre de la alumna: Cervantes Ramirez Ivon Yamilet. 2 AM Programacion. Materia: Programacion Estructurada. Nombre de la falicitadora: MCA Margarita Romero Alvarado. Ciclo Escolar: Febrero-Julio 2018. Nombre del trabajo: Solucionar problemas por medio de algoritmos.
  • 2.
    Hay muchas estrateigas parasolucion; sin embargo, esta guia se enfoca principalmente de dos estrategas: Hueristicas algoritmica. Segun polya (1957), cuando se resuelven problemas.
  • 3.
    INTERVIEN EN CUATRO OPERACIO NES MENTALES. 1. Entender el problema 2.Trazar un plan 3. Ejecutar el problema (RESOLVER) 4. Revisar Entender el problema Revisar Plazar un plan Ejecutar un plan
  • 4.
     Leer elproblema diez veces.  Establecer los datos del problema.  Aclarar lo que se va resolver  Precisar el resultado que se desea lograr.  Determinar la incógnita que se desea realizar.  Organizar la información. Comprender el problema Hacer el plan Ejecutar el plan Analizar la solución
  • 5.
     Agrupar losdatos en categoría.  Trazar una figura o un diagrama.  Comprender el problema  Hacer el plan  Ejecutar el plan  Analizar la solución.  Dar un repuesta completa.  Hallar el mismo resultado de otra manera.  Revisar por precisión que la respuesta es educada.
  • 6.
    EJEMPLO En un juegoel ganador obtiene una ficha roja el segundo una ficha azul y el tercero una ficha amarilla al final de varias rondas el puntaje se calcula de la siguiente manera. El cubo de la cantidad de fichas rojas se adiciona al doble de las azules y se descuenta el cuadro de las fichas amarillas si andres llego tres veces en primer lugar cuatro veces el ultimo y seis del intermedio ¿Qué puntaje tuvo? R= 3
  • 7.
    Comprende Leer determinada menteel problema ¿Cuantos colores de fichas de se reparten? ¿Cuantas fichas rojas, azules y amarrilas obtuvo andres? ¿Que pregunta el problema? PLANEA Para hallar el puntaje que obtiene andres por sus llegadas del primero, calcular el cubo de la cantidad de fichas rojas. Para hallar el puntaje por sus llegadas en segundo lugar, calcula el doble de la cantidad de fichas azules. Para hallar el puntaje que pierde por sus llegadas en ultimo lugar calcular el cuadro de las fichas amarillas.
  • 8.
    Para hallar elpuntaje total, calcula la suma de los porcentajes por fichas rojas y azules restale los puntos de las fichas amarillas. RESUELVE Por tres fichas rojas: 3= 27 puntos Por seis fichas azules: 6x2= 12 puntos Por cuatro fichas amarillas 4= 16 puntos Para obtener el puntaje final de andres suma los puntos obteniendo con las fichas rojas y
  • 9.
    azules (24 mas12= 39 puntos) y de este resultado restar los puntos representados por fichas amarillas R= 23 Puntos REVISA El puntaje que obtuvo andres es 23 puntos
  • 10.
    Verifica las operacionesy comparar los cálculos con la solución estimada El anterior es un problema típico en clase de matemáticas. Es muy importante que los estudiantes relfexionen sobre las actividades que realizan para solucionarlo y las agrupen en acuerdo alas etapas que contega estrategia de solución empleada.
  • 11.
    Numeros autores deun libro sobre programación, planeando cuatro frases para elaborar un procedimiento que realice una tarea especifica estas faces concuerdan con operaciones mentales descritas por polya para resolver
  • 12.
    1. Analizar el problema 2,Diseñar un algoritmo 3. Trducir el lenguaje de programacion 4. Depurar el programa
  • 13.
    ANALIZAR EL PROBLEMA DEPURAR EL PROGRAMA DISEÑAREL ALGORITMO TRADUCIR EL ALGORTIMO FORMULAR EL PROGRAMA PROCESO NECESARIOS DATOS DISPONIBLES RESTRINCCIO NES RESULTADOS ESPERADOS
  • 14.
    ALGORITMO Es un conjuntode dos pasos sucesivos y organizadosen secuencia lógica. EJEMPLO Diseñar un algoritmo para hallar el área de un triangulo cuyo base mide 3 cm la altura 4 cm y la hipotenusa 5 cm ANALISIS DEL PROBLEMA Formular el problema: Ya se encuentra claramente planeado Resultados esperados: el área de un triangulo rectángulo Datos disponibles: Base altura hipotenusa tipo de triangulo. ANALISIS DEL PROBLEMA Determinar las restricciones: utilizar las medidas dadas
  • 15.
    Proceso necesario: Guardaren dos variables BASE ALTURA. ALGORITMO EN PSUCODIGO PASO 1. Inicio PASO 2. Asignar el numero 2 ala constante DIV PASO 3. Asignar el numero 3 ala constante BASE PASO 4. Asignar el numero 4 ala constante ALTURA PASO 5. Guardar una variable AREA el resultado base
  • 16.
    PASO 6. Imprimirel valor de la variable AREA PASO 7. Final INICIO DIV= 2 BASE= 3 ALTURA= 4 AREA = BASE = ALTURA/ DIV AREA Asignar valores alas constantes DOV BASE Y ALTURA CALCULA y almacena en la variable AREA Imprime el valor almanezado en la varible AREA
  • 17.
    ANALIZA EL PROBLEMA DISEÑA UN ALGORITMA TRADUCEUN ALGORITMO DEPURAR EL PROGRAMA. FINAL
  • 18.
    ALGORITMO EN PSEUDOCODIGO PASO 1.Inicio PASO 2. Leer los dos números PASO 3. Comparar A y B EJEMPLO CONSIDERAMOS UN ALGORITMO PARA HALLAR EL NUMERO MAYOR DE DOS NUMEROS ENTEROS POSITIVOS DADOS OBSERVAR QUE NO ESPECIFICA CUALES SON LOS DOS NUMEROS, PERO SI SE ESTABLECE CLARAMENTE UNA RESTRICCCION DEBEN SER ENTEROS Y POSITVIOS.
  • 19.
    PASO 4. SiA y B son iguales, entonces ambos son el resultado esperado. SI A ES MENOR QUE B SE DEBERAN INTERCAMBIAR SUS VALORES. EJMPLO Un procedimiento que realizamos varias veces al dia Consiste en lavernos los dientes Veamos la forma de expresar este procedimiento como un algoritmo
  • 20.
    Destapar la cremadental Tomar el cepillo de dientes Aplicar crema dental al cepillo Tapar la crema dental Abrir la llave del lavamanos Remojar el cepillo con la crema dental Cerrar la llave del lavamanos
  • 21.
    Frotar los dientesdel lavamanos Abrir la llave del lavamanos Enjuagarse la boca Enjuagar el cepillo Cerrar la llave del lavamanos. EJEMPLO El ejemplo de cambiar una bombilla (foco) fundida es uno de los demás utilizando por su sencillez para modtrar los pasos de algún algoritmo.
  • 22.
    En términos generalesun algoritmo debe ser: REALIZABLE: El proceso algorítmico debe terminar después de una cantidad finita de pasos. Se dicen que un algoritmo es inaplicable cuando se ejecuta con un conjunto de datos iniciales. COMPRENSIBLE: Debe ser claro lo que se hace de forma que ejecute los pasos (Ser LOS PASOS DEUN ALGORITMO PARA CAMBIARUNA BOMBILLA UBICARUNA ESCALERA DIBUJO DE LA BOMBILLA TOMAR UNA BOMBILLA NUEVA SUBIRPORLAS ESCALERAS GIRARLA BOMBILLA FUNDIDA HACIA LA IZQUIERDA HASTA SOLTARLA ENROSCARLA BOMBILLA NUEVA HASTA APRETRLA BAJAR DE LA ESCALERA
  • 23.
    humano o maquina)sepa que como cuando hacerlo. PRECISO. El orden de ejecutar las instrucciones debe estar perfecta mente indicado PRESENTACION DE ALGORITMOS Los algoritmos se pueden expresar de muchas maneras pero en esta guía se trata solo de formar. Pseudocodigo la presentación secuencia de instrucciones se representan por medio de proposiciones. Mientras que un diagrama de flujo se representa por medios graficos. PASO 1= INICIO PASO 2= Asigna el numero 2 ala constante DIV
  • 24.
    PASO 3= Conocerla base del triangulo y guardarla en la variable BASE PASO 4= Guardar en la variable AREA el valor de multiplicar BASE por ALTURA PASE 5= FINAL BIBLIOGRAFIA LOPEZ GARCIA JUAN CARLOS Algoritmos y programacion guia docentes segunda edicion 2009 fundacion gabriel piedrahita uribe .