Descarga gratis durante 30 días
Iniciar sesión
Cargar
Idioma (ES)
Atención al cliente
Empresariales
Móvil
Redes sociales
Marketing
Tecnología
Arte y fotografía
Empleo
Diseño
Educación
Presentaciones y charlas públicas
Gobierno y org. sin ánimo de lucro
Atención sanitaria
Internet
Derecho
Liderazgo y gestión
Motor
Ingeniería
Software
Reclutamiento y RR. HH.
Venta al por menor
Ventas
Servicios
Ciencias
PYMES y liderazgo
Alimentación
Medio ambiente
Economía y finanzas
Datos y análisis
Relaciones con inversores
Deportes
Meditación
Noticias y política
Viajes
Desarrollo personal
Sector inmobiliario
Entretenimiento y humor
Salud y medicina
Dispositivos y hardware
Estilo de vida
Cambiar idioma
Idioma
English
Español
Português
Français
Deutsche
Cancelar
Guardar
Enviar búsqueda
ES
Subido por
SYLVIA HERRERA DÍAZ
602 vistas
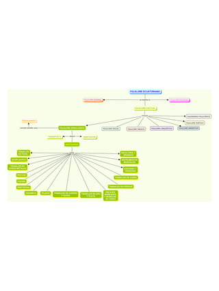
Clasificación del folklore.cmap
Documento que presenta la clasificación del folklore
Educación
◦
Leer más
1
Guardar
Compartir
Insertar
Incrustar presentación
Descargar
Descargar para leer sin conexión
1
/ 1
Más contenido relacionado
PDF
LA CELEBRACIÓN DE LA SEMANA SANTA EN LA CIUDAD DE QUITO Y EN LA PARROQUIA DE ...
por
SYLVIA HERRERA DÍAZ
PDF
LA CELEBRACIÓN DE SEMANA SANTA EN LA CIUDAD DE QUITO
por
SYLVIA HERRERA DÍAZ
RTF
E bs+whitepaper senado
por
Adalberto Cervantes Rodriguez
PPTX
Magazine advert research
por
957422
PDF
Ley del medio ambiente
por
Adalberto
PPTX
Linea de tiempo lic. diego ramos nuñez
por
demoni09
DOCX
Ejercicios de programación.
por
Javier Cuenca
DOCX
Viajando por el mundo
por
Adalberto
LA CELEBRACIÓN DE LA SEMANA SANTA EN LA CIUDAD DE QUITO Y EN LA PARROQUIA DE ...
por
SYLVIA HERRERA DÍAZ
LA CELEBRACIÓN DE SEMANA SANTA EN LA CIUDAD DE QUITO
por
SYLVIA HERRERA DÍAZ
E bs+whitepaper senado
por
Adalberto Cervantes Rodriguez
Magazine advert research
por
957422
Ley del medio ambiente
por
Adalberto
Linea de tiempo lic. diego ramos nuñez
por
demoni09
Ejercicios de programación.
por
Javier Cuenca
Viajando por el mundo
por
Adalberto
Destacado
PDF
Solucionario demidovich tomo III
por
Darwin Chilan L
DOCX
Legislación ambiental en el salvador
por
Adalberto
PPT
IMPACTO DE LAS TIC
por
SYLVIA HERRERA DÍAZ
PPTX
CÓMO POTENCIALIZAR LA IMPLEMENTACIÓN DE LAS TICS EN LA EDUCACIÓN
por
SYLVIA HERRERA DÍAZ
PDF
ENSAYO DE EPISTEMOLOGÍA TURÍSTICA: del positivismo a la fenomenología.
por
SYLVIA HERRERA DÍAZ
PDF
THE COSMOLOGY OF HERITAGE IN LATIN AMERICA: FROM EXPLORATION TOWARDS INDEBTNESS
por
SYLVIA HERRERA DÍAZ
PDF
Folklore Poético
por
SYLVIA HERRERA DÍAZ
PDF
Problemas resueltos de c++
por
johnny herrera
PDF
Estudio de la Incidencia de la temporada de observación de ballenas jorobadas...
por
SYLVIA HERRERA DÍAZ
PDF
Ecuador unpaisterritorialmentepequenomitoo realidad
por
SYLVIA HERRERA DÍAZ
PDF
El danzante, ícono cultural de la fiesta de las octavas de Corpus Christi
por
SYLVIA HERRERA DÍAZ
PDF
CELEBRACIÓN DÍA DE LOS DIFUNTOS EN LAS COMUNIDADES INDÍGENAS SALASACA Y OTAVALO
por
SYLVIA HERRERA DÍAZ
PDF
Vocación artesanal trasciende en la Administración Zonal La Delicia
por
SYLVIA HERRERA DÍAZ
PDF
CORPUS CHRISTI, PATRIMONIO INTANGIBLE DEL ECUADOR
por
SYLVIA HERRERA DÍAZ
PDF
La identidad musical del Ecuador: El Pasillo
por
SYLVIA HERRERA DÍAZ
PDF
El Amaranto: prodigioso alimento para la longevidad y la vida
por
SYLVIA HERRERA DÍAZ
Solucionario demidovich tomo III
por
Darwin Chilan L
Legislación ambiental en el salvador
por
Adalberto
IMPACTO DE LAS TIC
por
SYLVIA HERRERA DÍAZ
CÓMO POTENCIALIZAR LA IMPLEMENTACIÓN DE LAS TICS EN LA EDUCACIÓN
por
SYLVIA HERRERA DÍAZ
ENSAYO DE EPISTEMOLOGÍA TURÍSTICA: del positivismo a la fenomenología.
por
SYLVIA HERRERA DÍAZ
THE COSMOLOGY OF HERITAGE IN LATIN AMERICA: FROM EXPLORATION TOWARDS INDEBTNESS
por
SYLVIA HERRERA DÍAZ
Folklore Poético
por
SYLVIA HERRERA DÍAZ
Problemas resueltos de c++
por
johnny herrera
Estudio de la Incidencia de la temporada de observación de ballenas jorobadas...
por
SYLVIA HERRERA DÍAZ
Ecuador unpaisterritorialmentepequenomitoo realidad
por
SYLVIA HERRERA DÍAZ
El danzante, ícono cultural de la fiesta de las octavas de Corpus Christi
por
SYLVIA HERRERA DÍAZ
CELEBRACIÓN DÍA DE LOS DIFUNTOS EN LAS COMUNIDADES INDÍGENAS SALASACA Y OTAVALO
por
SYLVIA HERRERA DÍAZ
Vocación artesanal trasciende en la Administración Zonal La Delicia
por
SYLVIA HERRERA DÍAZ
CORPUS CHRISTI, PATRIMONIO INTANGIBLE DEL ECUADOR
por
SYLVIA HERRERA DÍAZ
La identidad musical del Ecuador: El Pasillo
por
SYLVIA HERRERA DÍAZ
El Amaranto: prodigioso alimento para la longevidad y la vida
por
SYLVIA HERRERA DÍAZ
Más de SYLVIA HERRERA DÍAZ
PDF
Manifestaciones tradicionales simbolicas del Niño Dios Chacarero y de la fies...
por
SYLVIA HERRERA DÍAZ
PDF
Commonalities between archeology and tourism
por
SYLVIA HERRERA DÍAZ
PDF
El turista de naturaleza. Estudio sobre el perfil del turista y su comportami...
por
SYLVIA HERRERA DÍAZ
PDF
Patrimonio Nacional del Ecuador
por
SYLVIA HERRERA DÍAZ
PDF
Ciudades Patrimoniales
por
SYLVIA HERRERA DÍAZ
PDF
Understanding the indiscipline of tourism cap. libro
por
SYLVIA HERRERA DÍAZ
PDF
Belleza y colorido de las aves, una experiencia incomparable en Mindo
por
SYLVIA HERRERA DÍAZ
PPTX
Ecuador un país territorialmente pequeño.....mito o realidad?
por
SYLVIA HERRERA DÍAZ
PPTX
Juegos tradicionales 2
por
SYLVIA HERRERA DÍAZ
PPT
COMUNIDADES INDÍGENAS DEL NORTE Y CENTRO DEL ECUADOR
por
SYLVIA HERRERA DÍAZ
PPT
ANTROPOLOGÍA CULTURAL
por
SYLVIA HERRERA DÍAZ
PPT
Comunidades Indígenas Norte Centro
por
SYLVIA HERRERA DÍAZ
PPT
comunidades indígenas sierra centro-sur del Ecuador
por
SYLVIA HERRERA DÍAZ
PPT
Mascaras En El Ecuador Y El Mundo
por
SYLVIA HERRERA DÍAZ
PPT
Juegos Tradicionales Ecuatorianos
por
SYLVIA HERRERA DÍAZ
PPT
Grupos De La Costa
por
SYLVIA HERRERA DÍAZ
PPT
El Calendario Folklórico Ecuatoriano y otras
por
SYLVIA HERRERA DÍAZ
Manifestaciones tradicionales simbolicas del Niño Dios Chacarero y de la fies...
por
SYLVIA HERRERA DÍAZ
Commonalities between archeology and tourism
por
SYLVIA HERRERA DÍAZ
El turista de naturaleza. Estudio sobre el perfil del turista y su comportami...
por
SYLVIA HERRERA DÍAZ
Patrimonio Nacional del Ecuador
por
SYLVIA HERRERA DÍAZ
Ciudades Patrimoniales
por
SYLVIA HERRERA DÍAZ
Understanding the indiscipline of tourism cap. libro
por
SYLVIA HERRERA DÍAZ
Belleza y colorido de las aves, una experiencia incomparable en Mindo
por
SYLVIA HERRERA DÍAZ
Ecuador un país territorialmente pequeño.....mito o realidad?
por
SYLVIA HERRERA DÍAZ
Juegos tradicionales 2
por
SYLVIA HERRERA DÍAZ
COMUNIDADES INDÍGENAS DEL NORTE Y CENTRO DEL ECUADOR
por
SYLVIA HERRERA DÍAZ
ANTROPOLOGÍA CULTURAL
por
SYLVIA HERRERA DÍAZ
Comunidades Indígenas Norte Centro
por
SYLVIA HERRERA DÍAZ
comunidades indígenas sierra centro-sur del Ecuador
por
SYLVIA HERRERA DÍAZ
Mascaras En El Ecuador Y El Mundo
por
SYLVIA HERRERA DÍAZ
Juegos Tradicionales Ecuatorianos
por
SYLVIA HERRERA DÍAZ
Grupos De La Costa
por
SYLVIA HERRERA DÍAZ
El Calendario Folklórico Ecuatoriano y otras
por
SYLVIA HERRERA DÍAZ
Último
PDF
El Cerebro del Rey - Nolasc Acarin Ccesa007.pdf
por
Demetrio Ccesa Rayme
PPTX
PRESENTACIÓN SOBRE LA SOCIEDAD EN LA HÉLADE Y LA EDUCACIÓN
por
profeRafa7
PDF
tema 10 La Civilización griega. presentación
por
Vasallo1
PDF
El Yo como Idea - Jacobo Grinberg Ccesa007.pdf
por
Demetrio Ccesa Rayme
PDF
Enseñar a Investigar - Ricardo Sanchez Ccesa007.pdf
por
Demetrio Ccesa Rayme
PPTX
102.Repaso 4 lugares:ir.ppt. x
por
brianjars
PDF
Lección 4. Unidad mediante la humildad.pdf
por
Alejandrino Halire Ccahuana
PDF
Construcción del modelo de los aparatos implicados en la Nutrición.pdf
por
Numer Handshaking
PDF
Presidenta del CNE, Ana Paola Hall, agradece apoyo y revela embajada donde se...
por
pegazohn1978
PDF
MONOGRAFIA. CURRÍCULUM.LYA-2.pdftrabajofinal
por
antoniomiguel2011201
PDF
El Camino Hacia la Riqueza – Brian Tracy Ccesa007.pdf
por
Demetrio Ccesa Rayme
PDF
El Arte de Negociar - Jose Tortosa Ccesa007.pdf
por
Demetrio Ccesa Rayme
PDF
Como Lideran los Mejores Lideres - Brian Tracy Ccesa007.pdf
por
Demetrio Ccesa Rayme
PDF
Esc. Sab. Lec. 4. Unidad mediante la humildad.pdf
por
Alejandrino Halire Ccahuana
PDF
Serie Inteligencia Emocional. Cómo crear un Plan de Negocio HBR Ccesa007.pdf
por
Demetrio Ccesa Rayme
PDF
Propuesta_Cursos_IA_Aplicada_IIAA 2026 SIRIUS IA
por
Ramiro Aduviri Velasco
PDF
Serie Inteligencia Emocional. Como Gestionar la Relacion con tu Superior HBR ...
por
Demetrio Ccesa Rayme
PDF
Liderazgo Consciente - Daniel Gabarro Ccesa007.pdf
por
Demetrio Ccesa Rayme
PDF
Serie Inteligencia Emocional. Energia Y Motivación HBR Ccesa007.pdf
por
Demetrio Ccesa Rayme
PPT
MODULO - 4 - CLASE - 4 - SEGURIDAD DIGITAL EN LA EDUCACION-COPIA.ppt
por
OscarRodrguez943873
El Cerebro del Rey - Nolasc Acarin Ccesa007.pdf
por
Demetrio Ccesa Rayme
PRESENTACIÓN SOBRE LA SOCIEDAD EN LA HÉLADE Y LA EDUCACIÓN
por
profeRafa7
tema 10 La Civilización griega. presentación
por
Vasallo1
El Yo como Idea - Jacobo Grinberg Ccesa007.pdf
por
Demetrio Ccesa Rayme
Enseñar a Investigar - Ricardo Sanchez Ccesa007.pdf
por
Demetrio Ccesa Rayme
102.Repaso 4 lugares:ir.ppt. x
por
brianjars
Lección 4. Unidad mediante la humildad.pdf
por
Alejandrino Halire Ccahuana
Construcción del modelo de los aparatos implicados en la Nutrición.pdf
por
Numer Handshaking
Presidenta del CNE, Ana Paola Hall, agradece apoyo y revela embajada donde se...
por
pegazohn1978
MONOGRAFIA. CURRÍCULUM.LYA-2.pdftrabajofinal
por
antoniomiguel2011201
El Camino Hacia la Riqueza – Brian Tracy Ccesa007.pdf
por
Demetrio Ccesa Rayme
El Arte de Negociar - Jose Tortosa Ccesa007.pdf
por
Demetrio Ccesa Rayme
Como Lideran los Mejores Lideres - Brian Tracy Ccesa007.pdf
por
Demetrio Ccesa Rayme
Esc. Sab. Lec. 4. Unidad mediante la humildad.pdf
por
Alejandrino Halire Ccahuana
Serie Inteligencia Emocional. Cómo crear un Plan de Negocio HBR Ccesa007.pdf
por
Demetrio Ccesa Rayme
Propuesta_Cursos_IA_Aplicada_IIAA 2026 SIRIUS IA
por
Ramiro Aduviri Velasco
Serie Inteligencia Emocional. Como Gestionar la Relacion con tu Superior HBR ...
por
Demetrio Ccesa Rayme
Liderazgo Consciente - Daniel Gabarro Ccesa007.pdf
por
Demetrio Ccesa Rayme
Serie Inteligencia Emocional. Energia Y Motivación HBR Ccesa007.pdf
por
Demetrio Ccesa Rayme
MODULO - 4 - CLASE - 4 - SEGURIDAD DIGITAL EN LA EDUCACION-COPIA.ppt
por
OscarRodrguez943873
Descargar