Compartiendo experiencias docentes Diseño de actividades para asegurar competencias en módulo procesos de mecanizado, de la carrera de Ingeniería Mecánica 16/Enero/2009
RESUMEN Este trabajo muestra el diseño de varias actividades que se planifican a lo largo del módulo y cuyo objetivo es que a través de ellas se pueda a asegurar el aprendizaje y las competencias procedimentales y cognitivas declaradas en el módulo
FILOSOFIA DEL METODO PIGMALION * (Acrónimo de la frase siguiente) “ PIé nsate un pro G ra MA  de actividades de las que el a L umno no pueda escapar s I n haber aprendido, consigue que haga esas actividades y si llega al final, ent ON ces apruébalo”.  *: Escuela Politécnica Superior de Castelldefels,(EPSC) Cataluña
Contexto, módulo procesos de mecanizado Primer módulo del área de procesos de fabricación Procesos de mecanizado Nivel 2 Prácticas de mecanizado Nivel 3 Procesos de fabricación Nivel 4 Manufactura asistida por computador Nivel 8
COMPETENCIA DEL MODULO Especifica los medios métodos y condiciones tecnológicas de los procesos de mecanizado más comunes, para la fabricación de una pieza o componente mecánico. Considerando las características geométricas de ésta, tolerancias , calidad superficial exigidas  y costo resultante, de manera que los pueda incorporar al momento de realizar un proyecto mecánico o le permita elaborar un plan de fabricación de ese componente
 
CARACTERÍSTICAS DEL MODULO Módulo con fuerte componente cognitivo y procedimental.  La parte cognitiva  tiene un fuerte componente de identificación y uso de elementos presentes en el mecanizado (máquinas, equipos, instrumentos, materiales,  herramientas, etc)  Posee un importante componente técnico relativo a especificar las condiciones en que se llevarán a cabo los procesos de mecanizado utilizando máquinas convencionales. La parte procedimental se refiere a establecer los procedimientos y las secuencias operativas de los distintos procesos que existen en mecanizado, para obtener una pieza determinada.
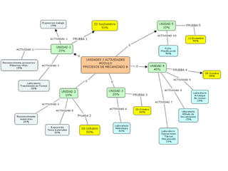
UNIDADES DEL MODULO 5 Unidades Unidad 1:Conociendo las máquinas herramientas  sus componentes y accesorios   Unidad 2:Materiales para mecanizado Unidad 3:Metrología de taller Unidad 4:Procesos de mecanizado  más comunes  Unidad 5: Determinando tiempo y costos de mecanizado
PROPUESTA PARA EL CAMBIO Consistió en diseñar una serie de actividades en cada unidad  teniendo en cuenta las competencias a obtener, de tal manera que hubiese una participación más activa de parte del estudiante.
 
PLANIFICACION
Actividad 1 Trabajo colaborativo: Presentación grupal sobre una determinada máquina herramienta ( Torno, fresadora, limadoras, taladros, sierras mecánicas).  Objetivo: Que el grupo investigue y realice la presentación  para sus compañeros. Evaluación: Existe una evaluación de los pares, a través de una ficha que establece los criterios a evaluar, y una evaluación por parte del profesor. Cada presentación se coloca en la plataforma Educandus y es parte del material de la prueba escrita
Actividad 2   Laboratorio donde se colocan en una mesa de trabajo, diferentes tipos de herramientas y accesorios utilizados en máquinas herramientas debidamente identificados. En una sesión, el alumno observa, aprende a identificarlos y a conocer sus nombres técnicos. La misma información visual se coloca en la plataforma Educandus, donde él tiene la posibilidad de efectuar una auto evaluación.  Objetivo: Conocer de forma más directa dichos elementos Evaluación: Se le cita al laboratorio y debe identificar, utilizando una ficha, los elementos que se le indiquen. Para aprobar debe identificar el 70% de los elementos indicados.
MESA IDENTIFICACION ACCESORIOS
AUTOEVALUACION USANDO PLATAFORMA EDUCANDUS
Actividad 3   Laboratorio donde el alumno, tiene la posibilidad de conocer, los mecanismos que permiten todos los movimientos de la máquina y verificar y evaluar dichos movimientos. Objetivo: Identificar los elementos de transmisión, ruta del movimiento, efectuar mediciones de velocidad de rotación, realizar cálculos para verificar velocidades de rotación. Evaluación: Se realiza  un informe escrito, por cada grupo de trabajo, donde se evalúa la estructuración, veracidad, rigurosidad, calidad del informe y precisión de los cálculos. Hay una retroalimentación con las observaciones, si éste no es aprobado.
LABORATORIO TRANSMISION DE VELOCIDAD EN MAQUINAS HERRAMIENTAS
Actividad 4 Laboratorio donde se colocan en una mesa de trabajo, diferentes tipos de materiales debidamente identificados y se le explican sus características, propiedades y usos. En una sesión, el alumno observa, aprende a identificarlos y a conocer sus nombres técnicos. Objetivo: Identificar materiales por sus aspectos más básicos como color, rugosidad, textura, forma y conocer sus nombres técnicos Evaluación: Se  cita al alumno al  laboratorio y debe identificar, utilizando una ficha, los elementos que se le indiquen. Para aprobar debe identificar el 70% de los elementos indicado
Actividad 5 Trabajo colaborativo: Presentación grupal sobre un determinado tipo de material Objetivo: Que el grupo investigue sus características, propiedades, usos y realice la presentación  para sus compañeros. Evaluación: Existe una evaluación de los pares, a través de una ficha que establece los criterios a evaluar, y una evaluación por parte del profesor.  Cada presentación se coloca en la plataforma Educandus y es parte del material de la prueba escrita
Actividad 6 Laboratorio de metrología, donde a cada alumno se le entregan tres piezas con su plano respectivo donde se le indica qué medidas debe efectuar y con qué instrumentos debe medir.(piedemetro, micrómetro).  Objetivo: Uso práctico de instrumentos, lectura de planos Evaluación :Se evalúa la exactitud y precisión de las medidas efectuadas.
 
RECURSO DIDACTICO DE APOYO PLATAFORMA EDUCANDUS
Actividad 7 Laboratorio donde tiene la oportunidad de observar cómo se realiza la fabricación de una pieza por torneado y fresado, con las operaciones típicas de estos procesos. Objetivo: Ver en la práctica cómo se ejecuta el trabajo, con qué condiciones de corte, accesorios y herramientas utilizadas y tiempo total de la fabricación. Evaluación: Cada grupo de trabajo realiza un informe, donde indica la máquina utilizada, la secuencia de fabricación, las condiciones de corte, herramientas y accesorios utilizados.
Actividad 8 Laboratorio donde cada alumno realiza el afilado de una herramienta de corte para torneado. Objetivo: Adquirir la habilidad para ejecutar este trabajo, medir los ángulos de dicha herramienta. Evaluación: Se evalúa la calidad del trabajo efectuado
Actividad 9 Laboratorio donde el alumno tiene la posibilidad de observar, la influencia de distintas variables en un proceso de mecanizado, utilizando herramientas de distinta geometría y calidad. Objetivo: Observar en la prácticala  influencia de las distintas condiciones de corte, de geometría  de las herramientas y resultados que se obtienen. Evaluación: Se realiza  un informe escrito, por cada grupo de trabajo, donde se evalúa la estructuración, veracidad, rigurosidad, calidad del informe. Hay una retroalimentación con las observaciones, si éste no es aprobado
Actividad 10 Trabajo donde se le entrega un plano de una pieza obtener por mecanizado y el alumno debe realizar una ficha donde planifica el trabajo, determina las condiciones, herramientas, determina el tiempo y costo directo de fabricación. Este trabajo representa el producto final del módulo. Objetivo: Realizar la planificación de un trabajo de mecanizado con todos sus requerimientos formales Evaluación. Se evalúa la pertinencia y calidad del trabajo efectuado
 
CONCLUSIONES Con esta metodología, la probabilidad de alcanzar las competencias mas relevantes del módulo, es bastante alta Sólo un porcentaje muy pequeño de alumnos reprueba Se logra una participación más activa del alumno. El 35% de las horas del módulo se dedica a estas actividades
CONCLUSIONES
CONCLUSIONES Todavía quedan aspectos a mejorar Calidad de los informes Mejores resultados de las pruebas escritas Mejorar la parte actitudinal frente al aprendizaje Lo importante es pensar y planificar muy en detalle todas las actividades Requiere bastante trabajo, la realización de las actividades, ya que normalmente son 5 grupos de 6 alumnos Lo que se espera es que este esfuerzo sea debidamente reconocido

Compartiendo Experiencias Docentes Farias

  • 1.
    Compartiendo experiencias docentesDiseño de actividades para asegurar competencias en módulo procesos de mecanizado, de la carrera de Ingeniería Mecánica 16/Enero/2009
  • 2.
    RESUMEN Este trabajomuestra el diseño de varias actividades que se planifican a lo largo del módulo y cuyo objetivo es que a través de ellas se pueda a asegurar el aprendizaje y las competencias procedimentales y cognitivas declaradas en el módulo
  • 3.
    FILOSOFIA DEL METODOPIGMALION * (Acrónimo de la frase siguiente) “ PIé nsate un pro G ra MA de actividades de las que el a L umno no pueda escapar s I n haber aprendido, consigue que haga esas actividades y si llega al final, ent ON ces apruébalo”. *: Escuela Politécnica Superior de Castelldefels,(EPSC) Cataluña
  • 4.
    Contexto, módulo procesosde mecanizado Primer módulo del área de procesos de fabricación Procesos de mecanizado Nivel 2 Prácticas de mecanizado Nivel 3 Procesos de fabricación Nivel 4 Manufactura asistida por computador Nivel 8
  • 5.
    COMPETENCIA DEL MODULOEspecifica los medios métodos y condiciones tecnológicas de los procesos de mecanizado más comunes, para la fabricación de una pieza o componente mecánico. Considerando las características geométricas de ésta, tolerancias , calidad superficial exigidas y costo resultante, de manera que los pueda incorporar al momento de realizar un proyecto mecánico o le permita elaborar un plan de fabricación de ese componente
  • 6.
  • 7.
    CARACTERÍSTICAS DEL MODULOMódulo con fuerte componente cognitivo y procedimental. La parte cognitiva tiene un fuerte componente de identificación y uso de elementos presentes en el mecanizado (máquinas, equipos, instrumentos, materiales, herramientas, etc) Posee un importante componente técnico relativo a especificar las condiciones en que se llevarán a cabo los procesos de mecanizado utilizando máquinas convencionales. La parte procedimental se refiere a establecer los procedimientos y las secuencias operativas de los distintos procesos que existen en mecanizado, para obtener una pieza determinada.
  • 8.
    UNIDADES DEL MODULO5 Unidades Unidad 1:Conociendo las máquinas herramientas sus componentes y accesorios Unidad 2:Materiales para mecanizado Unidad 3:Metrología de taller Unidad 4:Procesos de mecanizado más comunes Unidad 5: Determinando tiempo y costos de mecanizado
  • 9.
    PROPUESTA PARA ELCAMBIO Consistió en diseñar una serie de actividades en cada unidad teniendo en cuenta las competencias a obtener, de tal manera que hubiese una participación más activa de parte del estudiante.
  • 10.
  • 11.
  • 12.
    Actividad 1 Trabajocolaborativo: Presentación grupal sobre una determinada máquina herramienta ( Torno, fresadora, limadoras, taladros, sierras mecánicas). Objetivo: Que el grupo investigue y realice la presentación para sus compañeros. Evaluación: Existe una evaluación de los pares, a través de una ficha que establece los criterios a evaluar, y una evaluación por parte del profesor. Cada presentación se coloca en la plataforma Educandus y es parte del material de la prueba escrita
  • 13.
    Actividad 2 Laboratorio donde se colocan en una mesa de trabajo, diferentes tipos de herramientas y accesorios utilizados en máquinas herramientas debidamente identificados. En una sesión, el alumno observa, aprende a identificarlos y a conocer sus nombres técnicos. La misma información visual se coloca en la plataforma Educandus, donde él tiene la posibilidad de efectuar una auto evaluación. Objetivo: Conocer de forma más directa dichos elementos Evaluación: Se le cita al laboratorio y debe identificar, utilizando una ficha, los elementos que se le indiquen. Para aprobar debe identificar el 70% de los elementos indicados.
  • 14.
  • 15.
  • 16.
    Actividad 3 Laboratorio donde el alumno, tiene la posibilidad de conocer, los mecanismos que permiten todos los movimientos de la máquina y verificar y evaluar dichos movimientos. Objetivo: Identificar los elementos de transmisión, ruta del movimiento, efectuar mediciones de velocidad de rotación, realizar cálculos para verificar velocidades de rotación. Evaluación: Se realiza un informe escrito, por cada grupo de trabajo, donde se evalúa la estructuración, veracidad, rigurosidad, calidad del informe y precisión de los cálculos. Hay una retroalimentación con las observaciones, si éste no es aprobado.
  • 17.
    LABORATORIO TRANSMISION DEVELOCIDAD EN MAQUINAS HERRAMIENTAS
  • 18.
    Actividad 4 Laboratoriodonde se colocan en una mesa de trabajo, diferentes tipos de materiales debidamente identificados y se le explican sus características, propiedades y usos. En una sesión, el alumno observa, aprende a identificarlos y a conocer sus nombres técnicos. Objetivo: Identificar materiales por sus aspectos más básicos como color, rugosidad, textura, forma y conocer sus nombres técnicos Evaluación: Se cita al alumno al laboratorio y debe identificar, utilizando una ficha, los elementos que se le indiquen. Para aprobar debe identificar el 70% de los elementos indicado
  • 19.
    Actividad 5 Trabajocolaborativo: Presentación grupal sobre un determinado tipo de material Objetivo: Que el grupo investigue sus características, propiedades, usos y realice la presentación para sus compañeros. Evaluación: Existe una evaluación de los pares, a través de una ficha que establece los criterios a evaluar, y una evaluación por parte del profesor. Cada presentación se coloca en la plataforma Educandus y es parte del material de la prueba escrita
  • 20.
    Actividad 6 Laboratoriode metrología, donde a cada alumno se le entregan tres piezas con su plano respectivo donde se le indica qué medidas debe efectuar y con qué instrumentos debe medir.(piedemetro, micrómetro). Objetivo: Uso práctico de instrumentos, lectura de planos Evaluación :Se evalúa la exactitud y precisión de las medidas efectuadas.
  • 21.
  • 22.
    RECURSO DIDACTICO DEAPOYO PLATAFORMA EDUCANDUS
  • 23.
    Actividad 7 Laboratoriodonde tiene la oportunidad de observar cómo se realiza la fabricación de una pieza por torneado y fresado, con las operaciones típicas de estos procesos. Objetivo: Ver en la práctica cómo se ejecuta el trabajo, con qué condiciones de corte, accesorios y herramientas utilizadas y tiempo total de la fabricación. Evaluación: Cada grupo de trabajo realiza un informe, donde indica la máquina utilizada, la secuencia de fabricación, las condiciones de corte, herramientas y accesorios utilizados.
  • 24.
    Actividad 8 Laboratoriodonde cada alumno realiza el afilado de una herramienta de corte para torneado. Objetivo: Adquirir la habilidad para ejecutar este trabajo, medir los ángulos de dicha herramienta. Evaluación: Se evalúa la calidad del trabajo efectuado
  • 25.
    Actividad 9 Laboratoriodonde el alumno tiene la posibilidad de observar, la influencia de distintas variables en un proceso de mecanizado, utilizando herramientas de distinta geometría y calidad. Objetivo: Observar en la prácticala influencia de las distintas condiciones de corte, de geometría de las herramientas y resultados que se obtienen. Evaluación: Se realiza un informe escrito, por cada grupo de trabajo, donde se evalúa la estructuración, veracidad, rigurosidad, calidad del informe. Hay una retroalimentación con las observaciones, si éste no es aprobado
  • 26.
    Actividad 10 Trabajodonde se le entrega un plano de una pieza obtener por mecanizado y el alumno debe realizar una ficha donde planifica el trabajo, determina las condiciones, herramientas, determina el tiempo y costo directo de fabricación. Este trabajo representa el producto final del módulo. Objetivo: Realizar la planificación de un trabajo de mecanizado con todos sus requerimientos formales Evaluación. Se evalúa la pertinencia y calidad del trabajo efectuado
  • 27.
  • 28.
    CONCLUSIONES Con estametodología, la probabilidad de alcanzar las competencias mas relevantes del módulo, es bastante alta Sólo un porcentaje muy pequeño de alumnos reprueba Se logra una participación más activa del alumno. El 35% de las horas del módulo se dedica a estas actividades
  • 29.
  • 30.
    CONCLUSIONES Todavía quedanaspectos a mejorar Calidad de los informes Mejores resultados de las pruebas escritas Mejorar la parte actitudinal frente al aprendizaje Lo importante es pensar y planificar muy en detalle todas las actividades Requiere bastante trabajo, la realización de las actividades, ya que normalmente son 5 grupos de 6 alumnos Lo que se espera es que este esfuerzo sea debidamente reconocido