Competencias, Capacidades y Aptitudes en los Procesos de Enseñanza y Aprendizaje
Cooperativa de Servicios Educacionales - CAPACITTA 1
COMPETENCIAS, CAPACIDADES Y APTITUDES EN LOS PROCESOS DE
ENSEÑANZA Y APRENDIZAJE
CONTENIDO
 El desarrollo de competencias
 Competencias para el siglo XXI
 Un individuo competente
 Tipos de competencias
 Currículo por competencias
 Capacidades
 Un modelo de aprendizaje-enseñanza constructivo y significativo
 Glosario de capacidades
Documentación y Recursos con fines de Capacitación
¡Incrementa el VALOR de tu Desarrollo Profesional!
Lima - Perú
Competencias, Capacidades y Aptitudes en los Procesos de Enseñanza y Aprendizaje
Cooperativa de Servicios Educacionales - CAPACITTA 2
OBJETIVOS DEL APRENDIZAJE
Al concluir el estudio del presente módulo el participante
deberá ser capaz de:
 Comentar acerca del desarrollo de capacidades
 Mencionar las competencias para el siglo XXI
 Describir cómo se desarrolla las competencias
 Describir las actividades de la competencia
profesional
 Exponer acerca de las capacidades
Competencias, Capacidades y Aptitudes en los Procesos de Enseñanza y Aprendizaje
Cooperativa de Servicios Educacionales - CAPACITTA 3
COMPETENCIAS, CAPACIDADES Y APTITUDES EN LOS PROCESOS DE
ENSEÑANZA Y APRENDIZAJE
Más allá de la formación: El desarrollo de competencias
Todos sabemos ya de la importancia de la formación y de la necesidad de
mantenemos actualizados, aceptando que ello implica estar inmersos en un
proceso de continuo reciclaje, puesto que los conocimientos que hoy nos resultan
útiles mañana pueden quedar obsoletos.
Pero, para tener éxito profesional, necesitamos algo más que actualizar
nuestros conocimientos, también es imprescindible desarrollar nuestras
competencias y mantenerlas alineadas a las necesidades del rol y- del entorno
organizacional, desde la integración de nuestra vida profesional y personal.
Pero, aunque mucho se ha hablado de ellas, conviene volver a definir que
entendemos por competencias.
Aunque cercano a otros términos manejados por la psicología, el concepto de
competencia aparece en los años 70, especialmente a partir de los trabajos de
McClelland en la Universidad de Harvard (USA). Una competencia es una
característica subyacente que está relacionada con una actuación de éxito en el
trabajo. Existen numerosas definiciones, una de ellas es la de Alamillo y Villamor:
MODELO PEDAGÓGICO INTEGRADOR
Competencia es el "conjunto de comportamientos, habilidades, conocimientos y
actitudes que favorecen el correcto desempeño del trabajo y que la organización
tiene interés en desarrollar o reconocer en sus colaboradores de cara a la
consecución de los objetivos estratégicos de la empresa".
A su vez, también podemos encontrar diversas clasificaciones de
competencias. Dos de los autores que más han trabajado sobre ellas son Daniel
Goleman y Richard Boyatzis, a partir de su modelo podemos ver a qué nos
referimos cuando hablamos de competencias (ver cuadro 1). No obstante, cada
Cuadro N°1
"El aprendizaje no sólo debe darse en
el aula, sino que tiene que poder
llevarse a la práctica y servir como
base para la mejora continua".
COMPETENCIAS
(CÓMO)
VALORES
(POR QUÉ)
CONOCIMIENTOS
(QUÉ)
Competencias, Capacidades y Aptitudes en los Procesos de Enseñanza y Aprendizaje
Cooperativa de Servicios Educacionales - CAPACITTA 4
organización debería definir las suyas en base a sus objetivos estratégicos y a
cada rol y puesto a desempeñar.
Pero la cuestión esencial es: ¿cómo podemos desarrollarlas? La respuesta
parece obvia, desde un enfoque y una metodología orientados a ello, como el
Modelo Pedagógico Integrador (ver cuadro 2) utilizado por Cris Bolívar
Consulting.
El Modelo Pedagógico Integrador contempla tres ejes (conocimientos,
competencias y valores) sobre los que trabajar de forma holística e integrada a
fin de conseguir un aprendizaje sólido, orientado a los resultados y a la
satisfacción profesional y personal.
SINTESIS MODELO DE COMPETENCIAS (CUADRO N° 2 )
(D. GolemanyR. Boyatzis)
CAPACIDADES DE CONOCIMIENTO Y DOMINIO PERSONAL
 Motivación de logro: Esforzarse por mejorar o
satisfacer un determinado criterio de excelencia.
 Conocimiento de uno mismo: Reconocer las propias
emociones y sus defectos. Conocer las propias
fortalezas y debilidades.
 Iniciativa: Prontitud para actuar cuando se presenta
la ocasión.
 Optimismo: Persistencia en la consecución de los
objetivos a pesar de los obstáculos y los contratiempos.
 Autorregulación: Capacidad para canalizar las propias emociones en la
dirección adecuada.
 Autoconfianza: Seguridad en la valoración que hacemos sobre nosotros
mismos y sobre nuestras capacidades.
 Flexibilidad: Capacidad de adaptación a situaciones de cambio;
COMPETENCIAS DE GESTIÓN DE RELACIONES
 Empatía: Capacidad de escucha y comprensión de las preocupaciones,
intereses y sentimientos de los otros y de responder a ello.
 Liderazgo inspirador: Capacidad para ejercer el papel de líder de un grupo
o equipo y de generar ilusión y compromiso entre sus miembros.
 Conocimiento organizacional: Capacidad para comprender y utilizar la
dinámica existente en las organizaciones.
 Gestión del conflicto: Capacidad para negociar y resolver desacuerdos.
 Trabajo en equipo y colaboración: Ser capaces de trabajar con los demás
Competencias, Capacidades y Aptitudes en los Procesos de Enseñanza y Aprendizaje
Cooperativa de Servicios Educacionales - CAPACITTA 5
en la consecución de una meta común.
 Desarrollo de otros: Capacidad de identificar los puntos fuertes y débiles de
las personas y facilitarles los medios adecuados para que puedan mejorar
y desarrollarse profesionalmente.
 Sensibilidad intercultural: Sensibilidad para apreciar y respetar las
diferencias y la diversidad que presentan las personas.
 Comunicación oral: Capacidad para escuchar y expresar mensajes no
verbales.
COMPETENCIAS COGNITIVAS DE Y RAZONAMIENTO
 Pensamiento analítico: Capacidad para comprender las situaciones y
resolver los problemas a base de separar las partes que las constituyen y
reflexionar acerca de ello de manera lógica y sistemática.
 Pensamiento sistémico: Capacidad para percibir las interacciones entre las
partes de un todo.
 Reconocimiento de modelos. Capacidad de identificar modelos o conexiones
entre situaciones que no están relacionadas de forma obvia, y de identificar
aspectos clave o subyacentes en asuntos complejos.
 Experiencia técnica o profesional. Capacidad e interés en utilizar, mejorar y
ampliar los conocimientos y las habilidades necesarias en relación con el
propio trabajo.
 Análisis cuantitativo: Capacidad para analizar, valorar y trabajar con datos y
variables cuantitativas.
 Comunicación escrita: Habilidad para redactar y sintonizar a través de
mensajes escritos.
Para trabajar sobre estos tres ejes, la metodología deberá ser siempre
participativa y, en muchos casos, experiencial, de forma que impacte tanto desde
el plano cognitivo, como emocional y conductual. El participante debe poder
tomar parte activa en el proceso de aprendizaje de forma que él pueda hacer sus
propios descubrimientos y aprendizajes de valor y pueda experimentar y tomar
conciencia de sus competencias y áreas a desarrollar.
Ello facilitará poder revisar los
hábitos a cambiar y así avanzar con
mayor facilidad desde el nivel de
aprendizaje 1 al nivel 4 (ver cuadro
3). Ello significa pasar de una
situación de inconsciencia de
nuestras incompetencias (no
somos conscientes de lo que no
sabemos y, por tanto, no podemos
desarrollarlo) a una situación
donde pasamos a manejar de
 ¿Podría decirme, por favor, qué
camino he de seguir desde aquí?
 Eso depende en buena medida del
lugar adonde quieras ir - dijo el gato.
 No me importa mucho adonde... -
dijo Alicia.
 Entonces no importa por dónde
vayas - dijo el gato.
Competencias, Capacidades y Aptitudes en los Procesos de Enseñanza y Aprendizaje
Cooperativa de Servicios Educacionales - CAPACITTA 6
forma inconsciente nuestras competencias, ya no hace falta que pensemos en
ellas, surgen espontáneamente, las hemos interiorizado.
De esta forma, se consigue tanto la comprensión (nivel cognitivo, racional)
como la comprensión (nivel emocional, holístico, insight) de los nuevos
aprendizajes, de forma que sea mucho más sencillo empezar a ejercitar la
competencia a desarrollar y fijar nuevos hábitos en menos tiempo.
En definitiva, el proceso de aprendizaje, para que sea realmente eficaz,
tendrá que centrarse también en todo aquello que sirve de freno al nuevo
aprendizaje a fin de facilitar la consecución del aprendizaje generativo, que
partiendo del desaprendizaje (desde la revisión de creencias-paradigmas y
valores), permite el aprendizaje continuo a partir de la lectura de los resultados
obtenidos (percepción y feed-back del entorno) como consecuencia de nuestras
conductas (Ver cuadro 4). Puesto que, como ya hemos mencionado, el proceso
de aprendizaje continuo requiere una revisión periódica de nuestras conductas a
fin de mantenernos alineados con las demandas del rol, un rol cada vez más
dinámico en función de las necesidades organizacionales (cuadro 5).
LOS 4 NIVELES DE APRENDIZAJE(PNL)
Nivel conciencia
Cuadro 3.
1-I.I.
INCONCIENTEMENTE
INCOMPETENTE
2-C.I.
INCONCIENTEMENTE
INCOMPETENTE
4-I.C.
INCONCIENTEMENTE
INCOMPETENTE
3-C.C.
INCONCIENTEMENTE
INCOMPETENTE
Nivel
Competente
Aprendizaje lazo simple o de primer orden
Modelo aprendizaje de Kolb
Escalera del comportamiento
humano
Experiencia
Práctica Reflexión
Nuevas
Ideas SABER
Aprendizaje generativo, de lazo doble, o
de segundo orden. Chris Argyris
Resultados
Conductas-
Hábitos
Actitudes
Valores
Creencias
Cuadro 4
PERCEPCIÓN
SABER
CÓMO
Competencias, Capacidades y Aptitudes en los Procesos de Enseñanza y Aprendizaje
Cooperativa de Servicios Educacionales - CAPACITTA 7
Cuadro 5
Una conducta que antes era adecuada, puede volverse obsoleta y perjudicial
ante un cambio de contexto. Aprender a leer el entorno y saber adaptarnos a él
es una competencia clave.
Pero, dada la complejidad y la dificultad del cambio y debido también al hecho
de que las velocidades de aprendizaje cognitivo y emocional son distintas (ver
cuadro 6), muchas veces se hace necesario ir más allá de un taller de formación,
hace falta introducir en el programa otras herramientas (ver cuadro 7) que
intervengan a lo largo del tiempo, facilitando que se dé el desarrollo de las
competencias deseadas. Una de las más destacables y eficaces es el coaching,
"El coaching es una herramienta que ayuda a las personas a crecer
profesionalmente de cara a lograr su satisfacción y la de la organización.
Es un espacio conversacional planificado, individuo-individuo y
confidencial, donde se facilitan nuevas lecturas y percepciones, se
propicia la transformación permanente y se genera sabiduría".
Cris Bolivar.
APRENDIZAJE COGNITIVO
Se da a nivel de córtex. Cuando se da la
comprensión cognitiva de los conceptos,
su aprendizaje se produce con rapidez.
APRENDIZAJE EMOCIONAL
Se da a nivel de sistema límbico. Implica
adquirir un nuevo hábito, rescribir un nuevo
circuito emocional. Para ello es necesario
que haya insight, comprensión emocional. La
velocidad de este tipo de aprendizaje es
lenta, requiere de muchas repeticiones
(práctica) para que se fije la nueva respuesta
o conducta.
Competencias, Capacidades y Aptitudes en los Procesos de Enseñanza y Aprendizaje
Cooperativa de Servicios Educacionales - CAPACITTA 8
Cuadro 6.
HERRAMIENTAS PARA EL DESARROLLO DE COMPETENCIAS
Coaching.
CounselHng.
Programas de inteligencia emocional.
Mentoring.
Programas de desarrollo energético.
Tutorías.
Conversación de Desarrollo semestral o anual.
Programas de gestión por competencias.
Cuadro 7.
El coaching, a través de sus distintas fases (ver cuadro 8), facilita el
desarrollo real y estratégico de las competencias del coachee, teniendo en
cuenta el sistema al que pertenece y las limitaciones y oportunidades reales
que se dan en él.
De esta forma, siendo conscientes de que el desarrollo de nuestras
competencias es algo complejo que va más allá de la formación tradicional,
podremos plantearnos optar por aquellos programas y herramientas que sean
realmente útiles a tal fin, de forma que nos acompañen en un proceso de
mejora permanente hacia el estimulante reto de crecer no sólo como
profesionales sino también como personas. Toma de conciencia;
desbloqueos; de comprensión del contexto; facilitar el autoconocimiento.
Competencias, Capacidades y Aptitudes en los Procesos de Enseñanza y Aprendizaje
Cooperativa de Servicios Educacionales - CAPACITTA 9
Cuadro 8
"Cada ser humano es su propia obra maestra” Henry David Thoreau.
NIVEL SUBYACENTE
FASES DEL COACHING
Definición de
estrategias y
planes de
acción.
Definición y
análisis de la
situación
actual y del
coachee
dentro de
ella.
Definición de
los objetivos
a alcanzar y
competencias
a desarrollar.
Seguimiento
del alcance de
los objetivos;
refuerzo de las
mejoras;
planificación
de acciones
futuras
Toma de
conciencia;
desbloqueos;
análisis;
herramientas de
comprensión del
contexto; facilitar el
autoconocimiento.
Desbloqueos;
toma de
decisiones; toma
de conciencia,
decisiones y
consecuencias;
aumento,
seguridad;
herramientas.
Toma de
conciencia
alternativas y
consecuencias;
desbloqueo
resistencias;
herramientas;
facilitar la acción y
la planificación;
construcción de
nuevos hábitos.
Revisión de
hábitos;
herramientas
de
seguimiento y
lectura
situacional.
Competencias, Capacidades y Aptitudes en los Procesos de Enseñanza y Aprendizaje
Cooperativa de Servicios Educacionales - CAPACITTA 10
COMPETENCIAS PARA EL SIGLO XXI
Vinculadas con el pensar:
Lectura, Escritura y
Matemáticas.
Habilidades para prevenir,
solucionar problemas y tomar
decisiones:
 Flexibilidad mental.
 Pensamiento reflexivo.
 Sentido de anticipación.
 Actitudes creativas.
Relaciones con la formación
técnica:
 Cultivo de actitudes
científicas (asombro, curiosidad, análisis, investigación).
 Cultura tecnológica (información,- redes, videos).
 Capacidad de buscar, obtener y manejar información.
Inherentes al desempeño social:
 Habilidad para trabajar en grupo, negociar, escuchar a los demás y saber
comunicarse adecuadamente.
 Desarrollo óptimo de la autoestima.
 Búsqueda de desafíos.
La formación de las competencias se construye en cada individuo, responden
a estructuras complejas diferenciables en cada sujeto, pero éste, como ser
social, las construye en su relación con los demás sujetos.
Las competencias también tienen que ser aprehendidas, nadie por
competente que llegue a ser, lo fue al nacer; sólo en la vida, en la sociedad es
posible la construcción de las competencias.
La formación de competencia no es un simple proceso de entrenamiento para
desarrollar habilidades y destrezas, lo que lleva a la ejecución de tareas
asignadas por otro, sin protagonismo de quien las ejecuta.
Se asume que las competencias son cognoscibles, objeto de interpretación y
construcción, con una connotación axiológica que conlleva a una ética.
Competencias, Capacidades y Aptitudes en los Procesos de Enseñanza y Aprendizaje
Cooperativa de Servicios Educacionales - CAPACITTA 11
LA COMPETENCIA PRESUPONE:
 Algún grado de dominio y versatilidad conceptual, explícita o implícita de un
campo de la cultura.
 La puesta en acción de los contenidos básicos de dicho campo.
 Un proceso de selección de alternativas de actuación y toma de decisiones.
 La pertinencia de su aplicabilidad en un contexto determinado.
 Un nivel de alternativas en los resultados de su construcción y aprehensión
FORMACION POR COMPETENCIAS:
El Enfoque por Competencias, prepara al alumno para la vida, le da
herramientas para que logre el éxito laboral y con ello el personal y profesional;
puesto que le permite ir ganando experiencia con lo que día a día construye con
su aprendizaje en los años formativos de su profesión.
Una primera definición de competencia:
Como una capacidad de acción e interacción sobre el medio natural y social.
Capacidad efectiva, eficaz y eficiente:
En el enfrentamiento y la solución de problemas.
En la realización de metas propias.
En la creación de resultados pertinentes a necesidades sociales.
En la generación de consensos.
CONCEPTO DE COMPETENCIA:
 Son las que promueven el desarrollo
de las capacidades humanas de:
resolver problemas, valorar riesgos,
tomar decisiones, trabajar en equipo,
asumir el liderazgo, relacionarse con
los demás, comunicarse (escuchar,
hablar, leer y escribir), utilizar una
computadora, entender otras culturas
y, aunque suene reiterativo, aprender
a aprender.
David Rene Tierry
 Necesidad de una visión integral de la experiencia y desarrollo humano, que
demanda nuevas formas de educación, y considera la necesidad de la
educación permanente para una sociedad más amplia, en que se verifica una
ruptura entre los elementos más tradicionales de la educación y las nuevas
formas más abiertas que enfocan el individuo y su desarrollo en primer plano.
Irigoin María
Competencias, Capacidades y Aptitudes en los Procesos de Enseñanza y Aprendizaje
Cooperativa de Servicios Educacionales - CAPACITTA 12
 Características personales que llevan a desempeños adaptativos en
ambiente significativo.
Masterpascua
 "La capacidad individual para emprender actividades que requieran una
planificación, ejecución y control autónomos"
(Federación Alemana de empresarios de ingeniería, 1985).
 "La capacidad de usar el conocimiento y las destrezas relacionadas con
productos y proceso y, por consiguiente, de actuar eficazmente para alcanzar
un objetivo".
(Hayes, 1985).
 "La aplicación de las destrezas, conocimientos y actitudes a las tareas o
combinaciones de tareas conforme a los niveles exigidos en condiciones
operativas"
(Prescott, 1985).
 "La competencia profesional es la capacidad de realizar las actividades
correspondientes a una profesión conforme a los niveles esperados en el
empleo. El concepto incluye también la capacidad de transferir las destrezas
a nuevas situaciones dentro del área profesional y, más allá, a profesiones
afines. Esta flexibilidad suele implicar un nivel de destrezas y conocimientos
mayor de lo habitual incluso entre los trabajadores con experiencia"
(MSC, 1985).
Competencias, Capacidades y Aptitudes en los Procesos de Enseñanza y Aprendizaje
Cooperativa de Servicios Educacionales - CAPACITTA
13
COMPARACIÓN ENTRE DIFERENTES NOCIONES DE COMPETENCIA
FUENTE COMPETIR COMPETER COMPETENCIA COMPETENTE
Diccionario de
la Real
Academia de
Lengua
Española
Contener dos o más
personas entre sí,
aspirando unas y
otras con empeño a
una misma cosa.
 Igualar una cosa a
otra análoga, en la
perfección o en las
propiedades.
Pertenecer, tocar o
incumbir a uno alguna
cosa
Disputa o contienda entre
dos o más sujetos sobre
alguna cosa.
 Oposición o rivalidad entre
dos o más que aspiran a
obtener una misma cosa.
 Incumbencia.
 Aptitud, idoneidad. Atribución
legitima a un juez u otra
autoridad para el
conocimiento o resolución de
un asunto.
Bastante, debido,
proporcionado, oportuno,
adecuado.
 Dícese de la persona a
quien compete o
incumbe alguna cosa.
 Apto, idóneo.
En la primitiva iglesia,
catecúmeno ya instruido
para su admisión al
bautismo
Diccionario
Ideoconstructio
Martín Alonso
Apto, idóneo, hábil,
capacitado, capaz,
entendido, docto, diestro.
 Correspondiente,
dispuesto, debido.
Diccionario de
sinónimos
castellanos
(Grates)
Contender, rivalizar,
disputar, batallar.
Igualar.
Incumbir, tocar,
pertenecer, atañer,
concernir, corresponder.
Rivalidad, competición,
lucha, contienda.
Aptitud, capacidad,
idoneidad, suficiencia,
habilidad, disposición.
Apto, idóneo, capaz,
suficiente, hábil, dispuesto,
entendido, diestro,
ejercitado.
Competencias, Capacidades y Aptitudes en los Procesos de Enseñanza y Aprendizaje
Cooperativa de Servicios Educacionales - CAPACITTA 14
 La educación basada en competencias conecta la educación con las
exigencias del entorno socio-económico.
 Ubica el aprendizaje y la enseñanza en un contexto significativo (social,
personal, cultural y medioambientalista).
 Sus resultados depende de cómo se entiendan y desarrollen.
 Es una potente herramienta de desarrollo personal, innovación y calidad.
 Un buen desarrollo debe implicar distintas instancias del proceso
educativo (estudiantes, profesores, padres, autoridades, empleadores,
etc.).
 Las competencias son acordadas por todos los implicados teniendo en
cuenta no sólo la situación y necesidades presentes sino el futuro.
 Se deben identificar, desarrollar y evaluar cuidadosamente.
UN INDIVIDUO COMPETENTE
Se desempeña efectivamente en una
ocupación definida, de acuerdo con el
desempeño esperado.
Puede responder efectivamente a
sucesos irregulares, en medios con
diferentes características.
COMPETENCIAS ESTUDIANTILES
Se denomina competencia a lo que el alumno
es capaz de conseguir al término del proceso
educativo, y a los procedimientos que le permitirá
seguir aprendiendo de manera autónoma a lo
largo de su vida.
 Reconoce, explica reflexiones de la gestión a
situaciones sobre el proceso de su propio
desarrollo intelectual, físico, moral y
emocional asumiendo su ser como un
proyecto a desarrollar y valorando los medios más adecuados dentro de lo
ético, para avanzar en su proceso de realización humana.
 Transfiere los aspectos básicos de la gestión a situaciones de la vida
cotidiana, utiliza aprendizajes desarrollados en otras áreas para desempeñar
actividades y tareas en un contexto de trabajo, analiza críticamente
alternativas para tomar decisiones, mostrando una actitud emprendedora y
Competencias, Capacidades y Aptitudes en los Procesos de Enseñanza y Aprendizaje
Cooperativa de Servicios Educacionales - CAPACITTA 15
valorando el trabajo como medio para su, desarrollo personal.
COMPETENCIAS QUE DESARROLLAN LOS ESTUDIANTES
 Se comunican
eficientemente en
situaciones diversas y con
diferentes interlocutores
utilizando adecuadamente el
código lingüístico, así como
las estrategias apropiadas a
su propósito y los recursos
no verbales que favorecen la
comunicación; asume su
actitud crítica y reflexiva
sobre el contenido de los
mensajes.
 Resuelve situaciones
problemáticas, haciendo uso de destrezas, algoritmos, estrategias
heurísticas, procesos de modelación, mostrando capacidad innovadora,
utiliza el lenguaje matemático para comunicar y argumentar información de
forma pertinente; valorándolo y demostrando orden y precisión.
 Comprende, investiga y aplica los conocimientos científicos para resolver los
problemas a partir de fenómenos naturales y proceso cotidianos desde la
perspectiva de las teorías explicativas.
 Asume su identidad y ciudadanía; formula juicios críticos sobre los
diferentes procesos sociales, tomando posición sobre las posibilidades y
retos que los diversos contextos le brindan para construir su proyecto de
vida y de país.
¿CÓMO DESARROLLAR LAS COMPETENCIAS?
Es Fundamental:
 Identificarlas: ¿Cuáles?, ¿En qué medida?,
¿Cuándo?, ¿Dónde?
 Recurrir a procedimientos docentes y de
evaluación que inciten a utilizarlas y
desarrollarlas.
 Deben ser evaluadas; puesto que la
evaluación es el criterio de lo que se
aprende, sino se evalúan no se
desarrollan.
 Criterios claros de calidad. Los resultados de aprendizaje {de naturaleza
Competencias, Capacidades y Aptitudes en los Procesos de Enseñanza y Aprendizaje
Cooperativa de Servicios Educacionales - CAPACITTA 16
académica, profesional y de empleabilidad).
 Introducción del estudiante a una cultura de responsabilización y calidad
(autonomía, juicio fundamentado, evaluación y revisión).
¿QUÉ CAMBIA EN LA EDUCACIÓN BASADA EN COMPETENCIAS?
 Los resultados del aprendizaje son el eje del proceso educativo.
 Responsabilidad del aprendizaje; el aprendizaje es personal e intransferible:
es responsable el estudiante con todos los incentivos tanto internos como
externos; es responsable el profesor.
 Introduce una nueva perspectiva sobre el proceso enseñanza-aprendizaje:
 ¿Qué se aprende? Conocimientos, competencias, valores, etc.
 ¿Cómo se aprende? Actividades de aprendizaje, métodos docentes.
 ¿Cómo se evalúa?
 ¿Cuándo se evalúa?
 ¿Qué evaluamos?
 ¿Quién evalúa?
EVALUACION
Facilitan la planificación
coordinada de las áreas
curriculares, todas
supeditadas a un resultado
común.
Competencias, Capacidades y Aptitudes en los Procesos de Enseñanza y Aprendizaje
Cooperativa de Servicios Educacionales - CAPACITTA 17
¿POR QUE HABLAR DE COMPETENCIAS?
SOCIAL
CIENTIFICA
EDUCATIVA
Acercar la información
escolar o universitaria a las
demandas sociales
Ritmo de creación de
conocimientos y cambios
asociados
Motivación para aprender lo
que nos resulta significativo.
RELACION ENTRE CONOCIMIENTO, COMPETENCIA
E INTELIGENCIA
Conocimiento
integrado producto
del desarrollo como
del aprendizaje, es
la manifestación de
la inteligencia.
Representación
de la realidad y
la capacidad
para invertir en
ella.
Conjunto de
manifestaciones
adaptativas que
implican procesos
como: percibir,
inferir y actuar.
SEPARACIÓN TEORICA
CONOCIMIENTO
COMPETENCIA
INTELIGENCIA
Competencias, Capacidades y Aptitudes en los Procesos de Enseñanza y Aprendizaje
Cooperativa de Servicios Educacionales - CAPACITTA 18
LA COMPETENCIA PROFESIONAL
 La competencia profesional se refiere a las funciones, tareas y roles de un
profesional - incumbencia- para desarrollar adecuada e idóneamente su
puesto de trabajo suficiencia- que son resultado y objeto de un proceso de
capacitación y Cualificación.
 "Conjunto estabilizados de saberes y saber-hacer, de conductas tipo, de
procedimientos estándares, de tipos de razonamiento, que se pueden poner
en práctica sin nuevo aprendizaje" (Montmollin, 1984: 122).
 "Posesión y el desarrollo de destrezas, conocimientos, actitudes adecuadas
y experiencia suficientes para actuar con éxito en los papeles de la vida"
(FEU, 1984).
COMPETENCIAS PROFESIONALES
Configuración Didáctica que sintetiza la riqueza de la profesión y del
profesional, siendo expresión totalizadora de las cualidades que debe poseer el
egresado para su desempeño profesional y social en un contexto histórico
concreto, permitiendo generar el proceso de desarrollo del micro diseño
curricular de la carrera.
LA COMPETENCIA PROFESIONAL
La competencia profesional se entiende como la posesión y desarrollo de
conocimientos, habilidades, destrezas y actitudes que permiten al sujeto:
1. Desarrollar actividades en su área profesional, en forma eficaz y eficiente.
2. Adaptarse a nuevas situaciones.
3. Anticipar problemas.
TIPOS DE COMPETENCIAS
Competencias profesionales
Competencias generales
Competencias básicas
Sintetizan
el ser
el saber
y el hacer
del
profesional
En el objeto
específico de la
profesión
En el ámbito
sociocultural y
profesional
En el objeto de
la profesión
Competencias, Capacidades y Aptitudes en los Procesos de Enseñanza y Aprendizaje
Cooperativa de Servicios Educacionales - CAPACITTA 19
4. Evaluar las consecuencias de su trabajo.
5. Participar activamente en la mejora de su práctica.
LOS COMPONENTES DEL PERFIL PROFESIONAL
 Actividades: Desempeños complejos que involucran y movilizan distintos
atributos transferibles a diversos contextos.
 Criterios de realización: Establece cuando un desempeño determinado está
suficientemente bien realizado.
 Condiciones de desempeño: Describe los contextos productivos y
profesionales en que se espera que se lleven a cabo las actividades
profesionales esperadas.
 Áreas o unidades de competencia: Primer nivel de especificación, en el que
se delimitan las grandes áreas de actividad o funciones del ejercicio.
 Subárea o elementos de competencia: Desagregación del área o unidad de
 competencia que define un agrupamiento significativo y relativamente
autónomo de actividades.
CONSTRUCCION DEL PERFIL PROFESIONAL BASADO EN
COMPETENCIAS
 Para identificar las competencias se debe recuperar lo que hacen las
personas al enfrentar y resolver situaciones y problemas característicos de
una determinada profesión.
 Establecer que es lo que los estudiantes requieren saber, saber hacer y
saber actuar para su adecuada realización.
 Cuando una institución educativa reúne estas definiciones, organizadas en
forma lógica respecto de las funciones propias de una profesión con el
propósito de presentar una oferta formativa coherente se tiene el perfil
profesional.
PARA DEFINIR EL PERFIL PROFESIONAL POR COMPETENCIAS
Es necesaria la participación del sector productivo (industria), el
gubernamental y el educativo para la definición de la curricula por Competencias
Al hablar de COMPETENCIAS PROFESIONALES nos estamos refiriendo al
TIPO DE PROFESIONAL que queremos formar, en cuya configuración se
concretan un conjunto de cualidades inherentes al carácter y contenido del
sistema de relaciones sociales que se establecen en el proceso de formación del
profesional, mediante la actividad que desarrollan.
Competencias, Capacidades y Aptitudes en los Procesos de Enseñanza y Aprendizaje
Cooperativa de Servicios Educacionales - CAPACITTA 20
Competencias Profesionales en tres niveles
 Competencias Básicas: capacidades intelectuales indispensables para el
aprendizaje de una profesión (cognitivas, técnicas y metodológicas) Nivel
básico.
 Competencias Genéricas: Situaciones concretas de la práctica profesional.
 Competencias Específicas: Son la base particular del ejercicio profesional.
Concepto de Competencia
1. Posee competencia profesional quien dispone de los conocimientos,
destrezas y aptitudes necesarios para ejercer una profesión, puede resolver
los problemas profesionales de forma autónoma y flexible, está capacitado/a
para colaborar en su entorno profesional y en la organización del trabajo
(Alemania).
2. Las competencias representan una combinación dinámica de atributos (con
respecto al conocimiento y su aplicación, a ¡as actitudes y responsabilidades)
que describen los resultados de aprendizaje de un determinado programa, o
cómo los estudiantes serán capaces de desenvolverse al finalizar el proceso
educativo (Tuning Educational Structures in Europe)
Razones que justifican la Educación basada en Competencias (EBC)
 Permite el establecimiento de estándares que facilitan la comparación de
los niveles de desempeño requerido en distintas carreras-profesiones.
 Define parámetros para alinear el valor de títulos y diplomas, así como de
otras formas de reconocimiento.
 Hace transparentes los niveles de competencia requeridos para la población
estudiantil, los docentes y los administradores educativos.
 Facilita la vinculación entre los requerimientos del mundo del trabajo
profesional y los resultados de la educación.
Proyección de la imagen del profesional que debemos formar
Competencias, Capacidades y Aptitudes en los Procesos de Enseñanza y Aprendizaje
Cooperativa de Servicios Educacionales - CAPACITTA 21
CURRÍCULO POR COMPETENCIAS
Marco Curricular:
Razones porque la necesidad de un currículo por competencias, para nadie es
extraño los cambios que viene experimentando la sociedad actual a través de la
globalización donde la informática y las telecomunicaciones hacen la necesidad
de formar un hombre creativo capaz de desarrollar su inteligencia donde tenga
que aprender en forma permanente. Es necesario tomar en cuenta las
necesidades y las experiencias de la realidad del educando, todo esto obliga al
cambio de concepción curricular dejando de lado el currículo por objetivos para
dar paso al currículo por competencias.
Características del Currículo por Competencias:
Básico: Plantea estándares nacionales de competencias que el país requiere de
todos sus ciudadanos, los mismos que deben complementarse y diversificarse
en el ámbito de cada centro educativo.
Humanista y Valorativo: Favorece la práctica y vivencia de valores, fomenta el
aprecio de la personas y estimula comportamientos democráticos y ciudadanos.
Conceptualmente abierto: Este sujeto a un proceso continuo de cambio, atento
a la diversidad, al avance del conocimiento y a la necesidad de incorporar
elementos nuevos.
Integral: Promueve el desarrollo de todos los aspectos de las personas y
presenta una visión Holística de la realidad.
Interdisciplinario: Favorece el establecimiento de relaciones múltiples entre los
contenidos para que se construyan aprendizajes significativos cada vez más
integrados.
Flexible y Diversificable: Buscar atender a las características y ritmos de
aprendizajes de alumnos y alumnas; y de la comunidad donde se ejecuta,
adecuándose y enriqueciéndose permanentemente en función de ellos.
Competencias:
Es una habilidad compleja que integra un conjunto de saberes: el conocimiento
de concepto, el manejo de procedimientos y determinadas actitudes. Es un saber
hacer, reflexivo, ético y eficiente. Es una capacidad de acción e interacción,
eficacia sobre diversas situaciones problemáticas.
Competencias, Capacidades y Aptitudes en los Procesos de Enseñanza y Aprendizaje
Cooperativa de Servicios Educacionales - CAPACITTA
22
CURRICULO POR COMPETENCIAS
Abierto
Flexible
Diversificado
Reconceptualistas
Integral
Humanístico
Valorativo
Interdisciplinario,
etc
Necesidades o
intereses de los
alumnos
Instrumento de
educación formal
Fines Propósitos
Ejes
Áreas
curriculares
Contenidos
transversales
Competencias
Práctica
docente
Dimensiones,
ideas directrices
Conjuntos de
saberes que
provienen de varias
disciplinas
Problemas y
necesidades del
momento
Macrohabilidades
Saberes
conceptuales
Saberes
procedimentales
Saberes
actitudinales
Demandas
sociales
Se caracteriza
por ser
Responde a
Es un
En términos de
Son Son Son
Son
Comprenden
Orienta
Competencias, Capacidades y Aptitudes en los Procesos de Enseñanza y Aprendizaje
Cooperativa de Servicios Educacionales - CAPACITTA
23
LOS CONTENIDOS ACTITUDINALES
Valores
Las actualidades
Que se manifiestan en
Tendencias actuar de
acuerdo con una valoración
personal
Un carácter dinámico En los
procesos de
aprendizaje
Componentes
cognitivas
Componentes
afectivas
Componentes
conductuales
Informaciones
nuevas
Circunstancias
nuevas
El contenido
de las áreas
Las
relaciones
afectivas
dentro
 Conocimientos
 Creencias
 Sentimientos
 Preferencias
Acciones
manifiestas
Actitudes de
otras
personas
Niveles de
desarrollo
moral
Hacen referencia
Que tiene Que interviene
Que involucran Que depende de
Según
Como Como Como
Competencias, Capacidades y Aptitudes en los Procesos de Enseñanza y Aprendizaje
Cooperativa de Servicios Educacionales - CAPACITTA
24
LOS CONTENIDOS PROCIDEMENTALES
Saber cómo hacer Saber hacer Actuaciones
Generales y
menos generales
Algoritmos y
heurísticos
 Diseño de gráficos.
 Aplica información.
 Utilización de un microscopio.
 Manipula instrumentos geométricos.
 Salto de taburetes
Ordenadas
Orientaciones hacia la
consecución de una meta
De componente motriz y de
componente cognitivo
Hacen referencia a Se entiende como Pueden clasificarse
Por ejemplo
Que son
y
Competencias, Capacidades y Aptitudes en los Procesos de Enseñanza y Aprendizaje
Cooperativa de Servicios Educacionales - CAPACITTA
25
Hechos
Concepto
Datos
Sucesos o
Acontecimientos
Información
en escuelas
Nociones
 La segunda
Guerra
Mundial.
 La rebelión
de Túpac
Amaru
Cristóbal
Colón
 Números
Impares
 Animales
Vertebrados
Específicos
Estructurales
 Interpretar y
dar significado.
 Reconocer
clases de
objetos
naturales,
sociales y
culturales.
 Sistema de
números
 Ser vivo
Hacer referencia
a un contenido
particular de un
área
Atraviesan todos
los contenidos
de un área
LOS CONTENIDOS PROCIDEMENTALES
Hacen referencia
Entendidos como Entendidos como Entendidos como Que pueden ser
Cuando Cuando
Por ejemplo Por ejemplo
Por ejemplo Por ejemplo
Competencias, Capacidades y Aptitudes en los Procesos de Enseñanza y Aprendizaje
Cooperativa de Servicios Educacionales - CAPACITTA 26
TRES NOCIONES BASICAS DE LA COMPETENCIA ESTUDIANTIL
La ejecución de la actualización requiere utilizar un repertorio de desempeños
variados a la vez que variables y que puedan ser transferidos a diferentes
situaciones de una manera personal y creativa.
MODELO CURRICULAR POR COMPETENCIAS
Este modelo pretende enfocar los problemas que abordarán los profesionales
como eje para el diseño; se caracteriza por:
 Abarcar de manera integral un problema cada vez, en lugar de los cursos por
asignatura que abarcan diversos temas simultáneamente.
 Orientarse al trabajo cooperativo, apoyando por un
tutor/docente.
 El uso de recursos tecnológicos que simulen
situaciones de la vida real.
 Colocar a disposición de los educandos, una
variedad considerable de recursos para que
puedan analizar y resolver problemas de diversas
índoles.
Toda competencia
requiere internamente
de movilizaciones,
extrapolaciones,
adaptaciones de
procesos intelectivos,
así como de estado
emocionales, para
manifestarse de forma
ostensiva es a través
de un desempeño; en
este sentido, toda
competencia se
demuestra en la
acción.
La demanda de
desempeño está
enmarcada dentro de
las expectativas de
ejecución que se tiene
del sujeto actuante, por
lo que el actuar
competente se
encuentra
necesariamente
contextualizado dentro
de determinados
márgenes
circunstanciales, en
este sentido toda
competencia es relativa
La ejecución de la
actualización requiere
utilizar un repertorio de
desempeños variados
a la vez que variables y
que puedan ser
transferidos a
diferentes situaciones
de una manera
personal y creativa.
EXTERIORIDAD
RELATIVIDAD TRANSVERSALIDA
Competencias, Capacidades y Aptitudes en los Procesos de Enseñanza y Aprendizaje
Cooperativa de Servicios Educacionales - CAPACITTA 27
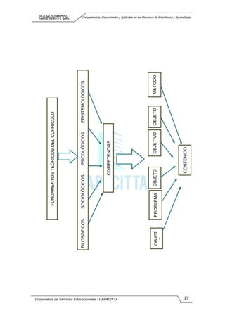
FUNDAMENTOS
TEÓRICOS
DEL
CURRICULO
FILOSÓFICOS
SOCIOLÓGICOS
PSICOLÓGICOS
EPISTEMOLÓGICOS
COMPETENCIAS
CONTENIDO
MÉTODO
OBJETO
OBJETIVO
OBJETO
PROBLEMA
OBJET
O
Competencias, Capacidades y Aptitudes en los Procesos de Enseñanza y Aprendizaje
Cooperativa de Servicios Educacionales - CAPACITTA 28
LOS FUNDAMENTOS DIDACTICOS DEL CURRICULO
¿Qué concepción se tiene del proceso de formación de los profesionales?
Implica asumir un determinado enfoque acerca de dicho proceso que permita
explicar su diseño, dinámica, evaluación curricular y su dirección.
¿Qué concepción curricular se tiene para concretar el proceso de formación de
los profesionales?
Implica asumir modelos y metodologías que posibiliten concebir, organizar y
estructurar los planes y programas de estudio dando respuestas a la necesidad
del curriculum para el proceso de formación de los profesionales.
LOS FUNDAMENTOS EPISTEMOLÓGICOS DEL CURRÍCULO
¿Qué teoría del conocimiento sustenta el proceso docente educativo?
Implica asumir una posición teórica respecto al proceso de construcción del
conocimiento científico, resolviendo el problema de la relación teoría-práctica.
¿Cómo se incorporan al proceso formativo los nuevos conocimientos
científicos?
Implica asumir el vínculo entre el proceso de investigación científica y el proceso
docente educativo, ciencia-disciplina, permitiendo una generalización teórica con
lo cual se garantiza el carácter científico del curriculum, incidiendo en la
determinación del contenido y en el aprendizaje de los estudiantes. Se debe
resolver la contradicción que se genera entre una formación general y una
formación básica de los profesionales.
¿Cómo organizar, desde una perspectiva lógica, el proceso de enseñanza
aprendizaje?
Implica tomar partido por una estructuración del contenido en el currículo (en
dependencia de la noción determinante que se asuma: ciencia, objetos de
transformación, etcétera) a partir de resolver la contradicción entre integración y
diferenciación del conocimiento científico.
LOS FUNDAMENTOS PSICOLÓGICOS DEL CURRÍCULO
¿Qué concepción de enseñanza y aprendizaje se tiene para el proceso de
formación de los profesionales?
Implica responder a la concepción de la enseñanza y del aprendizaje y sus
relaciones. A partir de la idea de que la razón de ser de la enseñanza es la
promoción del aprendizaje debe responderse a: ¿cómo, qué y por qué aprende
el hombre?, y los efectos del aprendizaje en su formación.
Competencias, Capacidades y Aptitudes en los Procesos de Enseñanza y Aprendizaje
Cooperativa de Servicios Educacionales - CAPACITTA 29
¿Qué concepción se asume respecto a la categoría personalidad?
Implica responder a las relaciones:
Personalidad-sujeto, personalidad-desarrollo, y lo cognitivo-afectivo.
LOS FUNDAMENTOS SOCIOLÓGICOS DEL CURRÍCULO
¿Qué relación se establece entre la universidad y la sociedad?
Implica tener en cuenta el modelo de universidad que se tiene y la manera de
vincularse a la sociedad. Lo anterior es condicionado de la concepción del
proceso de formación de los profesionales.
¿Qué posición asume el proceso educativo ante la unidad (identidad) y la
diversidad (universalidad) cultural?
implica que el proceso de formación de los profesionales debe hacer al hombre
consciente de sus raíces e identidad cultural, a la vez que conozca y respete el
patrimonio común de la humanidad. Debe responderse a los retos del desarrollo
de la información y las comunicaciones.
¿Qué posición asume el proceso educativo
respecto al desarrollo humano?
Implica adoptar una posición respecto al
reconocimiento de la educación como
condición y resultado del desarrollo humano.
La educación, además de satisfacer una
necesidad de carácter axiológico, participa en
otras necesidades humanas como:
subsistencia, participación y creación.
LOS FUNDAMENTOS FILOSÓFICOS DEL CURRÍCULO
¿Qué tipo de sociedad queremos construir?
Implica tomar partido por la concepción del
mundo y de la sociedad en particular.
¿Qué tipo de hombre se necesita y aspira a
formar?
Implica precisar la concepción que se tiene
acerca del hombre, y concretar los
principios, valores, actitudes, cualidades,
etcétera, que se quieren formar en él para su
inserción en ese tipo de sociedad.
Competencias, Capacidades y Aptitudes en los Procesos de Enseñanza y Aprendizaje
Cooperativa de Servicios Educacionales - CAPACITTA 30
¿Qué concepto de educación se tiene para alcanzar el tipo de hombre y sociedad
a que se aspira?
Implica definir los fines de la educación.
EL DISEÑO CURRICULAR BASADO EN COMPETENCIAS
¿Cuándo podemos considerar que tenemos un diseño curricular basado en
competencias?
Según S. Fletcher (1992), los mínimos que caracterizan a un programa
pedagógico de formación por competencias son los siguientes: un referencial de
competencias y una evaluación de competencias.
METODOLOGÍA DE DISEÑO CURRICULAR
1. Realizar un ejercicio de Evaluación curricular a nivel interno y externo.
2. Identificar necesidades profesionales en el mercado laboral.
3. Definir la orientación educativa institucional.
4. Conceptuar y Diseñar el nuevo modelo curricular.
5. Seleccionar estructurar saberes hacer (competencias) por programa
educativo.
6. Diseñar plan de estudios y mapa curricular.
7. Organizar la estructura curricular por bloques.
8. Definir las orientaciones didácticas.
9. Definir criterios de evaluación
10.Elaborar programas de curso y planes de clase.
11.Diseñar el proceso de implementación.
12.Capacitación para la puesta en marcha de planes y programas de estudio.
13.Inicio de la implementación de nueva oferta educativa.
14.Ajustes y seguimiento a la operación de nuevas ofertas educativas.
15.Valoración de la primera etapa de implementación.
16.Reporte de resultados y ajustes al proceso en desarrollo.
CAPACIDADES
¿QUE ENTENDEMOS POR CAPACIDADES?
La Educación Básica Regular con la finalidad de
formar personas que sean capaces de lograr su
realización personal, de prepararlos para el
ejercicio de la ciudadanía, para afrontar los
incesantes cambios en la sociedad, el
conocimiento y el mundo del trabajo y para que la
educación contribuya con la formación de una
sociedad democrática, justa, inclusiva, próspera,
Competencias, Capacidades y Aptitudes en los Procesos de Enseñanza y Aprendizaje
Cooperativa de Servicios Educacionales - CAPACITTA 31
tolerante y forjadora de una cultura de paz el Diseño Curricular Nacional está
orientado a desarrollar capacidades y actitudes.
Desarrollar capacidades en el aula implica, en primer lugar, comprender qué se
está entendiendo por capacidades, en segundo lugar, comprender cómo se
desarrollan las capacidades de los estudiantes y la relación que tienen estas con
las estrategias de aprendizaje.
El Diccionario de la Real Academia Española define la capacidad como "Aptitud,
talento, cualidad que dispone alguien para el buen ejercicio de algo." La
bibliografía pedagógica presenta una diversidad de concepciones sobre este
término, incluso lo asocia a otros tales como: aptitud, habilidad y destreza, lo que
suele originar un problema que podría llamarse de recurrencia. Esto se explica
porque algunos de los términos mencionados son definidos recurriendo a los
otros, y es difícil establecer una clara diferenciación entre ellos. Sin embargo, en
el fondo tales definiciones siempre hacen referencia a los procesos cognitivos o
motores que se utilizan para aprender.
La Educación Secundaria con la finalidad de tener un marco teórico orientador
para operatividad los logros educativos, asume que "las capacidades son
potencialidades inherentes a la persona y que ésta puede desarrollar a lo largo
de toda su vida, dando lugar a la determinación de los logros educativos. Ellas
se cimentan en la interrelación de procesos cognitivos, socio afectivos y
motores."
Las capacidades al ser desarrolladas, permiten al hombre enfrentar con éxito
contextos, problemas y desempeños de la vida cotidiana: privada, social o
profesional. Así mismo permiten aprender y controlar el proceso de aprendizaje.
Son inherentes a la persona, porque con éstas nace el hombre, los desarrolla y
utiliza de manera permanente.
Las capacidades se pueden desarrollar a lo largo de toda su vida, es decir tienen
un desarrollo continuo desde que el hombre nace hasta que muere. Esto se
realiza mediante la educación formal, la educación no formal y la experiencia
cotidiana al solucionar problemas y para satisfacer necesidades.
Las capacidades se desarrollan a través de dos modalidades "aprendizaje
directo" y "aprendizaje mediado".
estímulos que provee el contexto, es decir, una capacidad se desarrolla en la
vida diaria cuando solucionamos problemas y las necesidades reales.
(padre, educador, tutor u otra persona relacionada con el sujeto), quien
desempeña un rol fundamental en la selección, organización y presentación de
los estímulos provenientes del exterior, que permitan la interacción activa entre
el individuo y los estímulos para facilitar su comprensión, interpretación y
Competencias, Capacidades y Aptitudes en los Procesos de Enseñanza y Aprendizaje
Cooperativa de Servicios Educacionales - CAPACITTA 32
utilización por parte del estudiante.
Las capacidades se cimentan en la interrelación de procesos cognitivos socio
afectivos y motores, las capacidades durante el aprendizaje o en la vida diaria se
manifiestan a través de un conjunto de procesos cognitivos, socio afectivos y
motores relacionados entre sí.
Para tener una idea más clara de cómo se manifiestan los procesos cognitivos y
motores de una capacidad, veamos cómo se manifiesta la capacidad "analiza"
en el trabajo y durante el aprendizaje. Recordemos que analizar implica dividir el
todo en partes con la finalidad de estudiar, explicar o justificar algo.
Caso N° 1. Manifestación de la capacidad "analiza" en una situación de
trabajo
A un especialista se le asigna la tarea de elaborar un informe sobre un
expediente en el que se presenta una queja de los docentes contra el Director
de la Institución Educativa. El especialista para realizar la tarea hace uso de
su capacidad de análisis, ésta se manifiesta a través de los siguientes
procesos: Primero tiene que enterarse de qué trata el expediente (recepción
de la información), para ello realiza una lectura del documento.
Segundo, observa los aspectos más importantes que señala el documento
(observación selectiva de la información,) lo realiza haciendo anotaciones o
subrayando con resaltador. Tercero, agrupa la información que presenta el
expediente en hechos que expresan la existencia de un conflicto, las causas
que lo originaron y los problemas que está ocasionando (división del todo en
partes). Finalmente, redacta las conclusiones y las recomendaciones
(interrelación de las partes para poder justificar o explicar algo)
Caso 2 Manifestación de la capacidad "analiza" en el aprendizaje.
En una sesión de aprendizaje, se tiene como propósito desarrollar el
aprendizaje esperado "analiza las causas y consecuencias de la Guerra con
Chile", para ello el docente genera una serie de estrategias en la que se
vivencian los procesos cognitivos que involucra la capacidad
"analiza".Primero, el estudiante tiene que enterarse de los hechos que
sucedieron antes, durante y después de la Guerra con Chile (recepción de la
información), se realiza a través de la lectura de una separata y la explicación
del docente. Segundo, el estudiante observa los hechos y aspectos de mayor
trascendencia (observación selectiva de la información) y lo realiza mediante
anotaciones y subrayados. Tercero, el estudiante agrupa la información en
hechos y aspectos políticos, económicos y sociales que ocurrieron antes y
después de la guerra (división del todo en partes) y lo realiza al elaborar un
organizador de información donde se diferencias unos hechos de otros.
Finalmente, el estudiante expresa en una exposición las causas y
Competencias, Capacidades y Aptitudes en los Procesos de Enseñanza y Aprendizaje
Cooperativa de Servicios Educacionales - CAPACITTA 33
consecuencias de la Guerra con Chile (interrelación de las partes para poder
justificar o explicar algo).
Como podemos observar en ambos casos la capacidad analiza se manifestó
o desarrolló mediante un conjunto de procesos cognitivos. Sin embargo, no se
pretende afirmar que el desarrollo de la capacidad "analiza" involucra solo cuatro
procesos cognitivos, éstos pueden ser más o menos dependiendo de la
complejidad del contenido que se utiliza como medio para desarrollar la
capacidad. Tampoco se pretende manifestar que éstos son procesos
independientes, por el contrario, están relacionados entre sí y ocurren en forma
simultánea en muchos de los casos.
Así mismo no pretendemos señalar que el desarrollo de la capacidad es solo
consecuencia exclusiva de los procesos cognitivos, sino también está
condicionada por procesos afectivos, motores y valorativos.
Las capacidades dan lugar a la determinación de los logros educativos. Las
capacidades se expresan de distintas formas y complejidad según las
características de las etapas de desarrollo del ser humano, es por ello que los
sistemas educativos generan diversos niveles de logros de aprendizaje.
En el caso de la Educación Básica Regular (EBR) se han determinado logros
de nivel, logros de ciclo, propósitos de grado y aprendizajes esperados en
función de capacidades.
La formulación de los logros educativos demanda no sólo tener claridad en la
conceptualización de las capacidades que se pretende desarrollar, sino también
precisión en los procesos cognitivos, motores y socioafectivos que involucra su
manifestación en determinados niveles de desarrollo, sobre todo, la plena
conciencia de que no es lo mismo realizar sesiones de aprendizaje para
desarrollar contenidos que realizar sesiones de aprendizaje orientados al
desarrollo de capacidades.
CAPACIDADES QUE SE DESARROLLAN EN LA EDUCACIÓN SECUNDARIA.
En la Educación Secundaria, las
capacidades están organizadas en:
Capacidades fundamentales, capacidades de
área y capacidades específicas.
Capacidades fundamentales, se caracterizan
por su alto grado de complejidad y porque
están relacionadas con las grandes
intencionalidades del currículo. Estas
capacidades se desarrollan de manera
conectiva y forman redes de pensamiento que
Competencias, Capacidades y Aptitudes en los Procesos de Enseñanza y Aprendizaje
Cooperativa de Servicios Educacionales - CAPACITTA 34
procuran el máximo desarrollo de las potencialidades de las personas.
Son las siguientes:
 Pensamiento creativo: Capacidad para
encontrar y proponer formas originales
de su actuación, superando las rutas
conocidas o los canones
preestablecidos.
 Pensamiento crítico: Capacidad para
actuar y conducirse en forma reflexiva,
elaborando conclusiones propias y en
forma argumentativa.
 Solución de problemas: Capacidad para
encontrar respuestas alternativas
pertinentes y oportunas ante las
situaciones difíciles o de conflicto.
 Toma de decisiones: Capacidad para
optar, entre una variedad de
alternativas, por la más coherente,
conveniente y oportuna, discriminando
los riesgos e implicancias de dicha
opción.
Capacidades de área, son aquellas que tienen una relativa complejidad con
respecto a las capacidades fundamentales. Sintetizan los propósitos de cada
área curricular. Las capacidades de área, en su conjunto y de manera conectiva,
posibilitan el desarrollo y fortalecimiento de las capacidades fundamentales, en
las cuales se encuentran subsumidas. Entre ellas tenemos comprensión lectora
(Área Comunicación), razonamiento y demostración (Área Matemática), juicio
crítico (Área Ciencias Sociales), indagación y experimentación (Área Ciencia
Tecnología y ambiente), gestión de procesos (Área Educación para el Trabajo)
Capacidades específicas, son aquellas de menor
complejidad y que operativizan a las capacidades
de área. Las capacidades específicas sugieren las
realizaciones concretas mediante las cuales se
evidencian las capacidades de área. Su
identificación sugiere los procesos cognitivos y
metacognitivos implicados en las capacidades de
área. Entre ellas tenemos: Identifica, analiza, infiere,
etc.
Competencias, Capacidades y Aptitudes en los Procesos de Enseñanza y Aprendizaje
Cooperativa de Servicios Educacionales - CAPACITTA 35
LOS PROCESOS COGNITIVOS / MOTORES EN LAS CAPACIDADES
ESPECÍFICAS
Las capacidades se manifiestan o desarrollan mediante un conjunto de
procesos cognitivos o motores relacionados entre sí. Estos procesos ocurren en
nuestra mente y en algunos casos de forma coordinada con nuestra motricidad.
Ocurren casi simultáneamente por lo que es difícil su identificación; sin embargo
con la finalidad de mediar el desarrollo de las capacidades es necesario que los
estudiantes vivencien estos procesos.
Cuando estos procesos ocurren en nuestra mente durante el procesamiento
de la información se denominan operaciones mentales o procesos cognitivos y
cuando se manifiestan mediante la motricidad se denominan procesos motores.
Piaget (1964, p. 8) definió a la operación mental como "acción interiorizada
que modifica el objeto de conocimiento". Feuerstein, amplia el planteamiento de
Piaget definiendo las operaciones mentales como el "conjunto de acciones
interiorizadas, organizadas y coordinadas, por las cuales se elabora la
información procedente de las fuentes internas y externas de estimulación"
(Feuerstein. 1980. p.106).
EI acto de pensar se expresa como conducta observable en operaciones
mentales con diferentes niveles de complejidad, de acuerdo al contenido e
intencionalidad de las tareas: desde un simple reconocimiento o identificación de
objetos o actividades más complejas como la comparación, categorización,.,"
El poder identificar las operaciones mentales o procesos cognitivos que
ocurren en nuestra mente cuando hacemos uso de una capacidad, es de mucha
utilidad para mejorar los aprendizajes, así como, para hacer más eficiente y
elevar la calidad del trabajo o actividad que nos disponemos a realizar.
Feuerstein y Rand, Proponen para fines didácticos y descriptivos, la
consideración del acto mental como producto de tres fases en permanente
interrelación, en cada una de las cuales operan un conjunto operaciones
mentales.
Los procesos cognitivos u operaciones
mentales se desarrolla mediante tres fases:
entrada (Input), elaboración y salida (Output),
ligadas y relacionadas entre sí.
 INPUT o Fase de Entrada de la
Información: Esta fase se refiere a los
procesos que permiten la recepción de la
información.
 Fase de Elaboración: Esta fase se refiere a
Competencias, Capacidades y Aptitudes en los Procesos de Enseñanza y Aprendizaje
Cooperativa de Servicios Educacionales - CAPACITTA 36
los procesos que permiten el procesamiento de la información.
 OUTPUT o Fase de Salida de la Información. Esta fase se refiere a los
procesos que permiten emitir respuestas, resultados obtenidos en el
procesamiento de la información.
PROCESOS COGNITIVOS
"Conjunto de acciones interiorizadas, organizadas y coordinadas, pollas cuales
se elabora la información procedente de las fuentes internas y externas de
estimulación."
LA CANTIDAD DE PROCESOS COGNITIVOS QUE INVOLUCRA LA
MANIFESTACION DE UNA CAPACIDAD DEPENDE DE SU COMPLEJIDAD.
Sí bien se establecen estas fases del acto mental con la finalidad de mediar
el aprendizaje, sin embargo debemos señalar que éstas interactúan entre sí y
con mucha rapidez, lo que permite que la capacidad se manifiesta como si fuera
un todo articulado
Las operaciones mentales o procesos cognitivos no siempre se emplean de
manera espontánea, natural y óptima, su nivel eficiencia está condicionada por
algunos pre requisitos de tipo cognitivo y afecto - motivacional. A estos pre-
requisitos del pensamiento se le denomina funciones cognitivas Si estos pre-
CAPACIDAD
PROCESO
COGNITIVO
PROCESO
COGNITIVO
PROCESO
COGNITIVO
PROCESO
COGNITIVO
FASE DE
ENTRADA
FASE DE ENTRADA
FASE DE
ENTRADA
Competencias, Capacidades y Aptitudes en los Procesos de Enseñanza y Aprendizaje
Cooperativa de Servicios Educacionales - CAPACITTA 37
requisitos no se manifiestan o no son adecuados hablaremos de funciones
cognitivas deficientes, situación que se debe revertir para mejorar los
aprendizajes.
Con la finalidad de explicitar los procesos cognitivos de una capacidad,
ejemplificaremos los procesos cognitivos u operaciones mentales de la
capacidad específica analiza.
PROCESOS COGNITIVOS DE LA CAPACIDAD ESPECÍFICA ANALIZA
ANALIZA
Capacidad que permite dividir el todo en partes con la finalidad de estudiar,
explicar o Justificar algo
UN MODELO DIDÁCTICO, QUE FACILITE EL DESARROLLO DE
CAPACIDADES Y VALORES POR MEDIO DE CONTENIDOS Y
PROCEDIMIENTOS
Las fuentes psico-pedagógicas del curriculum deben precisar los procesos de
aprendizaje del aprendiz y su desarrollo adecuado. En este sentido me aclaran
estos elementos y me aportan estas referencias fundamentales.
BÚSQUEDA Y
RECEPCION DE
LA
INFORMACIÓN
OBSERVACION
SELECTIVA DE LA
INFORMACIÓN
DESCOMPOSICIÓ
N EN PARTES DF.
LA INFORMACIÓN
INTERRELACIÓN
DE LAS PARTES
PARA EXPLICAR
O JUSTIFICAR
Capacida Destreza Habilidad
Procedimiento Procesos
Estrategia
Se desarrolla por medio de
Gráfico: "Sistema métrico mental del aprendiz"
Competencias, Capacidades y Aptitudes en los Procesos de Enseñanza y Aprendizaje
Cooperativa de Servicios Educacionales - CAPACITTA 38
 El aprendiz aprende con sus capacidades (metros mentales) sus destrezas
(decímetros mentales) Y sus habilidades (centímetros mentales).
Y la suma de capacidades, destrezas y habilidades constituyen la
inteligencia del aprendiz. Debemos tener en cuenta que esta inteligencia es
mejorable por medio de procedimientos, estrategias y procesos que elabora
el profesor como mediador del aprendizaje. De este modo se puede mejorar
la inteligencia del aprendiz.
❖ Está claro que el aprendiz aprende con sus capacidades-destrezas-
habilidades (elementos cognitivos) pero también con sus valores y actitudes
(elementos afectivos).
De otro modo aprende con su inteligencia y sus afectos. Y el profesor como
mediador del aprendizaje debe desarrollar y potenciar tanto la cognición
como la afectividad.
Para ello construimos este esquema básico para facilitar la construcción y
elaboración de Diseños Curriculares de Aula:
Aclaremos estos conceptos en forma de breves definiciones ya que los
hemos desarrollado más amplia y detalladamente otro contexto:
a. Concepto de Capacidad
Capacidad es una habilidad
general para,... que utiliza el
aprendiz para aprender. De este
modo el aprendiz aprende desde un
punto de vista cognitivo, con unas
treinta o cuarenta capacidades que
indicamos en un panel adjunto de
capacidades.
De este modo aunque parezca obvio para redactar objetivos por capacidades
es necesario conocer éstas. Lo peor de un objetivo por capacidades es que no
Capacidades
Valores
Destrezas
Actitudes
Habilidad
Procedimientos
Tareas/Actividades
Procesos
Estrategias
Competencias, Capacidades y Aptitudes en los Procesos de Enseñanza y Aprendizaje
Cooperativa de Servicios Educacionales - CAPACITTA 39
conste de una capacidad.
Por ello, es necesario que un centro elabore, en función del contexto social
donde está inserto, un PANEL DE CAPACIDADES a conseguir a lo largo de toda
la escolaridad del alumno. Este debe ser el objetivo prioritario de un Proyecto
Educativo de Centro. Estas capacidades se organizarán luego por cursos y
posteriormente se convertirán en objetivos de todas las áreas.
Conviene recordar que las capacidades no son de ninguna edad del alumno
(valen para todas las edades, aunque el nivel de consecución sea diferente en
cada edad) ni de ninguna asignatura (valen para todas las asignaturas, aunque
algunas encajen mejor que otras en determinada asignatura). De este modo se
pueden fijar para un curso escolar, unos seis objetivos en forma de capacidades
(incluye cada uno una capacidad) que se pueden trabajar en cada asignatura o
área. Esto es una tarea prioritaria del PROYECTO CURRICULAR DE CENTRO.
Elegidas estas seis capacidades (objetivos-capacidades) comunes a todas
las asignaturas, se descomponen en destrezas y surge de este modo un PANEL
DE CAPACIDADES-DESTREZAS. Posteriormente de estas seis capacidades se
eligen tres para cada área o asignatura tratando de desarrollarlas en un curso
escolar. Estas tres capacidades destrezas pasan al MODELO T de área y se
convierten en objetivos generales de la misma. Conviene recordar que la mejor
manera de no conseguir desarrollar ninguna capacidad, es pretender
desarrollarlas todas a la vez.
b. Concepto de Destreza
Destreza es una habilidad específica para.,., que utiliza el aprendiz para
aprender. Un conjunto o constelación de destrezas constituye una capacidad.
Las capacidades no se pueden trabajar de una manera directa, es necesario
trabajar sus destrezas respectivas.
c. Concepto de Habilidad
Habilidad es un paso mental
estático o potencial. Un conjunto
de habilidades constituye una
destreza. Estos pasos
potenciales se pueden
desarrollar y entonces se
convierten en reales (procesos
reales).
De una manera aproximada
diremos que la suma de
capacidades, destrezas y
Competencias, Capacidades y Aptitudes en los Procesos de Enseñanza y Aprendizaje
Cooperativa de Servicios Educacionales - CAPACITTA 40
habilidades constituyen la inteligencia potencial o el potencial de aprendizaje del
aprendiz, que unas veces se queda en potencial y otras se convierte en real,
cuando se desarrolla adecuadamente. Una escuela puede enseñar miles de
contenidos y preparar alumnos incapaces de vivir como personas y ciudadanos,
al no desarrollar adecuadamente sus capacidades y sus valores.
Utilizando el símil del sistema métrico mental diremos que una capacidad es un
metro mental, una destreza un decímetro mental y una habilidad un centímetro
mental, y que un conjunto de diez decímetros constituye un metro, y un conjunto
de diez centímetros constituye un decímetro. En este sentido decimos que un
conjunto de destrezas constituye una capacidad y un conjunto de habilidades
constituye una destreza (Ver gráfico 3).
Lo cognitívo del aprendiz está constituido por sus capacidades, sus destrezas
y sus habilidades. Pero una escuela no sólo puede desarrollar capacidades, pues
implicaría un fuerte riesgo de robotización: debe desarrollar también afectos en
forma de valores y actitudes.
d. Concepto de Valor
Valor es una constelación o
conjunto de actitudes. El
componente fundamental de un
valor es afectivo. El número
global de valores básicos a
desarrollar en una sociedad
determinada suele estar entorno
a veinte, y es el propio centro
escolar en función de su contexto
el que los debe seleccionar,
aunque en la práctica, estos
valores, en las sociedades
democráticas suelen ser muy
coincidentes.
No obstante conviene recordar que cada uno de los valores, tales como la
responsabilidad, la tolerancia, la solidaridad...poseen al menos cinco niveles de
reflexión: individual, social, ético o moral, religioso y trascendente. Estos cinco
niveles es lo que denominados metavalores.
Competencias, Capacidades y Aptitudes en los Procesos de Enseñanza y Aprendizaje
Cooperativa de Servicios Educacionales - CAPACITTA
41
Cognitivas
 Comprender
 Imaginar
 Sintetizar
 Utilizar (saber qué hacer
con lo que se sabe).
 Pensamiento creador
 Relacionar
 Planificar el conocimiento
 Razonamiento lógico.
 Razonamiento inductivo
 Interiorizar conceptos
 Pensamiento y sentido
crítico.
 Clasificar
 Globalizar
 Percibir
 Memorizar
 Simbolizar
Afectividad
(de ordinario son valores o
actitudes)
PANEL DE CAPACIDADES
Psicomotrices
 Orientación espacial
 Orientación temporal
 Creatividad
 Aplicar
 Expresión corporal
 Coordinación psicomotriz
 Utilizar (manejar utensilios)
 Construir
 Automatizar
 Manipular
 Explorar
Comunicación
 Expresión oral
 Expresión escrita
 Expresión gráfica
 Expresión artística
 Expresión corporal
 Expresión musical
 Expresión plástica
 Expresión dinámica
 Expresión icónica
 Dialogar
Inserción social
 Integración en el medio
 Relacionarse
 Colaborar
 Convivir
 Participar
 Aceptar críticamente: valores, normas, estilos de vida.
 Compartir
 Asumir responsabilidades (derechos y deberes)
 Sentido de equipo
 Comprensión de la realidad social
Competencias, Capacidades y Aptitudes en los Procesos de Enseñanza y Aprendizaje
Cooperativa de Servicios Educacionales - CAPACITTA 42
Así, por ejemplo, la solidaridad está inmersa en estos cinco niveles: como tal
posee una dimensión individual en cuanto que afecta al individuo; una dimensión
social en cuanto que afecta al grupo; una dimensión ética en cuanto que afecta
a la conducta humana (pero también para los creyentes puede tener una
dimensión moral); una dimensión religiosa para los creyentes pero no para el
resto; una dimensión trascendente, para los que creen en el más allá. De otro
modo, lo valores pueden ser lugar de encuentro en el aula, cuando se leen de
abajo-arriba (ej.: desde lo individual a lo trascendente), en cambio pueden
convertirse en lugar de desencuentro (y debate) cuando se leen de arriba-abajo
(ej.: desde lo trascendente a lo individual). Un no creyente tiene razones
individuales, sociales y éticas para ser solidarios, pero un creyente, además,
tiene razones éticas y religiosas y si cree en el más allá, también trascendentes.
Conviene recordar que los valores (todos) encajan en todas las asignaturas
aunque no en los contenidos, pero sí en los métodos. Sé puede desarrollar la
solidaridad en Matemáticas, no por medio de contenidos solidarios ("triángulos,
líneas o polígonos solidarios") lo cual es ridículo, pero sí por medio de una
mitología solidaria que facilite el aprendizaje cooperativo y compartido entre
iguales. No es conveniente subordinar los valores a los contenidos, sino más
bien lo contrario. Los objetivos generales de un PROYECTO CURRICULAR DE
CENTRO deben incluir con claridad los valores a desarrollar (pocos y
comúnmente aceptados) en forma de PANELES DE VALORES-ACTITUDES.
Posteriormente estos valores (unos tres) se pueden convertir en objetivos
generales de área y pasan al MODELO T.
e. Concepto de Actitud
Actitud es una predisposición
estable hacia... El componente
fundamental de una actitud es
afectivo. Un conjunto de actitudes
constituye un valor. Los valores
no se pueden trabajar de una
manera directa, es necesario
descomponerlos en actitudes.
Pero la pregunta radical es
cómo desarrollar estas
capacidades y valores en el aula.
Una respuesta clara está en los
procedimientos y estrategias bien
entendidos.
Competencias, Capacidades y Aptitudes en los Procesos de Enseñanza y Aprendizaje
Cooperativa de Servicios Educacionales - CAPACITTA 43
f. Concepto de Procedimiento
Entendemos por procedimiento el
camino para desarrollar una capacidad.
En este caso diremos que procedimiento
es el camino para enseñar a pensar,
desarrollando capacidades. No obstante,
diremos, que existe una gran confusión
en este tema: unos entienden por
procedimiento un método, otros una
técnica metodológica y otros una simple
actividad. Las administraciones en los
Diseños Curriculares Base entienden, de
ordinario, por procedimiento un "Saber
hacer" y esto en la práctica es quedarse
en los procedimientos como métodos o técnicas metodológicas. Y esto es
pararse en los años setenta.
Por nuestra parte diremos que los procedimientos son formas de enseñar a
pensar, desarrollando capacidades, pero además, los procedimientos son
formas de enseñar a querer desarrollando valores (afectos). De otro modo
diremos que procedimiento es el camino para desarrollar una capacidad y un
valor. Precisando más añadimos: procedimiento es el camino para desarrollar
una capacidad y un valor por medio de un contenido y un método. La capacidad
y el valor son fines (objetivos) y el contenido y el método son medios para ello.
Por tanto procedimiento es algo muy general que consta de capacidades,
valores, contenidos y métodos. Los procedimientos generales forman parte del
Proyecto Curricular de Centro y los Procedimientos Específicos o Estrategias
forman parte del Diseño Curricular de Aula.
El Proyecto Curricular de Centro utiliza dos tipos de procedimientos generales
que constan de:
PROCEDIMEINTO = CAPACIDAD + CONTENIDO + MÉTODO + VALOR
(Sirve para desarrollar lo cognitivo y lo afectivo)
PROCEDIMIENTO NEUTRO = CAPACIDAD + CONTENIDO + MÉTODO
(Sirve para desarrollar sólo lo cognitivo)
Competencias, Capacidades y Aptitudes en los Procesos de Enseñanza y Aprendizaje
Cooperativa de Servicios Educacionales - CAPACITTA 44
g. Concepto de Estrategia
Definimos una estrategia como el camino
para desarrollar una destreza pero también
se puede definir como el camino para-
desarrollar una destreza y una actitud. Una
estrategia es, de hecho, y actúa, como un
procedimiento específico. Los valores y las
capacidades son muy generales y, en la
práctica, para poderlos trabajar en el aula es
necesario descomponerlos en destrezas y
actitudes. También de hecho, las estrategias
(o procedimientos específicos) son caminos
para enseñar a pensar y enseñar a querer al desarrollar la cognición y los afectos.
Una estrategia es el camino para desarrollar una destreza que a su vez desarrolla
una capacidad y el camino para desarrollar una actitud, que a su vez desarrolla
un valor y ello por medio de un contenido y un método (técnica metodológica)
más concretos. Recordemos por otro lado, que un conjunto o constelación de
estrategias constituye un procedimiento o, de otro modo, que un conjunto de
procedimientos específicos constituye un procedimiento general, (ver gráfico 4)
En este sentido las destrezas y las actitudes actúan como fines (objetivos) y
los contenidos y los métodos más concretos como medios. En el Diseño
Curricular de Aula se debe trabajar con destrezas, actitudes y estrategias. El
Diseño Curricular de Aula utiliza dos tipos de estrategias:
ESTRATEGIA = DESTREZA + CONTENIDO + MÉTODO + ACTITUD
(Sirve para desarrollar lo cognitivo y lo afectivo)
ESTRATEGIA NEUTRA = DESTREZA + CONTENIDO + MÉTODO
(Sirve para desarrollar sólo lo cognitivo)
Estas ideas aparecen recogidas con mucha claridad en el MODELO T, que
integra:
Fines (objetivos):
CAPACIDADES-DESTREZAS Y VALORES-
ACTITUDES
Medios: CONTENIDOS CONCEPTUALES Y
PROCEDIMIENTOS-ESTRATEGIAS
Competencias, Capacidades y Aptitudes en los Procesos de Enseñanza y Aprendizaje
Cooperativa de Servicios Educacionales - CAPACITTA 45
La filosofía profunda del modelo T es ésta: los contenidos y los
procedimientos - estrategias son medios para desarrollar capacidades-destrezas
y valores-actitudes.
h. Concepto de Proceso
Los procesos son pasos o
componentes mentales
dinámicos y activos. Son los
elementos más concretos del
pensar. De otro modo los
podemos definir como el camino
para desarrollar una habilidad.
Los procesos surgen a!
descomponer una estrategia en
sus elementos. Un conjunto o
constelación de procesos
constituye una estrategia. El trabajo con procesos (centímetro mentales) resulta
complejo en el aula y en nuestro caso los tratamos explícitamente en los Diseños
Curriculares Individualizados y en los Programas de Enseñar a Pensar sin
contenidos escolares.
i. Concepto de Tarea-Actividad
Entendemos por tarea un conjunto de actividades orientadas al desarrollo de
una capacidad u/o un valor. También se puede definir una tarea como un
conjunto de actividades orientadas al desarrollo de una destreza que a su Vez
desarrolla una capacidad y orientadas al desarrollo de una actitud que, a su vez
desarrolla un valor. Las tareas neutras (que no desarrollan afectos como valores-
actitudes) se definirán como conjuntos de actividades, orientadas al desarrollo
de una destreza, que a su vez desarrolla una capacidad. De este modo, la
actividad es siempre un componente de una tarea, y debe orientarse al desarrollo
de una capacidad y un valor. Este, en la práctica, supone una importante vacuna
contra el activismo escolar, ya que en la escuela clásica las actividades se
orientan al aprendizaje de contenidos como conceptos, (muy a menudo
repetitivo) y en la escuela activa al aprendizaje de métodos, basados en hechos
y experiencias, (muy a menudo también repetitivo) (ver gráfico 4)
Las actividades surgen al descomponer una estrategia en sus elementos.
Recordemos que los elementos básicos de una estrategia son: destreza +
contenido + método + actitud y los de una estrategia neutra son: destreza +
contenido + método. Las actividades son correctas y están bien orientadas si, de
hecho, facilitan el desarrollo de la capacidad y/o el valor programados.
Competencias, Capacidades y Aptitudes en los Procesos de Enseñanza y Aprendizaje
Cooperativa de Servicios Educacionales - CAPACITTA 46
UN MODELO DE APRENDIZAJE-ENSEÑANZA CONSTRUCTIVO Y
SIGNIFICATIVO
Todos los Diseños Curriculares oficiales defienden un modelo de aprendizaje
constructivo y significativo. En general en ellos se suele dar una buena
elaboración teórica, aunque con una fuerte carga psicológica.
1. Claves fundamentales:
a. Las claves fundamentales del aprendizaje constructivo que allí aparecen son
éstas:
 El alumno es el constructor principal de su propio aprendizaje.
 Relevancia del conflicto cognitivo que surge al contraponer los esquemas
previos (estructuras previas) que el alumno tiene, con los conceptos nuevos
que aprende.
 Es una metodología didáctica (y científica), preferentemente inductiva, a
veces también inductivo-deductiva, que consiste en contraponer los hechos
con los conceptos (inducción) y los conceptos con los hechos (deducción).
Estas ideas afectan muy seriamente a los modelos de programación (incluso
oficiales), que deben recogerlas con claridad y rigor. Y, a menudo, nos
encontramos con que lo constructivo se reduce a simple metodología activa, con
una larga retahíla de actividades centradas en la simple recogida de hechos y
experiencias y una escasa o nula contraposición con los conceptos. A esto lo
llaman "aprender a aprender" vaciando de contenido este concepto y diluyendo
los contenidos escolares en una mera suma de actividades, en el más viejo estilo
de la Escuela Nueva o Activa. Lo constructivo es mucho más serio que todo ello,
si recoge con rigor las tres ideas anteriores.
ENSEÑANZA Y APRENDIZAJE
b. Las claves fundamentales
del aprendizaje significativo,
que aparecen en los
Diseños Curriculares
oficiales, son éstas:
 El aprendiz solo aprende
cuando encuentra sentido a
lo que aprende y suele
encontrar sentido a lo que
aprende, cuando se dan
estas tres condiciones:
 Partir de los conceptos que el alumno posee.
Competencias, Capacidades y Aptitudes en los Procesos de Enseñanza y Aprendizaje
Cooperativa de Servicios Educacionales - CAPACITTA 47
 Partir de las experiencias que el alumno tiene.
 Relacionar entre sí los conceptos aprendidos.
 Estas ideas Ausubel las concreta en la teoría de las jerarquías conceptuales
y Reigeluth en la teoría de la elaboración. Y como propuestas prácticas
hablan del:
 Aprendizaje supraordenado: que va desde los conceptos menos
generales a los más generales.
 Aprendizaje subordinado: que va desde los conceptos más generales a
los menos generales.
 Aprendizaje coordinado o combinatoria: que estudia conceptos de igual o
parecido nivel de generalidad.
Redes conceptuales, mapas conceptuales y marcos conceptuales o
epítomes como una forma de concreción de estas ideas.
La significatividad de los contenidos debe quedar recogida en el Diseño
Curricular de Aula de una manera precisa y concreta en todos y cada uno de sus
aspectos. Desgraciadamente, muchos modelos de programación (incluso
oficiales) relegan esto, y reducen los contenidos a un mero listado, que no va
más allá del índice de un texto escolar. Lo mismo de antes con el alambique de
la significatividad.
Por nuestra parte, como una relectura y una profundización tanto de lo
constructivo como de los significados armonizados con una metodología
científica, proponemos, y nos apoyamos en estas ideas básicas que
desarrollamos a continuación como una relectura y una profundización de la
documentación oficial en conexión con otras ideas básicas filosóficas y
científicas, que dan una mayor fuerza a los Diseños Curriculares Base.
2. Niveles básicos del aprendizaje
Los niveles básicos del aprendizaje tal y como aparecen en este esquema
son estos:
 PERCEPCIÓN: Aprender es percibir hechos, ejemplos y experiencias. Todo
No lo escucho silbar
Enseñe a manchas
a silbar
Dije que le había
enseñado. No
que él había
aprendido
Competencias, Capacidades y Aptitudes en los Procesos de Enseñanza y Aprendizaje
Cooperativa de Servicios Educacionales - CAPACITTA 48
proceso de aprendizaje, tanto escolar, como vulgar se sustenta en la
PERCEPCIÓN. Y esto lo tiene en cuenta la metodología activa. Pero también
lo tiene en cuenta de manera reiterativa, el viejo Aristóteles cuando afirma
"nada está en la inteligencia que primero no esté en los sentidos".
 CONCEPTUALIZACIÓN: Aprender es conceptualizar (conceptos,
teorías,
principios, sistemas conceptuales, leyes, hipótesis). Ello supone manejar los
conceptos e interrelacionarlos de una manera adecuada. Los científicos lo
suelen hacer con mucha más corrección y precisión que los niños o las
personas "incultas". Y esto lo suele tener muy en cuenta la Escuela Clásica.
 REPRESENTACIÓN: Pero aprender es sobre todo representar (imaginar,
construir imágenes mentales). Ello implica que un ciudadano (conductor o
peatón) no puede caminar, sin perderse en su ciudad si no la lleva
previamente en la cabeza, como un mapa previo mental (imaginación). La
imaginación, por otro lado, actúa como aparcamiento mental de los
conceptos. Así, la geografía tiene un alto componente mental imaginativo, lo
mismo que la arquitectura. De hecho, en la práctica, la imaginación-
representación es la gran olvidada de la escuela, reduciéndola sólo a la
educación artística. En la práctica, como luego veremos, el aprendizaje
significativo no es, ni más ni menos, que el aprendizaje imaginativo. Las
jerarquías conceptuales son de hecho escaleras mentales imaginarias que
es necesario subir y bajar para ir desde los hechos y experiencias a los
conceptos más generales. Aristóteles decía y la escolástica repetía: el
camino entre los sentidos y la inteligencia es la imaginación- representación
(ellos lo denominaban fantasmas-imágenes).
A modo de ejemplo, diremos que un niño de cuatro años, uno de ocho, un alumno
de COU, el filósofo Aristóteles y el científico Galileo aprenden de la misma
manera: contraponiendo hechos con conceptos y conceptos con hechos. La
diferencia está en el nivel de precisión y de profundización.
Es además un proceso cíclico (circular), inductivo, (de los hechos a los
conceptos por medio de la imaginación), y deductivo (de los conceptos a los
hechos, por medio de la imaginación). Las redes y los mapas conceptuales son
una forma de imaginar los conceptos abstractos, situándolos en un espacio
visual-mental. De ahí que luego diremos que I a base del aprendizaje significativo
está en la representación-imaginación.
El aprendizaje como un triple proceso cíclico
Los pasos clave a tener en cuenta en un modelo didáctico, que afectan a los
contenidos y a los métodos-actividades son éstos:
Competencias, Capacidades y Aptitudes en los Procesos de Enseñanza y Aprendizaje
Cooperativa de Servicios Educacionales - CAPACITTA 49
a. Proceso cíclico del aprendizaje-científico:
El aprendiz (sea científico o vulgar) aprende mediante un doble proceso:
inductivo y deductivo.
 La inducción consiste en ir desde los hechos y experiencias a los conceptos;
en contraponer hechos con conceptos. Así, un niño de cuatro años, después
de observar varios perros, formula una seria teoría: esto es un pero porque
ladra. En cambio Galileo después de observar un conjunto de hechos,
formula una hipótesis o teoría provisional.
 La deducción consiste en ir desde los conceptos a los hechos y experiencias
o en contraponer los conceptos con los hechos. Un niño de cuatro años
añade: y si ladra es un perro, mientras que Galileo contrapone la hipótesis
con los hechos para verificarla y entonces formula una teoría o una ley.
 El método científico es lo mismo que el método inductivo-deductivo. Por ello,
reclamamos para la escuela del 2000 la incorporación del método inductivo-
deductivo, ya que la escuela clásica se queda de ordinario en los contenidos
y de vez en cuando pone un "por ejemplo" y la escuela activa se suele quedar
en los hechos y experiencias y de vez en cuando dice "por idea". La primera
nada por el suelo sin saber volar y la segunda anda por las nubes sin
aterrizar. Pero para ir de los hechos a los conceptos y de los conceptos a los
hechos es necesario poner una escalera (jerarquías conceptuales, según
Ausubel, o escaleras conceptuales) para subirla o bajarla.
En el gráfico, este proceso cíclico (circular) del aprendizaje científico aparece
representado como un doble proceso: la inducción parte de hechos, experiencia
y ejemplos para formular posteriormente conceptos, teorías, leyes. La deducción
parte de los conceptos, teorías y leyes y los contrasta con la realidad que me
aporta hechos, ejemplos y experiencias (ver gráfico 8)
Un científico, al utilizar el método científico, por
cierto, común a todas las ciencias, tanto de la
naturaleza como humanas, observa hechos y
experiencias y mediante una técnica inductiva
busca lo común a dichas situaciones
(generalización) y para ello formula una hipótesis,
(teoría provisional) y posteriormente mediante la
deducción trata de verificar dichas hipótesis y
cuando lo consigue formula una teoría general o
una ley.
Para ello se ayuda de modelos (imágenes visuales en forma de dibujos de
ordinario simples = representación mental) para facilitar el acceso de los hechos
a los conceptos y viceversa.
Competencias, Capacidades y Aptitudes en los Procesos de Enseñanza y Aprendizaje
Cooperativa de Servicios Educacionales - CAPACITTA 50
b. Proceso cíclico del aprendizaje-constructivo:
La base del aprendizaje constructivo, según Piaget,
está en la contraposición de los hechos y experiencias de
los conceptos, teorías y principios. Los hechos y
experiencias los da la realidad, los conceptos los pone el
sujeto. Es necesario en un modelo didáctico y en una
programación facilitar esta contraposición de hechos y
experiencias (en nuestro caso aparecen en los ejemplos de los mapas
conceptuales) con los conceptos de diverso nivel de generalidad que en nuestro
caso aparecen sobre todo en las redes conceptuales y en el marco conceptual.
A nivel gráfico podemos representarlo del siguiente modo
Pero el constructivismo es sobre todo una metodología y una forma de hacer
para realizar adecuadamente por parte del aprendiz una correcta contraposición
de hechos con conceptos.
• Constructivismo:
Contraposición de hechos con
conceptos: cuando partimos de
hechos, ejemplos y experiencias de
la vida cotidiana del aprendiz y
tratamos de justificarlos y
fundamentarlos de una manera
inductiva en conceptos o teorías o
principios o sistemas conceptuales
o hipótesis o leyes... realizando una
adecuada contraposición de los hechos de la realidad con los conceptos que
me aporta la ciencia y la mente humana en ese momento surge el
constructivismo como método o forma de hacer, (gráfico)
De otra manera, diremos que el aprendiz aprende al construir su aprendizaje de
una manera activa,
preferentemente por descubrimiento, contraponiendo los hechos con los
conceptos. Esta forma de hacer se denomina constructivismo, también, a veces,
aprendizaje por descubrimiento. Pero conviene dejar claro que el constructivismo
es mucho más profundo que una simple metodología activa que se limita de
ordinario a recoger muchos hechos y experiencias, elaborar informes con los
mismos, sin realizar una adecuada y sistemática conceptualización para
interpretar dichos hechos y experiencias.
• Reconstructivismo:
Contraposición de conceptos con hechos: la metodología constructiva no
Competencias, Capacidades y Aptitudes en los Procesos de Enseñanza y Aprendizaje
Cooperativa de Servicios Educacionales - CAPACITTA 51
puede ser sólo inductiva, partiendo de las experiencias del aprendiz. También
puede ser deductiva partiendo de los conceptos que posee el aprendiz o que
aporta una ciencia. En este caso, y de una manera deductiva se puede partir de
conceptos o teorías o leyes o sistemas conceptuales para que el aprendiz
verifique e interprete en la práctica de su vida cotidiana al contraponerlos con
hechos, ejemplos y experiencias próximos a él.
Esta forma de hacer metodológica se suele denominar reconstructivismo.
Ausubel lo suele denominar aprendizaje receptivo (denominación por otro lado
poco acertada). Pero también esta forma de aprender que parte del aprendiz
debe ser dinámica y activa y no puramente pasiva o receptiva.
Sintetizando, diremos que el constructivismo es un método, una forma de
hacer inductiva (constructivismo) o deductiva (reconstructivismo) y por ello
científica (al ser inductivo-deductiva). Matizando más diremos que el proceso
cíclico del aprendizaje constructivo-reconstructivo afecta a la metodología
didáctica pero no a los contenidos. Lo constructivo afecta a los métodos y
actividades y lo significativo, como luego veremos, afecta a los contenidos. A
menudo, en los Diseños Curriculares, se suele mezclar lo constructivo con lo
significativo creando un fuerte confusión. Existen confluencias entre ambos,
evidentemente, pero también se dan importantes diferencias,
En nuestro modelo de Diseño Curricular de Aula esto aparece en la
evaluación inicial como andamio previo para favorecer el conflicto cognitivo, en
las redes, marcos y mapas conceptuales que facilitan la contraposición de
hechos con conceptos y conceptos con hechos y en la forma de realizar las
tareas-actividades.
CONCEPTUALIZACIÓN
(Conceptos, teorías y
principios)
CONSTRUCTIVISMO
REPRESENTACIÓN
-Imagen mental
RECONSTRUCTIVISMO
PERCEPCIÓN
(Hechos, ejemplos y
experiencias)
METODOLOGIA DIDACTICA CONSTRUCTIVA
Aprendizaje
Inductivo por
descubrimiento
Aprendizaje deductivo
(receptivo)
Competencias, Capacidades y Aptitudes en los Procesos de Enseñanza y Aprendizaje
Cooperativa de Servicios Educacionales - CAPACITTA 52
ANEXO
EVALUACIÓN DEL MODULO:
COMPETENCIAS, CAPACIDADES Y APTITUDES EN LOS PROCESOS DE
ENSEÑANZA Y APRENDIZAJE
1. ¿En qué consiste el desarrollo de competencias. De un ejemplo de
competencias?
2. ¿A qué se denomina competencias estudiantiles y como se desarrolla?
3. Explique el concepto de la competencia
4. ¿Qué entiende por capacidades?
****

Competencias..pdf

  • 1.
    Competencias, Capacidades yAptitudes en los Procesos de Enseñanza y Aprendizaje Cooperativa de Servicios Educacionales - CAPACITTA 1 COMPETENCIAS, CAPACIDADES Y APTITUDES EN LOS PROCESOS DE ENSEÑANZA Y APRENDIZAJE CONTENIDO  El desarrollo de competencias  Competencias para el siglo XXI  Un individuo competente  Tipos de competencias  Currículo por competencias  Capacidades  Un modelo de aprendizaje-enseñanza constructivo y significativo  Glosario de capacidades Documentación y Recursos con fines de Capacitación ¡Incrementa el VALOR de tu Desarrollo Profesional! Lima - Perú
  • 2.
    Competencias, Capacidades yAptitudes en los Procesos de Enseñanza y Aprendizaje Cooperativa de Servicios Educacionales - CAPACITTA 2 OBJETIVOS DEL APRENDIZAJE Al concluir el estudio del presente módulo el participante deberá ser capaz de:  Comentar acerca del desarrollo de capacidades  Mencionar las competencias para el siglo XXI  Describir cómo se desarrolla las competencias  Describir las actividades de la competencia profesional  Exponer acerca de las capacidades
  • 3.
    Competencias, Capacidades yAptitudes en los Procesos de Enseñanza y Aprendizaje Cooperativa de Servicios Educacionales - CAPACITTA 3 COMPETENCIAS, CAPACIDADES Y APTITUDES EN LOS PROCESOS DE ENSEÑANZA Y APRENDIZAJE Más allá de la formación: El desarrollo de competencias Todos sabemos ya de la importancia de la formación y de la necesidad de mantenemos actualizados, aceptando que ello implica estar inmersos en un proceso de continuo reciclaje, puesto que los conocimientos que hoy nos resultan útiles mañana pueden quedar obsoletos. Pero, para tener éxito profesional, necesitamos algo más que actualizar nuestros conocimientos, también es imprescindible desarrollar nuestras competencias y mantenerlas alineadas a las necesidades del rol y- del entorno organizacional, desde la integración de nuestra vida profesional y personal. Pero, aunque mucho se ha hablado de ellas, conviene volver a definir que entendemos por competencias. Aunque cercano a otros términos manejados por la psicología, el concepto de competencia aparece en los años 70, especialmente a partir de los trabajos de McClelland en la Universidad de Harvard (USA). Una competencia es una característica subyacente que está relacionada con una actuación de éxito en el trabajo. Existen numerosas definiciones, una de ellas es la de Alamillo y Villamor: MODELO PEDAGÓGICO INTEGRADOR Competencia es el "conjunto de comportamientos, habilidades, conocimientos y actitudes que favorecen el correcto desempeño del trabajo y que la organización tiene interés en desarrollar o reconocer en sus colaboradores de cara a la consecución de los objetivos estratégicos de la empresa". A su vez, también podemos encontrar diversas clasificaciones de competencias. Dos de los autores que más han trabajado sobre ellas son Daniel Goleman y Richard Boyatzis, a partir de su modelo podemos ver a qué nos referimos cuando hablamos de competencias (ver cuadro 1). No obstante, cada Cuadro N°1 "El aprendizaje no sólo debe darse en el aula, sino que tiene que poder llevarse a la práctica y servir como base para la mejora continua". COMPETENCIAS (CÓMO) VALORES (POR QUÉ) CONOCIMIENTOS (QUÉ)
  • 4.
    Competencias, Capacidades yAptitudes en los Procesos de Enseñanza y Aprendizaje Cooperativa de Servicios Educacionales - CAPACITTA 4 organización debería definir las suyas en base a sus objetivos estratégicos y a cada rol y puesto a desempeñar. Pero la cuestión esencial es: ¿cómo podemos desarrollarlas? La respuesta parece obvia, desde un enfoque y una metodología orientados a ello, como el Modelo Pedagógico Integrador (ver cuadro 2) utilizado por Cris Bolívar Consulting. El Modelo Pedagógico Integrador contempla tres ejes (conocimientos, competencias y valores) sobre los que trabajar de forma holística e integrada a fin de conseguir un aprendizaje sólido, orientado a los resultados y a la satisfacción profesional y personal. SINTESIS MODELO DE COMPETENCIAS (CUADRO N° 2 ) (D. GolemanyR. Boyatzis) CAPACIDADES DE CONOCIMIENTO Y DOMINIO PERSONAL  Motivación de logro: Esforzarse por mejorar o satisfacer un determinado criterio de excelencia.  Conocimiento de uno mismo: Reconocer las propias emociones y sus defectos. Conocer las propias fortalezas y debilidades.  Iniciativa: Prontitud para actuar cuando se presenta la ocasión.  Optimismo: Persistencia en la consecución de los objetivos a pesar de los obstáculos y los contratiempos.  Autorregulación: Capacidad para canalizar las propias emociones en la dirección adecuada.  Autoconfianza: Seguridad en la valoración que hacemos sobre nosotros mismos y sobre nuestras capacidades.  Flexibilidad: Capacidad de adaptación a situaciones de cambio; COMPETENCIAS DE GESTIÓN DE RELACIONES  Empatía: Capacidad de escucha y comprensión de las preocupaciones, intereses y sentimientos de los otros y de responder a ello.  Liderazgo inspirador: Capacidad para ejercer el papel de líder de un grupo o equipo y de generar ilusión y compromiso entre sus miembros.  Conocimiento organizacional: Capacidad para comprender y utilizar la dinámica existente en las organizaciones.  Gestión del conflicto: Capacidad para negociar y resolver desacuerdos.  Trabajo en equipo y colaboración: Ser capaces de trabajar con los demás
  • 5.
    Competencias, Capacidades yAptitudes en los Procesos de Enseñanza y Aprendizaje Cooperativa de Servicios Educacionales - CAPACITTA 5 en la consecución de una meta común.  Desarrollo de otros: Capacidad de identificar los puntos fuertes y débiles de las personas y facilitarles los medios adecuados para que puedan mejorar y desarrollarse profesionalmente.  Sensibilidad intercultural: Sensibilidad para apreciar y respetar las diferencias y la diversidad que presentan las personas.  Comunicación oral: Capacidad para escuchar y expresar mensajes no verbales. COMPETENCIAS COGNITIVAS DE Y RAZONAMIENTO  Pensamiento analítico: Capacidad para comprender las situaciones y resolver los problemas a base de separar las partes que las constituyen y reflexionar acerca de ello de manera lógica y sistemática.  Pensamiento sistémico: Capacidad para percibir las interacciones entre las partes de un todo.  Reconocimiento de modelos. Capacidad de identificar modelos o conexiones entre situaciones que no están relacionadas de forma obvia, y de identificar aspectos clave o subyacentes en asuntos complejos.  Experiencia técnica o profesional. Capacidad e interés en utilizar, mejorar y ampliar los conocimientos y las habilidades necesarias en relación con el propio trabajo.  Análisis cuantitativo: Capacidad para analizar, valorar y trabajar con datos y variables cuantitativas.  Comunicación escrita: Habilidad para redactar y sintonizar a través de mensajes escritos. Para trabajar sobre estos tres ejes, la metodología deberá ser siempre participativa y, en muchos casos, experiencial, de forma que impacte tanto desde el plano cognitivo, como emocional y conductual. El participante debe poder tomar parte activa en el proceso de aprendizaje de forma que él pueda hacer sus propios descubrimientos y aprendizajes de valor y pueda experimentar y tomar conciencia de sus competencias y áreas a desarrollar. Ello facilitará poder revisar los hábitos a cambiar y así avanzar con mayor facilidad desde el nivel de aprendizaje 1 al nivel 4 (ver cuadro 3). Ello significa pasar de una situación de inconsciencia de nuestras incompetencias (no somos conscientes de lo que no sabemos y, por tanto, no podemos desarrollarlo) a una situación donde pasamos a manejar de  ¿Podría decirme, por favor, qué camino he de seguir desde aquí?  Eso depende en buena medida del lugar adonde quieras ir - dijo el gato.  No me importa mucho adonde... - dijo Alicia.  Entonces no importa por dónde vayas - dijo el gato.
  • 6.
    Competencias, Capacidades yAptitudes en los Procesos de Enseñanza y Aprendizaje Cooperativa de Servicios Educacionales - CAPACITTA 6 forma inconsciente nuestras competencias, ya no hace falta que pensemos en ellas, surgen espontáneamente, las hemos interiorizado. De esta forma, se consigue tanto la comprensión (nivel cognitivo, racional) como la comprensión (nivel emocional, holístico, insight) de los nuevos aprendizajes, de forma que sea mucho más sencillo empezar a ejercitar la competencia a desarrollar y fijar nuevos hábitos en menos tiempo. En definitiva, el proceso de aprendizaje, para que sea realmente eficaz, tendrá que centrarse también en todo aquello que sirve de freno al nuevo aprendizaje a fin de facilitar la consecución del aprendizaje generativo, que partiendo del desaprendizaje (desde la revisión de creencias-paradigmas y valores), permite el aprendizaje continuo a partir de la lectura de los resultados obtenidos (percepción y feed-back del entorno) como consecuencia de nuestras conductas (Ver cuadro 4). Puesto que, como ya hemos mencionado, el proceso de aprendizaje continuo requiere una revisión periódica de nuestras conductas a fin de mantenernos alineados con las demandas del rol, un rol cada vez más dinámico en función de las necesidades organizacionales (cuadro 5). LOS 4 NIVELES DE APRENDIZAJE(PNL) Nivel conciencia Cuadro 3. 1-I.I. INCONCIENTEMENTE INCOMPETENTE 2-C.I. INCONCIENTEMENTE INCOMPETENTE 4-I.C. INCONCIENTEMENTE INCOMPETENTE 3-C.C. INCONCIENTEMENTE INCOMPETENTE Nivel Competente Aprendizaje lazo simple o de primer orden Modelo aprendizaje de Kolb Escalera del comportamiento humano Experiencia Práctica Reflexión Nuevas Ideas SABER Aprendizaje generativo, de lazo doble, o de segundo orden. Chris Argyris Resultados Conductas- Hábitos Actitudes Valores Creencias Cuadro 4 PERCEPCIÓN SABER CÓMO
  • 7.
    Competencias, Capacidades yAptitudes en los Procesos de Enseñanza y Aprendizaje Cooperativa de Servicios Educacionales - CAPACITTA 7 Cuadro 5 Una conducta que antes era adecuada, puede volverse obsoleta y perjudicial ante un cambio de contexto. Aprender a leer el entorno y saber adaptarnos a él es una competencia clave. Pero, dada la complejidad y la dificultad del cambio y debido también al hecho de que las velocidades de aprendizaje cognitivo y emocional son distintas (ver cuadro 6), muchas veces se hace necesario ir más allá de un taller de formación, hace falta introducir en el programa otras herramientas (ver cuadro 7) que intervengan a lo largo del tiempo, facilitando que se dé el desarrollo de las competencias deseadas. Una de las más destacables y eficaces es el coaching, "El coaching es una herramienta que ayuda a las personas a crecer profesionalmente de cara a lograr su satisfacción y la de la organización. Es un espacio conversacional planificado, individuo-individuo y confidencial, donde se facilitan nuevas lecturas y percepciones, se propicia la transformación permanente y se genera sabiduría". Cris Bolivar. APRENDIZAJE COGNITIVO Se da a nivel de córtex. Cuando se da la comprensión cognitiva de los conceptos, su aprendizaje se produce con rapidez. APRENDIZAJE EMOCIONAL Se da a nivel de sistema límbico. Implica adquirir un nuevo hábito, rescribir un nuevo circuito emocional. Para ello es necesario que haya insight, comprensión emocional. La velocidad de este tipo de aprendizaje es lenta, requiere de muchas repeticiones (práctica) para que se fije la nueva respuesta o conducta.
  • 8.
    Competencias, Capacidades yAptitudes en los Procesos de Enseñanza y Aprendizaje Cooperativa de Servicios Educacionales - CAPACITTA 8 Cuadro 6. HERRAMIENTAS PARA EL DESARROLLO DE COMPETENCIAS Coaching. CounselHng. Programas de inteligencia emocional. Mentoring. Programas de desarrollo energético. Tutorías. Conversación de Desarrollo semestral o anual. Programas de gestión por competencias. Cuadro 7. El coaching, a través de sus distintas fases (ver cuadro 8), facilita el desarrollo real y estratégico de las competencias del coachee, teniendo en cuenta el sistema al que pertenece y las limitaciones y oportunidades reales que se dan en él. De esta forma, siendo conscientes de que el desarrollo de nuestras competencias es algo complejo que va más allá de la formación tradicional, podremos plantearnos optar por aquellos programas y herramientas que sean realmente útiles a tal fin, de forma que nos acompañen en un proceso de mejora permanente hacia el estimulante reto de crecer no sólo como profesionales sino también como personas. Toma de conciencia; desbloqueos; de comprensión del contexto; facilitar el autoconocimiento.
  • 9.
    Competencias, Capacidades yAptitudes en los Procesos de Enseñanza y Aprendizaje Cooperativa de Servicios Educacionales - CAPACITTA 9 Cuadro 8 "Cada ser humano es su propia obra maestra” Henry David Thoreau. NIVEL SUBYACENTE FASES DEL COACHING Definición de estrategias y planes de acción. Definición y análisis de la situación actual y del coachee dentro de ella. Definición de los objetivos a alcanzar y competencias a desarrollar. Seguimiento del alcance de los objetivos; refuerzo de las mejoras; planificación de acciones futuras Toma de conciencia; desbloqueos; análisis; herramientas de comprensión del contexto; facilitar el autoconocimiento. Desbloqueos; toma de decisiones; toma de conciencia, decisiones y consecuencias; aumento, seguridad; herramientas. Toma de conciencia alternativas y consecuencias; desbloqueo resistencias; herramientas; facilitar la acción y la planificación; construcción de nuevos hábitos. Revisión de hábitos; herramientas de seguimiento y lectura situacional.
  • 10.
    Competencias, Capacidades yAptitudes en los Procesos de Enseñanza y Aprendizaje Cooperativa de Servicios Educacionales - CAPACITTA 10 COMPETENCIAS PARA EL SIGLO XXI Vinculadas con el pensar: Lectura, Escritura y Matemáticas. Habilidades para prevenir, solucionar problemas y tomar decisiones:  Flexibilidad mental.  Pensamiento reflexivo.  Sentido de anticipación.  Actitudes creativas. Relaciones con la formación técnica:  Cultivo de actitudes científicas (asombro, curiosidad, análisis, investigación).  Cultura tecnológica (información,- redes, videos).  Capacidad de buscar, obtener y manejar información. Inherentes al desempeño social:  Habilidad para trabajar en grupo, negociar, escuchar a los demás y saber comunicarse adecuadamente.  Desarrollo óptimo de la autoestima.  Búsqueda de desafíos. La formación de las competencias se construye en cada individuo, responden a estructuras complejas diferenciables en cada sujeto, pero éste, como ser social, las construye en su relación con los demás sujetos. Las competencias también tienen que ser aprehendidas, nadie por competente que llegue a ser, lo fue al nacer; sólo en la vida, en la sociedad es posible la construcción de las competencias. La formación de competencia no es un simple proceso de entrenamiento para desarrollar habilidades y destrezas, lo que lleva a la ejecución de tareas asignadas por otro, sin protagonismo de quien las ejecuta. Se asume que las competencias son cognoscibles, objeto de interpretación y construcción, con una connotación axiológica que conlleva a una ética.
  • 11.
    Competencias, Capacidades yAptitudes en los Procesos de Enseñanza y Aprendizaje Cooperativa de Servicios Educacionales - CAPACITTA 11 LA COMPETENCIA PRESUPONE:  Algún grado de dominio y versatilidad conceptual, explícita o implícita de un campo de la cultura.  La puesta en acción de los contenidos básicos de dicho campo.  Un proceso de selección de alternativas de actuación y toma de decisiones.  La pertinencia de su aplicabilidad en un contexto determinado.  Un nivel de alternativas en los resultados de su construcción y aprehensión FORMACION POR COMPETENCIAS: El Enfoque por Competencias, prepara al alumno para la vida, le da herramientas para que logre el éxito laboral y con ello el personal y profesional; puesto que le permite ir ganando experiencia con lo que día a día construye con su aprendizaje en los años formativos de su profesión. Una primera definición de competencia: Como una capacidad de acción e interacción sobre el medio natural y social. Capacidad efectiva, eficaz y eficiente: En el enfrentamiento y la solución de problemas. En la realización de metas propias. En la creación de resultados pertinentes a necesidades sociales. En la generación de consensos. CONCEPTO DE COMPETENCIA:  Son las que promueven el desarrollo de las capacidades humanas de: resolver problemas, valorar riesgos, tomar decisiones, trabajar en equipo, asumir el liderazgo, relacionarse con los demás, comunicarse (escuchar, hablar, leer y escribir), utilizar una computadora, entender otras culturas y, aunque suene reiterativo, aprender a aprender. David Rene Tierry  Necesidad de una visión integral de la experiencia y desarrollo humano, que demanda nuevas formas de educación, y considera la necesidad de la educación permanente para una sociedad más amplia, en que se verifica una ruptura entre los elementos más tradicionales de la educación y las nuevas formas más abiertas que enfocan el individuo y su desarrollo en primer plano. Irigoin María
  • 12.
    Competencias, Capacidades yAptitudes en los Procesos de Enseñanza y Aprendizaje Cooperativa de Servicios Educacionales - CAPACITTA 12  Características personales que llevan a desempeños adaptativos en ambiente significativo. Masterpascua  "La capacidad individual para emprender actividades que requieran una planificación, ejecución y control autónomos" (Federación Alemana de empresarios de ingeniería, 1985).  "La capacidad de usar el conocimiento y las destrezas relacionadas con productos y proceso y, por consiguiente, de actuar eficazmente para alcanzar un objetivo". (Hayes, 1985).  "La aplicación de las destrezas, conocimientos y actitudes a las tareas o combinaciones de tareas conforme a los niveles exigidos en condiciones operativas" (Prescott, 1985).  "La competencia profesional es la capacidad de realizar las actividades correspondientes a una profesión conforme a los niveles esperados en el empleo. El concepto incluye también la capacidad de transferir las destrezas a nuevas situaciones dentro del área profesional y, más allá, a profesiones afines. Esta flexibilidad suele implicar un nivel de destrezas y conocimientos mayor de lo habitual incluso entre los trabajadores con experiencia" (MSC, 1985).
  • 13.
    Competencias, Capacidades yAptitudes en los Procesos de Enseñanza y Aprendizaje Cooperativa de Servicios Educacionales - CAPACITTA 13 COMPARACIÓN ENTRE DIFERENTES NOCIONES DE COMPETENCIA FUENTE COMPETIR COMPETER COMPETENCIA COMPETENTE Diccionario de la Real Academia de Lengua Española Contener dos o más personas entre sí, aspirando unas y otras con empeño a una misma cosa.  Igualar una cosa a otra análoga, en la perfección o en las propiedades. Pertenecer, tocar o incumbir a uno alguna cosa Disputa o contienda entre dos o más sujetos sobre alguna cosa.  Oposición o rivalidad entre dos o más que aspiran a obtener una misma cosa.  Incumbencia.  Aptitud, idoneidad. Atribución legitima a un juez u otra autoridad para el conocimiento o resolución de un asunto. Bastante, debido, proporcionado, oportuno, adecuado.  Dícese de la persona a quien compete o incumbe alguna cosa.  Apto, idóneo. En la primitiva iglesia, catecúmeno ya instruido para su admisión al bautismo Diccionario Ideoconstructio Martín Alonso Apto, idóneo, hábil, capacitado, capaz, entendido, docto, diestro.  Correspondiente, dispuesto, debido. Diccionario de sinónimos castellanos (Grates) Contender, rivalizar, disputar, batallar. Igualar. Incumbir, tocar, pertenecer, atañer, concernir, corresponder. Rivalidad, competición, lucha, contienda. Aptitud, capacidad, idoneidad, suficiencia, habilidad, disposición. Apto, idóneo, capaz, suficiente, hábil, dispuesto, entendido, diestro, ejercitado.
  • 14.
    Competencias, Capacidades yAptitudes en los Procesos de Enseñanza y Aprendizaje Cooperativa de Servicios Educacionales - CAPACITTA 14  La educación basada en competencias conecta la educación con las exigencias del entorno socio-económico.  Ubica el aprendizaje y la enseñanza en un contexto significativo (social, personal, cultural y medioambientalista).  Sus resultados depende de cómo se entiendan y desarrollen.  Es una potente herramienta de desarrollo personal, innovación y calidad.  Un buen desarrollo debe implicar distintas instancias del proceso educativo (estudiantes, profesores, padres, autoridades, empleadores, etc.).  Las competencias son acordadas por todos los implicados teniendo en cuenta no sólo la situación y necesidades presentes sino el futuro.  Se deben identificar, desarrollar y evaluar cuidadosamente. UN INDIVIDUO COMPETENTE Se desempeña efectivamente en una ocupación definida, de acuerdo con el desempeño esperado. Puede responder efectivamente a sucesos irregulares, en medios con diferentes características. COMPETENCIAS ESTUDIANTILES Se denomina competencia a lo que el alumno es capaz de conseguir al término del proceso educativo, y a los procedimientos que le permitirá seguir aprendiendo de manera autónoma a lo largo de su vida.  Reconoce, explica reflexiones de la gestión a situaciones sobre el proceso de su propio desarrollo intelectual, físico, moral y emocional asumiendo su ser como un proyecto a desarrollar y valorando los medios más adecuados dentro de lo ético, para avanzar en su proceso de realización humana.  Transfiere los aspectos básicos de la gestión a situaciones de la vida cotidiana, utiliza aprendizajes desarrollados en otras áreas para desempeñar actividades y tareas en un contexto de trabajo, analiza críticamente alternativas para tomar decisiones, mostrando una actitud emprendedora y
  • 15.
    Competencias, Capacidades yAptitudes en los Procesos de Enseñanza y Aprendizaje Cooperativa de Servicios Educacionales - CAPACITTA 15 valorando el trabajo como medio para su, desarrollo personal. COMPETENCIAS QUE DESARROLLAN LOS ESTUDIANTES  Se comunican eficientemente en situaciones diversas y con diferentes interlocutores utilizando adecuadamente el código lingüístico, así como las estrategias apropiadas a su propósito y los recursos no verbales que favorecen la comunicación; asume su actitud crítica y reflexiva sobre el contenido de los mensajes.  Resuelve situaciones problemáticas, haciendo uso de destrezas, algoritmos, estrategias heurísticas, procesos de modelación, mostrando capacidad innovadora, utiliza el lenguaje matemático para comunicar y argumentar información de forma pertinente; valorándolo y demostrando orden y precisión.  Comprende, investiga y aplica los conocimientos científicos para resolver los problemas a partir de fenómenos naturales y proceso cotidianos desde la perspectiva de las teorías explicativas.  Asume su identidad y ciudadanía; formula juicios críticos sobre los diferentes procesos sociales, tomando posición sobre las posibilidades y retos que los diversos contextos le brindan para construir su proyecto de vida y de país. ¿CÓMO DESARROLLAR LAS COMPETENCIAS? Es Fundamental:  Identificarlas: ¿Cuáles?, ¿En qué medida?, ¿Cuándo?, ¿Dónde?  Recurrir a procedimientos docentes y de evaluación que inciten a utilizarlas y desarrollarlas.  Deben ser evaluadas; puesto que la evaluación es el criterio de lo que se aprende, sino se evalúan no se desarrollan.  Criterios claros de calidad. Los resultados de aprendizaje {de naturaleza
  • 16.
    Competencias, Capacidades yAptitudes en los Procesos de Enseñanza y Aprendizaje Cooperativa de Servicios Educacionales - CAPACITTA 16 académica, profesional y de empleabilidad).  Introducción del estudiante a una cultura de responsabilización y calidad (autonomía, juicio fundamentado, evaluación y revisión). ¿QUÉ CAMBIA EN LA EDUCACIÓN BASADA EN COMPETENCIAS?  Los resultados del aprendizaje son el eje del proceso educativo.  Responsabilidad del aprendizaje; el aprendizaje es personal e intransferible: es responsable el estudiante con todos los incentivos tanto internos como externos; es responsable el profesor.  Introduce una nueva perspectiva sobre el proceso enseñanza-aprendizaje:  ¿Qué se aprende? Conocimientos, competencias, valores, etc.  ¿Cómo se aprende? Actividades de aprendizaje, métodos docentes.  ¿Cómo se evalúa?  ¿Cuándo se evalúa?  ¿Qué evaluamos?  ¿Quién evalúa? EVALUACION Facilitan la planificación coordinada de las áreas curriculares, todas supeditadas a un resultado común.
  • 17.
    Competencias, Capacidades yAptitudes en los Procesos de Enseñanza y Aprendizaje Cooperativa de Servicios Educacionales - CAPACITTA 17 ¿POR QUE HABLAR DE COMPETENCIAS? SOCIAL CIENTIFICA EDUCATIVA Acercar la información escolar o universitaria a las demandas sociales Ritmo de creación de conocimientos y cambios asociados Motivación para aprender lo que nos resulta significativo. RELACION ENTRE CONOCIMIENTO, COMPETENCIA E INTELIGENCIA Conocimiento integrado producto del desarrollo como del aprendizaje, es la manifestación de la inteligencia. Representación de la realidad y la capacidad para invertir en ella. Conjunto de manifestaciones adaptativas que implican procesos como: percibir, inferir y actuar. SEPARACIÓN TEORICA CONOCIMIENTO COMPETENCIA INTELIGENCIA
  • 18.
    Competencias, Capacidades yAptitudes en los Procesos de Enseñanza y Aprendizaje Cooperativa de Servicios Educacionales - CAPACITTA 18 LA COMPETENCIA PROFESIONAL  La competencia profesional se refiere a las funciones, tareas y roles de un profesional - incumbencia- para desarrollar adecuada e idóneamente su puesto de trabajo suficiencia- que son resultado y objeto de un proceso de capacitación y Cualificación.  "Conjunto estabilizados de saberes y saber-hacer, de conductas tipo, de procedimientos estándares, de tipos de razonamiento, que se pueden poner en práctica sin nuevo aprendizaje" (Montmollin, 1984: 122).  "Posesión y el desarrollo de destrezas, conocimientos, actitudes adecuadas y experiencia suficientes para actuar con éxito en los papeles de la vida" (FEU, 1984). COMPETENCIAS PROFESIONALES Configuración Didáctica que sintetiza la riqueza de la profesión y del profesional, siendo expresión totalizadora de las cualidades que debe poseer el egresado para su desempeño profesional y social en un contexto histórico concreto, permitiendo generar el proceso de desarrollo del micro diseño curricular de la carrera. LA COMPETENCIA PROFESIONAL La competencia profesional se entiende como la posesión y desarrollo de conocimientos, habilidades, destrezas y actitudes que permiten al sujeto: 1. Desarrollar actividades en su área profesional, en forma eficaz y eficiente. 2. Adaptarse a nuevas situaciones. 3. Anticipar problemas. TIPOS DE COMPETENCIAS Competencias profesionales Competencias generales Competencias básicas Sintetizan el ser el saber y el hacer del profesional En el objeto específico de la profesión En el ámbito sociocultural y profesional En el objeto de la profesión
  • 19.
    Competencias, Capacidades yAptitudes en los Procesos de Enseñanza y Aprendizaje Cooperativa de Servicios Educacionales - CAPACITTA 19 4. Evaluar las consecuencias de su trabajo. 5. Participar activamente en la mejora de su práctica. LOS COMPONENTES DEL PERFIL PROFESIONAL  Actividades: Desempeños complejos que involucran y movilizan distintos atributos transferibles a diversos contextos.  Criterios de realización: Establece cuando un desempeño determinado está suficientemente bien realizado.  Condiciones de desempeño: Describe los contextos productivos y profesionales en que se espera que se lleven a cabo las actividades profesionales esperadas.  Áreas o unidades de competencia: Primer nivel de especificación, en el que se delimitan las grandes áreas de actividad o funciones del ejercicio.  Subárea o elementos de competencia: Desagregación del área o unidad de  competencia que define un agrupamiento significativo y relativamente autónomo de actividades. CONSTRUCCION DEL PERFIL PROFESIONAL BASADO EN COMPETENCIAS  Para identificar las competencias se debe recuperar lo que hacen las personas al enfrentar y resolver situaciones y problemas característicos de una determinada profesión.  Establecer que es lo que los estudiantes requieren saber, saber hacer y saber actuar para su adecuada realización.  Cuando una institución educativa reúne estas definiciones, organizadas en forma lógica respecto de las funciones propias de una profesión con el propósito de presentar una oferta formativa coherente se tiene el perfil profesional. PARA DEFINIR EL PERFIL PROFESIONAL POR COMPETENCIAS Es necesaria la participación del sector productivo (industria), el gubernamental y el educativo para la definición de la curricula por Competencias Al hablar de COMPETENCIAS PROFESIONALES nos estamos refiriendo al TIPO DE PROFESIONAL que queremos formar, en cuya configuración se concretan un conjunto de cualidades inherentes al carácter y contenido del sistema de relaciones sociales que se establecen en el proceso de formación del profesional, mediante la actividad que desarrollan.
  • 20.
    Competencias, Capacidades yAptitudes en los Procesos de Enseñanza y Aprendizaje Cooperativa de Servicios Educacionales - CAPACITTA 20 Competencias Profesionales en tres niveles  Competencias Básicas: capacidades intelectuales indispensables para el aprendizaje de una profesión (cognitivas, técnicas y metodológicas) Nivel básico.  Competencias Genéricas: Situaciones concretas de la práctica profesional.  Competencias Específicas: Son la base particular del ejercicio profesional. Concepto de Competencia 1. Posee competencia profesional quien dispone de los conocimientos, destrezas y aptitudes necesarios para ejercer una profesión, puede resolver los problemas profesionales de forma autónoma y flexible, está capacitado/a para colaborar en su entorno profesional y en la organización del trabajo (Alemania). 2. Las competencias representan una combinación dinámica de atributos (con respecto al conocimiento y su aplicación, a ¡as actitudes y responsabilidades) que describen los resultados de aprendizaje de un determinado programa, o cómo los estudiantes serán capaces de desenvolverse al finalizar el proceso educativo (Tuning Educational Structures in Europe) Razones que justifican la Educación basada en Competencias (EBC)  Permite el establecimiento de estándares que facilitan la comparación de los niveles de desempeño requerido en distintas carreras-profesiones.  Define parámetros para alinear el valor de títulos y diplomas, así como de otras formas de reconocimiento.  Hace transparentes los niveles de competencia requeridos para la población estudiantil, los docentes y los administradores educativos.  Facilita la vinculación entre los requerimientos del mundo del trabajo profesional y los resultados de la educación. Proyección de la imagen del profesional que debemos formar
  • 21.
    Competencias, Capacidades yAptitudes en los Procesos de Enseñanza y Aprendizaje Cooperativa de Servicios Educacionales - CAPACITTA 21 CURRÍCULO POR COMPETENCIAS Marco Curricular: Razones porque la necesidad de un currículo por competencias, para nadie es extraño los cambios que viene experimentando la sociedad actual a través de la globalización donde la informática y las telecomunicaciones hacen la necesidad de formar un hombre creativo capaz de desarrollar su inteligencia donde tenga que aprender en forma permanente. Es necesario tomar en cuenta las necesidades y las experiencias de la realidad del educando, todo esto obliga al cambio de concepción curricular dejando de lado el currículo por objetivos para dar paso al currículo por competencias. Características del Currículo por Competencias: Básico: Plantea estándares nacionales de competencias que el país requiere de todos sus ciudadanos, los mismos que deben complementarse y diversificarse en el ámbito de cada centro educativo. Humanista y Valorativo: Favorece la práctica y vivencia de valores, fomenta el aprecio de la personas y estimula comportamientos democráticos y ciudadanos. Conceptualmente abierto: Este sujeto a un proceso continuo de cambio, atento a la diversidad, al avance del conocimiento y a la necesidad de incorporar elementos nuevos. Integral: Promueve el desarrollo de todos los aspectos de las personas y presenta una visión Holística de la realidad. Interdisciplinario: Favorece el establecimiento de relaciones múltiples entre los contenidos para que se construyan aprendizajes significativos cada vez más integrados. Flexible y Diversificable: Buscar atender a las características y ritmos de aprendizajes de alumnos y alumnas; y de la comunidad donde se ejecuta, adecuándose y enriqueciéndose permanentemente en función de ellos. Competencias: Es una habilidad compleja que integra un conjunto de saberes: el conocimiento de concepto, el manejo de procedimientos y determinadas actitudes. Es un saber hacer, reflexivo, ético y eficiente. Es una capacidad de acción e interacción, eficacia sobre diversas situaciones problemáticas.
  • 22.
    Competencias, Capacidades yAptitudes en los Procesos de Enseñanza y Aprendizaje Cooperativa de Servicios Educacionales - CAPACITTA 22 CURRICULO POR COMPETENCIAS Abierto Flexible Diversificado Reconceptualistas Integral Humanístico Valorativo Interdisciplinario, etc Necesidades o intereses de los alumnos Instrumento de educación formal Fines Propósitos Ejes Áreas curriculares Contenidos transversales Competencias Práctica docente Dimensiones, ideas directrices Conjuntos de saberes que provienen de varias disciplinas Problemas y necesidades del momento Macrohabilidades Saberes conceptuales Saberes procedimentales Saberes actitudinales Demandas sociales Se caracteriza por ser Responde a Es un En términos de Son Son Son Son Comprenden Orienta
  • 23.
    Competencias, Capacidades yAptitudes en los Procesos de Enseñanza y Aprendizaje Cooperativa de Servicios Educacionales - CAPACITTA 23 LOS CONTENIDOS ACTITUDINALES Valores Las actualidades Que se manifiestan en Tendencias actuar de acuerdo con una valoración personal Un carácter dinámico En los procesos de aprendizaje Componentes cognitivas Componentes afectivas Componentes conductuales Informaciones nuevas Circunstancias nuevas El contenido de las áreas Las relaciones afectivas dentro  Conocimientos  Creencias  Sentimientos  Preferencias Acciones manifiestas Actitudes de otras personas Niveles de desarrollo moral Hacen referencia Que tiene Que interviene Que involucran Que depende de Según Como Como Como
  • 24.
    Competencias, Capacidades yAptitudes en los Procesos de Enseñanza y Aprendizaje Cooperativa de Servicios Educacionales - CAPACITTA 24 LOS CONTENIDOS PROCIDEMENTALES Saber cómo hacer Saber hacer Actuaciones Generales y menos generales Algoritmos y heurísticos  Diseño de gráficos.  Aplica información.  Utilización de un microscopio.  Manipula instrumentos geométricos.  Salto de taburetes Ordenadas Orientaciones hacia la consecución de una meta De componente motriz y de componente cognitivo Hacen referencia a Se entiende como Pueden clasificarse Por ejemplo Que son y
  • 25.
    Competencias, Capacidades yAptitudes en los Procesos de Enseñanza y Aprendizaje Cooperativa de Servicios Educacionales - CAPACITTA 25 Hechos Concepto Datos Sucesos o Acontecimientos Información en escuelas Nociones  La segunda Guerra Mundial.  La rebelión de Túpac Amaru Cristóbal Colón  Números Impares  Animales Vertebrados Específicos Estructurales  Interpretar y dar significado.  Reconocer clases de objetos naturales, sociales y culturales.  Sistema de números  Ser vivo Hacer referencia a un contenido particular de un área Atraviesan todos los contenidos de un área LOS CONTENIDOS PROCIDEMENTALES Hacen referencia Entendidos como Entendidos como Entendidos como Que pueden ser Cuando Cuando Por ejemplo Por ejemplo Por ejemplo Por ejemplo
  • 26.
    Competencias, Capacidades yAptitudes en los Procesos de Enseñanza y Aprendizaje Cooperativa de Servicios Educacionales - CAPACITTA 26 TRES NOCIONES BASICAS DE LA COMPETENCIA ESTUDIANTIL La ejecución de la actualización requiere utilizar un repertorio de desempeños variados a la vez que variables y que puedan ser transferidos a diferentes situaciones de una manera personal y creativa. MODELO CURRICULAR POR COMPETENCIAS Este modelo pretende enfocar los problemas que abordarán los profesionales como eje para el diseño; se caracteriza por:  Abarcar de manera integral un problema cada vez, en lugar de los cursos por asignatura que abarcan diversos temas simultáneamente.  Orientarse al trabajo cooperativo, apoyando por un tutor/docente.  El uso de recursos tecnológicos que simulen situaciones de la vida real.  Colocar a disposición de los educandos, una variedad considerable de recursos para que puedan analizar y resolver problemas de diversas índoles. Toda competencia requiere internamente de movilizaciones, extrapolaciones, adaptaciones de procesos intelectivos, así como de estado emocionales, para manifestarse de forma ostensiva es a través de un desempeño; en este sentido, toda competencia se demuestra en la acción. La demanda de desempeño está enmarcada dentro de las expectativas de ejecución que se tiene del sujeto actuante, por lo que el actuar competente se encuentra necesariamente contextualizado dentro de determinados márgenes circunstanciales, en este sentido toda competencia es relativa La ejecución de la actualización requiere utilizar un repertorio de desempeños variados a la vez que variables y que puedan ser transferidos a diferentes situaciones de una manera personal y creativa. EXTERIORIDAD RELATIVIDAD TRANSVERSALIDA
  • 27.
    Competencias, Capacidades yAptitudes en los Procesos de Enseñanza y Aprendizaje Cooperativa de Servicios Educacionales - CAPACITTA 27 FUNDAMENTOS TEÓRICOS DEL CURRICULO FILOSÓFICOS SOCIOLÓGICOS PSICOLÓGICOS EPISTEMOLÓGICOS COMPETENCIAS CONTENIDO MÉTODO OBJETO OBJETIVO OBJETO PROBLEMA OBJET O
  • 28.
    Competencias, Capacidades yAptitudes en los Procesos de Enseñanza y Aprendizaje Cooperativa de Servicios Educacionales - CAPACITTA 28 LOS FUNDAMENTOS DIDACTICOS DEL CURRICULO ¿Qué concepción se tiene del proceso de formación de los profesionales? Implica asumir un determinado enfoque acerca de dicho proceso que permita explicar su diseño, dinámica, evaluación curricular y su dirección. ¿Qué concepción curricular se tiene para concretar el proceso de formación de los profesionales? Implica asumir modelos y metodologías que posibiliten concebir, organizar y estructurar los planes y programas de estudio dando respuestas a la necesidad del curriculum para el proceso de formación de los profesionales. LOS FUNDAMENTOS EPISTEMOLÓGICOS DEL CURRÍCULO ¿Qué teoría del conocimiento sustenta el proceso docente educativo? Implica asumir una posición teórica respecto al proceso de construcción del conocimiento científico, resolviendo el problema de la relación teoría-práctica. ¿Cómo se incorporan al proceso formativo los nuevos conocimientos científicos? Implica asumir el vínculo entre el proceso de investigación científica y el proceso docente educativo, ciencia-disciplina, permitiendo una generalización teórica con lo cual se garantiza el carácter científico del curriculum, incidiendo en la determinación del contenido y en el aprendizaje de los estudiantes. Se debe resolver la contradicción que se genera entre una formación general y una formación básica de los profesionales. ¿Cómo organizar, desde una perspectiva lógica, el proceso de enseñanza aprendizaje? Implica tomar partido por una estructuración del contenido en el currículo (en dependencia de la noción determinante que se asuma: ciencia, objetos de transformación, etcétera) a partir de resolver la contradicción entre integración y diferenciación del conocimiento científico. LOS FUNDAMENTOS PSICOLÓGICOS DEL CURRÍCULO ¿Qué concepción de enseñanza y aprendizaje se tiene para el proceso de formación de los profesionales? Implica responder a la concepción de la enseñanza y del aprendizaje y sus relaciones. A partir de la idea de que la razón de ser de la enseñanza es la promoción del aprendizaje debe responderse a: ¿cómo, qué y por qué aprende el hombre?, y los efectos del aprendizaje en su formación.
  • 29.
    Competencias, Capacidades yAptitudes en los Procesos de Enseñanza y Aprendizaje Cooperativa de Servicios Educacionales - CAPACITTA 29 ¿Qué concepción se asume respecto a la categoría personalidad? Implica responder a las relaciones: Personalidad-sujeto, personalidad-desarrollo, y lo cognitivo-afectivo. LOS FUNDAMENTOS SOCIOLÓGICOS DEL CURRÍCULO ¿Qué relación se establece entre la universidad y la sociedad? Implica tener en cuenta el modelo de universidad que se tiene y la manera de vincularse a la sociedad. Lo anterior es condicionado de la concepción del proceso de formación de los profesionales. ¿Qué posición asume el proceso educativo ante la unidad (identidad) y la diversidad (universalidad) cultural? implica que el proceso de formación de los profesionales debe hacer al hombre consciente de sus raíces e identidad cultural, a la vez que conozca y respete el patrimonio común de la humanidad. Debe responderse a los retos del desarrollo de la información y las comunicaciones. ¿Qué posición asume el proceso educativo respecto al desarrollo humano? Implica adoptar una posición respecto al reconocimiento de la educación como condición y resultado del desarrollo humano. La educación, además de satisfacer una necesidad de carácter axiológico, participa en otras necesidades humanas como: subsistencia, participación y creación. LOS FUNDAMENTOS FILOSÓFICOS DEL CURRÍCULO ¿Qué tipo de sociedad queremos construir? Implica tomar partido por la concepción del mundo y de la sociedad en particular. ¿Qué tipo de hombre se necesita y aspira a formar? Implica precisar la concepción que se tiene acerca del hombre, y concretar los principios, valores, actitudes, cualidades, etcétera, que se quieren formar en él para su inserción en ese tipo de sociedad.
  • 30.
    Competencias, Capacidades yAptitudes en los Procesos de Enseñanza y Aprendizaje Cooperativa de Servicios Educacionales - CAPACITTA 30 ¿Qué concepto de educación se tiene para alcanzar el tipo de hombre y sociedad a que se aspira? Implica definir los fines de la educación. EL DISEÑO CURRICULAR BASADO EN COMPETENCIAS ¿Cuándo podemos considerar que tenemos un diseño curricular basado en competencias? Según S. Fletcher (1992), los mínimos que caracterizan a un programa pedagógico de formación por competencias son los siguientes: un referencial de competencias y una evaluación de competencias. METODOLOGÍA DE DISEÑO CURRICULAR 1. Realizar un ejercicio de Evaluación curricular a nivel interno y externo. 2. Identificar necesidades profesionales en el mercado laboral. 3. Definir la orientación educativa institucional. 4. Conceptuar y Diseñar el nuevo modelo curricular. 5. Seleccionar estructurar saberes hacer (competencias) por programa educativo. 6. Diseñar plan de estudios y mapa curricular. 7. Organizar la estructura curricular por bloques. 8. Definir las orientaciones didácticas. 9. Definir criterios de evaluación 10.Elaborar programas de curso y planes de clase. 11.Diseñar el proceso de implementación. 12.Capacitación para la puesta en marcha de planes y programas de estudio. 13.Inicio de la implementación de nueva oferta educativa. 14.Ajustes y seguimiento a la operación de nuevas ofertas educativas. 15.Valoración de la primera etapa de implementación. 16.Reporte de resultados y ajustes al proceso en desarrollo. CAPACIDADES ¿QUE ENTENDEMOS POR CAPACIDADES? La Educación Básica Regular con la finalidad de formar personas que sean capaces de lograr su realización personal, de prepararlos para el ejercicio de la ciudadanía, para afrontar los incesantes cambios en la sociedad, el conocimiento y el mundo del trabajo y para que la educación contribuya con la formación de una sociedad democrática, justa, inclusiva, próspera,
  • 31.
    Competencias, Capacidades yAptitudes en los Procesos de Enseñanza y Aprendizaje Cooperativa de Servicios Educacionales - CAPACITTA 31 tolerante y forjadora de una cultura de paz el Diseño Curricular Nacional está orientado a desarrollar capacidades y actitudes. Desarrollar capacidades en el aula implica, en primer lugar, comprender qué se está entendiendo por capacidades, en segundo lugar, comprender cómo se desarrollan las capacidades de los estudiantes y la relación que tienen estas con las estrategias de aprendizaje. El Diccionario de la Real Academia Española define la capacidad como "Aptitud, talento, cualidad que dispone alguien para el buen ejercicio de algo." La bibliografía pedagógica presenta una diversidad de concepciones sobre este término, incluso lo asocia a otros tales como: aptitud, habilidad y destreza, lo que suele originar un problema que podría llamarse de recurrencia. Esto se explica porque algunos de los términos mencionados son definidos recurriendo a los otros, y es difícil establecer una clara diferenciación entre ellos. Sin embargo, en el fondo tales definiciones siempre hacen referencia a los procesos cognitivos o motores que se utilizan para aprender. La Educación Secundaria con la finalidad de tener un marco teórico orientador para operatividad los logros educativos, asume que "las capacidades son potencialidades inherentes a la persona y que ésta puede desarrollar a lo largo de toda su vida, dando lugar a la determinación de los logros educativos. Ellas se cimentan en la interrelación de procesos cognitivos, socio afectivos y motores." Las capacidades al ser desarrolladas, permiten al hombre enfrentar con éxito contextos, problemas y desempeños de la vida cotidiana: privada, social o profesional. Así mismo permiten aprender y controlar el proceso de aprendizaje. Son inherentes a la persona, porque con éstas nace el hombre, los desarrolla y utiliza de manera permanente. Las capacidades se pueden desarrollar a lo largo de toda su vida, es decir tienen un desarrollo continuo desde que el hombre nace hasta que muere. Esto se realiza mediante la educación formal, la educación no formal y la experiencia cotidiana al solucionar problemas y para satisfacer necesidades. Las capacidades se desarrollan a través de dos modalidades "aprendizaje directo" y "aprendizaje mediado". estímulos que provee el contexto, es decir, una capacidad se desarrolla en la vida diaria cuando solucionamos problemas y las necesidades reales. (padre, educador, tutor u otra persona relacionada con el sujeto), quien desempeña un rol fundamental en la selección, organización y presentación de los estímulos provenientes del exterior, que permitan la interacción activa entre el individuo y los estímulos para facilitar su comprensión, interpretación y
  • 32.
    Competencias, Capacidades yAptitudes en los Procesos de Enseñanza y Aprendizaje Cooperativa de Servicios Educacionales - CAPACITTA 32 utilización por parte del estudiante. Las capacidades se cimentan en la interrelación de procesos cognitivos socio afectivos y motores, las capacidades durante el aprendizaje o en la vida diaria se manifiestan a través de un conjunto de procesos cognitivos, socio afectivos y motores relacionados entre sí. Para tener una idea más clara de cómo se manifiestan los procesos cognitivos y motores de una capacidad, veamos cómo se manifiesta la capacidad "analiza" en el trabajo y durante el aprendizaje. Recordemos que analizar implica dividir el todo en partes con la finalidad de estudiar, explicar o justificar algo. Caso N° 1. Manifestación de la capacidad "analiza" en una situación de trabajo A un especialista se le asigna la tarea de elaborar un informe sobre un expediente en el que se presenta una queja de los docentes contra el Director de la Institución Educativa. El especialista para realizar la tarea hace uso de su capacidad de análisis, ésta se manifiesta a través de los siguientes procesos: Primero tiene que enterarse de qué trata el expediente (recepción de la información), para ello realiza una lectura del documento. Segundo, observa los aspectos más importantes que señala el documento (observación selectiva de la información,) lo realiza haciendo anotaciones o subrayando con resaltador. Tercero, agrupa la información que presenta el expediente en hechos que expresan la existencia de un conflicto, las causas que lo originaron y los problemas que está ocasionando (división del todo en partes). Finalmente, redacta las conclusiones y las recomendaciones (interrelación de las partes para poder justificar o explicar algo) Caso 2 Manifestación de la capacidad "analiza" en el aprendizaje. En una sesión de aprendizaje, se tiene como propósito desarrollar el aprendizaje esperado "analiza las causas y consecuencias de la Guerra con Chile", para ello el docente genera una serie de estrategias en la que se vivencian los procesos cognitivos que involucra la capacidad "analiza".Primero, el estudiante tiene que enterarse de los hechos que sucedieron antes, durante y después de la Guerra con Chile (recepción de la información), se realiza a través de la lectura de una separata y la explicación del docente. Segundo, el estudiante observa los hechos y aspectos de mayor trascendencia (observación selectiva de la información) y lo realiza mediante anotaciones y subrayados. Tercero, el estudiante agrupa la información en hechos y aspectos políticos, económicos y sociales que ocurrieron antes y después de la guerra (división del todo en partes) y lo realiza al elaborar un organizador de información donde se diferencias unos hechos de otros. Finalmente, el estudiante expresa en una exposición las causas y
  • 33.
    Competencias, Capacidades yAptitudes en los Procesos de Enseñanza y Aprendizaje Cooperativa de Servicios Educacionales - CAPACITTA 33 consecuencias de la Guerra con Chile (interrelación de las partes para poder justificar o explicar algo). Como podemos observar en ambos casos la capacidad analiza se manifestó o desarrolló mediante un conjunto de procesos cognitivos. Sin embargo, no se pretende afirmar que el desarrollo de la capacidad "analiza" involucra solo cuatro procesos cognitivos, éstos pueden ser más o menos dependiendo de la complejidad del contenido que se utiliza como medio para desarrollar la capacidad. Tampoco se pretende manifestar que éstos son procesos independientes, por el contrario, están relacionados entre sí y ocurren en forma simultánea en muchos de los casos. Así mismo no pretendemos señalar que el desarrollo de la capacidad es solo consecuencia exclusiva de los procesos cognitivos, sino también está condicionada por procesos afectivos, motores y valorativos. Las capacidades dan lugar a la determinación de los logros educativos. Las capacidades se expresan de distintas formas y complejidad según las características de las etapas de desarrollo del ser humano, es por ello que los sistemas educativos generan diversos niveles de logros de aprendizaje. En el caso de la Educación Básica Regular (EBR) se han determinado logros de nivel, logros de ciclo, propósitos de grado y aprendizajes esperados en función de capacidades. La formulación de los logros educativos demanda no sólo tener claridad en la conceptualización de las capacidades que se pretende desarrollar, sino también precisión en los procesos cognitivos, motores y socioafectivos que involucra su manifestación en determinados niveles de desarrollo, sobre todo, la plena conciencia de que no es lo mismo realizar sesiones de aprendizaje para desarrollar contenidos que realizar sesiones de aprendizaje orientados al desarrollo de capacidades. CAPACIDADES QUE SE DESARROLLAN EN LA EDUCACIÓN SECUNDARIA. En la Educación Secundaria, las capacidades están organizadas en: Capacidades fundamentales, capacidades de área y capacidades específicas. Capacidades fundamentales, se caracterizan por su alto grado de complejidad y porque están relacionadas con las grandes intencionalidades del currículo. Estas capacidades se desarrollan de manera conectiva y forman redes de pensamiento que
  • 34.
    Competencias, Capacidades yAptitudes en los Procesos de Enseñanza y Aprendizaje Cooperativa de Servicios Educacionales - CAPACITTA 34 procuran el máximo desarrollo de las potencialidades de las personas. Son las siguientes:  Pensamiento creativo: Capacidad para encontrar y proponer formas originales de su actuación, superando las rutas conocidas o los canones preestablecidos.  Pensamiento crítico: Capacidad para actuar y conducirse en forma reflexiva, elaborando conclusiones propias y en forma argumentativa.  Solución de problemas: Capacidad para encontrar respuestas alternativas pertinentes y oportunas ante las situaciones difíciles o de conflicto.  Toma de decisiones: Capacidad para optar, entre una variedad de alternativas, por la más coherente, conveniente y oportuna, discriminando los riesgos e implicancias de dicha opción. Capacidades de área, son aquellas que tienen una relativa complejidad con respecto a las capacidades fundamentales. Sintetizan los propósitos de cada área curricular. Las capacidades de área, en su conjunto y de manera conectiva, posibilitan el desarrollo y fortalecimiento de las capacidades fundamentales, en las cuales se encuentran subsumidas. Entre ellas tenemos comprensión lectora (Área Comunicación), razonamiento y demostración (Área Matemática), juicio crítico (Área Ciencias Sociales), indagación y experimentación (Área Ciencia Tecnología y ambiente), gestión de procesos (Área Educación para el Trabajo) Capacidades específicas, son aquellas de menor complejidad y que operativizan a las capacidades de área. Las capacidades específicas sugieren las realizaciones concretas mediante las cuales se evidencian las capacidades de área. Su identificación sugiere los procesos cognitivos y metacognitivos implicados en las capacidades de área. Entre ellas tenemos: Identifica, analiza, infiere, etc.
  • 35.
    Competencias, Capacidades yAptitudes en los Procesos de Enseñanza y Aprendizaje Cooperativa de Servicios Educacionales - CAPACITTA 35 LOS PROCESOS COGNITIVOS / MOTORES EN LAS CAPACIDADES ESPECÍFICAS Las capacidades se manifiestan o desarrollan mediante un conjunto de procesos cognitivos o motores relacionados entre sí. Estos procesos ocurren en nuestra mente y en algunos casos de forma coordinada con nuestra motricidad. Ocurren casi simultáneamente por lo que es difícil su identificación; sin embargo con la finalidad de mediar el desarrollo de las capacidades es necesario que los estudiantes vivencien estos procesos. Cuando estos procesos ocurren en nuestra mente durante el procesamiento de la información se denominan operaciones mentales o procesos cognitivos y cuando se manifiestan mediante la motricidad se denominan procesos motores. Piaget (1964, p. 8) definió a la operación mental como "acción interiorizada que modifica el objeto de conocimiento". Feuerstein, amplia el planteamiento de Piaget definiendo las operaciones mentales como el "conjunto de acciones interiorizadas, organizadas y coordinadas, por las cuales se elabora la información procedente de las fuentes internas y externas de estimulación" (Feuerstein. 1980. p.106). EI acto de pensar se expresa como conducta observable en operaciones mentales con diferentes niveles de complejidad, de acuerdo al contenido e intencionalidad de las tareas: desde un simple reconocimiento o identificación de objetos o actividades más complejas como la comparación, categorización,.," El poder identificar las operaciones mentales o procesos cognitivos que ocurren en nuestra mente cuando hacemos uso de una capacidad, es de mucha utilidad para mejorar los aprendizajes, así como, para hacer más eficiente y elevar la calidad del trabajo o actividad que nos disponemos a realizar. Feuerstein y Rand, Proponen para fines didácticos y descriptivos, la consideración del acto mental como producto de tres fases en permanente interrelación, en cada una de las cuales operan un conjunto operaciones mentales. Los procesos cognitivos u operaciones mentales se desarrolla mediante tres fases: entrada (Input), elaboración y salida (Output), ligadas y relacionadas entre sí.  INPUT o Fase de Entrada de la Información: Esta fase se refiere a los procesos que permiten la recepción de la información.  Fase de Elaboración: Esta fase se refiere a
  • 36.
    Competencias, Capacidades yAptitudes en los Procesos de Enseñanza y Aprendizaje Cooperativa de Servicios Educacionales - CAPACITTA 36 los procesos que permiten el procesamiento de la información.  OUTPUT o Fase de Salida de la Información. Esta fase se refiere a los procesos que permiten emitir respuestas, resultados obtenidos en el procesamiento de la información. PROCESOS COGNITIVOS "Conjunto de acciones interiorizadas, organizadas y coordinadas, pollas cuales se elabora la información procedente de las fuentes internas y externas de estimulación." LA CANTIDAD DE PROCESOS COGNITIVOS QUE INVOLUCRA LA MANIFESTACION DE UNA CAPACIDAD DEPENDE DE SU COMPLEJIDAD. Sí bien se establecen estas fases del acto mental con la finalidad de mediar el aprendizaje, sin embargo debemos señalar que éstas interactúan entre sí y con mucha rapidez, lo que permite que la capacidad se manifiesta como si fuera un todo articulado Las operaciones mentales o procesos cognitivos no siempre se emplean de manera espontánea, natural y óptima, su nivel eficiencia está condicionada por algunos pre requisitos de tipo cognitivo y afecto - motivacional. A estos pre- requisitos del pensamiento se le denomina funciones cognitivas Si estos pre- CAPACIDAD PROCESO COGNITIVO PROCESO COGNITIVO PROCESO COGNITIVO PROCESO COGNITIVO FASE DE ENTRADA FASE DE ENTRADA FASE DE ENTRADA
  • 37.
    Competencias, Capacidades yAptitudes en los Procesos de Enseñanza y Aprendizaje Cooperativa de Servicios Educacionales - CAPACITTA 37 requisitos no se manifiestan o no son adecuados hablaremos de funciones cognitivas deficientes, situación que se debe revertir para mejorar los aprendizajes. Con la finalidad de explicitar los procesos cognitivos de una capacidad, ejemplificaremos los procesos cognitivos u operaciones mentales de la capacidad específica analiza. PROCESOS COGNITIVOS DE LA CAPACIDAD ESPECÍFICA ANALIZA ANALIZA Capacidad que permite dividir el todo en partes con la finalidad de estudiar, explicar o Justificar algo UN MODELO DIDÁCTICO, QUE FACILITE EL DESARROLLO DE CAPACIDADES Y VALORES POR MEDIO DE CONTENIDOS Y PROCEDIMIENTOS Las fuentes psico-pedagógicas del curriculum deben precisar los procesos de aprendizaje del aprendiz y su desarrollo adecuado. En este sentido me aclaran estos elementos y me aportan estas referencias fundamentales. BÚSQUEDA Y RECEPCION DE LA INFORMACIÓN OBSERVACION SELECTIVA DE LA INFORMACIÓN DESCOMPOSICIÓ N EN PARTES DF. LA INFORMACIÓN INTERRELACIÓN DE LAS PARTES PARA EXPLICAR O JUSTIFICAR Capacida Destreza Habilidad Procedimiento Procesos Estrategia Se desarrolla por medio de Gráfico: "Sistema métrico mental del aprendiz"
  • 38.
    Competencias, Capacidades yAptitudes en los Procesos de Enseñanza y Aprendizaje Cooperativa de Servicios Educacionales - CAPACITTA 38  El aprendiz aprende con sus capacidades (metros mentales) sus destrezas (decímetros mentales) Y sus habilidades (centímetros mentales). Y la suma de capacidades, destrezas y habilidades constituyen la inteligencia del aprendiz. Debemos tener en cuenta que esta inteligencia es mejorable por medio de procedimientos, estrategias y procesos que elabora el profesor como mediador del aprendizaje. De este modo se puede mejorar la inteligencia del aprendiz. ❖ Está claro que el aprendiz aprende con sus capacidades-destrezas- habilidades (elementos cognitivos) pero también con sus valores y actitudes (elementos afectivos). De otro modo aprende con su inteligencia y sus afectos. Y el profesor como mediador del aprendizaje debe desarrollar y potenciar tanto la cognición como la afectividad. Para ello construimos este esquema básico para facilitar la construcción y elaboración de Diseños Curriculares de Aula: Aclaremos estos conceptos en forma de breves definiciones ya que los hemos desarrollado más amplia y detalladamente otro contexto: a. Concepto de Capacidad Capacidad es una habilidad general para,... que utiliza el aprendiz para aprender. De este modo el aprendiz aprende desde un punto de vista cognitivo, con unas treinta o cuarenta capacidades que indicamos en un panel adjunto de capacidades. De este modo aunque parezca obvio para redactar objetivos por capacidades es necesario conocer éstas. Lo peor de un objetivo por capacidades es que no Capacidades Valores Destrezas Actitudes Habilidad Procedimientos Tareas/Actividades Procesos Estrategias
  • 39.
    Competencias, Capacidades yAptitudes en los Procesos de Enseñanza y Aprendizaje Cooperativa de Servicios Educacionales - CAPACITTA 39 conste de una capacidad. Por ello, es necesario que un centro elabore, en función del contexto social donde está inserto, un PANEL DE CAPACIDADES a conseguir a lo largo de toda la escolaridad del alumno. Este debe ser el objetivo prioritario de un Proyecto Educativo de Centro. Estas capacidades se organizarán luego por cursos y posteriormente se convertirán en objetivos de todas las áreas. Conviene recordar que las capacidades no son de ninguna edad del alumno (valen para todas las edades, aunque el nivel de consecución sea diferente en cada edad) ni de ninguna asignatura (valen para todas las asignaturas, aunque algunas encajen mejor que otras en determinada asignatura). De este modo se pueden fijar para un curso escolar, unos seis objetivos en forma de capacidades (incluye cada uno una capacidad) que se pueden trabajar en cada asignatura o área. Esto es una tarea prioritaria del PROYECTO CURRICULAR DE CENTRO. Elegidas estas seis capacidades (objetivos-capacidades) comunes a todas las asignaturas, se descomponen en destrezas y surge de este modo un PANEL DE CAPACIDADES-DESTREZAS. Posteriormente de estas seis capacidades se eligen tres para cada área o asignatura tratando de desarrollarlas en un curso escolar. Estas tres capacidades destrezas pasan al MODELO T de área y se convierten en objetivos generales de la misma. Conviene recordar que la mejor manera de no conseguir desarrollar ninguna capacidad, es pretender desarrollarlas todas a la vez. b. Concepto de Destreza Destreza es una habilidad específica para.,., que utiliza el aprendiz para aprender. Un conjunto o constelación de destrezas constituye una capacidad. Las capacidades no se pueden trabajar de una manera directa, es necesario trabajar sus destrezas respectivas. c. Concepto de Habilidad Habilidad es un paso mental estático o potencial. Un conjunto de habilidades constituye una destreza. Estos pasos potenciales se pueden desarrollar y entonces se convierten en reales (procesos reales). De una manera aproximada diremos que la suma de capacidades, destrezas y
  • 40.
    Competencias, Capacidades yAptitudes en los Procesos de Enseñanza y Aprendizaje Cooperativa de Servicios Educacionales - CAPACITTA 40 habilidades constituyen la inteligencia potencial o el potencial de aprendizaje del aprendiz, que unas veces se queda en potencial y otras se convierte en real, cuando se desarrolla adecuadamente. Una escuela puede enseñar miles de contenidos y preparar alumnos incapaces de vivir como personas y ciudadanos, al no desarrollar adecuadamente sus capacidades y sus valores. Utilizando el símil del sistema métrico mental diremos que una capacidad es un metro mental, una destreza un decímetro mental y una habilidad un centímetro mental, y que un conjunto de diez decímetros constituye un metro, y un conjunto de diez centímetros constituye un decímetro. En este sentido decimos que un conjunto de destrezas constituye una capacidad y un conjunto de habilidades constituye una destreza (Ver gráfico 3). Lo cognitívo del aprendiz está constituido por sus capacidades, sus destrezas y sus habilidades. Pero una escuela no sólo puede desarrollar capacidades, pues implicaría un fuerte riesgo de robotización: debe desarrollar también afectos en forma de valores y actitudes. d. Concepto de Valor Valor es una constelación o conjunto de actitudes. El componente fundamental de un valor es afectivo. El número global de valores básicos a desarrollar en una sociedad determinada suele estar entorno a veinte, y es el propio centro escolar en función de su contexto el que los debe seleccionar, aunque en la práctica, estos valores, en las sociedades democráticas suelen ser muy coincidentes. No obstante conviene recordar que cada uno de los valores, tales como la responsabilidad, la tolerancia, la solidaridad...poseen al menos cinco niveles de reflexión: individual, social, ético o moral, religioso y trascendente. Estos cinco niveles es lo que denominados metavalores.
  • 41.
    Competencias, Capacidades yAptitudes en los Procesos de Enseñanza y Aprendizaje Cooperativa de Servicios Educacionales - CAPACITTA 41 Cognitivas  Comprender  Imaginar  Sintetizar  Utilizar (saber qué hacer con lo que se sabe).  Pensamiento creador  Relacionar  Planificar el conocimiento  Razonamiento lógico.  Razonamiento inductivo  Interiorizar conceptos  Pensamiento y sentido crítico.  Clasificar  Globalizar  Percibir  Memorizar  Simbolizar Afectividad (de ordinario son valores o actitudes) PANEL DE CAPACIDADES Psicomotrices  Orientación espacial  Orientación temporal  Creatividad  Aplicar  Expresión corporal  Coordinación psicomotriz  Utilizar (manejar utensilios)  Construir  Automatizar  Manipular  Explorar Comunicación  Expresión oral  Expresión escrita  Expresión gráfica  Expresión artística  Expresión corporal  Expresión musical  Expresión plástica  Expresión dinámica  Expresión icónica  Dialogar Inserción social  Integración en el medio  Relacionarse  Colaborar  Convivir  Participar  Aceptar críticamente: valores, normas, estilos de vida.  Compartir  Asumir responsabilidades (derechos y deberes)  Sentido de equipo  Comprensión de la realidad social
  • 42.
    Competencias, Capacidades yAptitudes en los Procesos de Enseñanza y Aprendizaje Cooperativa de Servicios Educacionales - CAPACITTA 42 Así, por ejemplo, la solidaridad está inmersa en estos cinco niveles: como tal posee una dimensión individual en cuanto que afecta al individuo; una dimensión social en cuanto que afecta al grupo; una dimensión ética en cuanto que afecta a la conducta humana (pero también para los creyentes puede tener una dimensión moral); una dimensión religiosa para los creyentes pero no para el resto; una dimensión trascendente, para los que creen en el más allá. De otro modo, lo valores pueden ser lugar de encuentro en el aula, cuando se leen de abajo-arriba (ej.: desde lo individual a lo trascendente), en cambio pueden convertirse en lugar de desencuentro (y debate) cuando se leen de arriba-abajo (ej.: desde lo trascendente a lo individual). Un no creyente tiene razones individuales, sociales y éticas para ser solidarios, pero un creyente, además, tiene razones éticas y religiosas y si cree en el más allá, también trascendentes. Conviene recordar que los valores (todos) encajan en todas las asignaturas aunque no en los contenidos, pero sí en los métodos. Sé puede desarrollar la solidaridad en Matemáticas, no por medio de contenidos solidarios ("triángulos, líneas o polígonos solidarios") lo cual es ridículo, pero sí por medio de una mitología solidaria que facilite el aprendizaje cooperativo y compartido entre iguales. No es conveniente subordinar los valores a los contenidos, sino más bien lo contrario. Los objetivos generales de un PROYECTO CURRICULAR DE CENTRO deben incluir con claridad los valores a desarrollar (pocos y comúnmente aceptados) en forma de PANELES DE VALORES-ACTITUDES. Posteriormente estos valores (unos tres) se pueden convertir en objetivos generales de área y pasan al MODELO T. e. Concepto de Actitud Actitud es una predisposición estable hacia... El componente fundamental de una actitud es afectivo. Un conjunto de actitudes constituye un valor. Los valores no se pueden trabajar de una manera directa, es necesario descomponerlos en actitudes. Pero la pregunta radical es cómo desarrollar estas capacidades y valores en el aula. Una respuesta clara está en los procedimientos y estrategias bien entendidos.
  • 43.
    Competencias, Capacidades yAptitudes en los Procesos de Enseñanza y Aprendizaje Cooperativa de Servicios Educacionales - CAPACITTA 43 f. Concepto de Procedimiento Entendemos por procedimiento el camino para desarrollar una capacidad. En este caso diremos que procedimiento es el camino para enseñar a pensar, desarrollando capacidades. No obstante, diremos, que existe una gran confusión en este tema: unos entienden por procedimiento un método, otros una técnica metodológica y otros una simple actividad. Las administraciones en los Diseños Curriculares Base entienden, de ordinario, por procedimiento un "Saber hacer" y esto en la práctica es quedarse en los procedimientos como métodos o técnicas metodológicas. Y esto es pararse en los años setenta. Por nuestra parte diremos que los procedimientos son formas de enseñar a pensar, desarrollando capacidades, pero además, los procedimientos son formas de enseñar a querer desarrollando valores (afectos). De otro modo diremos que procedimiento es el camino para desarrollar una capacidad y un valor. Precisando más añadimos: procedimiento es el camino para desarrollar una capacidad y un valor por medio de un contenido y un método. La capacidad y el valor son fines (objetivos) y el contenido y el método son medios para ello. Por tanto procedimiento es algo muy general que consta de capacidades, valores, contenidos y métodos. Los procedimientos generales forman parte del Proyecto Curricular de Centro y los Procedimientos Específicos o Estrategias forman parte del Diseño Curricular de Aula. El Proyecto Curricular de Centro utiliza dos tipos de procedimientos generales que constan de: PROCEDIMEINTO = CAPACIDAD + CONTENIDO + MÉTODO + VALOR (Sirve para desarrollar lo cognitivo y lo afectivo) PROCEDIMIENTO NEUTRO = CAPACIDAD + CONTENIDO + MÉTODO (Sirve para desarrollar sólo lo cognitivo)
  • 44.
    Competencias, Capacidades yAptitudes en los Procesos de Enseñanza y Aprendizaje Cooperativa de Servicios Educacionales - CAPACITTA 44 g. Concepto de Estrategia Definimos una estrategia como el camino para desarrollar una destreza pero también se puede definir como el camino para- desarrollar una destreza y una actitud. Una estrategia es, de hecho, y actúa, como un procedimiento específico. Los valores y las capacidades son muy generales y, en la práctica, para poderlos trabajar en el aula es necesario descomponerlos en destrezas y actitudes. También de hecho, las estrategias (o procedimientos específicos) son caminos para enseñar a pensar y enseñar a querer al desarrollar la cognición y los afectos. Una estrategia es el camino para desarrollar una destreza que a su vez desarrolla una capacidad y el camino para desarrollar una actitud, que a su vez desarrolla un valor y ello por medio de un contenido y un método (técnica metodológica) más concretos. Recordemos por otro lado, que un conjunto o constelación de estrategias constituye un procedimiento o, de otro modo, que un conjunto de procedimientos específicos constituye un procedimiento general, (ver gráfico 4) En este sentido las destrezas y las actitudes actúan como fines (objetivos) y los contenidos y los métodos más concretos como medios. En el Diseño Curricular de Aula se debe trabajar con destrezas, actitudes y estrategias. El Diseño Curricular de Aula utiliza dos tipos de estrategias: ESTRATEGIA = DESTREZA + CONTENIDO + MÉTODO + ACTITUD (Sirve para desarrollar lo cognitivo y lo afectivo) ESTRATEGIA NEUTRA = DESTREZA + CONTENIDO + MÉTODO (Sirve para desarrollar sólo lo cognitivo) Estas ideas aparecen recogidas con mucha claridad en el MODELO T, que integra: Fines (objetivos): CAPACIDADES-DESTREZAS Y VALORES- ACTITUDES Medios: CONTENIDOS CONCEPTUALES Y PROCEDIMIENTOS-ESTRATEGIAS
  • 45.
    Competencias, Capacidades yAptitudes en los Procesos de Enseñanza y Aprendizaje Cooperativa de Servicios Educacionales - CAPACITTA 45 La filosofía profunda del modelo T es ésta: los contenidos y los procedimientos - estrategias son medios para desarrollar capacidades-destrezas y valores-actitudes. h. Concepto de Proceso Los procesos son pasos o componentes mentales dinámicos y activos. Son los elementos más concretos del pensar. De otro modo los podemos definir como el camino para desarrollar una habilidad. Los procesos surgen a! descomponer una estrategia en sus elementos. Un conjunto o constelación de procesos constituye una estrategia. El trabajo con procesos (centímetro mentales) resulta complejo en el aula y en nuestro caso los tratamos explícitamente en los Diseños Curriculares Individualizados y en los Programas de Enseñar a Pensar sin contenidos escolares. i. Concepto de Tarea-Actividad Entendemos por tarea un conjunto de actividades orientadas al desarrollo de una capacidad u/o un valor. También se puede definir una tarea como un conjunto de actividades orientadas al desarrollo de una destreza que a su Vez desarrolla una capacidad y orientadas al desarrollo de una actitud que, a su vez desarrolla un valor. Las tareas neutras (que no desarrollan afectos como valores- actitudes) se definirán como conjuntos de actividades, orientadas al desarrollo de una destreza, que a su vez desarrolla una capacidad. De este modo, la actividad es siempre un componente de una tarea, y debe orientarse al desarrollo de una capacidad y un valor. Este, en la práctica, supone una importante vacuna contra el activismo escolar, ya que en la escuela clásica las actividades se orientan al aprendizaje de contenidos como conceptos, (muy a menudo repetitivo) y en la escuela activa al aprendizaje de métodos, basados en hechos y experiencias, (muy a menudo también repetitivo) (ver gráfico 4) Las actividades surgen al descomponer una estrategia en sus elementos. Recordemos que los elementos básicos de una estrategia son: destreza + contenido + método + actitud y los de una estrategia neutra son: destreza + contenido + método. Las actividades son correctas y están bien orientadas si, de hecho, facilitan el desarrollo de la capacidad y/o el valor programados.
  • 46.
    Competencias, Capacidades yAptitudes en los Procesos de Enseñanza y Aprendizaje Cooperativa de Servicios Educacionales - CAPACITTA 46 UN MODELO DE APRENDIZAJE-ENSEÑANZA CONSTRUCTIVO Y SIGNIFICATIVO Todos los Diseños Curriculares oficiales defienden un modelo de aprendizaje constructivo y significativo. En general en ellos se suele dar una buena elaboración teórica, aunque con una fuerte carga psicológica. 1. Claves fundamentales: a. Las claves fundamentales del aprendizaje constructivo que allí aparecen son éstas:  El alumno es el constructor principal de su propio aprendizaje.  Relevancia del conflicto cognitivo que surge al contraponer los esquemas previos (estructuras previas) que el alumno tiene, con los conceptos nuevos que aprende.  Es una metodología didáctica (y científica), preferentemente inductiva, a veces también inductivo-deductiva, que consiste en contraponer los hechos con los conceptos (inducción) y los conceptos con los hechos (deducción). Estas ideas afectan muy seriamente a los modelos de programación (incluso oficiales), que deben recogerlas con claridad y rigor. Y, a menudo, nos encontramos con que lo constructivo se reduce a simple metodología activa, con una larga retahíla de actividades centradas en la simple recogida de hechos y experiencias y una escasa o nula contraposición con los conceptos. A esto lo llaman "aprender a aprender" vaciando de contenido este concepto y diluyendo los contenidos escolares en una mera suma de actividades, en el más viejo estilo de la Escuela Nueva o Activa. Lo constructivo es mucho más serio que todo ello, si recoge con rigor las tres ideas anteriores. ENSEÑANZA Y APRENDIZAJE b. Las claves fundamentales del aprendizaje significativo, que aparecen en los Diseños Curriculares oficiales, son éstas:  El aprendiz solo aprende cuando encuentra sentido a lo que aprende y suele encontrar sentido a lo que aprende, cuando se dan estas tres condiciones:  Partir de los conceptos que el alumno posee.
  • 47.
    Competencias, Capacidades yAptitudes en los Procesos de Enseñanza y Aprendizaje Cooperativa de Servicios Educacionales - CAPACITTA 47  Partir de las experiencias que el alumno tiene.  Relacionar entre sí los conceptos aprendidos.  Estas ideas Ausubel las concreta en la teoría de las jerarquías conceptuales y Reigeluth en la teoría de la elaboración. Y como propuestas prácticas hablan del:  Aprendizaje supraordenado: que va desde los conceptos menos generales a los más generales.  Aprendizaje subordinado: que va desde los conceptos más generales a los menos generales.  Aprendizaje coordinado o combinatoria: que estudia conceptos de igual o parecido nivel de generalidad. Redes conceptuales, mapas conceptuales y marcos conceptuales o epítomes como una forma de concreción de estas ideas. La significatividad de los contenidos debe quedar recogida en el Diseño Curricular de Aula de una manera precisa y concreta en todos y cada uno de sus aspectos. Desgraciadamente, muchos modelos de programación (incluso oficiales) relegan esto, y reducen los contenidos a un mero listado, que no va más allá del índice de un texto escolar. Lo mismo de antes con el alambique de la significatividad. Por nuestra parte, como una relectura y una profundización tanto de lo constructivo como de los significados armonizados con una metodología científica, proponemos, y nos apoyamos en estas ideas básicas que desarrollamos a continuación como una relectura y una profundización de la documentación oficial en conexión con otras ideas básicas filosóficas y científicas, que dan una mayor fuerza a los Diseños Curriculares Base. 2. Niveles básicos del aprendizaje Los niveles básicos del aprendizaje tal y como aparecen en este esquema son estos:  PERCEPCIÓN: Aprender es percibir hechos, ejemplos y experiencias. Todo No lo escucho silbar Enseñe a manchas a silbar Dije que le había enseñado. No que él había aprendido
  • 48.
    Competencias, Capacidades yAptitudes en los Procesos de Enseñanza y Aprendizaje Cooperativa de Servicios Educacionales - CAPACITTA 48 proceso de aprendizaje, tanto escolar, como vulgar se sustenta en la PERCEPCIÓN. Y esto lo tiene en cuenta la metodología activa. Pero también lo tiene en cuenta de manera reiterativa, el viejo Aristóteles cuando afirma "nada está en la inteligencia que primero no esté en los sentidos".  CONCEPTUALIZACIÓN: Aprender es conceptualizar (conceptos, teorías, principios, sistemas conceptuales, leyes, hipótesis). Ello supone manejar los conceptos e interrelacionarlos de una manera adecuada. Los científicos lo suelen hacer con mucha más corrección y precisión que los niños o las personas "incultas". Y esto lo suele tener muy en cuenta la Escuela Clásica.  REPRESENTACIÓN: Pero aprender es sobre todo representar (imaginar, construir imágenes mentales). Ello implica que un ciudadano (conductor o peatón) no puede caminar, sin perderse en su ciudad si no la lleva previamente en la cabeza, como un mapa previo mental (imaginación). La imaginación, por otro lado, actúa como aparcamiento mental de los conceptos. Así, la geografía tiene un alto componente mental imaginativo, lo mismo que la arquitectura. De hecho, en la práctica, la imaginación- representación es la gran olvidada de la escuela, reduciéndola sólo a la educación artística. En la práctica, como luego veremos, el aprendizaje significativo no es, ni más ni menos, que el aprendizaje imaginativo. Las jerarquías conceptuales son de hecho escaleras mentales imaginarias que es necesario subir y bajar para ir desde los hechos y experiencias a los conceptos más generales. Aristóteles decía y la escolástica repetía: el camino entre los sentidos y la inteligencia es la imaginación- representación (ellos lo denominaban fantasmas-imágenes). A modo de ejemplo, diremos que un niño de cuatro años, uno de ocho, un alumno de COU, el filósofo Aristóteles y el científico Galileo aprenden de la misma manera: contraponiendo hechos con conceptos y conceptos con hechos. La diferencia está en el nivel de precisión y de profundización. Es además un proceso cíclico (circular), inductivo, (de los hechos a los conceptos por medio de la imaginación), y deductivo (de los conceptos a los hechos, por medio de la imaginación). Las redes y los mapas conceptuales son una forma de imaginar los conceptos abstractos, situándolos en un espacio visual-mental. De ahí que luego diremos que I a base del aprendizaje significativo está en la representación-imaginación. El aprendizaje como un triple proceso cíclico Los pasos clave a tener en cuenta en un modelo didáctico, que afectan a los contenidos y a los métodos-actividades son éstos:
  • 49.
    Competencias, Capacidades yAptitudes en los Procesos de Enseñanza y Aprendizaje Cooperativa de Servicios Educacionales - CAPACITTA 49 a. Proceso cíclico del aprendizaje-científico: El aprendiz (sea científico o vulgar) aprende mediante un doble proceso: inductivo y deductivo.  La inducción consiste en ir desde los hechos y experiencias a los conceptos; en contraponer hechos con conceptos. Así, un niño de cuatro años, después de observar varios perros, formula una seria teoría: esto es un pero porque ladra. En cambio Galileo después de observar un conjunto de hechos, formula una hipótesis o teoría provisional.  La deducción consiste en ir desde los conceptos a los hechos y experiencias o en contraponer los conceptos con los hechos. Un niño de cuatro años añade: y si ladra es un perro, mientras que Galileo contrapone la hipótesis con los hechos para verificarla y entonces formula una teoría o una ley.  El método científico es lo mismo que el método inductivo-deductivo. Por ello, reclamamos para la escuela del 2000 la incorporación del método inductivo- deductivo, ya que la escuela clásica se queda de ordinario en los contenidos y de vez en cuando pone un "por ejemplo" y la escuela activa se suele quedar en los hechos y experiencias y de vez en cuando dice "por idea". La primera nada por el suelo sin saber volar y la segunda anda por las nubes sin aterrizar. Pero para ir de los hechos a los conceptos y de los conceptos a los hechos es necesario poner una escalera (jerarquías conceptuales, según Ausubel, o escaleras conceptuales) para subirla o bajarla. En el gráfico, este proceso cíclico (circular) del aprendizaje científico aparece representado como un doble proceso: la inducción parte de hechos, experiencia y ejemplos para formular posteriormente conceptos, teorías, leyes. La deducción parte de los conceptos, teorías y leyes y los contrasta con la realidad que me aporta hechos, ejemplos y experiencias (ver gráfico 8) Un científico, al utilizar el método científico, por cierto, común a todas las ciencias, tanto de la naturaleza como humanas, observa hechos y experiencias y mediante una técnica inductiva busca lo común a dichas situaciones (generalización) y para ello formula una hipótesis, (teoría provisional) y posteriormente mediante la deducción trata de verificar dichas hipótesis y cuando lo consigue formula una teoría general o una ley. Para ello se ayuda de modelos (imágenes visuales en forma de dibujos de ordinario simples = representación mental) para facilitar el acceso de los hechos a los conceptos y viceversa.
  • 50.
    Competencias, Capacidades yAptitudes en los Procesos de Enseñanza y Aprendizaje Cooperativa de Servicios Educacionales - CAPACITTA 50 b. Proceso cíclico del aprendizaje-constructivo: La base del aprendizaje constructivo, según Piaget, está en la contraposición de los hechos y experiencias de los conceptos, teorías y principios. Los hechos y experiencias los da la realidad, los conceptos los pone el sujeto. Es necesario en un modelo didáctico y en una programación facilitar esta contraposición de hechos y experiencias (en nuestro caso aparecen en los ejemplos de los mapas conceptuales) con los conceptos de diverso nivel de generalidad que en nuestro caso aparecen sobre todo en las redes conceptuales y en el marco conceptual. A nivel gráfico podemos representarlo del siguiente modo Pero el constructivismo es sobre todo una metodología y una forma de hacer para realizar adecuadamente por parte del aprendiz una correcta contraposición de hechos con conceptos. • Constructivismo: Contraposición de hechos con conceptos: cuando partimos de hechos, ejemplos y experiencias de la vida cotidiana del aprendiz y tratamos de justificarlos y fundamentarlos de una manera inductiva en conceptos o teorías o principios o sistemas conceptuales o hipótesis o leyes... realizando una adecuada contraposición de los hechos de la realidad con los conceptos que me aporta la ciencia y la mente humana en ese momento surge el constructivismo como método o forma de hacer, (gráfico) De otra manera, diremos que el aprendiz aprende al construir su aprendizaje de una manera activa, preferentemente por descubrimiento, contraponiendo los hechos con los conceptos. Esta forma de hacer se denomina constructivismo, también, a veces, aprendizaje por descubrimiento. Pero conviene dejar claro que el constructivismo es mucho más profundo que una simple metodología activa que se limita de ordinario a recoger muchos hechos y experiencias, elaborar informes con los mismos, sin realizar una adecuada y sistemática conceptualización para interpretar dichos hechos y experiencias. • Reconstructivismo: Contraposición de conceptos con hechos: la metodología constructiva no
  • 51.
    Competencias, Capacidades yAptitudes en los Procesos de Enseñanza y Aprendizaje Cooperativa de Servicios Educacionales - CAPACITTA 51 puede ser sólo inductiva, partiendo de las experiencias del aprendiz. También puede ser deductiva partiendo de los conceptos que posee el aprendiz o que aporta una ciencia. En este caso, y de una manera deductiva se puede partir de conceptos o teorías o leyes o sistemas conceptuales para que el aprendiz verifique e interprete en la práctica de su vida cotidiana al contraponerlos con hechos, ejemplos y experiencias próximos a él. Esta forma de hacer metodológica se suele denominar reconstructivismo. Ausubel lo suele denominar aprendizaje receptivo (denominación por otro lado poco acertada). Pero también esta forma de aprender que parte del aprendiz debe ser dinámica y activa y no puramente pasiva o receptiva. Sintetizando, diremos que el constructivismo es un método, una forma de hacer inductiva (constructivismo) o deductiva (reconstructivismo) y por ello científica (al ser inductivo-deductiva). Matizando más diremos que el proceso cíclico del aprendizaje constructivo-reconstructivo afecta a la metodología didáctica pero no a los contenidos. Lo constructivo afecta a los métodos y actividades y lo significativo, como luego veremos, afecta a los contenidos. A menudo, en los Diseños Curriculares, se suele mezclar lo constructivo con lo significativo creando un fuerte confusión. Existen confluencias entre ambos, evidentemente, pero también se dan importantes diferencias, En nuestro modelo de Diseño Curricular de Aula esto aparece en la evaluación inicial como andamio previo para favorecer el conflicto cognitivo, en las redes, marcos y mapas conceptuales que facilitan la contraposición de hechos con conceptos y conceptos con hechos y en la forma de realizar las tareas-actividades. CONCEPTUALIZACIÓN (Conceptos, teorías y principios) CONSTRUCTIVISMO REPRESENTACIÓN -Imagen mental RECONSTRUCTIVISMO PERCEPCIÓN (Hechos, ejemplos y experiencias) METODOLOGIA DIDACTICA CONSTRUCTIVA Aprendizaje Inductivo por descubrimiento Aprendizaje deductivo (receptivo)
  • 52.
    Competencias, Capacidades yAptitudes en los Procesos de Enseñanza y Aprendizaje Cooperativa de Servicios Educacionales - CAPACITTA 52 ANEXO EVALUACIÓN DEL MODULO: COMPETENCIAS, CAPACIDADES Y APTITUDES EN LOS PROCESOS DE ENSEÑANZA Y APRENDIZAJE 1. ¿En qué consiste el desarrollo de competencias. De un ejemplo de competencias? 2. ¿A qué se denomina competencias estudiantiles y como se desarrolla? 3. Explique el concepto de la competencia 4. ¿Qué entiende por capacidades? ****