Participante:
Elymar Martínez
José Hernández
INSTITUTO UNIVERSITARIO POLITÉCNICO
“SANTIAGO MARIÑO”
EXTENSIÓN PUERTO ORDAZ
ESCUELA 45 DE SEGURIDAD INDUSTRIAL
PUERTO ORDAZ, JULIO DE 2014
La importancia de esta investigación es que la Seguridad e Higiene en el trabajo juegan un papel
importante, por medio de ésta se garantizan condiciones seguras en beneficio tanto de los trabajadores,
porque cuida de su integridad física, como de la empresa debido a que permite reducir costos. El objetivo
de este informe es realizar una Evaluación de Riesgos en el Almacén de la empresa Construir, C.A., donde
se pueda observar carencias en cuanto a la identificación de los riesgos existentes en el campo laboral a
la hora de almacenar, y así lograr y/o dar a conocer a los trabajadores los mecanismos preventivos de
seguridad, ya que la evaluación de riesgos permite identificar posibles accidentes y establecer
recomendaciones de seguridad o medidas preventivas necesarias para cada tarea o paso del trabajo a
ejecutar.
La seguridad y bienestar del personal en el trabajo y el respeto al ambiente, son objetivos
fundamentales para la empresa, la cual dando cumplimiento con la Ley Orgánica de Prevención,
Condiciones y Medio Ambiente de Trabajo (LOPCYMAT) es importante que cada trabajador comprenda
como debe realizarse cada tarea en forma segura, reduciendo la exposición a los factores de riesgo
protegiéndose adecuadamente, La seguridad se encarga de minimizar los riesgos a limites tolerantes
mediante su análisis y estimulación. Según Grimaldi (1996) la seguridad industrial: “es el conjunto de
conocimientos que se emplean para prevenir accidentes de trabajo”. (p.3).
La empresa Construir C.A., cuenta con un almacén, este se encarga de la verificación, recepción y
resguardo de todos los materiales comprados, al igual que las demás unidades, está orientada a contribuir
con el logro de los objetivos de productividad.
INTRODUCCION
CAPITULO I
DESCRIBIR LA EMPRESA Y SUS
DEPARTAMENTOS
Reseña Historia
El 28 de Octubre del año 1998, se inició en Upata, Municipio Piar del Estado Bolívar
la Empresa Construir, C.A. ubicada en la carretera Upata Guasipati, sector Santo Domingo
II Upata Estado Bolívar. Es una Compañía Anónima. Esta empresa ase dedica a la
compra, venta, permuta, comercialización, distribución, importación, exportación,
arrendamiento de maquinarias, herramientas, artículos ferreteros, materiales para la
producción, albañilería, plomería, electricidad, minería en general la compra y venta de
materiales para la construcción.
Objetivos de la Empresa
•Incrementar la rentabilidad de la empresa en términos de calidad, oportunidad y costo
según los requerimientos de consumo o comercialización nacional e internacional.
•Promover y desarrollar la capacidad del trabajador, para lograr la eficiencia y control de la
tecnología de producción con las operaciones para que sean realizadas en forma precisa.
•Crear y mantener un sistema promotor de la honestidad y capacidad profesional en el
trabajo, minimizando los riesgos de corrupción administrativa y moral.
•Promover el bienestar social para satisfacer las necesidades del personal de la empresa.
Misión
Satisfacer totalmente a nuestros clientes ofreciendo productos de calidad, brindándoles
los mejores precios y prestándoles una eficiente asesoría en servicio a través de una
mejora continua.
Visión
Ser líder en la comercialización y suministro de materiales eléctricos, de plomería,
herrería, y materiales de construcción de la mejor calidad en el sector industrial, al igual ser
importante proveedor en el sector de la construcción y comercio de la zona, principalmente
en la ciudad centramos nuestras operaciones.
Funciones de la Empresa
Entre las funciones que conforman la industria del aluminio se pueden
mencionar:
•Comercialización: optimizar la gestión de comercialización para elevar las
ventas de la empresa y cumplir oportunamente con los requerimientos y
necesidades del mercado
•Tecnologia: establecer y desarrollar la tecnología adecuada para alcanzar una
producción eficiente, que aumente la competirividad.
•Mercado y Ventas: maximizar los ingresos de la empresa mediante la venta de
productos, cumpliendo oportunamente con los clientes, con la calidad requerida
y a precios competitivos.
•Finanzas: mantener una adecuada estructura financiera que contribuya a
mejorar la competitividad y el valor de la empresa.
•Organización: disponer de una óptima estructura organizativa de los sistemas
de soportes que faciliten el cabal cumplimiento de los objetivos de la empresa.
•Recursos Humanos: disponer de un recurso humano competente, identificado
con la organización de la empresa y asegurar que sea el más efectivo y
especializado
Organigrama
Estructural de la
Empresa
Organigrama
Estructural del
Departamento
Explicación de las Funciones Generales de los
Organigramas
Funciones Generales del Organigrama de la Empresa
Directiva: Esta es la principal unidad que conforma la estructura de la
empresa.
Tiene como función dirigir los movimientos realizados en la misma, ya que está
constituida por los accionistas japoneses y venezolanos.
Gerencia de Administración
•Recibir, revisar y aprobarlos informes de depósitos y transferencias a las
sucursales bancarias.
•Supervisar gestiones de cobranzas.
•Revisar y aprobar nomina,
•Velar por el cumplimiento de las normas y procedimientos administrativos.
•Informar periódicamente de su gestión al gerente general.
•Coordinar todo lo relacionado con Seguro (HCM, SSO, INCE, Ley Política
Habitacional, etc.)
•Coordinar los métodos y procedimientos de acuerdo a los lineamientos del
SENIAT.
Gerencia de Sistemas
Es una unidad de línea funcional, adscrita directamente a la Presidencia. Su
misión es generar innovaciones tecnológicas y determinar la factibilidad de
adaptación de nuevas tecnologías, con el fin de aumentar la rentabilidad,
competitividad e imagen de la empresa.
Funciones Generales del Organigrama del Departamento
Ejecutar las inspecciones de seguridad, evaluar y ejecutar las acciones
preventivas derivadas de condiciones y actos inseguros que puedan generar
accidentes, enfermedades profesionales y otros siniestros tendientes a la
protección de recursos humanos y materiales en la empresa asignada.
CAPITULO II
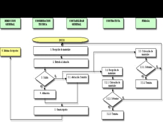
ELABORAR EL DIAGRAMA DE
PROCESO DEL DEPARTAMENTO DE
ALMACEN
CAPITULO III
IDENTIFICAR LAS POLÍTICAS DE
CONTROL DE LA EMPRESA EN EL
DEPARTAMENTO DE ALMACEN
Normas generales sobre
almacenamiento y control de
inventarios
De las condiciones y operatividad del almacen
El personal encargado de la realización de la acción de control acreditará si
existen las condiciones mínimas necesarias para operar las naves y áreas de
almacenamiento a fin de garantizar el control físico de los inventarios así como
su debida conservación, y en tal sentido comprobará:
a) Que las naves destinadas a almacenaje estén cerradas y techadas de
acuerdo con las condiciones de seguridad física requeridas por los distintos
productos que en ellas se depositan, limitándose el acceso a las mismas tan
sólo a quienes trabajen en éstas; o aquel personal autorizado previamente, por
escrito, por el Administrador o por el Director.
b) Que las áreas destinadas al depósito prolongado de productos estén cercadas
para poder ejercer el control físico y estar preparados convenientemente, a fin de
que los productos depositados en las mismas no sean susceptibles de
sustracción.
c) Si se ha habilitado un espacio dentro del almacén y próximo a la entrada de
carga, destinado a depositar los productos que se reciban, hasta que se
compruebe que los mismos se ajustan a lo consignado en la remisión o conduce
y se depositen posteriormente en su lugar definitivo. Estas áreas se denominarán
"Área de Recepción".
d) Que las naves destinadas a almacenamiento estén divididas en secciones y
contar con anaqueles, estantes, casilleros, plataformas o cualquier otro medio
que permita colocar los productos en forma ordenada, accesible y fácil de
manipular, de acuerdo a sus características, a la vez que los proteja
convenientemente y permita el tránsito interior de carretillas montacargas.
e) Que las secciones, anaqueles, estantes, casilleros, etc., estén identificados y
rotulados convenientemente con números o letras, o ambos combinados, para
usarlos en las tarjetas de control como referencia de ubicación del producto y
para facilidades de localización y de conteo físico.
Los rótulos ariba mencionados deberán ser movibles preferentemente; esto
facilitará cualquier reestructuración del almacén.
De la ubicación y ordenamiento de los productos
La ubicación y el ordenamiento adecuado de los productos almacenados de acuerdo a
las características propias en cada caso, es uno de los principales requisitos a
cumplimentar.
Comprende entre otras las siguientes medidas, de las cuales se comprobará que:
a) Estén ordenados los productos de forma que en los lugares más accesibles se
coloquen aquellos de más movimiento, y en los lugares más resguardados aquellos de
poco uso, o que por su naturaleza puedan sufrir deterioro o roturas.
b) De existir productos destinados para un proyecto u orden específica, se mantengan
separados de los de uso normal, para evitar se utilicen indebidamente.
c) Que esté bien visible y definida la fecha de de los productos propensos a deterioro,
desgaste o roturas.
d) Comprobar que no estén almacenadas sustancias ácidas junto a productos
metálicos.
De la recepcion y el despacho de los
productos
Se comprobará en la recepción y el despacho de los productos el cumplimiento
de lo siguiente:
a) Que la recepción de los productos se realiza por el método “a ciegas” , en
tanto, el informe de recepción se elaborara en cada almacén, sobre la base de
las calidades y cantidades físicamente recibidas, (que todo material que entra
en el almacén, sea contado, medido o pesado) independientemente de los
datos que aparezcan en el Conduce o Factura.
b) Comprobar en el almacén o almacenes (de existir más de uno) de la Entidad
o unidades dependientes objeto de verificación, que por persona diferente al
que recepciona se prepare previamente el documento de recepción con los
códigos, descripciones de productos y unidades de medida y que el
dependiente del almacén sea quien consigne las cantidades físicamente por él
recibidas.
Donde hay 2 compañeros o más, uno de ellos debe tener acceso a la factura y a
la elaboración previa del documento de recepción y el otro hacer el conteo,
medición o pesaje a ciegas.
CAPITULO IV
EXPLICAR LOS MODELOS DE AUDITORÍAS
EMPLEADO EN EL DEPARTAMENTO DE
ALAMCEN
En la empresa se utiliza el siguiente método
para valuar los inventarios: Primeras Salidas
(P.E.P.S.) y Ultimas Entradas, Este método
deben ser aplicados consistentemente y en
caso de cambiarse esto se debe de revelar
en los estudios financieros con una nota.
PEPS: PRIMERAS ENTRADAS-PRIMERAS SALIDAS
PEPS es un término utilizado en el área de la contabilidad, Auditoría y
contabilidad financiera.
PEPS: Método de valuación de inventarios mediante el cual se
considera que lo que se vende es lo que primero entró al almacén,
por lo que el Inventario queda valuado a los Precios de las últimas
adquisiciones. este método de "costeo" del Inventario es - cuanto a
las Utilidades que se pueden estar reportando, pues aunque éstas
fuesen altas, en una época inflacionaria se podría estar vendiendo a
Precios bajos y correr el peligro de descapitalizarse. Por otro lado,
con el método PEPS el Inventario queda valuado en forma más
realista.
CAPITULO V
DISEÑAR PROPUESTAS DE CONTROL O
MEJORAS A LOS EXISTENTES DE LA
EMPRESA SELECCIONADA
La propuesta es de un control interno de entrada y salida de material
tomando en cuenta la seguridad de los empleados, que permitirá a la
empresa evaluar los riesgos existentes estudiando el área de almacén en
este caso, beneficiando así a la empresa en la reducción de accidentes, así
mismo poniendo en práctica los conocimientos teóricos adquiridos en el
proceso de formación académica como Técnico Superior Universitario en
Seguridad Industrial
CONCLUSIONES
•Se concluye que, CONSTRUIR C.A., no cuenta con un Control de Riesgo formal
en su Almacén General.
•Finalmente este trabajo al ponerse en funcionamiento dentro del Almacén
General, está generando una economía de aproximadamente 20.000.00Bs.
•Se recomienda hacer de conocimiento a todo el personal del Almacén General
del sistema de Control Interno, dándole el apoyo necesario al encargado del
Almacén General en la implementación y nombrar a un colaborador para que
aplique periódicamente dicho sistema.
BIBLIOGRAFÍA
•Sabino, Carlos (2000). El proceso de la investigación
Científica. 3era. Edición Mexico, Editorial Limusa.
•Ley Orgánica de Prevención, (2005).Condiciones y Medio
Ambiente de Trabajo LOPCYMAT
•Cepeda, g. (1997) auditoría y Control Interno, santa Fe
Bogota Colombia. Dvni Editorial Licda.

CONTROL.-

  • 2.
    Participante: Elymar Martínez José Hernández INSTITUTOUNIVERSITARIO POLITÉCNICO “SANTIAGO MARIÑO” EXTENSIÓN PUERTO ORDAZ ESCUELA 45 DE SEGURIDAD INDUSTRIAL PUERTO ORDAZ, JULIO DE 2014
  • 3.
    La importancia deesta investigación es que la Seguridad e Higiene en el trabajo juegan un papel importante, por medio de ésta se garantizan condiciones seguras en beneficio tanto de los trabajadores, porque cuida de su integridad física, como de la empresa debido a que permite reducir costos. El objetivo de este informe es realizar una Evaluación de Riesgos en el Almacén de la empresa Construir, C.A., donde se pueda observar carencias en cuanto a la identificación de los riesgos existentes en el campo laboral a la hora de almacenar, y así lograr y/o dar a conocer a los trabajadores los mecanismos preventivos de seguridad, ya que la evaluación de riesgos permite identificar posibles accidentes y establecer recomendaciones de seguridad o medidas preventivas necesarias para cada tarea o paso del trabajo a ejecutar. La seguridad y bienestar del personal en el trabajo y el respeto al ambiente, son objetivos fundamentales para la empresa, la cual dando cumplimiento con la Ley Orgánica de Prevención, Condiciones y Medio Ambiente de Trabajo (LOPCYMAT) es importante que cada trabajador comprenda como debe realizarse cada tarea en forma segura, reduciendo la exposición a los factores de riesgo protegiéndose adecuadamente, La seguridad se encarga de minimizar los riesgos a limites tolerantes mediante su análisis y estimulación. Según Grimaldi (1996) la seguridad industrial: “es el conjunto de conocimientos que se emplean para prevenir accidentes de trabajo”. (p.3). La empresa Construir C.A., cuenta con un almacén, este se encarga de la verificación, recepción y resguardo de todos los materiales comprados, al igual que las demás unidades, está orientada a contribuir con el logro de los objetivos de productividad. INTRODUCCION
  • 4.
    CAPITULO I DESCRIBIR LAEMPRESA Y SUS DEPARTAMENTOS
  • 5.
    Reseña Historia El 28de Octubre del año 1998, se inició en Upata, Municipio Piar del Estado Bolívar la Empresa Construir, C.A. ubicada en la carretera Upata Guasipati, sector Santo Domingo II Upata Estado Bolívar. Es una Compañía Anónima. Esta empresa ase dedica a la compra, venta, permuta, comercialización, distribución, importación, exportación, arrendamiento de maquinarias, herramientas, artículos ferreteros, materiales para la producción, albañilería, plomería, electricidad, minería en general la compra y venta de materiales para la construcción. Objetivos de la Empresa •Incrementar la rentabilidad de la empresa en términos de calidad, oportunidad y costo según los requerimientos de consumo o comercialización nacional e internacional. •Promover y desarrollar la capacidad del trabajador, para lograr la eficiencia y control de la tecnología de producción con las operaciones para que sean realizadas en forma precisa. •Crear y mantener un sistema promotor de la honestidad y capacidad profesional en el trabajo, minimizando los riesgos de corrupción administrativa y moral. •Promover el bienestar social para satisfacer las necesidades del personal de la empresa. Misión Satisfacer totalmente a nuestros clientes ofreciendo productos de calidad, brindándoles los mejores precios y prestándoles una eficiente asesoría en servicio a través de una mejora continua. Visión Ser líder en la comercialización y suministro de materiales eléctricos, de plomería, herrería, y materiales de construcción de la mejor calidad en el sector industrial, al igual ser importante proveedor en el sector de la construcción y comercio de la zona, principalmente en la ciudad centramos nuestras operaciones.
  • 6.
    Funciones de laEmpresa Entre las funciones que conforman la industria del aluminio se pueden mencionar: •Comercialización: optimizar la gestión de comercialización para elevar las ventas de la empresa y cumplir oportunamente con los requerimientos y necesidades del mercado •Tecnologia: establecer y desarrollar la tecnología adecuada para alcanzar una producción eficiente, que aumente la competirividad. •Mercado y Ventas: maximizar los ingresos de la empresa mediante la venta de productos, cumpliendo oportunamente con los clientes, con la calidad requerida y a precios competitivos. •Finanzas: mantener una adecuada estructura financiera que contribuya a mejorar la competitividad y el valor de la empresa. •Organización: disponer de una óptima estructura organizativa de los sistemas de soportes que faciliten el cabal cumplimiento de los objetivos de la empresa. •Recursos Humanos: disponer de un recurso humano competente, identificado con la organización de la empresa y asegurar que sea el más efectivo y especializado
  • 7.
  • 8.
    Explicación de lasFunciones Generales de los Organigramas Funciones Generales del Organigrama de la Empresa Directiva: Esta es la principal unidad que conforma la estructura de la empresa. Tiene como función dirigir los movimientos realizados en la misma, ya que está constituida por los accionistas japoneses y venezolanos. Gerencia de Administración •Recibir, revisar y aprobarlos informes de depósitos y transferencias a las sucursales bancarias. •Supervisar gestiones de cobranzas. •Revisar y aprobar nomina, •Velar por el cumplimiento de las normas y procedimientos administrativos. •Informar periódicamente de su gestión al gerente general. •Coordinar todo lo relacionado con Seguro (HCM, SSO, INCE, Ley Política Habitacional, etc.) •Coordinar los métodos y procedimientos de acuerdo a los lineamientos del SENIAT.
  • 9.
    Gerencia de Sistemas Esuna unidad de línea funcional, adscrita directamente a la Presidencia. Su misión es generar innovaciones tecnológicas y determinar la factibilidad de adaptación de nuevas tecnologías, con el fin de aumentar la rentabilidad, competitividad e imagen de la empresa. Funciones Generales del Organigrama del Departamento Ejecutar las inspecciones de seguridad, evaluar y ejecutar las acciones preventivas derivadas de condiciones y actos inseguros que puedan generar accidentes, enfermedades profesionales y otros siniestros tendientes a la protección de recursos humanos y materiales en la empresa asignada.
  • 10.
    CAPITULO II ELABORAR ELDIAGRAMA DE PROCESO DEL DEPARTAMENTO DE ALMACEN
  • 12.
    CAPITULO III IDENTIFICAR LASPOLÍTICAS DE CONTROL DE LA EMPRESA EN EL DEPARTAMENTO DE ALMACEN
  • 13.
    Normas generales sobre almacenamientoy control de inventarios De las condiciones y operatividad del almacen El personal encargado de la realización de la acción de control acreditará si existen las condiciones mínimas necesarias para operar las naves y áreas de almacenamiento a fin de garantizar el control físico de los inventarios así como su debida conservación, y en tal sentido comprobará: a) Que las naves destinadas a almacenaje estén cerradas y techadas de acuerdo con las condiciones de seguridad física requeridas por los distintos productos que en ellas se depositan, limitándose el acceso a las mismas tan sólo a quienes trabajen en éstas; o aquel personal autorizado previamente, por escrito, por el Administrador o por el Director.
  • 14.
    b) Que lasáreas destinadas al depósito prolongado de productos estén cercadas para poder ejercer el control físico y estar preparados convenientemente, a fin de que los productos depositados en las mismas no sean susceptibles de sustracción. c) Si se ha habilitado un espacio dentro del almacén y próximo a la entrada de carga, destinado a depositar los productos que se reciban, hasta que se compruebe que los mismos se ajustan a lo consignado en la remisión o conduce y se depositen posteriormente en su lugar definitivo. Estas áreas se denominarán "Área de Recepción". d) Que las naves destinadas a almacenamiento estén divididas en secciones y contar con anaqueles, estantes, casilleros, plataformas o cualquier otro medio que permita colocar los productos en forma ordenada, accesible y fácil de manipular, de acuerdo a sus características, a la vez que los proteja convenientemente y permita el tránsito interior de carretillas montacargas. e) Que las secciones, anaqueles, estantes, casilleros, etc., estén identificados y rotulados convenientemente con números o letras, o ambos combinados, para usarlos en las tarjetas de control como referencia de ubicación del producto y para facilidades de localización y de conteo físico. Los rótulos ariba mencionados deberán ser movibles preferentemente; esto facilitará cualquier reestructuración del almacén.
  • 15.
    De la ubicacióny ordenamiento de los productos La ubicación y el ordenamiento adecuado de los productos almacenados de acuerdo a las características propias en cada caso, es uno de los principales requisitos a cumplimentar. Comprende entre otras las siguientes medidas, de las cuales se comprobará que: a) Estén ordenados los productos de forma que en los lugares más accesibles se coloquen aquellos de más movimiento, y en los lugares más resguardados aquellos de poco uso, o que por su naturaleza puedan sufrir deterioro o roturas. b) De existir productos destinados para un proyecto u orden específica, se mantengan separados de los de uso normal, para evitar se utilicen indebidamente. c) Que esté bien visible y definida la fecha de de los productos propensos a deterioro, desgaste o roturas. d) Comprobar que no estén almacenadas sustancias ácidas junto a productos metálicos.
  • 16.
    De la recepciony el despacho de los productos Se comprobará en la recepción y el despacho de los productos el cumplimiento de lo siguiente: a) Que la recepción de los productos se realiza por el método “a ciegas” , en tanto, el informe de recepción se elaborara en cada almacén, sobre la base de las calidades y cantidades físicamente recibidas, (que todo material que entra en el almacén, sea contado, medido o pesado) independientemente de los datos que aparezcan en el Conduce o Factura. b) Comprobar en el almacén o almacenes (de existir más de uno) de la Entidad o unidades dependientes objeto de verificación, que por persona diferente al que recepciona se prepare previamente el documento de recepción con los códigos, descripciones de productos y unidades de medida y que el dependiente del almacén sea quien consigne las cantidades físicamente por él recibidas. Donde hay 2 compañeros o más, uno de ellos debe tener acceso a la factura y a la elaboración previa del documento de recepción y el otro hacer el conteo, medición o pesaje a ciegas.
  • 17.
    CAPITULO IV EXPLICAR LOSMODELOS DE AUDITORÍAS EMPLEADO EN EL DEPARTAMENTO DE ALAMCEN
  • 18.
    En la empresase utiliza el siguiente método para valuar los inventarios: Primeras Salidas (P.E.P.S.) y Ultimas Entradas, Este método deben ser aplicados consistentemente y en caso de cambiarse esto se debe de revelar en los estudios financieros con una nota. PEPS: PRIMERAS ENTRADAS-PRIMERAS SALIDAS PEPS es un término utilizado en el área de la contabilidad, Auditoría y contabilidad financiera. PEPS: Método de valuación de inventarios mediante el cual se considera que lo que se vende es lo que primero entró al almacén, por lo que el Inventario queda valuado a los Precios de las últimas adquisiciones. este método de "costeo" del Inventario es - cuanto a las Utilidades que se pueden estar reportando, pues aunque éstas fuesen altas, en una época inflacionaria se podría estar vendiendo a Precios bajos y correr el peligro de descapitalizarse. Por otro lado, con el método PEPS el Inventario queda valuado en forma más realista.
  • 19.
    CAPITULO V DISEÑAR PROPUESTASDE CONTROL O MEJORAS A LOS EXISTENTES DE LA EMPRESA SELECCIONADA
  • 20.
    La propuesta esde un control interno de entrada y salida de material tomando en cuenta la seguridad de los empleados, que permitirá a la empresa evaluar los riesgos existentes estudiando el área de almacén en este caso, beneficiando así a la empresa en la reducción de accidentes, así mismo poniendo en práctica los conocimientos teóricos adquiridos en el proceso de formación académica como Técnico Superior Universitario en Seguridad Industrial
  • 21.
    CONCLUSIONES •Se concluye que,CONSTRUIR C.A., no cuenta con un Control de Riesgo formal en su Almacén General. •Finalmente este trabajo al ponerse en funcionamiento dentro del Almacén General, está generando una economía de aproximadamente 20.000.00Bs. •Se recomienda hacer de conocimiento a todo el personal del Almacén General del sistema de Control Interno, dándole el apoyo necesario al encargado del Almacén General en la implementación y nombrar a un colaborador para que aplique periódicamente dicho sistema.
  • 22.
    BIBLIOGRAFÍA •Sabino, Carlos (2000).El proceso de la investigación Científica. 3era. Edición Mexico, Editorial Limusa. •Ley Orgánica de Prevención, (2005).Condiciones y Medio Ambiente de Trabajo LOPCYMAT •Cepeda, g. (1997) auditoría y Control Interno, santa Fe Bogota Colombia. Dvni Editorial Licda.