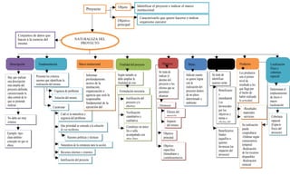
Objeto              Identificar el proyecto e indicar el marco
                                                                     Proyecto                                  institucional

                                                                                                                Caracterizarlo que quiere hacerse e indicar
                                                                                           Objetivo             organismo ejecutor
                                                                                           principal


         Conjuntos de datos que
         hacen a la esencia del                         NATURALEZA DEL
         mismo                                             PROYECTO




  Descripción          Fundamentación                       Marco institucional             Finalidad del proyecto               Objetivos            Metas             Beneficiarios         Productos           Localización
                                                                                                                                                                                                                  física y
                                                                                                                               Se trata de                                                    Los productos       cobertura
                     Presenta los criterios                          Informar              Según tamaño se                     indicar el            Indican cuanto     Se trata de                               espacial
Hay que realizar                                                                                                                                                                              son el primer
                     razones que identifican la                      profundamente         debe ampliar la                     destino del           se quiere lograr   identificar
una descripción                                                                                                                                                                               nivel de
                     realización del mismo                           acerca de la          finalidad de este                   proyecto o los        con la             quienes serán
más amplia del                                                                                                                                                                                resultado a los
                                                                     institución,                                              efectos que se        realización del
proyecto definido,                                                                                                                                                            Beneficiario    que llega por       Determinan el
                                     Urgencia de
                                     Requisitos problema             organización o         Formulación necesaria              permiten              proyecto dentro
caracterizando la                                                                                                                                                             s               el hecho de         emplazamiento
                                                                     agencia que será la                                       alcanzar              de un plazo
idea central de lo                    Solución del mismo                                          Justificación del                                                           inmediatos(     haber realizado     de micro o
                                                                     responsable                                                                     determinado y
que se pretende                                                                                   proyecto y/o                                                                Los             la actividad        macro
                                                                     fundamental de la                                                               ambiente
realizar                                                                                          objetivo                     Distinguir            determinado              favorecidos                         localización
                                    Cuestionar                       ejecución del                                                                                                               -Resultados
                                                                     proyecto                                                                                                 por los
                                                                                                  Verificación                        Efectos del                                                materiales
                                           Cuál es la naturaleza y                                                                                                            objetivos y
                                                                                                  cuantitativa y                      proyecto                                                   -servicios       Cobertura
No debe ser muy                            urgencia del problema                                                                                                              metas o
extenso                                                                                           cualitativa                         Impacto                                 efectos del                         espacial
                                           Que prioridad se concede a la solución                                                     del mismo                                                 Su realización    (Espacio
                                                                                                  Constituye un único
                                           de ese problema                                                                                                                                      puede             físico del
                                                                                                  fin o valla                                                                 Beneficiarios
Ejemplo: tipo-                                                                                                                     Objetivo                                                     comprobarse       proyecto)
                                                                                                  acompañado con                                                              finales
clase-ámbito-                                     Razones políticas y técnicas                                                     principal                                                    -Ordenar según
                                                                                                  otros fines                                                                 (aquellos a
concepto en que se                                                                                                                                                                              consecuencia
                                                                                                                                                                              quienes
ubica                                      Naturaleza de la estrategia para la acción                                              Objetivo                                                     temporal
                                                                                                                                                                              favorecen los
                                                                                                                                   especifico                                                   -Realización
                                                                                                                                                                              impactos del
                                           Recursos internos y externos                                                            (Inmediatos y                                                de los recursos
                                                                                                                                                                              proyecto)
                                                                                                                                   complementarios                                              disponibles
                                           Justificación del proyecto                                                                                                                           -Realización
                                                                                                                                                                                                esencial

Cuadro de proyecto

  • 1.
    Objeto Identificar el proyecto e indicar el marco Proyecto institucional Caracterizarlo que quiere hacerse e indicar Objetivo organismo ejecutor principal Conjuntos de datos que hacen a la esencia del NATURALEZA DEL mismo PROYECTO Descripción Fundamentación Marco institucional Finalidad del proyecto Objetivos Metas Beneficiarios Productos Localización física y Se trata de Los productos cobertura Presenta los criterios Informar Según tamaño se indicar el Indican cuanto Se trata de espacial Hay que realizar son el primer razones que identifican la profundamente debe ampliar la destino del se quiere lograr identificar una descripción nivel de realización del mismo acerca de la finalidad de este proyecto o los con la quienes serán más amplia del resultado a los institución, efectos que se realización del proyecto definido, Beneficiario que llega por Determinan el Urgencia de Requisitos problema organización o Formulación necesaria permiten proyecto dentro caracterizando la s el hecho de emplazamiento agencia que será la alcanzar de un plazo idea central de lo Solución del mismo Justificación del inmediatos( haber realizado de micro o responsable determinado y que se pretende proyecto y/o Los la actividad macro fundamental de la ambiente realizar objetivo Distinguir determinado favorecidos localización Cuestionar ejecución del -Resultados proyecto por los Verificación Efectos del materiales Cuál es la naturaleza y objetivos y cuantitativa y proyecto -servicios Cobertura No debe ser muy urgencia del problema metas o extenso cualitativa Impacto efectos del espacial Que prioridad se concede a la solución del mismo Su realización (Espacio Constituye un único de ese problema puede físico del fin o valla Beneficiarios Ejemplo: tipo- Objetivo comprobarse proyecto) acompañado con finales clase-ámbito- Razones políticas y técnicas principal -Ordenar según otros fines (aquellos a concepto en que se consecuencia quienes ubica Naturaleza de la estrategia para la acción Objetivo temporal favorecen los especifico -Realización impactos del Recursos internos y externos (Inmediatos y de los recursos proyecto) complementarios disponibles Justificación del proyecto -Realización esencial