Smileinfected



                                 INDICE


1. LOS DEPARTAMENTOS DE UN HOTEL                           página

     1.1 DIRECCIÓN DE PERSONAL                             1
           1.1.1 ORGANIGRAMA DE PERSONAL                            3


     1.2 DIRECCIÓN DE DIVISIÓN CUARTOS                              3
           1.2.1   Reservaciones                                    3
           1.2.2   Valet Parking                                    3
           1.2.3   Concierge                                        3
           1.2.4   Recepción                                        4
           1.2.5   Teléfonos                                        4
           1.2.6   Ama de llaves                                    4
           1.2.7   Seguridad                                        4
           1.2.8   ORGANIGRAMA DE DIVISIÓN CUARTOS                  5


     1.3 DIRECCIÓN DE ALIMENTOS Y BEBIDAS                  6
           1.3.1 Compras                                            6
           1.3.2 Almacén                                            6
           1.3.3 Cocina                                             6
           1.3.4 Stewarding                                         6
           1.3.5 Restaurantes                                       6
       1.3.6 Lobby Bar                                              6
           1.3.7 Banquetes                                          7
           1.3.8 Room Service                                       7
           1.3.9 Servibar                                           7
           1.3.10 ORGANIGRAMA DE ALIMENTOS Y BEBIDAS                8


     1.4 DEPARTAMENTO DE ANIMACIÓN HOTELERA                         9


     1.5 DEPARTAMENTO DE CONTABILIDAD                               9
           1.5.1 ORGANIGRAMA DE CONTABILIDAD                        10


     1.6. DEPARTAMENTO DE MANTENIMIENTO E INGENIERÍA       10
           1.6.1 ORGANIGRAMA DE INGENIERÍA                          11


     1.7. DEPARTAMENTO DE VENTAS Y GRUPOS Y CONVENCIONES   11
           1.7.1 ORGANIGRAMA DE VENTAS                              12
Smileinfected




                           1        LOS DEPARTAMENTOS DE UN HOTEL

   Como se había visto en clases pasadas, el Comité Ejecutivo de un hotel, Comité en el seno del
   cual se toman las decisiones y se definen los planes de acción, está conformado generalmente
   por las siguientes direcciones:




                                               Director General

                                               General Director




                                       Director de
Director de                            Alimentos y           Director
                                                                                            Director de
 Personal            Director            Bebidas            Contralor
                                                                            Director de       Ventas
                 División Cuartos
                                                                             Ingeniería
  Human                                  Food &               Chief
                                                                                            Marketing &
Ressources       Rooms Division         Beverage           Accountant
                                                                           Chief Engineer     Sales
                    Director             Director          Or Controller
                                                                                             Director




   1.1 DIRECCIÓN DE PERSONAL

   Este departamento tiene el deber de escoger, servir y perfeccionar el recurso humano. Es un
   departamento estratégico sobretodo en la hotelería en la que el éxito depende del servicio
   brindado por el personal.

   Las principales actividades que se llevan a cabo en este departamento son:

   A. Selección de personal. El proceso a seguir es el siguiente:

   1. Elaborar las descripciones de puestos en donde se especifican las funciones del puesto a
        desempeñar, los requerimientos que cubrir para ocupar el puesto (escolaridad, idiomas,
        experiencia), el perfil del puesto (edad, sexo, estado civil) los recursos con los que se
        cuenta para desempeñar la labor (equipo, material, sistemas), las relaciones de trabajo
        (jefe inmediato, gente a su cargo).

   2. Requisición de personal por parte del jefe de departamento respectivo.

   3. Reclutamiento: es el proceso mediante el cual se atrae a los candidatos (recepción de
      solicitudes) para el puesto que el hotel requiere. Existen 2 fuentes de reclutamiento:
   a) Internas: promoviendo a las personas que ya laboran dentro del hotel.

   b) Externas: a través de agencias de empleo, anuncios en periódicos, bolsas de trabajo en
        Internet, asociaciones, escuelas de turismo, otros hoteles, etc…




                                                                                                 2
Smileinfected

4. Entrevista: es el primer filtro que tiene el candidato y el objetivo es aclarar con el
   candidato los datos asentados en la solicitud y verificar si reúne los requisitos del perfil
   del puesto.

5. Verificación de referencias: si el candidato pasa el filtro de entrevista, se llama a los
   anteriores trabajos para obtener referencias del candidato de preferencia por escrito o
   vía telefónica.

6. Pruebas psicológicas y pruebas de preselección si el puesto los requiere como son: inglés,
   de conocimiento de alimentos y bebidas, de contabilidad, etc…

7. Entrevista con jefe de departamento: conduce la entrevista final y toma una decisión.
   Debe de enviar un comentario a Recursos Humanos indicando porqué no es apto o porqué
   si. La decisión final se toma en conjunto con el Director de RH.

8. Examen médico: previo a dar el empleo el seleccionado debe someterse a un examen
    médico con el objeto de conocer su estado general de salud, obtener indicios de que el
    trabajador es alcohólico o drogadicto, verificar si tiene enfermedades contagiosas, en el
    caso de las mujeres verificar si están embarazadas. Los estudios deben de ser pagados por
    el hotel.

9. Contratación: en esta etapa el trabajador firma su contrato, se le da de alta en el Seguro
   Social, se le entrega su uniforme (en caso de usar), se le entrega su tarjeta para checar,
   su credencial de empleado, entre otros.

10. Inducción: es el proceso para familiarizar al empleado de nuevo ingreso con la empresa y
    con sus nuevos compañeros. Generalmente se da en un curso mediante el cual se informa
    al empleado sobre la misión y visión de la empresa, sobre el organigrama, el reglamento
    interno, los días y lugares de pago, el servicio de cafetería y de casilleros, las normas de
    seguridad, los servicios del hotel así como se realiza un recorrido por todo el hotel.

B. Capacitación. Una de las funciones principales es promover la capacitación continua para
    todos los trabajadores. En algunos casos se contrata una empresa externa para encargarse
    de los programas de capacitación.

C. Planeación de la cantidad de personal: prever la contratación de personal eventual por
    la variación en la ocupación de un hotel muy a parte del personal de planta.

D. Evaluación, desempeño y motivación: RH debe de llevar a cabo con cierta periodicidad
    evaluaciones de desempeño en donde el jefe inmediato retroalimenta el trabajo del
    empleado informándole acerca de lo que hace bien y sobre cuáles son sus áreas de
    oportunidad de mejora.
    Asimismo RH debe de buscar formas de motivación que pueden ser económicas (bono de
    puntualidad, de asistencia, comisiones por ventas, permisos con goce de sueldo, premio
    económico al empleado del mes) y no económicas (ascensos a otros puestos, empleado
    del mes, viajes a otros hoteles, capacitación, fiestas, festejo de cumpleaños)

E. Clima Organizacional: consiste en lograr que haya un clima de armonía en las relaciones
    del hotel con sus empleados. Hacer que lo que piensa la Dirección llegue a los empleados
    y viceversa. Vigilar las armoniosas relaciones de trabajo.

F. Sueldos y salarios: el hotel debe de contar con una estructura que internamente sea
    equitativa y motivadora y que hacia el exterior sea competitiva y que vaya de acuerdo
    con el desempeño del personal que ocupa cada cargo.
    Se definen los sueldos y se lleva a cabo el proceso para pago de nóminas.

G. Prestaciones: uno de los mayores atractivos para atraer buenos candidatos es contar con
    un buen paquete de prestaciones independiente del salario. Algunas prestaciones son:
    vacaciones, caja de ahorro, transporte del hotel, estacionamiento, cafetería de


                                                                                               3
Smileinfected

   empleados, vales de despensa, lavandería, seguro de gastos médicos mayores, seguro de
   vida, hospedaje, descuentos o convenios con otras empresas.

H. Relaciones con el sindicato: el Gerente o Director de RH debe de mantener una
   excelente relación con los sindicatos en donde existe un contrato colectivo. Los acuerdos
   siempre se harán entre RH y los líderes sindicales.


1.1.1   ORGANIGRAMA DE PERSONAL


                                           Director de
                                        Recursos Humanos




                            Asistente




             Gerente de
                                           Gerente de               Gerente de
            Reclutamiento
                                          Capacitación               Nómina
             y Selección



1.2 DIRECCIÓN DE DIVISIÓN CUARTOS o DIRECCIÓN DE OPERACIONES
Esta dirección está conformada por aquellos departamentos que tienen relación con la parte
de habitaciones de un hotel y son:

1.2.1   Reservaciones: En este departamento se reciben las llamadas para realizar
        reservaciones de habitaciones así como se monitorean las reservaciones que llegan a
        través de correo electrónico o por la página web. Las personas que laboran en este
        departamento deben de tener el dominio de otro idioma así como tener aptitud de
        venta.
        Los datos básicos para generar una reservación son: nombre de la persona que reserva
        y nombre al que quedará la reservación, fecha de llegada y salida, fumar o no fumar,
        tipo de cama, no. de personas, tarjeta de crédito para garantizar la reservación.

1.2.2   Valet Parking: Departamento que se encarga de recoger el auto del huésped y
        llevarlo a estacionar así como del cobro del servicio de estacionamiento de acuerdo a
        las políticas del hotel (algunas veces solo se cobra a los que no son huéspedes).

1.2.3   Concierge: Es el departamento conocido como botones que está a cargo de un Chief
        Concierge. Forman parte de este departamento los botones o bell boys quienes
        además de hacerse cargo de llevar el equipaje y acompañar a los huéspedes a las
        habitaciones para mostrarles el funcionamiento del aire acondicionado, tele, caja de
        seguridad entre otros, son los encargados de mostrar las habitaciones si el
        recepcionista se los pide así como en algunos hoteles de hacer la entrega del
        periódico en las habitaciones.
        A este departamento también pertenece el portero quien se encarga de abrir la
        puerta del auto a los huéspedes al momento de su llegada y de su salida.
        Asimismo en este departamento se guarda el equipaje de los huéspedes, se elaboran
        reservaciones de espectáculos, excursiones, restaurantes, transportación, boletos de
        avión, entre otros.



                                                                                            4
Smileinfected

1.2.4   Recepción o Front Desk: Es el centro de operaciones del hotel. El trato que el
        huésped reciba en este departamento es de vital importancia porque aquí solicitará
        servicios desde el momento de su llegada hasta su salida. Generalmente se manejan 2
        turnos de 7 a 15 hrs. y de 15 a 23 hrs. En este departamento se llevan a cabo los
        siguientes procesos:
        o Asignación de habitaciones (lo hace el Rooms Controller)
        o Registro de los huéspedes (check in)
        o Cambio de divisas
        o Reimpresión de llaves y cambios de habitaciones
        o Control de las cuentas de los huéspedes
        o Cargo de consumos a las cuentas de los huéspedes tales como lavandería, tienda
            de regalos, servibar
        o Impresión de reportes
        o Resolución de conflictos
        o Check out o cierre de la cuenta del huésped
        o La auditoria nocturna – turno de 23 hrs. a 7 hrs.(cargo de rentas a habitaciones,
            elaboración de informes, reportes de ingresos de centros de consumo)

1.2.5   Teléfonos: como su nombre lo dice se encarga del servicio de comunicación de los
        huéspedes. En este departamento se realizan las siguientes actividades:
        o Enlace de llamadas de larga distancia y locales.
        o Cargos a la cuenta de los huéspedes por concepto de llamadas telefónicas
        o Llamadas de despertador
        o Servicio de información: horarios de servicios del hotel, clima, entre otros.
        o Recados telefónicos
        o En algunos hoteles aquí se toman las comandas de room service.

1.2.6   Ama de Llaves o House keeping: la definición de ama de llaves es la persona que
        realiza o supervisa el trabajo del mantenimiento de la casa.
        Tiene a su cargo una serie de camaristas, mozos de piso y personal para el lavado y
        planchado tanto de ropa de huéspedes como de blancos (toallas, ropa de cama,
        mantelería).
        Las labores más importantes de este departamento son:
        o limpieza y mantenimiento de habitaciones, pasillos y vestíbulos, restaurantes y
            salones públicos, oficinas, escaleras y ventanas.
        o Solicitud y control del abastecimiento y equipo necesario (amenidades, papelería
            de habitaciones, equipos de limpieza, blancos)
        o Papeleo (reportes)
        o Lavandería y tintorería (tanto de blancos de habitaciones y A&B, como de
            uniformes y de ropa de clientes)
        o Cortesía nocturna ( cerrar cortinas, hacer un doblez especial en la cama, prender
            lámpara de noche, chocolate o dulce)
        o Lost & Found- objetos olvidados

1.2.7   Seguridad o Loss Prevention: se encarga de brindar seguridad a los empleados, los
        huéspedes y a sus pertenencias en todas las áreas del hotel. El jefe de este
        departamento debe de elaborar en conjunto con los jefes de departamento de todas
        las áreas del hotel, un programa de seguridad que incluya los siguientes aspectos:
        o Políticas de entrada y salida de personal y de objetos
        o Prevención y combate de incendios
        o Calderas y fogoneros
        o Alarmas e Iluminación en las áreas
        o Procedimientos autorizados para el personal
        o Prevención de robos a huéspedes y empleados
        o Protección a cajeros
        o Seguros



                                                                                          5
Smileinfected

o   Asesor jurídico (en caso de robos, accidentes, incendios)
o Primeros auxilios – enfermería
o Ubicación y monitoreo del circuito cerrado de vigilancia (a excepción de en baños
    y habitaciones)




                                                                                  6
Smileinfected



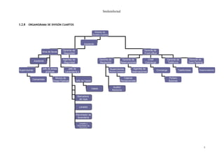
1.2.8   ORGANIGRAMA DE DIVISÓN CUARTOS

                                                                        Director de
                                                                      División Cuartos



                                                            Asistente

                                       Gerente de                                                                        Gerente de
                      Ama de llaves
                                       Seguridad                                                                         Front office

                                       Agentes de                             Gerente de              Gerente de            Chief             Gerente de             Gerente de
               Asistente
                                        Seguridad                             Recepción              Reservaciones        Concierge           Teléfonos              Valet Parking

                      Jefe de áreas        Jefe de                                        Supervisores          Agentes de
Supervisoras                                                                                                                          Concierge             Telefonistas       Estacionadores
                         públicas        Lavandería y                                    (Rooms Controller)    reservaciones
                                          Tintorería
                                 Mozos de                                                               Cajeras                                   Portero
           Camaristas
                               Áreas Públicas       Jefe de Valets                                    Recepcionista                               Botones
                                                                                                           s
                                                                                             Auditor
                                                                     Valets
                                                                                            Nocturno

                                                     Marcadora
                                                      de ropa


                                                       Lavador


                                                    Planchador de
                                                      lavandería

                                                       Lavador y
                                                     Planchador de
                                                       Tintorería




                                                                                                                                                                                     7
Smileinfected

1.3 DIRECCIÓN DE ALIMENTOS Y BEBIDAS

Esta dirección está conformada por aquellos departamentos que tienen como objetivo
suministrar alimentos y bebidas y proporcionar el servicio de los mismos.

Entre los departamentos que la conforman están:

1.3.1   Compras: es el departamento que con base en las especificaciones de tamaño,
        calidad, color entre otras indicadas por el Chef Ejecutivo, se encarga de realizar las
        compras y supervisar la recepción de la mercancía verificando que en efecto cumpla
        con las especificaciones.
        Este departamento se encarga de solicitar cotizaciones a los diferentes proveedores
        buscando calidad y buen precio.

1.3.2   Almacén: es el departamento que se encarga de la distribución de todos los
        productos que llegan a compras en los diferentes almacenes. Generalmente existe un
        Jefe de Almacén y almacenistas que se encargan del acomodo y rotación de la
        mercancía.
        Es aquí en donde los encargados de las diferentes cocinas deberán entregar sus
        requisiciones para obtener la materia prima. En este departamento se realizan los
        inventarios físicos cada fin de mes.

1.3.3   Cocina: es el área de preparación de alimentos. La cocina principal es el centro de
        toda la división de alimentos. Aunque en general existen divisiones en la cocina como
        pueden ser: carnicería, panadería, pastelería, cocina fría, cocina caliente, etc… Este
        departamento está a cargo de un Chef Ejecutivo quien entre sus labores se ocupa de
        elaboración y variación de los menús, ocuparse de costos de alimentos así como
        determinar las compras para sus áreas.

1.3.4   Stewarding: es conocida también como el área de lavaloza. Como responsable de
        este departamento se encuentra el Chief Steward quien coordina y supervisa el
        trabajo de los stewards. El trabajo en esta área consiste en llevar a cabo la limpieza
        de todo el equipo utilizado para la preparación y servicio de los alimentos y bebidas y
        resurtir el equipo limpio a sus áreas de almacenaje. Asimismo, se ocupan de la
        limpieza general de las cocinas.

1.3.5   Restaurantes: son las áreas en donde se lleva a cabo el servicio de alimentos y
        bebidas, servicio que puede ser a la carta o tipo buffet. Generalmente existe un
        gerente de restaurante encargado de las funciones administrativas como son
        distribución de propinas, programación de personal entre otras.
        Asimismo existe una posición de host o hostess cuyas funciones principales son tomar
        reservaciones, asignar mesas, acompañar al cliente a su mesa y entregar la carta o
        menú.
        A cargo de la parte operativa del restaurante se encuentra el o los capitanes quienes
        tienen a su cargo un cierto número de meseros y entre sus funciones destaca el tomar
        la orden, verificar las cuentas y supervisar el trabajo de los meseros.
        El mesero es quien atiende la mesa y el garrotero quien apoya en el servicio al
        mesero sacando los muertos y trayéndole los platillos de cocina.
        En algunos restaurantes existe la figura del sommelier, persona con un amplio
        conocimiento sobre vinos cuyo trabajo consiste en seleccionar y elaborar la carta de
        vinos, sugerir los vinos ideales para un buen maridaje así como en catar y servir el
        vino.

1.3.6   Lobby bar: la operación de las bebidas en general se realiza bajo la supervisión de un
        gerente de bar. Este gerente entre sus funciones tiene la de programar el personal y
        cerciorarse de que se cuente con todo el material necesario para la operación.
        A su cargo tiene los taberneros o bar tenders quienes se ocupan de la preparación y
        servicio en barra de las bebidas. Generalmente se cuenta con servicio de bebidas a la



                                                                                              8
Smileinfected

        mesa por lo que también se tienen en la estructura meseros para llevar a cabo esta
        labor.
1.3.7   Banquetes o Catering: este departamento se ocupa de la preparación y servicio de
        alimentos y bebidas en salones de banquetes así como de toda la logística de los
        eventos. Entendiendo por evento desde un servicio de café (coffee break) hasta una
        cena de gala, desayunos, cocteles, reuniones de trabajo, desfiles de modas, etc…
        A cargo de este departamento generalmente está una Directora de Banquetes quien
        se ocupa de cuestiones administrativas como presupuestos y en ocasiones de algunas
        cuentas clave para el hotel.
        A su cargo tendrá una serie de Gerentes o Ejecutivas de Banquetes encargadas de la
        venta, organización, supervisión y cobro de un evento. Para evitar que el cliente trate
        con personas distintas en cada ocasión, se acostumbra dividirse las cuentas de
        clientes de acuerdo a su giro o segmento (industria farmacéutica, alimenticia,
        seguros, eventos sociales, etc…)
        A cargo de la operación de los eventos se encuentra el capitán de banquetes quien
        supervisa el trabajo de los meseros, montadores y encargados del equipo audiovisual.
        En muchas ocasiones existe en los hoteles una cocina específica para banquetes a
        cargo de un Chef de Banquetes, cocina que se utiliza específicamente para la
        producción de banquetes.
        En algunos hoteles además de servir los banquetes en sus salones tienen servicio de
        catering a domicilio.
        Es indispensable que todas las áreas del hotel tengan conocimiento de todos los
        eventos que tienen lugar en el hotel.
        En algunos hoteles, dentro de la estructura del departamento de banquetes se
        encuentra la figura del gerente de grupos y convenciones que se explica en el
        departamento de ventas.(ver página 11)

1.3.8   Room Service: como su nombre lo indica es el servicio de alimentos y bebidas en las
        habitaciones de los huéspedes.
        Las horas pico para room service son en la mañana para el servicio de desayunos. En
        el afán de planear y dar un servicio más eficiente a la demanda de desayunos, los
        hoteles han colocado en las habitaciones formas para ordenar el desayuno
        anticipadamente. Las formas indican la orden y la hora del servicio y se colocan en la
        manija de las habitaciones (conocidos como candados) de donde es recogida en las
        primeras horas de la mañana. Sin embargo, muchas órdenes siguen siendo
        transmitidas por teléfono por lo que es necesario contar con toma órdenes, un cajero
        al igual que con personal de supervisión (gerente) y servicio (meseros).
        Puesto que la demanda de este servicio varía de acuerdo a la ocupación del hotel, en
        ocasiones de alta ocupación se puede recurrir a personal de otras áreas de A&B o a
        personal eventual.
        Las órdenes se llevan en ocasiones en carritos de servicio y en otras ocasiones
        únicamente con charolas.

1.3.9   Minibar o Servibar: Departamento a cargo de resurtir el contenido de los minibares
        que se encuentran en las habitaciones así como de verificar diariamente el consumo
        para reportarlo a recepción y se realice el cargo correspondiente a la habitación del
        huésped.
        Generalmente al momento de realizar el check-out del cliente, en recepción se le
        pregunta acerca de sus últimos consumos de minibar y se indica por radio al
        departamento de minibar para que algún surtidor se desplace a corroborar el
        consumo.




                                                                                              9
Smileinfected



    1.3.10 ORGANIGRAMA DE ALIMENTOS Y BEBIDAS




                                                               Director de
                                                               Alimentos y
                                                                Bebidas


                                                 Asistente de A&B
                                                  F&B Assistant


                                                                         Gerente de
 Gerente de      Chief Steward                                                         Gerente de                                Gerente de
                                        Chef Ejecutivo                      Bares
Room Service                                                             (lobby bar,   Banquetes                                 Restaurantes


Toma órdenes      Stewards o                                             Bar tenders   Ejecutivas de
Cajero Meseros
                                 Sous-chef        Chef Pastelero                                                Capitanes        Host o Hostess     Sommelier
                   lava lozas                                             Meseros         cuenta


                                        Cocineros A, B,
                                                                Pasteleros                          Capitanes                Meseros
                                              C


                                                                                                                 Meseros               Garroteros


                                                                                                 Supervisor de
                                                                                                   montajes


                                                                                                                Montadores



                                                                                                  Audiovisual




                                                                                                                                                           10
Smileinfected


1.4 DEPARTAMENTO DE ANIMACIÓN HOTELERA

    Este departamento en muchas ocasiones depende directamente del área de alimentos y
    bebidas porque muchas de las actividades organizadas tienen lugar en las áreas en las
    que se ofrecen A&B como son las orillas de las albercas o en los salones de banquetes.

    El objetivo de este departamento es hacerle al huésped más agradable y divertida su
    estancia. Su principal función es planificar, organizar y realizar actividades que
    permitan la comunicación y sociabilización de todos los huéspedes, que todos se sientan
    integrados: niños, jóvenes, adultos y personas de la tercera edad.

    Este departamento como tal existe en hoteles 5 estrellas, Gran turismo, hoteles All
    Inclusive y más frecuentemente en destinos de playa.

    Generalmente a través de flyers en recepción o paneles de avisos se informan a los
    huéspedes de las actividades culturales y recreativas que se llevarán a cabo indicando
    el horario y área en la que de desarrollará la actividad.

    Generalmente existe un gerente o supervisor de animación quien cuenta con el apoyo
    de una serie de animadores quienes se encargan de organizar:
        o Concursos (bingo, juegos de mesa, carreras)
        o Deportes (football, volleyball)
        o Actividades para niños (pintura, castillos de arena)
        o Clases (aerobics, aquaerobics, salsa, belly dancing)
        o Deportes acuáticos (snorkel, kayak)
        o Shows nocturnos
        o Tours a discotecas para los jóvenes
        o Fogatadas

    Asimismo en los hoteles all inclusive, los animadores comparten los alimentos con los
    huéspedes.

    En algunos hoteles, este departamento también se encuentra a cargo del gimnasio, spa
    y club de niños.

    Por el tipo de actividades que se realizan en este departamento, se busca que el
    animador sea una persona joven, creativa, organizada, carismática, líder, facilidad de
    comunicación, sin miedo escénico y con conocimiento de idiomas (mínimo inglés).


1.5 DEPARTAMENTO DE CONTABILIDAD

    La mayoría de las funciones de este departamento son técnicas. El trabajo de este
    departamento a cargo de un Contralor General, se divide en cuatro categorías:

       o Ingresos: a cargo del auditor nocturno quien se encarga por la noche de realizar
           el cierre de ingresos por división y por departamento. Con esta información al
           siguiente día se puede conocer el ingreso por división cuartos y por alimentos y
           bebidas y en específico por algún departamento de cualquiera de las 2
           divisiones antes citadas. Aquí también se registran aquellas cuentas por cobrar.

       o Egresos: como su nombre lo indica se refiere a todos aquellos pagos a
           proveedores por concepto de compras hechas por el hotel. Aquí se registran
           aquellas cuentas por pagar (proveedores que dan crédito, pago de comisiones a
           agencias de viajes).




                                                                                         11
Smileinfected

        o Nómina: se refiere a la preparación y el pago de sueldos y salarios, para llevar a
            cabo esta actividad tiene una estrecha relación con el departamento de
            recursos humanos.

        o Informes estadísticos: una vez que se preparan los estados financieros con la
            información antes mencionada (ingresos, egresos, nómina), se elaborarán
            informes estadísticos necesarios para el buen funcionamiento del hotel como
            son: comparaciones de periodos de habitaciones y alimentos y bebidas tanto en
            dólares como en porcentajes. La comparación más común es del mes corriente
            con el mismo mes del año anterior, el año en curso hasta la fecha con el año
            anterior hasta la fecha o el trimestre.

      Existe un puesto estratégico quien se encarga del manejo del efectivo, vouchers,
      cheques, etc… que ingresan al hotel por concepto de diferentes pagos que es el
      Cajero General. Este es un puesto que no tiene contacto con el cliente sino que
      recibe estos pagos por parte de los cajeros de los diferentes departamentos
      (recepcionistas, de restaurantes, bares, room service, etc…)


1.5.1 ORGANIGRAMA DE CONTABILIDAD



                                              Contralor




                                 Asistente




                                               Crédito y
                                               Cobranza       Cuentas por        Encargado de
     Caja General    Auditor Nocturno
                                             (Cuentas por       pagar              Nómina
                                                cobrar)




1.6 DEPARTAMENTO DE MANTENIMIENTO O INGENIERÍA

    Este departamento se encarga de tener el equipo y el edificio del hotel en óptimas
    condiciones para su adecuado funcionamiento. Su principal función consiste en evitar
    las quejas de los huéspedes y los frecuentes reportes de equipo fuera de
    funcionamiento mediante la implantación de sistemas y programas de mantenimiento.

    Los puestos dependerán del tipo de hotel y número de habitaciones. Por citar algunos
    pueden existir: jardineros, carpinteros, electricistas, plomeros, operadores de calderas,
    alberqueros.

    Existen 3 tipos de mantenimiento:

        o Mantenimiento preventivo: se realiza en el equipo con el fin de evitar las
            reparaciones urgentes, las cuales ocasionan pérdidas a la empresa y molestias a
            los clientes. El jefe de mantenimiento elabora el programa de mantenimiento
            preventivo.



                                                                                           12
Smileinfected


        o Mantenimiento correctivo: puede ser por reporte o revisión. Por reporte cuando
            algún departamento detecta una falla da aviso a mantenimiento levantando un
            reporte. Por revisión cuando se realiza un recorrido de rutina y se detecta una
            falla.

        o   Mantenimiento contratado: cuando el hotel no cuenta con el equipo ni personal
            necesario para realizar un tipo específico de mantenimiento y se debe de
            contratar a una empresa o persona física para hacerlo. En estos casos el jefe de
            mantenimiento supervisa a los contratistas y verifica que realicen los trabajos
            con respecto a lo estipulado por contrato.
            Ejemplos de este tipo de mantenimiento son: aire acondicionado, calderas,
            computadoras, elevadores, fumigación.


1.6.1 ORGANIGRAMA DE INGENIERÍA


                                                      Director de Ingeniería o
                                                      Jefe de Mantenimiento



                             Asistente



                                                 Supervisores de Mantenimiento



                                              Electricistas, Pintores, Plomeros, etc.



1.7 DEPARTAMENTO DE VENTAS Y GRUPOS Y CONVENCIONES

     El departamento de ventas concentra sus esfuerzos principalmente en asegurar ventas
     de habitaciones, instalaciones y servicios del hotel así como en ocasiones de eventos
     que complementan la estadía de los huéspedes.

     Este departamento está encabezado por un Director de Ventas siendo éste responsable
     de administrar y dirigir la labor de ventas en diversas subáreas en las que se divide la
     función de ventas.

     A su cargo puede tener Gerencias enfocadas a venta de grupos y a venta de
     convenciones quienes a su vez tienen a su cargo una serie de ejecutivos de ventas que
     se encargan de buscar clientes para el hotel y cuyo trabajo está generalmente en la
     calle visitando clientes prospecto así como cerrando contratos. Es muy importante que
     los ejecutivos detecten a la persona que en la empresa es quien realiza las
     reservaciones y quien toma las decisiones de hospedaje de sus empleados.

     Deben de establecerse ciertas políticas de ventas como parámetros para los ejecutivos
     de ventas y entre estos podemos citar:

        o   Las tarifas que se pueden asignar trátese de un grupo (10 o más habitaciones),
            una convención (grupo+eventos), agencias de viajes o banquetes.
        o   La capacidad de los grupos que serán aceptados en ciertas temporadas del año,
            según las temporadas (alta, baja).



                                                                                           13
Smileinfected

             o   Importe de los depósitos por anticipado que se deben de recibir y en qué
                 intervalos.
             o   El pago de comisiones.
             o   Los requisitos como listas de alojamiento, preasignación de habitaciones
             o   El número de cuartos que se darán en cortesía a los grupos dependiendo del
                 número de habitaciones reservadas.

          En este departamento también se organizan los viajes de familiarización o fam trips
          para aquellos contactos que potencialmente traerán un grupo a mi hotel y que desean
          probar las instalaciones y servicios.

          Asimismo en algunos hoteles dentro de la estructura de ventas, se encuentra un
          gerente de grupos y convenciones que se encarga de la operación y seguimiento de
          todas las necesidades del grupo desde que se lleva a cabo del cierre del contrato con
          algún(a) ejecutivo(a) de ventas hasta el cobro de la cuenta pasando por cuidar todos los
          detalles y requerimientos del grupo durante su estadía en el hotel. Este gerente debe
          de mantener informados a los distintos departamentos del hotel de la visita de los
          grupos así como del rol que cada departamento va a jugar durante la estadía del grupo.

          A este departamento también pertenece un Gerente o Director de Relaciones Públicas
          que se hace responsable de proveer la imagen del hotel. Esta persona normalmente no
          está subordinada al Director de Ventas (razón por la cual aparece punteada en el
          organigrama) sino al gerente general, sin embargo su función está orientada en mayor
          medida a las ventas. Esta persona entre sus funciones tiene el ocuparse de los clientes
          VIP’S así como buscar espacios en periódicos locales u otras publicaciones para
          presentar el hotel.

          El director de relaciones públicas junto con el gerente general es responsable también
          de ciertas funciones sociales como pueden ser desayunos ofrecidos a prensa, eventos
          para los contactos de ventas, fiestas de beneficencia, desfiles de modas, etc…

          Por último también existe una figura a cargo de verificar el enfoque de la
          mercadotecnia que maneja el equipo de ventas como son promociones, papelería,
          productos promocionales, flyers, paquetes y los públicos a los cuales se dirigirán los
          esfuerzos de mercadotecnia.


  1.7.1    ORGANIGRAMA DE VENTAS



                                              Director de
                                                Ventas




                               Asistente



                            Gerente de Ventas
    Gerente de                                            Gerente de                 Gerente de
                                   de
Relaciones Públicas                                     Ventas Grupales             Mercadotecnia
                             Convenciones



                                                            Ejecutivos de
                           Ejecutivos de ventas
                                                               Ventas


                                                                                                14
Smileinfected




                15

Departamentos de un hotel

  • 1.
    Smileinfected INDICE 1. LOS DEPARTAMENTOS DE UN HOTEL página 1.1 DIRECCIÓN DE PERSONAL 1 1.1.1 ORGANIGRAMA DE PERSONAL 3 1.2 DIRECCIÓN DE DIVISIÓN CUARTOS 3 1.2.1 Reservaciones 3 1.2.2 Valet Parking 3 1.2.3 Concierge 3 1.2.4 Recepción 4 1.2.5 Teléfonos 4 1.2.6 Ama de llaves 4 1.2.7 Seguridad 4 1.2.8 ORGANIGRAMA DE DIVISIÓN CUARTOS 5 1.3 DIRECCIÓN DE ALIMENTOS Y BEBIDAS 6 1.3.1 Compras 6 1.3.2 Almacén 6 1.3.3 Cocina 6 1.3.4 Stewarding 6 1.3.5 Restaurantes 6 1.3.6 Lobby Bar 6 1.3.7 Banquetes 7 1.3.8 Room Service 7 1.3.9 Servibar 7 1.3.10 ORGANIGRAMA DE ALIMENTOS Y BEBIDAS 8 1.4 DEPARTAMENTO DE ANIMACIÓN HOTELERA 9 1.5 DEPARTAMENTO DE CONTABILIDAD 9 1.5.1 ORGANIGRAMA DE CONTABILIDAD 10 1.6. DEPARTAMENTO DE MANTENIMIENTO E INGENIERÍA 10 1.6.1 ORGANIGRAMA DE INGENIERÍA 11 1.7. DEPARTAMENTO DE VENTAS Y GRUPOS Y CONVENCIONES 11 1.7.1 ORGANIGRAMA DE VENTAS 12
  • 2.
    Smileinfected 1 LOS DEPARTAMENTOS DE UN HOTEL Como se había visto en clases pasadas, el Comité Ejecutivo de un hotel, Comité en el seno del cual se toman las decisiones y se definen los planes de acción, está conformado generalmente por las siguientes direcciones: Director General General Director Director de Director de Alimentos y Director Director de Personal Director Bebidas Contralor Director de Ventas División Cuartos Ingeniería Human Food & Chief Marketing & Ressources Rooms Division Beverage Accountant Chief Engineer Sales Director Director Or Controller Director 1.1 DIRECCIÓN DE PERSONAL Este departamento tiene el deber de escoger, servir y perfeccionar el recurso humano. Es un departamento estratégico sobretodo en la hotelería en la que el éxito depende del servicio brindado por el personal. Las principales actividades que se llevan a cabo en este departamento son: A. Selección de personal. El proceso a seguir es el siguiente: 1. Elaborar las descripciones de puestos en donde se especifican las funciones del puesto a desempeñar, los requerimientos que cubrir para ocupar el puesto (escolaridad, idiomas, experiencia), el perfil del puesto (edad, sexo, estado civil) los recursos con los que se cuenta para desempeñar la labor (equipo, material, sistemas), las relaciones de trabajo (jefe inmediato, gente a su cargo). 2. Requisición de personal por parte del jefe de departamento respectivo. 3. Reclutamiento: es el proceso mediante el cual se atrae a los candidatos (recepción de solicitudes) para el puesto que el hotel requiere. Existen 2 fuentes de reclutamiento: a) Internas: promoviendo a las personas que ya laboran dentro del hotel. b) Externas: a través de agencias de empleo, anuncios en periódicos, bolsas de trabajo en Internet, asociaciones, escuelas de turismo, otros hoteles, etc… 2
  • 3.
    Smileinfected 4. Entrevista: esel primer filtro que tiene el candidato y el objetivo es aclarar con el candidato los datos asentados en la solicitud y verificar si reúne los requisitos del perfil del puesto. 5. Verificación de referencias: si el candidato pasa el filtro de entrevista, se llama a los anteriores trabajos para obtener referencias del candidato de preferencia por escrito o vía telefónica. 6. Pruebas psicológicas y pruebas de preselección si el puesto los requiere como son: inglés, de conocimiento de alimentos y bebidas, de contabilidad, etc… 7. Entrevista con jefe de departamento: conduce la entrevista final y toma una decisión. Debe de enviar un comentario a Recursos Humanos indicando porqué no es apto o porqué si. La decisión final se toma en conjunto con el Director de RH. 8. Examen médico: previo a dar el empleo el seleccionado debe someterse a un examen médico con el objeto de conocer su estado general de salud, obtener indicios de que el trabajador es alcohólico o drogadicto, verificar si tiene enfermedades contagiosas, en el caso de las mujeres verificar si están embarazadas. Los estudios deben de ser pagados por el hotel. 9. Contratación: en esta etapa el trabajador firma su contrato, se le da de alta en el Seguro Social, se le entrega su uniforme (en caso de usar), se le entrega su tarjeta para checar, su credencial de empleado, entre otros. 10. Inducción: es el proceso para familiarizar al empleado de nuevo ingreso con la empresa y con sus nuevos compañeros. Generalmente se da en un curso mediante el cual se informa al empleado sobre la misión y visión de la empresa, sobre el organigrama, el reglamento interno, los días y lugares de pago, el servicio de cafetería y de casilleros, las normas de seguridad, los servicios del hotel así como se realiza un recorrido por todo el hotel. B. Capacitación. Una de las funciones principales es promover la capacitación continua para todos los trabajadores. En algunos casos se contrata una empresa externa para encargarse de los programas de capacitación. C. Planeación de la cantidad de personal: prever la contratación de personal eventual por la variación en la ocupación de un hotel muy a parte del personal de planta. D. Evaluación, desempeño y motivación: RH debe de llevar a cabo con cierta periodicidad evaluaciones de desempeño en donde el jefe inmediato retroalimenta el trabajo del empleado informándole acerca de lo que hace bien y sobre cuáles son sus áreas de oportunidad de mejora. Asimismo RH debe de buscar formas de motivación que pueden ser económicas (bono de puntualidad, de asistencia, comisiones por ventas, permisos con goce de sueldo, premio económico al empleado del mes) y no económicas (ascensos a otros puestos, empleado del mes, viajes a otros hoteles, capacitación, fiestas, festejo de cumpleaños) E. Clima Organizacional: consiste en lograr que haya un clima de armonía en las relaciones del hotel con sus empleados. Hacer que lo que piensa la Dirección llegue a los empleados y viceversa. Vigilar las armoniosas relaciones de trabajo. F. Sueldos y salarios: el hotel debe de contar con una estructura que internamente sea equitativa y motivadora y que hacia el exterior sea competitiva y que vaya de acuerdo con el desempeño del personal que ocupa cada cargo. Se definen los sueldos y se lleva a cabo el proceso para pago de nóminas. G. Prestaciones: uno de los mayores atractivos para atraer buenos candidatos es contar con un buen paquete de prestaciones independiente del salario. Algunas prestaciones son: vacaciones, caja de ahorro, transporte del hotel, estacionamiento, cafetería de 3
  • 4.
    Smileinfected empleados, vales de despensa, lavandería, seguro de gastos médicos mayores, seguro de vida, hospedaje, descuentos o convenios con otras empresas. H. Relaciones con el sindicato: el Gerente o Director de RH debe de mantener una excelente relación con los sindicatos en donde existe un contrato colectivo. Los acuerdos siempre se harán entre RH y los líderes sindicales. 1.1.1 ORGANIGRAMA DE PERSONAL Director de Recursos Humanos Asistente Gerente de Gerente de Gerente de Reclutamiento Capacitación Nómina y Selección 1.2 DIRECCIÓN DE DIVISIÓN CUARTOS o DIRECCIÓN DE OPERACIONES Esta dirección está conformada por aquellos departamentos que tienen relación con la parte de habitaciones de un hotel y son: 1.2.1 Reservaciones: En este departamento se reciben las llamadas para realizar reservaciones de habitaciones así como se monitorean las reservaciones que llegan a través de correo electrónico o por la página web. Las personas que laboran en este departamento deben de tener el dominio de otro idioma así como tener aptitud de venta. Los datos básicos para generar una reservación son: nombre de la persona que reserva y nombre al que quedará la reservación, fecha de llegada y salida, fumar o no fumar, tipo de cama, no. de personas, tarjeta de crédito para garantizar la reservación. 1.2.2 Valet Parking: Departamento que se encarga de recoger el auto del huésped y llevarlo a estacionar así como del cobro del servicio de estacionamiento de acuerdo a las políticas del hotel (algunas veces solo se cobra a los que no son huéspedes). 1.2.3 Concierge: Es el departamento conocido como botones que está a cargo de un Chief Concierge. Forman parte de este departamento los botones o bell boys quienes además de hacerse cargo de llevar el equipaje y acompañar a los huéspedes a las habitaciones para mostrarles el funcionamiento del aire acondicionado, tele, caja de seguridad entre otros, son los encargados de mostrar las habitaciones si el recepcionista se los pide así como en algunos hoteles de hacer la entrega del periódico en las habitaciones. A este departamento también pertenece el portero quien se encarga de abrir la puerta del auto a los huéspedes al momento de su llegada y de su salida. Asimismo en este departamento se guarda el equipaje de los huéspedes, se elaboran reservaciones de espectáculos, excursiones, restaurantes, transportación, boletos de avión, entre otros. 4
  • 5.
    Smileinfected 1.2.4 Recepción o Front Desk: Es el centro de operaciones del hotel. El trato que el huésped reciba en este departamento es de vital importancia porque aquí solicitará servicios desde el momento de su llegada hasta su salida. Generalmente se manejan 2 turnos de 7 a 15 hrs. y de 15 a 23 hrs. En este departamento se llevan a cabo los siguientes procesos: o Asignación de habitaciones (lo hace el Rooms Controller) o Registro de los huéspedes (check in) o Cambio de divisas o Reimpresión de llaves y cambios de habitaciones o Control de las cuentas de los huéspedes o Cargo de consumos a las cuentas de los huéspedes tales como lavandería, tienda de regalos, servibar o Impresión de reportes o Resolución de conflictos o Check out o cierre de la cuenta del huésped o La auditoria nocturna – turno de 23 hrs. a 7 hrs.(cargo de rentas a habitaciones, elaboración de informes, reportes de ingresos de centros de consumo) 1.2.5 Teléfonos: como su nombre lo dice se encarga del servicio de comunicación de los huéspedes. En este departamento se realizan las siguientes actividades: o Enlace de llamadas de larga distancia y locales. o Cargos a la cuenta de los huéspedes por concepto de llamadas telefónicas o Llamadas de despertador o Servicio de información: horarios de servicios del hotel, clima, entre otros. o Recados telefónicos o En algunos hoteles aquí se toman las comandas de room service. 1.2.6 Ama de Llaves o House keeping: la definición de ama de llaves es la persona que realiza o supervisa el trabajo del mantenimiento de la casa. Tiene a su cargo una serie de camaristas, mozos de piso y personal para el lavado y planchado tanto de ropa de huéspedes como de blancos (toallas, ropa de cama, mantelería). Las labores más importantes de este departamento son: o limpieza y mantenimiento de habitaciones, pasillos y vestíbulos, restaurantes y salones públicos, oficinas, escaleras y ventanas. o Solicitud y control del abastecimiento y equipo necesario (amenidades, papelería de habitaciones, equipos de limpieza, blancos) o Papeleo (reportes) o Lavandería y tintorería (tanto de blancos de habitaciones y A&B, como de uniformes y de ropa de clientes) o Cortesía nocturna ( cerrar cortinas, hacer un doblez especial en la cama, prender lámpara de noche, chocolate o dulce) o Lost & Found- objetos olvidados 1.2.7 Seguridad o Loss Prevention: se encarga de brindar seguridad a los empleados, los huéspedes y a sus pertenencias en todas las áreas del hotel. El jefe de este departamento debe de elaborar en conjunto con los jefes de departamento de todas las áreas del hotel, un programa de seguridad que incluya los siguientes aspectos: o Políticas de entrada y salida de personal y de objetos o Prevención y combate de incendios o Calderas y fogoneros o Alarmas e Iluminación en las áreas o Procedimientos autorizados para el personal o Prevención de robos a huéspedes y empleados o Protección a cajeros o Seguros 5
  • 6.
    Smileinfected o Asesor jurídico (en caso de robos, accidentes, incendios) o Primeros auxilios – enfermería o Ubicación y monitoreo del circuito cerrado de vigilancia (a excepción de en baños y habitaciones) 6
  • 7.
    Smileinfected 1.2.8 ORGANIGRAMA DE DIVISÓN CUARTOS Director de División Cuartos Asistente Gerente de Gerente de Ama de llaves Seguridad Front office Agentes de Gerente de Gerente de Chief Gerente de Gerente de Asistente Seguridad Recepción Reservaciones Concierge Teléfonos Valet Parking Jefe de áreas Jefe de Supervisores Agentes de Supervisoras Concierge Telefonistas Estacionadores públicas Lavandería y (Rooms Controller) reservaciones Tintorería Mozos de Cajeras Portero Camaristas Áreas Públicas Jefe de Valets Recepcionista Botones s Auditor Valets Nocturno Marcadora de ropa Lavador Planchador de lavandería Lavador y Planchador de Tintorería 7
  • 8.
    Smileinfected 1.3 DIRECCIÓN DEALIMENTOS Y BEBIDAS Esta dirección está conformada por aquellos departamentos que tienen como objetivo suministrar alimentos y bebidas y proporcionar el servicio de los mismos. Entre los departamentos que la conforman están: 1.3.1 Compras: es el departamento que con base en las especificaciones de tamaño, calidad, color entre otras indicadas por el Chef Ejecutivo, se encarga de realizar las compras y supervisar la recepción de la mercancía verificando que en efecto cumpla con las especificaciones. Este departamento se encarga de solicitar cotizaciones a los diferentes proveedores buscando calidad y buen precio. 1.3.2 Almacén: es el departamento que se encarga de la distribución de todos los productos que llegan a compras en los diferentes almacenes. Generalmente existe un Jefe de Almacén y almacenistas que se encargan del acomodo y rotación de la mercancía. Es aquí en donde los encargados de las diferentes cocinas deberán entregar sus requisiciones para obtener la materia prima. En este departamento se realizan los inventarios físicos cada fin de mes. 1.3.3 Cocina: es el área de preparación de alimentos. La cocina principal es el centro de toda la división de alimentos. Aunque en general existen divisiones en la cocina como pueden ser: carnicería, panadería, pastelería, cocina fría, cocina caliente, etc… Este departamento está a cargo de un Chef Ejecutivo quien entre sus labores se ocupa de elaboración y variación de los menús, ocuparse de costos de alimentos así como determinar las compras para sus áreas. 1.3.4 Stewarding: es conocida también como el área de lavaloza. Como responsable de este departamento se encuentra el Chief Steward quien coordina y supervisa el trabajo de los stewards. El trabajo en esta área consiste en llevar a cabo la limpieza de todo el equipo utilizado para la preparación y servicio de los alimentos y bebidas y resurtir el equipo limpio a sus áreas de almacenaje. Asimismo, se ocupan de la limpieza general de las cocinas. 1.3.5 Restaurantes: son las áreas en donde se lleva a cabo el servicio de alimentos y bebidas, servicio que puede ser a la carta o tipo buffet. Generalmente existe un gerente de restaurante encargado de las funciones administrativas como son distribución de propinas, programación de personal entre otras. Asimismo existe una posición de host o hostess cuyas funciones principales son tomar reservaciones, asignar mesas, acompañar al cliente a su mesa y entregar la carta o menú. A cargo de la parte operativa del restaurante se encuentra el o los capitanes quienes tienen a su cargo un cierto número de meseros y entre sus funciones destaca el tomar la orden, verificar las cuentas y supervisar el trabajo de los meseros. El mesero es quien atiende la mesa y el garrotero quien apoya en el servicio al mesero sacando los muertos y trayéndole los platillos de cocina. En algunos restaurantes existe la figura del sommelier, persona con un amplio conocimiento sobre vinos cuyo trabajo consiste en seleccionar y elaborar la carta de vinos, sugerir los vinos ideales para un buen maridaje así como en catar y servir el vino. 1.3.6 Lobby bar: la operación de las bebidas en general se realiza bajo la supervisión de un gerente de bar. Este gerente entre sus funciones tiene la de programar el personal y cerciorarse de que se cuente con todo el material necesario para la operación. A su cargo tiene los taberneros o bar tenders quienes se ocupan de la preparación y servicio en barra de las bebidas. Generalmente se cuenta con servicio de bebidas a la 8
  • 9.
    Smileinfected mesa por lo que también se tienen en la estructura meseros para llevar a cabo esta labor. 1.3.7 Banquetes o Catering: este departamento se ocupa de la preparación y servicio de alimentos y bebidas en salones de banquetes así como de toda la logística de los eventos. Entendiendo por evento desde un servicio de café (coffee break) hasta una cena de gala, desayunos, cocteles, reuniones de trabajo, desfiles de modas, etc… A cargo de este departamento generalmente está una Directora de Banquetes quien se ocupa de cuestiones administrativas como presupuestos y en ocasiones de algunas cuentas clave para el hotel. A su cargo tendrá una serie de Gerentes o Ejecutivas de Banquetes encargadas de la venta, organización, supervisión y cobro de un evento. Para evitar que el cliente trate con personas distintas en cada ocasión, se acostumbra dividirse las cuentas de clientes de acuerdo a su giro o segmento (industria farmacéutica, alimenticia, seguros, eventos sociales, etc…) A cargo de la operación de los eventos se encuentra el capitán de banquetes quien supervisa el trabajo de los meseros, montadores y encargados del equipo audiovisual. En muchas ocasiones existe en los hoteles una cocina específica para banquetes a cargo de un Chef de Banquetes, cocina que se utiliza específicamente para la producción de banquetes. En algunos hoteles además de servir los banquetes en sus salones tienen servicio de catering a domicilio. Es indispensable que todas las áreas del hotel tengan conocimiento de todos los eventos que tienen lugar en el hotel. En algunos hoteles, dentro de la estructura del departamento de banquetes se encuentra la figura del gerente de grupos y convenciones que se explica en el departamento de ventas.(ver página 11) 1.3.8 Room Service: como su nombre lo indica es el servicio de alimentos y bebidas en las habitaciones de los huéspedes. Las horas pico para room service son en la mañana para el servicio de desayunos. En el afán de planear y dar un servicio más eficiente a la demanda de desayunos, los hoteles han colocado en las habitaciones formas para ordenar el desayuno anticipadamente. Las formas indican la orden y la hora del servicio y se colocan en la manija de las habitaciones (conocidos como candados) de donde es recogida en las primeras horas de la mañana. Sin embargo, muchas órdenes siguen siendo transmitidas por teléfono por lo que es necesario contar con toma órdenes, un cajero al igual que con personal de supervisión (gerente) y servicio (meseros). Puesto que la demanda de este servicio varía de acuerdo a la ocupación del hotel, en ocasiones de alta ocupación se puede recurrir a personal de otras áreas de A&B o a personal eventual. Las órdenes se llevan en ocasiones en carritos de servicio y en otras ocasiones únicamente con charolas. 1.3.9 Minibar o Servibar: Departamento a cargo de resurtir el contenido de los minibares que se encuentran en las habitaciones así como de verificar diariamente el consumo para reportarlo a recepción y se realice el cargo correspondiente a la habitación del huésped. Generalmente al momento de realizar el check-out del cliente, en recepción se le pregunta acerca de sus últimos consumos de minibar y se indica por radio al departamento de minibar para que algún surtidor se desplace a corroborar el consumo. 9
  • 10.
    Smileinfected 1.3.10 ORGANIGRAMA DE ALIMENTOS Y BEBIDAS Director de Alimentos y Bebidas Asistente de A&B F&B Assistant Gerente de Gerente de Chief Steward Gerente de Gerente de Chef Ejecutivo Bares Room Service (lobby bar, Banquetes Restaurantes Toma órdenes Stewards o Bar tenders Ejecutivas de Cajero Meseros Sous-chef Chef Pastelero Capitanes Host o Hostess Sommelier lava lozas Meseros cuenta Cocineros A, B, Pasteleros Capitanes Meseros C Meseros Garroteros Supervisor de montajes Montadores Audiovisual 10
  • 11.
    Smileinfected 1.4 DEPARTAMENTO DEANIMACIÓN HOTELERA Este departamento en muchas ocasiones depende directamente del área de alimentos y bebidas porque muchas de las actividades organizadas tienen lugar en las áreas en las que se ofrecen A&B como son las orillas de las albercas o en los salones de banquetes. El objetivo de este departamento es hacerle al huésped más agradable y divertida su estancia. Su principal función es planificar, organizar y realizar actividades que permitan la comunicación y sociabilización de todos los huéspedes, que todos se sientan integrados: niños, jóvenes, adultos y personas de la tercera edad. Este departamento como tal existe en hoteles 5 estrellas, Gran turismo, hoteles All Inclusive y más frecuentemente en destinos de playa. Generalmente a través de flyers en recepción o paneles de avisos se informan a los huéspedes de las actividades culturales y recreativas que se llevarán a cabo indicando el horario y área en la que de desarrollará la actividad. Generalmente existe un gerente o supervisor de animación quien cuenta con el apoyo de una serie de animadores quienes se encargan de organizar: o Concursos (bingo, juegos de mesa, carreras) o Deportes (football, volleyball) o Actividades para niños (pintura, castillos de arena) o Clases (aerobics, aquaerobics, salsa, belly dancing) o Deportes acuáticos (snorkel, kayak) o Shows nocturnos o Tours a discotecas para los jóvenes o Fogatadas Asimismo en los hoteles all inclusive, los animadores comparten los alimentos con los huéspedes. En algunos hoteles, este departamento también se encuentra a cargo del gimnasio, spa y club de niños. Por el tipo de actividades que se realizan en este departamento, se busca que el animador sea una persona joven, creativa, organizada, carismática, líder, facilidad de comunicación, sin miedo escénico y con conocimiento de idiomas (mínimo inglés). 1.5 DEPARTAMENTO DE CONTABILIDAD La mayoría de las funciones de este departamento son técnicas. El trabajo de este departamento a cargo de un Contralor General, se divide en cuatro categorías: o Ingresos: a cargo del auditor nocturno quien se encarga por la noche de realizar el cierre de ingresos por división y por departamento. Con esta información al siguiente día se puede conocer el ingreso por división cuartos y por alimentos y bebidas y en específico por algún departamento de cualquiera de las 2 divisiones antes citadas. Aquí también se registran aquellas cuentas por cobrar. o Egresos: como su nombre lo indica se refiere a todos aquellos pagos a proveedores por concepto de compras hechas por el hotel. Aquí se registran aquellas cuentas por pagar (proveedores que dan crédito, pago de comisiones a agencias de viajes). 11
  • 12.
    Smileinfected o Nómina: se refiere a la preparación y el pago de sueldos y salarios, para llevar a cabo esta actividad tiene una estrecha relación con el departamento de recursos humanos. o Informes estadísticos: una vez que se preparan los estados financieros con la información antes mencionada (ingresos, egresos, nómina), se elaborarán informes estadísticos necesarios para el buen funcionamiento del hotel como son: comparaciones de periodos de habitaciones y alimentos y bebidas tanto en dólares como en porcentajes. La comparación más común es del mes corriente con el mismo mes del año anterior, el año en curso hasta la fecha con el año anterior hasta la fecha o el trimestre. Existe un puesto estratégico quien se encarga del manejo del efectivo, vouchers, cheques, etc… que ingresan al hotel por concepto de diferentes pagos que es el Cajero General. Este es un puesto que no tiene contacto con el cliente sino que recibe estos pagos por parte de los cajeros de los diferentes departamentos (recepcionistas, de restaurantes, bares, room service, etc…) 1.5.1 ORGANIGRAMA DE CONTABILIDAD Contralor Asistente Crédito y Cobranza Cuentas por Encargado de Caja General Auditor Nocturno (Cuentas por pagar Nómina cobrar) 1.6 DEPARTAMENTO DE MANTENIMIENTO O INGENIERÍA Este departamento se encarga de tener el equipo y el edificio del hotel en óptimas condiciones para su adecuado funcionamiento. Su principal función consiste en evitar las quejas de los huéspedes y los frecuentes reportes de equipo fuera de funcionamiento mediante la implantación de sistemas y programas de mantenimiento. Los puestos dependerán del tipo de hotel y número de habitaciones. Por citar algunos pueden existir: jardineros, carpinteros, electricistas, plomeros, operadores de calderas, alberqueros. Existen 3 tipos de mantenimiento: o Mantenimiento preventivo: se realiza en el equipo con el fin de evitar las reparaciones urgentes, las cuales ocasionan pérdidas a la empresa y molestias a los clientes. El jefe de mantenimiento elabora el programa de mantenimiento preventivo. 12
  • 13.
    Smileinfected o Mantenimiento correctivo: puede ser por reporte o revisión. Por reporte cuando algún departamento detecta una falla da aviso a mantenimiento levantando un reporte. Por revisión cuando se realiza un recorrido de rutina y se detecta una falla. o Mantenimiento contratado: cuando el hotel no cuenta con el equipo ni personal necesario para realizar un tipo específico de mantenimiento y se debe de contratar a una empresa o persona física para hacerlo. En estos casos el jefe de mantenimiento supervisa a los contratistas y verifica que realicen los trabajos con respecto a lo estipulado por contrato. Ejemplos de este tipo de mantenimiento son: aire acondicionado, calderas, computadoras, elevadores, fumigación. 1.6.1 ORGANIGRAMA DE INGENIERÍA Director de Ingeniería o Jefe de Mantenimiento Asistente Supervisores de Mantenimiento Electricistas, Pintores, Plomeros, etc. 1.7 DEPARTAMENTO DE VENTAS Y GRUPOS Y CONVENCIONES El departamento de ventas concentra sus esfuerzos principalmente en asegurar ventas de habitaciones, instalaciones y servicios del hotel así como en ocasiones de eventos que complementan la estadía de los huéspedes. Este departamento está encabezado por un Director de Ventas siendo éste responsable de administrar y dirigir la labor de ventas en diversas subáreas en las que se divide la función de ventas. A su cargo puede tener Gerencias enfocadas a venta de grupos y a venta de convenciones quienes a su vez tienen a su cargo una serie de ejecutivos de ventas que se encargan de buscar clientes para el hotel y cuyo trabajo está generalmente en la calle visitando clientes prospecto así como cerrando contratos. Es muy importante que los ejecutivos detecten a la persona que en la empresa es quien realiza las reservaciones y quien toma las decisiones de hospedaje de sus empleados. Deben de establecerse ciertas políticas de ventas como parámetros para los ejecutivos de ventas y entre estos podemos citar: o Las tarifas que se pueden asignar trátese de un grupo (10 o más habitaciones), una convención (grupo+eventos), agencias de viajes o banquetes. o La capacidad de los grupos que serán aceptados en ciertas temporadas del año, según las temporadas (alta, baja). 13
  • 14.
    Smileinfected o Importe de los depósitos por anticipado que se deben de recibir y en qué intervalos. o El pago de comisiones. o Los requisitos como listas de alojamiento, preasignación de habitaciones o El número de cuartos que se darán en cortesía a los grupos dependiendo del número de habitaciones reservadas. En este departamento también se organizan los viajes de familiarización o fam trips para aquellos contactos que potencialmente traerán un grupo a mi hotel y que desean probar las instalaciones y servicios. Asimismo en algunos hoteles dentro de la estructura de ventas, se encuentra un gerente de grupos y convenciones que se encarga de la operación y seguimiento de todas las necesidades del grupo desde que se lleva a cabo del cierre del contrato con algún(a) ejecutivo(a) de ventas hasta el cobro de la cuenta pasando por cuidar todos los detalles y requerimientos del grupo durante su estadía en el hotel. Este gerente debe de mantener informados a los distintos departamentos del hotel de la visita de los grupos así como del rol que cada departamento va a jugar durante la estadía del grupo. A este departamento también pertenece un Gerente o Director de Relaciones Públicas que se hace responsable de proveer la imagen del hotel. Esta persona normalmente no está subordinada al Director de Ventas (razón por la cual aparece punteada en el organigrama) sino al gerente general, sin embargo su función está orientada en mayor medida a las ventas. Esta persona entre sus funciones tiene el ocuparse de los clientes VIP’S así como buscar espacios en periódicos locales u otras publicaciones para presentar el hotel. El director de relaciones públicas junto con el gerente general es responsable también de ciertas funciones sociales como pueden ser desayunos ofrecidos a prensa, eventos para los contactos de ventas, fiestas de beneficencia, desfiles de modas, etc… Por último también existe una figura a cargo de verificar el enfoque de la mercadotecnia que maneja el equipo de ventas como son promociones, papelería, productos promocionales, flyers, paquetes y los públicos a los cuales se dirigirán los esfuerzos de mercadotecnia. 1.7.1 ORGANIGRAMA DE VENTAS Director de Ventas Asistente Gerente de Ventas Gerente de Gerente de Gerente de de Relaciones Públicas Ventas Grupales Mercadotecnia Convenciones Ejecutivos de Ejecutivos de ventas Ventas 14
  • 15.