Diagrama de flujo
Un diagrama de flujo siempre tiene un único punto de
inicio y un único punto de término.
Un diagrama de flujo es una forma esquemática de
representar ideas y conceptos en relación. A menudo, se
utiliza para especificar algoritmos de manera gráfica.
Se conoce como diagramas de flujo a aquellos gráficos
representativos que se utilizan para esquematizar
conceptos vinculados a la programación, la economía, los
procesos técnicos y/o tecnológicos, la psicología, la
educación y casi cualquier temática de análisis.
Reynaldo Polanco
Diagramas de flujo
Los diagramas de flujo son múltiples y diversos y pueden
abordar muchos temas distintos de formas también muy
diferentes.
En cualquier caso, el aspecto en común entre ellos es la
presencia de un vínculo entre los conceptos enunciados y
una interrelación entre las ideas.
Comúnmente, se utiliza este tipo de diagramas para
detallar el proceso de un algoritmo y, así, se vale de
distintos símbolos para representar la trayectoria de
operaciones precisas a través de flechas.
Reynaldo Polanco
Diagramas de flujo
Siempre que existe un diagrama de flujo existe un
proceso o sistema que pretende ser graficado a través
de símbolos visuales que, en vez de términos verbales,
simplifican el funcionamiento de dicho proceso y lo
hacen más claro y evidente al lector.
Para que el diagrama de flujo tenga sentido como tal,
debe existir un camino hacia una solución que parte de
un único inicio y arriba a un único punto final.
Reynaldo Polanco
Diagrama de flujo
Con el propósito de desarrollar un diagrama de
estas características, se recomienda definir el propósito y
destinatario del gráfico, identificar las ideas principales,
determinar los límites y alcance del proceso a detallar,
establecer el nivel de detalle requerido, identificar
acciones, procesos y subprocesos, construir el diagrama y
finalmente titularlo con exactitud. Conviene revisar el
diagrama para comprobar que cumple su objetivo con
claridad y precisión.
Los símbolos más utilizados en los diagramas de flujo son
la flecha (que indica sentido y trayectoria),
el rectángulo (representa un evento o proceso), el rombo
(una condición), el círculo (un punto de conexión) y otros.
Alison Gómez
Tipos de diagramas de flujo
• Formato vertical: En él el flujo o la secuencia de las
operaciones, va de arriba hacia abajo. Es una lista
ordenada de las operaciones de un proceso con toda la
información que se considere necesaria, según su
propósito.
• Formato horizontal: En él, el flujo o la secuencia de
las operaciones, va de izquierda a derecha.
Alison Gómez
Tipos de diagramas de flujo
• Formato panorámico: El proceso entero está representado en
una sola carta y puede apreciarse de una sola mirada mucho más
rápido que leyendo el texto, lo que facilita su comprensión, aun
para personas no familiarizadas. Registra no solo en línea
vertical, sino también horizontal, distintas acciones simultáneas
y la participación de más de un puesto o departamento que el
formato vertical no registra.
• Formato Arquitectónico: Describe el itinerario de ruta de una
forma o persona sobre el plano arquitectónico del área de
trabajo. El primero de los flujogramas es eminentemente
descriptivo, mientras que los utilizados son fundamentalmente
representativos.
Alison Gómez
Ventajas de los diagrama de flujo
 Favorecen la comprensión del proceso a través de mostrarlo como un
dibujo. El cerebro humano reconoce fácilmente los dibujos. Un buen
diagrama de flujo reemplaza varias páginas de texto.
 Permiten identificar los problemas y las oportunidades de mejora del
proceso. Se identifican los pasos redundantes, los flujos de los re-procesos,
los conflictos de autoridad, las responsabilidades, los cuellos de botella, y
los puntos de decisión.
 Muestran las interfaces cliente-proveedor y las transacciones que en ellas se
realizan, facilitando a los empleados el análisis de las mismas.
 Son una excelente herramienta para capacitar a los nuevos empleados y
también a los que desarrollan la tarea, cuando se realizan mejoras en el
proceso.
Sor Ligia Mendoza
Diagramar procesos
Símbolo Representa Símbolo Representa
Proceso Preparación
Conector Entrada manual o
teclado
Proceso
alternativo
Almacenamiento
interno
Multidocumento Proceso
predefinido
Datos Operación manual
Decisión Documento
Iniciador/Termina
dor
Conector fuera de
pagina
Sor Ligia Mendoza
Símbolo Representa Símbolo Representa
Tarjeta Combinar/Archivo
manual
Cinta perforada Datos
almacenados
Y Retraso
O Almacenamiento
de acceso
secuencial
Intercalar Disco magnético
Ordeno Almacenamiento
de acceso directo
Extracto Pantalla
Sor Ligia Mendoza
Proceso de manufactura
Amasar
Reposar
Hornear
Moldear
Mezclar
Enfriar
Panadería
-Hacer pan
Inicio
Preparación
Decisión
Proceso
Termino
Proceso
Sor Ligia Mendoza
Proceso de
Manufactura
Reynaldo Polanco
Proceso de
servicio
Diagrama de flujo

Diagrama de flujo

  • 2.
    Diagrama de flujo Undiagrama de flujo siempre tiene un único punto de inicio y un único punto de término. Un diagrama de flujo es una forma esquemática de representar ideas y conceptos en relación. A menudo, se utiliza para especificar algoritmos de manera gráfica. Se conoce como diagramas de flujo a aquellos gráficos representativos que se utilizan para esquematizar conceptos vinculados a la programación, la economía, los procesos técnicos y/o tecnológicos, la psicología, la educación y casi cualquier temática de análisis. Reynaldo Polanco
  • 3.
    Diagramas de flujo Losdiagramas de flujo son múltiples y diversos y pueden abordar muchos temas distintos de formas también muy diferentes. En cualquier caso, el aspecto en común entre ellos es la presencia de un vínculo entre los conceptos enunciados y una interrelación entre las ideas. Comúnmente, se utiliza este tipo de diagramas para detallar el proceso de un algoritmo y, así, se vale de distintos símbolos para representar la trayectoria de operaciones precisas a través de flechas. Reynaldo Polanco
  • 4.
    Diagramas de flujo Siempreque existe un diagrama de flujo existe un proceso o sistema que pretende ser graficado a través de símbolos visuales que, en vez de términos verbales, simplifican el funcionamiento de dicho proceso y lo hacen más claro y evidente al lector. Para que el diagrama de flujo tenga sentido como tal, debe existir un camino hacia una solución que parte de un único inicio y arriba a un único punto final. Reynaldo Polanco
  • 5.
    Diagrama de flujo Conel propósito de desarrollar un diagrama de estas características, se recomienda definir el propósito y destinatario del gráfico, identificar las ideas principales, determinar los límites y alcance del proceso a detallar, establecer el nivel de detalle requerido, identificar acciones, procesos y subprocesos, construir el diagrama y finalmente titularlo con exactitud. Conviene revisar el diagrama para comprobar que cumple su objetivo con claridad y precisión. Los símbolos más utilizados en los diagramas de flujo son la flecha (que indica sentido y trayectoria), el rectángulo (representa un evento o proceso), el rombo (una condición), el círculo (un punto de conexión) y otros. Alison Gómez
  • 6.
    Tipos de diagramasde flujo • Formato vertical: En él el flujo o la secuencia de las operaciones, va de arriba hacia abajo. Es una lista ordenada de las operaciones de un proceso con toda la información que se considere necesaria, según su propósito. • Formato horizontal: En él, el flujo o la secuencia de las operaciones, va de izquierda a derecha. Alison Gómez
  • 7.
    Tipos de diagramasde flujo • Formato panorámico: El proceso entero está representado en una sola carta y puede apreciarse de una sola mirada mucho más rápido que leyendo el texto, lo que facilita su comprensión, aun para personas no familiarizadas. Registra no solo en línea vertical, sino también horizontal, distintas acciones simultáneas y la participación de más de un puesto o departamento que el formato vertical no registra. • Formato Arquitectónico: Describe el itinerario de ruta de una forma o persona sobre el plano arquitectónico del área de trabajo. El primero de los flujogramas es eminentemente descriptivo, mientras que los utilizados son fundamentalmente representativos. Alison Gómez
  • 8.
    Ventajas de losdiagrama de flujo  Favorecen la comprensión del proceso a través de mostrarlo como un dibujo. El cerebro humano reconoce fácilmente los dibujos. Un buen diagrama de flujo reemplaza varias páginas de texto.  Permiten identificar los problemas y las oportunidades de mejora del proceso. Se identifican los pasos redundantes, los flujos de los re-procesos, los conflictos de autoridad, las responsabilidades, los cuellos de botella, y los puntos de decisión.  Muestran las interfaces cliente-proveedor y las transacciones que en ellas se realizan, facilitando a los empleados el análisis de las mismas.  Son una excelente herramienta para capacitar a los nuevos empleados y también a los que desarrollan la tarea, cuando se realizan mejoras en el proceso. Sor Ligia Mendoza Diagramar procesos
  • 9.
    Símbolo Representa SímboloRepresenta Proceso Preparación Conector Entrada manual o teclado Proceso alternativo Almacenamiento interno Multidocumento Proceso predefinido Datos Operación manual Decisión Documento Iniciador/Termina dor Conector fuera de pagina Sor Ligia Mendoza
  • 10.
    Símbolo Representa SímboloRepresenta Tarjeta Combinar/Archivo manual Cinta perforada Datos almacenados Y Retraso O Almacenamiento de acceso secuencial Intercalar Disco magnético Ordeno Almacenamiento de acceso directo Extracto Pantalla Sor Ligia Mendoza
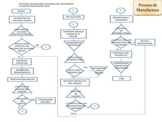
  • 11.
    Proceso de manufactura Amasar Reposar Hornear Moldear Mezclar Enfriar Panadería -Hacerpan Inicio Preparación Decisión Proceso Termino Proceso Sor Ligia Mendoza
  • 12.
  • 13.