Proceso:
Mantenimiento de equipos
Código:
DSI-SOP-P02
Área: Dirección de Sistemas Dpto.: Soporte Responsable: Jack Daniel Cáceres Meza
1. Descripción:
Reducir la probabilidad de problemas en los equipos.
Reducir el impacto que ocasiona un equipo que presenta fallas o que está
totalmente malogrado.
2. Clientes: Alumnos, personal docente y administrativo
3. Proveedores: Logística, IBM, Laser Products, GAF, Background, COMPAQ, SUMTEC
4. Resultados:
Equipo instalado y operativo, usuario tratado amablemente, con profesionalismo y
con la confianza de que su problema técnico ha sido resuelto definitivamente y con
rapidez, y con el mínimo impacto en sus labores.
5. Insumos:
Software, máquinas de respaldo, piezas y partes de repuesto, máquina nueva o
reparada, máquina repuesta por garantía
6. Normas:
Código Nombre
DSI-SOP-P02-N01Mantenimiento correctivo
DSI-SOP-P02-N02Mantenimiento preventivo
DSI-SOP-P02-N03Baja de un equipo
DSI-SOP-P02-N04Reparación externa de un equipo
DSI-SOP-P02-N05Escalamiento de problemas
7. Indicadores:
Código Nombre
DSI-SOP-P02-I01 Eficiencia Mantenimiento Correctivo por técnico y proveedor
DSI-SOP-P02-I02 Distribución de atención
DSI-SOP-P02-I03 Costo del mantenimiento preventivo
DSI-SOP-P02-I04 Costo del mantenimiento correctivo
8. Diagrama de
Proceso: Solicitud de
atención Solicitud
atendida
Piezas y partes
de repuestoSoftware
Mantenimiento Correctivo
Máquina
de respaldo
El Soporte
Técnico o el
Operador
de turno
instalan un
equipo de
respaldo si
es posible
El Soporte Técnico
o el Operador de
turno identifican el
tipo de sub-
proceso y efectúan
el escalamiento
necesario:
- Reparación
externa (o
garantía)
- Baja a un equipo
- Reparación
interna
El Soporte
Técnico o el
Operador de
turno revisan,
diagnostican y
preparan el
informe del
equipo
Seguimiento
a Compras y
Activos por
repuestos
o
Seguimiento
al proceso
de
reparación
externa
El Soporte
Técnico
informa a
Help Desk
o
El Operador
de turno
informa al
Jefe de
Centro de
Cómputo
El Soporte
Técnico o
el
Operador
de turno
verifican la
solución
Recepción de
repuestos y
reparación del
equipo
o
Recepción del
equipo
reparado o
diagnosticado
DSI-SOP-P02-R01
Sub-Proceso de
baja a un equipo
Sub-Proceso de
reparación
externa
Sub-Proceso de
reparación
externa
Informe con piezas, partes y
equipos
dados de baja
Máquina
reparada o nueva
Informe con diagnóstico
9. Diagrama de flujo:
TECNICO / OPERADOR DE TURNOHELP_DESK LOGISTICA
Asigna el ticket de atención a Soporte
Técnico
Inicio
Analiza y coordina la posibilidad de
colocar equipo de respaldo
Es necesario?
Instala equipo de
respaldo e informa a
activos
Reparación
externa ?
Elabora informe técnico
y documentación de
salida. Efectúa
escalamiento
Se necesita
comprar
repuestos ?
Seguimiento a Compras
y recepción de compras
Repara el equipo
Se solucionó?
Pide conformidad al
usuario
No
Si
No
Si
Actualiza control
interno
Actualiza inventario
No
Si
Proceso de
compras
Sí
DSI-SOP-P02-R01
Mantenimiento Correctivo
Diagnostican el equipo
Sub-Proceso de
Reparación
externa
Proceso de
Escalamiento
No
Se requiere de
almacenes lo necesario
Provee lo necesario del
almacén de reciclados
Requiere darse
de baja?
No
Elabora informe técnico
y documentación de
baja
Sub-Proceso de
Baja a equipos
Sí
2
2
Obtiene autorización
Obtiene autorización
1
Fin
Da por concluida la
solicitud
Servidor?
No
Informa al Jefe de
Centro de Cómputo
Sí
OPERADOR DE
TURNO
Registra el problema
Inicio
1
1
Fin
TITULO
MANTENIMIENTO CORRECTIVO DE EQUIPOS
CÓDIGO
DSI-SOP-P02-N01
VERSIÓN
2
PAGINA
1 de 4
Elaborado por Revisado por Aprobado por Fecha
Jack Daniel Cáceres Meza 26-05-2015
13:47:00
1. OBJETIVO
Plantear una forma eficiente de resolver los problemas de hardware y software
reportados por los usuarios y que deben ser resueltos por los Técnicos de Soporte.
2. ALCANCE
2.1 La administra la Jefatura de Soporte.
2.2 La aplican los departamentos de Soporte Técnico, Centro de Cómputo y Activos.
2.3 Se aplica a los problemas de hardware y software reportados por los usuarios en
cualesquiera de los campus. En el caso de aulas y laboratorios, sólo se aplica a
los problemas de hardware.
2.4 Se aplica a los problemas de hardware y software originados dentro del Centro
de Cómputo.
3. NORMAS A CONSULTAR
3.1 Atención de solicitudes en Help_Desk DSI-SOP-P01-N01
3.2 Mantenimiento Correctivo DSI-SOP-P02-N01
3.3 Baja de equipos DSI-SOP-P02-N03
3.4 Equipos para reparación externa DSI-SOP-P02-N04
3.5 Escalamiento de problemas DSI-SOP-P02-N05
4. DEFINICIONES
4.1 Hoja de Reporte Técnico:
Formato utilizado para uso interno que tiene como finalidad registrar el detalle de
la reparación del equipo así como los repuestos utilizados.
4.2 Informe Técnico:
Documento que define el problema con el equipo a reparar, el diagnóstico del
técnico y la solución sugerida (a detalle). Este documento será presentado por el
Jefe del área a la Jefatura que lo solicite para el sustento de la compra de algún
componente por reemplazo, o la baja de un equipo.
4.3 Hoja de servicio:
Documento de referencia rápida que tiene como finalidad identificar todo equipo
que ingrese al taller de soporte para fines de reparación. Muestra la ubicación,
origen, diagnóstico inicial, estado del equipo, técnico encargado de su reparación
y estado de los remaches de seguridad al recibir el equipo, entre otros datos.
Este documento deberá ser pegado en la parte superior del equipo para una
rápida identificación del mismo. Lleva la firma del usuario responsable tanto de
entrega (cuando el técnico toma el equipo de su lugar de origen) como de
recepción al finalizar la revisión y reponerlo.
TITULO
MANTENIMIENTO CORRECTIVO DE EQUIPOS
CÓDIGO
DSI-SOP-P02-N01
VERSIÓN
2
PAGINA
2 de 4
4.4 Por Soporte Técnico se comprende tanto al Soporte Técnico de Segundo Nivel
(personal interno) como al Soporte Técnico de Tercer Nivel (servicio técnico
contratado).
5. CONDICIONES BASICAS
5.1 Todas las ocurrencias internas al Centro de Cómputo se registran en el formato
Reporte de Problemas correspondiente.
5.2 Todas las ocurrencias externas al Centro de Cómputo son recibidas, previa
programación, y mediante un ticket de atención provisto por Help_Desk.
6. CONDICIONES ESPECIFICAS
Ocurrencias externas al Centro de Cómputo
6.1 El Técnico de Soporte asignado al caso deberá apersonarse dentro de los 10
minutos siguientes a la programación efectuada para la solución del problema.
6.2 El seguimiento al Soporte Técnico será realizado por Help_Desk luego de los 30
minutos de asignado el caso. Si es un proveedor los tiempos variarán de acuerdo
con los contratos establecidos
6.3 Help_Desk efectuará un seguimiento al usuario luego de la solución realizada
por Soporte Técnico. Esta solución deberá estar acompañada del ticket firmado
por el usuario.
6.4 Soporte Técnico y Help_Desk coordinarán, de ser necesario, el escalamiento de
una solicitud a un técnico de mayor experiencia, proveedor, o Jefe de Soporte.
6.5 Las consultas requeridas para efectuar un diagnóstico acertado del problema se
coordinarán solamente con Help_Desk.
6.6 Si el Técnico de Soporte asignado hiciera alguna coordinación con el usuario que
reporta el caso para atenderlo en fecha y hora diferentes, debe notificar a
Help_Desk para considerarlo como una atención programada.
6.7 El Jefe de Soporte, el Coordinador de Soporte Técnico y el Help_Desk son los
únicos autorizados para resolver las preguntas de los usuarios referentes a la
solución del problema que ha sido reportado.
6.8 De encontrarse que el problema reportado es operativo, comunicarlo
inmediatamente para coordinar una capacitación especial sobre el particular en
la medida que este problema tenga una alta incidencia.
6.9 Dependiendo de la gravedad de la ocurrencia, y a criterio del Jefe de Soporte
Técnico, se instalará un equipo de respaldo en reemplazo del equipo con
problemas. Este equipo deberá estar perfectamente rotulado como de respaldo y
deberá recuperarse tan pronto se solucione el problema original.
6.10 Soporte Técnico y Help_Desk coordinarán la ejecución de la garantía del caso,
de ser necesaria.
Ocurrencias internas al Centro de Cómputo
6.11 El personal de turno de Redes o Soporte de Producción contacta
inmediatamente al proveedor de los equipos, servicios y software que presentan
problemas.
6.12 El problema se ingresa inmediatamente en los registros de control respectivos.
TITULO
MANTENIMIENTO CORRECTIVO DE EQUIPOS
CÓDIGO
DSI-SOP-P02-N01
VERSIÓN
2
PAGINA
3 de 4
6.13 Se informa de inmediato al Jefe de Centro de Cómputo y al Jefe de Soporte.
Este informe deberá completarse como máximo dos horas después de resuelto o
escalado el problema con las causas, soluciones planteadas y acciones de
garantía necesarias.
7. DESCRIPCION DEL PROCEDIMIENTO
NRO ACCION RESPONSABLE
Ocurrencias externas al Centro de Cómputo
7.1 Recibe de Help_Desk el ticket de atención Técnico de
Soporte
7.2 Recibe de Help_Desk la solicitud de atención, la atiende dentro del tiempo
establecido. Diagnostica apropiadamente si la falla reportada es posible
solucionarla en el campo o es necesario el internamiento del equipo en el
taller de soporte.
Técnico de
Soporte
7.3 Si el problema es factible de ser solucionado en el campo, aplica el
procedimiento adecuado, informa a Help_Desk para el cierre del caso. Si
se requiere internamiento del equipo pasa al punto 7.5
Técnico de
Soporte
7.4 Si no puede diagnosticar apropiadamente o el tiempo asignado está
próximo al límite determinado por Help_Desk, escala el caso
programando con Help_Desk la atención de un Soporte Técnico de tercer
nivel.
Técnico de
Soporte
7.5 Traslado de equipos al taller
7.6 Notifica al usuario la necesidad de llevarse el equipo. Verifica la integridad
de los remaches de seguridad del equipo.
Técnico de
Soporte
7.7 En caso de hallarse irregularidad alguna en el estado de los remaches,
procede a notificar del hecho al usuario responsable y en su presencia se
verifica la integridad de los componentes del equipo.
Técnico de
Soporte
7.8 Registra en el ticket de atención la información y observaciones
necesarias (colocar estado “En reparación” ). Solicita la firma de
conformidad al usuario responsable. La información sobre pérdida de
componentes debe ser registrada en el campo “observaciones” de dicho
ticket.
Técnico de
Soporte
7.9 Provee un equipo de respaldo al usuario con el SW mínimo
indispensable para que pueda reanudar sus labores.
Técnico de
Soporte
7.10 Lleva el equipo a tratar al área de soporte. Verifica que tenga adjunto el
ticket de atención. Ejecuta el mantenimiento correctivo de acuerdo con el
procedimiento interno “DSI-SOP-P02-F01 Checklist de mantenimiento
correctivo de HW de Estaciones”.
Técnico de
Soporte
7.11 De contar con el tiempo necesario, ejecuta el mantenimiento preventivo
de acuerdo con el procedimiento interno “DSI-SOP-P02-F02 Checklist de
mantenimiento preventivo de HW de Estaciones”.
Técnico de
Soporte
7.12 Revisa el equipo y elabora un Informe Técnico dirigido al Jefe de
Soporte Técnico definiendo los requerimientos necesarios para la
reparación del equipo, ya sean éstos repuestos o reparación externa, o la
necesidad de dar de baja el equipo. Genera la requisición necesaria
Técnico de
Soporte
7.13 Confirma la necesidad de los repuestos mayores o baja del equipo en
base al Informe Técnico. Autoriza la requisición. Los repuestos menores
como teclados y mouses son confirmados y autorizados por Help_Desk
Jefe de Soporte
Técnico
7.14 Entrega los repuestos requeridos y solicitados por el Técnico de Soporte
intercambiándolos por los componentes dañados
Activos
TITULO
MANTENIMIENTO CORRECTIVO DE EQUIPOS
CÓDIGO
DSI-SOP-P02-N01
VERSIÓN
2
PAGINA
4 de 4
7.15 Comprueba y documenta la solución. Técnico de
Soporte
7.16 Cambia el estado del ticket a “OK”. Informa a Help_Desk el término de la
reparación y coloca el equipo en el área de equipos reparados con los
remaches de seguridad respectivos. Entrega a Help_Desk la
documentación de la solución para que coordine con el usuario la
instalación del equipo
Técnico de
Soporte
7.17 Instala el equipo reparado según la programación efectuada por
Help_Desk
Técnico de
Soporte
7.18 Hace firmar el ticket con la conformidad del usuario. Técnico de
Soporte
Ocurrencias internas al Centro de Cómputo
7.19 Contacta inmediatamente al proveedor de los equipos, servicios y
software que presentan problemas. Se tiene en cuenta lo siguiente:
 Todos los proveedores están debidamente identificados.
 Se solicita la reparación inmediata del equipo con problemas o su
reemplazo temporal por uno operativo hasta que se termine la
reparación necesaria.
Jefe del Centro de
Cómputo o
personal de Redes
y Comunicaciones
o Soporte de
Producción de
turno
7.20 Ingresa el problema en el registro de control correspondiente. Soporte de
Producción
7.21 Informa inmediatamente al Jefe de Soporte la ocurrencia de un problema.
Informa por escrito las causas del problema y las soluciones planteadas al
término de la emergencia.
Jefe del Centro de
Cómputo
8. REGISTROS Y FORMATOS
8.1 Los registros de escalamiento internos en el sistema Help-Desk.
8.2 Para el mantenimiento preventivo y correctivo de las computadoras personales
se utiliza el siguiente procedimiento interno:
8.2.1 Checklist de mantenimiento correctivo de HW de Estaciones
DSI-SOP-P02-F01
8.2.2 Checklist de mantenimiento preventivo de HW de Estaciones
DSI-SOP-P02-F02
8.2.3 Checklist de mantenimiento preventivo de HW de Servidores
DSI-SOP-P02-F03
TITULO
MANTENIMIENTO PREVENTIVO DE EQUIPOS
CÓDIGO
DSI-SOP-P02-N02
VERSIÓN
2
PAGINA
1 de 3
Elaborado por Revisado por Aprobado por Fecha
Jack Daniel Cáceres Meza 5/26/2015
1:54:00 PM
1. OBJETIVO
Proporcionar los procedimientos requeridos para que los equipos que dan soporte a la
infraestructura de la red de UPC puedan recibir el mantenimiento preventivo apropiado
por el personal calificado y autorizado.
2. ALCANCE
2.1 Se aplica en ambos campus a todos los equipos de comunicaciones, servidores,
y equipos periféricos o de apoyo como UPS.
2.2 Se aplica a las computadoras personales, impresoras de todo tipo y equipos de
cómputo en general que utilicen los usuarios, siempre que sean activos de la
UPC.
2.3 La aplican las áreas de Soporte Técnico y Centro de Cómputo de ambos
campus.
2.4 La administra la Jefatura de Soporte.
3. NORMAS A CONSULTAR
3.1 Procedimientos de la Dirección de Administración referidos al traslado interno y
externo de Activos.
3.2 Procedimiento de la Dirección de Administración referidos al manejo de garantías
de Compras y Activos.
3.3 Atención de solicitudes en Help_Desk DSI-SOP-P01-N01
4. DEFINICIONES
4.1 Las incorporadas en las normas de consulta.
5. CONDICIONES BASICAS
5.1 La limpieza interna del hardware de los servidores, equipos de comunicaciones
y equipos periféricos o de apoyo se realiza localmente en cada campus y es
realizado por terceros contratados especialmente para este fin, cuando se
requiera.
TITULO
MANTENIMIENTO PREVENTIVO DE EQUIPOS
CÓDIGO
DSI-SOP-P02-N02
VERSIÓN
2
PAGINA
2 de 3
5.2 El mantenimiento preventivo de las estaciones de trabajo e impresoras que se
encuentren dentro de la garantía es proporcionado por los mismos proveedores.
5.3 El mantenimiento preventivo de las estaciones de trabajo e impresoras que se
encuentren fuera de la garantía es proporcionado por el proveedor contratado y
de acuerdo al calendario que es elaborado especialmente por Help_Desk y en
coordinación con las áreas usuarias.
6. CONDICIONES ESPECIFICAS
6.1 Los manuales de hardware propios de cada uno de los servidores, equipos de
comunicaciones y computadoras personales proporcionan la información
necesaria para su mantenimiento físico.
6.2 Los manuales de software propios de cada uno de los servidores, equipos de
comunicaciones, computadoras personales y software aplicativo proporcionan la
información necesaria para su mantenimiento lógico.
6.3 Los procedimientos internos definen los requisitos necesarios, los tiempos
involucrados y las pruebas necesarias para asegurar el funcionamiento óptimo
de los servidores, equipos de comunicaciones y computadoras personales
instalados con los datos de configuración necesarios.
6.4 Se contará, cuando sea posible y necesario, con un equipo de respaldo
necesario para el reemplazo del equipo sometido a mantenimiento.
6.5 Help_Desk coordina con el usuario fecha y hora para la ejecución del
mantenimiento preventivo de estaciones y periféricos. Programa la ejecución del
cronograma y asigna la tarea a Soporte Técnico.
6.6 El Jefe del Centro de Cómputo coordina con los proveedores la ejecución de los
mantenimientos de servidores o sus periféricos, equipos de comunicaciones, y
equipos de apoyo. Programa la ejecución del cronograma y asigna la tarea al
Operador.
6.7 Soporte Técnico o el Operador de turno efectúan el mantenimiento de acuerdo
con los procedimientos internos establecidos y siguiendo el cronograma
establecido.
7. DESCRIPCION DEL PROCEDIMIENTO
NRO ACCION RESPONSABLE
7.1 Programa con el usuario fecha y hora para la ejecución del mantenimiento
preventivo de estaciones y periféricos.
Help_Desk
7.2 Emplea el documento interno “DSI-SOP-P02-F01 Checklist de
mantenimiento preventivo de HW de Estaciones”
Técnico de
Soporte
7.3 Programa con los proveedores la ejecución de los mantenimientos de
servidores o sus periféricos, equipos de comunicaciones, y equipos de
apoyo que lo requieran
Jefe del Centro de
Cómputo
7.4 Programa la ejecución interna de los mantenimientos de servidores o sus
periféricos, equipos de comunicaciones, y equipos de apoyo que no
necesiten soporte externo
Jefe del Centro de
Cómputo
TITULO
MANTENIMIENTO PREVENTIVO DE EQUIPOS
CÓDIGO
DSI-SOP-P02-N02
VERSIÓN
2
PAGINA
3 de 3
7.5 Efectúa las verificaciones de espacio en disco para asegurar la
operatividad de los sistemas. Utilizan el procedimiento interno “DSI-SOP-
P02-F03 Checklist de mantenimiento preventivo de Servidores”.
Efectúa el mantenimiento periódico de los buzones de correo y directorios
hogar de los usuarios de acuerdo al procedimiento interno
DSI-SOP-P02-R03.
Operador de turno
8. FORMATOS
8.1 Para el mantenimiento de las computadoras personales se utiliza el siguiente
procedimiento interno:
8.1.1 Checklist de mantenimiento preventivo de HW de Estaciones
DSI-SOP-P02-F02
8.2 Para el mantenimiento de los servidores se utiliza el siguiente procedimiento
interno:
8.2.1 Checklist de mantenimiento preventivo de Servidores
DSI-SOP-P02-F03
TITULO
BAJA A UN EQUIPO
CÓDIGO
DSI-SOP-P02-N03
VERSIÓN
2
PAGINA
1 de 1
Elaborado por Revisado por Aprobado por Fecha
Jack Daniel Cáceres Meza 5/26/2015
1:54:00 PM
1. OBJETIVO
Describir las acciones a seguir cuando se necesita dar de baja un equipo y reemplazarlo
por uno nuevo.
2. ALCANCE
2.1 La aplican los departamentos de Soporte Técnico, Help_Desk, Centro de Cómputo
y el área de Activos.
2.2 La administra la Jefatura de Soporte.
3. NORMAS A CONSULTAR
3.1 Atención de solicitudes en Help_Desk DSI-SOP-P01-N01
3.2 Mantenimiento Correctivo de Equipos DSI-SOP-P02-N01
4. DEFINICIONES
4.1 Las incorporadas en las normas de consulta.
5. CONDICIONES BASICAS
5.1 Soporte Técnico prepara el informe de baja de computadoras y periféricos, y lo
envía a Help_Desk y al Jefe de Soporte. El Operador de turno prepara el informe
de baja de servidores, periféricos y equipos de comunicaciones, y lo envía al Jefe
de Centro de Cómputo y al Jefe de Soporte.
5.2 Soporte Técnico retira de la computadora dada de baja todo componente que
pueda ser reutilizado. Lo mismo realiza el Operador de turno sobre el servidor
dado de baja.
5.3 Soporte Técnico y el Operador de turno envían a Activos lo siguiente:
 La computadora -o el servidor- de baja junto con el informe respectivo.
 La relación de componentes recuperados.
 Los componentes recuperados.
5.4 Activos efectúa lo siguiente:
 Recibe la computadora –o el servidor- de baja junto con el informe
respectivo.
 Recibe la relación de componentes recuperados.
TITULO
BAJA A UN EQUIPO
CÓDIGO
DSI-SOP-P02-N03
VERSIÓN
2
PAGINA
2 de 2
 Recibe los componentes recuperados, los almacena como partes recicladas
en el almacén respectivo, y los registra como tales en el sistema de
almacenes.
 Confirma las recepciones anteriores.
5.5 Help_Desk envía el informe de baja preparado por Soporte Técnico al usuario.
6. CONDICIONES ESPECIFICAS
6.1 La baja de todo equipo es autorizada por el Jefe de Soporte.
6.2 El usuario, con el informe de baja, tramita el reemplazo del equipo con su
dirección. La dirección afectada prepara la SAF respectiva y tramita la aprobación
directamente con el VRA.
6.3 De toda computadora dada de baja se extraen los componentes que puedan ser
reutilizados como repuestos para otras computadoras.
7. DESCRIPCION DEL PROCEDIMIENTO
NRO ACCION RESPONSABLE
7.1 Prepara el informe técnico especificando los motivos de la baja.
Envía este informe técnico al Jefe de Soporte para la autorización
respectiva
Soporte Técnico /
Operador de turno
7.2 Autoriza o no la baja del equipo.
Si se autoriza la baja, se pasa al punto 7.3.
Si no se autoriza la baja, se regresa el equipo al proceso de
Mantenimiento Correctivo.
Jefe de Soporte
7.3 Envía e informe técnico autorizado a Help_Desk para que tramite el
informe hacia el usuario y cierre el caso.
Soporte Técnico
7.4 Envía al usuario afectado el informe recibido para que la dirección del
usuario tramite directamente con el VRA su reposición mediante SAF.
Help_Desk
7.5 Retira componentes útiles del equipo dado de baja. Soporte Técnico /
Operador de turno
7.6 Entrega a Activos el equipo dado de baja con informe técnico, y los
componentes útiles retirados.
Soporte Técnico /
Operador de turno
7.7 Almacena componentes recuperados y los ingresa en el Almacén de
Partes Recicladas.
Activos
8. REGISTROS
Los registros de escalamiento internos en el sistema Help_Desk.
TITULO
REPARACIÓN EXTERNA DE UN EQUIPO
CÓDIGO
DSI-SOP-P02-N04
VERSIÓN
2
PAGINA
1 de 1
Elaborado por Revisado por Aprobado por Fecha
Jack Daniel Cáceres Meza 26-05-2015
13:54:00
1. OBJETIVO
Describir las acciones a seguir cuando se necesita enviar un equipo a reparación externa
dado que la solución al requerimiento del usuario no puede ser atendida internamente,
por falta de recursos o porque se trata de un equipo en garantía.
2. ALCANCE
2.1 La aplican los departamentos de Soporte Técnico, Help_Desk, Centro de
Cómputo y el área de Activos.
2.2 La administra la Jefatura de Soporte.
3. NORMAS A CONSULTAR
3.1 Atención de solicitudes en Help_Desk DSI-SOP-P01-N01
3.2 Mantenimiento Correctivo de Equipos DSI-SOP-P02-N01
4. DEFINICIONES
4.1 Las incorporadas en las normas de consulta.
5. CONDICIONES BASICAS
5.1 Todos los requerimientos de atención presentadas por los usuarios se reciben
mediante el sistema Help_Desk.
5.2 Todos los requerimientos de atención del Centro de Cómputo de ambos campus
se registran en los sistemas existentes. Se informa al Jefe del Centro de
Cómputo y al Jefe de Soporte.
6. CONDICIONES ESPECIFICAS
6.1 Soporte Técnico o el Jefe de Centro de Cómputo verifica si un equipo con
problemas está en garantía.
6.2 Help_Desk efectúa el seguimiento al proveedor por la ejecución de la garantía, si
se tratan de computadoras o sus periféricos.
6.3 Soporte Técnico efectúa el seguimiento al proveedor del servicio hasta su
solución o diagnóstico definitivo, si se tratan de computadoras e impresoras.
TITULO
REPARACIÓN EXTERNA DE UN EQUIPO
CÓDIGO
DSI-SOP-P02-N04
VERSIÓN
1
PAGINA
2 de 2
6.4 El Jefe del Centro de Cómputo efectúa el seguimiento al proveedor del servicio
hasta su solución o diagnóstico definitivo, si se tratan de servidores o sus
periféricos, y equipos de comunicaciones.
7. DESCRIPCION DEL PROCEDIMIENTO
NRO ACCION RESPONSABLE
Para computadoras y periféricos
7.1 Recibe el ticket de atención de Help_Desk Soporte Técnico
7.2 Verifica la necesidad de servicio técnico externo en el equipo reportado Soporte Técnico
7.3 Revisa que el equipamiento con problemas esté en garantía Soporte Técnico
7.4 Genera los documentos necesarios para enviar el equipo con problemas
al proveedor para su reparación o ejecución de garantía, según sea
necesario.
Informa al proveedor y a Help_Desk. Entrega el equipo a Activos
Soporte Técnico
7.5 Coordina el transporte del equipo con el proveedor que reparará el equipo
con problemas o reemplazará el equipo o pieza dañada por garantía
Activos
7.6 Informa a Help_Desk para las notificaciones del caso a los usuarios. Si el
requerimiento de reparación externa es por el mismo equipo, notifica el
hecho a Help_Desk y efectúa además el escalamiento necesario
Soporte Técnico
7.7 Efectúa el seguimiento necesario al servicio de reparación externa hasta
obtener el equipo reparado o el diagnóstico final
Soporte Técnico
7.8 Efectúa el seguimiento al proveedor por la ejecución de garantías Help_Desk
7.9 Entrega el equipo a Activos, una vez resuelto el problema Proveedor
7.10 Coordina con Help_Desk la revisión del equipo recibido Activos
7.11 Comprueba la operatividad del equipo reparado o reemplazado, o de la
solución ofrecida por el proveedor.
Soporte Técnico
7.12 Si el problema se resolvió, comunica a Help_Desk para que programe la
instalación. Si el problema no se resolvió, vuelve al punto 7.4
Soporte Técnico
7.13 Programa con el usuario programe la instalación final del equipo reparado Help_Desk
7.14 Instala el equipo en su ubicación original y final Soporte Técnico
7.15 Cierra el requerimiento solicitando al usuario información del trabajo
realizado: satisfacción con el servicio obtenido, prontitud en el servicio
Help_Desk
Para servidores y periféricos, y equipos de comunicaciones
TITULO
REPARACIÓN EXTERNA DE UN EQUIPO
CÓDIGO
DSI-SOP-P02-N04
VERSIÓN
1
PAGINA
3 de 3
7.16 Genera los documentos necesarios para enviar el equipo con problemas
al proveedor para su reparación o reemplazo, según sea necesario.
Entrega el equipo a Activos
Operador de turno
7.17 Revisa que el equipamiento con problemas esté en garantía. Informa al
proveedor y al Jefe de Soporte.
Jefe de Centro de
Cómputo
7.18 Coordina el transporte del equipo con el proveedor que reparará el equipo
con problemas o reemplazará el equipo o pieza dañada por garantía
Activos
7.19 Efectúa el seguimiento al equipo con problemas hasta la solución
definitiva por parte del proveedor
Jefe de Centro de
Cómputo
7.20 Entrega el equipo a Activos, una vez resuelto el problema Proveedor
7.21 Coordina con el Jefe de Centro de Cómputo la revisión del equipo Activos
7.22 Comprueba la operatividad del equipo reparado o reemplazado, o de la
solución ofrecida por el proveedor.
Operador de turno
7.23 Si el problema se resolvió, informa al Jefe de Centro de Cómputo y al Jefe
de Soporte. Si el problema no se resolvió, vuelve al punto 7.16
Operador de turno
8. REGISTROS
Los registros de escalamiento internos en el sistema Help_Desk.
Control de Activos sobre el inventario de equipos / partes / piezas.
Registros internos del Centro de Cómputo.
TITULO
ESCALAMIENTO DE PROBLEMAS
CÓDIGO
DSI-SOP-P02-N05
VERSIÓN
2
PAGINA
1 de 1
Elaborado por Revisado por Aprobado por Fecha
Jack Daniel Cáceres Meza 26-05-2015
13:55:00
1. OBJETIVO
Definir el procedimiento para escalar un problema que es reportado por los usuarios.
2. ALCANCE
2.1 Se aplica a todos los problemas que son reportados por los usuarios.
2.2 Se aplica a los problemas de servidores y equipos de comunicaciones que son
reportados por el personal de Operador o de Redes y Comunicaciones y que
ocurren al interior de ambos Centro de Cómputo.
2.3 La aplican el departamento de Soporte Técnico y ambos Centros de Cómputo.
2.4 Es administrada por la Jefatura de Soporte.
3. NORMAS A CONSULTAR
3.1 Atención de Solicitudes en Help_Desk DSI-SOP-P01-N01
3.2 Mantenimiento Correctivo DSI-SOP-P02-N01
4. DEFINICIONES
4.1 Las incorporadas en las normas de consulta.
5. CONDICIONES BASICAS
5.1 Todos los problemas que reportan los usuarios son registrados por Help_Desk
en el sistema del mismo nombre.
6. CONDICIONES ESPECIFICAS
6.1 El escalamiento de problemas en Soporte Técnico debe seguir las pautas
previamente definidas de tiempo y orden: escalar el problema 10 minutos antes
del término de la hora programada y al soporte técnico del nivel inmediato
superior, en coordinación con Help_Desk.
6.2 El escalamiento de problemas en ambos Centro de Cómputo debe efectuarse
primero con el Jefe del Centro de Cómputo y luego con el Jefe de Soporte quien
debe estar siempre informado. Un problema no debe pasar de 30 minutos sin
solución, salvo casos en los que intervengan proveedores, o causas de fuerza
mayor.
TITULO
ESCALAMIENTO DE PROBLEMAS
CÓDIGO
DSI-SOP-P02-N05
VERSIÓN
2
PAGINA
2 de 2
7. DESCRIPCION DEL PROCEDIMIENTO
NRO ACCION RESPONSABLE
Para computadoras y periféricos
7.1 Reporta el problema a Help_Desk. Usuario con
problema
7.2 Registra el problema que se reporta, asigna número de caso y asigna el
soporte técnico de primer nivel para su solución
Help-Desk
7.3 Procede a la solución del caso reportado dentro del tiempo establecido.
Los detalles del diagnóstico y la solución al problema se reportan a
Help_Desk quien los registra en el sistema de Help_Desk
correspondiente.
Soporte Técnico
de primer nivel
7.4 Si no se puede diagnosticar apropiadamente o el tiempo asignado está
próximo al límite establecido, escala el caso al Help_Desk.
Soporte Técnico
de primer nivel
7.5 Escala el caso al soporte técnico de segundo nivel cuando la solución:
 No se da
 No es apropiada
 No satisface al usuario
Help_Desk
7.6 Informa del caso al Jefe de Soporte Técnico, por problemas en el
hardware y software de los equipos de la UPC
Informa del caso al Administrador de redes, por problemas en los
servicios brindados por la UPC
Informa del caso al Jefe de Soporte.
Help_Desk
7.7 Efectúa el seguimiento y control del caso con el soporte técnico de
segundo nivel asignado para darle solución dentro del tiempo establecido.
Help_Desk/
Jefe de Soporte
Técnico/
Jefe de Soporte
7.8 Procede a la solución del caso reportado dentro del tiempo establecido.
Los detalles del diagnóstico y la solución al problema se reportan al
Help_Desk quien los registra en el sistema correspondiente.
Soporte Técnico
de segundo nivel
7.9 Si no se puede diagnosticar apropiadamente o el tiempo asignado está
próximo al límite establecido, escala el caso a Help_Desk.
Soporte Técnico
de segundo nivel
7.10 Si la solución no se da, no es apropiada o no satisface al usuario, se
escala el caso al Jefe de Soporte.
Help_Desk
7.11 Efectúa las coordinaciones necesarias para que el proveedor del equipo
y/o servicio con problemas brinde el soporte inmediato.
Jefe de Soporte
Para servidores y periféricos, y equipos de comunicaciones
7.12 Registra el problema en el registro DSI-SOP-FRM-03 y se ejecutan las
acciones siguientes:
 Ir al punto Nº 7.13 si el problema es de equipamiento.
 Ir al punto Nº 7.15 si el problema es con el software de
base.
 Ir al punto Nº 7.16 si el problema es con los aplicativos.
 Informa al Jefe de Centro de Cómputo y al Jefe de
Soporte
Operador o
Administrador de
turno
7.13 Ejecuta los procedimientos de recuperación de equipos. Informa al Jefe
de Centro de Cómputo.
Operador o
Administrador de
turno
TITULO
ESCALAMIENTO DE PROBLEMAS
CÓDIGO
DSI-SOP-P02-N05
VERSIÓN
2
PAGINA
3 de 3
7.14 Ejecuta la contingencia del caso según la norma DSI-SOP-P12-N14 si se
requiere y es posible, cuando se ordene.
Operador o
Administrador de
turno
7.15 Según se requiera, efectúa las coordinaciones necesarias para que el
proveedor del software de base con problemas brinde el soporte
inmediato.
Jefe de Centro de
Cómputo / Jefe de
Soporte
7.16 Según se requiera, efectúa las coordinaciones necesarias para que el
proveedor del aplicativo con problemas brinde el soporte inmediato.
Jefe de Desarrollo
o Jefe de Soporte
7.17 Verifica que la solución o contingencia proporcione los resultados
requeridos y cierra el registro.
Operador o
Administrador de
turno, Jefe de
Centro de
Cómputo, Jefe de
Soporte
8. REGISTROS
 Los registros de escalamiento internos en el sistema Help_Desk.
 Registro de Problemas DSI-SOP-FRM-03
Página 1
Proceso: Mantenimiento de equipos
Area: Dirección de Sistemas Dpto.: Soporte
Indicador:
Eficiencia del Mantenimiento Correctivo por
técnico y proveedor DSI-SOP-P02-I01
Expresa: Eficiencia Tipo: Proceso
Aprobado el: Aprobado por:
1. Definición:
Porcentaje de casos atendidos directamente por Soporte Técnico en los tiempos establecidos. Dentro del personal de
Soporte Técnico se cuenta al personal propio de UPC y al personal del servicio contratado.
%100
mesunenTécnicoSoporteporrecibidasssolicitudedeTotal
SoportedeTécnicoslosporassolucionadsSolicitude
EST 


2. Objetivo
Establecer tiempos de servicio para los mantenimientos correctivos y programarlos con los proveedores y técnicos de
UPC, según la cantidad de problemas suscitados en el mes.
3. Niveles de Referencia
Aplica Cuál es o
debe serSI NO
Histórico X
Planificado X
Estándar
Diseño
Competencia
Estado del Arte
4. Responsabilidad
Desviación
Responsabilidad
(¿A quién le
corresponde actuar?)
Real Vs. Planificado Help_Desk
Planificado Vs. Estándar Jefe de Soporte Técnico
Estándar Vs. Diseño
Diseño Vs. Estado del
Arte
Real Vs. Competencia
5. Subdivisión
Los datos a mostrar son :
 Solicitudes atendidas dentro del día en que se reportan
 Solicitudes atendidas menores a dos días
 Solicitudes atendidas mayores o iguales a dos días
6. Puntos de lectura e instrumentos
Datos requeridos ¿Cómo se obtienen? ¿Dónde y cuándo se
observan?
¿Quién registra las
observaciones?
Solicitudes
registradas
Registro de solicitudes del
cliente
Sistema Help_Desk Help_Desk
7. Periodicidad
Semanal Mensual X Trimestral Semestral Otro
8. Sistema de información y procesamiento de datos
Contabiliza el total de solicitudes atendidas por los Técnicos de Soporte o los técnicos del outsourcing, atendiendo
a los tiempos de solución establecidos y las divide entre el total de solicitudes atendidas por Soporte Técnico en el
mes.
Página 1
Proceso: Mantenimiento de equipos
Area: Dirección de Sistemas Dpto.: Soporte
Indicador:
Distribución de atención DSI-SOP-P02-I02
Expresa: Tipo: Proceso
Aprobado el: Aprobado por:
1. Definición:
Porcentaje de casos atendidos por tipo de caso. Los tipos de casos considerados son de equipamiento y de falla.
%100
meselenatendidasssolicitudedeTotal
por tipoatendidassSolicitude
CA 


2. Objetivo
Identificar la distribución de problemas resueltos por tipo de falla o de equipamiento.
3. Niveles de Referencia
Aplica Cuál es o
debe serSI NO
Histórico X
Planificado X
Estándar X
Diseño
Competencia
Estado del Arte
4. Responsabilidad
Desviación
Responsabilidad
(¿A quién le
corresponde actuar?)
Real Vs. Planificado Help_Desk
Planificado Vs. Estándar Jefe de Soporte Técnico
Estándar Vs. Diseño
Diseño Vs. Estado del
Arte
Real Vs. Competencia
5. Subdivisión
Los datos estadísticos a mostrar son :
 Por tipo de máquina (máquina obsoleta, máquina estándar o superior)
 Por tipo de falla (hardware, software, operación)
6. Puntos de lectura e instrumentos
Datos requeridos ¿Cómo se obtienen? ¿Dónde y cuándo se
observan?
¿Quién registra las
observaciones?
Registro de casos Casos registrados por tipo de
equipo
Cuadro de Excel
(número de casos
registrados)
(Help_Desk)
Casos registrados por tipo de falla
7. Periodicidad
Semanal Mensual X Trimestral Semestral Otro
8. Sistema de información y procesamiento de datos
Contabiliza el total de solicitudes atendidas por tipo de falla o tipo de equipo y las divide entre el total de
solicitudes atendidas en el mes.
Página 1
Proceso: Mantenimiento de equipos
Area: Dirección de Sistemas Dpto.: Soporte
Indicador:
Costo del mantenimiento preventivo
DSI-SOP-P02-I03
Expresa: Tipo:
Aprobado el: Aprobado por:
1. Definición:
Costo semestral del mantenimiento preventivo de estaciones. Esta información la prepara el Director de Sistemas y
la presenta directamente al VRA.
2. Objetivo
Considerar las variaciones en este mantenimiento dada la renovación de equipos.
3. Niveles de Referencia
Aplica Cuál es o
debe serSI NO
Histórico X
Planificado X
Estándar X
Diseño
Competencia
Estado del Arte
4. Responsabilidad
Desviación
Responsabilidad
(¿A quién le
corresponde actuar?)
Real Vs. Planificado Jefe de Soporte Técnico
Planificado Vs. Estándar Director de Sistemas
Estándar Vs. Diseño
Diseño Vs. Estado del
Arte
Real Vs. Competencia
5. Subdivisión
Ninguna.
6. Puntos de lectura e instrumentos
Programación confeccionada con el proveedor.
7. Periodicidad
Semanal Mensual Trimestral Semestral X Otro
8. Sistema de información y procesamiento de datos
Contabiliza el costo total de partes y piezas cambiadas durante el mantenimiento preventivo.
Página 1
Proceso: Mantenimiento de equipos
Area: Dirección de Sistemas Dpto.: Soporte
Indicador:
Costo del mantenimiento correctivo
DSI-SOP-P02-I04
Expresa: Tipo:
Aprobado el: Aprobado por:
1. Definición:
Costo mensual del mantenimiento correctivo de estaciones. Esta información la prepara el Director de Sistemas y la
presenta directamente al VRA.
2. Objetivo
Considerar las variaciones en este mantenimiento dada la renovación de equipos.
3. Niveles de Referencia
Aplica Cuál es o
debe serSI NO
Histórico X
Planificado X
Estándar X
Diseño
Competencia
Estado del Arte
4. Responsabilidad
Desviación
Responsabilidad
(¿A quién le
corresponde actuar?)
Real Vs. Planificado Help_Desk
Planificado Vs. Estándar Jefe de Soporte Técnico
Estándar Vs. Diseño Director de Sistemas
Diseño Vs. Estado del
Arte
Real Vs. Competencia
5. Subdivisión
Ninguna.
6. Puntos de lectura e instrumentos
Datos requeridos ¿Cómo se obtienen? ¿Dónde y cuándo se
observan?
¿Quién registra las
observaciones?
Registro de casos Casos registrados por tipo de
equipo
Cuadro de Excel
(número de casos
registrados)
(Help_Desk)
Casos registrados por tipo de falla
7. Periodicidad
Semanal Mensual X Trimestral Semestral Otro
8. Sistema de información y procesamiento de datos
Contabiliza el costo total de partes y piezas cambiadas durante el mantenimiento correctivo.
Página 1
Mantenimiento Correctivo de
Estaciones
El presente checklist busca establecer los lineamientos y acciones a seguir
para lograr un eficaz mantenimiento correctivo de hardware de las PC’s.
1. Materiales, herramientas y software disponibles. Realizar un
inventario de los materiales y herramientas en stock que se necesitarán
para realizar el mantenimiento. De no tenerse se deben presupuestar
previo visto bueno del Jefe de Soporte Técnico. Comprobar que se
cuenta con el software para diagnóstico y los parches y/o
actualizaciones de software necesarios.
2. Antes de ejecutar el mantenimiento verificar la integridad del
equipo. Realizar la verificación de la integridad física del equipo y la
condición de los remaches y sticker de seguridad, registrando e
informando oportunamente cualquier anomalía que se encuentre tanto
al usuario como a Help_Desk.
3. Respaldar la información. Asegurar la integridad de los datos
contenidos en la PC efectuando el respaldo de los archivos y directorios
en coordinación con el mismo usuario. Tener en cuenta los archivos de
correo electrónico (extensiones pst y pab), de Office (extensiones doc,
dot, xls, xlt, ppt, mdb), agenda personal (scd), y de otros productos
(PALM Pilot por ejemplo). Un método es sacar la imagen del disco duro
utilizando el 'ghost'. Otro es copiando los datos en una carpeta especial
en un servidor destinado para este fin. El método a utilizar dependerá
de la situación que se presente.
4. Anotar la configuración particular que el usuario haya creado en
su computadora. Identifique los datos básicos de la computadora
como: nombre de la máquina, datos de configuración de la tarjeta de red
y dirección MAC, archivos y directorios compartidos. Verifique los
periféricos instalados y asegúrese de contar con las versiones de
software utilizadas en la instalación. Identifique el software adicional que
el usuario haya instalado y compruebe que posea el medio magnético
original para su instalación. Verifique la disponibilidad de las
contraseñas y números de licencia de todos los productos de software
Página 2
instalados. Anote los íconos del desktop, a qué programas apuntan y en
qué directorios residen. Un método es sacar la imagen del disco duro
utilizando el 'ghost'. Otro es copiando los datos en una carpeta especial
en un servidor destinado para este fin. El método a utilizar dependerá
de la situación que se presente.
5. Si el problema es de hardware ejecutar el diagnóstico sugerido.
Ejecutar el software de diagnóstico (Norton Utilitarios, System
Mechanical, Checkit, o PC Doctor) que permita aproximarse al tipo de
problema que enfrenta y determinar el componente dañado en base a
los sub-procedimientos establecidos. En caso que la falla implique la
imposibilidad de ejecutar el software de diagnóstico porque el equipo no
responde, aplicar el descarte de componentes en el orden siguiente:
 Todos los equipos deben estar conectados a las tomas de energía
y encendidos.
 El ventilador de la fuente de poder no debe estar obstruido (debe
girar libremente).
 Verificar ruidos extraños que provengan de los equipos.
 Todos los periféricos deben estar debidamente conectados en el
puerto que les corresponde.
 Todos los componentes como microprocesador, memorias,
circuitos integrados en general y tarjetas controladoras deben estar
bien asentadas. Se recomienda limpiar todos los contactos.
 Todos los cables internos deben estar bien conectados y
ordenados.
 La fuente de poder se mide con multímetro. Debe arrojar los
voltajes recomendados. De no ser así se destapa y se miden sus
componentes.
 Tarjeta de video por problemas en el video o falta de imagen.
 La memoria se prueba con el PC Doctor, Norton Utilities o Checkit,
para testear los bancos y determinar cuál está fallando.
 Microprocesador y cooler (si tuviera). Se procederá a revisar si se
encuentra correctamente configurado en la placa (voltaje y
velocidad) o en la BIOS de ser necesario.
 Si la mainboard estuviera fallando entonces se procederá a
reconfigurarla desde el SETUP (BIOS). Posteriormente instalar la
tarjeta madre con todos sus drivers controladores de discos, PCI,
USB, y otros chips que vengan integrados en la misma.
 Si el disco duro tuviese sectores dañados se reparan con el
software reparador de sectores elegido como estándar.
 Tarjeta de red por problemas de conexión con la red.
 En el caso de CDROM y disqueteras, lo primero que se hace es
pasarles sus respectivos discos limpiadores. Si la falla persiste se
Página 3
destaparán las unidades y se limpiarán con cuidado las partes
internas y móviles. En los CDROM revisar además la placa y
calibrarla.
6. Aplicar el procedimiento de corrección de fallas para el
componente dañado. Realizar el / los procedimientos necesarios para
ejecutar la reparación del / de los componentes dañado(s).
7. Realizar el reemplazo del componente con problemas. Si se
califica un componente fallido (tarjeta controladora, memoria, etc.) como
irreparable, se procede a su reemplazo. Todos los reemplazos se
efectúan previo informe técnico.
8. Reensamblar la PC. Ensamblar la PC teniendo cuidado que todos
los cables internos estén debidamente conectados. Verificar que todos
los componentes y tarjetas controladoras estén debidamente situados,
asentados y asegurados. Comprobar que todas las conexiones externas
necesarias se hayan realizado. Encender el equipo y verificar la
operatividad total del sistema. Remachar y re-etiquetar estando el
equipo apagado.
9. Si el problema es de software ejecutar el diagnóstico sugerido.
Verificar el producto con problemas. Desinstalarlo y rebootear el equipo.
Instalarlo nuevamente y rebootear el equipo. Si la falla continúa,
efectuar una instalación total del equipo previo respaldo de los datos y
de la configuración del usuario, de acuerdo al procedimiento
establecido.
10. Verificar el software de base. Verificar que el software de base
incluyendo el antivirus esté en buenas condiciones.
11. Ejecute el mantenimiento preventivo. Seguir las instrucciones 7 a
15 del procedimiento “Checklist de Mantenimiento Preventivo de
Estaciones”.
12. Restaurar la información. Restaurar la información respaldada en
caso de ser necesario. Verificar la integridad de la data restaurada.
13. Actualice su inventario de hardware y software. Verifique que el
hardware sea el correcto. Verifique que el software instalado sea el
licenciado y esté totalmente operativo. Verifique que el antivirus esté
activo y actualizado. Verifique que no se tenga instalado ningún otro
software diferente al licenciado. Informar al Jefe de Soporte si fuera el
caso.
Página 4
14. Registrar el mantenimiento. Registrar lo ejecutado en la bitácora
de mantenimiento correctivo.
15. Obtener el visto bueno. Obtener del usuario el visto bueno del
equipo y registrar lo ejecutado en el sistema de Help_Desk.
Página 1
Mantenimiento Preventivo de
Estaciones
El presente checklist busca establecer los lineamientos y acciones a seguir
para lograr un eficaz mantenimiento preventivo de Hardware.
1. Coordinar cronograma. El Jefe de Soporte Técnico coordina con los
usuarios y técnicos responsables la fecha y hora de inicio y fin del
mantenimiento.
2. Materiales, herramientas y software disponibles. Realizar un
inventario de los materiales y herramientas en stock que se necesitarán
para realizar el mantenimiento. De no tenerse se deben presupuestar
previo visto bueno del Jefe de Soporte Técnico. Comprobar que se
cuenta con el software para diagnóstico y los parches y/o
actualizaciones de software necesarios. El software a instalar debe
estar probado.
3. Antes de ejecutar el mantenimiento verificar la integridad del
equipo. Realizar la verificación de la integridad física del equipo y la
condición de los remaches y sticker de seguridad, registrando e
informando oportunamente cualquier anomalía que se encuentre tanto
al usuario como a Help_Desk.
4. Respaldar la información. Asegurar la integridad de los datos
contenidos en la PC efectuando el respaldo de los archivos y directorios
en coordinación con el mismo usuario. Tener en cuenta los archivos de
correo electrónico (extensiones pst y pab), de Office (extensiones doc,
dot, xls, xlt, ppt, mdb), agenda personal (scd), y de otros productos
(PALM Pilot por ejemplo). Un método es sacar la imagen del disco duro
utilizando el 'ghost'. Otro es copiando los datos en una carpeta especial
en un servidor destinado para este fin. El método a utilizar dependerá
de la situación que se presente.
5. Anotar la configuración particular que el usuario haya creado en
su computadora. Identifique los datos básicos de la computadora
como: nombre de la máquina, datos de configuración de la tarjeta de red
y dirección MAC, archivos y directorios compartidos. Verifique los
Página 2
periféricos instalados y asegúrese de contar con las versiones de
software utilizadas en la instalación. Identifique el software adicional que
el usuario haya instalado y compruebe que posea el medio magnético
original para su instalación. Verifique la disponibilidad de las
contraseñas y números de licencia de todos los productos de software
instalados. Anote los íconos del desktop, a qué programas apuntan y en
qué directorios residen. Un método es sacar la imagen del disco duro
utilizando el 'ghost'. Otro es copiando los datos en una carpeta especial
en un servidor destinado para este fin. El método a utilizar dependerá
de la situación que se presente.
6. Desensamblar, revisar operatividad y ejecutar limpieza de
componentes.
 Desensamblar toda la PC.
 Desarmar la fuente, revisar el cooler y limpiarla.
 Revisar cooler del procesador y el fan de la fuente.
 Limpiar placa por ambos lados.
 Realizar limpieza de los slots de memorias y tarjetas.
 Realizar limpieza del case interna y externa.
 Revisar y ejecutar limpieza de la disquetera y la lectora. Utilizar
hisopos.
 Ejecutar el cambio de aquellos componentes que por su
condición o antigüedad mayor a dos años pudieran ser causa de
fallas en corto tiempo (coolers, fans, pilas de CMOS, otros).
 Realizar la limpieza de los teclados y mouse (interna y externa)
7. Reensamblar la PC. Ensamblar la PC teniendo cuidado que todos
los cables internos estén debidamente conectados. Verificar que todos
los componentes y tarjetas controladoras estén debidamente situados,
asentados y asegurados. Comprobar que todas las conexiones externas
necesarias se hayan realizado. Encender el equipo y verificar la
operatividad total del sistema. Apagar el equipo, remachar y re-
etiquetar.
8. Verificar estado de la tarjeta de red. Verificar si el equipo entra a
red, ejecutar el test de operatividad a partir del SW que se encuentra en
los drivers del fabricante.
9. Aplicar el test al disco duro. Utilice las herramientas de diagnóstico
recomendadas (Norton Disk Doctor, Checkit, Qaplus) para verificar
estado de los sectores y reparar aquellos que pudieran estar dañados.
Página 3
10. Defragmentar el disco duro. Utilice las herramientas propias del
sistema operativo que está instalado en la computadora.
11. Borrar los archivos temporales y los precedidos por el signo ~.
Primero asegúrese que todos los programas estén cerrados. Office y los
programas de gráficas, entre otros, generan archivos temporales.
Limpie los directorios temporales. Elimine también los archivos
precedidos por el signo ~.
12. Examinar el "navegador" (browser history) y los archivos
caché. Revise que los archivos del “navegador” y los archivos
caché tengan un tamaño apropiado (cache size). Se recomienda
borrar los archivos del navegador y los archivos caché después de tres
días como máximo, a menos que se necesite guardar esa información
por más tiempo. Cuanto más espacio se tenga la descarga de archivos
de Internet será más rápida.
13. Eliminar los archivos temporales de Internet. Borre los archivos
temporales localizados en la carpeta C:WindowsTemporary Internet.
14. Actualizar los controladores de dispositivos cuando sea
necesario. Los manejadores de dispositivos deben tener los últimos
parches disponibles.
15. Verificar las actualizaciones al sistema operativo y a las
aplicaciones. Verifique que el software de base incluyendo el antivirus
esté completo, bien instalado y actualizado. Debe instalar los últimos
parches de seguridad y de corrección de funcionalidad que estén
disponibles para el sistema operativo y para las aplicaciones instaladas.
16. Actualizar su inventario de hardware y software. Verifique que el
hardware sea el correcto. Verifique que el software instalado sea el
licenciado y esté totalmente operativo. Verifique que no se tenga
instalado ningún otro software diferente al licenciado. Informar al Jefe de
Soporte si fuera el caso.
17. Registrar el mantenimiento. Registrar lo ejecutado en la bitácora
de mantenimiento preventivo.
18. Obtener el visto bueno. Obtener del usuario el visto bueno del
equipo y registrar lo ejecutado en el sistema de Help_Desk.
PROCEDIMIENTO PARA MANTENIMIENTO DE EQUIPOS
Presentación al Cliente
 El Técnico de Mantenimiento –TDM- se presentara donde el Cliente 5 minutos antes
del mantenimiento programado.
 El TDM se tendrá que presentar al Cliente de forma muy cortes.
 El TDM le explicara al Cliente el trabajo a realizarse como el tiempo que tomara el
mismo.
 El TDM será el único responsable del equipo ante la supervisión.
Reiniciar el equipo
 Se tendrá que reiniciar el equipo para poder tomar algunos datos.
Anotar datos del equipo
 El TDM anotara rápidamente algunos datos de configuración como de identificación,
algunos de estos datos tendrán que tomarse mientras el equipo reinicia:
 Número de activo (Este numero se encuentra escrito con plumón indeleble en
la lateral o posterior del case)
 Capacidad de Memoria. (Este dato se obtendrá del testeo que hace el setup de
la computadora).
 Capacidad de Disco Duro. (Este dato se obtendrá del muestreo que hace el
setup de la computadora).
 Sistema (486,Pentium, PII, PIII,etc. Este dato se obtendrá del muestreo que
hace el setup de la computadora).
 Velocidad de procesamiento. (Este dato se obtendrá del muestreo que hace el
setup de la computadora).
 Configuración de Red
Puerto e interrupción:
Ip y Mac Address: (Ejecutar el programa WINIPCFG.exe)
Revisar posibles conflictos de Hardware
Revisar el perfil de Hardware para localizar posibles conflictos
Revisar el buen funcionamiento de los periféricos.
 Fuente (ventilador)
 Monitor (calidad de video, colores, conectores)
 Movimiento del mouse
 Funcionamiento completo del teclado.
 Probar lectura de Disquetera
 Probar lectura de CDROM
 Probar otros periféricos.
Colocar etiquetas de identificación
 Etiquetar equipo (cpu, mouse y teclado).
 Estas serán colocadas en el lado derecho de cada periférico.
Retirar equipo y llevar al taller
 Se retirara con mucho cuidado sin desorganizar el cableado
 El equipo será trasladado por el mismo TDM, siendo de su responsabilidad la
integridad del mismo.
Abrir equipo y anotar posiciones de los componentes
 Anotar posición de tarjetas en los Slots.
 Anotar posición de cables especiales.
Mantenimiento de equipo y periféricos
 Del teclado (1 hora)
o Se desarmara completamente el teclado.
o Se tendrá que limpiar todas las teclas.
o Revisar los pines y cables.
o Entregar el teclado a la supervisión para el control de Calidad.
 Del Mouse (15 minutos)
o Se desarmara completamente el teclado.
o Se tendrá que limpiar todas las ruedas y sensores.
o Revisar los pines y cables.
o Entregar el mouse a la supervisión para el control de Calidad.
 Del CPU (1 hora con 40 minutos)
o Desemsamblar y limpiar totalmente el equipo (CPU)
o Limpieza de la Fuente
o Mainboard
o Disquetera
o Disco Duro
o Tarjetas
o Slots de tarjetas, memorias y procesador
o Conector de Red (hilos de conexión).
o Se procederá a anotar los datos de los componentes.
o Ensamblar equipo
o Se pedirá la aprobación verbal del ensamblado de la maquina
o Cerrar el equipo
o Limpieza externa del equipo
Probar el equipo completo
 Pedir el teclado y mouse a la Supervisión.
 Instalar el equipo en el taller
Pedir VB del Supervisor de Mantenimiento
 La supervisón será la encargada de garantizar el trabajo de los TDM.
 Probara el equipo y periféricos
 Probara el software instalado.
Instalar equipo y pedir conformidad del cliente
 El TDM llevara el equipo donde el cliente.
 El cliente llenara la Planilla de Mantenimiento con su comentario y firma de
conformidad.
Página 1
Mantenimiento Preventivo de
Servidores
El presente checklist busca establecer los lineamientos y acciones a seguir
para lograr un eficaz mantenimiento preventivo de servidores.
1. Coordinar cronograma. El Jefe del Centro de Cómputo coordina con
los técnicos responsables la fecha y hora de inicio y fin del
mantenimiento.
2. Materiales y software disponibles. Realizar un inventario de los
materiales en stock que se necesitarán para realizar el mantenimiento.
Comprobar que se cuenta con los parches y/o actualizaciones de
software necesarios. El software a instalar debe estar probado.
3. Respaldar la información. Asegurar la integridad de los datos
contenidos en los servidores efectuando el respaldo de los archivos y
bases de datos según lo programado. Asegurar que los procedimientos
utilizados para la configuración del servidor estén actualizados.
4. Verificar la integridad del equipo. Realizar la verificación de la
integridad física de los servidores. Verificar el estado de los sistemas de
alarma contra incendios, movimiento y temperatura. Verificar el estado y
buen funcionamiento de los equipos de aire acondicionado y la
regulación de temperatura al interior del Centro de Cómputo.
6. Verificar el estado de los UPS. Comprobar trimestralmente la carga
de las baterías.
7. Verificar estado de la tarjeta de red. Verificar si el equipo entra a
red, ejecutar el test de operatividad a partir del SW que se encuentra en
los drivers del fabricante.
8. Verificar el espacio disponible en disco de los servidores. Utilice
las herramientas de diagnóstico especialmente construidas.
10. Borrar los archivos temporales y los precedidos por el signo ~.
Primero asegúrese que todos los programas estén cerrados. Office y los
Página 2
programas de gráficas, entre otros, generan archivos temporales.
Limpie los directorios temporales. Elimine también los archivos
precedidos por el signo ~.
11. Examine el "navegador" (browser history) y los archivos caché.
Revise que los archivos del “navegador” y los archivos caché
tengan un tamaño apropiado (cache size). Se recomienda borrar los
archivos del navegador y los archivos caché después de tres días como
máximo, a menos que se necesite guardar esa información por más
tiempo. Cuanto más espacio se tenga la descarga de archivos de
Internet será más rápida.
12. Elimine los archivos temporales de Internet. Borre los archivos
temporales localizados en la carpeta C:WindowsTemporary Internet.
13. Actualice los controladores de dispositivos cuando sea
necesario. Los manejadores de dispositivos deben tener los últimos
parches disponibles. El BIOS de los servidores y de las tarjetas
controladoras debe estar actualizado.
14. Verifique las actualizaciones al sistema operativo y a las
aplicaciones. Debe instalar los últimos parches de seguridad y de
corrección de funcionalidad que estén disponibles para el sistema
operativo y para las aplicaciones instaladas.
15. Actualice el inventario de hardware y software. Verifique que el
hardware sea el correcto. Verifique que el software instalado sea el
licenciado. Verifique que no se tenga instalado ningún otro software
diferente al licenciado. Informar al Jefe de Soporte si fuera el caso.
16. Actualice los disquetes o CD-ROM necesarios para cargar el
sistema operativo en caso de emergencia. Comprobar que estos
disquetes o CD-ROM funcionen como se espera. Actualice el respaldo
del sistema operativo del equipo que está trabajando.
17. Mantenimiento de orden en el rack de comunicaciones.
Mantener actualizadas las etiquetas de conexión y el orden del rack.
18. Registrar el mantenimiento. Registrar lo ejecutado en el registro
correspondiente.
Página 1
Mantenimiento de Servidores
El presente checklist busca establecer los lineamientos y acciones a seguir
para lograr un eficaz mantenimiento preventivo y correctivo de servidores.
1. El Jefe del Centro de Cómputo u Operador del Centro de
Cómputo responsable coordina con el proveedor la fecha y hora de
inicio y fin del mantenimiento, y proporciona la causa del
mantenimiento.
Antes de entregar el servidor para mantenimiento:
2. Respaldar por completo los archivos, configuración y bases de
datos del servidor.
3. Verificar la integridad física del equipo (golpes, roturas) y detallar
en la guía de entrega.
4. Tomar inventario de las piezas y componentes del servidor y
detallar en la guía de entrega.
El mantenimiento debe considerar además de la posible reparación:
5. Actualización del BIOS del servidor, de los controladores de
dispositivos y discos, formateo en bajo nivel de los discos.
Luego de recibir el servidor:
6. Verificar la integridad física del equipo (golpes, roturas).
7. Verifique que reciba el mismo hardware que fue entregado según
la guía de entrega.
8. Verifique las actualizaciones y parches de seguridad para el
sistema operativo.
8. Verifique que la causa del mantenimiento haya sido resuelta.
9. Registrar el mantenimiento en el registro correspondiente.
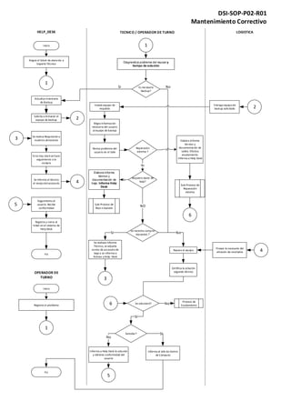
TECNICO / OPERADOR DE TURNOHELP_DESK LOGISTICA
Asigna el ticket de atención a
Soporte Técnico
Inicio
Es necesario
Backup?
Instala equipo de
respaldo
Reparación
externa ?
Elabora informe
técnico y
documentación de
salida. Efectúa
escalamiento.
Informa a Help Desk
Se necesita comprar
repuestos ?
Repara el equipo
Se solucionó?
Informa a Help Desk la solución
y obtiene conformidad del
usuario
No
Si
Sí
DSI-SOP-P02-R01
Mantenimiento Correctivo
Diagnostica problema del equipo y
tiempo de solución
Sub-Proceso de
Reparación
externa
Proceso de
EscalamientoNo
Provee lo necesario del
almacén de reciclados
Requiere darse de
baja?
Elabora informe
técnico y
documentación de
baja. Informa Help
Desk
Sub-Proceso de
Baja a equipos
Sí
1
Fin
Servidor?
No
Informa al Jefe de Centro
de Cómputo
Sí
OPERADOR DE
TURNO
Registra el problema
Inicio
1
1
Actualiza inventario
de Backup
Solicita a Almacen el
equipo de backup
Si
Migra información
necesaria del usuario
al equipo de backup
Se realiaza Informe
Técnico, se adjunta
correo de accesorio de
baja y se informa a
Activos yHelp Desk
3 Se realiza Requisición a
nuestros almacenes
Si no hay stockse hace
seguimiento a la
compra
Se informa al técnico
el recojo del accesorio 4
4
2
2Entrega equipo de
backup solicitado
Revisa problema del
usuario en el talle
NO
Si No
3
Certifica la solución
segundo técnico
5
5
Seguimiento al
usuario. Recibe
conformidad
Registra y cierra el
ticket en el sistema de
Help Desk
No
6
6
Fin
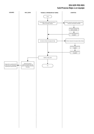
TECNICO / OPERADOR DE TURNO LOGISTICA
Inicio
Se envían a Activos los equipos de baja
Fin
Actualiza inventario de
partes recicladas
Se recuperan partes y piezas que aún son
útiles y se envían a Activos
DSI-SOP-P02-R01
Sub-Proceso Baja a un equipo
Activos recepciona estas partes y piezas y las
almacena como partes recicladas
Da conformidad de la
recepción
Actualiza inventario de
equipos
Activos recepciona los equipos dados de baja
Da conformidad de la
recepción
Notifica a Help_Desk
HELP_DESKUSUARIO
Informa al usuario y
proporciona datos para que
genere una SAFpor reemplazo
de equipo
Prepara SAFy canaliza la SAFa
su dirección para la aprobación
respectiva por parte del VRA
TECNICO / OPERADOR DE TURNO LOGISTICA
Inicio
Proveedor certifica el
problema e informa a
Activos para su traslado
Fin
Sí
DSI-SOP-P02-R01
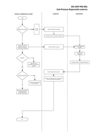
Sub-Proceso Reparación externa
Coordina el envío o recepción del equipo
Activos recepciona los equipos
Da conformidad de la
recepción
Equipo bajo contrato?
Envía a
Activos
No
Activos autoriza el traslado
PROVEEDOR
Procede con la
reparación
Coordina el envío o recepción del equipo
Activos recepciona los equipos
Coordina con Soporte Técnio o el Operador
de turno la revisión de los equipos
Seguimiento a la
reparación o ejecución de
garantía
¿Servidor?
Notifica a Help_Desk para
el seguimiento de la
ejecución de garantía
Sí
¿Equipo en garantía?
No
Sí
Seguimiento al proveedor
por la reparación
No
Solicitud de
atención Solicitud
atendida
Piezas y partes
de repuestoSoftware
Mantenimiento Correctivo
Máquina
de respaldo
El Soporte
Técnico o el
Operador de
turno instalan
un equipo de
respaldo si es
posible
El Soporte Técnico o
el Operador de
turno identifican el
tipo de sub-proceso
y efectúan el
escalamiento
necesario:
- Reparación externa
(o garantía)
- Baja a un equipo
- Reparación interna
El Soporte
Técnico o el
Operador de
turno revisan,
diagnostican y
preparan el
informe del
equipo
Seguimiento
a Compras y
Activos por
repuestos
o
Seguimiento
al proceso de
reparación
externa
El Soporte
Técnico
informa a
Help Desk
o
El Operador
de turno
informa al
Jefe de Centro
de Cómputo
El Soporte
Técnico o el
Operador
de turno
verifican la
solución
Recepción de
repuestos y
reparación del
equipo
o
Recepción del
equipo
reparado o
diagnosticado
DSI-SOP-P02-R01
Sub-Proceso de baja
a un equipo
Sub-Proceso de
reparación
externa
Sub-Proceso de
reparación externa
Informe con piezas, partes y
equipos
dados de baja
Máquina
reparada o nueva
Informe con diagnóstico
Solicitud de
reparación Solicitud
atendida
Sub-Proceso de Reparación Externa
Soporte Técnico
u Operador de
turno notifican
para el pago de
factura al
proveedor por
servicios
prestados
Efectúan el
seguimiento al
proveedor hasta
su solución:
Help_Desk o Jefe
de Centro de
Cómputo por
garantía
Soporte Técnico
o Jefe de Centro
de Cómputo por
reparación
externa
Si el equipo no está bajo
contrato, Activos transporta
el equipo hacia el proveedor
seleccionado para el
servicio, con el informe
técnico interno
Si el equipo está bajo
contrato, el proveedor
certifica el problema, hace un
informe y transporta el
equipo hacia su empresa,
con el visto bueno de
almacén (Salida de equipos)
Soporte Técnico
u Operador de
turno verifican el
diagnóstico o
solución
Activos
transporta el
equipo desde el
proveedor del
servicio
Informe de
baja
Equipo dado
de baja
Sub-Proceso de Baja a Equipos
Help_Desk notifica al usuario afectado y
lo provee con información para que
genere una SAF por equipo nuevo
o
Jefe de Centro de Cómputo informa al
Jefe de Soporte para que genere una
SAF por equipo nuevo
Activos recibe:
El equipo y las piezas o partes a darse de
baja, con el informe técnico interno
La piezas y partes recuperadas y los
almacena como partes recicladas en el
almacén respectivo
Almacén de partes
recicladas
TECNICO /OPERADOR DE TURNO
HELP_DESK / JEFE DE CENTRO DE
CÓMPUTO
Verifican calendario de
mantenimiento de
equipos
Inicio
Fin
Help_Desk asigna la tarea
DSI-SOP-P02-R02
Mantenimiento preventivo
Ejecutan el
mantenimiento
El Jefe de Centro de
Cómputo coordina con el
proveedor el
mantenimiento de los
servidores
¿Servidores?
El Jefe de Centro de
Cómputo busca la
autorización del Jefe de
Soporte
1
1
Help_Desk coordina con el
usuario el mantenimiento
de sus equipos
No
1

UPC-Soporte: Norma Mantenimiento de equipos

  • 1.
    Proceso: Mantenimiento de equipos Código: DSI-SOP-P02 Área:Dirección de Sistemas Dpto.: Soporte Responsable: Jack Daniel Cáceres Meza 1. Descripción: Reducir la probabilidad de problemas en los equipos. Reducir el impacto que ocasiona un equipo que presenta fallas o que está totalmente malogrado. 2. Clientes: Alumnos, personal docente y administrativo 3. Proveedores: Logística, IBM, Laser Products, GAF, Background, COMPAQ, SUMTEC 4. Resultados: Equipo instalado y operativo, usuario tratado amablemente, con profesionalismo y con la confianza de que su problema técnico ha sido resuelto definitivamente y con rapidez, y con el mínimo impacto en sus labores. 5. Insumos: Software, máquinas de respaldo, piezas y partes de repuesto, máquina nueva o reparada, máquina repuesta por garantía 6. Normas: Código Nombre DSI-SOP-P02-N01Mantenimiento correctivo DSI-SOP-P02-N02Mantenimiento preventivo DSI-SOP-P02-N03Baja de un equipo DSI-SOP-P02-N04Reparación externa de un equipo DSI-SOP-P02-N05Escalamiento de problemas 7. Indicadores: Código Nombre DSI-SOP-P02-I01 Eficiencia Mantenimiento Correctivo por técnico y proveedor DSI-SOP-P02-I02 Distribución de atención DSI-SOP-P02-I03 Costo del mantenimiento preventivo DSI-SOP-P02-I04 Costo del mantenimiento correctivo
  • 2.
    8. Diagrama de Proceso:Solicitud de atención Solicitud atendida Piezas y partes de repuestoSoftware Mantenimiento Correctivo Máquina de respaldo El Soporte Técnico o el Operador de turno instalan un equipo de respaldo si es posible El Soporte Técnico o el Operador de turno identifican el tipo de sub- proceso y efectúan el escalamiento necesario: - Reparación externa (o garantía) - Baja a un equipo - Reparación interna El Soporte Técnico o el Operador de turno revisan, diagnostican y preparan el informe del equipo Seguimiento a Compras y Activos por repuestos o Seguimiento al proceso de reparación externa El Soporte Técnico informa a Help Desk o El Operador de turno informa al Jefe de Centro de Cómputo El Soporte Técnico o el Operador de turno verifican la solución Recepción de repuestos y reparación del equipo o Recepción del equipo reparado o diagnosticado DSI-SOP-P02-R01 Sub-Proceso de baja a un equipo Sub-Proceso de reparación externa Sub-Proceso de reparación externa Informe con piezas, partes y equipos dados de baja Máquina reparada o nueva Informe con diagnóstico
  • 3.
    9. Diagrama deflujo: TECNICO / OPERADOR DE TURNOHELP_DESK LOGISTICA Asigna el ticket de atención a Soporte Técnico Inicio Analiza y coordina la posibilidad de colocar equipo de respaldo Es necesario? Instala equipo de respaldo e informa a activos Reparación externa ? Elabora informe técnico y documentación de salida. Efectúa escalamiento Se necesita comprar repuestos ? Seguimiento a Compras y recepción de compras Repara el equipo Se solucionó? Pide conformidad al usuario No Si No Si Actualiza control interno Actualiza inventario No Si Proceso de compras Sí DSI-SOP-P02-R01 Mantenimiento Correctivo Diagnostican el equipo Sub-Proceso de Reparación externa Proceso de Escalamiento No Se requiere de almacenes lo necesario Provee lo necesario del almacén de reciclados Requiere darse de baja? No Elabora informe técnico y documentación de baja Sub-Proceso de Baja a equipos Sí 2 2 Obtiene autorización Obtiene autorización 1 Fin Da por concluida la solicitud Servidor? No Informa al Jefe de Centro de Cómputo Sí OPERADOR DE TURNO Registra el problema Inicio 1 1 Fin
  • 4.
    TITULO MANTENIMIENTO CORRECTIVO DEEQUIPOS CÓDIGO DSI-SOP-P02-N01 VERSIÓN 2 PAGINA 1 de 4 Elaborado por Revisado por Aprobado por Fecha Jack Daniel Cáceres Meza 26-05-2015 13:47:00 1. OBJETIVO Plantear una forma eficiente de resolver los problemas de hardware y software reportados por los usuarios y que deben ser resueltos por los Técnicos de Soporte. 2. ALCANCE 2.1 La administra la Jefatura de Soporte. 2.2 La aplican los departamentos de Soporte Técnico, Centro de Cómputo y Activos. 2.3 Se aplica a los problemas de hardware y software reportados por los usuarios en cualesquiera de los campus. En el caso de aulas y laboratorios, sólo se aplica a los problemas de hardware. 2.4 Se aplica a los problemas de hardware y software originados dentro del Centro de Cómputo. 3. NORMAS A CONSULTAR 3.1 Atención de solicitudes en Help_Desk DSI-SOP-P01-N01 3.2 Mantenimiento Correctivo DSI-SOP-P02-N01 3.3 Baja de equipos DSI-SOP-P02-N03 3.4 Equipos para reparación externa DSI-SOP-P02-N04 3.5 Escalamiento de problemas DSI-SOP-P02-N05 4. DEFINICIONES 4.1 Hoja de Reporte Técnico: Formato utilizado para uso interno que tiene como finalidad registrar el detalle de la reparación del equipo así como los repuestos utilizados. 4.2 Informe Técnico: Documento que define el problema con el equipo a reparar, el diagnóstico del técnico y la solución sugerida (a detalle). Este documento será presentado por el Jefe del área a la Jefatura que lo solicite para el sustento de la compra de algún componente por reemplazo, o la baja de un equipo. 4.3 Hoja de servicio: Documento de referencia rápida que tiene como finalidad identificar todo equipo que ingrese al taller de soporte para fines de reparación. Muestra la ubicación, origen, diagnóstico inicial, estado del equipo, técnico encargado de su reparación y estado de los remaches de seguridad al recibir el equipo, entre otros datos. Este documento deberá ser pegado en la parte superior del equipo para una rápida identificación del mismo. Lleva la firma del usuario responsable tanto de entrega (cuando el técnico toma el equipo de su lugar de origen) como de recepción al finalizar la revisión y reponerlo.
  • 5.
    TITULO MANTENIMIENTO CORRECTIVO DEEQUIPOS CÓDIGO DSI-SOP-P02-N01 VERSIÓN 2 PAGINA 2 de 4 4.4 Por Soporte Técnico se comprende tanto al Soporte Técnico de Segundo Nivel (personal interno) como al Soporte Técnico de Tercer Nivel (servicio técnico contratado). 5. CONDICIONES BASICAS 5.1 Todas las ocurrencias internas al Centro de Cómputo se registran en el formato Reporte de Problemas correspondiente. 5.2 Todas las ocurrencias externas al Centro de Cómputo son recibidas, previa programación, y mediante un ticket de atención provisto por Help_Desk. 6. CONDICIONES ESPECIFICAS Ocurrencias externas al Centro de Cómputo 6.1 El Técnico de Soporte asignado al caso deberá apersonarse dentro de los 10 minutos siguientes a la programación efectuada para la solución del problema. 6.2 El seguimiento al Soporte Técnico será realizado por Help_Desk luego de los 30 minutos de asignado el caso. Si es un proveedor los tiempos variarán de acuerdo con los contratos establecidos 6.3 Help_Desk efectuará un seguimiento al usuario luego de la solución realizada por Soporte Técnico. Esta solución deberá estar acompañada del ticket firmado por el usuario. 6.4 Soporte Técnico y Help_Desk coordinarán, de ser necesario, el escalamiento de una solicitud a un técnico de mayor experiencia, proveedor, o Jefe de Soporte. 6.5 Las consultas requeridas para efectuar un diagnóstico acertado del problema se coordinarán solamente con Help_Desk. 6.6 Si el Técnico de Soporte asignado hiciera alguna coordinación con el usuario que reporta el caso para atenderlo en fecha y hora diferentes, debe notificar a Help_Desk para considerarlo como una atención programada. 6.7 El Jefe de Soporte, el Coordinador de Soporte Técnico y el Help_Desk son los únicos autorizados para resolver las preguntas de los usuarios referentes a la solución del problema que ha sido reportado. 6.8 De encontrarse que el problema reportado es operativo, comunicarlo inmediatamente para coordinar una capacitación especial sobre el particular en la medida que este problema tenga una alta incidencia. 6.9 Dependiendo de la gravedad de la ocurrencia, y a criterio del Jefe de Soporte Técnico, se instalará un equipo de respaldo en reemplazo del equipo con problemas. Este equipo deberá estar perfectamente rotulado como de respaldo y deberá recuperarse tan pronto se solucione el problema original. 6.10 Soporte Técnico y Help_Desk coordinarán la ejecución de la garantía del caso, de ser necesaria. Ocurrencias internas al Centro de Cómputo 6.11 El personal de turno de Redes o Soporte de Producción contacta inmediatamente al proveedor de los equipos, servicios y software que presentan problemas. 6.12 El problema se ingresa inmediatamente en los registros de control respectivos.
  • 6.
    TITULO MANTENIMIENTO CORRECTIVO DEEQUIPOS CÓDIGO DSI-SOP-P02-N01 VERSIÓN 2 PAGINA 3 de 4 6.13 Se informa de inmediato al Jefe de Centro de Cómputo y al Jefe de Soporte. Este informe deberá completarse como máximo dos horas después de resuelto o escalado el problema con las causas, soluciones planteadas y acciones de garantía necesarias. 7. DESCRIPCION DEL PROCEDIMIENTO NRO ACCION RESPONSABLE Ocurrencias externas al Centro de Cómputo 7.1 Recibe de Help_Desk el ticket de atención Técnico de Soporte 7.2 Recibe de Help_Desk la solicitud de atención, la atiende dentro del tiempo establecido. Diagnostica apropiadamente si la falla reportada es posible solucionarla en el campo o es necesario el internamiento del equipo en el taller de soporte. Técnico de Soporte 7.3 Si el problema es factible de ser solucionado en el campo, aplica el procedimiento adecuado, informa a Help_Desk para el cierre del caso. Si se requiere internamiento del equipo pasa al punto 7.5 Técnico de Soporte 7.4 Si no puede diagnosticar apropiadamente o el tiempo asignado está próximo al límite determinado por Help_Desk, escala el caso programando con Help_Desk la atención de un Soporte Técnico de tercer nivel. Técnico de Soporte 7.5 Traslado de equipos al taller 7.6 Notifica al usuario la necesidad de llevarse el equipo. Verifica la integridad de los remaches de seguridad del equipo. Técnico de Soporte 7.7 En caso de hallarse irregularidad alguna en el estado de los remaches, procede a notificar del hecho al usuario responsable y en su presencia se verifica la integridad de los componentes del equipo. Técnico de Soporte 7.8 Registra en el ticket de atención la información y observaciones necesarias (colocar estado “En reparación” ). Solicita la firma de conformidad al usuario responsable. La información sobre pérdida de componentes debe ser registrada en el campo “observaciones” de dicho ticket. Técnico de Soporte 7.9 Provee un equipo de respaldo al usuario con el SW mínimo indispensable para que pueda reanudar sus labores. Técnico de Soporte 7.10 Lleva el equipo a tratar al área de soporte. Verifica que tenga adjunto el ticket de atención. Ejecuta el mantenimiento correctivo de acuerdo con el procedimiento interno “DSI-SOP-P02-F01 Checklist de mantenimiento correctivo de HW de Estaciones”. Técnico de Soporte 7.11 De contar con el tiempo necesario, ejecuta el mantenimiento preventivo de acuerdo con el procedimiento interno “DSI-SOP-P02-F02 Checklist de mantenimiento preventivo de HW de Estaciones”. Técnico de Soporte 7.12 Revisa el equipo y elabora un Informe Técnico dirigido al Jefe de Soporte Técnico definiendo los requerimientos necesarios para la reparación del equipo, ya sean éstos repuestos o reparación externa, o la necesidad de dar de baja el equipo. Genera la requisición necesaria Técnico de Soporte 7.13 Confirma la necesidad de los repuestos mayores o baja del equipo en base al Informe Técnico. Autoriza la requisición. Los repuestos menores como teclados y mouses son confirmados y autorizados por Help_Desk Jefe de Soporte Técnico 7.14 Entrega los repuestos requeridos y solicitados por el Técnico de Soporte intercambiándolos por los componentes dañados Activos
  • 7.
    TITULO MANTENIMIENTO CORRECTIVO DEEQUIPOS CÓDIGO DSI-SOP-P02-N01 VERSIÓN 2 PAGINA 4 de 4 7.15 Comprueba y documenta la solución. Técnico de Soporte 7.16 Cambia el estado del ticket a “OK”. Informa a Help_Desk el término de la reparación y coloca el equipo en el área de equipos reparados con los remaches de seguridad respectivos. Entrega a Help_Desk la documentación de la solución para que coordine con el usuario la instalación del equipo Técnico de Soporte 7.17 Instala el equipo reparado según la programación efectuada por Help_Desk Técnico de Soporte 7.18 Hace firmar el ticket con la conformidad del usuario. Técnico de Soporte Ocurrencias internas al Centro de Cómputo 7.19 Contacta inmediatamente al proveedor de los equipos, servicios y software que presentan problemas. Se tiene en cuenta lo siguiente:  Todos los proveedores están debidamente identificados.  Se solicita la reparación inmediata del equipo con problemas o su reemplazo temporal por uno operativo hasta que se termine la reparación necesaria. Jefe del Centro de Cómputo o personal de Redes y Comunicaciones o Soporte de Producción de turno 7.20 Ingresa el problema en el registro de control correspondiente. Soporte de Producción 7.21 Informa inmediatamente al Jefe de Soporte la ocurrencia de un problema. Informa por escrito las causas del problema y las soluciones planteadas al término de la emergencia. Jefe del Centro de Cómputo 8. REGISTROS Y FORMATOS 8.1 Los registros de escalamiento internos en el sistema Help-Desk. 8.2 Para el mantenimiento preventivo y correctivo de las computadoras personales se utiliza el siguiente procedimiento interno: 8.2.1 Checklist de mantenimiento correctivo de HW de Estaciones DSI-SOP-P02-F01 8.2.2 Checklist de mantenimiento preventivo de HW de Estaciones DSI-SOP-P02-F02 8.2.3 Checklist de mantenimiento preventivo de HW de Servidores DSI-SOP-P02-F03
  • 8.
    TITULO MANTENIMIENTO PREVENTIVO DEEQUIPOS CÓDIGO DSI-SOP-P02-N02 VERSIÓN 2 PAGINA 1 de 3 Elaborado por Revisado por Aprobado por Fecha Jack Daniel Cáceres Meza 5/26/2015 1:54:00 PM 1. OBJETIVO Proporcionar los procedimientos requeridos para que los equipos que dan soporte a la infraestructura de la red de UPC puedan recibir el mantenimiento preventivo apropiado por el personal calificado y autorizado. 2. ALCANCE 2.1 Se aplica en ambos campus a todos los equipos de comunicaciones, servidores, y equipos periféricos o de apoyo como UPS. 2.2 Se aplica a las computadoras personales, impresoras de todo tipo y equipos de cómputo en general que utilicen los usuarios, siempre que sean activos de la UPC. 2.3 La aplican las áreas de Soporte Técnico y Centro de Cómputo de ambos campus. 2.4 La administra la Jefatura de Soporte. 3. NORMAS A CONSULTAR 3.1 Procedimientos de la Dirección de Administración referidos al traslado interno y externo de Activos. 3.2 Procedimiento de la Dirección de Administración referidos al manejo de garantías de Compras y Activos. 3.3 Atención de solicitudes en Help_Desk DSI-SOP-P01-N01 4. DEFINICIONES 4.1 Las incorporadas en las normas de consulta. 5. CONDICIONES BASICAS 5.1 La limpieza interna del hardware de los servidores, equipos de comunicaciones y equipos periféricos o de apoyo se realiza localmente en cada campus y es realizado por terceros contratados especialmente para este fin, cuando se requiera.
  • 9.
    TITULO MANTENIMIENTO PREVENTIVO DEEQUIPOS CÓDIGO DSI-SOP-P02-N02 VERSIÓN 2 PAGINA 2 de 3 5.2 El mantenimiento preventivo de las estaciones de trabajo e impresoras que se encuentren dentro de la garantía es proporcionado por los mismos proveedores. 5.3 El mantenimiento preventivo de las estaciones de trabajo e impresoras que se encuentren fuera de la garantía es proporcionado por el proveedor contratado y de acuerdo al calendario que es elaborado especialmente por Help_Desk y en coordinación con las áreas usuarias. 6. CONDICIONES ESPECIFICAS 6.1 Los manuales de hardware propios de cada uno de los servidores, equipos de comunicaciones y computadoras personales proporcionan la información necesaria para su mantenimiento físico. 6.2 Los manuales de software propios de cada uno de los servidores, equipos de comunicaciones, computadoras personales y software aplicativo proporcionan la información necesaria para su mantenimiento lógico. 6.3 Los procedimientos internos definen los requisitos necesarios, los tiempos involucrados y las pruebas necesarias para asegurar el funcionamiento óptimo de los servidores, equipos de comunicaciones y computadoras personales instalados con los datos de configuración necesarios. 6.4 Se contará, cuando sea posible y necesario, con un equipo de respaldo necesario para el reemplazo del equipo sometido a mantenimiento. 6.5 Help_Desk coordina con el usuario fecha y hora para la ejecución del mantenimiento preventivo de estaciones y periféricos. Programa la ejecución del cronograma y asigna la tarea a Soporte Técnico. 6.6 El Jefe del Centro de Cómputo coordina con los proveedores la ejecución de los mantenimientos de servidores o sus periféricos, equipos de comunicaciones, y equipos de apoyo. Programa la ejecución del cronograma y asigna la tarea al Operador. 6.7 Soporte Técnico o el Operador de turno efectúan el mantenimiento de acuerdo con los procedimientos internos establecidos y siguiendo el cronograma establecido. 7. DESCRIPCION DEL PROCEDIMIENTO NRO ACCION RESPONSABLE 7.1 Programa con el usuario fecha y hora para la ejecución del mantenimiento preventivo de estaciones y periféricos. Help_Desk 7.2 Emplea el documento interno “DSI-SOP-P02-F01 Checklist de mantenimiento preventivo de HW de Estaciones” Técnico de Soporte 7.3 Programa con los proveedores la ejecución de los mantenimientos de servidores o sus periféricos, equipos de comunicaciones, y equipos de apoyo que lo requieran Jefe del Centro de Cómputo 7.4 Programa la ejecución interna de los mantenimientos de servidores o sus periféricos, equipos de comunicaciones, y equipos de apoyo que no necesiten soporte externo Jefe del Centro de Cómputo
  • 10.
    TITULO MANTENIMIENTO PREVENTIVO DEEQUIPOS CÓDIGO DSI-SOP-P02-N02 VERSIÓN 2 PAGINA 3 de 3 7.5 Efectúa las verificaciones de espacio en disco para asegurar la operatividad de los sistemas. Utilizan el procedimiento interno “DSI-SOP- P02-F03 Checklist de mantenimiento preventivo de Servidores”. Efectúa el mantenimiento periódico de los buzones de correo y directorios hogar de los usuarios de acuerdo al procedimiento interno DSI-SOP-P02-R03. Operador de turno 8. FORMATOS 8.1 Para el mantenimiento de las computadoras personales se utiliza el siguiente procedimiento interno: 8.1.1 Checklist de mantenimiento preventivo de HW de Estaciones DSI-SOP-P02-F02 8.2 Para el mantenimiento de los servidores se utiliza el siguiente procedimiento interno: 8.2.1 Checklist de mantenimiento preventivo de Servidores DSI-SOP-P02-F03
  • 11.
    TITULO BAJA A UNEQUIPO CÓDIGO DSI-SOP-P02-N03 VERSIÓN 2 PAGINA 1 de 1 Elaborado por Revisado por Aprobado por Fecha Jack Daniel Cáceres Meza 5/26/2015 1:54:00 PM 1. OBJETIVO Describir las acciones a seguir cuando se necesita dar de baja un equipo y reemplazarlo por uno nuevo. 2. ALCANCE 2.1 La aplican los departamentos de Soporte Técnico, Help_Desk, Centro de Cómputo y el área de Activos. 2.2 La administra la Jefatura de Soporte. 3. NORMAS A CONSULTAR 3.1 Atención de solicitudes en Help_Desk DSI-SOP-P01-N01 3.2 Mantenimiento Correctivo de Equipos DSI-SOP-P02-N01 4. DEFINICIONES 4.1 Las incorporadas en las normas de consulta. 5. CONDICIONES BASICAS 5.1 Soporte Técnico prepara el informe de baja de computadoras y periféricos, y lo envía a Help_Desk y al Jefe de Soporte. El Operador de turno prepara el informe de baja de servidores, periféricos y equipos de comunicaciones, y lo envía al Jefe de Centro de Cómputo y al Jefe de Soporte. 5.2 Soporte Técnico retira de la computadora dada de baja todo componente que pueda ser reutilizado. Lo mismo realiza el Operador de turno sobre el servidor dado de baja. 5.3 Soporte Técnico y el Operador de turno envían a Activos lo siguiente:  La computadora -o el servidor- de baja junto con el informe respectivo.  La relación de componentes recuperados.  Los componentes recuperados. 5.4 Activos efectúa lo siguiente:  Recibe la computadora –o el servidor- de baja junto con el informe respectivo.  Recibe la relación de componentes recuperados.
  • 12.
    TITULO BAJA A UNEQUIPO CÓDIGO DSI-SOP-P02-N03 VERSIÓN 2 PAGINA 2 de 2  Recibe los componentes recuperados, los almacena como partes recicladas en el almacén respectivo, y los registra como tales en el sistema de almacenes.  Confirma las recepciones anteriores. 5.5 Help_Desk envía el informe de baja preparado por Soporte Técnico al usuario. 6. CONDICIONES ESPECIFICAS 6.1 La baja de todo equipo es autorizada por el Jefe de Soporte. 6.2 El usuario, con el informe de baja, tramita el reemplazo del equipo con su dirección. La dirección afectada prepara la SAF respectiva y tramita la aprobación directamente con el VRA. 6.3 De toda computadora dada de baja se extraen los componentes que puedan ser reutilizados como repuestos para otras computadoras. 7. DESCRIPCION DEL PROCEDIMIENTO NRO ACCION RESPONSABLE 7.1 Prepara el informe técnico especificando los motivos de la baja. Envía este informe técnico al Jefe de Soporte para la autorización respectiva Soporte Técnico / Operador de turno 7.2 Autoriza o no la baja del equipo. Si se autoriza la baja, se pasa al punto 7.3. Si no se autoriza la baja, se regresa el equipo al proceso de Mantenimiento Correctivo. Jefe de Soporte 7.3 Envía e informe técnico autorizado a Help_Desk para que tramite el informe hacia el usuario y cierre el caso. Soporte Técnico 7.4 Envía al usuario afectado el informe recibido para que la dirección del usuario tramite directamente con el VRA su reposición mediante SAF. Help_Desk 7.5 Retira componentes útiles del equipo dado de baja. Soporte Técnico / Operador de turno 7.6 Entrega a Activos el equipo dado de baja con informe técnico, y los componentes útiles retirados. Soporte Técnico / Operador de turno 7.7 Almacena componentes recuperados y los ingresa en el Almacén de Partes Recicladas. Activos 8. REGISTROS Los registros de escalamiento internos en el sistema Help_Desk.
  • 13.
    TITULO REPARACIÓN EXTERNA DEUN EQUIPO CÓDIGO DSI-SOP-P02-N04 VERSIÓN 2 PAGINA 1 de 1 Elaborado por Revisado por Aprobado por Fecha Jack Daniel Cáceres Meza 26-05-2015 13:54:00 1. OBJETIVO Describir las acciones a seguir cuando se necesita enviar un equipo a reparación externa dado que la solución al requerimiento del usuario no puede ser atendida internamente, por falta de recursos o porque se trata de un equipo en garantía. 2. ALCANCE 2.1 La aplican los departamentos de Soporte Técnico, Help_Desk, Centro de Cómputo y el área de Activos. 2.2 La administra la Jefatura de Soporte. 3. NORMAS A CONSULTAR 3.1 Atención de solicitudes en Help_Desk DSI-SOP-P01-N01 3.2 Mantenimiento Correctivo de Equipos DSI-SOP-P02-N01 4. DEFINICIONES 4.1 Las incorporadas en las normas de consulta. 5. CONDICIONES BASICAS 5.1 Todos los requerimientos de atención presentadas por los usuarios se reciben mediante el sistema Help_Desk. 5.2 Todos los requerimientos de atención del Centro de Cómputo de ambos campus se registran en los sistemas existentes. Se informa al Jefe del Centro de Cómputo y al Jefe de Soporte. 6. CONDICIONES ESPECIFICAS 6.1 Soporte Técnico o el Jefe de Centro de Cómputo verifica si un equipo con problemas está en garantía. 6.2 Help_Desk efectúa el seguimiento al proveedor por la ejecución de la garantía, si se tratan de computadoras o sus periféricos. 6.3 Soporte Técnico efectúa el seguimiento al proveedor del servicio hasta su solución o diagnóstico definitivo, si se tratan de computadoras e impresoras.
  • 14.
    TITULO REPARACIÓN EXTERNA DEUN EQUIPO CÓDIGO DSI-SOP-P02-N04 VERSIÓN 1 PAGINA 2 de 2 6.4 El Jefe del Centro de Cómputo efectúa el seguimiento al proveedor del servicio hasta su solución o diagnóstico definitivo, si se tratan de servidores o sus periféricos, y equipos de comunicaciones. 7. DESCRIPCION DEL PROCEDIMIENTO NRO ACCION RESPONSABLE Para computadoras y periféricos 7.1 Recibe el ticket de atención de Help_Desk Soporte Técnico 7.2 Verifica la necesidad de servicio técnico externo en el equipo reportado Soporte Técnico 7.3 Revisa que el equipamiento con problemas esté en garantía Soporte Técnico 7.4 Genera los documentos necesarios para enviar el equipo con problemas al proveedor para su reparación o ejecución de garantía, según sea necesario. Informa al proveedor y a Help_Desk. Entrega el equipo a Activos Soporte Técnico 7.5 Coordina el transporte del equipo con el proveedor que reparará el equipo con problemas o reemplazará el equipo o pieza dañada por garantía Activos 7.6 Informa a Help_Desk para las notificaciones del caso a los usuarios. Si el requerimiento de reparación externa es por el mismo equipo, notifica el hecho a Help_Desk y efectúa además el escalamiento necesario Soporte Técnico 7.7 Efectúa el seguimiento necesario al servicio de reparación externa hasta obtener el equipo reparado o el diagnóstico final Soporte Técnico 7.8 Efectúa el seguimiento al proveedor por la ejecución de garantías Help_Desk 7.9 Entrega el equipo a Activos, una vez resuelto el problema Proveedor 7.10 Coordina con Help_Desk la revisión del equipo recibido Activos 7.11 Comprueba la operatividad del equipo reparado o reemplazado, o de la solución ofrecida por el proveedor. Soporte Técnico 7.12 Si el problema se resolvió, comunica a Help_Desk para que programe la instalación. Si el problema no se resolvió, vuelve al punto 7.4 Soporte Técnico 7.13 Programa con el usuario programe la instalación final del equipo reparado Help_Desk 7.14 Instala el equipo en su ubicación original y final Soporte Técnico 7.15 Cierra el requerimiento solicitando al usuario información del trabajo realizado: satisfacción con el servicio obtenido, prontitud en el servicio Help_Desk Para servidores y periféricos, y equipos de comunicaciones
  • 15.
    TITULO REPARACIÓN EXTERNA DEUN EQUIPO CÓDIGO DSI-SOP-P02-N04 VERSIÓN 1 PAGINA 3 de 3 7.16 Genera los documentos necesarios para enviar el equipo con problemas al proveedor para su reparación o reemplazo, según sea necesario. Entrega el equipo a Activos Operador de turno 7.17 Revisa que el equipamiento con problemas esté en garantía. Informa al proveedor y al Jefe de Soporte. Jefe de Centro de Cómputo 7.18 Coordina el transporte del equipo con el proveedor que reparará el equipo con problemas o reemplazará el equipo o pieza dañada por garantía Activos 7.19 Efectúa el seguimiento al equipo con problemas hasta la solución definitiva por parte del proveedor Jefe de Centro de Cómputo 7.20 Entrega el equipo a Activos, una vez resuelto el problema Proveedor 7.21 Coordina con el Jefe de Centro de Cómputo la revisión del equipo Activos 7.22 Comprueba la operatividad del equipo reparado o reemplazado, o de la solución ofrecida por el proveedor. Operador de turno 7.23 Si el problema se resolvió, informa al Jefe de Centro de Cómputo y al Jefe de Soporte. Si el problema no se resolvió, vuelve al punto 7.16 Operador de turno 8. REGISTROS Los registros de escalamiento internos en el sistema Help_Desk. Control de Activos sobre el inventario de equipos / partes / piezas. Registros internos del Centro de Cómputo.
  • 16.
    TITULO ESCALAMIENTO DE PROBLEMAS CÓDIGO DSI-SOP-P02-N05 VERSIÓN 2 PAGINA 1de 1 Elaborado por Revisado por Aprobado por Fecha Jack Daniel Cáceres Meza 26-05-2015 13:55:00 1. OBJETIVO Definir el procedimiento para escalar un problema que es reportado por los usuarios. 2. ALCANCE 2.1 Se aplica a todos los problemas que son reportados por los usuarios. 2.2 Se aplica a los problemas de servidores y equipos de comunicaciones que son reportados por el personal de Operador o de Redes y Comunicaciones y que ocurren al interior de ambos Centro de Cómputo. 2.3 La aplican el departamento de Soporte Técnico y ambos Centros de Cómputo. 2.4 Es administrada por la Jefatura de Soporte. 3. NORMAS A CONSULTAR 3.1 Atención de Solicitudes en Help_Desk DSI-SOP-P01-N01 3.2 Mantenimiento Correctivo DSI-SOP-P02-N01 4. DEFINICIONES 4.1 Las incorporadas en las normas de consulta. 5. CONDICIONES BASICAS 5.1 Todos los problemas que reportan los usuarios son registrados por Help_Desk en el sistema del mismo nombre. 6. CONDICIONES ESPECIFICAS 6.1 El escalamiento de problemas en Soporte Técnico debe seguir las pautas previamente definidas de tiempo y orden: escalar el problema 10 minutos antes del término de la hora programada y al soporte técnico del nivel inmediato superior, en coordinación con Help_Desk. 6.2 El escalamiento de problemas en ambos Centro de Cómputo debe efectuarse primero con el Jefe del Centro de Cómputo y luego con el Jefe de Soporte quien debe estar siempre informado. Un problema no debe pasar de 30 minutos sin solución, salvo casos en los que intervengan proveedores, o causas de fuerza mayor.
  • 17.
    TITULO ESCALAMIENTO DE PROBLEMAS CÓDIGO DSI-SOP-P02-N05 VERSIÓN 2 PAGINA 2de 2 7. DESCRIPCION DEL PROCEDIMIENTO NRO ACCION RESPONSABLE Para computadoras y periféricos 7.1 Reporta el problema a Help_Desk. Usuario con problema 7.2 Registra el problema que se reporta, asigna número de caso y asigna el soporte técnico de primer nivel para su solución Help-Desk 7.3 Procede a la solución del caso reportado dentro del tiempo establecido. Los detalles del diagnóstico y la solución al problema se reportan a Help_Desk quien los registra en el sistema de Help_Desk correspondiente. Soporte Técnico de primer nivel 7.4 Si no se puede diagnosticar apropiadamente o el tiempo asignado está próximo al límite establecido, escala el caso al Help_Desk. Soporte Técnico de primer nivel 7.5 Escala el caso al soporte técnico de segundo nivel cuando la solución:  No se da  No es apropiada  No satisface al usuario Help_Desk 7.6 Informa del caso al Jefe de Soporte Técnico, por problemas en el hardware y software de los equipos de la UPC Informa del caso al Administrador de redes, por problemas en los servicios brindados por la UPC Informa del caso al Jefe de Soporte. Help_Desk 7.7 Efectúa el seguimiento y control del caso con el soporte técnico de segundo nivel asignado para darle solución dentro del tiempo establecido. Help_Desk/ Jefe de Soporte Técnico/ Jefe de Soporte 7.8 Procede a la solución del caso reportado dentro del tiempo establecido. Los detalles del diagnóstico y la solución al problema se reportan al Help_Desk quien los registra en el sistema correspondiente. Soporte Técnico de segundo nivel 7.9 Si no se puede diagnosticar apropiadamente o el tiempo asignado está próximo al límite establecido, escala el caso a Help_Desk. Soporte Técnico de segundo nivel 7.10 Si la solución no se da, no es apropiada o no satisface al usuario, se escala el caso al Jefe de Soporte. Help_Desk 7.11 Efectúa las coordinaciones necesarias para que el proveedor del equipo y/o servicio con problemas brinde el soporte inmediato. Jefe de Soporte Para servidores y periféricos, y equipos de comunicaciones 7.12 Registra el problema en el registro DSI-SOP-FRM-03 y se ejecutan las acciones siguientes:  Ir al punto Nº 7.13 si el problema es de equipamiento.  Ir al punto Nº 7.15 si el problema es con el software de base.  Ir al punto Nº 7.16 si el problema es con los aplicativos.  Informa al Jefe de Centro de Cómputo y al Jefe de Soporte Operador o Administrador de turno 7.13 Ejecuta los procedimientos de recuperación de equipos. Informa al Jefe de Centro de Cómputo. Operador o Administrador de turno
  • 18.
    TITULO ESCALAMIENTO DE PROBLEMAS CÓDIGO DSI-SOP-P02-N05 VERSIÓN 2 PAGINA 3de 3 7.14 Ejecuta la contingencia del caso según la norma DSI-SOP-P12-N14 si se requiere y es posible, cuando se ordene. Operador o Administrador de turno 7.15 Según se requiera, efectúa las coordinaciones necesarias para que el proveedor del software de base con problemas brinde el soporte inmediato. Jefe de Centro de Cómputo / Jefe de Soporte 7.16 Según se requiera, efectúa las coordinaciones necesarias para que el proveedor del aplicativo con problemas brinde el soporte inmediato. Jefe de Desarrollo o Jefe de Soporte 7.17 Verifica que la solución o contingencia proporcione los resultados requeridos y cierra el registro. Operador o Administrador de turno, Jefe de Centro de Cómputo, Jefe de Soporte 8. REGISTROS  Los registros de escalamiento internos en el sistema Help_Desk.  Registro de Problemas DSI-SOP-FRM-03
  • 19.
    Página 1 Proceso: Mantenimientode equipos Area: Dirección de Sistemas Dpto.: Soporte Indicador: Eficiencia del Mantenimiento Correctivo por técnico y proveedor DSI-SOP-P02-I01 Expresa: Eficiencia Tipo: Proceso Aprobado el: Aprobado por: 1. Definición: Porcentaje de casos atendidos directamente por Soporte Técnico en los tiempos establecidos. Dentro del personal de Soporte Técnico se cuenta al personal propio de UPC y al personal del servicio contratado. %100 mesunenTécnicoSoporteporrecibidasssolicitudedeTotal SoportedeTécnicoslosporassolucionadsSolicitude EST    2. Objetivo Establecer tiempos de servicio para los mantenimientos correctivos y programarlos con los proveedores y técnicos de UPC, según la cantidad de problemas suscitados en el mes. 3. Niveles de Referencia Aplica Cuál es o debe serSI NO Histórico X Planificado X Estándar Diseño Competencia Estado del Arte 4. Responsabilidad Desviación Responsabilidad (¿A quién le corresponde actuar?) Real Vs. Planificado Help_Desk Planificado Vs. Estándar Jefe de Soporte Técnico Estándar Vs. Diseño Diseño Vs. Estado del Arte Real Vs. Competencia 5. Subdivisión Los datos a mostrar son :  Solicitudes atendidas dentro del día en que se reportan  Solicitudes atendidas menores a dos días  Solicitudes atendidas mayores o iguales a dos días 6. Puntos de lectura e instrumentos Datos requeridos ¿Cómo se obtienen? ¿Dónde y cuándo se observan? ¿Quién registra las observaciones? Solicitudes registradas Registro de solicitudes del cliente Sistema Help_Desk Help_Desk 7. Periodicidad Semanal Mensual X Trimestral Semestral Otro 8. Sistema de información y procesamiento de datos Contabiliza el total de solicitudes atendidas por los Técnicos de Soporte o los técnicos del outsourcing, atendiendo a los tiempos de solución establecidos y las divide entre el total de solicitudes atendidas por Soporte Técnico en el mes.
  • 20.
    Página 1 Proceso: Mantenimientode equipos Area: Dirección de Sistemas Dpto.: Soporte Indicador: Distribución de atención DSI-SOP-P02-I02 Expresa: Tipo: Proceso Aprobado el: Aprobado por: 1. Definición: Porcentaje de casos atendidos por tipo de caso. Los tipos de casos considerados son de equipamiento y de falla. %100 meselenatendidasssolicitudedeTotal por tipoatendidassSolicitude CA    2. Objetivo Identificar la distribución de problemas resueltos por tipo de falla o de equipamiento. 3. Niveles de Referencia Aplica Cuál es o debe serSI NO Histórico X Planificado X Estándar X Diseño Competencia Estado del Arte 4. Responsabilidad Desviación Responsabilidad (¿A quién le corresponde actuar?) Real Vs. Planificado Help_Desk Planificado Vs. Estándar Jefe de Soporte Técnico Estándar Vs. Diseño Diseño Vs. Estado del Arte Real Vs. Competencia 5. Subdivisión Los datos estadísticos a mostrar son :  Por tipo de máquina (máquina obsoleta, máquina estándar o superior)  Por tipo de falla (hardware, software, operación) 6. Puntos de lectura e instrumentos Datos requeridos ¿Cómo se obtienen? ¿Dónde y cuándo se observan? ¿Quién registra las observaciones? Registro de casos Casos registrados por tipo de equipo Cuadro de Excel (número de casos registrados) (Help_Desk) Casos registrados por tipo de falla 7. Periodicidad Semanal Mensual X Trimestral Semestral Otro 8. Sistema de información y procesamiento de datos Contabiliza el total de solicitudes atendidas por tipo de falla o tipo de equipo y las divide entre el total de solicitudes atendidas en el mes.
  • 21.
    Página 1 Proceso: Mantenimientode equipos Area: Dirección de Sistemas Dpto.: Soporte Indicador: Costo del mantenimiento preventivo DSI-SOP-P02-I03 Expresa: Tipo: Aprobado el: Aprobado por: 1. Definición: Costo semestral del mantenimiento preventivo de estaciones. Esta información la prepara el Director de Sistemas y la presenta directamente al VRA. 2. Objetivo Considerar las variaciones en este mantenimiento dada la renovación de equipos. 3. Niveles de Referencia Aplica Cuál es o debe serSI NO Histórico X Planificado X Estándar X Diseño Competencia Estado del Arte 4. Responsabilidad Desviación Responsabilidad (¿A quién le corresponde actuar?) Real Vs. Planificado Jefe de Soporte Técnico Planificado Vs. Estándar Director de Sistemas Estándar Vs. Diseño Diseño Vs. Estado del Arte Real Vs. Competencia 5. Subdivisión Ninguna. 6. Puntos de lectura e instrumentos Programación confeccionada con el proveedor. 7. Periodicidad Semanal Mensual Trimestral Semestral X Otro 8. Sistema de información y procesamiento de datos Contabiliza el costo total de partes y piezas cambiadas durante el mantenimiento preventivo.
  • 22.
    Página 1 Proceso: Mantenimientode equipos Area: Dirección de Sistemas Dpto.: Soporte Indicador: Costo del mantenimiento correctivo DSI-SOP-P02-I04 Expresa: Tipo: Aprobado el: Aprobado por: 1. Definición: Costo mensual del mantenimiento correctivo de estaciones. Esta información la prepara el Director de Sistemas y la presenta directamente al VRA. 2. Objetivo Considerar las variaciones en este mantenimiento dada la renovación de equipos. 3. Niveles de Referencia Aplica Cuál es o debe serSI NO Histórico X Planificado X Estándar X Diseño Competencia Estado del Arte 4. Responsabilidad Desviación Responsabilidad (¿A quién le corresponde actuar?) Real Vs. Planificado Help_Desk Planificado Vs. Estándar Jefe de Soporte Técnico Estándar Vs. Diseño Director de Sistemas Diseño Vs. Estado del Arte Real Vs. Competencia 5. Subdivisión Ninguna. 6. Puntos de lectura e instrumentos Datos requeridos ¿Cómo se obtienen? ¿Dónde y cuándo se observan? ¿Quién registra las observaciones? Registro de casos Casos registrados por tipo de equipo Cuadro de Excel (número de casos registrados) (Help_Desk) Casos registrados por tipo de falla 7. Periodicidad Semanal Mensual X Trimestral Semestral Otro 8. Sistema de información y procesamiento de datos Contabiliza el costo total de partes y piezas cambiadas durante el mantenimiento correctivo.
  • 23.
    Página 1 Mantenimiento Correctivode Estaciones El presente checklist busca establecer los lineamientos y acciones a seguir para lograr un eficaz mantenimiento correctivo de hardware de las PC’s. 1. Materiales, herramientas y software disponibles. Realizar un inventario de los materiales y herramientas en stock que se necesitarán para realizar el mantenimiento. De no tenerse se deben presupuestar previo visto bueno del Jefe de Soporte Técnico. Comprobar que se cuenta con el software para diagnóstico y los parches y/o actualizaciones de software necesarios. 2. Antes de ejecutar el mantenimiento verificar la integridad del equipo. Realizar la verificación de la integridad física del equipo y la condición de los remaches y sticker de seguridad, registrando e informando oportunamente cualquier anomalía que se encuentre tanto al usuario como a Help_Desk. 3. Respaldar la información. Asegurar la integridad de los datos contenidos en la PC efectuando el respaldo de los archivos y directorios en coordinación con el mismo usuario. Tener en cuenta los archivos de correo electrónico (extensiones pst y pab), de Office (extensiones doc, dot, xls, xlt, ppt, mdb), agenda personal (scd), y de otros productos (PALM Pilot por ejemplo). Un método es sacar la imagen del disco duro utilizando el 'ghost'. Otro es copiando los datos en una carpeta especial en un servidor destinado para este fin. El método a utilizar dependerá de la situación que se presente. 4. Anotar la configuración particular que el usuario haya creado en su computadora. Identifique los datos básicos de la computadora como: nombre de la máquina, datos de configuración de la tarjeta de red y dirección MAC, archivos y directorios compartidos. Verifique los periféricos instalados y asegúrese de contar con las versiones de software utilizadas en la instalación. Identifique el software adicional que el usuario haya instalado y compruebe que posea el medio magnético original para su instalación. Verifique la disponibilidad de las contraseñas y números de licencia de todos los productos de software
  • 24.
    Página 2 instalados. Anotelos íconos del desktop, a qué programas apuntan y en qué directorios residen. Un método es sacar la imagen del disco duro utilizando el 'ghost'. Otro es copiando los datos en una carpeta especial en un servidor destinado para este fin. El método a utilizar dependerá de la situación que se presente. 5. Si el problema es de hardware ejecutar el diagnóstico sugerido. Ejecutar el software de diagnóstico (Norton Utilitarios, System Mechanical, Checkit, o PC Doctor) que permita aproximarse al tipo de problema que enfrenta y determinar el componente dañado en base a los sub-procedimientos establecidos. En caso que la falla implique la imposibilidad de ejecutar el software de diagnóstico porque el equipo no responde, aplicar el descarte de componentes en el orden siguiente:  Todos los equipos deben estar conectados a las tomas de energía y encendidos.  El ventilador de la fuente de poder no debe estar obstruido (debe girar libremente).  Verificar ruidos extraños que provengan de los equipos.  Todos los periféricos deben estar debidamente conectados en el puerto que les corresponde.  Todos los componentes como microprocesador, memorias, circuitos integrados en general y tarjetas controladoras deben estar bien asentadas. Se recomienda limpiar todos los contactos.  Todos los cables internos deben estar bien conectados y ordenados.  La fuente de poder se mide con multímetro. Debe arrojar los voltajes recomendados. De no ser así se destapa y se miden sus componentes.  Tarjeta de video por problemas en el video o falta de imagen.  La memoria se prueba con el PC Doctor, Norton Utilities o Checkit, para testear los bancos y determinar cuál está fallando.  Microprocesador y cooler (si tuviera). Se procederá a revisar si se encuentra correctamente configurado en la placa (voltaje y velocidad) o en la BIOS de ser necesario.  Si la mainboard estuviera fallando entonces se procederá a reconfigurarla desde el SETUP (BIOS). Posteriormente instalar la tarjeta madre con todos sus drivers controladores de discos, PCI, USB, y otros chips que vengan integrados en la misma.  Si el disco duro tuviese sectores dañados se reparan con el software reparador de sectores elegido como estándar.  Tarjeta de red por problemas de conexión con la red.  En el caso de CDROM y disqueteras, lo primero que se hace es pasarles sus respectivos discos limpiadores. Si la falla persiste se
  • 25.
    Página 3 destaparán lasunidades y se limpiarán con cuidado las partes internas y móviles. En los CDROM revisar además la placa y calibrarla. 6. Aplicar el procedimiento de corrección de fallas para el componente dañado. Realizar el / los procedimientos necesarios para ejecutar la reparación del / de los componentes dañado(s). 7. Realizar el reemplazo del componente con problemas. Si se califica un componente fallido (tarjeta controladora, memoria, etc.) como irreparable, se procede a su reemplazo. Todos los reemplazos se efectúan previo informe técnico. 8. Reensamblar la PC. Ensamblar la PC teniendo cuidado que todos los cables internos estén debidamente conectados. Verificar que todos los componentes y tarjetas controladoras estén debidamente situados, asentados y asegurados. Comprobar que todas las conexiones externas necesarias se hayan realizado. Encender el equipo y verificar la operatividad total del sistema. Remachar y re-etiquetar estando el equipo apagado. 9. Si el problema es de software ejecutar el diagnóstico sugerido. Verificar el producto con problemas. Desinstalarlo y rebootear el equipo. Instalarlo nuevamente y rebootear el equipo. Si la falla continúa, efectuar una instalación total del equipo previo respaldo de los datos y de la configuración del usuario, de acuerdo al procedimiento establecido. 10. Verificar el software de base. Verificar que el software de base incluyendo el antivirus esté en buenas condiciones. 11. Ejecute el mantenimiento preventivo. Seguir las instrucciones 7 a 15 del procedimiento “Checklist de Mantenimiento Preventivo de Estaciones”. 12. Restaurar la información. Restaurar la información respaldada en caso de ser necesario. Verificar la integridad de la data restaurada. 13. Actualice su inventario de hardware y software. Verifique que el hardware sea el correcto. Verifique que el software instalado sea el licenciado y esté totalmente operativo. Verifique que el antivirus esté activo y actualizado. Verifique que no se tenga instalado ningún otro software diferente al licenciado. Informar al Jefe de Soporte si fuera el caso.
  • 26.
    Página 4 14. Registrarel mantenimiento. Registrar lo ejecutado en la bitácora de mantenimiento correctivo. 15. Obtener el visto bueno. Obtener del usuario el visto bueno del equipo y registrar lo ejecutado en el sistema de Help_Desk.
  • 27.
    Página 1 Mantenimiento Preventivode Estaciones El presente checklist busca establecer los lineamientos y acciones a seguir para lograr un eficaz mantenimiento preventivo de Hardware. 1. Coordinar cronograma. El Jefe de Soporte Técnico coordina con los usuarios y técnicos responsables la fecha y hora de inicio y fin del mantenimiento. 2. Materiales, herramientas y software disponibles. Realizar un inventario de los materiales y herramientas en stock que se necesitarán para realizar el mantenimiento. De no tenerse se deben presupuestar previo visto bueno del Jefe de Soporte Técnico. Comprobar que se cuenta con el software para diagnóstico y los parches y/o actualizaciones de software necesarios. El software a instalar debe estar probado. 3. Antes de ejecutar el mantenimiento verificar la integridad del equipo. Realizar la verificación de la integridad física del equipo y la condición de los remaches y sticker de seguridad, registrando e informando oportunamente cualquier anomalía que se encuentre tanto al usuario como a Help_Desk. 4. Respaldar la información. Asegurar la integridad de los datos contenidos en la PC efectuando el respaldo de los archivos y directorios en coordinación con el mismo usuario. Tener en cuenta los archivos de correo electrónico (extensiones pst y pab), de Office (extensiones doc, dot, xls, xlt, ppt, mdb), agenda personal (scd), y de otros productos (PALM Pilot por ejemplo). Un método es sacar la imagen del disco duro utilizando el 'ghost'. Otro es copiando los datos en una carpeta especial en un servidor destinado para este fin. El método a utilizar dependerá de la situación que se presente. 5. Anotar la configuración particular que el usuario haya creado en su computadora. Identifique los datos básicos de la computadora como: nombre de la máquina, datos de configuración de la tarjeta de red y dirección MAC, archivos y directorios compartidos. Verifique los
  • 28.
    Página 2 periféricos instaladosy asegúrese de contar con las versiones de software utilizadas en la instalación. Identifique el software adicional que el usuario haya instalado y compruebe que posea el medio magnético original para su instalación. Verifique la disponibilidad de las contraseñas y números de licencia de todos los productos de software instalados. Anote los íconos del desktop, a qué programas apuntan y en qué directorios residen. Un método es sacar la imagen del disco duro utilizando el 'ghost'. Otro es copiando los datos en una carpeta especial en un servidor destinado para este fin. El método a utilizar dependerá de la situación que se presente. 6. Desensamblar, revisar operatividad y ejecutar limpieza de componentes.  Desensamblar toda la PC.  Desarmar la fuente, revisar el cooler y limpiarla.  Revisar cooler del procesador y el fan de la fuente.  Limpiar placa por ambos lados.  Realizar limpieza de los slots de memorias y tarjetas.  Realizar limpieza del case interna y externa.  Revisar y ejecutar limpieza de la disquetera y la lectora. Utilizar hisopos.  Ejecutar el cambio de aquellos componentes que por su condición o antigüedad mayor a dos años pudieran ser causa de fallas en corto tiempo (coolers, fans, pilas de CMOS, otros).  Realizar la limpieza de los teclados y mouse (interna y externa) 7. Reensamblar la PC. Ensamblar la PC teniendo cuidado que todos los cables internos estén debidamente conectados. Verificar que todos los componentes y tarjetas controladoras estén debidamente situados, asentados y asegurados. Comprobar que todas las conexiones externas necesarias se hayan realizado. Encender el equipo y verificar la operatividad total del sistema. Apagar el equipo, remachar y re- etiquetar. 8. Verificar estado de la tarjeta de red. Verificar si el equipo entra a red, ejecutar el test de operatividad a partir del SW que se encuentra en los drivers del fabricante. 9. Aplicar el test al disco duro. Utilice las herramientas de diagnóstico recomendadas (Norton Disk Doctor, Checkit, Qaplus) para verificar estado de los sectores y reparar aquellos que pudieran estar dañados.
  • 29.
    Página 3 10. Defragmentarel disco duro. Utilice las herramientas propias del sistema operativo que está instalado en la computadora. 11. Borrar los archivos temporales y los precedidos por el signo ~. Primero asegúrese que todos los programas estén cerrados. Office y los programas de gráficas, entre otros, generan archivos temporales. Limpie los directorios temporales. Elimine también los archivos precedidos por el signo ~. 12. Examinar el "navegador" (browser history) y los archivos caché. Revise que los archivos del “navegador” y los archivos caché tengan un tamaño apropiado (cache size). Se recomienda borrar los archivos del navegador y los archivos caché después de tres días como máximo, a menos que se necesite guardar esa información por más tiempo. Cuanto más espacio se tenga la descarga de archivos de Internet será más rápida. 13. Eliminar los archivos temporales de Internet. Borre los archivos temporales localizados en la carpeta C:WindowsTemporary Internet. 14. Actualizar los controladores de dispositivos cuando sea necesario. Los manejadores de dispositivos deben tener los últimos parches disponibles. 15. Verificar las actualizaciones al sistema operativo y a las aplicaciones. Verifique que el software de base incluyendo el antivirus esté completo, bien instalado y actualizado. Debe instalar los últimos parches de seguridad y de corrección de funcionalidad que estén disponibles para el sistema operativo y para las aplicaciones instaladas. 16. Actualizar su inventario de hardware y software. Verifique que el hardware sea el correcto. Verifique que el software instalado sea el licenciado y esté totalmente operativo. Verifique que no se tenga instalado ningún otro software diferente al licenciado. Informar al Jefe de Soporte si fuera el caso. 17. Registrar el mantenimiento. Registrar lo ejecutado en la bitácora de mantenimiento preventivo. 18. Obtener el visto bueno. Obtener del usuario el visto bueno del equipo y registrar lo ejecutado en el sistema de Help_Desk.
  • 30.
    PROCEDIMIENTO PARA MANTENIMIENTODE EQUIPOS Presentación al Cliente  El Técnico de Mantenimiento –TDM- se presentara donde el Cliente 5 minutos antes del mantenimiento programado.  El TDM se tendrá que presentar al Cliente de forma muy cortes.  El TDM le explicara al Cliente el trabajo a realizarse como el tiempo que tomara el mismo.  El TDM será el único responsable del equipo ante la supervisión. Reiniciar el equipo  Se tendrá que reiniciar el equipo para poder tomar algunos datos. Anotar datos del equipo  El TDM anotara rápidamente algunos datos de configuración como de identificación, algunos de estos datos tendrán que tomarse mientras el equipo reinicia:  Número de activo (Este numero se encuentra escrito con plumón indeleble en la lateral o posterior del case)  Capacidad de Memoria. (Este dato se obtendrá del testeo que hace el setup de la computadora).  Capacidad de Disco Duro. (Este dato se obtendrá del muestreo que hace el setup de la computadora).  Sistema (486,Pentium, PII, PIII,etc. Este dato se obtendrá del muestreo que hace el setup de la computadora).  Velocidad de procesamiento. (Este dato se obtendrá del muestreo que hace el setup de la computadora).  Configuración de Red Puerto e interrupción:
  • 31.
    Ip y MacAddress: (Ejecutar el programa WINIPCFG.exe) Revisar posibles conflictos de Hardware Revisar el perfil de Hardware para localizar posibles conflictos
  • 32.
    Revisar el buenfuncionamiento de los periféricos.  Fuente (ventilador)  Monitor (calidad de video, colores, conectores)  Movimiento del mouse  Funcionamiento completo del teclado.  Probar lectura de Disquetera  Probar lectura de CDROM  Probar otros periféricos. Colocar etiquetas de identificación  Etiquetar equipo (cpu, mouse y teclado).  Estas serán colocadas en el lado derecho de cada periférico. Retirar equipo y llevar al taller  Se retirara con mucho cuidado sin desorganizar el cableado  El equipo será trasladado por el mismo TDM, siendo de su responsabilidad la integridad del mismo. Abrir equipo y anotar posiciones de los componentes  Anotar posición de tarjetas en los Slots.  Anotar posición de cables especiales. Mantenimiento de equipo y periféricos  Del teclado (1 hora) o Se desarmara completamente el teclado.
  • 33.
    o Se tendráque limpiar todas las teclas. o Revisar los pines y cables. o Entregar el teclado a la supervisión para el control de Calidad.  Del Mouse (15 minutos) o Se desarmara completamente el teclado. o Se tendrá que limpiar todas las ruedas y sensores. o Revisar los pines y cables. o Entregar el mouse a la supervisión para el control de Calidad.  Del CPU (1 hora con 40 minutos) o Desemsamblar y limpiar totalmente el equipo (CPU) o Limpieza de la Fuente o Mainboard o Disquetera o Disco Duro o Tarjetas o Slots de tarjetas, memorias y procesador o Conector de Red (hilos de conexión). o Se procederá a anotar los datos de los componentes. o Ensamblar equipo o Se pedirá la aprobación verbal del ensamblado de la maquina o Cerrar el equipo o Limpieza externa del equipo Probar el equipo completo  Pedir el teclado y mouse a la Supervisión.  Instalar el equipo en el taller Pedir VB del Supervisor de Mantenimiento  La supervisón será la encargada de garantizar el trabajo de los TDM.  Probara el equipo y periféricos  Probara el software instalado. Instalar equipo y pedir conformidad del cliente  El TDM llevara el equipo donde el cliente.  El cliente llenara la Planilla de Mantenimiento con su comentario y firma de conformidad.
  • 34.
    Página 1 Mantenimiento Preventivode Servidores El presente checklist busca establecer los lineamientos y acciones a seguir para lograr un eficaz mantenimiento preventivo de servidores. 1. Coordinar cronograma. El Jefe del Centro de Cómputo coordina con los técnicos responsables la fecha y hora de inicio y fin del mantenimiento. 2. Materiales y software disponibles. Realizar un inventario de los materiales en stock que se necesitarán para realizar el mantenimiento. Comprobar que se cuenta con los parches y/o actualizaciones de software necesarios. El software a instalar debe estar probado. 3. Respaldar la información. Asegurar la integridad de los datos contenidos en los servidores efectuando el respaldo de los archivos y bases de datos según lo programado. Asegurar que los procedimientos utilizados para la configuración del servidor estén actualizados. 4. Verificar la integridad del equipo. Realizar la verificación de la integridad física de los servidores. Verificar el estado de los sistemas de alarma contra incendios, movimiento y temperatura. Verificar el estado y buen funcionamiento de los equipos de aire acondicionado y la regulación de temperatura al interior del Centro de Cómputo. 6. Verificar el estado de los UPS. Comprobar trimestralmente la carga de las baterías. 7. Verificar estado de la tarjeta de red. Verificar si el equipo entra a red, ejecutar el test de operatividad a partir del SW que se encuentra en los drivers del fabricante. 8. Verificar el espacio disponible en disco de los servidores. Utilice las herramientas de diagnóstico especialmente construidas. 10. Borrar los archivos temporales y los precedidos por el signo ~. Primero asegúrese que todos los programas estén cerrados. Office y los
  • 35.
    Página 2 programas degráficas, entre otros, generan archivos temporales. Limpie los directorios temporales. Elimine también los archivos precedidos por el signo ~. 11. Examine el "navegador" (browser history) y los archivos caché. Revise que los archivos del “navegador” y los archivos caché tengan un tamaño apropiado (cache size). Se recomienda borrar los archivos del navegador y los archivos caché después de tres días como máximo, a menos que se necesite guardar esa información por más tiempo. Cuanto más espacio se tenga la descarga de archivos de Internet será más rápida. 12. Elimine los archivos temporales de Internet. Borre los archivos temporales localizados en la carpeta C:WindowsTemporary Internet. 13. Actualice los controladores de dispositivos cuando sea necesario. Los manejadores de dispositivos deben tener los últimos parches disponibles. El BIOS de los servidores y de las tarjetas controladoras debe estar actualizado. 14. Verifique las actualizaciones al sistema operativo y a las aplicaciones. Debe instalar los últimos parches de seguridad y de corrección de funcionalidad que estén disponibles para el sistema operativo y para las aplicaciones instaladas. 15. Actualice el inventario de hardware y software. Verifique que el hardware sea el correcto. Verifique que el software instalado sea el licenciado. Verifique que no se tenga instalado ningún otro software diferente al licenciado. Informar al Jefe de Soporte si fuera el caso. 16. Actualice los disquetes o CD-ROM necesarios para cargar el sistema operativo en caso de emergencia. Comprobar que estos disquetes o CD-ROM funcionen como se espera. Actualice el respaldo del sistema operativo del equipo que está trabajando. 17. Mantenimiento de orden en el rack de comunicaciones. Mantener actualizadas las etiquetas de conexión y el orden del rack. 18. Registrar el mantenimiento. Registrar lo ejecutado en el registro correspondiente.
  • 36.
    Página 1 Mantenimiento deServidores El presente checklist busca establecer los lineamientos y acciones a seguir para lograr un eficaz mantenimiento preventivo y correctivo de servidores. 1. El Jefe del Centro de Cómputo u Operador del Centro de Cómputo responsable coordina con el proveedor la fecha y hora de inicio y fin del mantenimiento, y proporciona la causa del mantenimiento. Antes de entregar el servidor para mantenimiento: 2. Respaldar por completo los archivos, configuración y bases de datos del servidor. 3. Verificar la integridad física del equipo (golpes, roturas) y detallar en la guía de entrega. 4. Tomar inventario de las piezas y componentes del servidor y detallar en la guía de entrega. El mantenimiento debe considerar además de la posible reparación: 5. Actualización del BIOS del servidor, de los controladores de dispositivos y discos, formateo en bajo nivel de los discos. Luego de recibir el servidor: 6. Verificar la integridad física del equipo (golpes, roturas). 7. Verifique que reciba el mismo hardware que fue entregado según la guía de entrega. 8. Verifique las actualizaciones y parches de seguridad para el sistema operativo. 8. Verifique que la causa del mantenimiento haya sido resuelta. 9. Registrar el mantenimiento en el registro correspondiente.
  • 37.
    TECNICO / OPERADORDE TURNOHELP_DESK LOGISTICA Asigna el ticket de atención a Soporte Técnico Inicio Es necesario Backup? Instala equipo de respaldo Reparación externa ? Elabora informe técnico y documentación de salida. Efectúa escalamiento. Informa a Help Desk Se necesita comprar repuestos ? Repara el equipo Se solucionó? Informa a Help Desk la solución y obtiene conformidad del usuario No Si Sí DSI-SOP-P02-R01 Mantenimiento Correctivo Diagnostica problema del equipo y tiempo de solución Sub-Proceso de Reparación externa Proceso de EscalamientoNo Provee lo necesario del almacén de reciclados Requiere darse de baja? Elabora informe técnico y documentación de baja. Informa Help Desk Sub-Proceso de Baja a equipos Sí 1 Fin Servidor? No Informa al Jefe de Centro de Cómputo Sí OPERADOR DE TURNO Registra el problema Inicio 1 1 Actualiza inventario de Backup Solicita a Almacen el equipo de backup Si Migra información necesaria del usuario al equipo de backup Se realiaza Informe Técnico, se adjunta correo de accesorio de baja y se informa a Activos yHelp Desk 3 Se realiza Requisición a nuestros almacenes Si no hay stockse hace seguimiento a la compra Se informa al técnico el recojo del accesorio 4 4 2 2Entrega equipo de backup solicitado Revisa problema del usuario en el talle NO Si No 3 Certifica la solución segundo técnico 5 5 Seguimiento al usuario. Recibe conformidad Registra y cierra el ticket en el sistema de Help Desk No 6 6 Fin
  • 38.
    TECNICO / OPERADORDE TURNO LOGISTICA Inicio Se envían a Activos los equipos de baja Fin Actualiza inventario de partes recicladas Se recuperan partes y piezas que aún son útiles y se envían a Activos DSI-SOP-P02-R01 Sub-Proceso Baja a un equipo Activos recepciona estas partes y piezas y las almacena como partes recicladas Da conformidad de la recepción Actualiza inventario de equipos Activos recepciona los equipos dados de baja Da conformidad de la recepción Notifica a Help_Desk HELP_DESKUSUARIO Informa al usuario y proporciona datos para que genere una SAFpor reemplazo de equipo Prepara SAFy canaliza la SAFa su dirección para la aprobación respectiva por parte del VRA
  • 39.
    TECNICO / OPERADORDE TURNO LOGISTICA Inicio Proveedor certifica el problema e informa a Activos para su traslado Fin Sí DSI-SOP-P02-R01 Sub-Proceso Reparación externa Coordina el envío o recepción del equipo Activos recepciona los equipos Da conformidad de la recepción Equipo bajo contrato? Envía a Activos No Activos autoriza el traslado PROVEEDOR Procede con la reparación Coordina el envío o recepción del equipo Activos recepciona los equipos Coordina con Soporte Técnio o el Operador de turno la revisión de los equipos Seguimiento a la reparación o ejecución de garantía ¿Servidor? Notifica a Help_Desk para el seguimiento de la ejecución de garantía Sí ¿Equipo en garantía? No Sí Seguimiento al proveedor por la reparación No
  • 40.
    Solicitud de atención Solicitud atendida Piezasy partes de repuestoSoftware Mantenimiento Correctivo Máquina de respaldo El Soporte Técnico o el Operador de turno instalan un equipo de respaldo si es posible El Soporte Técnico o el Operador de turno identifican el tipo de sub-proceso y efectúan el escalamiento necesario: - Reparación externa (o garantía) - Baja a un equipo - Reparación interna El Soporte Técnico o el Operador de turno revisan, diagnostican y preparan el informe del equipo Seguimiento a Compras y Activos por repuestos o Seguimiento al proceso de reparación externa El Soporte Técnico informa a Help Desk o El Operador de turno informa al Jefe de Centro de Cómputo El Soporte Técnico o el Operador de turno verifican la solución Recepción de repuestos y reparación del equipo o Recepción del equipo reparado o diagnosticado DSI-SOP-P02-R01 Sub-Proceso de baja a un equipo Sub-Proceso de reparación externa Sub-Proceso de reparación externa Informe con piezas, partes y equipos dados de baja Máquina reparada o nueva Informe con diagnóstico
  • 41.
    Solicitud de reparación Solicitud atendida Sub-Procesode Reparación Externa Soporte Técnico u Operador de turno notifican para el pago de factura al proveedor por servicios prestados Efectúan el seguimiento al proveedor hasta su solución: Help_Desk o Jefe de Centro de Cómputo por garantía Soporte Técnico o Jefe de Centro de Cómputo por reparación externa Si el equipo no está bajo contrato, Activos transporta el equipo hacia el proveedor seleccionado para el servicio, con el informe técnico interno Si el equipo está bajo contrato, el proveedor certifica el problema, hace un informe y transporta el equipo hacia su empresa, con el visto bueno de almacén (Salida de equipos) Soporte Técnico u Operador de turno verifican el diagnóstico o solución Activos transporta el equipo desde el proveedor del servicio
  • 42.
    Informe de baja Equipo dado debaja Sub-Proceso de Baja a Equipos Help_Desk notifica al usuario afectado y lo provee con información para que genere una SAF por equipo nuevo o Jefe de Centro de Cómputo informa al Jefe de Soporte para que genere una SAF por equipo nuevo Activos recibe: El equipo y las piezas o partes a darse de baja, con el informe técnico interno La piezas y partes recuperadas y los almacena como partes recicladas en el almacén respectivo Almacén de partes recicladas
  • 43.
    TECNICO /OPERADOR DETURNO HELP_DESK / JEFE DE CENTRO DE CÓMPUTO Verifican calendario de mantenimiento de equipos Inicio Fin Help_Desk asigna la tarea DSI-SOP-P02-R02 Mantenimiento preventivo Ejecutan el mantenimiento El Jefe de Centro de Cómputo coordina con el proveedor el mantenimiento de los servidores ¿Servidores? El Jefe de Centro de Cómputo busca la autorización del Jefe de Soporte 1 1 Help_Desk coordina con el usuario el mantenimiento de sus equipos No 1