Torres Torres Karen
Cruz Rodríguez Ilian
Ojeda Montes de Oca Lorena
Rosas Espinoza Érika Jazmín
Valencia Bucio Alma Guadalupe
   Las nuevas formas de comunicación que emergen del contexto tecnológico
    en que vivimos, posibilitan la entrada de un número creciente de
    informaciones en nuestro sistema. MC, organizamos realidad e imaginario
    común.
 La web social: manifestación causa y consecuencia de, distribución/personal
    construcción de conocimiento enseñanza superior, decenios, televisión.
    Alcances:
    Informarse e informar
     Aumento de habilidades
    Contrasta prejuicios
    Libera su creatividad
Acompañado
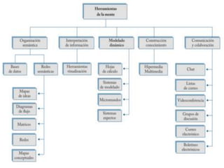
 El actual entorno tecnológico permite ampliar el espacio de interacciones más
    allá del aula.
    Foros          Chat Blogs Redes sociales Wikis
El individuo es quien determina los usos.
 La aparición de significados, herramientas o competencias no es instantánea.
resolución de problemas complejos, tomar decisiones, reflexión, investigación.
Requiere compromiso, participación e interacción frecuente.
   Las potencias de la mente humana: dos pensamientos Bruner :
    “Relato”: narración, imaginación. “Argumento”: verifica con
    procedimientos de prueba tanto formal como empírica.
   El relato locucionario: en el lenguaje intervienen mecanismos
    de aprendizaje.
    ejercicio mental, implica práctica, (lenguaje matemático).
   El hablante que escribe y el oyente que lee: depende de
    “conocimientos, intenciones, deseos” y “deseos, objetivos,
    conocimientos”.
   La configuración de roles en la comunicación: ese otro
    transformado en texto, identidad textual (inteligente)
   La comunicación no verbal: el texto complementario, distancia
    corporal, se aprende a usar iconos.
   El nuevo entorno en el que nos
    desenvolvemos está siendo creado por
    nosotros mismos a través de los productos
    que somos capaces de construir.

   La Web 2.0 ha supuesto una ruptura de
    espacios en líneas formales, como las
    plataformas de aprendizaje.
   Los individuos son ”los que están cambiando
    la naturaleza de la era de la información”.
   La web 2.0 ha supuesto un gran salto
    tecnológico respecto a su predecesora la web
    1.0.
   Canal unidireccional.
   Participativa por naturaleza.
   Elaboración de taxonomías.
   Irrupción de la web 2.0
   Aprendizajes fuera de las plataformas
    tradicionales.
   Crear y participar activamente.
   Potencia al máximo las ideas pedagógicas por
    la corriente constructivista y el
    constructivismo social.
   Creación de espacios en Internet.
   Concepto de página modificado (blogs,
    podcast, wikis…)
   Valor de una red social.
   Simplificar el esfuerzo.
   Extraer gran cantidad de información
    significativa.
   “Nativos digitales”
   Contenido libremente distribuido.
   Cantidad de herramientas y forma de
    utilizarlas.
   Crear y participar en comunidades de interés.
   Producir información y recibir comentarios de
    potros miembros de las comunidades.
   “Identidad digital”
   Para Wegner existe una profunda conexión
    entre la identidad y la práctica.
   Representación de una identidad humana
    que es utilizada en los procesos de
    interaccíón con otras máquinas o con otras
    personas en redes distribuidas.
   “Aprender compartiendo”
   Proceso de intercambio de conocimientos y
    experiencias
   Mantenimiento y Actualización de una red
    reducido.
   Constructivismo

   Construir viene del latín struere, que significa
            “dar estructura” o “arreglar”

   Vigotsky, Piaget y Ausubel
   Vigotsky: aprendizaje vinculado al contexto

   Piaget: asimilación , acomodación

   Ausubel: Aprendizaje significativo
   Aplicaciones representativas de las nuevas
    tecnologías como herramientas en el
    aprendizaje constructivista:

                        Wikis
                        Blogs
                    Redes sociales
   Características de las nuevas tecnologías que
    las convierten en herramientas poderosas:

                   Inmaterialidad
                   Interactividad
            Calidad de imagen y sonido
              Diversidad e innovación
                   Interconexión
   Propone que hay cambios importantes en la
    forma de aprender de la persona, por lo que
    se necesitan cambios en la forma de enseñar
 La tecnología factor dinamizador de los
  procesos de aprendizaje y comunicación.
 Construcción compartida del conocimiento:
APRENDIZAJE: Construcción del conocimiento
• Enfrentan a situaciones reales con disposición
  de herramientas que permiten la
  manipulación mental, generando
  competencias
• Herramientas favorecen construcción del
  conocimiento individual y colectivo
   De la instrucción a la construcción.
    (transformación)

   Del refuerzo al interés.

   De la obediencia a la autonomía.

   De la coerción a la cooperación.
   Cada sujeto que aprende debe construir su
    propia estructura de conocimiento, relacionar
    conocimientos nuevos con los ya existentes,
    generando estructuras progresivamente más
    ricas y complejas.
   El aprendizaje como una habilidad para
    representar el conocimiento complejo,
    insuficientemente estructurado desde diferentes
    perspectivas:
       APRENDIZAJE MULTIDIMIENCIONAL.
   Diversas opciones y posibilidades
   Variedad de perspectivas
   Pueden ser abordadas mejor desde el uso
    simultáneo de las TIC
   Consecución de metacapacidades del
    pensamiento flexible
  1990 Mezirow*: «aprendizaje basado en la reflexión y
   la interpretación de las experiencias, ideas y
   presunciones generadas a través de aprendizajes
   anteriores o previos».
  Autorreflexión del proceso de aprendizaje
  Transformar las vivencias en auténticas experiencias
  Basado en el constructivismo.
* Las TIC nos ayudan a generar actos de autorreflexión
durante y después del proceso, ya que todo puede ser
registrado y revisado en cualquier momento.

                        * Nó Sanchez, Javier (Coord).(2008), Monográfico "Comunicación y
                        construcción del conocimiento en el nuevo espacio tecnológico«,
                        Barcelona, España
   Desde la perspectiva teórica de Vygotsky el
    aprendizaje es un fenómeno social.
   La interacción entre personas en una zona
    virtual (diferentes niveles de experiencia) al
    tener como intermediario el internet.
   Crean una «Zona Virtual de Desarrollo
    Próximo»
*Ruiz Velazco Sánchez:
  • Modelo Marland: Preguntas para analizar las
    necesidades
  • Modelo Big Six: Pasos para desarrollar las
    habilidades desde la definición de la tarea hasta
    la evaluación
  • Modelo Kuhlthan: pasos y sentir de los
    estudiantes
  • Modelo Plus: incorpora elementos anteriores y
    enfatilza la autoevaluación. Establece tres
    categorías: propósito, localización y uso.
* Ortega, E. y. (No. 002 de Vol. 6). Habilidades tecnológicas para el uso de internet en estudiantes universitarios del municipio de
Maracaibo. Recuperado el 13 de Septiembre de 2012, de TELEMATIQUE, Universidad Rafael Belloso Chasín: http://redalyc.uaemex.
   Competencias relativas al saber (Competencias):
    fundamentos, dónde, cuándo, conocimientos
    técnicos para el uso de las herramientas,
    planeación didáctica para favorecer el
    aprendizaje.
   Competencias relativas al saber hacer
    (Destrezas): utilizar las herramientas en el aula,
    favorecer en los estudiantes la colaboración
   Competencias relativas al saber ser (Actitudes):
    propiciar en los estudiantes para que apliquen
    las competencias tecnológicas aprendidas fuera
    del aula. Actualizarse frecuentemente
    Del Moral Pérez, M. E. (No. 23 de 2010). Formación de profesores 2.0, Desarrollo de competencias tecnológicas para la
    escuela. Recuperado el 13 de Septiembre de 2012, de MAGISTER. Revista Miscelánea de Investigación.
   Utilizar TIC es manejar herramientas
    cognitivas. Permite que el aprendiz construya
    significados al
    diseñar, crear, investigar, argumentar y
    reflexionar sobre los fenómenos complejos
    de la realidad.
   Requisitos:
-   Aprendiz comprometido
-   Herramientas
-   Problema mal estructurado
Entorno de éxito para favorecer la creación de un espacio
de intersubjetividad, asumir una tarea de forma
conjunta, codefiniendo unos fines, coplanificando, etc.:
 • Interdependencia positiva (éxito, no competitivo o
   individualista).
 • Promover la interacción (asumir desafíos de grupo)
 • Responsabilidad individual y de grupo
 • Competencias interpersonales de grupos pequeños
   (desarrollo de habilidades como resolver conflictos).
 • Proceso de grupo (reflexión sobre su actividad:
   acciones útiles y no productivas.
   Respetar los estilos de aprendizaje individual
   Facilitar la transferencia de los aprendizajes a nuevos
    contextos que incorporan múltiples dimensiones.
   Posibilitar la generación de un conocimiento común
    compartido (comunidades compartidas).
   Posibilitar en trabajo colaborativo
   Facilitar la autorreflexión y la autorregulación.
   Posibilitar el trabajo en entornos ricos
   Modificar el concepto de competencia comunicativa.
   Posibilitar centrar las actividades en tareas auténticas
    y reales.
Tiene cinco atributos críticos:
 • Activo: acción manipulación y observación.
 • Constructivo: articulación, integración de experiencias
   y reflexión
 • Intencional: consecución de metas o a la resolución de
   problemas
 • Auténtico: vida real, implica tareas complejas.
 • Cooperativo: estrategias de comunicación y
   conversación, las tecnologías pueden aportar para
   mejorar estas condiciones (uso de wikis, herramientas
   de comunicación sincrónica y asincrónica,
   plataformas de trabajo colaborativo.)
   La educación virtual requiere de espacios
    especialmente acondicionados para llevarse a
    cabo.
   El desequilibrio es un reto a vencer por las
    bases firmes.
   Las experiencias mas exitosas de formación
    virtual empresarial se basa en los modelos de
    virtualidad mezclada.
   Con alternativas como los talleres, las
    experiencias de aprendizajes significativos y
    demás elementos aportados por la
    pedagogía, el modelo de formación virtual de
    personas se concentra en la utilización
    siempre intuitiva de los recursos tecnológicos
    a disposición de alumnos y profesores.
   El discurso de la educación asistida por
    herramientas virtuales tiene una valiosa
    oportunidad para ingresar con eficacia a los
    modelos de gestión del conocimiento
    existentes por que las herramientas
    disponibles y las experiencias aprendidas, dan
    mayos solidez y confianza.
   Las alternativas pedagógicas disponibles en
    los procesos de capacitación presencial
    siguen apegadas al modelo tradicional el
    maestro habla y el alumno oye.
 La educación virtual es la mejor oportunidad
  para reducir la brecha existente entre los
  mejores formados y los que no alcanzan los
  estándares ideales.
 Para el modelo de aprendizaje completamente
  virtual es preponderante asumir la capacidad de
  autoestudio y autodisciplina.
 La disciplina individual es garante del éxito de
  los procesos de formación virtual plena o sin
  asistencia
   Las herramientas como el chat, los foros, las
    listas de correos y los administradores de
    contenidos sirven para motivar al estudiante
    y apoyar su proceso de aprendizaje.
   Es importante que una metodología de
    formación virtual contemple una adecuación
    a las condiciones acotadas por M.Porter:
   Abastecimiento: representa la recolección de
    la memoria documental de la inteligencia
    corporativa y de paso exige la instalación de
    un modelo de gestión de conocimiento y
    transferencia del mismo
   Desarrollo tecnológico: tomar la decisión
    sobre si utilizar herramientas de autor, de uso
    libre o desarrolladas autónomamente, hace
    relación directa con los temas tecnológicos.
   Recursos humanos: sin ellos no hay manera
    de integrar las necesidades y expectativas de
    la organización con respecto a los resultados
    que se quieren lograr mediante la utilización
    de mecanismos de formación virtual.
   Infraestructura de las empresas: mejores
    resultados en materia de formación virtual se
    aprecian en las empresas mas grandes.
   Logística interna: la capacidad de gestión y
    maniobra de instructores, monitores y lideres
    de formación.
   Operaciones: sumatoria de mecanismos y
    condiciones necesarias para que todo el
    personal realice funciones que tienen a su
    cargo.
   Logística externa: suma de condiciones que
    debe cumplir los proveedores externos de la
    organización.
   Mercadeo y ventas: las tareas de promoción y
    convocatoria para que las personas formen
    parte de los procesos de formación virtual.
   Servicios: aparece el ítem de servicios como
    un instrumento de valor muy agregado.
 Del Moral Pérez, M. E. (No. 23 de 2010). Formación de profesores
  2.0, Desarrollo de competencias tecnológicas para la escuela.
  Recuperado el 13 de Septiembre de 2012, de MAGISTER. Revista
  Miscelánea de Investigación.
 Nó Sanchez, J. (. (No. 2 de Vol. 5 de 2008). Monográfico :
  Comunicación y construcción de conocimiento en el nuevo espacio
  tecnológico. Recuperado el 12 de Septiembre de 2012, de RUSC
  Revista de Universidad y Sociedad del Conocimiento:
  http://rusc.uoc.edu
 Ortega, E. y. (No. 002 de Vol. 6). Habilidades tecnológicas para el
  uso de internet en estudiantes universitarios del municipio de
  Maracaibo. Recuperado el 13 de Septiembre de 2012, de
  TELEMATIQUE, Universidad Rafael Belloso Chasín:
  http://redalyc.uaemex.mx

Expo nuevas tec.

  • 1.
    Torres Torres Karen CruzRodríguez Ilian Ojeda Montes de Oca Lorena Rosas Espinoza Érika Jazmín Valencia Bucio Alma Guadalupe
  • 2.
    Las nuevas formas de comunicación que emergen del contexto tecnológico en que vivimos, posibilitan la entrada de un número creciente de informaciones en nuestro sistema. MC, organizamos realidad e imaginario común.  La web social: manifestación causa y consecuencia de, distribución/personal construcción de conocimiento enseñanza superior, decenios, televisión. Alcances: Informarse e informar Aumento de habilidades Contrasta prejuicios Libera su creatividad Acompañado  El actual entorno tecnológico permite ampliar el espacio de interacciones más allá del aula. Foros Chat Blogs Redes sociales Wikis El individuo es quien determina los usos.  La aparición de significados, herramientas o competencias no es instantánea. resolución de problemas complejos, tomar decisiones, reflexión, investigación. Requiere compromiso, participación e interacción frecuente.
  • 3.
    Las potencias de la mente humana: dos pensamientos Bruner : “Relato”: narración, imaginación. “Argumento”: verifica con procedimientos de prueba tanto formal como empírica.  El relato locucionario: en el lenguaje intervienen mecanismos de aprendizaje. ejercicio mental, implica práctica, (lenguaje matemático).  El hablante que escribe y el oyente que lee: depende de “conocimientos, intenciones, deseos” y “deseos, objetivos, conocimientos”.  La configuración de roles en la comunicación: ese otro transformado en texto, identidad textual (inteligente)  La comunicación no verbal: el texto complementario, distancia corporal, se aprende a usar iconos.
  • 4.
    El nuevo entorno en el que nos desenvolvemos está siendo creado por nosotros mismos a través de los productos que somos capaces de construir.  La Web 2.0 ha supuesto una ruptura de espacios en líneas formales, como las plataformas de aprendizaje.
  • 5.
    Los individuos son ”los que están cambiando la naturaleza de la era de la información”.  La web 2.0 ha supuesto un gran salto tecnológico respecto a su predecesora la web 1.0.  Canal unidireccional.  Participativa por naturaleza.  Elaboración de taxonomías.
  • 6.
    Irrupción de la web 2.0  Aprendizajes fuera de las plataformas tradicionales.  Crear y participar activamente.  Potencia al máximo las ideas pedagógicas por la corriente constructivista y el constructivismo social.
  • 7.
    Creación de espacios en Internet.  Concepto de página modificado (blogs, podcast, wikis…)  Valor de una red social.
  • 8.
    Simplificar el esfuerzo.  Extraer gran cantidad de información significativa.  “Nativos digitales”  Contenido libremente distribuido.  Cantidad de herramientas y forma de utilizarlas.
  • 9.
    Crear y participar en comunidades de interés.  Producir información y recibir comentarios de potros miembros de las comunidades.  “Identidad digital”  Para Wegner existe una profunda conexión entre la identidad y la práctica.
  • 10.
    Representación de una identidad humana que es utilizada en los procesos de interaccíón con otras máquinas o con otras personas en redes distribuidas.
  • 11.
    “Aprender compartiendo”  Proceso de intercambio de conocimientos y experiencias  Mantenimiento y Actualización de una red reducido.
  • 12.
    Constructivismo  Construir viene del latín struere, que significa “dar estructura” o “arreglar”  Vigotsky, Piaget y Ausubel
  • 13.
    Vigotsky: aprendizaje vinculado al contexto  Piaget: asimilación , acomodación  Ausubel: Aprendizaje significativo
  • 14.
    Aplicaciones representativas de las nuevas tecnologías como herramientas en el aprendizaje constructivista:  Wikis  Blogs  Redes sociales
  • 15.
    Características de las nuevas tecnologías que las convierten en herramientas poderosas:  Inmaterialidad  Interactividad  Calidad de imagen y sonido  Diversidad e innovación  Interconexión
  • 16.
    Propone que hay cambios importantes en la forma de aprender de la persona, por lo que se necesitan cambios en la forma de enseñar
  • 17.
     La tecnologíafactor dinamizador de los procesos de aprendizaje y comunicación.  Construcción compartida del conocimiento: APRENDIZAJE: Construcción del conocimiento • Enfrentan a situaciones reales con disposición de herramientas que permiten la manipulación mental, generando competencias • Herramientas favorecen construcción del conocimiento individual y colectivo
  • 18.
    De la instrucción a la construcción. (transformación)  Del refuerzo al interés.  De la obediencia a la autonomía.  De la coerción a la cooperación.
  • 19.
    Cada sujeto que aprende debe construir su propia estructura de conocimiento, relacionar conocimientos nuevos con los ya existentes, generando estructuras progresivamente más ricas y complejas.  El aprendizaje como una habilidad para representar el conocimiento complejo, insuficientemente estructurado desde diferentes perspectivas: APRENDIZAJE MULTIDIMIENCIONAL.
  • 20.
    Diversas opciones y posibilidades  Variedad de perspectivas  Pueden ser abordadas mejor desde el uso simultáneo de las TIC  Consecución de metacapacidades del pensamiento flexible
  • 21.
     1990Mezirow*: «aprendizaje basado en la reflexión y la interpretación de las experiencias, ideas y presunciones generadas a través de aprendizajes anteriores o previos».  Autorreflexión del proceso de aprendizaje  Transformar las vivencias en auténticas experiencias  Basado en el constructivismo. * Las TIC nos ayudan a generar actos de autorreflexión durante y después del proceso, ya que todo puede ser registrado y revisado en cualquier momento. * Nó Sanchez, Javier (Coord).(2008), Monográfico "Comunicación y construcción del conocimiento en el nuevo espacio tecnológico«, Barcelona, España
  • 22.
    Desde la perspectiva teórica de Vygotsky el aprendizaje es un fenómeno social.  La interacción entre personas en una zona virtual (diferentes niveles de experiencia) al tener como intermediario el internet.  Crean una «Zona Virtual de Desarrollo Próximo»
  • 23.
    *Ruiz Velazco Sánchez: • Modelo Marland: Preguntas para analizar las necesidades • Modelo Big Six: Pasos para desarrollar las habilidades desde la definición de la tarea hasta la evaluación • Modelo Kuhlthan: pasos y sentir de los estudiantes • Modelo Plus: incorpora elementos anteriores y enfatilza la autoevaluación. Establece tres categorías: propósito, localización y uso. * Ortega, E. y. (No. 002 de Vol. 6). Habilidades tecnológicas para el uso de internet en estudiantes universitarios del municipio de Maracaibo. Recuperado el 13 de Septiembre de 2012, de TELEMATIQUE, Universidad Rafael Belloso Chasín: http://redalyc.uaemex.
  • 24.
    Competencias relativas al saber (Competencias): fundamentos, dónde, cuándo, conocimientos técnicos para el uso de las herramientas, planeación didáctica para favorecer el aprendizaje.  Competencias relativas al saber hacer (Destrezas): utilizar las herramientas en el aula, favorecer en los estudiantes la colaboración  Competencias relativas al saber ser (Actitudes): propiciar en los estudiantes para que apliquen las competencias tecnológicas aprendidas fuera del aula. Actualizarse frecuentemente Del Moral Pérez, M. E. (No. 23 de 2010). Formación de profesores 2.0, Desarrollo de competencias tecnológicas para la escuela. Recuperado el 13 de Septiembre de 2012, de MAGISTER. Revista Miscelánea de Investigación.
  • 25.
    Utilizar TIC es manejar herramientas cognitivas. Permite que el aprendiz construya significados al diseñar, crear, investigar, argumentar y reflexionar sobre los fenómenos complejos de la realidad.  Requisitos: - Aprendiz comprometido - Herramientas - Problema mal estructurado
  • 27.
    Entorno de éxitopara favorecer la creación de un espacio de intersubjetividad, asumir una tarea de forma conjunta, codefiniendo unos fines, coplanificando, etc.: • Interdependencia positiva (éxito, no competitivo o individualista). • Promover la interacción (asumir desafíos de grupo) • Responsabilidad individual y de grupo • Competencias interpersonales de grupos pequeños (desarrollo de habilidades como resolver conflictos). • Proceso de grupo (reflexión sobre su actividad: acciones útiles y no productivas.
  • 28.
    Respetar los estilos de aprendizaje individual  Facilitar la transferencia de los aprendizajes a nuevos contextos que incorporan múltiples dimensiones.  Posibilitar la generación de un conocimiento común compartido (comunidades compartidas).  Posibilitar en trabajo colaborativo  Facilitar la autorreflexión y la autorregulación.  Posibilitar el trabajo en entornos ricos  Modificar el concepto de competencia comunicativa.  Posibilitar centrar las actividades en tareas auténticas y reales.
  • 29.
    Tiene cinco atributoscríticos: • Activo: acción manipulación y observación. • Constructivo: articulación, integración de experiencias y reflexión • Intencional: consecución de metas o a la resolución de problemas • Auténtico: vida real, implica tareas complejas. • Cooperativo: estrategias de comunicación y conversación, las tecnologías pueden aportar para mejorar estas condiciones (uso de wikis, herramientas de comunicación sincrónica y asincrónica, plataformas de trabajo colaborativo.)
  • 30.
    La educación virtual requiere de espacios especialmente acondicionados para llevarse a cabo.  El desequilibrio es un reto a vencer por las bases firmes.  Las experiencias mas exitosas de formación virtual empresarial se basa en los modelos de virtualidad mezclada.
  • 31.
    Con alternativas como los talleres, las experiencias de aprendizajes significativos y demás elementos aportados por la pedagogía, el modelo de formación virtual de personas se concentra en la utilización siempre intuitiva de los recursos tecnológicos a disposición de alumnos y profesores.
  • 32.
    El discurso de la educación asistida por herramientas virtuales tiene una valiosa oportunidad para ingresar con eficacia a los modelos de gestión del conocimiento existentes por que las herramientas disponibles y las experiencias aprendidas, dan mayos solidez y confianza.
  • 33.
    Las alternativas pedagógicas disponibles en los procesos de capacitación presencial siguen apegadas al modelo tradicional el maestro habla y el alumno oye.
  • 34.
     La educaciónvirtual es la mejor oportunidad para reducir la brecha existente entre los mejores formados y los que no alcanzan los estándares ideales.  Para el modelo de aprendizaje completamente virtual es preponderante asumir la capacidad de autoestudio y autodisciplina.  La disciplina individual es garante del éxito de los procesos de formación virtual plena o sin asistencia
  • 35.
    Las herramientas como el chat, los foros, las listas de correos y los administradores de contenidos sirven para motivar al estudiante y apoyar su proceso de aprendizaje.  Es importante que una metodología de formación virtual contemple una adecuación a las condiciones acotadas por M.Porter:
  • 36.
    Abastecimiento: representa la recolección de la memoria documental de la inteligencia corporativa y de paso exige la instalación de un modelo de gestión de conocimiento y transferencia del mismo  Desarrollo tecnológico: tomar la decisión sobre si utilizar herramientas de autor, de uso libre o desarrolladas autónomamente, hace relación directa con los temas tecnológicos.
  • 37.
    Recursos humanos: sin ellos no hay manera de integrar las necesidades y expectativas de la organización con respecto a los resultados que se quieren lograr mediante la utilización de mecanismos de formación virtual.  Infraestructura de las empresas: mejores resultados en materia de formación virtual se aprecian en las empresas mas grandes.
  • 38.
    Logística interna: la capacidad de gestión y maniobra de instructores, monitores y lideres de formación.  Operaciones: sumatoria de mecanismos y condiciones necesarias para que todo el personal realice funciones que tienen a su cargo.
  • 39.
    Logística externa: suma de condiciones que debe cumplir los proveedores externos de la organización.  Mercadeo y ventas: las tareas de promoción y convocatoria para que las personas formen parte de los procesos de formación virtual.  Servicios: aparece el ítem de servicios como un instrumento de valor muy agregado.
  • 40.
     Del MoralPérez, M. E. (No. 23 de 2010). Formación de profesores 2.0, Desarrollo de competencias tecnológicas para la escuela. Recuperado el 13 de Septiembre de 2012, de MAGISTER. Revista Miscelánea de Investigación.  Nó Sanchez, J. (. (No. 2 de Vol. 5 de 2008). Monográfico : Comunicación y construcción de conocimiento en el nuevo espacio tecnológico. Recuperado el 12 de Septiembre de 2012, de RUSC Revista de Universidad y Sociedad del Conocimiento: http://rusc.uoc.edu  Ortega, E. y. (No. 002 de Vol. 6). Habilidades tecnológicas para el uso de internet en estudiantes universitarios del municipio de Maracaibo. Recuperado el 13 de Septiembre de 2012, de TELEMATIQUE, Universidad Rafael Belloso Chasín: http://redalyc.uaemex.mx