Republica Bolivariana De Venezuela
Instituto Universitario Politécnico “Santiago Mariño”
Ingeniería Industrial Sección S
Gerencia Industrial
Facilitador: Participante:
Alcides Cádiz Ortiz Yannavye CI: V-17.869.087
Ortiz Raimer CI: V-16.855.856
Castro Ederson CI: V-
20.207.488
Puerto Ordaz, 25 de Julio de 2015
INTRODUCCION
Para producir un bien o un servicio es necesario utilizar varios elementos
primordialmente teniendo como finalidad que una empresa bien sea de procesos
industriales o servicios realice una buena funcionalidad en lo que a ella le
concierne.
Por tal motivo una empresa de servicio se encarga de brindarles a los clientes un
servicio de calidad como es en el caso de restaurantes que se encargan de
vender alimentos, bebidas entre otros. Esta empresa que conocerán a medida que
se valla adentrando al tema posee ciertas características las cuales se estudiaran
a manera más profundizada.
Se conocerá como está dividido cada uno de los departamentos que la
comprende, cuál es su objetivo dentro de la empresa que beneficio aportara a la
misma, también podrán observar como esta comprendidos los departamentos de
cocina, recursos humanos, ventas, finanzas y seguridad mediante organigramas
que explican su organización y distribución.
Toda empresa que brinde un servicio debe tener políticas de control y en este
tema se les explicara cada una de ellas, también qué tipo de auditorías se aplican
para los departamentos ya antes mencionados.
En este caso lo que se busca es darle mejoras a esta empresa de servicio como
podría mejorar tanto en producción como atención.
CAPITULO I
Descripción de la Empresa
El Restaurant Familiar ORNA es una micro empresa especializada en la venta de
alimentos y bebidas, específicamente antojitos. Dicha empresa está en
crecimiento, es un negocio familiar.
La misión, bajo la cual opera ORNA es:
“Dar el mejor servicio a nuestros clientes, con precios accesibles y con la mejor
calidad de comida, conservando nuestras tradiciones y mejorar la calidad de vida
de nuestros clientes, colaboradores y proveedores”.
La visión de la empresa es:
“Elevar las ventas en un 75%, y convertirse en la empresa número uno en la
región, estandarizando nuestros procesos y mejorando la calidad en servicio a
nuestros clientes.”
Los valores en la organización son:
“Somos una empresa tradicional que mantiene el respeto tanto con nuestros
clientes como con los compañeros de trabajo, proveedores y sociedad en general.
Somos honestos y responsables en todas las labores de la empresa y también
personales; desarrollando todo nuestro potencial dentro de la empresa con
constancia y disciplina.”
Actualmente cuenta con 10 empleados en temporada baja, y en época vacacional
este número se incrementa a 14. El Restaurant Familiar ORNA cuenta con una
capacidad de 200 personas, cuya distribución es de aproximadamente 100
personas en el restaurante, y otras 100 personas en el área de eventos en la parte
superior de las instalaciones.
Departamentos
Cocina
Uno de los departamentos más importantes, ya que formula y desarrolla los
métodos más adecuados para la elaboración de productos, al suministrar y
coordinar: mano de obra, equipo, instalaciones, materiales y herramientas
requeridas.
Recursos humanos
Su objeto es conseguir y conservar un grupo humano de trabajo cuyas
características vayan de acuerdo con los objetivos de la empresa, a través de
programas adecuados y reclutamiento, de selección, de capacitación, y desarrollo.
Sus funciones principales son:
 Contratación y empleo
 Reclutamiento
 Selección
 Introducción o inducción
 Promoción, transferencias y ascensos
 Capacitación y desarrollo:
 Sueldos y salarios:
 Remuneración y vacaciones
 Relaciones laborales:
 Comunicación
De ventas
A través de ella se cumplen algunos de los propósitos institucionales de la
empresa. Su finalidad es la de reunir factores y hechos que influyen en el
mercado, para crear lo que el consumidor quiere, desea y necesita,
distribuyéndolo en forma tal, que es esté a su disposición en el momento
oportuno, en el lugar preciso y al precio más adecuado.
Algunos métodos utilizados son:
 Investigación de mercados
 Planeación y desarrollo del producto
 Precio
 Distribución y logística
 Comunicación
 Promoción de ventas
 Publicidad
 Relaciones públicas
Finanzas
De vital importancia, está trabaja con constantes movimientos de dinero. Está
área se encarga de la obtención de fondos y del suministro del capital que se
utiliza en el funcionamiento de la empresa, procurando disponer con los medios
económicos necesarios para cada uno de los departamentos, con el objeto de que
puedan funcionar debidamente.
El área de finanzas tiene implícito el objetivo del máximo aprovechamiento y
administración de los recursos financieros.
Departamento Seguridad
Tiene una finalidad muy precisa, garantizar la protección de las personas, de los
bienes y normal funcionamiento de los servicios.
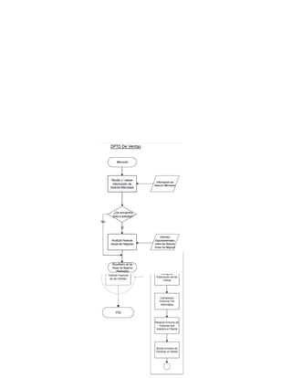
CAPITULO II
DIAGRAMAS DE PROCESOS DE LOS DEPARTAMENTOS.
Departamento Cocina
Departamento de Finanzas
CAPITULO III
POLITICAS DE CONTROL DE LA EMPRESA POR CADA DEPARTAMENTO.
Políticas de Control
Financieros.
 Control sobre el manejo adecuado de los Ingresos.
 Depositar diariamente las Ventas, el Dinero.
 Queda prohibido el uso de dinero para otro fin que no sea de la empresa.
 No usar el dinero, para provecho particular si no con el control necesario y
su buen manejo.
Recursos Humanos.
 Control en los procesos y que exista un manual que avalen que así están
aplicándose.
 Analizar currículos para un correcto reclutamiento, selección y contratación
de personal capacitado
 Realizar la correcta inducción y capacitación al personal contratado
 Realizar los correctos cálculos para las remuneraciones de los empleados
 Mantener una comunicación adecuada con el personal para lograr un clima
laboral acorde
Seguridad Industrial
 Revisar y aprobar las políticas de seguridad.
 Realizar inspecciones periódicas de seguridad.
 Establecer normas adecuadas de seguridad, deben concordar con las
disposiciones legales.
 Ocuparse del control de las enfermedades ocupacionales.
 Identificar los riesgos contra la salud que existen.
 Ejecutar el plan de primeros auxilios.
Cocina
 Definir el Menú
 Limpieza y preparación de los alimentos
 Tomar la orden de los clientes
 Verificar que el pedido no tarde mucho tiempo
 Controlar la satisfacción de los clientes con los productos y servicios
ofrecidos.
Ventas
 La fijación de precios
 Selección del sistema de facturación
 Supervisa que los pedidos salgan y que no se tarden mucho tiempo,
 Aconseja al cliente.
 Conoce la carta.
 Atiende al cliente.
 Atiende quejas y reclamos.
 Atiende sugerencias.
Los puntos principales de control interno del área de Recursos Humanos
que el auditor va a analizar vienen determinados por las siguientes
cuestiones:
a) Existencia de unos criterios claros y escritos en relación a la contratación del
personal, la fijación de los salarios, y la confección de los recibos salariales y su
pago; teniendo que estar todo ello debidamente autorizado. De este modo, la
segregación de las funciones en este área tiene que estar claramente establecida
en el seno de la empresa.
b) Se deben mantener unos expedientes de personal, los cuales tienen que tener
un carácter de estricta confidencialidad, debiendo contener para cada trabajador
de la empresa tanto datos de carácter general (nombre, dirección, lugar de
residencia y nacimiento, nº de afiliación a la Seguridad Social, número de
familiares a su cargo a efectos de IRPF) como todos aquellos datos de su perfil
profesional (referencias, experiencia laborales), personal (tipo de contratación con
la compañía, fecha de comienzo en la empresa, departamento, categoría
profesional, sueldo inicial, autorización de domiciliación de la nómina, cambios y
movilidad dentro de la entidad) y académico (expediente académico, certificados
de cursos e idiomas) relevantes. Esta tarea de adecuado registro del personal de
la empresa debe estar asignada a algún empleado que, con una jerarquía
superior, se ocupe de estos temas, o bien si la empresa dispone de ello, del
Departamento de Recursos Humanos.
c) Existencia de organigramas actualizados y medios de seguridad para la
custodia de dichos expedientes de personal y toda aquella información
confidencial sobre los recursos humanos de la empresa, como el libro de
matrícula y el libro de visitas.
d) Establecimiento de procedimientos para la fijación de revisiones, con la
periodicidad que la gerencia estime oportuno, sobre aspectos de orden interno
como los sueldos y salarios, las vacaciones, ascensos y promociones, fechas y
formas de pago, horas extras, gastos de viaje, cursillos y formación del personal,
primas e incentivos al mismo, etc.
e) Existencia de listados-resumen de nominas por mes y trabajador, lo que facilita
el control y la comparación de saldos entre períodos, y entre los datos reales y las
cifras que se hayan podido presupuestar por los órganos directivos, permitiendo
un más rápido análisis de desviaciones.
f) Fijación de métodos razonables para la adecuada distribución de todos los
gastos relacionados con los recursos humanos entre costes directos, indirectos y
generales.
g) Conciliación de forma periódica entre las cuentas bancarias y los pagos de
nóminas.
h) En el caso de que la empresa utilice tarjetas de control de tiempos, se debe
conciliar las horas pagadas con las que aparecen en ellas.
j) Análisis de la causas de las bajas temporales (índices de absentismo laboral), y
de las bajas definitivas.
k) Adecuado cumplimiento de la compañía de la Ley de Prevención de Riesgos
Laborales.
i) Existencia de la supervisión de todas las cuestiones laborales por un experto
(bien interno o externo) en estos temas.
CAPITULO IV
MODELOS DE AUDITORIAS.
Modelos de auditorías empleados en el restaurante
La Auditoria de pre-certificación o interna: Tiene como objetivo comprobar el
funcionamiento del sistema de calidad implantado y prepararnos para la auditoria
de certificación (en caso de que quisiéramos presentarnos a la certificación de un
modelo comercial).Al ser interna habitualmente la realiza personal propio de
nuestro restaurante.
La Auditoría interna periódica: Este tipo de auditoría se aplica periódicamente,
en función de un plan de control de mejora continua. Su objetivo es no bajar la
guardia en nuestro restaurante y de esta forma mantener los niveles de calidad
sostenibles en el tiempo. Aunque no nos vayamos a presentar a ninguna
certificación, este tipo de auditoría nos será de mucha ayuda en la detección de
puntos débiles del negocio.
La Auditoría externa de cliente: Esta fórmula de auditoría tiene como misión
evaluar nuestro servicio desde la perspectiva del cliente. Tiene una incidencia
directa en la medición de la calidad de servicio, ya que se demuestra delante del
cliente final, si el sistema de gestión y los procesos se aplican correctamente. El
cliente no conoce los procesos y tampoco tiene interés en conocerlos, no obstante
sí que es juez y parte en el resultado final.
Auditoría externa de certificación: Estamos ante el momento de la verdad,
cuando un organismo certificador reconocido realiza una revisión completa de
nuestro sistema de gestión de la calidad. Una vez finalizada el organismo
certificador nos comunicará las no conformidades detectadas, que una vez
corregidas nos permitirán obtener el certificado de calidad.
Auditoría externa de renovación del certificado: Una vez nuestro restaurante
ha alcanzado una certificación de índole comercial, estamos obligados a
mantenerla en el tiempo, por ello el organismo certificado nos obliga
periódicamente a realizar una auditoría exhaustiva, similar a la auditoria de
certificación, para concedernos la renovación del certificado.
CAPITULO V
Propuestas de control o estrategias a implementar para mejoras en el
restaurante:
Estrategia Nº 1- Mejorar los Niveles de Gestión y control. No es posible
afrontar ninguna política de mejora y menos afrontar una situación de crisis de
mercado con posibilidades de éxito, sino se dispone de un adecuado nivel de
gestión y control. Por esta razón, es necesario reforzar el área de gestión con las
herramientas y metodologías necesarias que nos permitan controlar la marcha y
las principales variables del negocio, analizarlas y tomar decisiones. Y esto
significa ni más ni menos que tener información resumida, substancial y fiable del
negocio de forma constante y rápida tanto de las ventas como de todos los costes.
En este sentido se deben realizar dos mejoras:
1- Aumentar el nivel de cuantificación de la gestión, implementando las
siguientes herramientas mínimas de gestión:
• Implementación de un sistema de control presupuestario detallado con
control mensual.
• Implementación de un sistema de control de ventas diario con resumen
semanal segmentado por días y franjas horarias, con detalle de número de
clientes y ticket medio en cada franja horaria.
• Implementación de un sistema de análisis del mix de ventas y márgenes
comerciales (RRP ó Menú egeneering).
• Implementación de un sistema de control de costes de adquisición, con
revisión periódica de los precios de los productos.
• Implementación de sistemas de control de Food cost (Inventarios
mensuales como mínimo, control de almacenes, escandallos actualizados,
hojas de mermas y consumos no comerciales).
2- Mejorar la fiabilidad, rapidez y accesibilidad a la información: si la
información llega tarde, no podemos reaccionar a tiempo y gestionamos con
retraso. Por lo tanto, todas las herramientas anteriores pierden efectividad sino
son fiables, disponibles rápidamente y accesibles. Recomiendo invertir en un
sistema de gestión informatizada global de todo el negocio que nos permita saber,
en todo momento, como estamos funcionando y donde tenemos desvíos respecto
a los presupuestos con la máxima antelación.
Estrategia Nº 2- Ajustar costes de Personal a las actuales ventas. En
situaciones de desaceleración del consumo privado, las ventas del restaurante no
caen proporcionalmente en todas las franjas horarias. Es evidente que un
descenso del número de clientes provoca un menor requerimiento de horas de
personal y, por tanto, es importante actuar para ajustar la plantilla a las ventas
actuales. No podemos olvidar que ajustar costes es por lo general más rápido que
aumentar ventas, por tanto, sin descartar como veremos más adelante algunas
estrategias para recuperar/aumentar ventas, se debe racionalizar lo antes posible
el personal a las ventas. Para ello, aconsejo seguir la siguiente metodología:
Paso 1º- Disgregar las ventas por días y por franjas horarias, a fin de localizar con
exactitud donde han caído las ventas y, por tanto, donde tenemos un posible
exceso de personal. Disgregar las ventas en cada franja horaria por clientes y
ticket medio.
Paso 2º- Buscar el ratio (tanto en cocina como en sala) de empleado por número
de clientes, que cumpla con el Standard mínimo de servicio, y ver donde hay un
ratio de personal por encima del Standard.
Paso 3º- Ver si es posible aumentar horarios o días de apertura para desviar el
exceso de personal hacia los nuevos días de apertura o nuevos horarios, con el
objetivo de no tener que despedir a nadie y trabajar con una base de personal no
excesivamente reducida. Por ejemplo, eliminar el día de cierre, si lo tuviésemos, y
reasignar horarios sin contratar a nadie más.
Paso 4º- Variabilidad de parte de las retribuciones por encima de convenio en
función de las ventas de los restaurantes.
Estrategia Nº 3- Proteger los márgenes de venta. Cuando la demanda se
debilita la competencia se endurece, lo cual significa una mayor actividad
promocional, más descuentos, mejores precios, etc... Con el fin de mantener el
número de clientes. Pero se debe tener sumo cuidado en que todas estas tácticas
no provoquen un menor margen medio de cada una de las ventas realizadas,
pues nadie nos asegura que una rebaja de precios o un descuento nos traiga
suficientes clientes como para compensar el menor margen que vamos a tener en
cada operación y, sin embargo, si es seguro que muchos de los clientes actuales
se van a beneficiar de los descuentos. Por esta razón, en situaciones de crisis no
hay que tomar decisiones precipitadas y no cuantificadas y lanzarse a realizar
promociones o descuentos sin asegurar el margen comercial. Nuestra
recomendación, y como veremos más adelante, es aplicar una estrategia de
protección del margen comercial, es decir, no aplicar medidas que provoquen una
menor rentabilidad unitaria de cada operación, pues ello nos puede provocar un
efecto secundario perjudicial a añadir al descenso del número de clientes, como
es la caída de rentabilidad directa. Proteger el margen de las ventas no está
reñido con la actividad promocional, siempre y cuando, modifiquemos
correctamente las distintas variables de nuestra propuesta de valor, es decir, si
reducimos el precio de la oferta debemos reducir su coste intentando que en
términos absolutos, o sea en euros, no tengamos pérdidas. Esto presupone un
cierto esfuerzo creativo para no reducir la calidad percibida por el cliente y una
capacidad creativa o de imaginación para presentar propuestas competitivas para
el cliente, pero rentables para el restaurante.
Estrategia Nº 4- Reforzar el Co-Marketing con nuestros proveedores. Si el
restaurante vende menos el proveedor vende menos. Al fin y al cabo, tanto
restauradores como proveedores se ven afectados por la desaceleración y ambos
pierden ventas. El Co-marketing es la unión en acciones promocionales y
comerciales de dos entidades independientes, en este caso el restaurante y el
proveedor, con el objetivo común de atraer más clientes al restaurante, y que, por
tanto, estos consuman más productos del proveedor. La estrategia de Co-
Marketing consiste en acordar con nuestros distintos proveedores de referencia
una serie de acciones promocionales de forma que estas acciones se vean
apoyadas económicamente por ellos y, por tanto, nos ayuden a implementarlas
tanto en el diseño y coste de los materiales de comunicación, con apoyo en
producto o costes e, incluso, aprovechando cierta concomitancia con campañas
de estos proveedores en medios masivos (p. Ej. Lanzamiento de nuevos
productos del proveedor).
En definitiva esta estrategia va perfectamente ligada a la anterior estrategia de
protección de márgenes de las ventas, pues una parte de los costes
promocionales serán asumidos por los proveedores y podremos aplicar ciertos
descuentos sin pérdida de rentabilidad. Una metodología rápida para implementar
co-marketing es reunirse con los cinco o seis proveedores de referencia (vinos,
aguas, postres, cerveza, carnes, café, etc...) y plantear la posibilidad de realizar
una acción conjunta en nuestro restaurante o cadena. Es muy posible que estos
proveedores ya tengan propuestas previamente diseñadas y listas para
implementar y nos faciliten la tarea, pero es preferible aportar algunas iniciativas.
Es importante planificar cinco o seis acciones promocionales a lo largo del año,
adecuándolas a la estacionalidad de producto y de ventas del negocio.
Estrategia Nº 5- Innovación en Producto. Una de las mejores vías para atraer
clientes a nuestro restaurante es la innovación en productos, platos y recetas de la
oferta. Nuevos platos, nuevos menús, sugerencias, nuevas bebidas, nuevos
sabores, una nueva línea de postres, etc... Comunicados adecuadamente, y
evidentemente según las posibilidades de cada uno, atraerá un cierto número de
clientes con ganas de probar propuestas distintas a las que ofrecen la generalidad
de nuestros competidores. La innovación en producto dentro del restaurante
puede tener dos fuentes de generación: los proveedores y nuestros técnicos de
producto/jefe de cocina.
En el primer caso es interesante revisar toda la gama de productos y variedades
que ofertan nuestros proveedores habituales, pues es muy posible que
encontremos algunas ideas para nuevas referencias en nuestra oferta. También
será interesante conocer que productos van a lanzar en breve, ya que pueden ser
de interés para incorporarlos en nuestra oferta. Finalmente, será interesante visitar
ferias de hostelería donde podamos descubrir nuevos proveedores, productos o
tecnologías. Si no innovamos la propuesta del restaurante puede quedar obsoleta
a medio plazo, si innovamos, a corto plazo podemos captar clientes que buscan
ser sorprendidos con propuestas distintas, novedosas y excitantes. La innovación
debe ser planificada y puede alternarse o coincidir con las distintas acciones
promocionales que tengamos previstas en nuestro negocio.
La segunda fuente de generación de la innovación es nuestro jefe de producto o
nuestro jefe de cocina, pues uno de los valores añadidos que debe aportar es la
creación, la innovación y el desarrollo de nuevas y atractivas propuestas (platos,
familias, formatos, etc...) que atraigan y retengan a los clientes. Por lo tanto, es
importante impulsar y motivar la innovación, capacitando al jefe de cocina,
proporcionándole los medios necesarios, y apoyándole en todo aquello que sea
necesario. La innovación puede aportar hasta un 20% de las nuevas ventas que
consigamos.
Estrategia Nº 6- Simplificar compras y procesos administrativos. Comprar es
una actividad que si no está correctamente planificada provoca muchos costes
ocultos e impide dedicar más tiempo a las ventas. Costes como:
• Exceso de tiempo en preparación y emisión de pedidos.
• Exceso en número de recepciones y control de recepciones de productos.
• Control administrativo de precios, cantidades en albaranes y facturas.
En este sentido la propuesta es la simplificación en dos sentidos:
1-Reducción del número de proveedores al máximo buscando concentrar
compras lo cual provocará:
• Más poder de negociación en precios y co-marketing y reducción del coste
logísticos del proveedor por entrega.
• Reducción del número de pedidos y entregas.
• Reducción del trabajo administrativo derivado.
2-Automatizar los sistemas de compra y derivar trabajo administrativo o de
comanda al proveedor:
• Implementar con los proveedores sistemas digitalizados de comanda y
recepción de pedidos.
• Derivar hacia el proveedor el seguimiento/confección de pedidos a través
de su servicio de tele marketing o auto venta.
• Conseguir del proveedor sistemas de facturación y administrativos de
entrega resumidos y fáciles de gestionar.
Al fin y al cabo simplificar significa aumentar eficiencia, pues reduce costes en un
proceso que no crea valor de forma directa y ocupa un tiempo que se puede
dedicar a la gestión de las ventas o de la innovación del restaurante que son más
necesarios en situaciones de mercado como las actuales.
CONCLUSION
Una empresa que brinda un servicio como es el caso de restaurantes es
aconsejable que tenga siempre un plan de calidad para la mejora del mismo. Toda
empresa debe regirse por las normas internas tanto de la empresa como las leyes
que estén vinculadas a esta para que todo marche con pie firme en cuanto a lo
que respecta con un servicio, relacionándose así a las necesidades de los clientes
y no obstante con esto tener una buena organización y distribución para ello
siempre se debe llevar en estos casos una buena operatividad y procedimientos
donde todo el personal que trabaje en dicha empresa este en pleno conocimiento
de lo que se desea lograr.

Gerencia industrial ii

  • 1.
    Republica Bolivariana DeVenezuela Instituto Universitario Politécnico “Santiago Mariño” Ingeniería Industrial Sección S Gerencia Industrial Facilitador: Participante: Alcides Cádiz Ortiz Yannavye CI: V-17.869.087 Ortiz Raimer CI: V-16.855.856 Castro Ederson CI: V- 20.207.488 Puerto Ordaz, 25 de Julio de 2015
  • 2.
    INTRODUCCION Para producir unbien o un servicio es necesario utilizar varios elementos primordialmente teniendo como finalidad que una empresa bien sea de procesos industriales o servicios realice una buena funcionalidad en lo que a ella le concierne. Por tal motivo una empresa de servicio se encarga de brindarles a los clientes un servicio de calidad como es en el caso de restaurantes que se encargan de vender alimentos, bebidas entre otros. Esta empresa que conocerán a medida que se valla adentrando al tema posee ciertas características las cuales se estudiaran a manera más profundizada. Se conocerá como está dividido cada uno de los departamentos que la comprende, cuál es su objetivo dentro de la empresa que beneficio aportara a la misma, también podrán observar como esta comprendidos los departamentos de cocina, recursos humanos, ventas, finanzas y seguridad mediante organigramas que explican su organización y distribución. Toda empresa que brinde un servicio debe tener políticas de control y en este tema se les explicara cada una de ellas, también qué tipo de auditorías se aplican para los departamentos ya antes mencionados. En este caso lo que se busca es darle mejoras a esta empresa de servicio como podría mejorar tanto en producción como atención.
  • 3.
    CAPITULO I Descripción dela Empresa El Restaurant Familiar ORNA es una micro empresa especializada en la venta de alimentos y bebidas, específicamente antojitos. Dicha empresa está en crecimiento, es un negocio familiar. La misión, bajo la cual opera ORNA es: “Dar el mejor servicio a nuestros clientes, con precios accesibles y con la mejor calidad de comida, conservando nuestras tradiciones y mejorar la calidad de vida de nuestros clientes, colaboradores y proveedores”. La visión de la empresa es: “Elevar las ventas en un 75%, y convertirse en la empresa número uno en la región, estandarizando nuestros procesos y mejorando la calidad en servicio a nuestros clientes.” Los valores en la organización son: “Somos una empresa tradicional que mantiene el respeto tanto con nuestros clientes como con los compañeros de trabajo, proveedores y sociedad en general. Somos honestos y responsables en todas las labores de la empresa y también personales; desarrollando todo nuestro potencial dentro de la empresa con constancia y disciplina.” Actualmente cuenta con 10 empleados en temporada baja, y en época vacacional este número se incrementa a 14. El Restaurant Familiar ORNA cuenta con una capacidad de 200 personas, cuya distribución es de aproximadamente 100 personas en el restaurante, y otras 100 personas en el área de eventos en la parte superior de las instalaciones.
  • 4.
    Departamentos Cocina Uno de losdepartamentos más importantes, ya que formula y desarrolla los métodos más adecuados para la elaboración de productos, al suministrar y coordinar: mano de obra, equipo, instalaciones, materiales y herramientas requeridas. Recursos humanos Su objeto es conseguir y conservar un grupo humano de trabajo cuyas características vayan de acuerdo con los objetivos de la empresa, a través de programas adecuados y reclutamiento, de selección, de capacitación, y desarrollo. Sus funciones principales son:  Contratación y empleo  Reclutamiento  Selección  Introducción o inducción  Promoción, transferencias y ascensos  Capacitación y desarrollo:  Sueldos y salarios:  Remuneración y vacaciones  Relaciones laborales:  Comunicación De ventas
  • 5.
    A través deella se cumplen algunos de los propósitos institucionales de la empresa. Su finalidad es la de reunir factores y hechos que influyen en el mercado, para crear lo que el consumidor quiere, desea y necesita, distribuyéndolo en forma tal, que es esté a su disposición en el momento oportuno, en el lugar preciso y al precio más adecuado. Algunos métodos utilizados son:  Investigación de mercados  Planeación y desarrollo del producto  Precio  Distribución y logística  Comunicación  Promoción de ventas  Publicidad  Relaciones públicas Finanzas De vital importancia, está trabaja con constantes movimientos de dinero. Está área se encarga de la obtención de fondos y del suministro del capital que se utiliza en el funcionamiento de la empresa, procurando disponer con los medios económicos necesarios para cada uno de los departamentos, con el objeto de que puedan funcionar debidamente. El área de finanzas tiene implícito el objetivo del máximo aprovechamiento y administración de los recursos financieros. Departamento Seguridad
  • 6.
    Tiene una finalidadmuy precisa, garantizar la protección de las personas, de los bienes y normal funcionamiento de los servicios. CAPITULO II DIAGRAMAS DE PROCESOS DE LOS DEPARTAMENTOS. Departamento Cocina
  • 7.
  • 10.
    CAPITULO III POLITICAS DECONTROL DE LA EMPRESA POR CADA DEPARTAMENTO. Políticas de Control Financieros.  Control sobre el manejo adecuado de los Ingresos.  Depositar diariamente las Ventas, el Dinero.  Queda prohibido el uso de dinero para otro fin que no sea de la empresa.  No usar el dinero, para provecho particular si no con el control necesario y su buen manejo. Recursos Humanos.  Control en los procesos y que exista un manual que avalen que así están aplicándose.  Analizar currículos para un correcto reclutamiento, selección y contratación de personal capacitado
  • 11.
     Realizar lacorrecta inducción y capacitación al personal contratado  Realizar los correctos cálculos para las remuneraciones de los empleados  Mantener una comunicación adecuada con el personal para lograr un clima laboral acorde Seguridad Industrial  Revisar y aprobar las políticas de seguridad.  Realizar inspecciones periódicas de seguridad.  Establecer normas adecuadas de seguridad, deben concordar con las disposiciones legales.  Ocuparse del control de las enfermedades ocupacionales.  Identificar los riesgos contra la salud que existen.  Ejecutar el plan de primeros auxilios. Cocina  Definir el Menú  Limpieza y preparación de los alimentos  Tomar la orden de los clientes  Verificar que el pedido no tarde mucho tiempo  Controlar la satisfacción de los clientes con los productos y servicios ofrecidos.
  • 12.
    Ventas  La fijaciónde precios  Selección del sistema de facturación  Supervisa que los pedidos salgan y que no se tarden mucho tiempo,  Aconseja al cliente.  Conoce la carta.  Atiende al cliente.  Atiende quejas y reclamos.  Atiende sugerencias. Los puntos principales de control interno del área de Recursos Humanos que el auditor va a analizar vienen determinados por las siguientes cuestiones: a) Existencia de unos criterios claros y escritos en relación a la contratación del personal, la fijación de los salarios, y la confección de los recibos salariales y su pago; teniendo que estar todo ello debidamente autorizado. De este modo, la segregación de las funciones en este área tiene que estar claramente establecida en el seno de la empresa. b) Se deben mantener unos expedientes de personal, los cuales tienen que tener un carácter de estricta confidencialidad, debiendo contener para cada trabajador de la empresa tanto datos de carácter general (nombre, dirección, lugar de residencia y nacimiento, nº de afiliación a la Seguridad Social, número de familiares a su cargo a efectos de IRPF) como todos aquellos datos de su perfil profesional (referencias, experiencia laborales), personal (tipo de contratación con la compañía, fecha de comienzo en la empresa, departamento, categoría
  • 13.
    profesional, sueldo inicial,autorización de domiciliación de la nómina, cambios y movilidad dentro de la entidad) y académico (expediente académico, certificados de cursos e idiomas) relevantes. Esta tarea de adecuado registro del personal de la empresa debe estar asignada a algún empleado que, con una jerarquía superior, se ocupe de estos temas, o bien si la empresa dispone de ello, del Departamento de Recursos Humanos. c) Existencia de organigramas actualizados y medios de seguridad para la custodia de dichos expedientes de personal y toda aquella información confidencial sobre los recursos humanos de la empresa, como el libro de matrícula y el libro de visitas. d) Establecimiento de procedimientos para la fijación de revisiones, con la periodicidad que la gerencia estime oportuno, sobre aspectos de orden interno como los sueldos y salarios, las vacaciones, ascensos y promociones, fechas y formas de pago, horas extras, gastos de viaje, cursillos y formación del personal, primas e incentivos al mismo, etc. e) Existencia de listados-resumen de nominas por mes y trabajador, lo que facilita el control y la comparación de saldos entre períodos, y entre los datos reales y las cifras que se hayan podido presupuestar por los órganos directivos, permitiendo un más rápido análisis de desviaciones. f) Fijación de métodos razonables para la adecuada distribución de todos los gastos relacionados con los recursos humanos entre costes directos, indirectos y generales. g) Conciliación de forma periódica entre las cuentas bancarias y los pagos de nóminas. h) En el caso de que la empresa utilice tarjetas de control de tiempos, se debe conciliar las horas pagadas con las que aparecen en ellas. j) Análisis de la causas de las bajas temporales (índices de absentismo laboral), y de las bajas definitivas.
  • 14.
    k) Adecuado cumplimientode la compañía de la Ley de Prevención de Riesgos Laborales. i) Existencia de la supervisión de todas las cuestiones laborales por un experto (bien interno o externo) en estos temas. CAPITULO IV MODELOS DE AUDITORIAS. Modelos de auditorías empleados en el restaurante La Auditoria de pre-certificación o interna: Tiene como objetivo comprobar el funcionamiento del sistema de calidad implantado y prepararnos para la auditoria de certificación (en caso de que quisiéramos presentarnos a la certificación de un modelo comercial).Al ser interna habitualmente la realiza personal propio de nuestro restaurante.
  • 15.
    La Auditoría internaperiódica: Este tipo de auditoría se aplica periódicamente, en función de un plan de control de mejora continua. Su objetivo es no bajar la guardia en nuestro restaurante y de esta forma mantener los niveles de calidad sostenibles en el tiempo. Aunque no nos vayamos a presentar a ninguna certificación, este tipo de auditoría nos será de mucha ayuda en la detección de puntos débiles del negocio. La Auditoría externa de cliente: Esta fórmula de auditoría tiene como misión evaluar nuestro servicio desde la perspectiva del cliente. Tiene una incidencia directa en la medición de la calidad de servicio, ya que se demuestra delante del cliente final, si el sistema de gestión y los procesos se aplican correctamente. El cliente no conoce los procesos y tampoco tiene interés en conocerlos, no obstante sí que es juez y parte en el resultado final. Auditoría externa de certificación: Estamos ante el momento de la verdad, cuando un organismo certificador reconocido realiza una revisión completa de nuestro sistema de gestión de la calidad. Una vez finalizada el organismo certificador nos comunicará las no conformidades detectadas, que una vez corregidas nos permitirán obtener el certificado de calidad. Auditoría externa de renovación del certificado: Una vez nuestro restaurante ha alcanzado una certificación de índole comercial, estamos obligados a mantenerla en el tiempo, por ello el organismo certificado nos obliga periódicamente a realizar una auditoría exhaustiva, similar a la auditoria de certificación, para concedernos la renovación del certificado.
  • 16.
    CAPITULO V Propuestas decontrol o estrategias a implementar para mejoras en el restaurante: Estrategia Nº 1- Mejorar los Niveles de Gestión y control. No es posible afrontar ninguna política de mejora y menos afrontar una situación de crisis de mercado con posibilidades de éxito, sino se dispone de un adecuado nivel de gestión y control. Por esta razón, es necesario reforzar el área de gestión con las herramientas y metodologías necesarias que nos permitan controlar la marcha y las principales variables del negocio, analizarlas y tomar decisiones. Y esto
  • 17.
    significa ni másni menos que tener información resumida, substancial y fiable del negocio de forma constante y rápida tanto de las ventas como de todos los costes. En este sentido se deben realizar dos mejoras: 1- Aumentar el nivel de cuantificación de la gestión, implementando las siguientes herramientas mínimas de gestión: • Implementación de un sistema de control presupuestario detallado con control mensual. • Implementación de un sistema de control de ventas diario con resumen semanal segmentado por días y franjas horarias, con detalle de número de clientes y ticket medio en cada franja horaria. • Implementación de un sistema de análisis del mix de ventas y márgenes comerciales (RRP ó Menú egeneering). • Implementación de un sistema de control de costes de adquisición, con revisión periódica de los precios de los productos. • Implementación de sistemas de control de Food cost (Inventarios mensuales como mínimo, control de almacenes, escandallos actualizados, hojas de mermas y consumos no comerciales). 2- Mejorar la fiabilidad, rapidez y accesibilidad a la información: si la información llega tarde, no podemos reaccionar a tiempo y gestionamos con retraso. Por lo tanto, todas las herramientas anteriores pierden efectividad sino son fiables, disponibles rápidamente y accesibles. Recomiendo invertir en un sistema de gestión informatizada global de todo el negocio que nos permita saber, en todo momento, como estamos funcionando y donde tenemos desvíos respecto a los presupuestos con la máxima antelación. Estrategia Nº 2- Ajustar costes de Personal a las actuales ventas. En situaciones de desaceleración del consumo privado, las ventas del restaurante no caen proporcionalmente en todas las franjas horarias. Es evidente que un
  • 18.
    descenso del númerode clientes provoca un menor requerimiento de horas de personal y, por tanto, es importante actuar para ajustar la plantilla a las ventas actuales. No podemos olvidar que ajustar costes es por lo general más rápido que aumentar ventas, por tanto, sin descartar como veremos más adelante algunas estrategias para recuperar/aumentar ventas, se debe racionalizar lo antes posible el personal a las ventas. Para ello, aconsejo seguir la siguiente metodología: Paso 1º- Disgregar las ventas por días y por franjas horarias, a fin de localizar con exactitud donde han caído las ventas y, por tanto, donde tenemos un posible exceso de personal. Disgregar las ventas en cada franja horaria por clientes y ticket medio. Paso 2º- Buscar el ratio (tanto en cocina como en sala) de empleado por número de clientes, que cumpla con el Standard mínimo de servicio, y ver donde hay un ratio de personal por encima del Standard. Paso 3º- Ver si es posible aumentar horarios o días de apertura para desviar el exceso de personal hacia los nuevos días de apertura o nuevos horarios, con el objetivo de no tener que despedir a nadie y trabajar con una base de personal no excesivamente reducida. Por ejemplo, eliminar el día de cierre, si lo tuviésemos, y reasignar horarios sin contratar a nadie más. Paso 4º- Variabilidad de parte de las retribuciones por encima de convenio en función de las ventas de los restaurantes. Estrategia Nº 3- Proteger los márgenes de venta. Cuando la demanda se debilita la competencia se endurece, lo cual significa una mayor actividad promocional, más descuentos, mejores precios, etc... Con el fin de mantener el número de clientes. Pero se debe tener sumo cuidado en que todas estas tácticas no provoquen un menor margen medio de cada una de las ventas realizadas, pues nadie nos asegura que una rebaja de precios o un descuento nos traiga suficientes clientes como para compensar el menor margen que vamos a tener en
  • 19.
    cada operación y,sin embargo, si es seguro que muchos de los clientes actuales se van a beneficiar de los descuentos. Por esta razón, en situaciones de crisis no hay que tomar decisiones precipitadas y no cuantificadas y lanzarse a realizar promociones o descuentos sin asegurar el margen comercial. Nuestra recomendación, y como veremos más adelante, es aplicar una estrategia de protección del margen comercial, es decir, no aplicar medidas que provoquen una menor rentabilidad unitaria de cada operación, pues ello nos puede provocar un efecto secundario perjudicial a añadir al descenso del número de clientes, como es la caída de rentabilidad directa. Proteger el margen de las ventas no está reñido con la actividad promocional, siempre y cuando, modifiquemos correctamente las distintas variables de nuestra propuesta de valor, es decir, si reducimos el precio de la oferta debemos reducir su coste intentando que en términos absolutos, o sea en euros, no tengamos pérdidas. Esto presupone un cierto esfuerzo creativo para no reducir la calidad percibida por el cliente y una capacidad creativa o de imaginación para presentar propuestas competitivas para el cliente, pero rentables para el restaurante. Estrategia Nº 4- Reforzar el Co-Marketing con nuestros proveedores. Si el restaurante vende menos el proveedor vende menos. Al fin y al cabo, tanto restauradores como proveedores se ven afectados por la desaceleración y ambos pierden ventas. El Co-marketing es la unión en acciones promocionales y comerciales de dos entidades independientes, en este caso el restaurante y el proveedor, con el objetivo común de atraer más clientes al restaurante, y que, por tanto, estos consuman más productos del proveedor. La estrategia de Co- Marketing consiste en acordar con nuestros distintos proveedores de referencia una serie de acciones promocionales de forma que estas acciones se vean apoyadas económicamente por ellos y, por tanto, nos ayuden a implementarlas tanto en el diseño y coste de los materiales de comunicación, con apoyo en producto o costes e, incluso, aprovechando cierta concomitancia con campañas de estos proveedores en medios masivos (p. Ej. Lanzamiento de nuevos productos del proveedor).
  • 20.
    En definitiva estaestrategia va perfectamente ligada a la anterior estrategia de protección de márgenes de las ventas, pues una parte de los costes promocionales serán asumidos por los proveedores y podremos aplicar ciertos descuentos sin pérdida de rentabilidad. Una metodología rápida para implementar co-marketing es reunirse con los cinco o seis proveedores de referencia (vinos, aguas, postres, cerveza, carnes, café, etc...) y plantear la posibilidad de realizar una acción conjunta en nuestro restaurante o cadena. Es muy posible que estos proveedores ya tengan propuestas previamente diseñadas y listas para implementar y nos faciliten la tarea, pero es preferible aportar algunas iniciativas. Es importante planificar cinco o seis acciones promocionales a lo largo del año, adecuándolas a la estacionalidad de producto y de ventas del negocio. Estrategia Nº 5- Innovación en Producto. Una de las mejores vías para atraer clientes a nuestro restaurante es la innovación en productos, platos y recetas de la oferta. Nuevos platos, nuevos menús, sugerencias, nuevas bebidas, nuevos sabores, una nueva línea de postres, etc... Comunicados adecuadamente, y evidentemente según las posibilidades de cada uno, atraerá un cierto número de clientes con ganas de probar propuestas distintas a las que ofrecen la generalidad de nuestros competidores. La innovación en producto dentro del restaurante puede tener dos fuentes de generación: los proveedores y nuestros técnicos de producto/jefe de cocina. En el primer caso es interesante revisar toda la gama de productos y variedades que ofertan nuestros proveedores habituales, pues es muy posible que encontremos algunas ideas para nuevas referencias en nuestra oferta. También será interesante conocer que productos van a lanzar en breve, ya que pueden ser de interés para incorporarlos en nuestra oferta. Finalmente, será interesante visitar ferias de hostelería donde podamos descubrir nuevos proveedores, productos o tecnologías. Si no innovamos la propuesta del restaurante puede quedar obsoleta a medio plazo, si innovamos, a corto plazo podemos captar clientes que buscan ser sorprendidos con propuestas distintas, novedosas y excitantes. La innovación
  • 21.
    debe ser planificaday puede alternarse o coincidir con las distintas acciones promocionales que tengamos previstas en nuestro negocio. La segunda fuente de generación de la innovación es nuestro jefe de producto o nuestro jefe de cocina, pues uno de los valores añadidos que debe aportar es la creación, la innovación y el desarrollo de nuevas y atractivas propuestas (platos, familias, formatos, etc...) que atraigan y retengan a los clientes. Por lo tanto, es importante impulsar y motivar la innovación, capacitando al jefe de cocina, proporcionándole los medios necesarios, y apoyándole en todo aquello que sea necesario. La innovación puede aportar hasta un 20% de las nuevas ventas que consigamos. Estrategia Nº 6- Simplificar compras y procesos administrativos. Comprar es una actividad que si no está correctamente planificada provoca muchos costes ocultos e impide dedicar más tiempo a las ventas. Costes como: • Exceso de tiempo en preparación y emisión de pedidos. • Exceso en número de recepciones y control de recepciones de productos. • Control administrativo de precios, cantidades en albaranes y facturas. En este sentido la propuesta es la simplificación en dos sentidos: 1-Reducción del número de proveedores al máximo buscando concentrar compras lo cual provocará: • Más poder de negociación en precios y co-marketing y reducción del coste logísticos del proveedor por entrega. • Reducción del número de pedidos y entregas. • Reducción del trabajo administrativo derivado. 2-Automatizar los sistemas de compra y derivar trabajo administrativo o de comanda al proveedor:
  • 22.
    • Implementar conlos proveedores sistemas digitalizados de comanda y recepción de pedidos. • Derivar hacia el proveedor el seguimiento/confección de pedidos a través de su servicio de tele marketing o auto venta. • Conseguir del proveedor sistemas de facturación y administrativos de entrega resumidos y fáciles de gestionar. Al fin y al cabo simplificar significa aumentar eficiencia, pues reduce costes en un proceso que no crea valor de forma directa y ocupa un tiempo que se puede dedicar a la gestión de las ventas o de la innovación del restaurante que son más necesarios en situaciones de mercado como las actuales. CONCLUSION Una empresa que brinda un servicio como es el caso de restaurantes es aconsejable que tenga siempre un plan de calidad para la mejora del mismo. Toda empresa debe regirse por las normas internas tanto de la empresa como las leyes que estén vinculadas a esta para que todo marche con pie firme en cuanto a lo
  • 23.
    que respecta conun servicio, relacionándose así a las necesidades de los clientes y no obstante con esto tener una buena organización y distribución para ello siempre se debe llevar en estos casos una buena operatividad y procedimientos donde todo el personal que trabaje en dicha empresa este en pleno conocimiento de lo que se desea lograr.