[Año]

HISTORIA, GEOGRAFÍA Y CIENCIAS SOCIALES

GUIA DE CONTENIDO N° 2
“La Cuestión Social en Chile”
Nombre:
Curso: 2° Medio

Fecha:

Contenido: La cuestión social en Chile: Contextos social, condiciones de vida y propuestas desde
los diversos actores de la sociedad.

Objetivo de la guía : Conocer cómo se desarrolla la cuestión social en Chile, para determinar cómo
dicho proceso influye en la construcción histórica de nuestro país.

TIEMPO DE
TRABAJO:
50MINUTOS

Aprendizaje esperado: Analizar e interpretar las
diferentes dimensiones de la “Cuestión social” y
las soluciones propuestas desde distintos actores.

RECORDEMOS EL CONTENIDO ANTERIOR
EL PROCESO DE URBANIZACION EN EL PAIS, SE VIO ACELERADA Y
ACRECENTADA POR LAS INCIPIENTES MIGRACIONES DEL CAMPO A LA CIUDAD, EN
DONDE LAS PERSONAS IBAN EN BUSCA DE TRABAJOS Y DE MEJORAR SU CALIDAD
DE VIDA.

348
[Año]

HISTORIA, GEOGRAFÍA Y CIENCIAS SOCIALES

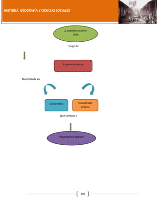
La cuestión social en
Chile

Surge de

La miseria obrera

Manifestada en

Conventillos

Insalubridad
Urbana

Que condujo a

Organización popular

349
[Año]

HISTORIA, GEOGRAFÍA Y CIENCIAS SOCIALES

DESARROLLO DEL CONTENIDO

Es indudable que la pobreza y las desigualdades sociales
no surgieron en el país en la década de 1880, como
tampoco han desaparecido en la moderna realidad del Chile
actual. No obstante, ya desde finales de siglo XIX muchos
elementos se conjugaron para transformar los problemas
sociales en una cuestión social, como son, un contexto
económico capitalista plenamente consolidado, marcado por
una incipiente industrialización y un proceso de urbanización
descontrolado que agravaron las malas condiciones de vida
del trabajador urbano; una clase dirigente ciega e ineficiente
ante los problemas y quejas del mundo popular; y,
finalmente, una clase trabajadora que ya no estuvo
dispuesta a quedarse de brazos cruzados esperando que el
Estado oligárquico llegara a ofrecer alguna solución a sus
problemas.

Fue a lo largo de estos años que se pusieron en marcha una serie de movimientos
sociales que transformaron la cuestión social en un problema que afectó no sólo a
los trabajadores sino a todo el país. Desde entonces, surgieron a la luz pública una
serie de innumerables escritos, ensayos, artículos de prensa y tesis de grado que
comenzaron a analizar sus causas y motivos, además de las posibles alternativas de
solución.

Esta amplia gama de debates políticos e ideológicos pueden resumirse en tres
grandes corrientes

350
[Año]

HISTORIA, GEOGRAFÍA Y CIENCIAS SOCIALES

La primera corriente se originó al
interior del mundo conservadorcatólico que, a partir de la
Encíclica Rerum Novarum,
adhirió a la línea social cristiana
impulsada por la iglesia católica.
A grandes rasgos, vio la cuestión
social como resultante de una
crisis moral que desvirtuó el rol
dirigente y protector de la elite
criolla. El énfasis estuvo puesto
en la responsabilidad que le
correspondió a los ricos en el
cuidado y bienestar tanto material
como espiritual de los más
pobres, a través de la educación,
la beneficencia, el socorro y la
justicia. En síntesis, más acción
social y menos caridad.

En segundo lugar, existió una
corriente liberal y laica vinculada al
Partido Radical y donde también se
incluyeron intelectuales
independientes de clase media. Para
ambos sectores, la cuestión social
fue el resultado de un conflicto de
clases, un problema estructural de la
sociedad nacional, afectada por la
falta de desarrollo económico, la
explotación laboral, la inflación y la
carencia de ayuda estatal hacia los
más pobres. Por consiguiente, los
dardos apuntaron al Estado y a la
necesidad de regular el sistema de
libre mercado que rigió en el país, a
través de una adecuada legislación
social que promoviera y asegurara

el progreso y adelanto material de
todos los sectores.

Una tercera tendencia, fue la
corriente socialista, impulsada
por sectores pertenecientes a la
clase trabajadora. Para este
sector, los problemas sociales
fueron consecuencia de la propia
existencia del Estado liberal y del
sistema capitalista; y declararon
que su solución no pasó por la
acción caritativa de la clase
dirigente ni por las medidas de
corte proteccionista que
reclamaron algunos liberales,
sino que radicó en la acción y el
poder autónomo de los propios
trabajadores.

A pesar de sus diferencias, cada una de estas tres corrientes coincidió
en la urgente necesidad de otorgar pronta solución a los problemas
derivados de la cuestión social, que hacia el año 1920 se convirtió
en una preocupante cuestión política, traspasando las
fronteras de la opinión pública e insertándose de lleno
en los planes del Gobierno y del Congreso Nacional.

Información extraída de :
http://www.memoriachilena.cl
/602/w3-article-679.html

Palabras claves, busca su significado en tu libro de
clases
Rerum Novarum - Movimientos Sociales
Corriente Socialista – Estado Oligárquico - Inflación

351
[Año]

HISTORIA, GEOGRAFÍA Y CIENCIAS SOCIALES

ACTIVIDAD
Objetivo de la actividad: Identificar los conocimientos adquiridos por los estudiantes para
el desarrollo de la propuesta didáctica (Construcción de prensa de época).
Instrucciones: Lee con atención el enunciado de cada ítem, y desarrolla la actividad
complementado tus respuestas con los contenidos vistos en clases.

Ítem I : De acuerdo a lo visto en clases y el siguiente extracto de la prensa obrera femenina “La Alborada” ,
responde las siguientes preguntas:

352
[Año]

HISTORIA, GEOGRAFÍA Y CIENCIAS SOCIALES

1.- a partir del texto ¿Qué se puede concluir acerca de la situación en que Vivian los sectores
populares de la época?
_______________________________________________________________________________
_______________________________________________________________________________
_______________________________________________________________________________
_______________________________________________________________________________
2.- ¿cuáles son los principales problemas a los que hace referencia el texto?
_______________________________________________________________________________
_______________________________________________________________________________
_______________________________________________________________________________
_______________________________________________________________________________
3.- ¿Cuál es tu visión, desde el presente, acerca de los problemas sociales de la época?
_______________________________________________________________________________
_______________________________________________________________________________
_______________________________________________________________________________
_______________________________________________________________________________

Ítem II: A continuación, se presentan cuatro imágenes de prensas de la época tratada en clases:
1.- Analiza la estructura de cada una de ellas e identifica sus principales diferencias graficas
(título, tipo de letra, color de la hoja, color del texto, estructura de texto, etc.). e indaga a que actor
social de la época pertenece cada prensa, explicando así porque se dan las principales diferencias
graficas entre una y otra.

353
[Año]

HISTORIA, GEOGRAFÍA Y CIENCIAS SOCIALES

Actividad proyecto de bloque.

Ítem III: creación de un periódico de época.
1.- organízate con tus compañeros y crea un grupo de 5
integrantes.
2.- escojan un actor social (elite, religioso, obrero, etc) del cual realizaran el periódico.
3.- vean el siguiente video para que realicen hojas añejadas para que su prensa parezca más
antigua http://www.youtube.com/watch?v=zEMubVKLfiM
4.- buscar las fuentes de información de prensa e imágenes en www.memoriachilena.cl
5.- trae para el siguiente bloque la información reunida, las imágenes y tus hojas listas para
trabajar en ellas.

354
[Año]

HISTORIA, GEOGRAFÍA Y CIENCIAS SOCIALES

*Responde con una V si es verdadero y una F si es falso. Justifica las falsas

1.____ Los elementos que se conjugaron para transformar los problemas sociales en cuestión social son el
contexto económico capitalista y la buena vida de la clase obrera.

2:____ La cuestión social se desarrolla dentro de los años 1880-1920.

3.____ La cuestión social es significado de malas condiciones de vida y laboral de la clase obrera.

4.____ Durante el desarrollo de la cuestión social la elite política se preocupó por las condiciones de vida
obrera.

5._____ La situación social creada por los problemas en vivienda, salubridad pública, educación y
condiciones de trabajo, por una parte, y las discusiones o debates llevados a cabo en la elite entorno a
ellos, por otra, configuraron la llamada “cuestión social”.

6.-___ Incapaz de elaborar un plan de desarrollo económico nacional, la elite gobernante tampoco logró
acuerdos mínimos para dar una respuesta global a las nuevas condiciones económicas y sociales.

Solucionario: 1F-2V-3V-4F-5V-6V
1

355
[Año]

HISTORIA, GEOGRAFÍA Y CIENCIAS SOCIALES

Cierre de la clase

Recordemos lo aprendido con el siguiente video:

REFLEXÍON:
¿Qué opinas respecto al
comportamiento de la élite política
frente a los sucesos que ocurrieron
durante el desarrollo de la cuestión
social?

356
[Año]

HISTORIA, GEOGRAFÍA Y CIENCIAS SOCIALES

Si quieres saber más puedes visitar los siguientes links de interés.
http://www.profesorenlinea.cl/chilehistoria/Cuestion_Social.html
http://www.memoriachilena.cl/602/w3-article-3521.html
http://www.memoriachilena.cl/602/w3-article-621.html

357
[Año]

HISTORIA, GEOGRAFÍA Y CIENCIAS SOCIALES

Rubrica de evaluación para el desarrollo de preguntas.
Coef.

Categorías

Totalmente logrado

Medianamente
logrado

Parcialmente
logrado

No logrado

CRITERIOS

7

5

3

1

3

Pertinencia de
los contenidos

EL ESTUDIANTE
DEMUESTRA UN TOTAL
MANEJO DE LOS
CONTENIDOS
EXPUESTO Y
ANALIZADOS (EN LAS
CLASES Y GUIAS), EN
SU RESPUESTA

EL ESTUDIANTE
DEMUESTRA UN
MEDIANO MANEJO DE
LOS CONTENIDOS
EXPUESTO Y
ANALIZADOS (EN LAS
CLASES Y GUIAS) EN SU
RESPUESTA

NO SE OBSERVA
NI DEMUESTRA
UN MANEJO DE
LOS
CONTENIDOS.

2

Redacción y
orden

LA RESPUESTA DEL
ESTUDIANTE POSEE UN
ORDEN LOGICO Y UNA
COHESION QUE
PERMITE EL
ENTENDIMIENTO DE LA
MISMA

LA RESPUESTA DEL
ESTUDIANTE POSEE UN
ODEN LOGICO Y
COHESION, SIN
EMBARGO ES POSIBLE
DETECTAR CIERTAS
AMBIGUEDADES.

1

Ortografía

LA RESPUESTA DEL
ESTUDIANTE TIENE
UNA ORTOGRAFIA
CORRECTA (ACENTUAL,
PUNTUAL Y LITERAL).

LA RESPUESTA DEL
ESTDUIANTE PRESENTA
ALGUNOS ERRORES
ORTOGRAFICO
(ACENTUAL, PUNTUAL
Y LITERAL) DOS O TRES.

EL ESTUDIANTE
DEMUESTRA UN
MANEJO PARCIAL
DE LOS
CONTENIDOS
EXPUESTO Y
ANALIZADOS (EN
LAS CLASES Y
GUIAS) EN SU
RESPUESTA
LA RESPUESTA
DEL ESTDUAINTE
NO POSEE UN
ORDEN LOGICO Y
/ O COHESION,
DIFICULTA EL
ENTENDIMIENTO
DE SU RESPUESTA
LA RESPUESTA
DEL ESTUDIANTE
POSEE EN SU
GRAN MAYORIA
ERRORES
ORTOGRAFICOS
(ACENTUAL,
PUNTUAL Y
LITERAL) MAS DE
4

LA RESPUESTA
NO PRESENTA
NI ORDEN
LOGICO NI
COHESION

LA RESPUESTA
DEL
ESTUDIANTE
POSEE MAS DE
7 ERRORES
ORTOGRAFICOS
(ACENTUAL,
PUNTUAL Y
LITERAL)

Puntajes de evaluación:
Indicadores

Puntaje total

Pertinencia de los contenidos

21

Redacción y orden de la
respuesta

14

Ortografía

7

Total

Puntaje obtenido

42
Nota:

358

Guia 02 parte 09

  • 1.
    [Año] HISTORIA, GEOGRAFÍA YCIENCIAS SOCIALES GUIA DE CONTENIDO N° 2 “La Cuestión Social en Chile” Nombre: Curso: 2° Medio Fecha: Contenido: La cuestión social en Chile: Contextos social, condiciones de vida y propuestas desde los diversos actores de la sociedad. Objetivo de la guía : Conocer cómo se desarrolla la cuestión social en Chile, para determinar cómo dicho proceso influye en la construcción histórica de nuestro país. TIEMPO DE TRABAJO: 50MINUTOS Aprendizaje esperado: Analizar e interpretar las diferentes dimensiones de la “Cuestión social” y las soluciones propuestas desde distintos actores. RECORDEMOS EL CONTENIDO ANTERIOR EL PROCESO DE URBANIZACION EN EL PAIS, SE VIO ACELERADA Y ACRECENTADA POR LAS INCIPIENTES MIGRACIONES DEL CAMPO A LA CIUDAD, EN DONDE LAS PERSONAS IBAN EN BUSCA DE TRABAJOS Y DE MEJORAR SU CALIDAD DE VIDA. 348
  • 2.
    [Año] HISTORIA, GEOGRAFÍA YCIENCIAS SOCIALES La cuestión social en Chile Surge de La miseria obrera Manifestada en Conventillos Insalubridad Urbana Que condujo a Organización popular 349
  • 3.
    [Año] HISTORIA, GEOGRAFÍA YCIENCIAS SOCIALES DESARROLLO DEL CONTENIDO Es indudable que la pobreza y las desigualdades sociales no surgieron en el país en la década de 1880, como tampoco han desaparecido en la moderna realidad del Chile actual. No obstante, ya desde finales de siglo XIX muchos elementos se conjugaron para transformar los problemas sociales en una cuestión social, como son, un contexto económico capitalista plenamente consolidado, marcado por una incipiente industrialización y un proceso de urbanización descontrolado que agravaron las malas condiciones de vida del trabajador urbano; una clase dirigente ciega e ineficiente ante los problemas y quejas del mundo popular; y, finalmente, una clase trabajadora que ya no estuvo dispuesta a quedarse de brazos cruzados esperando que el Estado oligárquico llegara a ofrecer alguna solución a sus problemas. Fue a lo largo de estos años que se pusieron en marcha una serie de movimientos sociales que transformaron la cuestión social en un problema que afectó no sólo a los trabajadores sino a todo el país. Desde entonces, surgieron a la luz pública una serie de innumerables escritos, ensayos, artículos de prensa y tesis de grado que comenzaron a analizar sus causas y motivos, además de las posibles alternativas de solución. Esta amplia gama de debates políticos e ideológicos pueden resumirse en tres grandes corrientes 350
  • 4.
    [Año] HISTORIA, GEOGRAFÍA YCIENCIAS SOCIALES La primera corriente se originó al interior del mundo conservadorcatólico que, a partir de la Encíclica Rerum Novarum, adhirió a la línea social cristiana impulsada por la iglesia católica. A grandes rasgos, vio la cuestión social como resultante de una crisis moral que desvirtuó el rol dirigente y protector de la elite criolla. El énfasis estuvo puesto en la responsabilidad que le correspondió a los ricos en el cuidado y bienestar tanto material como espiritual de los más pobres, a través de la educación, la beneficencia, el socorro y la justicia. En síntesis, más acción social y menos caridad. En segundo lugar, existió una corriente liberal y laica vinculada al Partido Radical y donde también se incluyeron intelectuales independientes de clase media. Para ambos sectores, la cuestión social fue el resultado de un conflicto de clases, un problema estructural de la sociedad nacional, afectada por la falta de desarrollo económico, la explotación laboral, la inflación y la carencia de ayuda estatal hacia los más pobres. Por consiguiente, los dardos apuntaron al Estado y a la necesidad de regular el sistema de libre mercado que rigió en el país, a través de una adecuada legislación social que promoviera y asegurara el progreso y adelanto material de todos los sectores. Una tercera tendencia, fue la corriente socialista, impulsada por sectores pertenecientes a la clase trabajadora. Para este sector, los problemas sociales fueron consecuencia de la propia existencia del Estado liberal y del sistema capitalista; y declararon que su solución no pasó por la acción caritativa de la clase dirigente ni por las medidas de corte proteccionista que reclamaron algunos liberales, sino que radicó en la acción y el poder autónomo de los propios trabajadores. A pesar de sus diferencias, cada una de estas tres corrientes coincidió en la urgente necesidad de otorgar pronta solución a los problemas derivados de la cuestión social, que hacia el año 1920 se convirtió en una preocupante cuestión política, traspasando las fronteras de la opinión pública e insertándose de lleno en los planes del Gobierno y del Congreso Nacional. Información extraída de : http://www.memoriachilena.cl /602/w3-article-679.html Palabras claves, busca su significado en tu libro de clases Rerum Novarum - Movimientos Sociales Corriente Socialista – Estado Oligárquico - Inflación 351
  • 5.
    [Año] HISTORIA, GEOGRAFÍA YCIENCIAS SOCIALES ACTIVIDAD Objetivo de la actividad: Identificar los conocimientos adquiridos por los estudiantes para el desarrollo de la propuesta didáctica (Construcción de prensa de época). Instrucciones: Lee con atención el enunciado de cada ítem, y desarrolla la actividad complementado tus respuestas con los contenidos vistos en clases. Ítem I : De acuerdo a lo visto en clases y el siguiente extracto de la prensa obrera femenina “La Alborada” , responde las siguientes preguntas: 352
  • 6.
    [Año] HISTORIA, GEOGRAFÍA YCIENCIAS SOCIALES 1.- a partir del texto ¿Qué se puede concluir acerca de la situación en que Vivian los sectores populares de la época? _______________________________________________________________________________ _______________________________________________________________________________ _______________________________________________________________________________ _______________________________________________________________________________ 2.- ¿cuáles son los principales problemas a los que hace referencia el texto? _______________________________________________________________________________ _______________________________________________________________________________ _______________________________________________________________________________ _______________________________________________________________________________ 3.- ¿Cuál es tu visión, desde el presente, acerca de los problemas sociales de la época? _______________________________________________________________________________ _______________________________________________________________________________ _______________________________________________________________________________ _______________________________________________________________________________ Ítem II: A continuación, se presentan cuatro imágenes de prensas de la época tratada en clases: 1.- Analiza la estructura de cada una de ellas e identifica sus principales diferencias graficas (título, tipo de letra, color de la hoja, color del texto, estructura de texto, etc.). e indaga a que actor social de la época pertenece cada prensa, explicando así porque se dan las principales diferencias graficas entre una y otra. 353
  • 7.
    [Año] HISTORIA, GEOGRAFÍA YCIENCIAS SOCIALES Actividad proyecto de bloque. Ítem III: creación de un periódico de época. 1.- organízate con tus compañeros y crea un grupo de 5 integrantes. 2.- escojan un actor social (elite, religioso, obrero, etc) del cual realizaran el periódico. 3.- vean el siguiente video para que realicen hojas añejadas para que su prensa parezca más antigua http://www.youtube.com/watch?v=zEMubVKLfiM 4.- buscar las fuentes de información de prensa e imágenes en www.memoriachilena.cl 5.- trae para el siguiente bloque la información reunida, las imágenes y tus hojas listas para trabajar en ellas. 354
  • 8.
    [Año] HISTORIA, GEOGRAFÍA YCIENCIAS SOCIALES *Responde con una V si es verdadero y una F si es falso. Justifica las falsas 1.____ Los elementos que se conjugaron para transformar los problemas sociales en cuestión social son el contexto económico capitalista y la buena vida de la clase obrera. 2:____ La cuestión social se desarrolla dentro de los años 1880-1920. 3.____ La cuestión social es significado de malas condiciones de vida y laboral de la clase obrera. 4.____ Durante el desarrollo de la cuestión social la elite política se preocupó por las condiciones de vida obrera. 5._____ La situación social creada por los problemas en vivienda, salubridad pública, educación y condiciones de trabajo, por una parte, y las discusiones o debates llevados a cabo en la elite entorno a ellos, por otra, configuraron la llamada “cuestión social”. 6.-___ Incapaz de elaborar un plan de desarrollo económico nacional, la elite gobernante tampoco logró acuerdos mínimos para dar una respuesta global a las nuevas condiciones económicas y sociales. Solucionario: 1F-2V-3V-4F-5V-6V 1 355
  • 9.
    [Año] HISTORIA, GEOGRAFÍA YCIENCIAS SOCIALES Cierre de la clase Recordemos lo aprendido con el siguiente video: REFLEXÍON: ¿Qué opinas respecto al comportamiento de la élite política frente a los sucesos que ocurrieron durante el desarrollo de la cuestión social? 356
  • 10.
    [Año] HISTORIA, GEOGRAFÍA YCIENCIAS SOCIALES Si quieres saber más puedes visitar los siguientes links de interés. http://www.profesorenlinea.cl/chilehistoria/Cuestion_Social.html http://www.memoriachilena.cl/602/w3-article-3521.html http://www.memoriachilena.cl/602/w3-article-621.html 357
  • 11.
    [Año] HISTORIA, GEOGRAFÍA YCIENCIAS SOCIALES Rubrica de evaluación para el desarrollo de preguntas. Coef. Categorías Totalmente logrado Medianamente logrado Parcialmente logrado No logrado CRITERIOS 7 5 3 1 3 Pertinencia de los contenidos EL ESTUDIANTE DEMUESTRA UN TOTAL MANEJO DE LOS CONTENIDOS EXPUESTO Y ANALIZADOS (EN LAS CLASES Y GUIAS), EN SU RESPUESTA EL ESTUDIANTE DEMUESTRA UN MEDIANO MANEJO DE LOS CONTENIDOS EXPUESTO Y ANALIZADOS (EN LAS CLASES Y GUIAS) EN SU RESPUESTA NO SE OBSERVA NI DEMUESTRA UN MANEJO DE LOS CONTENIDOS. 2 Redacción y orden LA RESPUESTA DEL ESTUDIANTE POSEE UN ORDEN LOGICO Y UNA COHESION QUE PERMITE EL ENTENDIMIENTO DE LA MISMA LA RESPUESTA DEL ESTUDIANTE POSEE UN ODEN LOGICO Y COHESION, SIN EMBARGO ES POSIBLE DETECTAR CIERTAS AMBIGUEDADES. 1 Ortografía LA RESPUESTA DEL ESTUDIANTE TIENE UNA ORTOGRAFIA CORRECTA (ACENTUAL, PUNTUAL Y LITERAL). LA RESPUESTA DEL ESTDUIANTE PRESENTA ALGUNOS ERRORES ORTOGRAFICO (ACENTUAL, PUNTUAL Y LITERAL) DOS O TRES. EL ESTUDIANTE DEMUESTRA UN MANEJO PARCIAL DE LOS CONTENIDOS EXPUESTO Y ANALIZADOS (EN LAS CLASES Y GUIAS) EN SU RESPUESTA LA RESPUESTA DEL ESTDUAINTE NO POSEE UN ORDEN LOGICO Y / O COHESION, DIFICULTA EL ENTENDIMIENTO DE SU RESPUESTA LA RESPUESTA DEL ESTUDIANTE POSEE EN SU GRAN MAYORIA ERRORES ORTOGRAFICOS (ACENTUAL, PUNTUAL Y LITERAL) MAS DE 4 LA RESPUESTA NO PRESENTA NI ORDEN LOGICO NI COHESION LA RESPUESTA DEL ESTUDIANTE POSEE MAS DE 7 ERRORES ORTOGRAFICOS (ACENTUAL, PUNTUAL Y LITERAL) Puntajes de evaluación: Indicadores Puntaje total Pertinencia de los contenidos 21 Redacción y orden de la respuesta 14 Ortografía 7 Total Puntaje obtenido 42 Nota: 358