Tabla de Contenido



Recursos humanos –HR …………………………………………………………………………… 2
Descripción………………………………………………………………………………………… 2
Infotipos …………………………………………………………………………………………… 2
Definición…………………………………………………………………………………………. 2
Utilización…………………………………………………………………………………………. 2
Almacenamiento temporal de datos de infotipo ………………………………………………….. 3
      Enlace temporal 1
      Enlace temporal 2
      Enlace temporal 3
Subtipos ……………………………………………………………………………………………. 5
Definición de un infotipo en el Dictionary ………………………………………………………… 7
Estructura y tarea de las tablas ……………………………………………………………………. 8
Opciones técnicas de tablas de base de datos ……………………………………………………. 10
Infotipos Estándar ………………………………………………………………………………… 11
Algunos Infotipos Standard ..………………………………………………………………………14
Crear infotipos de campo …………………………………………………………………………. 15
Ampliación de una imagen individual ……………………………………………………………..16
Parametrizacion de Infotipos………………………………………………………………………20
Bibliografía………………………………………………………………………………………….21




Recursos Humanos-Infotipos                                    Pág. 1
RECURSOS HUMANOS HR.

Descripción

Incluye todos los procesos de negocio requeridos para controlar y gestionar de una
manera eficaz las necesidades de recursos humanos de las Empresas: desde gestión de
candidatos a puestos de trabajo a la elaboración de nóminas o el desarrollo de personal,
así como el control de tiempos.


Los componentes de módulos de HR abarcan la administración de salarios y nóminas,
modelos de turnos, planificación de trabajos, gestión de actos, gestión de gastos de
viajes.


Dentro de la gestión de recursos humanos se distinguen dos módulos principales:


         Administración de personal (PA)
         Desarrollo y planificación de personal (PD)


Infotipos

Definición

Los infotipos son unidades de información en el sistema de Gestión de personal.


Utilización

Los infotipos se utilizan para agrupar campos de datos relacionados. Proporcionan
información con una estructura, facilitan la entrada de datos y permiten almacenar datos
para períodos específicos.




Recursos Humanos-Infotipos                                                        Pág. 2
Desde el punto de vista del usuario, los infotipos son imágenes de entrada de datos.
Contienen toda una serie de informaciones que hay que introducir en los campos de
datos.


En términos de base de datos, los infotipos representan una estructura de datos o un set
de registros de datos relacionados. Cuando se actualiza un infotipo, los datos anteriores
no se pierden. En su lugar, se almacenan para la evaluación del historial.




Almacenamiento temporal de datos de infotipo

Cuando actualice un infotipo, los datos antiguos no deben perderse. En su lugar, deben
retenerse de manera que se puedan evaluar datos pasados. La capacidad de generar
historiales de infotipo es garantizada por el almacenamiento temporal de datos de
infotipo. El sistema crea un período de validez para cada registro de infotipo. El resultado
es que cada infotipo de empleado tiene varios registros de datos que difieren entre ellos
en sus períodos de validez.


También hay que determinar cómo los diferentes registros de datos de un infotipo
reaccionan entre ellos respecto a sus períodos de validez. Esta reacción con referencia
temporal se determina mediante el enlace temporal de infotipo.
Los principios de entrada de datos de infotipo y enlaces temporales garantiza la
introducción de un set de datos consistente y verosímil para el empleado, que podrá
utilizarse para la entrada de tiempos, el cálculo de la nómina y los informes. Puede
asignar autorizaciones de acceso para cada infotipo.
El sistema incluye los siguientes enlaces temporales:


        Enlace temporal 1
        Enlace temporal 2
        Enlace temporal 3


Recursos Humanos-Infotipos                                                          Pág. 3
Enlace temporal 1


Debe existir exactamente un registro de datos de infotipo válido para todo el tiempo de
trabajo del empleado en la empresa. Los períodos de validez no deben solaparse. Si
crea un nuevo registro de infotipo, la fecha de inicio se convertirá automáticamente en la
fecha final del período de validez del registro de infotipo precedente.
El enlace temporal 1 es necesario para todos los infotipos que contienen datos que
siempre deben estar accesibles. Esto vale especialmente para datos personales y datos
de asignación organizativa.



Enlace temporal 2


No puede existir más de un registro válido de datos de infotipo en un momento distinto.
Sin embargo, no es esencial que exista un registro de datos. Los períodos de validez no
deben solaparse. Si crea un nuevo registro de infotipo que se solapa con un registro de
infotipo precedente, el registro de infotipo precedente está limitado.


Enlace temporal 3


Puede existir cualquier número de registros válidos de datos de infotipo en un momento
dado. Por lo que se refiere a sus períodos de validez, un registro de datos no interfiere
en el otro.
Si un registro de datos de infotipo tiene el enlace temporal 1 o 2 y los registros de infotipo
precedentes se limitan automáticamente, aparecerá un mensaje de sistema para
informarle de ello.




Recursos Humanos-Infotipos                                                           Pág. 4
Subtipos

Los subtipos se utilizan para subdividir registros de infotipo. Puede utilizarlos para
subdividir datos de infotipo por materia lo que le facilitará acceder y gestionar la
información o asignar diferentes características de control (como, por ejemplo, enlaces
temporales) a diferentes subtipos. También puede crear historiales distintos para cada
subtipo.




Introduzca diferentes tipos de dirección en el subtipo Clase de dirección dentro del
infotipo 0006 Direcciones:


   Residencia permanente (subtipo 1)



   Segunda residencia (subtipo 2)



   Dirección en el país de origen (subtipo 3)


Pueden ser válidas diferentes direcciones al mismo tiempo, lo que significa que hay que
asignar el enlace temporal 3 al infotipo. Sin embargo, debe existir una residencia
permanente en todo momento, lo que significa que es necesario el enlace temporal 1
para este subtipo. Una dirección en el país de origen, no obstante, no es esencial y sólo
puede existir una para cada momento, de modo que el enlace temporal 2 es apropiado.


No merece la pena crear un infotipo separado para cada clase de dirección, ya que las
imágenes de entrada y la lógica de verificación son idénticas.


Los subtipos permiten tener en cuenta las diferentes características de tiempo de
infotipos diferentes. Especifique un enlace temporal para cada subtipo, sin tener en
cuenta los otros subtipos.



Recursos Humanos-Infotipos                                                             Pág. 5
En otros términos, los subtipos no representan un nivel inferior respecto a los infotipos.
En cambio, los infotipos se dividen en subtipos de los cuales cada uno representa una
categoría diferente de infotipo con sus propias características de tiempo. Devengos y
deducciones periódicas y Pagos complementarios son otros ejemplos de infotipos
divididos en subtipos.


Las imágenes de entrada de subtipos individuales pueden variar entre sí.


Puede asignar autorizaciones de acceso para cada subtipo.


Los infotipos se identifican con una clave de 4 dígitos y se dividen según rangos:


       Infotipo 0000-0999 Datos personales que corresponden a Administración de
        Personal (Datos Personales, Dirección, etc.).
       Infotipo 1000-1999 Datos relativos a planificación, que pertenecen a Desarrollo
        de Personal (Objetos PD, Vinculaciones,etc.).
       Infotipo 2000-2999 Datos de Gestión de Tiempos, (Ausentismos, Horas extras,
        etc.)

       Infotipo 4000-4999 Datos de Candidatos, (Solicitudes de Empleo, Asignación a
        Vacante). etc.




Recursos Humanos-Infotipos                                                           Pág. 6
Definición de un infotipo en el Dictionary
ABAP

Cada infotipo nnnn necesita por lo menos dos estructuras y una tabla:


       Estructura PSnnnn


        La estructura PSnnnn contiene todos los campos de los datos del infotipo.


       La tabla transparente PAnnnn y/o la tabla transparente PBnnnn


        La tabla transparente PAnnnn es necesaria si desea utilizar un infotipo dentro de
        Gestión de personal.
        La tabla transparente PBnnnn es necesaria si desea utilizar un infotipo en
        Contratación de personal.


       Estructura Pnnnn


        La estructura Pnnnn contiene los campos clave del infotipo y todos los campos
        de datos de la estructura PSnnnn.




Es probable que necesite definir otras estructuras y tablas para infotipos específicos.
Las definiciones de los datos de estas estructuras y tablas se crean en el Dictionary
ABAP. La transacción PM01 Diálogos en la Gestión de personal no soporta esta etapa
por ahora.
De acuerdo con la distribución del ámbito de nombres del infotipo, los objetos P9nnn,
PS9nnn, PA9nnn y PB9nnn se asignan al ámbito de nombres del cliente.




Recursos Humanos-Infotipos                                                         Pág. 7
Debe desarrollar un infotipo con el número 9900 a utilizar únicamente dentro de la
Gestión de personal. Los nombres de las estructuras y tablas de este infotipo son los
siguientes:


       PS9900 (estructura)
       PA9900 (tabla transparente)
       P9900 (estructura)




Recursos Humanos-Infotipos                                                       Pág. 8
Estructura y tarea de las tablas PAnnnn y
PBnnnn

Los registros de datos del infotipo nnnn se almacenan en las tablas de las bases de
datos PAnnnn y PBnnnn. El área en la que se utiliza el infotipo determina el tipo de
tablas que se necesita.


       Si desea utilizar un infotipo en Gestión de personal, cree la tabla PAnnnn.
       Si desea utilizar un infotipo en Contratación de personal, cree la tabla PBnnnn.
       Si desea utilizar un infotipo en Gestión y Contratación de personal, cree las dos
        tablas PAnnnn y PBnnnn.


También debe especificar las tablas de la base de datos que desea utilizar en
Características de infotipo (tabla T582A).
        Las tablas tienen la estructura siguiente:
Tabla 1 : Tabla PAnnnn

Nombre de      Clave      Elemento de        Tipo    Longitud Tabla de        Texto
campo                     datos                                verificación breve

MANDT          X          MANDT              CLNT    3         T000           Mandante

.INCLUDE       X          PAKEY

.INCLUDE                  PSHD1

.INCLUDE                  PSnnnn




Recursos Humanos-Infotipos                                                            Pág. 9
Tabla 2 : Tabla PBnnnn

Nombre de      Clave     Elemento de       Tipo       Longitud Tabla de         Texto
campo                    datos                                   verificación breve

MANDT          X         MANDT             CLNT       3          T000           Mandante

.INCLUDE       X         PBKEY

.INCLUDE                 PSHD1

.INCLUDE                 PSnnnn



La definición de la clave primaria es la única diferencia entre la estructura de las dos
tablas. La clave primaria se determina en función del campo Mandante y las
subestructuras PAKEY y PBKEY.



Opciones técnicas de tablas de base de datos
Las tablas de base de datos se leen mediante el índice primario. Casi nunca es
necesario crear índices secundarios.


Cuando determine los parámetros de memoria lógica, introduzca el valor APPL0 en el
campo Clase de datos. El valor de la categoría de tamaño puede variar en función de la
utilización del infotipo. Por este motivo, debe realizar una estimación del número de
registros de datos que espera y entonces especificar una categoría de tamaño
adecuada.
Con la interfase de base de datos SAP puede que no se graben en la memoria
intermedia las tablas PAnnnn y PBnnnn porque los programas de aplicación siempre
deben trabajar con datos actuales. Por esta razón, debe seleccionar la casilla de
selección Prohibido grabar en MI del marco Grabar en MI.


Los registros de los datos del infotipo se graban en la memoria intermedia dentro de las
aplicaciones de Gestión de personal, independientemente de las parametrizaciones del
Dictionary ABAP/4.




Recursos Humanos-Infotipos                                                           Pág. 10
Se pueden introducir modificaciones en los registros de infotipo en forma de protocolos
de modificación mediante la función de creación de logs de infotipos en Gestión de
personal. El informe RPUAUD00 le permite visualizar estos documentos. Rara vez es
necesario realizar una grabación en log de las modificaciones de datos en el Dictionary
ABAP.




Infotipos Estándar:


        Asignación organizativa (0001)

El infotipo 0001 Asignación organizativa determina cómo el empleado es integrado en la


       estructura de la empresa
       estructura de personal


Este infotipo determina la sociedad, la división de personal y subdivisión de personal a la
que es asignado un empleado. El infotipo 0001 Asignación organizativa le permite
determinar el centro de coste al que se cargan los costes y asignar su empleado a una
división. El grupo de personal y área de personal al que se asigna su personal también
se almacenan en este infotipo.



                Debido a verificaciones de autorización, asignación de números y
                especificación de infogrupos debe introducir datos en los campos
                Sociedad, División de personal, Grupo de personal y Área de personal
                en el infotipo 0000 Medidas. No puede actualizar estos campo en el
                infotipo 0001 Asignación organizativa.


Si introduce datos en los campos Posición, Función y Unidad organizativa en el infotipo
0001 Asignación organizativa, puede establecer un enlace con PD.
El infotipo 0001 Asignación organizativa también permite determinar, para números de
personal específicos, cuáles son los encargados para cada tipo de datos de HR.



Recursos Humanos-Infotipos                                                         Pág. 11
El infotipo Asignación organizativa tiene el enlace temporal 1, que significa que en el
sistema siempre debe existir un registro de datos de infotipo a partir de la fecha de
contratación del empleado.




        Datos personales (0002)

El infotipo 0002 Datos personales se utiliza para almacenar datos que identifican un
empleado. Éstos se dividen en los siguientes grupos:


       El primer set de datos define el nombre del empleado. Éste incluye el
        tratamiento, el nombre, apellido, iniciales y, si es pertinente, el segundo apellido
        del empleado, la fecha de nacimiento y el nombre con el que más se conoce al
        empleado. También existen campos para el título académico y el complemento
        del nombre del empleado.
       El segundo set de datos incluye la fecha de nacimiento, lugar de nacimiento,
        nacionalidad e idioma.
       El tercer set de datos contiene información sobre el número de hijos, estado civil
        y, en algunos países, la denominación de la religión del empleado.


El infotipo 0002 Datos personales tiene el enlace temporal 1, que significa que en el
sistema siempre debe existir un registro de datos de infotipo a partir de la fecha de
contratación del empleado.




Recursos Humanos-Infotipos                                                           Pág. 12
Status de nómina (0003)

El infotipo 0003 Status de nómina contiene datos para el Cálculo de la nómina y la
evaluación de tiempos. Cuando se contrata a un empleado, se crea automáticamente el
infotipo 0003 Status de nómina. Se actualiza automáticamente si se efectúan
modificaciones en el pasado de la nómina.


El status de nómina proporciona los siguientes datos para la nómina:


       el indicador de bloqueo que se utiliza para excluir un número de personal del
        cálculo de la nómina
       la fecha de la última ejecución del cálculo de nómina
       la fecha de retroactividad
       el indicador utilizado para marcar un número de personal para la retroactividad
       el período más antiguo del cálculo retroactivo, que es la fecha más lejana en el
        pasado hasta la cual es posible la retroactividad para el número de personal en
        cuestión
       la fecha a partir de la cual se crea el calendario personal
       la fecha de retroactividad para la captura de datos de producción (PDC) si PDC
        está activa


El infotipo 003 Status de nómina tiene el enlace temporal 1, que significa que debe existir
uno para cada empleado y que no puede ser borrado.




Recursos Humanos-Infotipos                                                         Pág. 13
Relación de algunos Infotipos Standard en Mandante Dev-110




Tabla 3: Listado de algunos infotipos – transacción pa30


Recursos Humanos-Infotipos                                   Pág. 14
Crear infotipos de campo

Condiciones previas

Debe crear una estructura HRI9nnn en el Dictionary ABAP y definir los campos
específicos del infotipo en esta estructura. La estructura se crea en una clase de
desarrollo sin un prefijo.


Puede que no existan para el infotipo otros objetos de depósito - tales como imágenes o
pools de módulo que ha creado manualmente - quitando aquellos que están en la
estructura HRI9nnn.


Si existen tales objetos de depósito, bórrelos seleccionando Verificar entorno.


Procedimiento




                 Para utilizar el copiador de infotipo debe ser capaz de programar en
                 ABAP y estar familiarizado con el Dictionary ABAP y el Menu Painter
                 ABAP.




    1. Introduzca el código de transacción PPCI
    2. Introduzca un número de infotipo de 4 dígitos (9nnn) y un nombre de infotipo.




        Seleccione Infotipo dependiente del idioma si desea crear un infotipo
        dependiente del idioma.




Recursos Humanos-Infotipos                                                           Pág. 15
Seleccione Infotipo específico del país si desea crear un infotipo específico del
        país, en otras palabras, un infotipo que se visualice cuando seleccione los
        registros relevantes específicos del país.


    3. Seleccione Infotipo de campo.
    4. Seleccione Infotipo  Crear


        El copiador de infotipo genera todos los objetos de depósito requeridos para el
        infotipo.


    5. Seleccione Verificar entorno para actualizar la tabla de entrada requerida T777I
        (infotipos por tipo de objeto).


Resultado

Se han creado todos los objetos de depósito necesarios para el infotipo. Las entradas
relevantes en tabla específica del infotipo en las tablas T777T (textos de infotipo) y
T778T (infotipos) se han actualizado mediante el copiador de infotipo. El usuario ha
actualizado la entrada relevante en T777I (infotipos por tipo de objeto).




       Ampliación de una imagen individual

Procedimiento

    1. Inicie la transacción PM01 Crear infotipo mediante la introducción del código de
        transacción.
    2. Seleccione Ampliar infotipos.
    3. En el campo Nº infotipo introduzca el número de cuatro dígitos del infotipo que
        desea crear.


        Al especificar el número de infotipo, recuerde que debe introducir los ceros a la
        izquierda.



Recursos Humanos-Infotipos                                                           Pág. 16
No es posible ampliar una imagen individual para el infotipo Acciones 0000 o los
       infotipos Gestión de tiempos.


   4. En el marco de grupo Objeto parcial, marque Include CI.
   5. Seleccione Crear.


       El Diccionario: Imagen inicial se visualiza.


   6. Cree el include CI.
   7. Seleccione Activar.
   8. Vuelva a la imagen Crear infotipo.
   9. Seleccione Crear todo.




Resultado

Ha incorporado campos adicionales en la imagen individual estándar.


Limitaciones

      Los siguientes infotipos están excluidos del concepto de ampliación:
           o   Infotipo de Acciones (0000)
           o   Acciones adicionales (0302)
           o   Infotipos de Gestión de tiempos (2nnn)
      La longitud de la estructura Psnnnn del campo de datos y del include CI no
       pueden exceder 1500 bytes.
      Si incluye campos adicionales en el infotipo Asignación organizacional (0001),
       estos no aparecerán en la base de datos lógica PNP como campos de selección.




Recursos Humanos-Infotipos                                                      Pág. 17
TRANSACCIONES DE RECURSOS HUMANOS
Este es un resumen de las transacciones del módulo de recursos humanos (HR) :

 Código de Transacción                                     Descripción
PA03                     Cambia el registro de control de nóminas
PA20                     Visualiza infotipo PA
PA30                     Crear o modifica infotipos PA.
PP02                     Entrada rápida para objetos de tipo PD
PU00                     Borra infotipo PA de un empleado.
Ppom_old                 Visualizar esturctura organizacional
Po13

Tabla 4: Algunas transacciones Módulo HR




Recursos Humanos-Infotipos                                                      Pág. 18
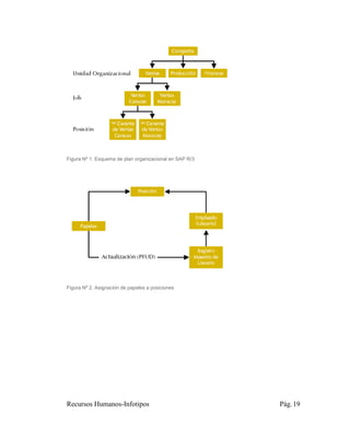
Figura Nº 1. Esquema de plan organizacional en SAP R/3




Figura Nº 2. Asignación de papeles a posiciones




Recursos Humanos-Infotipos                               Pág. 19
PARAMETRIZACION DE Infotipos
        TRANSACCIÓN SPRO




Figura Nº 3. Parametrización a través de la transacción spro




Recursos Humanos-Infotipos                                     Pág. 20
BIBLIOGRAFÍA:
      http://help.sap.com/saphelp_40b/helpdata/es/48/35c4934abf11d18a0f0000
       e816ae6e/content.htm
      http://portal.inf.utfsm.cl/PTE2003/Libros/Libro4/MVillablanca.pdf
      www.sap.com




Recursos Humanos-Infotipos                                                 Pág. 21

Infotipos2

  • 1.
    Tabla de Contenido Recursoshumanos –HR …………………………………………………………………………… 2 Descripción………………………………………………………………………………………… 2 Infotipos …………………………………………………………………………………………… 2 Definición…………………………………………………………………………………………. 2 Utilización…………………………………………………………………………………………. 2 Almacenamiento temporal de datos de infotipo ………………………………………………….. 3  Enlace temporal 1  Enlace temporal 2  Enlace temporal 3 Subtipos ……………………………………………………………………………………………. 5 Definición de un infotipo en el Dictionary ………………………………………………………… 7 Estructura y tarea de las tablas ……………………………………………………………………. 8 Opciones técnicas de tablas de base de datos ……………………………………………………. 10 Infotipos Estándar ………………………………………………………………………………… 11 Algunos Infotipos Standard ..………………………………………………………………………14 Crear infotipos de campo …………………………………………………………………………. 15 Ampliación de una imagen individual ……………………………………………………………..16 Parametrizacion de Infotipos………………………………………………………………………20 Bibliografía………………………………………………………………………………………….21 Recursos Humanos-Infotipos Pág. 1
  • 2.
    RECURSOS HUMANOS HR. Descripción Incluyetodos los procesos de negocio requeridos para controlar y gestionar de una manera eficaz las necesidades de recursos humanos de las Empresas: desde gestión de candidatos a puestos de trabajo a la elaboración de nóminas o el desarrollo de personal, así como el control de tiempos. Los componentes de módulos de HR abarcan la administración de salarios y nóminas, modelos de turnos, planificación de trabajos, gestión de actos, gestión de gastos de viajes. Dentro de la gestión de recursos humanos se distinguen dos módulos principales:  Administración de personal (PA)  Desarrollo y planificación de personal (PD) Infotipos Definición Los infotipos son unidades de información en el sistema de Gestión de personal. Utilización Los infotipos se utilizan para agrupar campos de datos relacionados. Proporcionan información con una estructura, facilitan la entrada de datos y permiten almacenar datos para períodos específicos. Recursos Humanos-Infotipos Pág. 2
  • 3.
    Desde el puntode vista del usuario, los infotipos son imágenes de entrada de datos. Contienen toda una serie de informaciones que hay que introducir en los campos de datos. En términos de base de datos, los infotipos representan una estructura de datos o un set de registros de datos relacionados. Cuando se actualiza un infotipo, los datos anteriores no se pierden. En su lugar, se almacenan para la evaluación del historial. Almacenamiento temporal de datos de infotipo Cuando actualice un infotipo, los datos antiguos no deben perderse. En su lugar, deben retenerse de manera que se puedan evaluar datos pasados. La capacidad de generar historiales de infotipo es garantizada por el almacenamiento temporal de datos de infotipo. El sistema crea un período de validez para cada registro de infotipo. El resultado es que cada infotipo de empleado tiene varios registros de datos que difieren entre ellos en sus períodos de validez. También hay que determinar cómo los diferentes registros de datos de un infotipo reaccionan entre ellos respecto a sus períodos de validez. Esta reacción con referencia temporal se determina mediante el enlace temporal de infotipo. Los principios de entrada de datos de infotipo y enlaces temporales garantiza la introducción de un set de datos consistente y verosímil para el empleado, que podrá utilizarse para la entrada de tiempos, el cálculo de la nómina y los informes. Puede asignar autorizaciones de acceso para cada infotipo. El sistema incluye los siguientes enlaces temporales:  Enlace temporal 1  Enlace temporal 2  Enlace temporal 3 Recursos Humanos-Infotipos Pág. 3
  • 4.
    Enlace temporal 1 Debeexistir exactamente un registro de datos de infotipo válido para todo el tiempo de trabajo del empleado en la empresa. Los períodos de validez no deben solaparse. Si crea un nuevo registro de infotipo, la fecha de inicio se convertirá automáticamente en la fecha final del período de validez del registro de infotipo precedente. El enlace temporal 1 es necesario para todos los infotipos que contienen datos que siempre deben estar accesibles. Esto vale especialmente para datos personales y datos de asignación organizativa. Enlace temporal 2 No puede existir más de un registro válido de datos de infotipo en un momento distinto. Sin embargo, no es esencial que exista un registro de datos. Los períodos de validez no deben solaparse. Si crea un nuevo registro de infotipo que se solapa con un registro de infotipo precedente, el registro de infotipo precedente está limitado. Enlace temporal 3 Puede existir cualquier número de registros válidos de datos de infotipo en un momento dado. Por lo que se refiere a sus períodos de validez, un registro de datos no interfiere en el otro. Si un registro de datos de infotipo tiene el enlace temporal 1 o 2 y los registros de infotipo precedentes se limitan automáticamente, aparecerá un mensaje de sistema para informarle de ello. Recursos Humanos-Infotipos Pág. 4
  • 5.
    Subtipos Los subtipos seutilizan para subdividir registros de infotipo. Puede utilizarlos para subdividir datos de infotipo por materia lo que le facilitará acceder y gestionar la información o asignar diferentes características de control (como, por ejemplo, enlaces temporales) a diferentes subtipos. También puede crear historiales distintos para cada subtipo. Introduzca diferentes tipos de dirección en el subtipo Clase de dirección dentro del infotipo 0006 Direcciones: Residencia permanente (subtipo 1) Segunda residencia (subtipo 2) Dirección en el país de origen (subtipo 3) Pueden ser válidas diferentes direcciones al mismo tiempo, lo que significa que hay que asignar el enlace temporal 3 al infotipo. Sin embargo, debe existir una residencia permanente en todo momento, lo que significa que es necesario el enlace temporal 1 para este subtipo. Una dirección en el país de origen, no obstante, no es esencial y sólo puede existir una para cada momento, de modo que el enlace temporal 2 es apropiado. No merece la pena crear un infotipo separado para cada clase de dirección, ya que las imágenes de entrada y la lógica de verificación son idénticas. Los subtipos permiten tener en cuenta las diferentes características de tiempo de infotipos diferentes. Especifique un enlace temporal para cada subtipo, sin tener en cuenta los otros subtipos. Recursos Humanos-Infotipos Pág. 5
  • 6.
    En otros términos,los subtipos no representan un nivel inferior respecto a los infotipos. En cambio, los infotipos se dividen en subtipos de los cuales cada uno representa una categoría diferente de infotipo con sus propias características de tiempo. Devengos y deducciones periódicas y Pagos complementarios son otros ejemplos de infotipos divididos en subtipos. Las imágenes de entrada de subtipos individuales pueden variar entre sí. Puede asignar autorizaciones de acceso para cada subtipo. Los infotipos se identifican con una clave de 4 dígitos y se dividen según rangos:  Infotipo 0000-0999 Datos personales que corresponden a Administración de Personal (Datos Personales, Dirección, etc.).  Infotipo 1000-1999 Datos relativos a planificación, que pertenecen a Desarrollo de Personal (Objetos PD, Vinculaciones,etc.).  Infotipo 2000-2999 Datos de Gestión de Tiempos, (Ausentismos, Horas extras, etc.)  Infotipo 4000-4999 Datos de Candidatos, (Solicitudes de Empleo, Asignación a Vacante). etc. Recursos Humanos-Infotipos Pág. 6
  • 7.
    Definición de uninfotipo en el Dictionary ABAP Cada infotipo nnnn necesita por lo menos dos estructuras y una tabla:  Estructura PSnnnn La estructura PSnnnn contiene todos los campos de los datos del infotipo.  La tabla transparente PAnnnn y/o la tabla transparente PBnnnn La tabla transparente PAnnnn es necesaria si desea utilizar un infotipo dentro de Gestión de personal. La tabla transparente PBnnnn es necesaria si desea utilizar un infotipo en Contratación de personal.  Estructura Pnnnn La estructura Pnnnn contiene los campos clave del infotipo y todos los campos de datos de la estructura PSnnnn. Es probable que necesite definir otras estructuras y tablas para infotipos específicos. Las definiciones de los datos de estas estructuras y tablas se crean en el Dictionary ABAP. La transacción PM01 Diálogos en la Gestión de personal no soporta esta etapa por ahora. De acuerdo con la distribución del ámbito de nombres del infotipo, los objetos P9nnn, PS9nnn, PA9nnn y PB9nnn se asignan al ámbito de nombres del cliente. Recursos Humanos-Infotipos Pág. 7
  • 8.
    Debe desarrollar uninfotipo con el número 9900 a utilizar únicamente dentro de la Gestión de personal. Los nombres de las estructuras y tablas de este infotipo son los siguientes:  PS9900 (estructura)  PA9900 (tabla transparente)  P9900 (estructura) Recursos Humanos-Infotipos Pág. 8
  • 9.
    Estructura y tareade las tablas PAnnnn y PBnnnn Los registros de datos del infotipo nnnn se almacenan en las tablas de las bases de datos PAnnnn y PBnnnn. El área en la que se utiliza el infotipo determina el tipo de tablas que se necesita.  Si desea utilizar un infotipo en Gestión de personal, cree la tabla PAnnnn.  Si desea utilizar un infotipo en Contratación de personal, cree la tabla PBnnnn.  Si desea utilizar un infotipo en Gestión y Contratación de personal, cree las dos tablas PAnnnn y PBnnnn. También debe especificar las tablas de la base de datos que desea utilizar en Características de infotipo (tabla T582A). Las tablas tienen la estructura siguiente: Tabla 1 : Tabla PAnnnn Nombre de Clave Elemento de Tipo Longitud Tabla de Texto campo datos verificación breve MANDT X MANDT CLNT 3 T000 Mandante .INCLUDE X PAKEY .INCLUDE PSHD1 .INCLUDE PSnnnn Recursos Humanos-Infotipos Pág. 9
  • 10.
    Tabla 2 :Tabla PBnnnn Nombre de Clave Elemento de Tipo Longitud Tabla de Texto campo datos verificación breve MANDT X MANDT CLNT 3 T000 Mandante .INCLUDE X PBKEY .INCLUDE PSHD1 .INCLUDE PSnnnn La definición de la clave primaria es la única diferencia entre la estructura de las dos tablas. La clave primaria se determina en función del campo Mandante y las subestructuras PAKEY y PBKEY. Opciones técnicas de tablas de base de datos Las tablas de base de datos se leen mediante el índice primario. Casi nunca es necesario crear índices secundarios. Cuando determine los parámetros de memoria lógica, introduzca el valor APPL0 en el campo Clase de datos. El valor de la categoría de tamaño puede variar en función de la utilización del infotipo. Por este motivo, debe realizar una estimación del número de registros de datos que espera y entonces especificar una categoría de tamaño adecuada. Con la interfase de base de datos SAP puede que no se graben en la memoria intermedia las tablas PAnnnn y PBnnnn porque los programas de aplicación siempre deben trabajar con datos actuales. Por esta razón, debe seleccionar la casilla de selección Prohibido grabar en MI del marco Grabar en MI. Los registros de los datos del infotipo se graban en la memoria intermedia dentro de las aplicaciones de Gestión de personal, independientemente de las parametrizaciones del Dictionary ABAP/4. Recursos Humanos-Infotipos Pág. 10
  • 11.
    Se pueden introducirmodificaciones en los registros de infotipo en forma de protocolos de modificación mediante la función de creación de logs de infotipos en Gestión de personal. El informe RPUAUD00 le permite visualizar estos documentos. Rara vez es necesario realizar una grabación en log de las modificaciones de datos en el Dictionary ABAP. Infotipos Estándar: Asignación organizativa (0001) El infotipo 0001 Asignación organizativa determina cómo el empleado es integrado en la  estructura de la empresa  estructura de personal Este infotipo determina la sociedad, la división de personal y subdivisión de personal a la que es asignado un empleado. El infotipo 0001 Asignación organizativa le permite determinar el centro de coste al que se cargan los costes y asignar su empleado a una división. El grupo de personal y área de personal al que se asigna su personal también se almacenan en este infotipo. Debido a verificaciones de autorización, asignación de números y especificación de infogrupos debe introducir datos en los campos Sociedad, División de personal, Grupo de personal y Área de personal en el infotipo 0000 Medidas. No puede actualizar estos campo en el infotipo 0001 Asignación organizativa. Si introduce datos en los campos Posición, Función y Unidad organizativa en el infotipo 0001 Asignación organizativa, puede establecer un enlace con PD. El infotipo 0001 Asignación organizativa también permite determinar, para números de personal específicos, cuáles son los encargados para cada tipo de datos de HR. Recursos Humanos-Infotipos Pág. 11
  • 12.
    El infotipo Asignaciónorganizativa tiene el enlace temporal 1, que significa que en el sistema siempre debe existir un registro de datos de infotipo a partir de la fecha de contratación del empleado. Datos personales (0002) El infotipo 0002 Datos personales se utiliza para almacenar datos que identifican un empleado. Éstos se dividen en los siguientes grupos:  El primer set de datos define el nombre del empleado. Éste incluye el tratamiento, el nombre, apellido, iniciales y, si es pertinente, el segundo apellido del empleado, la fecha de nacimiento y el nombre con el que más se conoce al empleado. También existen campos para el título académico y el complemento del nombre del empleado.  El segundo set de datos incluye la fecha de nacimiento, lugar de nacimiento, nacionalidad e idioma.  El tercer set de datos contiene información sobre el número de hijos, estado civil y, en algunos países, la denominación de la religión del empleado. El infotipo 0002 Datos personales tiene el enlace temporal 1, que significa que en el sistema siempre debe existir un registro de datos de infotipo a partir de la fecha de contratación del empleado. Recursos Humanos-Infotipos Pág. 12
  • 13.
    Status de nómina(0003) El infotipo 0003 Status de nómina contiene datos para el Cálculo de la nómina y la evaluación de tiempos. Cuando se contrata a un empleado, se crea automáticamente el infotipo 0003 Status de nómina. Se actualiza automáticamente si se efectúan modificaciones en el pasado de la nómina. El status de nómina proporciona los siguientes datos para la nómina:  el indicador de bloqueo que se utiliza para excluir un número de personal del cálculo de la nómina  la fecha de la última ejecución del cálculo de nómina  la fecha de retroactividad  el indicador utilizado para marcar un número de personal para la retroactividad  el período más antiguo del cálculo retroactivo, que es la fecha más lejana en el pasado hasta la cual es posible la retroactividad para el número de personal en cuestión  la fecha a partir de la cual se crea el calendario personal  la fecha de retroactividad para la captura de datos de producción (PDC) si PDC está activa El infotipo 003 Status de nómina tiene el enlace temporal 1, que significa que debe existir uno para cada empleado y que no puede ser borrado. Recursos Humanos-Infotipos Pág. 13
  • 14.
    Relación de algunosInfotipos Standard en Mandante Dev-110 Tabla 3: Listado de algunos infotipos – transacción pa30 Recursos Humanos-Infotipos Pág. 14
  • 15.
    Crear infotipos decampo Condiciones previas Debe crear una estructura HRI9nnn en el Dictionary ABAP y definir los campos específicos del infotipo en esta estructura. La estructura se crea en una clase de desarrollo sin un prefijo. Puede que no existan para el infotipo otros objetos de depósito - tales como imágenes o pools de módulo que ha creado manualmente - quitando aquellos que están en la estructura HRI9nnn. Si existen tales objetos de depósito, bórrelos seleccionando Verificar entorno. Procedimiento Para utilizar el copiador de infotipo debe ser capaz de programar en ABAP y estar familiarizado con el Dictionary ABAP y el Menu Painter ABAP. 1. Introduzca el código de transacción PPCI 2. Introduzca un número de infotipo de 4 dígitos (9nnn) y un nombre de infotipo. Seleccione Infotipo dependiente del idioma si desea crear un infotipo dependiente del idioma. Recursos Humanos-Infotipos Pág. 15
  • 16.
    Seleccione Infotipo específicodel país si desea crear un infotipo específico del país, en otras palabras, un infotipo que se visualice cuando seleccione los registros relevantes específicos del país. 3. Seleccione Infotipo de campo. 4. Seleccione Infotipo  Crear El copiador de infotipo genera todos los objetos de depósito requeridos para el infotipo. 5. Seleccione Verificar entorno para actualizar la tabla de entrada requerida T777I (infotipos por tipo de objeto). Resultado Se han creado todos los objetos de depósito necesarios para el infotipo. Las entradas relevantes en tabla específica del infotipo en las tablas T777T (textos de infotipo) y T778T (infotipos) se han actualizado mediante el copiador de infotipo. El usuario ha actualizado la entrada relevante en T777I (infotipos por tipo de objeto). Ampliación de una imagen individual Procedimiento 1. Inicie la transacción PM01 Crear infotipo mediante la introducción del código de transacción. 2. Seleccione Ampliar infotipos. 3. En el campo Nº infotipo introduzca el número de cuatro dígitos del infotipo que desea crear. Al especificar el número de infotipo, recuerde que debe introducir los ceros a la izquierda. Recursos Humanos-Infotipos Pág. 16
  • 17.
    No es posibleampliar una imagen individual para el infotipo Acciones 0000 o los infotipos Gestión de tiempos. 4. En el marco de grupo Objeto parcial, marque Include CI. 5. Seleccione Crear. El Diccionario: Imagen inicial se visualiza. 6. Cree el include CI. 7. Seleccione Activar. 8. Vuelva a la imagen Crear infotipo. 9. Seleccione Crear todo. Resultado Ha incorporado campos adicionales en la imagen individual estándar. Limitaciones  Los siguientes infotipos están excluidos del concepto de ampliación: o Infotipo de Acciones (0000) o Acciones adicionales (0302) o Infotipos de Gestión de tiempos (2nnn)  La longitud de la estructura Psnnnn del campo de datos y del include CI no pueden exceder 1500 bytes.  Si incluye campos adicionales en el infotipo Asignación organizacional (0001), estos no aparecerán en la base de datos lógica PNP como campos de selección. Recursos Humanos-Infotipos Pág. 17
  • 18.
    TRANSACCIONES DE RECURSOSHUMANOS Este es un resumen de las transacciones del módulo de recursos humanos (HR) : Código de Transacción Descripción PA03 Cambia el registro de control de nóminas PA20 Visualiza infotipo PA PA30 Crear o modifica infotipos PA. PP02 Entrada rápida para objetos de tipo PD PU00 Borra infotipo PA de un empleado. Ppom_old Visualizar esturctura organizacional Po13 Tabla 4: Algunas transacciones Módulo HR Recursos Humanos-Infotipos Pág. 18
  • 19.
    Figura Nº 1.Esquema de plan organizacional en SAP R/3 Figura Nº 2. Asignación de papeles a posiciones Recursos Humanos-Infotipos Pág. 19
  • 20.
    PARAMETRIZACION DE Infotipos  TRANSACCIÓN SPRO Figura Nº 3. Parametrización a través de la transacción spro Recursos Humanos-Infotipos Pág. 20
  • 21.
    BIBLIOGRAFÍA:  http://help.sap.com/saphelp_40b/helpdata/es/48/35c4934abf11d18a0f0000 e816ae6e/content.htm  http://portal.inf.utfsm.cl/PTE2003/Libros/Libro4/MVillablanca.pdf  www.sap.com Recursos Humanos-Infotipos Pág. 21