Unidad 1Informática lVLI. María de los Ángeles Merino BasurtoIntroducción a las Bases de DatosParte 2
Requerimientos de Construcción de BDModelo ANSI PARK (American National Standard Institute - Standards Planning and Requirements Committee)La arquitectura de sistemas de bases de datos de tres esquemas fue aprobado por la ANSI-SPARC en 1975 como ayuda para conseguir la separación entre los programas de aplicación y los datos, el manejo de múltiples vistas por parte de los usuarios y el uso de un catálogo para almacenar el esquema de la base de datos.
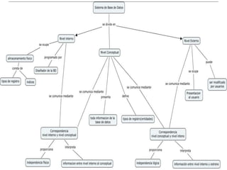
Esquema de 3 niveles ANSI PARKNivel interno: Tiene un esquema interno que describe la estructura física de almacenamiento de base de datos. Emplea un modelo físico de datos y los únicos datos que existen están realmente en este nivel.Nivel conceptual: tiene esquema conceptual. Describe la estructura de toda la base de datos para una comunidad de usuarios. Oculta los detalles físicos de almacenamiento y trabaja con elementos lógicos como entidades, atributos y relaciones.Nivel externo o de vistas: tiene varios esquemas externos o vistas de usuario. Cada esquema describe la visión que tiene de la base de datos a un grupo de usuarios, ocultando el resto.
El objetivo de la arquitectura de tres niveles es el de separar los programas de aplicación de la base de datos física.Algebra RelacionalOperadores PrimitivosSe entiende una relación como un conjunto (de tuplas sin repetición).Una BD es una colección de esos conjuntos (más alguna restricción).
Algebra RelacionalLas operaciones sobre la BD alteran las relaciones en el tiempo ó producen nuevos estados en la BD.Para obrar esos cambios es necesario intervenir a través de un lenguaje. Los lenguajes relacionales son de especificación:Algebraicos o procedimentales: Los cambios se describen mediante las operaciones que sufre la BD: algebra relacionalPredicativos o no procedimentales: Se describe el estado final de la BD deseada, si especificar como alcanzarlo: cálculo relacional.
Fue definida por Codd (1971) como base para los modelos relacionales. Inicialmente definió 5 operaciones básicas y 3derivadas.Selección:Escogemos las tuplas que cumplan una condición.Notación: σ predicado (Relación) ----- (Sigma σ) -----¿Y los libros escritos por Dumas ó Pérez Reverte?
Proyección:  Subconjunto del esquema relaciónNotación: πππatrib1, atrb2.. (Relación)Si la proyección fuera por autor ¿Cuántas tuplas tendría la nueva relación?
Unión: Todas las tuplas de ambas relaciones (compatibles), eliminándose todas las tuplas repetidaNotación: πππatrib1, atrb2.. (Relación)Une los libros de Aventuras y Novelas
Diferencia: Tuplas que aparecen en la primera  y no en la otra (compatible)Libros de Aventuras que no se consideran Novelas
Producto Cartesiano: Tuplas de ambas en todas la combinaciones.
Combinación: Tuplas del producto que cumplen una condición. La condición lleva operadores de comparación  (=,<,>)
Combinación Natural: Caso particular del operador combinación donde la comparación es de igualdad(=)
Operadores Primitivos y DerivadosAlgunos operadores del Álgebra relacional pueden ser sustituidos por una secuencia de otras operaciones algebraicas.Aquellos se dirá que son operadores derivados.Por otro lado operadores primitivos son los que no pueden ser obtenidos por ninguna secuencia de otros operadores primitivos.
División: Tuplas de la primera que se corresponden con la combinación de todas las tuplas de la segunda. Solo podemos dividir cuando los atributos del divisor son un subconjunto de los del dividendo. Es útil para un tipo especial de consultas.
División:
Agrupación: Formación de grupos según un conjunto de atributos al cual se le aplica una función de agregación.
Fuentes de InformaciónDate J. C. Introducción a los Sistemas de Bases de Datos, Editorial Prentice Hall, 7ª EdiciónNevado Cabello, Ma. Victoria, Introducción a las Bases de Datos Relacionales, Editorial Visión Libros, Madrid, España, http://www.alegsa.com.arhttp://www.mastermagazine.infohttp://desarrollodeaplicacionesinformaticas.comhttp://www.cavsi.comhttp://usuarios.multimania.es/cursosgbd/UD3.htmhttp://ocw.uc3m.es/informatica/ficheros-y-bases-de-datos/material-clase/FBD-Tema7BIS.pdf

Introducción a las bases de datos2

  • 1.
    Unidad 1Informática lVLI.María de los Ángeles Merino BasurtoIntroducción a las Bases de DatosParte 2
  • 2.
    Requerimientos de Construcciónde BDModelo ANSI PARK (American National Standard Institute - Standards Planning and Requirements Committee)La arquitectura de sistemas de bases de datos de tres esquemas fue aprobado por la ANSI-SPARC en 1975 como ayuda para conseguir la separación entre los programas de aplicación y los datos, el manejo de múltiples vistas por parte de los usuarios y el uso de un catálogo para almacenar el esquema de la base de datos.
  • 3.
    Esquema de 3niveles ANSI PARKNivel interno: Tiene un esquema interno que describe la estructura física de almacenamiento de base de datos. Emplea un modelo físico de datos y los únicos datos que existen están realmente en este nivel.Nivel conceptual: tiene esquema conceptual. Describe la estructura de toda la base de datos para una comunidad de usuarios. Oculta los detalles físicos de almacenamiento y trabaja con elementos lógicos como entidades, atributos y relaciones.Nivel externo o de vistas: tiene varios esquemas externos o vistas de usuario. Cada esquema describe la visión que tiene de la base de datos a un grupo de usuarios, ocultando el resto.
  • 5.
    El objetivo de la arquitecturade tres niveles es el de separar los programas de aplicación de la base de datos física.Algebra RelacionalOperadores PrimitivosSe entiende una relación como un conjunto (de tuplas sin repetición).Una BD es una colección de esos conjuntos (más alguna restricción).
  • 6.
    Algebra RelacionalLas operacionessobre la BD alteran las relaciones en el tiempo ó producen nuevos estados en la BD.Para obrar esos cambios es necesario intervenir a través de un lenguaje. Los lenguajes relacionales son de especificación:Algebraicos o procedimentales: Los cambios se describen mediante las operaciones que sufre la BD: algebra relacionalPredicativos o no procedimentales: Se describe el estado final de la BD deseada, si especificar como alcanzarlo: cálculo relacional.
  • 7.
    Fue definida porCodd (1971) como base para los modelos relacionales. Inicialmente definió 5 operaciones básicas y 3derivadas.Selección:Escogemos las tuplas que cumplan una condición.Notación: σ predicado (Relación) ----- (Sigma σ) -----¿Y los libros escritos por Dumas ó Pérez Reverte?
  • 8.
    Proyección: Subconjuntodel esquema relaciónNotación: πππatrib1, atrb2.. (Relación)Si la proyección fuera por autor ¿Cuántas tuplas tendría la nueva relación?
  • 9.
    Unión: Todas lastuplas de ambas relaciones (compatibles), eliminándose todas las tuplas repetidaNotación: πππatrib1, atrb2.. (Relación)Une los libros de Aventuras y Novelas
  • 10.
    Diferencia: Tuplas queaparecen en la primera y no en la otra (compatible)Libros de Aventuras que no se consideran Novelas
  • 11.
    Producto Cartesiano: Tuplasde ambas en todas la combinaciones.
  • 12.
    Combinación: Tuplas delproducto que cumplen una condición. La condición lleva operadores de comparación (=,<,>)
  • 13.
    Combinación Natural: Casoparticular del operador combinación donde la comparación es de igualdad(=)
  • 14.
    Operadores Primitivos yDerivadosAlgunos operadores del Álgebra relacional pueden ser sustituidos por una secuencia de otras operaciones algebraicas.Aquellos se dirá que son operadores derivados.Por otro lado operadores primitivos son los que no pueden ser obtenidos por ninguna secuencia de otros operadores primitivos.
  • 15.
    División: Tuplas dela primera que se corresponden con la combinación de todas las tuplas de la segunda. Solo podemos dividir cuando los atributos del divisor son un subconjunto de los del dividendo. Es útil para un tipo especial de consultas.
  • 16.
  • 17.
    Agrupación: Formación degrupos según un conjunto de atributos al cual se le aplica una función de agregación.
  • 18.
    Fuentes de InformaciónDateJ. C. Introducción a los Sistemas de Bases de Datos, Editorial Prentice Hall, 7ª EdiciónNevado Cabello, Ma. Victoria, Introducción a las Bases de Datos Relacionales, Editorial Visión Libros, Madrid, España, http://www.alegsa.com.arhttp://www.mastermagazine.infohttp://desarrollodeaplicacionesinformaticas.comhttp://www.cavsi.comhttp://usuarios.multimania.es/cursosgbd/UD3.htmhttp://ocw.uc3m.es/informatica/ficheros-y-bases-de-datos/material-clase/FBD-Tema7BIS.pdf