Lenguaje y neurociencia César González Nathaly Mata
*Neurociencia es un campo integrativo excepcional que se dedica al estudio del cerebro. * La neurociencia estudia la estructura y la función  química ,  farmacología , y  patología  del  sistema nervioso  y de cómo los diferentes elementos del  sistema nervioso  interaccionan y dan origen a la conducta.
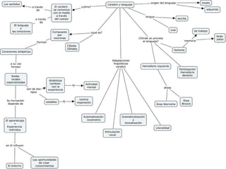
El lenguaje es una actividad compleja del cerebro, regulada principalmente por la parte izquierda del cerebro, donde está la lógica y el análisis. La parte derecha del cerebro tiene una comprensión de insultos y palabrotas Si hay daño cerebral en la infancia, el lado derecho puede asumir la función Hay personas con la función del lenguaje localizado en ambos hemisferios.
 
 
El lenguaje no se  limita al habla La mayor parte de la comunicación en el ser humano es lenguaje no verbal La comunicación escrita necesita dos áreas distintas del cerebro, en la parte motora y premotora El área de Wernicke se relaciona con la comprensión del lenguaje hablado; función que se complementa con la del Área de Broca que procesa la gramática. Es decir, Wernicke comprende, Broca genera.
 
Comunicación humana El lenguaje podría ser considerado como uno de los mas complejos comportamientos cognitivos y probablemente el más evolucionado del comportamiento humano Comienza con la decodificación de sonidos, imágenes y percepciones, su interpretación y asimilación
 
 
 
 
Relación con la Filosofía Al ser el lenguaje la piedra angular de la comunicación humana, el pensar en la filosofía sin el lenguaje es un absurdo. La comunicación de las principales ideas y cuestinamientos humanos, sin la capacidad de comunicarlos, no hubiesen dejado un legado en la historia del hombre, y nos hubiese condenado a ser seres primitivos. El lenguaje se ubica en una de las áreas menos primitivas del SNC: la neocorteza.
 
¡Gracias!

Lenguaje Y Neurociencia

  • 1.
    Lenguaje y neurocienciaCésar González Nathaly Mata
  • 2.
    *Neurociencia es uncampo integrativo excepcional que se dedica al estudio del cerebro. * La neurociencia estudia la estructura y la función química , farmacología , y patología del sistema nervioso y de cómo los diferentes elementos del sistema nervioso interaccionan y dan origen a la conducta.
  • 3.
    El lenguaje esuna actividad compleja del cerebro, regulada principalmente por la parte izquierda del cerebro, donde está la lógica y el análisis. La parte derecha del cerebro tiene una comprensión de insultos y palabrotas Si hay daño cerebral en la infancia, el lado derecho puede asumir la función Hay personas con la función del lenguaje localizado en ambos hemisferios.
  • 4.
  • 5.
  • 6.
    El lenguaje nose limita al habla La mayor parte de la comunicación en el ser humano es lenguaje no verbal La comunicación escrita necesita dos áreas distintas del cerebro, en la parte motora y premotora El área de Wernicke se relaciona con la comprensión del lenguaje hablado; función que se complementa con la del Área de Broca que procesa la gramática. Es decir, Wernicke comprende, Broca genera.
  • 7.
  • 8.
    Comunicación humana Ellenguaje podría ser considerado como uno de los mas complejos comportamientos cognitivos y probablemente el más evolucionado del comportamiento humano Comienza con la decodificación de sonidos, imágenes y percepciones, su interpretación y asimilación
  • 9.
  • 10.
  • 11.
  • 12.
  • 13.
    Relación con laFilosofía Al ser el lenguaje la piedra angular de la comunicación humana, el pensar en la filosofía sin el lenguaje es un absurdo. La comunicación de las principales ideas y cuestinamientos humanos, sin la capacidad de comunicarlos, no hubiesen dejado un legado en la historia del hombre, y nos hubiese condenado a ser seres primitivos. El lenguaje se ubica en una de las áreas menos primitivas del SNC: la neocorteza.
  • 14.
  • 15.