LESIONES EN EL DEPORTE, EJERCICIOS Y
ACTIVIDAD FÍSICA. - TAEKWONDO
Profesora: María de los Ángeles Barahona Madero
Maestrante: Díaz CarrilloZuly del C.
24 de Julio de 2015
Instituto pedagógico
campechano
Profa. María de la Luz Ortega de
Ruiz
Maestría en Desarrollo de la Motricidad
Módulo
Enseñanza:Alternativas y estrategias
Índice
 Introducción
 El taekwondo como deporte y disciplina
 Factores que ocasionan las lesiones en el taekwondo
 Clasificación de lesiones deportivas más comunes en el
el taekwondo
 Esguince de rodilla
 Síntomas
 Causas
 Actividad física
 Conclusión
 Bibliografía
Introducción
Conocer las características de cada deporte nos permite abordar mejor la preparación de las competiciones,
de igual manera, conocer las lesiones asociadas a cada práctica deportiva nos permitirá implementar
medidas para prevenir sus daños o mejorar la rehabilitación.
En la actualidad el taekwondo se ha vuelto muy popular en el ámbito deportivo, cada vez más se convierte
en una potencia para impulsar a grandes atletas a nivel mundial, nacional y estatal.
El taekwondo como deporte y
disciplina
 Aunque hasta hace unos años elTaekwondo era un
deporte no muy conocido, actualmente muchos padres
se interesan por este deporte olímpico que favorece el
desarrollo físico y emocional de los niños.
 ElTaekwondo de hoy se ha desarrollado no solamente
como uno de los métodos más efectivos en defensa
personal sin arma , sino en un arte, un deporte
emocionante y un excelente ejercicio para mantenerse
en buenas condiciones físicas.
 Tanto habilidad como control son requeridas en
Taekwondo cuando se utilizan técnicas de ataque y
defensa, lo que convierte alTaekwondo en uno de
los deportes más competitivos y emocionantes
Este deporte ha ido incrementando su numero de practicantes entre las personas de cualquier edad.
Eso ha ocasionado que haya un aumento en el numero de personas lesionadas con frecuencia. Ha sido
factor de que muchas personas dedicadas a 100% hayan desertado siendo inclusive atletas de alto
rendimiento.
Un estudio con deportistas de taekwondo de nivel nacional e internacional, observó que el 50% de las
lesiones están localizadas en las extremidades inferiores, concretamente el 1% en la cadera, 11% muslo,
20% en la rodilla, el 8% en la pierna, 16% en el tobillo y el 14 % en el pie
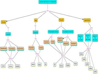
Factores que ocasionan las
lesiones en el taekwondo
Factores
de riesgo
Factores
Extrínsecos
Factores
Intrínsecos
 Reglas
ineficaces
 Condiciones
ambientales
 Material
inadecuado
 Errores de
entrenamiento
 Mala tecnica
 No especializado
 Monótono
 Altitud
 Humedad
 Zapatillas inadecuadas
 Roto
 Duro
 Atletas no controlados
 Juego libre
 Debilidad y desequilibrio
 Reduccion de la flexibilidad
 Laxitud articular
 Peso
 Enfermedades
 Fuerza inadecuada
 Asimetría en agonistas y
antagonistas
 Predispone a
desgarros, rupturas
etc.
 Art. Inestable
 Hipermovilidad articular
 Trastornos alimenticios
 obesidad
 Deficiencia en el
acondicionamiento físico
Clasificación de lesiones
deportivas más comunes en
el taekwondo
 Enfocándonos a la articulación de rodilla que
Ocupa el 20 % de las lesiones mas recurrente nos
enfocaremos en el esguince de rodilla.

Un esguince de rodilla ocurre cuando
uno o más ligamentos de su rodilla se
estiran o desgarran súbitamente.
Los ligamentos sostienen la rodilla y
mantienen alineados los huesos y la
articulación. Ellos ayudan a que usted
pueda caminar, doblarse y girar. Hay 4
ligamentos que ayudan a sostener la
rodilla
Esguince de rodilla
Síntomas
Dolor o sensibilidad
Crujido Doloroso
Inflamación
Rodilla que se “traba” al caminar
Inestabilidad
Causas
 Movimientos que pueden causar estrés en la rodilla - Los esguinces
pueden ocurrir al hacer movimientos que no son normales en la rodilla.
Estos movimientos incluyen deportes donde usted apoya el pie y gira
rápidamente la rodilla. Estos deportes son aquellos en los que usted
se detiene súbitamente cambiando rápido de dirección, y en los que
aterriza.
 Golpes directos a la rodilla: Los esguinces pueden ser causados por
golpes o choques en la parte frontal, en los lados, o en la parte trasera
rodillas. Los esguinces también pueden ser causados al tropezar y caer
las rodillas cuando están dobladas. Usted puede sufrir un esguince de
al ser lanzado violentamente al suelo, como al ser atajado violentamente
durante un partido de fútbol americano o rugby.
Actividad física en la
prevención de esguince de
rodilla
prevenciones
Actividad física en la prevención del esguince de
rodilla
Estiramiento
Calentamiento
Fortalecimiento de
ligamento
Elasticidad y FuerzaFuerza
Explosiva
Calentamiento
 El calentamiento debe durar entre 15 y 20 minutos.
Estiramiento
 Los estiramientos tienen que ser una parte fundamental de nuestra
rutina. Con ellos evitamos que los músculos acaben por lesionarse a
falta de movilidad.
Fortalecimiento de ligamentos
 La acción muscular refuerza a la de los ligamentos, ayudando con el
componente de estabilidad y permitiendo la movilidad sin que las
estructuras sufran daño, de ahí la importancia de la potenciación de la
musculatura como mecanismo para cuidar las rodillas y ayudar a prevenir
lesiones.
Elasticidad
 La elasticidad es la capacidad del músculo para llegar a
estirarse sin dañarse.
Fuerza Explosiva
 Es la capacidad de un individuo para desarrollar la mayor cantidad de
fuerza en un intervalo de tiempo limitado, esta manifestación de la
fuerza busca un desarrollo equilibrado entre fuerza máxima y
velocidad.
Conclusion
 El deporte en cualquier rama genera mayor
afluencia de jóvenes a nivel mundial en todas
sus categorías en peso y edades, por lo que se
debe de tomar capacitaciones para prevenir
lesiones , fomentar actividades físicas y
ejercicios específicos que beneficien puntos
estratégicos en cada deporte.
 Incluir a un profesional fisioterapeuta como
analista deportivo es de suma importancia.
Referencias Bibliograficas
http://www.fmds.es/2009/02/lesiones-deportivas-tipos-y-
prevencion/
http://taekwondocientifico.blogspot.mx/2013/05/epidemiologia-
lesional-en-taekwondo.html
http://taekwondocientifico.blogspot.mx/
http://www.buenaforma.org/2014/03/06/entrenamiento-de-fuerza-
explosiva-ser-fuerte-no-significa-ser-rapido/

Lesionesdep diaz carrillo_zuly

  • 1.
    LESIONES EN ELDEPORTE, EJERCICIOS Y ACTIVIDAD FÍSICA. - TAEKWONDO Profesora: María de los Ángeles Barahona Madero Maestrante: Díaz CarrilloZuly del C. 24 de Julio de 2015 Instituto pedagógico campechano Profa. María de la Luz Ortega de Ruiz Maestría en Desarrollo de la Motricidad Módulo Enseñanza:Alternativas y estrategias
  • 2.
    Índice  Introducción  Eltaekwondo como deporte y disciplina  Factores que ocasionan las lesiones en el taekwondo  Clasificación de lesiones deportivas más comunes en el el taekwondo  Esguince de rodilla  Síntomas  Causas  Actividad física  Conclusión  Bibliografía
  • 3.
    Introducción Conocer las característicasde cada deporte nos permite abordar mejor la preparación de las competiciones, de igual manera, conocer las lesiones asociadas a cada práctica deportiva nos permitirá implementar medidas para prevenir sus daños o mejorar la rehabilitación. En la actualidad el taekwondo se ha vuelto muy popular en el ámbito deportivo, cada vez más se convierte en una potencia para impulsar a grandes atletas a nivel mundial, nacional y estatal.
  • 4.
    El taekwondo comodeporte y disciplina
  • 5.
     Aunque hastahace unos años elTaekwondo era un deporte no muy conocido, actualmente muchos padres se interesan por este deporte olímpico que favorece el desarrollo físico y emocional de los niños.  ElTaekwondo de hoy se ha desarrollado no solamente como uno de los métodos más efectivos en defensa personal sin arma , sino en un arte, un deporte emocionante y un excelente ejercicio para mantenerse en buenas condiciones físicas.
  • 6.
     Tanto habilidadcomo control son requeridas en Taekwondo cuando se utilizan técnicas de ataque y defensa, lo que convierte alTaekwondo en uno de los deportes más competitivos y emocionantes
  • 7.
    Este deporte haido incrementando su numero de practicantes entre las personas de cualquier edad. Eso ha ocasionado que haya un aumento en el numero de personas lesionadas con frecuencia. Ha sido factor de que muchas personas dedicadas a 100% hayan desertado siendo inclusive atletas de alto rendimiento. Un estudio con deportistas de taekwondo de nivel nacional e internacional, observó que el 50% de las lesiones están localizadas en las extremidades inferiores, concretamente el 1% en la cadera, 11% muslo, 20% en la rodilla, el 8% en la pierna, 16% en el tobillo y el 14 % en el pie
  • 8.
    Factores que ocasionanlas lesiones en el taekwondo
  • 9.
    Factores de riesgo Factores Extrínsecos Factores Intrínsecos  Reglas ineficaces Condiciones ambientales  Material inadecuado  Errores de entrenamiento  Mala tecnica  No especializado  Monótono  Altitud  Humedad  Zapatillas inadecuadas  Roto  Duro  Atletas no controlados  Juego libre  Debilidad y desequilibrio  Reduccion de la flexibilidad  Laxitud articular  Peso  Enfermedades  Fuerza inadecuada  Asimetría en agonistas y antagonistas  Predispone a desgarros, rupturas etc.  Art. Inestable  Hipermovilidad articular  Trastornos alimenticios  obesidad  Deficiencia en el acondicionamiento físico
  • 10.
    Clasificación de lesiones deportivasmás comunes en el taekwondo
  • 12.
     Enfocándonos ala articulación de rodilla que Ocupa el 20 % de las lesiones mas recurrente nos enfocaremos en el esguince de rodilla. 
  • 13.
    Un esguince derodilla ocurre cuando uno o más ligamentos de su rodilla se estiran o desgarran súbitamente. Los ligamentos sostienen la rodilla y mantienen alineados los huesos y la articulación. Ellos ayudan a que usted pueda caminar, doblarse y girar. Hay 4 ligamentos que ayudan a sostener la rodilla Esguince de rodilla
  • 14.
    Síntomas Dolor o sensibilidad CrujidoDoloroso Inflamación Rodilla que se “traba” al caminar Inestabilidad
  • 15.
    Causas  Movimientos quepueden causar estrés en la rodilla - Los esguinces pueden ocurrir al hacer movimientos que no son normales en la rodilla. Estos movimientos incluyen deportes donde usted apoya el pie y gira rápidamente la rodilla. Estos deportes son aquellos en los que usted se detiene súbitamente cambiando rápido de dirección, y en los que aterriza.
  • 16.
     Golpes directosa la rodilla: Los esguinces pueden ser causados por golpes o choques en la parte frontal, en los lados, o en la parte trasera rodillas. Los esguinces también pueden ser causados al tropezar y caer las rodillas cuando están dobladas. Usted puede sufrir un esguince de al ser lanzado violentamente al suelo, como al ser atajado violentamente durante un partido de fútbol americano o rugby.
  • 17.
    Actividad física enla prevención de esguince de rodilla
  • 18.
    prevenciones Actividad física enla prevención del esguince de rodilla Estiramiento Calentamiento Fortalecimiento de ligamento Elasticidad y FuerzaFuerza Explosiva
  • 19.
    Calentamiento  El calentamientodebe durar entre 15 y 20 minutos.
  • 20.
    Estiramiento  Los estiramientostienen que ser una parte fundamental de nuestra rutina. Con ellos evitamos que los músculos acaben por lesionarse a falta de movilidad.
  • 21.
    Fortalecimiento de ligamentos La acción muscular refuerza a la de los ligamentos, ayudando con el componente de estabilidad y permitiendo la movilidad sin que las estructuras sufran daño, de ahí la importancia de la potenciación de la musculatura como mecanismo para cuidar las rodillas y ayudar a prevenir lesiones.
  • 22.
    Elasticidad  La elasticidades la capacidad del músculo para llegar a estirarse sin dañarse.
  • 23.
    Fuerza Explosiva  Esla capacidad de un individuo para desarrollar la mayor cantidad de fuerza en un intervalo de tiempo limitado, esta manifestación de la fuerza busca un desarrollo equilibrado entre fuerza máxima y velocidad.
  • 24.
    Conclusion  El deporteen cualquier rama genera mayor afluencia de jóvenes a nivel mundial en todas sus categorías en peso y edades, por lo que se debe de tomar capacitaciones para prevenir lesiones , fomentar actividades físicas y ejercicios específicos que beneficien puntos estratégicos en cada deporte.  Incluir a un profesional fisioterapeuta como analista deportivo es de suma importancia.
  • 25.