Incrustar presentación
Descargar como DOCX, PPTX

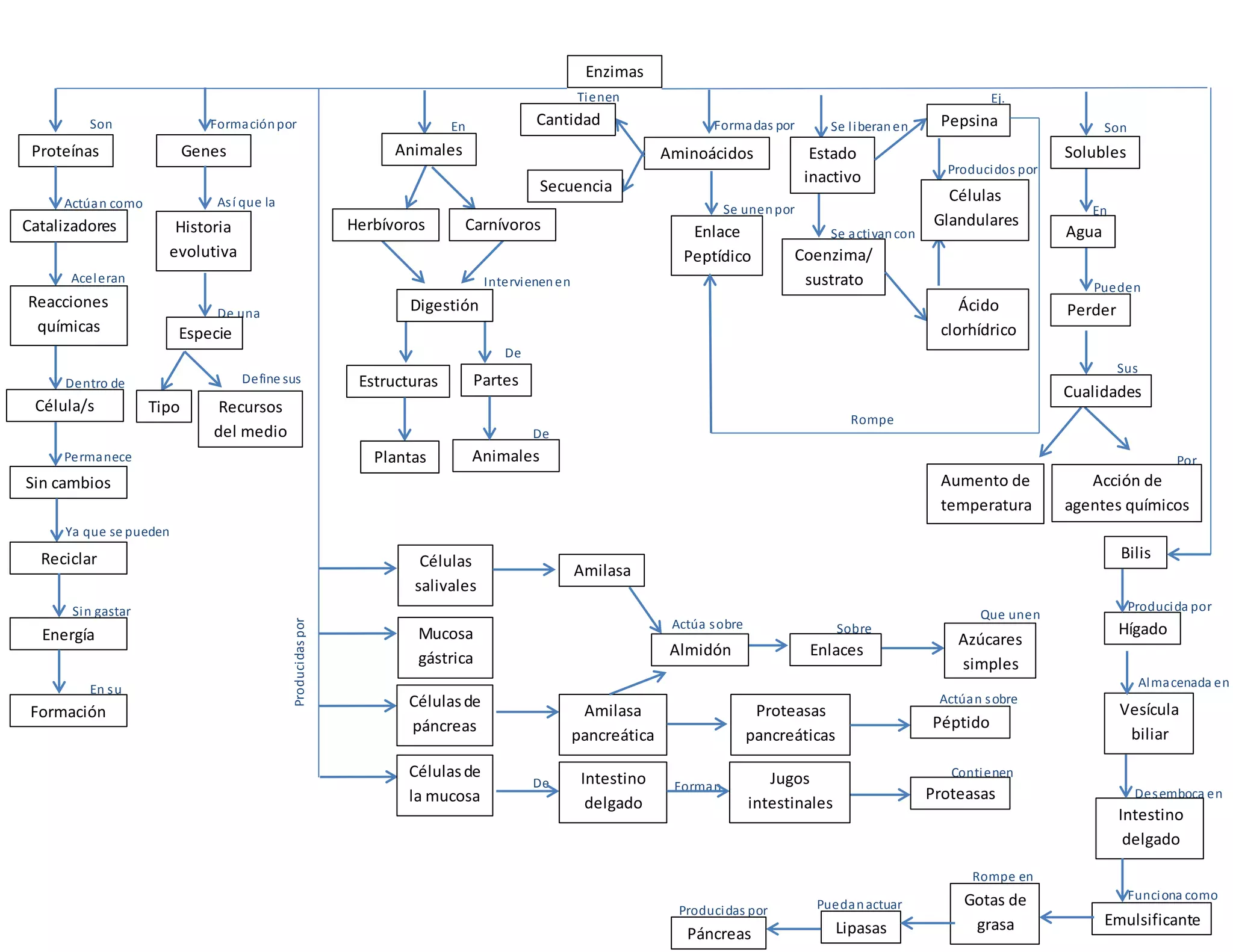
Las enzimas son proteínas producidas por células animales y vegetales que actúan como catalizadores para acelerar reacciones químicas en la digestión. Dentro del cuerpo, las enzimas permanecen en su forma activa y pueden reciclar energía sin gastar recursos del medio ambiente al romper enlaces entre moléculas para facilitar su absorción.
