Incrustar presentación
Descargar para leer sin conexión

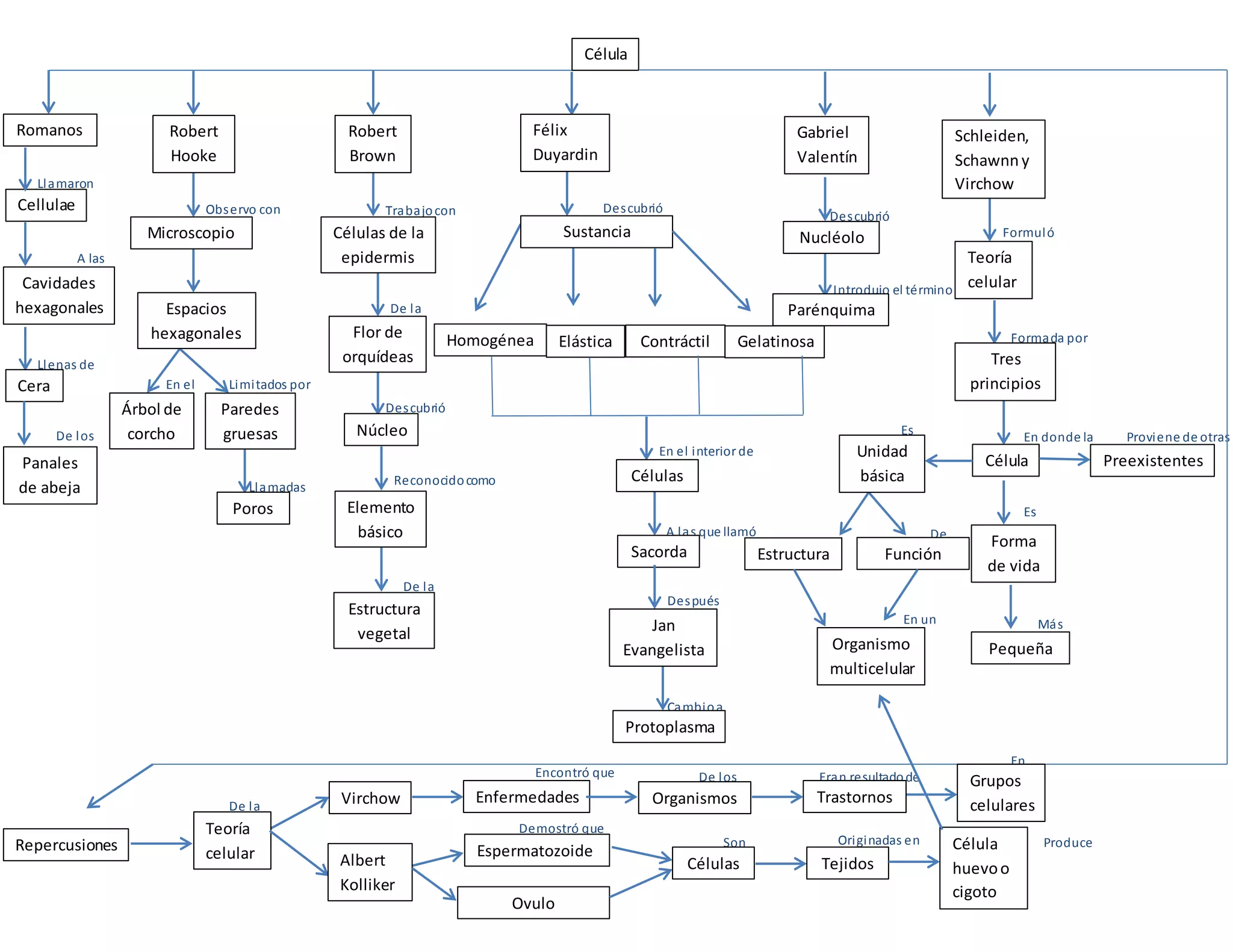
El documento describe los principales descubrimientos y contribuciones científicas que llevaron al establecimiento de la teoría celular, incluyendo los primeros avistamientos de células por parte de Hooke, Brown y otros, el descubrimiento del núcleo por Brown, la introducción del término "protoplasma" por Duyardin, y la formulación de la teoría celular propiamente dicha por Schleiden y Schwann, la cual estableció que la célula es la unidad fundamental de la vida y que los organismos están compuest
