Incrustar presentación
Descargar para leer sin conexión

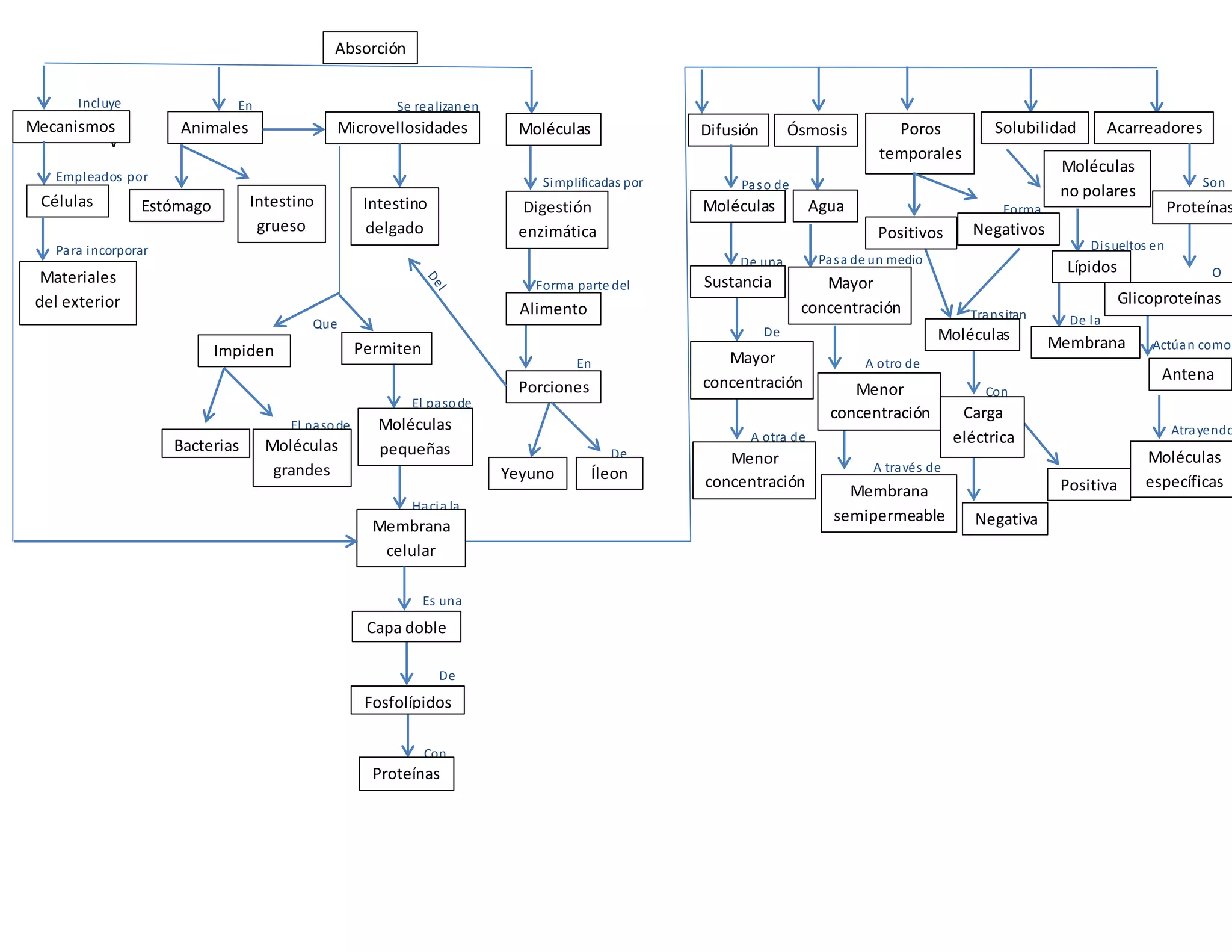
La digestión es el proceso por el cual los alimentos son descompuestos en porciones más pequeñas a medida que pasan del estómago al intestino delgado y luego al intestino grueso. Las células del intestino delgado absorben estas moléculas a través de mecanismos como la difusión, la ósmosis y el transporte activo para alimentar el cuerpo.
