Incrustar presentación
Descargado 77 veces

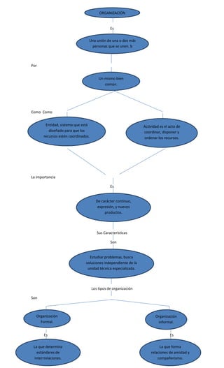
Una organización es una unión de dos o más personas que se unen por un bien común. Las organizaciones son entidades diseñadas para coordinar recursos de manera continua para expresarse y crear nuevos productos. Existen dos tipos principales de organizaciones: las organizaciones formales, que determinan estándares para las interrelaciones, y las organizaciones informales, que fomentan las relaciones de amistad y compañerismo.
