MAPA CONCEPTUAL: RELACIÓN ENTRE RESPONSABILIDAD SOCIAL Y
CIUDADANÍA.
MAURICIO DIAZ GUALDRON
ID 360066
YOLANDA APARICIO ACEVEDO
DOCENTE
CORPORACION UNIVERSITARIA MINUTO DE DIOS
RESPONSABILIDAD SOCIAL PRACTICA DE VIDA
FLORIDABLANCA, FEBRERO, 28 DE 2015
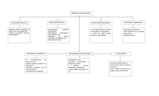
CIUDADANÍA
Permite aprehender la
extensión de la ciudadanía,
evaluando qué individuos
Pertenecen a una comunidad
política
dar cuenta de la intensidad
de la ciudadanía, evaluando
qué derechos civiles,
políticos y sociales
constituyen el plexo jurídico
política determinada
Identificar la dinámica de la
ciudadanización, a partir de los
procesos de movilización
social, reconocimiento estatal
y sanción jurídica
Dimensiones
Permite
DERECHOS CIVILES DERECHOS SOCIALES
cuentan la libertad
de expresión, de convicción
y de culto; así
como el derecho de adquirir
y proteger la
propiedad y de disponer
libremente de la
propia fuerza de trabajo.
posibilidad de participar
activa o pasivamente, de
manera directa o delegada,
en los procesos de toma de
decisiones públicas
a una medida de bienestar
económico y seguridad
hasta el derecho de
compartir plenamente la
herencia social y a
llevar la vida de un ser
civilizado
TIPOS IDEALES
orientarse a la acción
focalizada sobre situaciones
de vulnerabilidad
moralmente inaceptables
ESTADO RESIDUAL.
Pertenencia a una comunidad
política con la titularidad de
derechos de diverso tipo
PLEXO JURIDICO
DERECHOS POLITICOS
ESTADO CORPORATIVO
: el derecho de sociedades
y culturas (autodefinidas
como tales) a vivir en su
propio estilo de vida, a
hablar su propio idioma,
usar su ropay perseguir sus
objetivos, y su derecho a
sertratadas justamente por
las leyes del estado
nación en que les toca vivi
asignación de derechos
presupone la participación
en la relación laboral y en
la organización del núcleo
familiar
es la mera pertenencia a
una comunidad política
la que determina la
necesidad de asegurar la
libertad brindando
garantías de igualdad en
el mundo de lo social.
ESTADO UNIVERSAL DERECHOS CULTURALES
DINÁMICA DE MOVILIZACIÓN
IDENTIDADES Y DIFERENCIA PROTAGONISMO DE LAS MUJERES
las reivindicaciones de
derechos de los
pueblos indígenas basadas en
criterios de
etnicidad, constituye uno de
los movimientos
más dinámicos y novedosos
DISRUPCIÓN POPULISTA NUEVOS MOVIMIENTOS NUEVAS TERRITORIALIDADES
Aparece como el intento de
darse una comunidad allí
donde la sociedad aparece
desintegrada
movimientos sociales
(feminismo,
estudiantes, ecologismo,
etc.) genera una
dinámica de acción
colectiva irreductible a la
identidad de clase
, a su arraigo enespacios físicos
recuperados o conquistados
a través de largas luchas,
abiertas o subterráneas
ACCIÓN DIRECTA
AUTONOMIA Y DEMOCRACIA
desempeñan como
diputadas, comandantes y
dirigentes sociales
y políticas; mujeres
campesinas y piqueteras
ocupan lugares destacados en
sus
organizaciones.
búsqueda de autonomía,
tanto respecto de los estados
como de los
partidos políticos.
prácticas autoafirmativas, a
través de las cuales los nuevos
actores se
hacen visibles y reafirman sus
rasgos y señas de identidad
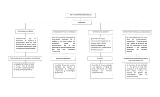
POLITICA DE PROYECCION SOCIAL
RESPONSABILIDAD SOCIAL
RECONOCIMIENTO DE LA DIFERENCIA
PRINCIPIOS
transformación de las
estructuras de injusticia y
desigualdad y tiene una clara
vocación por la justicia social,
la dignidad humana y por ende
el Desarrollo Humano Integral
necesidad de generar nuevos
abordajes que superen la
especialidad de enfoques,
perspectivas y metodologías
disciplinares
tener en cuenta las diversidades e
inequidades existentes en la
realidad y en hacer visibles las
diferentes formas de
discriminación que se han
generado en contra de poblaciones
que han sido consideras
“minoritaria
pedagogías de trabajo variadas
en el aula y fuera de ella, para
la creación o potencialización
de ideas de emprendimiento.
generación de sujetos
consientes del impacto del ser
humano sobre el medio
natural.un ejemplo de
convivencia eco¬-ambiental en
el ámbito nacional
universitario.
las comunidades son un actor
lleno de potencialidades,
experiencias y conocimientos
que a través de la historia del
país han construido su propio
desarrollo y han superado
situaciones de extrema
pobreza
RESPETO POR EL AMBIENTE PARTICIPACIÓN ACTIVA DE LAS COMUNIDADES
INTERDISCIPLINARIEDAD GENERACIÓN DE APRENDIZAJES PARA LA
GESTIÓN DE PROYECTOS
GENERACIÓN DE OPORTUNIDADES Y DE INGRESOS
desarrollo de las comunidades
y las regiones si trabaja de
forma coordinada con otras
entidades con intereses
complementarios
se incorporan de manera tácita
en las personas que han
participado en la experiencia.
Esto implica realizar un
proceso de gestión del
conocimiento sobre la
proyección social
ALIANZAS
BIBLIOGRAFÍA
Nossetto, L, (2009). Variaciones latinoamericanas. Revista de filosofía Factótum , (6), pp
77- 97.
Pérez, M. (2013). Política de Proyección Social Uniminuto S. P. Apartado 3: Formulación
de la política pp 3 – 7.
BIBLIOGRAFÍA
Nossetto, L, (2009). Variaciones latinoamericanas. Revista de filosofía Factótum , (6), pp
77- 97.
Pérez, M. (2013). Política de Proyección Social Uniminuto S. P. Apartado 3: Formulación
de la política pp 3 – 7.

Mapa resposabilida ciudaia

  • 1.
    MAPA CONCEPTUAL: RELACIÓNENTRE RESPONSABILIDAD SOCIAL Y CIUDADANÍA. MAURICIO DIAZ GUALDRON ID 360066 YOLANDA APARICIO ACEVEDO DOCENTE CORPORACION UNIVERSITARIA MINUTO DE DIOS RESPONSABILIDAD SOCIAL PRACTICA DE VIDA FLORIDABLANCA, FEBRERO, 28 DE 2015
  • 2.
    CIUDADANÍA Permite aprehender la extensiónde la ciudadanía, evaluando qué individuos Pertenecen a una comunidad política dar cuenta de la intensidad de la ciudadanía, evaluando qué derechos civiles, políticos y sociales constituyen el plexo jurídico política determinada Identificar la dinámica de la ciudadanización, a partir de los procesos de movilización social, reconocimiento estatal y sanción jurídica Dimensiones Permite DERECHOS CIVILES DERECHOS SOCIALES cuentan la libertad de expresión, de convicción y de culto; así como el derecho de adquirir y proteger la propiedad y de disponer libremente de la propia fuerza de trabajo. posibilidad de participar activa o pasivamente, de manera directa o delegada, en los procesos de toma de decisiones públicas a una medida de bienestar económico y seguridad hasta el derecho de compartir plenamente la herencia social y a llevar la vida de un ser civilizado TIPOS IDEALES orientarse a la acción focalizada sobre situaciones de vulnerabilidad moralmente inaceptables ESTADO RESIDUAL. Pertenencia a una comunidad política con la titularidad de derechos de diverso tipo PLEXO JURIDICO DERECHOS POLITICOS ESTADO CORPORATIVO : el derecho de sociedades y culturas (autodefinidas como tales) a vivir en su propio estilo de vida, a hablar su propio idioma, usar su ropay perseguir sus objetivos, y su derecho a sertratadas justamente por las leyes del estado nación en que les toca vivi asignación de derechos presupone la participación en la relación laboral y en la organización del núcleo familiar es la mera pertenencia a una comunidad política la que determina la necesidad de asegurar la libertad brindando garantías de igualdad en el mundo de lo social. ESTADO UNIVERSAL DERECHOS CULTURALES
  • 3.
    DINÁMICA DE MOVILIZACIÓN IDENTIDADESY DIFERENCIA PROTAGONISMO DE LAS MUJERES las reivindicaciones de derechos de los pueblos indígenas basadas en criterios de etnicidad, constituye uno de los movimientos más dinámicos y novedosos DISRUPCIÓN POPULISTA NUEVOS MOVIMIENTOS NUEVAS TERRITORIALIDADES Aparece como el intento de darse una comunidad allí donde la sociedad aparece desintegrada movimientos sociales (feminismo, estudiantes, ecologismo, etc.) genera una dinámica de acción colectiva irreductible a la identidad de clase , a su arraigo enespacios físicos recuperados o conquistados a través de largas luchas, abiertas o subterráneas ACCIÓN DIRECTA AUTONOMIA Y DEMOCRACIA desempeñan como diputadas, comandantes y dirigentes sociales y políticas; mujeres campesinas y piqueteras ocupan lugares destacados en sus organizaciones. búsqueda de autonomía, tanto respecto de los estados como de los partidos políticos. prácticas autoafirmativas, a través de las cuales los nuevos actores se hacen visibles y reafirman sus rasgos y señas de identidad
  • 4.
    POLITICA DE PROYECCIONSOCIAL RESPONSABILIDAD SOCIAL RECONOCIMIENTO DE LA DIFERENCIA PRINCIPIOS transformación de las estructuras de injusticia y desigualdad y tiene una clara vocación por la justicia social, la dignidad humana y por ende el Desarrollo Humano Integral necesidad de generar nuevos abordajes que superen la especialidad de enfoques, perspectivas y metodologías disciplinares tener en cuenta las diversidades e inequidades existentes en la realidad y en hacer visibles las diferentes formas de discriminación que se han generado en contra de poblaciones que han sido consideras “minoritaria pedagogías de trabajo variadas en el aula y fuera de ella, para la creación o potencialización de ideas de emprendimiento. generación de sujetos consientes del impacto del ser humano sobre el medio natural.un ejemplo de convivencia eco¬-ambiental en el ámbito nacional universitario. las comunidades son un actor lleno de potencialidades, experiencias y conocimientos que a través de la historia del país han construido su propio desarrollo y han superado situaciones de extrema pobreza RESPETO POR EL AMBIENTE PARTICIPACIÓN ACTIVA DE LAS COMUNIDADES INTERDISCIPLINARIEDAD GENERACIÓN DE APRENDIZAJES PARA LA GESTIÓN DE PROYECTOS GENERACIÓN DE OPORTUNIDADES Y DE INGRESOS desarrollo de las comunidades y las regiones si trabaja de forma coordinada con otras entidades con intereses complementarios se incorporan de manera tácita en las personas que han participado en la experiencia. Esto implica realizar un proceso de gestión del conocimiento sobre la proyección social ALIANZAS
  • 5.
    BIBLIOGRAFÍA Nossetto, L, (2009).Variaciones latinoamericanas. Revista de filosofía Factótum , (6), pp 77- 97. Pérez, M. (2013). Política de Proyección Social Uniminuto S. P. Apartado 3: Formulación de la política pp 3 – 7.
  • 6.
    BIBLIOGRAFÍA Nossetto, L, (2009).Variaciones latinoamericanas. Revista de filosofía Factótum , (6), pp 77- 97. Pérez, M. (2013). Política de Proyección Social Uniminuto S. P. Apartado 3: Formulación de la política pp 3 – 7.