ABORDAJE DE UN PROBLEMA EDUCATIVO
DARINE PEREIRA SAMBRANO
YULIETH PAOLA RAMOS AGUILAR
Módulo:
Formulación de proyectos de tecnología educativa
Docente
ELIANA MARÍA HERNÁNDEZ GUTIERREZ
UNIVERSIDAD DE SANTANDER UDES
CAMPUS VIRTUAL CV-UDES
SAN JOSE DE URE-CORDOBA
5 de marzo de 2020
INTRODUCCION
El afán de ampliar los conocimientos o el simple hecho de saciar una necesidad ha
generado que el hombre lleve a cabo procesos de investigación que le permiten dar
solución a diversas problemáticas que lo rodean. Así mismo el mundo académico
ha convenido en establecer varios métodos de investigación y un gran número de
metodologías que facilitan los procesos de recolección de la información, su
tratamiento y evaluación.
A continuación, se centrará la atención justo en una de esas metodologías, la de
marco lógico, de ella se abordarán sus elementos y componentes a través de varios
esquemas; en algunos textos se explicará cómo ésta permite llevar a cabo un
proceso investigativo en la Institución Educativa San Luis que contribuirá al
mejoramiento de los niveles de lectura compresiva de los estudiantes de grado 7º
de la misma.
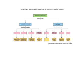
COMPONENTES DE LA METODOLOGIA DE PROYECTO MARCO LOGICO
(Universidad de los Andes-venezuela, 2007)
Metodología de formulación de proyectos de tecnología educativa para
mejorar los niveles de comprensión lectora de los estudiantes de grado 7º de
la INSTITUCIÓN EDUCATIVA SAN LUIS. SEDE PARCELA DORADA.
A partir de la necesidad de fortalecer los niveles de comprensión lectora de los
niños del grado 7, surge la alternativa de ejecutar un proyecto basado en las
tecnologías de la información, dicha metodología estaría encaminada a elección
correcta de los mecanismos o estrategias que permitirían el buen funcionamiento
de los actores y elementos involucrados en el proyecto, por medio de un estudio
del problema en el que se podrá inicialmente identificar las causas de la
deficiencia, las posibles soluciones, los directamente involucrados, las fases en
que se podría ejecutar la propuesta de solución y los responsables de hacer
posible las metas u objetivos planteados.
Aplicar esta metodología en un proyecto que busca mejorar los niveles de
comprensión lectora en la zona rural facilita y agiliza la ejecución su ejecución,
puesto que el investigador organiza de forma secuencial la información, inicialmente
identificando el problema y las posibles soluciones, es ahí donde diseña un plan de
trabajo que más adelante le hace seguimiento, así el trabajo lleva un orden.
Elabore un comentario donde interprete los aspectos fundamentales y
justifique la aplicación de la metodología de formulación de proyectos de
tecnología educativa, en respuesta a la problemática analizada, de acuerdo
con el contexto educativo seleccionado, en el anterior paso.
Los aspectos fundamentales de la metodología de marco lógico son dos:
identificación de problemas e identificación de alternativas de solución, en esta
sección se identifica la problemática a estudiar y las posibles soluciones, es ahí
donde el investigador plantea varias actividades que le permitirán alcanzar los
objetivos planteados. Otro elemento de esta metodología es el monitoreo y
evaluación, por medio de este el investigador realiza seguimiento a las actividades
y procesos del proyecto, lo hace a través de un cronograma.
Por medio de esta metodología se identificó que los estudiantes de grado 7º
presentan bajo rendimiento académico debido, a los bajos niveles de comprensión
lectora. A partir de la metodología seleccionada se hará la lista de las posibles
soluciones, entre ellas: la aplicación de estrategias pedagógicas mediadas por las
TIC, a estas se les hará un seguimiento que nos permitirá evaluar la pertinencia de
su ejecución o nos arrojará las oportunidades de seguir mejorando.
ARBOL DE PROBLEMAS
(Ortegon, Pacheco, & Prieto, 2005)
PASOS DE LA METODOLGIA DE PROYECTOS EN RESPUESTA A UNA
PROBLEMÁTICA PRESENTE EN LA I.E SAN LUIS
IDENTIFICACION DEL PROBLEMA
Problema: BAJO RENDIMIENTO EN LA COMPRENSION LECTORA
INVOLUCRADOS
INTERESES
 Estudiantes: Leer bien y comprender los textos
que lee.
 Docentes: Aplicar estrategias innovadoras que
motiven a los estudiantes a ser partícipes en el
desarrollo de las actividades académicas.
 Padres de familia: Que el niño aprenda y gane el
año escolar.
PROBLEMAS  bajo rendimiento académico
 bajos resultados en las pruebas internas y
externas
 repetición del grado escolar
 falta de material didáctico y tecnológico
 deserción escolar
 estrategias didácticas tradicionales
 desmotivación
 falta de cuidado y aprovechamiento de los útiles
escolares y del material didáctico existente en la
I.E.
 poca participación de los padres de familia en los
procesos académicos de sus hijos
OBJETIVO  Mejorar la comprensión lectora de los estudiantes
ESTRATEGIA
DE SOLUCION
 Aplicar un proyecto de lectura en el cual se
utilicen las TICS como herramienta didáctica
innovadora, que además permita utilizar el
material existente en la institución educativa.
 Incluir en el proyecto actividades que involucren a
los padres de familia en el proceso académico de
sus hijos.
ETAPAS DE PLANFICACION
ESTRUCTURA ANALITICA DEL PROYECTO
Fines  Mejorar el rendimiento académico
 utilizar las TIC como herramienta didáctica
 aumentar el número de estudiante promovidos al
grado siguiente
 mejorar los resultados en las evaluaciones
internas y externas
 evitar la deserción escolar
 motivar a los estudiantes a ser partícipes de los
procesos académicos.
 Implementar estrategias didácticas innovadoras
Vincular a los padres de familia a los procesos
académicos de los estudiantes.
Propósito: Fortalecer los procesos de comprensión lectora en
los estudiantes.
Resultado El mejoramiento de la calidad educativa en la I.E.
Actividades a. Elaboración un plan de acción concertado entre
todos los miembros de la comunidad educativa
(padres de familias, docentes y estudiantes) que
apunte al mejoramiento de los procesos
educativos de la I.E.
b. Clasificación del material didáctico existente en la
I.E.
c. Ejecución del proyecto de lectura.
d. Gestión de material didáctico que permita trabajar
la lectura de manera eficaz.
e. Diseño y ejecución de proyectos transversales
desde todas las áreas que fortalezcan las
metodologías de enseñanzas y fomenten los
hábitos de estudio.
(Ortegon, Pacheco, & Prieto, 2005)
GRAFICA DE LA METODOLGIA DE PROYECTOS APLICADA A UNA PROBLEMÁTICA PRESENTE EN LA I.E
SAN LUIS
¿cómo se vincula y se justifica la producción de un proyecto de tecnología
educativa a partir de la metodología seleccionada, en coherencia con el
problema que abordó al interior de una institución educativa?
La metodología de proyectos marco lógico, es una metodología muy completa ya
que cuenta con unas características las cuales se dividen en dos etapas: etapa de
identificación y alternativas de solución del problema y etapa de planificación;
estas etapas permiten realizar un análisis del problema a través del cual se
pueden identificar los actores involucrados en el proceso, plasmar objetivos
concretos y hallar unas posibles soluciones a la problemática basadas en la
innovación, pero sin dejar de lado las herramientas que ya se tienen. (Universidad
de los Andes-venezuela, 2007)
A partir de sus componentes y sus fases permite construir una herramienta
(proyecto) útil para identificar y solucionar las distintas problemáticas que se están
presentando en una empresa o institución educativa. Por tal razón, se tuvo en
cuenta para crear una estrategia que permitiera encontrar una solución a la
problemática que se está presentando en la institución educativa, con relación al
bajo nivel de comprensión lectora en los estudiantes; dicha problemática se
pretende solucionar a través de un proyecto de lectura que plantea utilizar las TIC
como herramienta didáctica que motive a los estudiantes a desarrollar las
actividades académicas, pero que también permita el aprovechamiento del
material didáctico que existe en la institución.
CONCLUSIONES
 Los proyectos son una excelente herramienta que ayuda a mejorar las
condiciones administrativas y de funcionamiento de una empresa o
institución educativa, pero al momento de realizarlo es importante conocer
los diferentes métodos que existen para escoger de una manera
responsable el que más conviene de acuerdo a las condiciones de la
misma.
 La metodología de proyecto es un método que gracias a sus características
facilita la solución a las distintas problemáticas que se puedan presentar en
las instituciones educativas o empresas.
 Es importante innovar al momento de crear y aplicar estrategias didácticas
que busquen mejorar la calidad educativa y motiven a los estudiantes a ser
partícipes de las practicas pedagógicas.
 Se debe hacer un estudio responsable de la metodología para conocerla e
identificar bien las características que la conforman y así obtener los
resultados esperados del proyecto.
BIBLIOGRAFIA
Kurmen, R. (s.f.). Formulacion y evaluacion de proyectos. UBM, virtual.
Ortegon, E., Pacheco, J. F., & Prieto, A. (2005). Metodología del marco lógico para
la planificación, el seguimiento y la evaluación de proyectos y programas
Metodología del marco lógico para la planificación, el seguimiento y la
evaluación de proyectos y programas Metodología del marco lógico para.
chile.
Universidad de los Andes-venezuela. (2007). El marco lógico. Metodología para la
planificación, seguimiento y evaluación de proyectos. vision Gerencia, 328-
343.
Universidad de Santander. (s.f.). Gerencia de proyectos de tecnologia educativa.
Bucaramanga, Santnader, Colobia: Cvudes. Obtenido de
http://www.cvudes.edu.co
https://app.creately.com/manage/recent
https://www.lucidchart.com/documents#/dashboard?folder_id=home&browser=icon

modulo de formulación de proyectos

  • 1.
    ABORDAJE DE UNPROBLEMA EDUCATIVO DARINE PEREIRA SAMBRANO YULIETH PAOLA RAMOS AGUILAR Módulo: Formulación de proyectos de tecnología educativa Docente ELIANA MARÍA HERNÁNDEZ GUTIERREZ UNIVERSIDAD DE SANTANDER UDES CAMPUS VIRTUAL CV-UDES SAN JOSE DE URE-CORDOBA 5 de marzo de 2020
  • 2.
    INTRODUCCION El afán deampliar los conocimientos o el simple hecho de saciar una necesidad ha generado que el hombre lleve a cabo procesos de investigación que le permiten dar solución a diversas problemáticas que lo rodean. Así mismo el mundo académico ha convenido en establecer varios métodos de investigación y un gran número de metodologías que facilitan los procesos de recolección de la información, su tratamiento y evaluación. A continuación, se centrará la atención justo en una de esas metodologías, la de marco lógico, de ella se abordarán sus elementos y componentes a través de varios esquemas; en algunos textos se explicará cómo ésta permite llevar a cabo un proceso investigativo en la Institución Educativa San Luis que contribuirá al mejoramiento de los niveles de lectura compresiva de los estudiantes de grado 7º de la misma.
  • 3.
    COMPONENTES DE LAMETODOLOGIA DE PROYECTO MARCO LOGICO (Universidad de los Andes-venezuela, 2007)
  • 4.
    Metodología de formulaciónde proyectos de tecnología educativa para mejorar los niveles de comprensión lectora de los estudiantes de grado 7º de la INSTITUCIÓN EDUCATIVA SAN LUIS. SEDE PARCELA DORADA. A partir de la necesidad de fortalecer los niveles de comprensión lectora de los niños del grado 7, surge la alternativa de ejecutar un proyecto basado en las tecnologías de la información, dicha metodología estaría encaminada a elección correcta de los mecanismos o estrategias que permitirían el buen funcionamiento de los actores y elementos involucrados en el proyecto, por medio de un estudio del problema en el que se podrá inicialmente identificar las causas de la deficiencia, las posibles soluciones, los directamente involucrados, las fases en que se podría ejecutar la propuesta de solución y los responsables de hacer posible las metas u objetivos planteados. Aplicar esta metodología en un proyecto que busca mejorar los niveles de comprensión lectora en la zona rural facilita y agiliza la ejecución su ejecución, puesto que el investigador organiza de forma secuencial la información, inicialmente identificando el problema y las posibles soluciones, es ahí donde diseña un plan de trabajo que más adelante le hace seguimiento, así el trabajo lleva un orden. Elabore un comentario donde interprete los aspectos fundamentales y justifique la aplicación de la metodología de formulación de proyectos de tecnología educativa, en respuesta a la problemática analizada, de acuerdo con el contexto educativo seleccionado, en el anterior paso. Los aspectos fundamentales de la metodología de marco lógico son dos: identificación de problemas e identificación de alternativas de solución, en esta sección se identifica la problemática a estudiar y las posibles soluciones, es ahí donde el investigador plantea varias actividades que le permitirán alcanzar los
  • 5.
    objetivos planteados. Otroelemento de esta metodología es el monitoreo y evaluación, por medio de este el investigador realiza seguimiento a las actividades y procesos del proyecto, lo hace a través de un cronograma. Por medio de esta metodología se identificó que los estudiantes de grado 7º presentan bajo rendimiento académico debido, a los bajos niveles de comprensión lectora. A partir de la metodología seleccionada se hará la lista de las posibles soluciones, entre ellas: la aplicación de estrategias pedagógicas mediadas por las TIC, a estas se les hará un seguimiento que nos permitirá evaluar la pertinencia de su ejecución o nos arrojará las oportunidades de seguir mejorando. ARBOL DE PROBLEMAS
  • 6.
    (Ortegon, Pacheco, &Prieto, 2005) PASOS DE LA METODOLGIA DE PROYECTOS EN RESPUESTA A UNA PROBLEMÁTICA PRESENTE EN LA I.E SAN LUIS IDENTIFICACION DEL PROBLEMA Problema: BAJO RENDIMIENTO EN LA COMPRENSION LECTORA INVOLUCRADOS INTERESES  Estudiantes: Leer bien y comprender los textos que lee.  Docentes: Aplicar estrategias innovadoras que motiven a los estudiantes a ser partícipes en el desarrollo de las actividades académicas.  Padres de familia: Que el niño aprenda y gane el año escolar. PROBLEMAS  bajo rendimiento académico  bajos resultados en las pruebas internas y externas
  • 7.
     repetición delgrado escolar  falta de material didáctico y tecnológico  deserción escolar  estrategias didácticas tradicionales  desmotivación  falta de cuidado y aprovechamiento de los útiles escolares y del material didáctico existente en la I.E.  poca participación de los padres de familia en los procesos académicos de sus hijos OBJETIVO  Mejorar la comprensión lectora de los estudiantes ESTRATEGIA DE SOLUCION  Aplicar un proyecto de lectura en el cual se utilicen las TICS como herramienta didáctica innovadora, que además permita utilizar el material existente en la institución educativa.  Incluir en el proyecto actividades que involucren a los padres de familia en el proceso académico de sus hijos. ETAPAS DE PLANFICACION ESTRUCTURA ANALITICA DEL PROYECTO Fines  Mejorar el rendimiento académico  utilizar las TIC como herramienta didáctica  aumentar el número de estudiante promovidos al grado siguiente  mejorar los resultados en las evaluaciones internas y externas  evitar la deserción escolar  motivar a los estudiantes a ser partícipes de los procesos académicos.  Implementar estrategias didácticas innovadoras Vincular a los padres de familia a los procesos académicos de los estudiantes. Propósito: Fortalecer los procesos de comprensión lectora en los estudiantes. Resultado El mejoramiento de la calidad educativa en la I.E.
  • 8.
    Actividades a. Elaboraciónun plan de acción concertado entre todos los miembros de la comunidad educativa (padres de familias, docentes y estudiantes) que apunte al mejoramiento de los procesos educativos de la I.E. b. Clasificación del material didáctico existente en la I.E. c. Ejecución del proyecto de lectura. d. Gestión de material didáctico que permita trabajar la lectura de manera eficaz. e. Diseño y ejecución de proyectos transversales desde todas las áreas que fortalezcan las metodologías de enseñanzas y fomenten los hábitos de estudio. (Ortegon, Pacheco, & Prieto, 2005)
  • 9.
    GRAFICA DE LAMETODOLGIA DE PROYECTOS APLICADA A UNA PROBLEMÁTICA PRESENTE EN LA I.E SAN LUIS
  • 10.
    ¿cómo se vinculay se justifica la producción de un proyecto de tecnología educativa a partir de la metodología seleccionada, en coherencia con el problema que abordó al interior de una institución educativa? La metodología de proyectos marco lógico, es una metodología muy completa ya que cuenta con unas características las cuales se dividen en dos etapas: etapa de identificación y alternativas de solución del problema y etapa de planificación; estas etapas permiten realizar un análisis del problema a través del cual se pueden identificar los actores involucrados en el proceso, plasmar objetivos concretos y hallar unas posibles soluciones a la problemática basadas en la innovación, pero sin dejar de lado las herramientas que ya se tienen. (Universidad de los Andes-venezuela, 2007) A partir de sus componentes y sus fases permite construir una herramienta (proyecto) útil para identificar y solucionar las distintas problemáticas que se están presentando en una empresa o institución educativa. Por tal razón, se tuvo en cuenta para crear una estrategia que permitiera encontrar una solución a la problemática que se está presentando en la institución educativa, con relación al bajo nivel de comprensión lectora en los estudiantes; dicha problemática se pretende solucionar a través de un proyecto de lectura que plantea utilizar las TIC como herramienta didáctica que motive a los estudiantes a desarrollar las actividades académicas, pero que también permita el aprovechamiento del material didáctico que existe en la institución.
  • 11.
    CONCLUSIONES  Los proyectosson una excelente herramienta que ayuda a mejorar las condiciones administrativas y de funcionamiento de una empresa o institución educativa, pero al momento de realizarlo es importante conocer los diferentes métodos que existen para escoger de una manera responsable el que más conviene de acuerdo a las condiciones de la misma.  La metodología de proyecto es un método que gracias a sus características facilita la solución a las distintas problemáticas que se puedan presentar en las instituciones educativas o empresas.  Es importante innovar al momento de crear y aplicar estrategias didácticas que busquen mejorar la calidad educativa y motiven a los estudiantes a ser partícipes de las practicas pedagógicas.  Se debe hacer un estudio responsable de la metodología para conocerla e identificar bien las características que la conforman y así obtener los resultados esperados del proyecto.
  • 12.
    BIBLIOGRAFIA Kurmen, R. (s.f.).Formulacion y evaluacion de proyectos. UBM, virtual. Ortegon, E., Pacheco, J. F., & Prieto, A. (2005). Metodología del marco lógico para la planificación, el seguimiento y la evaluación de proyectos y programas Metodología del marco lógico para la planificación, el seguimiento y la evaluación de proyectos y programas Metodología del marco lógico para. chile. Universidad de los Andes-venezuela. (2007). El marco lógico. Metodología para la planificación, seguimiento y evaluación de proyectos. vision Gerencia, 328- 343. Universidad de Santander. (s.f.). Gerencia de proyectos de tecnologia educativa. Bucaramanga, Santnader, Colobia: Cvudes. Obtenido de http://www.cvudes.edu.co https://app.creately.com/manage/recent https://www.lucidchart.com/documents#/dashboard?folder_id=home&browser=icon