2
MÓDULO I
TEMAS:
 Enfoque y características de la
Educación Básica Alternativa
 Estructura de la Educación Básica
Alternativa
 Características del Estudiante y
perfil del egresado de la Educación
Básica Alternativa
 Principios pedagógicos
 Diseño Organizacional del Centro
de Educación Básica Alternativa
 Visión ampliada y características
del currículo de la Educación
Básica Alternativa
 Diseño Curricular Básico Nacional:
elementos y organización
 Diversificación y programación
curricular.
2009
MARCO REFERENCIAL, CURRICULAR Y
ORGANIZACIONAL
Dirección General de Educación Básica
Alternativa
Ministerio de Educación
CAPACITACIÓN A DISTANCIA
EBA MÓDULO I
CONTENIDOS
Bienvenido(a)
Orientaciones para el aprendizaje en el
Círculo de Capacitación.
4
Tema 1: Educación Básica Alternativa. 7
Tema 2: Estructura de la EBA 12
Tema 3: Características del Estudiante y
Perfil del Egresado.
14
Tema 4: Principios Pedagógicos 17
Tema 5:Diseño Organizacional del CEBA:
Organización Interna y Externa.
Tema 6: Visión Ampliada y Características
del Currículo en EBA.
22
Tema 7:DCBN elementos y organización. 26
Tema 8.Diversificación y Programación
Curricular.
34
Evaluación del Módulo
52
Glosario 54
Bibliografía 55
CAPACITACIÓN A DISTANCIA
EBA MÓDULO I
BIENVENIDO(A)
El Módulo que tienes en tus manos te permitirá iniciar el conocimiento de
temas sobre la Educación Básica Alternativa y responder a los desafíos que
cada día se presentan en tu práctica educativa.
Ha sido elaborado con el propósito de proporcionarte una herramienta para los
procesos auto formativos que se generen en cada uno de los Círculos de
Capacitación de los Centros de Educación Básica Alternativa (CEBA).
El Módulo está organizado en temas centrados en el Marco Referencial, el
Marco Curricular, y Organizacional de la EBA.
Es importante recordarte que la estrategia se basa en tu participación en los
Círculos de Capacitación a través del intercambio de experiencias y el ejercicio
de tus habilidades para el autoaprendizaje.
¡ SUERTE Y EMPECEMOS !
1
CAPACITACIÓN A DISTANCIA
EBA MÓDULO I
ORIENTACIONES PARA TU AUTOAPRENDIZAJE EN EL CÍRCULO
DE CAPACITACIÓN
Iniciemos este proceso teniendo en cuenta las siguientes sugerencias:
 Entérate del contenido del módulo leyendo con detenimiento el
índice y las lecturas de textos y lecturas complementarias.
 Define un horario semanal de estudio teniendo en cuenta la Guía del
Participante. Considera espacios para el auto e interaprendizaje.
 Comenta, discute y absuelve dudas sobre el contenido del tema y
de las actividades propuestas, con el apoyo del tutor local y de tus
colegas del círculo de capacitación.
 Te recomendamos realizar todas las actividades propuestas de los
temas del Módulo, pues existe la intención de promover un
aprendizaje gradual a través de la resolución de las mismas.
 Organiza tu tiempo para preparar los trabajos y entregarlos con
oportunidad al tutor local e ingresar al Foro virtual de Discusión.
 Las actividades las resuelves individualmente en el Módulo, y las
utilizas en el Circulo de Capacitación. Donde después del diálogo
llegan a conclusiones de grupo
Por favor anotar lo siguiente:
Nombres y
apellidos:……………………………...…………………………………
CEBA:…………………………………...............……Lugar:……………………
…
Nombre y/o número del Círculo de
Capacitación:……………………………....….
Fecha de inicio de la Capacitación a Distancia:
........................................................
Fecha de recepción del Módulo I:
............................................................................
Fecha de término del Módulo
I:................................................................................
Email:
CAPACITACIÓN A DISTANCIA
EBA MÓDULO I
SECUENCIA DEL TRABAJO
1. Revisión del
propósito del
tema
2.1. Revisión de
temas en el
círculo de
capacitación con
el apoyo del
Tutor Local
(comente, discute
y absuelve dudas)
3. Desarrollo
de cada
actividad de
aprendizaje
Organización
del trabajo,
previsión para
su envío o
entrega
2. Lectura
de textos.
Estudio
Individual
4. Entrega del
trabajo y
repaso del
tema.
Fin del
Tema
Inicio
de otro
Tema
23
CAPACITACIÓN A DISTANCIA
EBA MÓDULO I
Estos íconos te ayudarán a identificar la acción a realizar:
Antes de comenzar
Leer
Actividad
Analizar
Evaluación
4
CAPACITACIÓN A DISTANCIA
EBA MÓDULO I
Como vemos la primera Etapa del Sistema Educativo lo constituye la
Educación Básica que comprende tres modalidades (Regular, Alternativa
y Especial). Para el caso de las modalidades de Educación Básica
Regular y Educación Básica Alternativa tienen los mismos objetivos y
calidad equivalente.
Analiza el siguiente diagrama:
TEMA: EDUCACIÓN BÁSICA ALTERNATIVA
PROPÓSITO: Reconocer y valorar la Educación Básica Alternativa como
modalidad del Sistema Educativo Nacional.
1
5
PARTICIPACIÓNCIUDADANADEMOCRÁTICAYPROIDUCTIVA
EDUCACIÓN
BÁSICA
REGULAR
EDUCACIÓN
TÉCNICO
PRODUCTIVA
TÍTULO DE
TÉCNICO
TÍTULO DE
AUXILIAR
TÉCNICO
CERTIFICADO DE ESTUDIOS AL CONCLUIR LA EDUCACIÓN BÁSICA
TÍTULO
PROFESIONAL Y
GRADO
ACADÉMICO
TÍTULO
PROFESIONAL
CICLO
MEDIO
CICLO
BÁSICO
MODALIDADES
ETAPA DE EDUCACIÓN BÁSICA
EDUCACIÓN
BÁSICA
ESPECIAL
EDUCACIÓN
BÁSICA
ALTERNATIVA
EDUCACIÓN
SECUNDARIA
EDUCACIÓN
PRIMARIA
EDUCACIÓN
INICIAL
CICLO
AVANZADO
CICLO
INTERMEDIO
CICLO
INICIAL
CEBES
SAANEE
PRITE
PROFOTS
EDUCACIÓN INCLUSIVA - COMUNITARIA
ETAPA DE EDUCACIÓN SUPERIOR
EDUCACIÓN
SUPERIOR
UNIVERSITARIA
EDUCACIÓN
SUPERIOR
TECNOLÓGICA
Y PEDAGÓGICA
ESTRUCTURA DEL SISTEMA NACIONAL
EDUCATIVO
CAPACITACIÓN A DISTANCIA
EBA MÓDULO I
Complementa, con lo que establece el Art. 3º Decreto
Supremo Nº 015-2004-ED, Reglamento de la Educación
Básica Alternativa.
Lee y reflexiona.
Ley General de Educación Nº 28044, Capitulo II
Artículo 37º. Educación Básica Alternativa
La Educación Básica Alternativa es una modalidad que tiene los
mismos objetivos y calidad equivalente a la de la Educación Básica
Regular; enfatiza la preparación para el trabajo y el desarrollo de
capacidades empresariales. Se organiza flexiblemente en función de
las necesidades y demandas específicas de los estudiantes. El
ingreso y el tránsito de un grado a otro se harán en función de las
competencias que el estudiante haya desarrollado.
La Alfabetización está comprendida en la Educación Básica
Alternativa.
La Educación Básica Alternativa responde a las necesidades de:
a) Jóvenes y adultos que no tuvieron acceso a la educación regular o
no pudieron culminarla.
b) Niños y adolescentes que no se insertaron oportunamente en la
Educación Básica Regular o que abandonaron el Sistema
Educativo y su edad les impide continuar los estudios regulares.
c) Estudiantes que necesitan compatibilizar el estudio y el trabajo.
6
CAPACITACIÓN A DISTANCIA
EBA MÓDULO I
Complementa la lectura leyendo de la página 7 a la 10 del Diseño
Curricular Básico Nacional
Reglamento de la Educación Básica Alternativa
Artículo 4º. Características
Son características de la Educación Básica Alternativa las
siguientes:
(a) Relevancia y pertinencia, porque siendo abierta al entorno, tiene
como opción preferente a los grupos actualmente vulnerables y
excluidos, y responde a la diversidad de los sujetos educativos
con una oferta específica, que tiene en cuenta los criterios de
edad, género, idioma materno, niveles educativos, así como sus
intereses y necesidades; posibilita procesos educativos que
estimulan en los estudiantes aprendizajes para identificar sus
potencialidades de desarrollo personal y comunitario, así como
ciudadano y laboral, plantear sus problemas y buscar
soluciones.
(b) Participativa, porque los estudiantes intervienen en forma
organizada y democrática en la toma de decisiones sobre los
criterios y procesos de la acción educativa, e involucra la
participación de otros actores de la comunidad.
(c) Flexible, porque la organización de los servicios educativos (la
calendarización, los horarios y formas de atención) es diversa,
responde a la heterogeneidad de los estudiantes y a la
peculiaridad de sus contextos. El proceso educativo se
desarrolla en Instituciones Educativas propias de la modalidad y
también en diversos ámbitos e instituciones de la comunidad,
que se constituyen en espacios de aprendizaje.
7
CAPACITACIÓN A DISTANCIA
EBA MÓDULO I
Reflexiona y responde, luego socializa tus ideas con la de tus compañeros
para arribar a conclusiones de Circulo
1. ¿Cómo se define a la Educación Básica Alternativa?
2. ¿A quiénes atiende la Educación Básica Alternativa?
CAPACITACIÓN A DISTANCIA
EBA MÓDULO I
La Ley General de Educación Nº 28044, reconoce que la
educación de calidad es un derecho fundamental de todos y
una condición indispensable para lograr el desarrollo sostenible
del país.
3. ¿Qué característica de la EBA resaltarías y por qué?
8
CAPACITACIÓN A DISTANCIA
EBA MÓDULO I
Lee y analiza:
Responde:
1. ¿Cómo se organiza la EBA?
2. Sustenta cada uno de los programas de la EBA
TEMA: ESTRUCTURA DE LA EDUCACIÓN BÁSICA ALTERNATIVA
PROPÓSITO: Conocer la estructura de la modalidad para atender de forma
adecuada a la población objetivo.
Los artículo 5º, 6º y 7º del Reglamento de Educación Básica
Alternativa (D.S. Nº 015-2004-ED) y del DCBN (Pág. 11 al 15)
2
910
CAPACITACIÓN A DISTANCIA
EBA MÓDULO I
De lo leído, analizado y reflexionado en forma individual y grupal
completa los siguientes cuadros.
ASPECTOS DEFINIDOS EN LA EBA
BENEFICIARIOS
PROGRAMAS
CICLOS
FORMAS DE
ATENCIÓN
HORARIOS Y
CALENDARIOS
11
CAPACITACIÓN A DISTANCIA
EBA MÓDULO I
1. Describe las características de tus estudiantes considerando los
siguientes aspectos:
ASPECTO CARACTERÍSTICAS DEL ESTUDIANTE EBA
EDUCATIVO
ECONÓMICO /
SOCIAL
PERSONAL
FAMILIAR
TEMA: CARACTERÍSTICAS DEL ESTUDIANTE Y PERFIL DEL
EGRESADO DE LA EBA
PROPÓSITO: Identificar las características de los estudiantes y el perfil del
egresado de la EBA.
3
12
CAPACITACIÓN A DISTANCIA
EBA MÓDULO I
Lee y analiza:
1. Señala los rasgos centrales del perfil del egresado.
Del Diseño Curricular Básico Nacional, páginas 16 al 17 ( El perfil
del egresado de la EBA)
13
CAPACITACIÓN A DISTANCIA
EBA MÓDULO I
En tu Círculo de Capacitación, teniendo en cuenta las
características de los estudiantes, diáloga con tus colegas y
describe una actividad que contribuya a alcanzar el Perfil del
Egresado de la EBA?
14
CAPACITACIÓN A DISTANCIA
EBA MÓDULO I
Lee el DCBN ( página 22 al 28) :
Analiza y comenta:
TEMA: PRINCIPIOS PEDAGÓGICOS DE LA EBA
PROPÓSITO: Conocer los principios pedagógicos de la EBA .
4
PRINCIPIOS PEDAGÓGICOS COMENTARIO
1. La centralidad del Estudiante
2.Confianza en las
potencialidades del
estudiante.
3. Ambientes saludables, seguros,
cálidos y estimulantes para un
aprendizaje
4. Inclusión de la comunidad
como agente y espacio de
aprendizaje
15
CAPACITACIÓN A DISTANCIA
EBA MÓDULO I
Lee este texto y trata de identificar en él, los principios pedagógicos
de la EBA:
Los Factores Bióticos y Abióticos
(Monitoreo realizado al trabajo de los docentes, luego de ser capacitados en
las jornadas de formación docente en la EBA)
Eran las 6.00 p.m. cuando llegamos al CEBA y después de entrevistarnos con
la directora, ingresamos a las 6.30 p.m. a un aula del ciclo Avanzado, que
funciona en un ambiente donde anteriormente eran los servicios higiénicos –
otra aula funciona dentro de un taller de mecánica – los estudiantes estaban
solos, mientras nos presentábamos luego de 10 minutos, llegó el profesor, le
comunicamos el motivo de nuestra visita y nos ubicamos en la parte posterior.
En el aula habían 11 estudiantes (seis eran madres de familia), mientras el
profesor del área de Ciencia, Ambiente y Salud, pegaba sus papelógrafos,
tocaron la puerta otros 3 estudiantes, él los recriminó porqué llegan demasiado
tarde, los alumnos no respondieron y se quedaron callados, mientras sus
demás compañeros empezaron a burlarse, el profesor recalcó ¡ya vez para que
llegan tarde!
A las 6.45 p.m. el profesor inició explicando los factores bióticos y abióticos
del ecosistema, algunos estudiantes lo observaban, otros empezaban a
dormitar; el docente se dio cuenta y les exhortó ¡ no se duerman, este tema es
vital para su vida!, golpeó la mesa en varias oportunidades; continuó leyendo
los contenidos del papelógrafo “los niveles tróficos del ecosistema…” cuando
nuevamente tocaron la puerta y el profesor salió.
Después de 15 minutos retornó diciendo “disculpen tuve que atender una
situación urgente, no encontraba sencillo para llamar, es que voy a ser padrino
de bautizo…” “bueno para que no se duerman vamos hacer una dinámica”,
los estudiantes gritaron ¡Noooooo!; les hizo parar y participaron con desgano.
Luego indicó que copien en su cuaderno lo que estaba en los papelógrafos,
mientras copiaban llegaron 2 estudiantes más, el profesor con voz enérgica les
dijo “ya es tarde, esperen afuera ya falta poco para el cambio de hora”, los
estudiantes “desaparecieron” rápidamente.
CAPACITACIÓN A DISTANCIA
EBA MÓDULO I
El profesor miró su reloj y pidió que copien rápido, y les siguió diciendo “los
que no terminan de copiar me piden los papelógrafos en mi hora libre, pero
eso significa que van a tener menos nota”.
Inmediatamente indicó “ahora vamos hacer una investigación, para eso
debemos formar grupos”, una de las estudiantes preguntó “¿podemos
investigar sobre cuantos animales existe en nuestro departamento?”, ¡ no
podemos! contestó y dijo “estamos algo atrasados con respecto a la
programación por las diferentes actividades que se ha realizado en el CEBA”
“vamos investigar sobre la composición química de los minerales”, luego
formó dos grupos, uno de varones y el otro conformado por las mujeres,
despegó los papelógrafos e indicó que la próxima clase les señalará, cómo se
realizará la investigación.
Decidimos observar la clase siguiente, la de matemática. Mientras esperamos
al profesor, conversamos con los estudiantes acerca de las diferentes
actividades que ocasionaron el “retraso” de la programación del profesor; ellos
conversaban entre sí y luego de un momento la misma estudiante que pidió
investigar sobre los animales de su departamento, nos dijo que el profesor de
seguro se estaba refiriendo al aniversario del CEBA, donde hubo campeonato
durante toda la semana y continuó diciendo“…luego hemos tenido asueto,
pero eso fue hace cuatro meses”. Seguimos esperando 20 min. más y el
docente de matemática no llegó.
Tocó la hora de recreo y nos acercamos al profesor observado, para dialogar
al respecto, él se adelantó diciéndonos que es un poco difícil adaptarse a las
nuevas metodologías ya que se necesita mayor cantidad de materiales y la
condición del CEBA no se lo permite. Le preguntamos sobre la capacitación y
señaló que estuvo interesante que la flexibilidad y la variedad de técnicas
permite hacer una sesión de aprendizaje más motivadora y significativa, que se
evalúa no sólo conocimientos, sino también actitudes, valores, pero los
“chicos” no están acostumbrados a este proceso…
1617
CAPACITACIÓN A DISTANCIA
EBA MÓDULO I
Respuesta grupal:
Ahora, que conoces los principios pedagógicos de la EBA y que has leído el
texto anterior, comenta cuál(es) de dichos principios se pueden identificar en el
texto y por qué.
PRINCIPIOS PEDAGÓGICOS COMENTARIO
CAPACITACIÓN A DISTANCIA
EBA MÓDULO I
A) LA ORGANIZACIÓN INTERNA DEL CEBA
¿Qué entendemos por organización interna del CEBA?
La organización interna es el ordenamiento de los procesos educativos
EBA en dos grandes espacios, el centro referencial y los periféricos ubicados
en el ámbito institucional del CEBA.
Para entender la organización interna del CEBA utilicemos un
organigrama, que es una descripción de la estructura del CEBA.
TEMA: ORGANIZACIÓN INTERNA Y EXTERNA DEL CENTRO DE
EDUCACIÓN BÁSICA ALTERNATIVA (CEBA)
PROPÓSITO: Conocer los elementos de la organización del CEBA y sus
relaciones internas y externas.
5
18
Consejo
Académico
COPAE
CENTRO
REFERENCIAL
PERIFERICOS
DIRECCIONCONEI
Equipo ADM
LEYENDA
dependencia
coordinación
PEBANA
PEBAJA
CONTINUIDAD
ITINERANTE
Presencial
Semi presencial
Distancia
CAPACITACIÓN A DISTANCIA
EBA MÓDULO I
En una situación ideal, el CEBA del organigrama anterior tiene la mayoría de
los servicios de la Educación Básica Alternativa. Y como podemos observar,
hay un orden.
Es un organigrama vertical. Arriba la dirección, abajo los órganos de ejecución.
A la izquierda, el equipo de apoyo y a la derecha, el consejo académico como
asesoramiento.
Hay, además, se observan dos espacios en la jurisdicción del CEBA. Un
espacio es el “centro referencial” y el otro, los “periféricos”. En el cuadro dela
LEYENDA el triángulo es el PEBANA y el triángulo invertido es el PEBAJA; el
rombo es la Continuidad Educativa y la cruz los Itinerantes. Los espacios en
blanco es la atención presencial, las figuras con líneas horizontales la semi
presencial y los puntos es distancia.
Los actores educativos se hallan distribuidos en todos los servicios tanto en el
Referencial como en los Periféricos. Todo pertenecen al mismo CEBA. La
variante itinerante se ha diseñado para las zonas más alejadas rurales o
selváticas. Finalmente, encada uno de ellos se puede organizar los diversos
ciclos de la EBA.
¿Qué relación existe entre el centro referencial y los periféricos?
El centro referencial funciona como sede administrativa del CEBA, su
ubicación le da primacía institucional, aquí tienen su espacio los órganos de
participación como el CONEI, COPAE y el Consejo Académico, así como la
Dirección. Desde el Referencial el director realiza acciones de seguimiento
educativo. Todos ellos, independientemente de turnos, horarios, jornadas
semanales, o calendarización.
La jurisdicción del CEBA está integrada por el centro referencial y los
periféricos, producto de la demanda y condiciones reales de disponer plazas
docentes y facilidades en la infraestructura.
19
CAPACITACIÓN A DISTANCIA
EBA MÓDULO I
Agrupamiento de los estudiantes
De acuerdo a las Normas la EBA se organiza en programas EBA.
Los estudiantes 09 a 18 años en el PEBANA y más de 18 años, en el
PEBAJA. Este es un primer agrupamiento.
Un segundo agrupamiento se realiza desde la evaluación
diagnóstica. Y se ubica a los estudiantes en los ciclos correspondientes
de acuerdo al logro de competencias previstas en el DCBN.
Primeramente, por ciclos, y luego por grupos de aprendizajes que
conforman grados referenciales. Este segundo agrupamiento, además,
se sustenta en la calidad de la propuesta pedagógica que se construye
desde competencias de ciclo.
Agrupamiento de docentes
Los docentes se agrupan por servicio en la EBA, asociados a los
programas EBA, de preferencia en un solo ciclo y programa.
Generalmente atienden un programa EBA Inicial e Intermedio y cuando
en el CEBA se encuentra el ciclo de Avanzado, los docentes se agrupan
por horas de su especialidad en las áreas curriculares, teniendo en
consideración dos campos del conocimiento: ciencias y humanidades,
si el servicio es semi presencial.
Por tanto, el agrupamiento de docentes está condicionado a la
demanda de los estudiantes.
Lee los siguientes textos
CAPACITACIÓN A DISTANCIA
EBA MÓDULO I
21
CAPACITACIÓN A DISTANCIA
EBA MÓDULO I
Ordenamiento de los recursos funcionales
Por recursos funcionales se entiende los medios necesarios para
que el CEBA funcione y desarrolle actividades tendientes a la mejor
formación de los estudiantes. Entre los principales tenemos, el tiempo,
presupuesto y normas.
o El tiempo, es flexible en cuanto a jornada, horarios, turnos,
calendarización, ciclos, grado referencial, grupos de aprendizaje. La
jornada educativa del estudiante EBA está normada de acuerdo a la
forma de atención en un número de horas semanales no menor a 25
horas cuando se trata de la forma presencial, constituidos desde las
necesidades de los estudiantes, utilizando criterios pedagógicos.
Normalmente se realiza en cinco días. Además hay cinco horas
alternas de libre disponibilidad.
Los turnos son diurno, vespertino y nocturno, que se pueden
extender en la semana incluyendo los sábados y domingos.
La calendarización es todo el año, cada período promocional en la
EBA es aproximadamente de 8 meses y medio, considerando un
descanso de un mes entre un período y otro (en la medida que los
sistemas administrativos vayan comprendiendo este rasgo de la EBA
, la calendarización en la modalidad irá tomando su propia identidad).
o El presupuesto, como recurso funcional, permite situar al CEBA en la
unidad de costeo para el presupuesto participativo. Es parte de la
autonomía que la normativa le reconoce. Por ello, es necesario que el
directivo maneje conceptos de presupuesto de funcionamiento.
o Las normas de la EBA tienen su eje en el D.S Nº 015-2004
Reglamento de la EBA, la R.M Nº 542-2005-ED Plan de Conversión,
así como la R.M. Nº 0494-2007-ED Directiva para el Desarrollo del
Año Escolar 2008.
22
CAPACITACIÓN A DISTANCIA
EBA MÓDULO I
Realiza el siguiente ejercicio
El docente participante levanta un registro de la semana anterior de todas las
acciones que realizan los colegas del CEBA y con la ayuda de la lectura
anterior, determina el cargos e identifica las acciones realizadas. Para ello, se
auxilia del formato siguiente, en el cual se consignan el cargo, las acciones,
tiempo aproximado para realizarla. Luego se dialoga en el Círculo de
Capacitación y se llena un cuadro consolidado de los cargos existentes en el
CEBA, tratando de unir las acciones parecidas para llegar a funciones. No
interesan nombres.
Hecho eso con todos los actores del CEBA, se puede comprender dos
aspectos: las funciones de cada uno de los cargos y las acciones que
implican.
B) ORGANIZACIÓN EXTERNA DEL CENTRO DE EDUCACIÓN BÁSICA
ALTERNATIVA
¿Qué entendemos por organización externa del CEBA?
Registro de acciones de los cargos en el CEBA
CEBA Cargo:
Semana del al
Nº Acciones realizadas
Tiempo
promedio
para realizar
la acción
Observaciones
1
2
3
4
CAPACITACIÓN A DISTANCIA
EBA MÓDULO I
Todos los elementos fuera del centro referencial y los periféricos en el espacio
institucional se consideran como “organización externa” del CEBA. De
acuerdo a la normativa, las instancias de gestión son:
 Institución Educativa
 Unidad de Gestión Educativa Local
 Dirección Regional
 Ministerio de Educación
Todas esas instancias conforman el Sector Educación; en las instancias de gestión
descentralizadas se toman decisiones estructurales y disponen las actividades que
desarrollan dentro de sus entidades. Empero, además tenemos los otros
sectores del Estado y las organizaciones de la sociedad civil. Tal como se
puede observar en el gráfico siguiente:
Como podemos observar el CEBA, tiene dos espacios: el sectorial y el
extrasectorial. En el sectorial se encuentra el Ministerio de Educación y el
Gobierno Regional, la DRE y la UGEL, con relaciones de dependencia. En
cambio, con las entidades extrasectoriales, las relaciones son de coordinación.
La ventaja para el CEBA con las entidades extrasectoriales radica en la
complementariedad que puede captar de ellas, por ello, deben ser
consideradas como aliados naturales en beneficio de los estudiantes.
23
S E C T O R OTROS
SECTOR/SOCIEDAD
Iglesia
Municipalida
d
Empresas
COPAL
COPARE
Aso. Civil
ONG / AACC
GOB. REG.CNE
Comunidad
Otras
entidades
privadas
MED
UGEL
DRE
CEBA
CAPACITACIÓN A DISTANCIA
EBA MÓDULO I
Toda la organización educativa se asienta en principios de descentralización,
participación, simplicidad y flexibilidad; que conlleva a su autonomía,
entendida como las mayores libertades para la gestión.
¿Cómo se traza el mapa de relaciones del CEBA con la UGEL/DRE?
El sistema de relaciones que enlaza los CEBA con respecto a las instancias de
gestión más cercana resulta compleja y muchas veces contradictoria. Así, las
funciones que la norma le reconoce a las UGEL con respecto al CEBA son
mayormente institucionales - administrativas; las UGEL son competentes para
formular planes y proyectos, asesorar la administración de las instituciones
educativas. De igual modo, el manejo de personal y regular las actividades y
servicios en el CEBA; funciones que pueden no ser bien comprendidas para la
práctica la autonomía de la institución educativa.
De esas competencias, tres son plenamente pedagógicas, referidas a
desarrollar estrategias para alfabetización, identificar necesidades de
capacitación y apoyar la diversificación curricular.
De todo lo anterior, las relaciones del CEBA con la UGEL son
fundamentalmente administrativo-institucionales.
Al respecto, las transacciones entre CEBA/UGEL pueden desarrollarse desde
el rol que le corresponde al CEBA. A partir de comprender que desde la
UGEL/DRE las relaciones a ser levantadas por las instancias de gestión
cuenten con potencialidades para cuatro competencias:
 Adecuación de los DCBN de los programas EBA a los CEBA
 Capacitación pertinente en los ejes de institucionalidad como las
categorías curriculares
 Seguimiento educativo a los CEBA, que contemple herramientas de
supervisión, monitoreo, evaluación, control e investigación
 Investigación educativa para las innovaciones en las dimensiones
pedagógicas e institucionalidad de la EBA.
2425
CAPACITACIÓN A DISTANCIA
EBA MÓDULO I
Diagrama la organización interna y externa de tu CEBA.
TEMA: VISIÓN AMPLIADA Y CARACTERÍSTICAS DEL
CURRÍCULO EN LA EBA
PROPÓSITO: Conocer el concepto ampliado y características del
Currículo en la EBA
6
26
CAPACITACIÓN A DISTANCIA
EBA MÓDULO I
Donata, es vendedora de frutas en el mercado de su distrito, se levanta
todos los días a las cinco de la mañana para ir al mayorista y abastecerse
de frutas; a las tres de la tarde termina su jornada, va a su casa se asea y
se alista para ir al CEBA.
Donata está en el ciclo intermedio del PEBAJA, es una estudiante
responsable, pone atención y participa en las clases, como ella dice
“cuando comencé a trabajar perdía plata siempre, casi no ganaba, porque
no sabía comunicarme bien ni manejar las operaciones para cambiar dinero
y dar vuelto, ahora he avanzado, gano más pero no sólo las clases me han
ayudado, la practica de vender cada día ha completado lo que me
enseñan, ahora hablo con mis caseritas sobre la importancia de comer
frutas y como estas deben estar limpias para no enfermarnos, ah, es que
también me eligieron promotora de salud del Club de Madres al que
pertenezco y he aprendido mucho con las enseñanzas de la Dra. de la
Posta Médica que nos capacita, así, voy avanzando, ahora se porque la
profesora ponía tanto esfuerzo al explicarnos nuestros derechos y que
entre los importantes era el saber que todos tenemos derecho a la salud y
educación y que nosotros somos responsable de ello. Estoy contenta
porque lo que aprendo en el CEBA lo pongo en práctica en mi casa y en mi
comunidad.”
Lee y analiza el caso “Las experiencias educativas de Donata“
¿Donata aprende solo en el CEBA?
TEMA: VISIÓN AMPLIADA Y CARACTERÍSTICAS DEL CURRÍCULO
EN LA EBA
PROPÓSITO: Conocer el concepto ampliado y las características del
currículo de la EBA .
6
27
CAPACITACIÓN A DISTANCIA
EBA MÓDULO I
Ahora lee el DCBN Pág. 32 y 34 (Visión Ampliada del Currículo)
En base al caso presentado y la lectura del DCBN conceptualiza con tus
propias palabras el currículo en la EBA.
Recuerda:
El currículo:
 Las situaciones educativas donde se generan aprendizajes son múltiples:
 En el aula (situaciones intencionadas, programadas)
 En las relaciones con sus pares (información, valores, actitudes,
capacidades, habilidades)
 En las relaciones con los docentes (afectividad, actitudes)
 En las relaciones con los materiales
 En la forma de distribuir el espacio y el mobiliario
 En la manera de enseñar
 En el ejercicio de la autoridad y del poder
 En las formas de evaluación
 En el entorno
 En el CEBA todas las actividades son Curriculares (no existen actividades
extra curriculares), porque todas las situaciones generan aprendizaje (un
paseo, un taller, un campeonato, etc.)
 En una visión ampliada, conceptualizamos el currículo como el conjunto de
experiencias de aprendizajes que vivencian los estudiantes y se construyen
en situaciones educativas previstas por las instituciones educativas o que
son producto de sus interacciones con el medio.
28
CAPACITACIÓN A DISTANCIA
EBA MÓDULO I
Leamos el siguiente texto:
Ahora analicemos la lectura:
Escribe las ideas principales de cada una de las características del
currículo.
DCBN págs. del 35 al 37
Característica: Promueve la interculturalidad
Característica: Fomenta la equidad
Característica: Refleja una visión holística de la persona y de la realidad
Característica: Sensible al cambio
Característica: Centrado en competencias
29
CAPACITACIÓN A DISTANCIA
EBA MÓDULO I
Teniendo en cuenta las características del currículo, la visión
ampliada del mismo y todo lo trabajado hasta el momento,
responde la siguiente pregunta:
¿Qué cambios deben producirse en tu práctica docente para
lograr aprendizajes en los estudiantes que contribuyan a su
desarrollo integral?
30
CAPACITACIÓN A DISTANCIA
EBA MÓDULO I
Leamos el siguiente texto:
Ahora analicemos lo leído:
Compara el Diseño Curricular de la EDJA con el DCBN de la EBA.
(Utiliza el siguiente cuadro)
ASPECTO EDA EBA
ELEMENTOS
ORGANIZACIÓN
TEMA: ELEMENTOS Y ORGANIZACIÓN DEL DCBN DE LA EBA
PROPÓSITO: Reconoce los elementos y la organización del DCBN
DCBN págs. del 39 al 43
7
CAPACITACIÓN A DISTANCIA
EBA MÓDULO I
Compara el cuadro anterior con la de tus compañeros y redacta las
conclusiones a las que arriban.
Conclusiones:
Nos damos cuenta que en el DCBN se manejan términos
como: Competencia, aprendizajes a lograr (capacidades,
habilidades, actitudes, valores, conocimientos, destrezas,
etc.)
A continuación reforcemos el significado de cada uno de
estos términos.
3132
CAPACITACIÓN A DISTANCIA
EBA MÓDULO I
La competencia, no alude solamente a una capacidad
manual, técnica operativa, sino a un saber, cómo por qué y
para qué hacerlo.
Leamos:
Recuerda:
¿Qué es una COMPETENCIA?
Una Competencia es un saber actuar de manera reflexiva y eficiente,
frente a situaciones y problemas que plantea la vida diaria. Alude a
desempeños.
Es un saber actuar tanto en el campo de las relaciones de las personas con
la naturaleza, con los objetos, con las ideas, como en el de las relaciones
sociales e intrapersonales.
Es un Aprendizaje complejo, moviliza diversos recursos (conocimientos,
capacidades, habilidades, destrezas, aptitudes, actitudes, valores,
información) y no se logra en períodos cortos. Requiere de períodos
relativamente largos y un trabajo sistemático por parte de la persona e
instituciones que la fomentan.
Una persona que actúa competentemente es aquella que en su acción
pone en práctica un conjunto de recursos que ha seleccionado, integrado y
combinado adecuada y pertinentemente para obtener un resultado. Entre
los recursos personales con los que cuenta y actúa una persona
competente están sus aptitudes, sus capacidades, sus habilidades, sus
actitudes, sus valores, sus rasgos de personalidad y la información de la
que dispone. La competencia, insistimos, no consiste en poseerlos o
disponer de ellos, sino en la capacidad de movilizarlos de manera eficaz y
responsable.
En ese sentido, se afirma que las competencias y su nivel específico de
desarrollo, sólo se puede observar y verificar a través de desempeños y de
acciones, sea en el campo social, cognitivo, cultural, estético, etc. Siempre
y cuando no se trate de acciones rutinarias, o realizadas cada vez en el
mismo contexto y de la misma manera, sino más bien en situaciones
problemáticas, retadoras y novedosas.
Por ello desarrollar competencias supone desarrollar la habilidad de hacer
uso de esos y otros recursos para desempeñarse con efectividad y
pertinencia, aún en las circunstancias más desafiantes de la vida personal,
ciudadana o laboral.
33
CAPACITACIÓN A DISTANCIA
EBA MÓDULO I
Los Aprendizajes a Lograr son las capacidades, conocimientos y
actitudes a ser desarrolladas por el estudiante durante un ciclo y
que le posibilitan el ejercicio de una competencia.
Leamos el siguiente texto:
Recuerda:
¿QUÉ SON LOS APRENDIZAJES A LOGRAR?:
Son Capacidades, conocimientos, actitudes, habilidades, valores,
destrezas, aptitudes que requieren ser desarrollados para posibilitar el
ejercicio de una competencia.
 Lo que el estudiante está en capacidad de saber y saber hacer,
en determinada área para contar con los recursos que hagan
posible ejercitar las competencias que el Currículo propone; es
decir, aprenda lo pertinente para la vida, y pueda aplicarlo en su
cotidianeidad para la solución de los problemas.(buscan el
fortalecimiento de las competencias)
 Lo básico que deben lograr lo estudiantes de todo el país, de tal
manera que se les ofrezca a todos la misma calidad de
educación.
 Se organizan teniendo en cuenta la naturaleza de la competencia
y la secuencia de su complejidad.
 Se constituyen a la vez en indicadores de logro, referentes
fundamentales para la evaluación. Y sobre todo son referentes
para el trabajo docente a fin de promover prácticas pedagógicas
que permitan mejorar en aprendizaje de los alumnos.
 Son un punto de partida amplio, susceptible de crítica y
enriquecimiento a partir de la creatividad del docente y de las
necesidades e intereses del estudiante.
34
CAPACITACIÓN A DISTANCIA
EBA MÓDULO I
Analiza y escribe cual es la idea central de Competencia y Aprendizaje
a lograr en la EBA
35
CAPACITACIÓN A DISTANCIA
EBA MÓDULO I
Redacta los aprendizajes a lograr que evidencian el logro de una
competencia.
COMPETENCIA APRENDIZAJES A LOGRAR
36
CAPACITACIÓN A DISTANCIA
EBA MÓDULO I
Lee y reflexiona:
Si diversificar es hacer múltiple o diverso lo que era único y uniforme, si
los ámbitos donde funcionan los CEBA responden a diferentes
realidades, si los estudiantes que se atienden en la EBA tienen
diferentes saberes, costumbres, ocupaciones, expectativas, etc. y si
existe para desarrollar procesos educativos con y para ellos, el Diseño
Curricular Básico Nacional, y sabemos que este diseño es el orientador
parta el desarrollo del trabajo curricular.
¿Qué entendemos por Diversificación Curricular?
TEMA: DIVERSIFICACIÓN Y PROGRAMACIÓN CURRICULAR
PROPÓSITO: Desarrollar procesos de aprendizajes significativos y pertinentes a
partir del conocimiento de las necesidades e intereses de los
estudiantes así como de la realidad socio educativa cultural y
económica.
8
37
CAPACITACIÓN A DISTANCIA
EBA MÓDULO I
Ahora observa el siguiente gráfico:
En este proceso, el Diseño Curricular Básico Nacional, es orientador para la
adecuación curricular a las diferentes realidades del país.
DIVERSIFICACIÓN CURRICULAR
Un proceso sociocultural participativo mediante el cual se
adecua el DCBN a las características, necesidades y
expectativas de los estudiantes y al contexto local y regional.
Que el CEBA cuente con una propuesta curricular
diversificada que permita desarrollar aprendizajes
significativos y pertinentes.
Conocimiento del
contexto
Conocimiento del
estudiante
para
Se real
iza a partir de
Análisis Reflexivo del
DCBN
es
38
CAPACITACIÓN A DISTANCIA
EBA MÓDULO I
Ahora analicemos el siguiente cuadro
Teniendo en cuenta que la diversificación curricular se realiza a partir de
los aspectos planteados se considera en cada uno de ellos:
Conocimiento del estudiante) Conocimiento del contexto Análisis reflexivo del DCBN)
 Identificar los saberes que
traen de su experiencia de
vida: saben expresarse, se
comunican libremente,
resuelven problemas de su
vida cotidiana, calculan
mentalmente,
identifican causas y
consecuencias de diversos
acontecimientos, opinan
sobre diversos hechos etc.
 Conocer las
potencialidades de los
estudiantes: son creativos,
son críticos, tienen
habilidades técnicas( corte
y confección,
cosmetología, mecánica,
electricidad, carpintería,
cocina y repostería)
trabajan y estudian,
organizan su tiempo, etc.
 Identificar los temas o
problemas que los afectan
(Embarazo precoz,
trabajos pesados, jornada
laboral larga, salud
deteriorada, baja
autoestima, violencia
familiar, etc.) .
 Estrategias para recoger la
información
 Los conocemos a través
de diferentes medios y
técnicas: su ficha de
matrícula, entrevistas,
dinámicas de integración y
en la evaluación
diagnóstica.
 Identificar potencialidades
(positivos) de la realidad regional
y local:
 fiestas regionales,
costumbres,
 comidas típicas, proyectos
de
 desarrollo local,
organizaciones
 comunales, instituciones
 representativas etc. y la
forma
 como éstos inciden en los
 aprendizajes de los
estudiantes.
 Identificar los problemas
(negativos): pandillaje,
desnutrición, inseguridad
ciudadana, desintegración
familiar, contaminación
ambiental, desastres naturales
(fenómeno del niño y sequías
por ejemplo).
 Identificar temas de interés
(positivo): Elecciones
Regionales y Municipales,
conocimiento de sus derechos,
aprovechamiento de sus
recursos naturales.
 Identificar potencialidades y
limitaciones de la institución
educativa CEBA (gestión,
organización, infraestructura,
recursos pedagógicos,
relaciones interpersonales e
institucionales etc).
 El conocimiento de la realidad
institucional, local y regional va
a permitir contextualizar los
aprendizajes (diversificar el
currículo) e identificar los ejes
 Enfoque y componentes
de las áreas, qué y para
qué trabajamos cada área.
 Análisis del sentido y
alcances de las
competencias y
aprendizajes a lograr de
cada área.
 Definición de
“desempeños” mínimos
(indicadores) que van a
permitir expresar si se
lograron o no las
competencias y el
desarrollo de aprendizajes.
 Selección de actividades o
situaciones de aprendizaje.
 Definición de estrategias y
recursos.
 Cada docente puede
aportar, desde su
experiencia, y consultando
guías, cuáles son los
mejores recursos para
desarrollar determinados
aprendizajes.
39
CAPACITACIÓN A DISTANCIA
EBA MÓDULO I
temáticos más significativos a
trabajar.
Completa el siguiente cuadro teniendo en cuenta las
particularidades de los estudiantes de tu CEBA y las características de tu
entorno (considera lo planteado en el cuadro anterior)
Conocimiento del estudiante Conocimiento del contexto Análisis reflexivo del DCBN
CAPACITACIÓN A DISTANCIA
EBA MÓDULO I
Recuerda:
40
CAPACITACIÓN A DISTANCIA
EBA MÓDULO I
 La Diversificación Curricular nos exige:
 Los perfiles de los estudiantes: El PERFIL REAL que nos retrata las
Necesidades Básicas de Aprendizaje –NEBA-: necesidades,
intereses, expectativas, etc., en base a las cuales girará el proceso
de aprendizaje, y el PERFIL BÁSICO, lo que se debe alcanzar
(competencias desarrolladas y que van a mejorar el desempeño
personal y grupal, vale decir, en el cumplimiento de sus diferentes
roles en la vida social cultural y económica productiva.
 Del contexto para conocer las posibilidades y recursos a ser
tomados en cuenta en el proceso de aprendizaje.
 De los proyectos locales que pueden ser apuntalados desde el
desarrollo curricular lo que a vez exige la reflexión y el análisis para
la priorización de los mismos.
 Los niveles de concreción de la Diversificación Curricular son:
 El Proyecto Educativo Regional –PER-
 El Proyecto Educativo Local – PEL-
 El Proyecto Educativo Institucional –PEI-
 El Proyecto Curricular de Centro – PCC-
 La Programación Curricular
 Las Sesiones de Aprendizaje
 Los resultados de la Diversificación curricular permite:
 La participación de los docentes en la elaboración y construcción
del currículo del CEBA y su aplicación en el aula.
 Que el docente puede optimizar los procesos pedagógicos al tomar
en cuenta: los saberes previos, los ritmos y estilos de aprendizaje
de los estudiantes.
 Fomentar una mejor construcción de aprendizajes significativos en
las diversas áreas curriculares.
 Crear, mejorar y optimizar los recursos pedagógicos.
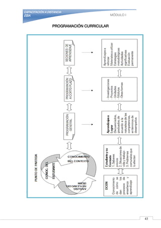
Como hemos visto la diversificación curricular se concreta en las
sesiones de aprendizaje que se plantea en un Programación
Curricular. A continuación vamos abordar los pasos a considerar
para su elaboración.
41
CAPACITACIÓN A DISTANCIA
EBA MÓDULO I
Lee y reflexiona:
Observa y analiza el diagrama de la siguiente página.
Cuando hablamos de Programación nos viene a la mente esquemas
o modelos definidos para plantear las experiencias de aprendizaje.
Cuando elaboramos estos documentos muchas veces nos
centramos en los contenidos sin hacer un análisis previo de quiénes
son nuestros estudiantes, cuáles son sus saberes previos, cuáles
sus demandas y necesidades educativas; qué nos dice el sistema
que aprendan nuestros estudiantes para lograr su desarrollo integral,
expresado en los Diseños Curriculares Nacionales.
Otro elemento que en muchas ocasiones no tomamos en cuenta son
las demandas del contexto, los aprendizajes que se dan en las
relaciones entre padres e hijos, amigos, trabajadores, miembros de
la comunidad o las que provocan instituciones establecidas en el
medio.
De allí la importancia de la diversificación curricular para desarrollar
Programaciones Curriculares pertinentes.
42
CAPACITACIÓN A DISTANCIA
EBA MÓDULO I
PROGRAMACIÓN CURRICULAR
43
CAPACITACIÓN A DISTANCIA
EBA MÓDULO I
1. ¿Por qué es necesario programar?
2. De qué manera nuestra programación refleja el conocimiento que
tenemos del estudiante de EBA
44
CAPACITACIÓN A DISTANCIA
EBA MÓDULO I
Lee y reflexiona:
Programación General
La realización de la Programación General nos permite:
 Definir cuál es la situación de los estudiantes con relación a la
propuesta del sistema expresada en el Diseño Curricular Básico
Nacional: logros alcanzados, prioridades de aprendizajes, énfasis
dentro de cada área, reforzamientos requeridos etc.
 Definir, de todo lo analizado en el párrafo anterior, qué se puede
trabajar en el aula, en actividades permanentes; que a nivel del
CEBA (actividades institucionales, dinámica institucional etc.); o en
ambos espacios, como también en los espacios comunales.
 Señalamiento de los temas o problemas del estudiante del CEBA y
de su contexto (local o nacional) que pueden abordarse sobre
todo a través de las áreas de Educación Social, Ciencia, Ambiente
y Salud, o que pueden ser elementos de interrelación de áreas.
Programación a Corto Plazo
Recordemos que existen diferentes formas de programación
curricular. Sin embargo, utilizamos con mayor frecuencia las unidades
de aprendizaje.
Por otro lado, los ritmos de aprendizaje de nuestros estudiantes son
diferentes. A pesar de ello, nuestras programaciones consideran
tiempos preestablecidos para todo el CEBA: dos meses, quince días
sin tener en cuenta esos ritmos y la complejidad de los aprendizajes
que se desea alcanzar.
La programación de corto plazo en el aula se debe realizar:
 A partir de los resultados de la programación anterior: qué han
alcanzado nuestros estudiantes, cuáles son sus fortalezas y
limitaciones, qué procesos de aprendizaje han sido más
efectivos, etc.
Ahora veamos la Programación General y la
Programación a Corto Plazo.
45
CAPACITACIÓN A DISTANCIA
EBA MÓDULO I
 Para definir qué forma de programación corresponde mejor a
cada uno de los aprendizajes y temas que quiero desarrollar:
actividades permanentes, investigaciones, proyectos de
aprendizaje, unidades de aprendizaje, clases sueltas, etc).
La Programación a corto plazo puede desarrollarse a través de:
Proyectos de aprendizaje, Actividades de Investigación, Módulos de
aprendizaje, Talleres, Unidades de aprendizaje. Al interior de ellas se
establece las sesiones de aprendizaje.
1. ¿Cuál es la diferencia entre la Programación General y la
Programación a Corto Plazo?
CAPACITACIÓN A DISTANCIA
EBA MÓDULO I
Partiendo de la experiencia y tomando en cuenta las características de
tus estudiantes, del contexto y lo planteado en el DCBN elabora una
sesión de aprendizaje.
4647
CAPACITACIÓN A DISTANCIA
EBA MÓDULO I
1 Definición del tema o problema prioritario
No puede ser definido sólo por nosotros. Deben participar nuestros
estudiantes. De esta manera el desarrollo de la programación se
hace más motivador y promueve la participación activa de nuestros
estudiantes.
2 Identificación de los aprendizajes que podrían desarrollarse
Lo principal en una programación es saber que aprendizajes va a
lograr el estudiante en un tiempo determinado. Partimos de nuestro
cartel de competencias y aprendizajes a lograr en función de los
resultados de la evaluación diagnóstica. Seleccionamos los
aprendizajes básicos de las diversas áreas curriculares que deben
ser desarrollados en función del problema planteado en el proyecto.
Algunos aprendizajes son comunes a todos los estudiantes; otros
para algunos, de acuerdo a cada punto de partida.
3 Selección de las actividades y recursos para el logro de
aprendizajes.
Teniendo claro los aprendizajes que se pretenden desarrollar, se
seleccionan las actividades y recursos que van a generar procesos
de aprendizaje motivadores y estimulantes para el logro de lo que
nos proponemos.
No nos olvidemos que todos los estudiantes no están al mismo
nivel de aprendizaje; en consecuencia, algunas actividades deben
de ser diferenciadas.
4 Selección de técnicas e instrumentos de evaluación.
La selección de técnicas e instrumentos de evaluación depende de
los aprendizajes que se quieren evaluar, de los desempeños que
van a demostrar los estudiantes. No podemos aplicar un
cuestionario de preguntas sobre definición y estructura de una
carta, cuando lo que nos interesa es que sepan escribir una carta.
Ahora contrastemos lo trabajado con la secuencia de una
Programación a corto plazo
48
CAPACITACIÓN A DISTANCIA
EBA MÓDULO I
PROYECTOS DE APRENDIZAJE
Antes de empezar debemos ver que son los Proyectos de Aprendizaje
CARACTERÍSTICAS:
1 Responde a una necesidad, problema o interés expresado por los
estudiantes del aula o el CEBA.
2 Interrelaciona las áreas curriculares que se deben abordar de
acuerdo a las actividades propuestas por los estudiantes.
3 Los estudiantes participan en su planificación, ejecución y
evaluación con la mediación del docente.
4 Propicia alto nivel de compromiso de los estudiantes
 Tiene propósitos específicos:
 Desarrollar capacidades y actitudes, etc.
 Resolver un problema concreto
 Obtener un producto.
5 La duración es muy variable, depende de la complejidad del
problema y de los aprendizajes a lograr, así como los ritmos de
avance de los estudiantes.
El Proyecto de aprendizaje representa una secuencia de
actividades que nace de los intereses y necesidades de los
estudiantes o de un problema que afecta al aula, al CEBA o
comunidad y que al ser resuelto se obtiene un producto
concreto de utilidad colectiva, que puede ser tangible como
no tangible.
49
CAPACITACIÓN A DISTANCIA
EBA MÓDULO I
¿COMO ELABORAR UN PROYECTO DE APRENDIZAJE?
Para la elaboración de un Proyecto de Aprendizaje, sugerimos seguir las
siguientes acciones:
El docente diseña y presenta una sesión motivadora a través de la
cual los estudiantes plantearán algún problema, necesidad o interés
relevante para ellos y/o la comunidad. Promueve, a través de
preguntas el intercambio de ideas, lo que servirá como estímulo
para definir el nombre al proyecto. Identificado el problema o
necesidad, definen brevemente las causas del mismo.
Seguidamente el docente pregunta: ¿qué podemos hacer para
solucionar o responder a esta situación o determinar el producto a
obtener? Este paso corresponde a la justificación del proyecto.
Los estudiantes proponen las actividades a realizar. Estas se
registran en un panel y se deberán ordenar secuencialmente. Estas
actividades darán lugar a los aprendizajes a lograr que el docente
deberá utilizar para programar el Proyecto de Aprendizaje.
A partir de este paso, el docente deberá elaborar su programación,
vinculando las actividades propuestas por los estudiantes con los
aprendizajes a lograr señalados en el DCBN. Probablemente dichas
actividades motiven la integración de las áreas curriculares. Se
deberán diseñar las estrategias de cada actividad.
Un criterio importante que debe considerar el docente es que todos
los estudiantes no están al mismo nivel de aprendizaje y por lo
tanto debe prever estrategias diferenciadas.
También se plantea el tiempo que debe durar cada actividad, con
sus respectivas estrategias.
No olvidemos que todos los estudiantes no están al mismo nivel de
aprendizaje, en consecuencia la evaluación también debe de ser
individual y general. Se evalúa los aprendizajes y el desarrollo de la
experiencia (este paso se da en todo momento para las
correcciones del caso)
1
2
4
3
50
CAPACITACIÓN A DISTANCIA
EBA MÓDULO I
POR LO TANTO, EL DESARROLLO DE ESTOS PASOS IMPLICA:
Entonces manos a la obra:
PASOS BÁSICOS PARA UN
PROYECTO DE APRENDIZAJE
Interacción y selección del problema, interés o
necesidad a trabajar
Definición del nombre del proyecto
Propuesta de las actividades por los estudiantes
Programación de las actividades propuestas en base a
los aprendizajes a lograr, seleccionados del DCBN.
Desarrollo de las sesiones de aprendizaje valuación
del desarrollo de la experiencia
Evaluación del desarrollo de la experiencia
51
CAPACITACIÓN A DISTANCIA
EBA MÓDULO I
Con los pasos mencionados tendremos los siguientes elementos:
1. NOMBRE DEL PROYECTO (preliminar)
2. SESIÓN MOTIVADORA PARA LA IDENTIFICACIÓN DEL
PROBLEMA, NECESIDAD O INTERÉS RELEVANTE
3. ACTIVIDADES PROPUESTAS
4. AREAS
a) COMPETENCIAS
b) APRENDIZAJES A LOGRAR
c) INDICADORES
5.- ESTRATEGIAS METODOLÓGICAS
7.- MATERIALES
8.- TEMPORALIZACION
9.-EVALUACION
a) DE LOS APRENDIZAJES
b) DEL PROYECTO
Evaluación
Ahora con tus estudiantes elaboren un proyecto de
Aprendizaje...
52
CAPACITACIÓN A DISTANCIA
EBA MÓDULO I
ACTIVIDADES DE INVESTIGACIÓN
Antes de empezar debemos ver que son las Actividades de
Investigación:
CARACTERÍSTICAS:
1) Responde a motivaciones e intereses de los estudiantes del CEBA.
2) Posibilidad de trabajar diversas temáticas.
3) Los estudiantes participan en su planificación, ejecución y
evaluación con la mediación del docente.
4) Propicia alto nivel de compromiso de los
estudiantes
5) Tiene propósitos específicos:
6) Aprender a problematizar.
7) Aprender a planificar.
8) Aprender a sintetizar y aplicar
9) Aprender a hablar en público.
10) Aprende a analizar y asumir una actitud crítica.
11) La duración es muy variable, depende de la complejidad del
problema y de los aprendizajes a lograr, así como los ritmos de
avance de los estudiantes.
Busca formar estudiantes autónomos para aprender,
constructores de conocimientos, desarrollando en ellos
habilidades de investigación. Permite formar en los
estudiantes actitudes de permanente cuestionamiento,
exploración y búsqueda de información y conocimientos
53
CAPACITACIÓN A DISTANCIA
EBA MÓDULO I
12) Desarrolla capacidades en los estudiantes para el autoaprendizaje y
el interaprendizaje.
¿COMO ELABORAR ACTIVIDADES DE INVESTIGACIÓN?
PASOS BÁSICOS PARA UNA INVESTIGACIÓN
 Selección del tema. Pueden surgir de una noticia leída, de un
proyecto de aprendizaje realizado, de experiencias particulares y
grupales, de un acontecimiento de la comunidad, etc. Lo
importante es que se fundamente su elección.
 Los estudiantes explican todo lo que saben del tema, se pueden utilizar
diferentes técnicas como: lluvia de ideas, breves trabajo de grupos
donde escriben oraciones que expresen el grado de información,
trabajos individuales, etc. En esta etapa anotan en una “Ficha de
Investigación” que luego son usadas como fuente de información.
 Formulación de preguntas por parte de los estudiantes, sobre aspectos
que desean ampliar o que desconocen sobre el tema a investigar. Van a
reconocer que muchas preguntas ya tienen respuestas (es importante la
“ficha de investigación que realizaron el paso anterior).
 Selección de preguntas, las preguntas no solucionadas se clasifican o
seleccionan, según el orden como deben de ser investigadas para que
se deben entender las demás.
 Planificación de la investigación, los estudiantes organizan su tiempo,
reconocen las posibles fuentes de información.
 Investigación en curso, los estudiantes responden a las preguntas
planteadas. En esta etapa el docente interviene sobre todo para apoyar
con información. Las preguntas pueden ser respondidas de manera
grupal o individual o ambas.
 Redacción del informe de investigación, en base a las preguntas que
han contestado (esta etapa es importante porque permite que el
estudiante desarrolle la capacidad de argumentar, sintetizar, de
jerarquizar e interrelacionar ideas y conceptos).
 Relación del tema con otros temas, los estudiantes relacionan el tema
con otros que no hayan aparecido en la investigación. Los docentes
deben fomentar esta relación. Esto puede dar origen a otras
investigaciones.
54
CAPACITACIÓN A DISTANCIA
EBA MÓDULO I
 Evaluación del desarrollo de la experiencia, esta evaluación no tiene
que ver solo con la manera cómo han asumido responsabilidades, que
aprendizajes han logrado con la investigación (este paso se da en todo
momento para las correcciones del caso).
Una estrategia que permite esta socialización es la Conferencia, entonces
para realizarlo los estudiantes deberán:
 Elaborar el esquema de presentación.
 Seleccionar materiales adicionales (probados previamente)
 Crear o seleccionar una actividad que apunte a reforzar lo que
exponen y comprobar si ha entendido el tema.
 Elaborar un cuestionario con el fin de averiguar si el público
aprendió lo más importante.
 Practicar la conferencia con el apoyo del docente.
 Imprimen copias del informe, usando en muchos casos técnicas
artesanales. Asimismo trípticos sobre puntos de interés del tema
tratado.
Entonces manos a la obra:
No sólo se trata de que los estudiantes expongan en su salón, sino también
lo hagan en público externo determinado (otros salones, todo el CEBA,
asociaciones vecinas, otros CEBA, etc.). PORQUE UN TRABAJO QUE NO
SE SOCIALIZA, ES UN CONOCIMIENTO QUE SE VA PERDIENDO.
55
CAPACITACIÓN A DISTANCIA
EBA MÓDULO I
Con los pasos mencionados tendremos los siguientes elementos:
1. TEMA A INVESTIGAR
2. JUSTIFICACIÓN
3. AREAS
a. COMPETENCIAS
b. APRENDIZAJES A LOGRAR
c. INDICADORES
4. ACTIVIDADES
5. ESTRATEGIAS
6. MATERIALES
7. TEMPORALIZACION
8. EVALUACIÓN
a. DE LOS APRENDIZAJES
b. DE LA EXPERIENCIA
Evaluación
Ahora con tus estudiantes elaboren una Actividad
de Investigación...
CAPACITACIÓN A DISTANCIA
EBA MÓDULO I
56
CAPACITACIÓN A DISTANCIA
EBA MÓDULO I
EVALUACIÓN DEL MÓDULO
En esta sección vas a escribir, con tus propias palabras, lo que has aprendido
en cada una de los temas del módulo “Marco Referencial, Organizacional y
Curricular de la EBA”. Esto te permitirá volver a pensar acerca de lo que
realmente aprendiste, lo que falta completar a fin de lograr el objetivo
propuesto en el módulo. La evaluación es individual y se la alcanzas al tutor
local.
¿Qué he aprendido y para que me sirve en mi práctica
como docente de EBA?
¿Qué te permitió este Módulo I y por qué?
¿Qué temas sugieres ampliar para tu mejor desempeño en tu trabajo
educativo?
57
CAPACITACIÓN A DISTANCIA
EBA MÓDULO I
¿Qué nos sugieres para mejor el material impreso (Módulo de capacitación a
distancia)?
¿Qué dificultades tuviste para resolver las actividades planteadas?
58
CAPACITACIÓN A DISTANCIA
EBA MÓDULO I
GLOSARIO
 Etapas: son periodos progresivos en que se divide el sistema
educativo; se estructuran y desarrollan en función de las necesidades
de aprendizaje de los estudiantes.
 Modalidad: son alternativas de atención educativa que se organizan en
función de las características específicas de las personas a quienes se
destina este servicio.
 Ciclos: son procesos educativos que se desarrollan en función de
logros de aprendizaje.
 Programas: son conjuntos de acciones educativas cuya finalidad es
atender las demandas y responder a las expectativas de las personas.
 Aprendizaje significativo: cuando lo que se trata de aprender se logra
relacionar de forma sustantiva y no arbitraria con lo que ya conoce
quien aprende, es decir, con aspectos relevantes y preexistentes de su
estructura cognitiva.
 Grupo vulnerable: población influenciada por factores de riesgo en su
medio personal, familiar o social, lo que favorece la instauración de
conductas semejantes a las que encuentra en su entorno.
59
CAPACITACIÓN A DISTANCIA
EBA MÓDULO I
BIBLIOGRAFÍA
MINISTERIO DE EDUCACIÓN
2003
Ley General de Educación Nº 28044
MINISTERIO DE EDUCACIÓN
2004
Reglamento de Educación Básica Alternativa
DINEBA – MED
2006
Diseño Curricular Básico Nacional
DINEBA – MED
2006
Módulo de Docentes EBA
PONTIFICIA UNIVERSIDAD
CATÓLICA DEL PERÚ
2006
Guía Didáctica “Planificación Educativa y
Curricular
60

Modulo i marco referencial y curricular de eba

  • 1.
    2 MÓDULO I TEMAS:  Enfoquey características de la Educación Básica Alternativa  Estructura de la Educación Básica Alternativa  Características del Estudiante y perfil del egresado de la Educación Básica Alternativa  Principios pedagógicos  Diseño Organizacional del Centro de Educación Básica Alternativa  Visión ampliada y características del currículo de la Educación Básica Alternativa  Diseño Curricular Básico Nacional: elementos y organización  Diversificación y programación curricular. 2009 MARCO REFERENCIAL, CURRICULAR Y ORGANIZACIONAL Dirección General de Educación Básica Alternativa Ministerio de Educación
  • 2.
    CAPACITACIÓN A DISTANCIA EBAMÓDULO I CONTENIDOS Bienvenido(a) Orientaciones para el aprendizaje en el Círculo de Capacitación. 4 Tema 1: Educación Básica Alternativa. 7 Tema 2: Estructura de la EBA 12 Tema 3: Características del Estudiante y Perfil del Egresado. 14 Tema 4: Principios Pedagógicos 17 Tema 5:Diseño Organizacional del CEBA: Organización Interna y Externa. Tema 6: Visión Ampliada y Características del Currículo en EBA. 22 Tema 7:DCBN elementos y organización. 26 Tema 8.Diversificación y Programación Curricular. 34 Evaluación del Módulo 52 Glosario 54 Bibliografía 55
  • 3.
    CAPACITACIÓN A DISTANCIA EBAMÓDULO I BIENVENIDO(A) El Módulo que tienes en tus manos te permitirá iniciar el conocimiento de temas sobre la Educación Básica Alternativa y responder a los desafíos que cada día se presentan en tu práctica educativa. Ha sido elaborado con el propósito de proporcionarte una herramienta para los procesos auto formativos que se generen en cada uno de los Círculos de Capacitación de los Centros de Educación Básica Alternativa (CEBA). El Módulo está organizado en temas centrados en el Marco Referencial, el Marco Curricular, y Organizacional de la EBA. Es importante recordarte que la estrategia se basa en tu participación en los Círculos de Capacitación a través del intercambio de experiencias y el ejercicio de tus habilidades para el autoaprendizaje. ¡ SUERTE Y EMPECEMOS ! 1
  • 4.
    CAPACITACIÓN A DISTANCIA EBAMÓDULO I ORIENTACIONES PARA TU AUTOAPRENDIZAJE EN EL CÍRCULO DE CAPACITACIÓN Iniciemos este proceso teniendo en cuenta las siguientes sugerencias:  Entérate del contenido del módulo leyendo con detenimiento el índice y las lecturas de textos y lecturas complementarias.  Define un horario semanal de estudio teniendo en cuenta la Guía del Participante. Considera espacios para el auto e interaprendizaje.  Comenta, discute y absuelve dudas sobre el contenido del tema y de las actividades propuestas, con el apoyo del tutor local y de tus colegas del círculo de capacitación.  Te recomendamos realizar todas las actividades propuestas de los temas del Módulo, pues existe la intención de promover un aprendizaje gradual a través de la resolución de las mismas.  Organiza tu tiempo para preparar los trabajos y entregarlos con oportunidad al tutor local e ingresar al Foro virtual de Discusión.  Las actividades las resuelves individualmente en el Módulo, y las utilizas en el Circulo de Capacitación. Donde después del diálogo llegan a conclusiones de grupo Por favor anotar lo siguiente: Nombres y apellidos:……………………………...………………………………… CEBA:…………………………………...............……Lugar:…………………… … Nombre y/o número del Círculo de Capacitación:……………………………....…. Fecha de inicio de la Capacitación a Distancia: ........................................................ Fecha de recepción del Módulo I: ............................................................................ Fecha de término del Módulo I:................................................................................ Email:
  • 5.
    CAPACITACIÓN A DISTANCIA EBAMÓDULO I SECUENCIA DEL TRABAJO 1. Revisión del propósito del tema 2.1. Revisión de temas en el círculo de capacitación con el apoyo del Tutor Local (comente, discute y absuelve dudas) 3. Desarrollo de cada actividad de aprendizaje Organización del trabajo, previsión para su envío o entrega 2. Lectura de textos. Estudio Individual 4. Entrega del trabajo y repaso del tema. Fin del Tema Inicio de otro Tema 23
  • 6.
    CAPACITACIÓN A DISTANCIA EBAMÓDULO I Estos íconos te ayudarán a identificar la acción a realizar: Antes de comenzar Leer Actividad Analizar Evaluación 4
  • 7.
    CAPACITACIÓN A DISTANCIA EBAMÓDULO I Como vemos la primera Etapa del Sistema Educativo lo constituye la Educación Básica que comprende tres modalidades (Regular, Alternativa y Especial). Para el caso de las modalidades de Educación Básica Regular y Educación Básica Alternativa tienen los mismos objetivos y calidad equivalente. Analiza el siguiente diagrama: TEMA: EDUCACIÓN BÁSICA ALTERNATIVA PROPÓSITO: Reconocer y valorar la Educación Básica Alternativa como modalidad del Sistema Educativo Nacional. 1 5 PARTICIPACIÓNCIUDADANADEMOCRÁTICAYPROIDUCTIVA EDUCACIÓN BÁSICA REGULAR EDUCACIÓN TÉCNICO PRODUCTIVA TÍTULO DE TÉCNICO TÍTULO DE AUXILIAR TÉCNICO CERTIFICADO DE ESTUDIOS AL CONCLUIR LA EDUCACIÓN BÁSICA TÍTULO PROFESIONAL Y GRADO ACADÉMICO TÍTULO PROFESIONAL CICLO MEDIO CICLO BÁSICO MODALIDADES ETAPA DE EDUCACIÓN BÁSICA EDUCACIÓN BÁSICA ESPECIAL EDUCACIÓN BÁSICA ALTERNATIVA EDUCACIÓN SECUNDARIA EDUCACIÓN PRIMARIA EDUCACIÓN INICIAL CICLO AVANZADO CICLO INTERMEDIO CICLO INICIAL CEBES SAANEE PRITE PROFOTS EDUCACIÓN INCLUSIVA - COMUNITARIA ETAPA DE EDUCACIÓN SUPERIOR EDUCACIÓN SUPERIOR UNIVERSITARIA EDUCACIÓN SUPERIOR TECNOLÓGICA Y PEDAGÓGICA ESTRUCTURA DEL SISTEMA NACIONAL EDUCATIVO
  • 8.
    CAPACITACIÓN A DISTANCIA EBAMÓDULO I Complementa, con lo que establece el Art. 3º Decreto Supremo Nº 015-2004-ED, Reglamento de la Educación Básica Alternativa. Lee y reflexiona. Ley General de Educación Nº 28044, Capitulo II Artículo 37º. Educación Básica Alternativa La Educación Básica Alternativa es una modalidad que tiene los mismos objetivos y calidad equivalente a la de la Educación Básica Regular; enfatiza la preparación para el trabajo y el desarrollo de capacidades empresariales. Se organiza flexiblemente en función de las necesidades y demandas específicas de los estudiantes. El ingreso y el tránsito de un grado a otro se harán en función de las competencias que el estudiante haya desarrollado. La Alfabetización está comprendida en la Educación Básica Alternativa. La Educación Básica Alternativa responde a las necesidades de: a) Jóvenes y adultos que no tuvieron acceso a la educación regular o no pudieron culminarla. b) Niños y adolescentes que no se insertaron oportunamente en la Educación Básica Regular o que abandonaron el Sistema Educativo y su edad les impide continuar los estudios regulares. c) Estudiantes que necesitan compatibilizar el estudio y el trabajo. 6
  • 9.
    CAPACITACIÓN A DISTANCIA EBAMÓDULO I Complementa la lectura leyendo de la página 7 a la 10 del Diseño Curricular Básico Nacional Reglamento de la Educación Básica Alternativa Artículo 4º. Características Son características de la Educación Básica Alternativa las siguientes: (a) Relevancia y pertinencia, porque siendo abierta al entorno, tiene como opción preferente a los grupos actualmente vulnerables y excluidos, y responde a la diversidad de los sujetos educativos con una oferta específica, que tiene en cuenta los criterios de edad, género, idioma materno, niveles educativos, así como sus intereses y necesidades; posibilita procesos educativos que estimulan en los estudiantes aprendizajes para identificar sus potencialidades de desarrollo personal y comunitario, así como ciudadano y laboral, plantear sus problemas y buscar soluciones. (b) Participativa, porque los estudiantes intervienen en forma organizada y democrática en la toma de decisiones sobre los criterios y procesos de la acción educativa, e involucra la participación de otros actores de la comunidad. (c) Flexible, porque la organización de los servicios educativos (la calendarización, los horarios y formas de atención) es diversa, responde a la heterogeneidad de los estudiantes y a la peculiaridad de sus contextos. El proceso educativo se desarrolla en Instituciones Educativas propias de la modalidad y también en diversos ámbitos e instituciones de la comunidad, que se constituyen en espacios de aprendizaje. 7
  • 10.
    CAPACITACIÓN A DISTANCIA EBAMÓDULO I Reflexiona y responde, luego socializa tus ideas con la de tus compañeros para arribar a conclusiones de Circulo 1. ¿Cómo se define a la Educación Básica Alternativa? 2. ¿A quiénes atiende la Educación Básica Alternativa?
  • 11.
    CAPACITACIÓN A DISTANCIA EBAMÓDULO I La Ley General de Educación Nº 28044, reconoce que la educación de calidad es un derecho fundamental de todos y una condición indispensable para lograr el desarrollo sostenible del país. 3. ¿Qué característica de la EBA resaltarías y por qué? 8
  • 12.
    CAPACITACIÓN A DISTANCIA EBAMÓDULO I Lee y analiza: Responde: 1. ¿Cómo se organiza la EBA? 2. Sustenta cada uno de los programas de la EBA TEMA: ESTRUCTURA DE LA EDUCACIÓN BÁSICA ALTERNATIVA PROPÓSITO: Conocer la estructura de la modalidad para atender de forma adecuada a la población objetivo. Los artículo 5º, 6º y 7º del Reglamento de Educación Básica Alternativa (D.S. Nº 015-2004-ED) y del DCBN (Pág. 11 al 15) 2 910
  • 13.
    CAPACITACIÓN A DISTANCIA EBAMÓDULO I De lo leído, analizado y reflexionado en forma individual y grupal completa los siguientes cuadros. ASPECTOS DEFINIDOS EN LA EBA BENEFICIARIOS PROGRAMAS CICLOS FORMAS DE ATENCIÓN HORARIOS Y CALENDARIOS 11
  • 14.
    CAPACITACIÓN A DISTANCIA EBAMÓDULO I 1. Describe las características de tus estudiantes considerando los siguientes aspectos: ASPECTO CARACTERÍSTICAS DEL ESTUDIANTE EBA EDUCATIVO ECONÓMICO / SOCIAL PERSONAL FAMILIAR TEMA: CARACTERÍSTICAS DEL ESTUDIANTE Y PERFIL DEL EGRESADO DE LA EBA PROPÓSITO: Identificar las características de los estudiantes y el perfil del egresado de la EBA. 3 12
  • 15.
    CAPACITACIÓN A DISTANCIA EBAMÓDULO I Lee y analiza: 1. Señala los rasgos centrales del perfil del egresado. Del Diseño Curricular Básico Nacional, páginas 16 al 17 ( El perfil del egresado de la EBA) 13
  • 16.
    CAPACITACIÓN A DISTANCIA EBAMÓDULO I En tu Círculo de Capacitación, teniendo en cuenta las características de los estudiantes, diáloga con tus colegas y describe una actividad que contribuya a alcanzar el Perfil del Egresado de la EBA? 14
  • 17.
    CAPACITACIÓN A DISTANCIA EBAMÓDULO I Lee el DCBN ( página 22 al 28) : Analiza y comenta: TEMA: PRINCIPIOS PEDAGÓGICOS DE LA EBA PROPÓSITO: Conocer los principios pedagógicos de la EBA . 4 PRINCIPIOS PEDAGÓGICOS COMENTARIO 1. La centralidad del Estudiante 2.Confianza en las potencialidades del estudiante. 3. Ambientes saludables, seguros, cálidos y estimulantes para un aprendizaje 4. Inclusión de la comunidad como agente y espacio de aprendizaje 15
  • 18.
    CAPACITACIÓN A DISTANCIA EBAMÓDULO I Lee este texto y trata de identificar en él, los principios pedagógicos de la EBA: Los Factores Bióticos y Abióticos (Monitoreo realizado al trabajo de los docentes, luego de ser capacitados en las jornadas de formación docente en la EBA) Eran las 6.00 p.m. cuando llegamos al CEBA y después de entrevistarnos con la directora, ingresamos a las 6.30 p.m. a un aula del ciclo Avanzado, que funciona en un ambiente donde anteriormente eran los servicios higiénicos – otra aula funciona dentro de un taller de mecánica – los estudiantes estaban solos, mientras nos presentábamos luego de 10 minutos, llegó el profesor, le comunicamos el motivo de nuestra visita y nos ubicamos en la parte posterior. En el aula habían 11 estudiantes (seis eran madres de familia), mientras el profesor del área de Ciencia, Ambiente y Salud, pegaba sus papelógrafos, tocaron la puerta otros 3 estudiantes, él los recriminó porqué llegan demasiado tarde, los alumnos no respondieron y se quedaron callados, mientras sus demás compañeros empezaron a burlarse, el profesor recalcó ¡ya vez para que llegan tarde! A las 6.45 p.m. el profesor inició explicando los factores bióticos y abióticos del ecosistema, algunos estudiantes lo observaban, otros empezaban a dormitar; el docente se dio cuenta y les exhortó ¡ no se duerman, este tema es vital para su vida!, golpeó la mesa en varias oportunidades; continuó leyendo los contenidos del papelógrafo “los niveles tróficos del ecosistema…” cuando nuevamente tocaron la puerta y el profesor salió. Después de 15 minutos retornó diciendo “disculpen tuve que atender una situación urgente, no encontraba sencillo para llamar, es que voy a ser padrino de bautizo…” “bueno para que no se duerman vamos hacer una dinámica”, los estudiantes gritaron ¡Noooooo!; les hizo parar y participaron con desgano. Luego indicó que copien en su cuaderno lo que estaba en los papelógrafos, mientras copiaban llegaron 2 estudiantes más, el profesor con voz enérgica les dijo “ya es tarde, esperen afuera ya falta poco para el cambio de hora”, los estudiantes “desaparecieron” rápidamente.
  • 19.
    CAPACITACIÓN A DISTANCIA EBAMÓDULO I El profesor miró su reloj y pidió que copien rápido, y les siguió diciendo “los que no terminan de copiar me piden los papelógrafos en mi hora libre, pero eso significa que van a tener menos nota”. Inmediatamente indicó “ahora vamos hacer una investigación, para eso debemos formar grupos”, una de las estudiantes preguntó “¿podemos investigar sobre cuantos animales existe en nuestro departamento?”, ¡ no podemos! contestó y dijo “estamos algo atrasados con respecto a la programación por las diferentes actividades que se ha realizado en el CEBA” “vamos investigar sobre la composición química de los minerales”, luego formó dos grupos, uno de varones y el otro conformado por las mujeres, despegó los papelógrafos e indicó que la próxima clase les señalará, cómo se realizará la investigación. Decidimos observar la clase siguiente, la de matemática. Mientras esperamos al profesor, conversamos con los estudiantes acerca de las diferentes actividades que ocasionaron el “retraso” de la programación del profesor; ellos conversaban entre sí y luego de un momento la misma estudiante que pidió investigar sobre los animales de su departamento, nos dijo que el profesor de seguro se estaba refiriendo al aniversario del CEBA, donde hubo campeonato durante toda la semana y continuó diciendo“…luego hemos tenido asueto, pero eso fue hace cuatro meses”. Seguimos esperando 20 min. más y el docente de matemática no llegó. Tocó la hora de recreo y nos acercamos al profesor observado, para dialogar al respecto, él se adelantó diciéndonos que es un poco difícil adaptarse a las nuevas metodologías ya que se necesita mayor cantidad de materiales y la condición del CEBA no se lo permite. Le preguntamos sobre la capacitación y señaló que estuvo interesante que la flexibilidad y la variedad de técnicas permite hacer una sesión de aprendizaje más motivadora y significativa, que se evalúa no sólo conocimientos, sino también actitudes, valores, pero los “chicos” no están acostumbrados a este proceso… 1617
  • 20.
    CAPACITACIÓN A DISTANCIA EBAMÓDULO I Respuesta grupal: Ahora, que conoces los principios pedagógicos de la EBA y que has leído el texto anterior, comenta cuál(es) de dichos principios se pueden identificar en el texto y por qué. PRINCIPIOS PEDAGÓGICOS COMENTARIO
  • 21.
    CAPACITACIÓN A DISTANCIA EBAMÓDULO I A) LA ORGANIZACIÓN INTERNA DEL CEBA ¿Qué entendemos por organización interna del CEBA? La organización interna es el ordenamiento de los procesos educativos EBA en dos grandes espacios, el centro referencial y los periféricos ubicados en el ámbito institucional del CEBA. Para entender la organización interna del CEBA utilicemos un organigrama, que es una descripción de la estructura del CEBA. TEMA: ORGANIZACIÓN INTERNA Y EXTERNA DEL CENTRO DE EDUCACIÓN BÁSICA ALTERNATIVA (CEBA) PROPÓSITO: Conocer los elementos de la organización del CEBA y sus relaciones internas y externas. 5 18 Consejo Académico COPAE CENTRO REFERENCIAL PERIFERICOS DIRECCIONCONEI Equipo ADM LEYENDA dependencia coordinación PEBANA PEBAJA CONTINUIDAD ITINERANTE Presencial Semi presencial Distancia
  • 22.
    CAPACITACIÓN A DISTANCIA EBAMÓDULO I En una situación ideal, el CEBA del organigrama anterior tiene la mayoría de los servicios de la Educación Básica Alternativa. Y como podemos observar, hay un orden. Es un organigrama vertical. Arriba la dirección, abajo los órganos de ejecución. A la izquierda, el equipo de apoyo y a la derecha, el consejo académico como asesoramiento. Hay, además, se observan dos espacios en la jurisdicción del CEBA. Un espacio es el “centro referencial” y el otro, los “periféricos”. En el cuadro dela LEYENDA el triángulo es el PEBANA y el triángulo invertido es el PEBAJA; el rombo es la Continuidad Educativa y la cruz los Itinerantes. Los espacios en blanco es la atención presencial, las figuras con líneas horizontales la semi presencial y los puntos es distancia. Los actores educativos se hallan distribuidos en todos los servicios tanto en el Referencial como en los Periféricos. Todo pertenecen al mismo CEBA. La variante itinerante se ha diseñado para las zonas más alejadas rurales o selváticas. Finalmente, encada uno de ellos se puede organizar los diversos ciclos de la EBA. ¿Qué relación existe entre el centro referencial y los periféricos? El centro referencial funciona como sede administrativa del CEBA, su ubicación le da primacía institucional, aquí tienen su espacio los órganos de participación como el CONEI, COPAE y el Consejo Académico, así como la Dirección. Desde el Referencial el director realiza acciones de seguimiento educativo. Todos ellos, independientemente de turnos, horarios, jornadas semanales, o calendarización. La jurisdicción del CEBA está integrada por el centro referencial y los periféricos, producto de la demanda y condiciones reales de disponer plazas docentes y facilidades en la infraestructura. 19
  • 23.
    CAPACITACIÓN A DISTANCIA EBAMÓDULO I Agrupamiento de los estudiantes De acuerdo a las Normas la EBA se organiza en programas EBA. Los estudiantes 09 a 18 años en el PEBANA y más de 18 años, en el PEBAJA. Este es un primer agrupamiento. Un segundo agrupamiento se realiza desde la evaluación diagnóstica. Y se ubica a los estudiantes en los ciclos correspondientes de acuerdo al logro de competencias previstas en el DCBN. Primeramente, por ciclos, y luego por grupos de aprendizajes que conforman grados referenciales. Este segundo agrupamiento, además, se sustenta en la calidad de la propuesta pedagógica que se construye desde competencias de ciclo. Agrupamiento de docentes Los docentes se agrupan por servicio en la EBA, asociados a los programas EBA, de preferencia en un solo ciclo y programa. Generalmente atienden un programa EBA Inicial e Intermedio y cuando en el CEBA se encuentra el ciclo de Avanzado, los docentes se agrupan por horas de su especialidad en las áreas curriculares, teniendo en consideración dos campos del conocimiento: ciencias y humanidades, si el servicio es semi presencial. Por tanto, el agrupamiento de docentes está condicionado a la demanda de los estudiantes. Lee los siguientes textos
  • 24.
  • 25.
    CAPACITACIÓN A DISTANCIA EBAMÓDULO I Ordenamiento de los recursos funcionales Por recursos funcionales se entiende los medios necesarios para que el CEBA funcione y desarrolle actividades tendientes a la mejor formación de los estudiantes. Entre los principales tenemos, el tiempo, presupuesto y normas. o El tiempo, es flexible en cuanto a jornada, horarios, turnos, calendarización, ciclos, grado referencial, grupos de aprendizaje. La jornada educativa del estudiante EBA está normada de acuerdo a la forma de atención en un número de horas semanales no menor a 25 horas cuando se trata de la forma presencial, constituidos desde las necesidades de los estudiantes, utilizando criterios pedagógicos. Normalmente se realiza en cinco días. Además hay cinco horas alternas de libre disponibilidad. Los turnos son diurno, vespertino y nocturno, que se pueden extender en la semana incluyendo los sábados y domingos. La calendarización es todo el año, cada período promocional en la EBA es aproximadamente de 8 meses y medio, considerando un descanso de un mes entre un período y otro (en la medida que los sistemas administrativos vayan comprendiendo este rasgo de la EBA , la calendarización en la modalidad irá tomando su propia identidad). o El presupuesto, como recurso funcional, permite situar al CEBA en la unidad de costeo para el presupuesto participativo. Es parte de la autonomía que la normativa le reconoce. Por ello, es necesario que el directivo maneje conceptos de presupuesto de funcionamiento. o Las normas de la EBA tienen su eje en el D.S Nº 015-2004 Reglamento de la EBA, la R.M Nº 542-2005-ED Plan de Conversión, así como la R.M. Nº 0494-2007-ED Directiva para el Desarrollo del Año Escolar 2008. 22
  • 26.
    CAPACITACIÓN A DISTANCIA EBAMÓDULO I Realiza el siguiente ejercicio El docente participante levanta un registro de la semana anterior de todas las acciones que realizan los colegas del CEBA y con la ayuda de la lectura anterior, determina el cargos e identifica las acciones realizadas. Para ello, se auxilia del formato siguiente, en el cual se consignan el cargo, las acciones, tiempo aproximado para realizarla. Luego se dialoga en el Círculo de Capacitación y se llena un cuadro consolidado de los cargos existentes en el CEBA, tratando de unir las acciones parecidas para llegar a funciones. No interesan nombres. Hecho eso con todos los actores del CEBA, se puede comprender dos aspectos: las funciones de cada uno de los cargos y las acciones que implican. B) ORGANIZACIÓN EXTERNA DEL CENTRO DE EDUCACIÓN BÁSICA ALTERNATIVA ¿Qué entendemos por organización externa del CEBA? Registro de acciones de los cargos en el CEBA CEBA Cargo: Semana del al Nº Acciones realizadas Tiempo promedio para realizar la acción Observaciones 1 2 3 4
  • 27.
    CAPACITACIÓN A DISTANCIA EBAMÓDULO I Todos los elementos fuera del centro referencial y los periféricos en el espacio institucional se consideran como “organización externa” del CEBA. De acuerdo a la normativa, las instancias de gestión son:  Institución Educativa  Unidad de Gestión Educativa Local  Dirección Regional  Ministerio de Educación Todas esas instancias conforman el Sector Educación; en las instancias de gestión descentralizadas se toman decisiones estructurales y disponen las actividades que desarrollan dentro de sus entidades. Empero, además tenemos los otros sectores del Estado y las organizaciones de la sociedad civil. Tal como se puede observar en el gráfico siguiente: Como podemos observar el CEBA, tiene dos espacios: el sectorial y el extrasectorial. En el sectorial se encuentra el Ministerio de Educación y el Gobierno Regional, la DRE y la UGEL, con relaciones de dependencia. En cambio, con las entidades extrasectoriales, las relaciones son de coordinación. La ventaja para el CEBA con las entidades extrasectoriales radica en la complementariedad que puede captar de ellas, por ello, deben ser consideradas como aliados naturales en beneficio de los estudiantes. 23 S E C T O R OTROS SECTOR/SOCIEDAD Iglesia Municipalida d Empresas COPAL COPARE Aso. Civil ONG / AACC GOB. REG.CNE Comunidad Otras entidades privadas MED UGEL DRE CEBA
  • 28.
    CAPACITACIÓN A DISTANCIA EBAMÓDULO I Toda la organización educativa se asienta en principios de descentralización, participación, simplicidad y flexibilidad; que conlleva a su autonomía, entendida como las mayores libertades para la gestión. ¿Cómo se traza el mapa de relaciones del CEBA con la UGEL/DRE? El sistema de relaciones que enlaza los CEBA con respecto a las instancias de gestión más cercana resulta compleja y muchas veces contradictoria. Así, las funciones que la norma le reconoce a las UGEL con respecto al CEBA son mayormente institucionales - administrativas; las UGEL son competentes para formular planes y proyectos, asesorar la administración de las instituciones educativas. De igual modo, el manejo de personal y regular las actividades y servicios en el CEBA; funciones que pueden no ser bien comprendidas para la práctica la autonomía de la institución educativa. De esas competencias, tres son plenamente pedagógicas, referidas a desarrollar estrategias para alfabetización, identificar necesidades de capacitación y apoyar la diversificación curricular. De todo lo anterior, las relaciones del CEBA con la UGEL son fundamentalmente administrativo-institucionales. Al respecto, las transacciones entre CEBA/UGEL pueden desarrollarse desde el rol que le corresponde al CEBA. A partir de comprender que desde la UGEL/DRE las relaciones a ser levantadas por las instancias de gestión cuenten con potencialidades para cuatro competencias:  Adecuación de los DCBN de los programas EBA a los CEBA  Capacitación pertinente en los ejes de institucionalidad como las categorías curriculares  Seguimiento educativo a los CEBA, que contemple herramientas de supervisión, monitoreo, evaluación, control e investigación  Investigación educativa para las innovaciones en las dimensiones pedagógicas e institucionalidad de la EBA. 2425
  • 29.
    CAPACITACIÓN A DISTANCIA EBAMÓDULO I Diagrama la organización interna y externa de tu CEBA. TEMA: VISIÓN AMPLIADA Y CARACTERÍSTICAS DEL CURRÍCULO EN LA EBA PROPÓSITO: Conocer el concepto ampliado y características del Currículo en la EBA 6 26
  • 30.
    CAPACITACIÓN A DISTANCIA EBAMÓDULO I Donata, es vendedora de frutas en el mercado de su distrito, se levanta todos los días a las cinco de la mañana para ir al mayorista y abastecerse de frutas; a las tres de la tarde termina su jornada, va a su casa se asea y se alista para ir al CEBA. Donata está en el ciclo intermedio del PEBAJA, es una estudiante responsable, pone atención y participa en las clases, como ella dice “cuando comencé a trabajar perdía plata siempre, casi no ganaba, porque no sabía comunicarme bien ni manejar las operaciones para cambiar dinero y dar vuelto, ahora he avanzado, gano más pero no sólo las clases me han ayudado, la practica de vender cada día ha completado lo que me enseñan, ahora hablo con mis caseritas sobre la importancia de comer frutas y como estas deben estar limpias para no enfermarnos, ah, es que también me eligieron promotora de salud del Club de Madres al que pertenezco y he aprendido mucho con las enseñanzas de la Dra. de la Posta Médica que nos capacita, así, voy avanzando, ahora se porque la profesora ponía tanto esfuerzo al explicarnos nuestros derechos y que entre los importantes era el saber que todos tenemos derecho a la salud y educación y que nosotros somos responsable de ello. Estoy contenta porque lo que aprendo en el CEBA lo pongo en práctica en mi casa y en mi comunidad.” Lee y analiza el caso “Las experiencias educativas de Donata“ ¿Donata aprende solo en el CEBA? TEMA: VISIÓN AMPLIADA Y CARACTERÍSTICAS DEL CURRÍCULO EN LA EBA PROPÓSITO: Conocer el concepto ampliado y las características del currículo de la EBA . 6 27
  • 31.
    CAPACITACIÓN A DISTANCIA EBAMÓDULO I Ahora lee el DCBN Pág. 32 y 34 (Visión Ampliada del Currículo) En base al caso presentado y la lectura del DCBN conceptualiza con tus propias palabras el currículo en la EBA. Recuerda: El currículo:  Las situaciones educativas donde se generan aprendizajes son múltiples:  En el aula (situaciones intencionadas, programadas)  En las relaciones con sus pares (información, valores, actitudes, capacidades, habilidades)  En las relaciones con los docentes (afectividad, actitudes)  En las relaciones con los materiales  En la forma de distribuir el espacio y el mobiliario  En la manera de enseñar  En el ejercicio de la autoridad y del poder  En las formas de evaluación  En el entorno  En el CEBA todas las actividades son Curriculares (no existen actividades extra curriculares), porque todas las situaciones generan aprendizaje (un paseo, un taller, un campeonato, etc.)  En una visión ampliada, conceptualizamos el currículo como el conjunto de experiencias de aprendizajes que vivencian los estudiantes y se construyen en situaciones educativas previstas por las instituciones educativas o que son producto de sus interacciones con el medio. 28
  • 32.
    CAPACITACIÓN A DISTANCIA EBAMÓDULO I Leamos el siguiente texto: Ahora analicemos la lectura: Escribe las ideas principales de cada una de las características del currículo. DCBN págs. del 35 al 37 Característica: Promueve la interculturalidad Característica: Fomenta la equidad Característica: Refleja una visión holística de la persona y de la realidad Característica: Sensible al cambio Característica: Centrado en competencias 29
  • 33.
    CAPACITACIÓN A DISTANCIA EBAMÓDULO I Teniendo en cuenta las características del currículo, la visión ampliada del mismo y todo lo trabajado hasta el momento, responde la siguiente pregunta: ¿Qué cambios deben producirse en tu práctica docente para lograr aprendizajes en los estudiantes que contribuyan a su desarrollo integral? 30
  • 34.
    CAPACITACIÓN A DISTANCIA EBAMÓDULO I Leamos el siguiente texto: Ahora analicemos lo leído: Compara el Diseño Curricular de la EDJA con el DCBN de la EBA. (Utiliza el siguiente cuadro) ASPECTO EDA EBA ELEMENTOS ORGANIZACIÓN TEMA: ELEMENTOS Y ORGANIZACIÓN DEL DCBN DE LA EBA PROPÓSITO: Reconoce los elementos y la organización del DCBN DCBN págs. del 39 al 43 7
  • 35.
    CAPACITACIÓN A DISTANCIA EBAMÓDULO I Compara el cuadro anterior con la de tus compañeros y redacta las conclusiones a las que arriban. Conclusiones: Nos damos cuenta que en el DCBN se manejan términos como: Competencia, aprendizajes a lograr (capacidades, habilidades, actitudes, valores, conocimientos, destrezas, etc.) A continuación reforcemos el significado de cada uno de estos términos. 3132
  • 36.
    CAPACITACIÓN A DISTANCIA EBAMÓDULO I La competencia, no alude solamente a una capacidad manual, técnica operativa, sino a un saber, cómo por qué y para qué hacerlo. Leamos: Recuerda: ¿Qué es una COMPETENCIA? Una Competencia es un saber actuar de manera reflexiva y eficiente, frente a situaciones y problemas que plantea la vida diaria. Alude a desempeños. Es un saber actuar tanto en el campo de las relaciones de las personas con la naturaleza, con los objetos, con las ideas, como en el de las relaciones sociales e intrapersonales. Es un Aprendizaje complejo, moviliza diversos recursos (conocimientos, capacidades, habilidades, destrezas, aptitudes, actitudes, valores, información) y no se logra en períodos cortos. Requiere de períodos relativamente largos y un trabajo sistemático por parte de la persona e instituciones que la fomentan. Una persona que actúa competentemente es aquella que en su acción pone en práctica un conjunto de recursos que ha seleccionado, integrado y combinado adecuada y pertinentemente para obtener un resultado. Entre los recursos personales con los que cuenta y actúa una persona competente están sus aptitudes, sus capacidades, sus habilidades, sus actitudes, sus valores, sus rasgos de personalidad y la información de la que dispone. La competencia, insistimos, no consiste en poseerlos o disponer de ellos, sino en la capacidad de movilizarlos de manera eficaz y responsable. En ese sentido, se afirma que las competencias y su nivel específico de desarrollo, sólo se puede observar y verificar a través de desempeños y de acciones, sea en el campo social, cognitivo, cultural, estético, etc. Siempre y cuando no se trate de acciones rutinarias, o realizadas cada vez en el mismo contexto y de la misma manera, sino más bien en situaciones problemáticas, retadoras y novedosas. Por ello desarrollar competencias supone desarrollar la habilidad de hacer uso de esos y otros recursos para desempeñarse con efectividad y pertinencia, aún en las circunstancias más desafiantes de la vida personal, ciudadana o laboral. 33
  • 37.
    CAPACITACIÓN A DISTANCIA EBAMÓDULO I Los Aprendizajes a Lograr son las capacidades, conocimientos y actitudes a ser desarrolladas por el estudiante durante un ciclo y que le posibilitan el ejercicio de una competencia. Leamos el siguiente texto: Recuerda: ¿QUÉ SON LOS APRENDIZAJES A LOGRAR?: Son Capacidades, conocimientos, actitudes, habilidades, valores, destrezas, aptitudes que requieren ser desarrollados para posibilitar el ejercicio de una competencia.  Lo que el estudiante está en capacidad de saber y saber hacer, en determinada área para contar con los recursos que hagan posible ejercitar las competencias que el Currículo propone; es decir, aprenda lo pertinente para la vida, y pueda aplicarlo en su cotidianeidad para la solución de los problemas.(buscan el fortalecimiento de las competencias)  Lo básico que deben lograr lo estudiantes de todo el país, de tal manera que se les ofrezca a todos la misma calidad de educación.  Se organizan teniendo en cuenta la naturaleza de la competencia y la secuencia de su complejidad.  Se constituyen a la vez en indicadores de logro, referentes fundamentales para la evaluación. Y sobre todo son referentes para el trabajo docente a fin de promover prácticas pedagógicas que permitan mejorar en aprendizaje de los alumnos.  Son un punto de partida amplio, susceptible de crítica y enriquecimiento a partir de la creatividad del docente y de las necesidades e intereses del estudiante. 34
  • 38.
    CAPACITACIÓN A DISTANCIA EBAMÓDULO I Analiza y escribe cual es la idea central de Competencia y Aprendizaje a lograr en la EBA 35
  • 39.
    CAPACITACIÓN A DISTANCIA EBAMÓDULO I Redacta los aprendizajes a lograr que evidencian el logro de una competencia. COMPETENCIA APRENDIZAJES A LOGRAR 36
  • 40.
    CAPACITACIÓN A DISTANCIA EBAMÓDULO I Lee y reflexiona: Si diversificar es hacer múltiple o diverso lo que era único y uniforme, si los ámbitos donde funcionan los CEBA responden a diferentes realidades, si los estudiantes que se atienden en la EBA tienen diferentes saberes, costumbres, ocupaciones, expectativas, etc. y si existe para desarrollar procesos educativos con y para ellos, el Diseño Curricular Básico Nacional, y sabemos que este diseño es el orientador parta el desarrollo del trabajo curricular. ¿Qué entendemos por Diversificación Curricular? TEMA: DIVERSIFICACIÓN Y PROGRAMACIÓN CURRICULAR PROPÓSITO: Desarrollar procesos de aprendizajes significativos y pertinentes a partir del conocimiento de las necesidades e intereses de los estudiantes así como de la realidad socio educativa cultural y económica. 8 37
  • 41.
    CAPACITACIÓN A DISTANCIA EBAMÓDULO I Ahora observa el siguiente gráfico: En este proceso, el Diseño Curricular Básico Nacional, es orientador para la adecuación curricular a las diferentes realidades del país. DIVERSIFICACIÓN CURRICULAR Un proceso sociocultural participativo mediante el cual se adecua el DCBN a las características, necesidades y expectativas de los estudiantes y al contexto local y regional. Que el CEBA cuente con una propuesta curricular diversificada que permita desarrollar aprendizajes significativos y pertinentes. Conocimiento del contexto Conocimiento del estudiante para Se real iza a partir de Análisis Reflexivo del DCBN es 38
  • 42.
    CAPACITACIÓN A DISTANCIA EBAMÓDULO I Ahora analicemos el siguiente cuadro Teniendo en cuenta que la diversificación curricular se realiza a partir de los aspectos planteados se considera en cada uno de ellos: Conocimiento del estudiante) Conocimiento del contexto Análisis reflexivo del DCBN)  Identificar los saberes que traen de su experiencia de vida: saben expresarse, se comunican libremente, resuelven problemas de su vida cotidiana, calculan mentalmente, identifican causas y consecuencias de diversos acontecimientos, opinan sobre diversos hechos etc.  Conocer las potencialidades de los estudiantes: son creativos, son críticos, tienen habilidades técnicas( corte y confección, cosmetología, mecánica, electricidad, carpintería, cocina y repostería) trabajan y estudian, organizan su tiempo, etc.  Identificar los temas o problemas que los afectan (Embarazo precoz, trabajos pesados, jornada laboral larga, salud deteriorada, baja autoestima, violencia familiar, etc.) .  Estrategias para recoger la información  Los conocemos a través de diferentes medios y técnicas: su ficha de matrícula, entrevistas, dinámicas de integración y en la evaluación diagnóstica.  Identificar potencialidades (positivos) de la realidad regional y local:  fiestas regionales, costumbres,  comidas típicas, proyectos de  desarrollo local, organizaciones  comunales, instituciones  representativas etc. y la forma  como éstos inciden en los  aprendizajes de los estudiantes.  Identificar los problemas (negativos): pandillaje, desnutrición, inseguridad ciudadana, desintegración familiar, contaminación ambiental, desastres naturales (fenómeno del niño y sequías por ejemplo).  Identificar temas de interés (positivo): Elecciones Regionales y Municipales, conocimiento de sus derechos, aprovechamiento de sus recursos naturales.  Identificar potencialidades y limitaciones de la institución educativa CEBA (gestión, organización, infraestructura, recursos pedagógicos, relaciones interpersonales e institucionales etc).  El conocimiento de la realidad institucional, local y regional va a permitir contextualizar los aprendizajes (diversificar el currículo) e identificar los ejes  Enfoque y componentes de las áreas, qué y para qué trabajamos cada área.  Análisis del sentido y alcances de las competencias y aprendizajes a lograr de cada área.  Definición de “desempeños” mínimos (indicadores) que van a permitir expresar si se lograron o no las competencias y el desarrollo de aprendizajes.  Selección de actividades o situaciones de aprendizaje.  Definición de estrategias y recursos.  Cada docente puede aportar, desde su experiencia, y consultando guías, cuáles son los mejores recursos para desarrollar determinados aprendizajes. 39
  • 43.
    CAPACITACIÓN A DISTANCIA EBAMÓDULO I temáticos más significativos a trabajar. Completa el siguiente cuadro teniendo en cuenta las particularidades de los estudiantes de tu CEBA y las características de tu entorno (considera lo planteado en el cuadro anterior) Conocimiento del estudiante Conocimiento del contexto Análisis reflexivo del DCBN
  • 44.
    CAPACITACIÓN A DISTANCIA EBAMÓDULO I Recuerda: 40
  • 45.
    CAPACITACIÓN A DISTANCIA EBAMÓDULO I  La Diversificación Curricular nos exige:  Los perfiles de los estudiantes: El PERFIL REAL que nos retrata las Necesidades Básicas de Aprendizaje –NEBA-: necesidades, intereses, expectativas, etc., en base a las cuales girará el proceso de aprendizaje, y el PERFIL BÁSICO, lo que se debe alcanzar (competencias desarrolladas y que van a mejorar el desempeño personal y grupal, vale decir, en el cumplimiento de sus diferentes roles en la vida social cultural y económica productiva.  Del contexto para conocer las posibilidades y recursos a ser tomados en cuenta en el proceso de aprendizaje.  De los proyectos locales que pueden ser apuntalados desde el desarrollo curricular lo que a vez exige la reflexión y el análisis para la priorización de los mismos.  Los niveles de concreción de la Diversificación Curricular son:  El Proyecto Educativo Regional –PER-  El Proyecto Educativo Local – PEL-  El Proyecto Educativo Institucional –PEI-  El Proyecto Curricular de Centro – PCC-  La Programación Curricular  Las Sesiones de Aprendizaje  Los resultados de la Diversificación curricular permite:  La participación de los docentes en la elaboración y construcción del currículo del CEBA y su aplicación en el aula.  Que el docente puede optimizar los procesos pedagógicos al tomar en cuenta: los saberes previos, los ritmos y estilos de aprendizaje de los estudiantes.  Fomentar una mejor construcción de aprendizajes significativos en las diversas áreas curriculares.  Crear, mejorar y optimizar los recursos pedagógicos. Como hemos visto la diversificación curricular se concreta en las sesiones de aprendizaje que se plantea en un Programación Curricular. A continuación vamos abordar los pasos a considerar para su elaboración. 41
  • 46.
    CAPACITACIÓN A DISTANCIA EBAMÓDULO I Lee y reflexiona: Observa y analiza el diagrama de la siguiente página. Cuando hablamos de Programación nos viene a la mente esquemas o modelos definidos para plantear las experiencias de aprendizaje. Cuando elaboramos estos documentos muchas veces nos centramos en los contenidos sin hacer un análisis previo de quiénes son nuestros estudiantes, cuáles son sus saberes previos, cuáles sus demandas y necesidades educativas; qué nos dice el sistema que aprendan nuestros estudiantes para lograr su desarrollo integral, expresado en los Diseños Curriculares Nacionales. Otro elemento que en muchas ocasiones no tomamos en cuenta son las demandas del contexto, los aprendizajes que se dan en las relaciones entre padres e hijos, amigos, trabajadores, miembros de la comunidad o las que provocan instituciones establecidas en el medio. De allí la importancia de la diversificación curricular para desarrollar Programaciones Curriculares pertinentes. 42
  • 47.
    CAPACITACIÓN A DISTANCIA EBAMÓDULO I PROGRAMACIÓN CURRICULAR 43
  • 48.
    CAPACITACIÓN A DISTANCIA EBAMÓDULO I 1. ¿Por qué es necesario programar? 2. De qué manera nuestra programación refleja el conocimiento que tenemos del estudiante de EBA 44
  • 49.
    CAPACITACIÓN A DISTANCIA EBAMÓDULO I Lee y reflexiona: Programación General La realización de la Programación General nos permite:  Definir cuál es la situación de los estudiantes con relación a la propuesta del sistema expresada en el Diseño Curricular Básico Nacional: logros alcanzados, prioridades de aprendizajes, énfasis dentro de cada área, reforzamientos requeridos etc.  Definir, de todo lo analizado en el párrafo anterior, qué se puede trabajar en el aula, en actividades permanentes; que a nivel del CEBA (actividades institucionales, dinámica institucional etc.); o en ambos espacios, como también en los espacios comunales.  Señalamiento de los temas o problemas del estudiante del CEBA y de su contexto (local o nacional) que pueden abordarse sobre todo a través de las áreas de Educación Social, Ciencia, Ambiente y Salud, o que pueden ser elementos de interrelación de áreas. Programación a Corto Plazo Recordemos que existen diferentes formas de programación curricular. Sin embargo, utilizamos con mayor frecuencia las unidades de aprendizaje. Por otro lado, los ritmos de aprendizaje de nuestros estudiantes son diferentes. A pesar de ello, nuestras programaciones consideran tiempos preestablecidos para todo el CEBA: dos meses, quince días sin tener en cuenta esos ritmos y la complejidad de los aprendizajes que se desea alcanzar. La programación de corto plazo en el aula se debe realizar:  A partir de los resultados de la programación anterior: qué han alcanzado nuestros estudiantes, cuáles son sus fortalezas y limitaciones, qué procesos de aprendizaje han sido más efectivos, etc. Ahora veamos la Programación General y la Programación a Corto Plazo. 45
  • 50.
    CAPACITACIÓN A DISTANCIA EBAMÓDULO I  Para definir qué forma de programación corresponde mejor a cada uno de los aprendizajes y temas que quiero desarrollar: actividades permanentes, investigaciones, proyectos de aprendizaje, unidades de aprendizaje, clases sueltas, etc). La Programación a corto plazo puede desarrollarse a través de: Proyectos de aprendizaje, Actividades de Investigación, Módulos de aprendizaje, Talleres, Unidades de aprendizaje. Al interior de ellas se establece las sesiones de aprendizaje. 1. ¿Cuál es la diferencia entre la Programación General y la Programación a Corto Plazo?
  • 51.
    CAPACITACIÓN A DISTANCIA EBAMÓDULO I Partiendo de la experiencia y tomando en cuenta las características de tus estudiantes, del contexto y lo planteado en el DCBN elabora una sesión de aprendizaje. 4647
  • 52.
    CAPACITACIÓN A DISTANCIA EBAMÓDULO I 1 Definición del tema o problema prioritario No puede ser definido sólo por nosotros. Deben participar nuestros estudiantes. De esta manera el desarrollo de la programación se hace más motivador y promueve la participación activa de nuestros estudiantes. 2 Identificación de los aprendizajes que podrían desarrollarse Lo principal en una programación es saber que aprendizajes va a lograr el estudiante en un tiempo determinado. Partimos de nuestro cartel de competencias y aprendizajes a lograr en función de los resultados de la evaluación diagnóstica. Seleccionamos los aprendizajes básicos de las diversas áreas curriculares que deben ser desarrollados en función del problema planteado en el proyecto. Algunos aprendizajes son comunes a todos los estudiantes; otros para algunos, de acuerdo a cada punto de partida. 3 Selección de las actividades y recursos para el logro de aprendizajes. Teniendo claro los aprendizajes que se pretenden desarrollar, se seleccionan las actividades y recursos que van a generar procesos de aprendizaje motivadores y estimulantes para el logro de lo que nos proponemos. No nos olvidemos que todos los estudiantes no están al mismo nivel de aprendizaje; en consecuencia, algunas actividades deben de ser diferenciadas. 4 Selección de técnicas e instrumentos de evaluación. La selección de técnicas e instrumentos de evaluación depende de los aprendizajes que se quieren evaluar, de los desempeños que van a demostrar los estudiantes. No podemos aplicar un cuestionario de preguntas sobre definición y estructura de una carta, cuando lo que nos interesa es que sepan escribir una carta. Ahora contrastemos lo trabajado con la secuencia de una Programación a corto plazo 48
  • 53.
    CAPACITACIÓN A DISTANCIA EBAMÓDULO I PROYECTOS DE APRENDIZAJE Antes de empezar debemos ver que son los Proyectos de Aprendizaje CARACTERÍSTICAS: 1 Responde a una necesidad, problema o interés expresado por los estudiantes del aula o el CEBA. 2 Interrelaciona las áreas curriculares que se deben abordar de acuerdo a las actividades propuestas por los estudiantes. 3 Los estudiantes participan en su planificación, ejecución y evaluación con la mediación del docente. 4 Propicia alto nivel de compromiso de los estudiantes  Tiene propósitos específicos:  Desarrollar capacidades y actitudes, etc.  Resolver un problema concreto  Obtener un producto. 5 La duración es muy variable, depende de la complejidad del problema y de los aprendizajes a lograr, así como los ritmos de avance de los estudiantes. El Proyecto de aprendizaje representa una secuencia de actividades que nace de los intereses y necesidades de los estudiantes o de un problema que afecta al aula, al CEBA o comunidad y que al ser resuelto se obtiene un producto concreto de utilidad colectiva, que puede ser tangible como no tangible. 49
  • 54.
    CAPACITACIÓN A DISTANCIA EBAMÓDULO I ¿COMO ELABORAR UN PROYECTO DE APRENDIZAJE? Para la elaboración de un Proyecto de Aprendizaje, sugerimos seguir las siguientes acciones: El docente diseña y presenta una sesión motivadora a través de la cual los estudiantes plantearán algún problema, necesidad o interés relevante para ellos y/o la comunidad. Promueve, a través de preguntas el intercambio de ideas, lo que servirá como estímulo para definir el nombre al proyecto. Identificado el problema o necesidad, definen brevemente las causas del mismo. Seguidamente el docente pregunta: ¿qué podemos hacer para solucionar o responder a esta situación o determinar el producto a obtener? Este paso corresponde a la justificación del proyecto. Los estudiantes proponen las actividades a realizar. Estas se registran en un panel y se deberán ordenar secuencialmente. Estas actividades darán lugar a los aprendizajes a lograr que el docente deberá utilizar para programar el Proyecto de Aprendizaje. A partir de este paso, el docente deberá elaborar su programación, vinculando las actividades propuestas por los estudiantes con los aprendizajes a lograr señalados en el DCBN. Probablemente dichas actividades motiven la integración de las áreas curriculares. Se deberán diseñar las estrategias de cada actividad. Un criterio importante que debe considerar el docente es que todos los estudiantes no están al mismo nivel de aprendizaje y por lo tanto debe prever estrategias diferenciadas. También se plantea el tiempo que debe durar cada actividad, con sus respectivas estrategias. No olvidemos que todos los estudiantes no están al mismo nivel de aprendizaje, en consecuencia la evaluación también debe de ser individual y general. Se evalúa los aprendizajes y el desarrollo de la experiencia (este paso se da en todo momento para las correcciones del caso) 1 2 4 3 50
  • 55.
    CAPACITACIÓN A DISTANCIA EBAMÓDULO I POR LO TANTO, EL DESARROLLO DE ESTOS PASOS IMPLICA: Entonces manos a la obra: PASOS BÁSICOS PARA UN PROYECTO DE APRENDIZAJE Interacción y selección del problema, interés o necesidad a trabajar Definición del nombre del proyecto Propuesta de las actividades por los estudiantes Programación de las actividades propuestas en base a los aprendizajes a lograr, seleccionados del DCBN. Desarrollo de las sesiones de aprendizaje valuación del desarrollo de la experiencia Evaluación del desarrollo de la experiencia 51
  • 56.
    CAPACITACIÓN A DISTANCIA EBAMÓDULO I Con los pasos mencionados tendremos los siguientes elementos: 1. NOMBRE DEL PROYECTO (preliminar) 2. SESIÓN MOTIVADORA PARA LA IDENTIFICACIÓN DEL PROBLEMA, NECESIDAD O INTERÉS RELEVANTE 3. ACTIVIDADES PROPUESTAS 4. AREAS a) COMPETENCIAS b) APRENDIZAJES A LOGRAR c) INDICADORES 5.- ESTRATEGIAS METODOLÓGICAS 7.- MATERIALES 8.- TEMPORALIZACION 9.-EVALUACION a) DE LOS APRENDIZAJES b) DEL PROYECTO Evaluación Ahora con tus estudiantes elaboren un proyecto de Aprendizaje... 52
  • 57.
    CAPACITACIÓN A DISTANCIA EBAMÓDULO I ACTIVIDADES DE INVESTIGACIÓN Antes de empezar debemos ver que son las Actividades de Investigación: CARACTERÍSTICAS: 1) Responde a motivaciones e intereses de los estudiantes del CEBA. 2) Posibilidad de trabajar diversas temáticas. 3) Los estudiantes participan en su planificación, ejecución y evaluación con la mediación del docente. 4) Propicia alto nivel de compromiso de los estudiantes 5) Tiene propósitos específicos: 6) Aprender a problematizar. 7) Aprender a planificar. 8) Aprender a sintetizar y aplicar 9) Aprender a hablar en público. 10) Aprende a analizar y asumir una actitud crítica. 11) La duración es muy variable, depende de la complejidad del problema y de los aprendizajes a lograr, así como los ritmos de avance de los estudiantes. Busca formar estudiantes autónomos para aprender, constructores de conocimientos, desarrollando en ellos habilidades de investigación. Permite formar en los estudiantes actitudes de permanente cuestionamiento, exploración y búsqueda de información y conocimientos 53
  • 58.
    CAPACITACIÓN A DISTANCIA EBAMÓDULO I 12) Desarrolla capacidades en los estudiantes para el autoaprendizaje y el interaprendizaje. ¿COMO ELABORAR ACTIVIDADES DE INVESTIGACIÓN? PASOS BÁSICOS PARA UNA INVESTIGACIÓN  Selección del tema. Pueden surgir de una noticia leída, de un proyecto de aprendizaje realizado, de experiencias particulares y grupales, de un acontecimiento de la comunidad, etc. Lo importante es que se fundamente su elección.  Los estudiantes explican todo lo que saben del tema, se pueden utilizar diferentes técnicas como: lluvia de ideas, breves trabajo de grupos donde escriben oraciones que expresen el grado de información, trabajos individuales, etc. En esta etapa anotan en una “Ficha de Investigación” que luego son usadas como fuente de información.  Formulación de preguntas por parte de los estudiantes, sobre aspectos que desean ampliar o que desconocen sobre el tema a investigar. Van a reconocer que muchas preguntas ya tienen respuestas (es importante la “ficha de investigación que realizaron el paso anterior).  Selección de preguntas, las preguntas no solucionadas se clasifican o seleccionan, según el orden como deben de ser investigadas para que se deben entender las demás.  Planificación de la investigación, los estudiantes organizan su tiempo, reconocen las posibles fuentes de información.  Investigación en curso, los estudiantes responden a las preguntas planteadas. En esta etapa el docente interviene sobre todo para apoyar con información. Las preguntas pueden ser respondidas de manera grupal o individual o ambas.  Redacción del informe de investigación, en base a las preguntas que han contestado (esta etapa es importante porque permite que el estudiante desarrolle la capacidad de argumentar, sintetizar, de jerarquizar e interrelacionar ideas y conceptos).  Relación del tema con otros temas, los estudiantes relacionan el tema con otros que no hayan aparecido en la investigación. Los docentes deben fomentar esta relación. Esto puede dar origen a otras investigaciones. 54
  • 59.
    CAPACITACIÓN A DISTANCIA EBAMÓDULO I  Evaluación del desarrollo de la experiencia, esta evaluación no tiene que ver solo con la manera cómo han asumido responsabilidades, que aprendizajes han logrado con la investigación (este paso se da en todo momento para las correcciones del caso). Una estrategia que permite esta socialización es la Conferencia, entonces para realizarlo los estudiantes deberán:  Elaborar el esquema de presentación.  Seleccionar materiales adicionales (probados previamente)  Crear o seleccionar una actividad que apunte a reforzar lo que exponen y comprobar si ha entendido el tema.  Elaborar un cuestionario con el fin de averiguar si el público aprendió lo más importante.  Practicar la conferencia con el apoyo del docente.  Imprimen copias del informe, usando en muchos casos técnicas artesanales. Asimismo trípticos sobre puntos de interés del tema tratado. Entonces manos a la obra: No sólo se trata de que los estudiantes expongan en su salón, sino también lo hagan en público externo determinado (otros salones, todo el CEBA, asociaciones vecinas, otros CEBA, etc.). PORQUE UN TRABAJO QUE NO SE SOCIALIZA, ES UN CONOCIMIENTO QUE SE VA PERDIENDO. 55
  • 60.
    CAPACITACIÓN A DISTANCIA EBAMÓDULO I Con los pasos mencionados tendremos los siguientes elementos: 1. TEMA A INVESTIGAR 2. JUSTIFICACIÓN 3. AREAS a. COMPETENCIAS b. APRENDIZAJES A LOGRAR c. INDICADORES 4. ACTIVIDADES 5. ESTRATEGIAS 6. MATERIALES 7. TEMPORALIZACION 8. EVALUACIÓN a. DE LOS APRENDIZAJES b. DE LA EXPERIENCIA Evaluación Ahora con tus estudiantes elaboren una Actividad de Investigación...
  • 61.
  • 62.
    CAPACITACIÓN A DISTANCIA EBAMÓDULO I EVALUACIÓN DEL MÓDULO En esta sección vas a escribir, con tus propias palabras, lo que has aprendido en cada una de los temas del módulo “Marco Referencial, Organizacional y Curricular de la EBA”. Esto te permitirá volver a pensar acerca de lo que realmente aprendiste, lo que falta completar a fin de lograr el objetivo propuesto en el módulo. La evaluación es individual y se la alcanzas al tutor local. ¿Qué he aprendido y para que me sirve en mi práctica como docente de EBA? ¿Qué te permitió este Módulo I y por qué? ¿Qué temas sugieres ampliar para tu mejor desempeño en tu trabajo educativo? 57
  • 63.
    CAPACITACIÓN A DISTANCIA EBAMÓDULO I ¿Qué nos sugieres para mejor el material impreso (Módulo de capacitación a distancia)? ¿Qué dificultades tuviste para resolver las actividades planteadas? 58
  • 64.
    CAPACITACIÓN A DISTANCIA EBAMÓDULO I GLOSARIO  Etapas: son periodos progresivos en que se divide el sistema educativo; se estructuran y desarrollan en función de las necesidades de aprendizaje de los estudiantes.  Modalidad: son alternativas de atención educativa que se organizan en función de las características específicas de las personas a quienes se destina este servicio.  Ciclos: son procesos educativos que se desarrollan en función de logros de aprendizaje.  Programas: son conjuntos de acciones educativas cuya finalidad es atender las demandas y responder a las expectativas de las personas.  Aprendizaje significativo: cuando lo que se trata de aprender se logra relacionar de forma sustantiva y no arbitraria con lo que ya conoce quien aprende, es decir, con aspectos relevantes y preexistentes de su estructura cognitiva.  Grupo vulnerable: población influenciada por factores de riesgo en su medio personal, familiar o social, lo que favorece la instauración de conductas semejantes a las que encuentra en su entorno. 59
  • 65.
    CAPACITACIÓN A DISTANCIA EBAMÓDULO I BIBLIOGRAFÍA MINISTERIO DE EDUCACIÓN 2003 Ley General de Educación Nº 28044 MINISTERIO DE EDUCACIÓN 2004 Reglamento de Educación Básica Alternativa DINEBA – MED 2006 Diseño Curricular Básico Nacional DINEBA – MED 2006 Módulo de Docentes EBA PONTIFICIA UNIVERSIDAD CATÓLICA DEL PERÚ 2006 Guía Didáctica “Planificación Educativa y Curricular 60