NOMBRE DEL MODULO
Planeación Empresarial
PRESENTACIÓN
El Módulo planeación empresarial, es una herramienta indispensable en el quehacer del
administrador puesto que es un factor fundamental en la toma de decisiones, la adopción de
estrategias y la proyección futura del organismo social. Igualmente le permitirá conocer Las
bases Fundamentales de la planeación y la Formación de Profesionales capacitado para
realizar procesos de gestión empresarial, asesoría, consultoría y dirección de empresas con
mentalidad emprendedora e innovación, contribuyendo al desarrollo socioeconómico del
sector productivo, bajo normas internacionales de calidad.
SITUACIÓN PROBLÉMICA
¿La base fundamental de La planeación posibilitara La toma de decisiones gerenciales,
partiendo Del establecimiento de objetivos y elaboración de planes para La creación y
sostenibilidad de las Empresas?
UNIDAD DE COMPETENCIA
Reconocer las bases fundamentales en la planeación para la toma de decisiones
gerenciales, partiendo del establecimiento de objetivos y elaboración de planes.
COMPETENCIAS
Competencias Genéricas:
 Asesorar administrativa, contable y financieramente al sector formal e informal.
 Contribuir en los procesos de liderazgo, creatividad e innovación empresarial.
 Realizar análisis económico endógeno y exógeno.
 Realizar actividades de investigación administrativa, comercial y financiera.
 Interpretar y aplicar los conocimientos adquiridos en la formación profesional en
contextos específicos nacionales e internacionales.
 Formular, dirigir y evaluar proyectos empresariales que contribuyan al desarrollo del
sector productivo.
 Integrar los sistemas de información y comunicación con los procesos administrativos
y contables de la empresa.
 Generar, analizar e interpretar datos para emitir juicios que incluyan la reflexión sobre
temas de carácter social, científica y/o técnica.
 Asesorar y liderar sistemas integrales de gestión de calidad.
Competencias Básicas:
 Desarrollar en el estudiante la capacidad participativa y comunicativa, a través de su
intervención en los foros correspondientes a las bases fundamentales de la planeación,
socializando sus ideas y criterios, sobre los temas propuestos.
 Interactuar con sus compañeros con total respeto, compromiso y responsabilidad.
 Desarrollar un aprendizaje permanente las bases fundamentales de la planeación a lo
largo de la vida.
Competencias Previas
 Dominar los conceptos básicos de Administración
 Reconoce las funciones de la administración en la empresa.
UNIDAD DE APRENDIZAJE UNO
NATURALEZA Y PRINCIPIOS DE LA PLANEACION
Elemento de Competencia: Identificar la naturaleza y principios de la planeación
empresarial.
Núcleo Problémico 1: ¿Qué es la planeación, y cómo se puede aplicar dentro de las
Organizaciones?
PROBLEMA PREGUNTAS GENERADORAS CRITERIOS DE
DESEMPEÑO
GENERALIDADES
Definición.
Características.
Objetivos.
Principios.
Importancia.
Criterios.
Filosofía.
Clases y Tipos de planes.
Proceso para la toma de
decisiones.
¿Qué es Planeación?
¿Cuáles son los tres grandes
propósitos de la Planeación?
¿Cuáles son los cinco
elementos o componentes
básicos llamados funciones o
áreas funcionales que se
encuentran en una
Organización. ?
¿Qué es la planeación
Administrativa?
¿Por qué es importante la
Planeación?
¿Enuncie y defina los
principios de la planeación?
¿Qué criterios se deben tener
en cuenta en una planeación?
¿Enuncie 1 de los 3 tipos de
filosofía de la planeación.
¿Cuáles son las clases de
planeación?
¿Qué es una decisión?
¿Cuáles son los pasos del
proceso de planeación?
Reconoce las
características,
objetivos,
principios,
importancia,
criterios y filosofía
que se aplican en
la planeación.
Identifica tipos y
clase de planes
como el proceso
de la planeación
en la toma de
decisiones.
¿QUE ES LA PLANEACION?: Proceso por el cual se obtiene una visión del futuro, en donde
es posible determinar y lograr los objetivos, mediante la elección de un curso de acción. Es
una función administrativa previa a toda actividad humana.
La planeación, función administrativa que determina con anticipación qué se debe hacer y
cuáles objetivos se deben alcanzar, busca brindar condiciones racionales para que la
empresa, sus departamentos y divisiones se organicen a partir de cierta hipótesis respecto
de la realidad actual y futura. La planeación parte del reconocimiento de que “puesto que las
acciones presente reflejan necesariamente previsiones y presuposiciones deben ser
explícitas y objetivas en cualquier tipo de análisis realizado para que cierto asuntos
inmediatos se vuelvan menos confusos y, en consecuencia, menos importantes. Si el futuro
va a llegar, y siempre llega en cualquier momento, ¿por qué dejar que aparezca sin estar
debidamente preparados para enfrentarlo e improvisar soluciones que no siempre serán las
mejores? Existe la mentalidad simplista de solucionar los problemas a medida que surgen en
las empresas, lo cual las torna más reactivas que proactivas ante los acontecimientos,
respecto de los eventos que ocurren en un mundo repleto de cambios. En el fondo, la
planeación es una técnica utilizada para asimilar la incertidumbre y dar más consistencia al
desempeño de las empresas”1
Dentro de los Objetivos de la planeación cuales son los tres grandes propósitos de la
planeación
1. Evitar la Improvisación en la acción.
2. Contrarrestar la rutinización.
3. Obtener una visión amplia y general del proyecto ó tarea que nos proponemos
realizar. Es un marco de referencia desde luego flexible, dentro del cual podemos
movernos y operar.
¿En la planeación cuales son los elementos llamadosfunción básica de la
Aadministración?
Dentro de las organizaciones encontramos cinco elementos o componentes básicos
llamados funciones o áreas funcionales.
a. Función comercial: tiene a su cargo la relación de la empresa con el medio en lo
relacionado con el intercambio de bienes o servicios, tales como la adquisición de materia
prima, equipos, mano de obra. Etc.
b. Función Técnica: Transforma los recursos e insumos, en el producto o servicio que
constituyen la finalidad básica de la entidad.
1 CHIAVENATO, Idalberto. Teoria General de la Administración. Mc. Graw Hill. P. 230-231
c. Función Financiera: se ocupa de los flujos monetarios que se establecen al interior de la
entidad o entre ésta y el entorno. Capta los recursos monetarios que necesita la entidad
para funcionar, los preserva y dispone su utilización oportuna.
d. Función de Recursos Humanos: se encarga de la consecución del personal, su
desarrollo y su seguridad.
e. Función Administrativa: es la encargada de fijar los objetivos institucionales y lograr que
todas las demás funciones básicas contribuyan armónicamente al logro de tales objetivos.
1. COMERCIAL a. PLANEACION
2. TÉCNICA b. Organización
3. FINANCIERA c. Dirección
4. RECURSOS HUMANOS d. Control
La planeación administrativa no se da aislada de las otras funciones básicas sino que se
cumple al interior de ellas.
¿EN QUE CONSISTE LA PLANEACION ADMINISTRATIVA?
Consiste en formular el estado futuro deseado para una entidad y a partir de este y mediante
un proceso racional de toma de decisiones, determinar los objetivos globales más adecuados
para aproximarse a ese futuro, diseñar los mecanismos de operación para su ejecución y
asignarles los recursos humanos y materiales disponibles, de tal manera que se asegure su
óptima utilización.
CUAL ES LA IMPORTANCIA DE LA PLANEACION
 REDUCE LA INCERTIDUMBRE: Facilita a la alta dirección los datos y el conocimiento
necesarios para disminuir la incertidumbre y calcular la magnitud del riesgo que conllevan
sus decisiones.
 RELACIONA EL PRESENTE CON EL FUTURO: La planeación hace presente el futuro
sobre el papel.
 PERMITE APROVECHAR LAS OPORTUNIDADES Y EVITA LAS AMENAZAS DEL
ENTORNO: Con el fin de que la entidad pueda adoptar las medidas necesarias para
esquivarlas o reducir el impacto el cual es mayor cuando se conocen de improviso y se
carece de tiempo para hacer los ajustes necesarios.
 DELIMITA LA RESPONSABILIDAD DE LOS EJECUTIVOS: Es decir delimita y precisa la
responsabilidad de cada órgano de la empresa y de cada individuo y exige a sus
ejecutivos que intervengan en la especificación de sus metas personales y establezcan la
manera como esperan alcanzarlas.
MEJORA LA INFORMACION: El plan es una canal a través del cual fluye la información,
esta se estructura en función de las metas del plan.
 FACILITA EL CONTROL: El control confronta lo ejecutado con lo planeado para identificar
desviaciones y emprender acciones correctivas, no puede controlarse algo que no fue
planeado.
 CONDUCE A LA UTILIZACION RACIONAL DE LOS RECURSOS: Reduce o elimina el
despilfarro de recursos porque supone rigurosos análisis acerca de las alternativas de
operación menos costosas y de mayor rendimiento.
 ES UN INSTRUMENTO DE COORDINACION: Permite a cada funcionario concebir su
propio trabajo como una contribución a los objetivos institucionales y conocer los
esfuerzos que en el mismo sentidos se están haciendo por parte de los otros miembros de
la organización.
 CONTRIBUYE A MEJORAR LA TOMA DE DECISIONES: La planeación le permite al
ejecutivo una amplia gama de alternativas de operación y le proporciona la información
necesaria para aprobarlas, de esta forma las decisiones se fundamentan en hechos y
cálculos racionales.
 ES UN SISTEMA DE APRENDIZAJE: La planeación es entonces parte de la memoria de
la empresa. El estado actual del sistema organizacional puede ser apreciado con relación
al pasado y al futuro.
CUALES SON LOS PRINCIPIOS DE LA PLANEACION
AMPLITUD: la función de planeación debe cubrir toda la unidad organizacional de la
empresa, en caso contrario, se perderían muchos de sus mejores efectos y las actividades
no planificadas dejarían de aprovechar los beneficios de la planeación. La planeación debe
involucrar a todos las órganos de la empresa y todos los recursos humanos y materiales,
toda acción que sé dé al interior de una organización debe estar orientada a alcanzar sus
objetivos generales.
CONTINUIDAD: las organizaciones como seres inteligentes, están en capacidad de
aprender de sus experiencias. La experiencia, sistemáticamente evaluada, debe ser
incorporada a la planeación, es un medio para que ésta mejore.
PROPENSION AL PERFECCIONAMIENTO: las organizaciones deben contribuir al
mejoramiento de las condiciones generales del medio social al cual pertenecen. La mejor
manera de conseguirlo consiste en buscar su propia excelencia mediante el desarrollo de
todos sus recursos y potencialidades. Planear es invertir en el desarrollo de la organización.
ORIENTACION HACIA EL FUTURO: Planeación administrativa es “el diseño de un estado
futuro deseado para una entidad y las maneras eficaces de alcanzarlo” es una forma
consciente de construir el futuro de una organización.
HORIZONTE DE LA PLANEACION: Es el periodo de tiempo para el cual se formulan los
planes de una determinada organización.
CUALES SON LOS CRITERIOS QUE DE DEBEN TENER EN CUENTA EN LA
PLANEACION.
 EL ENTORNO DE LA ORGANIZACIÓN: ambiente “turbulento” cambios en
innovaciones suceden muy rápidamente.
RECURSOS DISPONIBLES PARA LA PLANEACION.
 EL COSTO DE LA PLANEACION: este aumenta con el periodo. “Se debe planear
para un periodo no mayor de lo económicamente justificable”.
FLEXIBILIDAD: “es la facilidad de adaptación a las condiciones cambiantes”. El plan debe
ser flexible para protegerse o aprovechar desarrollos no previstos en los acontecimientos.
PARTICIPACION: la participación de todos los miembros en la gestión organizacional tiene
un efecto positivo en el comportamiento en términos de interés, entusiasmo y motivación.
Es decir los empleados tienden a realizar su trabajo de mejor manera cuando se sienten
personalmente responsables de los resultados, tienen una clara comprensión del fin u
objetivo y tienen una determinada participación en la gestión empresarial.
ADAPTACION A LA ESTRUCTURA ORGANIZACIONAL: La estructura organizacional es
el conjunto de relaciones de autoridad formal que se dan entre los diferentes órganos de la
empresa. Debe haber un plan para cada una de las áreas funcionales de la empresa,
cuando la estructura es funcional. Cuando la departamentalización es por procesos debe
haber un plan para cada proceso, en caso de que la estructura sea geográfica debe haber
un plan para cada zona comprendida.
ESPECIFICACION PROGRESIVA: Las organizaciones pueden ser concebidas como un
sistema capaz de transformar aspiraciones e ideas generales en resultados tales como un
bien o servicio. Esto se consigue porque al pasar las ideas generales sucesivamente de un
nivel superior a otro inferior este le va adicionando un grado más alto de concreción o de
especificidad.
DETERMINACION DE LOS RECURSOS: Un plan bien estructurado define con claridad los
recursos humanos y materiales que serán comprometidos por la entidad en la realización
de cada objetivo.
Los recursos involucrados en todo plan son los siguientes:
 El tiempo de los empleados: y en especial de los ejecutivos es un recurso escaso y
muy costoso. Se debe fijar un plazo para alcanzar una meta de lo contrario no hay
compromiso.
 Recursos Financieros: Para la asignación de los recursos monetarios la planeación
se vale de los presupuestos. La alta administración puede así conocer cuánto le cuesta
cada meta y el costo se compensa con los resultados esperados.
 Recursos Humanos: cada objetivo es realmente asignado a un funcionario, el cual
debe responder ante su jefe inmediato por los resultados obtenidos.
 Recursos de Información: el flujo de información que deberá producirse para poder
efectuar un seguimiento objetivo y oportuno de los resultados que se van alcanzando en
determinados momentos.
 Recursos Técnicos y Materiales: comprende los volúmenes y las especificaciones
de las materias primas, las características y el tiempo de la maquinaría que será
utilizada. Estos recursos se expresan en términos monetarios porque se asume que su
costo fue contemplado ya en los presupuestos.
FACILIDAD DE CONTROL: La alta dirección de un organismo debe obtener resultados,
para esto se vale de la planeación, cuyo propósito es facilitar el logro de los objetivos
institucionales. El control también contribuye a ese propósito, por lo tanto, si la planeación.
facilita la acción de controlar, esta indirectamente ayudando a la dirección a realizar su
función.
El control es una acción correctiva originada en la identificación de una desviación de lo
ejecutado con relación a lo programado. La calidad del control está condicionada por la
precisión y la claridad con que hayan sido formuladas las metas, cuando el planeamiento
satisface todos los requisitos facilita el control.
Los planes deben establecer los hitos o eventos críticos, sobre los cuales se ejercerá un
riguroso control. Los “hitos” son puntos del programa en donde debe haberse terminado
algo que sea verdaderamente importante y donde deba tomarse alguna decisión. Ej:
continuar, reformular el plan, adicionar recursos, etc.
COORDINACION INTERNA: debe existir coordinación y coherencia entre todos los
elementos o componentes del plan. Se pretende que los objetivos señalados para
cualquier nivel de la organización, sean compatibles y armónicos con los demás objetivos
en todos los niveles de la organización.
EFICIENCIA DE LA PLANEACION: está determinada por la relación que existe entre su
costo y el beneficio que le proporciona a la organización.
CUAL ES LA FILOSOFIA DE LA PLANEACIÓN
Existen tres tipos de filosofía de la planeación.
a. Planeación conservadora: Su filosofía se refleja en la decisión de obtener resultados
buenos, pero no necesariamente los mejores posibles; la planeación intentará introducir
con dificultad cambios radicales en la empresa, aunque conserva las prácticas vigentes.
b. Planeación optimizante: Su filosofía se refleja en la decisión de obtener los mejores
resultados posibles para la empresa, bien sea minimizando recursos para conseguir
determinado desempeño u objetivo o maximizando el desempeño para utilizar mejor los
recursos disponibles.
c. Planeación adaptativa: Su filosofía se refleja en la decisión de conciliar los diferentes
intereses implicados al elaborar una composición capaz de llevar a resultados que
propicien el desarrollo natural de la empresa. La planeación adaptativa trata de reducir la
planeación retrospectiva.
facilita la acción de controlar, esta indirectamente ayudando a la dirección a realizar su
función.
El control es una acción correctiva originada en la identificación de una desviación de lo
ejecutado con relación a lo programado. La calidad del control esta condicionada por la
precisión y la claridad con que hayan sido formuladas las metas, cuando el planeamiento
satisface todos los requisitos facilita el control.
Los planes deben establecer los hitos o eventos críticos, sobre los cuales se ejercerá un
riguroso control. Los “hitos” son puntos del programa en donde debe haberse terminado
algo que sea verdaderamente importante y donde deba tomarse alguna decisión. Ej:
continuar, reformular el plan, adicionar recursos, etc.
COORDINACION INTERNA: debe existir coordinación y coherencia entre todos los
elementos o componentes del plan. Se pretende que los objetivos señalados para
cualquier nivel de la organización, sean compatibles y armónicos con los demás objetivos
en todos los niveles de la organización.
EFICIENCIA DE LA PLANEACION: está determinada por la relación que existe entre su
costo y el beneficio que le proporciona a la organización.
Cuáles son los tipos de filosofías de planeación
Existen tres tipos de filosofía de la planeación.
d. Planeación conservadora: Su filosofía se refleja en la decisión de obtener resultados
buenos, pero no necesariamente los mejores posibles; la planeación intentará introducir
con dificultad cambios radicales en la empresa, aunque conserva las prácticas vigentes.
e. Planeación optimizante: Su filosofía se refleja en la decisión de obtener los mejores
resultados posibles para la empresa, bien sea minimizando recursos para conseguir
determinado desempeño u objetivo o maximizando el desempeño para utilizar mejor los
recursos disponibles.
f. Planeación adaptativa: Su filosofía se refleja en la decisión de conciliar los diferentes
intereses implicados al elaborar una composición capaz de llevar a resultados que
propicien el desarrollo natural de la empresa. La planeación adaptativa trata de reducir la
planeación retrospectiva.
CUALES SON LAS CLASES DE PLANEACION
CRITERIOS DE CLASIFICACION CLASES DE PLANES
1. POR EL OBJETO DE LA PLANEACION  P. Económica
 P. Administrativa
 P. Sectorial: educación, salud, industria,
etc.
2. POR EL HORIZONTE DE LA
PLANEACION
 Largo plazo.
 Mediano plazo.
 Corto plazo.
3. POR EL NIVEL GERENCIAL IMPLICADO  P. Institucional, corporativa o global.
 P. Funcional.
 P. Operativo.
4. POR EL TERRITORIO QUE CUBRE O
CRITERIO GEOGRAFICO.
 P. Nacional
 P. Regional: Departamental.
 P. Local: Municipal
Ejemplo: Admón Publica Nacional
 Planeación Institucional: Presidencia de la república, le corresponden los planes
nacionales.
 P. Funcional: Ministerios, uno para cada función.
 P. Operativo: Establecimientos públicos descentralizados del orden nacional, los cuales
están adscritos a un ministerio y son dirigidos por estos.
5. POR EL ALCANCE O AMPLITUD DE LOS
PLANES
 Planes
 Programas
 Proyectos
 Actividades
Los planes son más comprensivos y amplios, porque están conformados por programas
que son planes más detallados. Los programas están constituidos por proyectos y estos
por actividades.
RELACIONES QUE EXISTEN ENTRE LOS NIVELES GERENCIALES Y LOS TIPOS DE PLANES
NIVEL GERENCIAL HORIZONTE DE LA PLANEACION TERRITORIO QUE
CUBRE O AMBITO
GEOGRAFICO
ALCANCE O
AMPLITUD DE LOS
PLANES
1. NIVEL DE ALTA
GERENCIA
GERENCIA GENERAL
O
PRESIDENCIA DE LA
REPUBLICA
 A largo plazo o planeamiento
estratégico.
 Guía hacia la entidad hacia sus fines
básicos o hacia su posición futura.
 Esquemática y General.
 Actúa sobre problemas completos
derivados de la relación de la entidad
con el entorno.
 Enfasis en la eficacia.
 Alto riesgo por que las decisiones
estratégicas son generalmente
irreversibles y afectan a la organización
en su conjunto.
PLANEACION
NACIONAL
PLANES
Y
PROGRAMAS
2. NIVEL DE LA
GERENCIA INTERMEDIA
O FUNCIONAL.
Gerente de las áreas
funcionales
Ministerios.
 Planeación Táctica o a mediano plazo.
Interpreta los objetivos y los transforma
en programas para las áreas
funcionales. Su ámbito se reduce a una
parte de la organización. Actúa dentro
de los límites impuestos por el nivel
superior.
 Precisa los recursos y los plazos para
cada objetivo.
 Énfasis en el empleo eficiente de los
recursos escasos.
 Transforma las políticas en decisiones.
Diseña mecanismos de operación.
PLANEACION
REGIONAL
O
DEPARTAMENTAL
SUBPROGRAMAS
Y
PROYECTOS
3.NIVEL DE LA
GERENCIA OPERATIVA.
SUPERVISORES O
JEFES DE MAYOR
JERARQUIA
ESTABLECIMIENTOS
PUBLICOS
DESCENTRALIZADOS
PLANEAMIENTO OPERATIVO A CORTO
PLAZO.
Detallado.
Usa cálculos rigurosos apoyados en
ejecuciones anteriores y en métodos
cuantitativos.
Reducidas alternativas de acción
condicionada por los planes del nivel
anterior.
PLANEACION
LOCAL
MUNICIPIOS
SUBPROYECTOS
Y
ACTIVIDADES
¿Cuál es la importancia de la planeación en el proceso para la toma de
decisiones?
"La vida de todo administrador está llena de incontables decisiones. Algunas
son tan rutinarias y recurrentes que casi no se requiere pensar en ellas de
nuevo para tomarlas. Otras, ponen a prueba el alma del hombre. Estas son las
decisiones estratégicas, las que atañen a la supervivencia, a nuevas
direcciones, a cambios en la organización, a elección entre individuos que
compiten"2
Una decisión es una elección que se hace entre dos o más alternativas
disponibles. Aunque se piensa que la toma de decisiones se debe cubrir
únicamente en la planeación, la mayor parte de autores coinciden que se
toman decisiones en las demás etapas del proceso administrativo.
Los problemas no solucionados y las posibilidades obligan a los
administradores a tomar decisiones. Esta función debe darse mediante un
proceso, este a su vez puede ser:
 Identificación del problema existente: La toma de decisiones es
esencialmente un proceso de resolución de problemas que implica eliminar
las barreras existentes para el logro de las metas de la organización.
Naturalmente, el primer paso de este proceso de eliminación consiste en
identificar exactamente cuáles son estas barreras o problemas. Solo después
de que las barreras han sido descubiertas y adecuadamente identificadas
podrá la administración tomar los pasos necesarios para eliminarlas.
 Listado de soluciones alternativas para el problema: Una vez que un
problema ha sido identificado, deberán listarse las diversas soluciones
alternativas para él. Muy pocos problemas organizacionales tienen solamente
una solución, y por lo tanto, los administradores no deben tener la actitud de
que un problema puede ser resuelto solo en una forma. En lugar de ello,
deben desarrollar un marco conceptual que los motive a buscar las muchas
soluciones alternativas que existen para la mayoría de los problemas
organizacionales.
 Selección de la mejor alternativa: Los responsables de las decisiones
pueden elegir la solución más benéfica, sólo después de que han evaluado
cada alternativa muy cuidadosamente. Esta evaluación debe consistir en tres
pasos: primero, los responsables de tomas de decisiones deben enumerar,
en la forma más exacta posible, los efectos potenciales de cada alternativa tal
y como si la alternativa hubiese sido ya elegida e implantada. Segundo, los
responsables de decisiones deben asignar un factor de probabilidad a cada
uno de los efectos potenciales. Esto indicaría qué tan probable sería la
ocurrencia del efecto si la alternativa fuese implantada. Tercero, teniendo
presentes las metas organizacionales, los responsables de la toma de
2 Marshall E. Dimock.Principios y normas de admón.pág.243
decisiones deben comparar los efectos esperados de cada alternativa y sus
respectivas probabilidades. La alternativa que parezca más ventajosa para la
organización deberá ser elegida para ser implantada.
 Implantación de la alternativa elegida: El siguiente paso consiste en
poner en marcha la alternativa elegida. Las decisiones deben estar apoyadas
por una acción apropiada si se desea que se tengan probabilidades de éxito.
 Obtención de retroalimentación relacionada con el problema: Aún
después de que la alternativa elegida ha sido implantada, la tarea de los
responsables de la toma de decisiones no está completa. Estos deben reunir
información de la retroalimentación para determinar el efecto de la alternativa
implantada sobre el problema identificado. Si el problema identificado no está
siendo resuelto por la alternativa implantada, los administradores deben
continuar buscando e implantando alguna otra alternativa que reduzca el
efecto del problema existente.
Sin embargo, también pueden ser útiles para tomar decisiones los esfuerzos
para obtener hechos críticos, aumentar la gama de opciones y medirlas con
criterios de contribución a los objetivos, a la economía y con respecto a su
facilidad de puesta en práctica.
Con frecuencia los aspectos económicos de muchas decisiones se prestan a
una cuantificación. Como resultado, se han desarrollado una serie de métodos
cuantitativos, como el análisis de punto de equilibrio, la matriz de resultados, el
árbol de decisiones, el análisis de decisiones de inventario, la programación
lineal y la teoría de colas como auxiliares en la elaboración de alternativas de
decisión. Con frecuencia el análisis que se lleva a cabo para preparar la
información de estos métodos cuantitativos ayuda en gran medida a tomar la
decisión.
PROCESO DE PLANEACION
1. Descripción de la filosofía, políticas y objetivos de la organización.
2. Elaboración del diagnóstico externo e interno.
3. Definición de supuestos, premisas o previsiones en las cuales se
fundamenta el plan.
4. Formulación de estrategias y ajuste de la estructura de la organización.
5. Programación de sistemas, actividades, recursos, presupuestos y
procedimientos.
6. Sistema evaluativo de resultados.
UNIDAD DE APRENDIZAJE DOS
ELEMENTOS QUE COMPONEN UN PLAN
Elemento de Competencia: Identificar los elementos de un plan como los
procesos de la planeación por objetivos y la planeación estratégica.
Núcleo Problémico 1: ¿es posible que mediante el conocimiento de los elementos
que componen el plan, como los procesos de la planeación por objetivos y la
planeación estratégica el estudiante pueda identificar, amenazas y debilidades
aprovechando las fortalezas como las oportunidades generando un diagnostico en
Una Organización o Unidad estratégica de negocio?
PROBLEMA PREGUNTAS GENERADORAS CRITERIOS DE
DESEMPEÑO
Conceptualización.
Tipos de planes
Elementos.
Planeación por Objetivos,
Características
Etapas.
Formulación.
Planeación Estratégica.
Matriz Dofa
Matriz BCG.
Ciclo de Vida del Producto.
¿Qué es un plan?
¿Nombre los elementos que
componen un plan?
¿En qué consiste la planeación
por objetivos?
¿Qué es la Planeación
Estratégica?
¿Cómo se construye una
matriz DOFA?
¿Cómo se ubica un producto
en la Matriz de Boston?
¿Qué significa CVP?
¿Cuáles son las Fases o
Etapas del Ciclo de Vida del
Producto?
Reconoce los
elementos básicos
que componen un
plan.
Identifica tipos y
clase de planes,
desarrolla análisis
y estrategias
mediante matrices.
Que es el plan
Un plan es una intención o un proyecto Se trata de un modelo sistemático
que se elabora antes de realizar una acción, con el objetivo de dirigirla y
encauzarla. En este sentido, un plan también es un escrito que precisa los
detalles necesarios para realizar una obra.
Cuáles son los tipos de planes.
Un plan económico se encarga de la gestión de la actividad económica de
una Empresa un sector o una región.
Un plan de inversiones establece el destino que se les dará a los recursos
financieros de una empresa.
Un plan de obras permite prever y ejecutar obras por parte de los técnicos y
de las administraciones públicas. La noción de plan de servicios tiene un
significado similar.
Un plan de pensiones organiza los aportes para percibir una renta periódica al
momento de la jubilación, invalidez, viudedad, orfandad o supervivencia.
Un plan de estudios es el conjunto de enseñanzas y prácticas que deben
cursarse para completar un ciclo de estudios y obtener un título.
CUALES SON LOS ELEMENTOS y DEFINICIONES QUE COMPONEN UN
PLAN
 OBJETIVOS
 POLITICAS
 ESTRATEGIAS
 NORMAS O REGLAS
 PROGRAMAS
 PROCEDIMIENTOS
 OBJETIVOS.
Son los resultados o eventos que la entidad espera alcanzar en un plazo
determinado.
Meta: cumplimiento de varios objetivos
Ejemplo: Objetivos cuantitativos.- mejorar utilidad en el ejercicio de este año
2004.
Objetivos cuantitativos expresados en medidas - alcanzar un 12% utilidad
sobre la inversión en el ejercicio de 2004.
Se dificulta marcar obj. Cuantitativos en el área de recursos humanos
Ejemplo:
Instalar en equipo de computo que reduzca tiempos improductivos y tareas
innecesarias para reducir el proceso en 50% del tiempo actual cuya planeación
no se lleve más de 2 meses y el costo no rebase el presupuesto asignado al
área.
Redes de objetivos: El conjunto que forman los diferentes Objetivos que
conforman la empresa comenzando por el objetivo general después los
objetivos de área, departamento, sección, todos estos objetivos deben ser
compatibles.
Conflicto de objetivos: Surgen si no son compatibles los objetivos de las
diferentes áreas, departamentos, secciones y también cuando los objetivos
personales no son compatibles con las de la empresa.
Fijación de objetivos: Para fijar objetivos se deben tomar en cuenta:
Situación en el ámbito social, empresarial que la empresa quiere tener, si
quiere ser rentable, si solo le interesa su imagen, si quiere ser productiva,
competitiva, ecológica, participación de mercado posicionamiento.
Su forma interna o forma de administrarse, estructura, personal capacitado,
presupuesto amplio, comunicación, tecnología - proceso y técnicas.
Sobre la base del personal: diseño de puesto eficiente, estructura de sueldos
adecuada, valores personales, capacitación calidad humana iniciativa imagen
personal.
 POLITICAS: Son los requisitos o las condiciones dentro de las cuales deben
ser alcanzados los objetivos, señalan los parámetros para la toma de
decisiones. Lineamientos de acción que establecen parámetros para la
toma de decisiones estableciendo límites y un marco de trabajo, es un tipo
de plan permanente.
Importancia.- permiten que la toma de decisiones sea efectiva.
Forma de establecerlas: Las establece la alta dirección a través de un
consenso. Hay políticas para toda la empresa (generales) y para cada nivel
jerárquico (funcional y específico).
Propósito: Marcar una pauta, tener control de una empresa, imagen
corporativa, toma de decisiones eficaces.
Tipos de políticas.
Expresas: son por escrito, contenidas en manuales de políticas.
Implícitos: no están escritos pero se cumplen.
 ESTRATEGIAS: Son decisiones tomadas en función de los datos del
entorno, son acciones que tienen como fin directo alterar la fortaleza de la
compañía en relación con la de sus competidores. Determinación de metas
y objetivos básicos de la empresa a largo plazo, las acciones a emprender y
la asignación de los recursos necesarios para lograr dichas metas
TIPOS DE ESTRATEGIAS:
Estrategia corporativa: Parte unificadora de un conjunto de empresas que las
causa hacia los planes de cada una de estas empresas para la realización de
un plan global.
Ej: Cuando una empresa maneja varias líneas de negocios - (actividades
especificas muy diferentes dentro de un corporativo). Es formulada por la alta
admón. Con el fin de supervisar los intereses y las operaciones de
organizaciones que cuentan con más de una línea de negocio.
Factores que debe tomar en cuenta el corporativo:
1.- Posición en el mercado
2.- La innovación
3.- Productividad
4.- Recursos Físicos y financieros
5.- Rentabilidad
6.- Desempeño y desarrollo administrativo.
7.- Desempeño y actividad de los trabajadores
8.- Responsabilidad pública
Estrategia para línea de negocios: Se ocupa de la administración de los
intereses y operaciones de un negocio en particular, la estrategia debe
apegarse a como satisfacer su mercado y como debe conducirle el negocio en
si mismo.
En una división o cualquier centro de utilidades del corporativo que
comercializa un conjunto específico de producto y/o servicios a un grupo
específico e identificado de clientes.
Una unidad de negocio compete con un conjunto preciso de competidores y es
posible llevar acabo una reparación de sus ingresos, sus costos de operación,
sus inversiones y los planes estratégicos.
Estrategia por línea de productos: Dentro de las líneas o unidades de
negocio, existen productos y/o servicios que requieren una estrategia
específica y delimitada.
Estrategia Funcional: Crea el marco de referencia para la administración de
las funciones como Mercadotecnia, producción, finanzas, recursos humanos,
inves. Y desarrollo, etc.
Las brechas de desempeño: pueden surgir por 5 aspectos:
a. Objetivos complicados
b. Un desempeño que no corresponde con las expectativas.
c. Cambios inesperados en el ambiente.
d. Una pérdida o un ojo indebido de recursos.
e. Un mal diseño de estrategia.
NORMAS O REGLAS: Conjunto de instrucciones dirigidas a las personas
encargadas de ejecutar una acción y que tiene el propósito de limitar su
actuación e impedir que se aparten de los criterios fijados por la autoridad
administrativa superior. Son lineamientos, obligaciones específicos, escritos.
Delimitan formas de actuar de los miembros de la organización marca lo que
se puede hacer y lo que no.
Ejemplo: horario, prohibiciones "NO FUMAR"
Propósito: Disciplina, mayor control.
 PROGRAMA:
HAROLD KOONTZ y O´DONNELL “es un complejo de metas, políticas ,
reglas, procedimientos, asignación de tareas, pasos que han de darse,
recursos que deben emplearse y otros elementos necesarios para llevar
adelante una forma de acción determinada”.
Es un tipo de plan que abarca una secuencia de actividades operativas y
especificas en las cuales el orden y el tiempo son factores importantes al igual
que la unidad área a dpto., que deba cumplir con esas actividades.
Un programa nos proporciona: Actividades, Orden, secuencia, tiempo,
Responsable de las actividades; además, permite lograr un objetivo, optimizar
recursos y tiempo.
La gráfica de Gantt es auxiliar de los programas, con el programa el objetivo
tiene un tiempo específico.
Proyectos. Es un tipo de plan que forma parte de los programas y que puede
abarcar un periodo largo o corto de tiempo.
- Modernización de Ferrocarriles (largo plazo)
- Diseño de un nuevo empaque (corto plazo)
Presupuesto. Es un planteamiento formal y cuantitativo de los recursos
designados para llevar a cabo programas o proyectos específicos en un
periodo determinado. Es un medio de control que especifica los recursos
financieros reservados para determinadas actividades.
Tipo de Presupuestos.
 Fijos - no cambian (renta, predial, impuestos)
 Variables - están sujetos a variaciones (materias primas)
 Base 0 - no se basan en otros anteriores.
Su Propósito es abarcar actividades o periodos de tiempo más corto, ver hacia
el futuro, actividades que permitan la expansión.
 PROCEDIMIENTOS: Son una secuencia de fases o etapas necesarias para
obtener un resultado específico. Serie de pasos para llegar a algo, para
lograr un fin.
Conjunto de instrucciones pormenorizadas para ejecutar una serie de acciones
que ocurren periódicamente. Son un tipo de plan permanente que establecen
parámetros que nos permiten llegar a un fin.
Ejemplo: Operación Transporte Almacenaje
Propósitos
 Realizar correctamente el trabajo
 Evitar conflictos
 Ahorro costo y tiempo
 Seguimiento de la línea administrativa. - proceso
 Que se conozca por toda la organización.
EN QUE CONSISTE LA PLANEACION POR OBJETIVOS
Es un método práctico a través del cual se construye la efectividad de una
organización, dentro de un grupo de metas posibles de alcanzar, con objetivos
bien definidos y estructurados, los cuales son evaluados por los miembros
administrativos, gerentes y supervisores de cada unidad operativa de dicha
organización.
"A process in which objectives set by a subordinate and supervisor, and must
be reached within a given timed period”
. Traducción: Un proceso en el cual los
objetivos son determinados por un subordinado y un supervisor, y deben ser
completados dentro de un espacio de tiempo.
"Es un sistema dinámico que integra las necesidades de la compañía de
alcanzar sus objetivos de lucro y crecimiento, a la par de la necesidad del
gerente de contribuir para su propio desarrollo. Es un estilo exigente y
compensador de administración de empresas"
Es un modelo administrativo que incluye un proceso político: propósitos de la
empresa, un proceso de planeamiento: organizacional, estratégico y táctico y
un proceso de dirección: supervisión media y ejecución.
El énfasis en hacer correctamente el trabajo (the best way of Taylor) para
alcanzar la eficiencia pasó al énfasis de hacer el trabajo más relevante para los
objetivos de la organización a fin de alcanzar eficacia. El trabajo pasó de un fin
en sí mismo, a ser un medio de obtener resultados. Esto porque las personas y
la organización, probablemente están más preocupadas en trabajas que en
producir resultados.
Características
Es un sistema de planificación que consiste en diseñar un plan de actuación
mediante la definición de unas estrategias, entendiendo por tales "los caminos
o vías que es necesario recorrer para alcanzar los objetivos propuestos"
mediante la realización y desarrollo de determinados proyectos de actuación,
proyectos que es preciso definir como "un conjunto de actividades dirigidas a
obtener un resultado", esto va a permitir a la empresa conocer:
 Las actividades que deben realizarse, aun por mínimas que éstas sean.
 Quién debe realizarlas
 Cuándo deben acometerse, y
 Cómo deben ejecutarse, es decir, con qué medios o recursos.
¿Cuáles son las características principales, estructurales y de
comportamiento de la Planeación por Objetivos?
Principales Estructurales Del comportamiento
1. Establecimiento
conjunto de objetivos
entre el ejecutivo y su
superior, a fin de lograr
mayor participación del
personal.
1. Los ejecutivos fijan
propósitos a largo y corto
plazo. Los de largo plazo
son en general establecidos
por los dirigentes de la alta
administración.
1. Se da énfasis en el
compromiso propio de
los subordinados en
relación con las metas,
esto es, los
subordinados preparan
sus propias metas y
pasan a ser
responsables por ellas.
2. Establecimiento de
objetivos para cada
departamento o
posición, logrando la
descentralización de
decisiones.
2. Los objetivos y metas son
expresados como
resultados finales y no como
tareas o actividades.
2. Se da énfasis al
autoanálisis del
desempeño y en
consecuencia al
autocontrol, en relación
con los resultados
obtenidos frente a las
metas predeterminadas.
3. Interrelación de los
objetivos
departamentales,
permitiendo buenas
relaciones entre el grupo
de trabajo.
3. Los objetivos y metas
deben ser coherentes, como
también coordinados con
los sucesivos niveles y
áreas de la organización.
3. Los desvíos de
resultados en relación a
las metas provocan
autocorrección en el
desempeño, y si es
necesario, orientación
específica del superior.
4. Elaboración de planes tácticos (de cada dpto.) y planes operacionales (toda la
organización) con énfasis en la medida y control de los mismos.
5. Autocontrol y autoevaluación de las tareas asignadas, por parte de cada
subordinado y supervisor.
CUALES SON LAS ETAPAS DEL PROCESO PARA LA FORMULACION DE
OBJETIVOS.
1. FORMULAR METAS A LARGO PLAZO Y PLANES ESTRATÉGICOS:
Los planes están generalmente basados en la revisión y el análisis crítico
del propósito fundamental de la organización obedeciendo a preguntas.
2. FIJACIÓN DE OBJETIVOS ESPECIFICOS: En una empresa privada
deberían ser establecidos teniendo en cuenta la rentabilidad deseable,
productividad, condiciones de mercado del producto, etc.
3. ESTABLECIMIENTO DE OBJETIVOS PARA CADA DEPARTAMENTO
Y PARA CADA UNIDAD: por ejemplo un objetivo general para el
departamento general de producción y objetivos definidos por el mismo
departamento en términos de cantidad de unidades para producir,
disminución de desperdicios, niveles de inventarios. Etc.
4. ESTABLECIMIENTO DE OBJETIVOS REALISTAS: Que constituyan un
desafió para los miembros de la organización, dirigidos a mejorar la gestión
individual o de grupo en términos de resultados, en actividades claves de
estrategias para la solución de problemas y en acciones para el desarrollo
individual.
5. FORMULACION DE PLANES DE ACCION: La planeación involucra el
cálculo y la descripción de una serie de actividades o eventos que deben
ocurrir para alcanzar los objetivos en forma eficiente y efectiva.
6. ADOPCIÓN DE ACCIONES CORRECTIVAS: Cuando esto sea
necesario para asegurar el logro de los objetivos.
7. REVISIÓN DE LA GESTION ADMINISTRATIVA: En términos de metas
y objetivos establecidos para medir y discutir el progreso, e identificar y
resolver problemas.
8. EVALUAR LA ACTUACIÓN DEL PERSONAL INVOLUCRADO EN EL
PROCESO ADMINISTRATIVO Y TÉCNICO: Con miras de adoptar las
conductas individuales a la naturaleza de la gestión institucional y a
desarrollar acciones para aumentar la motivación y la capacidad gerencial.
CUAL ES EL PROCESO PARA LA FORMULACION DEL PLAN DE
OBJETIVOS
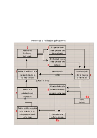
1. FIJACIÓN DE OBJETIVOS: Con base en los objetivos generales
establecidos por la alta dirección, comienza el proceso de fijación de metas
de las unidades de la organización.
Cada subgerente o jefes de unidad formulan sus objetivos y los informa a
sus subordinados. Los subordinados a su turno siguen el mismo
procedimiento para traducir las metas de los superiores en acciones
específicas y para formular sus propias metas en las áreas de su
responsabilidad.
2. PLANTEAMIENTO ESTRATÉGICO: se requiere definir las estrategias y
las tácticas, precisar los recursos que se necesitan y establecer los métodos
y acciones que cada jefe debe desarrollar para alcanzar los objetivos.
3. AUTOCONTROL: donde el individuo y su jefe, será el responsable de
controlar su propio desempeño en las actividades requeridas para
implementar el plan de acción.
4. REVISIONES PERIÓDICAS: deben ser conducidas tan frecuentemente
como sean necesarias durante el periodo en el cual la meta debe ser
alcanzada.
Proceso de la Planeación por Objetivos
MODELO ESQUEMATICO DE UN PLAN DE OBJETIVOS
MANUFACTURAS LA CONCHA
PLAN DE OBJETIVOS PARA EL PERIODO ENERO A DICIEMBRE DEL
2002
FECHA DE ADOPCIÓN DEL PLAN: NOVIEMBRE DEL 2001
AREA ASPECTO
CRITICO O
CLAVE
OBJETIVO QUE
DEBE ALCANZAR
RESPONSABLE
POLITICAS Se detecto que
no se habían
determinado
objetivos claros,
al comienzo del
periodo
Realizar un estudio
de contexto que
permita a la gerencia
la formulación de
políticas claras
Gerente general
FINANCIERA Las inversiones
realizadas no
fueron
satisfactorias
Lograr un incremento
del 3% en la utilidad
sobre inversiones.
Subgerente
financiero
VENTAS Hubo bajas en el
volumen de
ventas
Incremento no inferior
al 30% del volumen
anterior
Subgerente de
ventas.
TALENTO
HUMANO
El personal
actual de ventas
carece de
conocimientos
para efectuar a
cabalidad su
trabajo
Desarrollar programa
intensivo de
capacitación para 20
vendedores.
Jefe de personal
RELACIONES
EXTERNAS
Se han recibido
peticiones de
mayor
participación de
la empresa en la
solución de
necesidades de
la comunidad
Destinar 5.000.000
para un programa de
apoyo a las
instituciones de
desarrollo social.
Jefe de relaciones
públicas.
PUBLICIDAD Se considera
que la baja en el
volumen de
ventas, obedece
en parte, a la
falta de
publicidad.
Invertir hasta
20.000.000 en
publicidad radial y
televisión.
Jefe de publicidad
DONDE SURGE LA PLANEACION ESTRATEGICA
Surge a partir de la 2ª G.M. – inestabilidad, su función básica es tomar
decisiones en el presente y ver como van ha repercutir en el futuro. Toma en
cuenta tendencias, es un enfoque que se basa en la mega tendencia análisis
del entorno y en el análisis de las capacidades de la empresa. Es una actitud
empresarial, una forma de vida organizacional que responde a la pregunta,
que es lo que puede hacer la empresa ahora para llegar hacer lo que quiere.
Hace uso del D.O.(Desarrollo Organizacional) y del A.P.O (Administración por
objetivos).
Es la planeación realizada en el nivel institucional de una empresa. Los
dirigentes, en el nivel institucional de la empresa, cumplen la tarea primordial
de enfrentar la incertidumbre generada por los elementos incontrolables e
imprevisibles desde el ambiente de tarea y el ambiente general. Al estar al
tanto de las amenazas ambientales y las oportunidades disponibles para la
empresa y desarrollar estrategias para enfrentar estos elementos ambientales,
los dirigentes del nivel institucional requieren un horizonte temporal proyectado
a lago plazo, un enfoque global que incluye la empresa como totalidad
integrada por recursos, capacidad y potencialidad y, en especial, requieren
tomar decisiones basadas en juicios y no sólo en los datos.
CUALES SON LAS CARACTERÍSTICAS DE LA PLANEACIÓN
ESTRATÉGICA.
 Se da en condiciones de alta incertidumbre.
 Se da en condiciones de escasez por lo que hay que aprovechar al máximo
los recursos.
 Tiene un enfoque externo, por lo que considera variables del medio ambiente.
 Requiere personas abiertas al cambio, flexibles dinámicas y creativas
 Esta proyectada a largo plazo, por lo menos en términos de sus efectos y
consecuencias.
 Está orientada hacia las relaciones entre la empresa y su ambiente de tarea
y, en consecuencia, está sujeta a la incertidumbre de los acontecimientos
ambientales. Para enfrentar la incertidumbre, la planeación estratégica basa
sus decisiones en los juicios y no en los datos.
 Incluye la empresa como totalidad y abarca todos sus recursos para obtener
el efecto sinérgico de toda la capacidad y potencialidad de la empresa. La
respuesta estratégica de la empresa incluye un comportamiento global y
sistémico
Mientras la estrategia empresarial se orienta hacia lo que la empresa debe
hacer para conseguir los objetivos empresariales, la planeación estratégica
trata de especificar cómo lograr esos objetivos. Se trata de establecer lo que la
empresa debe hacer antes de emprender la acción empresarial necesaria.
Para desarrollar un plan estratégico, la empresa debe tomar en cuenta:
 La organización misma
 El estilo directivo que maneja
 La complejidad de sus procesos de producción
 Complejidad del medio ambiente
 La naturaleza de los problemas a los que se enfrenta
 Propósitos de Sistema de planeación
 Políticas de personal
 Normas éticas: Práctica de negocio, Postura que tiene la empresa frente a su
mercado, compras, posicionamiento y frente a su competencia.
 Estrategia: Plan - Técnica - Acción
CUALES SON LOS OBJETIVOS DE LA PLANEACION ESTRATEGICA
Un objetivo central de la planeación estratégica consiste en investigar por qué
algunas organizaciones tienen éxito y otras fracasan. Las decisiones
estratégicas determinan el rumbo futuro y la posición competitiva de una
empresa durante mucho tiempo. Las decisiones para expandirse
geográficamente o para diversificarse son ejemplos de decisiones estratégicas.
Las decisiones estratégicas se toman en todo tipo y tamaño de organización,
desde General Motors hasta una pequeña ferretería. La existencia y el trabajo
de muchas personas se ven afectadas por las decisiones estratégicas, así que
la apuesta es muy alta. La supervivencia misma de la organización puede estar
en juego y determinada por tres grandes factores: la industria en la cual está
ubicada, el país o países donde se localiza y sus propios recursos,
capacidades y estrategias.
La Planeación Estratégica: es el proceso mediante el cual quienes toman
decisiones en una organización obtienen, procesan y analizan información
pertinente, interna y externa, con el fin de evaluar la situación presente de la
empresa, así como su nivel de competitividad con el propósito de anticipar y
decidir sobre el direccionamiento de la Institución hacia el futuro.
Este proceso consiste fundamentalmente en responder a las siguientes
preguntas:
a. Dónde queremos ir?
b. Dónde estamos hoy?
c. A dónde debemos ir?
d. A dónde podemos ir?
e. A dónde iremos?
f. Cómo estamos llegando a nuestras metas?
CUAL ES EL PROCESO FORMAL DE LA PLANEACION ESTRATEGICA:
1. Determinación de los objetivos empresariales
2. Análisis ambiental externo
3. Análisis organizacional interno
4. Formulación de alternativas estratégicas y elección de la estrategia
empresarial.
5. Elaboración de la planeación estratégica.
6. Implementación mediante planes tácticos y operacionales
CUALES SON LOS ELEMENTOS QUE COMPONEN LAS 7S
Las 7S de McKinsey están compuestas por 7 esferas interconectadas entre sí,
cuyo elemento central son los valores compartidos. Cada una de las esferas
refleja un elemento básico en cualquier Empresa o Organización.
STYLE (estilo): El estilo se refiere a la cultura de la organización. Normalmente
es la cúpula gerencial quien establece un modelo de comportamiento, y da
ejemplo a las capas inferiores de la empresa. Viene a ser la cara de la
empresa.
1. Determinación de los objetivos
empresariales (¿Cuál es el camino?)
2. Análisis ambiental externo (¿Qué
hay en el amiente?)
3. Análisis organizacional interno
(¿Qué tenemos en la empresa?)
4. Formulación de las alternativas y
elección de la estrategia empresarial
(¿Qué hacer?)
5. Elaboración de la planeación
estratégica (¿Cómo hacer?)
6. Implementación de la Planeación
estratégica mediante planes tácticos y
operacionales.
Oportunidades y
Amenazas
Potencialidad y
vulnerabilidad
Fortalezas y
debilidades
Puntos fuertes y
puntos débiles
STAFF (personal): Los empleados son la columna vertebral de cualquier
organización y uno de sus más importantes activos. Los recursos humanos
deben estar orientados hacia la estrategia.
SYSTEMS (sistemas): Incluye los procesos internos que definen los
parámetros de funcionamiento de la Empresa y los sistemas de información
son los canales por los que discurre la información. Los procesos y la
información pueden compararse con la sangre que fluye por un cuerpo.
STRATEGY (estrategia): La manera de organizar y enfocar los recursos, para
conseguir los objetivos de la organización. Podríamos compararlo con el
cerebro de una organización.
STRUCTURE (estructura): La manera en que se organizan, se relacionan e
interactúan las distintas variables como unidades de negocio. Pueden ser
departamentales, geográficas (local, global o multidoméstica), de gestión
(centralizada o descentralizada, etc.). También puede incluir la fórmula jurídica
que adquiere la entidad (sociedad anónima, limitada, joint-venture...), la fórmula
de expansión (franquicia, orgánica, fusiones…), de organización jerárquica
(centralizada o descentralizada), de recursos humanos (estructura piramidal o
plana) y un largo etcétera.
SKILLS (habilidades): Se refiere a las habilidades y capacidades requeridas
por los miembros de la organización. Es lo que Michael Porte llama
Competencias Centrales. También puede referirse al know how.
SHARED VALUES (valores compartidos): Los valores compartidos son el
corazón de la empresa. Lo que une a sus miembros y alinea a todos ellos en la
misma dirección.
Existe una clara interacción entre STYLE y SHARED VALUES. Normalmente
se asocia al primero el concepto de Cultura Empresarial o Valores
Corporativos, y al segundo el concepto de Misión. Ambos conceptos, a menudo
están influidos por la idiosincrasia del fundador, a veces el origen de la
empresa, y a veces simplemente se van forjando con el tiempo. Ambos
atributos reflejan a la vez la ética y estética de la empresa.
De ahí se deriva la estrategia empresarial (strategy), es decir, la manera como
la empresa se comporta en su medio ambiente, en función de estos siete
factores.
La integración de estos factores entre sí y con el ambiente específico de la
empresa determina el comportamiento frente a las oportunidades o desafíos.
La planeación estratégica debe tener en cuenta estos factores, su interacción y
su efecto sinérgico.
La planeación estratégica consiste en tomar decisiones por anticipado y decidir
qué hacer ahora antes de que ocurra la acción obligatoria.
CUALES SON LOS COMPONENTES FUNDAMENTALES DE LA
PLANEACION ESTRATEGICA:
Los Estrategas: son aquellas personas o funcionarios ubicados en la alta
dirección de la empresa (miembros de la Junta Directiva, el Presidente o
Gerente y los Vicepresidentes ) a quienes corresponde la definición de los
objetivos y políticas de la organización.
El Direccionamiento Estratégico: Las organizaciones para crecer, generar
utilidades y permanecer en el mercado deben tener muy claro hacia donde van,
es decir haber definido su direccionamiento estratégico.
El Direccionamiento estratégico lo integran los principios corporativos, la visión
y la misión de la organización.
Principios Corporativos. Son el conjunto de valores, creencias, normas, que
regulan la vida de una organización. Ellos definen aspectos que son
importantes para la organización que deben ser compartidos por todos. Por
tanto constituyen la norma de vida corporativa y el soporte de la cultura
organizacional.
Visión. Es un conjunto de ideas generales, algunas de ellas abstractas, que
proveen el marco de referencia de lo que una empresa es y quiere ser en el
futuro. La visión no se expresa en términos numéricos, la define la alta
dirección de la compañía, debe ser amplia e inspiradora, conocida por todos e
integrar el equipo gerencial a su alrededor. Requiere de líderes para su
definición y para su cabal realización. Cuando Toyota escogió ser la empresa
de automóviles más grande del mundo; cuando la empresa de teléfonos
francesa decidió ser la mejor de Europa, sin serlo en el momento de su
definición; cuando el Banco Ganadero se definió así mismo como un Banco
Universal y Peldar trabajó para convertirse en una Compañía Clase Mundial
estaban estableciendo su visión.
La visión señala rumbo, da dirección, es la cadena o el lazo que une en las
empresas el presente con el futuro.
La Visión de una compañía sirve de guía en la formulación de las estrategias, a
la vez que le proporciona un propósito a la organización. Esta visión debe
reflejarse en la misión, los objetivos y las estrategias de la institución y se hace
reflejarse en la misión, los objetivos y las estrategias de la institución y se hace
tangible cuando se materializa en proyectos y metas específicas, cuyos
resultados deben ser medibles mediante un sistema de índices de gestión bien
definido.
Por ello, el ejercicio de definir la visión es una tarea gerencial de mucha
importancia, de allí que sea parte fundamental del proceso estratégico de una
empresa.
Misión. Es la formulación de los propósitos de una organización que la
distingue de otros negocios en cuanto al cubrimiento de sus operaciones, sus
productos, los mercados y el talento humano que soporta el logro de estos
propósitos.
En términos generales, la misión de una empresa responde a las siguientes
preguntas:¿Cuál es su negocio? ¿Cuáles son sus valores? ¿Quiénes son sus
clientes? ¿Cuál es su prioridad? ¿Cuáles los deberes y derechos de sus
colaboradores? ¿Cuáles son sus objetivos organizacionales? ¿Cuáles son sus
productos y mercados? ¿Para que existe la empresa?
La misión, por tanto, debe ser claramente formulada, difundida y conocida por
todos los colaboradores. Los comportamientos de la organización deben ser
consecuentes con esta misión, así como la conducta de todos los miembros de
la organización. La misión no puede convertirse en pura palabrería o en
formulaciones que aparecen en las oficinas de la compañía. La misión de una
empresa debe inducir comportamientos, crear comportamientos, crear
compromisos. La vida de la organización tiene que ser consecuente con sus
principios y valores, su visión y su misión. La contradicción entre la misión y la
vida diaria de la organización es fatal para la calidad de vida de la compañía.
Se refleja inmediatamente en su clima organizacional, lo cual puede ser
supremamente peligroso para la vida, paz y sobrevivencia de la empresa.
QUE SON LOS OBJETIVOS GLOBALES
Son los Resultado a largo plazo que una organización espera lograr para
hacer real la misión y la visón de la empresa, o área de negocio.
QUE ES EL DIAGNÓSTICO ESTRATÉGICO.
Es responder a las preguntas dónde estábamos, dónde estamos hoy, consiste
en el análisis de fortalezas y debilidades internas de las organizaciones, así
como amenazas y oportunidades que enfrenta la institución.
Para ello, es indispensable obtener y procesar información sobre el entorno con
el fin de identificar allí oportunidades y amenazas, así como sobre las
condiciones, fortalezas y debilidades internas de la organización. El análisis de
oportunidades y amenazas ha de conducir al análisis DOFA, el cual permitirá a
la organización definir estrategias para aprovechar sus fortalezas, revisar y
prevenir el efecto de sus debilidades, anticiparse y prepararse para aprovechar
las oportunidades y prevenir oportunamente el efecto de las amenazas. Este
análisis es el gran aporte del DOFA.
El diagnóstico estratégico incluye, por tanto, la auditoria del entorno, de la
competencia, de la cultura corporativa y de las fortalezas y debilidades
internas.
Fortalezas: Actividades y atributos internos de una organización que
contribuyen y apoyan el logro de los objetivos de una institución.
Debilidades: Actividades o atributos internos de una organización que bien o
dificultan el éxito de una empresa.
Oportunidades: Eventos, hechos o tendencias en el entorno de una
organización que podrían facilitar o beneficiar el desarrollo de ésta, si se
aprovechan en forma oportuna y adecuada.
Amenazas: Eventos, hechos o tendencias en el entorno de una organización
que inhiben, limitan o dificultan su desarrollo operativo.
QUE ES EL DIAGNOSTICO INTERNO:
Es el Proceso para identificar las fortalezas, debilidades, de la organización, o
del área o unidad estratégica.
Cuáles son los elementos integran el análisis del Diagnostico Interno.
a. Capacidad Directiva: Todas aquellas fortalezas o debilidades que tengan
que ven con el proceso administrativo, entendido como fortalezas o debilidades
en: Planeación, dirección, toma de decisiones, coordinación, comunicaciones,
control.
b. Capacidad Competitiva: Todos los aspectos relacionados con el área
comercial, tales como calidad del producto, exclusividad, portafolio de
productos, participación en el mercado, canales de distribución, cubrimiento,
investigación y desarrollo, precios, publicidad, lealtad de los clientes, calidad en
el servicio al cliente, etc.
c. Capacidad Financiera: Esta incluye todos los aspectos relacionados con
las fortalezas o debilidades financieras de la compañía tales como: Deuda o
capital, disponibilidad de la línea de crédito, capacidad de endeudamiento,
margen financiero, rentabilidad, liquidez, rotación de cartera, rotación de
inventarios, estabilidad de costos, elasticidad de la demanda y otros índices
financieros que se consideren importantes para la organización y área de
análisis.
d. Capacidad Técnica o Tecnológica: Aquí se incluyen todos los aspectos
relacionados con el proceso de producción en las empresas industriales y con
la infraestructura y los procesos en las empresas de servicio. Por tanto incluye
entre otras: Infraestructura tecnológica (Hardware), exclusividad de los
procesos de producción, normalización de los procesos, ubicación física,
acceso a servicios públicos, facilidades físicas, intensidad en el uso de mano
de obra, patentes, nivel tecnológico, flexibilidad en la producción, disponibilidad
de software, procedimientos administrativos, procedimientos técnicos, etc.
e. Capacidad del Talento Humano: Se refiere a todas las fortalezas y
debilidades relacionadas con el recurso humano: Nivel académico, experiencia
técnica, estabilidad, rotación, ausentismo, nivel de endeudamiento,
capacitación programas de desarrollo, motivación, pertenencia, etc.
QUE ES EL DIAGNOSTICO EXTERNO:
Es el Proceso de identificar las oportunidades o amenazas de la organización,
unidad estratégica o departamento en el entorno.
Mediante el diagnóstico externo la empresa procura conocer su ambiente
externo y diagnosticar qué ocurre en él. Para que la empresa pueda operar con
eficiencia y eficacia, es necesario que conozca el ambiente externo que la
rodea: sus necesidades, oportunidades, recursos disponibles, dificultades y
restricciones, amenazas, coacciones y contingencias de las que no puede huir
ni escapar.
Que elementos integran el análisis del Diagnostico Externo.
1. AMBIENTE GENERAL conformado por:
a. Factores Económicos: Aquellos relacionados con el comportamiento de la
economía, tanto a nivel nacional como internacional: índice de crecimiento,
inflación, devaluación, ingreso per cápita, ingreso per cápita disponible,
PIB, comportamiento de la economía internacional.
b. Factores Políticos: Aquellos que se refieren al uso o migración del poder.
Datos de Gobierno a nivel internacional, nacional, departamental o local,
(acuerdos internacionales, normas, leyes, implementos); de los órganos de
la representación (Senado, Cámara, Asamblea, Consejos estatales); otros
agentes del gobiernos que pueden afectar a la empresa o unidad
estratégica de negocio.
c. Factores Sociales: Los que afectar el modo de vivir de la gente, incluso
sus valores (Educación, salud, empleo, seguridad, creencias, cultura, etc).
d. Factores Tecnológicos: Los relacionados con el desarrollo de máquinas,
herramientas, materiales (Hardware), así como los procesos (Software).
e. Factores Geográficos: Los relativos a la ubicación, espacio, topografía,
clima, recursos naturales, etc.
f. Factores Competitivos: Todos los determinados por la competencia, los
productos, el mercados, la calidad y el servicio, todos ellos en comparación
con los competidores.
2. ANÁLISIS DEL AMBIENTE DE TAREA. conformado por:
1. Consumidores o usuarios de los productos o servicios de la empresa,
denominado mercado (de consumidores, usuarios o clientes), que puede
absorber todos los resultados o salidas de la actividad empresarial. Tanto el
mercado real como el potencial deben estudiarse para verificar las
oportunidades y las amenazas que acechan a corto, mediano y largo plazo.
2. Proveedores de recursos. Es decir, las empresas que suministran las
entradas y los recursos necesarios para llevar a cabo las operaciones y
actividades de la empresa.
Existen proveedores de capital y de dinero (mercado de capitales, que incluye
accionistas, inversionistas y particulares, bancos, entidades financieras, etc.)
de materiales y materias primas (mercado de proveedores, que suministran los
insumos básicos para la empresa), de equipos, de tecnología, de fuerza
laboral.
Muchas empresas buscan la integración vertical fabricando todos los
subproductos y componentes necesarios para generar sus productos o
servicios y disminuir su dependencia externa de proveedores, reducir costos y
aprovechar mejor los recursos disponibles.
La primera reduce la dependencia externa pero provoca problemas de
complejidad dentro de la empresa, mientras que la segunda aumenta la
dependencia externa frente a las demás empresas proveedoras.
3. Competidores (en cuanto a salidas o entradas de la empresa). Pueden
disputar clientes, consumidores o usuarios, como en el caso de empresas que
generan los mismos productos o servicios y los colocan en el mismo mercado
consumidor. También pueden disputar los recursos necesarios, como en el
caso de las empresas que requieren las mismas entradas: dinero, materiales y
materias primas, máquinas y equipos, tecnología, recursos humanos, servicios,
etc.
4. Agencias reguladoras, como entidades gubernamentales, sindicatos,
asociaciones de clase, opinión pública, etc., que interfieren las actividades y
operaciones de la empresa, casi siempre para vigilarlas, controlarlas y provocar
restricciones y limitaciones que reducen el grado de libertad en el proceso de
toma de decisiones de la empresa.
Cualquier cambio relacionado con los productos y servicios ofrecidos por la
empresa modificará, de alguna forma, su ambiente de tarea y sus relaciones de
interdependencia, es decir, el intrincado juego de poder y dependencia
definidos en función del dominio.
OPCIONES ESTRATÉGICAS
Definido el direccionamiento estratégico de la compañía. Realizado el
diagnóstico estratégico y el análisis DOFA, deberán explorarse las opciones
que la compañía tiene para anticipar tanto sus oportunidades y amenazas,
como sus fortalezas y debilidades.
Para ello, partiendo del DOFA y del análisis de vulnerabilidad efectuado en el
diagnóstico, la compañía deberá definir los vectores de su comportamiento
futuro en el mercado (análisis Vectorial de crecimiento); analizar el
comportamiento de su portafolio de productos, definir los objetivos globales de
la compañía y determinar las estrategias globales y los proyectos estratégicos
que le permitirán lograr eficiente y eficazmente su misión.
Ejemplo de la Matriz DOFA, FODA, DAFO y SWOT en ingles.
Puntos de su construcción.
3. Hacer una lista de las fortalezas internas claves.
4. Hacer una lista de las debilidades internas decisivas.
5. Hacer una lista de las amenazas externas claves.
6. Hacer una lista de las oportunidades externas decisivas.
OPORTUNIDADES
Tendencia al crecimiento.
Tarifas bajas.
Demanda de sus servicios para pequeñas empresas.
AMENAZAS
Competencia
Menos demanda de personal
Poco crecimiento en la compañía
Desempleo
PUNTOS FUERTES
Buen nivel de directivos
Buen desempeño de los sistemas de información
Cuentan con personal competitivo
Buena capacitación
PUNTOS DÉBILES
No cuentan con planeación
No cuenta con mantenimiento para el equipo de cómputo.
No cuenta comas prestaciones a parte de las de la Ley.
Bajo nivel de estudios de mercado
Bajo nivel de ventas.
Debilidades (D)
 No hay Planeación
 No hay mantenimiento de
equipo
 No hay prestaciones mas
que las de la ley
 Bajo nivel de estudios de
mercado
 Bajo nivel de Ventas
Fortalezas
 Buen nivel de directivos
 Buen desempeño de lo
ssistemas de información
 Personal competitivo
 Buena capacitación
 Tarifas bajas
Oportunidades (O)
 Tendencia al crecimiento
 Demanda de sus servicios
para pequeñas empresas
Estrategias (DO)
 Realizar investigaciones
de mercado para saber a
que empresas se les
puede brindar un servicio
 Aprovechar los medios
publicitarios para atraer
nuevos clientes con el fin
de incrementar las ventas
Estrategias (FO)
 Conservar el buen
desempeño de la empresa
para aumentar su
demanda
 Aprovechar la
competitividad del personal
para adquirir mayor
prestigio
Amenazas (A)
 Competencia
 Desempleo
 Poco crecimiento en la
economía
Estrategias (DA)
 Realizar visitas a
diferentes empresas para
informar acerca de sus
servicios
 Realizar con los directivos
juntas continuas para
elaborar planes para el
crecimiento de la empresa
Estrategias (FA)
 Mejorar la calidad de los
servicios desarrollando un
programa de capacitación
FORMULACIÓN DE ESTRATEGIAS.
Para terminar el desarrollo del modelo conceptual de planeación estratégica se
propone un cuadro de resultados para relacionar los objetivos, estrategias y
políticas. Este cuadro presenta un resumen del panorama de la planeación
estratégica.
En la primera columna se colocan los objetivos generales de la empresa, los
cuales se interna cumplir con ayuda de las estrategias (resultado de la matriz
DOFA) en la segunda columna y por último se colocan las políticas que
ayudaran al cumplimiento de los objetivos y por consiguiente las estrategias.
Objetivo Estrategias Políticas
DO.
Incrementar sus ventas un 15% en
un plazo de 3 meses.
 Realizar investigaciones
de mercado para saber a
que empresas se les debe
brindar un servicio
 Aprovechar los medios
publicitarios para atraer
nuevos clientes con el fin
de incrementar las ventas
1. Mantener constante la
promoción y publicidad de
la empresa, por lo menos
durante 6 meses
2. La empresa deberá contar
con publicidad especial
enfocada a nuestros
clientes
DA
Incrementar la cartera de clientes
un 25% en un plazo de 1 año
 Realizar visitas a
diferentes empresas para
informar acerca de
nuestros servicios
 Realizar con los directivos
juntas continuas para
elaborar planes para el
crecimiento de la empresa
1. Las visitas se realizarán
por lo menos a 3 empresas
al mes.
FO
Incrementar la demanda de las
empresas un 15% en un plazo de
1 año
 Conservar el buen
desempeño de la empresa
para aumentar su
demanda
 Aprovechar la
competitividad del personal
para adquirir mayor
prestigio
1. Los empleados deberán
tomar un curso de
capacitación por lo menos
una vez al año
FA
Incrementar un 20% la preferencia
de las compañías en un plazo de 3
años
 Mejorar la calidad de los
servicios desarrollando un
programa de capacitación
El programa deberá ser
actualizado, mínimo cada 6 meses
FORMULACIÓN ESTRATÉGICA.
Las opciones estratégicas, deberán convertirse en planes de acción concretos
con definición de responsables. Para ello, es indispensable proyectar en el
tiempo cada uno de los proyectos estratégicos, definir los objetivos y las
estrategias de cada área funcional dentro de estos proyectos, así como diseñar
planes de acción concretos.
Los proyectos estratégicos y los planes de acción debe reflejarse en el
PRESUPUESTO ESTRETEGICO, el cual en definitiva es el verdadero Plan
Estratégico. El Presupuesto Estratégico debe ejecutarse dentro de las normas
de la compañía. Además, se deberá monitorear y auditar la ejecución del plan
como parte importante del proceso de planeación estratégica.
INDICES DE GESTIÓN
El desempleo de la organización debe ser monitoreado y auditado. Para ello
con base en los objetivos, en los planes de acción y en el presupuesto
estratégico, se definirán unos índices que permitirán medir el desempeño de la
organización.
Esta medición se realizará en forma periódica, de tal manera que retroalimente
oportunamente el proceso de planeación estratégica y puedan por tanto,
introducirse los ajustes o modificaciones que la situación requiera.
La formalización de este proceso de evaluación y medición periódicas,
institucionaliza la AUDITORIA ESTRATEGICA, componente fundamental en la
creación y consolidación de una cultura estratégica.
La auditoria estratégica como sistema asegura la persistencia, permanencia y
continuidad del proceso, evitando que la planeación estratégica sea sólo una
moda, que dura muy poco.
DIFUSIÓN ESTRATÉGICA
Definido el plan estratégico, y antes que sea implementado, debe ser difundido
a toda la organización. La Comunicación del plan estratégico a toda la
organización logrará, que todos los colaboradores identifiquen su
responsabilidad en la ejecución del plan y se comprometan con él. Las
personas sólo pertenecen a lo que conocen.
La difusión del plan debe realizarse en cascada, al igual que la formulación.
Así, se consolidará el liderazgo en cada nivel, se le hará más responsable y
facilitará la monitoria estratégica.
QUE ES LA MATRIZ DEL BOSTON CONSULTING GROUP O DE
CRECIMIENTO Y PARTICIPACIÓN
Con el objetivo de analizar la posición estratégica de un producto o una Unidad
Estratégica de Negocios (UEN), en 1970 una firma de asesoría gerencial, el
Boston Consulting Group, crea el modelo de análisis de la cartera de negocios,
también conocida como “análisis de Portafolio”; en nuestro medio conocida
como matriz BCG o matriz de crecimiento-participación.
Que es una matriz de 2x2, donde se clasifican los productos o UEN según la
tasa de crecimiento del mercado, el cual sirve de indicador de atractivo del
mismo y la participación relativa o cuota de mercado que se utiliza como
indicador de la competitividad detentada, de donde se obtiene la siguiente
matriz:
GRAFICA Nº 1
A su vez los cuatro cuadrantes de la rejilla representan distintas categorías de
las unidades estratégicas de negocios (UEN) o bien de productos muy
importantes. Estas cuatro categorías no sólo nos sirve para saber qué
estrategias de marketing aplicar sino también superpone elementos de análisis
financiero, tales como generación y requerimientos de fondos según cada
etapa del producto, y es una redefinición del concepto tradicional del ciclo de
vida del producto.
Sin embargo este análisis ha sido blanco de numerosas críticas, como veremos
en un punto posterior, pero es importante reconocer que este esquema se ha
constituido en el peldaño para numerosos desarrollos posteriores y contribuye
mucho a temas financieros y de marketing.
CUALES SON LOS COMPONENTES DE LA MATRIZ DE BOSTON
A. NEGOCIOS (UEN) O PRODUCTOS SIGNO DE INTERROGACIÓN
Son productos o UEN que tiene una baja participación en mercados pero con
tasas altas de crecimiento en el mercado. Por lo general se trata de productos
nuevos que requieren gran cantidad de recursos para mantener su
participación. Recursos que deberán ser generados por otros productos o UEN.
Como su nombre lo indica, es signo de interrogación por cuando pueden llegar
a cualquier destino: el cual puede ser éxito o fracaso.
Debido a esto en algunos países como el nuestro se lo conoce también como
“niños problema”, debido a que este tipo de empresas (UEN) o productos, no
han logrado afianzarse en un mercado en expansión muy competidor y por ello
es un problema el cuidar de ellos para la empresa, y/o los ejecutivos.
B. NEGOCIOS O PRODUCTOS ESTRELLA
Se trata de empresas EUN de gran crecimiento y alta participación,
representan la esperanza del futuro. Son productos que requieren gran
atención porque debe financiarse el alto ritmo de crecimiento que tienen, en
otras palabras requieren mucho efectivo para mantener su competitividad
dentro de los mercados en crecimiento, pero el fuerte liderazgo que ostentan
hace que el flujo de fondos tienda a ser neutro. Con el tiempo su crecimiento se
irá reduciendo y se convertirá en vacas generadoras de mayores efectivos.
Más allá de las afirmaciones del Boston Consulting Group, en la estrategia a
seguir deberá aplicarse el esquema de fortalezas y debilidades, a fin de evitar
que el producto estrella se vea interrumpida o alterada en el sendero que lo
lleve hacia su transformación en Vaca Lechera.
C. NEGOCIOS O PRODUCTOS VACA LECHERA.
Los productos o negocios vaca lechera (cash-cows) son productos que tienen
una posición privilegiada por su participación (productos líderes) en un
mercado de bajo crecimiento o industrias maduras (por las bajas tasas de
crecimiento). La mayor parte de sus clientes llevan tiempo con ellas y siguen
siendo fieles, por lo cual los costos de marketing no son altos.
Por tanto, generan más efectivo del que pueden reinvertir rentablemente en sus
propias operaciones, por ello las vacas de efectivo pueden ser “ordeñadas”
para apoyar las otras unidades estratégicas de negocios (UEN) que necesitan
más recursos
Son muy pocos los negocios o productos que arriban a esta posición luego de
atravesar con éxito la competencia en el cuadrante estrella, para llegar
finalmente a ser cash-cow.
D. NEGOCIOS O PRODUCTOS PERRO
Estas UEN o productos tienen poca participación en el mercado y operan en
industrias con bajas tasas de crecimiento. A una empresa no le conviene
invertir mucho en esta categoría de unidades, por no ser muy rentables, de
hecho su la UEN o producto esta en esta categoría por mucho tiempo los
dueños o accionistas muchas veces optan por eliminarla y sacarla del mercado.
CUALES SON LOS PASOS PARA LA ELABORACIÓN DE LA MATRIZ BCG
 En qué consiste el Cálculo de la Tasa de Crecimiento de la industria
y/o del mercado
La tasa de crecimiento del mercado representada en el eje vertical, es usada
para medir el aumento del volumen de ventas del mercado o industria, va
desde alto a bajo y desde el 20% al 5% con una media del 10%, porcentajes
que son estándares por los creadores de la matriz.
Se estima tomando en consideración el volumen de ventas totales del mercado
en los últimos dos años, o de los dos últimos periodos. Para fines prácticos se
tiene a continuación un ejemplo hipotético de las empresas de cerveza,
suponiendo que estas tres empresas representan toda la industria se tiene los
siguientes datos a manera de ejemplo.
EMPRESAS
VENTAS
AÑO (1) 2006
VENTAS
AÑO (2)
2007
Participación
en el
mercado en
base al
último año
CBN (Cervecería Boli Nacional) 5.500.000.- 6.000.000.- 46.87%
Cerveza AUTENTICA 4.000.000.- 5.000.000.- 39.06%
Cerveza DUCAL 2.500.000.- 1.800.000.- 14.06%
TOTAL 12.000.000.- 12.800.000.- 100.00%
Para nuestro ejercicio práctico el análisis será de la empresa CBN, para el
cálculo del eje vertical (tasa de crecimiento de la industria) aplicamos la
siguiente fórmula:
100*
1
12
añoVentas
añoVentasañoVentas
TC


Tendríamos el siguiente resultado:
%7.6%100*067.0
000.000.12
12.000.000-12.800.000
TC
Es decir que las ventas del mercado de la cerveza se han incrementado en un
6.7% el 2007, respecto de la gestión 2006, el resultado es independiente de los
crecimientos o decrementos que cada firma tuvo en las dos gestiones pues
representa a todo el mercado.
 En qué consiste el Cálculo de la Participación Relativa
De igual modo, el dato de la media de participación relativa se traza
generalmente en 1 o 1.5, por encima de este nivel la cuota de mercado es
fuerte, mientras que por debajo la participación es baja, la escala de 0 a 5 y
una media de 1 y/o 1.5 (utilizado en algunos casos), son los datos estándares
precisos que normalmente se utilizan aun en nuestro medio, con todos los
cambios económicos que sufrimos esta medida es confiable para cualquier
análisis de portafolio.
Para calcular la participación relativa de mercado. Se divide la participación del
producto y/o empresa (UEN) analizando su participación con el competidor con
mayor participación.
Para el caso práctico la empresa de análisis es CBN, utilizamos la siguiente
fórmula:
competidormayordeliónparticipac%y/ocompetidormayordelVentas
mercadoeleniónparticipacde%y/oempresaladeVentas
CM
Para el calculo del CM se utiliza los datos de ventas de la ultima gestión 2007
que están en el cuadro anterior, del cual se puede sacar los porcentajes de
participación de mercado de cada empresa en base al total de ventas, y utilizar
ese datos % en la formula o solo tomar en cuenta el número de ventas, para
cualquiera de los caso el resultado será el mismo. Reemplazando a los datos
del ejercicio obtenemos lo siguiente:
2.1
.000.000.5
.000.000.6



CBN
Cuando existe toda la información del mercado también se puede calcular los
datos de la competencia y tendríamos el siguiente cuadro:
EMPRESAS CM
CBN (46.87% / 39.06%) =1.2
Cerveza AUTENTICA (39.06% / 46.87%)=0.83
Cerveza DUCAL (14.06% / 46.87%)=0.30
En este último cuadro estamos utilizando los datos porcentuales en vez de los
datos de ventas, toda vez que el resultado siempre será el mismo.
Para los creadores de la matriz BCG, una participación es alta cuando es
superior a 1, y baja cuando es inferior.
 Elaboración de la matriz BCG
En base a estos datos se puede armar la matriz, e identificar de esta manera
cuatro grupos de productos-mercados, respecto de los cuales se formula un
diagnostico que permite diagramar una estrategia de acción, como veremos
más adelante.
En nuestro caso práctico como ya sacamos los datos vamos a graficarlos en la
matriz BCG y a realizar un breve análisis de los resultados de esta manera
tendríamos lo siguiente:
QUE DATOS DE DEBEN ANALIZAR DEL EJERCICIO.
En base al ejercicio hecho, y asumiendo los datos hipotéticos podemos concluir
que la empresa CBN, tiene dominio sobre el mercado con el 46.87 %, (fuerte
participación de mercado) su producto es el que le reditúa mayores ingresos,
en relación a su competencia, porque es un mercado consolidado, es decir que
la tasa de crecimiento del mercado no es alta.
En síntesis aunque los datos de ventas del ejemplo son bajo si las cambiamos
por el triple en todos los casos a partir de los datos de origen no cambiaría la
tasa de crecimiento, debido a que es un mercado consolidado que se mantiene
con el tiempo al margen del volumen de ventas.
Por otro lado, cuando existe una empresa líder en el mercado la participación
de mercado en la matriz normalmente estará entre 1.1 y 1.8 máximo, los únicos
casos donde la empresa tiene una mayor participación por encima de 2 o 3, es
cuando la empresa tiene ventas y/o participación mayoritaria de 4 a 5 veces
mayor que su competencia más grande,
Al menos en nuestro país Bolivia, el caso referencial sería de la empresa
SAGIC que vinos y singanis que por la década de los 70 y 80 era una empresa
líder en el mercado, y su volumen de ventas era de 4 o 5 veces mayor que la
competencia, su producto Singani “San Pedro de Oro”, se vendía
prácticamente por sí solo, otro caso seria los productos y embutidos STEGE,
que hasta la década de los 80 y principios de los 90 con seguridad, su
participación en el mercado era entre 3 y 4 muy fuerte pero ahora aunque sigue
siendo una línea de productos líder, por la alta competencia que tiene ahora
debió baja a un 1.6 o 1.9, aunque con todo sigue en el segmento de VACA, en
síntesis solo el volumen de ventas determina si un producto es VACA o
PERRO, ya que este volumen de ventas convierte a uno en líder de mercado.
Otro aspecto importante que debemos tomar en cuenta es que la tasa de
crecimiento vista en cifras (volumen de ventas anuales), es más importante que
verla en porcentaje para saber si el mercado es atractivo (rentable) o no. Para
comprender mejor esta idea razonemos de la siguiente manera si
hipotéticamente un mercado X, tuviera en dos gestiones las siguientes cifras:
año 1= 20 unidades vendidas y año 2= 23 unidades vendidas, su tasa de
crecimiento seria de 15%, pero si cambiamos estas cifras por unas más reales
en volumen de ventas por: año 1= 20.000 unidades vendidas y año 2= 23.000
unidades vendidas, su tasa de crecimiento seguiría siendo del 15%, y aunque
este porcentaje que es igual en los dos casos, en la matriz BCG nos daría a
pensar que el mercado o producto está en ESTRELLA y es un mercado en
crecimiento, pero si los datos fueran como del primer caso el mercado o
producto si bien es estrella no es rentable ni atractivo por su bajo volumen de
ventas, por ello es mejor guiarnos por las cifras absolutas en el primer caso las
cifras eran extremadamente bajas pero sirven para darnos cuenta que es un
mercado poco rentable.
Sin embargo se puede dar otro escenario, cuando hay mercados o productos
con altos volúmenes de ventas por año pero muy poca tasa de crecimiento, de
una gestión a otra veamos la siguiente figura:
En esta grafica la tasa de crecimiento del un mercado o producto es del 1%,
aunque la empresa o UEN “A”, está en buena posición respecto de su
competencia, este mercado tiene una tasa de crecimiento muy baja, aunque
fueran volúmenes grandes de ventas, el 1% por año es muy poco crecimiento,
para los de BCG uno puede tener un crecimiento entre 0 a 10% para seguir
siendo VACA por encima de esto uno es ESTRELLA, pero cuando se da este
tipo de comportamiento por debajo del 5%, es preocupante esto ha generado
un nuevo paradigma y unas nuevas denominaciones a estos porcentajes tan
bajos, que si se repiten por muchos periodos de tiempo son llamados
ORDEÑADA y/o CANTARO y PULGA, el primero porque al igual que un
cántaro, ancho de barriga y estrecha de cuello, el producto o empresa percibe
ingresos pero el mercado tiene muchos competidores que hacen que la tasa de
crecimiento sea muy baja, lo que se hace en estos casos normalmente es
captar los ingresos de ventas lo más posible (ordeñar), para solventar los
gastos necesarios para mantener el liderazgo en el mercado. Por el otro lado si
uno está en el segmento PERRO, la empresa a parte de no ser líder del
mercado está en uno de poco crecimiento como el de la grafica, por ello se ha
generado la denominación de PULGA debido a que es tan bajo el crecimiento
del mercado y tiene que solventar muchos ingresos para que su ventas suban y
aun así su producto seguirá siendo PERRO, a menos que sea líder de
mercado.
Cuando el mercado tiene productos o empresas que están con bajas tasa de
crecimiento, muchas veces es culpa de las mismas empresas del sector, que
saturaron el mercado o están en plena guerra (alta publicidad y promoción de
las empresas del sector), lo cual no necesariamente significa que este
comportamiento no sea rentable aun. En Bolivia el caso tipo de este
comportamiento se lo da a las empresas de telecomunicaciones hubo un
tiempo que todas las empresas (ENTEL, VIVA, TIGO), entraron en un guerra
de precio, cada una bajaba sus costos de servicio por minuto y por segundo y
los promocionaba para captar más clientes, inicialmente funciono pero ahora
todos tiene el servicios en las ciudades capitales, y el mercado tuvo poco
crecimiento, porque estaba saturado, para salir de estos niveles bajos una
estrategia es buscar nuevos mercados que suban las ventas, en el caso del
ejemplo de las empresas de telecomunicaciones, esto se dio cuando ampliaron
su cobertura de servicios a las capitales de provincias más frecuentadas (Los
Yungas, Copacabana, Montevideo, Riberalta, etc), es decir, nuevos mercados.
Este tipo de nuevos denominativos (Cántaro y Pulga) no es muy común y no es
parte de los concepto originales de la BCG, pero es importante el análisis que
brinda del cual dio nacimiento a estas nuevas Sub-categorías.
CUALES SON LAS ESTRATEGIAS TÍPICAS POR SEGMENTOS DE LA
MATRIZ BCG.
Estrategias del segmento Interrogación.
Normalmente cuando uno está en este segmento la clave está en la
participación relativa del mercado y no en tasa de crecimiento del mercado
existen dos alternativas a seguir, como el producto o UEN no ha logrado
afianzarse en el mercado, el gerente de marketing y los ejecutivos deben saber
si es posible ganar una buena participación en el mercado y ser rentables: 1º
alternativa; si NO es posible ganar una buena participación en el mercado,
entonces se debe reducir su participación o bien cancelarla y sacar el producto
del mercado o cambiarlo por otro. Segunda alternativa SI, es posible ganar
mayor participación en el mercado la empresa deberá invertir mayores recursos
para conseguir una participación relativa en el mercado más alta, en si la
estrategia adecuada para este tipo de unidad es buscar ante todo crear un
impacto en el mercado al mostrar una gran ventaja diferencial obteniendo así el
apoyo de los clientes, en Bolivia esto paso con los embutidos SOFIA, que es
una línea de producto derivados del Pollo como otras empresas similares
SOFIA invirtió mucho para mejor la calidad de sus productos y paso de
INTERROGANTE a ESTRELLA, pues en la línea de producto de pollo
actualmente es líder y con un alto crecimiento.
Estrategias del segmento Estrella
Como requiere mucho efectivo para mantener su competitividad dentro de los
mercados en crecimiento, la estrategia de marketing a seguir normalmente es
una muy agresiva para conservar o incluso obtener una participación en el
mercado, esta agresividad se ve traducida en alta promoción y publicidad o
gastos para brindar un valor añadido extra al producto o servicio, de parte la
empresa que esta en este segmento, el ejemplo en Bolivia se da en ciertas
temporadas con Stege que saca por San Juan su promoción de Salchichas, en
esta temporada la tasa de crecimiento de este producto sube enormemente
pero el líder participación es Stege que genero una agresiva estrategia de
marketing tanto en promoción, publicidad y valor agregado al producto.
Estrategia del segmento Vaca
La estrategia de marketing de este segmento es tratar de defender la
participación en el mercado, es decir el liderazgo, las estrategias de marketing
va a reforzando la lealtad de los clientes, esto puede ser a través de regalos,
descuentos en compras o brindando un valor añadido a los productos o
servicios, evidentemente generan un gasto de efectivo pero si funcionan estas
acciones u otras para mantener a los clientes el gastos se transforma en una
inversión, para comprender mejor porque una empresa debe invertir para
mantenerse en este segmento, retomemos el ejercicio práctico anterior y al
mismo aumentemos más datos, es decir más empresas con sus respectivos
volúmenes de ventas, y mantengamos o crearemos un nuevo líder de
mercado, cuando se saque los valor de participación relativa de mercado el
líder de mercado siempre estará igual u superior a 1 y el resto de la
competencia no importa cuántos sean estarán por debajo de 1 (en el segmento
PERRO), las EUN o productos que están en VACA podrán recuperar su
inversión porque tienen el mayor número de ventas e ingresos, lo cual es
rentable desde todo punto de vista.
Estrategias del segmento Perro
Las estrategias de marketing para este tipo de segmento es maximizar las
ganancias potenciales reduciendo al mínimo los gastos o promoviendo una
ventaja diferencial para obtener la mayor participación en el mercado, si el
producto es muy malo mejorarlo y relanzarlo (inversión), y la última opción
consiste en reducir la inversión en los perros o bien cancelarlos.
En este segmento afortunadamente se puede emplear cualquier estrategia de
marketing y/o de producción para que se logre si o si subir la participación del
mercado por encima del 0.5 y lo mas próximos a 1 o mejor ser igual o más que
1 y dejar de ser PERRO y ser VACA, en Bolivia en la cuidad de La Paz el caso
de un producto que era perro y por un tiempo paso a ser Vaca, antes que
apareciera tanta competencia de productos similares fue TAMPICO
inicialmente no había mucha competencia y el producto no tenia mucho
crecimiento, en el mercado de refrescos no gaseosos y de naranja pero era
perro porque su producto no era muy bueno, por ello sus ventas bajaron;
posteriormente fue relanzado y la formula fue mejor procesada en un mejor
envase, dando como resultado un mejor sabor y por un tiempo eso les dio la
mayor participación en el mercado y los convirtió en producto VACA, uno diría
que estrella, pero en La Paz al menos los productos sin gas tienen poco tasa
de crecimiento en relación a los refrescos gaseosos como Coca Cola, Pepsi,
Salvietti, Oriental, etc, actualmente es posible que TAMPICO haya vuelto a ser
perro porque existe mucha competencia de productos similares.
QUE ES EL CICLO DE VIDA DE UN PRODUCTO
Ciclo de Vida de un Producto es la evolución que sufren todos los productos
que una empresa ofrece al mercado. Esta evolución los estudiosos del tema la
han formalizado y han dado en llamar Ciclo de Vida de un Producto.
Se trata del clásico ciclo de nacimiento, desarrollo, madurez y muerte aplicado
a las ventas de un producto.
El análisis del desarrollo de un producto en el mercado, aunque sea a nivel
teórico, puede resultar muy práctico para entender la evolución de éste, intentar
prever su desarrollo y, desde luego, tratar de influir en esta evolución.
La idea fundamental a extraer del estudio de los ciclos de vida de los productos
es la de reconocer que un producto es algo dinámico. Ni el más exitoso de los
productos puede hacernos pensar que el trabajo ya está hecho.
La constante del hecho emprendedor es el cambio y esto también es aplicable
a todos los productos.
CUÁLES SON LAS FASES DEL CICLO DE VIDA DE UN PRODUCTO
La vida de un producto se puede entender como una sucesión de varias fases
en las que el producto tiene un comportamiento distinto.
El Ciclo de Vida de un producto se puede dividir en las siguientes etapas:
INTRODUCCIÓN: el producto se lanza al mercado y recibe una determinada
acogida inicial.
DESARROLLO: el producto empieza a ser conocido y aceptado y crecen las
ventas.
MADUREZ: el producto está asentado en el mercado y las ventas empiezan a
estancarse.
DECLIVE: el producto deja de ser interesante para el mercado y las ventas
empiezan a disminuir.
CUAL ES LA ETAPA DE LA INTRODUCCIÓN
Cuando se lanza un producto al mercado las ventas normalmente no se
disparan el primer día. El mercado no conoce el producto y por tanto hay que
hacer un esfuerzo en darlo a conocer y captar los primeros clientes. Además el
coste de
producir cada unidad es alto, con lo que los precios de introducción también
suelen ser altos. A pesar de ello, muchas veces el rendimiento del producto es
negativo y hay que seguir invirtiendo en dar a conocer el producto y obtener los
primeros clientes.
En esta fase es importante asumir estas posibles pérdidas y luchar más por el
reconocimiento del producto o la marca que por los posibles beneficios. Desde
luego, esto no implica que las pérdidas a asumir deban ser ilimitadas. El
margen de confianza para el producto debe ser amplio pero no a costa de la
supervivencia de la empresa.
Por eso, al vincular la creación de una empresa al lanzamiento de un único
producto hay que ser conscientes de esta estrategia y estar muy atentos a la
evolución de las ventas. Sin embargo, esto no significa que una nueva empresa
deba necesariamente comenzar su actividad con una gama de productos muy
amplia.
CUAL ES LA ETAPA DE DESARROLLO
Cuando el producto empieza a ser aceptado en el mercado las ventas
empiezan a crecer y los beneficios también empiezan a crecer. Esto es debido
a que los costes de fabricación por unidad se reducen, bien por una mayor
experiencia en la producción, bien por una producción de mayor volumen.
Aparecen clientes fieles que repiten la compra y se añaden nuevos clientes y,
lo que es peor, aparecen los competidores que se han dado cuenta del interés
del producto y su crecimiento. Es el momento de decidir cómo reaccionar ante
esta nueva competencia.
Las alternativas son múltiples pero en todo caso deben ser cuidadosamente
analizadas: repercutir la reducción de costes en el precio, reinvertir todos los
recursos generados en seguir promocionando el producto, diferenciar el
producto de los imitadores, etc..
Gestionar la etapa de crecimiento sea tal vez la parte más compleja del
proceso de explotación de un producto.
CUAL ES LA ETAPA DE LA MADUREZ
Llega un momento en el que el producto se ha labrado un mercado, incluso
para los competidores. La demanda es más o menos amplia y los costes,
probablemente, han seguido reduciéndose. En esta etapa, inicialmente, los
recursos generados por el producto son altos y la empresa empieza a recoger
sus frutos no reinvirtiendo el total de fondos generados.
Más tarde, las ventas se estabilizan y, dada la intensa competencia que se ha
generado, incluso los beneficios pueden llegar a reducirse. Ante esto, la
empresa puede elegir la especialización en un segmento, el rediseño del
producto, etc. Sin embargo, tarde o temprano el producto va a perder su
atractivo, ya sea para los clientes ya sea para las empresas.
CUAL ES LA ETAPA DEL DECLIVE
Finalmente, ante la saturación del mercado algunos competidores empiezan a
retirarse y aparecen productos substitutivos -que como mínimo compiten por la
renta de los clientes-. Los beneficios pueden convertirse en pérdidas y las
ventas empiezan su descenso anunciando la muerte del producto si no se
toman medidas a propósito.
CUÁL ES EL CONCEPTO DE CICLO DE VIDA DE UN PRODUCTO
El concepto de Ciclo de Vida es un desarrollo teórico que tiene como objetivo
explicar la evolución de las ventas de un producto y, más interesante, predecir
las etapas por las que discurrirá la vida del producto.
Sin embargo, tampoco hay que creerse al pie de la letra la división que
establece este modelo. En la vida real, los productos pueden evolucionar de
distintas formas con duraciones de las distintas etapas de forma muy variada,
incluso "saltándose" alguna de estas etapas. Hoy en día y en determinados
sectores los ciclos de vida se pueden medir en meses no en años.
Además, se puede intervenir en el desarrollo de un producto generando nuevas
fases de crecimiento tras una fase de madurez o provocando la muerte del
producto sin pasar por la fase de declive.
La utilidad práctica para el emprender consiste en comprender el proceso
dinámico de explotación de un producto y, sobre todo, la necesidad de estar
preparando nuevos productos para mantener la empresa en el futuro. Es
fundamental determinar en qué fase se encuentra -o parece encontrarse- el
producto que se desarrolla y prever las acciones que se llevarán a cabo en el
futuro inmediato.
UNIDAD DE APRENDIZAJE TRES
HERRAMINETAS DEL GERENTE IMPLEMENTADAS EN LA
PLANIFICACION ESTRATEGICA
Elemento de Competencia: Identificar y conocer herramientas estrategias
del Gerente y otros tipos de planes implantados al ajuste del entorno de
las organizaciones.
Núcleo Problémico 1: ¿es posible que el estudiante de Planeación empresarial
mediante la identificación, conocimiento de las herramientas, otro tipo de planes y el
conocimiento de la actitud estratégicas del Gerente le permita verificar como se
implementan ajustes a la organización en su Entorno?
PROBLEMA PREGUNTAS GENERADORAS CRITERIOS DE
DESEMPEÑO
Aplicación de la gerencia
estratégica a la planeación
estratégica.
Deficiencias en la
planificación estratégica.
Componentes de la
estrategia.
Alianzas estratégicas o
alianzas de cooperación.
Fases del ciclo de vida de
un producto.
Otros tipos de técnicas de
planeación debe manejar el
Gerente.
Proyecto de inversión
Formación del proyecto.
Estudio del Mercado
Tipos de proyectos
Ciclo de vida de los
¿Cómo la gerencia estratégica
aplica la planeación
estratégica?
¿Cuáles son las deficiencias de
la planeación estratégica?
Cuál es la alianzas
estratégicas o alianzas de
cooperación.
Cuáles son las fases del
ciclo de vida de un producto.
Que otros tipos de técnicas
de planeación debe manejar
el Gerente.
Que es el proyecto de
inversión.
Cuáles son los cuatro
estudios de proyecto en el
mercado.
Cuál es el ciclo de vida del
proyecto en el mercado.
Reconoce e
identifica las
herramientas y
otros tipos de
planes para
implementar
estrategias en las
organizaciones y
su entorno.
proyectos
Cálculos.
Ejercicios.
Punto de equilibrio.
Diagrama o grafica de
Gantt ó cronograma de
actividades.
Como se calcula la
rentabilidad de la inversión
Como se calcula el VPN.
Como se calcula Costos-
Beneficios.
Como se calcula el tamaño
de la muestra.
Como se calcula la
proyección de la población.
Que es el punto de
equilibrio.
Para qué sirve el diagrama
de Gantt.
COMO APLICA LA GERENCIA ESTRATEGICA A LA PLANEACION
ESTRATEGICA
La empresa está en constante interacción con el entorno, por lo que aparece la
función de managemet que permite la integración de la empresa en el entorno
que cada vez es más turbulento. Debido a este entorno turbulento las
empresas son cada vez más complejas, lo que significa que la función de
dirección tiene que adaptarse a las características de la empresa. Esta es la
razón por la que necesitamos un cambio de actitud por parte de la dirección,
por lo que aparece el término de actitud estratégica que permite el ajuste de
la empresa al entorno.
“Se puede definir la eficiencia como la relación entre los inputs utilizados y los
outputs obtenidos”.
Tradicionalmente, la preocupación de la empresa en la dirección se ha
centrado en la eficiencia (quería que las empresas fueran eficientes).
Esa mayor complejidad del entorno lleva a que se diga que la eficiencia se
considera que es una condición necesaria para la supervivencia y desarrollo de
la empresa, pero no suficiente, por lo que generalmente hay que dar más
importancia a la eficacia.
Si el entorno es estable, la dirección puede centrar sus esfuerzos en la
eficiencia, pero en la realidad, las empresas tienen que centrarse en la eficacia,
debido sobre todo a esa complejidad del entorno de la que hablamos.
“Se puede decir que la eficacia es la relación entre los objetivos que queremos
alcanzar y los que realmente se alcanzan (cuanto más se asemejen más
eficaces seremos)”.
¿Por qué en un entorno estable la dirección de la Empresa puede buscar que
ésta sea eficiente, mientas que en un entorno turbulento se debe dar prioridad
a la eficacia?
En un entorno estable las características del mercado son poco variables, por
lo que en cada momento se puede ajustar el output a las exigencias del cliente,
llegando incluso a poder adelantarnos a los posibles cambios de mercado
(podemos predecir los cambios en el consumo). Esto conlleva a centrarse en la
eficiencia y no en la eficacia.
Sin embargo, en el entorno turbulento, las condiciones de mercado son muy
cambiantes, por lo que es mucho más difícil predecir que va a querer el
consumidor en cada momento. Esto hace que las empresas tengas que
centrarse en la eficacia (sin descuidar la eficiencia) para que nuestro producto
sea de mayor agrado para el consumidor y podamos adaptarnos mejor al
entorno. Prima la eficacia sobre la eficiencia, hay que tener las cosas correctas
(eficacia) de la forma más eficiente posible, pero si eficacia y eficiencia entran
en conflicto hay que darle importancia a la eficacia en un entorno turbulento.
La base de esa actitud estratégica que tiene la dirección es la adaptación al
entorno. Cuando se habla de adaptación, se dice que la empresa debe de ser
capaz de aprovechar las oportunidades que el entorno le ofrece, a la vez que
protegerse de las amenazas.
Es necesario un cambio de actitud para que esto pueda darse, luego esa
actitud no puede ser de reacción (reactiva) frente al entorno (protegerse de las
amenazas), puesto que este también ofrece oportunidades, sino que también
tenemos que ser activos y voluntaristas, (entendiendo como voluntarista: 1º
Nuestra actitud debe ser anticipadora, es decir, tener cierta característica de
anticipación a los cambios del entorno. 2º Aceptar los cambios que puedan
acontecer.) para aprovechar las oportunidades que nos brinda el entorno.
COMO INCIDEN LAS DEFICIENCIAS EN LA PLANIFICACIÓN
ESTRATÉGICA
Como el análisis racional de las oportunidades y amenazas que presenta el
entorno para la empresa (de los puntos fuertes y débiles de la empresa frente
al entorno) y de la selección de un compromiso estratégico entre estos dos
elementos que mejor satisfaga las aspiraciones de los directivos en relación
con la empresa.
La planificación estratégica aborda solo parte del problema estratégico, luego
hay algunas partes que no se están considerando (deficiencias).
Ansoffy Hayes resumen las deficiencias de la planificación estratégica en tres
puntos:
1. En el análisis del entorno no considera variables psico-socio-politicas,
sino que se centra en variables económicas y tecnológicas.
2. La planificación estratégica enfoca su atención en la relación empresa
entorno. Al enfocar su atención en este sentido considera la
configuración interna de la organización como algo constante, es decir,
que hace balance de las fortalezas y debilidades, fortaleciendo las
primeras y reduciendo al mínimo las ultimas, sin hacer ningún cambio
interno para lograrlo.
3. Se centra en la fase de formulación de la estrategia, obviando la parte
de implementación y control de la misma. Su carácter de deficiencia se
debe a que la base de la planificación estratégica descansa en la
creencia de que una estrategia bien diseñada va a tener éxito, y esto no
es así, pues hay que tener en cuenta otros factores como es el de su
ejecución. (Una empresa puede tener una estrategia muy bien diseñada
y sin embargo no ser adecuada a determinadas características del
entorno).
Como solución a todos estos problemas surge la Gerencia estratégica, la cual
cubre todas las deficiencias de la planificación estratégica, es más, se puede
afirmar que esta última es una parte de la Gerencia estratégica.
QUE ES LA GERENCIA ESTRATÉGICA. Es un proceso que está articulado
en dos grandes fases interrelacionadas:
1º Formulación de la estrategia: Se centra cien por cien en la planificación, y
además cubre las deficiencias de ésta. Permite definir qué estrategia (conjunto
de acciones que la empresa debe llevar a cabo para alcanzar sus objetivos)
vamos a seguir.
2º Implementación y control: La puesta en práctica de la estrategia elegida es
el objetivo de esta fase. Para ello es necesario diseñar las líneas de acción y
plantearlas en los distintos planes estratégicos, tácticos, programas y
presupuestos.
Después de esto es necesario evaluar las estrategias, es decir, controlarlas,
puesto que puede que la estrategia, aun siendo correcta, llegue en un
momento en que empieza a desviarse debido a las turbulencias del entorno.
CUALES SON LOS COMPONENTES DE LA ESTRATEGIA
En la estrategia distinguimos cuatro componentes:
Ámbito de Actividad: Se refiere al negocio o negocios a los que se dedica una
empresa. Cuando hablamos de actividad debemos tener cuidado, puesto que
al referirnos al ámbito de la empresa, actividad equivale a negocio.
Una empresa es negocio cuando solo se dedica a una actividad, cuando tiene
varios negocios es una empresa multiactividad.
Un negocio se suele definir en términos de producto y en términos de mercado,
así se habla de “binomio producto – mercado”, aunque a su vez el producto se
define en base a dos variables: la necesidad que cubre y la tecnología utilizada
para cubrir dicha necesidad. Ahora bien, este concepto de “negocio” se
corresponde con el de “actividad”, que se define como un binomio producto -
mercado cuyo comportamiento estratégico es identificable y coherente, y
homogéneo frente a la competencia y de forma general al entorno.
Capacidades distintivas: se incluyen es este componente los Recursos
(físicos, técnicos, financieros, humanos...) y las habilidades (tecnológicas,
organizativas, directivas..) presentes y potenciales, que posee y domina la
empresa.
Ventajas competitivas: son las características que la empresa puede y debe
desarrollar para obtener y reforzar una posición ventajosa frente a sus
competidores. Vamos pues más allá de la noción de “empresa competente”
para una u otra actividad: la empresa en un entorno competitivo no sólo debe
ser capaz de trabajar en una actividad determinada, sino que debe intentar
hacerlo mejor que las otras empresas que participan en esta misma actividad.
Este potencial privilegiado de la empresa puede resultar de la posesión de
algunos recursos o competencias claves. Es importante que estas
características sean perdurables en el tiempo y que no sean etéreas.
Sinergia: permite explotar las complementariedades en las habilidades y
deficiencias de los tres componentes anteriores (ámbito de actividad,
capacidades distintivas y ventajas competitivas) para alcanzar un alto grado de
coordinación en la empresa. Sería pues erróneo estudiar estos tres
componentes como independientes, ya que por una parte es fundamental tener
en cuenta las capacidades y ventajas competitivas que es preferible desarrollar
para determinadas actividades, y por otra parte la existencia de ciertas
competencias o ventajas competitivas en la empresa limita e influye la
selección de la cartera de actividades. Por tanto, se busca una sinergia
positiva, es decir, que el “todo” sea mayor que la suma de las partes (2 + 2 =
5).
CUAL ES LA ALIANZAS ESTRATÉGICAS O ALIANZAS DE
COOPERACIÓN.
La cooperación puede ser entendida como un acuerdo entre dos o más
empresas que deciden actuar, (al menos en parte de sus actividades)
conjuntamente para lograr determinados objetivos.
Razones para cooperar: Entre las razones que justifican en auge de las
alianzas cabe mencionar:
- Los rápidos y frecuentes cambio tecnológicos: La existencia de
tecnologías complementarias, junto con el alto coste de éstas, ha sido uno de
los factores que ha conducido a las empresas a buscar alianzas con otras.
- La puesta en común del ”know-how”: Dentro del Know-How se sitúa un
amplio conglomerado de activos como I+D, cartera de clientes, conocimiento
de mercados, etc. La cooperación en este caso persigue el que dos o más
empresas puedan compartir sus Know-How logrando un efecto sinérgico
positivo.
- El acceso a mercados, en el ámbito de un país, pero sobre todo a nivel
multinacional.
- Búsqueda de apoyos financieros y reducción del riesgo financiero. En
estos casos, la necesidad de una empresa que ayude a financiar estos
proyectos se traduce en una posible cooperación. Esta financiación compartida
permite además una reducción del riesgo asociado al proyecto.
- Endurecimiento de la competencia: El incremento de la competencia,
sobre todo en los sectores maduros, en los que el estancamiento e incluso la
reducción de la demanda hace todavía más notorio el endurecimiento de las
condiciones bajo las cuales las empresas compiten, han conducido a muchas
empresas a plantearse alguna forma de cooperación con los competidores, lo
que reduce la competencia y hace más factible la supervivencia de las
empresas.
Formas de cooperación:las más comunes son:
 La Franquicia: Es un modo de cooperación entre empresas mediante el
cual una empresa (el franquiciador) a cambio de determinadas
compensaciones económicas, cede a otra u otras (franquiciado/s) el
derecho a la comercialización de determinados tipos de productos y/o
servicios.
 La subcontratación: Consiste en que una empresa, la principal, encarga a
otras empresas (las subcontratadas) la producción de una parte más o
menos importante de los componentes de sus productos, llegando incluso a
la producción total de sus productos.
Son múltiples las razones dadas para explicar la subcontratación, siendo las
más importantes: reducción de costes, aumento de flexibilidad, reducción de
recursos necesarios.
 Los consorcios: Consisten en una alianza entre varias empresas, que
establecen una forma de contrato mediante el cual se formaliza una relación
a largo plazo entre cada una de las empresas y una organización conjunta
integrada por ellas mismas.
 El fin perseguido por las empresas a través del consorcio es el de llevar a
cabo un proyecto de gran envergadura (dos o más empresas tienen un
objetivo común).
 Contrato sobre actividades concretas: Son acuerdos de cooperación
(contrato a largo plazo) entre dos o más empresas para llevar a cabo una
actividad específica.
 La Join-Venture: Consiste en un acuerdo mediante el cual dos o más
empresas legalmente independientes deciden crear una empresa con
entidad jurídica propia.
La Join-Venture puede tener lugar entre empresas de un mismo país, son
las Join-Venture nacionales, o lo que es más frecuente, entre empresas de
diferentes países, es decir, las Join-Venture internacionales.
QUE OTROS TIPOS DE TECNICAS DE PLANEACION DEBE MANEJAR EL
GERENTE QUE PERMITEN LAS TECNICAS CUANTITATIVAS DE
PROGRAMACION.
Permiten generar diferentes alternativas en la asignación de recursos mediante
la formulación de ecuaciones matemáticas que relacionan diversos factores o
variables cuyo comportamiento se intenta predecir formalmente.
Todo proyecto de inversión genera efectos o impactos de naturaleza diversa,
directos, indirectos, externos e intangibles. Estos últimos rebasan con mucho
las posibilidades de su medición monetaria y sin embargo no considerarlos
resulta pernicioso por lo que representan en los estados de animo y definitiva
satisfacción de la población beneficiaria o perjudicada.
En la valoración económica pueden existir elementos perceptibles por una
comunidad como perjuicio o beneficio, pero que al momento de su ponderación
en unidades monetarias, sea imposible o altamente difícil materializarlo. En la
economía contemporánea se hacen intentos, por llegar a aproximarse a
métodos de medición que aborden los elementos cualitativos, pero siempre
supeditados a una apreciación subjetiva de la realidad.
No contemplar lo subjetivo o intangible presente en determinados impactos de
una inversión puede alejar de la practica la mejor recomendación para decidir,
por lo que es conveniente intentar alguna metódica que insértelo cualitativo en
lo cuantivatitativo.
QUE ES EL PROYECTO DE INVERSION (CONCEPTUALIZACION)
Es una propuesta de acción técnico económica para resolver una necesidad
utilizando un conjunto de recursos disponibles, los cuales pueden ser, recursos
humanos, materiales y tecnológicos entre otros. Es un documento por escrito
formado por una serie de estudios que permiten al emprendedor que tiene la
idea y a las instituciones que lo apoyan saber si la idea es viable, se puede
realizar y dará ganancias.
Tiene como objetivos aprovechar los recursos para mejorar las condiciones de
vida de una comunidad, pudiendo ser a corto, mediano o a largo plazo.
Comprende desde la intención o pensamiento de ejecutar algo hasta el término
o puesta en operación normal.
Responde a una decisión sobre uso de recursos con algún o algunos de los
objetivos, de incrementar, mantener o mejorar la producción de bienes o la
prestación de servicios.
PROYECTO
ESTUDIO DE
MERCADO
ESTUDIO
TECNICO
ESTUDIO DE
ORGANIZACIÓN
ESTUDIO
FINANCIERO
CUALES SON LOS ESTUDIOS PRINCIPALES QUE CONFORMAN UN PROYECTO.
EL ESTUDIO DEL MERCADO:
El objetivo aquí es estimar las ventas. Lo primero es definir el producto o servicio: ¿Qué es?,
¿Para que sirve?, ¿Cuál es su “unidad”: piezas, litros, kilos, etc.?, después se debe ver cual es
la demanda de este producto, a quien lo compra y cuanto se compra en la ciudad, o en le área
donde esta el “mercado”.
Una vez determinada, se debe estudiar la OFERTA, es decir, la competencia ¿De donde
obtiene el mercado ese producto ahora?, ¿Cuántas tiendas o talleres hay?, ¿Se importa de
otros lugares?, se debe hacer una estimación de cuanto se oferta. De la oferta y demanda,
definirá cuanto será lo que se oferte, y a que precio, este será el presupuesto de ventas. Un
presupuesto es una proyección a futuro.
EL ESTUDIO TECNICO.
El objetivo de aquí es diseñar como se producirá aquello que venderás. Si se elige una idea es
porque se sabe o se puede investigar como se hace un producto, o porque alguna actividad
gusta de modo especial. En el estudio técnico se define:
- Donde ubicar la empresa, o las instalaciones del proyecto.
- Donde obtener los materiales o materia prima.
- Que maquinas y procesos usar.
- Que personal es necesario para llevar a cabo este proyecto.
En este estudio, se describe que proceso se va a usar, y cuanto costara todo esto, que
se necesita para producir y vender. Estos serán los presupuestos de inversión y de
gastos.
EL ESTUDIO FINANCIERO.
Aquí se demuestra lo importante: ¿La idea es rentable?,. Para saberlo se tienen tres
presupuestos: ventas, inversión, gastos. Que salieron de los estudios anteriores. Con esto se
decidirá si el proyecto es viable, o si se necesita cambios, como por ejemplo, si se debe vender
mas, comprar maquinas mas baratas o gastar menos.
Hay que recordar que cualquier “cambio” en los presupuestos debe ser realista y alcanzable, si
la ganancia no puede ser satisfactoria, ni considerando todos los cambios y opciones posibles
entonces el proyecto será “no viable” y es necesario encontrar otra idea de inversión.
Así, después de modificaciones y cambios, y una vez seguro de que la idea es viable,
entonces, se pasara al último estudio.
EL ESTUDIO DE ORGANIZACIÓN.
Este estudio consiste en definir como se hará la empresa, o que cambios hay que hacer si la
empresa ya esta formada.
- Que régimen fiscal es le mas conveniente.
- Que pasos se necesitan para dar de alta el proyecto.
- Como organizaras la empresa cuando el proyecto este en operación.
CUALES SON LOS TIPOS DE PROYECTO.
PROYECTO DE INVERSIÓN PRIVADO.
Es realizado por un empresario particular para satisfacer sus objetivos. Los beneficios que la
espera del proyecto, son los resultados del valor de la venta de los productos (bienes o
servicios), que generara el proyecto.
PROYECTO DE INVERSIÓN PÚBLICA O SOCIAL.
Busca cumplir con objetivos sociales a través de metas gubernamentales o alternativas,
empleadas por programas de apoyo. Los terminas evolutivos estarán referidos al termino de las
metas bajo criterios de tiempo o alcances poblacionales.
CUALES ES EL CICLO DE VIDA DE LOS PROYECTOS.
PREINVERSION.
Es la fase preliminar para la ejecución de un proyecto que permite, mediante elaboración de
estudios, demostrar las bondades técnicas, económicas-financieras, institucionales y sociales
de este, en caso de llevarse a cabo. En la etapa de preparación y evaluación de un proyecto, o
etapa de análisis de preinversión, se deben realizar estudios de mercado, técnicos,
económicos y financieros. Conviene abordarlos sucesivamente en orden, determinado por la
cantidad y la calidad de la información disponible, por la profundidad del análisis realizado, y
por el grado de confianza de los estudios mencionados.
FASES EN LA ETAPA DE PREINVERSION.
La selección de los mejores proyectos de inversión, es decir, los de mayor bondad relativa y
hacia los cuales debe destinarse preferentemente los recursos disponibles constituyen un
proceso por fases.
Se entiende así las siguientes:
1. Generación y análisis de la idea del proyecto.
2. Estudio de el nivel de perfil.
3. Estudio de prefactibilidad.
4. Estudio de factibilidad.
De esta manera por sucesivas aproximaciones, se define el problema por resolver. En cada
fase de estudios se requiere profundidad creciente, de modo de adquirir certidumbre respecto
de la conveniencia del proyecto.
Otra ventaja del estudio por fases es la de permitir que al estudio mismo, se destine un mínimo
de recursos. Esto es así porque, si una etapa se llega a la conclusión de que el proyecto no es
viable técnica y económicamente, carece de sentido continuar con las siguientes. Por lo tanto
se evitan gastos innecesarios
.
A CONTINUACIÓN SE DESCRIBEN CADA UNA DE LAS FASES.
GENERACIÓN Y ANÁLISIS DE LA IDEA DE PROYECTO.
La generación de una idea de proyecto de inversión surge como consecuencia de las
necesidades insatisfechas, de políticas, de un la existencia de otros proyectos en estudios o en
ejecución, se requiere complementación mediante acciones en campos distintos, de políticas
de acción institucional, de inventario de recursos naturales.
En el planteamiento y análisis del problema corresponde definir la necesidad que se pretende
satisfacer o se trata de resolver, establecer su magnitud y establecer a quienes afectan las
deficiencias detectadas (grupos, sectores, regiones o a totalidad del país). Es necesario indicar
los criterios que han permitido detectar la existencia del problema, verificando la confiabilidad y
pertinencia de la información utilizada. De tal análisis surgirá la especificación precisa del bien
que desea o el servicio que se pretende dar.
Asimismo en esta etapa, corresponde identificar las alternativas básicas de solución del
problema, de acuerdo con los objetivos predeterminados. Respecto a la idea de proyecto
definida en su primera instancia, es posible adoptar diversas decisiones, tales como
abandonarla, postergar su estudio, o profundizar este.
ESTUDIO DEL NIVEL DE PERFIL.
En esta fase correspondiente estudiar todos los antecedentes que permitan formar juicio
respecto a la conveniencia y factibilidad técnico –económico de llevar a cabo la idea del
proyecto. En la evaluación se deben determinar y explicitar los beneficios y costos del proyecto
para lo cual se requiere definir previa y precisamente la situación “sin proyecto”, es decir,
prever que sucederá en le horizonte de evaluación si no se ejecuta el proyecto.
El perfil permite, en primer lugar, analizar su viabilidad técnica de las alternativas propuestas,
descartando las que no son factibles técnicamente. En esta fase corresponde además evaluar
las alternativas técnicamente factibles. En los proyectos que involucran inversiones pequeñas y
cuyo perfil muestra la conveniencia de su implementación, cabe avanzar directamente al
diseño o anteproyecto de ingeniería de detalle.
En suma del estudio del perfil permite adoptar alguna de las siguientes decisiones:
 Profundizar el estudio en los aspectos del proyecto que lo requieran. Para
facilitar esta profundización conviene formular claramente los términos de
referencia.
 Ejecutar el proyecto con los antecedentes disponibles en esta fase, o sin ellos,
siempre que se haya llegado a un grado aceptable de certidumbre respecto a
la conveniencia de materializarlo.
 Abandonar definitivamente la idea si el perfil es desfavorable a ella.
 Postergar la ejecución del proyecto.
ESTUDIO DE LA PREFACTIBILIDAD.
En esta fase se examinan en detalles las alternativas consideradas más convenientes, las que
fueron determinadas en general en la fase anterior. Para la elaboración del informe de
prefactibilidad del proyecto deben analizarse en detalle los aspectos identificados en la fase de
perfil, especialmente los que inciden en la factibilidad y rentabilidad de las posibles alternativas.
Entre estos aspectos sobresalen:
a. El mercado.
b. La tecnología.
c. El tamaño y la localización.
d. Las condiciones de orden institucional y legal.
Conviene plantear primero el análisis en términos puramente técnica, para después
seguir con los económicos. Ambos analizas permiten calificar las alternativas u opciones de
proyectos y como consecuencia de ello, elegir la que resulte mas conveniente con relación a
las condiciones existentes.
ESTUDIO DE FACTIBILIDAD
Esta ultima fase de aproximaciones sucesivas iniciadas en la preinversión, se bordan los
mismos puntos de la prefactibilidad. Además de profundizar el análisis el estudio de las
variables que inciden en el proyecto, se minimiza la variación esperada de sus costos y
beneficios. Para ello es primordial la participación de especialistas, además de disponer de
información confiable.
Sobre la base de las recomendaciones hechas en el informe de prefactibilidad, y que han sido
incluidas en los términos e referencia para el estudio de factibilidad, se deben definir aspectos
técnicos del proyecto, tales como localización, tamaño, tecnología, calendario de ejecución y
fecha de puesta en marcha. El estudio de factibilidad debe orientarse hacia el examen
detallado y preciso de la alternativa que se ha considerado viable en la etapa anterior. Además,
debe afinar todos aquellos aspectos y variables que puedan mejorar el proyecto, de acuerdo
con sus objetivos, sean sociables o de rentabilidad.
Una vez que el proyecto ha sido caracterizado y definido deben ser optimizados. Por
optimización se entiende la inclusión de todos los aspectos relacionados con la obra física, el
programa de desembolsos de inversión, la organización por crear, puesta en marcha y
operación del proyecto. El analizas de la organización por crear para la implementación del
proyecto debe considerar el tamaño de la obra física, la capacidad empresarial y financiera del
inversionista, el nivel técnico y administrativo que su operación requiere las fuentes y los plazos
para el financiamiento.
Con la etapa de factibilidad finaliza el proceso de aproximaciones sucesivas en la formulación y
preparación de proyectos, proceso en el cual tiene importancia significativa la secuencia de
afinamiento y análisis de la información. El informe de factibilidad es la culminación de la
formulación de un proyecto, y constituye la base de la decisión respecto de su ejecución. Sirve
a quienes promueven el proyecto, a las instituciones financieras, a los responsables de la
implementación económica global, regional y sectorial.
ETAPAS DE INVERSIÓN
Esta etapa de un proyecto se inicia con los estudios definitivos y termina con la puesta en
marcha. Sus fases son:
FINANCIAMIENTO: Se refiere al conjunto de acciones, trámites y demás actividades
destinadas a la obtención de los fondos necesarios para financiar a la inversión, en forma o
proporción definida en el estudio de pre-inversión correspondiente. Por lo general se refiere a la
obtención de préstamos.
ESTUDIO DEFINITIVOS: Denominado también estudio de ingeniería, es el conjunto de
estudios detallados para la construcción, montaje y puesta en marcha. Generalmente se refiere
a estudios de diseño de ingeniería que se concretan en los planos de estructuras, planos de
instalaciones eléctricas, planos de instalaciones sanitarias, etc., documentos elaborados por
arquitectos e ingenieros civiles, eléctricos y sanitarios, que son requeridos para otorgar la
licencia de construcción. Dichos estudios se realizan después de la fase de pre-inversión, en
razón de su elevado costo y a que podrían resultar inservibles en caso de que el estudio salga
factible, otra es que deben ser lo mas actualizados posibles al momento de ser ejecutados. La
etapa de estudios definitivos, no solo incluye aspectos técnicos del proyecto sino también
actividades financieras, jurídicas y administrativas.
EJECUCIÓN Y MONTAJE: Comprende al conjunto de actividades para la implementación de la
nueva unidad de producción, tales como compra del terreno, la construcción física en si,
compra e instalación de maquinaria y equipos, instalaciones varias, contratación del personal,
etc. Esta etapa consiste en llevar a ejecución o a la realidad el proyecto, el que hasta antes de
ella, solo eran planteamientos teóricos.
PUESTA EN MARCHA: Denominada también “Etapa De Prueba” consiste en el conjunto de
actividades necesarias para determinar las deficiencias, defectos e imperfecciones de la
instalación de la instalación de la infraestructura de producción, a fin de realizar las
correcciones del caso y poner “a punto” la empresa, para el inicio de su producción normal.
ETAPAS DE OPERACIÓN.
Es la etapa en que el proyecto entra en producción, iniciándose la corriente de ingresos
generados por la venta del bien o servicio resultado de las operaciones, los que deben cubrir
satisfactoriamente a los costos y gastos en que sea necesario incurrir. Esta etapa se inicia
cuando la empresa entra a producir hasta el momento en que termine la vida útil del proyecto,
periodo en el que se hará el análisis evaluación de los resultados obtenidos.
La determinación de la vida útil de un proyecto puede determinarse por el periodo de
obsolescencia del activo fijo más importante (ejemplo: maquinarias y equipo de
procesamiento). Para efecto de evaluación económica y financiera, el horizonte o vida útil del
proyecto mas utilizado es la de 10 años de operario, en casos excepcionales 15 años.
ETAPA DE EVALUACIÓN DE RESULTADOS.
El proyecto es la acción o respuesta a un problema, es necesario verificar después de un
tiempo razonable de su operación, que efectivamente el problema ha sido solucionado por la
intervención del proyecto. De no ser así, se requiere introducir las medidas correctivas
pertinentes. La evaluación de resultados cierra el ciclo, preguntándose por los efectos de la
última etapa a la luz de lo que inicio el proceso. La evaluación de resultados tiene por lo menos
dos objetivos importantes:
1. Evaluar el impacto real del proyecto (empleo, divisas y descentralización), ya entrando
en operación, para sugerir las acciones correctivas que se estimen convenientes.
2. Asimilar la experiencia par enriquecer el nivel de conocimientos y capacidad para
mejorar los proyectos futuros.
COMO SE CALCULA LA RENTABILIDAD DE LA INVERSIÓN.
Con la información acerca del monto de la inversión requerida y los flujos que genera el
proyecto durante su vida útil se procede a calcular su rendimiento. Se acostumbra representar
los proyectos utilizando un diagrama de flujos como el siguiente:
US$ 50.000 US$ 60.000 US$ 70.000 US$ 80.000
0 1 2 3 4
US$ 120.000
Las flechas hacia abajo indican flujos de caja negativos o desembolsos, las
flechas hacia arriba se refieren a ingresos o entradas de caja. Por ejemplo, los
US$ 120.000 que se encuentran en el momento 0 (o actual representan la
inversión inicial, de ahí que la flecha se dibuje hacia abajo, los demás valores
se representan hacia arriba indicando que son entradas o flujos netos de caja
positivos. Los números 1, 2,3 y 4 se refieren a los periodos correspondientes a
la vida útil del proyecto. Pueden ser meses, trimestres, semestres, años o
periodos más largos, pero se aconsejan que no sean mayores a un año, ni
tampoco demasiados cortos, a no ser las características del proyecto así lo
requieran. Con base en el ejercicio de arriba, se procede a ilustrar las técnicas
que se acostumbran aplicar en la práctica, para determinar la bondad
económica del proyecto así lo requieran.
1. Periodo de recuperación de la inversión: consiste en determinar leal
número de periodos necesarios para la recuperación de la inversión
inicial. Para el ejemplo y suponiendo que cada periodo corresponde a un
año, la inversión inicial se recuperara en aproximadamente 2.14, dos
años, 2 meses aproximadamente calculando de la siguiente manera:
AÑO SE RECUPERA ACUMULADO
01 US$ 50.000 US$ 50.000
02 US$ 60.000 US$ 110.000
Al finalizar el año 2 la empresa o el proyecto ha recuperado US$ 110.000, le
bastaría, por lo tanto, recuperar US$ 10.000 adicionales para cubrir los
US$120.000 invertidos al principio. Como en el año 3 se recupera US$ 70.000,
la proporción del año necesaria para generar US$ 10.000 faltantes, seria:
US$ 10000
= 0.14 aproximado Por lo tanto, el periodo de recuperación será
US$ 70.000 de 2.4 ( Dos años y 2 meses aproximadamente
CALCULO DEL VALOR PRESENTE O ACTUAL NETO (VAN)
Definido como el Valor presente de una inversión a partir de una tasa de
descuento, una inversión inicial y una serie de pagos futuros. La idea del V.A.N.
es actualizar todos los flujos futuros al período inicial (cero), compararlos para
verificar si los beneficios son mayores que los costos. Si los beneficios
actualizados son mayores que los costos actualizados, significa que la
rentabilidad del proyecto es mayor que la tasa de descuento, se dice por tanto,
que “es conveniente invertir” en esa alternativa. Luego: Para obtener el “Valor
Actual Neto” de un proyecto se debe considerar obligatoriamente una “Tasa de
Descuento” ( * ) que equivale a la tasa alternativa de interés de invertir el dinero
en otro proyecto o medio de inversión. Si se designa como VFn al flujo neto
de un período “n”, (positivo o negativo), y se representa a la tasa de
actualización o tasa de descuento por “i” (interés), entonces el Valor Actual
Neto (al año cero) del período “n” es igual a:
V.A.N =
Fn
( 1 + i )n
Para poder decidir, es necesario definir una tasa de oportunidad del mercado, o
sea el rendimiento máximo que se pude obtener en otras inversiones
disponibles con similar riesgo. Supongamos que es el 28% con dicha tasa se
puede calcular el valor presente equivalente, utilizando el procedimiento
analizado al comienzo. Los valores presentes individuales se suman y a este
resultado se le resta el monto de la inversión, obteniéndose así el valor en el
tiempo.
VPN: Sumatoria De Ingresos A Valor Presente – Inversión Inicial.
50.000 60.000 70.000 80.000
VPN= --------------- + ---------------- + ------------- + -------------- -120.000
(1+0.28)1 (1+0.28)2 (1+0.28)3 (1+0.28)4
VNP= 39.000 + 36.621 + 33.379 + 29.802 -120.000
VNP= 138.000 -120.000 = 18.865 US$
Si la tasa de oportunidad del mercado no fuera de 28% sino del 38%, ya el
proyecto no se aceptaría por dar un VPN 0 US$ - 3.568, o sea que
representaría una perdida, al ser negativa.
CALCULO DE LA TASA INTERNA DEL RETORNO (TIR).
Definido como la Tasa interna de retorno de una inversión para una serie de
valores en efectivo. La T.I.R. de un proyecto se define como aquella tasa que
permite descontar los flujos netos de operación de un proyecto e igualarlos a la
inversión inicial. Para este cálculo se debe determinar claramente cual es la
“Inversión Inicial” del proyecto y cuales serán los “flujos de Ingreso” y “Costo”
para cada uno de los períodos que dure el proyecto de manera de considerar
los beneficios netos obtenidos en cada uno de ellos. Matemáticamente se
puede reflejar como sigue:
0 =
F? + F1 + F2 + F3 + .............. + Fn
(1+d)¹ (1+d)² (1+d)³ (1+d)n
Esto significa que se buscará una tasa (d) que iguale la inversión inicial a los
flujos netos de operación del proyecto, que es lo mismo que buscar una tasa
que haga el V.A.N. igual a cero.
LAS REGLAS DE DECISIÓN PARA EL T.I.R.
Si T.I.R > i Significa que el proyecto tiene una rentabilidad asociada mayor
que la tasa de mercado (tasa de descuento), por lo tanto es más conveniente.
Si T.I.R < i Significa que el proyecto tiene una rentabilidad asociada menor que
la tasa de mercado (tasa de descuento), por lo tanto es menos conveniente.
Por tasa de descuento se entiende aquella que se utiliza para traer a valor
presente los flujos de caja. La ecuación que permite calcular la TIR. Para este
caso es la siguiente:
50.000 60.000 70.000 80.000
120.000 = + + +
(1+r)1 (1+r)2 (1+r)3 (1+r)4
Note que el valor presente de los egresos equivale a la misma inversión inicial,
debido a que el proyecto no tiene más flujos de caja negativos en otros
periodos diferentes al momento inicial. En la ecuación anterior, r es la TIR, ya
que al traer los ingresos a dicha tasa su valor se iguala con US$120.000 que es
la inversión. Por ensayo se podría encontrar r, pero es un procedimiento
bastante dispendioso que hoy en día, afortunadamente ha sido relegado por las
calculadoras financieras y el microcomputador.
Para el ejemplo la TIR=36.20%anual. Esta tasa se compara con la tasa mínima
de rendimiento y si es mayor se acepta el proyecto, en caso contrario se
rechaza. La tasa mínima de rendimiento generalmente es la tasa de la
oportunidad del mercado o del costo de capital de las fuentes que financian el
proyecto.
CALCULO DE LA RELACIÓN COSTO – BENEFICIO.
Este índice se expresa de dos formas: total y neto (1era. Formula)
IRt = VALOR PRESENTE DE LOS INGRESOS DE CAJA
VALOR PRESENTE DE DESEMBOLSOS DE CAJA
Si el índice es mayor que 1 se acepta el proyecto, en caso contrario se
rechaza. (2da. Formula).
IRn = VALOR PRESENTE NETO
VALOR PRESENTE DE LOS DESEMBOLSOS DE CAJA
Si el índice es mayor que cero se acepta el proyecto, en caso contrario se
rechaza. En este el denominador coincide con el valor de la inversión inicial. El
valor presente del numerador se calcula utilizando la tasa mínima de
rendimiento, que se supuso es del 28%, o sea, la tasa de oportunidad del
mercado. Este cálculo al tratar el VPN.
1era formula o 1er caso: IRt = 138.885 = 1.16
120.000
2da formula o 2do caso: IRn = 138.865 - 120.000 = 18.865 = 15.72%
120.000
En el caso 1, como es mayor que uno se acepta el proyecto y en el caso 2,
como es mayor que cero se acepta el proyecto. L as técnicas ilustradas en la
sección anterior, suministraran las bases cuantitativas que sirven de criterio
para aceptar o rechazar el proyecto, de acuerdo con su rendimiento
económico. Sin embargo, puede suceder que en la práctica que se acepten
proyectos cuyo rendimiento económico sea inferior al mínimo requerido o que
se rechacen proyectos rentables. Ello se debe a aspectos cualitativos que
tienen que ver con los gustos de los inversionistas, tradición familiar, aspectos
de competencia, saturación del mercado, etc...
EJERCICIIO
CONCLUSIÓN
Se ha dicho con razón que las valoraciones estrictamente monetarias para
definir la factibilidad económica social de una inversión es una opción
restringida de medición de impactos generados por esta.
Muchas veces los proyectos prometen "estados de animo" u opiniones, que
solo en términos de percepción subjetiva se pueden constatar sobre el universo
consumidor y que en ultima instancia pueden ser los factores decisivos en la
aprobación o rechazo de una idea proyecto. Son estos los casos en que los
intangibles resultan imprescindibles tenerlos en cuenta pero bajo el prisma de
su real y efectiva estimación y no sobre la base de un juicio empírico
voluntarista del evaluador o tomador de decisión.
Considerar lo efectos intangibles impone la necesidad de sistematizar en un
método, mediante la medición indirecta por encuestas como la que estetrabajo
ilustra para tratar de encontrar un referente de valoración necesario y justo. La
incorporación de efectos intangibles en proyectos de inversión, al medir su
viabilidad económica social, pueden representar importantes matices y
consideraciones de política que repercutan en cambios finales en inversiones
aprobadas y/o rechazadas.
El método desarrollo en este trabajo, permite constatar que es posible y
conveniente a los fines de seleccionar una alternativa de inversión, considerar
los aspectos subjetivos o de naturaleza intangible así como los objetivos o
calculables en términos monetarios como son lo diferentes conceptos de costos
asociados a las inversiones.
Como se Calcula el tamaño de la muestra
1.1) POBLACIÓN.- Llamado también universo o colectivo, es el conjunto
de todos los elementos que tienen una característica común. Una
población puede ser finita o infinita. Es población finita cuando está
delimitada y conocemos el número que la integran, así por ejemplo:
Estudiantes de la Universidad UTN. Es población infinita cuando a pesar
de estar delimitada en el espacio, no se conoce el número de elementos
que la integran, así por ejemplo: Todos los profesionales universitarios
que están ejerciendo su carrera.
1.2) MUESTRA.- La muestra es un subconjunto de la población. Ejemplo:
Estudiantes de 2do Semestre de la Universidad UTN.
Sus principales características son:
Representativa.- Se refiere a que todos y cada uno de los elementos de la
población tengan la misma oportunidad de ser tomados en cuenta para
formar dicha muestra.
Adecuada y válida.- Se refiere a que la muestra debe ser obtenida de tal
manera que permita establecer un mínimo de error posible respecto de la
población.
Para que una muestra sea fiable, es necesario que su tamaño sea
obtenido mediante procesos matemáticos que eliminen la incidencia del
error.
1.3) ELEMENTO O INDIVIDUO
Unidad mínima que compone una población. El elemento puede ser una
entidad simple (una persona) o una entidad compleja (una familia), y se
denomina unidad investigativa.
2) FÓRMULA PARA CALCULAR EL TAMAÑO DE LA MUESTRA
Para calcular el tamaño de la muestra suele utilizarse la siguiente fórmula:
Donde:
n = el tamaño de la muestra.
N = tamaño de la población.
Desviación estándar de la población que, generalmente cuando no se
tiene su valor, suele utilizarse un valor constante de 0,5.
Z = Valor obtenido mediante niveles de confianza. Es un valor constante
que, si no se tiene su valor, se lo toma en relación al 95% de confianza
equivale a 1,96 (como más usual) o en relación al 99% de confianza
equivale 2,58, valor que queda a criterio del investigador.
e = Límite aceptable de error muestral que, generalmente cuando no se
tiene su valor, suele utilizarse un valor que varía entre el 1% (0,01) y 9%
(0,09), valor que queda a criterio del encuestador.
La fórmula del tamaño de la muestra se obtiene de la fórmula para
calcular la estimación del intervalo de confianza para la media, la cual es:
De donde el error es:
De esta fórmula del error de la estimación del intervalo de confianza para
la media se despeja la n, para lo cual se sigue el siguiente proceso:
Elevando al cuadrado a ambos miembros de la fórmula se obtiene:
Multiplicando fracciones:
Eliminando denominadores:
Eliminando paréntesis:
Transponiendo n a la izquierda:
Factor común de n:
Despejando n:
Ordenando se obtiene la fórmula para calcular el tamaño de la muestra:
3) EJEMPLOS ILUSTRATIVOS
1) Calcular el tamaño de la muestra de una población de 500 elementos
con un nivel de confianza del 95%
Solución:
Realizando el gráfico que representa el 95% de confianza se obtiene:
Se tiene N=500, para el 95% de confianza Z = 1,96, y como no se tiene los
demás valores se tomará , y e = 0,05.
Reemplazando valores de la fórmula se tiene:
Los cálculos en Excel se muestran en la siguiente figura:
2) Calcular el tamaño de la muestra de una población de 500 elementos
con un nivel de confianza del 99%
Solución:
Realizando el gráfico que representa el 99% de confianza se obtiene:
Se tiene N=500, para el 99% de confianza Z = 2,58, y como no se tiene los
demás valores se tomará , y e = 0,05.
Reemplazando valores en la fórmula se obtiene:
Los cálculos en Excel se muestran en la siguiente figura:
4) TAREA DE INTERAPRENDIZAJE
1) Proponga 3 ejemplos de población, muestra y elemento.
2) Calcule el tamaño de la muestra para una población de 500 con un error
de muestreo del 5% y nivel de confianza del 95%. Realice los cálculos de
manera manual y empleando Excel.
Respuesta: 217
3) Calcule el tamaño de la muestra para una población de 500 con un error
de muestreo del 5% y nivel de confianza del 99%. Realice los cálculos de
manera manual y empleando Excel.
Respuesta: 285
4) Calcule el tamaño de la muestra para una población de 500 con un error
de muestreo del 9% y nivel de confianza del 95%. Realice los cálculos de
manera manual y empleando Excel.
Respuesta: 96
5) Calcule el tamaño de la muestra para una población de 500 con un error
de muestreo del 9% y nivel de confianza del 99%. Realice los cálculos de
manera manual y empleando Excel.
Respuesta: 145
METODOLOGIAS DE CALCULO DE PROYECCION DE LA POBLACION
Cada vez más, y con propósitos de planeamiento económico, social, político y
comercial, usuarios de los diferentes ámbitos del quehacer nacional, demandan
conocer la población total y/o por edad y sexo, para determinar la capacidad
potencial de consumidores, de mano de obra, de población estudiantil, etc.
Cuando los encargados de hacer estas proyecciones inician su trabajo, se
enfrentan al gran dilema de cuál metodología, se debe utilizar.
En tal sentido, el objetivo de este manual es examinar algunas de las
metodologías utilizadas con mayor frecuencia para proyectar la población total
a nivel nacional.
Métodos Matemáticos
Son aquellas estimaciones que se realizan en base a funciones de tipo
matemático, como la lineal, geométrica y/o exponencial, suponiendo un
comportamiento de la población según ese tipo.
El uso de estos métodos tiene algunas de las siguientes limitaciones:
a) Dificultad para establecer la función más adecuada que determine el
comportamiento real de la población.
b) No considera la estructura por edad de la población, según sexo y grupos de
edad, y sus interrelaciones.
C) Sólo sirven para proyectar a corto plazo.
Método Lineal:
El uso de éste método para proyectar la población tiene ciertas implicancias.
Desde el punto de vista analítico implica incrementos absolutos constantes lo
que demográficamente no se cumple ya que por lo general las poblaciones no
aumentan numéricamente sus efectivos en la misma magnitud a lo largo del
tiempo.
Por lo general, este método se utiliza para proporciones en plazos de tiempo
muy cortos, básicamente para obtener estimaciones de población a mitad de
año.
Donde:
= Población al inicio y al final del período.
= Tiempo en años, entre No y Nt.
r = Tasa de crecimiento observado en el período. Y puede medirse a partir
de una tasa promedio anual de crecimiento cuya aproximación aritmética sería
la siguiente:
SUPUESTO: El método lineal, supone un crecimiento constante de la
población, la cual significa que la población aumenta o disminuye en el mismo
número de personas.
Método Geométrico o Exponencial.
Un crecimiento de la población en forma geométrica o exponencial, supone que
la población crece a una tasa constante, lo que significa que aumenta
proporcionalmente lo mismo en cada período de tiempo, pero en número
absoluto, las personas aumentan en forma creciente.
El crecimiento geométrico se describe a partir de la siguiente ecuación:
Donde:
= Población al inicio y al final del período.
= Tiempo en años, entre No y Nt.
r = Tasa de crecimiento observado en el período. Y puede medirse a partir de
una tasa promedio anual de crecimiento constante del período; y cuya
aproximación aritmética sería la siguiente:
Donde:
1/t = Tiempo intercensal invertido.
La ecuación que expresa el crecimiento exponencial es:
Donde " r " es la tasa de crecimiento instantánea y su cálculo es el siguiente:
Donde:
= Población al inicio y al final del período
respectivamente.
= Tiempo en años
= 0.434294
La diferencia conceptual entre estas dos curvas es que en el primero
(crecimiento geométrico), el tiempo se toma como una variable discreta,
mientras que en el segundo (crecimiento exponencial) es una variable continua
y en tal sentido la tasa de crecimiento diferirá en los dos modelos; en el primero
estaría midiendo la tasa de crecimiento entre puntos en el tiempo que estarían
igualmente espaciados y en el segundo medirá la tasa instantánea de
crecimiento. Sin embargo en la medida en que el período del tiempo
considerado se haga más pequeño, las dos ecuaciones serán más parecidas
hasta el punto que la ecuación geométrica tiende a la exponencial, cuando el
período de tiempo tiende a cero.
SUPUESTO: A medida que el tiempo se aleja, la curva exponencial, supone un
crecimiento más rápido de la población, comparando con los otros modelos,
pero a períodos cortos, la geométrica puede superar a la exponencial en
cuanto a la tasa de crecimiento, ésta va incrementándose con el tiempo.
Método Parabólico:
En los casos en que se dispone de estimaciones de la población referidas a
tres o más fechas pasadas y la tendencia observada no responde a una línea
recta, ni a una curva geométrica o exponencial, es factible el empleo de una
función polinómica, siendo las más utilizadas las de segundo o tercer grado.
Una parábola de segundo grado puede calcularse a partir de los resultados de
tres censos o estimaciones. Este tipo de curva no sólo es sensible al ritmo
medio de crecimiento, sino también al aumento o disminución de la velocidad
de ese ritmo.
La fórmula general de las funciones polinómicas de segundo grado es la
siguiente:
N2
t = a + bx + ct
Donde:
t = Es el intervalo cronológico en años, medido desde fecha de la primera
estimación
Nt = Es el volumen poblacional estimado t años después de la fecha inicial.
a,b,c= Son constantes que pueden calcularse resolviendo la ecuación para
cada uno de las tres fechas censales o de estimaciones pasadas.
Al igual que en la aplicación de la curva aritmética o geométrica, el empleo de
una curva parabólica puede traer problemas si se extrapola la población por un
período de tiempo muy largo, pues, los puntos llegan a moverse cada vez con
mayor rapidez, y sea en un sentido ascendente o descendente.
Ello puede conducir a que en un período futuro lejano se obtenga valores de la
población inmensamente grandes, o muy cercanos a cero. En muchos casos
este defecto puede modificarse aplicando la extrapolación parabólica a los
logaritmos de las cantidades, en lugar de aplicarlas a las cifras en sí. La
extrapolación de logaritmos implica una proyección de ritmos cambiantes de
crecimiento, en lugar de cantidades absolutas.
Estimaciones de Población ( Ejemplos)
La tasa de crecimiento, calculada a partir de cualquiera de las anteriores
fórmulas, se expresa por lo general en forma porcentual, para ello se multiplica
el resultado de " r " por 100.
El tiempo " t " se mide en años, siendo recomendable usar hasta 4 decimales si
el período se expresa en años, meses y días. Esto ocurre con frecuencia
cuando se quiere calcular la tasa de crecimiento de un período intercensal,por
ejemplo, el período comprendido entre los censos de 1972 y 1981; que
transcurre entre el 4 de junio de 1972 y el 12 de julio de 1981; en este caso t =
9.1041 años.
Con la siguiente información, estimar la población del país para los años 1985,
1990 y 2000, considerando que la población, va a crecer lineal y
geométricamente, a lo observado en el período 1970 y 1980
Datos: Municipio de Sandona ( en miles).
Población total (1970) = 13'193
Población total (1980) = 17'295
tiempo (t) = 10 años
Ejemplo, Método Lineal:
1) La población mantendrá el crecimiento aritmético observado en el período
1970 - 1980.
Solución:
Reemplazando en la fórmula:
INTERPRETACION: La tasa de crecimiento del país en el período 1970 - 1980
según los resultados observados, ha sido de 3.1 por cada 100 personas
considerando de que la población tuvo un crecimiento lineal.
2) Estimar la población para 1985- 1990- 2000
Población base 1970.
Reemplazando en la fórmula
Ejemplo, Método Geométrico:
1)- La población mantendrá el crecimiento geométrico observado en el período
1970-1980.
Reemplazando en la fórmula:
r = 2.74
Ejemplo, Método de la Parábola 2 do.
Grado.
Dadas las poblaciones estimadas a los años 1950, 1970 y 1980, se pide
determinar la curva parabólica que se ajusta a dichos puntos, y aplicarla a fin
de hallar la población en el año 1986.
Solución :
AÑOS t POBLACION (Nt)
(en miles)
1950 0 7632.5
1970 20 13192.8
1980 30 17295.3
1986 36 ?
1) Obtención de la parábola que pasa por los tres puntos:
Las ecuaciones, cuando t= 0, 20 y 30 serían las siguientes:
7632.5 = a + b (0) + c(0)2
13192.8 = a + b (20) + c(20)2
17295.3 = a + b (30) + c(30)2
Resolviendo el sistema de ecuaciones simultáneas, se obtiene los siguientes
valores:
a = 7632.5
b = 189.9
c = 4.4078
Y la siguiente ecuación:
2) Aplicación de la parábola:
Resolviendo dicha ecuación para t = 36, a fin de hallar la población en 1986:
MUNCIPIO DE SANDONA : PROYECCION DE LA POBLACION TOTAL (en
miles)
SEGUN METODO UTILIZADO 1985 - 2000
AÑOS METODO
1985 1990 1995 2000
POR EXTRAPOLACION LINEAL 19346 21397 23448 25499
POR EXTRAPOLACION
GEOMETRICA
19802 22672 25959 29722
UTILIZANDO PARABOLA DE
2do.
GRADO.
19679 22281 25104 28147
POR METODO DE
COMPONENTES
19417 21550 23854 26276
Comparando los resultados que se obtienen de la aplicación de las cuatro
metodologías expuestas, se observa que las diferencias existentes son
mínimas. Ello es así porque el período de extrapolación es muy corto;
entonces, la desviación respecto a la tendencia histórica que surge de la
aplicación de cualquiera de los métodos, es muy pequeña. Si el período de
extrapolación se prolonga por más de un lustro, la tendencia de la curva
elegida predominará sobre la tendencia observada en el pasado, y las
diferencias entre un método u otro se harán mayores. Sin embargo en la
estimación de la población por el método de componentes; se observa que la
diferencia es considerable, obteniéndose poblaciones menores que las
estimadas con los otros métodos.
Los resultados obtenidos anteriormente mediante los diferentes métodos de
proyección, conllevan a tener en cuenta dos factores para la aplicación de los
diferentes métodos de extrapolación:
1º. La elección del método de extrapolación debe basarse en un adecuado
conocimiento de la situación y tendencias demográficas del país, y en un
profundo análisis de las características de cada uno de los métodos
propuestos.
2º. La fiabilidad de los resultados depende directamente del período de
proyección. A medida que éste aumente, los errores, producto de la elección de
un método no adecuado aumentarán cada vez más con el transcurso de los
años.
¿PARA QUÉ CALCULAR EL PUNTO DE EQUILIBRIO?
El punto de equilibrio es una referencia importante, que influye en la
planificación y el desarrollo de las actividades de la empresa. Al entender
claramente el nivel de ventas que se necesitan para cubrir todos los costos, se
sabe cuántas unidades hay que producir, en el caso de una empresa que
fabrica o compra productos para la venta. En una empresa de servicios, el
punto de equilibrio indica la cantidad de horas cobrables que hay que trabajar
para cubrir los costos.
EN EL CALCULO DEL PUNTO DE EQUILIBRIO QUE SE DEBE
IDENTIFICAR.
En el punto de equilibrio los ingresos = costos fijos + costos variables.
Por lo tanto, para calcular el punto de equilibrio, es necesario determinar todos
los costos fijos y variables involucrados en la operación:
• Los costos fijos son aquellos que son invariables, con cualquier nivel de
ventas.
• Los costos variables se incurren en forma proporcional al nivel de ventas.
Costos Fijos
Algunos ejemplos de los costos fijos incluyen:
• Arriendo de la oficina, taller, bodega, fábrica u otras instalaciones,
• Sueldos base del personal contratado,
• Planes de beneficios para el personal,
• Planes de mantenimiento contratado,
• Servicios contratados de aseo y seguridad,
• Publicidad contratado,
• Seguros,
• Los cargos base para los servicios públicos, como la energía eléctrica, gas,
agua y alcantarillado,
• El cargo básico para el servicio de teléfono o el plan básico para un celular,
• Costo de la conexión a Internet,
• Costo de un sitio web,
• Impuestos sobre los bienes inmuebles y muebles,
• Licencias y permisos,
• Depreciación y amortización y
• Gastos financieros, como los intereses sobre la deuda.
Costos Variables
Ejemplos de costos variables incluyen:
• Materias primas e insumos,
• Flete,
• Arriendo de maquinaria, equipos y herramientas para trabajos específicos,
• Combustible,
• Horas extras del personal,
• Mano de obra contratado en forma temporal,
• Reparaciones y mantenimiento,
• Útiles de oficina,
• Llamadas telefónicas,
• Gastos de viajes y
• Comisiones de ventas.
Cabe notar que algunos costos pueden ser parte fijos y parte variables. Por
ejemplo, puede haber un costo fijo de energía eléctrica para mantener
iluminadas las instalaciones y para que funcionen todos los equipos según un
nivel mínimo de actividad. Pero para fabricar los productos, se consume más
energía y este exceso constituye un costo variable que depende del nivel de
producción.
Otra consideración en el cálculo del punto de equilibrio, en el caso de
empresas que fabrican sus productos o compran la mercancía que vende, es
que los costos variables corresponden a las unidades vendidas y no las
unidades que están en inventario.
La Formula
El punto de equilibrio se puede calcular en términos de ingresos y en unidades
físicas.
Es recomendable calcularlo en términos de ingresos totales cuando la actividad
no es fácilmente reconocible en unidades físicas, o cuando hay varios
productos. Pero incluso cuando hay varios productos, en la medida que se
puede separar los costos fijos y variables e imputarlos a los distintos productos,
se puede calcular el punto de equilibrio por producto y así contar con una
herramienta de gestión más dinámica.
Punto de Equilibro en Base de Costos Totales
Una vez determinados los totales de los costos fijos y los costos variables, se
puede calcular el punto de equilibrio en base de los costos y ventas reales de la
siguiente manera:
Ventas en el punto de equilibrio = Costos fijos dividido por [1 - (Costos
variables / Ventas reales)]
Punto de Equilibrio en Base del Porcentaje de Margen
El margen bruto es el exceso de los ingresos respecto a los costos variables:
Total de ventas - total de costos variables = Margen bruto
El porcentaje del margen bruto se calcula como:
% de Margen bruto = (Precio de venta - costo variable) / precio de venta
Entonces, otra forma de aplicar la formula para calcular el punto de equilibrio es
en base del porcentaje del margen bruto:
Ventas en el punto de equilibrio = Costos fijos totales / % de margen
Otra derivación de la formula para calcular el punto de equilibrio en base del
porcentaje del margen bruto es que se puede determinar el volumen de ventas
que tienen que realizarse para lograr un cierto porcentaje de ganancia sobre el
punto de equilibrio, según la siguiente formula:
Ventas que tienen que realizarse = Ventas en el punto de equilibrio + Costos
variables como un porcentaje de las ventas en el punto de equilibrio +
Porcentaje de utilidad deseado sobre el punto de equilibrio.
Punto de Equilibrio en Número de Unidades
Para determinar el número de unidades que tiene que vender para llegar al
punto de equilibrio, se usa la siguiente formula:
Número de unidades en el punto de equilibrio = Costos directos totales /
(Precio de venta por unidad - Costo variable por unidad)
Ejemplo
En el mes de enero, la empresa ABC tuvo ingresos por ventas de $14.000. Sus
costos fijos para el mes fueron $5.000 y sus costos variables fueron $7.000.
El punto de equilibrio calculado en base de los totales de ventas y costos:
Ventas en el punto de equilibrio = 5.000 (costos fijos) dividido por [1 - (7.000 en
costos variables/14.000 en ventas reales)] = 5.000 / 0,5 = 10.000
La empresa tiene que cubrir $5.000 en costos fijos todos los meses y la
proporción entre los costos variables y las ventas es 50% ($7.000 / $14.000),
así cuando tiene ventas de $10.000 al mes, puede cubrir los costos fijos de
$5.000 más los costos variables de $5.000 (50% de $10.000).
El margen bruto es 50%: (14.000 en ventas - 7.000 en costos variables) /
14.000 en ventas. Si la empresa vende sus productos en $20 cada uno, su
margen bruto por unidad es $10. La empresa tendría que vender 250 unidades
por mes para cubrir sus costos fijos ($20 X 250 = $5.000), pero esto no cubre
los costos variables.
Al aplicar la formula para calcular el punto de equilibrio en base del porcentaje
de margen bruto, tenemos lo siguiente:
Punto de equilibrio = $5.000 (costos fijos) / 0,50 (porcentaje de margen bruto) =
$10.000.
El resultado es el mismo; la empresa tiene que vender $10.000 para llegar al
punto de equilibrio.
Ahora, para determinar cuántas unidades tiene que vender, podría
simplemente dividir las ventas que se requieren para llegar al punto de
equilibrio ($10.000) por el precio de venta por unidad ($20 en este ejemplo)
para llegar a 500 unidades por mes.
Usando la fórmula para calcular el punto de equilibrio en el número de
unidades:
Punto de equilibrio = $5.000 (costos fijos) / [$20 (precio por unidad) - $10 (costo
variable por unidad)] = $5.000 / $10 = 500 unidades
Cuando Cambia el Porcentaje del Margen Bruto
De lo anterior, se puede concluir que con una reducción del % de margen,
causado por una rebaja del precio o un aumento de los costos variables,
tendría que vender más para llegar al punto de equilibrio. Por ejemplo, si el
margen se reduce a 40%:
Punto de equilibrio = $5.000 (costos fijos) / 0,40 = $12.500
Si la reducción del margen fue debido a mayores costos variables; es decir, el
precio se mantiene en $20 por unidad y los costos variables suben de $10 a
$12, tendría que vender 625 unidades ($12.500 / $20) para llegar al punto de
equilibrio, en vez de los 500 en el ejemplo anterior.
Si la reducción del margen fue debido a una reducción del precio de venta, de
$20 a $16,67, y el costo variable se mantiene igual en $10 por unidad, tendría
que vender aproximadamente 750 unidades ($12.500 / $16.67) para llegar al
punto de equilibrio.
Si la reducción del margen se debe en parte a un incremento en los costos
variables de $10 por unidad a $11 y en parte a una reducción del precio de $20
por unidad a $18,33, tendría que vender 682 unidades ($12.500 / 18,33) para
llegar al punto de equilibrio.
Por lo anterior, se puede concluir:
1. que un margen bruto menor requiere que se vende más para llegar al punto
de equilibrio y
2. la cantidad de unidades adicionales que tiene que vender para llegar al
punto de equilibrio es mayor cuando la reducción en el margen se debe a una
reducción del precio, con los costos variables iguales.
Hay varios factores que afectan la decisión de rebajar los precios, como las
siguientes:
• Las condiciones generales en el mercado,
• La posición de la empresa en el mercado,
• Lo que están haciendo los competidores y
• La estrategia comercial de la empresa, por ejemplo, si quiere competir en
base del precio.
Pero al tener claro el punto de equilibrio y lo que significa en términos de la
cantidad de unidades que tiene que vender para ser rentable, se puede tomar
decisiones más informadas en cuanto a la determinación de los precios.
El Punto de Equilibrio y la Gestión del Negocio
Cuando el negocio trabaja con varios productos o servicios distintos, el cálculo
del punto de equilibrio es más complejo. Se puede usar las formulas antes
señaladas en forma general, pero si se puede determinar los costos fijos y
variables que corresponden a cada producto o actividad del negocio, se puede
determinar el punto de equilibrio por producto o actividad. Esto le proporciona
una herramienta para poder asignar los recursos y esfuerzos donde se puede
obtener el mayor retorno.
El cálculo del punto de equilibrio representa un aspecto importante en
determinar la combinación de productos y servicios que ofrece un negocio. En
base solamente del margen que aporta cada producto o servicio, podría tomar
la decisión de concentrar más recursos en los productos o servicios más
rentables e incluso dejar de lado aquellos que no logran el punto de equilibrio.
Pero también es importante considerar el punto de equilibrio dentro del
contexto de la estrategia del negocio. Puede haber productos o servicios que
aportan poco o nada al margen bruto, pero que son esenciales en ofrecer la
calidad y el servicio en su conjunto que el negocio quiere ofrecer a los clientes.
Por ejemplo, puede ser que el producto principal es altamente rentable y en
adición se ofrecen productos auxiliares o accesorios que no aportan mucho al
margen bruto, pero que son cosas que el cliente necesita o desea y prefiere
comprarlos del mismo negocio. También puede ser que el caso sea al inverso,
que no se gana mucho con el producto principal, pero los accesorios y los
servicios adicionales son muy rentables. Hay que considerar todo el paquete de
productos y servicios.
Debido a la variación en los costos con el tiempo, además de los posibles
cambios en la eficiencia con que se usan los recursos, es conveniente volver a
determinar el punto de equilibrio en forma regular. El punto de equilibrio
representa la situación en un momento dado, tomando en cuenta el precio del
producto o servicio y los costos fijos y variables que existen en ese momento.
Con cualquier cambio en los elementos que lo determinan, el punto de
equilibrio también cambia.
Published by Kevin Hagen
Born in Minnesota, USA in 1955; studied Business Administration - Accounting,
graduating in 1977 and obtaining CPA license. Worked in corporate accounting
environments, eventually becoming a technical trans... View profile
El punto de equilibrio económico y productivo, representan el punto de partida
para indicar cuantas unidades deben de venderse si una compañía opera sin
pérdidas. Del mismo modo el punto de equilibrio gráfico, esquematiza los
ingresos y costos totales, a diferentes volúmenes de ventas.
Con el propósito de hacer un ejercicio para bien de entender el beneficio de
este modelo y su aplicación, se proponen primeramente las formulas y su
explicación, esperando que se cumpla el objetivo.
DIAGRAMA O GRAFICA DE GANTT ó CRONOGRAMA DE ACTIVIDADES:
Es un método grafico de planeación y control en el que un proyecto se divide
en distintas actividades y se realizan estimaciones acerca de cuanto tiempo
requiere cada actividad, así como el tiempo total requerido para completar el
proyecto.
Fechas trascendentales: punto en la gráfica que nos permite hacer análisis de
tiempo y de como van las tareas.
Partes rezagadas: Tareas o actividades dentro del proyecto que no van con el
tiempo planeado, para las cuales se debe ejercer un esfuerzo adicional.
REPRESENTACION GRAFICA
La gráfica consta de dos columnas básicas: actividades y tiempo ( medido en
días, semanas, meses o según requerimiento del usuario)
Actividad  Tiempo Días – Semanas – Meses
Actividad 1
Actividad 2
Sem. 1 Sem. 2 Sem. 3 Sem. 4
Las actividades se pueden representar mediante gráficas de barras, así:
Actividad planeada
Actividad ejecutada
Actividad faltante
La longitud de la barra es proporcional al tiempo de duración de la actividad.
Permite la utilización de convenciones que indican donde empieza la actividad
y donde termina
PASOS PARA LA ELABORACION DE LA GRAFICA DE GANTT
1. Identificar el programa, proyecto y sus objetivos.
2. Establecer las actividades del programa, los supuestos y limitaciones de
recursos.
3. Describir quien ejecutara cada actividad, cómo, con que recursos y en qué
momento (actividades y su secuencia).
4. Determinar el tiempo de duración de cada actividad.
5. Representar las actividades secuencialmente mediante la utilización de
barras del tamaño proporcional a su duración.
6. Después de elaborar la gráfica de Gantt, se procede a ejecutar el programa
y controlar las actividades programadas con relación al cumplimiento de las
actividades ejecutadas.
RED PERT. (programEvaluationReviewTechnique) ó Técnica de revisión y
evaluación de programas que permite planear y controlar eventos, actividades
y tareas además de establecer la diferencia entre estas. Es una especie de
análisis de red que emplea estimaciones de tiempo requerido para terminar
actividades o tareas contenidas en proyectos complejos.
El modelo básico del PERT es un sistema lógico basado en cinco elementos
principales:
a. Red
b. Asignación de recursos.
c. Consideraciones de tiempo y de costo.
d. Red de rutas y
e. Ruta crítica.
La red básica es una diagrama de pasos secuenciales que deben ejecutarse
para realizar un proyecto o tarea. La red consta de tres componentes: eventos,
actividades y relaciones. Los eventos representan puntos de decisión o
cumplimiento de alguna tarea (son los circulos del PERT). Las actividades, que
ocurren dentro de los eventos representan los esfuerzos físicos o intelectuales
requeridos para completar un evento, y se representan con flechas. Las
actividades se señalan generalmente cuando diversos individuos y unidades
responden por ellas. Las relaciones entre las tareas básicas y se indican por la
secuencia deseada de eventos y actividades en la red. Es el caso del evento
3, que no puede ocurrir si los eventos 1 y 2 no se cumplen.
Pasos de Pert
 Determinar las actividades individuales y generales que contemplan el
proyecto.
 Determinar las relaciones de precedencia de las actividades que
completan el proyecto y determinar las actividades que se realicen
simultáneamente.
 Establecer los tiempos estimados requeridos para realizar las
actividades de proyecto.
 Estas se pueden realizar de tres formas:
 La estimación optimista refleja circunstancias ideales.
 La estimación más probable refleja contingencias normales tales como
retraso de rutina.
 La estimación pesimista supone que todo puede salir mal.
Establecer una red PERT en donde se emplean círculos para representar
eventos, el inicio o término de una actividad, tareas y en donde las flechas
representan la interacción de estos tres, generando caminos dentro de la
misma red.
RUTA CRÍTICA
Es el camino mas largo a través de la red en términos de tiempo. Se determina
al sumar el tiempo que se requiere para cada secuencia de actividades. Las
otras rutas reciben el nombre de rutas sub-críticas y estas rutas poseen
avances y tiempos muertos.
ARBOLES DE DECISION
Consiste en construir un árbol que corresponda a una situación de decisiones
secuenciales. El árbol se construye de izquierda a derecha, identificando los
correspondiente nodos.
Después de que se construye el árbol de decisiones, se anotan en el diagrama
de valores de probabilidad de los eventos aleatorios y los actividades que
pueden ocurrir.
TALLER No. 8
Ejemplo: a un fabricante se le presentó una proposición para un producto
nuevo y debe decidir desarrollarla o no.
El costo del desarrollo del proyecto es de $200'; y la probabilidad de éxito es
0,70. Si el desarrollo no tiene éxito, se termina el proyecto.
Si tiene éxito, el fabricante debe entonces decidir si el nivel de producción ha
de ser alto o bajo. Si la demanda es alta, el aumento en la utilidad, dado un
nivel elevado de producción, es de 700', dado un nivel bajo, es de 150'.
Si la demanda es baja el incremento en la utilidad dado un nivel elevado de
producción, es de 100', dado un nivel bajo, es de $150'. Todos estos
incrementos en utilidades son cifras brutas (es decir antes de restar los 200' del
costo de desarrollo del proyecto).
Se estima que la probabilidad de una demanda elevada es P = 0,40 y la
demanda baja es de P = 0,60.
Elabore el árbol de decisiones para esta situación.
BIBLIOGRAFIA
1. CHIAVENATO, Idalberto. Introducción a la Teoría General de la
Administración. México. McGraw Hill 1998. 880p.
2. CHIAVENATO, Idalberto. Administración – Proceso Administrativo (Teoría,
Proceso y Práctica). Colombia. McGraw Hill. Editorial Nomos S.a. 2002. 415p.
3. KOONTZ, Harold y WEIHRICH, Heinz. Administración una perspectiva
global. México McGraw Hill 1998. 796p.
4. KOONTZ, Harold y WEIHRICH, Heinz. Elementos de Administración,
Enfoque Internacional. México McGraw Hill 2001. 497p.
5. MORENO, Rafael Tobías y ROZO, Miguel Angel. Desarrollo Organizacional.
Santa Fe de Bogotá. Universidad Nacional Abierta y a Distancia “UNAD”.
Facultad de Ciencias Administrativas 1997. 463p.
6. SABOGAL SABOGAL, Omar. Proceso Administrativo. Santa Fé de Bogotá.
Universidad Nacional Abierta y a Distancia “UNAD”. Facultad de Ciencias
Administrativas 1995. 507p.
7. SALLENAVE, Jean Paul. Gerencia y Planeación Estratégica. Barcelona,
España: editorial Norma. 1990. 283p.
8. SERNA GOMEZ, Humberto. Planeación y Gestión Estratégica. Bogota: RAM
editores. 1996. 341p.
9. Revistas, Folletos, periódicos, etc., relacionados con el tema y la asignatura.
10. E-Book
11. Red Internet.
BIBLIOGRAFÍA
BIBLIOGRAFÍA
ENCICLOPEDIA. MICROSOFT. ENCARTA. 2 000.
COHEN, E . (1992). Evaluación De Proyectos Sociales. Siglo Veintiuno. México
LEDESMA MARTÍNEZ, ZULEIMA. (1997). Análisis Económico Social de un
Proyecto de Inversión Hidráulica.
CIRCULO DE LECTORES. (1991).Curso Básico De Administración. Editorial
Norma. Colombia.
COLOMA, F. (1991). Evaluación social de proyectos de inversión. Asociación
Internacional de Fomento- Bco. La Paz. Bolivia.
Monografías.com
ENCICLOPEDIA. MICROSOFT. ENCARTA. 2 000.
COHEN, E . (1992). Evaluación De Proyectos Sociales. Siglo Veintiuno. México
LEDESMA MARTÍNEZ, ZULEIMA. (1997). Análisis Económico Social de un
Proyecto de Inversión Hidráulica.
CIRCULO DE LECTORES. (1991).Curso Básico De Administración. Editorial
Norma. Colombia.
COLOMA, F. (1991). Evaluación social de proyectos de inversión. Asociación
Internacional de Fomento- Bco. La Paz. Bolivia.
Monografías.com
Br. MARIA LUISA GRATEROL RODRIGUEZ
AT3VA - IUTA - ARAGUA - VENEZUELA
REPUBLICA BOLIVARIANA DE VENEZUELA
MINISTERIO DE EDUCACION SUPERIOR
INSTITUTO UNIVERSITARIO DE TECNOLOGIA DE ADMINISTRACION
INDUSTRIAL
EXTENCION MARACAY
CATEDRA: MATEMATICAS FINANCIERAS

Modulo unidades 1,2,3

  • 1.
    NOMBRE DEL MODULO PlaneaciónEmpresarial PRESENTACIÓN El Módulo planeación empresarial, es una herramienta indispensable en el quehacer del administrador puesto que es un factor fundamental en la toma de decisiones, la adopción de estrategias y la proyección futura del organismo social. Igualmente le permitirá conocer Las bases Fundamentales de la planeación y la Formación de Profesionales capacitado para realizar procesos de gestión empresarial, asesoría, consultoría y dirección de empresas con mentalidad emprendedora e innovación, contribuyendo al desarrollo socioeconómico del sector productivo, bajo normas internacionales de calidad. SITUACIÓN PROBLÉMICA ¿La base fundamental de La planeación posibilitara La toma de decisiones gerenciales, partiendo Del establecimiento de objetivos y elaboración de planes para La creación y sostenibilidad de las Empresas? UNIDAD DE COMPETENCIA Reconocer las bases fundamentales en la planeación para la toma de decisiones gerenciales, partiendo del establecimiento de objetivos y elaboración de planes. COMPETENCIAS Competencias Genéricas:  Asesorar administrativa, contable y financieramente al sector formal e informal.  Contribuir en los procesos de liderazgo, creatividad e innovación empresarial.  Realizar análisis económico endógeno y exógeno.  Realizar actividades de investigación administrativa, comercial y financiera.  Interpretar y aplicar los conocimientos adquiridos en la formación profesional en contextos específicos nacionales e internacionales.  Formular, dirigir y evaluar proyectos empresariales que contribuyan al desarrollo del sector productivo.  Integrar los sistemas de información y comunicación con los procesos administrativos y contables de la empresa.  Generar, analizar e interpretar datos para emitir juicios que incluyan la reflexión sobre temas de carácter social, científica y/o técnica.  Asesorar y liderar sistemas integrales de gestión de calidad.
  • 2.
    Competencias Básicas:  Desarrollaren el estudiante la capacidad participativa y comunicativa, a través de su intervención en los foros correspondientes a las bases fundamentales de la planeación, socializando sus ideas y criterios, sobre los temas propuestos.  Interactuar con sus compañeros con total respeto, compromiso y responsabilidad.  Desarrollar un aprendizaje permanente las bases fundamentales de la planeación a lo largo de la vida. Competencias Previas  Dominar los conceptos básicos de Administración  Reconoce las funciones de la administración en la empresa.
  • 3.
    UNIDAD DE APRENDIZAJEUNO NATURALEZA Y PRINCIPIOS DE LA PLANEACION Elemento de Competencia: Identificar la naturaleza y principios de la planeación empresarial. Núcleo Problémico 1: ¿Qué es la planeación, y cómo se puede aplicar dentro de las Organizaciones? PROBLEMA PREGUNTAS GENERADORAS CRITERIOS DE DESEMPEÑO GENERALIDADES Definición. Características. Objetivos. Principios. Importancia. Criterios. Filosofía. Clases y Tipos de planes. Proceso para la toma de decisiones. ¿Qué es Planeación? ¿Cuáles son los tres grandes propósitos de la Planeación? ¿Cuáles son los cinco elementos o componentes básicos llamados funciones o áreas funcionales que se encuentran en una Organización. ? ¿Qué es la planeación Administrativa? ¿Por qué es importante la Planeación? ¿Enuncie y defina los principios de la planeación? ¿Qué criterios se deben tener en cuenta en una planeación? ¿Enuncie 1 de los 3 tipos de filosofía de la planeación. ¿Cuáles son las clases de planeación? ¿Qué es una decisión? ¿Cuáles son los pasos del proceso de planeación? Reconoce las características, objetivos, principios, importancia, criterios y filosofía que se aplican en la planeación. Identifica tipos y clase de planes como el proceso de la planeación en la toma de decisiones.
  • 4.
    ¿QUE ES LAPLANEACION?: Proceso por el cual se obtiene una visión del futuro, en donde es posible determinar y lograr los objetivos, mediante la elección de un curso de acción. Es una función administrativa previa a toda actividad humana. La planeación, función administrativa que determina con anticipación qué se debe hacer y cuáles objetivos se deben alcanzar, busca brindar condiciones racionales para que la empresa, sus departamentos y divisiones se organicen a partir de cierta hipótesis respecto de la realidad actual y futura. La planeación parte del reconocimiento de que “puesto que las acciones presente reflejan necesariamente previsiones y presuposiciones deben ser explícitas y objetivas en cualquier tipo de análisis realizado para que cierto asuntos inmediatos se vuelvan menos confusos y, en consecuencia, menos importantes. Si el futuro va a llegar, y siempre llega en cualquier momento, ¿por qué dejar que aparezca sin estar debidamente preparados para enfrentarlo e improvisar soluciones que no siempre serán las mejores? Existe la mentalidad simplista de solucionar los problemas a medida que surgen en las empresas, lo cual las torna más reactivas que proactivas ante los acontecimientos, respecto de los eventos que ocurren en un mundo repleto de cambios. En el fondo, la planeación es una técnica utilizada para asimilar la incertidumbre y dar más consistencia al desempeño de las empresas”1 Dentro de los Objetivos de la planeación cuales son los tres grandes propósitos de la planeación 1. Evitar la Improvisación en la acción. 2. Contrarrestar la rutinización. 3. Obtener una visión amplia y general del proyecto ó tarea que nos proponemos realizar. Es un marco de referencia desde luego flexible, dentro del cual podemos movernos y operar. ¿En la planeación cuales son los elementos llamadosfunción básica de la Aadministración? Dentro de las organizaciones encontramos cinco elementos o componentes básicos llamados funciones o áreas funcionales. a. Función comercial: tiene a su cargo la relación de la empresa con el medio en lo relacionado con el intercambio de bienes o servicios, tales como la adquisición de materia prima, equipos, mano de obra. Etc. b. Función Técnica: Transforma los recursos e insumos, en el producto o servicio que constituyen la finalidad básica de la entidad. 1 CHIAVENATO, Idalberto. Teoria General de la Administración. Mc. Graw Hill. P. 230-231
  • 5.
    c. Función Financiera:se ocupa de los flujos monetarios que se establecen al interior de la entidad o entre ésta y el entorno. Capta los recursos monetarios que necesita la entidad para funcionar, los preserva y dispone su utilización oportuna. d. Función de Recursos Humanos: se encarga de la consecución del personal, su desarrollo y su seguridad. e. Función Administrativa: es la encargada de fijar los objetivos institucionales y lograr que todas las demás funciones básicas contribuyan armónicamente al logro de tales objetivos. 1. COMERCIAL a. PLANEACION 2. TÉCNICA b. Organización 3. FINANCIERA c. Dirección 4. RECURSOS HUMANOS d. Control La planeación administrativa no se da aislada de las otras funciones básicas sino que se cumple al interior de ellas. ¿EN QUE CONSISTE LA PLANEACION ADMINISTRATIVA? Consiste en formular el estado futuro deseado para una entidad y a partir de este y mediante un proceso racional de toma de decisiones, determinar los objetivos globales más adecuados para aproximarse a ese futuro, diseñar los mecanismos de operación para su ejecución y asignarles los recursos humanos y materiales disponibles, de tal manera que se asegure su óptima utilización. CUAL ES LA IMPORTANCIA DE LA PLANEACION  REDUCE LA INCERTIDUMBRE: Facilita a la alta dirección los datos y el conocimiento necesarios para disminuir la incertidumbre y calcular la magnitud del riesgo que conllevan sus decisiones.  RELACIONA EL PRESENTE CON EL FUTURO: La planeación hace presente el futuro sobre el papel.  PERMITE APROVECHAR LAS OPORTUNIDADES Y EVITA LAS AMENAZAS DEL ENTORNO: Con el fin de que la entidad pueda adoptar las medidas necesarias para esquivarlas o reducir el impacto el cual es mayor cuando se conocen de improviso y se carece de tiempo para hacer los ajustes necesarios.  DELIMITA LA RESPONSABILIDAD DE LOS EJECUTIVOS: Es decir delimita y precisa la responsabilidad de cada órgano de la empresa y de cada individuo y exige a sus ejecutivos que intervengan en la especificación de sus metas personales y establezcan la manera como esperan alcanzarlas. MEJORA LA INFORMACION: El plan es una canal a través del cual fluye la información, esta se estructura en función de las metas del plan.  FACILITA EL CONTROL: El control confronta lo ejecutado con lo planeado para identificar desviaciones y emprender acciones correctivas, no puede controlarse algo que no fue planeado.
  • 6.
     CONDUCE ALA UTILIZACION RACIONAL DE LOS RECURSOS: Reduce o elimina el despilfarro de recursos porque supone rigurosos análisis acerca de las alternativas de operación menos costosas y de mayor rendimiento.  ES UN INSTRUMENTO DE COORDINACION: Permite a cada funcionario concebir su propio trabajo como una contribución a los objetivos institucionales y conocer los esfuerzos que en el mismo sentidos se están haciendo por parte de los otros miembros de la organización.  CONTRIBUYE A MEJORAR LA TOMA DE DECISIONES: La planeación le permite al ejecutivo una amplia gama de alternativas de operación y le proporciona la información necesaria para aprobarlas, de esta forma las decisiones se fundamentan en hechos y cálculos racionales.  ES UN SISTEMA DE APRENDIZAJE: La planeación es entonces parte de la memoria de la empresa. El estado actual del sistema organizacional puede ser apreciado con relación al pasado y al futuro. CUALES SON LOS PRINCIPIOS DE LA PLANEACION AMPLITUD: la función de planeación debe cubrir toda la unidad organizacional de la empresa, en caso contrario, se perderían muchos de sus mejores efectos y las actividades no planificadas dejarían de aprovechar los beneficios de la planeación. La planeación debe involucrar a todos las órganos de la empresa y todos los recursos humanos y materiales, toda acción que sé dé al interior de una organización debe estar orientada a alcanzar sus objetivos generales. CONTINUIDAD: las organizaciones como seres inteligentes, están en capacidad de aprender de sus experiencias. La experiencia, sistemáticamente evaluada, debe ser incorporada a la planeación, es un medio para que ésta mejore. PROPENSION AL PERFECCIONAMIENTO: las organizaciones deben contribuir al mejoramiento de las condiciones generales del medio social al cual pertenecen. La mejor manera de conseguirlo consiste en buscar su propia excelencia mediante el desarrollo de todos sus recursos y potencialidades. Planear es invertir en el desarrollo de la organización. ORIENTACION HACIA EL FUTURO: Planeación administrativa es “el diseño de un estado futuro deseado para una entidad y las maneras eficaces de alcanzarlo” es una forma consciente de construir el futuro de una organización. HORIZONTE DE LA PLANEACION: Es el periodo de tiempo para el cual se formulan los planes de una determinada organización. CUALES SON LOS CRITERIOS QUE DE DEBEN TENER EN CUENTA EN LA PLANEACION.  EL ENTORNO DE LA ORGANIZACIÓN: ambiente “turbulento” cambios en innovaciones suceden muy rápidamente. RECURSOS DISPONIBLES PARA LA PLANEACION.  EL COSTO DE LA PLANEACION: este aumenta con el periodo. “Se debe planear para un periodo no mayor de lo económicamente justificable”.
  • 7.
    FLEXIBILIDAD: “es lafacilidad de adaptación a las condiciones cambiantes”. El plan debe ser flexible para protegerse o aprovechar desarrollos no previstos en los acontecimientos. PARTICIPACION: la participación de todos los miembros en la gestión organizacional tiene un efecto positivo en el comportamiento en términos de interés, entusiasmo y motivación. Es decir los empleados tienden a realizar su trabajo de mejor manera cuando se sienten personalmente responsables de los resultados, tienen una clara comprensión del fin u objetivo y tienen una determinada participación en la gestión empresarial. ADAPTACION A LA ESTRUCTURA ORGANIZACIONAL: La estructura organizacional es el conjunto de relaciones de autoridad formal que se dan entre los diferentes órganos de la empresa. Debe haber un plan para cada una de las áreas funcionales de la empresa, cuando la estructura es funcional. Cuando la departamentalización es por procesos debe haber un plan para cada proceso, en caso de que la estructura sea geográfica debe haber un plan para cada zona comprendida. ESPECIFICACION PROGRESIVA: Las organizaciones pueden ser concebidas como un sistema capaz de transformar aspiraciones e ideas generales en resultados tales como un bien o servicio. Esto se consigue porque al pasar las ideas generales sucesivamente de un nivel superior a otro inferior este le va adicionando un grado más alto de concreción o de especificidad. DETERMINACION DE LOS RECURSOS: Un plan bien estructurado define con claridad los recursos humanos y materiales que serán comprometidos por la entidad en la realización de cada objetivo. Los recursos involucrados en todo plan son los siguientes:  El tiempo de los empleados: y en especial de los ejecutivos es un recurso escaso y muy costoso. Se debe fijar un plazo para alcanzar una meta de lo contrario no hay compromiso.  Recursos Financieros: Para la asignación de los recursos monetarios la planeación se vale de los presupuestos. La alta administración puede así conocer cuánto le cuesta cada meta y el costo se compensa con los resultados esperados.  Recursos Humanos: cada objetivo es realmente asignado a un funcionario, el cual debe responder ante su jefe inmediato por los resultados obtenidos.  Recursos de Información: el flujo de información que deberá producirse para poder efectuar un seguimiento objetivo y oportuno de los resultados que se van alcanzando en determinados momentos.  Recursos Técnicos y Materiales: comprende los volúmenes y las especificaciones de las materias primas, las características y el tiempo de la maquinaría que será utilizada. Estos recursos se expresan en términos monetarios porque se asume que su costo fue contemplado ya en los presupuestos. FACILIDAD DE CONTROL: La alta dirección de un organismo debe obtener resultados, para esto se vale de la planeación, cuyo propósito es facilitar el logro de los objetivos institucionales. El control también contribuye a ese propósito, por lo tanto, si la planeación. facilita la acción de controlar, esta indirectamente ayudando a la dirección a realizar su función.
  • 8.
    El control esuna acción correctiva originada en la identificación de una desviación de lo ejecutado con relación a lo programado. La calidad del control está condicionada por la precisión y la claridad con que hayan sido formuladas las metas, cuando el planeamiento satisface todos los requisitos facilita el control. Los planes deben establecer los hitos o eventos críticos, sobre los cuales se ejercerá un riguroso control. Los “hitos” son puntos del programa en donde debe haberse terminado algo que sea verdaderamente importante y donde deba tomarse alguna decisión. Ej: continuar, reformular el plan, adicionar recursos, etc. COORDINACION INTERNA: debe existir coordinación y coherencia entre todos los elementos o componentes del plan. Se pretende que los objetivos señalados para cualquier nivel de la organización, sean compatibles y armónicos con los demás objetivos en todos los niveles de la organización. EFICIENCIA DE LA PLANEACION: está determinada por la relación que existe entre su costo y el beneficio que le proporciona a la organización. CUAL ES LA FILOSOFIA DE LA PLANEACIÓN Existen tres tipos de filosofía de la planeación. a. Planeación conservadora: Su filosofía se refleja en la decisión de obtener resultados buenos, pero no necesariamente los mejores posibles; la planeación intentará introducir con dificultad cambios radicales en la empresa, aunque conserva las prácticas vigentes. b. Planeación optimizante: Su filosofía se refleja en la decisión de obtener los mejores resultados posibles para la empresa, bien sea minimizando recursos para conseguir determinado desempeño u objetivo o maximizando el desempeño para utilizar mejor los recursos disponibles. c. Planeación adaptativa: Su filosofía se refleja en la decisión de conciliar los diferentes intereses implicados al elaborar una composición capaz de llevar a resultados que propicien el desarrollo natural de la empresa. La planeación adaptativa trata de reducir la planeación retrospectiva. facilita la acción de controlar, esta indirectamente ayudando a la dirección a realizar su función. El control es una acción correctiva originada en la identificación de una desviación de lo ejecutado con relación a lo programado. La calidad del control esta condicionada por la precisión y la claridad con que hayan sido formuladas las metas, cuando el planeamiento satisface todos los requisitos facilita el control. Los planes deben establecer los hitos o eventos críticos, sobre los cuales se ejercerá un riguroso control. Los “hitos” son puntos del programa en donde debe haberse terminado algo que sea verdaderamente importante y donde deba tomarse alguna decisión. Ej: continuar, reformular el plan, adicionar recursos, etc.
  • 9.
    COORDINACION INTERNA: debeexistir coordinación y coherencia entre todos los elementos o componentes del plan. Se pretende que los objetivos señalados para cualquier nivel de la organización, sean compatibles y armónicos con los demás objetivos en todos los niveles de la organización. EFICIENCIA DE LA PLANEACION: está determinada por la relación que existe entre su costo y el beneficio que le proporciona a la organización. Cuáles son los tipos de filosofías de planeación Existen tres tipos de filosofía de la planeación. d. Planeación conservadora: Su filosofía se refleja en la decisión de obtener resultados buenos, pero no necesariamente los mejores posibles; la planeación intentará introducir con dificultad cambios radicales en la empresa, aunque conserva las prácticas vigentes. e. Planeación optimizante: Su filosofía se refleja en la decisión de obtener los mejores resultados posibles para la empresa, bien sea minimizando recursos para conseguir determinado desempeño u objetivo o maximizando el desempeño para utilizar mejor los recursos disponibles. f. Planeación adaptativa: Su filosofía se refleja en la decisión de conciliar los diferentes intereses implicados al elaborar una composición capaz de llevar a resultados que propicien el desarrollo natural de la empresa. La planeación adaptativa trata de reducir la planeación retrospectiva. CUALES SON LAS CLASES DE PLANEACION CRITERIOS DE CLASIFICACION CLASES DE PLANES 1. POR EL OBJETO DE LA PLANEACION  P. Económica  P. Administrativa  P. Sectorial: educación, salud, industria, etc. 2. POR EL HORIZONTE DE LA PLANEACION  Largo plazo.  Mediano plazo.  Corto plazo. 3. POR EL NIVEL GERENCIAL IMPLICADO  P. Institucional, corporativa o global.  P. Funcional.  P. Operativo. 4. POR EL TERRITORIO QUE CUBRE O CRITERIO GEOGRAFICO.  P. Nacional  P. Regional: Departamental.
  • 10.
     P. Local:Municipal Ejemplo: Admón Publica Nacional  Planeación Institucional: Presidencia de la república, le corresponden los planes nacionales.  P. Funcional: Ministerios, uno para cada función.  P. Operativo: Establecimientos públicos descentralizados del orden nacional, los cuales están adscritos a un ministerio y son dirigidos por estos. 5. POR EL ALCANCE O AMPLITUD DE LOS PLANES  Planes  Programas  Proyectos  Actividades Los planes son más comprensivos y amplios, porque están conformados por programas que son planes más detallados. Los programas están constituidos por proyectos y estos por actividades.
  • 11.
    RELACIONES QUE EXISTENENTRE LOS NIVELES GERENCIALES Y LOS TIPOS DE PLANES NIVEL GERENCIAL HORIZONTE DE LA PLANEACION TERRITORIO QUE CUBRE O AMBITO GEOGRAFICO ALCANCE O AMPLITUD DE LOS PLANES 1. NIVEL DE ALTA GERENCIA GERENCIA GENERAL O PRESIDENCIA DE LA REPUBLICA  A largo plazo o planeamiento estratégico.  Guía hacia la entidad hacia sus fines básicos o hacia su posición futura.  Esquemática y General.  Actúa sobre problemas completos derivados de la relación de la entidad con el entorno.  Enfasis en la eficacia.  Alto riesgo por que las decisiones estratégicas son generalmente irreversibles y afectan a la organización en su conjunto. PLANEACION NACIONAL PLANES Y PROGRAMAS 2. NIVEL DE LA GERENCIA INTERMEDIA O FUNCIONAL. Gerente de las áreas funcionales Ministerios.  Planeación Táctica o a mediano plazo. Interpreta los objetivos y los transforma en programas para las áreas funcionales. Su ámbito se reduce a una parte de la organización. Actúa dentro de los límites impuestos por el nivel superior.  Precisa los recursos y los plazos para cada objetivo.  Énfasis en el empleo eficiente de los recursos escasos.  Transforma las políticas en decisiones. Diseña mecanismos de operación. PLANEACION REGIONAL O DEPARTAMENTAL SUBPROGRAMAS Y PROYECTOS
  • 12.
    3.NIVEL DE LA GERENCIAOPERATIVA. SUPERVISORES O JEFES DE MAYOR JERARQUIA ESTABLECIMIENTOS PUBLICOS DESCENTRALIZADOS PLANEAMIENTO OPERATIVO A CORTO PLAZO. Detallado. Usa cálculos rigurosos apoyados en ejecuciones anteriores y en métodos cuantitativos. Reducidas alternativas de acción condicionada por los planes del nivel anterior. PLANEACION LOCAL MUNICIPIOS SUBPROYECTOS Y ACTIVIDADES
  • 13.
    ¿Cuál es laimportancia de la planeación en el proceso para la toma de decisiones? "La vida de todo administrador está llena de incontables decisiones. Algunas son tan rutinarias y recurrentes que casi no se requiere pensar en ellas de nuevo para tomarlas. Otras, ponen a prueba el alma del hombre. Estas son las decisiones estratégicas, las que atañen a la supervivencia, a nuevas direcciones, a cambios en la organización, a elección entre individuos que compiten"2 Una decisión es una elección que se hace entre dos o más alternativas disponibles. Aunque se piensa que la toma de decisiones se debe cubrir únicamente en la planeación, la mayor parte de autores coinciden que se toman decisiones en las demás etapas del proceso administrativo. Los problemas no solucionados y las posibilidades obligan a los administradores a tomar decisiones. Esta función debe darse mediante un proceso, este a su vez puede ser:  Identificación del problema existente: La toma de decisiones es esencialmente un proceso de resolución de problemas que implica eliminar las barreras existentes para el logro de las metas de la organización. Naturalmente, el primer paso de este proceso de eliminación consiste en identificar exactamente cuáles son estas barreras o problemas. Solo después de que las barreras han sido descubiertas y adecuadamente identificadas podrá la administración tomar los pasos necesarios para eliminarlas.  Listado de soluciones alternativas para el problema: Una vez que un problema ha sido identificado, deberán listarse las diversas soluciones alternativas para él. Muy pocos problemas organizacionales tienen solamente una solución, y por lo tanto, los administradores no deben tener la actitud de que un problema puede ser resuelto solo en una forma. En lugar de ello, deben desarrollar un marco conceptual que los motive a buscar las muchas soluciones alternativas que existen para la mayoría de los problemas organizacionales.  Selección de la mejor alternativa: Los responsables de las decisiones pueden elegir la solución más benéfica, sólo después de que han evaluado cada alternativa muy cuidadosamente. Esta evaluación debe consistir en tres pasos: primero, los responsables de tomas de decisiones deben enumerar, en la forma más exacta posible, los efectos potenciales de cada alternativa tal y como si la alternativa hubiese sido ya elegida e implantada. Segundo, los responsables de decisiones deben asignar un factor de probabilidad a cada uno de los efectos potenciales. Esto indicaría qué tan probable sería la ocurrencia del efecto si la alternativa fuese implantada. Tercero, teniendo presentes las metas organizacionales, los responsables de la toma de 2 Marshall E. Dimock.Principios y normas de admón.pág.243
  • 14.
    decisiones deben compararlos efectos esperados de cada alternativa y sus respectivas probabilidades. La alternativa que parezca más ventajosa para la organización deberá ser elegida para ser implantada.  Implantación de la alternativa elegida: El siguiente paso consiste en poner en marcha la alternativa elegida. Las decisiones deben estar apoyadas por una acción apropiada si se desea que se tengan probabilidades de éxito.  Obtención de retroalimentación relacionada con el problema: Aún después de que la alternativa elegida ha sido implantada, la tarea de los responsables de la toma de decisiones no está completa. Estos deben reunir información de la retroalimentación para determinar el efecto de la alternativa implantada sobre el problema identificado. Si el problema identificado no está siendo resuelto por la alternativa implantada, los administradores deben continuar buscando e implantando alguna otra alternativa que reduzca el efecto del problema existente. Sin embargo, también pueden ser útiles para tomar decisiones los esfuerzos para obtener hechos críticos, aumentar la gama de opciones y medirlas con criterios de contribución a los objetivos, a la economía y con respecto a su facilidad de puesta en práctica. Con frecuencia los aspectos económicos de muchas decisiones se prestan a una cuantificación. Como resultado, se han desarrollado una serie de métodos cuantitativos, como el análisis de punto de equilibrio, la matriz de resultados, el árbol de decisiones, el análisis de decisiones de inventario, la programación lineal y la teoría de colas como auxiliares en la elaboración de alternativas de decisión. Con frecuencia el análisis que se lleva a cabo para preparar la información de estos métodos cuantitativos ayuda en gran medida a tomar la decisión. PROCESO DE PLANEACION 1. Descripción de la filosofía, políticas y objetivos de la organización. 2. Elaboración del diagnóstico externo e interno. 3. Definición de supuestos, premisas o previsiones en las cuales se fundamenta el plan. 4. Formulación de estrategias y ajuste de la estructura de la organización. 5. Programación de sistemas, actividades, recursos, presupuestos y procedimientos. 6. Sistema evaluativo de resultados.
  • 15.
    UNIDAD DE APRENDIZAJEDOS ELEMENTOS QUE COMPONEN UN PLAN Elemento de Competencia: Identificar los elementos de un plan como los procesos de la planeación por objetivos y la planeación estratégica. Núcleo Problémico 1: ¿es posible que mediante el conocimiento de los elementos que componen el plan, como los procesos de la planeación por objetivos y la planeación estratégica el estudiante pueda identificar, amenazas y debilidades aprovechando las fortalezas como las oportunidades generando un diagnostico en Una Organización o Unidad estratégica de negocio? PROBLEMA PREGUNTAS GENERADORAS CRITERIOS DE DESEMPEÑO Conceptualización. Tipos de planes Elementos. Planeación por Objetivos, Características Etapas. Formulación. Planeación Estratégica. Matriz Dofa Matriz BCG. Ciclo de Vida del Producto. ¿Qué es un plan? ¿Nombre los elementos que componen un plan? ¿En qué consiste la planeación por objetivos? ¿Qué es la Planeación Estratégica? ¿Cómo se construye una matriz DOFA? ¿Cómo se ubica un producto en la Matriz de Boston? ¿Qué significa CVP? ¿Cuáles son las Fases o Etapas del Ciclo de Vida del Producto? Reconoce los elementos básicos que componen un plan. Identifica tipos y clase de planes, desarrolla análisis y estrategias mediante matrices. Que es el plan Un plan es una intención o un proyecto Se trata de un modelo sistemático que se elabora antes de realizar una acción, con el objetivo de dirigirla y encauzarla. En este sentido, un plan también es un escrito que precisa los detalles necesarios para realizar una obra.
  • 16.
    Cuáles son lostipos de planes. Un plan económico se encarga de la gestión de la actividad económica de una Empresa un sector o una región. Un plan de inversiones establece el destino que se les dará a los recursos financieros de una empresa. Un plan de obras permite prever y ejecutar obras por parte de los técnicos y de las administraciones públicas. La noción de plan de servicios tiene un significado similar. Un plan de pensiones organiza los aportes para percibir una renta periódica al momento de la jubilación, invalidez, viudedad, orfandad o supervivencia. Un plan de estudios es el conjunto de enseñanzas y prácticas que deben cursarse para completar un ciclo de estudios y obtener un título. CUALES SON LOS ELEMENTOS y DEFINICIONES QUE COMPONEN UN PLAN  OBJETIVOS  POLITICAS  ESTRATEGIAS  NORMAS O REGLAS  PROGRAMAS  PROCEDIMIENTOS  OBJETIVOS. Son los resultados o eventos que la entidad espera alcanzar en un plazo determinado. Meta: cumplimiento de varios objetivos Ejemplo: Objetivos cuantitativos.- mejorar utilidad en el ejercicio de este año 2004. Objetivos cuantitativos expresados en medidas - alcanzar un 12% utilidad sobre la inversión en el ejercicio de 2004. Se dificulta marcar obj. Cuantitativos en el área de recursos humanos Ejemplo: Instalar en equipo de computo que reduzca tiempos improductivos y tareas innecesarias para reducir el proceso en 50% del tiempo actual cuya planeación no se lleve más de 2 meses y el costo no rebase el presupuesto asignado al área. Redes de objetivos: El conjunto que forman los diferentes Objetivos que conforman la empresa comenzando por el objetivo general después los
  • 17.
    objetivos de área,departamento, sección, todos estos objetivos deben ser compatibles. Conflicto de objetivos: Surgen si no son compatibles los objetivos de las diferentes áreas, departamentos, secciones y también cuando los objetivos personales no son compatibles con las de la empresa. Fijación de objetivos: Para fijar objetivos se deben tomar en cuenta: Situación en el ámbito social, empresarial que la empresa quiere tener, si quiere ser rentable, si solo le interesa su imagen, si quiere ser productiva, competitiva, ecológica, participación de mercado posicionamiento. Su forma interna o forma de administrarse, estructura, personal capacitado, presupuesto amplio, comunicación, tecnología - proceso y técnicas. Sobre la base del personal: diseño de puesto eficiente, estructura de sueldos adecuada, valores personales, capacitación calidad humana iniciativa imagen personal.  POLITICAS: Son los requisitos o las condiciones dentro de las cuales deben ser alcanzados los objetivos, señalan los parámetros para la toma de decisiones. Lineamientos de acción que establecen parámetros para la toma de decisiones estableciendo límites y un marco de trabajo, es un tipo de plan permanente. Importancia.- permiten que la toma de decisiones sea efectiva. Forma de establecerlas: Las establece la alta dirección a través de un consenso. Hay políticas para toda la empresa (generales) y para cada nivel jerárquico (funcional y específico). Propósito: Marcar una pauta, tener control de una empresa, imagen corporativa, toma de decisiones eficaces. Tipos de políticas. Expresas: son por escrito, contenidas en manuales de políticas. Implícitos: no están escritos pero se cumplen.  ESTRATEGIAS: Son decisiones tomadas en función de los datos del entorno, son acciones que tienen como fin directo alterar la fortaleza de la compañía en relación con la de sus competidores. Determinación de metas y objetivos básicos de la empresa a largo plazo, las acciones a emprender y la asignación de los recursos necesarios para lograr dichas metas TIPOS DE ESTRATEGIAS: Estrategia corporativa: Parte unificadora de un conjunto de empresas que las causa hacia los planes de cada una de estas empresas para la realización de un plan global.
  • 18.
    Ej: Cuando unaempresa maneja varias líneas de negocios - (actividades especificas muy diferentes dentro de un corporativo). Es formulada por la alta admón. Con el fin de supervisar los intereses y las operaciones de organizaciones que cuentan con más de una línea de negocio. Factores que debe tomar en cuenta el corporativo: 1.- Posición en el mercado 2.- La innovación 3.- Productividad 4.- Recursos Físicos y financieros 5.- Rentabilidad 6.- Desempeño y desarrollo administrativo. 7.- Desempeño y actividad de los trabajadores 8.- Responsabilidad pública Estrategia para línea de negocios: Se ocupa de la administración de los intereses y operaciones de un negocio en particular, la estrategia debe apegarse a como satisfacer su mercado y como debe conducirle el negocio en si mismo. En una división o cualquier centro de utilidades del corporativo que comercializa un conjunto específico de producto y/o servicios a un grupo específico e identificado de clientes. Una unidad de negocio compete con un conjunto preciso de competidores y es posible llevar acabo una reparación de sus ingresos, sus costos de operación, sus inversiones y los planes estratégicos. Estrategia por línea de productos: Dentro de las líneas o unidades de negocio, existen productos y/o servicios que requieren una estrategia específica y delimitada. Estrategia Funcional: Crea el marco de referencia para la administración de las funciones como Mercadotecnia, producción, finanzas, recursos humanos, inves. Y desarrollo, etc. Las brechas de desempeño: pueden surgir por 5 aspectos: a. Objetivos complicados b. Un desempeño que no corresponde con las expectativas. c. Cambios inesperados en el ambiente. d. Una pérdida o un ojo indebido de recursos. e. Un mal diseño de estrategia. NORMAS O REGLAS: Conjunto de instrucciones dirigidas a las personas encargadas de ejecutar una acción y que tiene el propósito de limitar su actuación e impedir que se aparten de los criterios fijados por la autoridad administrativa superior. Son lineamientos, obligaciones específicos, escritos.
  • 19.
    Delimitan formas deactuar de los miembros de la organización marca lo que se puede hacer y lo que no. Ejemplo: horario, prohibiciones "NO FUMAR" Propósito: Disciplina, mayor control.  PROGRAMA: HAROLD KOONTZ y O´DONNELL “es un complejo de metas, políticas , reglas, procedimientos, asignación de tareas, pasos que han de darse, recursos que deben emplearse y otros elementos necesarios para llevar adelante una forma de acción determinada”. Es un tipo de plan que abarca una secuencia de actividades operativas y especificas en las cuales el orden y el tiempo son factores importantes al igual que la unidad área a dpto., que deba cumplir con esas actividades. Un programa nos proporciona: Actividades, Orden, secuencia, tiempo, Responsable de las actividades; además, permite lograr un objetivo, optimizar recursos y tiempo. La gráfica de Gantt es auxiliar de los programas, con el programa el objetivo tiene un tiempo específico. Proyectos. Es un tipo de plan que forma parte de los programas y que puede abarcar un periodo largo o corto de tiempo. - Modernización de Ferrocarriles (largo plazo) - Diseño de un nuevo empaque (corto plazo) Presupuesto. Es un planteamiento formal y cuantitativo de los recursos designados para llevar a cabo programas o proyectos específicos en un periodo determinado. Es un medio de control que especifica los recursos financieros reservados para determinadas actividades. Tipo de Presupuestos.  Fijos - no cambian (renta, predial, impuestos)  Variables - están sujetos a variaciones (materias primas)  Base 0 - no se basan en otros anteriores. Su Propósito es abarcar actividades o periodos de tiempo más corto, ver hacia el futuro, actividades que permitan la expansión.  PROCEDIMIENTOS: Son una secuencia de fases o etapas necesarias para obtener un resultado específico. Serie de pasos para llegar a algo, para lograr un fin.
  • 20.
    Conjunto de instruccionespormenorizadas para ejecutar una serie de acciones que ocurren periódicamente. Son un tipo de plan permanente que establecen parámetros que nos permiten llegar a un fin. Ejemplo: Operación Transporte Almacenaje Propósitos  Realizar correctamente el trabajo  Evitar conflictos  Ahorro costo y tiempo  Seguimiento de la línea administrativa. - proceso  Que se conozca por toda la organización. EN QUE CONSISTE LA PLANEACION POR OBJETIVOS Es un método práctico a través del cual se construye la efectividad de una organización, dentro de un grupo de metas posibles de alcanzar, con objetivos bien definidos y estructurados, los cuales son evaluados por los miembros administrativos, gerentes y supervisores de cada unidad operativa de dicha organización. "A process in which objectives set by a subordinate and supervisor, and must be reached within a given timed period” . Traducción: Un proceso en el cual los objetivos son determinados por un subordinado y un supervisor, y deben ser completados dentro de un espacio de tiempo. "Es un sistema dinámico que integra las necesidades de la compañía de alcanzar sus objetivos de lucro y crecimiento, a la par de la necesidad del gerente de contribuir para su propio desarrollo. Es un estilo exigente y compensador de administración de empresas" Es un modelo administrativo que incluye un proceso político: propósitos de la empresa, un proceso de planeamiento: organizacional, estratégico y táctico y un proceso de dirección: supervisión media y ejecución. El énfasis en hacer correctamente el trabajo (the best way of Taylor) para alcanzar la eficiencia pasó al énfasis de hacer el trabajo más relevante para los objetivos de la organización a fin de alcanzar eficacia. El trabajo pasó de un fin en sí mismo, a ser un medio de obtener resultados. Esto porque las personas y la organización, probablemente están más preocupadas en trabajas que en producir resultados. Características Es un sistema de planificación que consiste en diseñar un plan de actuación mediante la definición de unas estrategias, entendiendo por tales "los caminos o vías que es necesario recorrer para alcanzar los objetivos propuestos" mediante la realización y desarrollo de determinados proyectos de actuación, proyectos que es preciso definir como "un conjunto de actividades dirigidas a obtener un resultado", esto va a permitir a la empresa conocer:  Las actividades que deben realizarse, aun por mínimas que éstas sean.  Quién debe realizarlas
  • 21.
     Cuándo debenacometerse, y  Cómo deben ejecutarse, es decir, con qué medios o recursos. ¿Cuáles son las características principales, estructurales y de comportamiento de la Planeación por Objetivos? Principales Estructurales Del comportamiento 1. Establecimiento conjunto de objetivos entre el ejecutivo y su superior, a fin de lograr mayor participación del personal. 1. Los ejecutivos fijan propósitos a largo y corto plazo. Los de largo plazo son en general establecidos por los dirigentes de la alta administración. 1. Se da énfasis en el compromiso propio de los subordinados en relación con las metas, esto es, los subordinados preparan sus propias metas y pasan a ser responsables por ellas. 2. Establecimiento de objetivos para cada departamento o posición, logrando la descentralización de decisiones. 2. Los objetivos y metas son expresados como resultados finales y no como tareas o actividades. 2. Se da énfasis al autoanálisis del desempeño y en consecuencia al autocontrol, en relación con los resultados obtenidos frente a las metas predeterminadas. 3. Interrelación de los objetivos departamentales, permitiendo buenas relaciones entre el grupo de trabajo. 3. Los objetivos y metas deben ser coherentes, como también coordinados con los sucesivos niveles y áreas de la organización. 3. Los desvíos de resultados en relación a las metas provocan autocorrección en el desempeño, y si es necesario, orientación específica del superior. 4. Elaboración de planes tácticos (de cada dpto.) y planes operacionales (toda la organización) con énfasis en la medida y control de los mismos. 5. Autocontrol y autoevaluación de las tareas asignadas, por parte de cada subordinado y supervisor. CUALES SON LAS ETAPAS DEL PROCESO PARA LA FORMULACION DE OBJETIVOS. 1. FORMULAR METAS A LARGO PLAZO Y PLANES ESTRATÉGICOS: Los planes están generalmente basados en la revisión y el análisis crítico del propósito fundamental de la organización obedeciendo a preguntas. 2. FIJACIÓN DE OBJETIVOS ESPECIFICOS: En una empresa privada deberían ser establecidos teniendo en cuenta la rentabilidad deseable, productividad, condiciones de mercado del producto, etc.
  • 22.
    3. ESTABLECIMIENTO DEOBJETIVOS PARA CADA DEPARTAMENTO Y PARA CADA UNIDAD: por ejemplo un objetivo general para el departamento general de producción y objetivos definidos por el mismo departamento en términos de cantidad de unidades para producir, disminución de desperdicios, niveles de inventarios. Etc. 4. ESTABLECIMIENTO DE OBJETIVOS REALISTAS: Que constituyan un desafió para los miembros de la organización, dirigidos a mejorar la gestión individual o de grupo en términos de resultados, en actividades claves de estrategias para la solución de problemas y en acciones para el desarrollo individual. 5. FORMULACION DE PLANES DE ACCION: La planeación involucra el cálculo y la descripción de una serie de actividades o eventos que deben ocurrir para alcanzar los objetivos en forma eficiente y efectiva. 6. ADOPCIÓN DE ACCIONES CORRECTIVAS: Cuando esto sea necesario para asegurar el logro de los objetivos. 7. REVISIÓN DE LA GESTION ADMINISTRATIVA: En términos de metas y objetivos establecidos para medir y discutir el progreso, e identificar y resolver problemas. 8. EVALUAR LA ACTUACIÓN DEL PERSONAL INVOLUCRADO EN EL PROCESO ADMINISTRATIVO Y TÉCNICO: Con miras de adoptar las conductas individuales a la naturaleza de la gestión institucional y a desarrollar acciones para aumentar la motivación y la capacidad gerencial. CUAL ES EL PROCESO PARA LA FORMULACION DEL PLAN DE OBJETIVOS 1. FIJACIÓN DE OBJETIVOS: Con base en los objetivos generales establecidos por la alta dirección, comienza el proceso de fijación de metas de las unidades de la organización. Cada subgerente o jefes de unidad formulan sus objetivos y los informa a sus subordinados. Los subordinados a su turno siguen el mismo procedimiento para traducir las metas de los superiores en acciones específicas y para formular sus propias metas en las áreas de su responsabilidad. 2. PLANTEAMIENTO ESTRATÉGICO: se requiere definir las estrategias y las tácticas, precisar los recursos que se necesitan y establecer los métodos y acciones que cada jefe debe desarrollar para alcanzar los objetivos. 3. AUTOCONTROL: donde el individuo y su jefe, será el responsable de controlar su propio desempeño en las actividades requeridas para implementar el plan de acción. 4. REVISIONES PERIÓDICAS: deben ser conducidas tan frecuentemente como sean necesarias durante el periodo en el cual la meta debe ser alcanzada.
  • 23.
    Proceso de laPlaneación por Objetivos
  • 24.
    MODELO ESQUEMATICO DEUN PLAN DE OBJETIVOS MANUFACTURAS LA CONCHA PLAN DE OBJETIVOS PARA EL PERIODO ENERO A DICIEMBRE DEL 2002 FECHA DE ADOPCIÓN DEL PLAN: NOVIEMBRE DEL 2001 AREA ASPECTO CRITICO O CLAVE OBJETIVO QUE DEBE ALCANZAR RESPONSABLE POLITICAS Se detecto que no se habían determinado objetivos claros, al comienzo del periodo Realizar un estudio de contexto que permita a la gerencia la formulación de políticas claras Gerente general FINANCIERA Las inversiones realizadas no fueron satisfactorias Lograr un incremento del 3% en la utilidad sobre inversiones. Subgerente financiero VENTAS Hubo bajas en el volumen de ventas Incremento no inferior al 30% del volumen anterior Subgerente de ventas. TALENTO HUMANO El personal actual de ventas carece de conocimientos para efectuar a cabalidad su trabajo Desarrollar programa intensivo de capacitación para 20 vendedores. Jefe de personal RELACIONES EXTERNAS Se han recibido peticiones de mayor participación de la empresa en la solución de necesidades de la comunidad Destinar 5.000.000 para un programa de apoyo a las instituciones de desarrollo social. Jefe de relaciones públicas. PUBLICIDAD Se considera que la baja en el volumen de ventas, obedece en parte, a la falta de publicidad. Invertir hasta 20.000.000 en publicidad radial y televisión. Jefe de publicidad
  • 25.
    DONDE SURGE LAPLANEACION ESTRATEGICA Surge a partir de la 2ª G.M. – inestabilidad, su función básica es tomar decisiones en el presente y ver como van ha repercutir en el futuro. Toma en cuenta tendencias, es un enfoque que se basa en la mega tendencia análisis del entorno y en el análisis de las capacidades de la empresa. Es una actitud empresarial, una forma de vida organizacional que responde a la pregunta, que es lo que puede hacer la empresa ahora para llegar hacer lo que quiere. Hace uso del D.O.(Desarrollo Organizacional) y del A.P.O (Administración por objetivos). Es la planeación realizada en el nivel institucional de una empresa. Los dirigentes, en el nivel institucional de la empresa, cumplen la tarea primordial de enfrentar la incertidumbre generada por los elementos incontrolables e imprevisibles desde el ambiente de tarea y el ambiente general. Al estar al tanto de las amenazas ambientales y las oportunidades disponibles para la empresa y desarrollar estrategias para enfrentar estos elementos ambientales, los dirigentes del nivel institucional requieren un horizonte temporal proyectado a lago plazo, un enfoque global que incluye la empresa como totalidad integrada por recursos, capacidad y potencialidad y, en especial, requieren tomar decisiones basadas en juicios y no sólo en los datos. CUALES SON LAS CARACTERÍSTICAS DE LA PLANEACIÓN ESTRATÉGICA.  Se da en condiciones de alta incertidumbre.  Se da en condiciones de escasez por lo que hay que aprovechar al máximo los recursos.  Tiene un enfoque externo, por lo que considera variables del medio ambiente.  Requiere personas abiertas al cambio, flexibles dinámicas y creativas  Esta proyectada a largo plazo, por lo menos en términos de sus efectos y consecuencias.  Está orientada hacia las relaciones entre la empresa y su ambiente de tarea y, en consecuencia, está sujeta a la incertidumbre de los acontecimientos ambientales. Para enfrentar la incertidumbre, la planeación estratégica basa sus decisiones en los juicios y no en los datos.  Incluye la empresa como totalidad y abarca todos sus recursos para obtener el efecto sinérgico de toda la capacidad y potencialidad de la empresa. La respuesta estratégica de la empresa incluye un comportamiento global y sistémico Mientras la estrategia empresarial se orienta hacia lo que la empresa debe hacer para conseguir los objetivos empresariales, la planeación estratégica trata de especificar cómo lograr esos objetivos. Se trata de establecer lo que la empresa debe hacer antes de emprender la acción empresarial necesaria. Para desarrollar un plan estratégico, la empresa debe tomar en cuenta:  La organización misma  El estilo directivo que maneja
  • 26.
     La complejidadde sus procesos de producción  Complejidad del medio ambiente  La naturaleza de los problemas a los que se enfrenta  Propósitos de Sistema de planeación  Políticas de personal  Normas éticas: Práctica de negocio, Postura que tiene la empresa frente a su mercado, compras, posicionamiento y frente a su competencia.  Estrategia: Plan - Técnica - Acción CUALES SON LOS OBJETIVOS DE LA PLANEACION ESTRATEGICA Un objetivo central de la planeación estratégica consiste en investigar por qué algunas organizaciones tienen éxito y otras fracasan. Las decisiones estratégicas determinan el rumbo futuro y la posición competitiva de una empresa durante mucho tiempo. Las decisiones para expandirse geográficamente o para diversificarse son ejemplos de decisiones estratégicas. Las decisiones estratégicas se toman en todo tipo y tamaño de organización, desde General Motors hasta una pequeña ferretería. La existencia y el trabajo de muchas personas se ven afectadas por las decisiones estratégicas, así que la apuesta es muy alta. La supervivencia misma de la organización puede estar en juego y determinada por tres grandes factores: la industria en la cual está ubicada, el país o países donde se localiza y sus propios recursos, capacidades y estrategias. La Planeación Estratégica: es el proceso mediante el cual quienes toman decisiones en una organización obtienen, procesan y analizan información pertinente, interna y externa, con el fin de evaluar la situación presente de la empresa, así como su nivel de competitividad con el propósito de anticipar y decidir sobre el direccionamiento de la Institución hacia el futuro. Este proceso consiste fundamentalmente en responder a las siguientes preguntas: a. Dónde queremos ir? b. Dónde estamos hoy? c. A dónde debemos ir? d. A dónde podemos ir? e. A dónde iremos? f. Cómo estamos llegando a nuestras metas? CUAL ES EL PROCESO FORMAL DE LA PLANEACION ESTRATEGICA: 1. Determinación de los objetivos empresariales 2. Análisis ambiental externo 3. Análisis organizacional interno
  • 27.
    4. Formulación dealternativas estratégicas y elección de la estrategia empresarial. 5. Elaboración de la planeación estratégica. 6. Implementación mediante planes tácticos y operacionales CUALES SON LOS ELEMENTOS QUE COMPONEN LAS 7S Las 7S de McKinsey están compuestas por 7 esferas interconectadas entre sí, cuyo elemento central son los valores compartidos. Cada una de las esferas refleja un elemento básico en cualquier Empresa o Organización. STYLE (estilo): El estilo se refiere a la cultura de la organización. Normalmente es la cúpula gerencial quien establece un modelo de comportamiento, y da ejemplo a las capas inferiores de la empresa. Viene a ser la cara de la empresa. 1. Determinación de los objetivos empresariales (¿Cuál es el camino?) 2. Análisis ambiental externo (¿Qué hay en el amiente?) 3. Análisis organizacional interno (¿Qué tenemos en la empresa?) 4. Formulación de las alternativas y elección de la estrategia empresarial (¿Qué hacer?) 5. Elaboración de la planeación estratégica (¿Cómo hacer?) 6. Implementación de la Planeación estratégica mediante planes tácticos y operacionales. Oportunidades y Amenazas Potencialidad y vulnerabilidad Fortalezas y debilidades Puntos fuertes y puntos débiles
  • 28.
    STAFF (personal): Losempleados son la columna vertebral de cualquier organización y uno de sus más importantes activos. Los recursos humanos deben estar orientados hacia la estrategia. SYSTEMS (sistemas): Incluye los procesos internos que definen los parámetros de funcionamiento de la Empresa y los sistemas de información son los canales por los que discurre la información. Los procesos y la información pueden compararse con la sangre que fluye por un cuerpo. STRATEGY (estrategia): La manera de organizar y enfocar los recursos, para conseguir los objetivos de la organización. Podríamos compararlo con el cerebro de una organización. STRUCTURE (estructura): La manera en que se organizan, se relacionan e interactúan las distintas variables como unidades de negocio. Pueden ser departamentales, geográficas (local, global o multidoméstica), de gestión (centralizada o descentralizada, etc.). También puede incluir la fórmula jurídica que adquiere la entidad (sociedad anónima, limitada, joint-venture...), la fórmula de expansión (franquicia, orgánica, fusiones…), de organización jerárquica (centralizada o descentralizada), de recursos humanos (estructura piramidal o plana) y un largo etcétera. SKILLS (habilidades): Se refiere a las habilidades y capacidades requeridas por los miembros de la organización. Es lo que Michael Porte llama Competencias Centrales. También puede referirse al know how. SHARED VALUES (valores compartidos): Los valores compartidos son el corazón de la empresa. Lo que une a sus miembros y alinea a todos ellos en la misma dirección. Existe una clara interacción entre STYLE y SHARED VALUES. Normalmente se asocia al primero el concepto de Cultura Empresarial o Valores Corporativos, y al segundo el concepto de Misión. Ambos conceptos, a menudo están influidos por la idiosincrasia del fundador, a veces el origen de la empresa, y a veces simplemente se van forjando con el tiempo. Ambos atributos reflejan a la vez la ética y estética de la empresa. De ahí se deriva la estrategia empresarial (strategy), es decir, la manera como la empresa se comporta en su medio ambiente, en función de estos siete factores.
  • 29.
    La integración deestos factores entre sí y con el ambiente específico de la empresa determina el comportamiento frente a las oportunidades o desafíos. La planeación estratégica debe tener en cuenta estos factores, su interacción y su efecto sinérgico. La planeación estratégica consiste en tomar decisiones por anticipado y decidir qué hacer ahora antes de que ocurra la acción obligatoria. CUALES SON LOS COMPONENTES FUNDAMENTALES DE LA PLANEACION ESTRATEGICA: Los Estrategas: son aquellas personas o funcionarios ubicados en la alta dirección de la empresa (miembros de la Junta Directiva, el Presidente o Gerente y los Vicepresidentes ) a quienes corresponde la definición de los objetivos y políticas de la organización. El Direccionamiento Estratégico: Las organizaciones para crecer, generar utilidades y permanecer en el mercado deben tener muy claro hacia donde van, es decir haber definido su direccionamiento estratégico. El Direccionamiento estratégico lo integran los principios corporativos, la visión y la misión de la organización. Principios Corporativos. Son el conjunto de valores, creencias, normas, que regulan la vida de una organización. Ellos definen aspectos que son importantes para la organización que deben ser compartidos por todos. Por tanto constituyen la norma de vida corporativa y el soporte de la cultura organizacional. Visión. Es un conjunto de ideas generales, algunas de ellas abstractas, que proveen el marco de referencia de lo que una empresa es y quiere ser en el futuro. La visión no se expresa en términos numéricos, la define la alta dirección de la compañía, debe ser amplia e inspiradora, conocida por todos e integrar el equipo gerencial a su alrededor. Requiere de líderes para su definición y para su cabal realización. Cuando Toyota escogió ser la empresa de automóviles más grande del mundo; cuando la empresa de teléfonos francesa decidió ser la mejor de Europa, sin serlo en el momento de su definición; cuando el Banco Ganadero se definió así mismo como un Banco Universal y Peldar trabajó para convertirse en una Compañía Clase Mundial estaban estableciendo su visión. La visión señala rumbo, da dirección, es la cadena o el lazo que une en las empresas el presente con el futuro. La Visión de una compañía sirve de guía en la formulación de las estrategias, a la vez que le proporciona un propósito a la organización. Esta visión debe reflejarse en la misión, los objetivos y las estrategias de la institución y se hace reflejarse en la misión, los objetivos y las estrategias de la institución y se hace tangible cuando se materializa en proyectos y metas específicas, cuyos resultados deben ser medibles mediante un sistema de índices de gestión bien definido.
  • 30.
    Por ello, elejercicio de definir la visión es una tarea gerencial de mucha importancia, de allí que sea parte fundamental del proceso estratégico de una empresa. Misión. Es la formulación de los propósitos de una organización que la distingue de otros negocios en cuanto al cubrimiento de sus operaciones, sus productos, los mercados y el talento humano que soporta el logro de estos propósitos. En términos generales, la misión de una empresa responde a las siguientes preguntas:¿Cuál es su negocio? ¿Cuáles son sus valores? ¿Quiénes son sus clientes? ¿Cuál es su prioridad? ¿Cuáles los deberes y derechos de sus colaboradores? ¿Cuáles son sus objetivos organizacionales? ¿Cuáles son sus productos y mercados? ¿Para que existe la empresa? La misión, por tanto, debe ser claramente formulada, difundida y conocida por todos los colaboradores. Los comportamientos de la organización deben ser consecuentes con esta misión, así como la conducta de todos los miembros de la organización. La misión no puede convertirse en pura palabrería o en formulaciones que aparecen en las oficinas de la compañía. La misión de una empresa debe inducir comportamientos, crear comportamientos, crear compromisos. La vida de la organización tiene que ser consecuente con sus principios y valores, su visión y su misión. La contradicción entre la misión y la vida diaria de la organización es fatal para la calidad de vida de la compañía. Se refleja inmediatamente en su clima organizacional, lo cual puede ser supremamente peligroso para la vida, paz y sobrevivencia de la empresa. QUE SON LOS OBJETIVOS GLOBALES Son los Resultado a largo plazo que una organización espera lograr para hacer real la misión y la visón de la empresa, o área de negocio. QUE ES EL DIAGNÓSTICO ESTRATÉGICO. Es responder a las preguntas dónde estábamos, dónde estamos hoy, consiste en el análisis de fortalezas y debilidades internas de las organizaciones, así como amenazas y oportunidades que enfrenta la institución. Para ello, es indispensable obtener y procesar información sobre el entorno con el fin de identificar allí oportunidades y amenazas, así como sobre las condiciones, fortalezas y debilidades internas de la organización. El análisis de oportunidades y amenazas ha de conducir al análisis DOFA, el cual permitirá a la organización definir estrategias para aprovechar sus fortalezas, revisar y prevenir el efecto de sus debilidades, anticiparse y prepararse para aprovechar las oportunidades y prevenir oportunamente el efecto de las amenazas. Este análisis es el gran aporte del DOFA. El diagnóstico estratégico incluye, por tanto, la auditoria del entorno, de la competencia, de la cultura corporativa y de las fortalezas y debilidades internas. Fortalezas: Actividades y atributos internos de una organización que contribuyen y apoyan el logro de los objetivos de una institución.
  • 31.
    Debilidades: Actividades oatributos internos de una organización que bien o dificultan el éxito de una empresa. Oportunidades: Eventos, hechos o tendencias en el entorno de una organización que podrían facilitar o beneficiar el desarrollo de ésta, si se aprovechan en forma oportuna y adecuada. Amenazas: Eventos, hechos o tendencias en el entorno de una organización que inhiben, limitan o dificultan su desarrollo operativo. QUE ES EL DIAGNOSTICO INTERNO: Es el Proceso para identificar las fortalezas, debilidades, de la organización, o del área o unidad estratégica. Cuáles son los elementos integran el análisis del Diagnostico Interno. a. Capacidad Directiva: Todas aquellas fortalezas o debilidades que tengan que ven con el proceso administrativo, entendido como fortalezas o debilidades en: Planeación, dirección, toma de decisiones, coordinación, comunicaciones, control. b. Capacidad Competitiva: Todos los aspectos relacionados con el área comercial, tales como calidad del producto, exclusividad, portafolio de productos, participación en el mercado, canales de distribución, cubrimiento, investigación y desarrollo, precios, publicidad, lealtad de los clientes, calidad en el servicio al cliente, etc. c. Capacidad Financiera: Esta incluye todos los aspectos relacionados con las fortalezas o debilidades financieras de la compañía tales como: Deuda o capital, disponibilidad de la línea de crédito, capacidad de endeudamiento, margen financiero, rentabilidad, liquidez, rotación de cartera, rotación de inventarios, estabilidad de costos, elasticidad de la demanda y otros índices financieros que se consideren importantes para la organización y área de análisis. d. Capacidad Técnica o Tecnológica: Aquí se incluyen todos los aspectos relacionados con el proceso de producción en las empresas industriales y con la infraestructura y los procesos en las empresas de servicio. Por tanto incluye entre otras: Infraestructura tecnológica (Hardware), exclusividad de los procesos de producción, normalización de los procesos, ubicación física, acceso a servicios públicos, facilidades físicas, intensidad en el uso de mano de obra, patentes, nivel tecnológico, flexibilidad en la producción, disponibilidad de software, procedimientos administrativos, procedimientos técnicos, etc. e. Capacidad del Talento Humano: Se refiere a todas las fortalezas y debilidades relacionadas con el recurso humano: Nivel académico, experiencia técnica, estabilidad, rotación, ausentismo, nivel de endeudamiento, capacitación programas de desarrollo, motivación, pertenencia, etc.
  • 32.
    QUE ES ELDIAGNOSTICO EXTERNO: Es el Proceso de identificar las oportunidades o amenazas de la organización, unidad estratégica o departamento en el entorno. Mediante el diagnóstico externo la empresa procura conocer su ambiente externo y diagnosticar qué ocurre en él. Para que la empresa pueda operar con eficiencia y eficacia, es necesario que conozca el ambiente externo que la rodea: sus necesidades, oportunidades, recursos disponibles, dificultades y restricciones, amenazas, coacciones y contingencias de las que no puede huir ni escapar. Que elementos integran el análisis del Diagnostico Externo. 1. AMBIENTE GENERAL conformado por: a. Factores Económicos: Aquellos relacionados con el comportamiento de la economía, tanto a nivel nacional como internacional: índice de crecimiento, inflación, devaluación, ingreso per cápita, ingreso per cápita disponible, PIB, comportamiento de la economía internacional. b. Factores Políticos: Aquellos que se refieren al uso o migración del poder. Datos de Gobierno a nivel internacional, nacional, departamental o local, (acuerdos internacionales, normas, leyes, implementos); de los órganos de la representación (Senado, Cámara, Asamblea, Consejos estatales); otros agentes del gobiernos que pueden afectar a la empresa o unidad estratégica de negocio. c. Factores Sociales: Los que afectar el modo de vivir de la gente, incluso sus valores (Educación, salud, empleo, seguridad, creencias, cultura, etc). d. Factores Tecnológicos: Los relacionados con el desarrollo de máquinas, herramientas, materiales (Hardware), así como los procesos (Software). e. Factores Geográficos: Los relativos a la ubicación, espacio, topografía, clima, recursos naturales, etc. f. Factores Competitivos: Todos los determinados por la competencia, los productos, el mercados, la calidad y el servicio, todos ellos en comparación con los competidores.
  • 33.
    2. ANÁLISIS DELAMBIENTE DE TAREA. conformado por: 1. Consumidores o usuarios de los productos o servicios de la empresa, denominado mercado (de consumidores, usuarios o clientes), que puede absorber todos los resultados o salidas de la actividad empresarial. Tanto el mercado real como el potencial deben estudiarse para verificar las oportunidades y las amenazas que acechan a corto, mediano y largo plazo. 2. Proveedores de recursos. Es decir, las empresas que suministran las entradas y los recursos necesarios para llevar a cabo las operaciones y actividades de la empresa. Existen proveedores de capital y de dinero (mercado de capitales, que incluye accionistas, inversionistas y particulares, bancos, entidades financieras, etc.) de materiales y materias primas (mercado de proveedores, que suministran los insumos básicos para la empresa), de equipos, de tecnología, de fuerza laboral. Muchas empresas buscan la integración vertical fabricando todos los subproductos y componentes necesarios para generar sus productos o servicios y disminuir su dependencia externa de proveedores, reducir costos y aprovechar mejor los recursos disponibles. La primera reduce la dependencia externa pero provoca problemas de complejidad dentro de la empresa, mientras que la segunda aumenta la dependencia externa frente a las demás empresas proveedoras.
  • 34.
    3. Competidores (encuanto a salidas o entradas de la empresa). Pueden disputar clientes, consumidores o usuarios, como en el caso de empresas que generan los mismos productos o servicios y los colocan en el mismo mercado consumidor. También pueden disputar los recursos necesarios, como en el caso de las empresas que requieren las mismas entradas: dinero, materiales y materias primas, máquinas y equipos, tecnología, recursos humanos, servicios, etc. 4. Agencias reguladoras, como entidades gubernamentales, sindicatos, asociaciones de clase, opinión pública, etc., que interfieren las actividades y operaciones de la empresa, casi siempre para vigilarlas, controlarlas y provocar restricciones y limitaciones que reducen el grado de libertad en el proceso de toma de decisiones de la empresa. Cualquier cambio relacionado con los productos y servicios ofrecidos por la empresa modificará, de alguna forma, su ambiente de tarea y sus relaciones de interdependencia, es decir, el intrincado juego de poder y dependencia definidos en función del dominio. OPCIONES ESTRATÉGICAS Definido el direccionamiento estratégico de la compañía. Realizado el diagnóstico estratégico y el análisis DOFA, deberán explorarse las opciones que la compañía tiene para anticipar tanto sus oportunidades y amenazas, como sus fortalezas y debilidades. Para ello, partiendo del DOFA y del análisis de vulnerabilidad efectuado en el diagnóstico, la compañía deberá definir los vectores de su comportamiento futuro en el mercado (análisis Vectorial de crecimiento); analizar el comportamiento de su portafolio de productos, definir los objetivos globales de la compañía y determinar las estrategias globales y los proyectos estratégicos que le permitirán lograr eficiente y eficazmente su misión.
  • 35.
    Ejemplo de laMatriz DOFA, FODA, DAFO y SWOT en ingles. Puntos de su construcción. 3. Hacer una lista de las fortalezas internas claves. 4. Hacer una lista de las debilidades internas decisivas. 5. Hacer una lista de las amenazas externas claves. 6. Hacer una lista de las oportunidades externas decisivas. OPORTUNIDADES Tendencia al crecimiento. Tarifas bajas. Demanda de sus servicios para pequeñas empresas. AMENAZAS Competencia Menos demanda de personal
  • 36.
    Poco crecimiento enla compañía Desempleo PUNTOS FUERTES Buen nivel de directivos Buen desempeño de los sistemas de información Cuentan con personal competitivo Buena capacitación PUNTOS DÉBILES No cuentan con planeación No cuenta con mantenimiento para el equipo de cómputo. No cuenta comas prestaciones a parte de las de la Ley. Bajo nivel de estudios de mercado Bajo nivel de ventas. Debilidades (D)  No hay Planeación  No hay mantenimiento de equipo  No hay prestaciones mas que las de la ley  Bajo nivel de estudios de mercado  Bajo nivel de Ventas Fortalezas  Buen nivel de directivos  Buen desempeño de lo ssistemas de información  Personal competitivo  Buena capacitación  Tarifas bajas Oportunidades (O)  Tendencia al crecimiento  Demanda de sus servicios para pequeñas empresas Estrategias (DO)  Realizar investigaciones de mercado para saber a que empresas se les puede brindar un servicio  Aprovechar los medios publicitarios para atraer nuevos clientes con el fin de incrementar las ventas Estrategias (FO)  Conservar el buen desempeño de la empresa para aumentar su demanda  Aprovechar la competitividad del personal para adquirir mayor prestigio Amenazas (A)  Competencia  Desempleo  Poco crecimiento en la economía Estrategias (DA)  Realizar visitas a diferentes empresas para informar acerca de sus servicios  Realizar con los directivos juntas continuas para elaborar planes para el crecimiento de la empresa Estrategias (FA)  Mejorar la calidad de los servicios desarrollando un programa de capacitación
  • 37.
    FORMULACIÓN DE ESTRATEGIAS. Paraterminar el desarrollo del modelo conceptual de planeación estratégica se propone un cuadro de resultados para relacionar los objetivos, estrategias y políticas. Este cuadro presenta un resumen del panorama de la planeación estratégica. En la primera columna se colocan los objetivos generales de la empresa, los cuales se interna cumplir con ayuda de las estrategias (resultado de la matriz DOFA) en la segunda columna y por último se colocan las políticas que ayudaran al cumplimiento de los objetivos y por consiguiente las estrategias. Objetivo Estrategias Políticas DO. Incrementar sus ventas un 15% en un plazo de 3 meses.  Realizar investigaciones de mercado para saber a que empresas se les debe brindar un servicio  Aprovechar los medios publicitarios para atraer nuevos clientes con el fin de incrementar las ventas 1. Mantener constante la promoción y publicidad de la empresa, por lo menos durante 6 meses 2. La empresa deberá contar con publicidad especial enfocada a nuestros clientes DA Incrementar la cartera de clientes un 25% en un plazo de 1 año  Realizar visitas a diferentes empresas para informar acerca de nuestros servicios  Realizar con los directivos juntas continuas para elaborar planes para el crecimiento de la empresa 1. Las visitas se realizarán por lo menos a 3 empresas al mes. FO Incrementar la demanda de las empresas un 15% en un plazo de 1 año  Conservar el buen desempeño de la empresa para aumentar su demanda  Aprovechar la competitividad del personal para adquirir mayor prestigio 1. Los empleados deberán tomar un curso de capacitación por lo menos una vez al año FA Incrementar un 20% la preferencia de las compañías en un plazo de 3 años  Mejorar la calidad de los servicios desarrollando un programa de capacitación El programa deberá ser actualizado, mínimo cada 6 meses
  • 38.
    FORMULACIÓN ESTRATÉGICA. Las opcionesestratégicas, deberán convertirse en planes de acción concretos con definición de responsables. Para ello, es indispensable proyectar en el tiempo cada uno de los proyectos estratégicos, definir los objetivos y las estrategias de cada área funcional dentro de estos proyectos, así como diseñar planes de acción concretos. Los proyectos estratégicos y los planes de acción debe reflejarse en el PRESUPUESTO ESTRETEGICO, el cual en definitiva es el verdadero Plan Estratégico. El Presupuesto Estratégico debe ejecutarse dentro de las normas de la compañía. Además, se deberá monitorear y auditar la ejecución del plan como parte importante del proceso de planeación estratégica. INDICES DE GESTIÓN El desempleo de la organización debe ser monitoreado y auditado. Para ello con base en los objetivos, en los planes de acción y en el presupuesto estratégico, se definirán unos índices que permitirán medir el desempeño de la organización. Esta medición se realizará en forma periódica, de tal manera que retroalimente oportunamente el proceso de planeación estratégica y puedan por tanto, introducirse los ajustes o modificaciones que la situación requiera. La formalización de este proceso de evaluación y medición periódicas, institucionaliza la AUDITORIA ESTRATEGICA, componente fundamental en la creación y consolidación de una cultura estratégica. La auditoria estratégica como sistema asegura la persistencia, permanencia y continuidad del proceso, evitando que la planeación estratégica sea sólo una moda, que dura muy poco. DIFUSIÓN ESTRATÉGICA Definido el plan estratégico, y antes que sea implementado, debe ser difundido a toda la organización. La Comunicación del plan estratégico a toda la organización logrará, que todos los colaboradores identifiquen su responsabilidad en la ejecución del plan y se comprometan con él. Las personas sólo pertenecen a lo que conocen. La difusión del plan debe realizarse en cascada, al igual que la formulación. Así, se consolidará el liderazgo en cada nivel, se le hará más responsable y facilitará la monitoria estratégica.
  • 39.
    QUE ES LAMATRIZ DEL BOSTON CONSULTING GROUP O DE CRECIMIENTO Y PARTICIPACIÓN Con el objetivo de analizar la posición estratégica de un producto o una Unidad Estratégica de Negocios (UEN), en 1970 una firma de asesoría gerencial, el Boston Consulting Group, crea el modelo de análisis de la cartera de negocios, también conocida como “análisis de Portafolio”; en nuestro medio conocida como matriz BCG o matriz de crecimiento-participación. Que es una matriz de 2x2, donde se clasifican los productos o UEN según la tasa de crecimiento del mercado, el cual sirve de indicador de atractivo del mismo y la participación relativa o cuota de mercado que se utiliza como indicador de la competitividad detentada, de donde se obtiene la siguiente matriz: GRAFICA Nº 1 A su vez los cuatro cuadrantes de la rejilla representan distintas categorías de las unidades estratégicas de negocios (UEN) o bien de productos muy importantes. Estas cuatro categorías no sólo nos sirve para saber qué estrategias de marketing aplicar sino también superpone elementos de análisis financiero, tales como generación y requerimientos de fondos según cada etapa del producto, y es una redefinición del concepto tradicional del ciclo de vida del producto. Sin embargo este análisis ha sido blanco de numerosas críticas, como veremos en un punto posterior, pero es importante reconocer que este esquema se ha constituido en el peldaño para numerosos desarrollos posteriores y contribuye mucho a temas financieros y de marketing.
  • 40.
    CUALES SON LOSCOMPONENTES DE LA MATRIZ DE BOSTON A. NEGOCIOS (UEN) O PRODUCTOS SIGNO DE INTERROGACIÓN Son productos o UEN que tiene una baja participación en mercados pero con tasas altas de crecimiento en el mercado. Por lo general se trata de productos nuevos que requieren gran cantidad de recursos para mantener su participación. Recursos que deberán ser generados por otros productos o UEN. Como su nombre lo indica, es signo de interrogación por cuando pueden llegar a cualquier destino: el cual puede ser éxito o fracaso. Debido a esto en algunos países como el nuestro se lo conoce también como “niños problema”, debido a que este tipo de empresas (UEN) o productos, no han logrado afianzarse en un mercado en expansión muy competidor y por ello es un problema el cuidar de ellos para la empresa, y/o los ejecutivos. B. NEGOCIOS O PRODUCTOS ESTRELLA Se trata de empresas EUN de gran crecimiento y alta participación, representan la esperanza del futuro. Son productos que requieren gran atención porque debe financiarse el alto ritmo de crecimiento que tienen, en otras palabras requieren mucho efectivo para mantener su competitividad dentro de los mercados en crecimiento, pero el fuerte liderazgo que ostentan hace que el flujo de fondos tienda a ser neutro. Con el tiempo su crecimiento se irá reduciendo y se convertirá en vacas generadoras de mayores efectivos. Más allá de las afirmaciones del Boston Consulting Group, en la estrategia a seguir deberá aplicarse el esquema de fortalezas y debilidades, a fin de evitar que el producto estrella se vea interrumpida o alterada en el sendero que lo lleve hacia su transformación en Vaca Lechera. C. NEGOCIOS O PRODUCTOS VACA LECHERA. Los productos o negocios vaca lechera (cash-cows) son productos que tienen una posición privilegiada por su participación (productos líderes) en un mercado de bajo crecimiento o industrias maduras (por las bajas tasas de crecimiento). La mayor parte de sus clientes llevan tiempo con ellas y siguen siendo fieles, por lo cual los costos de marketing no son altos. Por tanto, generan más efectivo del que pueden reinvertir rentablemente en sus propias operaciones, por ello las vacas de efectivo pueden ser “ordeñadas” para apoyar las otras unidades estratégicas de negocios (UEN) que necesitan más recursos Son muy pocos los negocios o productos que arriban a esta posición luego de atravesar con éxito la competencia en el cuadrante estrella, para llegar finalmente a ser cash-cow. D. NEGOCIOS O PRODUCTOS PERRO Estas UEN o productos tienen poca participación en el mercado y operan en industrias con bajas tasas de crecimiento. A una empresa no le conviene
  • 41.
    invertir mucho enesta categoría de unidades, por no ser muy rentables, de hecho su la UEN o producto esta en esta categoría por mucho tiempo los dueños o accionistas muchas veces optan por eliminarla y sacarla del mercado. CUALES SON LOS PASOS PARA LA ELABORACIÓN DE LA MATRIZ BCG  En qué consiste el Cálculo de la Tasa de Crecimiento de la industria y/o del mercado La tasa de crecimiento del mercado representada en el eje vertical, es usada para medir el aumento del volumen de ventas del mercado o industria, va desde alto a bajo y desde el 20% al 5% con una media del 10%, porcentajes que son estándares por los creadores de la matriz. Se estima tomando en consideración el volumen de ventas totales del mercado en los últimos dos años, o de los dos últimos periodos. Para fines prácticos se tiene a continuación un ejemplo hipotético de las empresas de cerveza, suponiendo que estas tres empresas representan toda la industria se tiene los siguientes datos a manera de ejemplo. EMPRESAS VENTAS AÑO (1) 2006 VENTAS AÑO (2) 2007 Participación en el mercado en base al último año CBN (Cervecería Boli Nacional) 5.500.000.- 6.000.000.- 46.87% Cerveza AUTENTICA 4.000.000.- 5.000.000.- 39.06% Cerveza DUCAL 2.500.000.- 1.800.000.- 14.06% TOTAL 12.000.000.- 12.800.000.- 100.00% Para nuestro ejercicio práctico el análisis será de la empresa CBN, para el cálculo del eje vertical (tasa de crecimiento de la industria) aplicamos la siguiente fórmula: 100* 1 12 añoVentas añoVentasañoVentas TC   Tendríamos el siguiente resultado: %7.6%100*067.0 000.000.12 12.000.000-12.800.000 TC Es decir que las ventas del mercado de la cerveza se han incrementado en un 6.7% el 2007, respecto de la gestión 2006, el resultado es independiente de los crecimientos o decrementos que cada firma tuvo en las dos gestiones pues representa a todo el mercado.
  • 42.
     En quéconsiste el Cálculo de la Participación Relativa De igual modo, el dato de la media de participación relativa se traza generalmente en 1 o 1.5, por encima de este nivel la cuota de mercado es fuerte, mientras que por debajo la participación es baja, la escala de 0 a 5 y una media de 1 y/o 1.5 (utilizado en algunos casos), son los datos estándares precisos que normalmente se utilizan aun en nuestro medio, con todos los cambios económicos que sufrimos esta medida es confiable para cualquier análisis de portafolio. Para calcular la participación relativa de mercado. Se divide la participación del producto y/o empresa (UEN) analizando su participación con el competidor con mayor participación. Para el caso práctico la empresa de análisis es CBN, utilizamos la siguiente fórmula: competidormayordeliónparticipac%y/ocompetidormayordelVentas mercadoeleniónparticipacde%y/oempresaladeVentas CM Para el calculo del CM se utiliza los datos de ventas de la ultima gestión 2007 que están en el cuadro anterior, del cual se puede sacar los porcentajes de participación de mercado de cada empresa en base al total de ventas, y utilizar ese datos % en la formula o solo tomar en cuenta el número de ventas, para cualquiera de los caso el resultado será el mismo. Reemplazando a los datos del ejercicio obtenemos lo siguiente: 2.1 .000.000.5 .000.000.6    CBN Cuando existe toda la información del mercado también se puede calcular los datos de la competencia y tendríamos el siguiente cuadro: EMPRESAS CM CBN (46.87% / 39.06%) =1.2 Cerveza AUTENTICA (39.06% / 46.87%)=0.83 Cerveza DUCAL (14.06% / 46.87%)=0.30 En este último cuadro estamos utilizando los datos porcentuales en vez de los datos de ventas, toda vez que el resultado siempre será el mismo. Para los creadores de la matriz BCG, una participación es alta cuando es superior a 1, y baja cuando es inferior.
  • 43.
     Elaboración dela matriz BCG En base a estos datos se puede armar la matriz, e identificar de esta manera cuatro grupos de productos-mercados, respecto de los cuales se formula un diagnostico que permite diagramar una estrategia de acción, como veremos más adelante. En nuestro caso práctico como ya sacamos los datos vamos a graficarlos en la matriz BCG y a realizar un breve análisis de los resultados de esta manera tendríamos lo siguiente: QUE DATOS DE DEBEN ANALIZAR DEL EJERCICIO. En base al ejercicio hecho, y asumiendo los datos hipotéticos podemos concluir que la empresa CBN, tiene dominio sobre el mercado con el 46.87 %, (fuerte participación de mercado) su producto es el que le reditúa mayores ingresos, en relación a su competencia, porque es un mercado consolidado, es decir que la tasa de crecimiento del mercado no es alta. En síntesis aunque los datos de ventas del ejemplo son bajo si las cambiamos por el triple en todos los casos a partir de los datos de origen no cambiaría la tasa de crecimiento, debido a que es un mercado consolidado que se mantiene con el tiempo al margen del volumen de ventas. Por otro lado, cuando existe una empresa líder en el mercado la participación de mercado en la matriz normalmente estará entre 1.1 y 1.8 máximo, los únicos casos donde la empresa tiene una mayor participación por encima de 2 o 3, es cuando la empresa tiene ventas y/o participación mayoritaria de 4 a 5 veces mayor que su competencia más grande,
  • 44.
    Al menos ennuestro país Bolivia, el caso referencial sería de la empresa SAGIC que vinos y singanis que por la década de los 70 y 80 era una empresa líder en el mercado, y su volumen de ventas era de 4 o 5 veces mayor que la competencia, su producto Singani “San Pedro de Oro”, se vendía prácticamente por sí solo, otro caso seria los productos y embutidos STEGE, que hasta la década de los 80 y principios de los 90 con seguridad, su participación en el mercado era entre 3 y 4 muy fuerte pero ahora aunque sigue siendo una línea de productos líder, por la alta competencia que tiene ahora debió baja a un 1.6 o 1.9, aunque con todo sigue en el segmento de VACA, en síntesis solo el volumen de ventas determina si un producto es VACA o PERRO, ya que este volumen de ventas convierte a uno en líder de mercado. Otro aspecto importante que debemos tomar en cuenta es que la tasa de crecimiento vista en cifras (volumen de ventas anuales), es más importante que verla en porcentaje para saber si el mercado es atractivo (rentable) o no. Para comprender mejor esta idea razonemos de la siguiente manera si hipotéticamente un mercado X, tuviera en dos gestiones las siguientes cifras: año 1= 20 unidades vendidas y año 2= 23 unidades vendidas, su tasa de crecimiento seria de 15%, pero si cambiamos estas cifras por unas más reales en volumen de ventas por: año 1= 20.000 unidades vendidas y año 2= 23.000 unidades vendidas, su tasa de crecimiento seguiría siendo del 15%, y aunque este porcentaje que es igual en los dos casos, en la matriz BCG nos daría a pensar que el mercado o producto está en ESTRELLA y es un mercado en crecimiento, pero si los datos fueran como del primer caso el mercado o producto si bien es estrella no es rentable ni atractivo por su bajo volumen de ventas, por ello es mejor guiarnos por las cifras absolutas en el primer caso las cifras eran extremadamente bajas pero sirven para darnos cuenta que es un mercado poco rentable. Sin embargo se puede dar otro escenario, cuando hay mercados o productos con altos volúmenes de ventas por año pero muy poca tasa de crecimiento, de una gestión a otra veamos la siguiente figura:
  • 45.
    En esta graficala tasa de crecimiento del un mercado o producto es del 1%, aunque la empresa o UEN “A”, está en buena posición respecto de su competencia, este mercado tiene una tasa de crecimiento muy baja, aunque fueran volúmenes grandes de ventas, el 1% por año es muy poco crecimiento, para los de BCG uno puede tener un crecimiento entre 0 a 10% para seguir siendo VACA por encima de esto uno es ESTRELLA, pero cuando se da este tipo de comportamiento por debajo del 5%, es preocupante esto ha generado un nuevo paradigma y unas nuevas denominaciones a estos porcentajes tan bajos, que si se repiten por muchos periodos de tiempo son llamados ORDEÑADA y/o CANTARO y PULGA, el primero porque al igual que un cántaro, ancho de barriga y estrecha de cuello, el producto o empresa percibe ingresos pero el mercado tiene muchos competidores que hacen que la tasa de crecimiento sea muy baja, lo que se hace en estos casos normalmente es captar los ingresos de ventas lo más posible (ordeñar), para solventar los gastos necesarios para mantener el liderazgo en el mercado. Por el otro lado si uno está en el segmento PERRO, la empresa a parte de no ser líder del mercado está en uno de poco crecimiento como el de la grafica, por ello se ha generado la denominación de PULGA debido a que es tan bajo el crecimiento del mercado y tiene que solventar muchos ingresos para que su ventas suban y aun así su producto seguirá siendo PERRO, a menos que sea líder de mercado. Cuando el mercado tiene productos o empresas que están con bajas tasa de crecimiento, muchas veces es culpa de las mismas empresas del sector, que saturaron el mercado o están en plena guerra (alta publicidad y promoción de las empresas del sector), lo cual no necesariamente significa que este comportamiento no sea rentable aun. En Bolivia el caso tipo de este comportamiento se lo da a las empresas de telecomunicaciones hubo un tiempo que todas las empresas (ENTEL, VIVA, TIGO), entraron en un guerra de precio, cada una bajaba sus costos de servicio por minuto y por segundo y los promocionaba para captar más clientes, inicialmente funciono pero ahora todos tiene el servicios en las ciudades capitales, y el mercado tuvo poco crecimiento, porque estaba saturado, para salir de estos niveles bajos una estrategia es buscar nuevos mercados que suban las ventas, en el caso del ejemplo de las empresas de telecomunicaciones, esto se dio cuando ampliaron su cobertura de servicios a las capitales de provincias más frecuentadas (Los
  • 46.
    Yungas, Copacabana, Montevideo,Riberalta, etc), es decir, nuevos mercados. Este tipo de nuevos denominativos (Cántaro y Pulga) no es muy común y no es parte de los concepto originales de la BCG, pero es importante el análisis que brinda del cual dio nacimiento a estas nuevas Sub-categorías. CUALES SON LAS ESTRATEGIAS TÍPICAS POR SEGMENTOS DE LA MATRIZ BCG. Estrategias del segmento Interrogación. Normalmente cuando uno está en este segmento la clave está en la participación relativa del mercado y no en tasa de crecimiento del mercado existen dos alternativas a seguir, como el producto o UEN no ha logrado afianzarse en el mercado, el gerente de marketing y los ejecutivos deben saber si es posible ganar una buena participación en el mercado y ser rentables: 1º alternativa; si NO es posible ganar una buena participación en el mercado, entonces se debe reducir su participación o bien cancelarla y sacar el producto del mercado o cambiarlo por otro. Segunda alternativa SI, es posible ganar mayor participación en el mercado la empresa deberá invertir mayores recursos para conseguir una participación relativa en el mercado más alta, en si la estrategia adecuada para este tipo de unidad es buscar ante todo crear un impacto en el mercado al mostrar una gran ventaja diferencial obteniendo así el apoyo de los clientes, en Bolivia esto paso con los embutidos SOFIA, que es una línea de producto derivados del Pollo como otras empresas similares SOFIA invirtió mucho para mejor la calidad de sus productos y paso de INTERROGANTE a ESTRELLA, pues en la línea de producto de pollo actualmente es líder y con un alto crecimiento. Estrategias del segmento Estrella Como requiere mucho efectivo para mantener su competitividad dentro de los mercados en crecimiento, la estrategia de marketing a seguir normalmente es una muy agresiva para conservar o incluso obtener una participación en el mercado, esta agresividad se ve traducida en alta promoción y publicidad o gastos para brindar un valor añadido extra al producto o servicio, de parte la empresa que esta en este segmento, el ejemplo en Bolivia se da en ciertas temporadas con Stege que saca por San Juan su promoción de Salchichas, en esta temporada la tasa de crecimiento de este producto sube enormemente pero el líder participación es Stege que genero una agresiva estrategia de marketing tanto en promoción, publicidad y valor agregado al producto. Estrategia del segmento Vaca La estrategia de marketing de este segmento es tratar de defender la participación en el mercado, es decir el liderazgo, las estrategias de marketing va a reforzando la lealtad de los clientes, esto puede ser a través de regalos, descuentos en compras o brindando un valor añadido a los productos o servicios, evidentemente generan un gasto de efectivo pero si funcionan estas acciones u otras para mantener a los clientes el gastos se transforma en una inversión, para comprender mejor porque una empresa debe invertir para mantenerse en este segmento, retomemos el ejercicio práctico anterior y al mismo aumentemos más datos, es decir más empresas con sus respectivos volúmenes de ventas, y mantengamos o crearemos un nuevo líder de mercado, cuando se saque los valor de participación relativa de mercado el líder de mercado siempre estará igual u superior a 1 y el resto de la
  • 47.
    competencia no importacuántos sean estarán por debajo de 1 (en el segmento PERRO), las EUN o productos que están en VACA podrán recuperar su inversión porque tienen el mayor número de ventas e ingresos, lo cual es rentable desde todo punto de vista. Estrategias del segmento Perro Las estrategias de marketing para este tipo de segmento es maximizar las ganancias potenciales reduciendo al mínimo los gastos o promoviendo una ventaja diferencial para obtener la mayor participación en el mercado, si el producto es muy malo mejorarlo y relanzarlo (inversión), y la última opción consiste en reducir la inversión en los perros o bien cancelarlos. En este segmento afortunadamente se puede emplear cualquier estrategia de marketing y/o de producción para que se logre si o si subir la participación del mercado por encima del 0.5 y lo mas próximos a 1 o mejor ser igual o más que 1 y dejar de ser PERRO y ser VACA, en Bolivia en la cuidad de La Paz el caso de un producto que era perro y por un tiempo paso a ser Vaca, antes que apareciera tanta competencia de productos similares fue TAMPICO inicialmente no había mucha competencia y el producto no tenia mucho crecimiento, en el mercado de refrescos no gaseosos y de naranja pero era perro porque su producto no era muy bueno, por ello sus ventas bajaron; posteriormente fue relanzado y la formula fue mejor procesada en un mejor envase, dando como resultado un mejor sabor y por un tiempo eso les dio la mayor participación en el mercado y los convirtió en producto VACA, uno diría que estrella, pero en La Paz al menos los productos sin gas tienen poco tasa de crecimiento en relación a los refrescos gaseosos como Coca Cola, Pepsi, Salvietti, Oriental, etc, actualmente es posible que TAMPICO haya vuelto a ser perro porque existe mucha competencia de productos similares. QUE ES EL CICLO DE VIDA DE UN PRODUCTO Ciclo de Vida de un Producto es la evolución que sufren todos los productos que una empresa ofrece al mercado. Esta evolución los estudiosos del tema la han formalizado y han dado en llamar Ciclo de Vida de un Producto. Se trata del clásico ciclo de nacimiento, desarrollo, madurez y muerte aplicado a las ventas de un producto. El análisis del desarrollo de un producto en el mercado, aunque sea a nivel teórico, puede resultar muy práctico para entender la evolución de éste, intentar prever su desarrollo y, desde luego, tratar de influir en esta evolución. La idea fundamental a extraer del estudio de los ciclos de vida de los productos es la de reconocer que un producto es algo dinámico. Ni el más exitoso de los productos puede hacernos pensar que el trabajo ya está hecho. La constante del hecho emprendedor es el cambio y esto también es aplicable a todos los productos.
  • 48.
    CUÁLES SON LASFASES DEL CICLO DE VIDA DE UN PRODUCTO La vida de un producto se puede entender como una sucesión de varias fases en las que el producto tiene un comportamiento distinto. El Ciclo de Vida de un producto se puede dividir en las siguientes etapas: INTRODUCCIÓN: el producto se lanza al mercado y recibe una determinada acogida inicial. DESARROLLO: el producto empieza a ser conocido y aceptado y crecen las ventas. MADUREZ: el producto está asentado en el mercado y las ventas empiezan a estancarse. DECLIVE: el producto deja de ser interesante para el mercado y las ventas empiezan a disminuir.
  • 49.
    CUAL ES LAETAPA DE LA INTRODUCCIÓN Cuando se lanza un producto al mercado las ventas normalmente no se disparan el primer día. El mercado no conoce el producto y por tanto hay que hacer un esfuerzo en darlo a conocer y captar los primeros clientes. Además el coste de producir cada unidad es alto, con lo que los precios de introducción también suelen ser altos. A pesar de ello, muchas veces el rendimiento del producto es negativo y hay que seguir invirtiendo en dar a conocer el producto y obtener los primeros clientes. En esta fase es importante asumir estas posibles pérdidas y luchar más por el reconocimiento del producto o la marca que por los posibles beneficios. Desde luego, esto no implica que las pérdidas a asumir deban ser ilimitadas. El margen de confianza para el producto debe ser amplio pero no a costa de la supervivencia de la empresa. Por eso, al vincular la creación de una empresa al lanzamiento de un único producto hay que ser conscientes de esta estrategia y estar muy atentos a la evolución de las ventas. Sin embargo, esto no significa que una nueva empresa deba necesariamente comenzar su actividad con una gama de productos muy amplia. CUAL ES LA ETAPA DE DESARROLLO Cuando el producto empieza a ser aceptado en el mercado las ventas empiezan a crecer y los beneficios también empiezan a crecer. Esto es debido a que los costes de fabricación por unidad se reducen, bien por una mayor experiencia en la producción, bien por una producción de mayor volumen. Aparecen clientes fieles que repiten la compra y se añaden nuevos clientes y, lo que es peor, aparecen los competidores que se han dado cuenta del interés del producto y su crecimiento. Es el momento de decidir cómo reaccionar ante esta nueva competencia. Las alternativas son múltiples pero en todo caso deben ser cuidadosamente analizadas: repercutir la reducción de costes en el precio, reinvertir todos los recursos generados en seguir promocionando el producto, diferenciar el producto de los imitadores, etc.. Gestionar la etapa de crecimiento sea tal vez la parte más compleja del proceso de explotación de un producto. CUAL ES LA ETAPA DE LA MADUREZ Llega un momento en el que el producto se ha labrado un mercado, incluso para los competidores. La demanda es más o menos amplia y los costes, probablemente, han seguido reduciéndose. En esta etapa, inicialmente, los recursos generados por el producto son altos y la empresa empieza a recoger sus frutos no reinvirtiendo el total de fondos generados. Más tarde, las ventas se estabilizan y, dada la intensa competencia que se ha generado, incluso los beneficios pueden llegar a reducirse. Ante esto, la empresa puede elegir la especialización en un segmento, el rediseño del producto, etc. Sin embargo, tarde o temprano el producto va a perder su atractivo, ya sea para los clientes ya sea para las empresas.
  • 50.
    CUAL ES LAETAPA DEL DECLIVE Finalmente, ante la saturación del mercado algunos competidores empiezan a retirarse y aparecen productos substitutivos -que como mínimo compiten por la renta de los clientes-. Los beneficios pueden convertirse en pérdidas y las ventas empiezan su descenso anunciando la muerte del producto si no se toman medidas a propósito. CUÁL ES EL CONCEPTO DE CICLO DE VIDA DE UN PRODUCTO El concepto de Ciclo de Vida es un desarrollo teórico que tiene como objetivo explicar la evolución de las ventas de un producto y, más interesante, predecir las etapas por las que discurrirá la vida del producto. Sin embargo, tampoco hay que creerse al pie de la letra la división que establece este modelo. En la vida real, los productos pueden evolucionar de distintas formas con duraciones de las distintas etapas de forma muy variada, incluso "saltándose" alguna de estas etapas. Hoy en día y en determinados sectores los ciclos de vida se pueden medir en meses no en años. Además, se puede intervenir en el desarrollo de un producto generando nuevas fases de crecimiento tras una fase de madurez o provocando la muerte del producto sin pasar por la fase de declive. La utilidad práctica para el emprender consiste en comprender el proceso dinámico de explotación de un producto y, sobre todo, la necesidad de estar preparando nuevos productos para mantener la empresa en el futuro. Es fundamental determinar en qué fase se encuentra -o parece encontrarse- el producto que se desarrolla y prever las acciones que se llevarán a cabo en el futuro inmediato.
  • 51.
    UNIDAD DE APRENDIZAJETRES HERRAMINETAS DEL GERENTE IMPLEMENTADAS EN LA PLANIFICACION ESTRATEGICA Elemento de Competencia: Identificar y conocer herramientas estrategias del Gerente y otros tipos de planes implantados al ajuste del entorno de las organizaciones. Núcleo Problémico 1: ¿es posible que el estudiante de Planeación empresarial mediante la identificación, conocimiento de las herramientas, otro tipo de planes y el conocimiento de la actitud estratégicas del Gerente le permita verificar como se implementan ajustes a la organización en su Entorno? PROBLEMA PREGUNTAS GENERADORAS CRITERIOS DE DESEMPEÑO Aplicación de la gerencia estratégica a la planeación estratégica. Deficiencias en la planificación estratégica. Componentes de la estrategia. Alianzas estratégicas o alianzas de cooperación. Fases del ciclo de vida de un producto. Otros tipos de técnicas de planeación debe manejar el Gerente. Proyecto de inversión Formación del proyecto. Estudio del Mercado Tipos de proyectos Ciclo de vida de los ¿Cómo la gerencia estratégica aplica la planeación estratégica? ¿Cuáles son las deficiencias de la planeación estratégica? Cuál es la alianzas estratégicas o alianzas de cooperación. Cuáles son las fases del ciclo de vida de un producto. Que otros tipos de técnicas de planeación debe manejar el Gerente. Que es el proyecto de inversión. Cuáles son los cuatro estudios de proyecto en el mercado. Cuál es el ciclo de vida del proyecto en el mercado. Reconoce e identifica las herramientas y otros tipos de planes para implementar estrategias en las organizaciones y su entorno.
  • 52.
    proyectos Cálculos. Ejercicios. Punto de equilibrio. Diagramao grafica de Gantt ó cronograma de actividades. Como se calcula la rentabilidad de la inversión Como se calcula el VPN. Como se calcula Costos- Beneficios. Como se calcula el tamaño de la muestra. Como se calcula la proyección de la población. Que es el punto de equilibrio. Para qué sirve el diagrama de Gantt. COMO APLICA LA GERENCIA ESTRATEGICA A LA PLANEACION ESTRATEGICA La empresa está en constante interacción con el entorno, por lo que aparece la función de managemet que permite la integración de la empresa en el entorno que cada vez es más turbulento. Debido a este entorno turbulento las empresas son cada vez más complejas, lo que significa que la función de dirección tiene que adaptarse a las características de la empresa. Esta es la razón por la que necesitamos un cambio de actitud por parte de la dirección, por lo que aparece el término de actitud estratégica que permite el ajuste de la empresa al entorno. “Se puede definir la eficiencia como la relación entre los inputs utilizados y los outputs obtenidos”. Tradicionalmente, la preocupación de la empresa en la dirección se ha centrado en la eficiencia (quería que las empresas fueran eficientes). Esa mayor complejidad del entorno lleva a que se diga que la eficiencia se considera que es una condición necesaria para la supervivencia y desarrollo de la empresa, pero no suficiente, por lo que generalmente hay que dar más importancia a la eficacia. Si el entorno es estable, la dirección puede centrar sus esfuerzos en la eficiencia, pero en la realidad, las empresas tienen que centrarse en la eficacia, debido sobre todo a esa complejidad del entorno de la que hablamos.
  • 53.
    “Se puede decirque la eficacia es la relación entre los objetivos que queremos alcanzar y los que realmente se alcanzan (cuanto más se asemejen más eficaces seremos)”. ¿Por qué en un entorno estable la dirección de la Empresa puede buscar que ésta sea eficiente, mientas que en un entorno turbulento se debe dar prioridad a la eficacia? En un entorno estable las características del mercado son poco variables, por lo que en cada momento se puede ajustar el output a las exigencias del cliente, llegando incluso a poder adelantarnos a los posibles cambios de mercado (podemos predecir los cambios en el consumo). Esto conlleva a centrarse en la eficiencia y no en la eficacia. Sin embargo, en el entorno turbulento, las condiciones de mercado son muy cambiantes, por lo que es mucho más difícil predecir que va a querer el consumidor en cada momento. Esto hace que las empresas tengas que centrarse en la eficacia (sin descuidar la eficiencia) para que nuestro producto sea de mayor agrado para el consumidor y podamos adaptarnos mejor al entorno. Prima la eficacia sobre la eficiencia, hay que tener las cosas correctas (eficacia) de la forma más eficiente posible, pero si eficacia y eficiencia entran en conflicto hay que darle importancia a la eficacia en un entorno turbulento. La base de esa actitud estratégica que tiene la dirección es la adaptación al entorno. Cuando se habla de adaptación, se dice que la empresa debe de ser capaz de aprovechar las oportunidades que el entorno le ofrece, a la vez que protegerse de las amenazas. Es necesario un cambio de actitud para que esto pueda darse, luego esa actitud no puede ser de reacción (reactiva) frente al entorno (protegerse de las amenazas), puesto que este también ofrece oportunidades, sino que también tenemos que ser activos y voluntaristas, (entendiendo como voluntarista: 1º Nuestra actitud debe ser anticipadora, es decir, tener cierta característica de anticipación a los cambios del entorno. 2º Aceptar los cambios que puedan acontecer.) para aprovechar las oportunidades que nos brinda el entorno. COMO INCIDEN LAS DEFICIENCIAS EN LA PLANIFICACIÓN ESTRATÉGICA Como el análisis racional de las oportunidades y amenazas que presenta el entorno para la empresa (de los puntos fuertes y débiles de la empresa frente al entorno) y de la selección de un compromiso estratégico entre estos dos elementos que mejor satisfaga las aspiraciones de los directivos en relación con la empresa. La planificación estratégica aborda solo parte del problema estratégico, luego hay algunas partes que no se están considerando (deficiencias). Ansoffy Hayes resumen las deficiencias de la planificación estratégica en tres puntos:
  • 54.
    1. En elanálisis del entorno no considera variables psico-socio-politicas, sino que se centra en variables económicas y tecnológicas. 2. La planificación estratégica enfoca su atención en la relación empresa entorno. Al enfocar su atención en este sentido considera la configuración interna de la organización como algo constante, es decir, que hace balance de las fortalezas y debilidades, fortaleciendo las primeras y reduciendo al mínimo las ultimas, sin hacer ningún cambio interno para lograrlo. 3. Se centra en la fase de formulación de la estrategia, obviando la parte de implementación y control de la misma. Su carácter de deficiencia se debe a que la base de la planificación estratégica descansa en la creencia de que una estrategia bien diseñada va a tener éxito, y esto no es así, pues hay que tener en cuenta otros factores como es el de su ejecución. (Una empresa puede tener una estrategia muy bien diseñada y sin embargo no ser adecuada a determinadas características del entorno). Como solución a todos estos problemas surge la Gerencia estratégica, la cual cubre todas las deficiencias de la planificación estratégica, es más, se puede afirmar que esta última es una parte de la Gerencia estratégica. QUE ES LA GERENCIA ESTRATÉGICA. Es un proceso que está articulado en dos grandes fases interrelacionadas: 1º Formulación de la estrategia: Se centra cien por cien en la planificación, y además cubre las deficiencias de ésta. Permite definir qué estrategia (conjunto de acciones que la empresa debe llevar a cabo para alcanzar sus objetivos) vamos a seguir. 2º Implementación y control: La puesta en práctica de la estrategia elegida es el objetivo de esta fase. Para ello es necesario diseñar las líneas de acción y plantearlas en los distintos planes estratégicos, tácticos, programas y presupuestos. Después de esto es necesario evaluar las estrategias, es decir, controlarlas, puesto que puede que la estrategia, aun siendo correcta, llegue en un momento en que empieza a desviarse debido a las turbulencias del entorno. CUALES SON LOS COMPONENTES DE LA ESTRATEGIA En la estrategia distinguimos cuatro componentes: Ámbito de Actividad: Se refiere al negocio o negocios a los que se dedica una empresa. Cuando hablamos de actividad debemos tener cuidado, puesto que al referirnos al ámbito de la empresa, actividad equivale a negocio. Una empresa es negocio cuando solo se dedica a una actividad, cuando tiene varios negocios es una empresa multiactividad.
  • 55.
    Un negocio sesuele definir en términos de producto y en términos de mercado, así se habla de “binomio producto – mercado”, aunque a su vez el producto se define en base a dos variables: la necesidad que cubre y la tecnología utilizada para cubrir dicha necesidad. Ahora bien, este concepto de “negocio” se corresponde con el de “actividad”, que se define como un binomio producto - mercado cuyo comportamiento estratégico es identificable y coherente, y homogéneo frente a la competencia y de forma general al entorno. Capacidades distintivas: se incluyen es este componente los Recursos (físicos, técnicos, financieros, humanos...) y las habilidades (tecnológicas, organizativas, directivas..) presentes y potenciales, que posee y domina la empresa. Ventajas competitivas: son las características que la empresa puede y debe desarrollar para obtener y reforzar una posición ventajosa frente a sus competidores. Vamos pues más allá de la noción de “empresa competente” para una u otra actividad: la empresa en un entorno competitivo no sólo debe ser capaz de trabajar en una actividad determinada, sino que debe intentar hacerlo mejor que las otras empresas que participan en esta misma actividad. Este potencial privilegiado de la empresa puede resultar de la posesión de algunos recursos o competencias claves. Es importante que estas características sean perdurables en el tiempo y que no sean etéreas. Sinergia: permite explotar las complementariedades en las habilidades y deficiencias de los tres componentes anteriores (ámbito de actividad, capacidades distintivas y ventajas competitivas) para alcanzar un alto grado de coordinación en la empresa. Sería pues erróneo estudiar estos tres componentes como independientes, ya que por una parte es fundamental tener en cuenta las capacidades y ventajas competitivas que es preferible desarrollar para determinadas actividades, y por otra parte la existencia de ciertas competencias o ventajas competitivas en la empresa limita e influye la selección de la cartera de actividades. Por tanto, se busca una sinergia positiva, es decir, que el “todo” sea mayor que la suma de las partes (2 + 2 = 5). CUAL ES LA ALIANZAS ESTRATÉGICAS O ALIANZAS DE COOPERACIÓN. La cooperación puede ser entendida como un acuerdo entre dos o más empresas que deciden actuar, (al menos en parte de sus actividades) conjuntamente para lograr determinados objetivos. Razones para cooperar: Entre las razones que justifican en auge de las alianzas cabe mencionar: - Los rápidos y frecuentes cambio tecnológicos: La existencia de tecnologías complementarias, junto con el alto coste de éstas, ha sido uno de los factores que ha conducido a las empresas a buscar alianzas con otras.
  • 56.
    - La puestaen común del ”know-how”: Dentro del Know-How se sitúa un amplio conglomerado de activos como I+D, cartera de clientes, conocimiento de mercados, etc. La cooperación en este caso persigue el que dos o más empresas puedan compartir sus Know-How logrando un efecto sinérgico positivo. - El acceso a mercados, en el ámbito de un país, pero sobre todo a nivel multinacional. - Búsqueda de apoyos financieros y reducción del riesgo financiero. En estos casos, la necesidad de una empresa que ayude a financiar estos proyectos se traduce en una posible cooperación. Esta financiación compartida permite además una reducción del riesgo asociado al proyecto. - Endurecimiento de la competencia: El incremento de la competencia, sobre todo en los sectores maduros, en los que el estancamiento e incluso la reducción de la demanda hace todavía más notorio el endurecimiento de las condiciones bajo las cuales las empresas compiten, han conducido a muchas empresas a plantearse alguna forma de cooperación con los competidores, lo que reduce la competencia y hace más factible la supervivencia de las empresas. Formas de cooperación:las más comunes son:  La Franquicia: Es un modo de cooperación entre empresas mediante el cual una empresa (el franquiciador) a cambio de determinadas compensaciones económicas, cede a otra u otras (franquiciado/s) el derecho a la comercialización de determinados tipos de productos y/o servicios.  La subcontratación: Consiste en que una empresa, la principal, encarga a otras empresas (las subcontratadas) la producción de una parte más o menos importante de los componentes de sus productos, llegando incluso a la producción total de sus productos. Son múltiples las razones dadas para explicar la subcontratación, siendo las más importantes: reducción de costes, aumento de flexibilidad, reducción de recursos necesarios.  Los consorcios: Consisten en una alianza entre varias empresas, que establecen una forma de contrato mediante el cual se formaliza una relación a largo plazo entre cada una de las empresas y una organización conjunta integrada por ellas mismas.  El fin perseguido por las empresas a través del consorcio es el de llevar a cabo un proyecto de gran envergadura (dos o más empresas tienen un objetivo común).  Contrato sobre actividades concretas: Son acuerdos de cooperación (contrato a largo plazo) entre dos o más empresas para llevar a cabo una actividad específica.
  • 57.
     La Join-Venture:Consiste en un acuerdo mediante el cual dos o más empresas legalmente independientes deciden crear una empresa con entidad jurídica propia. La Join-Venture puede tener lugar entre empresas de un mismo país, son las Join-Venture nacionales, o lo que es más frecuente, entre empresas de diferentes países, es decir, las Join-Venture internacionales. QUE OTROS TIPOS DE TECNICAS DE PLANEACION DEBE MANEJAR EL GERENTE QUE PERMITEN LAS TECNICAS CUANTITATIVAS DE PROGRAMACION. Permiten generar diferentes alternativas en la asignación de recursos mediante la formulación de ecuaciones matemáticas que relacionan diversos factores o variables cuyo comportamiento se intenta predecir formalmente. Todo proyecto de inversión genera efectos o impactos de naturaleza diversa, directos, indirectos, externos e intangibles. Estos últimos rebasan con mucho las posibilidades de su medición monetaria y sin embargo no considerarlos resulta pernicioso por lo que representan en los estados de animo y definitiva satisfacción de la población beneficiaria o perjudicada. En la valoración económica pueden existir elementos perceptibles por una comunidad como perjuicio o beneficio, pero que al momento de su ponderación en unidades monetarias, sea imposible o altamente difícil materializarlo. En la economía contemporánea se hacen intentos, por llegar a aproximarse a métodos de medición que aborden los elementos cualitativos, pero siempre supeditados a una apreciación subjetiva de la realidad. No contemplar lo subjetivo o intangible presente en determinados impactos de una inversión puede alejar de la practica la mejor recomendación para decidir, por lo que es conveniente intentar alguna metódica que insértelo cualitativo en lo cuantivatitativo. QUE ES EL PROYECTO DE INVERSION (CONCEPTUALIZACION) Es una propuesta de acción técnico económica para resolver una necesidad utilizando un conjunto de recursos disponibles, los cuales pueden ser, recursos humanos, materiales y tecnológicos entre otros. Es un documento por escrito formado por una serie de estudios que permiten al emprendedor que tiene la idea y a las instituciones que lo apoyan saber si la idea es viable, se puede realizar y dará ganancias. Tiene como objetivos aprovechar los recursos para mejorar las condiciones de vida de una comunidad, pudiendo ser a corto, mediano o a largo plazo. Comprende desde la intención o pensamiento de ejecutar algo hasta el término o puesta en operación normal.
  • 58.
    Responde a unadecisión sobre uso de recursos con algún o algunos de los objetivos, de incrementar, mantener o mejorar la producción de bienes o la prestación de servicios. PROYECTO ESTUDIO DE MERCADO ESTUDIO TECNICO ESTUDIO DE ORGANIZACIÓN ESTUDIO FINANCIERO CUALES SON LOS ESTUDIOS PRINCIPALES QUE CONFORMAN UN PROYECTO. EL ESTUDIO DEL MERCADO: El objetivo aquí es estimar las ventas. Lo primero es definir el producto o servicio: ¿Qué es?, ¿Para que sirve?, ¿Cuál es su “unidad”: piezas, litros, kilos, etc.?, después se debe ver cual es la demanda de este producto, a quien lo compra y cuanto se compra en la ciudad, o en le área donde esta el “mercado”. Una vez determinada, se debe estudiar la OFERTA, es decir, la competencia ¿De donde obtiene el mercado ese producto ahora?, ¿Cuántas tiendas o talleres hay?, ¿Se importa de otros lugares?, se debe hacer una estimación de cuanto se oferta. De la oferta y demanda, definirá cuanto será lo que se oferte, y a que precio, este será el presupuesto de ventas. Un presupuesto es una proyección a futuro. EL ESTUDIO TECNICO. El objetivo de aquí es diseñar como se producirá aquello que venderás. Si se elige una idea es porque se sabe o se puede investigar como se hace un producto, o porque alguna actividad gusta de modo especial. En el estudio técnico se define: - Donde ubicar la empresa, o las instalaciones del proyecto. - Donde obtener los materiales o materia prima. - Que maquinas y procesos usar. - Que personal es necesario para llevar a cabo este proyecto. En este estudio, se describe que proceso se va a usar, y cuanto costara todo esto, que se necesita para producir y vender. Estos serán los presupuestos de inversión y de gastos. EL ESTUDIO FINANCIERO. Aquí se demuestra lo importante: ¿La idea es rentable?,. Para saberlo se tienen tres presupuestos: ventas, inversión, gastos. Que salieron de los estudios anteriores. Con esto se decidirá si el proyecto es viable, o si se necesita cambios, como por ejemplo, si se debe vender mas, comprar maquinas mas baratas o gastar menos. Hay que recordar que cualquier “cambio” en los presupuestos debe ser realista y alcanzable, si la ganancia no puede ser satisfactoria, ni considerando todos los cambios y opciones posibles entonces el proyecto será “no viable” y es necesario encontrar otra idea de inversión. Así, después de modificaciones y cambios, y una vez seguro de que la idea es viable, entonces, se pasara al último estudio. EL ESTUDIO DE ORGANIZACIÓN. Este estudio consiste en definir como se hará la empresa, o que cambios hay que hacer si la empresa ya esta formada.
  • 59.
    - Que régimenfiscal es le mas conveniente. - Que pasos se necesitan para dar de alta el proyecto. - Como organizaras la empresa cuando el proyecto este en operación. CUALES SON LOS TIPOS DE PROYECTO. PROYECTO DE INVERSIÓN PRIVADO. Es realizado por un empresario particular para satisfacer sus objetivos. Los beneficios que la espera del proyecto, son los resultados del valor de la venta de los productos (bienes o servicios), que generara el proyecto. PROYECTO DE INVERSIÓN PÚBLICA O SOCIAL. Busca cumplir con objetivos sociales a través de metas gubernamentales o alternativas, empleadas por programas de apoyo. Los terminas evolutivos estarán referidos al termino de las metas bajo criterios de tiempo o alcances poblacionales. CUALES ES EL CICLO DE VIDA DE LOS PROYECTOS. PREINVERSION. Es la fase preliminar para la ejecución de un proyecto que permite, mediante elaboración de estudios, demostrar las bondades técnicas, económicas-financieras, institucionales y sociales de este, en caso de llevarse a cabo. En la etapa de preparación y evaluación de un proyecto, o etapa de análisis de preinversión, se deben realizar estudios de mercado, técnicos, económicos y financieros. Conviene abordarlos sucesivamente en orden, determinado por la cantidad y la calidad de la información disponible, por la profundidad del análisis realizado, y por el grado de confianza de los estudios mencionados. FASES EN LA ETAPA DE PREINVERSION. La selección de los mejores proyectos de inversión, es decir, los de mayor bondad relativa y hacia los cuales debe destinarse preferentemente los recursos disponibles constituyen un proceso por fases. Se entiende así las siguientes: 1. Generación y análisis de la idea del proyecto. 2. Estudio de el nivel de perfil. 3. Estudio de prefactibilidad. 4. Estudio de factibilidad. De esta manera por sucesivas aproximaciones, se define el problema por resolver. En cada fase de estudios se requiere profundidad creciente, de modo de adquirir certidumbre respecto de la conveniencia del proyecto. Otra ventaja del estudio por fases es la de permitir que al estudio mismo, se destine un mínimo de recursos. Esto es así porque, si una etapa se llega a la conclusión de que el proyecto no es viable técnica y económicamente, carece de sentido continuar con las siguientes. Por lo tanto se evitan gastos innecesarios . A CONTINUACIÓN SE DESCRIBEN CADA UNA DE LAS FASES. GENERACIÓN Y ANÁLISIS DE LA IDEA DE PROYECTO. La generación de una idea de proyecto de inversión surge como consecuencia de las necesidades insatisfechas, de políticas, de un la existencia de otros proyectos en estudios o en ejecución, se requiere complementación mediante acciones en campos distintos, de políticas de acción institucional, de inventario de recursos naturales.
  • 60.
    En el planteamientoy análisis del problema corresponde definir la necesidad que se pretende satisfacer o se trata de resolver, establecer su magnitud y establecer a quienes afectan las deficiencias detectadas (grupos, sectores, regiones o a totalidad del país). Es necesario indicar los criterios que han permitido detectar la existencia del problema, verificando la confiabilidad y pertinencia de la información utilizada. De tal análisis surgirá la especificación precisa del bien que desea o el servicio que se pretende dar. Asimismo en esta etapa, corresponde identificar las alternativas básicas de solución del problema, de acuerdo con los objetivos predeterminados. Respecto a la idea de proyecto definida en su primera instancia, es posible adoptar diversas decisiones, tales como abandonarla, postergar su estudio, o profundizar este. ESTUDIO DEL NIVEL DE PERFIL. En esta fase correspondiente estudiar todos los antecedentes que permitan formar juicio respecto a la conveniencia y factibilidad técnico –económico de llevar a cabo la idea del proyecto. En la evaluación se deben determinar y explicitar los beneficios y costos del proyecto para lo cual se requiere definir previa y precisamente la situación “sin proyecto”, es decir, prever que sucederá en le horizonte de evaluación si no se ejecuta el proyecto. El perfil permite, en primer lugar, analizar su viabilidad técnica de las alternativas propuestas, descartando las que no son factibles técnicamente. En esta fase corresponde además evaluar las alternativas técnicamente factibles. En los proyectos que involucran inversiones pequeñas y cuyo perfil muestra la conveniencia de su implementación, cabe avanzar directamente al diseño o anteproyecto de ingeniería de detalle. En suma del estudio del perfil permite adoptar alguna de las siguientes decisiones:  Profundizar el estudio en los aspectos del proyecto que lo requieran. Para facilitar esta profundización conviene formular claramente los términos de referencia.  Ejecutar el proyecto con los antecedentes disponibles en esta fase, o sin ellos, siempre que se haya llegado a un grado aceptable de certidumbre respecto a la conveniencia de materializarlo.  Abandonar definitivamente la idea si el perfil es desfavorable a ella.  Postergar la ejecución del proyecto. ESTUDIO DE LA PREFACTIBILIDAD. En esta fase se examinan en detalles las alternativas consideradas más convenientes, las que fueron determinadas en general en la fase anterior. Para la elaboración del informe de prefactibilidad del proyecto deben analizarse en detalle los aspectos identificados en la fase de perfil, especialmente los que inciden en la factibilidad y rentabilidad de las posibles alternativas. Entre estos aspectos sobresalen: a. El mercado. b. La tecnología. c. El tamaño y la localización. d. Las condiciones de orden institucional y legal. Conviene plantear primero el análisis en términos puramente técnica, para después seguir con los económicos. Ambos analizas permiten calificar las alternativas u opciones de proyectos y como consecuencia de ello, elegir la que resulte mas conveniente con relación a las condiciones existentes. ESTUDIO DE FACTIBILIDAD Esta ultima fase de aproximaciones sucesivas iniciadas en la preinversión, se bordan los mismos puntos de la prefactibilidad. Además de profundizar el análisis el estudio de las variables que inciden en el proyecto, se minimiza la variación esperada de sus costos y beneficios. Para ello es primordial la participación de especialistas, además de disponer de información confiable. Sobre la base de las recomendaciones hechas en el informe de prefactibilidad, y que han sido incluidas en los términos e referencia para el estudio de factibilidad, se deben definir aspectos
  • 61.
    técnicos del proyecto,tales como localización, tamaño, tecnología, calendario de ejecución y fecha de puesta en marcha. El estudio de factibilidad debe orientarse hacia el examen detallado y preciso de la alternativa que se ha considerado viable en la etapa anterior. Además, debe afinar todos aquellos aspectos y variables que puedan mejorar el proyecto, de acuerdo con sus objetivos, sean sociables o de rentabilidad. Una vez que el proyecto ha sido caracterizado y definido deben ser optimizados. Por optimización se entiende la inclusión de todos los aspectos relacionados con la obra física, el programa de desembolsos de inversión, la organización por crear, puesta en marcha y operación del proyecto. El analizas de la organización por crear para la implementación del proyecto debe considerar el tamaño de la obra física, la capacidad empresarial y financiera del inversionista, el nivel técnico y administrativo que su operación requiere las fuentes y los plazos para el financiamiento. Con la etapa de factibilidad finaliza el proceso de aproximaciones sucesivas en la formulación y preparación de proyectos, proceso en el cual tiene importancia significativa la secuencia de afinamiento y análisis de la información. El informe de factibilidad es la culminación de la formulación de un proyecto, y constituye la base de la decisión respecto de su ejecución. Sirve a quienes promueven el proyecto, a las instituciones financieras, a los responsables de la implementación económica global, regional y sectorial. ETAPAS DE INVERSIÓN Esta etapa de un proyecto se inicia con los estudios definitivos y termina con la puesta en marcha. Sus fases son: FINANCIAMIENTO: Se refiere al conjunto de acciones, trámites y demás actividades destinadas a la obtención de los fondos necesarios para financiar a la inversión, en forma o proporción definida en el estudio de pre-inversión correspondiente. Por lo general se refiere a la obtención de préstamos. ESTUDIO DEFINITIVOS: Denominado también estudio de ingeniería, es el conjunto de estudios detallados para la construcción, montaje y puesta en marcha. Generalmente se refiere a estudios de diseño de ingeniería que se concretan en los planos de estructuras, planos de instalaciones eléctricas, planos de instalaciones sanitarias, etc., documentos elaborados por arquitectos e ingenieros civiles, eléctricos y sanitarios, que son requeridos para otorgar la licencia de construcción. Dichos estudios se realizan después de la fase de pre-inversión, en razón de su elevado costo y a que podrían resultar inservibles en caso de que el estudio salga factible, otra es que deben ser lo mas actualizados posibles al momento de ser ejecutados. La etapa de estudios definitivos, no solo incluye aspectos técnicos del proyecto sino también actividades financieras, jurídicas y administrativas. EJECUCIÓN Y MONTAJE: Comprende al conjunto de actividades para la implementación de la nueva unidad de producción, tales como compra del terreno, la construcción física en si, compra e instalación de maquinaria y equipos, instalaciones varias, contratación del personal, etc. Esta etapa consiste en llevar a ejecución o a la realidad el proyecto, el que hasta antes de ella, solo eran planteamientos teóricos. PUESTA EN MARCHA: Denominada también “Etapa De Prueba” consiste en el conjunto de actividades necesarias para determinar las deficiencias, defectos e imperfecciones de la instalación de la instalación de la infraestructura de producción, a fin de realizar las correcciones del caso y poner “a punto” la empresa, para el inicio de su producción normal. ETAPAS DE OPERACIÓN. Es la etapa en que el proyecto entra en producción, iniciándose la corriente de ingresos generados por la venta del bien o servicio resultado de las operaciones, los que deben cubrir satisfactoriamente a los costos y gastos en que sea necesario incurrir. Esta etapa se inicia cuando la empresa entra a producir hasta el momento en que termine la vida útil del proyecto, periodo en el que se hará el análisis evaluación de los resultados obtenidos.
  • 62.
    La determinación dela vida útil de un proyecto puede determinarse por el periodo de obsolescencia del activo fijo más importante (ejemplo: maquinarias y equipo de procesamiento). Para efecto de evaluación económica y financiera, el horizonte o vida útil del proyecto mas utilizado es la de 10 años de operario, en casos excepcionales 15 años. ETAPA DE EVALUACIÓN DE RESULTADOS. El proyecto es la acción o respuesta a un problema, es necesario verificar después de un tiempo razonable de su operación, que efectivamente el problema ha sido solucionado por la intervención del proyecto. De no ser así, se requiere introducir las medidas correctivas pertinentes. La evaluación de resultados cierra el ciclo, preguntándose por los efectos de la última etapa a la luz de lo que inicio el proceso. La evaluación de resultados tiene por lo menos dos objetivos importantes: 1. Evaluar el impacto real del proyecto (empleo, divisas y descentralización), ya entrando en operación, para sugerir las acciones correctivas que se estimen convenientes. 2. Asimilar la experiencia par enriquecer el nivel de conocimientos y capacidad para mejorar los proyectos futuros. COMO SE CALCULA LA RENTABILIDAD DE LA INVERSIÓN. Con la información acerca del monto de la inversión requerida y los flujos que genera el proyecto durante su vida útil se procede a calcular su rendimiento. Se acostumbra representar los proyectos utilizando un diagrama de flujos como el siguiente: US$ 50.000 US$ 60.000 US$ 70.000 US$ 80.000 0 1 2 3 4 US$ 120.000 Las flechas hacia abajo indican flujos de caja negativos o desembolsos, las flechas hacia arriba se refieren a ingresos o entradas de caja. Por ejemplo, los US$ 120.000 que se encuentran en el momento 0 (o actual representan la inversión inicial, de ahí que la flecha se dibuje hacia abajo, los demás valores se representan hacia arriba indicando que son entradas o flujos netos de caja positivos. Los números 1, 2,3 y 4 se refieren a los periodos correspondientes a la vida útil del proyecto. Pueden ser meses, trimestres, semestres, años o periodos más largos, pero se aconsejan que no sean mayores a un año, ni tampoco demasiados cortos, a no ser las características del proyecto así lo requieran. Con base en el ejercicio de arriba, se procede a ilustrar las técnicas que se acostumbran aplicar en la práctica, para determinar la bondad económica del proyecto así lo requieran. 1. Periodo de recuperación de la inversión: consiste en determinar leal número de periodos necesarios para la recuperación de la inversión inicial. Para el ejemplo y suponiendo que cada periodo corresponde a un año, la inversión inicial se recuperara en aproximadamente 2.14, dos años, 2 meses aproximadamente calculando de la siguiente manera: AÑO SE RECUPERA ACUMULADO 01 US$ 50.000 US$ 50.000
  • 63.
    02 US$ 60.000US$ 110.000 Al finalizar el año 2 la empresa o el proyecto ha recuperado US$ 110.000, le bastaría, por lo tanto, recuperar US$ 10.000 adicionales para cubrir los US$120.000 invertidos al principio. Como en el año 3 se recupera US$ 70.000, la proporción del año necesaria para generar US$ 10.000 faltantes, seria: US$ 10000 = 0.14 aproximado Por lo tanto, el periodo de recuperación será US$ 70.000 de 2.4 ( Dos años y 2 meses aproximadamente CALCULO DEL VALOR PRESENTE O ACTUAL NETO (VAN) Definido como el Valor presente de una inversión a partir de una tasa de descuento, una inversión inicial y una serie de pagos futuros. La idea del V.A.N. es actualizar todos los flujos futuros al período inicial (cero), compararlos para verificar si los beneficios son mayores que los costos. Si los beneficios actualizados son mayores que los costos actualizados, significa que la rentabilidad del proyecto es mayor que la tasa de descuento, se dice por tanto, que “es conveniente invertir” en esa alternativa. Luego: Para obtener el “Valor Actual Neto” de un proyecto se debe considerar obligatoriamente una “Tasa de Descuento” ( * ) que equivale a la tasa alternativa de interés de invertir el dinero en otro proyecto o medio de inversión. Si se designa como VFn al flujo neto de un período “n”, (positivo o negativo), y se representa a la tasa de actualización o tasa de descuento por “i” (interés), entonces el Valor Actual Neto (al año cero) del período “n” es igual a: V.A.N = Fn ( 1 + i )n Para poder decidir, es necesario definir una tasa de oportunidad del mercado, o sea el rendimiento máximo que se pude obtener en otras inversiones disponibles con similar riesgo. Supongamos que es el 28% con dicha tasa se puede calcular el valor presente equivalente, utilizando el procedimiento analizado al comienzo. Los valores presentes individuales se suman y a este resultado se le resta el monto de la inversión, obteniéndose así el valor en el tiempo. VPN: Sumatoria De Ingresos A Valor Presente – Inversión Inicial. 50.000 60.000 70.000 80.000 VPN= --------------- + ---------------- + ------------- + -------------- -120.000
  • 64.
    (1+0.28)1 (1+0.28)2 (1+0.28)3(1+0.28)4 VNP= 39.000 + 36.621 + 33.379 + 29.802 -120.000 VNP= 138.000 -120.000 = 18.865 US$ Si la tasa de oportunidad del mercado no fuera de 28% sino del 38%, ya el proyecto no se aceptaría por dar un VPN 0 US$ - 3.568, o sea que representaría una perdida, al ser negativa. CALCULO DE LA TASA INTERNA DEL RETORNO (TIR). Definido como la Tasa interna de retorno de una inversión para una serie de valores en efectivo. La T.I.R. de un proyecto se define como aquella tasa que permite descontar los flujos netos de operación de un proyecto e igualarlos a la inversión inicial. Para este cálculo se debe determinar claramente cual es la “Inversión Inicial” del proyecto y cuales serán los “flujos de Ingreso” y “Costo” para cada uno de los períodos que dure el proyecto de manera de considerar los beneficios netos obtenidos en cada uno de ellos. Matemáticamente se puede reflejar como sigue: 0 = F? + F1 + F2 + F3 + .............. + Fn (1+d)¹ (1+d)² (1+d)³ (1+d)n Esto significa que se buscará una tasa (d) que iguale la inversión inicial a los flujos netos de operación del proyecto, que es lo mismo que buscar una tasa que haga el V.A.N. igual a cero. LAS REGLAS DE DECISIÓN PARA EL T.I.R. Si T.I.R > i Significa que el proyecto tiene una rentabilidad asociada mayor que la tasa de mercado (tasa de descuento), por lo tanto es más conveniente. Si T.I.R < i Significa que el proyecto tiene una rentabilidad asociada menor que la tasa de mercado (tasa de descuento), por lo tanto es menos conveniente. Por tasa de descuento se entiende aquella que se utiliza para traer a valor presente los flujos de caja. La ecuación que permite calcular la TIR. Para este caso es la siguiente: 50.000 60.000 70.000 80.000 120.000 = + + + (1+r)1 (1+r)2 (1+r)3 (1+r)4
  • 65.
    Note que elvalor presente de los egresos equivale a la misma inversión inicial, debido a que el proyecto no tiene más flujos de caja negativos en otros periodos diferentes al momento inicial. En la ecuación anterior, r es la TIR, ya que al traer los ingresos a dicha tasa su valor se iguala con US$120.000 que es la inversión. Por ensayo se podría encontrar r, pero es un procedimiento bastante dispendioso que hoy en día, afortunadamente ha sido relegado por las calculadoras financieras y el microcomputador. Para el ejemplo la TIR=36.20%anual. Esta tasa se compara con la tasa mínima de rendimiento y si es mayor se acepta el proyecto, en caso contrario se rechaza. La tasa mínima de rendimiento generalmente es la tasa de la oportunidad del mercado o del costo de capital de las fuentes que financian el proyecto. CALCULO DE LA RELACIÓN COSTO – BENEFICIO. Este índice se expresa de dos formas: total y neto (1era. Formula) IRt = VALOR PRESENTE DE LOS INGRESOS DE CAJA VALOR PRESENTE DE DESEMBOLSOS DE CAJA Si el índice es mayor que 1 se acepta el proyecto, en caso contrario se rechaza. (2da. Formula). IRn = VALOR PRESENTE NETO VALOR PRESENTE DE LOS DESEMBOLSOS DE CAJA Si el índice es mayor que cero se acepta el proyecto, en caso contrario se rechaza. En este el denominador coincide con el valor de la inversión inicial. El valor presente del numerador se calcula utilizando la tasa mínima de rendimiento, que se supuso es del 28%, o sea, la tasa de oportunidad del mercado. Este cálculo al tratar el VPN. 1era formula o 1er caso: IRt = 138.885 = 1.16 120.000 2da formula o 2do caso: IRn = 138.865 - 120.000 = 18.865 = 15.72% 120.000 En el caso 1, como es mayor que uno se acepta el proyecto y en el caso 2, como es mayor que cero se acepta el proyecto. L as técnicas ilustradas en la sección anterior, suministraran las bases cuantitativas que sirven de criterio para aceptar o rechazar el proyecto, de acuerdo con su rendimiento económico. Sin embargo, puede suceder que en la práctica que se acepten proyectos cuyo rendimiento económico sea inferior al mínimo requerido o que se rechacen proyectos rentables. Ello se debe a aspectos cualitativos que tienen que ver con los gustos de los inversionistas, tradición familiar, aspectos de competencia, saturación del mercado, etc...
  • 66.
  • 67.
    CONCLUSIÓN Se ha dichocon razón que las valoraciones estrictamente monetarias para definir la factibilidad económica social de una inversión es una opción restringida de medición de impactos generados por esta. Muchas veces los proyectos prometen "estados de animo" u opiniones, que solo en términos de percepción subjetiva se pueden constatar sobre el universo consumidor y que en ultima instancia pueden ser los factores decisivos en la aprobación o rechazo de una idea proyecto. Son estos los casos en que los intangibles resultan imprescindibles tenerlos en cuenta pero bajo el prisma de su real y efectiva estimación y no sobre la base de un juicio empírico voluntarista del evaluador o tomador de decisión. Considerar lo efectos intangibles impone la necesidad de sistematizar en un método, mediante la medición indirecta por encuestas como la que estetrabajo ilustra para tratar de encontrar un referente de valoración necesario y justo. La incorporación de efectos intangibles en proyectos de inversión, al medir su viabilidad económica social, pueden representar importantes matices y consideraciones de política que repercutan en cambios finales en inversiones aprobadas y/o rechazadas. El método desarrollo en este trabajo, permite constatar que es posible y conveniente a los fines de seleccionar una alternativa de inversión, considerar
  • 68.
    los aspectos subjetivoso de naturaleza intangible así como los objetivos o calculables en términos monetarios como son lo diferentes conceptos de costos asociados a las inversiones. Como se Calcula el tamaño de la muestra 1.1) POBLACIÓN.- Llamado también universo o colectivo, es el conjunto de todos los elementos que tienen una característica común. Una población puede ser finita o infinita. Es población finita cuando está delimitada y conocemos el número que la integran, así por ejemplo: Estudiantes de la Universidad UTN. Es población infinita cuando a pesar de estar delimitada en el espacio, no se conoce el número de elementos que la integran, así por ejemplo: Todos los profesionales universitarios que están ejerciendo su carrera. 1.2) MUESTRA.- La muestra es un subconjunto de la población. Ejemplo: Estudiantes de 2do Semestre de la Universidad UTN. Sus principales características son: Representativa.- Se refiere a que todos y cada uno de los elementos de la población tengan la misma oportunidad de ser tomados en cuenta para formar dicha muestra. Adecuada y válida.- Se refiere a que la muestra debe ser obtenida de tal manera que permita establecer un mínimo de error posible respecto de la población. Para que una muestra sea fiable, es necesario que su tamaño sea obtenido mediante procesos matemáticos que eliminen la incidencia del error. 1.3) ELEMENTO O INDIVIDUO Unidad mínima que compone una población. El elemento puede ser una entidad simple (una persona) o una entidad compleja (una familia), y se denomina unidad investigativa. 2) FÓRMULA PARA CALCULAR EL TAMAÑO DE LA MUESTRA Para calcular el tamaño de la muestra suele utilizarse la siguiente fórmula: Donde: n = el tamaño de la muestra.
  • 69.
    N = tamañode la población. Desviación estándar de la población que, generalmente cuando no se tiene su valor, suele utilizarse un valor constante de 0,5. Z = Valor obtenido mediante niveles de confianza. Es un valor constante que, si no se tiene su valor, se lo toma en relación al 95% de confianza equivale a 1,96 (como más usual) o en relación al 99% de confianza equivale 2,58, valor que queda a criterio del investigador. e = Límite aceptable de error muestral que, generalmente cuando no se tiene su valor, suele utilizarse un valor que varía entre el 1% (0,01) y 9% (0,09), valor que queda a criterio del encuestador. La fórmula del tamaño de la muestra se obtiene de la fórmula para calcular la estimación del intervalo de confianza para la media, la cual es: De donde el error es: De esta fórmula del error de la estimación del intervalo de confianza para la media se despeja la n, para lo cual se sigue el siguiente proceso: Elevando al cuadrado a ambos miembros de la fórmula se obtiene: Multiplicando fracciones: Eliminando denominadores: Eliminando paréntesis: Transponiendo n a la izquierda: Factor común de n: Despejando n: Ordenando se obtiene la fórmula para calcular el tamaño de la muestra:
  • 70.
    3) EJEMPLOS ILUSTRATIVOS 1)Calcular el tamaño de la muestra de una población de 500 elementos con un nivel de confianza del 95% Solución: Realizando el gráfico que representa el 95% de confianza se obtiene: Se tiene N=500, para el 95% de confianza Z = 1,96, y como no se tiene los demás valores se tomará , y e = 0,05. Reemplazando valores de la fórmula se tiene: Los cálculos en Excel se muestran en la siguiente figura:
  • 71.
    2) Calcular eltamaño de la muestra de una población de 500 elementos con un nivel de confianza del 99% Solución: Realizando el gráfico que representa el 99% de confianza se obtiene: Se tiene N=500, para el 99% de confianza Z = 2,58, y como no se tiene los demás valores se tomará , y e = 0,05. Reemplazando valores en la fórmula se obtiene: Los cálculos en Excel se muestran en la siguiente figura: 4) TAREA DE INTERAPRENDIZAJE 1) Proponga 3 ejemplos de población, muestra y elemento.
  • 72.
    2) Calcule eltamaño de la muestra para una población de 500 con un error de muestreo del 5% y nivel de confianza del 95%. Realice los cálculos de manera manual y empleando Excel. Respuesta: 217 3) Calcule el tamaño de la muestra para una población de 500 con un error de muestreo del 5% y nivel de confianza del 99%. Realice los cálculos de manera manual y empleando Excel. Respuesta: 285 4) Calcule el tamaño de la muestra para una población de 500 con un error de muestreo del 9% y nivel de confianza del 95%. Realice los cálculos de manera manual y empleando Excel. Respuesta: 96 5) Calcule el tamaño de la muestra para una población de 500 con un error de muestreo del 9% y nivel de confianza del 99%. Realice los cálculos de manera manual y empleando Excel. Respuesta: 145 METODOLOGIAS DE CALCULO DE PROYECCION DE LA POBLACION Cada vez más, y con propósitos de planeamiento económico, social, político y comercial, usuarios de los diferentes ámbitos del quehacer nacional, demandan conocer la población total y/o por edad y sexo, para determinar la capacidad potencial de consumidores, de mano de obra, de población estudiantil, etc. Cuando los encargados de hacer estas proyecciones inician su trabajo, se enfrentan al gran dilema de cuál metodología, se debe utilizar. En tal sentido, el objetivo de este manual es examinar algunas de las metodologías utilizadas con mayor frecuencia para proyectar la población total a nivel nacional. Métodos Matemáticos
  • 73.
    Son aquellas estimacionesque se realizan en base a funciones de tipo matemático, como la lineal, geométrica y/o exponencial, suponiendo un comportamiento de la población según ese tipo. El uso de estos métodos tiene algunas de las siguientes limitaciones: a) Dificultad para establecer la función más adecuada que determine el comportamiento real de la población. b) No considera la estructura por edad de la población, según sexo y grupos de edad, y sus interrelaciones. C) Sólo sirven para proyectar a corto plazo. Método Lineal: El uso de éste método para proyectar la población tiene ciertas implicancias. Desde el punto de vista analítico implica incrementos absolutos constantes lo que demográficamente no se cumple ya que por lo general las poblaciones no aumentan numéricamente sus efectivos en la misma magnitud a lo largo del tiempo. Por lo general, este método se utiliza para proporciones en plazos de tiempo muy cortos, básicamente para obtener estimaciones de población a mitad de año. Donde: = Población al inicio y al final del período. = Tiempo en años, entre No y Nt. r = Tasa de crecimiento observado en el período. Y puede medirse a partir de una tasa promedio anual de crecimiento cuya aproximación aritmética sería la siguiente: SUPUESTO: El método lineal, supone un crecimiento constante de la población, la cual significa que la población aumenta o disminuye en el mismo número de personas. Método Geométrico o Exponencial. Un crecimiento de la población en forma geométrica o exponencial, supone que la población crece a una tasa constante, lo que significa que aumenta proporcionalmente lo mismo en cada período de tiempo, pero en número absoluto, las personas aumentan en forma creciente. El crecimiento geométrico se describe a partir de la siguiente ecuación:
  • 74.
    Donde: = Población alinicio y al final del período. = Tiempo en años, entre No y Nt. r = Tasa de crecimiento observado en el período. Y puede medirse a partir de una tasa promedio anual de crecimiento constante del período; y cuya aproximación aritmética sería la siguiente: Donde: 1/t = Tiempo intercensal invertido. La ecuación que expresa el crecimiento exponencial es: Donde " r " es la tasa de crecimiento instantánea y su cálculo es el siguiente: Donde: = Población al inicio y al final del período respectivamente. = Tiempo en años = 0.434294 La diferencia conceptual entre estas dos curvas es que en el primero (crecimiento geométrico), el tiempo se toma como una variable discreta, mientras que en el segundo (crecimiento exponencial) es una variable continua y en tal sentido la tasa de crecimiento diferirá en los dos modelos; en el primero estaría midiendo la tasa de crecimiento entre puntos en el tiempo que estarían igualmente espaciados y en el segundo medirá la tasa instantánea de crecimiento. Sin embargo en la medida en que el período del tiempo considerado se haga más pequeño, las dos ecuaciones serán más parecidas
  • 75.
    hasta el puntoque la ecuación geométrica tiende a la exponencial, cuando el período de tiempo tiende a cero. SUPUESTO: A medida que el tiempo se aleja, la curva exponencial, supone un crecimiento más rápido de la población, comparando con los otros modelos, pero a períodos cortos, la geométrica puede superar a la exponencial en cuanto a la tasa de crecimiento, ésta va incrementándose con el tiempo. Método Parabólico: En los casos en que se dispone de estimaciones de la población referidas a tres o más fechas pasadas y la tendencia observada no responde a una línea recta, ni a una curva geométrica o exponencial, es factible el empleo de una función polinómica, siendo las más utilizadas las de segundo o tercer grado. Una parábola de segundo grado puede calcularse a partir de los resultados de tres censos o estimaciones. Este tipo de curva no sólo es sensible al ritmo medio de crecimiento, sino también al aumento o disminución de la velocidad de ese ritmo. La fórmula general de las funciones polinómicas de segundo grado es la siguiente: N2 t = a + bx + ct Donde: t = Es el intervalo cronológico en años, medido desde fecha de la primera estimación Nt = Es el volumen poblacional estimado t años después de la fecha inicial. a,b,c= Son constantes que pueden calcularse resolviendo la ecuación para cada uno de las tres fechas censales o de estimaciones pasadas. Al igual que en la aplicación de la curva aritmética o geométrica, el empleo de una curva parabólica puede traer problemas si se extrapola la población por un período de tiempo muy largo, pues, los puntos llegan a moverse cada vez con mayor rapidez, y sea en un sentido ascendente o descendente. Ello puede conducir a que en un período futuro lejano se obtenga valores de la población inmensamente grandes, o muy cercanos a cero. En muchos casos este defecto puede modificarse aplicando la extrapolación parabólica a los logaritmos de las cantidades, en lugar de aplicarlas a las cifras en sí. La extrapolación de logaritmos implica una proyección de ritmos cambiantes de crecimiento, en lugar de cantidades absolutas. Estimaciones de Población ( Ejemplos)
  • 76.
    La tasa decrecimiento, calculada a partir de cualquiera de las anteriores fórmulas, se expresa por lo general en forma porcentual, para ello se multiplica el resultado de " r " por 100. El tiempo " t " se mide en años, siendo recomendable usar hasta 4 decimales si el período se expresa en años, meses y días. Esto ocurre con frecuencia cuando se quiere calcular la tasa de crecimiento de un período intercensal,por ejemplo, el período comprendido entre los censos de 1972 y 1981; que transcurre entre el 4 de junio de 1972 y el 12 de julio de 1981; en este caso t = 9.1041 años. Con la siguiente información, estimar la población del país para los años 1985, 1990 y 2000, considerando que la población, va a crecer lineal y geométricamente, a lo observado en el período 1970 y 1980 Datos: Municipio de Sandona ( en miles). Población total (1970) = 13'193 Población total (1980) = 17'295 tiempo (t) = 10 años Ejemplo, Método Lineal: 1) La población mantendrá el crecimiento aritmético observado en el período 1970 - 1980. Solución: Reemplazando en la fórmula: INTERPRETACION: La tasa de crecimiento del país en el período 1970 - 1980 según los resultados observados, ha sido de 3.1 por cada 100 personas considerando de que la población tuvo un crecimiento lineal.
  • 77.
    2) Estimar lapoblación para 1985- 1990- 2000 Población base 1970. Reemplazando en la fórmula Ejemplo, Método Geométrico: 1)- La población mantendrá el crecimiento geométrico observado en el período 1970-1980. Reemplazando en la fórmula: r = 2.74
  • 78.
    Ejemplo, Método dela Parábola 2 do. Grado. Dadas las poblaciones estimadas a los años 1950, 1970 y 1980, se pide determinar la curva parabólica que se ajusta a dichos puntos, y aplicarla a fin de hallar la población en el año 1986. Solución : AÑOS t POBLACION (Nt) (en miles) 1950 0 7632.5 1970 20 13192.8 1980 30 17295.3 1986 36 ? 1) Obtención de la parábola que pasa por los tres puntos: Las ecuaciones, cuando t= 0, 20 y 30 serían las siguientes: 7632.5 = a + b (0) + c(0)2 13192.8 = a + b (20) + c(20)2 17295.3 = a + b (30) + c(30)2 Resolviendo el sistema de ecuaciones simultáneas, se obtiene los siguientes valores: a = 7632.5 b = 189.9 c = 4.4078 Y la siguiente ecuación: 2) Aplicación de la parábola: Resolviendo dicha ecuación para t = 36, a fin de hallar la población en 1986:
  • 79.
    MUNCIPIO DE SANDONA: PROYECCION DE LA POBLACION TOTAL (en miles) SEGUN METODO UTILIZADO 1985 - 2000 AÑOS METODO 1985 1990 1995 2000 POR EXTRAPOLACION LINEAL 19346 21397 23448 25499 POR EXTRAPOLACION GEOMETRICA 19802 22672 25959 29722 UTILIZANDO PARABOLA DE 2do. GRADO. 19679 22281 25104 28147 POR METODO DE COMPONENTES 19417 21550 23854 26276 Comparando los resultados que se obtienen de la aplicación de las cuatro metodologías expuestas, se observa que las diferencias existentes son mínimas. Ello es así porque el período de extrapolación es muy corto; entonces, la desviación respecto a la tendencia histórica que surge de la aplicación de cualquiera de los métodos, es muy pequeña. Si el período de extrapolación se prolonga por más de un lustro, la tendencia de la curva elegida predominará sobre la tendencia observada en el pasado, y las diferencias entre un método u otro se harán mayores. Sin embargo en la estimación de la población por el método de componentes; se observa que la diferencia es considerable, obteniéndose poblaciones menores que las estimadas con los otros métodos. Los resultados obtenidos anteriormente mediante los diferentes métodos de proyección, conllevan a tener en cuenta dos factores para la aplicación de los diferentes métodos de extrapolación: 1º. La elección del método de extrapolación debe basarse en un adecuado conocimiento de la situación y tendencias demográficas del país, y en un profundo análisis de las características de cada uno de los métodos propuestos. 2º. La fiabilidad de los resultados depende directamente del período de proyección. A medida que éste aumente, los errores, producto de la elección de un método no adecuado aumentarán cada vez más con el transcurso de los años.
  • 80.
    ¿PARA QUÉ CALCULAREL PUNTO DE EQUILIBRIO? El punto de equilibrio es una referencia importante, que influye en la planificación y el desarrollo de las actividades de la empresa. Al entender claramente el nivel de ventas que se necesitan para cubrir todos los costos, se sabe cuántas unidades hay que producir, en el caso de una empresa que fabrica o compra productos para la venta. En una empresa de servicios, el punto de equilibrio indica la cantidad de horas cobrables que hay que trabajar para cubrir los costos. EN EL CALCULO DEL PUNTO DE EQUILIBRIO QUE SE DEBE IDENTIFICAR. En el punto de equilibrio los ingresos = costos fijos + costos variables. Por lo tanto, para calcular el punto de equilibrio, es necesario determinar todos los costos fijos y variables involucrados en la operación: • Los costos fijos son aquellos que son invariables, con cualquier nivel de ventas. • Los costos variables se incurren en forma proporcional al nivel de ventas.
  • 81.
    Costos Fijos Algunos ejemplosde los costos fijos incluyen: • Arriendo de la oficina, taller, bodega, fábrica u otras instalaciones, • Sueldos base del personal contratado, • Planes de beneficios para el personal, • Planes de mantenimiento contratado, • Servicios contratados de aseo y seguridad, • Publicidad contratado, • Seguros, • Los cargos base para los servicios públicos, como la energía eléctrica, gas, agua y alcantarillado, • El cargo básico para el servicio de teléfono o el plan básico para un celular, • Costo de la conexión a Internet, • Costo de un sitio web, • Impuestos sobre los bienes inmuebles y muebles, • Licencias y permisos, • Depreciación y amortización y • Gastos financieros, como los intereses sobre la deuda. Costos Variables Ejemplos de costos variables incluyen: • Materias primas e insumos, • Flete, • Arriendo de maquinaria, equipos y herramientas para trabajos específicos, • Combustible, • Horas extras del personal, • Mano de obra contratado en forma temporal, • Reparaciones y mantenimiento, • Útiles de oficina, • Llamadas telefónicas, • Gastos de viajes y • Comisiones de ventas. Cabe notar que algunos costos pueden ser parte fijos y parte variables. Por ejemplo, puede haber un costo fijo de energía eléctrica para mantener iluminadas las instalaciones y para que funcionen todos los equipos según un nivel mínimo de actividad. Pero para fabricar los productos, se consume más energía y este exceso constituye un costo variable que depende del nivel de producción. Otra consideración en el cálculo del punto de equilibrio, en el caso de empresas que fabrican sus productos o compran la mercancía que vende, es que los costos variables corresponden a las unidades vendidas y no las unidades que están en inventario. La Formula El punto de equilibrio se puede calcular en términos de ingresos y en unidades físicas. Es recomendable calcularlo en términos de ingresos totales cuando la actividad
  • 82.
    no es fácilmentereconocible en unidades físicas, o cuando hay varios productos. Pero incluso cuando hay varios productos, en la medida que se puede separar los costos fijos y variables e imputarlos a los distintos productos, se puede calcular el punto de equilibrio por producto y así contar con una herramienta de gestión más dinámica. Punto de Equilibro en Base de Costos Totales Una vez determinados los totales de los costos fijos y los costos variables, se puede calcular el punto de equilibrio en base de los costos y ventas reales de la siguiente manera: Ventas en el punto de equilibrio = Costos fijos dividido por [1 - (Costos variables / Ventas reales)] Punto de Equilibrio en Base del Porcentaje de Margen El margen bruto es el exceso de los ingresos respecto a los costos variables: Total de ventas - total de costos variables = Margen bruto El porcentaje del margen bruto se calcula como: % de Margen bruto = (Precio de venta - costo variable) / precio de venta Entonces, otra forma de aplicar la formula para calcular el punto de equilibrio es en base del porcentaje del margen bruto: Ventas en el punto de equilibrio = Costos fijos totales / % de margen Otra derivación de la formula para calcular el punto de equilibrio en base del porcentaje del margen bruto es que se puede determinar el volumen de ventas que tienen que realizarse para lograr un cierto porcentaje de ganancia sobre el punto de equilibrio, según la siguiente formula: Ventas que tienen que realizarse = Ventas en el punto de equilibrio + Costos variables como un porcentaje de las ventas en el punto de equilibrio + Porcentaje de utilidad deseado sobre el punto de equilibrio. Punto de Equilibrio en Número de Unidades Para determinar el número de unidades que tiene que vender para llegar al punto de equilibrio, se usa la siguiente formula: Número de unidades en el punto de equilibrio = Costos directos totales / (Precio de venta por unidad - Costo variable por unidad) Ejemplo En el mes de enero, la empresa ABC tuvo ingresos por ventas de $14.000. Sus costos fijos para el mes fueron $5.000 y sus costos variables fueron $7.000. El punto de equilibrio calculado en base de los totales de ventas y costos: Ventas en el punto de equilibrio = 5.000 (costos fijos) dividido por [1 - (7.000 en costos variables/14.000 en ventas reales)] = 5.000 / 0,5 = 10.000 La empresa tiene que cubrir $5.000 en costos fijos todos los meses y la proporción entre los costos variables y las ventas es 50% ($7.000 / $14.000), así cuando tiene ventas de $10.000 al mes, puede cubrir los costos fijos de $5.000 más los costos variables de $5.000 (50% de $10.000). El margen bruto es 50%: (14.000 en ventas - 7.000 en costos variables) / 14.000 en ventas. Si la empresa vende sus productos en $20 cada uno, su margen bruto por unidad es $10. La empresa tendría que vender 250 unidades por mes para cubrir sus costos fijos ($20 X 250 = $5.000), pero esto no cubre los costos variables. Al aplicar la formula para calcular el punto de equilibrio en base del porcentaje de margen bruto, tenemos lo siguiente: Punto de equilibrio = $5.000 (costos fijos) / 0,50 (porcentaje de margen bruto) = $10.000.
  • 83.
    El resultado esel mismo; la empresa tiene que vender $10.000 para llegar al punto de equilibrio. Ahora, para determinar cuántas unidades tiene que vender, podría simplemente dividir las ventas que se requieren para llegar al punto de equilibrio ($10.000) por el precio de venta por unidad ($20 en este ejemplo) para llegar a 500 unidades por mes. Usando la fórmula para calcular el punto de equilibrio en el número de unidades: Punto de equilibrio = $5.000 (costos fijos) / [$20 (precio por unidad) - $10 (costo variable por unidad)] = $5.000 / $10 = 500 unidades Cuando Cambia el Porcentaje del Margen Bruto De lo anterior, se puede concluir que con una reducción del % de margen, causado por una rebaja del precio o un aumento de los costos variables, tendría que vender más para llegar al punto de equilibrio. Por ejemplo, si el margen se reduce a 40%: Punto de equilibrio = $5.000 (costos fijos) / 0,40 = $12.500 Si la reducción del margen fue debido a mayores costos variables; es decir, el precio se mantiene en $20 por unidad y los costos variables suben de $10 a $12, tendría que vender 625 unidades ($12.500 / $20) para llegar al punto de equilibrio, en vez de los 500 en el ejemplo anterior. Si la reducción del margen fue debido a una reducción del precio de venta, de $20 a $16,67, y el costo variable se mantiene igual en $10 por unidad, tendría que vender aproximadamente 750 unidades ($12.500 / $16.67) para llegar al punto de equilibrio. Si la reducción del margen se debe en parte a un incremento en los costos variables de $10 por unidad a $11 y en parte a una reducción del precio de $20 por unidad a $18,33, tendría que vender 682 unidades ($12.500 / 18,33) para llegar al punto de equilibrio. Por lo anterior, se puede concluir: 1. que un margen bruto menor requiere que se vende más para llegar al punto de equilibrio y 2. la cantidad de unidades adicionales que tiene que vender para llegar al punto de equilibrio es mayor cuando la reducción en el margen se debe a una reducción del precio, con los costos variables iguales. Hay varios factores que afectan la decisión de rebajar los precios, como las siguientes: • Las condiciones generales en el mercado, • La posición de la empresa en el mercado, • Lo que están haciendo los competidores y • La estrategia comercial de la empresa, por ejemplo, si quiere competir en base del precio. Pero al tener claro el punto de equilibrio y lo que significa en términos de la cantidad de unidades que tiene que vender para ser rentable, se puede tomar decisiones más informadas en cuanto a la determinación de los precios. El Punto de Equilibrio y la Gestión del Negocio Cuando el negocio trabaja con varios productos o servicios distintos, el cálculo del punto de equilibrio es más complejo. Se puede usar las formulas antes
  • 84.
    señaladas en formageneral, pero si se puede determinar los costos fijos y variables que corresponden a cada producto o actividad del negocio, se puede determinar el punto de equilibrio por producto o actividad. Esto le proporciona una herramienta para poder asignar los recursos y esfuerzos donde se puede obtener el mayor retorno. El cálculo del punto de equilibrio representa un aspecto importante en determinar la combinación de productos y servicios que ofrece un negocio. En base solamente del margen que aporta cada producto o servicio, podría tomar la decisión de concentrar más recursos en los productos o servicios más rentables e incluso dejar de lado aquellos que no logran el punto de equilibrio. Pero también es importante considerar el punto de equilibrio dentro del contexto de la estrategia del negocio. Puede haber productos o servicios que aportan poco o nada al margen bruto, pero que son esenciales en ofrecer la calidad y el servicio en su conjunto que el negocio quiere ofrecer a los clientes. Por ejemplo, puede ser que el producto principal es altamente rentable y en adición se ofrecen productos auxiliares o accesorios que no aportan mucho al margen bruto, pero que son cosas que el cliente necesita o desea y prefiere comprarlos del mismo negocio. También puede ser que el caso sea al inverso, que no se gana mucho con el producto principal, pero los accesorios y los servicios adicionales son muy rentables. Hay que considerar todo el paquete de productos y servicios. Debido a la variación en los costos con el tiempo, además de los posibles cambios en la eficiencia con que se usan los recursos, es conveniente volver a determinar el punto de equilibrio en forma regular. El punto de equilibrio representa la situación en un momento dado, tomando en cuenta el precio del producto o servicio y los costos fijos y variables que existen en ese momento. Con cualquier cambio en los elementos que lo determinan, el punto de equilibrio también cambia. Published by Kevin Hagen Born in Minnesota, USA in 1955; studied Business Administration - Accounting, graduating in 1977 and obtaining CPA license. Worked in corporate accounting environments, eventually becoming a technical trans... View profile El punto de equilibrio económico y productivo, representan el punto de partida para indicar cuantas unidades deben de venderse si una compañía opera sin pérdidas. Del mismo modo el punto de equilibrio gráfico, esquematiza los ingresos y costos totales, a diferentes volúmenes de ventas. Con el propósito de hacer un ejercicio para bien de entender el beneficio de este modelo y su aplicación, se proponen primeramente las formulas y su explicación, esperando que se cumpla el objetivo. DIAGRAMA O GRAFICA DE GANTT ó CRONOGRAMA DE ACTIVIDADES: Es un método grafico de planeación y control en el que un proyecto se divide en distintas actividades y se realizan estimaciones acerca de cuanto tiempo
  • 85.
    requiere cada actividad,así como el tiempo total requerido para completar el proyecto. Fechas trascendentales: punto en la gráfica que nos permite hacer análisis de tiempo y de como van las tareas. Partes rezagadas: Tareas o actividades dentro del proyecto que no van con el tiempo planeado, para las cuales se debe ejercer un esfuerzo adicional. REPRESENTACION GRAFICA La gráfica consta de dos columnas básicas: actividades y tiempo ( medido en días, semanas, meses o según requerimiento del usuario) Actividad Tiempo Días – Semanas – Meses Actividad 1 Actividad 2 Sem. 1 Sem. 2 Sem. 3 Sem. 4 Las actividades se pueden representar mediante gráficas de barras, así: Actividad planeada Actividad ejecutada Actividad faltante La longitud de la barra es proporcional al tiempo de duración de la actividad. Permite la utilización de convenciones que indican donde empieza la actividad y donde termina PASOS PARA LA ELABORACION DE LA GRAFICA DE GANTT 1. Identificar el programa, proyecto y sus objetivos. 2. Establecer las actividades del programa, los supuestos y limitaciones de recursos.
  • 86.
    3. Describir quienejecutara cada actividad, cómo, con que recursos y en qué momento (actividades y su secuencia). 4. Determinar el tiempo de duración de cada actividad. 5. Representar las actividades secuencialmente mediante la utilización de barras del tamaño proporcional a su duración. 6. Después de elaborar la gráfica de Gantt, se procede a ejecutar el programa y controlar las actividades programadas con relación al cumplimiento de las actividades ejecutadas. RED PERT. (programEvaluationReviewTechnique) ó Técnica de revisión y evaluación de programas que permite planear y controlar eventos, actividades y tareas además de establecer la diferencia entre estas. Es una especie de análisis de red que emplea estimaciones de tiempo requerido para terminar actividades o tareas contenidas en proyectos complejos. El modelo básico del PERT es un sistema lógico basado en cinco elementos principales: a. Red b. Asignación de recursos. c. Consideraciones de tiempo y de costo. d. Red de rutas y e. Ruta crítica. La red básica es una diagrama de pasos secuenciales que deben ejecutarse para realizar un proyecto o tarea. La red consta de tres componentes: eventos, actividades y relaciones. Los eventos representan puntos de decisión o cumplimiento de alguna tarea (son los circulos del PERT). Las actividades, que ocurren dentro de los eventos representan los esfuerzos físicos o intelectuales requeridos para completar un evento, y se representan con flechas. Las actividades se señalan generalmente cuando diversos individuos y unidades responden por ellas. Las relaciones entre las tareas básicas y se indican por la secuencia deseada de eventos y actividades en la red. Es el caso del evento 3, que no puede ocurrir si los eventos 1 y 2 no se cumplen. Pasos de Pert  Determinar las actividades individuales y generales que contemplan el proyecto.  Determinar las relaciones de precedencia de las actividades que completan el proyecto y determinar las actividades que se realicen simultáneamente.  Establecer los tiempos estimados requeridos para realizar las actividades de proyecto.  Estas se pueden realizar de tres formas:  La estimación optimista refleja circunstancias ideales.  La estimación más probable refleja contingencias normales tales como retraso de rutina.
  • 87.
     La estimaciónpesimista supone que todo puede salir mal. Establecer una red PERT en donde se emplean círculos para representar eventos, el inicio o término de una actividad, tareas y en donde las flechas representan la interacción de estos tres, generando caminos dentro de la misma red. RUTA CRÍTICA Es el camino mas largo a través de la red en términos de tiempo. Se determina al sumar el tiempo que se requiere para cada secuencia de actividades. Las otras rutas reciben el nombre de rutas sub-críticas y estas rutas poseen avances y tiempos muertos. ARBOLES DE DECISION Consiste en construir un árbol que corresponda a una situación de decisiones secuenciales. El árbol se construye de izquierda a derecha, identificando los correspondiente nodos. Después de que se construye el árbol de decisiones, se anotan en el diagrama de valores de probabilidad de los eventos aleatorios y los actividades que pueden ocurrir. TALLER No. 8 Ejemplo: a un fabricante se le presentó una proposición para un producto nuevo y debe decidir desarrollarla o no. El costo del desarrollo del proyecto es de $200'; y la probabilidad de éxito es 0,70. Si el desarrollo no tiene éxito, se termina el proyecto. Si tiene éxito, el fabricante debe entonces decidir si el nivel de producción ha de ser alto o bajo. Si la demanda es alta, el aumento en la utilidad, dado un nivel elevado de producción, es de 700', dado un nivel bajo, es de 150'. Si la demanda es baja el incremento en la utilidad dado un nivel elevado de producción, es de 100', dado un nivel bajo, es de $150'. Todos estos incrementos en utilidades son cifras brutas (es decir antes de restar los 200' del costo de desarrollo del proyecto). Se estima que la probabilidad de una demanda elevada es P = 0,40 y la demanda baja es de P = 0,60. Elabore el árbol de decisiones para esta situación. BIBLIOGRAFIA
  • 88.
    1. CHIAVENATO, Idalberto.Introducción a la Teoría General de la Administración. México. McGraw Hill 1998. 880p. 2. CHIAVENATO, Idalberto. Administración – Proceso Administrativo (Teoría, Proceso y Práctica). Colombia. McGraw Hill. Editorial Nomos S.a. 2002. 415p. 3. KOONTZ, Harold y WEIHRICH, Heinz. Administración una perspectiva global. México McGraw Hill 1998. 796p. 4. KOONTZ, Harold y WEIHRICH, Heinz. Elementos de Administración, Enfoque Internacional. México McGraw Hill 2001. 497p. 5. MORENO, Rafael Tobías y ROZO, Miguel Angel. Desarrollo Organizacional. Santa Fe de Bogotá. Universidad Nacional Abierta y a Distancia “UNAD”. Facultad de Ciencias Administrativas 1997. 463p. 6. SABOGAL SABOGAL, Omar. Proceso Administrativo. Santa Fé de Bogotá. Universidad Nacional Abierta y a Distancia “UNAD”. Facultad de Ciencias Administrativas 1995. 507p. 7. SALLENAVE, Jean Paul. Gerencia y Planeación Estratégica. Barcelona, España: editorial Norma. 1990. 283p. 8. SERNA GOMEZ, Humberto. Planeación y Gestión Estratégica. Bogota: RAM editores. 1996. 341p. 9. Revistas, Folletos, periódicos, etc., relacionados con el tema y la asignatura. 10. E-Book 11. Red Internet. BIBLIOGRAFÍA BIBLIOGRAFÍA ENCICLOPEDIA. MICROSOFT. ENCARTA. 2 000. COHEN, E . (1992). Evaluación De Proyectos Sociales. Siglo Veintiuno. México LEDESMA MARTÍNEZ, ZULEIMA. (1997). Análisis Económico Social de un Proyecto de Inversión Hidráulica. CIRCULO DE LECTORES. (1991).Curso Básico De Administración. Editorial Norma. Colombia. COLOMA, F. (1991). Evaluación social de proyectos de inversión. Asociación Internacional de Fomento- Bco. La Paz. Bolivia. Monografías.com ENCICLOPEDIA. MICROSOFT. ENCARTA. 2 000. COHEN, E . (1992). Evaluación De Proyectos Sociales. Siglo Veintiuno. México LEDESMA MARTÍNEZ, ZULEIMA. (1997). Análisis Económico Social de un Proyecto de Inversión Hidráulica.
  • 89.
    CIRCULO DE LECTORES.(1991).Curso Básico De Administración. Editorial Norma. Colombia. COLOMA, F. (1991). Evaluación social de proyectos de inversión. Asociación Internacional de Fomento- Bco. La Paz. Bolivia. Monografías.com Br. MARIA LUISA GRATEROL RODRIGUEZ AT3VA - IUTA - ARAGUA - VENEZUELA REPUBLICA BOLIVARIANA DE VENEZUELA MINISTERIO DE EDUCACION SUPERIOR INSTITUTO UNIVERSITARIO DE TECNOLOGIA DE ADMINISTRACION INDUSTRIAL EXTENCION MARACAY CATEDRA: MATEMATICAS FINANCIERAS