Modulo 8:Escuelas
eficaces con actitud
• Escuela eficaz:
• Aquella que consigue un desarrollo integral de
  los alumnos a pesar de sus características
  sociales económicas y familiares.
Para pensar
Se plantea una situación en la cual unos profesores se
   encuentran en una reunión, y discuten sobre los alumnos con
   mayores problemas de aprendizaje;
• Postura negativa hacia el cambio.
     Piensa que poco se puede hacer contra las desigualdades
  socio-familiares.
• Confían en la escuela.
      Gracias a sus recursos se consigue Ed. equitativa.
• Colaboración de familia y sociedad.
     Se puede aprovechar al máximo las posibilidades que
  ofrecen a los alumnos
Actividades
 Factores importantes para incrementar la
  eficacia escolar en los centros.
    •   F. Escolar Participación e implicación de la
        comunidad educativa.
    •   F. Aula Planificación docente(trabajo en el aula)
    •   F. Asociados del personal docente Relación
        maestro-alumno
Características para mejorar la educación para
  todos.
o Desarrollos en la enseñanza y aprendizaje, a
  través de creación de condiciones para
  alcanzar el cambio con éxito.
o Mejora escolar centrándose en áreas de
  prioridad.
o Estimulación del pensamiento y la acción a
  través de pruebas.
o Recursos para mejorar las escuelas.
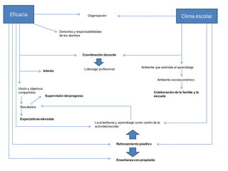
Eficacia                                              Organización                                                      Clima escolar

                                  Derechos y responsabilidades
                                  de los alumnos




                                                 Coordinación docente


                                                                                           Ambiente que estimula el aprendizaje
                                                    Liderazgo profesional
                        Interés

                                                                                                       Ambiente socioeconómico

   Visión y objetivos
   compartidos                                                                                       Colaboración de la familia y la
                         Supervisión del progreso                                                    escuela


    Resultados


    Expectativas elevadas
                                                           La enseñanza y aprendizaje como centro de la
                                                           actividad escolar




                                                                            Reforzamiento positivo




                                                                            Enseñanza con propósito
 Las ideas del proyecto educativo son:
• Escuela democrática.
• Escuela innovadora.
• Escuela inclusiva.
• Escuela integral.

 La escuela es la que debe adaptarse a cada
 una de las personas, no las personas a la
 escuela.
Conclusión
• La escuela puede ayudar a mejorar los
  resultados de los alumnos, sin tener por qué
  importar las diferencias sociales, familiares o
  económicas.
• El maestro debe tener una actitud positiva
  ante la diversidad del aula.
• El trabajo en equipo y las redes de apoyo al
  profesor son un factor muy importante para
  una escuela eficaz.

Modulo8

  • 1.
  • 2.
    • Escuela eficaz: •Aquella que consigue un desarrollo integral de los alumnos a pesar de sus características sociales económicas y familiares.
  • 3.
    Para pensar Se planteauna situación en la cual unos profesores se encuentran en una reunión, y discuten sobre los alumnos con mayores problemas de aprendizaje; • Postura negativa hacia el cambio. Piensa que poco se puede hacer contra las desigualdades socio-familiares. • Confían en la escuela. Gracias a sus recursos se consigue Ed. equitativa. • Colaboración de familia y sociedad. Se puede aprovechar al máximo las posibilidades que ofrecen a los alumnos
  • 4.
    Actividades  Factores importantespara incrementar la eficacia escolar en los centros. • F. Escolar Participación e implicación de la comunidad educativa. • F. Aula Planificación docente(trabajo en el aula) • F. Asociados del personal docente Relación maestro-alumno
  • 5.
    Características para mejorarla educación para todos. o Desarrollos en la enseñanza y aprendizaje, a través de creación de condiciones para alcanzar el cambio con éxito. o Mejora escolar centrándose en áreas de prioridad. o Estimulación del pensamiento y la acción a través de pruebas. o Recursos para mejorar las escuelas.
  • 6.
    Eficacia Organización Clima escolar Derechos y responsabilidades de los alumnos Coordinación docente Ambiente que estimula el aprendizaje Liderazgo profesional Interés Ambiente socioeconómico Visión y objetivos compartidos Colaboración de la familia y la Supervisión del progreso escuela Resultados Expectativas elevadas La enseñanza y aprendizaje como centro de la actividad escolar Reforzamiento positivo Enseñanza con propósito
  • 7.
     Las ideasdel proyecto educativo son: • Escuela democrática. • Escuela innovadora. • Escuela inclusiva. • Escuela integral.  La escuela es la que debe adaptarse a cada una de las personas, no las personas a la escuela.
  • 8.
    Conclusión • La escuelapuede ayudar a mejorar los resultados de los alumnos, sin tener por qué importar las diferencias sociales, familiares o económicas. • El maestro debe tener una actitud positiva ante la diversidad del aula. • El trabajo en equipo y las redes de apoyo al profesor son un factor muy importante para una escuela eficaz.