UNIVERSIDAD POPULAR DE NICARAGUA
UPONIC
FACULTAD DE CIENCIAS AGRARIAS
Tema: Manejo de Pastos y Sistema Silvopastoril
“Estrategias para el Manejo Sustentable de la Ganadería”
Módulo: Ganado Bovino
OTTO
Boaco, Nicaragua
Año 2014
Tema: Manejo de Pastos y Sistemas Silvopastoriles
Dr. Otoniel López López
Página 1
Contenido
Contenido N° página
Introducción 2
Objetivos 3
Pastos y Forrajes 4
Características botánicas de las Gramíneas 7
Características botánicas de las Leguminosas 10
Características de una buena planta forrajera 16
Gramíneas más importantes en Nicaragua 33
Carga Animal 69
Manejo de Pasturas 72
Disponibilidad de Forrajes 74
Manejo del Pastoreo 81
Leyes de Voisin 85
Sistema Silvopastoril (SSP) 99
Especies de árboles utilizadas en SSP 117
Conservación de Forrajes 125
Glosario 140
Evaluación 142
Bibliografía 144
Tema: Manejo de Pastos y Sistemas Silvopastoriles
Dr. Otoniel López López
Página 2
Introducción:
Desde épocas primitivas hasta las actuales, la humanidad ha dependido de la
riqueza de la tierra. El pastoreo fue vital para el hombre primitivo donde encontró el
sustento para sus animales. A medida que avanzaba la civilización se obtenían
cosechas para la conservación de forraje, que era utilizado en las épocas de
escasez de pasto tierno, estabilizando en esta forma la producción pecuaria, en
beneficio del hombre.
En Nicaragua la ganadería ocupa un lugar preponderante en la producción
agropecuaria; por lo tanto, el conocimiento de las mejores especies forrajeras es de
gran importancia y constituye una rama agronómica que trae como consecuencia la
intensificación del cultivo de las más diversas plantas forrajeras para el consumo de
los animales. El adelanto ganadero no se logra solamente contando con animales
con alto valor genético, sino proporcionando, a la vez, una alimentación adecuada
que permita mantener sus características genéticas de alta producción, que se
perderían con una alimentación deficiente.
Para elevar la producción ganadera se debe, también, aprovechar adecuadamente
los pastizales y los árboles en los potreros, las malezas deben ser controladas,
para no disminuir su capacidad receptiva, el manejo adecuado de los mismos
permitirá la recuperación de los pastos después de cada pastoreo, no permitiendo
la eliminación de hierbas valiosas.
Finalmente, se debe ubicar a las hierbas forrajeras de acuerdo a las condiciones
ambientales de cada lugar, única forma de obtener buena producción y forrajes de
alta calidad que permitan una explotación ganadera especializada con rendimientos
económicos que se satisfagan los esfuerzos y gastos del agricultor.
Por otra parte, no todas las especies forrajeras requieren la misma nutrición para
impulsar sus desarrollos, ni todas las tierras dan lugar a las mismas reacciones, por
lo que no basta con fertilizar el cultivo a base de macrofertilizantes como el
nitrógeno, fosforo y potasio, sino que, en ciertos casos precisa completarlos con
oligoelementos como el hierro, magnesio, cobre, boro, manganeso, molibdeno, zinc.
etc., que incluso en porciones infinitesimales, son indispensables para que la planta
pueda elaborar su materia orgánica.
Además de estos conocimientos en materia de fertilizantes según sea la reacción
del suelo, el ganadero debe tener una clara idea del valor nutritivo del forraje como
alimentación del ganado en sus diversos estados de consumo, ya sea en verde,
henificado, deshidratado ensilado, por si estos son o no suficiente para la función
de su organismo, o si existe la necesidad de complementarlos con otros más
concentrados para fomentar su desarrollo y producción, ya sea de trabajo, carne o
leche, y mantener con ello la salubridad del animal.
Tema: Manejo de Pastos y Sistemas Silvopastoriles
Dr. Otoniel López López
Página 3
Objetivo General:
Conocer los diferentes tipos de pastos y forrajes como principal alimento del Ganado
Bovino
Objetivos Específicos:
 Reconocer los tipos de gramíneas más importantes en la alimentación de los
Bovinos.
 Reconocer los diferentes tipos de Leguminosas más importantes en la
alimentación de los bovinos.
 Conocer el manejo del Sistema Silvopastoril
 Adquirir habilidades para el cálculo de la disponibilidad de forrajes y carga
animal.
METODOLOGÍA
El programa teórico: Es desarrollado principalmente mediante la presentación
magistral pero con continuas preguntas a los alumnos.
Las conferencias se apoyarán con material audiovisual.
Se alterna el ordenador con sesiones de diapositivas, especialmente las dedicadas
a reconocimiento de diferentes Gramíneas y Leguminosas más utilizadas en la
alimentación del bovino.
También se usará la pizarra para enfatizar en los aspectos más importantes y/o
realizar algunos dibujos - gráficas explicativos.
La clase práctica se realizará directamente en un área o finca representativa donde
se pueda observar y realizar actividades, que pongan en práctica lo evaluado.
Se realizarán ejercicios de cálculo de la disponibilidad de forrajes en un determinado
potrero de una finca del entorno y la cantidad de Unidades Animales (UA) que
podrían pastorear por un tiempo determinado.
Se aplicarán técnicas de conservación de forrajes en una finca.
Tema: Manejo de Pastos y Sistemas Silvopastoriles
Dr. Otoniel López López
Página 4
PASTOS Y FORRAJES
Agrostología: Esta rama de la Agricultura tiene como fin el estudio de las plantas
que se utilizan para la alimentación de los animales domésticos (Pastos), su cultivo
y aprovechamiento; conservación y manejo de los potreros naturales y conservación
de los forrajes.
El valor alimenticio de las especies forrajeras, sus condiciones naturales de
desarrollo, su cultivo, las asociaciones vegetales en que se encuentran, etc. ,deben
ser conocidas a través de la explotación ganadera, ya que la materia prima es el
forraje y los productos que de ella se obtienen son diversos ( carne, leche, lana), de
ahí que la explotación de un ganado especial en la producción de un determinado
producto, requiera el conocimiento de la calidad del forraje que exista para dar de
alimento.
FORRAJE.- El concepto de forraje es muy amplio y comprende todo aquello que
sirve como alimento a los animales domésticos. Es forraje la masa vegetal
frescamente cosechada (forraje verde), que se caracteriza por un elevado contenido
de agua de vegetación. El heno (forraje seco), es el forraje verde que por exposición
al aire y al sol pierde gran cantidad de agua. Es forraje el gandul, el frijol terciopelo,
la Cratylia argéntea, etc. de pastoreo directo, henificada, mezclada con granos o
melaza, transformada en harina, etc. Es forraje la leche descremada, la harina de
pescado, etc.
La denominación de pasto duro o fuerte corresponde a una masa vegetal que
contiene un alto porcentaje de celulosa o Lignina, la que es poco digestible, a la
inversa, un forraje con gran cantidad de sustancias fácilmente digestibles, altamente
palatables, como sustancias proteicas, grasas etc., se denomina forraje fortificante.
LOS FORRAJES SEGÚN SU ORIGEN.
MINERAL.- Sal común, fosfatos, urea, etc.
ANIMAL.- Entre los que tenemos, polvo de carne, sangre desecada, harina de
pescado, leche descremada, hueso molido, etc. Se emplean solo como alimento
para aves o en raciones de ganaderías de alta producción de leche. Su uso es más
típico de explotaciones intensivas de países de cuatro estaciones, en alguno de los
cuales debido a la nieve, es necesario estabular durante mucho tiempo. En nuestro
país la explotación es a campo, debido a las condiciones de clima, que permite este
tipo de explotación.
VEGETAL.- Son los más comunes y comprenden: residuos industriales, alimentos
concentrados y plantas forrajeras.
Tema: Manejo de Pastos y Sistemas Silvopastoriles
Dr. Otoniel López López
Página 5
Los residuos industriales son.- Tortas de la fabricación del aceite de soya, girasol,
maní, lino, ajonjolí, algodón, etc. Subproductos de cervecería, el bagazo de la
industria azucarera, residuos de pulpa de papa o remolacha.
Los alimentos concentrados son.- Aquellos productos que se emplean en las
haciendas ganaderas para producir más leche o terminar el engorde de los
animales.
Los granos.- Son los más importantes en primer lugar la avena que es el cereal
más utilizado (avena amarilla), luego tenemos el maíz, cuyo consumo es muy
grande en el país, siendo utilizado para las aves de corral y cerdos, le sigue en
orden de importancia la cebada, el centeno y el trigo y en la costa últimamente va
tomando importancia el empleo de sorgos graníferos.
POTRERO.- Con este nombre se denomina a todos los terrenos en donde se
alimenta el ganado, pudiendo ser naturales o artificiales, según sea productos de la
naturaleza o de la mano del hombre, siendo los primeros polífitos (con muchas sp.
Vegetales) y los segundos monófitos.
Los potreros pueden ser permanentes o temporales, recibiendo el primer nombre
cuando están destinados a la producción exclusiva de pastos o forrajes, y el
segundo está en producción alterna con otra clase de cultivos.
Los potreros o pastizales reciben el nombre de potreros arbolados o arbóreos,
pastizales leñosos o arbolados, cuando la vegetación herbácea está asociada con
la arbórea o arbustiva, que además de servirle de protección puede ser
aprovechada como forraje ( brotes, semillas, hojas y frutos). Los potreros arbolados
tienen su lugar adecuado en el estudio de la Dasonomía, recibiendo sus cultivos el
nombre del silvo-pastoril.
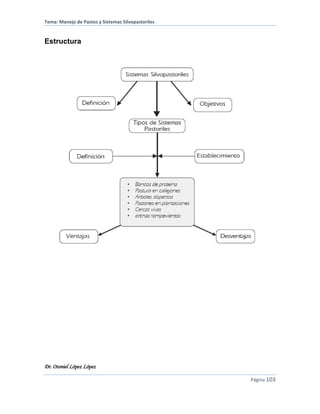
Silvopastoril
En el trópico latinoamericano las actividades ganaderas constituyen una actividad
económica de importancia. Los sistemas silvopastoriles (cercas vivas, árboles en
potreros, bancos de proteína, etc) han cobrado importancia en América Latina en
los últimos treinta años. Esto, probablemente como una expresión del interés por
revertir los efectos negativos sobre el medio ambiente, causados por los procesos
de “potrerización” dirigidos para “habilitar tierras” en bosques naturales. Una de las
principales secuelas de las políticas erradas de colonización y de los efectos
negativos asociados con sistemas agropecuarios mal manejados son las pasturas
degradadas en Centroamérica. Estas cubren amplias extensiones degradadas por
pérdida de suelo (erosión), compactación y disminución de la fertilidad,
principalmente en zonas de ladera. De ahí la importancia de profundizar en el
conocimiento de la dinámica de los sistemas que involucran animales, pasturas,
árboles y suelos, y sus interacciones.
Tema: Manejo de Pastos y Sistemas Silvopastoriles
Dr. Otoniel López López
Página 6
CLASIFICACIÓN DE LOS PASTOS
Pastos Naturales
Grama colorada (Axonopus compresus), Grama Amarga (Paspalum sp.), Cola de
burro (Andropogon bicornis), Zacatón (Paspalum virgatum ), Zacate de agua
(Hymenachne amplexicaulis), Aceitillo (Aristida jorulensis), Bouteloa, Panicum.
Zona Atlántico. Es la que tiene menor área de pastos mejorados y naturalizados
(461,350 mz), la mayor parte, el 69% está cubierto de pastos naturales.
Pastos Mejorados
Elefante, Taiwán, Alemán, Gamba, Brachiaria brizantha, B. dictyoneura, B.
humidicola, Tanzania, Mombasa, Mulato, Toledo.
Pastos Naturalizados
Asia (Panicum maximum ), Jaragua (Hyparrhenia rufa).
DESTINO O USO
1.- Pastoreo: Son especies que pueden ser tomadas directamente del suelo por los
animales. este tipo de alimentación es la más cómoda y barata, típica de nuestro
país. Los potreros deberán estar formados por plantas que soporten bien el pisoteo
y de ellas las especies rastreras son las más convenientes.
2.- Corte: Son aquellas que una vez cortadas son destinadas para el alimento del
ganado, como forraje verde, henificado o ensilado. Dentro de este grupo tenemos
algunas especies tropicales como el pasto elefante, el pasto Guatemala, etc. En la
sierra la alfalfa y el maíz.
También debemos citar algunas plantas cultivadas para utilizar sus raíces o
tubérculos: variedades de papa, remolacha, nabo etc. Tunas sin espinas, las
legumbres del algarrobo carnosas y dulces son apetecidas por los animales a falta
de algo mejor.
Tema: Manejo de Pastos y Sistemas Silvopastoriles
Dr. Otoniel López López
Página 7
CARACTERÍSTICAS BOTÁNICAS DE LAS GRAMINEAS
Las gramíneas presentan una estructura típica común: raíz, tallo, hojas, flores y
frutos.
La Raíz
En la fase inicial, la raíz de las gramíneas es llamada primaria. Por lo regular, es de
corta duración, y luego desaparece para dar lugar a la raíz permanente.
El sistema de raíces se caracteriza por tener un número de raíces fibrosas
ramificadas y densas que dan un gran soporte a la planta en el suelo y, que a su
vez, funciona en la conservación de esta. Es característico que en estas plantas se
de la presencia de estas raíces secundarias, que se forman en los nudos de los
tallos rastreros. Según el tipo de especie, las raíces pueden alcanzar una
profundidad de 10 cm hasta unos 7 m.
El Tallo
EL tallo de las gramíneas está formado por una serie de nudos e inter nudos. En las
especies de crecimiento decumbente o postrado se encuentran tallos modificados,
llamados rizomas y estolones.
Los rizomas se reconocen por la presencia de inter nudos de longitud variable y
porque generalmente son subterráneos. Los estolones se arrastran por encima de
la superficie del suelo y presentan hojas verdes, como el pasto Estrella Africana.
Tanto los rizomas como los estolones (cuando las condiciones de humedad son
adecuadas), tienen la capacidad de enraizar al contacto con el suelo y dar origen a
nuevas plantas .
Las Hojas
Las hojas de las especies gramíneas nacen en los nudos de los tallos, de manera
opuesta y una en cada nudo. La hoja se compone de las siguientes partes: vaina,
lígula, lámina y aurículas.
La vaina es la estructura cilíndrica abierta hasta la base, que sale de la parte
superior del nudo.
La lígula es una membrana típica que se representa con una corona de pelos,
situada entre la lámina y la vaina.
La lámina o la verdadera hoja es de forma lanceolada y puede ser pubescente.
Presenta una nervadura principal central a lo largo y algunas secundarias paralelas.
Tema: Manejo de Pastos y Sistemas Silvopastoriles
Dr. Otoniel López López
Página 8
La aurícula es de estructura fina, de forma triangular, angosta, con el ápice oscuro.
A veces presenta pelos, situados a los lados de la lígula.
Gramíneas
Tema: Manejo de Pastos y Sistemas Silvopastoriles
Dr. Otoniel López López
Página 9
La Flor
La flor perfecta de una gramínea consta de un pistilo que tiene un ovario simple con
dos estigmas en forma de plumas y con tres anteras. Estos órganos están rodeados
y protegidos por dos hojas modificadas, una de mayor tamaño llamada lema, y otra
más pequeña, conocida como palea.
Las lodículas son órganos en forma de sacos que se expanden cuando los órganos
reproductores de la flor maduran.
La lema y la palea y demás órganos incluidos, forman la florecilla. Las florecillas y
las glumas constituyen la espiguilla, que es la unidad base de la inflorescencia de
los pastos, y esta, a su vez, se clasifican en tres tipos de inflorescencia: Espigas,
Racimos y Panícula.
El Fruto
El fruto de los pastos está compuesto por una cubierta exterior, el pericarpio, que
es la pared del ovario. El embrión se encuentra embebido en el endospermo. Este
tipo de fruto o semilla recibe el nombre de Cariópside.
Tema: Manejo de Pastos y Sistemas Silvopastoriles
Dr. Otoniel López López
Página 10
CARACTERÍSTICAS BOTÁNICAS DE LAS LEGUMINOSAS
Las plantas de la familia de las leguminosas tienen características que las distinguen
en muchos aspectos- de otras familias, tanto por la uniformidad morfológica entre
los géneros, como por su hábito de crecimiento y por la forma de sus hojas (que son
compuestas y trifoliadas, con una estípula). Además, sus raíces se caracterizan
porque contienen nódulos con bacterias fijadoras de nitrógeno atmosférico, que
mejoran la fertilidad del suelo.
La Raíz
La raíz de las leguminosas, especialmente las de tipo herbáceo, tiene raíces
pivotantes con muchas raíces secundarias y terciarias. Estas últimas tienen la
capacidad de formar nódulos, en los cuales se establecen y se desarrollan bacterias
(Rhizobium). Estas bacterias fijan el nitrógeno atmosférico que circula en el suelo,
el cual es indispensable tanto para la vida vegetal como para el animal.
Tema: Manejo de Pastos y Sistemas Silvopastoriles
Dr. Otoniel López López
Página 11
Se reporta que las leguminosas tropicales tienen la capacidad de fijar grandes
cantidades de nitrógeno, como el caso del Centrosema pubescens, que produjo 235
kg de N/ha año. Esto hace que las gramíneas forrajeras ayuden a incrementar la
producción de carne por hectárea en más de 150% en comparación con el uso de
un solo tipo de pasto como base para la alimentación.
El Tallo
El desarrollo de los tallos de las leguminosas varía mucho según la especie. La
mayoría de ellos son aéreos y pueden presentarse: Erectos (Stylosanthes
guianensis, Estilosantes y, Gliricidia sepium, Madero Negro); Semierectos
(Centrosema pubescens, Centrosema y, Clitoria spp.) y; Rastreros (Pueraria
phaseoloides, Kudzú y, Arachis pintoi, Maní forrajero).
Las hojas de las leguminosas son bipinadas con folíolos aserrados, que pertenecen
a las mimosáseas, ejemplo:
Tema: Manejo de Pastos y Sistemas Silvopastoriles
Dr. Otoniel López López
Página 12
Tema: Manejo de Pastos y Sistemas Silvopastoriles
Dr. Otoniel López López
Página 13
Tema: Manejo de Pastos y Sistemas Silvopastoriles
Dr. Otoniel López López
Página 14
Flores:
Las flores de las especies más comunes de las leguminosas están compuestas por
cinco pétalos (un estandarte, dos alas, una quilla de dos pétalos (más o menos
soldados), un cáliz, normalmente con cuatro o cinco dientes. La quilla encierra el
estigma y los estambres (que generalmente son diez; nueve de ellos suelen estar
soldados por filamentos que también rodean en una envoltura al enfilo y ovario). La
flor de las leguminosas produce su fruto por medio de polinización cruzada o natural.
El fruto
El fruto de la familia de las leguminosas tiene forma de vaina; ésta puede ser grande,
alargada y plana, como las de Canavalia ensiforme (Canavalia) y la de la Mucuna
pruriens (Pica Pica sin pelo), o con pelos pequeños y planos como los de la Pueraria
phaseoloides (Kudzú) y la Centrosema pubescens (Centro).
COMPOSICIÓN QUÍMICA.
Desde este punto de vista los forrajes y las plantas forrajeras pueden ser: completa
e incompletas.
Los alimentos no presentan todos unos balances normales de hidratos de carbono,
grasas y proteínas, siendo indispensable que las raciones déficit en principios
inmediatos. Un caso interesante es la alfalfa, que siendo leguminosa de alto
contenido en proteínas, permita el crecimiento y el engorde de los animales sin
dificultad, porque tiene calcio, fosforo y potasio abundantes que su sistema radicular
trae al perfil arable. Además su contenido vitamínico es completo y siendo poca la
cantidad de hidratos de carbono que posee, no resulta un inconveniente; pues, el
organismo animal transforma los prótidos en glucósidos. Por lo tanto se le considera
un alimento completo.
Los cereales forrajeros y en general las gramíneas forrajeras son alimentos
incompletos, especialmente por el bajo contenido de proteínas y sales.
Tema: Manejo de Pastos y Sistemas Silvopastoriles
Dr. Otoniel López López
Página 15
ADAPTABILIDAD DE GRAMÍNEAS Y LEGUMINOSAS
Tema: Manejo de Pastos y Sistemas Silvopastoriles
Dr. Otoniel López López
Página 16
CARACTERÍSTICAS DE UNA BUENA PLANTA FORRAJERA.
Muchos son los requisitos que debe reunir una especie vegetal para constituir una
buena planta forrajera. Las principales son:
Materiales utilizados en el establecimiento de los pastos
Tipo de semilla
Para el establecimiento de pastura, se puede utilizar semilla sexual (Botánica, ó
gámica) y semilla vegetativa (asexual, ó agámica).
Semilla Sexual
Cuando se utiliza semilla sexual, es importante tener en cuenta su calidad. Esta
debe estar libre de malezas, plagas y enfermedades. Asimismo, debe conocerse el
porcentaje de pureza, germinación y latencia que presentan algunas gramíneas y
leguminosas al momento de la siembra, debido a que todos estos factores tienen
que ver con la densidad (cantidad de semillas por área).
En el caso de especies como el Jaragua, Guinea, Asia, Colonial y Panizo Azul, el
material más comúnmente empleado es la semilla botánica propiamente dicha. En
la mayoría de los casos y para las tres primeras especies la semilla disponible en el
mercado local no ofrece seguridades de éxito, debido esto a su baja calidad.
Generalmente se trata de semillas con muy bajos porcentajes de pureza y
germinación.
Semilla Vegetativa
El método de establecimiento de la semilla vegetativa, se utiliza tanto en gramíneas
como en leguminosas, en lugares donde escasea la semilla sexual. Con este
método se facilita el uso de rizomas, estolones, estacas, cañas, macollas y/o cepas
de la planta, para el establecimiento y multiplicación de las especies que son
promisorias y que se desea ganar tiempo en su incremento.
Para las especies que se propagan por semillas vegetativas, quizás el único
inconveniente de su empleo está en la duración del período entre el corte de estos
materiales y su siembra. Estos materiales, excepción hecha de las cañas del Taiwán
A-144, son muy perecederos.
Tema: Manejo de Pastos y Sistemas Silvopastoriles
Dr. Otoniel López López
Página 17
Germinación y pureza de la semilla
En la fase de establecimiento es muy importante conocer el poder de germinación
y pureza de las semillas de las especies forrajeras que van a utilizarse. Es
recomendable el uso de especies mejoradas de alto rendimiento y que se adapten
a las zonas donde se establecerán. Las semillas deben ser, además resistentes a
plagas y enfermedades.
Una excelente producción forrajera está influenciada en gran medida, por un buen
establecimiento y por la calidad de la semilla que se use, la cual debe tener un
porcentaje alto de germinación y pureza, de tal manera que se evite la resiembra.
Germinación
Es la cantidad de semillas que nace, del total de una cantidad determinada.
Ejemplo: si de 100 semillas sembradas germinan, 95 se dice que la germinación es
de 95%.
Pureza
Es el porcentaje de semillas puras (viables) que se obtienen de una cantidad dada,
una vez que se han eliminado de ella todas aquellas impurezas, como las semillas
vanas, hojas, flores, tierra y otros.
Latencia
La latencia (dormancia), se define como la falta de madurez embrionaria de la
semilla en el momento de la cosecha. Este fenómeno es común en gramíneas y
leguminosas forrajeras tropicales. Tal es el caso del Panicum maximum (pasto
Guinea), cuyas semillas requieren de tres meses de almacenamiento para tener un
mayor porcentaje de germinación.
Asimismo, la semilla del pasto Brachiaria decumbens presenta un impedimento
físico en las estructuras florales que cubre la cariópside, para la entrada de agua
y/o oxígeno. Este tipo de semillas responde bien al tratamiento de la escarificación
con ácido sulfúrico concentrado (H2SO4).
Las épocas de siembra están relacionadas con la distribución de la lluvia durante el
año; puede ser temprana, cuando se realiza al comienzo de la época de lluvias, y
estas aún no son muy frecuentes e intensas; o tardía, que corresponde a la siembra
que se efectúa durante los períodos de mayor precipitación y/o posteriores a estos.
Tema: Manejo de Pastos y Sistemas Silvopastoriles
Dr. Otoniel López López
Página 18
La densidad de siembra se refiere al número de plantas por hectárea, calculada
para alcanzar una cobertura deseada en un tiempo determinado. Puede ser densa
utilizando las tasas recomendadas para cada especie, o rala, que es una estrategia
de establecimiento de pasturas, consistente en sembrar inicialmente una baja
población de plantas “madres” a una distancia mayor que la normal, o franjas, para
que con los estolones o semillas producidas por estas plantas iniciales cubran las
áreas intermedias en un tiempo razonable (Spain, et al. , 1984). En la Tabla 1 se
muestra algunas características de adaptación, calidad y tasas de siembra de las
especies tropicales utilizadas en el Proyecto.
VALOR CULTURAL O SPG (Semilla Pura Germinable)
El termino semilla pura germinada (SPG), conocido como valor cultural (VC) sirve
para conocer la calidad de la semilla que se va a utilizar.
Las tasas de siembra varían según las especies y los factores antes vistos y se
deben calcular con base en semilla pura germinable (SPG).
Valor Cultural: es la cantidad de semilla en porcentaje que germinará en un
kilogramo de semilla en condiciones normales de temperatura y humedad.
VC = % de Pureza X % de Germinación
100
Ejm. Semilla de Brachiaria Toledo: 75% de pureza X 80% de germinación
100
60 % es lo que va a nacer
Métodos utilizados en Nicaragua en el establecimiento de pastos
Cuando se desea sembrar forrajes nuevos en una finca o sistema de producción,
deben realizarse reuniones previas, individuales o en grupo con los productores,
para evitar los riesgos que puedan presentarse o que sean limitantes durante el
establecimiento, por lo tanto, es necesario hacer una planificación cuidadosa con el
fin de reducir o evitar dichos riesgos. La adopción de estas pasturas depende de
muchos factores tanto climáticos como de suelo que afectan el desarrollo de la
planta, además, de factores económicos y culturales.
60% es lo que va a nacer
Tema: Manejo de Pastos y Sistemas Silvopastoriles
Dr. Otoniel López López
Página 19
Mediante el análisis de la información obtenida en estas reuniones de planificación,
deben estudiarse la situación actual de la finca, los objetivos y criterios que se
pretenden en cuanto a la selección de especies y sistemas de explotación, definirse
bien las prioridades y estrategias a seguir para la siembra y el establecimiento, con
la participación del productor en la toma de decisiones; además, evaluar y elegir
metodologías que cubran las necesidades del productor y realizar un inventario de
recursos disponibles. Es importante organizar un cronograma de todas las
actividades para la siembra.
En la etapa de planeación se calculan todos los costos para la adecuación del
terreno, la fertilización, la siembra, el manejo del establecimiento y complementarios
como cercas, bebederos, etc., para que el productor conozca cual será la inversión
y su efecto económico al incorporar las pasturas escogidas dentro de la explotación.
Se debe hacer seguimiento y control del estado de la pastura mediante visitas
periódicas, observar el número de plantas y su vigor, determinar si es necesario
realizar resiembras o control de plagas, enfermedades y malezas presentes en la
pradera.
Para el establecimiento de pasturas existen diferentes tipos de limitaciones
como:
Culturales, en donde la información técnica es insuficiente; los docentes,
profesionales y técnicos no están actualizados y hay ausencia de verdaderos
productores.
Económicos, cuando los recursos financieros son escasos, la maquinaria es
inapropiada y el costo de insumos es muy alto.
Biológicos, por la presencia de plagas, enfermedades, malezas y competencia
entre plantas.
Climáticos, en donde inciden la cantidad, frecuencia e intensidad de las lluvias,
temperatura ambiental y luz.
De suelos, Es recomendable hacer un análisis de suelos con el fin de detectar
posibles problemas de deficiencia de nutrientes, toxicidad de aluminio, topografía
del terreno, estructura del suelo, riesgos de erosión y compactación.
Adecuación del Terreno y Preparación del Suelo
Tema: Manejo de Pastos y Sistemas Silvopastoriles
Dr. Otoniel López López
Página 20
Se debe adecuar el terreno eliminando todas las limitaciones y problemas que se
presenten en el área en donde se va a realizar la siembra, controlando las malezas
o pasturas naturales no deseadas y eliminando los obstáculos como troncos,
piedras, etc., que afecten posteriormente áreas productivas. También se debe tener
en cuenta la pendiente del lote, la cual define posteriormente la posibilidad de
mecanización del terreno, las zonas bajas mal drenadas o pedregosas, e identificar
la disponibilidad de agua en el lote.
El control de la vegetación se puede hacer mecánicamente, usando machete o
guadaña; socolando, mediante el corte de ramas y arbustos; o también puede
hacerse una tumba mecanizada de la maleza empleando una grada de discos para
tumbar e incorporar al suelo material vegetal. Otra forma es la biológica, utilizando
el ganado (sobre pastoreo) o la química mediante el uso de herbicidas.
Existen en el mercado una gama amplia de herbicidas que se aplican de manera
total o parcial (sitios, surcos o franjas) para controlar gramíneas o malezas de hoja
ancha.
La preparación del suelo se hace para adecuar las condiciones físicas del suelo,
reducir total o parcialmente la competencia entre las especies forrajeras y la
vegetación existente. Con esta se rompen las capas duras superficiales y se evita
su formación, facilitando la aireación y aumento en la capacidad de retener
humedad, estimulando la actividad bacterial. El suelo compactado no permite el
desarrollo de raíces, la absorción de nutrientes y reduce la capacidad de utilización
y almacenamiento de agua (Acosta, A. E. et tal, 1995).
Para la preparación del suelo se deben considerar la estructura, textura, pendiente,
antecedentes del potrero y el régimen de lluvias de la región.
Cuando un suelo esta compactado por sobre pastoreo o por laboreo con
maquinaria, principalmente en la superficie, sufre disminución en el tamaño de los
poros, y la aireación y el movimiento de agua se vuelven deficientes; estas
propiedades se deben recuperar con las labores de preparación.
La intensidad y grado de preparación del suelo dependen de su estructura, textura
(% de arena, limo y arcilla), la época de realización, la clase de maquinaria y de los
implementos usados. Para suelos arenosos la preparación necesaria para
establecer pasturas es reducida, en cambio para suelos pesados o arcillosos es
necesario mayor intensidad de labranza.
La preparación en terrenos pendientes debe ser mínima y en franjas a curvas de
nivel. La distancia entre franjas depende del grado de la pendiente y del potencial
de erosión del suelo. Cuando la pendiente no permite el uso de maquinaria
convencional (tractores), se puede hacer labranza mínima mediante la aplicación
de herbicidas, usar implementos de tracción animal o si las áreas son pequeñas,
preparar el suelo en forma manual, empleando azadón.
Tema: Manejo de Pastos y Sistemas Silvopastoriles
Dr. Otoniel López López
Página 21
Cuando se va a sembrar un potrero con especies nuevas, deben conocerse los
antecedentes del área para poder detectar la incidencia de malezas.
Estas se presentan en sitios con tradición de cultivos, especialmente donde las
prácticas de control han sido deficientes y en zonas muy lluviosas.
El régimen o distribución de lluvias de la zona es el factor climático que más incide
en la preparación del suelo y su intensidad de laboreo, siendo más difícil en épocas
de alta precipitación, sin embargo, es necesario que exista cierto grado de
humedad. La preparación al inicio de las lluvias permite obtener mejor control de la
competencia en el área, la disminución de la población de hormigas arrieras, menos
pases de maquinaria y una mayor descomposición de los residuos.
La labranza óptima depende de las características de las especies forrajeras, el
grado de pendiente del suelo, y de la intensidad de las lluvias.
En general, cuanto más agresiva sea la especie que se va a sembrar, menos intensa
deberá ser la preparación del suelo y el control de la competencia (Ayarza y Spain,
1991).
Las diferentes actividades o labores que se realizan en la preparación del suelo son
la arada, la rastrillada, el uso palas y el surcado.
Preparación del terreno
Métodos de siembra
Varios son los métodos empleados en la siembra de pastos, y estos difieren
dependiendo de la topografía del terreno, disponibilidad o no de maquinaria
agrícola, área a plantarse y de la cantidad de semilla botánica o material vegetativo
disponible.
Tema: Manejo de Pastos y Sistemas Silvopastoriles
Dr. Otoniel López López
Página 22
Para obtener mayo r éxito en las siembras de especies forrajeras, es recomendable
realizarlas cuando el inverno se ha establecido. Es por ello que se recomienda los
meses de junio-julio como los más adecuados. En esta época hay suficiente
humedad en el suelo para la germinación de la semilla, y al mismo tiempo, no hay
un exceso de lluvia que provoque el arrastre de la semilla sexual, que es muy
pequeña. Si la siembra se realiza con semilla vegetativa, el exceso de humedad no
es problema, por el contrario, favorece a los rebrotes del material vegetativo
permitiendo un buen establecimiento. El período de la siembra con material
vegetativo puede ser mayor en comparación con el uso de la semilla sexual.
Los principales métodos de siembra son: al voleo, en surcos, en franjas y siembras
ralas.
Siembra al Voleo
Este método es el más utilizado por los ganaderos para el establecimiento de sus
pasturas.
Consiste en la distribución manual o mecánica de la semilla. El éxito depende,
principalmente, de la buena distribución de la semilla por toda la superficie del suelo.
Sin embargo, requiere generalmente de mayor cantidad de semilla debido a que
hay mayor pérdida por arrastre y distribución. Tiene la ventaja de ser el de mayor
facilidad para los productores, pero tiene el inconveniente de que si el terreno no
está bien preparado, se dificultará el control de las malezas.
La siembra al voleo se practica después que la montaña o el tacotal han sido
derribados y quemados. Normalmente la semilla se riega después que cultivos
Tema: Manejo de Pastos y Sistemas Silvopastoriles
Dr. Otoniel López López
Página 23
como maíz y millón, que se siembran para abaratar los costos del establecimiento
del pasto, han sido deshierbados.
En ocasiones, la semilla es regada inmediatamente después de la quema, a finales
de marzo o en abril.
Las cantidades de semillas empleadas varían de acuerdo al tipo de pastura. De
Jaragua se utilizan de 1 a 2 sacos de semilla por manzana: un saco puede pesar 40
libras. El Guinea y el Asia se siembran por “medios” (de 3 a 4 libras
aproximadamente); se siembran de 4 a 6 medios de semilla por manzana. Después
que la semilla ha germinado, y hasta la formación de semilla de las nuevas plantas,
el pasto así sembrado no recibe ninguna atención especial. Es hasta que las
especies plantadas han semillado, que las áreas así establecidas, son sometidas al
pastoreo. Esto puede ocurrir en diciembre y enero, unos 8 ó 10 meses después de
hecha la siembra.
Para las especies como el Estrella (Cynodon nlemfluensis ) y Alemán (Echinochloa
polystachya), que se propagan por material vegetativo, la preparación de la cama
de siembra puede ser la misma que para Jaragua, Guinea y Asia, especies que se
pueden propagar, generalmente, por material botánico. La siembra puede
efectuarse al voleo y a continuación pasar por el terreno un lote de ganado. A esta
siembra se le llama “Pateado” y se practica cuando el terreno es suave y cuenta con
muy buena humedad.
Siembra en Surcos o Hileras
Este método se refiere al sistema que utilizan todos los cultivos agrícolas
tradicionales, donde la maquinaria hace una buena preparación del terreno. Para
establecer la pastura en surcos o hileras, la siembra de gramíneas o leguminosas
se recomienda en distancias de 50 cm entre surcos, tomando en cuenta las
características de las plantas en su cobertura. En el caso del establecimiento de
gramíneas mezcladas con leguminosas, se pueden utilizar distancias de siembra
desde 0,50 a 1,0 m, dependiendo de la especie. Por lo regular, se usa una distancia
entre surcos de 50 cm para competir con las malezas y alternar las especies.
Es recomendable también que una vez realizada la siembra, se cubra ligeramente
la semilla con una capa delgada de tierra. Esto puede hacerse en forma manual,
utilizando una rama o mediante la rastra de un tractor. Esto se hace con el fin de
que la semilla se incorpore bien al suelo, para asegurar el establecimiento
adecuado.
Siembra en Franjas
Tema: Manejo de Pastos y Sistemas Silvopastoriles
Dr. Otoniel López López
Página 24
Como alternativa de mejoramiento de una pastura con una especie promisoria, se
utilizan las siembras en franjas, con la finalidad de reducir costos en establecimie
nto, o debido a la poca disponibilidad de semilla, tanto de gramíneas, como de
leguminosas. Estas siembras en franjas pueden utilizarse en terrenos preparados
convencionalmente.
El tamaño y el área por establecer dependen de la cantidad de semilla disponible
para la siembra, y de las necesidades de la empresa y/o productor. Las franjas
recomendadas en este caso deben ser de 1 m de ancho.
Esta siembra en franjas se realiza preferiblemente para introducir una nueva
especie forrajera en una pastura ya establecida, o para mejorarla a través de una
asociación con leguminosas.
Siembras Ralas
Es un método que se ha venido desarrollando para el establecimiento de nuevas
pasturas en el área tropical. Consiste en establecer una baja población de plantas
madres (1000 a 1500 por hectárea), especialmente de especies de crecimiento
rastrero.
Este sistema tiene la facilidad de que el costo de establecimiento es bajo. El éxito
consiste en garantizar una buena fertilidad del área sembrada, para favorecer su
rápido establecimiento.
Tiene una limitante en regiones tropicales donde la incidencia de malezas es alta,
lo cual hace que estas últimas lleguen a competir con la especie sembrada, por lo
que es recomendable desarrollar un buen control de malezas.
Época
Tema: Manejo de Pastos y Sistemas Silvopastoriles
Dr. Otoniel López López
Página 25
La mejor época de siembra puede depender de varios factores como: el tipo de
suelo, precipitaciones, régimen de temperatura, especie y competencia con las
malas hierbas. Es de suma importancia la interacción suelo/agua/semilla: así, el
suelo debe tener una humedad adecuada; debe existir un movimiento del agua del
suelo hacia la semilla en germinación y; las pérdidas de agua de la semilla en
germinación no deben ser excesivas. Estás recomendaciones tienen gran
importancia en las regiones tropicales y subtropicales donde hay dos estaciones
bien definidas (lluvia y seca) y sobre todo donde no se dispone de riego.
La iniciación del período de quemas (marzo a mayo), marca la época de siembra
más generalizada, aunque quienes plantan maíz o millón como cultivo pionero
riegan la semilla del Jaragua, Guinea o Asia a mediado de los meses de julio o
agosto. En situaciones muy particulares como es el caso del Taiwán A-144, incluso
las siembras efectuadas en los últimos días de septiembre se estiman con grandes
probabilidades de éxito. Quienes cuentan con posibilidades de riego pueden
efectuar sus siembras en cualquier época.
Densidad de Siembra
La densidad de siembra para los pastos de semilla botánica puede variar con la
especie, capacidad de germinación, método de siembra, suelo y precipitaciones. En
la mayoría de los países tropicales la disponibilidad de semilla de pastos mejorados
es escasa y en muchos casos es difícil de obtener. Por lo tanto, conviene sembrar
solo la cantidad de semilla suficiente para lograr un buen establecimiento, aunque
en la práctica muchos agricultores suelen sembrar más semillas de la necesaria.
En general, se acepta que la siembra en hileras necesita menos semilla que las
siembras a voleo.
Una alta densidad de plantas agrupadas en los surcos, trae como consecuencia una
competencia intraespecífica de luz, agua y nutrientes.
Las semillas de pastos tropicales son por lo general muy caras. A veces, cuando se
siembran pastos por vía gámica, una práctica muy común, es usar densidades de
siembra mayores a las necesarias para asegurar emergencias satisfactorias, sin
valorar mucho la preparación del suelo y la época más adecuada. De acuerdo con
estos criterios, el aumento de los costos por preparación del suelo puede ser
compensado, en alguna medida, cuando se reducen las densidades de siembra.
Las densidades de siembras en el pasto Guinea son variables para esta especie,
y oscilan entre 25 y 45 libras por manzana. Densidades mayores de hasta 60 libras
se usan cuando no se limpia la semilla.
En King grass y otras especies e híbridos de Pennisetum la semilla gámica es
prácticamente estéril, por lo que la plantación se realiza exclusivamente por estacas.
Tema: Manejo de Pastos y Sistemas Silvopastoriles
Dr. Otoniel López López
Página 26
Se sabe que uno de los factores que más encarece el establecimiento de las
especies que se reproducen por semilla vegetativa es el gran volumen de semilla
que hay que cortar, recoger, transportar y por último esparcir en el campo, por lo
que cualquier reducción de la dosis de plantación constituye un considerable ahorro
de recursos humanos y materiales. En el pasto Estrella se logra un establecimiento
satisfactorio con menores dosis de plantación: 1 a 2 t/ha de material vegetativo de
80 a 90 días y 25 cm entre surco.
Otro aspecto que debe considerarse en la densidad de siembra de estas especies,
es el número de nudos (yemas) en el estolón. En estas especies la germinación se
incrementa con el número de nudos y tiene una mayor germinación.
Profundidad de siembra
Las semillas de las gramíneas y leguminosas utilizadas como pastos, son en
general pequeñas y de escasa reserva, por lo que la profundidad de siembra resulta
de gran importancia. La siembra muy profunda no logra la llegada de la plántula a
la superficie. Por otra parte, la rápida desecación de la capa superficial del suelo
puede traer como consecuencia que en siembra a voleo muy superficial, las semillas
no tengan el agua suficiente para germinar y poder sobrevivir las jóvenes plántulas,
sin que sean dañadas por las fuertes insolaciones tropicales y las elevadas
temperaturas de la capa superficial del suelo.
Cuando las precipitaciones son muy limitadas y no se dispone de riego, es preferible
sembrar más profundamente, ya que lo que se pierde en germinación, por el efecto
de la profundidad, puede ganarse en supervivencia de las plántulas jóvenes. De
esta manera éstas desarrollan su sistema radicular en capas más profundas del
suelo donde las variaciones de humedad no fluctúan tanto con relación a las
precipitaciones.
La profundidad de 6 a 12 mm es aceptable para la mayoría de las especies de
pastos, pero ésta puede ser incrementada en los suelos arenosos y cuando las
especies tienen una semilla más grande. En la mayoría de las especies la mejor
germinación ocurre cuando la profundidad de siembra es de 1.0 – 15.0 mm. Las
especies responden de manera distinta a diferentes tipos de suelos con relación a
la profundidad de siembra. La época del año desempeña un papel importante al
definir la profundidad de siembra. Se señala que la profundidad óptima de plantación
no debe exceder tres veces el diámetro de la semilla utilizada.
La mejor profundidad de siembra para Estrella se encuentra entre 5 y 10 cm. La
mejor profundidad de tapado para el King grass es entre 5 y 10 cm,
independientemente de la época de plantación.
Distancia de Siembra:
Tema: Manejo de Pastos y Sistemas Silvopastoriles
Dr. Otoniel López López
Página 27
Cuando se siembran asociaciones de gramíneas y leguminosas y el método
utilizado no es al voleo, se pueden utilizar diferentes patrones de siembra como 1:1
(un surco de gramínea por uno de leguminosa), 1:2 (uno de gramínea por dos de
leguminosa); 2:2 (dos de gramínea por dos de leguminosa) etc. Si es en franjas se
puede utilizar diferentes anchos de franja dependiendo del porcentaje de
leguminosa que se quiera en la asociación, como sembrar franjas de gramínea y
leguminosa de 5 metros de ancho cada una para tener 50% de cada especie, u
otros arreglos como 5 m para la gramínea y 3 m para la leguminosa, 10m x 5m, 20m
x 10m, etc.
La distancia de siembra recomendada para forrajes depende de las especies, de la
agresividad de estas y de la incidencia de malezas. Para gramíneas y leguminosas
herbáceas y si la siembra se hace en líneas a chorro, ya sea manual o con máquina,
se recomienda distancias de 60 a 80 cm entre surcos; de lo contrario, la siembra se
hace de 40 a 50 cm entre plantas, conservando la misma distancia entre surcos.
Para especies arbustivas, dependiendo del uso posterior, se siembra usando
diferentes patrones; para pastoreo directo asociada con una gramínea se siembra
a 1 metro entre plantas y 3 a 5 m entre surcos, si su uso es para banco de proteína
o corte y acarreo la siembra se hace a 1mentre plantas y a 1.5m entre surcos. Para
otras especies multipropósito (Caupi y Lablab) las distancias se reducen a 50 cm
entre surcos y de 10 a 20 cm entre plantas.
Manejo de pastizal durante el establecimiento
Existen pocos datos experimentales sobre el manejo de los pastizales durante la
primera etapa de establecimiento. El momento en que se debe comenzar a utilizar
el pasto por los animales después de la siembra, es una cuestión de suma
importancia para la vida útil del pastizal. El pasto no debe comenzar a explotarse
intensivamente hasta que la especie deseada no haya cubierto toda el área. La
utilización del pastoreo en leguminosa no debe ser empleada en forma
esquemática, sino teniendo muy en cuenta la situación que presenta la pastura.
los suelos de buena y mediana fertilidad, el nitrógeno que se acumula durante el
período seco en el suelo y que pasa a formas asimilables con las primeras lluvias,
es suficiente para cubrir las necesidades de este elemento en la primera etapa de
establecimiento.
En las gramíneas mejoradas, una fertilización nitrogenada después del primer pase
de chapoda o pase de ganado puede favorecer el establecimiento, debido a que
estas especies, en general, hacen un uso más eficiente del nitrógeno que las
especies nativas indeseables y logran así que, el pasto sembrado cubra más
rápidamente el área. En especies de crecimiento rastrero y estolonífero, cuando
éstas no cubren completamente el área, se hace aconsejable aplicar una
fertilización nitrogenada después de un pase de grada.
Tema: Manejo de Pastos y Sistemas Silvopastoriles
Dr. Otoniel López López
Página 28
Cuidados culturales
En la mayoría de los casos, y salvo muy raras excepciones, las especies forrajeras
plantadas no reciben atenciones culturales que mejoren sus posibilidades de éxito.
En el caso del Jaragua, Guinea y Asia, que son las especies más comunes en
nuestro medio, es hasta después del primer pastoreo, que se desmatonan y queman
para controlar algún tipo de maleza. Es muy raro que estas plantaciones sean
fertilizadas, e incluso que se les aplique un insecticida en caso que sean atacadas
por insectos.
Especies como Estrella y Taiwán A-144, sobre todo este último, son motivo de
labores culturales como chapia, aporque, fertilización, aplicación de herbicidas,
control de plagas (insectos y roedores) y riego.
Tiempo de utilización del pasto después de plantado
El tiempo que se deja transcurrir entre la siembra de una especie forrajera y su
utilización por el ganado, varía de acuerdo al tipo de pastura sembrado, a la clase
de material empleado (semillas, cañas, estolones, macollas), densidad de siembra,
preparación del terreno, humedad existente en el suelo, fertilidad del mismo.
En nuestro medio es común que un área sembrada de pasto sea utilizada cuando
todavía las plantas de la especie forrajera no han arraigado suficientemente como
para soportar este tratamiento. Esta situación y otras que ponen en peligro el
establecimiento de las pasturas son motivadas por la imprevisión. El tener ganado
en exceso en las áreas de pasto, así como la carencia de un número apropiado de
divisiones, contribuyan a hacer más difícil el establecimiento de los pastos.
Mantenimiento de las Pasturas
Para el establecimiento y persistencia de la pastura en el futuro, deberá tomarse en
consideración, además de la localización del área, el grado de preparación del
terreno y la especie escogida, tres ajustes de importancia, que son:
Control oportuno de malezas.
Control de insectos.
Primer pastoreo.
Tema: Manejo de Pastos y Sistemas Silvopastoriles
Dr. Otoniel López López
Página 29
El problema que pueden presentar las malezas en el establecimiento de una pastura
se puede evitar, básicamente, mediante una buena preparación del terreno, con
prácticas adecuadas antes de la siembra. El éxito dependerá en gran parte de la
rapidez de germinación del pasto y de la calidad de la semilla que se utilizó. Sin
embargo, al exponer una semilla de un pasto en competencia con una gran cantidad
de semillas de otras especies, por nutrientes del suelo, es recomendable iniciar un
programa de control de malezas que, según el grado de incidencia, determinará el
método que deberá usarse, siendo el más recomendable el mecánico o el químico.
Para el control de malezas de hoja ancha se puede utilizar el 2.4 D, en dosis de 2.5-
3.0 litros/ha, cuando éstas tienen tres o cuatro hojas, sin causar daño a las plantas
forrajeras.
En general, para el control de arbustos y malezas de hoja angosta en potreros,
puede usarse el Glifosato (Round up), en concentraciones de 10 a 20% en forma
localizada, que ha demostrado gran efectividad contra gramíneas invasoras en
pasturas.
Control de insectos
Cuando están germinando plantas recién establecidas, muchas veces los insectos,
como las hormigas y los grillos, las atacan y llegan a defoliarlas. Por eso debe
realizarse un reconocimiento permanente en estas áreas, y desarrollar un plan para
el control de plagas.
Entre las principales plagas que atacan las pasturas mejoradas y, según el tipo de
daños causados, se distinguen; “Trozadores” (Zompopos; hormigas; chapulines;
salta hojas; y, cogollero). “Comedores de hojas” (Escarabajos, pulguillas; falso
medidor). “Masticadores” (Zompopo; hormigas; chapulines; salta hojas; pulguillas;
escarabajos; falso medidor). “Raspadores de hojas” (Ácaros; pulguillas).
“Chupadores de hojas” (baba de culebra; salivita). “Perforadores de hojas”
(Barrenador de la hoja). “Barrenador del Tallo”.
Primer pastoreo
Para efectuar el primer pastoreo debe tenerse en cuenta la carga animal y el período
de ocupación, dado que esto incidirá directamente en la recuperación y persistencia
de la pastura. Es indispensable, entonces, que el primer pastoreo se realice con una
carga animal alta, por un período corto de ocupación y una baja frecuencia de
pastoreo, para acelerar la uniformidad y total cubrimiento del potrero, con el fin de
reducir la posibilidad de invasión de malezas. El primer pastoreo se recomienda
hacerlo también con animales jóvenes, para evitar el arranque total de las plantas.
Tema: Manejo de Pastos y Sistemas Silvopastoriles
Dr. Otoniel López López
Página 30
En el caso de pastos macolladores (Brizantha, Gamba y Guinea), el primer pastoreo
se debe realizar una vez que el pasto ha desarrollado un buen sistema radicular, lo
cual ocurre después de su primera floración. Una vez que haya semillado, se
introduce una fuerte carga animal que no están en producción (vacuno, equinos),
de manera que consuman el forraje maduro existente lo más rápido posible.
Posteriormente, sobre todo en Gamba, se realiza una chapia pareja con el objetivo
de eliminar los tallos viejos y al mismo tiempo uniformar el desarrollo de los rebrotes.
A partir de ese momento se pastoreará el potrero normalmente, teniendo en
consideración la capacidad de recuperación del pasto.
En condiciones de buena humedad del suelo, el tiempo de recuperación y el
momento óptimo de utilización en este tipo de pastos, ocurre a los 30 ó 32 días. No
obstante, si se riega y se fertiliza este lapso disminuye.
En el caso de especies rastreras, el primer pastoreo se debe realizar seis meses
después de la siembra, independientemente de que el pasto haya florecido o no, ya
que para este momento habrán desarrollado un buen sistema radicular. A partir de
este momento el pasto se considera bien establecido y puede utilizarse
normalmente, teniendo en consideración su capacidad de recuperación.
En condiciones de buena humedad del suelo, el lapso de recuperación y el momento
óptimo de utilización en este tipo de pastos, ocurre a los 23 ó 25 días. No, obstante,
si se niega y se fertiliza este periodo disminuye.
En el caso de pasturas establecidas con material vegetativo, las condiciones de
humedad en el suelo son favorables, el potrero puede pastorearse ligeramente
cuatro meses después de la siembra para que el pisoteo de los animales contribuya
a su establecimiento.
Posterior a este primer pastoreo ligero, el potrero se dejará de utilizar durante dos
o tres meses.
Seis o siete meses después de la siembra, el potrero se considera establecido.
A partir de ese momento, se pastoreará normalmente, teniendo en consideración la
capacidad de recuperación de la especie sembrada y el tipo de animales que se
pastorearán (leche o carne).
Cálculo de Fertilizantes y Niveles Recomendados
Tema: Manejo de Pastos y Sistemas Silvopastoriles
Dr. Otoniel López López
Página 31
El cálculo de los niveles de fertilización depende mucho de la fertilidad del suelo en
el sitio de siembra, es importante conocer los contenidos de los elementos en los
fertilizantes comerciales.
Para suelos ácidos y de baja fertilidad se tienen unos niveles recomendados para
el establecimiento y mantenimiento de especies forrajeras ( Toledo, 1982).
Establecimiento: 22 Kg /ha de P (equivalentes a 50 Kg de P O5), 41.5 Kg/ha de K
(equivalentes a 50 Kg de K O), 20 Kg /ha de Mg y S y para las gramíneas se aplican
adicionalmente 100 Kg de N.
Mantenimiento: Después de 2 a 3 años de sembrado el potrero y dependiendo del
uso y manejo se recomienda aplicar 7Kg de P, 41.5 Kg de K, 10 Kg de Mg y de S
por ha.
Cálculos
Para calcular la cantidad de fertilizante necesario con un nivel de fósforo
recomendado de 22 Kg /ha y utilizando como fuente comercial Súper Fosfato
Triple (SFT) se hace lo siguiente:
SFT = 22 x 100 / 20 = 110 Kg /ha; o sea que se necesita aplicar 110 Kg/ha de SFT
Para el Potasio se hace lo mismo.
Nivel de Potasio (K) recomendado 50 Kg de K /ha y como fuente comercial Cloruro
de Potasio (Kcl).
KCl = 50 x 100 / 50 = 100 Kg /ha; Se necesita aplicar 100 Kg /ha de KCL
Para los demás elementos se sigue el mismo procedimiento
Tema: Manejo de Pastos y Sistemas Silvopastoriles
Dr. Otoniel López López
Página 32
Contenidos de los elementos (%) en los principales productos comerciales de
fertilizantes utilizados en Nicaragua:
Tema: Manejo de Pastos y Sistemas Silvopastoriles
Dr. Otoniel López López
Página 33
LAS GRAMÍNEAS MÁS IMPORTANTES EN NICARAGUA
Principales características
Las gramíneas son las plantas más utilizadas para la alimentación de animales
más importantes a nivel mundial, constituyen más de 10,000 especies.
PASTO ESTRELLA
En Nicaragua se encuentran difundidos; el Cynodon nlemfuensis (pasto estrella
mejorada) con tres variedades (Jamaicano, Panameño y Tocumen), que muestran
altos rendimientos y calidad aceptable, resultando resistentes a las diversas formas
de explotación; y el Cynodon plectostachyus (estrella africana), sobre todo en la
zona del pacífico, donde se encuentra la producción especializada de leche y raza
mejorada de carne.
Establecimiento
El tiempo de establecimiento es el periodo que necesita un pasto para alcanzar un
equilibrio en la unidad suelo – planta, de manera tal que, el mismo puede
comenzarse a explotar sin que se manifieste pérdidas en su población o
debilitamiento en su sistema de rebrote y radicular. Este tiempo de establecimiento
(considerando que la siembra se efectúo al inicio de la época de lluvias) nunca debe
ser inferior a seis meses.
El establecimiento tiene ciertos principios técnicos se deben prolongar, por un
período no mayor de 45 días. Estos distribuidos, con tiempos medios, entre una y
otra labor, de la manera siguiente:
Entre Roturación y Grada: 15 días entre grada y cruce; 10 días entre cruce y grada;
otras labores (nivelación, grada, entre otras) 10 días.
Brachiarias
A éste género tropical originario de las zonas, más húmedas, pertenecen especies
importantes como (Brachiaria. mutica) cv., Pará, Brachiaria. ruziziensis, raB.
brizantha, cv. Marandu, Brachiaria brizantha B. dictyoneura, B. decumbens y B.
humidicola, mientras que otras, de ciclo anual presentan poco interés como B.
planraginea y, algunas de ellas constituyen especies invasoras; además del hìbrido
CIAT 36061 cv. Mulato y, B. brizantha cv. Toledo.
Tema: Manejo de Pastos y Sistemas Silvopastoriles
Dr. Otoniel López López
Página 34
Brachiaria brizantha (Hochse). Etapf. cv. Marandú
Originaria del África tropical. Gramínea de macolla rigurosa, con alturas de 0.8 a 1.5
m; presenta rizomas horizontales cortos, duros y curvos, cubiertas de escamas de
color amarilla o púrpura.
Los tallos son vigorosos, erectos o semi erectos, con escasa ramificación y de color
verde intenso.
Adaptación
El pasto B. brizantha crece bien en regiones tropicales, desde el nivel del mar hasta
1,800 m de altura, con precipitación entre 800 – 3500 mm al año. Se desarrolla bien
en diferentes tipos de suelos y se caracteriza por su adaptación a suelos ácidos de
baja fertilidad.
Principales cualidades del pasto B. br izantha cv. Marandú
Buena adaptación y producción de forraje en condiciones de suelos ácidos y de baja
fertilidad; Excelente comportamiento en suelos arenosos u arcillosos con buen
Tema: Manejo de Pastos y Sistemas Silvopastoriles
Dr. Otoniel López López
Página 35
drenaje. Tolera bien las sequías prolongadas; y se recuperan bien después de la
quema. Al igual que B. decumbens, requiere suelos bien drenados y, no tolera
encharcamiento prolongado. Tolera bien el ataque del “mión de los pastos” y, se
recupera rápidamente. La compatibilidad, con leguminosas forrajeras es superior a
otras especies de Brachiarias, principalmente por su hábito de crecimiento erecto.
La latencia de la semilla se rompe con el almacenamiento durante 4 – 6 meses,
aunque el proceso se puede acelerar mediante escarificación con ácido sulfúrico.
Tiene mejor palatabilidad que otras especies de Brachiaria y, es bien consumida por
los equinos. Se propaga por cariópside o por cepas, puesto que sus tallos no
enraízan.
Rendimiento
Los rendimientos de MS/corte, fluctúan entre 600 – 1,500 kg/ha, en épocas de
lluvias, cortado a intervalos de 5 – 8 semanas. La producción anual de materia seca
varía entre 8,600 – 11,100 kg/ha.
En el Centro Nacional de Investigaciones Agropecuarias (CNIA-Managua), se
obtuvieron los siguientes rendimientos (kg/ha) promedios de materia verde de B.
brizantha cv. Marandú de: 6,769.33; 9,620.90; 8,255.47 y 7,751.47 a diferentes
edades de corte 27, 32, 37 y 42 días respectivamente (Fuentes, 1999).
Rendimiento de la producción de materia seca de la gramínea Brachiaria brizantha
c.v. Marandú CIAT 6780, en los diferentes intervalos de cortes. (Aguila,R. W; Galo,
R.E. 1997)
Frecuencia de corte (días) Producción total de MS (Kg/ha)
27 2383.1
32 2403.1
37 2333.9
42 2512.1
Diámetro promedio de macollas en los diferentes intervalos de corte de Brachiaria
brizantha c.v. Marandú. CIAT 6780, (Aguila,R. W; Galo. R.E 1997.
Tema: Manejo de Pastos y Sistemas Silvopastoriles
Dr. Otoniel López López
Página 36
Tratamientos (días) Diámetro promedio (cm)
27
32
37
42
15.10
14.90
13.90
12.50
La altura promedio de las macollas de la gramínea Brachiaria brizantha cv. Marandu
CIAT 6780, en diferentes momentos de evaluación. (Aguila,R. W; Galo. R.E 1997).
Frecuencia de corte (días) Altura promedio de macolla (cm)
27
32
37
42
17.86
20.75
21.68
23.12
Pará (Brachiaria mutica)
Brachiaria mutica, es nativa de África y América tropical. Sus tallos pueden alcanzar
hasta 3 m, presenta largos entrenudos (15 – 20 cm), con hojas corta y anchas (10
– 20 mm).
Sus estolones, son fuertes, largos y huecos, de 5 mm de grosor, enraízan sólo en
los primeros entrenudos, carácter por el cual, se les podría llamar falsos estolones.
El Pará posee fuertes rizomas donde acumulan sus carbohidratos a intervalos de 5
– 8 semanas. La producción anual de materia seca ha variado entre 8,600 – 11,100
kg de MS/ha.
Sus tallos florales altos y con panojas de hasta 20 cm, producen poca semilla, por
lo que su propagación se realiza mediante la siembra de esquejes.
Crece bien en suelos mal drenados de zonas de elevada precipitación o, en terrenos
estaciónales húmedos, resistente el anegamiento y permanece n en latencia
durante la temporada seca.
Esto no concuerda con lo planteado por Davison (1966) citado por Funes et al, el
cual plantea que requiere suelos fértiles, bien drenados o condiciones húmedos
tropicales y que no soportan un drenaje pobre.
Sin embargo en Nicaragua, el Pará crece a la orilla de ríos, lagos y zonas de mal
drenaje e incluso ha tapado pequeños riachuelos formando una vegetación flotante.
Tema: Manejo de Pastos y Sistemas Silvopastoriles
Dr. Otoniel López López
Página 37
Esta especie brinda posibilidades de explotación en terrenos marginales, debido a
que rinde un gran volumen de forraje (alrededor de 20 T de MS /ha), es palatable,
de alta calidad.
Al evaluar una introducción de gramíneas, se obtuvo un buen consumo por parte de
los animales con esta gramínea (80%).
Puede resistir el pastoreo con cargas ligeramente altas, con frecuencia se utiliza
como forraje verde picado, no es apropiado para ensilaje.
En el siguiente cuadro hay Comparaciones múltiples de medias usando Tukey, para
la variable Altura (cm), de 11 gramíneas forrajeras en mínima precipitación en
Guinea, Nicaragua. (Miranda , J. C; Betancourt, M,J. 1998.)
Tratamiento
P. maximun CIAT 673
Media
78.25
P. maximun Local 70.90
A. gayanus CIAT 621 68.58
B. decumbens CIAT 606 51.58
B. brizantha CIAT 6387 44.54
H. rufa Local 40.28
B. ruziziensis Local 35.44
B. dictyoneura CIAT 6133 33.25
B. brizantha CIAT 6780 31.10
B. humidicola CIAT 6369 28.33
I. ciliare Local 12.77
Cuadro 11. Comparaciones múltiples de medias usando Tukey, para la variable
Cobertura (%), de 11 gramíneas forrajeras en mínima precipitación, en Nueva
Guinea, Nicaragua. (Mirando, J. C; Betancourt, M,J. 1998.)
Tratamiento Media
P. maximun CIAT 673 80.83
P. maximun Local 63.50
A. gayanus CIAT 621 64.58
B. decumbens CIAT 606 97.50
B. brizantha CIAT 6387 89.54
H. rufa Local 26.43
Tema: Manejo de Pastos y Sistemas Silvopastoriles
Dr. Otoniel López López
Página 38
B. ruziziensis Local 96.66
B. dictyoneura CIAT 6133 96.87
B. brizantha CIAT 6780 93.50
B. humidicola CIAT 6369 96.66
I. ciliare Local 100
* Valores con literales distintas en la misma columna son diferentes (p<0.05)
PASTO LLANERO (B. dictyoneura)
Brachiaria dictyoneura es una es una especie semierecta, estolonífera y rizomatosa,
de 40 a 90 cm de altura, la inflorescencia es una panícula racimosa.
Crece bien en regiones tropicales desde el nivel del mar hasta lo 1800 mm, con
precipitaciones entre 1200 a 3500 mm. Se adapta en suelos ácidos a neutros y de
baja fertilidad, es tolerante a la sequía y a la quema; además se adapta muy bien
en suelos con pendientes y controla la erosión
Establecimiento
Se puede establecer por medio de semilla o por material vegetativo utilizando
estolones o sepas, su establecimiento es lento.
Tema: Manejo de Pastos y Sistemas Silvopastoriles
Dr. Otoniel López López
Página 39
Productividad
En suelos ácidos y de baja fertilidad tiene buena producción de forraje; la cual
fluctúa entre 7 y 10 t de MS/ha. En épocas de lluvia el contenido de proteína varia
entre 6 y 8 % y la digestibilidad de 55 a 60 %, pero en épocas secas estas cifras se
caen drásticamente.
Comparaciones múltiples de medias usando Tukey, para la variable Altura (cm), de
11 gramíneas forrajeras en máxima precipitación, en Guinea, Nicaragua. (Miranda,
J. C; Betancourt, M,J. 1998.)
Tratamiento Media
P. maximun CIAT 673 95.92
P. maximun Local 86.00
A. gayanus CIAT 621 92.16
B. decumbens CIAT 606
B. brizantha CIAT 6387
57.58
60.75
H. rufa Local 72.88
B. ruziziensis Local 50.75
B. dictyoneura CIAT 6133 49.75
B. brizantha CIAT 6780 47.58
B. humidicola CIAT 6369 44.67
I. ciliare Local 14.08
Tema: Manejo de Pastos y Sistemas Silvopastoriles
Dr. Otoniel López López
Página 40
Brachiaria humidicola
Es una perenne esolonífera, los entrenudos son glabros y de color verde claro; las
vainas de las hojas carecen de vellosidades, las hojas de los tallos tienen de 10 a
30 cm de longitud, la inflorescencia es terminal y racimosa.
Adaptación
Crece bien en zonas tropicales desde el nivel del mar hasta 1800 m, con precipitacio
nes de 1000 a 4000 mm por año; se comporta bien en un rango amplio de fertilidad,
textura y acidez del suelo. Soporta suelos encharcados y crece bien en laderas.
Establecimiento
Se puede establecer por medio de semilla sexual, utilizando de 2 a 3 kg/ha de
semilla escarificada, y con más del 50 % de germinación, o por estolones y cepas,
cubre el suelo más rápido que B. dictyoneura. Cuando se utiliza material vegetativo
requiere 1 t de estolones /ha.
Tema: Manejo de Pastos y Sistemas Silvopastoriles
Dr. Otoniel López López
Página 41
Productividad
La calidad del forraje disminuye rápidamente con el tiempo, debido principalmente
a deficiencias de nitrógeno. El valor nutritivo de la Humidicola es bajo, oscila entre
un 6 a 8 % de PB, con una digestibilidad del 50 a 56 %.
Paso Toledo ( Brachiaria brizantha, variedad Toledo)
El pasto Toledo Brachiaria brizantha
CIAT 26110, es un pasto perenne
para trópico húmedo y sub húmedo,
de crecimiento erecto amacollado,
alcanza 1.60 cm de altura.
Crece bien en zonas desde el nivel
del mar hasta 1800 m, con
precipitaciones de 750 a 1600 mm
por año; se comporta bien en un
rango amplio de fertilidad, textura y
acidez del suelo. Soporta
encharcamientos ligeros (suelos mal
drenados) no mayores a 30 días.
Tema: Manejo de Pastos y Sistemas Silvopastoriles
Dr. Otoniel López López
Página 42
Establecimiento
Se puede establecer por medio de semilla sexual, utilizando de 6 a 8 kg/ha de
semilla escarificada, o por cepas.
Productividad
Produce gran cantidad de forraje, 30 t al año de MV, tiene un crecimiento vigoroso,
aunque su calidad es buena, esta decrece, por su rápido crecimiento. Su contenido
de PB varia de 5 a 13 % y una digestibilidad de 55 a 60 %.
Tema: Manejo de Pastos y Sistemas Silvopastoriles
Dr. Otoniel López López
Página 43
Tema: Manejo de Pastos y Sistemas Silvopastoriles
Dr. Otoniel López López
Página 44
Pastos Guinea (Panicum maximum)
De particular interés el Guinea (Panicum maximum Jacq.) es la gramínea que ofrece
mayor número de cultivares (55) en 20 países tropicales. Presenta hábito de
crecimiento macolloso (erecto o semi decumbente) pudiendo variar ampliamente su
altura (40 – 400 cm).
Adaptación
Sus cultivares se adaptan perfectamente a una amplia serie de suelos: Arcillosos,
pesados, ligeros, alcalinos y arenosos. En Nicaragua se encuentran localizados
desde la zona del pacifico hasta la zona interior.
Con “guinea común”, en suelos de pastos naturales, se ha logrado buenos
establecimientos a los cinco meses, después de la siembra, con rendimientos de
5.0 t de MS/ha, pasando grada solamente y, 6.0 t de MS/ha arando y pasando grada
antes de la siembra. Sin embargo, esta especie, en suelos bien preparados y
aplicando fertilizantes, se logra establecer a los tres meses después de la siembra.
Tema: Manejo de Pastos y Sistemas Silvopastoriles
Dr. Otoniel López López
Página 45
Rendimiento
Los rendimientos logrados en “guinea” se encuentran dentro de los más altos en
relación a otras gramíneas tropicales, habiéndose logrado producción superior a las
20 t de MS/ha/año; con un equilibrio aceptable (en algunos casos hasta 46% en la
época de seca, con relación al total anual).
Resultados obtenidos de producción de biomasa verde (t/ha) del Panicum máximum
Colonial, en suelos pertenecientes a la serie “La Calera”, zona seca, Managua, se
presenta el siguiente.
Frecuencia de corte (Días) Producción de MV (t/ha) Proteína Bruta (%)
28 26.6 12.53
35 25.0 12.95
42 29.9 12.19
Fuentes: (Carballo,Olivera y Lòpez, 1999)
PASTO MOMBAZA
El pasto Mombaza, (Panicum maximum ), es una gramínea perenne, amacollada
de hasta 1.65 cm de altura, con hojas anchas, largas, que se doblan en vertical en
la punta. Las hojas representan el 82 % del total de la planta y una digestibilidad
mayor de 60 %.
Tema: Manejo de Pastos y Sistemas Silvopastoriles
Dr. Otoniel López López
Página 46
Adaptación
Es una especie de alto grado de adaptación, crece bien en zonas desde el nivel del
mar hasta 2500 m, con precipitaciones desde los 800 mm por año; es recomendado
para suelos de alta fertilidad y sin problemas de encharcamiento. Es resistente a la
enfermedad conocida como Mosca Pinta, salivazo y mión de los pastos.
Establecimiento
Para la buena utilización del pasto Mombaza debe esperarse un período de 3 a 4
meses después de la siembra cuando esté bien establecido el potrero y cubierta
toda la superficie del suelo.
Rendimiento
Puede llegar a producir hasta 33 t de MS al año.
PASTO TANZANIA
El pasto Tanzania (Panicum maximum), una gramínea perenne de gruesas
macollas, sus tallos alcanzan hasta 1.30 cm de altura, con abundante producción
de hojas (80 % de la planta).
Adaptabilidad
Es una especie de hábito de crecimiento erecto macollado, posee hojas largas sin
pelos, sus entrenudos son levemente rojizos y sus tallos son suaves. Crece bien en
zonas desde el nivel del mar hasta 1500 m, con precipitaciones desde lo 1000 mm
por año; Tolera la sombra y sequías no prolongadas. Es recomendado para suelos
de mediana a alta fertilidad y sin problemas de encharcamiento.
Tema: Manejo de Pastos y Sistemas Silvopastoriles
Dr. Otoniel López López
Página 47
Establecimiento
Para el establecimiento de esta pastura se recomienda de 8 a 10 kg/ha.
Rendimiento
El rendimiento de forraje en base a Materia Seca oscila entre 25 a 35 t/ha año,
pudiendo alcanzar niveles de proteína bruta entre 12 y 14 % y una digestibilidad de
55 a 60 %.
PASTO JARAGUA
El (Panicum maximum), una gramínea nativa y vigorosa, que fue introducida a
través de semillas traídas del continente africano.
Es una especie perenne, que crece en macolla formando una densa pradera. Sus
tallos son delgados, pudiendo alcanzar hasta 2 m de altura. Presenta hojas
delgadas (2 a 8 mm), de color verde oscuro, las hojas básales son generalmente ve
llosa. La inflorescencia es una panícula abierta de 30 a 60 cm de largo. Sus flores
son de dos tipos: Unas masculinas y, otras de ambos sexos, masculinas y
femeninas, estas últimas son la que producen semillas, las que son livianas y
plumosas, con aristas retorcidas y caen el madurar.
Tema: Manejo de Pastos y Sistemas Silvopastoriles
Dr. Otoniel López López
Página 48
Es muy bien adaptada al clima cálido y es resistente al calor, las sequías cortas y
las quemas. Es una gramínea dominante de varias regiones tropicales, con una
precipitación anual entre 600 a 1400 mm y temperaturas de 20 a 30°C. No resiste
inundaciones prolongadas, se adapta muy bien a una gran variedad de suelos,
especialmente los frescos y húmedos, aunque también produce en suelos pobres
que tengan buen drenaje. Crece libremente en lotes abandonados, a lo largo de las
carreteras, caminos y canales, llegando a invadir espontáneamente potreros de
otras gramíneas.
Se desarrolla muy bien tanto en terrenos planos como en aquellos de topografía
quebradas.
Parece ser que el jaragua (Hyparrhenia rufa) no es muy exigente en cuanto a tener
una buena cama de siembra, pero sí, es necesario realizar labores de preparación
del suelo para tener un mejor establecimiento del pastizal; aunque en terrenos no
mecanizables una chapea y luego la quema, es lo más recomendable para luego
esparcir las semillas al voleo, utilizando de 25 a 30 kg/ha de semilla.
En áreas mecanizables la siembra se puede realizar en surcos separados a una
distancia de 60 cm entre surcos. Para lo cual se emplea unos 15 kg de semilla por
ha.
La siembra con semilla agrícola (cepas) sólo se recomienda en el establecimiento
de semilleros, ya que este tipo de siembra si las lluvias son muy frecuentes conviene
hacer el trasplante sobre el lomo del surco donde no se acumule mucha agua.
Como otros pastos, conviene realizar la siembra al inicio del período lluvioso (mayo–
junio) lo cual permite que esta gramínea se establezca en unos 5 a 6 meses y,
realizar el primer pastoreo, razones por lo que esta especie se ha convertido en una
de los primeros pilares de la producción pecuaria de Nicaragua, al grado de ser
considerado el primer pasto de importancia económica del país. Sin embargo, es
recomendable esperar a que florezca y las semillas maduras caigan para lograr una
mejor población.
Rendimiento
Esta especie puede brindar rendimientos de 20 T de mv/mz con un promedio de 6
al 7 % de PB.
En Nicaragua, el zacate jaragua proporciona un promedio de aproximadamente 40
a 50 toneladas anuales en 4 a 5 cortes. Cuando es bien manejado con fertilización,
Tema: Manejo de Pastos y Sistemas Silvopastoriles
Dr. Otoniel López López
Página 49
se pueden obtener rendimientos de alrededor de 15 T de MS/ha/año, que equivalen
a unas 75 T de MV/ha/año.
Calidad y valor nutritivo
Indudablemente la calidad y valor nutritivo del jaragua varía con la edad de la planta.
La proteína disminuye a medida que la planta es más vieja y la fibra bruta aumenta.
Esto concuerda con lo señalado por Göhe (1982), en su revisión, al reportar valores
de 9.2; 3.5 y 2.8 para la PB en estado vegetativo, floración plena y grano lechoso
respectivamente, en Brasil y; de 28.9; 31.4 y 33.7 para la FB y, los mismos estados
fenológicos respectivamente.
El valor nutritivo del heno de jaragua, utilizando forraje tierno para su elaboración,
es relativamente alto comparado con los henos de otros pastos.
Formas de utilización
Se utiliza, principalmente para pastoreo y heno, pero puede utilizarse para ensilaje.
No persiste un pastoreo continuo al ras del suelo, pero resiste un intenso pastoreo
en rotación, para lo cual debe pastarse a una altura no mayor de 50 cm; ya que en
estas condiciones es cuando la planta tiene mayor cantidad de nutrientes.
El jaragua es un zacate adecuado para henificar; cortando, como dijimos
anteriormente, a una altura no mayor de 50 cm, que es cuando produce un heno
nutritivo, a palatable y con abundantes hojas.
El jaragua es excelente para pastoreo cuando se encuentra en estado tierno; si las
prácticas de manejo no son los debidos, el pasto crece alto (más de 80 cm) se
vuelve leñoso y poco apetecible para los animales. Debe pastarse a una altura de
45 cm en pastoreo rotativo, y debe sacarse a los animales cuando el pasto tiene
una altura aproximadamente de 15 cm.
Tema: Manejo de Pastos y Sistemas Silvopastoriles
Dr. Otoniel López López
Página 50
PASTO GAMBA
Origen
El pasto gamba (Andropogon gayanus) es originario de África oriental. En Nicaragua
fue introducido por el Programa Nacional de pastos del MIDINRA a mediados de los
años 80, proviene del Centro Internacional de Agricultura Tropical (CIAT) de
Colombia.
Descripción morfológica
El pasto Gamba, es una gramínea perenne, con más de tres metros de altura de
planta, de crecimiento macolloso, pudiendo alcanzar éstos, diámetros superiores a
los 30 cm después de varios años. El sistema radicular es vigoroso, con raíces
verticales, oblicuas y horizontales, las cuales se desarrollan hasta a una longitud de
80, 50 y 25 cm respectivamente. Este polimorfismo radicular es el responsable de
la resistencia a la sequía. Sus hojas son largas (50 a 110 cm) y anchas (3.5 cm
como promedio), de color verde claro y pubescente en su mayoría. Sus tallos son
ligeramente delgados, sin ramificaciones y terminado en una inflorescencia larga y
ramificada.
Tema: Manejo de Pastos y Sistemas Silvopastoriles
Dr. Otoniel López López
Página 51
El crecimiento del pasto Gamba es influenciado por el fotoperíodo. En nuestro país,
su floración ocurre a finales del año. Si se dispone de riego se pueden obtener dos
cosechas de semilla al año, en el lapso de octubre–marzo.
Adaptación
Podemos decir que el pasto gamba rápidamente está colonizando las áreas
ganaderas del pacífico e interior de Nicaragua, debido a su amplio rango de
adaptación y alta producción de semilla.
Se puede cultivar desde cero hasta aproximadamente 1600 msnm, en suelos fértiles
e infértiles.
Es poco exigente a los requerimientos de nitrógeno y fósforo, alcanza un buen
desarrollo en zonas con precipitación entre 600 y 1500 mm anuales, resiste sequías
prolongadas, quema y pastoreo continuo.
Siembra
Preparación del suelo, siempre y cuando esté al alcance del productor es
recomendable la preparación del suelo. Esta labor depende del tipo de suelo, en
suelos arcillosos es recomendable dar un pase de arado y dos o tres pases
cruzados de grada, mientras que, en suelos arenosos y francos dos o tres pases de
grada son suficientes para proveer de una buena cama a la semilla. En caso de no
poseer maquinaria y sólo se tiene bueyes, arar y surcar, es lo más recomendable.
En zonas altas, donde es imposible la preparación de suelo, se puede realizar la
siembra después de socolar y quemar, esparciendo la semilla a voleo.
Material de Siembra
Con el objetivo de establecer el pastizal se han desarrollado dos sistemas de
siembra: uno por reproducción sexual y, otro por reproducción vegetativa.
Reproducción sexual: A como se explicó, en el pasto Jaragua, esta se puede
realizar a voleo y en surco con baja o alta densidad de siembra. La preparación del
suelo se debe realizar con un mes de anticipación. La densidad de siembra depende
Tema: Manejo de Pastos y Sistemas Silvopastoriles
Dr. Otoniel López López
Página 52
de la semilla. Se recomienda siembra de 45 – 60 lb/mz, si su germinación es
desconocida.
La siembra a voleo con alta densidad se recomienda hacerla a razón de 20 a 25
lb/mz, a inicio del periodo de lluvias, y con baja densidad 10 a 15 lb/mz.
Para la siembra en surcos, con alta densidad, se recomienda 15 lb/mz,
distribuyendo la semilla a chorrillo sobre el surco, la distancia de siembra es de 60
cm entre surco.
La germinación se presenta a los 5 – 10 días después de la siembra. El pastizal se
podrá utilizar a los 6 – 7 meses después de la siembra, cuando se ha usado la
siembra con alta densidad.
Reproducción Asexual
Cabe mencionar que este tipo de siembra requiere de la utilización de alta mano de
obra y material vegetativo, lo cual lo hace antieconómico para los pequeños y
medianos productores de Nicaragua. Sin embargo, nos vamos a referir a él, por
efecto de su conocimiento, ya que también por este método se pueden propagar
otros pastos de hábito de crecimiento macollador.
Este método consiste en el trasplante de cepas obtenidas por la división o
seccionamiento de una macolla, proveniente de un campo previamente establecido
y fertilizado.
Las cepas o secciones deben de contener de 3 a 5 tallos, con una longitud entre 30
a 40 cm, la distancia de siembra recomendad para este método es de un metro (1
m) entre surco y 50 cm entre planta.
Con este método se ha llegado a obtener 75 a 80 % de enraízamiento. El exceso
de agua causa la pudrición de las cepas y, por consiguiente, reduce la eficiencia del
establecimiento.
Fertilización: la dosis de fertilizante va a estar en dependencia del análisis de suelo
y del uso del pastizal. Si se va usar para pastoreo se recomienda aplicar anualmente
1 qq de completo/mz al inicio del periodo de lluvia y, 4 qq de urea/mz, distribuyendo
éste en 1qq de urea/mz, después de cada pastoreo.
Rendimiento y manejo: la producción de pasto puede alcanzar entre 19 y 20 T de
MS/ha/año, lo que depende de la fertilización y manejo que se le dé.
Tema: Manejo de Pastos y Sistemas Silvopastoriles
Dr. Otoniel López López
Página 53
El pasto Gamba tolera muy bien el pastoreo continuo, sin embargo responde
favorablemente a otros sistemas de pastoreo (rotativo, diferido). La cantidad de
animales que soporta varía de acuerdo a la época. En época de lluvia, puede
soportar cargas de 3 UA/mz y, en época seca 1 a 1.5 UA/Mz.
El sobre pastoreo puede perjudicarlo, reduciendo el número de macollas, condición
que favorece la invasión de malezas, pero en otros casos el exceso de material
vegetal obliga a utilizar un sobre pastoreo moderado.
Debido a su mediana calidad nutricional, las ganancias de peso diarias son también
medianas, encontrándose en el orden de los 318 a 536 gr/animal/día.
Producción de semilla
La producción de semilla del pasto gamba es alta, llegándose a obtener en
Venezuela, hasta 170 kg/ha en una sola floración. En Colombia y Brasil, se han
logrado obtener promedios de 125 kg/ha/año. En Nicaragua se ha llegado a obtener
2.0 – 2.5 lb/mz. La semilla luego de ser procesada adecuadamente tiene una
germinación entre 15 – 25 %, después de 6 y 7 meses de almacenamiento en
condiciones ambientales.
Estudios realizados en los meses de agosto a septiembre en el municipio de Leòn
y el Sauce, en Gamba establecido de 12 a 15 años. (Sirias y Caballero, 1997).
Edad de corte (Días) Altura
(cm)
Rendimiento
Promedio kg MS/ha
Cobertura
(%)
30 40 13,330.00 69.50
35 56 1,724.00 80.00
40 63 2,921.00 79.25
45 49.5 31,730.05 87.50
Tema: Manejo de Pastos y Sistemas Silvopastoriles
Dr. Otoniel López López
Página 54
PASTO ANGLETON
Origen
Es originario del África Oriental.
Adaptación
El (Dichantiun aristatum), se adapta a distintos tipos de suelos, especialmente los
vertisoles mejor conocidos como “sonsocuites”, o suelos que en el invierno se
inundan y en verano se agrietan. Crece bien desde el nivel del mar hasta 2,000
msnm, preferiblemente en suelos neutros y medianamente ácidos de buena
fertilidad.
Siembra
Puede ser por semilla botánica o por material vegetativo, generalmente la siembra
se hace por semilla sexual.
Al igual que los pastos anteriores, ésta se puede realizar al voleo y en surco con
alta o baja densidad. Se recomienda usar 25 a 35 lb/mz para alta densidad y, a
voleo de 15 – 20 lb/mz cuando se realiza en surcos con alta densidad. Si se va usar
la técnica de baja densidad, las necesidades de semilla se reducen de 15 a 20 lb/mz
para siembra a voleo, y 10 a 18 lb/mz, para la siembra en surcos.
Descripción morfológica
El pasto Angleton es una gramínea perenne, su sistema radicular es vigoroso, sus
hojas son pequeñas (30 a 40 cm) y angostas (1cm). Sus tallos son ligeramente
delgados, una característica peculiar de éste, es que sus nudos, presenta aristas de
Tema: Manejo de Pastos y Sistemas Silvopastoriles
Dr. Otoniel López López
Página 55
color blanco que lo diferencian de otros pastos, pero, se tiende a confundir con
especies del género Bothiocloa, aunque se diferencia de este en que las primera
glumas que envuelven la semilla (cariópside) de las especies del género Bothiocloa
presenta dos orificios y, las del Angleton no las presentan.
Esta especie presenta tres variedades: Pletoria, Medium y Godion. Se recomienda
Medium porque es más invasor y más macollador.
Fertilización
La fertilización se hace al igual que los pastos anteriores, teniendo siempre en
cuenta el propósito de su utilización y el análisis del suelo.
Rendimiento y manejo
El Angleton produce un forraje de mediano valor nutritivo, rindiendo en condiciones
normales de precipitación de 35 a 65 toneladas de forraje verde por manzana por
año. Este rendimiento puede aumentarse si se utiliza riego y fertilización.
El pastoreo puede iniciarse después de 7 u 8 meses, si se ha utilizado una siembra
con alta densidad, este tiempo hasta el pastoreo permite un buen establecimiento
del pastizal. La frecuencia de pastoreo más adecuada es cada 30 a 42 días, en la
cual el pasto alcanza una altura de 40 a 50 cm. En época seca la frecuencia de
pastoreo debe ser más prolongada. La capacidad de carga en invierno es de 1 a 2
UA/mz, y en época seca 0.5 – 1.5 UA/mz, si se fertiliza y maneja adecuadamente
se puede aumentar la carga en invierno hasta 2.5 UA/mz.
Producción de semilla
La producción de semilla de pasto Angleton varia de 1.0 – 1.5 qq/mz, la que puede
incrementarse con riego y fertilización. La semilla de Angleton presenta aristas que
dificultan las labores de limpieza. Al igual que los otros pastos, el Angleton presenta
el fenómeno de latencia.
SORGO FORRAJERO (Sorghum sudanense)
Florece a los 70/80 días desde la siembra.
Se adapta a todas las áreas de cultivo.
El pastoreo o corte debe realizarse a partir de los 60/70 cm de remanente para
una recuperación óptima.
Tema: Manejo de Pastos y Sistemas Silvopastoriles
Dr. Otoniel López López
Página 56
Entre sus características destacan: Excelente velocidad de rebrote entre cortes.
Muy buena relación tallo-hoja. Excelente desempeño con respecto a enfermedades
que afectan la calidad de forraje.
Importancia de los pastos de corte:
En nuestro país durante la estación lluviosa observamos un crecimiento satisfactorio
de los pastos y forrajes en general. Por tal razón, los animales mantienen su estado
físico y logran aumentos en cuanto a producción de leche y carne. Todo lo contrario
ocurre durante la estación seca donde la mayoría de los pastos florecen y cesan su
crecimiento, por tanto bajan su calidad y los animales sufren pérdidas en su
producción e inclusive en algunos casos mueren por hambre
Rendimiento de materia seca por hectárea y porcentajes promedios de proteína
cruda PC en Sorgo forrajero, obtenidos mediante la aplicación de los niveles de
nitrógeno durante el ensayo. Managua, ENAG - 1969 - B.
Cantidad
de N
aplicado
kg/ha
Primer corte Segundo corte Tercer corte Total
Materia
seca
kg/ha
Materia
seca
kg/ha
%
promedio
de
proteína
Materia
seca
kg/ha
%
promedio
de
proteína
Materia
seca
kg/ha
%
promedio
de
proteína
0
97
194
291
388
7132
6838
5669
9604
7449
8.67
10.50
14.44
15.54
15.13
2542
3898
4088
4968
4454
11.25
14.22
14.44
15.62
15.32
32.90
4752
5880
6031
5488
11.20
13.98
14.38
15.57
15.25
12972
15488
15636
20602
17396
ELEFANTE O NAPIER (Pennisetum purpureum)
De acuerdo al estudio sistemático del género Pennisetum, realizado en el año 1977,
éste incluye dos especies reproductivamente aislada: P. purpureum , especie
perenne, que aparece a través de los trópicos húmedos de todo el mundo y, P.
americanum especie anual nativa de los trópicos semi tórridos de África e India. En
los últimos años, se han logrado híbridos de P. purpureum y P. americanum que
combinaron los altos rendimientos y la naturaleza perenne de P. purpureum con la
alta calidad nutritiva de P. americanum.
Tema: Manejo de Pastos y Sistemas Silvopastoriles
Dr. Otoniel López López
Página 57
En el trópico, la especie más popular como pasto de corte, es sin duda, el pasto
elefante (Pennisetum purpureum . Schum) en todas sus variedades.
Es originaria del África, en Nicaragua se le conoce desde épocas remotas. La hierba
elefante (P. purpureum Schum), es de tipo alto perenne, pudiendo alcanzar desde
1.0 hasta 3.0 m de altura, en suelos fértiles. Crece en cepas robustas pudiendo
tener 20 a 100 tallos por cepas, sus tallos son erectos de las yemas y los primordios
radiculares. Sus hojas, en general, son grandes, pero su longitud (60 – a 100 cm) y
ancho (1.5 – 2.0 cm), depende de la fase de desarrollo en que se encuentre.
Adaptabilidad a suelo y clima
Se adapta a una gran variedad de suelos, prefiriendo los suelos fértiles y profundos
como arcillo arenosos, ya que los muy húmedos le son perjudiciales, resiste mucho
las sequías, lo que esta relacionado con la presencia de enzimas hidrolíticas, como
la amilasa en los tejidos inmaduros de los entrenudos, por lo que se cree que el
factor que deprime el rendimiento, en el periodo seco, en países subtropicales y
tropicales como Nicaragua, es la coincidencia con el periodo invernal y los días más
cortos donde la planta florece.
Medio de propagación
La hierba elefante (P. purpureum Schum) presenta dos tipos de reproducción,
mediante semilla botánica y, semillas agrícolas. La primera, por una parte, presenta
problemas de baja fertilidad y por la otra, se obtienen plantas pequeñas de
crecimiento y desarrollo lento; por lo que esta forma de reproducción se ha usado
únicamente con fines selectivos; siendo la mejor forma de multiplicación el uso de
esquejes vegetativos. Además las plantas obtenidas mediante este sistema
conservan los caracteres de la planta madre, no así en el caso anterior.
Tema: Manejo de Pastos y Sistemas Silvopastoriles
Dr. Otoniel López López
Página 58
Fertilización
Al estudiar (Costa Rica) el efecto de dosis crecientes de Nitrógeno (0; 200; 400 y,
600 kg de N/ha/año, en el pasto elefante P. purpureum . Schum), encontraron
rendimientos de 5.45; 8.23; 12.30 y 14.09 T de MS/ha/año, para las dosis de 0; 200;
400 y 600 kg de N/ha/año respectivamente, y; 8,7; 9.0; 10 y 10 % de PB para las
mismas dosis de nitrógeno, al ser cortados cada 7 – 9 semanas, dependiendo de la
rapidez de crecimiento.
Rendimiento
Los rendimientos anuales alcanzados por la hierba elefante, en la mayoría de los
países donde esta planta es cultivada, se encuentran por encima de los obtenidos
por otras gramíneas, incluso de parte similar como Tripsacum laxum y Saccharum
officinarum en igualdad de condiciones.
Los rendimientos obtenidos en Cuba oscilan entre 16 y 27 T de MS/ha/año, la cual
depende de la variedad del manejo.
En Nicaragua, el primer corte, 60 días después de la siembra, es relativamente bajo
debido a que el pasto no ha recuperado todavía su etapa de establecimiento,
aumentando, sin embargo, en los cortes siguientes, pudiéndose obtener hasta seis
cortes al año (sin riego). En el primer corte su rendimiento es de 10 T de MS/mz,
aumentando a 25 T de MV/mz en los cortes posteriores.
Calidad
Estudios en el Napier, cortado cada 28, 35 y 42 días, se encontró valores en la MS
de 14.5; 19.7 y 22.1 %. Para la PB de 11.9; 10.9 y 9.0 %. Para la FB de 32.40; 30.95
y 46.10 % y, para los TND (Nutrientes digestibles totales) de 69.2; 62.2 y 56.8 %
respectivamente.
En Cuba, los coeficientes de digestibilidad del forraje de hierba elefante, - con una
edad de 45 ± 2 días, un contenido de PB de 9.9 %, utilizando toros F1 con 280 kg
de peso vivo (PV), - fueron de 57.0; 60.0; 54.1; 49.3 y 71.0 %, para la MS, MO, PB,
EE y ELN respectivamente, donde el consumo de los animales fue de 2.3 kg de MS
por cada 100 kg de peso vivo.
Formas de utilización
La forma fundamental de utilización de las variedades de hierba elefante es cortada
y ofrecida a los animales en canoas (forrajes), aunque como ensilaje es de buena
calidad; se aprovechan más racionalmente las altas producciones obtenidas en la
época de lluvia. Por otra parte, se reporta que esta especie se puede utilizar en
Tema: Manejo de Pastos y Sistemas Silvopastoriles
Dr. Otoniel López López
Página 59
pastoreo, lo que fue demostrado en pruebas de pastoreo obteniendo rendimientos
promedios de 1,348.5 g de carne/mz.
Con una carga de 3.7 animales/mz, con riego obtuvo 1,082 kg de carne/mz, con 3.2
animales/mz y sin riego 768.0 g de carne.
En Puerto Rico, los pastos Guinea y Pangola, en pastoreo en una zona semi árida
con riego (38 mm agua/semana), reportaron ganancias con el Napier de 148
g/ha/año con una carga de 5 animales/ha/ y, una fertilización de 480, 131 y 333 kg
de NPK.
PASTO TAIWÁN
Los cultivares de Taiwán “A-144”, “A-146” y, “A-148” pertenecen a la especie
Pennisetum purpureum, conocido con el nombre común de hierba elefante. El
cultivar Taiwán A-144 es el más difundido en nuestro país y fue introducido hace
aproximadamente 16 años, procedente de Puerto Rico. Hace pocos años fue ron
introducidos los cultivares Taiwán A-144; Taiwán A-148 y King grass, las que
actualmente se están evaluando en el jardín de pasto del ISCA. Aunque en la
actualidad se desconocen los progenitores que les dieron origen, todo parece
indicar que son producto de un trabajo de selección o hibridización, debido a que su
comportamiento, en general, es señaladamente en las variedades que clásicamente
se han utilizado para la producción de forrajes como Napier, Merkeron, Candelaria.
Otras características botánicas diferenciales se indican en la siguiente Cuadro
H O J A S L Í G U L A INFLORESCENCIA
Cultivares Ancho (mm) Pilosidad Long. (mm) Color Long. (cm)
Taiwán A-144 15-40 (Base del limbo) 3 Blanco Amarillo 18--25
Taiwán A-146
12-46 (Mucho en el haz,
poco en el envez)
5 Blanco Amarillo 15--25
Taiwán A-148 300-42 Si (mucho en el haz,
nada en el envez)
3-4 Blanco
Estos cultivares se caracterizan por un hábito de crecimiento erecto. Las cepas
vigorosas y bien enraizadas, contienen alrededor de 30 a 50 hijos, cuando la
Tema: Manejo de Pastos y Sistemas Silvopastoriles
Dr. Otoniel López López
Página 60
siembra se realiza mediante esquejes de 3 a 5 yemas. Estos hijos, rebrote, se
producen a partir de las yemas basales y de su
relativamente abundante sistema rizomatoso. Los tallos crecen a una longitud
máxima de 130 a 350 cm, en dependencia del cultivar y de la época, cuando no son
sometidos a cortes. La coloración de los tallos es verde claro en el Taiwán A-144 y
A-148 y, verde oscuro en el Taiwán A-146. Las hojas de color verde oscuro con
longitudes entre 80 y 120 cm, mientras que las vainas de color amarillo verdoso,
mantienen una longitud entre 15 y 25 cm, observándose vellosidad únicamente en
el Taiwán A-148 cuando el pasto está totalmente pasado.
Siembra y establecimiento
En las recomendaciones sugeridas, encontradas en la literatura, acerca de la
distancia y profundidad de siembra, en el establecimiento de especies forrajeras de
porte erecto, existe la coincidencia de que las mayores distancias (90 – 120 cm) y
profundidades, son para alcanzar un buen establecimiento de estas especies en
cortos periodos de tiempo y con máximo cubrimiento, cuando se utilizan edades de
la semilla entre 90-160 días, troceadas de manera que cada esqueje posea se 3 a
5 nudos.
Rendimientos
Al comparar los cultivares Taiwán A-144, Taiwán A-146 y Taiwán A-148, se
alcanzaron los más altos rendimientos con el Taiwán A-146 (11.6 y 9.9 T de MS en
las épocas de lluvia y seca respectivamente).
Al realizar una evaluación comparativa de gramíneas forrajeras de Pennisetum
purpureum Taiwán A-144, selección –1 y, King grass (Pennisetum purpureum por
Pennisetum typhoides, fertilizados con 75 kg de N/ha, y cortes cada 60 días en
épocas seca, encontraron diferencias significativas (p. 0.01) favorable al King grass
(6.9 vs 5,4 y 4.1 T de MS/ha).
Calidad
Al comparar los cultivares Camerun, Napier y Taiwán A-143, a las edades de 6; 9 y
12 semanas, encontraron valores de PB de 8.7; 6.7 y 5.5 % como promedio de las
edades y variedades estudiadas. Por otro lado, al comparar 6 variedades de hierba
elefante cortadas cada 56 días en la época de lluvias, la variedad Taiwán A-144
presentó los mejores valores nutritivos con 56.4 % de TDN (Nutrientes digestibles
totales) 33.8 % en fibra bruta y, 5.51 % de proteína bruta. Chavarria, M, E. S; López
Pérez, G. 1989. Evaluaron el comportamiento fermentativo y valor nutritivo del
ensilaje de Taiwán con Leucaena. (Ver los siguientes cuadros.
Tema: Manejo de Pastos y Sistemas Silvopastoriles
Dr. Otoniel López López
Página 61
Composición bromatológica del forraje antes de ensilar
Composición Especie
Taiwán Leucaena
MS 15.2 20.1
PB 10.6 20.4
FB 25.6 29.8
Cenizas 16.2 6.9
Composición bromatológica y pH finales de los ensilajes
Especie Proporción MS PB FB PH
Taiwán 100 14.25 8.2 27.3 4.2
Taiwán - Leucaena 80:20 17.6 10.6 28.7 4.7
Taiwán - Leucaena 60:40 20.3 11.4 29.6 4.6
Influencia de corte sobre el rendimiento y parámetros de calidad de biomasa del
pasto King grass, en Esquipulas Matagalpa.
Edad de corte (Días) Rendimiento kg de
MS/ha/Corte
Proteína Bruta
(%)
Fibra Bruta
(%)
30 14.052 12.01 29.61
45 6.662 7.39 28.28
60 3.141 7.22 32.75
Fuente: (Betancour, Martinez y Echaverry, 2000)
Tema: Manejo de Pastos y Sistemas Silvopastoriles
Dr. Otoniel López López
Página 62
CAÑA DE AZÚCAR
Se puede usar variedades de Caña de Azúcar (Saccharum officinarum) que se
acostumbra sembrar para la producción de azúcar, o caña japonesa (Saccharum
sianensis). La variedad de Caña que se seleccione debe tener las siguientes
características:
Debe ser gruesa y jugosa, para reducir la mano de obra en el momento de corte Ser
resistente a la sequía, o sea que, se mantenga con bastantes hojas verdes durante
el verano.
Fertilización
Se debe empezar a suministrar la caña al ganado en cuanto entre la época seca, o
sea, al finalizar el invierno (noviembre), ya que es un error esperar los meses críticos
(marzo – abril) debido a que en este tiempo el ganado estará flaco y débil y será
muy difícil recuperarlo y más aún recuperar para mantener los niveles de
producción.
Es importante establecer prioridades por los lotes dentro del hato, para suplir
por ejemplo:
Vacas en producción (especialmente las recién paridas) y sus crías
Vacas secas gestantes y novillas próximas al parto (60 – 30 días antes del parto)
Novillas de reemplazo y vacas flacas
Novillos en última etapa de engorde
Animales recién destetados
Tema: Manejo de Pastos y Sistemas Silvopastoriles
Dr. Otoniel López López
Página 63
Los animales restantes si existe suficiente pasto, aún cuando el ganado tenga
acceso a pastoreo debe tener libre consumo de caña hasta quedar satisfecho.
De acuerdo a esto el ganadero podrá calcular la cantidad de caña a cortar
diariamente y establecerá su propia medida, por ejemplo: Nº. de surcos a cortar, Nº.
de carretadas, etc.
Para dar una idea de la cantidad de caña requerida, se puede decir que una vaca
come hasta 15 kg de caña al día (esto si el pasto es escaso). La caña debe ser
picada antes de ofrecerla a los animales, sin embargo, es mejor ofrecer los cogollos
de la caña (hojas), sin picar, para ayudar a la digestión. La caña se puede picar con
machete o con una picadora manual o eléctrica.
La caña se pude suministrar al ganado en el mismo potrero en el suelo, sin embargo,
este puede resultar en desperdicios. La mejor forma es por medio de comederos
que pueden ser lo más sencillo posible. Entre estos tenemos:
Se utiliza una cerca de alambre para impedir el paso del ganado. La cerca se
construye con dos hilos inferiores de alambre liso (el inferior separado de 40 a 50
cm del suelo) y dos alambres de púas superiores. De esta forma se suministra la
caña picada a la orilla de la cerca y el ganado la consume por debajo de ella.
Comedero de madera
Este se construye sobre el suelo cuyo fondo puede estar protegido por madera,
cemento o tierra apisonada. En uno de los borde se construye una reja de tablones
verticales que impiden el paso al animal y evitar el desperdicio de la comida ofrecida.
Caña picada más urea
La caña es un alimento bueno, sin embargo, se puede mejorar su valor alimenticio
agregando urea. La urea es un fertilizante que el ganado bovino puede aprovechar
como alimento (suplemento que da proteína al animal).
Modo de aplicar
Poner la caña picada en el comedero
Mezclar la cantidad de urea necesaria con agua en un balde, hasta que todos los
granitos de urea se hayan disuelto.
Regar el agua con urea, uniformemente, encima de la caña picada
Tema: Manejo de Pastos y Sistemas Silvopastoriles
Dr. Otoniel López López
Página 64
Cantidad de urea
El ganado que nunca ha consumido urea se debe de acostumbrar a hacerlo de
forma escalonada,de manera que los microorganismos (bacterias de la panza se
acostumbre y multipliquen).
Cantidad de urea a suministrar por animal por día:
PERIODO GRAMOS ONZAS
Primera semana (7 días consecutivos) 30 gr por vaca/día 1
Segunda semana (7 días consecutivos) 60 gr por vaca/día 2
A partir de la 3er. Semana hasta el
final de verano
90 gr por vaca/día 3
Nunca dar más de 90
gr/ vaca
Nunca dar más 3 onzas /vaca
Al inicio se ofrecen 30 gramos por animal por día, durante los primeros 7 días. Luego
se aumenta a 60 gramos por día durante una semana (más de 7 días siguientes).
Se aumenta a 90 gramos por animal por día, hasta que se deja de suministrar caña.
Si se le acabó la caña y consigue melaza se puede continuar el suministro de urea,
pero en este caso se debe garantizar que el ganado coma algo de materia seca:
rastrojos de sorgo, Taiwán picado, guate, etc.
No debe de suministrar la misma cantidad de urea si se había suspendido por algún
tiempo, sino que se debe comenzar como anteriormente lo había hecho. También
no se debe ofrecer la urea si el animal ha pasado en ayuna durante más de 4 horas
(o sea si no estuvo antes en el potrero, o se haya ofrecido otro alimento antes).
Tampoco se debe suministrar a terneros menores de 4 meses ni a caballos.
Siembra de caña
Una vez realizada la preparación del suelo y el surcado, se realizan las siguientes
actividades para efectuar la siembra:
Cortar la caña en trozos que contengan 3 o 4 yemas cada uno ; Colocar el fertilizante
completo en el fondo del surco ; Cubrir el fertilizante con una capa delgada de tierra;
Depositar la caña en el surco acomodando los trozos de forma que estos queden a
Tema: Manejo de Pastos y Sistemas Silvopastoriles
Dr. Otoniel López López
Página 65
doble chorro traslapado tipo cadena. El tapado de la caña en forma manual con
pala, ya que el tapado mecánico cubre mucho la caña y reduce su germinación. Se
requiere 10 ton/ha de semilla de caña; La mejor época para la siembra es entre
mayo y julio, o sea, al entrar el invierno.
ACTIVIDAD EPOCA OBSERVACION
Mantenimiento (todos los
años)
Actividades llevadas a cabo después de
la primera cosecha y durante la vida útil
del cañal (7 u 8 años) hasta su
renovación.
Fertilización con completo
(17-11-22) alto en potasio. 4
qq/ha
Julio Indispensable para obtener alta
producción de caña.
Fertilización con nitrógeno Septiembre Desarrollo de la caña
Control de maleza
- Manual Indefinido Chapia manual
- Químico Junio - Julio Una vez finalizada la siembra,
Posteriormente cuando la invasión de
maleza lo exija.
La caña de azúcar y el Taiwán como cualquier otro cultivo, debe mantenerse libre
de malas hierbas para evitar su competencia por la luz, agua y nutrientes,
asegurando con ello que no se presentan bajas en la producción.
Debe presentarse especial cuidado en sus primeras estadías, pues una vez que la
caña ha alcanzado una altura de unos 90 cm, ella sola, a través de la sombra que
proporciona, se encarga de que no prospere el crecimiento de las malas hierbas.
Si no existe maquinaria en la finca y es imposible adquirirlas, se puede preparar el
terreno con bueyes. Las labores se realizan en la misma época que en la siembra
con maquinaria.
Limpiar el área a preparar mediante chapia y quema.
Tema: Manejo de Pastos y Sistemas Silvopastoriles
Dr. Otoniel López López
Página 66
ACTIVIDAD EPOCA OBSERVACIÓN
Establecimiento (primer
año)
1- Preparación del suelo
- Subsolador Mayo Cuando se siembra por
primera vez, o se renueva
el cultivo, es importante
hacerlo en suelos muy
compactados y poco
drenaje. No es
estrictamente necesario.
- Arada
- Grada Mayo – Junio
- Surcado Junio A mediados del mes
2- Sembrar la semilla,
fertilizar con completo 4
qq/ha de 12 -30-10.
Junio – Julio
- Siembra Junio – Julio Distancia entre surco 1.50
m y 40 cm profundidad.
Fertilización con
Nitrógeno (urea) 4 qq/ha
Septiembre 90 días después de la
siembre.
Abrir los surcos a una distancia entre sí de 1.50 m, siguiendo las curvas de nivel
cuando se establezcan en terrenos con pendientes, y a una profundidad de 40 cm.
Controlar las malezas mediante control manual o químico.
Tema: Manejo de Pastos y Sistemas Silvopastoriles
Dr. Otoniel López López
Página 67
Ventajas de la caña de azúcar:
Buen alimento: Su valor alimenticio va en aumento desde el rebrote hasta los 14
meses de crecimiento.
Persistente: Con buen manejo y buen establecimiento puede durar hasta 8 años
sin tener que renovarlo.
Adaptable : Crece bien en muchos tipos de suelos, sin embargo, debe ser
profundos y bien drenados, crece bien en amplio rango de altitudes, no requiere de
riego en época seca.
Alto rendimiento: Con buen manejo se puede esperar producciones de 100 a 150
toneladas de caña por cada hectárea anualmente, suficiente para mantener 40
vacas adulta durante todo el verano (6 meses).
Establecimiento de la plantación de caña
Para asegurarse un buen establecimiento se debe escoger el lugar más apropiado
de la finca y que se encuentre cerca de los comederos. Para establecer un cañal se
debe seguir los siguientes pasos en caso que se disponga de maquinaria necesaria.
CAÑA JAPONESA
El (Saccharum sinensis), es originaria de Japón y China, bajo este nombre se ha
propagado últimamaente, es una planta forrajera que ha tenido cierta aceptación
por los ganaderos en Latino America. Es una caña azucarada muy parecida a la
caña de azucar o la zacate elefante. Su tallo es más delgado que el de la caña de
azucar (2.50 cms), sus hojas son algo anchas (5 cms) largas y colgantes, el color
de los tallos varia del verde claro al verde oscuro, pasando por el verde bronceado,
marfil o blanco. Siempre hay cuatro glumas presentes.
El tallo presenta gruesos entrenudos fusiformes y alargados. La semilla es infértil y
la propagación tiene que efectuarse por medios vegetativos (estacas y cañas). La
siembra es temporal, tendrá que efectuarse a la entrada de las lluvia, previo surcado
de las parcelas, con una distancia como el maíz o 1 a 1.5 m. Crece en los mismos
lugares que la caña de azúcar, es decir el trópico y sutròpico. S e ha usado para la
extracción de azúcar, lo cual no es recomendado.
Es un cultivo perenene que bien cuidado puede durar hasta unos 15 años, en
condiciones más severas nada más dura 2 – 3 años, dependiendo del clima y la
precipitación.
Tanto las hojas como los tallos son consumidos con avidez por el ganado, pero
debido a su tamaño, es más una forrajera de corte, que de pastoreo. El corte debe
Tema: Manejo de Pastos y Sistemas Silvopastoriles
Dr. Otoniel López López
Página 68
efectuarse antes de que endurezca el tallo y pierda su palatabilidad. De preferencia
hay que suministrarlo picado para que sean menos los desperdicios. Si no se utiliza
como forraje verde, se puede ensilar. La consumen con agrado, debido a su alto
contenido en azúcares, todos los animales domésticos, incluyendo al cerdo, pero
es ideal tanto para bovinos lecheros y de engorda.
Su rendimiento son variables según las variedades (Uva, Zwinga,
Kavangire,Oshima y Cayana 10) y condiciones climáticas. Una hectárea puede
rendir de 60 a 80 ton de MV con buen temporal, en cambio en condiciones de riego
puede llegar a unas 120 – 140 ton/ha. Desde su rebrote al corte, se lleva
aproximadamente de 8 a 10 meses
Su composición química es la siguiente Cuadro
Caña japonesa Verde (%) Heno (%) Ensilado (%)
Agua 74.27 6.75 74.00
P .B 0.43 1.37 1.50
Grasa 0.55 1.89 0.50
Fibra Bruta 7.25 20.60 9.30
Hidratos de Carbono 16.25 67.35 12.50
Cenizas 1.25 2.04 2.20
Tema: Manejo de Pastos y Sistemas Silvopastoriles
Dr. Otoniel López López
Página 69
Carga Animal
Unidad Animal (UA)
El primer paso que se debe de tomar para saber cuántos animales puede soportar
una pradera es estimar la cantidad de alimento requerido por los animales. Lo más
recomendable es estimar la cantidad de forraje requerida para una Unidad Animal-
Mes (UAM).
Una Unidad Animal es definida como una vaca de 400 kg de peso vivo con o sin
ternero al pie, la cual tiene requerimientos diarios de 10 kg de materia seca de
forraje. Por lo tanto, una UAM es igual a 300 kg de materia seca (30 X 10 kg. MS).
Es claro que en un potrero se encuentran animales de diferentes tamaños e incluso
animales de diferentes especies.
Los diferentes animales difieren en sus requerimientos dependiendo del tamaño
corporal y su madurez. Una vaca de 400 kg es la medida estándar de Unidad Animal
(en Nicaragua) sin embargo, existe el concepto de Unidades Animal Mes
Equivalentes (UAMe) que han sido calculadas para animales de diferentes tamaños
y clases.
Este concepto permite estimar el número de Unidades Animal Mes que se tienen en
los potreros independientemente del tamaño y especie animal que haga uso del
recurso forrajero. Los factores que se deben de usar para las diferentes tallas y
especies de ganado se muestran en el Cuadro 1.
Carga Animal se define como el número de animales sobre el potrero durante un
mes o un periodo de pastoreo y es normalmente expresado como UAM por unidad
de área. Como ejemplo, si tenemos un pastizal de 100 Mzs. donde permanecen 40
vacas por cuatro meses, entonces durante ese periodo se tiene una carga animal
de 160 AUM (4 meses X 40 vacas) o 1.6 UAM/Mz (160 UAM divididas entre 100
Mzs).
El uso de una carga animal mayor a la capacidad de carga por un periodo de tiempo
largo provocará sobrepastoreo, por el contrario, una carga animal muy ligera donde
no se usa el forraje a su nivel óptimo, resulta en un uso ineficiente de los potreros.
Tema: Manejo de Pastos y Sistemas Silvopastoriles
Dr. Otoniel López López
Página 70
Cuadro 1. Factores para estimar las Unidades Animal Equivalentes en
diferentes tipos de ganado.
Animal Peso, Kg Unidades Animal
Equivalentes , (UAMe)
Kg de materia seca
requerida por mes
Vaca normal 400 1 300 kg
Vaca Grande 450 1.2 337.5
Vaquilla 300 0.8 225
Ternero 0 – 1 año 80 – 120 kg 0.25 90
Ternero
destetado
150 - 200 0.5 150
Novillo 300 0.80 225
Toro 700 1.5 525
Caballo 450 1.2 337.5
Caprino 50 0.20 70
Ovino 50 0.20 70
 Un bovino consume el 2.5% de su peso vivo en Materia seca.
La capacidad de carga indica el número de animales promedio que pueden ser
colocados en un potrero por una temporada sin que se dañen los animales ni los
recursos naturales. Se expresa en UAMe, y es una medida de la capacidad de las
áreas de pastoreo para producir suficiente forraje para llenar los requerimientos de
los animales en pastoreo.
La capacidad de carga puede ser determinada con años de experiencia o haciendo
un cálculo de la producción de forraje a largo plazo. Si se dispone de esta última
información, esta es usada para determinar la cantidad de forraje que se debe
destinar a los animales.
La capacidad de carga y la consecuente carga animal puede ser incrementada solo
con mayor producción de forraje. Por ejemplo sembrando algunas áreas del potrero
con algunos cultivos forrajeros o resembrando áreas deterioradas del pastizal. Lo
contrario también es cierto, si la producción forrajera a largo plazo es reducida por
factores del medio ambiente o por sobrepastoreo, entonces la capacidad de carga
disminuye.
Tema: Manejo de Pastos y Sistemas Silvopastoriles
Dr. Otoniel López López
Página 71
Determinación de la Carga Animal. (Primera forma de determinar)
Supongamos que tenemos un potrero donde a partir de observaciones hechas a
través del tiempo se ha estimado que existe una producción utilizable de materia
seca de 71 toneladas.
Hay que recordar que una Unidad Animal corresponde a vacas de 400 kg de peso
vivo y que consumen 300 Kg de materia seca por mes por lo que si se desea
conocer la carga animal para dicho terreno y que el forraje alimente a dichas vacas
durante 4 meses, entonces el número de vacas requerido son 59, porque se dividen
las 71 toneladas entre 1000 (kg), entonces: (71,000 kg /300/4), en donde:
300 = sale de 10 kg de MS/ día X 30 (mes) = 300
4 corresponde al número de meses
Esta división da 59, este número vendría a ser la carga animal. Sin embargo si son
animales de talla grande con un peso de 450 Kg entonces se modifica el número de
vacas a colocar en la pradera para no sobrecargar el terreno y entonces ahora se
deben de colocar solo 49 vacas (59/1.2). Por otro lado y si son terneros de destete
obviamente se deberán colocar a 118 animales para seguir manteniendo la misma
carga animal en términos de UAMe.
En hatos donde se tengan vacas de diferentes tallas, vaquillas, toros y terneros de
destete se deberá de calcular la cantidad de UAMe de la finca incluyendo los
animales como caballos, ovinos y fauna silvestre en caso de existir
Tema: Manejo de Pastos y Sistemas Silvopastoriles
Dr. Otoniel López López
Página 72
MANEJO DE PASTURAS
Manejar el pastoreo, significa mantener en equilibrio las condiciones del clima,
suelo, planta, animal del ecosistema del pastizal.
Las condiciones del clima se encuentran definidas por la posición latitudinal y
longitudinal en cada región. Por consiguiente, la intensidad de cada componente
del clima (temperatura, precipitación, evaporación, luz, humedad relativa, viento) y
de acuerdo a las propiedades físicas y químicas del suelo definen le cobertura
vegetal de plantas herbáceas: gramíneas y leguminosas, arbustivas (semileñosas)
y arbustivas (leñosas perennes).
De acuerdo a las características de la composición de la cobertura vegetal, se define
el tipo de raza animal de bovinos a pastoreo y el tipo de explotación pecuaria (cría,
recría, lechera, levante y engorde), el sistema de explotación y el grado de
explotación: intensivo, semintensivo y extensivo, por lo tanto, definiendo las
condiciones del clima, suelo, planta y animal del ecosistema del pastizal, nos
interesa un factor; que es la capacidad gerencial del hombre para mantener
todos los factores bióticos y abióticos del ecosistema en equilibrio para hacer la
agricultura forrajera sustentable y económicamente rentable.
El objetivo central de este trabajo es presentar las alternativas de manejo del
pastoreo en sistemas de explotación de bovinos de carne y leche para lograr que
los parámetros productivos y reproductivos sean eficientes que es la esencia de la
explotación de bovinos como empresa agropecuaria; partiendo que la alimentación
básica de los bovinos, es decir, rumiantes a pastoreo son las gramíneas y
leguminosas forrajeras.
Palabras claves: pastoreo, manejo, suelo, planta, animal, hombre, sustentable,
equilibrio.
El manejo del pastoreo, significa tener los conocimientos del suelo, clima, planta y
animal del ecosistema pastizal. El suelo en su conjunto está caracterizado por las
propiedades físicas: Densidad aparente (porosidad), profundidad, textura,
estructura, color, propiedades químicas que son las que conforman la fertilidad
natural, definidas por el material parental, los procesos de formación y manejo
que condicionan los componentes bióticos del suelo (lombrices, nematodos,
protozoarios, hongos, bacterias, insectos e invertebrados).
El grado de explotación: intensivo, semintensivo y extensivo. todos los factores
antes señalados deben estar integrados al manejo genético, reproductivo y
Tema: Manejo de Pastos y Sistemas Silvopastoriles
Dr. Otoniel López López
Página 73
productivo, sanitario y nutricional de los bovinos a pastoreo que mediante una
eficiente gerencia administrativa de todos estos factores permitan que la explotación
pecuaria bovina pueda llegar a ser sostenible y económicamente rentable a través
del tiempo.
El objetivo de este trabajo es conocer el manejo de los factores que involucran el
pastoreo en la respuesta productiva y reproductiva en la explotación pecuaria de
bovinos.
Las pasturas cultivadas son la base de la alimentación de la ganadería al pastoreo
ya sea a nivel de valles interandinos o en zonas alto andinas y se las considera
como la herramienta principal para manipular la producción en la explotación
porque son la fuente de alimento más barata que existe; y al asociar gramíneas con
leguminosas proveen un alimento completo y balanceado al ganado (energía y
proteína).
El manejo adecuado como por ejemplo, el sistema de “pastoreo controlado” o el
pastoreo rotacional, permite optimizar el uso de este recurso incrementando su
productividad y su perennidad.
Manejar el pastoreo, significa mantener en equilibrio las condiciones del
clima, suelo, planta, animal del ecosistema del pastizal.
Las condiciones del clima se encuentran definidas por la posición latitudinal y
longitudinal en cada región. Por consiguiente, la intensidad de cada componente
del clima (temperatura, precipitación, evaporación, luz, humedad relativa, viento) y
de acuerdo a las propiedades físicas y químicas del suelo definen le cobertura
vegetal de plantas herbáceas: gramíneas y leguminosas, arbustivas (semileñosas)
y arbustivas (leñosas perennes).
MANEJO DE POTREROS
Es muy importante conocer la disponibilidad, la distribución durante el año y la
calidad de los recursos forrajeros de una finca o explotación ganadera. Se deben
tener en cuenta las épocas de abundancia y escasez de alimento, el número, tipo,
categoría y requerimientos nutricionales de los animales, y si es necesario
suplementar, hacer los ajustes necesarios para el manejo y buen uso de las
praderas.
Tema: Manejo de Pastos y Sistemas Silvopastoriles
Dr. Otoniel López López
Página 74
Utilización de pasturas
Para la buena utilización de una pastura se deben evaluar la disponibilidad de forraje
y la composición botánica de un potrero y diseñar la estrategia del manejo del
pastoreo para lograr el balance gramínea - leguminosa en una situación dada y
planificar el manejo de los recursos de alimentación existentes en la finca.
La eficiencia de utilización de los potreros es la relación que hay entre la cantidad
de forraje utilizado con el forraje disponible para consumo de los animales
(Paladines, 1992) y se calcula teniendo en cuenta la siguiente fórmula:
Ejemplo: Forraje disponible = 3500 kg/ha
Forraje consumido = 2300 kg/ha = 65% de forraje aprovechable del potrero
Disponibilidad de Forrajes:
Es necesario medir el rendimiento o producción de forraje y la composición botánica
en los potreros para poder determinar las cargas reales de pastoreo.
Existen diferentes técnicas de medición de las praderas tanto para especies de
crecimiento postrado o rastrero (Brachiaria, Estrella, Pangola, Arachis, Kudzú, etc.)
como para las de crecimiento erecto (Guinea, Andropogon, Cratylia, Leucaena,
etc.).
Dentro de estas técnicas están: la destructiva, consistente en tomar muestras del
potrero para determinar la disponibilidad de forraje y la composición botánica de las
especies, pero este método es muy dispendioso por el número de muestras que hay
que tomar y cortar; y las no destructivas como el doble muestreo y el Botanal, pero
estas requieren de programas estadísticos, computadores y de personal técnico
capacitado. Estos métodos se han simplificado para su fácil uso por los técnicos y
productores al nivel de finca, como el método de disponibilidad por frecuencia (MDF)
descrito más adelante.
Los muestreos pueden ser: completamente al azar en donde todas las muestras
son homogéneas (igual probabilidad de ser seleccionadas); Estratificado, donde
las muestras son homogéneas dentro de cada estrato y heterogéneas entre estratos
(estos pueden ser hábito de crecimiento, tipo de pastura, etc.); y Sistemático,
cuando la selección de la muestra obedece a un patrón y depende del tamaño y de
la variabilidad dentro de las áreas de muestreo.
Tema: Manejo de Pastos y Sistemas Silvopastoriles
Dr. Otoniel López López
Página 75
Métodos de disponibilidad y medición
Especies estoloníferas o rastreras
Para determinar la disponibilidad y composición botánica de un potrero en especies
postradas o rastreras se utiliza el método de disponibilidad por frecuencia (MDF) y
el procedimiento que se sigue en una evaluación es el siguiente:
Se recorre todo el terreno (potrero) para reconocer los sitios de mayor y menor
producción de forraje dentro del potrero, para determinar las escalas o estándares
de comparación en una escala de 1 a 3 y definir los recorridos de la medición.
Además, se observarán las principales especies presentes y se conformará una lista
de ellas con un número asignado, por ejemplo si el potrero tiene Brachiaria brizantha
(cv. Toledo), Arachis pintoi o algunas malezas de hoja ancha y malezas de hoja
angosta, la lista se conformaría de la siguiente forma:
1. Brachiaria híbrido (cv. Mulato)
2. Arachis pintoi (Maní Forrajero)
3. Centrosema pubescens (Centro)
4. malezas de hoja ancha
5. malezas de hoja angosta
Esta lista se utilizará para la determinación de la composición botánica del potrero
y se debe tener presente todo el tiempo en el formato de evaluación.
Después, utilizando un marco cuadrado de 50 cm x 50 cm, se seleccionan las cinco
escalas (Cuadrados Estándar) de la siguiente forma:
Se selecciona el punto de menor rendimiento de biomasa en el potrero y se le asigna
el número 1, se corta el forraje dentro del marco de 0.25 m2 y se pesa. Luego se
selecciona el de mayor rendimiento asignándole el número 3, se corta y se pesa.
Después, se busca el punto intermedio entre 1 y 3 asignándole el número 2, este
debe ser el promedio de los dos pesos anteriores; de igual manera se busca el
intermedio entre 1 y 2 (1.5) , entre 2 y 3 (2.5), si es necesario.
Cada muestra, se seca, se pesa y se determina la materia seca (34% MS Aprox.);
esta información se necesita posteriormente para los cálculos de disponibilidad de
forraje del potrero.
Para las personas que no tengan experiencia en realizar las mediciones se aconseja
realizar varias veces el procedimiento hasta conseguir una buena calibración (buen
ojo).
Con la lista de especies presentes desarrollada anteriormente, se determina la
composición botánica del potrero de la siguiente forma: en el cuadrado de
evaluación se califica el porcentaje de las especies presentes dándole el
Tema: Manejo de Pastos y Sistemas Silvopastoriles
Dr. Otoniel López López
Página 76
primer lugar a la especie que está en mayor proporción que corresponde al
70%, 20% a la especie en segundo lugar y 10% a la que está en tercer lugar.
El marco se lanza 30 veces en el potrero en la dirección escogida de recorrido que
puede ser en zigzag, sin cortar y calificando la disponibilidad de forraje en un
formato o planilla de acuerdo con la escala de los marcos estándar y se pueden
usar valores intermedios 0.5, 1.0 1.5, 2.0, ... 3.0. La información recogida de los
treinta marcos se procesa y con ella se determina la disponibilidad de forraje y la
composición botánica del potrero.
En la Figura 1. se muestra esquemáticamente el procedimiento.
Como ejemplo y siguiendo el procedimiento anterior se determinará el cálculo de
disponibilidad y composición botánica de un potrero de Brachiaria híbrido (cv.
Mulato) asociado con una leguminosa en una finca Arachis pintoi (Maní forrajero ).
Los pesos verdes y secos de las muestras y submuestras de las escalas se
recopilan en el Cuadro 1.
Tema: Manejo de Pastos y Sistemas Silvopastoriles
Dr. Otoniel López López
Página 77
Para calcular el porcentaje de materia seca del forraje de los puntos de la
escala se hace de la siguiente manera:
1) por, ejemplo si el peso del marco N° 1 (Mínima disponibilidad) fue de 113
gramos de material verde recogido en el marco de 0.50 mts2, al 34% de MS,
sería:
113 gramos de materia verde-----------------------------100%
X (Cuántos gramos?)------------------------------34% de MS
X = 38 gramos de materia seca hay en los 113 gramos recogidos de materia
verde del marco N° 1
2) si del marco N° 2 recogimos 437 gramos de material verde, le sacamos el
34% de materia seca (MS), entonces:
437 grs materia verde -----------------------------------------------100%
X------------------------------------------------------------------- 34%
148.5 gramos de materia seca en el marco N° 2
3) si en el marco N° 3 (Máxima disponibilidad) recogimos 851 gramos de
materia verde, entonces:
851 gramos---------------------------------------------100%
Tema: Manejo de Pastos y Sistemas Silvopastoriles
Dr. Otoniel López López
Página 78
X----------------------------------------------------------34%
= 289 gramos de MS marco N° 3
ESCALA Peso verde de la
muestra (g)
Peso seco (g) % MS
1 113 38 gramos 34%
2 437 148.5 gramos 34%
3 851 289 gramos 34%
Tema: Manejo de Pastos y Sistemas Silvopastoriles
Dr. Otoniel López López
Página 79
Cuadro 2. Formato para Calificación de Disponibilidad (MDF). Finca “El Triángulo” (cv. Toledo)
+ Arachis pintoi, productor: Ricardo Mendoza, Boaco, Nicaragua. Fecha: 07/06/13
Marco N° Calificación de
Rendimiento
Peso seco
1 2 148.5 g
2 2 148.5 g
3 3 289 g
4 1 38 g
5 1 38 g
6 1 38 g
7 1 38 g
8 2 148.5 g
9 2 148.5 g
10 1 38 g
11 1 38 g
12 2 148.5 g
13 2 148.5 g
14 2 148.5 g
15 3 289 g
16 2 148.5 g
17 1 38 g
18 2 148.5 g
19 2 148.5 g
20 2 148.5 g
21 1 38 g
22 3 289 g
23 2 148.5 g
24 1 38 g
25 2 148.5 g
26 1 38 g
27 3 289 g
28 3 289 g
29 1 38 g
30 1 38 g
Tema: Manejo de Pastos y Sistemas Silvopastoriles
Dr. Otoniel López López
Página 80
PESO SECO Y FRECUENCIA DE RENDIMIENTO DE LA ESCALA PARA
ESTIMAR LA GRAMÍNEA TOTAL DISPONIBLE
ESCALA Peso seco
Gramos/0.25 m2
Frecuencia de
Rendimiento
Disponibilidad de
La Gramínea (PS X Frec.)
1 38 10 380
2 148.5 13 1930.5
3 289 7 2023
Total 30 4,333.5 g MS
En total se lanzaron 30 veces un marco de 0.25 m2 y equivale a 30 veces 0.25 m2
30 X 0.25 m2 = 7.5 m2
Si en 7.5 m2-----------------------------hay 4,335.5 g de MS
En 7026 m2 (1Mz)……………………X
X = 4,061 kg de MS de pasto Toledo /Mz
Tema: Manejo de Pastos y Sistemas Silvopastoriles
Dr. Otoniel López López
Página 81
MANEJO DEL PASTOREO:
El forraje es el alimento más económico para el ganado, este se puede aprovechar
en el potrero, como pasto de corte, como heno o como ensilaje.
La mayoría de las gramíneas tienen bajos contenidos de proteína, energía y altos
de fibra. El estado óptimo para aprovechar los forrajes es antes de su floración,
cuando hay mayor contenido de proteína y elementos nutritivos digestibles en las
hojas y tallos. Cuando las condiciones climáticas son desfavorables y el pasto no
se aprovecha a tiempo, éste se madura y pierde calidad por su alto contenido de
fibra Las leguminosas por su mayor nivel de proteínas, calcio y caroteno y menor
contenido de fibra son de mejor calidad nutritiva, mejoran los suelos y son un
complemento a las gramíneas en la dieta del animal; su uso como asociación en los
potreros debe ser estimulado por los ganaderos.
El forraje que una vaca lactante de alta producción necesita consumir para la
producción de leche es insuficiente; muchas vacas lecheras en pastoreo, pueden
consumir entre 35 a 60 kilogramos de forraje, suficiente para su mantenimiento y
para producir siete litros de leche. Por lo tanto, los animales de alta producción
necesitan consumir más energía y proteína en forma de concentrado para mantener
la producción de leche por encima de este nivel.
Los terneros deben recibir forrajes de buena calidad desde las primeras semanas
de edad. Las gramíneas son bajas en proteínas, aunque las Brachiarias como
Toledo y los Mulatos, pasto Estrella y pasto Guinea, dan buenos resultados como
forraje verde solos o asociados con leguminosas para terneros.
El manejo de los sistemas de pastoreo con animales en desarrollo (terneras
destetes, novillas de reemplazo, novillos) debe proporcionar un alto rendimiento de
forraje verde disponible y de buena calidad manteniendo la pastura en excelentes
condiciones de producción, evitando el pastoreo insuficiente o el sobre pastoreo.
Estas dos condiciones son muy frecuentes en las explotaciones ganaderas del país.
El pastoreo insuficiente sucede cuando el uso las praderas es en forma extensiva
(pocos animales por unidad de área); los animales son selectivos, escogen las
partes tiernas de la planta y pisotean y desperdician el forraje de buena calidad
obteniéndose más producción por animal pero menos producción por unidad de
área.
Lo contrario es el sobre pastoreo (muchos animales por unidad de área), siendo una
de las fallas más frecuentes en nuestro medio, en donde se reduce la producción
de forraje y se eliminan las leguminosas; la recuperación es lenta y la pradera se
deteriora, lo cual favorece la erosión e invasión de malezas.
Tema: Manejo de Pastos y Sistemas Silvopastoriles
Dr. Otoniel López López
Página 82
El manejo de praderas se hace para optimizar productividad y persistencia de las
especies, mantener el balance gramínea leguminosa, favorecer el reciclaje de
nutrientes, asegurar la productividad animal y mantener la estabilidad de la pastura.
En los sistemas de producción ganadera, al utilizar los forrajes con animales, se
debe considerar la relación suleo/planta/animal, además, los conceptos de
disponibilidad de forraje, composición botánica, carga, sistema de pastoreo y la
manera de cuantificarlos.
Existen diferentes sistemas de pastoreo como son: el continuo, consistente en
pastorear interrumpidamente una pastura durante una estación o durante todo el
año; el rotacional, sistema de pastoreo en el cual la pradera se divide en varios
potreros y los animales se mueven de uno a otro consumiendo el forraje disponible
en determinado tiempo; el alterno que es un rotacional en dos potreros; existen otros
como el pastoreo diferido, intermitente y el flexible.
Un sistema de pastoreo es la estrategia para utilizar el volumen disponible de forraje
durante un tiempo determinado, teniendo como finalidad la producción animal. Para
su elección es importante considerar las características del ecosistema, de las
especies que componen la pastura disponible, el sistema de explotación y las
necesidades del productor.
Los factores principales en el manejo del pastoreo son la intensidad, el período de
ocupación de los animales y el período de descanso de los potreros. La intensidad
de pastoreo está definida por la carga animal o por la presión de pastoreo ; la carga
es el número de animales que pastorean un área en determinado tiempo, y la
presión de pastoreo se define como los kg de materia seca o de materia verde en
base seca disponibles para consumo por cada 100 kg de peso vivo por día
(Paladines y Lascano).
La escogencia de los períodos de ocupación y descanso tienen gran importancia
cuando se trabaja con asociaciones para garantizar la persistencia y balance de los
componentes en el tiempo. Los pastoreos continuos (sin descanso) favorecen a las
leguminosas ya que los animales prefieren más las gramíneas en épocas lluviosas.
La escogencia de los períodos de ocupación y descanso tienen que ver con la
rapidez de crecimiento y maduración de las especies en rotación. Cuando la
Rotación de pastoreo y el período de ocupación permiten la selectividad animal,
este tiende a consumir primero la gramínea y luego aumenta el consumo de
leguminosas. Períodos de descanso muy largos pueden provocar un crecimiento
excesivo de las gramíneas.
La carga animal (intensidad de pastoreo) en combinación con el período de
recuperación, son los factores más importantes en el manejo de praderas y sus
efectos son sobre la persistencia de estas y la producción animal. La carga animal
Tema: Manejo de Pastos y Sistemas Silvopastoriles
Dr. Otoniel López López
Página 83
afecta directamente la cantidad de forraje disponible después del pastoreo, y su
siguiente rebrote. Cuando esta carga excede la capacidad del potrero y no se
permite el rebrote de las plantas a través del tiempo, ocurre una pérdida de las
especies deseables, siendo sustituidas por otras de menor valor forrajero y menos
palatables.
La carga afecta la producción animal, cuando esta es baja las ganancias por animal
son altas, pero las ganancias por ha son bajas. Cuando se aumentan gradualmente
las cargas, las ganancias por animal se mantienen y empiezan a aumentar las
ganancias por ha, hasta un punto en donde disminuyen rápidamente, por las
limitaciones de disponibilidad de forraje (Mott, G. O., 1960).
Existe una relación entre la ganancia por animal y la carga con el sistema de
pastoreo; cuando se tienen cargas bajas las ganancias son altas, tanto en pastoreo
continuo como rotacional, sin embargo a medida que se aumenta la carga, las
ganancias por animal empiezan a decrecer rápidamente en el pastoreo continuo y
lentamente en el pastoreo rotacional. (Riewwe, M. G. , 1981)El sistema de
pastoreo flexible es una estrategia para el manejo de asociaciones de
gramíneas y leguminosas. Consiste en variar la intensidad de pastoreo (carga
o presión de pastoreo) y el sistema de pastoreo, en función de la disponibilidad
de forraje y balance de sus componentes. La carga animal deberá ajustarse
de acuerdo al forraje disponible, como estrategia práctica para mantener la
productividad animal sin perjuicio de la asociación. Cuando la disponibilidad llegue
a un máximo preestablecido deberá aumentarse la carga animal, de la misma
manera, cuando la disponibilidad se aproxime al límite inferior preestablecido se
debe disminuir la carga animal. Los ajustes de carga animal deben basarse en
presiones de pastoreo establecidas previamente; por ejemplo, cuando no se
dispone de información en la zona, se pueden fijar presiones de pastoreo entre 3 y
6 kg de forraje verde en base seca por cada 100 kg de peso vivo por día. Cuando
la disponibilidad en el potrero alcanza algunos de estos límites, se ajustará la
carga, aumentando o disminuyendo el peso vivo total, para mantener la presión
establecida. Los ajustes de carga se deben hacer para cada época del año.
Para mantener el balance gramínea-leguminosa se debe tener la opción de variar
los días de ocupación y descanso del potrero; el porcentaje de leguminosa no
debe salir del un rango establecido (15 - 50% son los límites mínimos y máximos,
establecidos para una leguminosa en asociación). Si la leguminosa alcanza el
límite superior (50%) se deberá prolongar los períodos de descanso,
aproximándose a un pastoreo continuo, para favorecer el consumo de las
gramíneas y disminuir su proporción en la pastura.
Tema: Manejo de Pastos y Sistemas Silvopastoriles
Dr. Otoniel López López
Página 84
La Figura, esquematiza el manejo del pastoreo flexible
Esquema del manejo flexible para mantener la asociación gramínea-leguminosa
en condiciones de buen manejo (Fuente: Spain, J.M. y J. Marques Pereira, 1985)
Tema: Manejo de Pastos y Sistemas Silvopastoriles
Dr. Otoniel López López
Página 85
LAS LEYES DE VOISIN
La práctica del pastoreo es absolutamente ancestral, pues nació desde el mismo
momento en que Dios creó al ganado y asignó como su alimento las pasturas y
como pastor a Adán. Sin embargo, sólo hasta principios del siglo XX, Warmhold, el
primer científico en proponer el método de "rotación de potreros", dio inicio a la
práctica zootécnica de dejar descansar las pasturas para permitir su óptima
recuperación (en cantidad y calidad), y solo hacia mediados del mismo siglo se hizo
popular esta práctica a través de los escritos y conferencias del Dr. André Marcel
Voisin (Francia 1903 - Cuba 1964).
En la actualidad, "rotar los potreros" es bastante común, no sólo con los bovinos
sino con todas las especies herbívoras que pastorean en los campos ganaderos
(equinos, ovinos, caprinos, etc.). Sin embargo, a pesar de lo común, el hecho de
rotar potreros no significa que estemos realizando un PASTOREO RACIONAL, pues
este último va mucho más allá del simple hecho de rotar los potreros.
LA PRÁCTICA DEL PASTOREO EXTENSIVO
Antes de Warmhold (siglo XIX hacia atrás), ya había registro de intentos por utilizar
la cerca como instrumento para controlar el pastoreo, pero debido a que los pastos
no se cultivaban en forma intencional, es decir, mediante técnicas agronómicas
como se hace con los demás cultivos agrícolas, para alimentar al ganado, la
ganadería en general se realizaba en forma extensiva de modo que "toda la finca
era un solo potrero", y las pasturas, por supuesto, nunca tenían descanso, pero eso
se compensaba con la muy baja carga animal que soportaba (menos de 1 unidad
ganadera o cabeza por Ha de superficie en pasto). Al haber baja carga, los potreros
se recuperaban muy lentamente y nunca lograban una alta producción de forraje. A
esta forma de pastorear, que aún practican la mayoría de los ganaderos en
Latinoamérica y el mundo entero, se le denomina "Pastoreo Extensivo".
PASTOREO ALTERNO
El pastoreo alterno consistía en tener la finca dividida en dos partes, de forma que
todo el ganado estaba en una de estas partes, mientras la otra parte descansaba,
luego cuando esta ya estaba de pastorear, entonces el ganado pasaba al otro lado
y así se iba "alternando" el pastoreo.
Esta técnica es bastante riesgosa, debido a que según el número de animales que
componían la carga, al estar todos al mismo tiempo sobre un solo potrero, el pasto
cada vez era consumido más joven, lo cual causaba tremendas alteraciones
digestivas en el animal, o aún, intoxicaciones por acumulación de nitritos y nitratos,
que son formas amoniacales del nitrógeno que aún la planta no ha convertido a
Tema: Manejo de Pastos y Sistemas Silvopastoriles
Dr. Otoniel López López
Página 86
nitrógeno mineral para que pueda ser metabolizado por el organismo del animal y
convertirlo en proteína. Muchos casos de mortalidad se han presentado,
especialmente en los hatos lecheros por este tipo de intoxicación.
Pero además de esto, mientras más joven es consumido el pasto, menos productiva
se hace la pastura y menor capacidad de carga puede soportar, y tan sólo el hecho
de permitir que el ganado permaneciera por un largo tiempo en el mismo potrero y
consumiera los rebrotes jóvenes, hacía que el ganado le causara al pasto un efecto
de enanismo (acortamiento entre los nudos de la planta) al no permitirle
desarrollarse totalmente hasta su punto de cosecha.
Por estas y muchas más razones, el pastoreo alterno se fue transformando en
pastoreo rotacional cuando el predio dividido inicialmente fue sufriendo más
divisiones de potreros, con el propósito de permitir un mayor descanso al pasto en
cada potrero.
La técnica fue "perfeccionada" desde la academia con el paso de los años, de tal
modo que incluso se propusieron ecuaciones matemáticas muy simples, con el fin
de calcular el número de potreros, el tamaño de los mismos, los tiempos de
ocupación y descanso, y la carga animal a soportar en una determinada pastura,
con base en los tiempos requeridos por cada especie para alcanzar su punto de
cosecha. La ecuación planteada para esto es:
1. Suponiendo que el tiempo requerido para el punto de cosecha de una
determinada pastura es 40 días:
2. Número de potreros requeridos = (días en descanso ÷ días en ocupación por
potrero) + 1. Ej: (40 ÷ 8) + 1 = 6 potreros
3. Tamaño del potrero en metros cuadrados = (((Número de animales que van a
pastorear x consumo de pasto en Kg./animal) + pérdidas de pasto en el potrero en
Kg.)) ÷ aforo promedio (Kg. de pasto disponibles por metro cuadrado)) x número de
días que va a ser ocupado cada potrero. Ej: (((50 animales x 40 Kg./animal) + 30%
de pérdidas)) ÷ 1,5 Kg./m2) x 8 días = 13866 m2 = 1,4 Ha aprox.
4. Área total requerida de pastoreo = 6 potreros x 1,4 Ha = 8,4 Ha (9 Ha aprox.)
5. Conclusiones: Se requieren 9 Ha divididas en 6 potreros de 1,4 Ha cada uno, y
con una producción de 1,5 Kg. de pasto fresco por m2 como mínimo, y pérdidas que
no superen el 30% de la disponibilidad total del pasto producido, ocupando cada
potrero durante 8 días máximo, para así poder garantizar un descanso total de la
pastura de 40 días. La carga animal no podrá ser superior a 50 animales, y el
consumo por animal en promedio no puede ser superior a 40 Kg. de pasto fresco.
Tema: Manejo de Pastos y Sistemas Silvopastoriles
Dr. Otoniel López López
Página 87
Si alguna de estas cifras varía, el resultado del pastoreo planificado puede fracasar
si no se hacen los ajustes pertinentes.
Pero como dice el adagio popular "del dicho al hecho, hay mucho trecho", pues en
teoría este ejercicio nos propone un pastoreo que manejaría una carga animal de
5,5 cabezas por Ha de superficie. En realidad, son muy pocos los ganaderos que
hacen este tipo de cálculos, y todo lo hacen al tanteo, de modo que muy pocos
ganaderos manejan cargas animales superiores a 1 cabeza por Ha, y los que
manejan cargas más altas por lo general son los lecheros (de lechería especializada
tipo Holstein en clima frío) que son capaces de manejar entre 3 y 4 cabezas por Ha
(incluyendo desde los recién nacidos hasta el más adulto).
En suma a lo anterior, la costumbre nuestra, o mejor dicho, la tradición de la
ganadería en Latinoamérica, es la de realizar una rotación en orden consecutivo, es
decir, que el ganado va pasando del potrero en que se encuentra al que le sigue en
su orden respectivo como se ve en el siguiente gráfico:
Algunos ganaderos, además de realizar el pastoreo en orden consecutivo (inician el
pastoreo en el potrero #1, luego pasan al 2, después al 3, al 4 y así hasta culminar
en el 8, para volver a iniciar en el 1), franjean cada potrero (forman pequeñas franjas
de pastoreo) implementando una cerca móvil que va corriendo el encargado cada
vez que notan que la pastura ya ha descendido hasta 10 a 15 cm. de altura desde
el suelo, lo cual ocurre después de aproximadamente 6 a 8 horas de pastoreo, es
decir que mueven la cerca una a dos veces al día.
Este sistema también tiene sus propios riesgos, ya que a pesar que el pastoreo es
más controlado, aún el ganado tiene mucha libertad de consumir el pasto que desea
debido a que la carga del potrero es muy baja como ya se comentó antes. Si el
ganado tiene la oportunidad de seleccionar lo que se come, entonces siempre
preferirá el rebrote que el pasto maduro y que las mal llamadas "malezas" que
preferimos llamar "arvenses". Así, una gran cantidad de pasto maduro se pierde,
además que se pierde también el pasto que el ganado pisotea, el pasto donde orinan
o defecan, el pasto donde se acuestan, etc.
Tema: Manejo de Pastos y Sistemas Silvopastoriles
Dr. Otoniel López López
Página 88
En Cultura Empresarial Ganadera, hemos analizado en múltiples ganaderías de un
70% de las regiones del país, que en la gran mayoría de las ganaderías en pastoreo
extensivo o en pastoreo rotacional, aún con franjeo, la productividad de las pasturas
es muy baja (casi siempre por debajo de 1 Kg. de pasto fresco por m2 en climas
medio y cálido, y por debajo de 2 Kg. de pasto fresco por m2 en climas templado y
frío.
Su aspecto en general es degradado, pobre, con procesos de acolchonamiento de
las pasturas y pastos muy lignificados al momento en que el ganado va a
consumirlos. También, que la carga animal promedio es inferior a 2 cabezas/Ha en
las regiones de clima cálido, e inferior a 3 cabezas/Ha en las regiones de clima frío,
lo cual es una consecuencia del mal estado generalizado de las pasturas, aunque
se compongan de especies "mejoradas". Y ni qué decir de la productividad de
nuestros ganados, pues casi nunca una ganadería que reúna este tipo de
condiciones logra ganancias de peso superiores a 500 gr./animal/día, ni más de
2500 litros por lactancia/vaca/año, ni porcentajes de fertilidad en hembras
superiores a 70%, natalidades superiores al 60% anual, días abiertos inferiores a
120 e intervalos entre partos (IPP) inferiores a 400 días promedio.
Así pues, logramos concluir, basados en cifras y hechos reales y contundentes, que
tampoco los modelos de ganadería en pastoreo rotacional, ni siquiera con franjeo,
han demostrado ser una solución eficaz para hacer que la productividad de nuestros
ganados sea superior, y más bien, con el mal manejo que le hemos dado a estas
técnicas, hemos contribuido a la ineficiencia de la ganadería, al hacerla más costosa
y menos rentable.
UNA PROPUESTA RACIONAL, PARA GANADEROS INTELIGENTES
Sin duda alguna, el legado más importante que tenemos los zootecnistas y
ganaderos actualmente en nuestras manos para optimizar el rendimiento productivo
y la calidad nutricional de las pasturas para ganaderías en pastoreo, es aquel que
recibimos del Dr. Voisin, quien hacia mediados de los 40's heredó la mayordomía
de la ganadería "Le Talou" hasta entonces propiedad de su madre. Pero Voisin,
quien era físico y químico de profesión, no tenía idea alguna de lo que eran las
actividades ganaderas, como sucede con muchos de los hijos de los ganaderos en
el mundo, que al heredar este negocio luego de nunca haberle prestado la debida
atención mientras estuvo en manos de sus padres, se ven algo "confusos" sobre
que hacer con tal herencia. Aunque no sucedió así con Voisin, pues este hombre,
con una excelente actitud de progreso, comenzó a integrar sus conocimientos con
la rutina ganadera diaria, realizando múltiples observaciones de campo
relacionadas con el comportamiento de las pasturas y los animales que las
pastoreaban.
Tema: Manejo de Pastos y Sistemas Silvopastoriles
Dr. Otoniel López López
Página 89
Luego de sus múltiples observaciones, Voisin estaba convencido que el magnesio
tiene una estrecha relación con la "tetania de la hierba" (enfermedad conocida
también como "cáncer de los pastos"). Eso lo intrigaba, puesto que también el
magnesio está involucrado en el cáncer de los humanos, y esto lo hacía mantener
toda su atención y observación puestas en la respuesta de los pastos a la práctica
de la rotación como una forma de evitar la tetania.
Así fue como Voisin se dedicó a poner en orden las tierras y los animales heredados.
El mismos trabajaba en la preparación de la tierra, ordeñaba las vacas y cuidaba de
los ganados. Trabajaba hasta 14 horas diarias, inclusive los domingos. Y así
también, entre el ganado y las pasturas, fue como notó que con el sistema de
rotación se lograba aumentar el número de animales (carga animal), debido a que
se hacía más fácil su mantenimiento y mejoraba la calidad de los pastos.
Permaneció en esto durante casi dos décadas, al tiempo que fue escribiendo sus 7
obras literarias en las que expuso todas sus observaciones, reflexiones, estudios,
análisis y conclusiones sobre la manera más apropiada de hacer uso de las pasturas
para ganadería, de cómo darles un óptimo mantenimiento y de cómo hacer que su
calidad y productividad fueran perdurables indefinidamente.
Sus libros se fueron expandiendo por todo el mundo, por lo que Voisin fue nombrado
"Dr. Honoris Causa" por parte de la Academia de Agricultura de Bonn (Alemania),
un título que hasta entonces solo ostentaba el célebre Luis Pasteur. En
consecuencia, fue invitado a muchos países a dictar charlas y seminarios sobre su
propuesta para optimizar el manejo de las pasturas. Así llegó a Cuba en el año 1964
para dictar cursos a los agrónomos en la Universidad de la Habana, pero para su
infortunio y el de los latinoamericanos, Voisin murió en diciembre del mismo año sin
poder cumplir su propósito a cabalidad.
Gracias a su aptitud y cualidades para la escritura, en sus obras Voisin dejó
plasmado lo que el mismo denominó como las "leyes universales del pastoreo" y
también su teoría sobre el "pastoreo racional". Y fueron pues sus textos basados en
sus propias experiencias como científico y ganadero en la granja "Le Talou", la
mejor herencia que pudo dejarnos, pues es a través de ellos como en la actualidad,
rescatando este conocimiento, podemos disponer de una técnica sin igual que nos
permite producir leche y/o carne con gran éxito.
Más tarde, Pinheiro L.C., Dr. en Ciencias de la Agronomía, catedrático de la
Universidad de Rio Grande do Sul (Porto Alegre, Brasil), y ganadero, tomó la
iniciativa de llevar a la práctica en su propia ganadería de doble propósito "Fazenda
Alegría" la propuesta de Voisin a pesar que inicialmente no estaba muy convencido
de ella, y luego de 30 años de practicarla y de reunir resultados sorprendentes y
concluyentemente positivos, escribió el libro "Pastoreo Racional Voisin (PRV) -
Tecnología Agroecológica para el Tercer Milenio", donde resume perfectamente la
Tema: Manejo de Pastos y Sistemas Silvopastoriles
Dr. Otoniel López López
Página 90
propuesta del Dr. Voisin enriquecida con sus propias experiencias y las de múltiples
investigadores que lo respaldan. Y en realidad es a Pinheiro a quien le debemos el
hecho de conocer la propuesta de Voisin, ya que su libro traducido al español por
su editor argentino, tuvo mayor alcance comercial que las propias obras de Voisin
en Latinoamérica, de modo que hoy por hoy, este método es más reconocido como
el sistema PRV (Pastoreo Rotacional Voisin).
LAS LEYES UNIVERSALES DEL PASTOREO
Voisin afirmó, que sin importar el lugar del mundo del que se tratase ni las
condiciones agroecológicas predominantes en su entorno, las gramíneas en general
(sea cual sea su género o especie) se ven afectadas por cuatro sucesos muy
importantes que experimentan a lo largo de su existencia al relacionarlas con los
animales que las consumen, por lo que él designó a estos cuatro sucesos o factores
como las "cuatro leyes del pastoreo", y son las bases fundamentales para la
planificación de todo proyecto de PRV. Estas leyes son:
1.- LEY DEL REPOSO
Las observaciones y mediciones de Voisin le condujeron a definir que los pastos al
igual que los humanos tienen una curva de crecimiento y desarrollo evolutivo, es
decir, que desde el día que son pastoreadas en adelante, cada día van creciendo
progresivamente hasta alcanzar un punto máximo de desarrollo al que podemos
definir como Punto de Madurez Fisiológica (PMF) y que más tarde se presenta su
floración o estado de reproducción a lo cual podemos definir como Punto de
Madurez de Cosecha (PMC). Observó y concluyó también que durante los primeros
días el desarrollo de la gramínea es muy lento, luego pasados un par de semanas
se acelera marcadamente hasta llegar al PMF y desciende vertiginosamente hasta
el PMC. Voisin y Pinheiro le llaman a esta aceleración en el crecimiento previa al
PMF como "llamarada de crecimiento".
Tema: Manejo de Pastos y Sistemas Silvopastoriles
Dr. Otoniel López López
Página 91
Por otra parte, Voisin observó que al poner en práctica la propuesta de Warmhold
de rotar los potreros, de inmediato se presentaron cambios positivos en los potreros
donde el ganado dejaba de pastorear por un tiempo prolongado ya que los animales
no consumían el rebrote, y por tanto, la pastura se lograba recuperar sin ser
intervenido su desarrollo por el efecto del animal que la pastoreaba. Y además
observó dos cosas más: la primera, que al permitir que cada potrero tuviese un
descanso suficiente después de cada cosecha realizada por el ganado, con el
tiempo se lograba cada vez un mayor rendimiento productivo de las pasturas y de
los animales; y la segunda, que a medida que avanzaba la edad de la pastura en la
etapa posterior al PMF, cada día se hacía más madura la planta y el ganado prefería
los pastos jóvenes a los excesivamente maduros por lo que tendía a rechazarlos
mientras más viejos estuvieran. Así concluyó que el mejor estado nutricional de la
planta era justo después del PMF pero antes del PMC, a lo cual podemos definir
como Punto Verde Óptimo (PVO) o Punto Óptimo de Cosecha (POC). Así estableció
su primera ley que dice que:
"Para que una hierba cortada por el diente del animal pueda dar su máxima
productividad, es necesario que entre dos cortes a diente sucesivos, haya pasado
el tiempo suficiente que pueda permitir al pasto: 1. Almacenar en sus raíces las
reservas necesarias para un rebrote vigoroso, y 2. Realizar su llamarada de
crecimiento o alta producción diaria por hectárea".
2.- LEY DEL LA OCUPACIÓN
Voisin observó que mientras menos tiempo permaneciera el ganado en un potrero,
menor era el efecto negativo del ganado sobre la compactación del suelo y menor
era también el efecto negativo sobre la capacidad de la pastura para rebrotar y
desarrollarse. Concluyó luego que el rebrote de la pastura era mejor cuando el
ganado realizaba un pastoreo a fondo que cuando dejaba la pastura muy alta o
cuando consumía el rebrote. Entonces pudo concluir su segunda ley que dice que:
Tema: Manejo de Pastos y Sistemas Silvopastoriles
Dr. Otoniel López López
Página 92
"El tiempo global de ocupación de una parcela debe ser lo suficientemente corto para que una hierba cortada a diente
en el primer día (o al principio) del tiempo de la ocupación no sea cortada de nuevo por el diente de los animales antes
de que éstos dejen la parcela".
3.- LEY DEL RENDIMIENTO MÁXIMO
Las observaciones de Voisin no sólo estuvieron relacionadas con la planta, también
observó la respuesta animal con relación a las pasturas que este consumía. Notó
entonces que el ganado por naturaleza no efectúa pastoreos muy eficientes a
menos que quien los pastorea les ayude a pastorear los potreros de mayor biomasa
y de mejor calidad cuando sus necesidades nutricionales sean más altas, de modo
que se pudiera lograr su máximo rendimiento productivo al estar mejor nutrido.
Entonces concluyó su tercera ley que dice:
"Es necesario ayudar a los animales de exigencias alimenticias más elevadas para que puedan
cosechar la mayor cantidad de hierba y para que ésta sea de la mejor calidad posible".
Tema: Manejo de Pastos y Sistemas Silvopastoriles
Dr. Otoniel López López
Página 93
4.- LEY DEL REQUERIMIENTO REGULAR
Observó Voisin que el ganado al ingresar a un potrero descansado primero lo
recorre antes de iniciar a consumir el pasto allí producido, y que durante su recorrido
se desperdiciaba mucho pasto, y además observó que mientras más tiempo el
ganado permaneciera en el potrero, mayor era el desperdicio, y que el pasto al
momento en que entraba el ganado era de buena calidad pero de un día para otro,
disminuía severamente en cantidad y calidad. Por tanto, el ganado le daba muy
buen rendimiento el primer día de pastoreo, pero decaía al segundo día, y más aún
al tercer día, y más aún tras el paso de cada día de permanencia en el potrero.
Entonces dedujo su cuarta ley la cual dice que:
"Para que una vaca pueda dar rendimientos regulares es preciso que no permanezca más de tres días en
una misma parcela. Los rendimientos serán máximos si la vaca no permanece más de un día en una misma
parcela".
CONCLUSIONES FINALES
Cuando el ganadero tiene en consideración estas cuatro leyes, y ajusta su programa
de pastoreo a un método sumamente controlado donde el ganado no pastoree
libremente sino que sea el humano quien comanda el pastoreo, entonces habrá
lugar a una práctica más "racional" del mismo, y se podrán esperar los máximos
resultados en productividad de las pasturas y también del ganado en su ganancia
de peso, en su producción de leche o en su reproducción.
PRV es pues un sistema de pastoreo que implica cambiar en forma definitiva y
absoluta nuestros esquemas tradicionales y que ha demostrado ser suficientemente
eficiente y rentable. PRV significa una ruptura total con los métodos convencionales
y la ganadería extensiva tradicional. PRV es más que rotar los potreros... es poner
en funcionamiento toda nuestra capacidad racional y de sentido común a favor del
bienestar animal y por ende a favor de la empresa ganadera.
Tema: Manejo de Pastos y Sistemas Silvopastoriles
Dr. Otoniel López López
Página 94
Estimación de la carga animal ( segunda forma)
Cuando se tiene la disponibilidad de forraje de un potrero es posible estimar
la carga animal. Este cálculo es aproximado ya que involucra en su fórmula las tasas
de crecimiento de las gramíneas, ni las pérdidas de forraje por pisoteo de los
animales.
Paladines y Lascano, (1983) describen una fórmula general para calcular carga
animal así:
En Donde:
PVT = Peso vivo total expresado en kg de peso vivo/ha/día
MVSHa = kg de materia verde seca por hectárea
TC = Tasa de crecimiento o rebrote de MVS por ha/día
A = Área del potrero en hectáreas
DP = Días de pastoreo de la pradera
PP = Presión de pastoreo en kg de materia verde seca por
hectárea por cada 100 kg de peso vivo
DOP = Días de ocupación de la pradera
DDP = Días de descanso de la pradera
NCP = Números de ciclos de pastoreo
Tema: Manejo de Pastos y Sistemas Silvopastoriles
Dr. Otoniel López López
Página 95
Ejemplos:
Estimación de la carga bajo pastoreo rotacional.
Pastura : B. brizantha cv Toledo + A. pintoi (Maní forrajero)
Tipo de pastoreo: Rotacional en tres potreros
Tamaño de potrero: 4 ha
Ciclo de pastoreo: 42 días
- Días de ocupación: 14 días
- Días de descanso: 28 días
Peso promedio de los animales: 400 kg Peso vivo (PV)
Forraje disponible: 4000 kg MVS/ha
Presión de Pastoreo: 3.5 kg de MVS/100 kg de PV
Tiempo total de pastoreo: (Fase lluvias) = 3 ciclos
Tema: Manejo de Pastos y Sistemas Silvopastoriles
Dr. Otoniel López López
Página 96
a. Se desea averiguar cuanto peso vivo total debe introducirse en esa
pastura?
Tema: Manejo de Pastos y Sistemas Silvopastoriles
Dr. Otoniel López López
Página 97
2) Estimación de la carga bajo Pastoreo Contínuo
Pastura : B. brizantha cv. Toledo
Tipo de pastoreo: Contínuo
Tamaño de potrero: 2 Mz
Ciclo de pastoreo: 180 días
Días de ocupación: 180 días
Peso promedio de los animales (UA): 400 kg Peso vivo (PV)
Forraje disponible: 2500 kg MS/Mz
Presión de Pastoreo: 2.5 kg de MVS/100 kg de PV
Tiempo total de pastoreo: (Invierno) = 180 días
Tema: Manejo de Pastos y Sistemas Silvopastoriles
Dr. Otoniel López López
Página 98
a. Se desea averiguar cuantos animales (UA) deben introducirse en esa
pastura?
b. Cuánta carga animal (UA/Mz) podrían pastorear durante el ciclo de
Invierno
Entonces:
Pastoreo Contínuo:
PVT= Kg MS/Mz X A X 100
DP X PP
1)PVT= 2500 kg MS X 2 (Mz) X 100 = 500,000 = 1,111 kg de Peso vivo
180 días (6 meses) X 2.5 450
2) 1, 111 Kg = 2.7 UA pueden pastorear en ese potrero por 6 meses
400 Kg PV (UA)
Tema: Manejo de Pastos y Sistemas Silvopastoriles
Dr. Otoniel López López
Página 99
SISTEMA SILVOPASTORIL
Introducción
La necesidad de incrementar la productividad mientras se conserva los recursos
naturales (agua, suelo, vegetación y fauna), requiere no sólo de cambios profundos
en las estrategias de investigación; sino también, en los planteamientos básicos de
desarrollo rural en los que se incluya una verdadera participación del productor.
Aunque el reto de producir en forma sustentable es hoy en día común en todas las
regiones del mundo, su intensidad o percepción de su importancia difiere en cada
zona dependiendo de los sistemas de producción: si son de gran o pequeña escala,
de subsistencia u orientados hacia el mercado, de altos o bajos insumos.
El sistema de producción ganadero, generalmente ha surgido después de la tala y
quema de los bosques, resultando en agroecosistemas con una escasa cobertura
arbórea, con suelos desprotegidos y a menudo carentes de diversidad, al
privilegiarse únicamente las pasturas. Esto ha permitido; que las áreas de pastoreo
se vuelvan especialmente susceptibles a procesos erosivos, más aún cuando se
encuentran en zonas de ladera. Al mismo tiempo; la producción ganadera en forma
tradicional, implica generalmente una alta dependencia de insumos externos para
rendir, incrementando los costos de producción y ocasionando muchas veces
graves problemas ambientales.
En este sentido, la búsqueda de sistemas de producción ganaderos más
sustentables tanto ecológica como económicamente; además de ser socialmente
aceptables y fácilmente adoptables, se hace una prioridad.
Dentro de este contexto; los sistemas silvopastoriles parecen ser una alternativa a
corto, mediano y/o largo plazo capaz de cumplir con los criterios de selección
anteriormente mencionados.
La introducción de especies leñosas perennes (árboles y/o arbustos) al sistema de
producción ganadero tradicional, además de ofrecer forraje de buena calidad para
la alimentación animal; pueden ser utilizadas también como barreras rompevientos,
controladoras de la erosión y mejoradoras de la fertilidad del suelo. Adicionalmente,
pueden ofrecer otros productos como leña, madera, frutos y semilla; que en un
momento dado, logran proporcionarle otros ingresos al productor y brindarle una
mejor estabilidad económica.
Tema: Manejo de Pastos y Sistemas Silvopastoriles
Dr. Otoniel López López
Página 100
EL SISTEMA DE PRODUCCIÓN GANADERO:
La destrucción de bosques, con la consecuente reducción o pérdida de plantas y
animales, para la implantación de praderas artificiales, ha sido una tragedia para el
medio ambiente tropical. Los sistemas de producción ganadero establecidos bajo
pastoreo extensivo, han causado un gran daño al medio ambiente y a la
biodiversidad.
Según la FAO (1994) la elevada tasa de deforestación en los países tropicales (17
millones de has año-1) además de tener efectos locales como la degradación de los
suelos y la pérdida de su productividad, también contribuye con una cuarta parte en
las emisiones de CO2 y otros gases hacia la atmósfera.
Durante los últimos años gran parte del área boscosa fue deforestada para
promover la ganadería extensiva en América Latina. En América Central el área en
pasturas representa un 46% del total (18.4 millones de has), siendo uno de los más
importante usos de la tierra.
La vegetación original de la mayor parte estos ecosistemas tropicales es rica en
variedad de especies y en cantidad de biomasa distribuida en múltiples estratos,
con una alta capacidad fotosintética. Los nutrientes minerales y el material orgánico
están distribuidos principalmente en las plantas. Los suelos lixiviados y
generalmente pobres, no tienen la capacidad de retener los nutrientes presentes en
el ecosistema una vez que la abundante vegetación ha sido removida y
reemplazada por una relativamente ligera cubierta de pastos. Con esta pérdida de
biomasa, se pierde también capacidad fotosintética.
Las praderas de pastos para la producción ganadera son verdaderamente
artificiales, pues no solo la mayor parte de las especies gramíneas vienen de otras
localidades; sino que hay que hacer un esfuerzo constante para evitar que se llenen
de las llamadas “malezas”. Las tentativas de la naturaleza para restablecer una
vegetación secundaria, reflejada en el crecimiento espontáneo de árboles y/o
arbustos, son constantemente detenidas por los herbicidas o en el mejor de los
casos por el machete o el control mecánico.
La producción primaria de estas praderas es baja comparada con la que existía
originalmente y la producción de carne y leche por unidad de área, a pesar de
variedades de pastos mejorados y fuerte fertilización ha llegado a un límite que
parece insuperable con las estrategias de revolución verde: monocultivo de pastos
y altos insumos externos para rendir.
Las leguminosas rastreras introducidas en algunos casos han tenido una
contribución significativa a los rendimientos del pasto; pero en general, han probado
Tema: Manejo de Pastos y Sistemas Silvopastoriles
Dr. Otoniel López López
Página 101
ser difíciles de manejar y mantener. Con base en lo anterior; es claro que las
mejoras de los sistemas de producción animal, no hay que buscarlas mirando hacia
abajo (buscando pastos y leguminosas rastreras), sino hacia arriba (buscando
árboles y arbustos forrajeros). En otras palabras; se tiene que buscar regresar a
modelos más cercanos a la vegetación original, pero específicamente diseñados
para aumentar la productividad animal de los mismos.
Por eso; la reconversión social y ambiental de la ganadería, es una urgencia y una
prioridad para la región (Murgueitio 2000). Esto es viable con las alternativas
disponibles, la organización de los productores si se aplican una serie de principios
relacionados con el ordenamiento territorial y la biodiversidad existente, permitiendo
incluso que posiblemente coincidan los beneficios socioeconómicos con los
ambientales.
En este contexto; la incorporación de árboles y/o arbustos multipropósito, han sido
evaluados como una alternativa que puede contribuir en el mejoramiento de las
praderas tradicionales y a la vez convertirse en una fuente alimenticia para los
animales; ya que el follaje de éstos, proporciona nitrógeno y otros nutrientes
necesarios para el adecuado funcionamiento rumial en dietas basadas en forrajes
de baja calidad; son una fuente excelente de energía digestible y pueden
proporcionar proteína sobrepasante necesaria para asegurar una respuesta
productiva (en ganancia de peso o en aumento de producción de leche) en los
animales alimentados con forrajes.
SISTEMAS AGROFORESTALES PARA LA RECONVERSIÓN DE LA
GANADERÍA.
Por sistema agroforestal, se entiende tradicionalmente todos aquellos sistemas
donde existe una combinación de especies arbóreas y/o arbustivas con herbáceas
generalmente cultivadas. Este término es muy amplio, pues incluye la simple
presencia de algunos árboles y/o arbustos en combinación con cultivos agrícolas;
hasta sistemas complejos con múltiples especies distribuidas en varios estratos.
Los sistemas agroforestales (SAF) hacen parte sustancial de los procesos de
cambio de la ganadería, hacia sistemas más amigables con la naturaleza. Estos
sistemas, ofrecen una alternativa sustentable para aumentar la biodiversidad animal
y vegetal, y para incrementar los niveles de producción animal con reducida
dependencia de los insumos externos.
Además; con estos sistemas, se trata de aprovechar las ventajas de varios estratos
de vegetación y de mejorar la dieta animal proporcionando una diversidad de
alimentos (forrajes, flores, frutos y semillas); que permitan al animal diversificar su
dieta y aumentar su nivel de producción.
Tema: Manejo de Pastos y Sistemas Silvopastoriles
Dr. Otoniel López López
Página 102
Relación de los sistemas agroforestales con los silvopastoriles.
El sistema silvopastoril (SSP); es un tipo de sistema agroforestal, que implica la
presencia de animales entre o bajo los árboles y/o arbustos; interactuando directa
(ramoneo) o indirectamente (corte y acarreo del forraje). Las especies leñosas
perennes (árboles y/o arbustos) pueden establecerse naturalmente o ser plantados
por el productor dentro de las zonas de pastoreo; sea con fines maderables (nogal
cafetero), para productos industriales (caucho), como frutales (cítricos, mango,
guayabo), o multipropósito en apoyo específico para la producción animal
(leucaena, nacedero, Madero negro).
Los sistemas silvopastoriles; aunque son un término nuevo, se utilizan para
identificar alternativas practicadas por algunos productores ganaderos desde
tiempos remotos. Sin embargo; alcanzan gran auge e importancia, por la necesidad
de disminuir los efectos de degradación de los recursos naturales (agua, suelo y
vegetación) causados por reconversión no planificada de los sistemas de
producción agrícola y áreas boscosas, hacia el sistema de producción ganadero
tradicional, donde se ha privilegiado el monocultivo de gramíneas (pastos).
Las interacciones que resulten con esta nueva estructura (SSP), permitirá por un
lado diversificar la producción y por otro; lograr un manejo sustentable de los
recursos suelo y vegetación, disminuyendo de esta manera los procesos
degradativos que generalmente ocurren bajo un sistema en monocultivo.
Tema: Manejo de Pastos y Sistemas Silvopastoriles
Dr. Otoniel López López
Página 103
Estructura
Tema: Manejo de Pastos y Sistemas Silvopastoriles
Dr. Otoniel López López
Página 104
Sistema Silvopastoril
Definición:
Un sistema silvopastoril (SSP); es una opción de producción ganadera, donde los
árboles y/o arbustos (maderables o frutales) se combinan, interactúan y se
relacionan con los pastos y los animales, todos ellos bajo un sistema de manejo
integral (Figura 1).
Objetivos.
Los objetivos de incorporar el componente forestal en sistemas ganaderos
tradicionales, pueden ser múltiples y muy diversos. De esta manera, en algunos
casos puede ser el de incrementar la productividad del recurso suelo sin degradarlo
a largo plazo; en otros, reducir el riesgo a través de la diversificación de la
producción (frutas, madera, leña, semillas); o atenuar los efectos perjudiciales del
clima sobre las pasturas y los animales (Figura 2).
Tema: Manejo de Pastos y Sistemas Silvopastoriles
Dr. Otoniel López López
Página 105
Principales Sistemas Silvopastoriles.
Las combinaciones de árboles y/o arbustos con pastos y animales se presentan en
formas muy diversas, lo que ha generado diferentes opciones de SSP entre los
cuales se puede mencionar los siguientes:
Bancos de proteína.
Los bancos de proteína son áreas en las cuales los árboles y/o arbustos se cultivan
en bloque y a alta densidad (mayores a 5000 plantas/ha).
Generalmente se encuentran asociados con pastos o alguna otra especie forrajera
de tipo herbáceo. El propósito es aumentar la producción de forraje para la
alimentación animal, el cual debe ser de alta calidad nutritiva.
Dónde establecer el banco de proteína?
Los bancos utilizados bajo corte, deben establecerse cerca de los sitios de
alimentación para: reducir los costos de “corte y acarreo” y facilitar la fertilización
orgánica con excrementos de los animales.
Los bancos usados bajo pastoreo deben establecerse en áreas adyacentes a
potreros; incluso, pueden ser parte del potrero (20 – 25 % del área).
Tema: Manejo de Pastos y Sistemas Silvopastoriles
Dr. Otoniel López López
Página 106
Cuál debe ser el arreglo espacial?
Bajo corte: utilizar distancias de 0.8 a 1.0 metros entre surco y de 0.25 a 0.50 metros
entre plantas o sitios (Figura 4).
Bajo pastoreo: la distancia entre hileras será de 2.0 metros y de 0.50 a 1.0 metros
entre plantas o sitios (Figura 5).
Bajo corte: se recomienda realizar el primer aprovechamiento cuando las plantas
han alcanzado una altura de 1.5 metros. No es posible hacer una recomendación
de altura de corte; pero, generalmente oscila entre 0.5 y 1.0 metros. Es apropiado
efectuar las podas cada 3 – 4 meses; este periodo puede ser mayor dependiendo
de la capacidad de rebrote de la especie leñosa y la zona ecológica donde se
establece.
Tema: Manejo de Pastos y Sistemas Silvopastoriles
Dr. Otoniel López López
Página 107
Bajo ramoneo: tener en cuenta la altura antes del primer aprovechamiento (1.5 m.).
El pastoreo debe ser rotacional; con un periodo de ocupación entre 1 y 5 horas
diarias y un periodo de descanso de 60 a 90 días. Es recomendable realizar podas
de homogenización 1 o 2 veces al año, a una altura entre 0.50 y 1.0 metros.
Cuáles son las ventajas de este sistema?
a. Pueden establecerse en áreas relativamente pequeñas, por la alta densidad de
siembra
Cuáles son las desventajas de este sistema?
a. Los costos de establecimiento (insumos) son relativamente altos.
b. La cantidad de mano de obra que requiere bajo un manejo de corte y acarreo es
alta.
c. Es necesario fertilizar regularmente el sistema para impedir que el nivel productivo
de las especies disminuya significativamente.
d. Bajo corte y acarreo, el sistema debe establecerse lo más cerca posible a la zona
de alimentación.
e. La vida útil del banco forrajero bajo pastoreo puede ser menor, ya que hay mayor
riesgo de pérdida del mismo por el mal manejo.
Pastura en callejones.
Pastura en callejones es un sistema en el cual se establecen surcos o hileras de
árboles y/o arbustos forrajeros de rápido crecimiento, en asocio con plantas
herbáceas (pastos o leguminosas) entre las hileras.
Su objetivo es proveer mayor producción de forraje para los animales, mejorar la
calidad del suelo y reducir los procesos de erosión.
Cómo manejar el sistema bajo pastoreo/ ramoneo?
El primer aprovechamiento debe hacerse cuando: la planta haya desarrollado un
buen sistema de raíces, el tallo haya engrosado lo suficiente como para resistir
daños causados por los animales en pastoreo, y las plantas hayan alcanzado una
altura entre 1.0 y 1.5 metros.
Tema: Manejo de Pastos y Sistemas Silvopastoriles
Dr. Otoniel López López
Página 108
Cuál debe ser el arreglo espacial?
En este tipo de sistema; bajo el manejo de pastoreo/ ramoneo, se puede variar el
arreglo espacial de varias formas: hilera simple baja densidad, hilera simple alta
densidad, hilera doble e hilera alterna (Figuras 6, 7, 8 y 9 respectivamente).
Para asegurar la persistencia de los árboles y/o arbustos es fundamental regular la
carga animal y establecer un esquema de pastoreo rotacional, con un periodo de
ocupación el cual depende de la cantidad de forraje verde que el animal puede
consumir (10 – 12 % de su peso vivo) y un periodo de descanso que depende del
tiempo de recuperación del forraje consumido por el animal (60 – 90 días).
Tema: Manejo de Pastos y Sistemas Silvopastoriles
Dr. Otoniel López López
Página 109
Cuáles son las ventajas de este sistema?
a. Bajos costos de establecimiento, ya que la densidad de plantas por área es menor
a un banco forrajero.
b. No requiere mano de obra para el aprovechamiento del forraje disponible, debido
a que son los animales quienes ramonean directamente.
c. Los árboles y/o arbustos plantados pueden cumplir la función de barreras vivas
en zonas donde se presente erosión.
d. Si se utilizan especies leguminosas, éstas pueden contribuir al mejoramiento de
la fertilidad del suelo por causa de la fijación de nitrógeno, favoreciendo el desarrollo
y rendimiento del pasto asociado.
Cuáles son las desventajas de este sistema?
a. Es necesario aislar el terreno durante un periodo prolongado, mientras se
desarrollan las especies arbóreas y/o arbustivas establecidas.
b. Dependiendo de la especie utilizada y las características edafoclimáticas de una
zona en particular, el periodo que se necesita esperar antes del primer ramoneo
puede ser significativo-
c. No se puede establecer más de una especie, ya que existen diferencias en el
periodo de crecimiento.
d. Las especies forrajeras deben tener similar capacidad de rebrote que la pastura
asociada, para impedir la excesiva madurez y/o lignificación del pasto.
Árboles dispersos en potreros.
Es un sistema en el cual los árboles y/o arbustos se encuentran distribuidos al azar
dentro de las áreas de pastoreo. Generalmente, la función de los árboles y/o
arbustos en este sistema es la de proveer sombra al animal en días calurosos, o
refugio en días lluviosos.
Además; pueden generar otros productos (forraje, leña, frutos y semillas) y servicios
(fijación de nitrógeno, aporte de materia orgánica, protección).
Cuál debe ser el arreglo espacial?
En este caso; el arreglo espacial y la densidad de las leñosas, estarán determinadas
por las condiciones agroecológicas de la zona y por las especies de árboles,
arbustos y pastos presentes en dicho ecosistema. Se recomienda habitualmente
entre 1 y 25 plantas leñosas por hectárea (Figuras 10 y 11).
Tema: Manejo de Pastos y Sistemas Silvopastoriles
Dr. Otoniel López López
Página 110
Cómo manejar el sistema de árboles dispersos?
Cualquiera que sea el propósito de las leñosas, un aspecto clave es la protección
de los árboles (especialmente en su estado juvenil), contra los posibles daños de
los animales en pastoreo. Esto se puede lograr mediante el aislamiento temporal
del potrero, el uso de especies que presenten espinas y/ o la construcción de
estructuras en forma de jaulas.
En este sistema; el pastoreo es rotacional o permanente y el material vegetal
comestible producido por los árboles se puede aprovechar en épocas de sequía,
cuando existe escasez de biomasa herbácea (pastos).
Cuáles son las ventajas de este sistema?
a. Los árboles dispersos proporcionan sombra a los animales en días calurosos y/o
refugio en días lluviosos.
b. En un momento dado, los árboles dispersos pueden ser fuente de alimentación
para los animales (forraje, frutos, semillas).
c. Se puede generar un ingreso adicional, si los árboles dispersos presentan un alto
valor económico (frutales o maderables).
d. Los árboles dispersos se pueden considerar como refugio y fuente de
alimentación para la avifauna existente en una zona en particular.
Tema: Manejo de Pastos y Sistemas Silvopastoriles
Dr. Otoniel López López
Página 111
Cuáles son las desventajas de este sistema?
a. Los costos de manejo adicionales; relacionados con la protección de los árboles
(estructuras similares a las jaulas) para evitar los posibles daños de los animales en
pastoreo y la labor de plateo que se debe realizar regularmente para evitar la
competencia que puede presentarse con el pasto asociado.
b. Cuando los árboles dispersos presentan un sistema foliar muy denso, evitan el
paso de la luz y por ende limitan el desarrollo del estrato herbáceo.
c. El constante refugio de los animales bajo la copa de los árboles, puede causar
compactación del suelo y posiblemente la pérdida del estrato herbáceo.
Pastoreo en plantaciones.
En este tipo de sistema, herbáceas forrajeras (pastos y/o leguminosas) se
encuentran asociadas con leñosas de alto valor económico; debido a que son
árboles y/o arbustos destinados para la producción de leña, madera, frutas o
semillas.
Cuál debe ser el arreglo espacial?
Este depende del tipo de árbol y/o arbusto y del propósito para el cual se establecen.
Pueden sembrarse a alta o baja densidad; en triángulo, cuadrado o rectángulo
(Figuras 12, 13 y 14).
Tema: Manejo de Pastos y Sistemas Silvopastoriles
Dr. Otoniel López López
Página 112
Cómo manejar el sistema?
El pastoreo puede comenzar cuando los árboles tienen edad suficiente como para
no ser dañados por los animales; la función de los animales es la de aprovechar el
forraje disponible de las herbáceas y disminuir los costos de desmalezado de la
plantación.
Se debe tener en cuenta que:
a.) Si los animales se encuentran en la plantación de frutales, se debe cuidar que
no dañen la cosecha;
b.) Si se siembra una pastura en la plantación forestal, la sombra puede reducir el
crecimiento y calidad de los pastos;
c.) Los efectos de alelopatía pueden afectar el desarrollo de los pastos;
d.) Ciertas especies de pastos pueden afectar el desarrollo de los árboles;
e.) Los animales pueden defoliar o dañar los árboles de la plantación, si esta no se
maneja con cuidado.
Cuáles son las ventajas de este sistema?
a. Se aprovecha la cobertura herbácea de la plantación para la alimentación animal.
b. Se disminuyen los costos de desmalezado de la plantación.
c. Los árboles y/o arbustos plantados pueden generar ingresos significativos por la
comercialización de sus productos (madera, frutas, semillas, látex, entre otros).
d. Cualquier manejo aplicado al componente herbáceo tiene efectos colaterales
sobre las leñosas y viceversa (p.e. fertilización).
Cuáles son las desventajas de este sistema?
a. La competencia por espacio, agua, luz y nutrientes afecta la productividad de la
vegetación herbácea.
b. Las herbáceas asociadas, pueden atraer plagas o ser vectores de enfermedades
que atacan a las plantas leñosas.
c. Los animales en pastoreo pueden causar daños a las plantas leñosas.
d. La reposición natural de las leñosas se puede ver interferida por el consumo
animal o la competencia de la vegetación herbácea.
Tema: Manejo de Pastos y Sistemas Silvopastoriles
Dr. Otoniel López López
Página 113
Cercas vivas.
Es una sola hilera de árboles y/o arbustos que delimitan una propiedad; pero
también, pueden localizarse en diferentes partes como por ejemplo en la división de
potreros en fincas ganaderas.
Cuál debe ser el arreglo espacial?
El espaciamiento es variable, pero existe la tendencia de establecer las plantas a
una distancia entre 1 y 3 metros (Figura 15).
Las cercas vivas se establecen por medio de plantación de estacas grandes
(generalmente 2.5 m. de largo y 8 a 20 cm. de diámetro) que enraízan con facilidad
y sobre las cuales se atan varias cuerdas (3) de alambre de púas. También puede
Tema: Manejo de Pastos y Sistemas Silvopastoriles
Dr. Otoniel López López
Página 114
establecerse a partir de plantas provenientes de vivero; sin embargo, las actividades
de mantenimiento para este último caso demandan mucha mano de obra.
Cómo manejar el sistema?
Si la mortalidad supera el 10 %, es deseable programar la resiembra, con el objetivo
de mantener uniformidad de espaciamiento. Además, la erradicación de malezas es
un aspecto importante si se quiere evitar interferencias en el crecimiento de la
especie; se debe proteger las plantas de ramoneo prematuro, eliminando brotes
bajos; realizar podas de formación orientadas a fortalecer el árbol para que la cerca
cumpla la función de protección para la que fue establecida; y podas de producción,
dirigidas a obtener productos en forma sustentable.
Cuáles son las ventajas de este sistema?
a. Permite una delimitación clara e inequívoca de la propiedad o finca.
b. Es una forma de generar productos comercializables (frutos, semillas, madera,
leña) en áreas no utilizadas o marginales.
c. Presenta poca competencia con los cultivos (pastos) asociados.
d. Puede incrementar el valor de la propiedad, además de que contribuye a un
mejoramiento estético del paisaje.
e. Los raleos y podas pueden producir leña y postes para la construcción de otras
cercas necesarias en la finca.
f. Favorecen la biodiversidad y reducen la presión sobre los bosques.
Cuáles son las desventajas de este sistema?
a. Podría competir comparado con una cerca de postes muertos con los cultivos
agrícolas y/o pastos adyacentes por agua, luz y nutrientes.
b. A menudo hay que protegerlas de los animales durante la época de
establecimiento, lo que aumenta su costo económico.
c. La influencia de los árboles establecidos en los linderos se extiende a las dos
áreas que se pretende delimitar, por lo que eventualmente se pueden presentar
conflictos de intereses entre vecinos (reclamos por la sombra o sobre los productos
generados por los árboles).
d. Si se plantan especies frutales en el lindero y se utiliza a su vez como soporte del
alambre de la cerca, hay una tendencia a utilizar el alambre para escalar el árbol y
cosechar las frutas; por lo que se ocasiona un daño tanto al árbol, como al alambre.
e. Es costosa la eliminación de una cerca viva bien establecida.
Tema: Manejo de Pastos y Sistemas Silvopastoriles
Dr. Otoniel López López
Página 115
f. En áreas con suelos poco profundos o con una capa freática alta los postes vivos
pueden caer debido a vientos fuertes
Barreras rompevientos.
Son hileras (1 a 10) de árboles, arbustos, o ambos de diferentes alturas y
establecidos en sentido opuesto a la dirección principal del viento. Su función:
reducir la velocidad del viento en la zona cercana al suelo, reducir la acción
mecánica del viento sobre los cultivos (pastos) y animales, evitar la pérdida de
fertilidad del suelo por causa de erosión eólica y contribuir a regular las condiciones
de microclima a nivel de finca.
Cuál debe ser el arreglo espacial?
El diseño debe ajustarse a los objetivos; éste diseño depende del cultivo (pastos),
animal o elemento a proteger. También, se debe tener en cuenta las características
de clima, suelo y topografía; definir las especies arbóreas o arbustivas; definir las
distancias de siembra dentro de la barrera y entre barrera y cultivos (pastos); definir
disposición entre hileras y orientación con respecto al viento y definir disposición y
alternancia de especies (Figura 16).
Cómo manejar el sistema?
Después de la siembra algunos árboles mueren por lo que se requiere una
reposición inmediata; por tanto, debe tratar de lograrse un 100 % de sobrevivencia
de las plantas establecidas. La actividad de poda está asociada con el
Tema: Manejo de Pastos y Sistemas Silvopastoriles
Dr. Otoniel López López
Página 116
aprovechamiento y es tan benéfica para la planta misma como para derivar
productos y sirve también para eliminar partes secas, mejorar la calidad de la
madera, estimular el rebrote, controlar deformaciones y efectos de sombra
indebidos.
Cuáles son las ventajas de este sistema?
a. Reduce la velocidad del viento en parcelas con fines agropecuarios.
b. Regulación del microclima de la parcela que favorece a los cultivos (pasto) o a
los animales.
c. Conservación de los recursos naturales mediante el control de la erosión del suelo
y exceso de evapotranspiración.
d. Generación de productos adicionales para la venta y el consumo (postes, leña,
madera, frutos, semilla, forraje, entre otros).
e. Proveer hábitat para especies animales.
Cuáles son las desventajas de este sistema?
a. Es necesario proteger de un prematuro ramoneo de los animales, los árboles y/o
arbustos mientras se establecen.
b. Se requiere un conocimiento de la estructura de las especies arbóreas y
arbustivas seleccionadas, para lograr los objetivos de la barrera rompevientos.
c. Se necesita conocer la dirección del viento, para que el sistema de barreras
rompevientos cumpla con la función específica.
d. Algunas veces las especies plantadas pueden generar efectos adversos a los
cultivos (pastos) adyacentes, por efectos alelopáticos o de sombra.
e. Puede ser hospedero de plagas, malezas y enfermedades de cultivos y/o
animales.
Tema: Manejo de Pastos y Sistemas Silvopastoriles
Dr. Otoniel López López
Página 117
ESPECIES ARBÓREAS CON POTENCIAL FORRAJERO UTILIZABLES EN
SISTEMAS SILVOPASTORILES
Las especies arbóreas con potencial forrajero no forman un grupo específico en
términos de su clasificación botánica. Incluyen un número muy elevado de especies
leñosas perennes que tienen potencial forrajero, ya sea por su follaje o por sus frutos
(Gómez et al., 1995). Aunque su uso en América Latina ha cobrado importancia en
tiempos recientes, su uso en otros continentes ya era conocido. Wickens (1980)
estimó que al menos un 75% de las 7.000 a 10.000 especies arbóreas nativas en
África tropical eran usadas como forraje.
El follaje de árboles con uso forrajero se caracteriza por tener un alto contenido de
proteína cruda (hasta 35%), el doble o aún más del de las gramíneas tropicales y
además contienen fibra larga, nitrógeno no proteico (NNP), proteína y grasa. Sin
embargo, su digestibilidad es relativamente baja (entre 50-60%) comparada con los
forrajes herbáceos. Cabe mencionar que la fibra larga, el NNP y una cantidad
variable de la proteína, consumidos en el forraje arbóreo, son fermentados y
utilizados como nutrimentos por la flora ruminal. Una parte de la proteína puede
estar ligada a compuestos antinutricionales, llamados taninos y fenoles
condensados, que le permiten escapar, con la grasa, a la fermentación ruminal, por
lo cual su forraje puede ser fuente importante de proteína y de energía
sobrepasantes, siempre que se logre un balance apropiado de nutrimentos en el
ecosistema ruminal (Preston y Leng, 1989). Una cantidad variable de la proteína
ligada a compuestos antinutricionales puede sobrepasar el aparato digestivo y salir
inalterada en la heces (indigerible). Además, ciertos compuestos antinutricionales,
presentes en el forraje de algunas especies, pueden ser tóxicos para la flora
(bacterias y hongos) o para la fauna (protozoarios) ruminales (Botero y Russo,
1997a; 1997b).
Las especies arbustivas y arbóreas lignifican principalmente en los tallos y no tanto
en las hojas, como si ocurre en la mayoría de las gramíneas tropicales utilizadas
para el pastoreo. De allí la mayor estabilidad en la calidad nutricional del follaje de
las especies leñosas a través del tiempo (Botero y Russo, 1997a).
Existe un número considerable de especies forrajeras arbóreas nativas e
introducidas adaptadas a un amplio rango de zonas agroecológicas. En su mayoría
son especies perennes, con excepción de varios ecotipos de guandul (Cajanus
cajan), Codariocalyx gyroides y Sesbania sesban que se comportan como semi-
perennes. Las especies que han resultado persistentes y productivas en diversos
sistemas agropecuarios y con posibilidad de ser el componente arbóreo en un SSP
en las regiones tropicales se enumeran en el Cuadro 1:
Tema: Manejo de Pastos y Sistemas Silvopastoriles
Dr. Otoniel López López
Página 118
Principales arbustos y árboles forrajeros y con uso actual o potencial como componente
arbóreo en sistemas silvopastoriles en zonas tropicales (Fuentes: Argel y Maass, 1995;
Benavides, 1994;
Tema: Manejo de Pastos y Sistemas Silvopastoriles
Dr. Otoniel López López
Página 119
Como sus raíces son más profundas que las de una pastura de gramíneas pueden
bombear nutrimentos de capas subsuperficiales del suelo. La caída de hojas, frutos
y ramas es un aporte constante de materia orgánica al suelo, que posterior a su
descomposición y mineralización, pueden ser absorbidos por plantas con raíces
más superficiales. Sin embargo, el proceso de extracción, acumulación y
descomposición de nutrimentos es más lento en las leñosas que en las plantas
herbáceas.
Muchas especies leñosas, no solo las leguminosas, establecen relaciones
simbióticas con microorganismos fijadores de nitrógeno atmosférico (Rizobium).
También la formación de micorrizas entre sus raíces y los hongos del suelo son muy
frecuentes en las leñosas arbóreas. Estas asociaciones juegan un papel relevante
en la movilización de nutrimentos, haciéndolos más disponibles para la planta
huésped. A pesar de esto, el potencial de crecimiento anual de los árboles es menor
que en las especies herbáceas, con excepción de las especies de rápido
crecimiento tales como Erythrina, Sesbania o Gliricidia.
ALGUNOS ASPECTOS PRODUCTIVOS Y NUTRICIONALES DE LOS ÁRBOLES
FORRAJEROS
A pesar del extenso número de especies arbóreas con potencial forrajero, la
investigación y utilización se ha focalizado en un número relativamente reducido de
géneros tales como Leucaena, Gliricidia, Erythrina, Sesbania y Acacia y más
recientemente la investigación se ha extendido a otros géneros tales como
Trichantera, Cratylia, Tithonia e Hibiscus.
De acuerdo con Rosales (1997) los inventarios superan las 200 especies solo en
América Central, lo que demuestra una alta diversidad de especies. Sin embargo,
dicho autor es de la opinión que aunque la lista es extensa, para la mayoría de ellas
no se conoce una información cuantitativa de su contribución a la producción animal
y que el valor real como alimento se conoce sólo para un limitado grupo de especies.
Esto refleja la falta de conocimiento del valor nutritivo de la mayoría de árboles y
arbustos forrajeros y destaca la necesidad de evaluar estos materiales.
Rosales (1997) también es de la opinión de que una forma eficiente de hacer un uso
más amplio de la diversidad de especies arbóreas como proveedores de forraje para
animales es utilizar mezclas de forrajes y las asocia con la reducción de los efectos
tóxicos de un forraje en particular, con efectos sinergéticos a nivel digestivo de los
componentes de la mezcla o con un incremento en la variedad y palatabilidad de la
dieta, lo cual tiene mucho sentido a la luz de las tendencias actuales de diversidad
y sinergismo de la agricultura biodinámica (Tabora, 1998 comunicación personal).
La cantidad de biomasa producida por los árboles forrajeros en un sistema
silvopastoril será función de la densidad de plantación, frecuencia de corte y altura
Tema: Manejo de Pastos y Sistemas Silvopastoriles
Dr. Otoniel López López
Página 120
a la que se regule el corte. La remoción total o parcial del follaje también puede
influir en el período de recuperación.
Considerando que densidades altas interferirán en el desarrollo normal de la pastura
asociada, es necesario tener en cuenta que las cifras de producción serán
relativamente menores comparadas con un banco forrajero de proteína. Densidades
de 60 a 120 árboles/ha no causan efectos mayores a la pastura: sin embargo,
densidades mayores provocarán mayor sombreo con disminución de la
productividad de la pastura.
En un trabajo pionero sobre la influencia de árboles leguminosos y no leguminosos
sobre el forraje asociado, Daccarett y Blydenstein (1968) encontraron que la
producción de las gramíneas de cobertura del estrato inferior de las silvopasturas,
solo disminuyó significativamente cuando la intercepción de luz por parte de las
copas de los árboles superó el 50% (Cuadro 2):
Cuadro 2. Intercepción de luz, producción y calidad de pasto a cielo abierto y bajo sombra de
árboles leguminosos y no leguminosos.
Más recientemente, Ramírez (1997) trabajando en la Reserva Natural El Hatico, en
Colombia encontró que Cynodon plectostachyus, asociado con Leucaena
leucocephala y con Prosopis juliflora; incrementa la producción total de forraje verde
en un 29% en promedio, y la materia seca comestible un 55%, sobre el sistema de
la gramínea en monocultivo (Cuadro 3). Además, observó que el forraje de
gramíneas que se produce bajo las especies arbóreas tiene mayores contenidos de
proteína y contenido celular que el producido bajo condiciones de monocultivo.
Tema: Manejo de Pastos y Sistemas Silvopastoriles
Dr. Otoniel López López
Página 121
También se compararon cuatro fuentes de forraje verde como suplementos proteicos y se evaluó el
incremento diario de peso (Cuadro 5) llegándose a la conclusión de que con el forraje oreado de
Erythrina fusca se obtienen las mayores ganancias de peso animal.
En el caso de Erythrina poeppigiana plantado a 6 x 6 m en una plantación de café
en Turrialba, Costa Rica al que se le efectuó poda total de ramas cada 4, 6 y 12
meses se observó que la producción de follaje tiene una tendencia creciente cuando
disminuye el intervalo de corte (aunque en todos los casos superó las 3 toneladas)
y la producción de ramas muestra una tendencia decreciente (Cuadro 6). En este
caso la poda no tuvo un objetivo forrajero sin embargo, es un indicador del potencial
de producción de follaje de la especie, que a densidades similares también se
asocia con pasturas.
Tema: Manejo de Pastos y Sistemas Silvopastoriles
Dr. Otoniel López López
Página 122
Recientemente Flores et al. (1998) realizaron en CATIE, Costa Rica, un trabajo
sobre parámetros de degradabilidad ruminal de la materia seca (MS) y
características nutricionales de ocho especies arbóreas y arbustivas tropicales 4
leguminosas (Calliandra calothyrsus, Cratylia argentea, Erythrina berteroana y
Leucaena leucocephala) y 4 no leguminosas (Guazuma ulmifolia, Hibiscus rosa-
sinensis, Morus alba y Trichantera gigantea) y compararon su composición
nutricional, en términos de PC, FDN, FDA y DIVMS (Cuadro 7). En este trabajo, los
autores también evaluaron la degradabilidad ruminal de dichos forrajes.
CONSIDERACIONES FINALES
Este documento no pretende ser una revisión exhaustiva sobre el tema de los
árboles forrajeros en los SSP, pero para lograr la adopción masiva de los SSP, por
parte de los productores de América tropical, se tienen que vencer limitaciones no
solamente biológicas y sociales, sino principalmente económicas. Como posibles
Tema: Manejo de Pastos y Sistemas Silvopastoriles
Dr. Otoniel López López
Página 123
opciones de solución queremos compartir estrategias prácticas, sencillas,
funcionales, de sentido común y de bajo costo y riesgo económico y ambiental.
Estas estrategias las hemos validado y aprendido durante el diseño, establecimiento
y utilización de nuestros SSP, durante el apoyo al aprendizaje de nuestros
estudiantes y durante la retroalimentación continua vivida con productores de la
zona, las estrategias recomendadas a seguir son:
1. Plantar preferiblemente árboles de especies nativas, con el fin de reducir el riesgo
de ataque de plagas y enfermedades y poder estar seguros de su adaptación al
medio.
2. Plantar árboles de diversos productos (madera, frutos, medicinas, materias
primas industriales, forraje, leña etc.), adicionales al beneficio ambiental.
3. Si se incluyen árboles maderables se deben plantar hileras completas de la
misma especie, que crezcan en forma coetánea y permitan sincronizar y facilitar la
corta y su aprovechamiento forestal sin dañar el resto de los árboles del sistema.
En estos casos la biodiversidad se debe buscar en el lote global y no dentro de los
surcos o hileras. En otras especies arbustivas y arbóreas este diseño agiliza y hace
más eficiente la cosecha de todos los productos. Los arbustos y árboles para
ramoneo deben ser intercalados entre los forrajeros de corte y entre los árboles
maderables, tratando de reducir el daño de descortezado que sufren algunas
especies forestales por parte de los animales.
4. Las especies arbustivas y arbóreas, cuyo establecimiento, hasta permitir el
pastoreo sin daño, en el mejor de los casos, si no existe riego, se toma hasta un
año completo, se deben establecer asociadas con cultivos agrícolas, los cuales
permiten financiar el lucro cesante de un lote que no se puede utilizar durante este
período de tiempo.
5. Los cultivos agrícolas y los árboles permiten no solo obtener un producto
comercializable o de consumo interno, sino generar empleo adicional durante su
siembra, control de malezas, fertilización, raleo, cosecha y demás labores del
cultivo, quedando el fertilizante residual y la materia orgánica aportada por los
residuos del cultivo, para que sean aprovechados por el SSP.
6. Dentro de las franjas de árboles en establecimiento se pueden plantar
leguminosas cespitosas de cobertura tales como: Arachis pintoi, Desmodium
ovalifolium, D. heteropillium, etc. Estas especies no trepan a los árboles y por lo
tanto no dañan sus fustes, cubren rápidamente el suelo, reducen la incidencia de
malezas, fijan nitrógeno atmosférico, controlan la erosión, mantienen mayor
humedad del suelo durante la sequía y producen forraje, material vegetativo y
semilla para su posterior propagación dentro del SSP.
7. La mayor calidad del forraje arbóreo, adicional al incremento en la calidad y
cantidad en el forraje de las gramíneas asociadas en silvopasturas permite lograr
una intensificación de los sistemas de producción con rumiantes en el trópico.
Tema: Manejo de Pastos y Sistemas Silvopastoriles
Dr. Otoniel López López
Página 124
8. Los árboles con su sombra ofrecen un mayor confort a los animales en el trópico,
lo cual se puede convertir en una mayor productividad del sistema.
Tema: Manejo de Pastos y Sistemas Silvopastoriles
Dr. Otoniel López López
Página 125
CONSERVACIÓN DE FORRAJES
El consumo directo de la hierba, mediante el pastoreo, es la manera más económica
de suministrar alimento al ganado. Su valor nutritivo y SU riqueza en proteínas
permiten hacer frente a las exigencias de un hato de calidad, sin que haya
necesidad de suministrarle un complemento de concentrados. Pocas son las zonas
o lugares en que se puedan mantener a los bovinos con hierba verde todo el año.
Es común en nuestro país que las explotaciones ganaderas se hallen sujetas a las
condiciones climáticas, a los períodos lluviosos (invierno) y a períodos secos
(verano), a veces muy prolongados estos últimos, en determinadas regiones, que
ocasionan escasez de pasturas o hierbas.
Estas situaciones obligan al agricultor a considerar la reserva de alimentos para
épocas críticas, con productos obtenidos en la misma hacienda, aprovechando la
abundante producción de pasto en la época lluviosa, mediante la (lenificación o el
ensilaje.
HENIFICACIÓN
Es el método de conservación de forrajes más utilizado en países ganaderos del
mundo. La henificación es un proceso que consiste en someter al pasto cortado a
un desecamiento progresivo hasta llegar a un porcentaje de agua que impida la
actividad de microorganismos (fermentaciones, enmohecimiento, putrefacciones,
etc.) durante su conservación. Por consiguiente podemos, también decir que la
henificación es un procedimiento natural que consiste en la eliminación del agua
mediante deshidratación al so! del forraje verde o por medios artificiales.
El forraje verde para ser henificado debe rebajar su humedad de 80—86% que
posee el momento del corte a 14—20%. Esta disminución de agua se verifica sin
pérdidas de su valor nutritivo, ya que es un proceso físico.
Para el buen aprovechamiento mediante la henificación, de los excedentes
forrajeros que se producen durante la Estación lluviosa, requiere que se tenga en
cuenta algunos principios básicos, a fin de alcanzar un heno de buena calidad, en
cuanto a su valor nutritivo y a su aptitud para una larga conservación.
ELECCIÓN DE LOS CULTIVOS.
Las especies forrajeras más comunes, en potreros naturales y cultivados,
pertenecen botánicamente a la familia de las Gramíneas o de las Leguminosas.
Existen gramíneas que se caracterizan por su alto valor alimenticio por su riqueza
en hidratos de carbono (energéticos) especialmente, mientras que las leguminosas
son más ricas en proteínas y vitaminas, además de poseer cierta proporción de
hidratos de carbono. Esta es la razón por lo que se consocia plantas forrajeras
pertenecientes a estas familias botánicas, ya que proporcionan un alimento
Tema: Manejo de Pastos y Sistemas Silvopastoriles
Dr. Otoniel López López
Página 126
balanceado, pudiendo tener un heno de calidad alimenticia y de mayor palatabilidad
o aceptación por el ganado.
En el caso de cultivos puros de Gramíneas o Leguminosas, se da preferencia a los
segundos para henificar, ya que son indudablemente los más económicos y
provechosos por la riqueza en elementos nutritivos ya anotados.
Independientemente de la especie a henificar, se tendrá en cuenta que, la fertilidad
del suelo influye considerablemente sobre sus cualidades alimenticias y el
rendimiento de la planta.
Existe una relación íntima entre la fertilidad del suelo y el desarrollo vegetativo, el
que se ve afectado tanto en su crecimiento como en su composición. Es evidente,
entonces, la importancia que tiene para la mismo especie de plantas para henificar,
la elección de un cultivo desarrollado sobre un terreno con un nivel de fertilidad bien
balanceado. Se ha probado, por ejemplo que el contenido de caroteno (pro vitamina
A), tan Importante para una buena alimentación de! ganado, varía sensiblemente
con la fertilidad del suelo. También influyen, como factores complementarios, en el
crecimiento de las plantas y por lo tanto sobre la cantidad y calidad del forraje, las
lluvias, la luminosidad, las temperaturas y los vientos.
ÉPOCA DE CORTE.
Las operaciones para la obtención de heno deberán iniciarse y desarrollarse, en
condiciones climáticas favorables. Se debe preferir los días despejados, sin lluvias,
mientras dure la operación en el campo. En relación al estado vegetativo de las
plantas al iniciarse el corte para henificar, se debe tomar en cuenta el valor nutritivo
de las mismas, que lo tienen en las primeras etapas de su desarrollo y que va
disminuyendo a medida que se acercan a la floración para acentuarlo después de
este período.
Determinado el momento oportuno para el corte es necesario realizar esta
operación en el menor tiempo posible a fin de cortar todo el cultivo dentro de un
promedio razonable de su estado de desarrollo. El corte debe llevarse a cabo en lo
posible con procedimientos mecánicos, ya que son los más económicos y que
permite el empleo de menos mano de obra.
MÉTODO DE SECADO.
Existen dos maneras para deshidratar el forraje verde o recién cortado: en el mismo
campo y artificialmente, con equipos especiales. El principio de la remoción de la
humedad del forraje es el mismo para las dos maneras de deshidratar.
Tema: Manejo de Pastos y Sistemas Silvopastoriles
Dr. Otoniel López López
Página 127
Lo importante es que esta operación dure el menor tiempo posible y ello depende
en gran parte de la humedad del aire, del tiempo que tarde en renovarse la masa
de aire que rodea el forraje y de la clase y contextura del mismo. Cuanto más rápido
se haga la desecación del heno se parecerá más en su composición, valor
alimenticio y color al de la planta original.
El aplicar una u otra manera de deshidratar dependerá fundamentalmente del
aspecto económico de la operación, pues se tendrá en cuenta que se trata de
conservar la mayor cantidad de material nutritivo al menor costo.
Las pérdidas de rendimiento y cualidades forrajeras que registra el heno con
respecto al pasto verde cosechado son generalmente mayores en el secado natural,
ya que se produce de esta manera una mayor pérdida de hojas y se obtiene un
producto con aroma, color y aspecto físico inferior al deshidratado mecánicamente;
con menor valor nutritivo y menor palatabilidad. Además, por este procedimiento es
más fácil obtener heno con mayor porcentaje de humedad, sin la práctica necesaria
y consecuentemente más expuestos a la formación de mohos y al peligro de
recalentamiento de! forraje.
La desecación natural consiste, en esencia, en dejar secar sobre el terreno el pasto
cortado, hasta reducir su humedad inicial a límites apropiados mediante la acción
del aire y el sol.
Las hileras procedentes de la siega o corte se dejan extendidas en el terreno en la
forma que quedan al cortarlas; al siguiente día y cuando el rocío (si lo hubiera) haya
desaparecido, se voltea para desecarlo por el otro lado. Esta operación se repite
durante tantos días como se considere preciso para proporcionar al forraje el grado
de desecación que no haga temer fermentaciones en su almacenamiento.
Si existe el peligro de lluvia por la noche, se reúne el forraje en montones o gavillas
bien prensadas, para que resbale el agua por encima sin penetrarlo. Al siguiente
día por la mañana, se deshace los montones, se vuelve a tender la hierba para que
continúe su desecación. Las pérdidas que se originan en el deshidratado natural
Tema: Manejo de Pastos y Sistemas Silvopastoriles
Dr. Otoniel López López
Página 128
pueden tener las siguientes causas: por respiración y fermentación (químicas y
bacteriológicas), por causas mecánicas y manipuleo y por daños debidos a tiempo.
Las pérdidas por respiración y fermentación se pueden evitar realizando la
operación de secado en el menor tiempo posible. Debido a que las hojas se secan
más rápidamente que el tallo, si se espera que este último esté en condiciones de
ser almacenado las hojas se habrán secado y caerán; también el buen color se
perderá, todo en relación directa con la mayor cantidad de tiempo cortado
permanezca en el campo sometido a la influencia del ambiente.
Las pérdidas de hojas disminuye el valor nutritivo del forraje, pues éstas, como
sabemos, contienen preferentemente los principios nutritivos.
CARACTERÍSTICAS DE UN HENO DE ALTA CALIDAD.
A simple vista se aprecia la calidad de un heno por ausencia de mohos, tierra,
polvillo,
Existencia del color natural y buen aroma. El heno con mayor valor desde el punto
de vista nutritivo es el obtenido a base de la especie más valiosa como planta
forrajera que es la alfalfa y el que tiene mayor interés comercial en las zonas
ganaderas del mundo.
Se ha establecido ciertos factores que determinan la calidad del heno:
1. — Momento del corte. — Debe realizarse cuando el cultivo tenga la mayor riqueza
de principios nutritivos. En la alfalfa, por ejemplo, al principio y hasta media floración.
Debe conservarse las hojas que representa el 80% de la proteína digestible.
2. — Color. El externo, tanto en parvas como en silos suele ser amarillento y no es
indicativo de la calidad del forraje.
Tema: Manejo de Pastos y Sistemas Silvopastoriles
Dr. Otoniel López López
Página 129
La parva debe abrirse y examinar el color de los estratos más profundos. El color
que indica la mayor calidad es el verde que más se asemeja al pasto natural. Los
colores indeseables son: amarillo, a causa de la acción del sol; castaño, debido a
las lluvias o exceso de humedad cuando se está desecando el forraje.
3. — Plantas extrañas. Cuando existen no deben ser plantas tóxicas o con hierba
que no coma el ganado. De todas maneras la presencia de plantas extrañas
desmejora la calidad del heno.
4. — Vitaminas. Depende en relación con el color del heno directamente.
5. — Humedad. Si el heno se acumula en parvas con elevado contenido de
humedad, se produce fermentaciones con gran cantidad de calor. Durante estas
fermentaciones parece que se originan compuestos orgánicos muy inestables que
oxidan rápidamente y dañan la calidad del heno.
6. — Tamaño y flexibilidad. Los tallos deben ser finos y flexibles. Si son lignificados,
el total de nutrientes digestibles es muy bajo.
7. — Aroma. Debe ser agradable. Si el forraje está húmedo se enmohece y toma
mal olor. Puede también fermentar; ambos casos son indeseables y el ganado
rechaza este heno. El agregado de sal solo influye para mejorar el sabor.
8. — Cantidad de hojas. Es muy variable y permite conocer rápidamente la calidad
de la muestra. Debe haber no menos del 50% del peso total del heno en hojas para
que sea de buena calidad.
Tema: Manejo de Pastos y Sistemas Silvopastoriles
Dr. Otoniel López López
Página 130
Para una buena conservación del heno la humedad debe ser inferior al 20%. Las
especies más utilizadas para henificar son Anglenton, Pangola, Estrella, Brachiaria
híbrido (Mulato) en mezclas con otras leguminosas tales como Caupi, Lablab y
Cratylia. En la Tabla 1 se incluye información sobre calidad en henos de cuatro
leguminosas y dos gramíneas.
Tema: Manejo de Pastos y Sistemas Silvopastoriles
Dr. Otoniel López López
Página 131
El heno puede ser utilizado por rumiantes, equinos, caprinos y también en
proporciones bajas como suplemento en la dieta de animales monogástricos;
proporciona energía y vitaminas menos costosas que las suministradas por los
concentrados. El nivel de suplementación para bovinos puede estar entre 0.5 a 1.0%
del peso vivo en MS (significa entre 2- 5 kg. de heno/animal), pudiendo llegar a
niveles altos de consumo cuando los animales tienen previo acostumbramiento.
ENSILAJE
El propósito de hacer ensilaje, al igual que la henificación, es aprovechar además
del excedente de forraje producido en la época de lluvias, cultivos o sobrantes de
cultivos y alimentar el ganado con este material durante la época crítica (sequía o
exceso de lluvia). Por consiguiente, la producción y productividad en la finca se
puede mantener todo el año porque la escasez de alimentos en épocas críticas
implica reducción de la producción de leche, pérdida de peso de los animales,
enfermedades, muerte de animales y reducción de los parámetros reproductivos.
El ensilaje es un forraje picado verde (como pasto, cultivos agrícolas, leguminosas),
almacenado y conservado en depósitos denominados silos utilizando la
fermentación anaeróbica (ausencia de aire).
El proceso de ensilaje no mejora la calidad del forraje solo conserva su valor
nutricional, como los componentes energéticos y proteicos mediante procesos de
fermentación manteniéndolo estable por mucho tiempo. El ensilaje es el producto
final que se obtiene cuando se conserva un alimento mediante un proceso de
fermentación anaeróbico en estado húmedo y el objetivo principal de esta técnica
es mantener su valor nutritivo original, con un mínimo de pérdidas de materia seca
y sin que se formen productos tóxicos que puedan perjudicar las funciones
productivas y la salud de los animales ( F.O. García, 1991).
La práctica de ensilar es muy vieja y ha sido utilizada por los productores desde
hace siglos, pero el uso de leguminosas es más reciente y existen diferentes
métodos.
Aprovechamiento de excedentes de forraje y cultivos producidos en la época de
lluvia para utilizarlo todo el año y especialmente en la época crítica.
Uso eficiente de los recursos de la finca (suelo, maquinaria mano de obra etc.).
Se ensila el forraje en su punto óptimo del valor nutritivo preservando al máximo los
nutrientes.
Aumento o mantenimiento de la productividad de la finca.
Reducción de costos por la menor suplementación con concentrados comerciales.
Se puede conservar por mucho tiempo con pequeñas pérdidas.
Tema: Manejo de Pastos y Sistemas Silvopastoriles
Dr. Otoniel López López
Página 132
No se corren riesgos de incendios como se pueden presentar con el heno.
Desventajas del ensilaje
1. Costos de construcción del silo empleado.
2. Se requiere de maquinaria, (en el caso de productores mayores).
3. Se requiere de mayor tiempo en el manejo y la elaboración.
4. Uso de aditivos.
Procesos en la elaboración y manejo del ensilaje
La fabricación incluye dos etapas:
En esta fase se requiere minimizar la presencia de oxígeno mediante la del material
(2-4 cm.), esto facilita la superposición de las capas y se disminuye el número de
espacios, aumentando la densidad y eliminando la posible entrada del aire. La del
forraje a medida que se va depositando en el silo permite que el aire dentro del
ensilaje desaparezca a las 5 o 6 horas de terminado.
El pH es el factor que más incide en la actividad enzimática ycuando alcanza un
valor inferior a 4, esta cesa inmediatamente.
Los microorganismos presentes en la estructura externa de los forrajes del género
transforman los azúcares de la planta en ácido fórmico, ácido acético, alcohol y
CO2.
Sus actividades son más perjudiciales que benéficas. Su acción se controla cuando
se baja el pH por debajo de 4.5. El género se encuentra presente en el suelo y se
adquiere por contaminación cuando el forraje ha sido pastoreado o fertilizado con
estiércol.
Las bacterias lácticas son las más importantes dentro del proceso de conservación
porque producen el ácido láctico con el que se disminuye el pH del medio, inhibiendo
a todos los microorganismos y el propio, aprovechan eficientemente los
carbohidratos y esto está condicionado por el número de bacterias lácticas
presentes en el forraje fresco, presencia de azúcares fermentables en cantidades
suficientes y la ausencia de oxígeno en la masa ensilada.
Los mohos necesitan un medio húmedo y en primera instancia presencia de
oxígeno, su proliferación genera grandes riesgos por la generación de toxinas,
además, las levaduras pueden ser aeróbicas y anaeróbicas y están presentes
durante todo el proceso.
Para la cosecha, si la cantidad es grande, se utiliza segadoras mecánicas; para
áreas pequeñas se hace con guadañas o manualmente con machetes, el corte del
material debe estar en su punto óptimo del valor nutritivo, las gramíneas entre 35 a
42 días y las leguminosas antes de la floración.
Tema: Manejo de Pastos y Sistemas Silvopastoriles
Dr. Otoniel López López
Página 133
Después el material se pica con una pica pastos o machete en trozos entre 1 y 3
cm., evitando molerlo o triturarlo demasiado, la picada favorece la actividad
microbiana y la compactada un mayor aprovechamiento de la capacidad del silo.
Luego se esparce el material para secarlo o deshidratarlo para eliminar contenido
de agua hasta alcanzar alrededor del 70%. Si la humedad es más alta se obtiene
un mal ensilaje.
El tamaño de las partículas del material cosechado es otro factor que afecta el
ensilado, entre más fino el picado más facilitará la disponibilidad de los hidratos de
carbono fermentables del forraje para el medio de fermentación microbiano, pero
por otro lado, acelera la tasa de pasaje ruminal en el animal. Adicionalmente, la
compactación será más efectiva cuando el forraje es finamente picado, en
comparación con trozos más gruesos o forrajes ensilados sin picar.
El llenado del silo se debe hacer desde el centro hacia las orillas y por capas,
compactando muy bien de las orillas hacia el centro, no solo para extraer el aire sino
para impedir la entrada de este; entre capa y capa se adicionan los aditivos (ej.
Melaza; en el caso de maíz, sorgo y caña no es necesario la melaza). En los silos
de trinchera, horno o montón se puede compactar con carro, tractor, rodillos o
canecas llenas de agua. Después de terminar de llenar se tapa y sella
herméticamente con plástico y se cubre con una capa de tierra o bolsas de tierra.
Si el silo es en bolsa, esta se sella amarrándola con caucho para evitar la entrada
de aire. El silo debe quedar sin aire y evitar cualquier entrada de este y de agua.
Después de tres meses el silo se puede abrir y utilizar; la utilización debe hacerse
lo más rápido posible para evitar que se dañe.
La calidad del ensilaje depende del forraje a conservar; forrajes con alta
concentración de azúcar serán de buena calidad (fermentación). En cambio forrajes
con baja concentración de azúcar serán de baja calidad (pudrición sin el uso de
aditivos). Hay forrajes con problemas para ensilar como las gramíneas maduras y
las leguminosas por su contenido de humedad.
Pérdidas de calidad en el ensilaje
La magnitud de la pérdida de la calidad del ensilaje solo se conoce hasta el
momento de su utilización. Se presentan por pérdidas de materia seca, partes que
no se pueden utilizar, por el tipo de silo, su cubierta y hermeticidad, también por
efluentes o por gas en la fase aeróbica y pérdidas en el valor nutritivo por la
transformación de los carbohidratos solubles.
Las pérdidas son inevitables, generalmente debidas a la entrada de aire y agua por
mala compactación o por mal sellado; también por el material usado y la demora en
el llenado y tapado del silo. Cuando son silos pequeños no se debe demorar más
de un día. Las pérdidas en general no deben exceder del 10%.
Se puede ensilar cualquier tipo de pasto o cultivo de alta calidad (p.ej. maíz, sorgo,
caña, pasto mejorado, leguminosas como Cratylia, Caupi y Lablab, solos o
mezclados con gramíneas). Los factores asociados con ensilajes de baja calidad
Tema: Manejo de Pastos y Sistemas Silvopastoriles
Dr. Otoniel López López
Página 134
son el alto nivel de humedad, bajos niveles de carbohidratos solubles, cambio lento
de pH y fermentación secundaria indeseable (ácido butírico).
El punto óptimo para cortar las gramíneas es de 25-40 días de rebrote después del
corte, evitando la floración; para maíz en estado, lechoso de 70-80 días; sorgo en
miel de 60-80 días; caña de 8-10 meses de edad y leguminosas (p.ej. Caupi y
Lablab) al inicio de floración y Cratylia cada 90 días después del corte.
En caso de leguminosas y pastos como Brachiaria o King grass se deben añadir
aditivos para mejorar la fermentación y reducir pérdidas de nutrientes.
Estos aditivos pueden ser:
1. Melaza (3 - 4%del peso del forraje)
2. Concentrado (4 - 6 %)
3. Granos y subproductos (4 -10 %)
4. Pulpa de cítricos (4 - 6 %)
5. Yuca
6. Ácido fórmico (0.5 - 1%)
7. Formaldehído
Tema: Manejo de Pastos y Sistemas Silvopastoriles
Dr. Otoniel López López
Página 135
La melaza es la fuente de carbohidratos más frecuentemente usada como aditivo.
Es útil para suplementar forrajes con bajo contenido en carbohidratos solubles,
como leguminosas y gramíneas tropicales. Se han obtenidos buenos ensilajes al
agregar melaza en dosis de 3-5 por ciento (Bareeba, 1977; Sarwatt, 1995). Sin
embargo, si el ensilado tiene un contenido muy bajo de MS y se emplean silos de
fosa o trinchera, la mayor parte de la melaza se pierde con el escurrimiento en los
primeros días del ensilaje.
El uso de la melaza no sólo mejora el contenido de energía del ensilaje sino que
además asegura valores bajos de pH y previene una defectuosa fermentación. El
contenido en nitrógeno (N) de ensilajes de cereales y de pastos, que es
generalmente bajo, puede ser mejorado considerablemente sin afectar la
fermentación agregando cama de aves en el momento de ensilar. Este ensilaje
mixto no sólo corrige su baja concentración en N, sino que además se aportan
nutrientes básicos como elementos energéticos, calcio, fósforo y micro nutrientes.
Así, este desecho avícola puede ser reciclado como alimento de ganado, mejorando
su valor nutritivo y sin afectar la salud de los animales.
Un buen ensilaje debe tener olor aromático, agradable y dulce; ausencia de malos
olores como a tabaco, amoníaco, ácidos butírico, alcohólico o acético (vinagre). Un
color inalterado y una textura como la materia prima, firme, libre de hongos y
suciedades. Una fermentación eficiente garantiza un alimento más gustoso y
digestible, lo cual permite optimizar el consumo de MS y, como consecuencia, la
respuesta del animal.
Tema: Manejo de Pastos y Sistemas Silvopastoriles
Dr. Otoniel López López
Página 136
Uso
El silo se debe abrir no antes de los 28 días después de su relleno; una vez abierto,
se debe utilizar diariamente y tapar o cubrir el corte con plástico para evitar posibles
entradas de aire y agua. Las pérdidas pueden ser muy grandes cuando no se hace
adecuadamente; generalmente los animales necesitan unos 15 días para la
aceptación plena del ensilaje. Se recomienda empezar con una ración de 2 Kg. por
día/vaca e ir incrementando diariamente.
Tipos de silo
Silo de trinchera:
Es una zanja hecha en la tierra con una ligera inclinación; se debe evitar que las
paredes se derrumben y estas pueden ser lisas o recubiertas con ladrillo o cemento.
La capacidad del silo depende de la cantidad para ensilar y de las necesidades del
productor.
Silo de montón:
Son muy sencillos y no poseen paredes se utiliza para pequeñas o grandes
cantidades, el forraje se coloca sobre una superficie dura se compacta bien y se
tapa con plástico. La compactada y la tapada deben hacerse muy bien para evitar
pérdidas, que en algunos casos es total. La inversión es muy baja (solo es necesario
el plástico).
Tema: Manejo de Pastos y Sistemas Silvopastoriles
Dr. Otoniel López López
Página 137
Silo de cincho o formaleta:
Consiste en una formaleta cilíndrica de lámina gruesa abierta por la mitad con
bisagras provistas de pasadores.
Esta formaleta se llena con los materiales que se quieren ensilar y se compacta
bien, luego se abre y el relleno queda como un pastel, este se forra con plástico
grueso o lona extrayendo bien el aire, luego se sella con pega de caucho (bóxer) y
se amarra (ver foto).
Es conveniente colocar tierra o algo pesado en la parte superior para evitar entrada
de aire. El silo se puede utilizar después de un mes. El tamaño de la formaleta y
capacidad dependen de las necesidades de la explotación y varían desde 200 kg.
a 1.2 toneladas. Este sistema está siendo utilizado por pequeños y medianos
productores de Centroamérica y por los productores del Norte del Valle con mucho
éxito, las pérdidas son muy pocas (menores de 5%) es un sistema muy práctico de
fácil manejo; además, los productores que no tienen la formaleta la prestan de otros
por la facilidad de mover de un sitio a otro.
Tema: Manejo de Pastos y Sistemas Silvopastoriles
Dr. Otoniel López López
Página 138
Silo de bolsa:
Se utilizan para su elaboración bolsas plásticas opacas o negras de calibre 6-8 y de
30-40 Kg. de capacidad. El material a ensilar debe ser picado para evitar el
rompimiento de la bolsa; para facilitar el llenado se acostumbra meter la bolsa en
un costal de fique o polipropileno, el material se echa por capas y se compacta
haciendo presión con las manos aplicando entre capa y capa el aditivo (melaza).
Cuando esté llena se sella amarrando bien con un plástico teniendo en cuenta
extraer bien el aire que pueda quedar en la parte superior.
El almacenamiento de las bolsas debe hacerse en un lugar protegido de animales
sobre todo roedores, que atraídos por el olor agradable, rompen las bolsas y el silo
se pierde.
La inversión inicial es baja, ideal para pequeñas cantidades de forrajes de alta
calidad de gramíneas y leguminosas a través del año y cultivos anuales.
Su producción es más barata que la del ensilaje convencional y no se requiere de
maquinaria. Se puede abrir y usar después de un mes.
Tema: Manejo de Pastos y Sistemas Silvopastoriles
Dr. Otoniel López López
Página 139
Cálculos de la demanda de ensilaje:
Fórmula:
Demanda de ensilaje = No animales x Consumo diario x Período de
alimentación + pérdida
Ejemplo 1:
Se tienen 10 animales y su consumo diario es de 20 Kg., por un período de
alimentación de 150 días. ¿Cuánto ensilaje se necesita?
10 x 20 x 150 = 30.000 Kg. (30 t.)
Se debe tomar en cuenta que hay pérdidas de 10-20 % las cuales se deben sumar:
30000 Kg. + 3000 a 6000 Kg. (pérdida) = 33000 - 36000 Kg. (demanda de ensilaje).
Cálculo de la dimensión de un silo de trinchera:
El ensilaje tiene una densidad de 600-700 Kg./m.³
36000 Kg. / 600 k.g./m.³ = 60 m.³
Para almacenar 36.000 Kg. se necesita un silo con un volumen de 60 m.³: 8m (largo)
x 4m (ancho) x 2m (alto), o mejor dos silos de 5m (largo) x 3m (ancho) x 2m(alto).
Ejemplo 2:
Un ganadero quiere alimentar con ensilaje de maíz su hato de 30 vacas lactantes y
15 novillas, suministrando diariamente 14 Kg. De ensilaje a vacas y 20 Kg. a las
novillas durante 4 meses. ¿Cuántas hectáreas tendría que sembrar con maíz para
mantener su hato?
Cálculo:
30 v x 14 kg. x 120 días = 50.4 t ó 420 k.o./día
15 n x 20 Kg. x 120 días = 36.0 Tn ó 300 k.o./día
Total = 86.4 t ó 720 Kg./día + 20%
Desperdicio = 100.2 t.
La producción de maíz es de 40 t/ha de forraje verde, por lo tanto el productor debe
sembrar: 100.2 t/ 40 = 2.5 ha X 1.42 = 3.55 Mzs.
Tema: Manejo de Pastos y Sistemas Silvopastoriles
Dr. Otoniel López López
Página 140
Glosario de algunos términos utilizados en el manejo de pasturas
Palatabilidad: Preferencia de los animales para consumir un forraje o alimento
determinado
Ad libitum: A libre voluntad.
Animal Día: Un día de pastoreo por animal.
Animal /Día /ha: Un día de pastoreo de un animal en una hectárea.
Balance Forrajero: Estimación de la Carga Animal que puede soportar una
pradera, a partir de la producción de biomasa.
Capacidad de Carga: Carga animal que puede soportar una pradera durante
una estación del año en forma productiva y sin deterioro del suelo o de la
vegetación.
Carga Animal: Número de animales presentes en una ha de pradera.
Carga Animal promedio: Número de animales por ha que permanecen en una
pradera durante un período de tiempo.
Composición Botánica: Contenido porcentual de cada una de las
especies de la pradera.
Doble Muestreo: Término que se refiere a los métodos para medir
disponibilidad de forraje basado en observaciones visuales y por corte.
Disponibilidad de Forraje: Cantidad de biomasa disponible para ser usada
como alimento para los animales. Generalmente se expresa como Kg de Materia
Seca por ha o Kg de MS por 100 Kg de peso vivo del animal.
Materia Seca: Materia total menos humedad. Representa la suma de todos los
compuestos orgánicos y minerales del tejido.
Muestreo Estratificado: El área se divide en sub áreas y las muestras se obtienen
en igual número, al azar, de cada una de las sub áreas.
Pastoreo Continuo: Pastoreo ininterrumpido de una pradera, durante una
estación o durante todo el año.
Pastoreo Alterno: Pastoreo rotativo de dos potreros.
Pastoreo Diferido: Utilización de un potrero que no ha sido utilizado por un período
mayor al usual y guardando el forraje para la época de escasez.
Pastoreo Rotacional: Sistema de pastoreo en el cual la pradera se divide en varios
potreros, y los animales se mueven de uno a otro, consumiendo el forraje
disponible.
Tema: Manejo de Pastos y Sistemas Silvopastoriles
Dr. Otoniel López López
Página 141
Presión de pastoreo: Kg de MS/ha de forraje, disponibles para consumo de 100
Kg de peso vivo animal.
Ramoneo: Consumo que hacen los animales de las hojas, brotes tiernos y otras
partes de arbustos o árboles.
Unidad Animal o Unidad Ganadera (UA ó UG): Clasificación utilizada como
referencia para igualar todas las clases de animales. Una unidad equivale a un
promedio de 400 kilogramos (400 a 500 kg).
Tema: Manejo de Pastos y Sistemas Silvopastoriles
Dr. Otoniel López López
Página 142
Preguntas de Evaluación:
 Nombre al menos cinco (5) efectos perjudiciales que ha ocasionado la
actividad ganadera al medio ambiente por prácticas agropecuarias
deficientes.
 Establezca diferencias entre las gramíneas y leguminosas
 Mencione 5 gramíneas y 5 Leguminosas más comunes en su Departamento
o municipio.
 Ejercicios con Unidades Animales
 Ejercicios de cálculo de carga animal
 ¿Por qué existe interés en otros componentes forrajeros (árboles y/o
arbustos) para la alimentación animal?
 ¿Cuál es la alternativa productiva más viable dentro del proceso de
reconversión de la ganadería?
 ¿Cuál es la relación entre los sistemas agroforestales y los silvopastoriles?
 ¿Por qué existe interés en los sistemas silvopastoriles?
 Defina con sus propias palabras, qué es un sistema silvopastoril.
 ¿Cuáles son los componentes de un sistema silvopastoril?
 Enumere algunos de los objetivos de los sistemas silvopastoriles.
 Nombre al menos tres (3) de los principales sistemas silvopastoriles y
defínalos brevemente.
 ¿Cuál cree usted que es el sistema silvopastoril que fácilmente podría
adoptar en su finca, dónde lo establecería y por qué?
• Orientaciones para el instructor.
1. Conforme 3 a 5 grupos con las personas participantes y solicite a cada grupo que
nombre un relator y un moderador.
2. Cada grupo va a identificar los efectos que ha causado la actividad ganadera a
nivel de su municipio, comarca y finca. Posteriormente; van a identificar aquellos
Tema: Manejo de Pastos y Sistemas Silvopastoriles
Dr. Otoniel López López
Página 143
efectos comunes en cada uno de estos niveles y los analizaran teniendo en cuenta
las causas que los ocasionaron.
Adicionalmente; determinaran posibles alternativas de solución a la problemática
identificada.
3. Finalmente, solicite al relator que presente en plenaria una síntesis de los
resultados obtenidos, bien sea en cuadros sinópticos, dibujos o texto.
4. cada grupo calculará la carga animal de una determinada pastura
5. cálculo de cantidad de Unidades Animales
Recursos necesarios
• Hojas en blanco para cada uno de los participantes.
• Documento de la sección: Situación del sistema de producción ganadero.
• Papel tamaño cartulina.
• Papelógrafo.
• Marcadores (2-3 por grupo)
Tema: Manejo de Pastos y Sistemas Silvopastoriles
Dr. Otoniel López López
Página 144
BIBLIOGRAFÍA
1. CIAT. Franco Luis Horacio, Calero David, V. Durán Carlos…..Manejo y
utilización de forrajes Tropicales multipropósitos.
2. Muhammad Ibrahím, Sistemas Silvopastoriles para Pastos Degradados en
Trópico Húmedo.
3. Carballo; Matus ; Betancour y Ruíz, Manejo de Pastos., Año 2005.
4. Ricardo O. Russo y Raúl Botero Botero. 2005. Escuela de Agricultura de la
Región Tropical Húmeda, EARTH, San José, Costa Rica. El componente
Arbóreo como recurso forrajero en los Sistemas Silvopastoriles.
5. Luis H. Franco Q., David Calero Q., Patricia Ávila V. Alternativas para la
Conservación de Forrajes.
6. Argel, P. y B. Maass. 1995. Evaluación y adaptación de leguminosas
arbustivas en suelos ácidos infértiles de América Tropical. In Proceedings of
the Workshop “Nitrogen Fixing Trees for Acid Soils” Evans, D.O. y Szott, L.T.
(eds.) Nitrogen Fixing Tree Association (NFTA) and Centro Agronómico
Tropical de Investigación y Enseñanza (CATIE). Turrialba, Costa Rica. pp
215-227.
7. Benavides J 1994. Arboles y arbustos forrajeros en América Central. Vol 1 y
2. CATIE, Turrialba Costa Rica.
8. Michael Rúa Franco*. 2009. Cultura Empresarial Ganadera *Zootecnista U
de A, Especialista en Producción y Nutrición Animal UDCA, Pres. del Instituto
André Voisin Colombia y Director General de Cultura Empresarial Ganadera.
LAS LEYES UNIVERSALES DE ANDRÉ VOISIN PARA EL PASTOREO
RACIONAL www.produccion-animal.com.ar
9. Botero, R. 1992. Estrategias para la alimentación de rumiantes con forrajes
tropicales en sistemas de producción sostenible. In Memorias del foro sobre
“Estrategias para la Producción Animal en el Proceso de Integración
Colombo-Venezolana”. Asociación Venezolana de Producción Animal
(AVPA), Universidad Nacional Experimental del Táchira y Universidad
Francisco de Paula Santander. San Cristobal, Venezuela. 18p.
10.Botero, R. y R.O. Russo. 1997a. Utilización de árboles y arbustos fijadores
de nitrógeno en sistemas sostenibles de producción animal en suelos ácidos
tropicales. In III Seminario Manejo y Utilización de Pastos y Forrajes en
Tema: Manejo de Pastos y Sistemas Silvopastoriles
Dr. Otoniel López López
Página 145
Sistemas de Producción Animal. R. Tejos, C. Zambrano, M. Camargo L.E.
Mancilla W. García (eds.). UNELLEZ, Barinas, 20-22 de febrero de 1997. pp.
49-63.
11.Botero, R. y R.O. Russo. 1997b. Arboles y arbustos en producción animal en
suelos ácidos del trópico. Carta Ganadera (Colombia ) setiembre 1997, pp.
43-47.
12.Budowski, G. and R.O. Russo. 1997. Nitrogen fixing trees and nitrogen
fixation in sustainable agriculture: research challenges. Soil Biology and
Biochemistry 28(5/6):767-770.
13.Bronstein, G. 1983. Los árboles en la producción de pastos. In Curso Corto
Intensivo Prácticas Agroforestales con énfasis en la Medición y Evaluación
de Parámetros Biológicos y Socio-Económicos. L. Babbar (comp.).Turrialba,
Costa Rica, CATIE. Mimeo, p.d.
14.Combe, J. y Budowski, G. 1979. Clasificación de las técniccas agroforestales.
En Taller de Sistemas Agroforestales en América Latina. CATIE, Turrialba,
Costa Rica. pp. 17-48.

Pastos y Forrajes UPONIC

  • 1.
    UNIVERSIDAD POPULAR DENICARAGUA UPONIC FACULTAD DE CIENCIAS AGRARIAS Tema: Manejo de Pastos y Sistema Silvopastoril “Estrategias para el Manejo Sustentable de la Ganadería” Módulo: Ganado Bovino OTTO Boaco, Nicaragua Año 2014
  • 2.
    Tema: Manejo dePastos y Sistemas Silvopastoriles Dr. Otoniel López López Página 1 Contenido Contenido N° página Introducción 2 Objetivos 3 Pastos y Forrajes 4 Características botánicas de las Gramíneas 7 Características botánicas de las Leguminosas 10 Características de una buena planta forrajera 16 Gramíneas más importantes en Nicaragua 33 Carga Animal 69 Manejo de Pasturas 72 Disponibilidad de Forrajes 74 Manejo del Pastoreo 81 Leyes de Voisin 85 Sistema Silvopastoril (SSP) 99 Especies de árboles utilizadas en SSP 117 Conservación de Forrajes 125 Glosario 140 Evaluación 142 Bibliografía 144
  • 3.
    Tema: Manejo dePastos y Sistemas Silvopastoriles Dr. Otoniel López López Página 2 Introducción: Desde épocas primitivas hasta las actuales, la humanidad ha dependido de la riqueza de la tierra. El pastoreo fue vital para el hombre primitivo donde encontró el sustento para sus animales. A medida que avanzaba la civilización se obtenían cosechas para la conservación de forraje, que era utilizado en las épocas de escasez de pasto tierno, estabilizando en esta forma la producción pecuaria, en beneficio del hombre. En Nicaragua la ganadería ocupa un lugar preponderante en la producción agropecuaria; por lo tanto, el conocimiento de las mejores especies forrajeras es de gran importancia y constituye una rama agronómica que trae como consecuencia la intensificación del cultivo de las más diversas plantas forrajeras para el consumo de los animales. El adelanto ganadero no se logra solamente contando con animales con alto valor genético, sino proporcionando, a la vez, una alimentación adecuada que permita mantener sus características genéticas de alta producción, que se perderían con una alimentación deficiente. Para elevar la producción ganadera se debe, también, aprovechar adecuadamente los pastizales y los árboles en los potreros, las malezas deben ser controladas, para no disminuir su capacidad receptiva, el manejo adecuado de los mismos permitirá la recuperación de los pastos después de cada pastoreo, no permitiendo la eliminación de hierbas valiosas. Finalmente, se debe ubicar a las hierbas forrajeras de acuerdo a las condiciones ambientales de cada lugar, única forma de obtener buena producción y forrajes de alta calidad que permitan una explotación ganadera especializada con rendimientos económicos que se satisfagan los esfuerzos y gastos del agricultor. Por otra parte, no todas las especies forrajeras requieren la misma nutrición para impulsar sus desarrollos, ni todas las tierras dan lugar a las mismas reacciones, por lo que no basta con fertilizar el cultivo a base de macrofertilizantes como el nitrógeno, fosforo y potasio, sino que, en ciertos casos precisa completarlos con oligoelementos como el hierro, magnesio, cobre, boro, manganeso, molibdeno, zinc. etc., que incluso en porciones infinitesimales, son indispensables para que la planta pueda elaborar su materia orgánica. Además de estos conocimientos en materia de fertilizantes según sea la reacción del suelo, el ganadero debe tener una clara idea del valor nutritivo del forraje como alimentación del ganado en sus diversos estados de consumo, ya sea en verde, henificado, deshidratado ensilado, por si estos son o no suficiente para la función de su organismo, o si existe la necesidad de complementarlos con otros más concentrados para fomentar su desarrollo y producción, ya sea de trabajo, carne o leche, y mantener con ello la salubridad del animal.
  • 4.
    Tema: Manejo dePastos y Sistemas Silvopastoriles Dr. Otoniel López López Página 3 Objetivo General: Conocer los diferentes tipos de pastos y forrajes como principal alimento del Ganado Bovino Objetivos Específicos:  Reconocer los tipos de gramíneas más importantes en la alimentación de los Bovinos.  Reconocer los diferentes tipos de Leguminosas más importantes en la alimentación de los bovinos.  Conocer el manejo del Sistema Silvopastoril  Adquirir habilidades para el cálculo de la disponibilidad de forrajes y carga animal. METODOLOGÍA El programa teórico: Es desarrollado principalmente mediante la presentación magistral pero con continuas preguntas a los alumnos. Las conferencias se apoyarán con material audiovisual. Se alterna el ordenador con sesiones de diapositivas, especialmente las dedicadas a reconocimiento de diferentes Gramíneas y Leguminosas más utilizadas en la alimentación del bovino. También se usará la pizarra para enfatizar en los aspectos más importantes y/o realizar algunos dibujos - gráficas explicativos. La clase práctica se realizará directamente en un área o finca representativa donde se pueda observar y realizar actividades, que pongan en práctica lo evaluado. Se realizarán ejercicios de cálculo de la disponibilidad de forrajes en un determinado potrero de una finca del entorno y la cantidad de Unidades Animales (UA) que podrían pastorear por un tiempo determinado. Se aplicarán técnicas de conservación de forrajes en una finca.
  • 5.
    Tema: Manejo dePastos y Sistemas Silvopastoriles Dr. Otoniel López López Página 4 PASTOS Y FORRAJES Agrostología: Esta rama de la Agricultura tiene como fin el estudio de las plantas que se utilizan para la alimentación de los animales domésticos (Pastos), su cultivo y aprovechamiento; conservación y manejo de los potreros naturales y conservación de los forrajes. El valor alimenticio de las especies forrajeras, sus condiciones naturales de desarrollo, su cultivo, las asociaciones vegetales en que se encuentran, etc. ,deben ser conocidas a través de la explotación ganadera, ya que la materia prima es el forraje y los productos que de ella se obtienen son diversos ( carne, leche, lana), de ahí que la explotación de un ganado especial en la producción de un determinado producto, requiera el conocimiento de la calidad del forraje que exista para dar de alimento. FORRAJE.- El concepto de forraje es muy amplio y comprende todo aquello que sirve como alimento a los animales domésticos. Es forraje la masa vegetal frescamente cosechada (forraje verde), que se caracteriza por un elevado contenido de agua de vegetación. El heno (forraje seco), es el forraje verde que por exposición al aire y al sol pierde gran cantidad de agua. Es forraje el gandul, el frijol terciopelo, la Cratylia argéntea, etc. de pastoreo directo, henificada, mezclada con granos o melaza, transformada en harina, etc. Es forraje la leche descremada, la harina de pescado, etc. La denominación de pasto duro o fuerte corresponde a una masa vegetal que contiene un alto porcentaje de celulosa o Lignina, la que es poco digestible, a la inversa, un forraje con gran cantidad de sustancias fácilmente digestibles, altamente palatables, como sustancias proteicas, grasas etc., se denomina forraje fortificante. LOS FORRAJES SEGÚN SU ORIGEN. MINERAL.- Sal común, fosfatos, urea, etc. ANIMAL.- Entre los que tenemos, polvo de carne, sangre desecada, harina de pescado, leche descremada, hueso molido, etc. Se emplean solo como alimento para aves o en raciones de ganaderías de alta producción de leche. Su uso es más típico de explotaciones intensivas de países de cuatro estaciones, en alguno de los cuales debido a la nieve, es necesario estabular durante mucho tiempo. En nuestro país la explotación es a campo, debido a las condiciones de clima, que permite este tipo de explotación. VEGETAL.- Son los más comunes y comprenden: residuos industriales, alimentos concentrados y plantas forrajeras.
  • 6.
    Tema: Manejo dePastos y Sistemas Silvopastoriles Dr. Otoniel López López Página 5 Los residuos industriales son.- Tortas de la fabricación del aceite de soya, girasol, maní, lino, ajonjolí, algodón, etc. Subproductos de cervecería, el bagazo de la industria azucarera, residuos de pulpa de papa o remolacha. Los alimentos concentrados son.- Aquellos productos que se emplean en las haciendas ganaderas para producir más leche o terminar el engorde de los animales. Los granos.- Son los más importantes en primer lugar la avena que es el cereal más utilizado (avena amarilla), luego tenemos el maíz, cuyo consumo es muy grande en el país, siendo utilizado para las aves de corral y cerdos, le sigue en orden de importancia la cebada, el centeno y el trigo y en la costa últimamente va tomando importancia el empleo de sorgos graníferos. POTRERO.- Con este nombre se denomina a todos los terrenos en donde se alimenta el ganado, pudiendo ser naturales o artificiales, según sea productos de la naturaleza o de la mano del hombre, siendo los primeros polífitos (con muchas sp. Vegetales) y los segundos monófitos. Los potreros pueden ser permanentes o temporales, recibiendo el primer nombre cuando están destinados a la producción exclusiva de pastos o forrajes, y el segundo está en producción alterna con otra clase de cultivos. Los potreros o pastizales reciben el nombre de potreros arbolados o arbóreos, pastizales leñosos o arbolados, cuando la vegetación herbácea está asociada con la arbórea o arbustiva, que además de servirle de protección puede ser aprovechada como forraje ( brotes, semillas, hojas y frutos). Los potreros arbolados tienen su lugar adecuado en el estudio de la Dasonomía, recibiendo sus cultivos el nombre del silvo-pastoril. Silvopastoril En el trópico latinoamericano las actividades ganaderas constituyen una actividad económica de importancia. Los sistemas silvopastoriles (cercas vivas, árboles en potreros, bancos de proteína, etc) han cobrado importancia en América Latina en los últimos treinta años. Esto, probablemente como una expresión del interés por revertir los efectos negativos sobre el medio ambiente, causados por los procesos de “potrerización” dirigidos para “habilitar tierras” en bosques naturales. Una de las principales secuelas de las políticas erradas de colonización y de los efectos negativos asociados con sistemas agropecuarios mal manejados son las pasturas degradadas en Centroamérica. Estas cubren amplias extensiones degradadas por pérdida de suelo (erosión), compactación y disminución de la fertilidad, principalmente en zonas de ladera. De ahí la importancia de profundizar en el conocimiento de la dinámica de los sistemas que involucran animales, pasturas, árboles y suelos, y sus interacciones.
  • 7.
    Tema: Manejo dePastos y Sistemas Silvopastoriles Dr. Otoniel López López Página 6 CLASIFICACIÓN DE LOS PASTOS Pastos Naturales Grama colorada (Axonopus compresus), Grama Amarga (Paspalum sp.), Cola de burro (Andropogon bicornis), Zacatón (Paspalum virgatum ), Zacate de agua (Hymenachne amplexicaulis), Aceitillo (Aristida jorulensis), Bouteloa, Panicum. Zona Atlántico. Es la que tiene menor área de pastos mejorados y naturalizados (461,350 mz), la mayor parte, el 69% está cubierto de pastos naturales. Pastos Mejorados Elefante, Taiwán, Alemán, Gamba, Brachiaria brizantha, B. dictyoneura, B. humidicola, Tanzania, Mombasa, Mulato, Toledo. Pastos Naturalizados Asia (Panicum maximum ), Jaragua (Hyparrhenia rufa). DESTINO O USO 1.- Pastoreo: Son especies que pueden ser tomadas directamente del suelo por los animales. este tipo de alimentación es la más cómoda y barata, típica de nuestro país. Los potreros deberán estar formados por plantas que soporten bien el pisoteo y de ellas las especies rastreras son las más convenientes. 2.- Corte: Son aquellas que una vez cortadas son destinadas para el alimento del ganado, como forraje verde, henificado o ensilado. Dentro de este grupo tenemos algunas especies tropicales como el pasto elefante, el pasto Guatemala, etc. En la sierra la alfalfa y el maíz. También debemos citar algunas plantas cultivadas para utilizar sus raíces o tubérculos: variedades de papa, remolacha, nabo etc. Tunas sin espinas, las legumbres del algarrobo carnosas y dulces son apetecidas por los animales a falta de algo mejor.
  • 8.
    Tema: Manejo dePastos y Sistemas Silvopastoriles Dr. Otoniel López López Página 7 CARACTERÍSTICAS BOTÁNICAS DE LAS GRAMINEAS Las gramíneas presentan una estructura típica común: raíz, tallo, hojas, flores y frutos. La Raíz En la fase inicial, la raíz de las gramíneas es llamada primaria. Por lo regular, es de corta duración, y luego desaparece para dar lugar a la raíz permanente. El sistema de raíces se caracteriza por tener un número de raíces fibrosas ramificadas y densas que dan un gran soporte a la planta en el suelo y, que a su vez, funciona en la conservación de esta. Es característico que en estas plantas se de la presencia de estas raíces secundarias, que se forman en los nudos de los tallos rastreros. Según el tipo de especie, las raíces pueden alcanzar una profundidad de 10 cm hasta unos 7 m. El Tallo EL tallo de las gramíneas está formado por una serie de nudos e inter nudos. En las especies de crecimiento decumbente o postrado se encuentran tallos modificados, llamados rizomas y estolones. Los rizomas se reconocen por la presencia de inter nudos de longitud variable y porque generalmente son subterráneos. Los estolones se arrastran por encima de la superficie del suelo y presentan hojas verdes, como el pasto Estrella Africana. Tanto los rizomas como los estolones (cuando las condiciones de humedad son adecuadas), tienen la capacidad de enraizar al contacto con el suelo y dar origen a nuevas plantas . Las Hojas Las hojas de las especies gramíneas nacen en los nudos de los tallos, de manera opuesta y una en cada nudo. La hoja se compone de las siguientes partes: vaina, lígula, lámina y aurículas. La vaina es la estructura cilíndrica abierta hasta la base, que sale de la parte superior del nudo. La lígula es una membrana típica que se representa con una corona de pelos, situada entre la lámina y la vaina. La lámina o la verdadera hoja es de forma lanceolada y puede ser pubescente. Presenta una nervadura principal central a lo largo y algunas secundarias paralelas.
  • 9.
    Tema: Manejo dePastos y Sistemas Silvopastoriles Dr. Otoniel López López Página 8 La aurícula es de estructura fina, de forma triangular, angosta, con el ápice oscuro. A veces presenta pelos, situados a los lados de la lígula. Gramíneas
  • 10.
    Tema: Manejo dePastos y Sistemas Silvopastoriles Dr. Otoniel López López Página 9 La Flor La flor perfecta de una gramínea consta de un pistilo que tiene un ovario simple con dos estigmas en forma de plumas y con tres anteras. Estos órganos están rodeados y protegidos por dos hojas modificadas, una de mayor tamaño llamada lema, y otra más pequeña, conocida como palea. Las lodículas son órganos en forma de sacos que se expanden cuando los órganos reproductores de la flor maduran. La lema y la palea y demás órganos incluidos, forman la florecilla. Las florecillas y las glumas constituyen la espiguilla, que es la unidad base de la inflorescencia de los pastos, y esta, a su vez, se clasifican en tres tipos de inflorescencia: Espigas, Racimos y Panícula. El Fruto El fruto de los pastos está compuesto por una cubierta exterior, el pericarpio, que es la pared del ovario. El embrión se encuentra embebido en el endospermo. Este tipo de fruto o semilla recibe el nombre de Cariópside.
  • 11.
    Tema: Manejo dePastos y Sistemas Silvopastoriles Dr. Otoniel López López Página 10 CARACTERÍSTICAS BOTÁNICAS DE LAS LEGUMINOSAS Las plantas de la familia de las leguminosas tienen características que las distinguen en muchos aspectos- de otras familias, tanto por la uniformidad morfológica entre los géneros, como por su hábito de crecimiento y por la forma de sus hojas (que son compuestas y trifoliadas, con una estípula). Además, sus raíces se caracterizan porque contienen nódulos con bacterias fijadoras de nitrógeno atmosférico, que mejoran la fertilidad del suelo. La Raíz La raíz de las leguminosas, especialmente las de tipo herbáceo, tiene raíces pivotantes con muchas raíces secundarias y terciarias. Estas últimas tienen la capacidad de formar nódulos, en los cuales se establecen y se desarrollan bacterias (Rhizobium). Estas bacterias fijan el nitrógeno atmosférico que circula en el suelo, el cual es indispensable tanto para la vida vegetal como para el animal.
  • 12.
    Tema: Manejo dePastos y Sistemas Silvopastoriles Dr. Otoniel López López Página 11 Se reporta que las leguminosas tropicales tienen la capacidad de fijar grandes cantidades de nitrógeno, como el caso del Centrosema pubescens, que produjo 235 kg de N/ha año. Esto hace que las gramíneas forrajeras ayuden a incrementar la producción de carne por hectárea en más de 150% en comparación con el uso de un solo tipo de pasto como base para la alimentación. El Tallo El desarrollo de los tallos de las leguminosas varía mucho según la especie. La mayoría de ellos son aéreos y pueden presentarse: Erectos (Stylosanthes guianensis, Estilosantes y, Gliricidia sepium, Madero Negro); Semierectos (Centrosema pubescens, Centrosema y, Clitoria spp.) y; Rastreros (Pueraria phaseoloides, Kudzú y, Arachis pintoi, Maní forrajero). Las hojas de las leguminosas son bipinadas con folíolos aserrados, que pertenecen a las mimosáseas, ejemplo:
  • 13.
    Tema: Manejo dePastos y Sistemas Silvopastoriles Dr. Otoniel López López Página 12
  • 14.
    Tema: Manejo dePastos y Sistemas Silvopastoriles Dr. Otoniel López López Página 13
  • 15.
    Tema: Manejo dePastos y Sistemas Silvopastoriles Dr. Otoniel López López Página 14 Flores: Las flores de las especies más comunes de las leguminosas están compuestas por cinco pétalos (un estandarte, dos alas, una quilla de dos pétalos (más o menos soldados), un cáliz, normalmente con cuatro o cinco dientes. La quilla encierra el estigma y los estambres (que generalmente son diez; nueve de ellos suelen estar soldados por filamentos que también rodean en una envoltura al enfilo y ovario). La flor de las leguminosas produce su fruto por medio de polinización cruzada o natural. El fruto El fruto de la familia de las leguminosas tiene forma de vaina; ésta puede ser grande, alargada y plana, como las de Canavalia ensiforme (Canavalia) y la de la Mucuna pruriens (Pica Pica sin pelo), o con pelos pequeños y planos como los de la Pueraria phaseoloides (Kudzú) y la Centrosema pubescens (Centro). COMPOSICIÓN QUÍMICA. Desde este punto de vista los forrajes y las plantas forrajeras pueden ser: completa e incompletas. Los alimentos no presentan todos unos balances normales de hidratos de carbono, grasas y proteínas, siendo indispensable que las raciones déficit en principios inmediatos. Un caso interesante es la alfalfa, que siendo leguminosa de alto contenido en proteínas, permita el crecimiento y el engorde de los animales sin dificultad, porque tiene calcio, fosforo y potasio abundantes que su sistema radicular trae al perfil arable. Además su contenido vitamínico es completo y siendo poca la cantidad de hidratos de carbono que posee, no resulta un inconveniente; pues, el organismo animal transforma los prótidos en glucósidos. Por lo tanto se le considera un alimento completo. Los cereales forrajeros y en general las gramíneas forrajeras son alimentos incompletos, especialmente por el bajo contenido de proteínas y sales.
  • 16.
    Tema: Manejo dePastos y Sistemas Silvopastoriles Dr. Otoniel López López Página 15 ADAPTABILIDAD DE GRAMÍNEAS Y LEGUMINOSAS
  • 17.
    Tema: Manejo dePastos y Sistemas Silvopastoriles Dr. Otoniel López López Página 16 CARACTERÍSTICAS DE UNA BUENA PLANTA FORRAJERA. Muchos son los requisitos que debe reunir una especie vegetal para constituir una buena planta forrajera. Las principales son: Materiales utilizados en el establecimiento de los pastos Tipo de semilla Para el establecimiento de pastura, se puede utilizar semilla sexual (Botánica, ó gámica) y semilla vegetativa (asexual, ó agámica). Semilla Sexual Cuando se utiliza semilla sexual, es importante tener en cuenta su calidad. Esta debe estar libre de malezas, plagas y enfermedades. Asimismo, debe conocerse el porcentaje de pureza, germinación y latencia que presentan algunas gramíneas y leguminosas al momento de la siembra, debido a que todos estos factores tienen que ver con la densidad (cantidad de semillas por área). En el caso de especies como el Jaragua, Guinea, Asia, Colonial y Panizo Azul, el material más comúnmente empleado es la semilla botánica propiamente dicha. En la mayoría de los casos y para las tres primeras especies la semilla disponible en el mercado local no ofrece seguridades de éxito, debido esto a su baja calidad. Generalmente se trata de semillas con muy bajos porcentajes de pureza y germinación. Semilla Vegetativa El método de establecimiento de la semilla vegetativa, se utiliza tanto en gramíneas como en leguminosas, en lugares donde escasea la semilla sexual. Con este método se facilita el uso de rizomas, estolones, estacas, cañas, macollas y/o cepas de la planta, para el establecimiento y multiplicación de las especies que son promisorias y que se desea ganar tiempo en su incremento. Para las especies que se propagan por semillas vegetativas, quizás el único inconveniente de su empleo está en la duración del período entre el corte de estos materiales y su siembra. Estos materiales, excepción hecha de las cañas del Taiwán A-144, son muy perecederos.
  • 18.
    Tema: Manejo dePastos y Sistemas Silvopastoriles Dr. Otoniel López López Página 17 Germinación y pureza de la semilla En la fase de establecimiento es muy importante conocer el poder de germinación y pureza de las semillas de las especies forrajeras que van a utilizarse. Es recomendable el uso de especies mejoradas de alto rendimiento y que se adapten a las zonas donde se establecerán. Las semillas deben ser, además resistentes a plagas y enfermedades. Una excelente producción forrajera está influenciada en gran medida, por un buen establecimiento y por la calidad de la semilla que se use, la cual debe tener un porcentaje alto de germinación y pureza, de tal manera que se evite la resiembra. Germinación Es la cantidad de semillas que nace, del total de una cantidad determinada. Ejemplo: si de 100 semillas sembradas germinan, 95 se dice que la germinación es de 95%. Pureza Es el porcentaje de semillas puras (viables) que se obtienen de una cantidad dada, una vez que se han eliminado de ella todas aquellas impurezas, como las semillas vanas, hojas, flores, tierra y otros. Latencia La latencia (dormancia), se define como la falta de madurez embrionaria de la semilla en el momento de la cosecha. Este fenómeno es común en gramíneas y leguminosas forrajeras tropicales. Tal es el caso del Panicum maximum (pasto Guinea), cuyas semillas requieren de tres meses de almacenamiento para tener un mayor porcentaje de germinación. Asimismo, la semilla del pasto Brachiaria decumbens presenta un impedimento físico en las estructuras florales que cubre la cariópside, para la entrada de agua y/o oxígeno. Este tipo de semillas responde bien al tratamiento de la escarificación con ácido sulfúrico concentrado (H2SO4). Las épocas de siembra están relacionadas con la distribución de la lluvia durante el año; puede ser temprana, cuando se realiza al comienzo de la época de lluvias, y estas aún no son muy frecuentes e intensas; o tardía, que corresponde a la siembra que se efectúa durante los períodos de mayor precipitación y/o posteriores a estos.
  • 19.
    Tema: Manejo dePastos y Sistemas Silvopastoriles Dr. Otoniel López López Página 18 La densidad de siembra se refiere al número de plantas por hectárea, calculada para alcanzar una cobertura deseada en un tiempo determinado. Puede ser densa utilizando las tasas recomendadas para cada especie, o rala, que es una estrategia de establecimiento de pasturas, consistente en sembrar inicialmente una baja población de plantas “madres” a una distancia mayor que la normal, o franjas, para que con los estolones o semillas producidas por estas plantas iniciales cubran las áreas intermedias en un tiempo razonable (Spain, et al. , 1984). En la Tabla 1 se muestra algunas características de adaptación, calidad y tasas de siembra de las especies tropicales utilizadas en el Proyecto. VALOR CULTURAL O SPG (Semilla Pura Germinable) El termino semilla pura germinada (SPG), conocido como valor cultural (VC) sirve para conocer la calidad de la semilla que se va a utilizar. Las tasas de siembra varían según las especies y los factores antes vistos y se deben calcular con base en semilla pura germinable (SPG). Valor Cultural: es la cantidad de semilla en porcentaje que germinará en un kilogramo de semilla en condiciones normales de temperatura y humedad. VC = % de Pureza X % de Germinación 100 Ejm. Semilla de Brachiaria Toledo: 75% de pureza X 80% de germinación 100 60 % es lo que va a nacer Métodos utilizados en Nicaragua en el establecimiento de pastos Cuando se desea sembrar forrajes nuevos en una finca o sistema de producción, deben realizarse reuniones previas, individuales o en grupo con los productores, para evitar los riesgos que puedan presentarse o que sean limitantes durante el establecimiento, por lo tanto, es necesario hacer una planificación cuidadosa con el fin de reducir o evitar dichos riesgos. La adopción de estas pasturas depende de muchos factores tanto climáticos como de suelo que afectan el desarrollo de la planta, además, de factores económicos y culturales. 60% es lo que va a nacer
  • 20.
    Tema: Manejo dePastos y Sistemas Silvopastoriles Dr. Otoniel López López Página 19 Mediante el análisis de la información obtenida en estas reuniones de planificación, deben estudiarse la situación actual de la finca, los objetivos y criterios que se pretenden en cuanto a la selección de especies y sistemas de explotación, definirse bien las prioridades y estrategias a seguir para la siembra y el establecimiento, con la participación del productor en la toma de decisiones; además, evaluar y elegir metodologías que cubran las necesidades del productor y realizar un inventario de recursos disponibles. Es importante organizar un cronograma de todas las actividades para la siembra. En la etapa de planeación se calculan todos los costos para la adecuación del terreno, la fertilización, la siembra, el manejo del establecimiento y complementarios como cercas, bebederos, etc., para que el productor conozca cual será la inversión y su efecto económico al incorporar las pasturas escogidas dentro de la explotación. Se debe hacer seguimiento y control del estado de la pastura mediante visitas periódicas, observar el número de plantas y su vigor, determinar si es necesario realizar resiembras o control de plagas, enfermedades y malezas presentes en la pradera. Para el establecimiento de pasturas existen diferentes tipos de limitaciones como: Culturales, en donde la información técnica es insuficiente; los docentes, profesionales y técnicos no están actualizados y hay ausencia de verdaderos productores. Económicos, cuando los recursos financieros son escasos, la maquinaria es inapropiada y el costo de insumos es muy alto. Biológicos, por la presencia de plagas, enfermedades, malezas y competencia entre plantas. Climáticos, en donde inciden la cantidad, frecuencia e intensidad de las lluvias, temperatura ambiental y luz. De suelos, Es recomendable hacer un análisis de suelos con el fin de detectar posibles problemas de deficiencia de nutrientes, toxicidad de aluminio, topografía del terreno, estructura del suelo, riesgos de erosión y compactación. Adecuación del Terreno y Preparación del Suelo
  • 21.
    Tema: Manejo dePastos y Sistemas Silvopastoriles Dr. Otoniel López López Página 20 Se debe adecuar el terreno eliminando todas las limitaciones y problemas que se presenten en el área en donde se va a realizar la siembra, controlando las malezas o pasturas naturales no deseadas y eliminando los obstáculos como troncos, piedras, etc., que afecten posteriormente áreas productivas. También se debe tener en cuenta la pendiente del lote, la cual define posteriormente la posibilidad de mecanización del terreno, las zonas bajas mal drenadas o pedregosas, e identificar la disponibilidad de agua en el lote. El control de la vegetación se puede hacer mecánicamente, usando machete o guadaña; socolando, mediante el corte de ramas y arbustos; o también puede hacerse una tumba mecanizada de la maleza empleando una grada de discos para tumbar e incorporar al suelo material vegetal. Otra forma es la biológica, utilizando el ganado (sobre pastoreo) o la química mediante el uso de herbicidas. Existen en el mercado una gama amplia de herbicidas que se aplican de manera total o parcial (sitios, surcos o franjas) para controlar gramíneas o malezas de hoja ancha. La preparación del suelo se hace para adecuar las condiciones físicas del suelo, reducir total o parcialmente la competencia entre las especies forrajeras y la vegetación existente. Con esta se rompen las capas duras superficiales y se evita su formación, facilitando la aireación y aumento en la capacidad de retener humedad, estimulando la actividad bacterial. El suelo compactado no permite el desarrollo de raíces, la absorción de nutrientes y reduce la capacidad de utilización y almacenamiento de agua (Acosta, A. E. et tal, 1995). Para la preparación del suelo se deben considerar la estructura, textura, pendiente, antecedentes del potrero y el régimen de lluvias de la región. Cuando un suelo esta compactado por sobre pastoreo o por laboreo con maquinaria, principalmente en la superficie, sufre disminución en el tamaño de los poros, y la aireación y el movimiento de agua se vuelven deficientes; estas propiedades se deben recuperar con las labores de preparación. La intensidad y grado de preparación del suelo dependen de su estructura, textura (% de arena, limo y arcilla), la época de realización, la clase de maquinaria y de los implementos usados. Para suelos arenosos la preparación necesaria para establecer pasturas es reducida, en cambio para suelos pesados o arcillosos es necesario mayor intensidad de labranza. La preparación en terrenos pendientes debe ser mínima y en franjas a curvas de nivel. La distancia entre franjas depende del grado de la pendiente y del potencial de erosión del suelo. Cuando la pendiente no permite el uso de maquinaria convencional (tractores), se puede hacer labranza mínima mediante la aplicación de herbicidas, usar implementos de tracción animal o si las áreas son pequeñas, preparar el suelo en forma manual, empleando azadón.
  • 22.
    Tema: Manejo dePastos y Sistemas Silvopastoriles Dr. Otoniel López López Página 21 Cuando se va a sembrar un potrero con especies nuevas, deben conocerse los antecedentes del área para poder detectar la incidencia de malezas. Estas se presentan en sitios con tradición de cultivos, especialmente donde las prácticas de control han sido deficientes y en zonas muy lluviosas. El régimen o distribución de lluvias de la zona es el factor climático que más incide en la preparación del suelo y su intensidad de laboreo, siendo más difícil en épocas de alta precipitación, sin embargo, es necesario que exista cierto grado de humedad. La preparación al inicio de las lluvias permite obtener mejor control de la competencia en el área, la disminución de la población de hormigas arrieras, menos pases de maquinaria y una mayor descomposición de los residuos. La labranza óptima depende de las características de las especies forrajeras, el grado de pendiente del suelo, y de la intensidad de las lluvias. En general, cuanto más agresiva sea la especie que se va a sembrar, menos intensa deberá ser la preparación del suelo y el control de la competencia (Ayarza y Spain, 1991). Las diferentes actividades o labores que se realizan en la preparación del suelo son la arada, la rastrillada, el uso palas y el surcado. Preparación del terreno Métodos de siembra Varios son los métodos empleados en la siembra de pastos, y estos difieren dependiendo de la topografía del terreno, disponibilidad o no de maquinaria agrícola, área a plantarse y de la cantidad de semilla botánica o material vegetativo disponible.
  • 23.
    Tema: Manejo dePastos y Sistemas Silvopastoriles Dr. Otoniel López López Página 22 Para obtener mayo r éxito en las siembras de especies forrajeras, es recomendable realizarlas cuando el inverno se ha establecido. Es por ello que se recomienda los meses de junio-julio como los más adecuados. En esta época hay suficiente humedad en el suelo para la germinación de la semilla, y al mismo tiempo, no hay un exceso de lluvia que provoque el arrastre de la semilla sexual, que es muy pequeña. Si la siembra se realiza con semilla vegetativa, el exceso de humedad no es problema, por el contrario, favorece a los rebrotes del material vegetativo permitiendo un buen establecimiento. El período de la siembra con material vegetativo puede ser mayor en comparación con el uso de la semilla sexual. Los principales métodos de siembra son: al voleo, en surcos, en franjas y siembras ralas. Siembra al Voleo Este método es el más utilizado por los ganaderos para el establecimiento de sus pasturas. Consiste en la distribución manual o mecánica de la semilla. El éxito depende, principalmente, de la buena distribución de la semilla por toda la superficie del suelo. Sin embargo, requiere generalmente de mayor cantidad de semilla debido a que hay mayor pérdida por arrastre y distribución. Tiene la ventaja de ser el de mayor facilidad para los productores, pero tiene el inconveniente de que si el terreno no está bien preparado, se dificultará el control de las malezas. La siembra al voleo se practica después que la montaña o el tacotal han sido derribados y quemados. Normalmente la semilla se riega después que cultivos
  • 24.
    Tema: Manejo dePastos y Sistemas Silvopastoriles Dr. Otoniel López López Página 23 como maíz y millón, que se siembran para abaratar los costos del establecimiento del pasto, han sido deshierbados. En ocasiones, la semilla es regada inmediatamente después de la quema, a finales de marzo o en abril. Las cantidades de semillas empleadas varían de acuerdo al tipo de pastura. De Jaragua se utilizan de 1 a 2 sacos de semilla por manzana: un saco puede pesar 40 libras. El Guinea y el Asia se siembran por “medios” (de 3 a 4 libras aproximadamente); se siembran de 4 a 6 medios de semilla por manzana. Después que la semilla ha germinado, y hasta la formación de semilla de las nuevas plantas, el pasto así sembrado no recibe ninguna atención especial. Es hasta que las especies plantadas han semillado, que las áreas así establecidas, son sometidas al pastoreo. Esto puede ocurrir en diciembre y enero, unos 8 ó 10 meses después de hecha la siembra. Para las especies como el Estrella (Cynodon nlemfluensis ) y Alemán (Echinochloa polystachya), que se propagan por material vegetativo, la preparación de la cama de siembra puede ser la misma que para Jaragua, Guinea y Asia, especies que se pueden propagar, generalmente, por material botánico. La siembra puede efectuarse al voleo y a continuación pasar por el terreno un lote de ganado. A esta siembra se le llama “Pateado” y se practica cuando el terreno es suave y cuenta con muy buena humedad. Siembra en Surcos o Hileras Este método se refiere al sistema que utilizan todos los cultivos agrícolas tradicionales, donde la maquinaria hace una buena preparación del terreno. Para establecer la pastura en surcos o hileras, la siembra de gramíneas o leguminosas se recomienda en distancias de 50 cm entre surcos, tomando en cuenta las características de las plantas en su cobertura. En el caso del establecimiento de gramíneas mezcladas con leguminosas, se pueden utilizar distancias de siembra desde 0,50 a 1,0 m, dependiendo de la especie. Por lo regular, se usa una distancia entre surcos de 50 cm para competir con las malezas y alternar las especies. Es recomendable también que una vez realizada la siembra, se cubra ligeramente la semilla con una capa delgada de tierra. Esto puede hacerse en forma manual, utilizando una rama o mediante la rastra de un tractor. Esto se hace con el fin de que la semilla se incorpore bien al suelo, para asegurar el establecimiento adecuado. Siembra en Franjas
  • 25.
    Tema: Manejo dePastos y Sistemas Silvopastoriles Dr. Otoniel López López Página 24 Como alternativa de mejoramiento de una pastura con una especie promisoria, se utilizan las siembras en franjas, con la finalidad de reducir costos en establecimie nto, o debido a la poca disponibilidad de semilla, tanto de gramíneas, como de leguminosas. Estas siembras en franjas pueden utilizarse en terrenos preparados convencionalmente. El tamaño y el área por establecer dependen de la cantidad de semilla disponible para la siembra, y de las necesidades de la empresa y/o productor. Las franjas recomendadas en este caso deben ser de 1 m de ancho. Esta siembra en franjas se realiza preferiblemente para introducir una nueva especie forrajera en una pastura ya establecida, o para mejorarla a través de una asociación con leguminosas. Siembras Ralas Es un método que se ha venido desarrollando para el establecimiento de nuevas pasturas en el área tropical. Consiste en establecer una baja población de plantas madres (1000 a 1500 por hectárea), especialmente de especies de crecimiento rastrero. Este sistema tiene la facilidad de que el costo de establecimiento es bajo. El éxito consiste en garantizar una buena fertilidad del área sembrada, para favorecer su rápido establecimiento. Tiene una limitante en regiones tropicales donde la incidencia de malezas es alta, lo cual hace que estas últimas lleguen a competir con la especie sembrada, por lo que es recomendable desarrollar un buen control de malezas. Época
  • 26.
    Tema: Manejo dePastos y Sistemas Silvopastoriles Dr. Otoniel López López Página 25 La mejor época de siembra puede depender de varios factores como: el tipo de suelo, precipitaciones, régimen de temperatura, especie y competencia con las malas hierbas. Es de suma importancia la interacción suelo/agua/semilla: así, el suelo debe tener una humedad adecuada; debe existir un movimiento del agua del suelo hacia la semilla en germinación y; las pérdidas de agua de la semilla en germinación no deben ser excesivas. Estás recomendaciones tienen gran importancia en las regiones tropicales y subtropicales donde hay dos estaciones bien definidas (lluvia y seca) y sobre todo donde no se dispone de riego. La iniciación del período de quemas (marzo a mayo), marca la época de siembra más generalizada, aunque quienes plantan maíz o millón como cultivo pionero riegan la semilla del Jaragua, Guinea o Asia a mediado de los meses de julio o agosto. En situaciones muy particulares como es el caso del Taiwán A-144, incluso las siembras efectuadas en los últimos días de septiembre se estiman con grandes probabilidades de éxito. Quienes cuentan con posibilidades de riego pueden efectuar sus siembras en cualquier época. Densidad de Siembra La densidad de siembra para los pastos de semilla botánica puede variar con la especie, capacidad de germinación, método de siembra, suelo y precipitaciones. En la mayoría de los países tropicales la disponibilidad de semilla de pastos mejorados es escasa y en muchos casos es difícil de obtener. Por lo tanto, conviene sembrar solo la cantidad de semilla suficiente para lograr un buen establecimiento, aunque en la práctica muchos agricultores suelen sembrar más semillas de la necesaria. En general, se acepta que la siembra en hileras necesita menos semilla que las siembras a voleo. Una alta densidad de plantas agrupadas en los surcos, trae como consecuencia una competencia intraespecífica de luz, agua y nutrientes. Las semillas de pastos tropicales son por lo general muy caras. A veces, cuando se siembran pastos por vía gámica, una práctica muy común, es usar densidades de siembra mayores a las necesarias para asegurar emergencias satisfactorias, sin valorar mucho la preparación del suelo y la época más adecuada. De acuerdo con estos criterios, el aumento de los costos por preparación del suelo puede ser compensado, en alguna medida, cuando se reducen las densidades de siembra. Las densidades de siembras en el pasto Guinea son variables para esta especie, y oscilan entre 25 y 45 libras por manzana. Densidades mayores de hasta 60 libras se usan cuando no se limpia la semilla. En King grass y otras especies e híbridos de Pennisetum la semilla gámica es prácticamente estéril, por lo que la plantación se realiza exclusivamente por estacas.
  • 27.
    Tema: Manejo dePastos y Sistemas Silvopastoriles Dr. Otoniel López López Página 26 Se sabe que uno de los factores que más encarece el establecimiento de las especies que se reproducen por semilla vegetativa es el gran volumen de semilla que hay que cortar, recoger, transportar y por último esparcir en el campo, por lo que cualquier reducción de la dosis de plantación constituye un considerable ahorro de recursos humanos y materiales. En el pasto Estrella se logra un establecimiento satisfactorio con menores dosis de plantación: 1 a 2 t/ha de material vegetativo de 80 a 90 días y 25 cm entre surco. Otro aspecto que debe considerarse en la densidad de siembra de estas especies, es el número de nudos (yemas) en el estolón. En estas especies la germinación se incrementa con el número de nudos y tiene una mayor germinación. Profundidad de siembra Las semillas de las gramíneas y leguminosas utilizadas como pastos, son en general pequeñas y de escasa reserva, por lo que la profundidad de siembra resulta de gran importancia. La siembra muy profunda no logra la llegada de la plántula a la superficie. Por otra parte, la rápida desecación de la capa superficial del suelo puede traer como consecuencia que en siembra a voleo muy superficial, las semillas no tengan el agua suficiente para germinar y poder sobrevivir las jóvenes plántulas, sin que sean dañadas por las fuertes insolaciones tropicales y las elevadas temperaturas de la capa superficial del suelo. Cuando las precipitaciones son muy limitadas y no se dispone de riego, es preferible sembrar más profundamente, ya que lo que se pierde en germinación, por el efecto de la profundidad, puede ganarse en supervivencia de las plántulas jóvenes. De esta manera éstas desarrollan su sistema radicular en capas más profundas del suelo donde las variaciones de humedad no fluctúan tanto con relación a las precipitaciones. La profundidad de 6 a 12 mm es aceptable para la mayoría de las especies de pastos, pero ésta puede ser incrementada en los suelos arenosos y cuando las especies tienen una semilla más grande. En la mayoría de las especies la mejor germinación ocurre cuando la profundidad de siembra es de 1.0 – 15.0 mm. Las especies responden de manera distinta a diferentes tipos de suelos con relación a la profundidad de siembra. La época del año desempeña un papel importante al definir la profundidad de siembra. Se señala que la profundidad óptima de plantación no debe exceder tres veces el diámetro de la semilla utilizada. La mejor profundidad de siembra para Estrella se encuentra entre 5 y 10 cm. La mejor profundidad de tapado para el King grass es entre 5 y 10 cm, independientemente de la época de plantación. Distancia de Siembra:
  • 28.
    Tema: Manejo dePastos y Sistemas Silvopastoriles Dr. Otoniel López López Página 27 Cuando se siembran asociaciones de gramíneas y leguminosas y el método utilizado no es al voleo, se pueden utilizar diferentes patrones de siembra como 1:1 (un surco de gramínea por uno de leguminosa), 1:2 (uno de gramínea por dos de leguminosa); 2:2 (dos de gramínea por dos de leguminosa) etc. Si es en franjas se puede utilizar diferentes anchos de franja dependiendo del porcentaje de leguminosa que se quiera en la asociación, como sembrar franjas de gramínea y leguminosa de 5 metros de ancho cada una para tener 50% de cada especie, u otros arreglos como 5 m para la gramínea y 3 m para la leguminosa, 10m x 5m, 20m x 10m, etc. La distancia de siembra recomendada para forrajes depende de las especies, de la agresividad de estas y de la incidencia de malezas. Para gramíneas y leguminosas herbáceas y si la siembra se hace en líneas a chorro, ya sea manual o con máquina, se recomienda distancias de 60 a 80 cm entre surcos; de lo contrario, la siembra se hace de 40 a 50 cm entre plantas, conservando la misma distancia entre surcos. Para especies arbustivas, dependiendo del uso posterior, se siembra usando diferentes patrones; para pastoreo directo asociada con una gramínea se siembra a 1 metro entre plantas y 3 a 5 m entre surcos, si su uso es para banco de proteína o corte y acarreo la siembra se hace a 1mentre plantas y a 1.5m entre surcos. Para otras especies multipropósito (Caupi y Lablab) las distancias se reducen a 50 cm entre surcos y de 10 a 20 cm entre plantas. Manejo de pastizal durante el establecimiento Existen pocos datos experimentales sobre el manejo de los pastizales durante la primera etapa de establecimiento. El momento en que se debe comenzar a utilizar el pasto por los animales después de la siembra, es una cuestión de suma importancia para la vida útil del pastizal. El pasto no debe comenzar a explotarse intensivamente hasta que la especie deseada no haya cubierto toda el área. La utilización del pastoreo en leguminosa no debe ser empleada en forma esquemática, sino teniendo muy en cuenta la situación que presenta la pastura. los suelos de buena y mediana fertilidad, el nitrógeno que se acumula durante el período seco en el suelo y que pasa a formas asimilables con las primeras lluvias, es suficiente para cubrir las necesidades de este elemento en la primera etapa de establecimiento. En las gramíneas mejoradas, una fertilización nitrogenada después del primer pase de chapoda o pase de ganado puede favorecer el establecimiento, debido a que estas especies, en general, hacen un uso más eficiente del nitrógeno que las especies nativas indeseables y logran así que, el pasto sembrado cubra más rápidamente el área. En especies de crecimiento rastrero y estolonífero, cuando éstas no cubren completamente el área, se hace aconsejable aplicar una fertilización nitrogenada después de un pase de grada.
  • 29.
    Tema: Manejo dePastos y Sistemas Silvopastoriles Dr. Otoniel López López Página 28 Cuidados culturales En la mayoría de los casos, y salvo muy raras excepciones, las especies forrajeras plantadas no reciben atenciones culturales que mejoren sus posibilidades de éxito. En el caso del Jaragua, Guinea y Asia, que son las especies más comunes en nuestro medio, es hasta después del primer pastoreo, que se desmatonan y queman para controlar algún tipo de maleza. Es muy raro que estas plantaciones sean fertilizadas, e incluso que se les aplique un insecticida en caso que sean atacadas por insectos. Especies como Estrella y Taiwán A-144, sobre todo este último, son motivo de labores culturales como chapia, aporque, fertilización, aplicación de herbicidas, control de plagas (insectos y roedores) y riego. Tiempo de utilización del pasto después de plantado El tiempo que se deja transcurrir entre la siembra de una especie forrajera y su utilización por el ganado, varía de acuerdo al tipo de pastura sembrado, a la clase de material empleado (semillas, cañas, estolones, macollas), densidad de siembra, preparación del terreno, humedad existente en el suelo, fertilidad del mismo. En nuestro medio es común que un área sembrada de pasto sea utilizada cuando todavía las plantas de la especie forrajera no han arraigado suficientemente como para soportar este tratamiento. Esta situación y otras que ponen en peligro el establecimiento de las pasturas son motivadas por la imprevisión. El tener ganado en exceso en las áreas de pasto, así como la carencia de un número apropiado de divisiones, contribuyan a hacer más difícil el establecimiento de los pastos. Mantenimiento de las Pasturas Para el establecimiento y persistencia de la pastura en el futuro, deberá tomarse en consideración, además de la localización del área, el grado de preparación del terreno y la especie escogida, tres ajustes de importancia, que son: Control oportuno de malezas. Control de insectos. Primer pastoreo.
  • 30.
    Tema: Manejo dePastos y Sistemas Silvopastoriles Dr. Otoniel López López Página 29 El problema que pueden presentar las malezas en el establecimiento de una pastura se puede evitar, básicamente, mediante una buena preparación del terreno, con prácticas adecuadas antes de la siembra. El éxito dependerá en gran parte de la rapidez de germinación del pasto y de la calidad de la semilla que se utilizó. Sin embargo, al exponer una semilla de un pasto en competencia con una gran cantidad de semillas de otras especies, por nutrientes del suelo, es recomendable iniciar un programa de control de malezas que, según el grado de incidencia, determinará el método que deberá usarse, siendo el más recomendable el mecánico o el químico. Para el control de malezas de hoja ancha se puede utilizar el 2.4 D, en dosis de 2.5- 3.0 litros/ha, cuando éstas tienen tres o cuatro hojas, sin causar daño a las plantas forrajeras. En general, para el control de arbustos y malezas de hoja angosta en potreros, puede usarse el Glifosato (Round up), en concentraciones de 10 a 20% en forma localizada, que ha demostrado gran efectividad contra gramíneas invasoras en pasturas. Control de insectos Cuando están germinando plantas recién establecidas, muchas veces los insectos, como las hormigas y los grillos, las atacan y llegan a defoliarlas. Por eso debe realizarse un reconocimiento permanente en estas áreas, y desarrollar un plan para el control de plagas. Entre las principales plagas que atacan las pasturas mejoradas y, según el tipo de daños causados, se distinguen; “Trozadores” (Zompopos; hormigas; chapulines; salta hojas; y, cogollero). “Comedores de hojas” (Escarabajos, pulguillas; falso medidor). “Masticadores” (Zompopo; hormigas; chapulines; salta hojas; pulguillas; escarabajos; falso medidor). “Raspadores de hojas” (Ácaros; pulguillas). “Chupadores de hojas” (baba de culebra; salivita). “Perforadores de hojas” (Barrenador de la hoja). “Barrenador del Tallo”. Primer pastoreo Para efectuar el primer pastoreo debe tenerse en cuenta la carga animal y el período de ocupación, dado que esto incidirá directamente en la recuperación y persistencia de la pastura. Es indispensable, entonces, que el primer pastoreo se realice con una carga animal alta, por un período corto de ocupación y una baja frecuencia de pastoreo, para acelerar la uniformidad y total cubrimiento del potrero, con el fin de reducir la posibilidad de invasión de malezas. El primer pastoreo se recomienda hacerlo también con animales jóvenes, para evitar el arranque total de las plantas.
  • 31.
    Tema: Manejo dePastos y Sistemas Silvopastoriles Dr. Otoniel López López Página 30 En el caso de pastos macolladores (Brizantha, Gamba y Guinea), el primer pastoreo se debe realizar una vez que el pasto ha desarrollado un buen sistema radicular, lo cual ocurre después de su primera floración. Una vez que haya semillado, se introduce una fuerte carga animal que no están en producción (vacuno, equinos), de manera que consuman el forraje maduro existente lo más rápido posible. Posteriormente, sobre todo en Gamba, se realiza una chapia pareja con el objetivo de eliminar los tallos viejos y al mismo tiempo uniformar el desarrollo de los rebrotes. A partir de ese momento se pastoreará el potrero normalmente, teniendo en consideración la capacidad de recuperación del pasto. En condiciones de buena humedad del suelo, el tiempo de recuperación y el momento óptimo de utilización en este tipo de pastos, ocurre a los 30 ó 32 días. No obstante, si se riega y se fertiliza este lapso disminuye. En el caso de especies rastreras, el primer pastoreo se debe realizar seis meses después de la siembra, independientemente de que el pasto haya florecido o no, ya que para este momento habrán desarrollado un buen sistema radicular. A partir de este momento el pasto se considera bien establecido y puede utilizarse normalmente, teniendo en consideración su capacidad de recuperación. En condiciones de buena humedad del suelo, el lapso de recuperación y el momento óptimo de utilización en este tipo de pastos, ocurre a los 23 ó 25 días. No, obstante, si se niega y se fertiliza este periodo disminuye. En el caso de pasturas establecidas con material vegetativo, las condiciones de humedad en el suelo son favorables, el potrero puede pastorearse ligeramente cuatro meses después de la siembra para que el pisoteo de los animales contribuya a su establecimiento. Posterior a este primer pastoreo ligero, el potrero se dejará de utilizar durante dos o tres meses. Seis o siete meses después de la siembra, el potrero se considera establecido. A partir de ese momento, se pastoreará normalmente, teniendo en consideración la capacidad de recuperación de la especie sembrada y el tipo de animales que se pastorearán (leche o carne). Cálculo de Fertilizantes y Niveles Recomendados
  • 32.
    Tema: Manejo dePastos y Sistemas Silvopastoriles Dr. Otoniel López López Página 31 El cálculo de los niveles de fertilización depende mucho de la fertilidad del suelo en el sitio de siembra, es importante conocer los contenidos de los elementos en los fertilizantes comerciales. Para suelos ácidos y de baja fertilidad se tienen unos niveles recomendados para el establecimiento y mantenimiento de especies forrajeras ( Toledo, 1982). Establecimiento: 22 Kg /ha de P (equivalentes a 50 Kg de P O5), 41.5 Kg/ha de K (equivalentes a 50 Kg de K O), 20 Kg /ha de Mg y S y para las gramíneas se aplican adicionalmente 100 Kg de N. Mantenimiento: Después de 2 a 3 años de sembrado el potrero y dependiendo del uso y manejo se recomienda aplicar 7Kg de P, 41.5 Kg de K, 10 Kg de Mg y de S por ha. Cálculos Para calcular la cantidad de fertilizante necesario con un nivel de fósforo recomendado de 22 Kg /ha y utilizando como fuente comercial Súper Fosfato Triple (SFT) se hace lo siguiente: SFT = 22 x 100 / 20 = 110 Kg /ha; o sea que se necesita aplicar 110 Kg/ha de SFT Para el Potasio se hace lo mismo. Nivel de Potasio (K) recomendado 50 Kg de K /ha y como fuente comercial Cloruro de Potasio (Kcl). KCl = 50 x 100 / 50 = 100 Kg /ha; Se necesita aplicar 100 Kg /ha de KCL Para los demás elementos se sigue el mismo procedimiento
  • 33.
    Tema: Manejo dePastos y Sistemas Silvopastoriles Dr. Otoniel López López Página 32 Contenidos de los elementos (%) en los principales productos comerciales de fertilizantes utilizados en Nicaragua:
  • 34.
    Tema: Manejo dePastos y Sistemas Silvopastoriles Dr. Otoniel López López Página 33 LAS GRAMÍNEAS MÁS IMPORTANTES EN NICARAGUA Principales características Las gramíneas son las plantas más utilizadas para la alimentación de animales más importantes a nivel mundial, constituyen más de 10,000 especies. PASTO ESTRELLA En Nicaragua se encuentran difundidos; el Cynodon nlemfuensis (pasto estrella mejorada) con tres variedades (Jamaicano, Panameño y Tocumen), que muestran altos rendimientos y calidad aceptable, resultando resistentes a las diversas formas de explotación; y el Cynodon plectostachyus (estrella africana), sobre todo en la zona del pacífico, donde se encuentra la producción especializada de leche y raza mejorada de carne. Establecimiento El tiempo de establecimiento es el periodo que necesita un pasto para alcanzar un equilibrio en la unidad suelo – planta, de manera tal que, el mismo puede comenzarse a explotar sin que se manifieste pérdidas en su población o debilitamiento en su sistema de rebrote y radicular. Este tiempo de establecimiento (considerando que la siembra se efectúo al inicio de la época de lluvias) nunca debe ser inferior a seis meses. El establecimiento tiene ciertos principios técnicos se deben prolongar, por un período no mayor de 45 días. Estos distribuidos, con tiempos medios, entre una y otra labor, de la manera siguiente: Entre Roturación y Grada: 15 días entre grada y cruce; 10 días entre cruce y grada; otras labores (nivelación, grada, entre otras) 10 días. Brachiarias A éste género tropical originario de las zonas, más húmedas, pertenecen especies importantes como (Brachiaria. mutica) cv., Pará, Brachiaria. ruziziensis, raB. brizantha, cv. Marandu, Brachiaria brizantha B. dictyoneura, B. decumbens y B. humidicola, mientras que otras, de ciclo anual presentan poco interés como B. planraginea y, algunas de ellas constituyen especies invasoras; además del hìbrido CIAT 36061 cv. Mulato y, B. brizantha cv. Toledo.
  • 35.
    Tema: Manejo dePastos y Sistemas Silvopastoriles Dr. Otoniel López López Página 34 Brachiaria brizantha (Hochse). Etapf. cv. Marandú Originaria del África tropical. Gramínea de macolla rigurosa, con alturas de 0.8 a 1.5 m; presenta rizomas horizontales cortos, duros y curvos, cubiertas de escamas de color amarilla o púrpura. Los tallos son vigorosos, erectos o semi erectos, con escasa ramificación y de color verde intenso. Adaptación El pasto B. brizantha crece bien en regiones tropicales, desde el nivel del mar hasta 1,800 m de altura, con precipitación entre 800 – 3500 mm al año. Se desarrolla bien en diferentes tipos de suelos y se caracteriza por su adaptación a suelos ácidos de baja fertilidad. Principales cualidades del pasto B. br izantha cv. Marandú Buena adaptación y producción de forraje en condiciones de suelos ácidos y de baja fertilidad; Excelente comportamiento en suelos arenosos u arcillosos con buen
  • 36.
    Tema: Manejo dePastos y Sistemas Silvopastoriles Dr. Otoniel López López Página 35 drenaje. Tolera bien las sequías prolongadas; y se recuperan bien después de la quema. Al igual que B. decumbens, requiere suelos bien drenados y, no tolera encharcamiento prolongado. Tolera bien el ataque del “mión de los pastos” y, se recupera rápidamente. La compatibilidad, con leguminosas forrajeras es superior a otras especies de Brachiarias, principalmente por su hábito de crecimiento erecto. La latencia de la semilla se rompe con el almacenamiento durante 4 – 6 meses, aunque el proceso se puede acelerar mediante escarificación con ácido sulfúrico. Tiene mejor palatabilidad que otras especies de Brachiaria y, es bien consumida por los equinos. Se propaga por cariópside o por cepas, puesto que sus tallos no enraízan. Rendimiento Los rendimientos de MS/corte, fluctúan entre 600 – 1,500 kg/ha, en épocas de lluvias, cortado a intervalos de 5 – 8 semanas. La producción anual de materia seca varía entre 8,600 – 11,100 kg/ha. En el Centro Nacional de Investigaciones Agropecuarias (CNIA-Managua), se obtuvieron los siguientes rendimientos (kg/ha) promedios de materia verde de B. brizantha cv. Marandú de: 6,769.33; 9,620.90; 8,255.47 y 7,751.47 a diferentes edades de corte 27, 32, 37 y 42 días respectivamente (Fuentes, 1999). Rendimiento de la producción de materia seca de la gramínea Brachiaria brizantha c.v. Marandú CIAT 6780, en los diferentes intervalos de cortes. (Aguila,R. W; Galo, R.E. 1997) Frecuencia de corte (días) Producción total de MS (Kg/ha) 27 2383.1 32 2403.1 37 2333.9 42 2512.1 Diámetro promedio de macollas en los diferentes intervalos de corte de Brachiaria brizantha c.v. Marandú. CIAT 6780, (Aguila,R. W; Galo. R.E 1997.
  • 37.
    Tema: Manejo dePastos y Sistemas Silvopastoriles Dr. Otoniel López López Página 36 Tratamientos (días) Diámetro promedio (cm) 27 32 37 42 15.10 14.90 13.90 12.50 La altura promedio de las macollas de la gramínea Brachiaria brizantha cv. Marandu CIAT 6780, en diferentes momentos de evaluación. (Aguila,R. W; Galo. R.E 1997). Frecuencia de corte (días) Altura promedio de macolla (cm) 27 32 37 42 17.86 20.75 21.68 23.12 Pará (Brachiaria mutica) Brachiaria mutica, es nativa de África y América tropical. Sus tallos pueden alcanzar hasta 3 m, presenta largos entrenudos (15 – 20 cm), con hojas corta y anchas (10 – 20 mm). Sus estolones, son fuertes, largos y huecos, de 5 mm de grosor, enraízan sólo en los primeros entrenudos, carácter por el cual, se les podría llamar falsos estolones. El Pará posee fuertes rizomas donde acumulan sus carbohidratos a intervalos de 5 – 8 semanas. La producción anual de materia seca ha variado entre 8,600 – 11,100 kg de MS/ha. Sus tallos florales altos y con panojas de hasta 20 cm, producen poca semilla, por lo que su propagación se realiza mediante la siembra de esquejes. Crece bien en suelos mal drenados de zonas de elevada precipitación o, en terrenos estaciónales húmedos, resistente el anegamiento y permanece n en latencia durante la temporada seca. Esto no concuerda con lo planteado por Davison (1966) citado por Funes et al, el cual plantea que requiere suelos fértiles, bien drenados o condiciones húmedos tropicales y que no soportan un drenaje pobre. Sin embargo en Nicaragua, el Pará crece a la orilla de ríos, lagos y zonas de mal drenaje e incluso ha tapado pequeños riachuelos formando una vegetación flotante.
  • 38.
    Tema: Manejo dePastos y Sistemas Silvopastoriles Dr. Otoniel López López Página 37 Esta especie brinda posibilidades de explotación en terrenos marginales, debido a que rinde un gran volumen de forraje (alrededor de 20 T de MS /ha), es palatable, de alta calidad. Al evaluar una introducción de gramíneas, se obtuvo un buen consumo por parte de los animales con esta gramínea (80%). Puede resistir el pastoreo con cargas ligeramente altas, con frecuencia se utiliza como forraje verde picado, no es apropiado para ensilaje. En el siguiente cuadro hay Comparaciones múltiples de medias usando Tukey, para la variable Altura (cm), de 11 gramíneas forrajeras en mínima precipitación en Guinea, Nicaragua. (Miranda , J. C; Betancourt, M,J. 1998.) Tratamiento P. maximun CIAT 673 Media 78.25 P. maximun Local 70.90 A. gayanus CIAT 621 68.58 B. decumbens CIAT 606 51.58 B. brizantha CIAT 6387 44.54 H. rufa Local 40.28 B. ruziziensis Local 35.44 B. dictyoneura CIAT 6133 33.25 B. brizantha CIAT 6780 31.10 B. humidicola CIAT 6369 28.33 I. ciliare Local 12.77 Cuadro 11. Comparaciones múltiples de medias usando Tukey, para la variable Cobertura (%), de 11 gramíneas forrajeras en mínima precipitación, en Nueva Guinea, Nicaragua. (Mirando, J. C; Betancourt, M,J. 1998.) Tratamiento Media P. maximun CIAT 673 80.83 P. maximun Local 63.50 A. gayanus CIAT 621 64.58 B. decumbens CIAT 606 97.50 B. brizantha CIAT 6387 89.54 H. rufa Local 26.43
  • 39.
    Tema: Manejo dePastos y Sistemas Silvopastoriles Dr. Otoniel López López Página 38 B. ruziziensis Local 96.66 B. dictyoneura CIAT 6133 96.87 B. brizantha CIAT 6780 93.50 B. humidicola CIAT 6369 96.66 I. ciliare Local 100 * Valores con literales distintas en la misma columna son diferentes (p<0.05) PASTO LLANERO (B. dictyoneura) Brachiaria dictyoneura es una es una especie semierecta, estolonífera y rizomatosa, de 40 a 90 cm de altura, la inflorescencia es una panícula racimosa. Crece bien en regiones tropicales desde el nivel del mar hasta lo 1800 mm, con precipitaciones entre 1200 a 3500 mm. Se adapta en suelos ácidos a neutros y de baja fertilidad, es tolerante a la sequía y a la quema; además se adapta muy bien en suelos con pendientes y controla la erosión Establecimiento Se puede establecer por medio de semilla o por material vegetativo utilizando estolones o sepas, su establecimiento es lento.
  • 40.
    Tema: Manejo dePastos y Sistemas Silvopastoriles Dr. Otoniel López López Página 39 Productividad En suelos ácidos y de baja fertilidad tiene buena producción de forraje; la cual fluctúa entre 7 y 10 t de MS/ha. En épocas de lluvia el contenido de proteína varia entre 6 y 8 % y la digestibilidad de 55 a 60 %, pero en épocas secas estas cifras se caen drásticamente. Comparaciones múltiples de medias usando Tukey, para la variable Altura (cm), de 11 gramíneas forrajeras en máxima precipitación, en Guinea, Nicaragua. (Miranda, J. C; Betancourt, M,J. 1998.) Tratamiento Media P. maximun CIAT 673 95.92 P. maximun Local 86.00 A. gayanus CIAT 621 92.16 B. decumbens CIAT 606 B. brizantha CIAT 6387 57.58 60.75 H. rufa Local 72.88 B. ruziziensis Local 50.75 B. dictyoneura CIAT 6133 49.75 B. brizantha CIAT 6780 47.58 B. humidicola CIAT 6369 44.67 I. ciliare Local 14.08
  • 41.
    Tema: Manejo dePastos y Sistemas Silvopastoriles Dr. Otoniel López López Página 40 Brachiaria humidicola Es una perenne esolonífera, los entrenudos son glabros y de color verde claro; las vainas de las hojas carecen de vellosidades, las hojas de los tallos tienen de 10 a 30 cm de longitud, la inflorescencia es terminal y racimosa. Adaptación Crece bien en zonas tropicales desde el nivel del mar hasta 1800 m, con precipitacio nes de 1000 a 4000 mm por año; se comporta bien en un rango amplio de fertilidad, textura y acidez del suelo. Soporta suelos encharcados y crece bien en laderas. Establecimiento Se puede establecer por medio de semilla sexual, utilizando de 2 a 3 kg/ha de semilla escarificada, y con más del 50 % de germinación, o por estolones y cepas, cubre el suelo más rápido que B. dictyoneura. Cuando se utiliza material vegetativo requiere 1 t de estolones /ha.
  • 42.
    Tema: Manejo dePastos y Sistemas Silvopastoriles Dr. Otoniel López López Página 41 Productividad La calidad del forraje disminuye rápidamente con el tiempo, debido principalmente a deficiencias de nitrógeno. El valor nutritivo de la Humidicola es bajo, oscila entre un 6 a 8 % de PB, con una digestibilidad del 50 a 56 %. Paso Toledo ( Brachiaria brizantha, variedad Toledo) El pasto Toledo Brachiaria brizantha CIAT 26110, es un pasto perenne para trópico húmedo y sub húmedo, de crecimiento erecto amacollado, alcanza 1.60 cm de altura. Crece bien en zonas desde el nivel del mar hasta 1800 m, con precipitaciones de 750 a 1600 mm por año; se comporta bien en un rango amplio de fertilidad, textura y acidez del suelo. Soporta encharcamientos ligeros (suelos mal drenados) no mayores a 30 días.
  • 43.
    Tema: Manejo dePastos y Sistemas Silvopastoriles Dr. Otoniel López López Página 42 Establecimiento Se puede establecer por medio de semilla sexual, utilizando de 6 a 8 kg/ha de semilla escarificada, o por cepas. Productividad Produce gran cantidad de forraje, 30 t al año de MV, tiene un crecimiento vigoroso, aunque su calidad es buena, esta decrece, por su rápido crecimiento. Su contenido de PB varia de 5 a 13 % y una digestibilidad de 55 a 60 %.
  • 44.
    Tema: Manejo dePastos y Sistemas Silvopastoriles Dr. Otoniel López López Página 43
  • 45.
    Tema: Manejo dePastos y Sistemas Silvopastoriles Dr. Otoniel López López Página 44 Pastos Guinea (Panicum maximum) De particular interés el Guinea (Panicum maximum Jacq.) es la gramínea que ofrece mayor número de cultivares (55) en 20 países tropicales. Presenta hábito de crecimiento macolloso (erecto o semi decumbente) pudiendo variar ampliamente su altura (40 – 400 cm). Adaptación Sus cultivares se adaptan perfectamente a una amplia serie de suelos: Arcillosos, pesados, ligeros, alcalinos y arenosos. En Nicaragua se encuentran localizados desde la zona del pacifico hasta la zona interior. Con “guinea común”, en suelos de pastos naturales, se ha logrado buenos establecimientos a los cinco meses, después de la siembra, con rendimientos de 5.0 t de MS/ha, pasando grada solamente y, 6.0 t de MS/ha arando y pasando grada antes de la siembra. Sin embargo, esta especie, en suelos bien preparados y aplicando fertilizantes, se logra establecer a los tres meses después de la siembra.
  • 46.
    Tema: Manejo dePastos y Sistemas Silvopastoriles Dr. Otoniel López López Página 45 Rendimiento Los rendimientos logrados en “guinea” se encuentran dentro de los más altos en relación a otras gramíneas tropicales, habiéndose logrado producción superior a las 20 t de MS/ha/año; con un equilibrio aceptable (en algunos casos hasta 46% en la época de seca, con relación al total anual). Resultados obtenidos de producción de biomasa verde (t/ha) del Panicum máximum Colonial, en suelos pertenecientes a la serie “La Calera”, zona seca, Managua, se presenta el siguiente. Frecuencia de corte (Días) Producción de MV (t/ha) Proteína Bruta (%) 28 26.6 12.53 35 25.0 12.95 42 29.9 12.19 Fuentes: (Carballo,Olivera y Lòpez, 1999) PASTO MOMBAZA El pasto Mombaza, (Panicum maximum ), es una gramínea perenne, amacollada de hasta 1.65 cm de altura, con hojas anchas, largas, que se doblan en vertical en la punta. Las hojas representan el 82 % del total de la planta y una digestibilidad mayor de 60 %.
  • 47.
    Tema: Manejo dePastos y Sistemas Silvopastoriles Dr. Otoniel López López Página 46 Adaptación Es una especie de alto grado de adaptación, crece bien en zonas desde el nivel del mar hasta 2500 m, con precipitaciones desde los 800 mm por año; es recomendado para suelos de alta fertilidad y sin problemas de encharcamiento. Es resistente a la enfermedad conocida como Mosca Pinta, salivazo y mión de los pastos. Establecimiento Para la buena utilización del pasto Mombaza debe esperarse un período de 3 a 4 meses después de la siembra cuando esté bien establecido el potrero y cubierta toda la superficie del suelo. Rendimiento Puede llegar a producir hasta 33 t de MS al año. PASTO TANZANIA El pasto Tanzania (Panicum maximum), una gramínea perenne de gruesas macollas, sus tallos alcanzan hasta 1.30 cm de altura, con abundante producción de hojas (80 % de la planta). Adaptabilidad Es una especie de hábito de crecimiento erecto macollado, posee hojas largas sin pelos, sus entrenudos son levemente rojizos y sus tallos son suaves. Crece bien en zonas desde el nivel del mar hasta 1500 m, con precipitaciones desde lo 1000 mm por año; Tolera la sombra y sequías no prolongadas. Es recomendado para suelos de mediana a alta fertilidad y sin problemas de encharcamiento.
  • 48.
    Tema: Manejo dePastos y Sistemas Silvopastoriles Dr. Otoniel López López Página 47 Establecimiento Para el establecimiento de esta pastura se recomienda de 8 a 10 kg/ha. Rendimiento El rendimiento de forraje en base a Materia Seca oscila entre 25 a 35 t/ha año, pudiendo alcanzar niveles de proteína bruta entre 12 y 14 % y una digestibilidad de 55 a 60 %. PASTO JARAGUA El (Panicum maximum), una gramínea nativa y vigorosa, que fue introducida a través de semillas traídas del continente africano. Es una especie perenne, que crece en macolla formando una densa pradera. Sus tallos son delgados, pudiendo alcanzar hasta 2 m de altura. Presenta hojas delgadas (2 a 8 mm), de color verde oscuro, las hojas básales son generalmente ve llosa. La inflorescencia es una panícula abierta de 30 a 60 cm de largo. Sus flores son de dos tipos: Unas masculinas y, otras de ambos sexos, masculinas y femeninas, estas últimas son la que producen semillas, las que son livianas y plumosas, con aristas retorcidas y caen el madurar.
  • 49.
    Tema: Manejo dePastos y Sistemas Silvopastoriles Dr. Otoniel López López Página 48 Es muy bien adaptada al clima cálido y es resistente al calor, las sequías cortas y las quemas. Es una gramínea dominante de varias regiones tropicales, con una precipitación anual entre 600 a 1400 mm y temperaturas de 20 a 30°C. No resiste inundaciones prolongadas, se adapta muy bien a una gran variedad de suelos, especialmente los frescos y húmedos, aunque también produce en suelos pobres que tengan buen drenaje. Crece libremente en lotes abandonados, a lo largo de las carreteras, caminos y canales, llegando a invadir espontáneamente potreros de otras gramíneas. Se desarrolla muy bien tanto en terrenos planos como en aquellos de topografía quebradas. Parece ser que el jaragua (Hyparrhenia rufa) no es muy exigente en cuanto a tener una buena cama de siembra, pero sí, es necesario realizar labores de preparación del suelo para tener un mejor establecimiento del pastizal; aunque en terrenos no mecanizables una chapea y luego la quema, es lo más recomendable para luego esparcir las semillas al voleo, utilizando de 25 a 30 kg/ha de semilla. En áreas mecanizables la siembra se puede realizar en surcos separados a una distancia de 60 cm entre surcos. Para lo cual se emplea unos 15 kg de semilla por ha. La siembra con semilla agrícola (cepas) sólo se recomienda en el establecimiento de semilleros, ya que este tipo de siembra si las lluvias son muy frecuentes conviene hacer el trasplante sobre el lomo del surco donde no se acumule mucha agua. Como otros pastos, conviene realizar la siembra al inicio del período lluvioso (mayo– junio) lo cual permite que esta gramínea se establezca en unos 5 a 6 meses y, realizar el primer pastoreo, razones por lo que esta especie se ha convertido en una de los primeros pilares de la producción pecuaria de Nicaragua, al grado de ser considerado el primer pasto de importancia económica del país. Sin embargo, es recomendable esperar a que florezca y las semillas maduras caigan para lograr una mejor población. Rendimiento Esta especie puede brindar rendimientos de 20 T de mv/mz con un promedio de 6 al 7 % de PB. En Nicaragua, el zacate jaragua proporciona un promedio de aproximadamente 40 a 50 toneladas anuales en 4 a 5 cortes. Cuando es bien manejado con fertilización,
  • 50.
    Tema: Manejo dePastos y Sistemas Silvopastoriles Dr. Otoniel López López Página 49 se pueden obtener rendimientos de alrededor de 15 T de MS/ha/año, que equivalen a unas 75 T de MV/ha/año. Calidad y valor nutritivo Indudablemente la calidad y valor nutritivo del jaragua varía con la edad de la planta. La proteína disminuye a medida que la planta es más vieja y la fibra bruta aumenta. Esto concuerda con lo señalado por Göhe (1982), en su revisión, al reportar valores de 9.2; 3.5 y 2.8 para la PB en estado vegetativo, floración plena y grano lechoso respectivamente, en Brasil y; de 28.9; 31.4 y 33.7 para la FB y, los mismos estados fenológicos respectivamente. El valor nutritivo del heno de jaragua, utilizando forraje tierno para su elaboración, es relativamente alto comparado con los henos de otros pastos. Formas de utilización Se utiliza, principalmente para pastoreo y heno, pero puede utilizarse para ensilaje. No persiste un pastoreo continuo al ras del suelo, pero resiste un intenso pastoreo en rotación, para lo cual debe pastarse a una altura no mayor de 50 cm; ya que en estas condiciones es cuando la planta tiene mayor cantidad de nutrientes. El jaragua es un zacate adecuado para henificar; cortando, como dijimos anteriormente, a una altura no mayor de 50 cm, que es cuando produce un heno nutritivo, a palatable y con abundantes hojas. El jaragua es excelente para pastoreo cuando se encuentra en estado tierno; si las prácticas de manejo no son los debidos, el pasto crece alto (más de 80 cm) se vuelve leñoso y poco apetecible para los animales. Debe pastarse a una altura de 45 cm en pastoreo rotativo, y debe sacarse a los animales cuando el pasto tiene una altura aproximadamente de 15 cm.
  • 51.
    Tema: Manejo dePastos y Sistemas Silvopastoriles Dr. Otoniel López López Página 50 PASTO GAMBA Origen El pasto gamba (Andropogon gayanus) es originario de África oriental. En Nicaragua fue introducido por el Programa Nacional de pastos del MIDINRA a mediados de los años 80, proviene del Centro Internacional de Agricultura Tropical (CIAT) de Colombia. Descripción morfológica El pasto Gamba, es una gramínea perenne, con más de tres metros de altura de planta, de crecimiento macolloso, pudiendo alcanzar éstos, diámetros superiores a los 30 cm después de varios años. El sistema radicular es vigoroso, con raíces verticales, oblicuas y horizontales, las cuales se desarrollan hasta a una longitud de 80, 50 y 25 cm respectivamente. Este polimorfismo radicular es el responsable de la resistencia a la sequía. Sus hojas son largas (50 a 110 cm) y anchas (3.5 cm como promedio), de color verde claro y pubescente en su mayoría. Sus tallos son ligeramente delgados, sin ramificaciones y terminado en una inflorescencia larga y ramificada.
  • 52.
    Tema: Manejo dePastos y Sistemas Silvopastoriles Dr. Otoniel López López Página 51 El crecimiento del pasto Gamba es influenciado por el fotoperíodo. En nuestro país, su floración ocurre a finales del año. Si se dispone de riego se pueden obtener dos cosechas de semilla al año, en el lapso de octubre–marzo. Adaptación Podemos decir que el pasto gamba rápidamente está colonizando las áreas ganaderas del pacífico e interior de Nicaragua, debido a su amplio rango de adaptación y alta producción de semilla. Se puede cultivar desde cero hasta aproximadamente 1600 msnm, en suelos fértiles e infértiles. Es poco exigente a los requerimientos de nitrógeno y fósforo, alcanza un buen desarrollo en zonas con precipitación entre 600 y 1500 mm anuales, resiste sequías prolongadas, quema y pastoreo continuo. Siembra Preparación del suelo, siempre y cuando esté al alcance del productor es recomendable la preparación del suelo. Esta labor depende del tipo de suelo, en suelos arcillosos es recomendable dar un pase de arado y dos o tres pases cruzados de grada, mientras que, en suelos arenosos y francos dos o tres pases de grada son suficientes para proveer de una buena cama a la semilla. En caso de no poseer maquinaria y sólo se tiene bueyes, arar y surcar, es lo más recomendable. En zonas altas, donde es imposible la preparación de suelo, se puede realizar la siembra después de socolar y quemar, esparciendo la semilla a voleo. Material de Siembra Con el objetivo de establecer el pastizal se han desarrollado dos sistemas de siembra: uno por reproducción sexual y, otro por reproducción vegetativa. Reproducción sexual: A como se explicó, en el pasto Jaragua, esta se puede realizar a voleo y en surco con baja o alta densidad de siembra. La preparación del suelo se debe realizar con un mes de anticipación. La densidad de siembra depende
  • 53.
    Tema: Manejo dePastos y Sistemas Silvopastoriles Dr. Otoniel López López Página 52 de la semilla. Se recomienda siembra de 45 – 60 lb/mz, si su germinación es desconocida. La siembra a voleo con alta densidad se recomienda hacerla a razón de 20 a 25 lb/mz, a inicio del periodo de lluvias, y con baja densidad 10 a 15 lb/mz. Para la siembra en surcos, con alta densidad, se recomienda 15 lb/mz, distribuyendo la semilla a chorrillo sobre el surco, la distancia de siembra es de 60 cm entre surco. La germinación se presenta a los 5 – 10 días después de la siembra. El pastizal se podrá utilizar a los 6 – 7 meses después de la siembra, cuando se ha usado la siembra con alta densidad. Reproducción Asexual Cabe mencionar que este tipo de siembra requiere de la utilización de alta mano de obra y material vegetativo, lo cual lo hace antieconómico para los pequeños y medianos productores de Nicaragua. Sin embargo, nos vamos a referir a él, por efecto de su conocimiento, ya que también por este método se pueden propagar otros pastos de hábito de crecimiento macollador. Este método consiste en el trasplante de cepas obtenidas por la división o seccionamiento de una macolla, proveniente de un campo previamente establecido y fertilizado. Las cepas o secciones deben de contener de 3 a 5 tallos, con una longitud entre 30 a 40 cm, la distancia de siembra recomendad para este método es de un metro (1 m) entre surco y 50 cm entre planta. Con este método se ha llegado a obtener 75 a 80 % de enraízamiento. El exceso de agua causa la pudrición de las cepas y, por consiguiente, reduce la eficiencia del establecimiento. Fertilización: la dosis de fertilizante va a estar en dependencia del análisis de suelo y del uso del pastizal. Si se va usar para pastoreo se recomienda aplicar anualmente 1 qq de completo/mz al inicio del periodo de lluvia y, 4 qq de urea/mz, distribuyendo éste en 1qq de urea/mz, después de cada pastoreo. Rendimiento y manejo: la producción de pasto puede alcanzar entre 19 y 20 T de MS/ha/año, lo que depende de la fertilización y manejo que se le dé.
  • 54.
    Tema: Manejo dePastos y Sistemas Silvopastoriles Dr. Otoniel López López Página 53 El pasto Gamba tolera muy bien el pastoreo continuo, sin embargo responde favorablemente a otros sistemas de pastoreo (rotativo, diferido). La cantidad de animales que soporta varía de acuerdo a la época. En época de lluvia, puede soportar cargas de 3 UA/mz y, en época seca 1 a 1.5 UA/Mz. El sobre pastoreo puede perjudicarlo, reduciendo el número de macollas, condición que favorece la invasión de malezas, pero en otros casos el exceso de material vegetal obliga a utilizar un sobre pastoreo moderado. Debido a su mediana calidad nutricional, las ganancias de peso diarias son también medianas, encontrándose en el orden de los 318 a 536 gr/animal/día. Producción de semilla La producción de semilla del pasto gamba es alta, llegándose a obtener en Venezuela, hasta 170 kg/ha en una sola floración. En Colombia y Brasil, se han logrado obtener promedios de 125 kg/ha/año. En Nicaragua se ha llegado a obtener 2.0 – 2.5 lb/mz. La semilla luego de ser procesada adecuadamente tiene una germinación entre 15 – 25 %, después de 6 y 7 meses de almacenamiento en condiciones ambientales. Estudios realizados en los meses de agosto a septiembre en el municipio de Leòn y el Sauce, en Gamba establecido de 12 a 15 años. (Sirias y Caballero, 1997). Edad de corte (Días) Altura (cm) Rendimiento Promedio kg MS/ha Cobertura (%) 30 40 13,330.00 69.50 35 56 1,724.00 80.00 40 63 2,921.00 79.25 45 49.5 31,730.05 87.50
  • 55.
    Tema: Manejo dePastos y Sistemas Silvopastoriles Dr. Otoniel López López Página 54 PASTO ANGLETON Origen Es originario del África Oriental. Adaptación El (Dichantiun aristatum), se adapta a distintos tipos de suelos, especialmente los vertisoles mejor conocidos como “sonsocuites”, o suelos que en el invierno se inundan y en verano se agrietan. Crece bien desde el nivel del mar hasta 2,000 msnm, preferiblemente en suelos neutros y medianamente ácidos de buena fertilidad. Siembra Puede ser por semilla botánica o por material vegetativo, generalmente la siembra se hace por semilla sexual. Al igual que los pastos anteriores, ésta se puede realizar al voleo y en surco con alta o baja densidad. Se recomienda usar 25 a 35 lb/mz para alta densidad y, a voleo de 15 – 20 lb/mz cuando se realiza en surcos con alta densidad. Si se va usar la técnica de baja densidad, las necesidades de semilla se reducen de 15 a 20 lb/mz para siembra a voleo, y 10 a 18 lb/mz, para la siembra en surcos. Descripción morfológica El pasto Angleton es una gramínea perenne, su sistema radicular es vigoroso, sus hojas son pequeñas (30 a 40 cm) y angostas (1cm). Sus tallos son ligeramente delgados, una característica peculiar de éste, es que sus nudos, presenta aristas de
  • 56.
    Tema: Manejo dePastos y Sistemas Silvopastoriles Dr. Otoniel López López Página 55 color blanco que lo diferencian de otros pastos, pero, se tiende a confundir con especies del género Bothiocloa, aunque se diferencia de este en que las primera glumas que envuelven la semilla (cariópside) de las especies del género Bothiocloa presenta dos orificios y, las del Angleton no las presentan. Esta especie presenta tres variedades: Pletoria, Medium y Godion. Se recomienda Medium porque es más invasor y más macollador. Fertilización La fertilización se hace al igual que los pastos anteriores, teniendo siempre en cuenta el propósito de su utilización y el análisis del suelo. Rendimiento y manejo El Angleton produce un forraje de mediano valor nutritivo, rindiendo en condiciones normales de precipitación de 35 a 65 toneladas de forraje verde por manzana por año. Este rendimiento puede aumentarse si se utiliza riego y fertilización. El pastoreo puede iniciarse después de 7 u 8 meses, si se ha utilizado una siembra con alta densidad, este tiempo hasta el pastoreo permite un buen establecimiento del pastizal. La frecuencia de pastoreo más adecuada es cada 30 a 42 días, en la cual el pasto alcanza una altura de 40 a 50 cm. En época seca la frecuencia de pastoreo debe ser más prolongada. La capacidad de carga en invierno es de 1 a 2 UA/mz, y en época seca 0.5 – 1.5 UA/mz, si se fertiliza y maneja adecuadamente se puede aumentar la carga en invierno hasta 2.5 UA/mz. Producción de semilla La producción de semilla de pasto Angleton varia de 1.0 – 1.5 qq/mz, la que puede incrementarse con riego y fertilización. La semilla de Angleton presenta aristas que dificultan las labores de limpieza. Al igual que los otros pastos, el Angleton presenta el fenómeno de latencia. SORGO FORRAJERO (Sorghum sudanense) Florece a los 70/80 días desde la siembra. Se adapta a todas las áreas de cultivo. El pastoreo o corte debe realizarse a partir de los 60/70 cm de remanente para una recuperación óptima.
  • 57.
    Tema: Manejo dePastos y Sistemas Silvopastoriles Dr. Otoniel López López Página 56 Entre sus características destacan: Excelente velocidad de rebrote entre cortes. Muy buena relación tallo-hoja. Excelente desempeño con respecto a enfermedades que afectan la calidad de forraje. Importancia de los pastos de corte: En nuestro país durante la estación lluviosa observamos un crecimiento satisfactorio de los pastos y forrajes en general. Por tal razón, los animales mantienen su estado físico y logran aumentos en cuanto a producción de leche y carne. Todo lo contrario ocurre durante la estación seca donde la mayoría de los pastos florecen y cesan su crecimiento, por tanto bajan su calidad y los animales sufren pérdidas en su producción e inclusive en algunos casos mueren por hambre Rendimiento de materia seca por hectárea y porcentajes promedios de proteína cruda PC en Sorgo forrajero, obtenidos mediante la aplicación de los niveles de nitrógeno durante el ensayo. Managua, ENAG - 1969 - B. Cantidad de N aplicado kg/ha Primer corte Segundo corte Tercer corte Total Materia seca kg/ha Materia seca kg/ha % promedio de proteína Materia seca kg/ha % promedio de proteína Materia seca kg/ha % promedio de proteína 0 97 194 291 388 7132 6838 5669 9604 7449 8.67 10.50 14.44 15.54 15.13 2542 3898 4088 4968 4454 11.25 14.22 14.44 15.62 15.32 32.90 4752 5880 6031 5488 11.20 13.98 14.38 15.57 15.25 12972 15488 15636 20602 17396 ELEFANTE O NAPIER (Pennisetum purpureum) De acuerdo al estudio sistemático del género Pennisetum, realizado en el año 1977, éste incluye dos especies reproductivamente aislada: P. purpureum , especie perenne, que aparece a través de los trópicos húmedos de todo el mundo y, P. americanum especie anual nativa de los trópicos semi tórridos de África e India. En los últimos años, se han logrado híbridos de P. purpureum y P. americanum que combinaron los altos rendimientos y la naturaleza perenne de P. purpureum con la alta calidad nutritiva de P. americanum.
  • 58.
    Tema: Manejo dePastos y Sistemas Silvopastoriles Dr. Otoniel López López Página 57 En el trópico, la especie más popular como pasto de corte, es sin duda, el pasto elefante (Pennisetum purpureum . Schum) en todas sus variedades. Es originaria del África, en Nicaragua se le conoce desde épocas remotas. La hierba elefante (P. purpureum Schum), es de tipo alto perenne, pudiendo alcanzar desde 1.0 hasta 3.0 m de altura, en suelos fértiles. Crece en cepas robustas pudiendo tener 20 a 100 tallos por cepas, sus tallos son erectos de las yemas y los primordios radiculares. Sus hojas, en general, son grandes, pero su longitud (60 – a 100 cm) y ancho (1.5 – 2.0 cm), depende de la fase de desarrollo en que se encuentre. Adaptabilidad a suelo y clima Se adapta a una gran variedad de suelos, prefiriendo los suelos fértiles y profundos como arcillo arenosos, ya que los muy húmedos le son perjudiciales, resiste mucho las sequías, lo que esta relacionado con la presencia de enzimas hidrolíticas, como la amilasa en los tejidos inmaduros de los entrenudos, por lo que se cree que el factor que deprime el rendimiento, en el periodo seco, en países subtropicales y tropicales como Nicaragua, es la coincidencia con el periodo invernal y los días más cortos donde la planta florece. Medio de propagación La hierba elefante (P. purpureum Schum) presenta dos tipos de reproducción, mediante semilla botánica y, semillas agrícolas. La primera, por una parte, presenta problemas de baja fertilidad y por la otra, se obtienen plantas pequeñas de crecimiento y desarrollo lento; por lo que esta forma de reproducción se ha usado únicamente con fines selectivos; siendo la mejor forma de multiplicación el uso de esquejes vegetativos. Además las plantas obtenidas mediante este sistema conservan los caracteres de la planta madre, no así en el caso anterior.
  • 59.
    Tema: Manejo dePastos y Sistemas Silvopastoriles Dr. Otoniel López López Página 58 Fertilización Al estudiar (Costa Rica) el efecto de dosis crecientes de Nitrógeno (0; 200; 400 y, 600 kg de N/ha/año, en el pasto elefante P. purpureum . Schum), encontraron rendimientos de 5.45; 8.23; 12.30 y 14.09 T de MS/ha/año, para las dosis de 0; 200; 400 y 600 kg de N/ha/año respectivamente, y; 8,7; 9.0; 10 y 10 % de PB para las mismas dosis de nitrógeno, al ser cortados cada 7 – 9 semanas, dependiendo de la rapidez de crecimiento. Rendimiento Los rendimientos anuales alcanzados por la hierba elefante, en la mayoría de los países donde esta planta es cultivada, se encuentran por encima de los obtenidos por otras gramíneas, incluso de parte similar como Tripsacum laxum y Saccharum officinarum en igualdad de condiciones. Los rendimientos obtenidos en Cuba oscilan entre 16 y 27 T de MS/ha/año, la cual depende de la variedad del manejo. En Nicaragua, el primer corte, 60 días después de la siembra, es relativamente bajo debido a que el pasto no ha recuperado todavía su etapa de establecimiento, aumentando, sin embargo, en los cortes siguientes, pudiéndose obtener hasta seis cortes al año (sin riego). En el primer corte su rendimiento es de 10 T de MS/mz, aumentando a 25 T de MV/mz en los cortes posteriores. Calidad Estudios en el Napier, cortado cada 28, 35 y 42 días, se encontró valores en la MS de 14.5; 19.7 y 22.1 %. Para la PB de 11.9; 10.9 y 9.0 %. Para la FB de 32.40; 30.95 y 46.10 % y, para los TND (Nutrientes digestibles totales) de 69.2; 62.2 y 56.8 % respectivamente. En Cuba, los coeficientes de digestibilidad del forraje de hierba elefante, - con una edad de 45 ± 2 días, un contenido de PB de 9.9 %, utilizando toros F1 con 280 kg de peso vivo (PV), - fueron de 57.0; 60.0; 54.1; 49.3 y 71.0 %, para la MS, MO, PB, EE y ELN respectivamente, donde el consumo de los animales fue de 2.3 kg de MS por cada 100 kg de peso vivo. Formas de utilización La forma fundamental de utilización de las variedades de hierba elefante es cortada y ofrecida a los animales en canoas (forrajes), aunque como ensilaje es de buena calidad; se aprovechan más racionalmente las altas producciones obtenidas en la época de lluvia. Por otra parte, se reporta que esta especie se puede utilizar en
  • 60.
    Tema: Manejo dePastos y Sistemas Silvopastoriles Dr. Otoniel López López Página 59 pastoreo, lo que fue demostrado en pruebas de pastoreo obteniendo rendimientos promedios de 1,348.5 g de carne/mz. Con una carga de 3.7 animales/mz, con riego obtuvo 1,082 kg de carne/mz, con 3.2 animales/mz y sin riego 768.0 g de carne. En Puerto Rico, los pastos Guinea y Pangola, en pastoreo en una zona semi árida con riego (38 mm agua/semana), reportaron ganancias con el Napier de 148 g/ha/año con una carga de 5 animales/ha/ y, una fertilización de 480, 131 y 333 kg de NPK. PASTO TAIWÁN Los cultivares de Taiwán “A-144”, “A-146” y, “A-148” pertenecen a la especie Pennisetum purpureum, conocido con el nombre común de hierba elefante. El cultivar Taiwán A-144 es el más difundido en nuestro país y fue introducido hace aproximadamente 16 años, procedente de Puerto Rico. Hace pocos años fue ron introducidos los cultivares Taiwán A-144; Taiwán A-148 y King grass, las que actualmente se están evaluando en el jardín de pasto del ISCA. Aunque en la actualidad se desconocen los progenitores que les dieron origen, todo parece indicar que son producto de un trabajo de selección o hibridización, debido a que su comportamiento, en general, es señaladamente en las variedades que clásicamente se han utilizado para la producción de forrajes como Napier, Merkeron, Candelaria. Otras características botánicas diferenciales se indican en la siguiente Cuadro H O J A S L Í G U L A INFLORESCENCIA Cultivares Ancho (mm) Pilosidad Long. (mm) Color Long. (cm) Taiwán A-144 15-40 (Base del limbo) 3 Blanco Amarillo 18--25 Taiwán A-146 12-46 (Mucho en el haz, poco en el envez) 5 Blanco Amarillo 15--25 Taiwán A-148 300-42 Si (mucho en el haz, nada en el envez) 3-4 Blanco Estos cultivares se caracterizan por un hábito de crecimiento erecto. Las cepas vigorosas y bien enraizadas, contienen alrededor de 30 a 50 hijos, cuando la
  • 61.
    Tema: Manejo dePastos y Sistemas Silvopastoriles Dr. Otoniel López López Página 60 siembra se realiza mediante esquejes de 3 a 5 yemas. Estos hijos, rebrote, se producen a partir de las yemas basales y de su relativamente abundante sistema rizomatoso. Los tallos crecen a una longitud máxima de 130 a 350 cm, en dependencia del cultivar y de la época, cuando no son sometidos a cortes. La coloración de los tallos es verde claro en el Taiwán A-144 y A-148 y, verde oscuro en el Taiwán A-146. Las hojas de color verde oscuro con longitudes entre 80 y 120 cm, mientras que las vainas de color amarillo verdoso, mantienen una longitud entre 15 y 25 cm, observándose vellosidad únicamente en el Taiwán A-148 cuando el pasto está totalmente pasado. Siembra y establecimiento En las recomendaciones sugeridas, encontradas en la literatura, acerca de la distancia y profundidad de siembra, en el establecimiento de especies forrajeras de porte erecto, existe la coincidencia de que las mayores distancias (90 – 120 cm) y profundidades, son para alcanzar un buen establecimiento de estas especies en cortos periodos de tiempo y con máximo cubrimiento, cuando se utilizan edades de la semilla entre 90-160 días, troceadas de manera que cada esqueje posea se 3 a 5 nudos. Rendimientos Al comparar los cultivares Taiwán A-144, Taiwán A-146 y Taiwán A-148, se alcanzaron los más altos rendimientos con el Taiwán A-146 (11.6 y 9.9 T de MS en las épocas de lluvia y seca respectivamente). Al realizar una evaluación comparativa de gramíneas forrajeras de Pennisetum purpureum Taiwán A-144, selección –1 y, King grass (Pennisetum purpureum por Pennisetum typhoides, fertilizados con 75 kg de N/ha, y cortes cada 60 días en épocas seca, encontraron diferencias significativas (p. 0.01) favorable al King grass (6.9 vs 5,4 y 4.1 T de MS/ha). Calidad Al comparar los cultivares Camerun, Napier y Taiwán A-143, a las edades de 6; 9 y 12 semanas, encontraron valores de PB de 8.7; 6.7 y 5.5 % como promedio de las edades y variedades estudiadas. Por otro lado, al comparar 6 variedades de hierba elefante cortadas cada 56 días en la época de lluvias, la variedad Taiwán A-144 presentó los mejores valores nutritivos con 56.4 % de TDN (Nutrientes digestibles totales) 33.8 % en fibra bruta y, 5.51 % de proteína bruta. Chavarria, M, E. S; López Pérez, G. 1989. Evaluaron el comportamiento fermentativo y valor nutritivo del ensilaje de Taiwán con Leucaena. (Ver los siguientes cuadros.
  • 62.
    Tema: Manejo dePastos y Sistemas Silvopastoriles Dr. Otoniel López López Página 61 Composición bromatológica del forraje antes de ensilar Composición Especie Taiwán Leucaena MS 15.2 20.1 PB 10.6 20.4 FB 25.6 29.8 Cenizas 16.2 6.9 Composición bromatológica y pH finales de los ensilajes Especie Proporción MS PB FB PH Taiwán 100 14.25 8.2 27.3 4.2 Taiwán - Leucaena 80:20 17.6 10.6 28.7 4.7 Taiwán - Leucaena 60:40 20.3 11.4 29.6 4.6 Influencia de corte sobre el rendimiento y parámetros de calidad de biomasa del pasto King grass, en Esquipulas Matagalpa. Edad de corte (Días) Rendimiento kg de MS/ha/Corte Proteína Bruta (%) Fibra Bruta (%) 30 14.052 12.01 29.61 45 6.662 7.39 28.28 60 3.141 7.22 32.75 Fuente: (Betancour, Martinez y Echaverry, 2000)
  • 63.
    Tema: Manejo dePastos y Sistemas Silvopastoriles Dr. Otoniel López López Página 62 CAÑA DE AZÚCAR Se puede usar variedades de Caña de Azúcar (Saccharum officinarum) que se acostumbra sembrar para la producción de azúcar, o caña japonesa (Saccharum sianensis). La variedad de Caña que se seleccione debe tener las siguientes características: Debe ser gruesa y jugosa, para reducir la mano de obra en el momento de corte Ser resistente a la sequía, o sea que, se mantenga con bastantes hojas verdes durante el verano. Fertilización Se debe empezar a suministrar la caña al ganado en cuanto entre la época seca, o sea, al finalizar el invierno (noviembre), ya que es un error esperar los meses críticos (marzo – abril) debido a que en este tiempo el ganado estará flaco y débil y será muy difícil recuperarlo y más aún recuperar para mantener los niveles de producción. Es importante establecer prioridades por los lotes dentro del hato, para suplir por ejemplo: Vacas en producción (especialmente las recién paridas) y sus crías Vacas secas gestantes y novillas próximas al parto (60 – 30 días antes del parto) Novillas de reemplazo y vacas flacas Novillos en última etapa de engorde Animales recién destetados
  • 64.
    Tema: Manejo dePastos y Sistemas Silvopastoriles Dr. Otoniel López López Página 63 Los animales restantes si existe suficiente pasto, aún cuando el ganado tenga acceso a pastoreo debe tener libre consumo de caña hasta quedar satisfecho. De acuerdo a esto el ganadero podrá calcular la cantidad de caña a cortar diariamente y establecerá su propia medida, por ejemplo: Nº. de surcos a cortar, Nº. de carretadas, etc. Para dar una idea de la cantidad de caña requerida, se puede decir que una vaca come hasta 15 kg de caña al día (esto si el pasto es escaso). La caña debe ser picada antes de ofrecerla a los animales, sin embargo, es mejor ofrecer los cogollos de la caña (hojas), sin picar, para ayudar a la digestión. La caña se puede picar con machete o con una picadora manual o eléctrica. La caña se pude suministrar al ganado en el mismo potrero en el suelo, sin embargo, este puede resultar en desperdicios. La mejor forma es por medio de comederos que pueden ser lo más sencillo posible. Entre estos tenemos: Se utiliza una cerca de alambre para impedir el paso del ganado. La cerca se construye con dos hilos inferiores de alambre liso (el inferior separado de 40 a 50 cm del suelo) y dos alambres de púas superiores. De esta forma se suministra la caña picada a la orilla de la cerca y el ganado la consume por debajo de ella. Comedero de madera Este se construye sobre el suelo cuyo fondo puede estar protegido por madera, cemento o tierra apisonada. En uno de los borde se construye una reja de tablones verticales que impiden el paso al animal y evitar el desperdicio de la comida ofrecida. Caña picada más urea La caña es un alimento bueno, sin embargo, se puede mejorar su valor alimenticio agregando urea. La urea es un fertilizante que el ganado bovino puede aprovechar como alimento (suplemento que da proteína al animal). Modo de aplicar Poner la caña picada en el comedero Mezclar la cantidad de urea necesaria con agua en un balde, hasta que todos los granitos de urea se hayan disuelto. Regar el agua con urea, uniformemente, encima de la caña picada
  • 65.
    Tema: Manejo dePastos y Sistemas Silvopastoriles Dr. Otoniel López López Página 64 Cantidad de urea El ganado que nunca ha consumido urea se debe de acostumbrar a hacerlo de forma escalonada,de manera que los microorganismos (bacterias de la panza se acostumbre y multipliquen). Cantidad de urea a suministrar por animal por día: PERIODO GRAMOS ONZAS Primera semana (7 días consecutivos) 30 gr por vaca/día 1 Segunda semana (7 días consecutivos) 60 gr por vaca/día 2 A partir de la 3er. Semana hasta el final de verano 90 gr por vaca/día 3 Nunca dar más de 90 gr/ vaca Nunca dar más 3 onzas /vaca Al inicio se ofrecen 30 gramos por animal por día, durante los primeros 7 días. Luego se aumenta a 60 gramos por día durante una semana (más de 7 días siguientes). Se aumenta a 90 gramos por animal por día, hasta que se deja de suministrar caña. Si se le acabó la caña y consigue melaza se puede continuar el suministro de urea, pero en este caso se debe garantizar que el ganado coma algo de materia seca: rastrojos de sorgo, Taiwán picado, guate, etc. No debe de suministrar la misma cantidad de urea si se había suspendido por algún tiempo, sino que se debe comenzar como anteriormente lo había hecho. También no se debe ofrecer la urea si el animal ha pasado en ayuna durante más de 4 horas (o sea si no estuvo antes en el potrero, o se haya ofrecido otro alimento antes). Tampoco se debe suministrar a terneros menores de 4 meses ni a caballos. Siembra de caña Una vez realizada la preparación del suelo y el surcado, se realizan las siguientes actividades para efectuar la siembra: Cortar la caña en trozos que contengan 3 o 4 yemas cada uno ; Colocar el fertilizante completo en el fondo del surco ; Cubrir el fertilizante con una capa delgada de tierra; Depositar la caña en el surco acomodando los trozos de forma que estos queden a
  • 66.
    Tema: Manejo dePastos y Sistemas Silvopastoriles Dr. Otoniel López López Página 65 doble chorro traslapado tipo cadena. El tapado de la caña en forma manual con pala, ya que el tapado mecánico cubre mucho la caña y reduce su germinación. Se requiere 10 ton/ha de semilla de caña; La mejor época para la siembra es entre mayo y julio, o sea, al entrar el invierno. ACTIVIDAD EPOCA OBSERVACION Mantenimiento (todos los años) Actividades llevadas a cabo después de la primera cosecha y durante la vida útil del cañal (7 u 8 años) hasta su renovación. Fertilización con completo (17-11-22) alto en potasio. 4 qq/ha Julio Indispensable para obtener alta producción de caña. Fertilización con nitrógeno Septiembre Desarrollo de la caña Control de maleza - Manual Indefinido Chapia manual - Químico Junio - Julio Una vez finalizada la siembra, Posteriormente cuando la invasión de maleza lo exija. La caña de azúcar y el Taiwán como cualquier otro cultivo, debe mantenerse libre de malas hierbas para evitar su competencia por la luz, agua y nutrientes, asegurando con ello que no se presentan bajas en la producción. Debe presentarse especial cuidado en sus primeras estadías, pues una vez que la caña ha alcanzado una altura de unos 90 cm, ella sola, a través de la sombra que proporciona, se encarga de que no prospere el crecimiento de las malas hierbas. Si no existe maquinaria en la finca y es imposible adquirirlas, se puede preparar el terreno con bueyes. Las labores se realizan en la misma época que en la siembra con maquinaria. Limpiar el área a preparar mediante chapia y quema.
  • 67.
    Tema: Manejo dePastos y Sistemas Silvopastoriles Dr. Otoniel López López Página 66 ACTIVIDAD EPOCA OBSERVACIÓN Establecimiento (primer año) 1- Preparación del suelo - Subsolador Mayo Cuando se siembra por primera vez, o se renueva el cultivo, es importante hacerlo en suelos muy compactados y poco drenaje. No es estrictamente necesario. - Arada - Grada Mayo – Junio - Surcado Junio A mediados del mes 2- Sembrar la semilla, fertilizar con completo 4 qq/ha de 12 -30-10. Junio – Julio - Siembra Junio – Julio Distancia entre surco 1.50 m y 40 cm profundidad. Fertilización con Nitrógeno (urea) 4 qq/ha Septiembre 90 días después de la siembre. Abrir los surcos a una distancia entre sí de 1.50 m, siguiendo las curvas de nivel cuando se establezcan en terrenos con pendientes, y a una profundidad de 40 cm. Controlar las malezas mediante control manual o químico.
  • 68.
    Tema: Manejo dePastos y Sistemas Silvopastoriles Dr. Otoniel López López Página 67 Ventajas de la caña de azúcar: Buen alimento: Su valor alimenticio va en aumento desde el rebrote hasta los 14 meses de crecimiento. Persistente: Con buen manejo y buen establecimiento puede durar hasta 8 años sin tener que renovarlo. Adaptable : Crece bien en muchos tipos de suelos, sin embargo, debe ser profundos y bien drenados, crece bien en amplio rango de altitudes, no requiere de riego en época seca. Alto rendimiento: Con buen manejo se puede esperar producciones de 100 a 150 toneladas de caña por cada hectárea anualmente, suficiente para mantener 40 vacas adulta durante todo el verano (6 meses). Establecimiento de la plantación de caña Para asegurarse un buen establecimiento se debe escoger el lugar más apropiado de la finca y que se encuentre cerca de los comederos. Para establecer un cañal se debe seguir los siguientes pasos en caso que se disponga de maquinaria necesaria. CAÑA JAPONESA El (Saccharum sinensis), es originaria de Japón y China, bajo este nombre se ha propagado últimamaente, es una planta forrajera que ha tenido cierta aceptación por los ganaderos en Latino America. Es una caña azucarada muy parecida a la caña de azucar o la zacate elefante. Su tallo es más delgado que el de la caña de azucar (2.50 cms), sus hojas son algo anchas (5 cms) largas y colgantes, el color de los tallos varia del verde claro al verde oscuro, pasando por el verde bronceado, marfil o blanco. Siempre hay cuatro glumas presentes. El tallo presenta gruesos entrenudos fusiformes y alargados. La semilla es infértil y la propagación tiene que efectuarse por medios vegetativos (estacas y cañas). La siembra es temporal, tendrá que efectuarse a la entrada de las lluvia, previo surcado de las parcelas, con una distancia como el maíz o 1 a 1.5 m. Crece en los mismos lugares que la caña de azúcar, es decir el trópico y sutròpico. S e ha usado para la extracción de azúcar, lo cual no es recomendado. Es un cultivo perenene que bien cuidado puede durar hasta unos 15 años, en condiciones más severas nada más dura 2 – 3 años, dependiendo del clima y la precipitación. Tanto las hojas como los tallos son consumidos con avidez por el ganado, pero debido a su tamaño, es más una forrajera de corte, que de pastoreo. El corte debe
  • 69.
    Tema: Manejo dePastos y Sistemas Silvopastoriles Dr. Otoniel López López Página 68 efectuarse antes de que endurezca el tallo y pierda su palatabilidad. De preferencia hay que suministrarlo picado para que sean menos los desperdicios. Si no se utiliza como forraje verde, se puede ensilar. La consumen con agrado, debido a su alto contenido en azúcares, todos los animales domésticos, incluyendo al cerdo, pero es ideal tanto para bovinos lecheros y de engorda. Su rendimiento son variables según las variedades (Uva, Zwinga, Kavangire,Oshima y Cayana 10) y condiciones climáticas. Una hectárea puede rendir de 60 a 80 ton de MV con buen temporal, en cambio en condiciones de riego puede llegar a unas 120 – 140 ton/ha. Desde su rebrote al corte, se lleva aproximadamente de 8 a 10 meses Su composición química es la siguiente Cuadro Caña japonesa Verde (%) Heno (%) Ensilado (%) Agua 74.27 6.75 74.00 P .B 0.43 1.37 1.50 Grasa 0.55 1.89 0.50 Fibra Bruta 7.25 20.60 9.30 Hidratos de Carbono 16.25 67.35 12.50 Cenizas 1.25 2.04 2.20
  • 70.
    Tema: Manejo dePastos y Sistemas Silvopastoriles Dr. Otoniel López López Página 69 Carga Animal Unidad Animal (UA) El primer paso que se debe de tomar para saber cuántos animales puede soportar una pradera es estimar la cantidad de alimento requerido por los animales. Lo más recomendable es estimar la cantidad de forraje requerida para una Unidad Animal- Mes (UAM). Una Unidad Animal es definida como una vaca de 400 kg de peso vivo con o sin ternero al pie, la cual tiene requerimientos diarios de 10 kg de materia seca de forraje. Por lo tanto, una UAM es igual a 300 kg de materia seca (30 X 10 kg. MS). Es claro que en un potrero se encuentran animales de diferentes tamaños e incluso animales de diferentes especies. Los diferentes animales difieren en sus requerimientos dependiendo del tamaño corporal y su madurez. Una vaca de 400 kg es la medida estándar de Unidad Animal (en Nicaragua) sin embargo, existe el concepto de Unidades Animal Mes Equivalentes (UAMe) que han sido calculadas para animales de diferentes tamaños y clases. Este concepto permite estimar el número de Unidades Animal Mes que se tienen en los potreros independientemente del tamaño y especie animal que haga uso del recurso forrajero. Los factores que se deben de usar para las diferentes tallas y especies de ganado se muestran en el Cuadro 1. Carga Animal se define como el número de animales sobre el potrero durante un mes o un periodo de pastoreo y es normalmente expresado como UAM por unidad de área. Como ejemplo, si tenemos un pastizal de 100 Mzs. donde permanecen 40 vacas por cuatro meses, entonces durante ese periodo se tiene una carga animal de 160 AUM (4 meses X 40 vacas) o 1.6 UAM/Mz (160 UAM divididas entre 100 Mzs). El uso de una carga animal mayor a la capacidad de carga por un periodo de tiempo largo provocará sobrepastoreo, por el contrario, una carga animal muy ligera donde no se usa el forraje a su nivel óptimo, resulta en un uso ineficiente de los potreros.
  • 71.
    Tema: Manejo dePastos y Sistemas Silvopastoriles Dr. Otoniel López López Página 70 Cuadro 1. Factores para estimar las Unidades Animal Equivalentes en diferentes tipos de ganado. Animal Peso, Kg Unidades Animal Equivalentes , (UAMe) Kg de materia seca requerida por mes Vaca normal 400 1 300 kg Vaca Grande 450 1.2 337.5 Vaquilla 300 0.8 225 Ternero 0 – 1 año 80 – 120 kg 0.25 90 Ternero destetado 150 - 200 0.5 150 Novillo 300 0.80 225 Toro 700 1.5 525 Caballo 450 1.2 337.5 Caprino 50 0.20 70 Ovino 50 0.20 70  Un bovino consume el 2.5% de su peso vivo en Materia seca. La capacidad de carga indica el número de animales promedio que pueden ser colocados en un potrero por una temporada sin que se dañen los animales ni los recursos naturales. Se expresa en UAMe, y es una medida de la capacidad de las áreas de pastoreo para producir suficiente forraje para llenar los requerimientos de los animales en pastoreo. La capacidad de carga puede ser determinada con años de experiencia o haciendo un cálculo de la producción de forraje a largo plazo. Si se dispone de esta última información, esta es usada para determinar la cantidad de forraje que se debe destinar a los animales. La capacidad de carga y la consecuente carga animal puede ser incrementada solo con mayor producción de forraje. Por ejemplo sembrando algunas áreas del potrero con algunos cultivos forrajeros o resembrando áreas deterioradas del pastizal. Lo contrario también es cierto, si la producción forrajera a largo plazo es reducida por factores del medio ambiente o por sobrepastoreo, entonces la capacidad de carga disminuye.
  • 72.
    Tema: Manejo dePastos y Sistemas Silvopastoriles Dr. Otoniel López López Página 71 Determinación de la Carga Animal. (Primera forma de determinar) Supongamos que tenemos un potrero donde a partir de observaciones hechas a través del tiempo se ha estimado que existe una producción utilizable de materia seca de 71 toneladas. Hay que recordar que una Unidad Animal corresponde a vacas de 400 kg de peso vivo y que consumen 300 Kg de materia seca por mes por lo que si se desea conocer la carga animal para dicho terreno y que el forraje alimente a dichas vacas durante 4 meses, entonces el número de vacas requerido son 59, porque se dividen las 71 toneladas entre 1000 (kg), entonces: (71,000 kg /300/4), en donde: 300 = sale de 10 kg de MS/ día X 30 (mes) = 300 4 corresponde al número de meses Esta división da 59, este número vendría a ser la carga animal. Sin embargo si son animales de talla grande con un peso de 450 Kg entonces se modifica el número de vacas a colocar en la pradera para no sobrecargar el terreno y entonces ahora se deben de colocar solo 49 vacas (59/1.2). Por otro lado y si son terneros de destete obviamente se deberán colocar a 118 animales para seguir manteniendo la misma carga animal en términos de UAMe. En hatos donde se tengan vacas de diferentes tallas, vaquillas, toros y terneros de destete se deberá de calcular la cantidad de UAMe de la finca incluyendo los animales como caballos, ovinos y fauna silvestre en caso de existir
  • 73.
    Tema: Manejo dePastos y Sistemas Silvopastoriles Dr. Otoniel López López Página 72 MANEJO DE PASTURAS Manejar el pastoreo, significa mantener en equilibrio las condiciones del clima, suelo, planta, animal del ecosistema del pastizal. Las condiciones del clima se encuentran definidas por la posición latitudinal y longitudinal en cada región. Por consiguiente, la intensidad de cada componente del clima (temperatura, precipitación, evaporación, luz, humedad relativa, viento) y de acuerdo a las propiedades físicas y químicas del suelo definen le cobertura vegetal de plantas herbáceas: gramíneas y leguminosas, arbustivas (semileñosas) y arbustivas (leñosas perennes). De acuerdo a las características de la composición de la cobertura vegetal, se define el tipo de raza animal de bovinos a pastoreo y el tipo de explotación pecuaria (cría, recría, lechera, levante y engorde), el sistema de explotación y el grado de explotación: intensivo, semintensivo y extensivo, por lo tanto, definiendo las condiciones del clima, suelo, planta y animal del ecosistema del pastizal, nos interesa un factor; que es la capacidad gerencial del hombre para mantener todos los factores bióticos y abióticos del ecosistema en equilibrio para hacer la agricultura forrajera sustentable y económicamente rentable. El objetivo central de este trabajo es presentar las alternativas de manejo del pastoreo en sistemas de explotación de bovinos de carne y leche para lograr que los parámetros productivos y reproductivos sean eficientes que es la esencia de la explotación de bovinos como empresa agropecuaria; partiendo que la alimentación básica de los bovinos, es decir, rumiantes a pastoreo son las gramíneas y leguminosas forrajeras. Palabras claves: pastoreo, manejo, suelo, planta, animal, hombre, sustentable, equilibrio. El manejo del pastoreo, significa tener los conocimientos del suelo, clima, planta y animal del ecosistema pastizal. El suelo en su conjunto está caracterizado por las propiedades físicas: Densidad aparente (porosidad), profundidad, textura, estructura, color, propiedades químicas que son las que conforman la fertilidad natural, definidas por el material parental, los procesos de formación y manejo que condicionan los componentes bióticos del suelo (lombrices, nematodos, protozoarios, hongos, bacterias, insectos e invertebrados). El grado de explotación: intensivo, semintensivo y extensivo. todos los factores antes señalados deben estar integrados al manejo genético, reproductivo y
  • 74.
    Tema: Manejo dePastos y Sistemas Silvopastoriles Dr. Otoniel López López Página 73 productivo, sanitario y nutricional de los bovinos a pastoreo que mediante una eficiente gerencia administrativa de todos estos factores permitan que la explotación pecuaria bovina pueda llegar a ser sostenible y económicamente rentable a través del tiempo. El objetivo de este trabajo es conocer el manejo de los factores que involucran el pastoreo en la respuesta productiva y reproductiva en la explotación pecuaria de bovinos. Las pasturas cultivadas son la base de la alimentación de la ganadería al pastoreo ya sea a nivel de valles interandinos o en zonas alto andinas y se las considera como la herramienta principal para manipular la producción en la explotación porque son la fuente de alimento más barata que existe; y al asociar gramíneas con leguminosas proveen un alimento completo y balanceado al ganado (energía y proteína). El manejo adecuado como por ejemplo, el sistema de “pastoreo controlado” o el pastoreo rotacional, permite optimizar el uso de este recurso incrementando su productividad y su perennidad. Manejar el pastoreo, significa mantener en equilibrio las condiciones del clima, suelo, planta, animal del ecosistema del pastizal. Las condiciones del clima se encuentran definidas por la posición latitudinal y longitudinal en cada región. Por consiguiente, la intensidad de cada componente del clima (temperatura, precipitación, evaporación, luz, humedad relativa, viento) y de acuerdo a las propiedades físicas y químicas del suelo definen le cobertura vegetal de plantas herbáceas: gramíneas y leguminosas, arbustivas (semileñosas) y arbustivas (leñosas perennes). MANEJO DE POTREROS Es muy importante conocer la disponibilidad, la distribución durante el año y la calidad de los recursos forrajeros de una finca o explotación ganadera. Se deben tener en cuenta las épocas de abundancia y escasez de alimento, el número, tipo, categoría y requerimientos nutricionales de los animales, y si es necesario suplementar, hacer los ajustes necesarios para el manejo y buen uso de las praderas.
  • 75.
    Tema: Manejo dePastos y Sistemas Silvopastoriles Dr. Otoniel López López Página 74 Utilización de pasturas Para la buena utilización de una pastura se deben evaluar la disponibilidad de forraje y la composición botánica de un potrero y diseñar la estrategia del manejo del pastoreo para lograr el balance gramínea - leguminosa en una situación dada y planificar el manejo de los recursos de alimentación existentes en la finca. La eficiencia de utilización de los potreros es la relación que hay entre la cantidad de forraje utilizado con el forraje disponible para consumo de los animales (Paladines, 1992) y se calcula teniendo en cuenta la siguiente fórmula: Ejemplo: Forraje disponible = 3500 kg/ha Forraje consumido = 2300 kg/ha = 65% de forraje aprovechable del potrero Disponibilidad de Forrajes: Es necesario medir el rendimiento o producción de forraje y la composición botánica en los potreros para poder determinar las cargas reales de pastoreo. Existen diferentes técnicas de medición de las praderas tanto para especies de crecimiento postrado o rastrero (Brachiaria, Estrella, Pangola, Arachis, Kudzú, etc.) como para las de crecimiento erecto (Guinea, Andropogon, Cratylia, Leucaena, etc.). Dentro de estas técnicas están: la destructiva, consistente en tomar muestras del potrero para determinar la disponibilidad de forraje y la composición botánica de las especies, pero este método es muy dispendioso por el número de muestras que hay que tomar y cortar; y las no destructivas como el doble muestreo y el Botanal, pero estas requieren de programas estadísticos, computadores y de personal técnico capacitado. Estos métodos se han simplificado para su fácil uso por los técnicos y productores al nivel de finca, como el método de disponibilidad por frecuencia (MDF) descrito más adelante. Los muestreos pueden ser: completamente al azar en donde todas las muestras son homogéneas (igual probabilidad de ser seleccionadas); Estratificado, donde las muestras son homogéneas dentro de cada estrato y heterogéneas entre estratos (estos pueden ser hábito de crecimiento, tipo de pastura, etc.); y Sistemático, cuando la selección de la muestra obedece a un patrón y depende del tamaño y de la variabilidad dentro de las áreas de muestreo.
  • 76.
    Tema: Manejo dePastos y Sistemas Silvopastoriles Dr. Otoniel López López Página 75 Métodos de disponibilidad y medición Especies estoloníferas o rastreras Para determinar la disponibilidad y composición botánica de un potrero en especies postradas o rastreras se utiliza el método de disponibilidad por frecuencia (MDF) y el procedimiento que se sigue en una evaluación es el siguiente: Se recorre todo el terreno (potrero) para reconocer los sitios de mayor y menor producción de forraje dentro del potrero, para determinar las escalas o estándares de comparación en una escala de 1 a 3 y definir los recorridos de la medición. Además, se observarán las principales especies presentes y se conformará una lista de ellas con un número asignado, por ejemplo si el potrero tiene Brachiaria brizantha (cv. Toledo), Arachis pintoi o algunas malezas de hoja ancha y malezas de hoja angosta, la lista se conformaría de la siguiente forma: 1. Brachiaria híbrido (cv. Mulato) 2. Arachis pintoi (Maní Forrajero) 3. Centrosema pubescens (Centro) 4. malezas de hoja ancha 5. malezas de hoja angosta Esta lista se utilizará para la determinación de la composición botánica del potrero y se debe tener presente todo el tiempo en el formato de evaluación. Después, utilizando un marco cuadrado de 50 cm x 50 cm, se seleccionan las cinco escalas (Cuadrados Estándar) de la siguiente forma: Se selecciona el punto de menor rendimiento de biomasa en el potrero y se le asigna el número 1, se corta el forraje dentro del marco de 0.25 m2 y se pesa. Luego se selecciona el de mayor rendimiento asignándole el número 3, se corta y se pesa. Después, se busca el punto intermedio entre 1 y 3 asignándole el número 2, este debe ser el promedio de los dos pesos anteriores; de igual manera se busca el intermedio entre 1 y 2 (1.5) , entre 2 y 3 (2.5), si es necesario. Cada muestra, se seca, se pesa y se determina la materia seca (34% MS Aprox.); esta información se necesita posteriormente para los cálculos de disponibilidad de forraje del potrero. Para las personas que no tengan experiencia en realizar las mediciones se aconseja realizar varias veces el procedimiento hasta conseguir una buena calibración (buen ojo). Con la lista de especies presentes desarrollada anteriormente, se determina la composición botánica del potrero de la siguiente forma: en el cuadrado de evaluación se califica el porcentaje de las especies presentes dándole el
  • 77.
    Tema: Manejo dePastos y Sistemas Silvopastoriles Dr. Otoniel López López Página 76 primer lugar a la especie que está en mayor proporción que corresponde al 70%, 20% a la especie en segundo lugar y 10% a la que está en tercer lugar. El marco se lanza 30 veces en el potrero en la dirección escogida de recorrido que puede ser en zigzag, sin cortar y calificando la disponibilidad de forraje en un formato o planilla de acuerdo con la escala de los marcos estándar y se pueden usar valores intermedios 0.5, 1.0 1.5, 2.0, ... 3.0. La información recogida de los treinta marcos se procesa y con ella se determina la disponibilidad de forraje y la composición botánica del potrero. En la Figura 1. se muestra esquemáticamente el procedimiento. Como ejemplo y siguiendo el procedimiento anterior se determinará el cálculo de disponibilidad y composición botánica de un potrero de Brachiaria híbrido (cv. Mulato) asociado con una leguminosa en una finca Arachis pintoi (Maní forrajero ). Los pesos verdes y secos de las muestras y submuestras de las escalas se recopilan en el Cuadro 1.
  • 78.
    Tema: Manejo dePastos y Sistemas Silvopastoriles Dr. Otoniel López López Página 77 Para calcular el porcentaje de materia seca del forraje de los puntos de la escala se hace de la siguiente manera: 1) por, ejemplo si el peso del marco N° 1 (Mínima disponibilidad) fue de 113 gramos de material verde recogido en el marco de 0.50 mts2, al 34% de MS, sería: 113 gramos de materia verde-----------------------------100% X (Cuántos gramos?)------------------------------34% de MS X = 38 gramos de materia seca hay en los 113 gramos recogidos de materia verde del marco N° 1 2) si del marco N° 2 recogimos 437 gramos de material verde, le sacamos el 34% de materia seca (MS), entonces: 437 grs materia verde -----------------------------------------------100% X------------------------------------------------------------------- 34% 148.5 gramos de materia seca en el marco N° 2 3) si en el marco N° 3 (Máxima disponibilidad) recogimos 851 gramos de materia verde, entonces: 851 gramos---------------------------------------------100%
  • 79.
    Tema: Manejo dePastos y Sistemas Silvopastoriles Dr. Otoniel López López Página 78 X----------------------------------------------------------34% = 289 gramos de MS marco N° 3 ESCALA Peso verde de la muestra (g) Peso seco (g) % MS 1 113 38 gramos 34% 2 437 148.5 gramos 34% 3 851 289 gramos 34%
  • 80.
    Tema: Manejo dePastos y Sistemas Silvopastoriles Dr. Otoniel López López Página 79 Cuadro 2. Formato para Calificación de Disponibilidad (MDF). Finca “El Triángulo” (cv. Toledo) + Arachis pintoi, productor: Ricardo Mendoza, Boaco, Nicaragua. Fecha: 07/06/13 Marco N° Calificación de Rendimiento Peso seco 1 2 148.5 g 2 2 148.5 g 3 3 289 g 4 1 38 g 5 1 38 g 6 1 38 g 7 1 38 g 8 2 148.5 g 9 2 148.5 g 10 1 38 g 11 1 38 g 12 2 148.5 g 13 2 148.5 g 14 2 148.5 g 15 3 289 g 16 2 148.5 g 17 1 38 g 18 2 148.5 g 19 2 148.5 g 20 2 148.5 g 21 1 38 g 22 3 289 g 23 2 148.5 g 24 1 38 g 25 2 148.5 g 26 1 38 g 27 3 289 g 28 3 289 g 29 1 38 g 30 1 38 g
  • 81.
    Tema: Manejo dePastos y Sistemas Silvopastoriles Dr. Otoniel López López Página 80 PESO SECO Y FRECUENCIA DE RENDIMIENTO DE LA ESCALA PARA ESTIMAR LA GRAMÍNEA TOTAL DISPONIBLE ESCALA Peso seco Gramos/0.25 m2 Frecuencia de Rendimiento Disponibilidad de La Gramínea (PS X Frec.) 1 38 10 380 2 148.5 13 1930.5 3 289 7 2023 Total 30 4,333.5 g MS En total se lanzaron 30 veces un marco de 0.25 m2 y equivale a 30 veces 0.25 m2 30 X 0.25 m2 = 7.5 m2 Si en 7.5 m2-----------------------------hay 4,335.5 g de MS En 7026 m2 (1Mz)……………………X X = 4,061 kg de MS de pasto Toledo /Mz
  • 82.
    Tema: Manejo dePastos y Sistemas Silvopastoriles Dr. Otoniel López López Página 81 MANEJO DEL PASTOREO: El forraje es el alimento más económico para el ganado, este se puede aprovechar en el potrero, como pasto de corte, como heno o como ensilaje. La mayoría de las gramíneas tienen bajos contenidos de proteína, energía y altos de fibra. El estado óptimo para aprovechar los forrajes es antes de su floración, cuando hay mayor contenido de proteína y elementos nutritivos digestibles en las hojas y tallos. Cuando las condiciones climáticas son desfavorables y el pasto no se aprovecha a tiempo, éste se madura y pierde calidad por su alto contenido de fibra Las leguminosas por su mayor nivel de proteínas, calcio y caroteno y menor contenido de fibra son de mejor calidad nutritiva, mejoran los suelos y son un complemento a las gramíneas en la dieta del animal; su uso como asociación en los potreros debe ser estimulado por los ganaderos. El forraje que una vaca lactante de alta producción necesita consumir para la producción de leche es insuficiente; muchas vacas lecheras en pastoreo, pueden consumir entre 35 a 60 kilogramos de forraje, suficiente para su mantenimiento y para producir siete litros de leche. Por lo tanto, los animales de alta producción necesitan consumir más energía y proteína en forma de concentrado para mantener la producción de leche por encima de este nivel. Los terneros deben recibir forrajes de buena calidad desde las primeras semanas de edad. Las gramíneas son bajas en proteínas, aunque las Brachiarias como Toledo y los Mulatos, pasto Estrella y pasto Guinea, dan buenos resultados como forraje verde solos o asociados con leguminosas para terneros. El manejo de los sistemas de pastoreo con animales en desarrollo (terneras destetes, novillas de reemplazo, novillos) debe proporcionar un alto rendimiento de forraje verde disponible y de buena calidad manteniendo la pastura en excelentes condiciones de producción, evitando el pastoreo insuficiente o el sobre pastoreo. Estas dos condiciones son muy frecuentes en las explotaciones ganaderas del país. El pastoreo insuficiente sucede cuando el uso las praderas es en forma extensiva (pocos animales por unidad de área); los animales son selectivos, escogen las partes tiernas de la planta y pisotean y desperdician el forraje de buena calidad obteniéndose más producción por animal pero menos producción por unidad de área. Lo contrario es el sobre pastoreo (muchos animales por unidad de área), siendo una de las fallas más frecuentes en nuestro medio, en donde se reduce la producción de forraje y se eliminan las leguminosas; la recuperación es lenta y la pradera se deteriora, lo cual favorece la erosión e invasión de malezas.
  • 83.
    Tema: Manejo dePastos y Sistemas Silvopastoriles Dr. Otoniel López López Página 82 El manejo de praderas se hace para optimizar productividad y persistencia de las especies, mantener el balance gramínea leguminosa, favorecer el reciclaje de nutrientes, asegurar la productividad animal y mantener la estabilidad de la pastura. En los sistemas de producción ganadera, al utilizar los forrajes con animales, se debe considerar la relación suleo/planta/animal, además, los conceptos de disponibilidad de forraje, composición botánica, carga, sistema de pastoreo y la manera de cuantificarlos. Existen diferentes sistemas de pastoreo como son: el continuo, consistente en pastorear interrumpidamente una pastura durante una estación o durante todo el año; el rotacional, sistema de pastoreo en el cual la pradera se divide en varios potreros y los animales se mueven de uno a otro consumiendo el forraje disponible en determinado tiempo; el alterno que es un rotacional en dos potreros; existen otros como el pastoreo diferido, intermitente y el flexible. Un sistema de pastoreo es la estrategia para utilizar el volumen disponible de forraje durante un tiempo determinado, teniendo como finalidad la producción animal. Para su elección es importante considerar las características del ecosistema, de las especies que componen la pastura disponible, el sistema de explotación y las necesidades del productor. Los factores principales en el manejo del pastoreo son la intensidad, el período de ocupación de los animales y el período de descanso de los potreros. La intensidad de pastoreo está definida por la carga animal o por la presión de pastoreo ; la carga es el número de animales que pastorean un área en determinado tiempo, y la presión de pastoreo se define como los kg de materia seca o de materia verde en base seca disponibles para consumo por cada 100 kg de peso vivo por día (Paladines y Lascano). La escogencia de los períodos de ocupación y descanso tienen gran importancia cuando se trabaja con asociaciones para garantizar la persistencia y balance de los componentes en el tiempo. Los pastoreos continuos (sin descanso) favorecen a las leguminosas ya que los animales prefieren más las gramíneas en épocas lluviosas. La escogencia de los períodos de ocupación y descanso tienen que ver con la rapidez de crecimiento y maduración de las especies en rotación. Cuando la Rotación de pastoreo y el período de ocupación permiten la selectividad animal, este tiende a consumir primero la gramínea y luego aumenta el consumo de leguminosas. Períodos de descanso muy largos pueden provocar un crecimiento excesivo de las gramíneas. La carga animal (intensidad de pastoreo) en combinación con el período de recuperación, son los factores más importantes en el manejo de praderas y sus efectos son sobre la persistencia de estas y la producción animal. La carga animal
  • 84.
    Tema: Manejo dePastos y Sistemas Silvopastoriles Dr. Otoniel López López Página 83 afecta directamente la cantidad de forraje disponible después del pastoreo, y su siguiente rebrote. Cuando esta carga excede la capacidad del potrero y no se permite el rebrote de las plantas a través del tiempo, ocurre una pérdida de las especies deseables, siendo sustituidas por otras de menor valor forrajero y menos palatables. La carga afecta la producción animal, cuando esta es baja las ganancias por animal son altas, pero las ganancias por ha son bajas. Cuando se aumentan gradualmente las cargas, las ganancias por animal se mantienen y empiezan a aumentar las ganancias por ha, hasta un punto en donde disminuyen rápidamente, por las limitaciones de disponibilidad de forraje (Mott, G. O., 1960). Existe una relación entre la ganancia por animal y la carga con el sistema de pastoreo; cuando se tienen cargas bajas las ganancias son altas, tanto en pastoreo continuo como rotacional, sin embargo a medida que se aumenta la carga, las ganancias por animal empiezan a decrecer rápidamente en el pastoreo continuo y lentamente en el pastoreo rotacional. (Riewwe, M. G. , 1981)El sistema de pastoreo flexible es una estrategia para el manejo de asociaciones de gramíneas y leguminosas. Consiste en variar la intensidad de pastoreo (carga o presión de pastoreo) y el sistema de pastoreo, en función de la disponibilidad de forraje y balance de sus componentes. La carga animal deberá ajustarse de acuerdo al forraje disponible, como estrategia práctica para mantener la productividad animal sin perjuicio de la asociación. Cuando la disponibilidad llegue a un máximo preestablecido deberá aumentarse la carga animal, de la misma manera, cuando la disponibilidad se aproxime al límite inferior preestablecido se debe disminuir la carga animal. Los ajustes de carga animal deben basarse en presiones de pastoreo establecidas previamente; por ejemplo, cuando no se dispone de información en la zona, se pueden fijar presiones de pastoreo entre 3 y 6 kg de forraje verde en base seca por cada 100 kg de peso vivo por día. Cuando la disponibilidad en el potrero alcanza algunos de estos límites, se ajustará la carga, aumentando o disminuyendo el peso vivo total, para mantener la presión establecida. Los ajustes de carga se deben hacer para cada época del año. Para mantener el balance gramínea-leguminosa se debe tener la opción de variar los días de ocupación y descanso del potrero; el porcentaje de leguminosa no debe salir del un rango establecido (15 - 50% son los límites mínimos y máximos, establecidos para una leguminosa en asociación). Si la leguminosa alcanza el límite superior (50%) se deberá prolongar los períodos de descanso, aproximándose a un pastoreo continuo, para favorecer el consumo de las gramíneas y disminuir su proporción en la pastura.
  • 85.
    Tema: Manejo dePastos y Sistemas Silvopastoriles Dr. Otoniel López López Página 84 La Figura, esquematiza el manejo del pastoreo flexible Esquema del manejo flexible para mantener la asociación gramínea-leguminosa en condiciones de buen manejo (Fuente: Spain, J.M. y J. Marques Pereira, 1985)
  • 86.
    Tema: Manejo dePastos y Sistemas Silvopastoriles Dr. Otoniel López López Página 85 LAS LEYES DE VOISIN La práctica del pastoreo es absolutamente ancestral, pues nació desde el mismo momento en que Dios creó al ganado y asignó como su alimento las pasturas y como pastor a Adán. Sin embargo, sólo hasta principios del siglo XX, Warmhold, el primer científico en proponer el método de "rotación de potreros", dio inicio a la práctica zootécnica de dejar descansar las pasturas para permitir su óptima recuperación (en cantidad y calidad), y solo hacia mediados del mismo siglo se hizo popular esta práctica a través de los escritos y conferencias del Dr. André Marcel Voisin (Francia 1903 - Cuba 1964). En la actualidad, "rotar los potreros" es bastante común, no sólo con los bovinos sino con todas las especies herbívoras que pastorean en los campos ganaderos (equinos, ovinos, caprinos, etc.). Sin embargo, a pesar de lo común, el hecho de rotar potreros no significa que estemos realizando un PASTOREO RACIONAL, pues este último va mucho más allá del simple hecho de rotar los potreros. LA PRÁCTICA DEL PASTOREO EXTENSIVO Antes de Warmhold (siglo XIX hacia atrás), ya había registro de intentos por utilizar la cerca como instrumento para controlar el pastoreo, pero debido a que los pastos no se cultivaban en forma intencional, es decir, mediante técnicas agronómicas como se hace con los demás cultivos agrícolas, para alimentar al ganado, la ganadería en general se realizaba en forma extensiva de modo que "toda la finca era un solo potrero", y las pasturas, por supuesto, nunca tenían descanso, pero eso se compensaba con la muy baja carga animal que soportaba (menos de 1 unidad ganadera o cabeza por Ha de superficie en pasto). Al haber baja carga, los potreros se recuperaban muy lentamente y nunca lograban una alta producción de forraje. A esta forma de pastorear, que aún practican la mayoría de los ganaderos en Latinoamérica y el mundo entero, se le denomina "Pastoreo Extensivo". PASTOREO ALTERNO El pastoreo alterno consistía en tener la finca dividida en dos partes, de forma que todo el ganado estaba en una de estas partes, mientras la otra parte descansaba, luego cuando esta ya estaba de pastorear, entonces el ganado pasaba al otro lado y así se iba "alternando" el pastoreo. Esta técnica es bastante riesgosa, debido a que según el número de animales que componían la carga, al estar todos al mismo tiempo sobre un solo potrero, el pasto cada vez era consumido más joven, lo cual causaba tremendas alteraciones digestivas en el animal, o aún, intoxicaciones por acumulación de nitritos y nitratos, que son formas amoniacales del nitrógeno que aún la planta no ha convertido a
  • 87.
    Tema: Manejo dePastos y Sistemas Silvopastoriles Dr. Otoniel López López Página 86 nitrógeno mineral para que pueda ser metabolizado por el organismo del animal y convertirlo en proteína. Muchos casos de mortalidad se han presentado, especialmente en los hatos lecheros por este tipo de intoxicación. Pero además de esto, mientras más joven es consumido el pasto, menos productiva se hace la pastura y menor capacidad de carga puede soportar, y tan sólo el hecho de permitir que el ganado permaneciera por un largo tiempo en el mismo potrero y consumiera los rebrotes jóvenes, hacía que el ganado le causara al pasto un efecto de enanismo (acortamiento entre los nudos de la planta) al no permitirle desarrollarse totalmente hasta su punto de cosecha. Por estas y muchas más razones, el pastoreo alterno se fue transformando en pastoreo rotacional cuando el predio dividido inicialmente fue sufriendo más divisiones de potreros, con el propósito de permitir un mayor descanso al pasto en cada potrero. La técnica fue "perfeccionada" desde la academia con el paso de los años, de tal modo que incluso se propusieron ecuaciones matemáticas muy simples, con el fin de calcular el número de potreros, el tamaño de los mismos, los tiempos de ocupación y descanso, y la carga animal a soportar en una determinada pastura, con base en los tiempos requeridos por cada especie para alcanzar su punto de cosecha. La ecuación planteada para esto es: 1. Suponiendo que el tiempo requerido para el punto de cosecha de una determinada pastura es 40 días: 2. Número de potreros requeridos = (días en descanso ÷ días en ocupación por potrero) + 1. Ej: (40 ÷ 8) + 1 = 6 potreros 3. Tamaño del potrero en metros cuadrados = (((Número de animales que van a pastorear x consumo de pasto en Kg./animal) + pérdidas de pasto en el potrero en Kg.)) ÷ aforo promedio (Kg. de pasto disponibles por metro cuadrado)) x número de días que va a ser ocupado cada potrero. Ej: (((50 animales x 40 Kg./animal) + 30% de pérdidas)) ÷ 1,5 Kg./m2) x 8 días = 13866 m2 = 1,4 Ha aprox. 4. Área total requerida de pastoreo = 6 potreros x 1,4 Ha = 8,4 Ha (9 Ha aprox.) 5. Conclusiones: Se requieren 9 Ha divididas en 6 potreros de 1,4 Ha cada uno, y con una producción de 1,5 Kg. de pasto fresco por m2 como mínimo, y pérdidas que no superen el 30% de la disponibilidad total del pasto producido, ocupando cada potrero durante 8 días máximo, para así poder garantizar un descanso total de la pastura de 40 días. La carga animal no podrá ser superior a 50 animales, y el consumo por animal en promedio no puede ser superior a 40 Kg. de pasto fresco.
  • 88.
    Tema: Manejo dePastos y Sistemas Silvopastoriles Dr. Otoniel López López Página 87 Si alguna de estas cifras varía, el resultado del pastoreo planificado puede fracasar si no se hacen los ajustes pertinentes. Pero como dice el adagio popular "del dicho al hecho, hay mucho trecho", pues en teoría este ejercicio nos propone un pastoreo que manejaría una carga animal de 5,5 cabezas por Ha de superficie. En realidad, son muy pocos los ganaderos que hacen este tipo de cálculos, y todo lo hacen al tanteo, de modo que muy pocos ganaderos manejan cargas animales superiores a 1 cabeza por Ha, y los que manejan cargas más altas por lo general son los lecheros (de lechería especializada tipo Holstein en clima frío) que son capaces de manejar entre 3 y 4 cabezas por Ha (incluyendo desde los recién nacidos hasta el más adulto). En suma a lo anterior, la costumbre nuestra, o mejor dicho, la tradición de la ganadería en Latinoamérica, es la de realizar una rotación en orden consecutivo, es decir, que el ganado va pasando del potrero en que se encuentra al que le sigue en su orden respectivo como se ve en el siguiente gráfico: Algunos ganaderos, además de realizar el pastoreo en orden consecutivo (inician el pastoreo en el potrero #1, luego pasan al 2, después al 3, al 4 y así hasta culminar en el 8, para volver a iniciar en el 1), franjean cada potrero (forman pequeñas franjas de pastoreo) implementando una cerca móvil que va corriendo el encargado cada vez que notan que la pastura ya ha descendido hasta 10 a 15 cm. de altura desde el suelo, lo cual ocurre después de aproximadamente 6 a 8 horas de pastoreo, es decir que mueven la cerca una a dos veces al día. Este sistema también tiene sus propios riesgos, ya que a pesar que el pastoreo es más controlado, aún el ganado tiene mucha libertad de consumir el pasto que desea debido a que la carga del potrero es muy baja como ya se comentó antes. Si el ganado tiene la oportunidad de seleccionar lo que se come, entonces siempre preferirá el rebrote que el pasto maduro y que las mal llamadas "malezas" que preferimos llamar "arvenses". Así, una gran cantidad de pasto maduro se pierde, además que se pierde también el pasto que el ganado pisotea, el pasto donde orinan o defecan, el pasto donde se acuestan, etc.
  • 89.
    Tema: Manejo dePastos y Sistemas Silvopastoriles Dr. Otoniel López López Página 88 En Cultura Empresarial Ganadera, hemos analizado en múltiples ganaderías de un 70% de las regiones del país, que en la gran mayoría de las ganaderías en pastoreo extensivo o en pastoreo rotacional, aún con franjeo, la productividad de las pasturas es muy baja (casi siempre por debajo de 1 Kg. de pasto fresco por m2 en climas medio y cálido, y por debajo de 2 Kg. de pasto fresco por m2 en climas templado y frío. Su aspecto en general es degradado, pobre, con procesos de acolchonamiento de las pasturas y pastos muy lignificados al momento en que el ganado va a consumirlos. También, que la carga animal promedio es inferior a 2 cabezas/Ha en las regiones de clima cálido, e inferior a 3 cabezas/Ha en las regiones de clima frío, lo cual es una consecuencia del mal estado generalizado de las pasturas, aunque se compongan de especies "mejoradas". Y ni qué decir de la productividad de nuestros ganados, pues casi nunca una ganadería que reúna este tipo de condiciones logra ganancias de peso superiores a 500 gr./animal/día, ni más de 2500 litros por lactancia/vaca/año, ni porcentajes de fertilidad en hembras superiores a 70%, natalidades superiores al 60% anual, días abiertos inferiores a 120 e intervalos entre partos (IPP) inferiores a 400 días promedio. Así pues, logramos concluir, basados en cifras y hechos reales y contundentes, que tampoco los modelos de ganadería en pastoreo rotacional, ni siquiera con franjeo, han demostrado ser una solución eficaz para hacer que la productividad de nuestros ganados sea superior, y más bien, con el mal manejo que le hemos dado a estas técnicas, hemos contribuido a la ineficiencia de la ganadería, al hacerla más costosa y menos rentable. UNA PROPUESTA RACIONAL, PARA GANADEROS INTELIGENTES Sin duda alguna, el legado más importante que tenemos los zootecnistas y ganaderos actualmente en nuestras manos para optimizar el rendimiento productivo y la calidad nutricional de las pasturas para ganaderías en pastoreo, es aquel que recibimos del Dr. Voisin, quien hacia mediados de los 40's heredó la mayordomía de la ganadería "Le Talou" hasta entonces propiedad de su madre. Pero Voisin, quien era físico y químico de profesión, no tenía idea alguna de lo que eran las actividades ganaderas, como sucede con muchos de los hijos de los ganaderos en el mundo, que al heredar este negocio luego de nunca haberle prestado la debida atención mientras estuvo en manos de sus padres, se ven algo "confusos" sobre que hacer con tal herencia. Aunque no sucedió así con Voisin, pues este hombre, con una excelente actitud de progreso, comenzó a integrar sus conocimientos con la rutina ganadera diaria, realizando múltiples observaciones de campo relacionadas con el comportamiento de las pasturas y los animales que las pastoreaban.
  • 90.
    Tema: Manejo dePastos y Sistemas Silvopastoriles Dr. Otoniel López López Página 89 Luego de sus múltiples observaciones, Voisin estaba convencido que el magnesio tiene una estrecha relación con la "tetania de la hierba" (enfermedad conocida también como "cáncer de los pastos"). Eso lo intrigaba, puesto que también el magnesio está involucrado en el cáncer de los humanos, y esto lo hacía mantener toda su atención y observación puestas en la respuesta de los pastos a la práctica de la rotación como una forma de evitar la tetania. Así fue como Voisin se dedicó a poner en orden las tierras y los animales heredados. El mismos trabajaba en la preparación de la tierra, ordeñaba las vacas y cuidaba de los ganados. Trabajaba hasta 14 horas diarias, inclusive los domingos. Y así también, entre el ganado y las pasturas, fue como notó que con el sistema de rotación se lograba aumentar el número de animales (carga animal), debido a que se hacía más fácil su mantenimiento y mejoraba la calidad de los pastos. Permaneció en esto durante casi dos décadas, al tiempo que fue escribiendo sus 7 obras literarias en las que expuso todas sus observaciones, reflexiones, estudios, análisis y conclusiones sobre la manera más apropiada de hacer uso de las pasturas para ganadería, de cómo darles un óptimo mantenimiento y de cómo hacer que su calidad y productividad fueran perdurables indefinidamente. Sus libros se fueron expandiendo por todo el mundo, por lo que Voisin fue nombrado "Dr. Honoris Causa" por parte de la Academia de Agricultura de Bonn (Alemania), un título que hasta entonces solo ostentaba el célebre Luis Pasteur. En consecuencia, fue invitado a muchos países a dictar charlas y seminarios sobre su propuesta para optimizar el manejo de las pasturas. Así llegó a Cuba en el año 1964 para dictar cursos a los agrónomos en la Universidad de la Habana, pero para su infortunio y el de los latinoamericanos, Voisin murió en diciembre del mismo año sin poder cumplir su propósito a cabalidad. Gracias a su aptitud y cualidades para la escritura, en sus obras Voisin dejó plasmado lo que el mismo denominó como las "leyes universales del pastoreo" y también su teoría sobre el "pastoreo racional". Y fueron pues sus textos basados en sus propias experiencias como científico y ganadero en la granja "Le Talou", la mejor herencia que pudo dejarnos, pues es a través de ellos como en la actualidad, rescatando este conocimiento, podemos disponer de una técnica sin igual que nos permite producir leche y/o carne con gran éxito. Más tarde, Pinheiro L.C., Dr. en Ciencias de la Agronomía, catedrático de la Universidad de Rio Grande do Sul (Porto Alegre, Brasil), y ganadero, tomó la iniciativa de llevar a la práctica en su propia ganadería de doble propósito "Fazenda Alegría" la propuesta de Voisin a pesar que inicialmente no estaba muy convencido de ella, y luego de 30 años de practicarla y de reunir resultados sorprendentes y concluyentemente positivos, escribió el libro "Pastoreo Racional Voisin (PRV) - Tecnología Agroecológica para el Tercer Milenio", donde resume perfectamente la
  • 91.
    Tema: Manejo dePastos y Sistemas Silvopastoriles Dr. Otoniel López López Página 90 propuesta del Dr. Voisin enriquecida con sus propias experiencias y las de múltiples investigadores que lo respaldan. Y en realidad es a Pinheiro a quien le debemos el hecho de conocer la propuesta de Voisin, ya que su libro traducido al español por su editor argentino, tuvo mayor alcance comercial que las propias obras de Voisin en Latinoamérica, de modo que hoy por hoy, este método es más reconocido como el sistema PRV (Pastoreo Rotacional Voisin). LAS LEYES UNIVERSALES DEL PASTOREO Voisin afirmó, que sin importar el lugar del mundo del que se tratase ni las condiciones agroecológicas predominantes en su entorno, las gramíneas en general (sea cual sea su género o especie) se ven afectadas por cuatro sucesos muy importantes que experimentan a lo largo de su existencia al relacionarlas con los animales que las consumen, por lo que él designó a estos cuatro sucesos o factores como las "cuatro leyes del pastoreo", y son las bases fundamentales para la planificación de todo proyecto de PRV. Estas leyes son: 1.- LEY DEL REPOSO Las observaciones y mediciones de Voisin le condujeron a definir que los pastos al igual que los humanos tienen una curva de crecimiento y desarrollo evolutivo, es decir, que desde el día que son pastoreadas en adelante, cada día van creciendo progresivamente hasta alcanzar un punto máximo de desarrollo al que podemos definir como Punto de Madurez Fisiológica (PMF) y que más tarde se presenta su floración o estado de reproducción a lo cual podemos definir como Punto de Madurez de Cosecha (PMC). Observó y concluyó también que durante los primeros días el desarrollo de la gramínea es muy lento, luego pasados un par de semanas se acelera marcadamente hasta llegar al PMF y desciende vertiginosamente hasta el PMC. Voisin y Pinheiro le llaman a esta aceleración en el crecimiento previa al PMF como "llamarada de crecimiento".
  • 92.
    Tema: Manejo dePastos y Sistemas Silvopastoriles Dr. Otoniel López López Página 91 Por otra parte, Voisin observó que al poner en práctica la propuesta de Warmhold de rotar los potreros, de inmediato se presentaron cambios positivos en los potreros donde el ganado dejaba de pastorear por un tiempo prolongado ya que los animales no consumían el rebrote, y por tanto, la pastura se lograba recuperar sin ser intervenido su desarrollo por el efecto del animal que la pastoreaba. Y además observó dos cosas más: la primera, que al permitir que cada potrero tuviese un descanso suficiente después de cada cosecha realizada por el ganado, con el tiempo se lograba cada vez un mayor rendimiento productivo de las pasturas y de los animales; y la segunda, que a medida que avanzaba la edad de la pastura en la etapa posterior al PMF, cada día se hacía más madura la planta y el ganado prefería los pastos jóvenes a los excesivamente maduros por lo que tendía a rechazarlos mientras más viejos estuvieran. Así concluyó que el mejor estado nutricional de la planta era justo después del PMF pero antes del PMC, a lo cual podemos definir como Punto Verde Óptimo (PVO) o Punto Óptimo de Cosecha (POC). Así estableció su primera ley que dice que: "Para que una hierba cortada por el diente del animal pueda dar su máxima productividad, es necesario que entre dos cortes a diente sucesivos, haya pasado el tiempo suficiente que pueda permitir al pasto: 1. Almacenar en sus raíces las reservas necesarias para un rebrote vigoroso, y 2. Realizar su llamarada de crecimiento o alta producción diaria por hectárea". 2.- LEY DEL LA OCUPACIÓN Voisin observó que mientras menos tiempo permaneciera el ganado en un potrero, menor era el efecto negativo del ganado sobre la compactación del suelo y menor era también el efecto negativo sobre la capacidad de la pastura para rebrotar y desarrollarse. Concluyó luego que el rebrote de la pastura era mejor cuando el ganado realizaba un pastoreo a fondo que cuando dejaba la pastura muy alta o cuando consumía el rebrote. Entonces pudo concluir su segunda ley que dice que:
  • 93.
    Tema: Manejo dePastos y Sistemas Silvopastoriles Dr. Otoniel López López Página 92 "El tiempo global de ocupación de una parcela debe ser lo suficientemente corto para que una hierba cortada a diente en el primer día (o al principio) del tiempo de la ocupación no sea cortada de nuevo por el diente de los animales antes de que éstos dejen la parcela". 3.- LEY DEL RENDIMIENTO MÁXIMO Las observaciones de Voisin no sólo estuvieron relacionadas con la planta, también observó la respuesta animal con relación a las pasturas que este consumía. Notó entonces que el ganado por naturaleza no efectúa pastoreos muy eficientes a menos que quien los pastorea les ayude a pastorear los potreros de mayor biomasa y de mejor calidad cuando sus necesidades nutricionales sean más altas, de modo que se pudiera lograr su máximo rendimiento productivo al estar mejor nutrido. Entonces concluyó su tercera ley que dice: "Es necesario ayudar a los animales de exigencias alimenticias más elevadas para que puedan cosechar la mayor cantidad de hierba y para que ésta sea de la mejor calidad posible".
  • 94.
    Tema: Manejo dePastos y Sistemas Silvopastoriles Dr. Otoniel López López Página 93 4.- LEY DEL REQUERIMIENTO REGULAR Observó Voisin que el ganado al ingresar a un potrero descansado primero lo recorre antes de iniciar a consumir el pasto allí producido, y que durante su recorrido se desperdiciaba mucho pasto, y además observó que mientras más tiempo el ganado permaneciera en el potrero, mayor era el desperdicio, y que el pasto al momento en que entraba el ganado era de buena calidad pero de un día para otro, disminuía severamente en cantidad y calidad. Por tanto, el ganado le daba muy buen rendimiento el primer día de pastoreo, pero decaía al segundo día, y más aún al tercer día, y más aún tras el paso de cada día de permanencia en el potrero. Entonces dedujo su cuarta ley la cual dice que: "Para que una vaca pueda dar rendimientos regulares es preciso que no permanezca más de tres días en una misma parcela. Los rendimientos serán máximos si la vaca no permanece más de un día en una misma parcela". CONCLUSIONES FINALES Cuando el ganadero tiene en consideración estas cuatro leyes, y ajusta su programa de pastoreo a un método sumamente controlado donde el ganado no pastoree libremente sino que sea el humano quien comanda el pastoreo, entonces habrá lugar a una práctica más "racional" del mismo, y se podrán esperar los máximos resultados en productividad de las pasturas y también del ganado en su ganancia de peso, en su producción de leche o en su reproducción. PRV es pues un sistema de pastoreo que implica cambiar en forma definitiva y absoluta nuestros esquemas tradicionales y que ha demostrado ser suficientemente eficiente y rentable. PRV significa una ruptura total con los métodos convencionales y la ganadería extensiva tradicional. PRV es más que rotar los potreros... es poner en funcionamiento toda nuestra capacidad racional y de sentido común a favor del bienestar animal y por ende a favor de la empresa ganadera.
  • 95.
    Tema: Manejo dePastos y Sistemas Silvopastoriles Dr. Otoniel López López Página 94 Estimación de la carga animal ( segunda forma) Cuando se tiene la disponibilidad de forraje de un potrero es posible estimar la carga animal. Este cálculo es aproximado ya que involucra en su fórmula las tasas de crecimiento de las gramíneas, ni las pérdidas de forraje por pisoteo de los animales. Paladines y Lascano, (1983) describen una fórmula general para calcular carga animal así: En Donde: PVT = Peso vivo total expresado en kg de peso vivo/ha/día MVSHa = kg de materia verde seca por hectárea TC = Tasa de crecimiento o rebrote de MVS por ha/día A = Área del potrero en hectáreas DP = Días de pastoreo de la pradera PP = Presión de pastoreo en kg de materia verde seca por hectárea por cada 100 kg de peso vivo DOP = Días de ocupación de la pradera DDP = Días de descanso de la pradera NCP = Números de ciclos de pastoreo
  • 96.
    Tema: Manejo dePastos y Sistemas Silvopastoriles Dr. Otoniel López López Página 95 Ejemplos: Estimación de la carga bajo pastoreo rotacional. Pastura : B. brizantha cv Toledo + A. pintoi (Maní forrajero) Tipo de pastoreo: Rotacional en tres potreros Tamaño de potrero: 4 ha Ciclo de pastoreo: 42 días - Días de ocupación: 14 días - Días de descanso: 28 días Peso promedio de los animales: 400 kg Peso vivo (PV) Forraje disponible: 4000 kg MVS/ha Presión de Pastoreo: 3.5 kg de MVS/100 kg de PV Tiempo total de pastoreo: (Fase lluvias) = 3 ciclos
  • 97.
    Tema: Manejo dePastos y Sistemas Silvopastoriles Dr. Otoniel López López Página 96 a. Se desea averiguar cuanto peso vivo total debe introducirse en esa pastura?
  • 98.
    Tema: Manejo dePastos y Sistemas Silvopastoriles Dr. Otoniel López López Página 97 2) Estimación de la carga bajo Pastoreo Contínuo Pastura : B. brizantha cv. Toledo Tipo de pastoreo: Contínuo Tamaño de potrero: 2 Mz Ciclo de pastoreo: 180 días Días de ocupación: 180 días Peso promedio de los animales (UA): 400 kg Peso vivo (PV) Forraje disponible: 2500 kg MS/Mz Presión de Pastoreo: 2.5 kg de MVS/100 kg de PV Tiempo total de pastoreo: (Invierno) = 180 días
  • 99.
    Tema: Manejo dePastos y Sistemas Silvopastoriles Dr. Otoniel López López Página 98 a. Se desea averiguar cuantos animales (UA) deben introducirse en esa pastura? b. Cuánta carga animal (UA/Mz) podrían pastorear durante el ciclo de Invierno Entonces: Pastoreo Contínuo: PVT= Kg MS/Mz X A X 100 DP X PP 1)PVT= 2500 kg MS X 2 (Mz) X 100 = 500,000 = 1,111 kg de Peso vivo 180 días (6 meses) X 2.5 450 2) 1, 111 Kg = 2.7 UA pueden pastorear en ese potrero por 6 meses 400 Kg PV (UA)
  • 100.
    Tema: Manejo dePastos y Sistemas Silvopastoriles Dr. Otoniel López López Página 99 SISTEMA SILVOPASTORIL Introducción La necesidad de incrementar la productividad mientras se conserva los recursos naturales (agua, suelo, vegetación y fauna), requiere no sólo de cambios profundos en las estrategias de investigación; sino también, en los planteamientos básicos de desarrollo rural en los que se incluya una verdadera participación del productor. Aunque el reto de producir en forma sustentable es hoy en día común en todas las regiones del mundo, su intensidad o percepción de su importancia difiere en cada zona dependiendo de los sistemas de producción: si son de gran o pequeña escala, de subsistencia u orientados hacia el mercado, de altos o bajos insumos. El sistema de producción ganadero, generalmente ha surgido después de la tala y quema de los bosques, resultando en agroecosistemas con una escasa cobertura arbórea, con suelos desprotegidos y a menudo carentes de diversidad, al privilegiarse únicamente las pasturas. Esto ha permitido; que las áreas de pastoreo se vuelvan especialmente susceptibles a procesos erosivos, más aún cuando se encuentran en zonas de ladera. Al mismo tiempo; la producción ganadera en forma tradicional, implica generalmente una alta dependencia de insumos externos para rendir, incrementando los costos de producción y ocasionando muchas veces graves problemas ambientales. En este sentido, la búsqueda de sistemas de producción ganaderos más sustentables tanto ecológica como económicamente; además de ser socialmente aceptables y fácilmente adoptables, se hace una prioridad. Dentro de este contexto; los sistemas silvopastoriles parecen ser una alternativa a corto, mediano y/o largo plazo capaz de cumplir con los criterios de selección anteriormente mencionados. La introducción de especies leñosas perennes (árboles y/o arbustos) al sistema de producción ganadero tradicional, además de ofrecer forraje de buena calidad para la alimentación animal; pueden ser utilizadas también como barreras rompevientos, controladoras de la erosión y mejoradoras de la fertilidad del suelo. Adicionalmente, pueden ofrecer otros productos como leña, madera, frutos y semilla; que en un momento dado, logran proporcionarle otros ingresos al productor y brindarle una mejor estabilidad económica.
  • 101.
    Tema: Manejo dePastos y Sistemas Silvopastoriles Dr. Otoniel López López Página 100 EL SISTEMA DE PRODUCCIÓN GANADERO: La destrucción de bosques, con la consecuente reducción o pérdida de plantas y animales, para la implantación de praderas artificiales, ha sido una tragedia para el medio ambiente tropical. Los sistemas de producción ganadero establecidos bajo pastoreo extensivo, han causado un gran daño al medio ambiente y a la biodiversidad. Según la FAO (1994) la elevada tasa de deforestación en los países tropicales (17 millones de has año-1) además de tener efectos locales como la degradación de los suelos y la pérdida de su productividad, también contribuye con una cuarta parte en las emisiones de CO2 y otros gases hacia la atmósfera. Durante los últimos años gran parte del área boscosa fue deforestada para promover la ganadería extensiva en América Latina. En América Central el área en pasturas representa un 46% del total (18.4 millones de has), siendo uno de los más importante usos de la tierra. La vegetación original de la mayor parte estos ecosistemas tropicales es rica en variedad de especies y en cantidad de biomasa distribuida en múltiples estratos, con una alta capacidad fotosintética. Los nutrientes minerales y el material orgánico están distribuidos principalmente en las plantas. Los suelos lixiviados y generalmente pobres, no tienen la capacidad de retener los nutrientes presentes en el ecosistema una vez que la abundante vegetación ha sido removida y reemplazada por una relativamente ligera cubierta de pastos. Con esta pérdida de biomasa, se pierde también capacidad fotosintética. Las praderas de pastos para la producción ganadera son verdaderamente artificiales, pues no solo la mayor parte de las especies gramíneas vienen de otras localidades; sino que hay que hacer un esfuerzo constante para evitar que se llenen de las llamadas “malezas”. Las tentativas de la naturaleza para restablecer una vegetación secundaria, reflejada en el crecimiento espontáneo de árboles y/o arbustos, son constantemente detenidas por los herbicidas o en el mejor de los casos por el machete o el control mecánico. La producción primaria de estas praderas es baja comparada con la que existía originalmente y la producción de carne y leche por unidad de área, a pesar de variedades de pastos mejorados y fuerte fertilización ha llegado a un límite que parece insuperable con las estrategias de revolución verde: monocultivo de pastos y altos insumos externos para rendir. Las leguminosas rastreras introducidas en algunos casos han tenido una contribución significativa a los rendimientos del pasto; pero en general, han probado
  • 102.
    Tema: Manejo dePastos y Sistemas Silvopastoriles Dr. Otoniel López López Página 101 ser difíciles de manejar y mantener. Con base en lo anterior; es claro que las mejoras de los sistemas de producción animal, no hay que buscarlas mirando hacia abajo (buscando pastos y leguminosas rastreras), sino hacia arriba (buscando árboles y arbustos forrajeros). En otras palabras; se tiene que buscar regresar a modelos más cercanos a la vegetación original, pero específicamente diseñados para aumentar la productividad animal de los mismos. Por eso; la reconversión social y ambiental de la ganadería, es una urgencia y una prioridad para la región (Murgueitio 2000). Esto es viable con las alternativas disponibles, la organización de los productores si se aplican una serie de principios relacionados con el ordenamiento territorial y la biodiversidad existente, permitiendo incluso que posiblemente coincidan los beneficios socioeconómicos con los ambientales. En este contexto; la incorporación de árboles y/o arbustos multipropósito, han sido evaluados como una alternativa que puede contribuir en el mejoramiento de las praderas tradicionales y a la vez convertirse en una fuente alimenticia para los animales; ya que el follaje de éstos, proporciona nitrógeno y otros nutrientes necesarios para el adecuado funcionamiento rumial en dietas basadas en forrajes de baja calidad; son una fuente excelente de energía digestible y pueden proporcionar proteína sobrepasante necesaria para asegurar una respuesta productiva (en ganancia de peso o en aumento de producción de leche) en los animales alimentados con forrajes. SISTEMAS AGROFORESTALES PARA LA RECONVERSIÓN DE LA GANADERÍA. Por sistema agroforestal, se entiende tradicionalmente todos aquellos sistemas donde existe una combinación de especies arbóreas y/o arbustivas con herbáceas generalmente cultivadas. Este término es muy amplio, pues incluye la simple presencia de algunos árboles y/o arbustos en combinación con cultivos agrícolas; hasta sistemas complejos con múltiples especies distribuidas en varios estratos. Los sistemas agroforestales (SAF) hacen parte sustancial de los procesos de cambio de la ganadería, hacia sistemas más amigables con la naturaleza. Estos sistemas, ofrecen una alternativa sustentable para aumentar la biodiversidad animal y vegetal, y para incrementar los niveles de producción animal con reducida dependencia de los insumos externos. Además; con estos sistemas, se trata de aprovechar las ventajas de varios estratos de vegetación y de mejorar la dieta animal proporcionando una diversidad de alimentos (forrajes, flores, frutos y semillas); que permitan al animal diversificar su dieta y aumentar su nivel de producción.
  • 103.
    Tema: Manejo dePastos y Sistemas Silvopastoriles Dr. Otoniel López López Página 102 Relación de los sistemas agroforestales con los silvopastoriles. El sistema silvopastoril (SSP); es un tipo de sistema agroforestal, que implica la presencia de animales entre o bajo los árboles y/o arbustos; interactuando directa (ramoneo) o indirectamente (corte y acarreo del forraje). Las especies leñosas perennes (árboles y/o arbustos) pueden establecerse naturalmente o ser plantados por el productor dentro de las zonas de pastoreo; sea con fines maderables (nogal cafetero), para productos industriales (caucho), como frutales (cítricos, mango, guayabo), o multipropósito en apoyo específico para la producción animal (leucaena, nacedero, Madero negro). Los sistemas silvopastoriles; aunque son un término nuevo, se utilizan para identificar alternativas practicadas por algunos productores ganaderos desde tiempos remotos. Sin embargo; alcanzan gran auge e importancia, por la necesidad de disminuir los efectos de degradación de los recursos naturales (agua, suelo y vegetación) causados por reconversión no planificada de los sistemas de producción agrícola y áreas boscosas, hacia el sistema de producción ganadero tradicional, donde se ha privilegiado el monocultivo de gramíneas (pastos). Las interacciones que resulten con esta nueva estructura (SSP), permitirá por un lado diversificar la producción y por otro; lograr un manejo sustentable de los recursos suelo y vegetación, disminuyendo de esta manera los procesos degradativos que generalmente ocurren bajo un sistema en monocultivo.
  • 104.
    Tema: Manejo dePastos y Sistemas Silvopastoriles Dr. Otoniel López López Página 103 Estructura
  • 105.
    Tema: Manejo dePastos y Sistemas Silvopastoriles Dr. Otoniel López López Página 104 Sistema Silvopastoril Definición: Un sistema silvopastoril (SSP); es una opción de producción ganadera, donde los árboles y/o arbustos (maderables o frutales) se combinan, interactúan y se relacionan con los pastos y los animales, todos ellos bajo un sistema de manejo integral (Figura 1). Objetivos. Los objetivos de incorporar el componente forestal en sistemas ganaderos tradicionales, pueden ser múltiples y muy diversos. De esta manera, en algunos casos puede ser el de incrementar la productividad del recurso suelo sin degradarlo a largo plazo; en otros, reducir el riesgo a través de la diversificación de la producción (frutas, madera, leña, semillas); o atenuar los efectos perjudiciales del clima sobre las pasturas y los animales (Figura 2).
  • 106.
    Tema: Manejo dePastos y Sistemas Silvopastoriles Dr. Otoniel López López Página 105 Principales Sistemas Silvopastoriles. Las combinaciones de árboles y/o arbustos con pastos y animales se presentan en formas muy diversas, lo que ha generado diferentes opciones de SSP entre los cuales se puede mencionar los siguientes: Bancos de proteína. Los bancos de proteína son áreas en las cuales los árboles y/o arbustos se cultivan en bloque y a alta densidad (mayores a 5000 plantas/ha). Generalmente se encuentran asociados con pastos o alguna otra especie forrajera de tipo herbáceo. El propósito es aumentar la producción de forraje para la alimentación animal, el cual debe ser de alta calidad nutritiva. Dónde establecer el banco de proteína? Los bancos utilizados bajo corte, deben establecerse cerca de los sitios de alimentación para: reducir los costos de “corte y acarreo” y facilitar la fertilización orgánica con excrementos de los animales. Los bancos usados bajo pastoreo deben establecerse en áreas adyacentes a potreros; incluso, pueden ser parte del potrero (20 – 25 % del área).
  • 107.
    Tema: Manejo dePastos y Sistemas Silvopastoriles Dr. Otoniel López López Página 106 Cuál debe ser el arreglo espacial? Bajo corte: utilizar distancias de 0.8 a 1.0 metros entre surco y de 0.25 a 0.50 metros entre plantas o sitios (Figura 4). Bajo pastoreo: la distancia entre hileras será de 2.0 metros y de 0.50 a 1.0 metros entre plantas o sitios (Figura 5). Bajo corte: se recomienda realizar el primer aprovechamiento cuando las plantas han alcanzado una altura de 1.5 metros. No es posible hacer una recomendación de altura de corte; pero, generalmente oscila entre 0.5 y 1.0 metros. Es apropiado efectuar las podas cada 3 – 4 meses; este periodo puede ser mayor dependiendo de la capacidad de rebrote de la especie leñosa y la zona ecológica donde se establece.
  • 108.
    Tema: Manejo dePastos y Sistemas Silvopastoriles Dr. Otoniel López López Página 107 Bajo ramoneo: tener en cuenta la altura antes del primer aprovechamiento (1.5 m.). El pastoreo debe ser rotacional; con un periodo de ocupación entre 1 y 5 horas diarias y un periodo de descanso de 60 a 90 días. Es recomendable realizar podas de homogenización 1 o 2 veces al año, a una altura entre 0.50 y 1.0 metros. Cuáles son las ventajas de este sistema? a. Pueden establecerse en áreas relativamente pequeñas, por la alta densidad de siembra Cuáles son las desventajas de este sistema? a. Los costos de establecimiento (insumos) son relativamente altos. b. La cantidad de mano de obra que requiere bajo un manejo de corte y acarreo es alta. c. Es necesario fertilizar regularmente el sistema para impedir que el nivel productivo de las especies disminuya significativamente. d. Bajo corte y acarreo, el sistema debe establecerse lo más cerca posible a la zona de alimentación. e. La vida útil del banco forrajero bajo pastoreo puede ser menor, ya que hay mayor riesgo de pérdida del mismo por el mal manejo. Pastura en callejones. Pastura en callejones es un sistema en el cual se establecen surcos o hileras de árboles y/o arbustos forrajeros de rápido crecimiento, en asocio con plantas herbáceas (pastos o leguminosas) entre las hileras. Su objetivo es proveer mayor producción de forraje para los animales, mejorar la calidad del suelo y reducir los procesos de erosión. Cómo manejar el sistema bajo pastoreo/ ramoneo? El primer aprovechamiento debe hacerse cuando: la planta haya desarrollado un buen sistema de raíces, el tallo haya engrosado lo suficiente como para resistir daños causados por los animales en pastoreo, y las plantas hayan alcanzado una altura entre 1.0 y 1.5 metros.
  • 109.
    Tema: Manejo dePastos y Sistemas Silvopastoriles Dr. Otoniel López López Página 108 Cuál debe ser el arreglo espacial? En este tipo de sistema; bajo el manejo de pastoreo/ ramoneo, se puede variar el arreglo espacial de varias formas: hilera simple baja densidad, hilera simple alta densidad, hilera doble e hilera alterna (Figuras 6, 7, 8 y 9 respectivamente). Para asegurar la persistencia de los árboles y/o arbustos es fundamental regular la carga animal y establecer un esquema de pastoreo rotacional, con un periodo de ocupación el cual depende de la cantidad de forraje verde que el animal puede consumir (10 – 12 % de su peso vivo) y un periodo de descanso que depende del tiempo de recuperación del forraje consumido por el animal (60 – 90 días).
  • 110.
    Tema: Manejo dePastos y Sistemas Silvopastoriles Dr. Otoniel López López Página 109 Cuáles son las ventajas de este sistema? a. Bajos costos de establecimiento, ya que la densidad de plantas por área es menor a un banco forrajero. b. No requiere mano de obra para el aprovechamiento del forraje disponible, debido a que son los animales quienes ramonean directamente. c. Los árboles y/o arbustos plantados pueden cumplir la función de barreras vivas en zonas donde se presente erosión. d. Si se utilizan especies leguminosas, éstas pueden contribuir al mejoramiento de la fertilidad del suelo por causa de la fijación de nitrógeno, favoreciendo el desarrollo y rendimiento del pasto asociado. Cuáles son las desventajas de este sistema? a. Es necesario aislar el terreno durante un periodo prolongado, mientras se desarrollan las especies arbóreas y/o arbustivas establecidas. b. Dependiendo de la especie utilizada y las características edafoclimáticas de una zona en particular, el periodo que se necesita esperar antes del primer ramoneo puede ser significativo- c. No se puede establecer más de una especie, ya que existen diferencias en el periodo de crecimiento. d. Las especies forrajeras deben tener similar capacidad de rebrote que la pastura asociada, para impedir la excesiva madurez y/o lignificación del pasto. Árboles dispersos en potreros. Es un sistema en el cual los árboles y/o arbustos se encuentran distribuidos al azar dentro de las áreas de pastoreo. Generalmente, la función de los árboles y/o arbustos en este sistema es la de proveer sombra al animal en días calurosos, o refugio en días lluviosos. Además; pueden generar otros productos (forraje, leña, frutos y semillas) y servicios (fijación de nitrógeno, aporte de materia orgánica, protección). Cuál debe ser el arreglo espacial? En este caso; el arreglo espacial y la densidad de las leñosas, estarán determinadas por las condiciones agroecológicas de la zona y por las especies de árboles, arbustos y pastos presentes en dicho ecosistema. Se recomienda habitualmente entre 1 y 25 plantas leñosas por hectárea (Figuras 10 y 11).
  • 111.
    Tema: Manejo dePastos y Sistemas Silvopastoriles Dr. Otoniel López López Página 110 Cómo manejar el sistema de árboles dispersos? Cualquiera que sea el propósito de las leñosas, un aspecto clave es la protección de los árboles (especialmente en su estado juvenil), contra los posibles daños de los animales en pastoreo. Esto se puede lograr mediante el aislamiento temporal del potrero, el uso de especies que presenten espinas y/ o la construcción de estructuras en forma de jaulas. En este sistema; el pastoreo es rotacional o permanente y el material vegetal comestible producido por los árboles se puede aprovechar en épocas de sequía, cuando existe escasez de biomasa herbácea (pastos). Cuáles son las ventajas de este sistema? a. Los árboles dispersos proporcionan sombra a los animales en días calurosos y/o refugio en días lluviosos. b. En un momento dado, los árboles dispersos pueden ser fuente de alimentación para los animales (forraje, frutos, semillas). c. Se puede generar un ingreso adicional, si los árboles dispersos presentan un alto valor económico (frutales o maderables). d. Los árboles dispersos se pueden considerar como refugio y fuente de alimentación para la avifauna existente en una zona en particular.
  • 112.
    Tema: Manejo dePastos y Sistemas Silvopastoriles Dr. Otoniel López López Página 111 Cuáles son las desventajas de este sistema? a. Los costos de manejo adicionales; relacionados con la protección de los árboles (estructuras similares a las jaulas) para evitar los posibles daños de los animales en pastoreo y la labor de plateo que se debe realizar regularmente para evitar la competencia que puede presentarse con el pasto asociado. b. Cuando los árboles dispersos presentan un sistema foliar muy denso, evitan el paso de la luz y por ende limitan el desarrollo del estrato herbáceo. c. El constante refugio de los animales bajo la copa de los árboles, puede causar compactación del suelo y posiblemente la pérdida del estrato herbáceo. Pastoreo en plantaciones. En este tipo de sistema, herbáceas forrajeras (pastos y/o leguminosas) se encuentran asociadas con leñosas de alto valor económico; debido a que son árboles y/o arbustos destinados para la producción de leña, madera, frutas o semillas. Cuál debe ser el arreglo espacial? Este depende del tipo de árbol y/o arbusto y del propósito para el cual se establecen. Pueden sembrarse a alta o baja densidad; en triángulo, cuadrado o rectángulo (Figuras 12, 13 y 14).
  • 113.
    Tema: Manejo dePastos y Sistemas Silvopastoriles Dr. Otoniel López López Página 112 Cómo manejar el sistema? El pastoreo puede comenzar cuando los árboles tienen edad suficiente como para no ser dañados por los animales; la función de los animales es la de aprovechar el forraje disponible de las herbáceas y disminuir los costos de desmalezado de la plantación. Se debe tener en cuenta que: a.) Si los animales se encuentran en la plantación de frutales, se debe cuidar que no dañen la cosecha; b.) Si se siembra una pastura en la plantación forestal, la sombra puede reducir el crecimiento y calidad de los pastos; c.) Los efectos de alelopatía pueden afectar el desarrollo de los pastos; d.) Ciertas especies de pastos pueden afectar el desarrollo de los árboles; e.) Los animales pueden defoliar o dañar los árboles de la plantación, si esta no se maneja con cuidado. Cuáles son las ventajas de este sistema? a. Se aprovecha la cobertura herbácea de la plantación para la alimentación animal. b. Se disminuyen los costos de desmalezado de la plantación. c. Los árboles y/o arbustos plantados pueden generar ingresos significativos por la comercialización de sus productos (madera, frutas, semillas, látex, entre otros). d. Cualquier manejo aplicado al componente herbáceo tiene efectos colaterales sobre las leñosas y viceversa (p.e. fertilización). Cuáles son las desventajas de este sistema? a. La competencia por espacio, agua, luz y nutrientes afecta la productividad de la vegetación herbácea. b. Las herbáceas asociadas, pueden atraer plagas o ser vectores de enfermedades que atacan a las plantas leñosas. c. Los animales en pastoreo pueden causar daños a las plantas leñosas. d. La reposición natural de las leñosas se puede ver interferida por el consumo animal o la competencia de la vegetación herbácea.
  • 114.
    Tema: Manejo dePastos y Sistemas Silvopastoriles Dr. Otoniel López López Página 113 Cercas vivas. Es una sola hilera de árboles y/o arbustos que delimitan una propiedad; pero también, pueden localizarse en diferentes partes como por ejemplo en la división de potreros en fincas ganaderas. Cuál debe ser el arreglo espacial? El espaciamiento es variable, pero existe la tendencia de establecer las plantas a una distancia entre 1 y 3 metros (Figura 15). Las cercas vivas se establecen por medio de plantación de estacas grandes (generalmente 2.5 m. de largo y 8 a 20 cm. de diámetro) que enraízan con facilidad y sobre las cuales se atan varias cuerdas (3) de alambre de púas. También puede
  • 115.
    Tema: Manejo dePastos y Sistemas Silvopastoriles Dr. Otoniel López López Página 114 establecerse a partir de plantas provenientes de vivero; sin embargo, las actividades de mantenimiento para este último caso demandan mucha mano de obra. Cómo manejar el sistema? Si la mortalidad supera el 10 %, es deseable programar la resiembra, con el objetivo de mantener uniformidad de espaciamiento. Además, la erradicación de malezas es un aspecto importante si se quiere evitar interferencias en el crecimiento de la especie; se debe proteger las plantas de ramoneo prematuro, eliminando brotes bajos; realizar podas de formación orientadas a fortalecer el árbol para que la cerca cumpla la función de protección para la que fue establecida; y podas de producción, dirigidas a obtener productos en forma sustentable. Cuáles son las ventajas de este sistema? a. Permite una delimitación clara e inequívoca de la propiedad o finca. b. Es una forma de generar productos comercializables (frutos, semillas, madera, leña) en áreas no utilizadas o marginales. c. Presenta poca competencia con los cultivos (pastos) asociados. d. Puede incrementar el valor de la propiedad, además de que contribuye a un mejoramiento estético del paisaje. e. Los raleos y podas pueden producir leña y postes para la construcción de otras cercas necesarias en la finca. f. Favorecen la biodiversidad y reducen la presión sobre los bosques. Cuáles son las desventajas de este sistema? a. Podría competir comparado con una cerca de postes muertos con los cultivos agrícolas y/o pastos adyacentes por agua, luz y nutrientes. b. A menudo hay que protegerlas de los animales durante la época de establecimiento, lo que aumenta su costo económico. c. La influencia de los árboles establecidos en los linderos se extiende a las dos áreas que se pretende delimitar, por lo que eventualmente se pueden presentar conflictos de intereses entre vecinos (reclamos por la sombra o sobre los productos generados por los árboles). d. Si se plantan especies frutales en el lindero y se utiliza a su vez como soporte del alambre de la cerca, hay una tendencia a utilizar el alambre para escalar el árbol y cosechar las frutas; por lo que se ocasiona un daño tanto al árbol, como al alambre. e. Es costosa la eliminación de una cerca viva bien establecida.
  • 116.
    Tema: Manejo dePastos y Sistemas Silvopastoriles Dr. Otoniel López López Página 115 f. En áreas con suelos poco profundos o con una capa freática alta los postes vivos pueden caer debido a vientos fuertes Barreras rompevientos. Son hileras (1 a 10) de árboles, arbustos, o ambos de diferentes alturas y establecidos en sentido opuesto a la dirección principal del viento. Su función: reducir la velocidad del viento en la zona cercana al suelo, reducir la acción mecánica del viento sobre los cultivos (pastos) y animales, evitar la pérdida de fertilidad del suelo por causa de erosión eólica y contribuir a regular las condiciones de microclima a nivel de finca. Cuál debe ser el arreglo espacial? El diseño debe ajustarse a los objetivos; éste diseño depende del cultivo (pastos), animal o elemento a proteger. También, se debe tener en cuenta las características de clima, suelo y topografía; definir las especies arbóreas o arbustivas; definir las distancias de siembra dentro de la barrera y entre barrera y cultivos (pastos); definir disposición entre hileras y orientación con respecto al viento y definir disposición y alternancia de especies (Figura 16). Cómo manejar el sistema? Después de la siembra algunos árboles mueren por lo que se requiere una reposición inmediata; por tanto, debe tratar de lograrse un 100 % de sobrevivencia de las plantas establecidas. La actividad de poda está asociada con el
  • 117.
    Tema: Manejo dePastos y Sistemas Silvopastoriles Dr. Otoniel López López Página 116 aprovechamiento y es tan benéfica para la planta misma como para derivar productos y sirve también para eliminar partes secas, mejorar la calidad de la madera, estimular el rebrote, controlar deformaciones y efectos de sombra indebidos. Cuáles son las ventajas de este sistema? a. Reduce la velocidad del viento en parcelas con fines agropecuarios. b. Regulación del microclima de la parcela que favorece a los cultivos (pasto) o a los animales. c. Conservación de los recursos naturales mediante el control de la erosión del suelo y exceso de evapotranspiración. d. Generación de productos adicionales para la venta y el consumo (postes, leña, madera, frutos, semilla, forraje, entre otros). e. Proveer hábitat para especies animales. Cuáles son las desventajas de este sistema? a. Es necesario proteger de un prematuro ramoneo de los animales, los árboles y/o arbustos mientras se establecen. b. Se requiere un conocimiento de la estructura de las especies arbóreas y arbustivas seleccionadas, para lograr los objetivos de la barrera rompevientos. c. Se necesita conocer la dirección del viento, para que el sistema de barreras rompevientos cumpla con la función específica. d. Algunas veces las especies plantadas pueden generar efectos adversos a los cultivos (pastos) adyacentes, por efectos alelopáticos o de sombra. e. Puede ser hospedero de plagas, malezas y enfermedades de cultivos y/o animales.
  • 118.
    Tema: Manejo dePastos y Sistemas Silvopastoriles Dr. Otoniel López López Página 117 ESPECIES ARBÓREAS CON POTENCIAL FORRAJERO UTILIZABLES EN SISTEMAS SILVOPASTORILES Las especies arbóreas con potencial forrajero no forman un grupo específico en términos de su clasificación botánica. Incluyen un número muy elevado de especies leñosas perennes que tienen potencial forrajero, ya sea por su follaje o por sus frutos (Gómez et al., 1995). Aunque su uso en América Latina ha cobrado importancia en tiempos recientes, su uso en otros continentes ya era conocido. Wickens (1980) estimó que al menos un 75% de las 7.000 a 10.000 especies arbóreas nativas en África tropical eran usadas como forraje. El follaje de árboles con uso forrajero se caracteriza por tener un alto contenido de proteína cruda (hasta 35%), el doble o aún más del de las gramíneas tropicales y además contienen fibra larga, nitrógeno no proteico (NNP), proteína y grasa. Sin embargo, su digestibilidad es relativamente baja (entre 50-60%) comparada con los forrajes herbáceos. Cabe mencionar que la fibra larga, el NNP y una cantidad variable de la proteína, consumidos en el forraje arbóreo, son fermentados y utilizados como nutrimentos por la flora ruminal. Una parte de la proteína puede estar ligada a compuestos antinutricionales, llamados taninos y fenoles condensados, que le permiten escapar, con la grasa, a la fermentación ruminal, por lo cual su forraje puede ser fuente importante de proteína y de energía sobrepasantes, siempre que se logre un balance apropiado de nutrimentos en el ecosistema ruminal (Preston y Leng, 1989). Una cantidad variable de la proteína ligada a compuestos antinutricionales puede sobrepasar el aparato digestivo y salir inalterada en la heces (indigerible). Además, ciertos compuestos antinutricionales, presentes en el forraje de algunas especies, pueden ser tóxicos para la flora (bacterias y hongos) o para la fauna (protozoarios) ruminales (Botero y Russo, 1997a; 1997b). Las especies arbustivas y arbóreas lignifican principalmente en los tallos y no tanto en las hojas, como si ocurre en la mayoría de las gramíneas tropicales utilizadas para el pastoreo. De allí la mayor estabilidad en la calidad nutricional del follaje de las especies leñosas a través del tiempo (Botero y Russo, 1997a). Existe un número considerable de especies forrajeras arbóreas nativas e introducidas adaptadas a un amplio rango de zonas agroecológicas. En su mayoría son especies perennes, con excepción de varios ecotipos de guandul (Cajanus cajan), Codariocalyx gyroides y Sesbania sesban que se comportan como semi- perennes. Las especies que han resultado persistentes y productivas en diversos sistemas agropecuarios y con posibilidad de ser el componente arbóreo en un SSP en las regiones tropicales se enumeran en el Cuadro 1:
  • 119.
    Tema: Manejo dePastos y Sistemas Silvopastoriles Dr. Otoniel López López Página 118 Principales arbustos y árboles forrajeros y con uso actual o potencial como componente arbóreo en sistemas silvopastoriles en zonas tropicales (Fuentes: Argel y Maass, 1995; Benavides, 1994;
  • 120.
    Tema: Manejo dePastos y Sistemas Silvopastoriles Dr. Otoniel López López Página 119 Como sus raíces son más profundas que las de una pastura de gramíneas pueden bombear nutrimentos de capas subsuperficiales del suelo. La caída de hojas, frutos y ramas es un aporte constante de materia orgánica al suelo, que posterior a su descomposición y mineralización, pueden ser absorbidos por plantas con raíces más superficiales. Sin embargo, el proceso de extracción, acumulación y descomposición de nutrimentos es más lento en las leñosas que en las plantas herbáceas. Muchas especies leñosas, no solo las leguminosas, establecen relaciones simbióticas con microorganismos fijadores de nitrógeno atmosférico (Rizobium). También la formación de micorrizas entre sus raíces y los hongos del suelo son muy frecuentes en las leñosas arbóreas. Estas asociaciones juegan un papel relevante en la movilización de nutrimentos, haciéndolos más disponibles para la planta huésped. A pesar de esto, el potencial de crecimiento anual de los árboles es menor que en las especies herbáceas, con excepción de las especies de rápido crecimiento tales como Erythrina, Sesbania o Gliricidia. ALGUNOS ASPECTOS PRODUCTIVOS Y NUTRICIONALES DE LOS ÁRBOLES FORRAJEROS A pesar del extenso número de especies arbóreas con potencial forrajero, la investigación y utilización se ha focalizado en un número relativamente reducido de géneros tales como Leucaena, Gliricidia, Erythrina, Sesbania y Acacia y más recientemente la investigación se ha extendido a otros géneros tales como Trichantera, Cratylia, Tithonia e Hibiscus. De acuerdo con Rosales (1997) los inventarios superan las 200 especies solo en América Central, lo que demuestra una alta diversidad de especies. Sin embargo, dicho autor es de la opinión que aunque la lista es extensa, para la mayoría de ellas no se conoce una información cuantitativa de su contribución a la producción animal y que el valor real como alimento se conoce sólo para un limitado grupo de especies. Esto refleja la falta de conocimiento del valor nutritivo de la mayoría de árboles y arbustos forrajeros y destaca la necesidad de evaluar estos materiales. Rosales (1997) también es de la opinión de que una forma eficiente de hacer un uso más amplio de la diversidad de especies arbóreas como proveedores de forraje para animales es utilizar mezclas de forrajes y las asocia con la reducción de los efectos tóxicos de un forraje en particular, con efectos sinergéticos a nivel digestivo de los componentes de la mezcla o con un incremento en la variedad y palatabilidad de la dieta, lo cual tiene mucho sentido a la luz de las tendencias actuales de diversidad y sinergismo de la agricultura biodinámica (Tabora, 1998 comunicación personal). La cantidad de biomasa producida por los árboles forrajeros en un sistema silvopastoril será función de la densidad de plantación, frecuencia de corte y altura
  • 121.
    Tema: Manejo dePastos y Sistemas Silvopastoriles Dr. Otoniel López López Página 120 a la que se regule el corte. La remoción total o parcial del follaje también puede influir en el período de recuperación. Considerando que densidades altas interferirán en el desarrollo normal de la pastura asociada, es necesario tener en cuenta que las cifras de producción serán relativamente menores comparadas con un banco forrajero de proteína. Densidades de 60 a 120 árboles/ha no causan efectos mayores a la pastura: sin embargo, densidades mayores provocarán mayor sombreo con disminución de la productividad de la pastura. En un trabajo pionero sobre la influencia de árboles leguminosos y no leguminosos sobre el forraje asociado, Daccarett y Blydenstein (1968) encontraron que la producción de las gramíneas de cobertura del estrato inferior de las silvopasturas, solo disminuyó significativamente cuando la intercepción de luz por parte de las copas de los árboles superó el 50% (Cuadro 2): Cuadro 2. Intercepción de luz, producción y calidad de pasto a cielo abierto y bajo sombra de árboles leguminosos y no leguminosos. Más recientemente, Ramírez (1997) trabajando en la Reserva Natural El Hatico, en Colombia encontró que Cynodon plectostachyus, asociado con Leucaena leucocephala y con Prosopis juliflora; incrementa la producción total de forraje verde en un 29% en promedio, y la materia seca comestible un 55%, sobre el sistema de la gramínea en monocultivo (Cuadro 3). Además, observó que el forraje de gramíneas que se produce bajo las especies arbóreas tiene mayores contenidos de proteína y contenido celular que el producido bajo condiciones de monocultivo.
  • 122.
    Tema: Manejo dePastos y Sistemas Silvopastoriles Dr. Otoniel López López Página 121 También se compararon cuatro fuentes de forraje verde como suplementos proteicos y se evaluó el incremento diario de peso (Cuadro 5) llegándose a la conclusión de que con el forraje oreado de Erythrina fusca se obtienen las mayores ganancias de peso animal. En el caso de Erythrina poeppigiana plantado a 6 x 6 m en una plantación de café en Turrialba, Costa Rica al que se le efectuó poda total de ramas cada 4, 6 y 12 meses se observó que la producción de follaje tiene una tendencia creciente cuando disminuye el intervalo de corte (aunque en todos los casos superó las 3 toneladas) y la producción de ramas muestra una tendencia decreciente (Cuadro 6). En este caso la poda no tuvo un objetivo forrajero sin embargo, es un indicador del potencial de producción de follaje de la especie, que a densidades similares también se asocia con pasturas.
  • 123.
    Tema: Manejo dePastos y Sistemas Silvopastoriles Dr. Otoniel López López Página 122 Recientemente Flores et al. (1998) realizaron en CATIE, Costa Rica, un trabajo sobre parámetros de degradabilidad ruminal de la materia seca (MS) y características nutricionales de ocho especies arbóreas y arbustivas tropicales 4 leguminosas (Calliandra calothyrsus, Cratylia argentea, Erythrina berteroana y Leucaena leucocephala) y 4 no leguminosas (Guazuma ulmifolia, Hibiscus rosa- sinensis, Morus alba y Trichantera gigantea) y compararon su composición nutricional, en términos de PC, FDN, FDA y DIVMS (Cuadro 7). En este trabajo, los autores también evaluaron la degradabilidad ruminal de dichos forrajes. CONSIDERACIONES FINALES Este documento no pretende ser una revisión exhaustiva sobre el tema de los árboles forrajeros en los SSP, pero para lograr la adopción masiva de los SSP, por parte de los productores de América tropical, se tienen que vencer limitaciones no solamente biológicas y sociales, sino principalmente económicas. Como posibles
  • 124.
    Tema: Manejo dePastos y Sistemas Silvopastoriles Dr. Otoniel López López Página 123 opciones de solución queremos compartir estrategias prácticas, sencillas, funcionales, de sentido común y de bajo costo y riesgo económico y ambiental. Estas estrategias las hemos validado y aprendido durante el diseño, establecimiento y utilización de nuestros SSP, durante el apoyo al aprendizaje de nuestros estudiantes y durante la retroalimentación continua vivida con productores de la zona, las estrategias recomendadas a seguir son: 1. Plantar preferiblemente árboles de especies nativas, con el fin de reducir el riesgo de ataque de plagas y enfermedades y poder estar seguros de su adaptación al medio. 2. Plantar árboles de diversos productos (madera, frutos, medicinas, materias primas industriales, forraje, leña etc.), adicionales al beneficio ambiental. 3. Si se incluyen árboles maderables se deben plantar hileras completas de la misma especie, que crezcan en forma coetánea y permitan sincronizar y facilitar la corta y su aprovechamiento forestal sin dañar el resto de los árboles del sistema. En estos casos la biodiversidad se debe buscar en el lote global y no dentro de los surcos o hileras. En otras especies arbustivas y arbóreas este diseño agiliza y hace más eficiente la cosecha de todos los productos. Los arbustos y árboles para ramoneo deben ser intercalados entre los forrajeros de corte y entre los árboles maderables, tratando de reducir el daño de descortezado que sufren algunas especies forestales por parte de los animales. 4. Las especies arbustivas y arbóreas, cuyo establecimiento, hasta permitir el pastoreo sin daño, en el mejor de los casos, si no existe riego, se toma hasta un año completo, se deben establecer asociadas con cultivos agrícolas, los cuales permiten financiar el lucro cesante de un lote que no se puede utilizar durante este período de tiempo. 5. Los cultivos agrícolas y los árboles permiten no solo obtener un producto comercializable o de consumo interno, sino generar empleo adicional durante su siembra, control de malezas, fertilización, raleo, cosecha y demás labores del cultivo, quedando el fertilizante residual y la materia orgánica aportada por los residuos del cultivo, para que sean aprovechados por el SSP. 6. Dentro de las franjas de árboles en establecimiento se pueden plantar leguminosas cespitosas de cobertura tales como: Arachis pintoi, Desmodium ovalifolium, D. heteropillium, etc. Estas especies no trepan a los árboles y por lo tanto no dañan sus fustes, cubren rápidamente el suelo, reducen la incidencia de malezas, fijan nitrógeno atmosférico, controlan la erosión, mantienen mayor humedad del suelo durante la sequía y producen forraje, material vegetativo y semilla para su posterior propagación dentro del SSP. 7. La mayor calidad del forraje arbóreo, adicional al incremento en la calidad y cantidad en el forraje de las gramíneas asociadas en silvopasturas permite lograr una intensificación de los sistemas de producción con rumiantes en el trópico.
  • 125.
    Tema: Manejo dePastos y Sistemas Silvopastoriles Dr. Otoniel López López Página 124 8. Los árboles con su sombra ofrecen un mayor confort a los animales en el trópico, lo cual se puede convertir en una mayor productividad del sistema.
  • 126.
    Tema: Manejo dePastos y Sistemas Silvopastoriles Dr. Otoniel López López Página 125 CONSERVACIÓN DE FORRAJES El consumo directo de la hierba, mediante el pastoreo, es la manera más económica de suministrar alimento al ganado. Su valor nutritivo y SU riqueza en proteínas permiten hacer frente a las exigencias de un hato de calidad, sin que haya necesidad de suministrarle un complemento de concentrados. Pocas son las zonas o lugares en que se puedan mantener a los bovinos con hierba verde todo el año. Es común en nuestro país que las explotaciones ganaderas se hallen sujetas a las condiciones climáticas, a los períodos lluviosos (invierno) y a períodos secos (verano), a veces muy prolongados estos últimos, en determinadas regiones, que ocasionan escasez de pasturas o hierbas. Estas situaciones obligan al agricultor a considerar la reserva de alimentos para épocas críticas, con productos obtenidos en la misma hacienda, aprovechando la abundante producción de pasto en la época lluviosa, mediante la (lenificación o el ensilaje. HENIFICACIÓN Es el método de conservación de forrajes más utilizado en países ganaderos del mundo. La henificación es un proceso que consiste en someter al pasto cortado a un desecamiento progresivo hasta llegar a un porcentaje de agua que impida la actividad de microorganismos (fermentaciones, enmohecimiento, putrefacciones, etc.) durante su conservación. Por consiguiente podemos, también decir que la henificación es un procedimiento natural que consiste en la eliminación del agua mediante deshidratación al so! del forraje verde o por medios artificiales. El forraje verde para ser henificado debe rebajar su humedad de 80—86% que posee el momento del corte a 14—20%. Esta disminución de agua se verifica sin pérdidas de su valor nutritivo, ya que es un proceso físico. Para el buen aprovechamiento mediante la henificación, de los excedentes forrajeros que se producen durante la Estación lluviosa, requiere que se tenga en cuenta algunos principios básicos, a fin de alcanzar un heno de buena calidad, en cuanto a su valor nutritivo y a su aptitud para una larga conservación. ELECCIÓN DE LOS CULTIVOS. Las especies forrajeras más comunes, en potreros naturales y cultivados, pertenecen botánicamente a la familia de las Gramíneas o de las Leguminosas. Existen gramíneas que se caracterizan por su alto valor alimenticio por su riqueza en hidratos de carbono (energéticos) especialmente, mientras que las leguminosas son más ricas en proteínas y vitaminas, además de poseer cierta proporción de hidratos de carbono. Esta es la razón por lo que se consocia plantas forrajeras pertenecientes a estas familias botánicas, ya que proporcionan un alimento
  • 127.
    Tema: Manejo dePastos y Sistemas Silvopastoriles Dr. Otoniel López López Página 126 balanceado, pudiendo tener un heno de calidad alimenticia y de mayor palatabilidad o aceptación por el ganado. En el caso de cultivos puros de Gramíneas o Leguminosas, se da preferencia a los segundos para henificar, ya que son indudablemente los más económicos y provechosos por la riqueza en elementos nutritivos ya anotados. Independientemente de la especie a henificar, se tendrá en cuenta que, la fertilidad del suelo influye considerablemente sobre sus cualidades alimenticias y el rendimiento de la planta. Existe una relación íntima entre la fertilidad del suelo y el desarrollo vegetativo, el que se ve afectado tanto en su crecimiento como en su composición. Es evidente, entonces, la importancia que tiene para la mismo especie de plantas para henificar, la elección de un cultivo desarrollado sobre un terreno con un nivel de fertilidad bien balanceado. Se ha probado, por ejemplo que el contenido de caroteno (pro vitamina A), tan Importante para una buena alimentación de! ganado, varía sensiblemente con la fertilidad del suelo. También influyen, como factores complementarios, en el crecimiento de las plantas y por lo tanto sobre la cantidad y calidad del forraje, las lluvias, la luminosidad, las temperaturas y los vientos. ÉPOCA DE CORTE. Las operaciones para la obtención de heno deberán iniciarse y desarrollarse, en condiciones climáticas favorables. Se debe preferir los días despejados, sin lluvias, mientras dure la operación en el campo. En relación al estado vegetativo de las plantas al iniciarse el corte para henificar, se debe tomar en cuenta el valor nutritivo de las mismas, que lo tienen en las primeras etapas de su desarrollo y que va disminuyendo a medida que se acercan a la floración para acentuarlo después de este período. Determinado el momento oportuno para el corte es necesario realizar esta operación en el menor tiempo posible a fin de cortar todo el cultivo dentro de un promedio razonable de su estado de desarrollo. El corte debe llevarse a cabo en lo posible con procedimientos mecánicos, ya que son los más económicos y que permite el empleo de menos mano de obra. MÉTODO DE SECADO. Existen dos maneras para deshidratar el forraje verde o recién cortado: en el mismo campo y artificialmente, con equipos especiales. El principio de la remoción de la humedad del forraje es el mismo para las dos maneras de deshidratar.
  • 128.
    Tema: Manejo dePastos y Sistemas Silvopastoriles Dr. Otoniel López López Página 127 Lo importante es que esta operación dure el menor tiempo posible y ello depende en gran parte de la humedad del aire, del tiempo que tarde en renovarse la masa de aire que rodea el forraje y de la clase y contextura del mismo. Cuanto más rápido se haga la desecación del heno se parecerá más en su composición, valor alimenticio y color al de la planta original. El aplicar una u otra manera de deshidratar dependerá fundamentalmente del aspecto económico de la operación, pues se tendrá en cuenta que se trata de conservar la mayor cantidad de material nutritivo al menor costo. Las pérdidas de rendimiento y cualidades forrajeras que registra el heno con respecto al pasto verde cosechado son generalmente mayores en el secado natural, ya que se produce de esta manera una mayor pérdida de hojas y se obtiene un producto con aroma, color y aspecto físico inferior al deshidratado mecánicamente; con menor valor nutritivo y menor palatabilidad. Además, por este procedimiento es más fácil obtener heno con mayor porcentaje de humedad, sin la práctica necesaria y consecuentemente más expuestos a la formación de mohos y al peligro de recalentamiento de! forraje. La desecación natural consiste, en esencia, en dejar secar sobre el terreno el pasto cortado, hasta reducir su humedad inicial a límites apropiados mediante la acción del aire y el sol. Las hileras procedentes de la siega o corte se dejan extendidas en el terreno en la forma que quedan al cortarlas; al siguiente día y cuando el rocío (si lo hubiera) haya desaparecido, se voltea para desecarlo por el otro lado. Esta operación se repite durante tantos días como se considere preciso para proporcionar al forraje el grado de desecación que no haga temer fermentaciones en su almacenamiento. Si existe el peligro de lluvia por la noche, se reúne el forraje en montones o gavillas bien prensadas, para que resbale el agua por encima sin penetrarlo. Al siguiente día por la mañana, se deshace los montones, se vuelve a tender la hierba para que continúe su desecación. Las pérdidas que se originan en el deshidratado natural
  • 129.
    Tema: Manejo dePastos y Sistemas Silvopastoriles Dr. Otoniel López López Página 128 pueden tener las siguientes causas: por respiración y fermentación (químicas y bacteriológicas), por causas mecánicas y manipuleo y por daños debidos a tiempo. Las pérdidas por respiración y fermentación se pueden evitar realizando la operación de secado en el menor tiempo posible. Debido a que las hojas se secan más rápidamente que el tallo, si se espera que este último esté en condiciones de ser almacenado las hojas se habrán secado y caerán; también el buen color se perderá, todo en relación directa con la mayor cantidad de tiempo cortado permanezca en el campo sometido a la influencia del ambiente. Las pérdidas de hojas disminuye el valor nutritivo del forraje, pues éstas, como sabemos, contienen preferentemente los principios nutritivos. CARACTERÍSTICAS DE UN HENO DE ALTA CALIDAD. A simple vista se aprecia la calidad de un heno por ausencia de mohos, tierra, polvillo, Existencia del color natural y buen aroma. El heno con mayor valor desde el punto de vista nutritivo es el obtenido a base de la especie más valiosa como planta forrajera que es la alfalfa y el que tiene mayor interés comercial en las zonas ganaderas del mundo. Se ha establecido ciertos factores que determinan la calidad del heno: 1. — Momento del corte. — Debe realizarse cuando el cultivo tenga la mayor riqueza de principios nutritivos. En la alfalfa, por ejemplo, al principio y hasta media floración. Debe conservarse las hojas que representa el 80% de la proteína digestible. 2. — Color. El externo, tanto en parvas como en silos suele ser amarillento y no es indicativo de la calidad del forraje.
  • 130.
    Tema: Manejo dePastos y Sistemas Silvopastoriles Dr. Otoniel López López Página 129 La parva debe abrirse y examinar el color de los estratos más profundos. El color que indica la mayor calidad es el verde que más se asemeja al pasto natural. Los colores indeseables son: amarillo, a causa de la acción del sol; castaño, debido a las lluvias o exceso de humedad cuando se está desecando el forraje. 3. — Plantas extrañas. Cuando existen no deben ser plantas tóxicas o con hierba que no coma el ganado. De todas maneras la presencia de plantas extrañas desmejora la calidad del heno. 4. — Vitaminas. Depende en relación con el color del heno directamente. 5. — Humedad. Si el heno se acumula en parvas con elevado contenido de humedad, se produce fermentaciones con gran cantidad de calor. Durante estas fermentaciones parece que se originan compuestos orgánicos muy inestables que oxidan rápidamente y dañan la calidad del heno. 6. — Tamaño y flexibilidad. Los tallos deben ser finos y flexibles. Si son lignificados, el total de nutrientes digestibles es muy bajo. 7. — Aroma. Debe ser agradable. Si el forraje está húmedo se enmohece y toma mal olor. Puede también fermentar; ambos casos son indeseables y el ganado rechaza este heno. El agregado de sal solo influye para mejorar el sabor. 8. — Cantidad de hojas. Es muy variable y permite conocer rápidamente la calidad de la muestra. Debe haber no menos del 50% del peso total del heno en hojas para que sea de buena calidad.
  • 131.
    Tema: Manejo dePastos y Sistemas Silvopastoriles Dr. Otoniel López López Página 130 Para una buena conservación del heno la humedad debe ser inferior al 20%. Las especies más utilizadas para henificar son Anglenton, Pangola, Estrella, Brachiaria híbrido (Mulato) en mezclas con otras leguminosas tales como Caupi, Lablab y Cratylia. En la Tabla 1 se incluye información sobre calidad en henos de cuatro leguminosas y dos gramíneas.
  • 132.
    Tema: Manejo dePastos y Sistemas Silvopastoriles Dr. Otoniel López López Página 131 El heno puede ser utilizado por rumiantes, equinos, caprinos y también en proporciones bajas como suplemento en la dieta de animales monogástricos; proporciona energía y vitaminas menos costosas que las suministradas por los concentrados. El nivel de suplementación para bovinos puede estar entre 0.5 a 1.0% del peso vivo en MS (significa entre 2- 5 kg. de heno/animal), pudiendo llegar a niveles altos de consumo cuando los animales tienen previo acostumbramiento. ENSILAJE El propósito de hacer ensilaje, al igual que la henificación, es aprovechar además del excedente de forraje producido en la época de lluvias, cultivos o sobrantes de cultivos y alimentar el ganado con este material durante la época crítica (sequía o exceso de lluvia). Por consiguiente, la producción y productividad en la finca se puede mantener todo el año porque la escasez de alimentos en épocas críticas implica reducción de la producción de leche, pérdida de peso de los animales, enfermedades, muerte de animales y reducción de los parámetros reproductivos. El ensilaje es un forraje picado verde (como pasto, cultivos agrícolas, leguminosas), almacenado y conservado en depósitos denominados silos utilizando la fermentación anaeróbica (ausencia de aire). El proceso de ensilaje no mejora la calidad del forraje solo conserva su valor nutricional, como los componentes energéticos y proteicos mediante procesos de fermentación manteniéndolo estable por mucho tiempo. El ensilaje es el producto final que se obtiene cuando se conserva un alimento mediante un proceso de fermentación anaeróbico en estado húmedo y el objetivo principal de esta técnica es mantener su valor nutritivo original, con un mínimo de pérdidas de materia seca y sin que se formen productos tóxicos que puedan perjudicar las funciones productivas y la salud de los animales ( F.O. García, 1991). La práctica de ensilar es muy vieja y ha sido utilizada por los productores desde hace siglos, pero el uso de leguminosas es más reciente y existen diferentes métodos. Aprovechamiento de excedentes de forraje y cultivos producidos en la época de lluvia para utilizarlo todo el año y especialmente en la época crítica. Uso eficiente de los recursos de la finca (suelo, maquinaria mano de obra etc.). Se ensila el forraje en su punto óptimo del valor nutritivo preservando al máximo los nutrientes. Aumento o mantenimiento de la productividad de la finca. Reducción de costos por la menor suplementación con concentrados comerciales. Se puede conservar por mucho tiempo con pequeñas pérdidas.
  • 133.
    Tema: Manejo dePastos y Sistemas Silvopastoriles Dr. Otoniel López López Página 132 No se corren riesgos de incendios como se pueden presentar con el heno. Desventajas del ensilaje 1. Costos de construcción del silo empleado. 2. Se requiere de maquinaria, (en el caso de productores mayores). 3. Se requiere de mayor tiempo en el manejo y la elaboración. 4. Uso de aditivos. Procesos en la elaboración y manejo del ensilaje La fabricación incluye dos etapas: En esta fase se requiere minimizar la presencia de oxígeno mediante la del material (2-4 cm.), esto facilita la superposición de las capas y se disminuye el número de espacios, aumentando la densidad y eliminando la posible entrada del aire. La del forraje a medida que se va depositando en el silo permite que el aire dentro del ensilaje desaparezca a las 5 o 6 horas de terminado. El pH es el factor que más incide en la actividad enzimática ycuando alcanza un valor inferior a 4, esta cesa inmediatamente. Los microorganismos presentes en la estructura externa de los forrajes del género transforman los azúcares de la planta en ácido fórmico, ácido acético, alcohol y CO2. Sus actividades son más perjudiciales que benéficas. Su acción se controla cuando se baja el pH por debajo de 4.5. El género se encuentra presente en el suelo y se adquiere por contaminación cuando el forraje ha sido pastoreado o fertilizado con estiércol. Las bacterias lácticas son las más importantes dentro del proceso de conservación porque producen el ácido láctico con el que se disminuye el pH del medio, inhibiendo a todos los microorganismos y el propio, aprovechan eficientemente los carbohidratos y esto está condicionado por el número de bacterias lácticas presentes en el forraje fresco, presencia de azúcares fermentables en cantidades suficientes y la ausencia de oxígeno en la masa ensilada. Los mohos necesitan un medio húmedo y en primera instancia presencia de oxígeno, su proliferación genera grandes riesgos por la generación de toxinas, además, las levaduras pueden ser aeróbicas y anaeróbicas y están presentes durante todo el proceso. Para la cosecha, si la cantidad es grande, se utiliza segadoras mecánicas; para áreas pequeñas se hace con guadañas o manualmente con machetes, el corte del material debe estar en su punto óptimo del valor nutritivo, las gramíneas entre 35 a 42 días y las leguminosas antes de la floración.
  • 134.
    Tema: Manejo dePastos y Sistemas Silvopastoriles Dr. Otoniel López López Página 133 Después el material se pica con una pica pastos o machete en trozos entre 1 y 3 cm., evitando molerlo o triturarlo demasiado, la picada favorece la actividad microbiana y la compactada un mayor aprovechamiento de la capacidad del silo. Luego se esparce el material para secarlo o deshidratarlo para eliminar contenido de agua hasta alcanzar alrededor del 70%. Si la humedad es más alta se obtiene un mal ensilaje. El tamaño de las partículas del material cosechado es otro factor que afecta el ensilado, entre más fino el picado más facilitará la disponibilidad de los hidratos de carbono fermentables del forraje para el medio de fermentación microbiano, pero por otro lado, acelera la tasa de pasaje ruminal en el animal. Adicionalmente, la compactación será más efectiva cuando el forraje es finamente picado, en comparación con trozos más gruesos o forrajes ensilados sin picar. El llenado del silo se debe hacer desde el centro hacia las orillas y por capas, compactando muy bien de las orillas hacia el centro, no solo para extraer el aire sino para impedir la entrada de este; entre capa y capa se adicionan los aditivos (ej. Melaza; en el caso de maíz, sorgo y caña no es necesario la melaza). En los silos de trinchera, horno o montón se puede compactar con carro, tractor, rodillos o canecas llenas de agua. Después de terminar de llenar se tapa y sella herméticamente con plástico y se cubre con una capa de tierra o bolsas de tierra. Si el silo es en bolsa, esta se sella amarrándola con caucho para evitar la entrada de aire. El silo debe quedar sin aire y evitar cualquier entrada de este y de agua. Después de tres meses el silo se puede abrir y utilizar; la utilización debe hacerse lo más rápido posible para evitar que se dañe. La calidad del ensilaje depende del forraje a conservar; forrajes con alta concentración de azúcar serán de buena calidad (fermentación). En cambio forrajes con baja concentración de azúcar serán de baja calidad (pudrición sin el uso de aditivos). Hay forrajes con problemas para ensilar como las gramíneas maduras y las leguminosas por su contenido de humedad. Pérdidas de calidad en el ensilaje La magnitud de la pérdida de la calidad del ensilaje solo se conoce hasta el momento de su utilización. Se presentan por pérdidas de materia seca, partes que no se pueden utilizar, por el tipo de silo, su cubierta y hermeticidad, también por efluentes o por gas en la fase aeróbica y pérdidas en el valor nutritivo por la transformación de los carbohidratos solubles. Las pérdidas son inevitables, generalmente debidas a la entrada de aire y agua por mala compactación o por mal sellado; también por el material usado y la demora en el llenado y tapado del silo. Cuando son silos pequeños no se debe demorar más de un día. Las pérdidas en general no deben exceder del 10%. Se puede ensilar cualquier tipo de pasto o cultivo de alta calidad (p.ej. maíz, sorgo, caña, pasto mejorado, leguminosas como Cratylia, Caupi y Lablab, solos o mezclados con gramíneas). Los factores asociados con ensilajes de baja calidad
  • 135.
    Tema: Manejo dePastos y Sistemas Silvopastoriles Dr. Otoniel López López Página 134 son el alto nivel de humedad, bajos niveles de carbohidratos solubles, cambio lento de pH y fermentación secundaria indeseable (ácido butírico). El punto óptimo para cortar las gramíneas es de 25-40 días de rebrote después del corte, evitando la floración; para maíz en estado, lechoso de 70-80 días; sorgo en miel de 60-80 días; caña de 8-10 meses de edad y leguminosas (p.ej. Caupi y Lablab) al inicio de floración y Cratylia cada 90 días después del corte. En caso de leguminosas y pastos como Brachiaria o King grass se deben añadir aditivos para mejorar la fermentación y reducir pérdidas de nutrientes. Estos aditivos pueden ser: 1. Melaza (3 - 4%del peso del forraje) 2. Concentrado (4 - 6 %) 3. Granos y subproductos (4 -10 %) 4. Pulpa de cítricos (4 - 6 %) 5. Yuca 6. Ácido fórmico (0.5 - 1%) 7. Formaldehído
  • 136.
    Tema: Manejo dePastos y Sistemas Silvopastoriles Dr. Otoniel López López Página 135 La melaza es la fuente de carbohidratos más frecuentemente usada como aditivo. Es útil para suplementar forrajes con bajo contenido en carbohidratos solubles, como leguminosas y gramíneas tropicales. Se han obtenidos buenos ensilajes al agregar melaza en dosis de 3-5 por ciento (Bareeba, 1977; Sarwatt, 1995). Sin embargo, si el ensilado tiene un contenido muy bajo de MS y se emplean silos de fosa o trinchera, la mayor parte de la melaza se pierde con el escurrimiento en los primeros días del ensilaje. El uso de la melaza no sólo mejora el contenido de energía del ensilaje sino que además asegura valores bajos de pH y previene una defectuosa fermentación. El contenido en nitrógeno (N) de ensilajes de cereales y de pastos, que es generalmente bajo, puede ser mejorado considerablemente sin afectar la fermentación agregando cama de aves en el momento de ensilar. Este ensilaje mixto no sólo corrige su baja concentración en N, sino que además se aportan nutrientes básicos como elementos energéticos, calcio, fósforo y micro nutrientes. Así, este desecho avícola puede ser reciclado como alimento de ganado, mejorando su valor nutritivo y sin afectar la salud de los animales. Un buen ensilaje debe tener olor aromático, agradable y dulce; ausencia de malos olores como a tabaco, amoníaco, ácidos butírico, alcohólico o acético (vinagre). Un color inalterado y una textura como la materia prima, firme, libre de hongos y suciedades. Una fermentación eficiente garantiza un alimento más gustoso y digestible, lo cual permite optimizar el consumo de MS y, como consecuencia, la respuesta del animal.
  • 137.
    Tema: Manejo dePastos y Sistemas Silvopastoriles Dr. Otoniel López López Página 136 Uso El silo se debe abrir no antes de los 28 días después de su relleno; una vez abierto, se debe utilizar diariamente y tapar o cubrir el corte con plástico para evitar posibles entradas de aire y agua. Las pérdidas pueden ser muy grandes cuando no se hace adecuadamente; generalmente los animales necesitan unos 15 días para la aceptación plena del ensilaje. Se recomienda empezar con una ración de 2 Kg. por día/vaca e ir incrementando diariamente. Tipos de silo Silo de trinchera: Es una zanja hecha en la tierra con una ligera inclinación; se debe evitar que las paredes se derrumben y estas pueden ser lisas o recubiertas con ladrillo o cemento. La capacidad del silo depende de la cantidad para ensilar y de las necesidades del productor. Silo de montón: Son muy sencillos y no poseen paredes se utiliza para pequeñas o grandes cantidades, el forraje se coloca sobre una superficie dura se compacta bien y se tapa con plástico. La compactada y la tapada deben hacerse muy bien para evitar pérdidas, que en algunos casos es total. La inversión es muy baja (solo es necesario el plástico).
  • 138.
    Tema: Manejo dePastos y Sistemas Silvopastoriles Dr. Otoniel López López Página 137 Silo de cincho o formaleta: Consiste en una formaleta cilíndrica de lámina gruesa abierta por la mitad con bisagras provistas de pasadores. Esta formaleta se llena con los materiales que se quieren ensilar y se compacta bien, luego se abre y el relleno queda como un pastel, este se forra con plástico grueso o lona extrayendo bien el aire, luego se sella con pega de caucho (bóxer) y se amarra (ver foto). Es conveniente colocar tierra o algo pesado en la parte superior para evitar entrada de aire. El silo se puede utilizar después de un mes. El tamaño de la formaleta y capacidad dependen de las necesidades de la explotación y varían desde 200 kg. a 1.2 toneladas. Este sistema está siendo utilizado por pequeños y medianos productores de Centroamérica y por los productores del Norte del Valle con mucho éxito, las pérdidas son muy pocas (menores de 5%) es un sistema muy práctico de fácil manejo; además, los productores que no tienen la formaleta la prestan de otros por la facilidad de mover de un sitio a otro.
  • 139.
    Tema: Manejo dePastos y Sistemas Silvopastoriles Dr. Otoniel López López Página 138 Silo de bolsa: Se utilizan para su elaboración bolsas plásticas opacas o negras de calibre 6-8 y de 30-40 Kg. de capacidad. El material a ensilar debe ser picado para evitar el rompimiento de la bolsa; para facilitar el llenado se acostumbra meter la bolsa en un costal de fique o polipropileno, el material se echa por capas y se compacta haciendo presión con las manos aplicando entre capa y capa el aditivo (melaza). Cuando esté llena se sella amarrando bien con un plástico teniendo en cuenta extraer bien el aire que pueda quedar en la parte superior. El almacenamiento de las bolsas debe hacerse en un lugar protegido de animales sobre todo roedores, que atraídos por el olor agradable, rompen las bolsas y el silo se pierde. La inversión inicial es baja, ideal para pequeñas cantidades de forrajes de alta calidad de gramíneas y leguminosas a través del año y cultivos anuales. Su producción es más barata que la del ensilaje convencional y no se requiere de maquinaria. Se puede abrir y usar después de un mes.
  • 140.
    Tema: Manejo dePastos y Sistemas Silvopastoriles Dr. Otoniel López López Página 139 Cálculos de la demanda de ensilaje: Fórmula: Demanda de ensilaje = No animales x Consumo diario x Período de alimentación + pérdida Ejemplo 1: Se tienen 10 animales y su consumo diario es de 20 Kg., por un período de alimentación de 150 días. ¿Cuánto ensilaje se necesita? 10 x 20 x 150 = 30.000 Kg. (30 t.) Se debe tomar en cuenta que hay pérdidas de 10-20 % las cuales se deben sumar: 30000 Kg. + 3000 a 6000 Kg. (pérdida) = 33000 - 36000 Kg. (demanda de ensilaje). Cálculo de la dimensión de un silo de trinchera: El ensilaje tiene una densidad de 600-700 Kg./m.³ 36000 Kg. / 600 k.g./m.³ = 60 m.³ Para almacenar 36.000 Kg. se necesita un silo con un volumen de 60 m.³: 8m (largo) x 4m (ancho) x 2m (alto), o mejor dos silos de 5m (largo) x 3m (ancho) x 2m(alto). Ejemplo 2: Un ganadero quiere alimentar con ensilaje de maíz su hato de 30 vacas lactantes y 15 novillas, suministrando diariamente 14 Kg. De ensilaje a vacas y 20 Kg. a las novillas durante 4 meses. ¿Cuántas hectáreas tendría que sembrar con maíz para mantener su hato? Cálculo: 30 v x 14 kg. x 120 días = 50.4 t ó 420 k.o./día 15 n x 20 Kg. x 120 días = 36.0 Tn ó 300 k.o./día Total = 86.4 t ó 720 Kg./día + 20% Desperdicio = 100.2 t. La producción de maíz es de 40 t/ha de forraje verde, por lo tanto el productor debe sembrar: 100.2 t/ 40 = 2.5 ha X 1.42 = 3.55 Mzs.
  • 141.
    Tema: Manejo dePastos y Sistemas Silvopastoriles Dr. Otoniel López López Página 140 Glosario de algunos términos utilizados en el manejo de pasturas Palatabilidad: Preferencia de los animales para consumir un forraje o alimento determinado Ad libitum: A libre voluntad. Animal Día: Un día de pastoreo por animal. Animal /Día /ha: Un día de pastoreo de un animal en una hectárea. Balance Forrajero: Estimación de la Carga Animal que puede soportar una pradera, a partir de la producción de biomasa. Capacidad de Carga: Carga animal que puede soportar una pradera durante una estación del año en forma productiva y sin deterioro del suelo o de la vegetación. Carga Animal: Número de animales presentes en una ha de pradera. Carga Animal promedio: Número de animales por ha que permanecen en una pradera durante un período de tiempo. Composición Botánica: Contenido porcentual de cada una de las especies de la pradera. Doble Muestreo: Término que se refiere a los métodos para medir disponibilidad de forraje basado en observaciones visuales y por corte. Disponibilidad de Forraje: Cantidad de biomasa disponible para ser usada como alimento para los animales. Generalmente se expresa como Kg de Materia Seca por ha o Kg de MS por 100 Kg de peso vivo del animal. Materia Seca: Materia total menos humedad. Representa la suma de todos los compuestos orgánicos y minerales del tejido. Muestreo Estratificado: El área se divide en sub áreas y las muestras se obtienen en igual número, al azar, de cada una de las sub áreas. Pastoreo Continuo: Pastoreo ininterrumpido de una pradera, durante una estación o durante todo el año. Pastoreo Alterno: Pastoreo rotativo de dos potreros. Pastoreo Diferido: Utilización de un potrero que no ha sido utilizado por un período mayor al usual y guardando el forraje para la época de escasez. Pastoreo Rotacional: Sistema de pastoreo en el cual la pradera se divide en varios potreros, y los animales se mueven de uno a otro, consumiendo el forraje disponible.
  • 142.
    Tema: Manejo dePastos y Sistemas Silvopastoriles Dr. Otoniel López López Página 141 Presión de pastoreo: Kg de MS/ha de forraje, disponibles para consumo de 100 Kg de peso vivo animal. Ramoneo: Consumo que hacen los animales de las hojas, brotes tiernos y otras partes de arbustos o árboles. Unidad Animal o Unidad Ganadera (UA ó UG): Clasificación utilizada como referencia para igualar todas las clases de animales. Una unidad equivale a un promedio de 400 kilogramos (400 a 500 kg).
  • 143.
    Tema: Manejo dePastos y Sistemas Silvopastoriles Dr. Otoniel López López Página 142 Preguntas de Evaluación:  Nombre al menos cinco (5) efectos perjudiciales que ha ocasionado la actividad ganadera al medio ambiente por prácticas agropecuarias deficientes.  Establezca diferencias entre las gramíneas y leguminosas  Mencione 5 gramíneas y 5 Leguminosas más comunes en su Departamento o municipio.  Ejercicios con Unidades Animales  Ejercicios de cálculo de carga animal  ¿Por qué existe interés en otros componentes forrajeros (árboles y/o arbustos) para la alimentación animal?  ¿Cuál es la alternativa productiva más viable dentro del proceso de reconversión de la ganadería?  ¿Cuál es la relación entre los sistemas agroforestales y los silvopastoriles?  ¿Por qué existe interés en los sistemas silvopastoriles?  Defina con sus propias palabras, qué es un sistema silvopastoril.  ¿Cuáles son los componentes de un sistema silvopastoril?  Enumere algunos de los objetivos de los sistemas silvopastoriles.  Nombre al menos tres (3) de los principales sistemas silvopastoriles y defínalos brevemente.  ¿Cuál cree usted que es el sistema silvopastoril que fácilmente podría adoptar en su finca, dónde lo establecería y por qué? • Orientaciones para el instructor. 1. Conforme 3 a 5 grupos con las personas participantes y solicite a cada grupo que nombre un relator y un moderador. 2. Cada grupo va a identificar los efectos que ha causado la actividad ganadera a nivel de su municipio, comarca y finca. Posteriormente; van a identificar aquellos
  • 144.
    Tema: Manejo dePastos y Sistemas Silvopastoriles Dr. Otoniel López López Página 143 efectos comunes en cada uno de estos niveles y los analizaran teniendo en cuenta las causas que los ocasionaron. Adicionalmente; determinaran posibles alternativas de solución a la problemática identificada. 3. Finalmente, solicite al relator que presente en plenaria una síntesis de los resultados obtenidos, bien sea en cuadros sinópticos, dibujos o texto. 4. cada grupo calculará la carga animal de una determinada pastura 5. cálculo de cantidad de Unidades Animales Recursos necesarios • Hojas en blanco para cada uno de los participantes. • Documento de la sección: Situación del sistema de producción ganadero. • Papel tamaño cartulina. • Papelógrafo. • Marcadores (2-3 por grupo)
  • 145.
    Tema: Manejo dePastos y Sistemas Silvopastoriles Dr. Otoniel López López Página 144 BIBLIOGRAFÍA 1. CIAT. Franco Luis Horacio, Calero David, V. Durán Carlos…..Manejo y utilización de forrajes Tropicales multipropósitos. 2. Muhammad Ibrahím, Sistemas Silvopastoriles para Pastos Degradados en Trópico Húmedo. 3. Carballo; Matus ; Betancour y Ruíz, Manejo de Pastos., Año 2005. 4. Ricardo O. Russo y Raúl Botero Botero. 2005. Escuela de Agricultura de la Región Tropical Húmeda, EARTH, San José, Costa Rica. El componente Arbóreo como recurso forrajero en los Sistemas Silvopastoriles. 5. Luis H. Franco Q., David Calero Q., Patricia Ávila V. Alternativas para la Conservación de Forrajes. 6. Argel, P. y B. Maass. 1995. Evaluación y adaptación de leguminosas arbustivas en suelos ácidos infértiles de América Tropical. In Proceedings of the Workshop “Nitrogen Fixing Trees for Acid Soils” Evans, D.O. y Szott, L.T. (eds.) Nitrogen Fixing Tree Association (NFTA) and Centro Agronómico Tropical de Investigación y Enseñanza (CATIE). Turrialba, Costa Rica. pp 215-227. 7. Benavides J 1994. Arboles y arbustos forrajeros en América Central. Vol 1 y 2. CATIE, Turrialba Costa Rica. 8. Michael Rúa Franco*. 2009. Cultura Empresarial Ganadera *Zootecnista U de A, Especialista en Producción y Nutrición Animal UDCA, Pres. del Instituto André Voisin Colombia y Director General de Cultura Empresarial Ganadera. LAS LEYES UNIVERSALES DE ANDRÉ VOISIN PARA EL PASTOREO RACIONAL www.produccion-animal.com.ar 9. Botero, R. 1992. Estrategias para la alimentación de rumiantes con forrajes tropicales en sistemas de producción sostenible. In Memorias del foro sobre “Estrategias para la Producción Animal en el Proceso de Integración Colombo-Venezolana”. Asociación Venezolana de Producción Animal (AVPA), Universidad Nacional Experimental del Táchira y Universidad Francisco de Paula Santander. San Cristobal, Venezuela. 18p. 10.Botero, R. y R.O. Russo. 1997a. Utilización de árboles y arbustos fijadores de nitrógeno en sistemas sostenibles de producción animal en suelos ácidos tropicales. In III Seminario Manejo y Utilización de Pastos y Forrajes en
  • 146.
    Tema: Manejo dePastos y Sistemas Silvopastoriles Dr. Otoniel López López Página 145 Sistemas de Producción Animal. R. Tejos, C. Zambrano, M. Camargo L.E. Mancilla W. García (eds.). UNELLEZ, Barinas, 20-22 de febrero de 1997. pp. 49-63. 11.Botero, R. y R.O. Russo. 1997b. Arboles y arbustos en producción animal en suelos ácidos del trópico. Carta Ganadera (Colombia ) setiembre 1997, pp. 43-47. 12.Budowski, G. and R.O. Russo. 1997. Nitrogen fixing trees and nitrogen fixation in sustainable agriculture: research challenges. Soil Biology and Biochemistry 28(5/6):767-770. 13.Bronstein, G. 1983. Los árboles en la producción de pastos. In Curso Corto Intensivo Prácticas Agroforestales con énfasis en la Medición y Evaluación de Parámetros Biológicos y Socio-Económicos. L. Babbar (comp.).Turrialba, Costa Rica, CATIE. Mimeo, p.d. 14.Combe, J. y Budowski, G. 1979. Clasificación de las técniccas agroforestales. En Taller de Sistemas Agroforestales en América Latina. CATIE, Turrialba, Costa Rica. pp. 17-48.