1- Metodología para la resolución de problemas:
Promediar3 calificacionesparcialesde un alumnoy de acuerdoal promediodeterminarsi
aprobó o reprobó.
2- Diagrama de entrada proceso salida :
Entrada salida
3 Calificaciones L
L=(A+B+C)/3
`
3- Algoritmo
Inicio
1. Escribir“Dame tu primeracalificación”
2. LeerA
3. Escribir“Dame tu segundacalificación”
4. LeerB
5. Escribir“Dame tu terceracalificación”
6. Leerc
7. RealizarL= (A+B+C)/3
8. EscribirL
9. Si L=70 entoncesEscribir“aprobó”y si no Escribir“reprobo”
10. Fin
PROCESO
4- Diagrama de flujo
4-Diagrama de f
Inicio
“Dame tu primera
calificación”
A
“Dame tu segunda
calificación”
B
“Dame tu tercera
calificación”
C
L=(A+B+C)/3
R
R
L
P=70
“Aprobó”
“Reprobó”
Fin
Metodologíapara la solución del problema:
Para saberque alumnosdebentenersucredencial de elector,losalumnosque tengan 18 años
cumplidosantesdel 31de diciembre del añopasado.
Diagrama entrada-proceso-salida
H >=18
Algoritmo
Inicio
1. Leer “H”
2. Si “H” > = 18 y los cumple antes del 31 de diciembre entonces escribir “eres mayor de edad”
entonces si noescribir “eres menor de edad”
3. Fin.
Diagrama de flujo
NO SI
Entrada
Proceso
Salida
INICIO
“CUAL ES TU
EDAD”
“H”
H>=18
ERES MAYOR
DE EDAD
ERES MENOR
DE EDAD
FIN
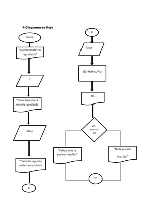
1-Metodología para la solución de problemas:
Indicarsi se puede pagarinscripciónal siguiente semestrede laprepamenosde 4 materias
reprobadassi es“FELICIDADES TE PUEDES INSCRIBIR”O“NO TE PUEDES ISCRIBIR”segúnseael
caso.
2-Diagrama de entrada, proceso y salida:
Entrada
Entrada
ISS
3-Algorritmo
-Inicio
1-Escribir“Cuantasmateriasreprobaste?
2-Leer2
3-Escribir“Dame la primeramateriaque reprobaste”
4-LeerMate
5-Escribir“Dame lasegundamateriaque reprobaste”
6-LeerÉtica
7-RealizaroperaciónISS-4MR=SI/NO
8-EscribirISS
9-Si ISS>=2 entonces Escribir “Felicidades tepuedes inscribir”y si no Escribir“No te puedes inscribir”
10-Fin
PROCESO
4-Diagrama de flujo
N
NO
Inicio
“Cuantas materias
reprobaste”
2
“Dame tu primera
materia reprobada
rere
Mate
“Dame tu segunda
materia reprobada
R
Etica
ISS-4MR=SI/NO
R
ISS
ISS-
4MR=SI/
NO
“Felicidades te
puedes inscribir”
“No te puedes
inscribir”
Fin
3- El departamentode control escolardeseasaberel estatusde unalumnode acuerdoal número
de materiasaprobadas,losestatusseránlossiguientes:másde 5 materiasreprobadas“baja
temporal”,5materiasreprobadas“recuperación”,de 4-1materiareprobadas“complementarias”,
ningunamateriareprobada“acreditado”.
Metodologia:
1-sabersi el alumnosuestatusesBAJA TEMPORAL, RECUPERACION,COMPLEMENTARIA Y
ACREDITO
2-A) ESTATS = MAT, QUIM, CIENSO,TUTORI, ETVA,ING
B) ESTATS= (MAT1, MAT2, MAT3, MAT4, MAT5, MAT6)
3-ELEGIR ALTERNATIVA A
4-LLEVAR A CABO ESTATUS (matemáticas,química,cienciassociales,tutorías,éticayvalorese
inglés)
5-verificarresultadoESTATUS= ACREDITADO
DIAGRAMA entrada-proceso-salida
Entrada proceso salida
Mat, quim,cienso estats=mat,quim,cienso,tutori,etva,ing ESTATS
Tutori,etva,ing
Algoritmo
Inicio
1-escribir“dame el númerode materiasreprobadas”
2-leer”0”
3-realizarESTATS=(MAT,QUIM,CIENSO,TUTORI,ETVA,ING)
4-escribir“ESTATS”
5-si más de 5 materiasreprobadasescribir“bajatemporal”,5materiasreprobadasescribir
“recuperación”,de 4-1 materiareprobadasescribir“complementarias”,ningunamateria
reprobadaescribir“acreditado”
6-FIN
1-. Metodologíapara la resoluciónde problemas:
Promediar3 calificacionesparcialesde unalumnoyde acuerdoal promediodeterminarsi aprobó
o reprobó.
2-. Diagramade entradaprocesosalida:
Entrada Proceso Salida
3 CalificacionesL
L=(A+B+C)/3
`
3-. Algoritmo
Inicio
1. Escribir“Dame tu primeracalificación”
2. LeerA
3. Escribir“Dame tu segundacalificación”
4. LeerB
5. Escribir“Dame tu terceracalificación”
6. Leerc
7. RealizarL= (A+B+C)/3
8. EscribirL
9. Si L=70 entoncesEscribir“aprobó”y si no Escribir“reprobó”
10. Fin
4- Diagrama de flujo
5. Se tiene un terreno en una cuchilla como se muestra en la imagen, se desea
instalar una piscina circular, teniendo en cuenta las siguientes datos el lado “a”
mide 6 metros y el lado “b” mide 8 metros, el diámetro de la piscina mide la mitad
del lado a, calcular: el diámetro de la piscina, radio de la piscina, área de la
piscina, el lado “c” faltante, el perímetro del terreno y el área del terreno.
A= 6 m
B= 8 m
C= ¿?
Metodología para la solución del problema
Identificar el problema: calcular el diámetro el radio, el área, el lado c faltante, el
perímetro, y el área.
Plantea alternativas:
1. R= d/2
2. A=3.14xR al cuadrado
3. P= “a” “b” “c”
4. A= bxh/2
5. C=”A” al cuadrado “B” al cuadrado/2
Elegir las alternativas
1, 2, 3, 4, 5
Llevar a cabo
1. 3/2
2. 3.14x3 al cuadrado
3. 6m 8m 14
4. 6mx8m/2
5. 6m al cuadrado 8m al cuadrado/2
Verificar solución
1. 1.5
2. 18.84
3. 28
4. 24
5. 14
DIAGRAMA DE ENTRADA-PROSESO Y SALIDA
ALGORITMO
Inicio
Escribir “dame el primer problema”
Leer 3/2.
Escribir “dame el segundo problema”
Leer 3.14x3 al cuadrado
Escribir “dame el tercer problema”
Leer 6m más 8m más 14.
Escribir “dame el cuarto problema”
Leer 6mx8m/2
Escribir “dame el quinto problema”
ENTRADA PROCESO Salida
1. R= d/2
2. A=3.14xR al
cuadrado
3. P= “a” mas “b”
mas “c”
4. A= bxh/2
5. C=”A” al
cuadrado más “B”
al cuadrado/2
1. 3/2.
2. 3.14x3 al cuadrado.
3. 6m mas 8m más
14.
4. 6mx8m/2
5. 6m al cuadrado más
8m al cuadrado/2
1. 1.5
2. 18.84
3. 28
4. 24
5. 14
Leer 6m al cuadrado más 8m al cuadrado/2
Realizar operación
3/2=1.5
3.14x3 al cuadrado= 18.84
6m más 8m más 14.=28
6mx8m/2=24
6m al cuadrado más 8m al cuadrado/2 = 14
Escribir resultado
N = 1.5
18.84
28
24
14
Fin.
DIAGRAMA DE FLUJO.
Inicio
Dame el primer
problema
3/2
Dame el cuarto
problema
3.14x3 al
cuadrado
Dame el tercer
problema
Dame el segundo
problema
6m más
8m más 14
6mx8m/2
Dame el quinto
problema
6m al cuadrado
más 8m al
cuadrado/2
N = 1.5
18.84
28
24
14
Fin

primera tarea segundo semestre

  • 1.
    1- Metodología parala resolución de problemas: Promediar3 calificacionesparcialesde un alumnoy de acuerdoal promediodeterminarsi aprobó o reprobó. 2- Diagrama de entrada proceso salida : Entrada salida 3 Calificaciones L L=(A+B+C)/3 ` 3- Algoritmo Inicio 1. Escribir“Dame tu primeracalificación” 2. LeerA 3. Escribir“Dame tu segundacalificación” 4. LeerB 5. Escribir“Dame tu terceracalificación” 6. Leerc 7. RealizarL= (A+B+C)/3 8. EscribirL 9. Si L=70 entoncesEscribir“aprobó”y si no Escribir“reprobo” 10. Fin PROCESO
  • 2.
    4- Diagrama deflujo 4-Diagrama de f Inicio “Dame tu primera calificación” A “Dame tu segunda calificación” B “Dame tu tercera calificación” C L=(A+B+C)/3 R R L P=70 “Aprobó” “Reprobó” Fin
  • 3.
    Metodologíapara la solucióndel problema: Para saberque alumnosdebentenersucredencial de elector,losalumnosque tengan 18 años cumplidosantesdel 31de diciembre del añopasado. Diagrama entrada-proceso-salida H >=18 Algoritmo Inicio 1. Leer “H” 2. Si “H” > = 18 y los cumple antes del 31 de diciembre entonces escribir “eres mayor de edad” entonces si noescribir “eres menor de edad” 3. Fin. Diagrama de flujo NO SI Entrada Proceso Salida INICIO “CUAL ES TU EDAD” “H” H>=18 ERES MAYOR DE EDAD ERES MENOR DE EDAD FIN
  • 4.
    1-Metodología para lasolución de problemas: Indicarsi se puede pagarinscripciónal siguiente semestrede laprepamenosde 4 materias reprobadassi es“FELICIDADES TE PUEDES INSCRIBIR”O“NO TE PUEDES ISCRIBIR”segúnseael caso. 2-Diagrama de entrada, proceso y salida: Entrada Entrada ISS 3-Algorritmo -Inicio 1-Escribir“Cuantasmateriasreprobaste? 2-Leer2 3-Escribir“Dame la primeramateriaque reprobaste” 4-LeerMate 5-Escribir“Dame lasegundamateriaque reprobaste” 6-LeerÉtica 7-RealizaroperaciónISS-4MR=SI/NO 8-EscribirISS 9-Si ISS>=2 entonces Escribir “Felicidades tepuedes inscribir”y si no Escribir“No te puedes inscribir” 10-Fin PROCESO
  • 5.
    4-Diagrama de flujo N NO Inicio “Cuantasmaterias reprobaste” 2 “Dame tu primera materia reprobada rere Mate “Dame tu segunda materia reprobada R Etica ISS-4MR=SI/NO R ISS ISS- 4MR=SI/ NO “Felicidades te puedes inscribir” “No te puedes inscribir” Fin
  • 6.
    3- El departamentodecontrol escolardeseasaberel estatusde unalumnode acuerdoal número de materiasaprobadas,losestatusseránlossiguientes:másde 5 materiasreprobadas“baja temporal”,5materiasreprobadas“recuperación”,de 4-1materiareprobadas“complementarias”, ningunamateriareprobada“acreditado”. Metodologia: 1-sabersi el alumnosuestatusesBAJA TEMPORAL, RECUPERACION,COMPLEMENTARIA Y ACREDITO 2-A) ESTATS = MAT, QUIM, CIENSO,TUTORI, ETVA,ING B) ESTATS= (MAT1, MAT2, MAT3, MAT4, MAT5, MAT6) 3-ELEGIR ALTERNATIVA A 4-LLEVAR A CABO ESTATUS (matemáticas,química,cienciassociales,tutorías,éticayvalorese inglés) 5-verificarresultadoESTATUS= ACREDITADO DIAGRAMA entrada-proceso-salida Entrada proceso salida Mat, quim,cienso estats=mat,quim,cienso,tutori,etva,ing ESTATS Tutori,etva,ing Algoritmo Inicio 1-escribir“dame el númerode materiasreprobadas” 2-leer”0” 3-realizarESTATS=(MAT,QUIM,CIENSO,TUTORI,ETVA,ING) 4-escribir“ESTATS” 5-si más de 5 materiasreprobadasescribir“bajatemporal”,5materiasreprobadasescribir “recuperación”,de 4-1 materiareprobadasescribir“complementarias”,ningunamateria reprobadaescribir“acreditado” 6-FIN
  • 7.
    1-. Metodologíapara laresoluciónde problemas: Promediar3 calificacionesparcialesde unalumnoyde acuerdoal promediodeterminarsi aprobó o reprobó. 2-. Diagramade entradaprocesosalida: Entrada Proceso Salida 3 CalificacionesL L=(A+B+C)/3 ` 3-. Algoritmo Inicio 1. Escribir“Dame tu primeracalificación” 2. LeerA 3. Escribir“Dame tu segundacalificación” 4. LeerB 5. Escribir“Dame tu terceracalificación” 6. Leerc 7. RealizarL= (A+B+C)/3 8. EscribirL 9. Si L=70 entoncesEscribir“aprobó”y si no Escribir“reprobó” 10. Fin 4- Diagrama de flujo
  • 8.
    5. Se tieneun terreno en una cuchilla como se muestra en la imagen, se desea instalar una piscina circular, teniendo en cuenta las siguientes datos el lado “a” mide 6 metros y el lado “b” mide 8 metros, el diámetro de la piscina mide la mitad del lado a, calcular: el diámetro de la piscina, radio de la piscina, área de la piscina, el lado “c” faltante, el perímetro del terreno y el área del terreno. A= 6 m B= 8 m C= ¿? Metodología para la solución del problema Identificar el problema: calcular el diámetro el radio, el área, el lado c faltante, el perímetro, y el área. Plantea alternativas: 1. R= d/2 2. A=3.14xR al cuadrado 3. P= “a” “b” “c” 4. A= bxh/2 5. C=”A” al cuadrado “B” al cuadrado/2 Elegir las alternativas 1, 2, 3, 4, 5 Llevar a cabo 1. 3/2 2. 3.14x3 al cuadrado 3. 6m 8m 14 4. 6mx8m/2 5. 6m al cuadrado 8m al cuadrado/2
  • 9.
    Verificar solución 1. 1.5 2.18.84 3. 28 4. 24 5. 14 DIAGRAMA DE ENTRADA-PROSESO Y SALIDA ALGORITMO Inicio Escribir “dame el primer problema” Leer 3/2. Escribir “dame el segundo problema” Leer 3.14x3 al cuadrado Escribir “dame el tercer problema” Leer 6m más 8m más 14. Escribir “dame el cuarto problema” Leer 6mx8m/2 Escribir “dame el quinto problema” ENTRADA PROCESO Salida 1. R= d/2 2. A=3.14xR al cuadrado 3. P= “a” mas “b” mas “c” 4. A= bxh/2 5. C=”A” al cuadrado más “B” al cuadrado/2 1. 3/2. 2. 3.14x3 al cuadrado. 3. 6m mas 8m más 14. 4. 6mx8m/2 5. 6m al cuadrado más 8m al cuadrado/2 1. 1.5 2. 18.84 3. 28 4. 24 5. 14
  • 10.
    Leer 6m alcuadrado más 8m al cuadrado/2 Realizar operación 3/2=1.5 3.14x3 al cuadrado= 18.84 6m más 8m más 14.=28 6mx8m/2=24 6m al cuadrado más 8m al cuadrado/2 = 14 Escribir resultado N = 1.5 18.84 28 24 14 Fin. DIAGRAMA DE FLUJO. Inicio Dame el primer problema 3/2 Dame el cuarto problema 3.14x3 al cuadrado Dame el tercer problema Dame el segundo problema 6m más 8m más 14 6mx8m/2 Dame el quinto problema 6m al cuadrado más 8m al cuadrado/2 N = 1.5 18.84 28 24 14 Fin