UNIVERSIDAD PANAMERICANA
Facultas Ciencias Económicas
Maestría en Gestión del Talento Humano
Naturaleza de los grupos
(Propuesta de mejora).
Walkyria Judith Rosales Citalán
Carné: 0911269
Campus Central
Psicología
Guatemala, 12 de junio de 2016
Introducción.
Chiavenato en su libro Comportamiento organizacional., (2009) da a conocer que la
función principal de un gerente o líder es crear un ambiente agradable, con energía
positiva para que los integrantes del equipo proyecte lo que reciben positivismo, respeto
y sobre todo que se sientan comprometidos con la empresa. Es importante que a los
empleados se le dé la oportunidad de dar a conocer sus diferentes puntos de vistas y que
a sean tomados en cuenta para que se les demuestre que sus aportes son importantes para
el éxito de la empresa.
Mantener un clima organizacional dentro de la empresa permite que los empleados
trabajen en equipo, que vayan todos por una misma dirección que les permitan el logro
de metas u objetivos trazados en la empresa. Es importante darle a conocer a los
empleados la diferencia entre un equipo y un grupo de trabajo, un equipo tiene funciones
de liderazgo compartida entre todos los que forman el equipo, la responsabilidad de los
integrantes es individual y colectiva, puesto que el equipo se reúne constantemente para
conocer el estado emocional de cada uno de los integrantes y conocer posibles conflictos
para poder buscarles posibles soluciones juntos. A contrario del grupo en el existe un
solo líder, una sola persona da órdenes, y vela por su propio bienestar, cada persona
trabaja a su ritmo y de acuerdo a sus necesidades, sin interesarse en el cumplimiento de
metas u objetivos empresarial.
Presentación del equipo entrevistado.
1. Juan Francisco Mendoza Ruiz,
Director del plantel, licenciado en recursos Humanos, encargado de velar por el prestigio
de la empresa y el desarrollo de la población estudiantil.
2. Prof. Carla Rodríguez Ajanel
Catedrático de L1, trabaja con estudiantes de primero a tercero básico.
3. Prof. Juan Luis Rosales Marì
Catedrático de Matemática, encargado de la disciplina del plantel.
4. Licenciado Pablo Rodolfo Maldonado Pérez
Catedrático de expresión artística, presidente de la directiva de disciplina de los
estudiantes.
5. Prof. José Luis Hernández
Catedrática de Contabilidad, encargada de velar por la práctica de valores entre docentes
y estudiantes.
6. Licenciada Susi Elizabeth Larios Meléndez.
Catedrática de computación, sub directora del plantel.
Resultados obtenidos
Instrucciones: Responda cada pregunta de acuerdo a su parecer, tomando en cuenta que
su respuesta es muy valiosa, la puntuación máxima es 5,
siendo 5 = mucho; 3 = a veces; 1 = difícilmente
1. ¿Un proceso clave determina el enfoque de nuestro equipo?
Mucho
A veces
Difícilmente
2. ¿Nuestro equipo incluye todas las funciones o disciplinas que contribuyen al proceso
en cuestión?
Mucho
A veces
Difícilmente
3. ¿Nuestro equipo posee las habilidades necesarias para mantener y mejorar ese
proceso?
Mucho
A veces
Difícilmente
4. ¿Nuestro equipo es capaz de aumentar sus competencias?
Mucho
A veces
Difícilmente
5, ¿Hay un objetivo específico que nuestro equipo deba alcanzar?
Mucho
A veces
Difícilmente
5. ¿Nuestros objetivos coinciden con los objetivos generales de la organización y
contribuyen a ellos?
Mucho
A veces
Difícilmente
7. ¿Nuestro equipo tiene objetivos claramente difinidos en términos simples, de modo
que todos los miembros comprendan lo que deben hacer y alcanzar?
Mucho
A veces
Difícilmente
8. ¿Todos los miembros del equipo comparten los objetivos?
Mucho
A veces
Difícilmente
9. ¿El equipo decide cómo resolver problemas, tomar decisiones y administrar
conflictos entre sus miembros?
Mucho
A veces
Difícilmente
10. ¿El equipo tiene procesos definidos para enfrentar el bajo desempeño y los problemas
de indisciplina?
Mucho
A veces
Difícilmente
11. ¿El equipo dedica tiempo a evaluar las habilidades de sus miembros para trabajar en
equipo?
Mucho
A veces
Difícilmente
12. ¿En qué medida el equipo define papeles claros respecto a lo que se debe hacer para
alcanzar sus objetivos?
Mucho
A veces
Difícilmente
13. ¿Todos los miembros del equipo sienten que pueden dar opiniones para hacer mejor
las cosas y tomar decisiones más informadas?
Mucho
A veces
Difícilmente
14. ¿Los objetivos del equipo son mensurables y funcionales?
Mucho
A veces
Difícilmente
15. ¿Cada uno de los miembros del equipo se siente responsable por los resultados de
éste?
Mucho
A veces
Difícilmente
16. ¿Los miembros del equipo comparten las recompensas que gana el equipo?
Mucho
A veces
Difícilmente
Resultados obtenidos.
67%
33%
0%
Resultados de la encuesta del control de
eficacia del equipo.
Mucho
A veces
Dificilmente
Análisis.
El equipo evaluado responde conscientemente la encuesta, puesto que uno de los
objetivos es conocer el nivel de comunicación, unión , respeto y sobre todo compañerismo
que se tiene dentro del equipo de trabajo, la mayor parte de respuestas fueron respondidas
como mucho, que es una de las respuestas con mayor puntuación, esto da a conocer que
el equipo entrevistado si trabaja realmente como equipo, que todos van por un mismo fin
que cumplir, y que la mayor parte de docentes, trabajan al mismo ritmo para lograr l metas
u objetivos trazados dentro de la empresa.
Al conocer los resultados puede darse cuenta que los docentes trabajan en equipo, que el
líder de la institución se preocupa por mantener alto el nivel de motivación en cada uno
de los empleados, para poder contar con el buen desempeño laboral de los docentes para
con los estudiante, puesto que los estudiantes son la base fundamental de la educación
que se imparte dentro del centro educativo IMED.
Propuesta de mejora
Objetivo.
Objetivo general
Analizar la metodología para lograr que los integrantes de un equipo de trabajo
comprendan lo que deben hacer y alcanzar dentro de la empresa.
Objetivos específicos.
 Capacitar a los integrantes dele quipo de trabajo para mejorar su desempeño
laboral
 Analizar el comportamiento negativo de algunos trabajadores para lograr que
proyecten actitud positiva,
 Implementar prácticas de buena comunicación interpersonal.
 Implementar programas que permitan el desarrollo personal y profesional de los
empleados.
Justificación
Se evaluara a los docentes, para mejorar aspectos negativos que se presentan en el equipo
de trabajo, y lograr una formación de equipo adecuada, que siempre se trabaje en equipo
juntos por una misma dirección sin excluir a nadie que pertenezca a l equipo. La
evaluación presenta un aspecto importante porque permite conocer al diseño un plan de
mejora continua de la calidad de la enseñanza, que se les imparte a los estudiantes, que
se encuentran en el centro educativo IMED.
Actualmente las evaluaciones, benefician a la empresa en lo que respecta que permiten
mejorar lo que está mal, y poder analizar e implementar mecanismos permanentes para
asegurar la calidad de la enseñanza, puesto que el nivel de aprendizaje debe mejor, por
medio de la actitud positiva y pensamiento integrador con el que debe contar el docente,
para mejorar diariamente, por medio de nuevos cambios e innovación de método que
permitan facilitar el aprendizaje de los estudiantes y el desempeño de los docentes,
practicando el trabajo en equipo para poder comunicar dudas y propuestas de mejora que
permitan mejorar la calidad de servicio, el orgullo laboral y sobre todo el trabajo en
equipo, puesto que la finalidad es guiar al equipo para lograr una misma finalidad.
Responsables.
 Gerente (director)
 Sub director
 Docentes
 Estudiante
Temporalización.
 Largo plazo
Plan de mejora
Desarrollo de
la docencia
 Formación y capacitación al profesorado en cuanto a estrategias
didácticas e implementación de nuevos métodos y técnicas de
enseñanza.
 Practica de comunicación interpersonal con respeto y
motivación personal.
 Incorporar orientación académica para los estudiantes.
 Diseñar un plan de formación del profesorado sobre evaluación
de aprendizajes.
Propuesta de
mejora
 Realizar actividades que permitan relación interpersonal y
convivan con todo el personal que labora dentro de la
institución.
 Gestionar el comportamiento de los docentes al recibir
incentivos.
 Brindar oportunidades de dar a conocer sus propias ideas para
beneficio del éxito empresarial y del aprendizaje de los
estudiantes.
Impacto de la
propuesta
 Establecer relaciones con todos los docentes de la institución,
por medio de una buena comunicación, crenado un ambiente
agradable dentro de la misma.
Oportunidades
 Fomentar el aumento de actividades recreativas.
 Pertenecer a la directiva para que coordine las actividades de
mejora.
 Tramitar oportunidades de desarrollo profesional.
 Participar en capacitaciones donde se reconoce su participación.
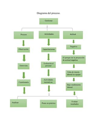
Diagrama del proceso.
Gestionar
Proceso
El porqué de la proyección
de actitud negativa
Actividades
recreativasCuestionario
Entrevista
Observación Capacitaciones
Evaluación al
personal
Negativa
Actividades Actitud
Bajo rendimiento
laboral
Analizar Poner en práctica
Evaluar
resultados
Falta de interés
laboral en equipo
Conclusiones.
 Los docentes trabajan en equipo, pero dentro del grupo uno de los docentes no
convive al cien por ciento con ellos, presenta una actitud negativa.
 Permanecen en constante comunicación al momento de realizar una actividad en
equipo, la mayor parte de personas trabajan al mismo ritmo pero uno de ellos actúa
con actitud negativa.
 El gerente debe velar por la existencia y practica del trabajo en equipo, para que
los objetivos empresariales sean logrados exitosamente.
 Un equipo de trabajo se caracteriza por la unión y comportamiento positivo de
todos los integrantes, y sobre todo el buen desempeño grupal, y para esto se
necesita que el líder del equipo cuente con liderazgo positivo, normas para el
equipo, y una visión positiva para obtener éxito.
 Cuanto se trabaja en equipo cada integrante desempeña la función
correspondiente que se le ha otorgado dentro de la institución, y la
responsabilidad y cumplimiento de labores depende de la influencia positiva que
recibe del líder empresarial.
 Dentro de un equipo deben de existir normas, para que exista conformidad, y
la persona modifique su comportamiento para ajustarse a las normas de un equipo
y ser aceptada con facilidad.
Referencia Bibliográfica.
Idalverto Chiacenato, (2009) Comportamiento organizacional, Segunda Edición.

Propuesta deun equipo exitoso

  • 1.
    UNIVERSIDAD PANAMERICANA Facultas CienciasEconómicas Maestría en Gestión del Talento Humano Naturaleza de los grupos (Propuesta de mejora). Walkyria Judith Rosales Citalán Carné: 0911269 Campus Central Psicología Guatemala, 12 de junio de 2016
  • 2.
    Introducción. Chiavenato en sulibro Comportamiento organizacional., (2009) da a conocer que la función principal de un gerente o líder es crear un ambiente agradable, con energía positiva para que los integrantes del equipo proyecte lo que reciben positivismo, respeto y sobre todo que se sientan comprometidos con la empresa. Es importante que a los empleados se le dé la oportunidad de dar a conocer sus diferentes puntos de vistas y que a sean tomados en cuenta para que se les demuestre que sus aportes son importantes para el éxito de la empresa. Mantener un clima organizacional dentro de la empresa permite que los empleados trabajen en equipo, que vayan todos por una misma dirección que les permitan el logro de metas u objetivos trazados en la empresa. Es importante darle a conocer a los empleados la diferencia entre un equipo y un grupo de trabajo, un equipo tiene funciones de liderazgo compartida entre todos los que forman el equipo, la responsabilidad de los integrantes es individual y colectiva, puesto que el equipo se reúne constantemente para conocer el estado emocional de cada uno de los integrantes y conocer posibles conflictos para poder buscarles posibles soluciones juntos. A contrario del grupo en el existe un solo líder, una sola persona da órdenes, y vela por su propio bienestar, cada persona trabaja a su ritmo y de acuerdo a sus necesidades, sin interesarse en el cumplimiento de metas u objetivos empresarial.
  • 3.
    Presentación del equipoentrevistado. 1. Juan Francisco Mendoza Ruiz, Director del plantel, licenciado en recursos Humanos, encargado de velar por el prestigio de la empresa y el desarrollo de la población estudiantil. 2. Prof. Carla Rodríguez Ajanel Catedrático de L1, trabaja con estudiantes de primero a tercero básico. 3. Prof. Juan Luis Rosales Marì Catedrático de Matemática, encargado de la disciplina del plantel. 4. Licenciado Pablo Rodolfo Maldonado Pérez Catedrático de expresión artística, presidente de la directiva de disciplina de los estudiantes. 5. Prof. José Luis Hernández Catedrática de Contabilidad, encargada de velar por la práctica de valores entre docentes y estudiantes. 6. Licenciada Susi Elizabeth Larios Meléndez. Catedrática de computación, sub directora del plantel.
  • 4.
    Resultados obtenidos Instrucciones: Respondacada pregunta de acuerdo a su parecer, tomando en cuenta que su respuesta es muy valiosa, la puntuación máxima es 5, siendo 5 = mucho; 3 = a veces; 1 = difícilmente 1. ¿Un proceso clave determina el enfoque de nuestro equipo? Mucho A veces Difícilmente 2. ¿Nuestro equipo incluye todas las funciones o disciplinas que contribuyen al proceso en cuestión? Mucho A veces Difícilmente 3. ¿Nuestro equipo posee las habilidades necesarias para mantener y mejorar ese proceso? Mucho A veces Difícilmente 4. ¿Nuestro equipo es capaz de aumentar sus competencias? Mucho A veces
  • 5.
    Difícilmente 5, ¿Hay unobjetivo específico que nuestro equipo deba alcanzar? Mucho A veces Difícilmente 5. ¿Nuestros objetivos coinciden con los objetivos generales de la organización y contribuyen a ellos? Mucho A veces Difícilmente 7. ¿Nuestro equipo tiene objetivos claramente difinidos en términos simples, de modo que todos los miembros comprendan lo que deben hacer y alcanzar? Mucho A veces Difícilmente 8. ¿Todos los miembros del equipo comparten los objetivos? Mucho A veces Difícilmente 9. ¿El equipo decide cómo resolver problemas, tomar decisiones y administrar conflictos entre sus miembros? Mucho A veces Difícilmente
  • 6.
    10. ¿El equipotiene procesos definidos para enfrentar el bajo desempeño y los problemas de indisciplina? Mucho A veces Difícilmente 11. ¿El equipo dedica tiempo a evaluar las habilidades de sus miembros para trabajar en equipo? Mucho A veces Difícilmente 12. ¿En qué medida el equipo define papeles claros respecto a lo que se debe hacer para alcanzar sus objetivos? Mucho A veces Difícilmente 13. ¿Todos los miembros del equipo sienten que pueden dar opiniones para hacer mejor las cosas y tomar decisiones más informadas? Mucho A veces Difícilmente
  • 7.
    14. ¿Los objetivosdel equipo son mensurables y funcionales? Mucho A veces Difícilmente 15. ¿Cada uno de los miembros del equipo se siente responsable por los resultados de éste? Mucho A veces Difícilmente 16. ¿Los miembros del equipo comparten las recompensas que gana el equipo? Mucho A veces Difícilmente
  • 8.
    Resultados obtenidos. 67% 33% 0% Resultados dela encuesta del control de eficacia del equipo. Mucho A veces Dificilmente
  • 9.
    Análisis. El equipo evaluadoresponde conscientemente la encuesta, puesto que uno de los objetivos es conocer el nivel de comunicación, unión , respeto y sobre todo compañerismo que se tiene dentro del equipo de trabajo, la mayor parte de respuestas fueron respondidas como mucho, que es una de las respuestas con mayor puntuación, esto da a conocer que el equipo entrevistado si trabaja realmente como equipo, que todos van por un mismo fin que cumplir, y que la mayor parte de docentes, trabajan al mismo ritmo para lograr l metas u objetivos trazados dentro de la empresa. Al conocer los resultados puede darse cuenta que los docentes trabajan en equipo, que el líder de la institución se preocupa por mantener alto el nivel de motivación en cada uno de los empleados, para poder contar con el buen desempeño laboral de los docentes para con los estudiante, puesto que los estudiantes son la base fundamental de la educación que se imparte dentro del centro educativo IMED.
  • 10.
    Propuesta de mejora Objetivo. Objetivogeneral Analizar la metodología para lograr que los integrantes de un equipo de trabajo comprendan lo que deben hacer y alcanzar dentro de la empresa. Objetivos específicos.  Capacitar a los integrantes dele quipo de trabajo para mejorar su desempeño laboral  Analizar el comportamiento negativo de algunos trabajadores para lograr que proyecten actitud positiva,  Implementar prácticas de buena comunicación interpersonal.  Implementar programas que permitan el desarrollo personal y profesional de los empleados. Justificación Se evaluara a los docentes, para mejorar aspectos negativos que se presentan en el equipo de trabajo, y lograr una formación de equipo adecuada, que siempre se trabaje en equipo juntos por una misma dirección sin excluir a nadie que pertenezca a l equipo. La evaluación presenta un aspecto importante porque permite conocer al diseño un plan de mejora continua de la calidad de la enseñanza, que se les imparte a los estudiantes, que se encuentran en el centro educativo IMED. Actualmente las evaluaciones, benefician a la empresa en lo que respecta que permiten mejorar lo que está mal, y poder analizar e implementar mecanismos permanentes para asegurar la calidad de la enseñanza, puesto que el nivel de aprendizaje debe mejor, por medio de la actitud positiva y pensamiento integrador con el que debe contar el docente, para mejorar diariamente, por medio de nuevos cambios e innovación de método que permitan facilitar el aprendizaje de los estudiantes y el desempeño de los docentes, practicando el trabajo en equipo para poder comunicar dudas y propuestas de mejora que permitan mejorar la calidad de servicio, el orgullo laboral y sobre todo el trabajo en equipo, puesto que la finalidad es guiar al equipo para lograr una misma finalidad.
  • 11.
    Responsables.  Gerente (director) Sub director  Docentes  Estudiante Temporalización.  Largo plazo
  • 12.
    Plan de mejora Desarrollode la docencia  Formación y capacitación al profesorado en cuanto a estrategias didácticas e implementación de nuevos métodos y técnicas de enseñanza.  Practica de comunicación interpersonal con respeto y motivación personal.  Incorporar orientación académica para los estudiantes.  Diseñar un plan de formación del profesorado sobre evaluación de aprendizajes. Propuesta de mejora  Realizar actividades que permitan relación interpersonal y convivan con todo el personal que labora dentro de la institución.  Gestionar el comportamiento de los docentes al recibir incentivos.  Brindar oportunidades de dar a conocer sus propias ideas para beneficio del éxito empresarial y del aprendizaje de los estudiantes. Impacto de la propuesta  Establecer relaciones con todos los docentes de la institución, por medio de una buena comunicación, crenado un ambiente agradable dentro de la misma. Oportunidades  Fomentar el aumento de actividades recreativas.  Pertenecer a la directiva para que coordine las actividades de mejora.  Tramitar oportunidades de desarrollo profesional.  Participar en capacitaciones donde se reconoce su participación.
  • 13.
    Diagrama del proceso. Gestionar Proceso Elporqué de la proyección de actitud negativa Actividades recreativasCuestionario Entrevista Observación Capacitaciones Evaluación al personal Negativa Actividades Actitud Bajo rendimiento laboral Analizar Poner en práctica Evaluar resultados Falta de interés laboral en equipo
  • 14.
    Conclusiones.  Los docentestrabajan en equipo, pero dentro del grupo uno de los docentes no convive al cien por ciento con ellos, presenta una actitud negativa.  Permanecen en constante comunicación al momento de realizar una actividad en equipo, la mayor parte de personas trabajan al mismo ritmo pero uno de ellos actúa con actitud negativa.  El gerente debe velar por la existencia y practica del trabajo en equipo, para que los objetivos empresariales sean logrados exitosamente.  Un equipo de trabajo se caracteriza por la unión y comportamiento positivo de todos los integrantes, y sobre todo el buen desempeño grupal, y para esto se necesita que el líder del equipo cuente con liderazgo positivo, normas para el equipo, y una visión positiva para obtener éxito.  Cuanto se trabaja en equipo cada integrante desempeña la función correspondiente que se le ha otorgado dentro de la institución, y la responsabilidad y cumplimiento de labores depende de la influencia positiva que recibe del líder empresarial.  Dentro de un equipo deben de existir normas, para que exista conformidad, y la persona modifique su comportamiento para ajustarse a las normas de un equipo y ser aceptada con facilidad.
  • 15.
    Referencia Bibliográfica. Idalverto Chiacenato,(2009) Comportamiento organizacional, Segunda Edición.