CAPITULO I
1. PLANTEAMIENTO TEORICO
1.1. ENUNCIADODEL PROYECTO: Néctares exóticos
1.2. DESCRIPCIÓN DEL PRODUCTO:
La elaboración de los jarabes de pitahaya, kiwi y pepino dulce esta
adecuado para el enriquecimiento natural de nutrientes al organismo.
Se busca trabajar con estas frutas debido a su potencial nutricional,
debido a que no son muy conocidas y su consumo está disminuyendo.
Usamos estos productos exóticos para que su consumo aumente
tanto a nivel nacional e internacional.
1.3. INTERROGANTES:
¿Cómo se hará llegar al mercado nacional este producto?
¿Tienen algún riesgo usar las plantas exóticas?
¿Los néctares serán de gran ayuda nutricional para las personas?
¿Qué concentración de fruta usare en los néctares?
¿Utilizare algún colorante?
¿Qué producto endulzante usare?
1.4. JUSTIFICACIÓN:
1.4.1 JUSTIFICACION GENERAL: Los néctares además de refrescarnos
nos debe de nutrir, con nuestro punto de inicio deseamos elaborar
una nueva bebida nutritiva y que proporcione bienestar a los
consumidores. Para justificar nuestras ideasse anhela generar néctar
exótico, el cual involucra el uso de frutas no muy comunes en el
mercado y así poder aumentar su consumo.
1.4.2 JUSTIFICACION SOCIAL: Este producto ayudara a las personas en
su nutrición, gracias a los frutos exóticos que se utilizaran en los
néctares; los cuales contienen una gran cantidad de vitaminas.
1.4.3 JUSTIFICACION ECONOMICA: El producto generara ingresos al
país debido a la demanda de los néctares exóticos los cuales serán
nuevos en el mercado, además su exportación como producto
elaborado sería una opción para la generación de divisas.
1.4.4 IMPORTANCIA:
La importancia radica en la utilización de los productos exóticos para
aumentar el consumo de los frutos que últimamente su consumo ha
ido en descenso además generaremos ingresos económicos en
diferentes zonas.
2. MARCO CONCEPTUAL
2.1. MATERIAS PRIMAS PRINCIPALES
2.1.1 PITAHAYA:
2.1.1.1 DESCRIPCIÓN
La pitahaya (Hylocereus undatus Britt el Rose) pertenece a la familia
Cactáceae. Es una planta perenne que crece de forma silvestre sobre
árboles vivos, troncos secos, piedras y muros. Su centro de origen parece ser
el Suroeste de los EstadosUnidos de Norteamérica y el Noroeste de México.
La pitahaya es una planta suculenta, con muchas espinas y se adapta bien
a zonas de baja a mediana precipitación.
2.1.1.2 CARACTERISTICAS FISICAS
- Raíz
La pitahaya tiene dos tipos de raíces: Las raíces primarias, son las que
penetran en el suelo y alimentan a la planta; las raíces secundarias o
adventicias, nacen en la parte aérea de la planta y su función es de sostén;
paraello seadhieren ala superficie de tutores que le sirven de soporte como
árboles vivos o muertos, piedras, muros, tejados, etc.
Las raíces primarias forman un sistema de raicillas que se desarrollan
a poca profundidad, entre 5 y 10 cm de la superficie del suelo, lo cual es
una característica muy importante a la hora de efectuar las labores de
fertilización, control de malezas, así como otras labores de cultivo.
Flujo de floración en pitahaya.
- Tallo
Los tallos son suculentos, de epidermis o superficie exterior gruesa,
característica que permite que se desarrollen bien en zonas de baja
precipitación. Elcierre deestomas, la presencia de mucílago y otras sustancias
en los tallos regulan la pérdidaexcesiva de agua en la época seca, así como en
las horas más calientes del día.
Los tallos, llamados vainas, tienen hábitos trepadores y se ramifican en
varios segmentos que pueden llegar a crecer hasta dos metros de largo en
algunos clones. Los tallos presentan aristas las cuales son llamadas
‘costillas’, así como espinas, que dependiendo de la cantidad y forma de
inserciónde las mismas sirven paraidentificar los clones.
- Flor
Las flores de la pitahaya son de forma de trompeta, de color blanco, amarillo
o rosado. Emergen en la parte de los tallos con mayor exposición a la luz
solar. Las primeras flores aparecencon las primeras lluvias de mayo, o en junio
si las mismas se retrasan.
La emisión floral de la pitahaya está relacionada con las condiciones
climáticas de humedad, luz, temperatura y el estado nutricional de las
plantas. Si estos factores están equilibrados se produce una floración
abundante en todos los flujos de floración, asociado a una buena
producción.
- Fruto
El fruto es una baya de diferentes tamaños y formas: ovoide, redondeado
y alargado. La cáscara posee brácteas de aspecto carnoso y ceroso. La
cantidad y tamaño de las brácteas varían de acuerdo al clon. La tonalidad
de colores de los frutos, en el caso de Nicaragua, varía desde rojo a rojo
intenso, morado claro y amarillo claro. La longitud del fruto puede variar
desde 8 a 12 cm y su peso desde 150 hasta 450 gramos (5 onzas hasta 1
libra).
- Semillas
El fruto posee gran cantidad de pequeñas semillas de origen sexual y color
negro con alto poder germinativo en condiciones óptimas de humedad y
temperatura. La multiplicación de pitahaya por medio de semilla es
posible, pero el crecimiento y desarrollo de la vaina primaria de estas
plantas es demasiado lento, alcanzando apenas 30 cm de longitud a los
ocho meses de sembrada la semilla (López, 1996). La producción se inicia
hasta los seis o siete años, por lo que este sistema de propagación no se
utiliza en Nicaragua.
- Variedades o Clones
Hay cinco variedades o clones identificados. A simple vista, se pueden ver
diferencias notables en las características de los tallos, en la forma, color y
tamaño de los frutos, espesor de la cáscara y el grado de desarrollo de las
brácteas. Con base a estas características, los investigadores han
identificado los clones: ‘Rosa’, ‘Cebra’, ‘Orejona’, ‘Lisa’ y ‘Amarilla’.
2.1.1.3 CARACTERTICAS QUIMICAS
- PROPIEDADES NUTRICIONALES DE LA PITAHAYA, PITAYA O
FRUTA DEL DRAGÓN
La Pitahaya contiene, entre otros, antioxidantes, mucílagos, ácido
ascórbico, fenoles.
Esta fruta es rica en Vitamina C, también contiene vitaminas del
grupo B (como la B1 o tiamina, B3 o niacina y la B2 o rivoflavina),
minerales como calcio, fósforo, hierro, y tiene alto contenido en
agua y posee proteína vegetal y fibra soluble. Las semillas, que son
comestibles, contienen ácidos grasos beneficiosos.
La Pitahaya tiene acción antitumoral, antiinflamatoria y
antioxidante.
- COMPOSICIÓN NUTRITIVA DE 100 G DE PULPA DE PITAHAYA
2.1.1.4 USOS DE LA PITAHAYA
- BENEFICIOS Y USOS DE LA PITAHAYA, PITAYA O FRUTA DEL
DRAGÓN
 Retrasa el envejecimiento celular
 Refuerza el sistema inmunológico
 Estimula la producción de glóbulos blancos, rojos y plaquetas
 Puede prevenir la arterioesclerosis
 Nos ayuda a regular el tránsito instestinal
 Reduce el riesgo de padecer infarto cerebral y cardiaco
 Reduce los niveles de ácido úrico o gota
 Nos ayuda a prevenir los cálculos renales
 La pitahaya es una fruta saciante
Agua 83.7 %
Extracto etéreo 0.4 %
Proteína cruda 1.4 %
Carbohidratos 13.2 %
Fibra cruda 0.6 %
Ácido ascórbico 8.0 mg/100 g
Vitamina ‘A’ Trazas
Cenizas 0.7 %
2.1.2 KIWI:
2.1.2.1 DESCRIPCIÓN:
El kiwi es una baya comestible de un arbusto leñoso del género Actinidia. Hay
numerosas especies dentro de este género, pero las más conocidas
comercialmente son la Actinidia deliciosa variedad “Hayward”, que corresponde
al kiwi Green, de color verde, y la Actinidia chinensis, variedad “Hort 16A”, que
es el kiwi Sungold, de color amarillo. El kiwi verde es un fruto oval, del tamaño
de un huevo grande de gallina, con una piel peluda de color marrón brillante, y
con carne traslúcida y de color verde con semillas en filas negras que son
comestibles. El sabor es dulce, fuerte y algo picante. La variedad Sungold se
caracteriza porque la carne tiene un color amarillo brillante, con piel lisa, sin
pelo, y de sabor mucho más dulce y tropical.
2.1.2.2 CARACTERISTICAS FISICAS
- Hojas:
Alternas, simples, largas redondas y caducas. La parte superior de la hoja
presenta un intenso color oscuro y el envés de color verde más claro, con tonos
marrones y presencia de vellosidades. El limbo tiene el borde dentado y el
tamaño de la hoja está comprendido entre 10 a30 cm.
- Flores:
Son flores hermafroditas o unisexuales, hipóginas con 5sépalos y 5 pétalos,
siendo el color de los pétalos blanco crema. Las flores hermafroditas presentan
aparato sexual femenino (ginoceo) y masculino (androceo). Ginoceo formado por
un ovario súpero, de simetría radial. Androceo formado por multitud de
estambres de 150 a 160, en las flores masculinas, siendo más baja la cantidad
de estambres en las femeninas.
- Fruto:
El fruto normalmente es una baya o una cápsula loculicida. Es grande elipsoidal,
piel parda con vellosidades en toda su totalidad. De pulpa verde color esmeralda
que contiene numerosas semillas muy pequeñas. La maduración de la fruta es
a principios de abril. La pulpa se encuentra alrededor de la columna central, ésta
última tiene un grueso variable y las dos partes son comestibles una vez que el
fruto ha alcanzado su madurez.
2.1.2.3 CARACTERITICAS QUÍMICAS
- VALOR NUTRICIONAL DEL KIWI
El kiwi es una fruta considerada con un alto aporte de vitamina C, E y alto
contenido en fibra. Es baja en colesterol. Produce efectos anticancerígenos,
tiene capacidad antioxidante y anti-inflamatoria, mejora el sistema inmunológico
y aumenta las defensas en el organismo.
Aporta otros nutrientes esenciales para el organismo como fosfato, magnesio y
cobre.
- COMPOSICIÓN NUTRICIONAL DEL KIWI VERDE (A.
DELICIOSA) Y DEL AMARILLO (A. CHINENSIS)
Nutriente/100 g PC A. deliciosa A. chinensis
Agua (g) 83 82
Energía (kcal) 61 63
Proteínas (g) 1,14 1
Lípidos (g) 0,52 0,28
Ácidos grasos saturados (g) 0,029 0,065
Ácidos grasos
monoinsaturados (g)
0,047 0,023
Ácidos grasos poliinsaturados
(g)
0,287 0,111
Hidratos de carbono (g) 14,7 15,8
Azúcares totales (g) 9 12,3
Fibra (g) 3 1,4
Vitaminas
Vitamina C (mg) 92,7 161
Vitamina B1 (mg) 0,027 0
Vitamina B2 (mg) 0,025 0,074
Niacina (mg) 0,341 0,231
A. pantoténico (mg) 0,183 0,12
Vitamina B6 (mg) 0,063 0,079
Folatos (µg) 25 31
Vitamina B12 (µg) 0 0,08
Vitamina A (µg) 4 1
Luteína+Zeaxantina (µg) 122 24
Vitamina E (mg) 1,46 1,4
Vitamina K (µg) 40,3 6,1
Minerales
Calcio (mg) 34 17
Hierro (mg) 0,31 0,21
Magnesio (mg) 17 12
Fósforo (mg) 34 25
Potasio (mg) 312 315
Sodio (mg) 3 3
Zinc (mg) 0,14 0,08
Cobre (mg) 0,13 0,151
Manganeso (mg) 0,098 0,048
Selenio (µg) 0,2 0,4
PC: porción comestible.
2.1.2.4 USOS DEL KIWI
- BENEFICIOS DEL KIWI
Su forma y su sabor lo hacen inconfundible, pero sí son más desconocidas las
cualidades y los beneficios que aporta a una persona que lo consume. El kiwi es
mucho más que el producto verde con la piel llena de «pelitos». Es una de las
frutas con más proteínas y, además, ejerce un efecto rejuvenecedor en la cara.
Muchos expertos aconsejan tomarlo por la mañana en el desayuno. Comer esta
fruta permite mantener las células más jóvenes, así como reforzar el sistema
inmunitario o evitar alergias y resfriados.
A continuación exponemos un listado de beneficios que trae consigo el kiwi, un
alimento rico en antioxidantes y vitamina C.
. Filtra los rayos solares
Para aquellos que son sensibles a los rayos UV —los más
propensos a quemarse cuando van a la playa el primer día, aun
echándose protección 50— no dudéis en comer kiwi. La luteína
que contiene ejerce una función de filtro de protección natural
para la piel.
. Favorece el sistema inmunitario y combate la anemia
Es decir, evita los resfriados y sube las defensas, gracias a la gran
cantidad de ácido fólico y a la vitamina C. Ambos nutrientes
producen más glóbulos rojos y blancos, así como anticuerpos,
que funcionan como barrera de las enfermedades producidas por
virus. También aumenta la absorción del hierro de lo que se
consume, lo que acelera la recuperación de pacientes con
anemia.
. Ayuda a la digestión
Es una fruta llena de fibra soluble, por ello ayuda en la digestión y
mejora el tránsito intestinal; es un gran aliado contra el
estreñimiento. Si se consume en el desayuno, ayudará mucho
más en este aspecto.
. Sirve para adelgazar y no retiene líquidos
Contiene un gran porcentaje de agua y un nivel calórico
intermedio, lo que permite bajar de peso y sentirse más saciado.
Es perfecto para las dietas de adelgazamiento —es diurético— y
para perder agua, sobre todo en el caso de las embarazadas.
. Mejora la circulación de la sangre y los huesos
El kiwi fluidifica la sangre, mejorando el estado de las arterias y
evitando la formación de trombos o coágulos en los vasos
sanguíneos. También permite reducir los niveles de colesterol en
sangre. Además, esta fruta puede mejorar el desarrollo de los
huesos y el funcionamiento de nervios, músculos y órganos.
. Reduce el estrés y los nervios
De nuevo, debido a la gran cantidad de vitamina C, el kiwi puede
evitar el nerviosismo y la ansiedad, siendo perfecto también para
reducir el estrés.
. Beneficios para la piel
Aporta interesantes beneficios para la salud del dermis. Uno de
los principales usos cosméticos que se le da a este alimento es
su efecto rejuvenecedor. Promueve, además, la regeneración
celular, por lo que es ideal para combatir acné, cicatrices, arrugas
o manchas en el rostro. También es óptimo para la salud del
cabello y consigue hidratarlo profundamente sin apelmazarlo.
- ¿QUIÉNES NO DEBERÍAN COMER KIWI?
Aquellos que son alérgicos a una enzima llamada proteolítica actidina no deben
consumir kiwi, papaya o piña. Tampoco los que tienen tendencia a desarrollar
cálculos renales (piedras en el riñón). Debido a su contenido en potasio, no se
recomienda para los que padecen de insuficiencia renal. Los síntomas por
intoxicación pueden derivar en urticaria, problemas para tragar y vómitos.
- ¿CÓMO PREPARAR UNA MASCARILLA FACIAL DE KIWI?
Al ser tan rico en vitamina C, el kiwi aporta interesantes beneficios para la salud
de la piel. Uno de los principales usos cosméticos que se le da es su efecto
rejuvenecedor, ya que tiene antioxidantes que consiguen mantener el cuerpo
más joven. Este alimento, además, promueve la regeneración celular, por lo
que es ideal para combatir acné, cicatrices, arrugas o manchas en el rostro.
La gran cantidad de vitamina C es la responsable de fomentar la producción de
colágeno, una proteína necesaria para mantener la piel elástica, firme e
hidratada. También es óptimo para la salud del cabello y consigue hidratarlo
profundamente sin apelmazarlo.
RECETA PARA PREPARAR UNA MASCARILLA FACIAL:
Necesitarás: Medio kiwi, una cuchara de yogurt natural y dos cucharadas de
harina de avena.
El primer paso será pelar el kiwi, sacarle la pulpa y machacarlo con la ayuda de
un tenedor o una batidora. Después añade el yogurt y la harina, y mézclalos en
un recipiente hasta crear una pasta homogénea.
Una vez lo tengas, debes limpiar profundamente tu rostro y aplicar la mascarilla
—evitando las zonas de la boca y el contorno de ojos—. Deja que
actúe durante 10 minutos y enjuaga con agua tibia. Repite este tratamiento una
vez por semana y el rostro, poco a poco, se mostrará más hidratado,
rejuvenecido y sin manchas.
2.1.3 PEPINO DULCE
2.1.3.1 DESCRIPCIÓN
Es un arbusto perenne originario de la región andina de Sudamérica, donde es
cultivado hace miles de años por su fruta dulce. Aunque existen diversas
variedades dicha baya generalmente es ovalada parecida a una papaya de unos
10 a 15 cm de color amarillo dorado con vetas color púrpura cuando está
madura. Es muy refrescante por su alto contenido de agua (92%), siendo en
sabor y aroma semejante al melón Cucumis melo, pero ambas plantas no se
relacionan entre sí.
Su consumo se realiza generalmente en forma directa como fruta fresca, pero
también puede ser en ensaladas en algunas ocasiones, en zumos o postres más
elaborados.
El fruto se encuentra en los mercados del Bolivia, Perú, Chile y Ecuador pero es
poco frecuente en el extranjero por ser sensible a los transportes. Actualmente
también es cosechado en Colombia, Argentina y se realizan tentativas en otros
países.
2.1.3.2. CARACTERISTICAS FISICAS
- Tallos
Inicialmente, los tallos son herbáceos, pero con el tiempo se lignifican,
principalmente en la base de la planta, mientras que las zonas apicales
conservan la consistencia herbácea. El color que presentan depende del cultivar,
aunque suelen ser verdes con más o menos pigmentación, sobre todo en las
regiones próximas a los nudos. La sección suele ser circular, pero en algunos
cultivares es cuadrangular o incluso alada. Es importante señalar que el pepino
dulce presenta una gran facilidad para emitir raíces adventicias en los
entrenudos, si está en contacto con un sustrato húmedo.
El tamaño y la forma de las hojas son otras características que varían entre los
cultivares de forma muy marcada (figura 6). Mientras que algunos presentan hoja
de tipo simple alargada y lanceolada, otros poseen hojas compuestas, de entre
3 y 7 folíolos. Además, es común que al inicio del desarrollo las hojas sean
compuestas, para posteriormente ser únicamente simples. El tamaño de las
hojas varía entre los 10 y 30 centímetros, dependiendo de las condiciones del
suelo y del clima, y pueden llegar a alcanzar en algunas hojas los 40 centímetros.
Figura 6. Variedad en tamaño, forma y número de folíolos en pepino dulce y especies silvestres
relacionadas.
- Flores
Las características de las flores de pepino dulce también dependen del cultivar
y de las condiciones ambientales en las cuales se ha desarrollado. Se trata de
flores hermafroditas y de corola pentámera y rotada, que aparecen en racimos
compuestos de 5 a 20 flores, aunque se ven casos donde llegan a haber más de
50 flores en un racimo. Los pétalos son de color blanco, con vetas moradas más
o menos presentes. Normalmente presentan una exerción estigmática (el pistilo
sobresale del cono formado por las 5 anteras, las cuales no están soldadas entre
ellas) y dehiscencia apical.
- Frutos
El fruto es una baya, usualmente bicarpelar, con una cavidad central en la cual
se alojan las semillas. No obstante, algunos cultivares producen frutos
partenocárpicos, es decir, sin semillas. La forma que presenta el fruto depende
fundamentalmente del tipo de cultivar, aunque suelen ser frutos de forma ovoide,
aunque también los hay acorazonados, alargados casi cilíndricos e incluso casi
esféricos.
En la madurez, el color de fondo es amarillo, amarillo claro (casi crema) o amarillo
dorado, surcado por vetas de color púrpura, que, según el cultivar y las
condiciones ambientales (luminosidad y temperatura), puede llegar a recubrir
casi todo el fruto o, por el contrario, ser prácticamente inexistente. En algunos
cultivares el veteado no es púrpura, sino verde. El color de la carne varía, desde
un amarillo pálido hasta un anaranjado vivo.
2.1.3.3. CARACTERISTICAS QUIMICAS
Tamaño de la Porción: 1 unidad
por porción
Kilojulios 108,784 kJ
Calorías 26 kcal
Proteína 0,4 g
Grasa 0,1 g
Grasa Saturada 0,029 g
Grasa Poliinsaturada 0,044 g
Grasa Monoinsaturada 0,002 g
Colesterol 0 mg
Carbohidrato 7 g
Fibra 0,6 g
Azúcar 6,01 g
Sodio 14 mg
Potasio 169 mg
2.1.3.4. USOS DEL PEPINO DULCE
Propiedades del pepino dulce para la salud
Esta exquisita fruta contiene vitaminas como: A, que se encuentra en la piel del
pepino por lo que es un desperdicio arrancarla, B1 y C, que además nos brinda
un aporte de minerales entre los que se destaca el Potasio, Fósforo, Calcio,
Hierro, Sodio, Azufre.
Entre sus propiedades podemos mencionar las siguientes
• Posee propiedades antioxidantes. Elimina los radicales libres.
• Tiene propiedades antiinflamatorias.
• Elimina el colesterol.
• Reduce los riesgos de padecer enfermedades cardiovasculares.
• Facilita el sueño, eliminando el insomnio.
• Regula la hipertensión. Así como sucede con el apio, una bebida con
cualidades de incolora puede ayudar a controlar la presión arterial por su
contenido de trazas de sodio y su riqueza en minerales.
• Regula el tránsito intestinal, reduciendo los riesgos de padecer cáncer de
colon.
• Regula los niveles de azúcar en la sangre.
• Fortalece el sistema inmunológico.
• Ayuda a no padecer problemas de cálculos renales.
• Elimina el estreñimiento
• Elimina la acidez estomacal; pues es bastante útil para la regulación del ph de
la sangre en el organismo, esto es posible gracias a los minerales que contiene
y a sus propiedades alcalinas. Las úlceras duodenales y úlceras gástricas
también reciben ayuda y alivio con un tratamiento de jugo de pepino.
• Mejora y mantiene la visión, retrasa los efectos de la edad sobre la vista.
3. PROCEDIMIENTOS
3.1 METODOS/ TECNICAS DE PROCESOS
MÉTODOS TÉCNICAS
PULPEADO
PASTEURIZACION
DILUCION
HOMOGENIZACION
ESTERILIZACION
Procesamiento de insumos para su
posterior utilización.
Procedimiento que consiste en
someter un alimento, generalmente
líquido, a una temperatura
aproximada de 80 grados durante un
corto período de tiempo enfriándolo
después rápidamente, con el fin de
destruir los microorganismos sin
alterar la composición y cualidades
del líquido
Mezcla homogénea de sustancias
que se producirá en los néctares
Generar una sustancia con
características con solo una fase en
su solución fina
Proceso por el cual se obtiene un
producto libre de microorganismos
viables.
3.3 PRODUCTO A OBTENER
3.3.1 DESCRIPCION:
Jugo envasado, es una bebida que contiene parte de la pulpa de la fruta
finamente tamizada, a la que se ha añadido agua potable, azucares (miel,
edulcorantes) y diferentes aditivos para aportar mayor calidad al producto
3.3.2 CARACTERISTICAS FÍSICAS:
- Envases: Botellas de vidrio, plástico u otro a los cuales se les aplicaran un
proceso de esterilización.
- Solución: Sustancia líquida refrescante y nutritiva de color semejante a las
variedades empleadas (Pitahaya, pepino, kiwi), olor característico de las frutas
utilizadas y sabor adecuado para el consumo (sin sabores extraños).
3.3.3 CARACTERISTICAS QUIMICAS:
TAMAÑO DE LA PORCION: 1 unidad
Calorías (kcal) 106
Proteínas (g) 3.4
Lípidos (g) 0,93
Vitaminas
Vitamina C (mg) 102,7
Vitamina B1 (mg) 0,037
Vitamina B2 (mg) 0,035
Vitamina B6 (mg) 0,063
Vitamina A (µg) 10
Vitamina E (mg) 1,46
Vitamina K (µg) 40,3
Minerales
Calcio (mg) 42
Hierro (mg) 0,38
Magnesio (mg) 21
Fósforo (mg) 37
Potasio (mg) 321
Sodio (mg) 5
Zinc (mg) 0.56
Cobre (mg) 0.18
Manganeso (mg) 0.109
El producto contiene en mínimas cantidades ácidos grasos saturados,
monoinsaturados y poliinsaturados, ácido ascórbico. Además al contener miel
su composición tendría ácido fólico, aspártico y glutámico.
3.3.4 DIAGRAMAS DE FLUJO
3.3.4.1 DIAGRAMA DE FLUJO GENERAL
NECTARES
RPM
PESADO
CLASIFICACION
PELADO
PULPEADO
DILUCION
DESINFECTADO
MATERIA PRIMA
FRUTA: 60%
AGUA: 5%
0,002 g/L
PITAHAYA
Calorías: 54
Agua: 84,90 %
PIPINO DULCE
Agua: 92%
Calorías: 26
KIWI
Agua: 83 %
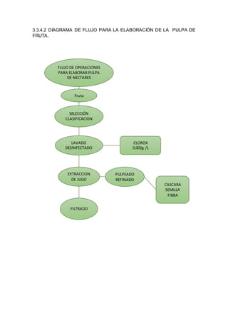
3.3.4.2 DIAGRAMA DE FLUJO PARA LA ELABORACIÓN DE LA PULPA DE
FRUTA.
FLUJO DE OPERACIONES
PARA ELABORAR PULPA
DE NECTARES
SELECCIÓN
CLASIFICACION
LAVADO
DESINFECTADO
EXTRACCION
DE JUGO
FILTRADO
PULPEADO
REFINADO
CLOROX
0,002g /L
CASCARA
SEMILLA
FIBRA
Fruta
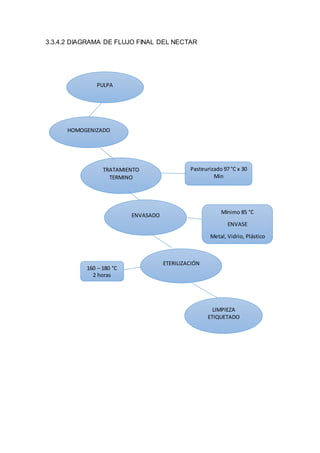
3.3.4.2 DIAGRAMA DE FLUJO FINAL DEL NECTAR
PULPA
HOMOGENIZADO
TRATAMIENTO
TERMINO
ENVASADO
ETERILIZACIÓN
LIMPIEZA
ETIQUETADO
Mínimo 85 °C
ENVASE
Metal, Vidrio, Plástico
160 – 180 °C
2 horas
Pasteurizado 97 °C x 30
Min
5. HIPOTESIS
Dado que la elaboración del néctar a base de kiwi pepino dulce y pitahaya, los
cuales son productos pocos conocidos. Es posible hacer una dilución correcta
manteniendo sus propiedades nutricionales de los componentes, y dándole a
nuestro consumidor un producto de calidad
Proyecto nectares

Proyecto nectares

  • 1.
    CAPITULO I 1. PLANTEAMIENTOTEORICO 1.1. ENUNCIADODEL PROYECTO: Néctares exóticos 1.2. DESCRIPCIÓN DEL PRODUCTO: La elaboración de los jarabes de pitahaya, kiwi y pepino dulce esta adecuado para el enriquecimiento natural de nutrientes al organismo. Se busca trabajar con estas frutas debido a su potencial nutricional, debido a que no son muy conocidas y su consumo está disminuyendo. Usamos estos productos exóticos para que su consumo aumente tanto a nivel nacional e internacional. 1.3. INTERROGANTES: ¿Cómo se hará llegar al mercado nacional este producto? ¿Tienen algún riesgo usar las plantas exóticas? ¿Los néctares serán de gran ayuda nutricional para las personas? ¿Qué concentración de fruta usare en los néctares? ¿Utilizare algún colorante? ¿Qué producto endulzante usare? 1.4. JUSTIFICACIÓN: 1.4.1 JUSTIFICACION GENERAL: Los néctares además de refrescarnos nos debe de nutrir, con nuestro punto de inicio deseamos elaborar una nueva bebida nutritiva y que proporcione bienestar a los consumidores. Para justificar nuestras ideasse anhela generar néctar exótico, el cual involucra el uso de frutas no muy comunes en el mercado y así poder aumentar su consumo. 1.4.2 JUSTIFICACION SOCIAL: Este producto ayudara a las personas en su nutrición, gracias a los frutos exóticos que se utilizaran en los néctares; los cuales contienen una gran cantidad de vitaminas. 1.4.3 JUSTIFICACION ECONOMICA: El producto generara ingresos al país debido a la demanda de los néctares exóticos los cuales serán nuevos en el mercado, además su exportación como producto elaborado sería una opción para la generación de divisas.
  • 2.
    1.4.4 IMPORTANCIA: La importanciaradica en la utilización de los productos exóticos para aumentar el consumo de los frutos que últimamente su consumo ha ido en descenso además generaremos ingresos económicos en diferentes zonas. 2. MARCO CONCEPTUAL 2.1. MATERIAS PRIMAS PRINCIPALES 2.1.1 PITAHAYA: 2.1.1.1 DESCRIPCIÓN La pitahaya (Hylocereus undatus Britt el Rose) pertenece a la familia Cactáceae. Es una planta perenne que crece de forma silvestre sobre árboles vivos, troncos secos, piedras y muros. Su centro de origen parece ser el Suroeste de los EstadosUnidos de Norteamérica y el Noroeste de México. La pitahaya es una planta suculenta, con muchas espinas y se adapta bien a zonas de baja a mediana precipitación. 2.1.1.2 CARACTERISTICAS FISICAS - Raíz La pitahaya tiene dos tipos de raíces: Las raíces primarias, son las que penetran en el suelo y alimentan a la planta; las raíces secundarias o adventicias, nacen en la parte aérea de la planta y su función es de sostén; paraello seadhieren ala superficie de tutores que le sirven de soporte como árboles vivos o muertos, piedras, muros, tejados, etc. Las raíces primarias forman un sistema de raicillas que se desarrollan a poca profundidad, entre 5 y 10 cm de la superficie del suelo, lo cual es una característica muy importante a la hora de efectuar las labores de fertilización, control de malezas, así como otras labores de cultivo. Flujo de floración en pitahaya.
  • 3.
    - Tallo Los tallosson suculentos, de epidermis o superficie exterior gruesa, característica que permite que se desarrollen bien en zonas de baja precipitación. Elcierre deestomas, la presencia de mucílago y otras sustancias en los tallos regulan la pérdidaexcesiva de agua en la época seca, así como en las horas más calientes del día. Los tallos, llamados vainas, tienen hábitos trepadores y se ramifican en varios segmentos que pueden llegar a crecer hasta dos metros de largo en algunos clones. Los tallos presentan aristas las cuales son llamadas ‘costillas’, así como espinas, que dependiendo de la cantidad y forma de inserciónde las mismas sirven paraidentificar los clones. - Flor Las flores de la pitahaya son de forma de trompeta, de color blanco, amarillo o rosado. Emergen en la parte de los tallos con mayor exposición a la luz solar. Las primeras flores aparecencon las primeras lluvias de mayo, o en junio si las mismas se retrasan. La emisión floral de la pitahaya está relacionada con las condiciones climáticas de humedad, luz, temperatura y el estado nutricional de las plantas. Si estos factores están equilibrados se produce una floración abundante en todos los flujos de floración, asociado a una buena producción. - Fruto El fruto es una baya de diferentes tamaños y formas: ovoide, redondeado y alargado. La cáscara posee brácteas de aspecto carnoso y ceroso. La cantidad y tamaño de las brácteas varían de acuerdo al clon. La tonalidad de colores de los frutos, en el caso de Nicaragua, varía desde rojo a rojo intenso, morado claro y amarillo claro. La longitud del fruto puede variar desde 8 a 12 cm y su peso desde 150 hasta 450 gramos (5 onzas hasta 1 libra). - Semillas El fruto posee gran cantidad de pequeñas semillas de origen sexual y color negro con alto poder germinativo en condiciones óptimas de humedad y temperatura. La multiplicación de pitahaya por medio de semilla es posible, pero el crecimiento y desarrollo de la vaina primaria de estas plantas es demasiado lento, alcanzando apenas 30 cm de longitud a los ocho meses de sembrada la semilla (López, 1996). La producción se inicia hasta los seis o siete años, por lo que este sistema de propagación no se utiliza en Nicaragua.
  • 4.
    - Variedades oClones Hay cinco variedades o clones identificados. A simple vista, se pueden ver diferencias notables en las características de los tallos, en la forma, color y tamaño de los frutos, espesor de la cáscara y el grado de desarrollo de las brácteas. Con base a estas características, los investigadores han identificado los clones: ‘Rosa’, ‘Cebra’, ‘Orejona’, ‘Lisa’ y ‘Amarilla’.
  • 5.
    2.1.1.3 CARACTERTICAS QUIMICAS -PROPIEDADES NUTRICIONALES DE LA PITAHAYA, PITAYA O FRUTA DEL DRAGÓN La Pitahaya contiene, entre otros, antioxidantes, mucílagos, ácido ascórbico, fenoles. Esta fruta es rica en Vitamina C, también contiene vitaminas del grupo B (como la B1 o tiamina, B3 o niacina y la B2 o rivoflavina), minerales como calcio, fósforo, hierro, y tiene alto contenido en agua y posee proteína vegetal y fibra soluble. Las semillas, que son comestibles, contienen ácidos grasos beneficiosos. La Pitahaya tiene acción antitumoral, antiinflamatoria y antioxidante. - COMPOSICIÓN NUTRITIVA DE 100 G DE PULPA DE PITAHAYA 2.1.1.4 USOS DE LA PITAHAYA - BENEFICIOS Y USOS DE LA PITAHAYA, PITAYA O FRUTA DEL DRAGÓN  Retrasa el envejecimiento celular  Refuerza el sistema inmunológico  Estimula la producción de glóbulos blancos, rojos y plaquetas  Puede prevenir la arterioesclerosis  Nos ayuda a regular el tránsito instestinal  Reduce el riesgo de padecer infarto cerebral y cardiaco  Reduce los niveles de ácido úrico o gota  Nos ayuda a prevenir los cálculos renales  La pitahaya es una fruta saciante Agua 83.7 % Extracto etéreo 0.4 % Proteína cruda 1.4 % Carbohidratos 13.2 % Fibra cruda 0.6 % Ácido ascórbico 8.0 mg/100 g Vitamina ‘A’ Trazas Cenizas 0.7 %
  • 6.
    2.1.2 KIWI: 2.1.2.1 DESCRIPCIÓN: Elkiwi es una baya comestible de un arbusto leñoso del género Actinidia. Hay numerosas especies dentro de este género, pero las más conocidas comercialmente son la Actinidia deliciosa variedad “Hayward”, que corresponde al kiwi Green, de color verde, y la Actinidia chinensis, variedad “Hort 16A”, que es el kiwi Sungold, de color amarillo. El kiwi verde es un fruto oval, del tamaño de un huevo grande de gallina, con una piel peluda de color marrón brillante, y con carne traslúcida y de color verde con semillas en filas negras que son comestibles. El sabor es dulce, fuerte y algo picante. La variedad Sungold se caracteriza porque la carne tiene un color amarillo brillante, con piel lisa, sin pelo, y de sabor mucho más dulce y tropical.
  • 7.
    2.1.2.2 CARACTERISTICAS FISICAS -Hojas: Alternas, simples, largas redondas y caducas. La parte superior de la hoja presenta un intenso color oscuro y el envés de color verde más claro, con tonos marrones y presencia de vellosidades. El limbo tiene el borde dentado y el tamaño de la hoja está comprendido entre 10 a30 cm. - Flores: Son flores hermafroditas o unisexuales, hipóginas con 5sépalos y 5 pétalos, siendo el color de los pétalos blanco crema. Las flores hermafroditas presentan aparato sexual femenino (ginoceo) y masculino (androceo). Ginoceo formado por un ovario súpero, de simetría radial. Androceo formado por multitud de estambres de 150 a 160, en las flores masculinas, siendo más baja la cantidad de estambres en las femeninas. - Fruto: El fruto normalmente es una baya o una cápsula loculicida. Es grande elipsoidal, piel parda con vellosidades en toda su totalidad. De pulpa verde color esmeralda que contiene numerosas semillas muy pequeñas. La maduración de la fruta es a principios de abril. La pulpa se encuentra alrededor de la columna central, ésta última tiene un grueso variable y las dos partes son comestibles una vez que el fruto ha alcanzado su madurez. 2.1.2.3 CARACTERITICAS QUÍMICAS - VALOR NUTRICIONAL DEL KIWI El kiwi es una fruta considerada con un alto aporte de vitamina C, E y alto contenido en fibra. Es baja en colesterol. Produce efectos anticancerígenos, tiene capacidad antioxidante y anti-inflamatoria, mejora el sistema inmunológico y aumenta las defensas en el organismo. Aporta otros nutrientes esenciales para el organismo como fosfato, magnesio y cobre.
  • 8.
    - COMPOSICIÓN NUTRICIONALDEL KIWI VERDE (A. DELICIOSA) Y DEL AMARILLO (A. CHINENSIS) Nutriente/100 g PC A. deliciosa A. chinensis Agua (g) 83 82 Energía (kcal) 61 63 Proteínas (g) 1,14 1 Lípidos (g) 0,52 0,28 Ácidos grasos saturados (g) 0,029 0,065 Ácidos grasos monoinsaturados (g) 0,047 0,023 Ácidos grasos poliinsaturados (g) 0,287 0,111 Hidratos de carbono (g) 14,7 15,8 Azúcares totales (g) 9 12,3 Fibra (g) 3 1,4 Vitaminas Vitamina C (mg) 92,7 161 Vitamina B1 (mg) 0,027 0 Vitamina B2 (mg) 0,025 0,074 Niacina (mg) 0,341 0,231 A. pantoténico (mg) 0,183 0,12 Vitamina B6 (mg) 0,063 0,079 Folatos (µg) 25 31 Vitamina B12 (µg) 0 0,08 Vitamina A (µg) 4 1 Luteína+Zeaxantina (µg) 122 24 Vitamina E (mg) 1,46 1,4 Vitamina K (µg) 40,3 6,1 Minerales Calcio (mg) 34 17 Hierro (mg) 0,31 0,21 Magnesio (mg) 17 12 Fósforo (mg) 34 25 Potasio (mg) 312 315 Sodio (mg) 3 3 Zinc (mg) 0,14 0,08 Cobre (mg) 0,13 0,151 Manganeso (mg) 0,098 0,048 Selenio (µg) 0,2 0,4 PC: porción comestible.
  • 9.
    2.1.2.4 USOS DELKIWI - BENEFICIOS DEL KIWI Su forma y su sabor lo hacen inconfundible, pero sí son más desconocidas las cualidades y los beneficios que aporta a una persona que lo consume. El kiwi es mucho más que el producto verde con la piel llena de «pelitos». Es una de las frutas con más proteínas y, además, ejerce un efecto rejuvenecedor en la cara. Muchos expertos aconsejan tomarlo por la mañana en el desayuno. Comer esta fruta permite mantener las células más jóvenes, así como reforzar el sistema inmunitario o evitar alergias y resfriados. A continuación exponemos un listado de beneficios que trae consigo el kiwi, un alimento rico en antioxidantes y vitamina C. . Filtra los rayos solares Para aquellos que son sensibles a los rayos UV —los más propensos a quemarse cuando van a la playa el primer día, aun echándose protección 50— no dudéis en comer kiwi. La luteína que contiene ejerce una función de filtro de protección natural para la piel. . Favorece el sistema inmunitario y combate la anemia Es decir, evita los resfriados y sube las defensas, gracias a la gran cantidad de ácido fólico y a la vitamina C. Ambos nutrientes producen más glóbulos rojos y blancos, así como anticuerpos, que funcionan como barrera de las enfermedades producidas por virus. También aumenta la absorción del hierro de lo que se consume, lo que acelera la recuperación de pacientes con anemia. . Ayuda a la digestión Es una fruta llena de fibra soluble, por ello ayuda en la digestión y mejora el tránsito intestinal; es un gran aliado contra el estreñimiento. Si se consume en el desayuno, ayudará mucho más en este aspecto. . Sirve para adelgazar y no retiene líquidos Contiene un gran porcentaje de agua y un nivel calórico intermedio, lo que permite bajar de peso y sentirse más saciado. Es perfecto para las dietas de adelgazamiento —es diurético— y para perder agua, sobre todo en el caso de las embarazadas.
  • 10.
    . Mejora lacirculación de la sangre y los huesos El kiwi fluidifica la sangre, mejorando el estado de las arterias y evitando la formación de trombos o coágulos en los vasos sanguíneos. También permite reducir los niveles de colesterol en sangre. Además, esta fruta puede mejorar el desarrollo de los huesos y el funcionamiento de nervios, músculos y órganos. . Reduce el estrés y los nervios De nuevo, debido a la gran cantidad de vitamina C, el kiwi puede evitar el nerviosismo y la ansiedad, siendo perfecto también para reducir el estrés. . Beneficios para la piel Aporta interesantes beneficios para la salud del dermis. Uno de los principales usos cosméticos que se le da a este alimento es su efecto rejuvenecedor. Promueve, además, la regeneración celular, por lo que es ideal para combatir acné, cicatrices, arrugas o manchas en el rostro. También es óptimo para la salud del cabello y consigue hidratarlo profundamente sin apelmazarlo. - ¿QUIÉNES NO DEBERÍAN COMER KIWI? Aquellos que son alérgicos a una enzima llamada proteolítica actidina no deben consumir kiwi, papaya o piña. Tampoco los que tienen tendencia a desarrollar cálculos renales (piedras en el riñón). Debido a su contenido en potasio, no se recomienda para los que padecen de insuficiencia renal. Los síntomas por intoxicación pueden derivar en urticaria, problemas para tragar y vómitos.
  • 11.
    - ¿CÓMO PREPARARUNA MASCARILLA FACIAL DE KIWI? Al ser tan rico en vitamina C, el kiwi aporta interesantes beneficios para la salud de la piel. Uno de los principales usos cosméticos que se le da es su efecto rejuvenecedor, ya que tiene antioxidantes que consiguen mantener el cuerpo más joven. Este alimento, además, promueve la regeneración celular, por lo que es ideal para combatir acné, cicatrices, arrugas o manchas en el rostro. La gran cantidad de vitamina C es la responsable de fomentar la producción de colágeno, una proteína necesaria para mantener la piel elástica, firme e hidratada. También es óptimo para la salud del cabello y consigue hidratarlo profundamente sin apelmazarlo. RECETA PARA PREPARAR UNA MASCARILLA FACIAL: Necesitarás: Medio kiwi, una cuchara de yogurt natural y dos cucharadas de harina de avena. El primer paso será pelar el kiwi, sacarle la pulpa y machacarlo con la ayuda de un tenedor o una batidora. Después añade el yogurt y la harina, y mézclalos en un recipiente hasta crear una pasta homogénea. Una vez lo tengas, debes limpiar profundamente tu rostro y aplicar la mascarilla —evitando las zonas de la boca y el contorno de ojos—. Deja que actúe durante 10 minutos y enjuaga con agua tibia. Repite este tratamiento una vez por semana y el rostro, poco a poco, se mostrará más hidratado, rejuvenecido y sin manchas.
  • 12.
    2.1.3 PEPINO DULCE 2.1.3.1DESCRIPCIÓN Es un arbusto perenne originario de la región andina de Sudamérica, donde es cultivado hace miles de años por su fruta dulce. Aunque existen diversas variedades dicha baya generalmente es ovalada parecida a una papaya de unos 10 a 15 cm de color amarillo dorado con vetas color púrpura cuando está madura. Es muy refrescante por su alto contenido de agua (92%), siendo en sabor y aroma semejante al melón Cucumis melo, pero ambas plantas no se relacionan entre sí. Su consumo se realiza generalmente en forma directa como fruta fresca, pero también puede ser en ensaladas en algunas ocasiones, en zumos o postres más elaborados. El fruto se encuentra en los mercados del Bolivia, Perú, Chile y Ecuador pero es poco frecuente en el extranjero por ser sensible a los transportes. Actualmente también es cosechado en Colombia, Argentina y se realizan tentativas en otros países. 2.1.3.2. CARACTERISTICAS FISICAS - Tallos Inicialmente, los tallos son herbáceos, pero con el tiempo se lignifican, principalmente en la base de la planta, mientras que las zonas apicales conservan la consistencia herbácea. El color que presentan depende del cultivar, aunque suelen ser verdes con más o menos pigmentación, sobre todo en las regiones próximas a los nudos. La sección suele ser circular, pero en algunos cultivares es cuadrangular o incluso alada. Es importante señalar que el pepino dulce presenta una gran facilidad para emitir raíces adventicias en los entrenudos, si está en contacto con un sustrato húmedo. El tamaño y la forma de las hojas son otras características que varían entre los cultivares de forma muy marcada (figura 6). Mientras que algunos presentan hoja de tipo simple alargada y lanceolada, otros poseen hojas compuestas, de entre 3 y 7 folíolos. Además, es común que al inicio del desarrollo las hojas sean compuestas, para posteriormente ser únicamente simples. El tamaño de las hojas varía entre los 10 y 30 centímetros, dependiendo de las condiciones del suelo y del clima, y pueden llegar a alcanzar en algunas hojas los 40 centímetros.
  • 13.
    Figura 6. Variedaden tamaño, forma y número de folíolos en pepino dulce y especies silvestres relacionadas. - Flores Las características de las flores de pepino dulce también dependen del cultivar y de las condiciones ambientales en las cuales se ha desarrollado. Se trata de flores hermafroditas y de corola pentámera y rotada, que aparecen en racimos compuestos de 5 a 20 flores, aunque se ven casos donde llegan a haber más de 50 flores en un racimo. Los pétalos son de color blanco, con vetas moradas más o menos presentes. Normalmente presentan una exerción estigmática (el pistilo sobresale del cono formado por las 5 anteras, las cuales no están soldadas entre ellas) y dehiscencia apical. - Frutos El fruto es una baya, usualmente bicarpelar, con una cavidad central en la cual se alojan las semillas. No obstante, algunos cultivares producen frutos partenocárpicos, es decir, sin semillas. La forma que presenta el fruto depende fundamentalmente del tipo de cultivar, aunque suelen ser frutos de forma ovoide, aunque también los hay acorazonados, alargados casi cilíndricos e incluso casi esféricos. En la madurez, el color de fondo es amarillo, amarillo claro (casi crema) o amarillo dorado, surcado por vetas de color púrpura, que, según el cultivar y las condiciones ambientales (luminosidad y temperatura), puede llegar a recubrir casi todo el fruto o, por el contrario, ser prácticamente inexistente. En algunos cultivares el veteado no es púrpura, sino verde. El color de la carne varía, desde un amarillo pálido hasta un anaranjado vivo.
  • 14.
    2.1.3.3. CARACTERISTICAS QUIMICAS Tamañode la Porción: 1 unidad por porción Kilojulios 108,784 kJ Calorías 26 kcal Proteína 0,4 g Grasa 0,1 g Grasa Saturada 0,029 g Grasa Poliinsaturada 0,044 g Grasa Monoinsaturada 0,002 g Colesterol 0 mg Carbohidrato 7 g Fibra 0,6 g Azúcar 6,01 g Sodio 14 mg Potasio 169 mg 2.1.3.4. USOS DEL PEPINO DULCE Propiedades del pepino dulce para la salud Esta exquisita fruta contiene vitaminas como: A, que se encuentra en la piel del pepino por lo que es un desperdicio arrancarla, B1 y C, que además nos brinda un aporte de minerales entre los que se destaca el Potasio, Fósforo, Calcio, Hierro, Sodio, Azufre. Entre sus propiedades podemos mencionar las siguientes • Posee propiedades antioxidantes. Elimina los radicales libres. • Tiene propiedades antiinflamatorias. • Elimina el colesterol. • Reduce los riesgos de padecer enfermedades cardiovasculares. • Facilita el sueño, eliminando el insomnio. • Regula la hipertensión. Así como sucede con el apio, una bebida con cualidades de incolora puede ayudar a controlar la presión arterial por su contenido de trazas de sodio y su riqueza en minerales.
  • 15.
    • Regula eltránsito intestinal, reduciendo los riesgos de padecer cáncer de colon. • Regula los niveles de azúcar en la sangre. • Fortalece el sistema inmunológico. • Ayuda a no padecer problemas de cálculos renales. • Elimina el estreñimiento • Elimina la acidez estomacal; pues es bastante útil para la regulación del ph de la sangre en el organismo, esto es posible gracias a los minerales que contiene y a sus propiedades alcalinas. Las úlceras duodenales y úlceras gástricas también reciben ayuda y alivio con un tratamiento de jugo de pepino. • Mejora y mantiene la visión, retrasa los efectos de la edad sobre la vista.
  • 16.
    3. PROCEDIMIENTOS 3.1 METODOS/TECNICAS DE PROCESOS MÉTODOS TÉCNICAS PULPEADO PASTEURIZACION DILUCION HOMOGENIZACION ESTERILIZACION Procesamiento de insumos para su posterior utilización. Procedimiento que consiste en someter un alimento, generalmente líquido, a una temperatura aproximada de 80 grados durante un corto período de tiempo enfriándolo después rápidamente, con el fin de destruir los microorganismos sin alterar la composición y cualidades del líquido Mezcla homogénea de sustancias que se producirá en los néctares Generar una sustancia con características con solo una fase en su solución fina Proceso por el cual se obtiene un producto libre de microorganismos viables.
  • 17.
    3.3 PRODUCTO AOBTENER 3.3.1 DESCRIPCION: Jugo envasado, es una bebida que contiene parte de la pulpa de la fruta finamente tamizada, a la que se ha añadido agua potable, azucares (miel, edulcorantes) y diferentes aditivos para aportar mayor calidad al producto 3.3.2 CARACTERISTICAS FÍSICAS: - Envases: Botellas de vidrio, plástico u otro a los cuales se les aplicaran un proceso de esterilización. - Solución: Sustancia líquida refrescante y nutritiva de color semejante a las variedades empleadas (Pitahaya, pepino, kiwi), olor característico de las frutas utilizadas y sabor adecuado para el consumo (sin sabores extraños). 3.3.3 CARACTERISTICAS QUIMICAS: TAMAÑO DE LA PORCION: 1 unidad Calorías (kcal) 106 Proteínas (g) 3.4 Lípidos (g) 0,93 Vitaminas Vitamina C (mg) 102,7 Vitamina B1 (mg) 0,037 Vitamina B2 (mg) 0,035 Vitamina B6 (mg) 0,063 Vitamina A (µg) 10 Vitamina E (mg) 1,46 Vitamina K (µg) 40,3 Minerales Calcio (mg) 42 Hierro (mg) 0,38 Magnesio (mg) 21 Fósforo (mg) 37 Potasio (mg) 321 Sodio (mg) 5 Zinc (mg) 0.56 Cobre (mg) 0.18 Manganeso (mg) 0.109 El producto contiene en mínimas cantidades ácidos grasos saturados, monoinsaturados y poliinsaturados, ácido ascórbico. Además al contener miel su composición tendría ácido fólico, aspártico y glutámico.
  • 18.
    3.3.4 DIAGRAMAS DEFLUJO 3.3.4.1 DIAGRAMA DE FLUJO GENERAL NECTARES RPM PESADO CLASIFICACION PELADO PULPEADO DILUCION DESINFECTADO MATERIA PRIMA FRUTA: 60% AGUA: 5% 0,002 g/L PITAHAYA Calorías: 54 Agua: 84,90 % PIPINO DULCE Agua: 92% Calorías: 26 KIWI Agua: 83 %
  • 19.
    3.3.4.2 DIAGRAMA DEFLUJO PARA LA ELABORACIÓN DE LA PULPA DE FRUTA. FLUJO DE OPERACIONES PARA ELABORAR PULPA DE NECTARES SELECCIÓN CLASIFICACION LAVADO DESINFECTADO EXTRACCION DE JUGO FILTRADO PULPEADO REFINADO CLOROX 0,002g /L CASCARA SEMILLA FIBRA Fruta
  • 20.
    3.3.4.2 DIAGRAMA DEFLUJO FINAL DEL NECTAR PULPA HOMOGENIZADO TRATAMIENTO TERMINO ENVASADO ETERILIZACIÓN LIMPIEZA ETIQUETADO Mínimo 85 °C ENVASE Metal, Vidrio, Plástico 160 – 180 °C 2 horas Pasteurizado 97 °C x 30 Min
  • 21.
    5. HIPOTESIS Dado quela elaboración del néctar a base de kiwi pepino dulce y pitahaya, los cuales son productos pocos conocidos. Es posible hacer una dilución correcta manteniendo sus propiedades nutricionales de los componentes, y dándole a nuestro consumidor un producto de calidad