CLASE 4
Carlos Ulises Castro Castro
carlosucastro@gmail.com
REALIDAD NACIONAL
Introducción
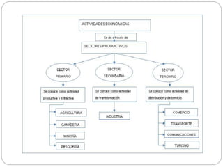
En la economía existen distintos
sectores productivos que conforman las
divisiones de la actividad económica.
Estas divisiones están relacionadas con
el tipo de proceso de producción que
desarrollan.
El Perú y los sectores productivos
Los sectores productivos de un país son: primario, secundario y
terciario
Ver: http://ipe.org.pe/content/sectores-productivos
¿Qué entendemos por producción primaria?
El sector primario está conformado por actividades
económicas relacionadas con la extracción y
transformación de recursos naturales en productos
primarios; es decir, productos que son utilizados como
materia prima en otros procesos productivos. Como
ejemplo, podemos mencionar cultivos, cría y cuidado de
ganado, pesca y extracción de recursos forestales.
¿Qué entendemos por producción secundaria?
El sector secundario está vinculado a actividades artesanales y
de industria manufacturera. A través de estas actividades se
transforman productos del sector primario en nuevos productos.
Asimismo, también está relacionada con la industria de bienes
de producción, los bienes de consumo y la prestación de
servicios a la comunidad. Las maquinarias, las materias primas
artificiales, la producción de papel y cartón, construcciones,
distribución de agua, entre otros son un claro ejemplo de este
sector.
¿Qué entendemos por producción terciaria?
El sector terciario es el que se dedica a ofrecer servicios a la sociedad
y a las empresas. Dentro de este grupo podemos identificar desde el
comercio más pequeño hasta las altas finanzas. En tal sentido, su
labor consiste en proporcionar a la población de todos los bienes y
productos generados en las dos anteriores etapas. Como ejemplo,
podemos mencionar al comercio minorista y mayorista, actividades
bancarias, asistencia de salud, educación y cultura, etc.
I.- LA AGRICULTURA.
La Agricultura es una actividad
económica fundamental para los
pueblo y una fuente de riqueza
permanente. Consiste en cultivar la
tierra con el fin de obtener plantas
y frutas con las cuales el hombre
satisface sus necesidades básicas.
A través de ella también se
producen materias primas para
muchas industrias y además
constituye la principal fuente
ocupacional de la población.
A.- LA AGRICULTURA DE LA COSTA.
La agricultura costeña está más desarrollada que en las otras regiones, por las
siguientes razones:
Es tecnificada: se emplea insecticidas, maquinarias y procedimientos científicos.
Se invierte grandes capitales, fundamentalmente, en los cultivos industriales,
para la construcción de canales de irrigación, preparar los suelos, compra de
insecticidas y maquinaria agrícola, etc.
La agricultura es intensiva en las grandes cooperativas agrarias, cuyas tierras
son dedicadas a cultivos industriales como el algodón, arroz, caña de azúcar, vid,
maíz, etc.
Los agricultores costeños, en su mayoría, reciben asistencia técnica y científica
de agrónomos y técnicos agrarios. En algunos lugares se practica la agricultura
extensiva, dedicada fundamentalmente al cultivo de productos de “pan llevar”,
como hortalizas, legumbres, etc., mediante el empleo de métodos tradicionales.
B.- LA AGRICULTURA EN LA REGIÓN ANDINA.
La agricultura andina es extensiva, de baja productividad, debido a las
condiciones en que son trabajadas las tierras. Nuestros agricultores andinos
carecen de orientación técnica y científica. Está destinada al cultivo de productos
alimenticios de “pan llevar” como la papa, el trigo, la quinua, el maíz, etc. usando
herramientas agrícolas tradicionales como la chaquitaclla, la raucana, el pico, etc.
C.- LA AGRICULTURA EN LA REGIÓN AMAZÓNICA.
La selva alta. Constituye la región agrícola más importante de la Selva, por las
siguientes razones: su relieve es inclinado, lo que permite el deslizamiento de las
aguas que provienen de las lluvias evitando así su estancamiento. El clima es
cálido, húmedo y lluvioso permite el desarrollo de la agricultura. Además, la
humedad del suelo y las sustancias orgánicas (humus) elevan su fertilidad.
La selva baja. Conocida como gran llanura amazónica, presenta los siguientes
factores que limitan su desarrollo agrícola: sus suelos son inundables, puesto que
su relieve es casi horizontal. El calor excesivo y las lluvias torrenciales dificultan
también el trabajo organizado; así también la falta de comunicaciones apropiadas
con otras ciudades o localidades limita su oportuna atención y comercialización.
En la selva se cultiva café, té, cacao, coca, palma aceitera y arboles frutales.
II.- LA GANADERÍA.
La ganadería consiste en la crianza y reproducción de los
animales, con la finalidad de aprovechar sus productos en
alimentación, artesanía e industria. El Perú posee
múltiples condiciones para el fomento y desarrollo de la
ganadería por su variedad climática y la abundancia de
pastos naturales. Se ha fomentado también una
apreciable agricultura forrajera. Estos factores determinan
el tipo de vegetación y la clase de ganado de un
determinado lugar.
IMPORTANCIA DE LA GANADERÍA.-
Brinda al hombre recursos alimenticios como: carne,
leche, grasas, etc.
Proporciona materias primas como: lana, cuero, cerda,
etc. El cuero sirve para la fabricación de calzado, carteras,
maletas, etc. la lana es utilizada en la fabricación de
tejidos para confeccionar chompas, frazadas, vestidos,
etc. la leche se utiliza en la fabricación de queso,
mantequilla, manjar blanco, etc.
LA GANADERÍA EN EL PERÚ.
En la costa. La ganadería costeña tiene limitadas posibilidades pues tiene muy
pocas áreas destinadas al cultivo de pastos. Las zonas ganaderas se localizan
en las partes bajas de los valles, fundamentalmente en las proximidades de
las grandes ciudades. La ganadería de la costa es intensiva formado por
ganado seleccionado, con elevada producción de carne y leche. Se alimenta
con forrajes de cultivo y con alimentos balanceados. Utiliza espacios
pequeños para la crianza como establos y granjas. Cuenta con una adecuada
orientación técnica y científica, además de fuertes inversiones de capital.
LA GANADERÍA EN EL PERÚ.
En la región andina. La ganadería en la región andina es amplia, se practica en
zonas donde existen pastos naturales y en los valles interandinos. En algunos
lugares se cultiva forrajes y se cuenta con orientación técnica y científica. La
mayor parte de la región andina presenta una ganadería extensiva, es decir con
ganado de baja calidad genética y de baja producción de carne, leche y lana. Se
cría a campo abierto, utilizando pastos naturales y sin una adecuada orientación
técnica – científica. Principalmente se crían ganados como: ovinos, auquénidos,
vacunos, etc.
LA GANADERÍA EN EL PERÚ.
En la región amazónica. La selva alta o la rupa rupa es la zona más apropiada
para el desarrollo ganadero, por eso han constituido áreas ganaderas en la selva
alta en lugares que tienen un declive suave, suelos no inundables y propicios para
el desarrollo de pastos como el gramalote, el crespillo, la alfalfilla, el nudillo, etc.
En cambio, en la selva baja, la naturaleza de los suelos inundables, y la excesiva
humedad, no favorecen el crecimiento de buenos pastos, y por ende de la
ganadería. En la selva alta se cría el ganado cebú y el ganado “Amazonas”,
puesto que esta zona presenta las mejores condiciones ecológicas para su
desarrollo.
LA MINERÍA EN EL
PERÚ.
Tiene por finalidad
aprovechar los recursos
metálicos y no metálicos
que existen en la tierra.
Sin embargo, esta
actividad trae
contaminación ambiental
y enormes problemas
sociales con lagunas y
ríos como ocurre en
Cajamarca, puno,
Arequipa, Junín o Madre
de Dios.
MINERALES METÁLICOS MÁS IMPORTANTES DEL PERÚ.
El territorio peruano cuenta con gran variedad de metales o minerales
metálicos. Estos se caracterizan por su ductibilidad y maleabilidad y por ser
buenos conductores del calor y la electricidad. Entre los que más se
explotan en el Perú están el cobre, hierro, plomo, oro, mercurio, zinc,
tungsteno, que tienen múltiples aplicaciones en la industria.
MINERALES NO METÁLICOS DEL PERÚ.
El Perú cuenta con abundantes minerales no metálicos, de gran utilidad como
elementos de progreso y desarrollo. Entre ellos están la sal, de tanta importancia
para el consumo humano y para el uso industrial, los minerales fertilizantes como
los fosfatos, que constituyen recursos importantes en la actividad agrícola; los
materiales de construcción que existen en cantidades apreciables como arena,
grava, hormigón, etc.
LOS COMBUSTIBLES FÓSILES.
Constituyen recursos energéticos que han hecho posible el progreso material de
la civilización moderna, probablemente la revolución industrial y el desarrollo
económico de muchos pueblos. Los combustibles fósiles son el carbón, el
petróleo y el gas natural, recursos no renovables y que en cualquier momento
pueden agotarse (de ahí la preocupación de la humanidad ante el problema que
ocasionaría una crisis energético sí estos llegaran a agotarse completamente). El
petróleo y el carbón son las grandes posibilidades que se nos ofrece para el
progreso de la técnica y el desarrollo económico del Perú y actualmente el gas.
IV.- LA PESCA.
La pesca es una actividad económica que consiste en aprovechar los recursos
ictiológicos (peces) de los mares, lagos y ríos. La actividad pesquera es
importante porque participa en forma activa en el desarrollo nacional, ya sea
como generadora de divisas, como importante fuente de trabajo y como valioso
aporte en la alimentación humana. (Por su alto valor nutritivo la carne de
pescado constituye una fuente importante de proteínas necesarias para el
hombre).
LA PESCA MARINA.
En nuestro mar territorial se pesca una gran variedad de peces, tales como la
anchoveta, el atún, la cojinova, el bonito, el robalo, el pejerrey, el tollo, el coco, la
corvina, la lisa, el lenguado, el mero, la cabrilla, la pintadilla, etc.
Existe dos tipos de pesca marina:
La pesca artesanal. Comprende la extracción de las especies marinas para el
consumo inmediato (pescado fresco). Pero, también está dedicado a la
elaboración del pescado salado (seco en salmueras).
La pesca industrial. Es de gran de producción. Se acomete dicha actividad con
bolicheras y barcos – factoría, equipados con redes de profundidad. Sirve para el
consumo humano directo (conservas) y para el consumo humano indirecto
(harina de pescado).
Los factores que impulsan la pesca industrial son:
La abundancia de jurel, merluza, caballa y anchoveta, debido a las especiales
condiciones ecológicas de nuestro mar.
La gran demanda de harina y aceite de pescado en los mercados europeos y
norteamericanos.
El avance tecnológico.
LA PESCA CONTINENTAL.
Se denomina pesca continental a la actividad económica que se practica
extrayendo los peces de lagos y ríos. Esta pesca está destinada básicamente
hacia el consumo humano directo.
a) Costa.
La actividad pesquera, predominantemente artesanal, se desarrolla en algunos ríos
de la región. La especie más difundida y de mayor importancia económica es el
Camarón de río, que existe en mayor abundancia en los ríos Pativilca, Cañete,
Pisco, Ocoña, Camaná, Majes y Tambo.
b) Sierra.
La pesca se practica en ríos, lagos y lagunas de manera artesanal. Las especies
que destacan en esta región son el Ispi, las Ranas y la Trucha.
El Lago Titicaca destaca notoriamente en la actividad pesquera. Puno es el
departamento que ha tenido la mayor participación en esta actividad extractiva en
los últimos años
c) Selva.
También es de tipo artesanal. Se realiza en ríos y cochas. Se pesca principalmente
el Paiche, Dorado. Zúngaro, Sábalo, Boquichico, Carachama.
GRACIAS!!!
carlosucastro@gmail.com
REALIDAD NACIONAL

Realidad nacional 4

  • 1.
    CLASE 4 Carlos UlisesCastro Castro carlosucastro@gmail.com REALIDAD NACIONAL
  • 2.
    Introducción En la economíaexisten distintos sectores productivos que conforman las divisiones de la actividad económica. Estas divisiones están relacionadas con el tipo de proceso de producción que desarrollan.
  • 3.
    El Perú ylos sectores productivos Los sectores productivos de un país son: primario, secundario y terciario Ver: http://ipe.org.pe/content/sectores-productivos
  • 4.
    ¿Qué entendemos porproducción primaria? El sector primario está conformado por actividades económicas relacionadas con la extracción y transformación de recursos naturales en productos primarios; es decir, productos que son utilizados como materia prima en otros procesos productivos. Como ejemplo, podemos mencionar cultivos, cría y cuidado de ganado, pesca y extracción de recursos forestales.
  • 5.
    ¿Qué entendemos porproducción secundaria? El sector secundario está vinculado a actividades artesanales y de industria manufacturera. A través de estas actividades se transforman productos del sector primario en nuevos productos. Asimismo, también está relacionada con la industria de bienes de producción, los bienes de consumo y la prestación de servicios a la comunidad. Las maquinarias, las materias primas artificiales, la producción de papel y cartón, construcciones, distribución de agua, entre otros son un claro ejemplo de este sector.
  • 6.
    ¿Qué entendemos porproducción terciaria? El sector terciario es el que se dedica a ofrecer servicios a la sociedad y a las empresas. Dentro de este grupo podemos identificar desde el comercio más pequeño hasta las altas finanzas. En tal sentido, su labor consiste en proporcionar a la población de todos los bienes y productos generados en las dos anteriores etapas. Como ejemplo, podemos mencionar al comercio minorista y mayorista, actividades bancarias, asistencia de salud, educación y cultura, etc.
  • 8.
    I.- LA AGRICULTURA. LaAgricultura es una actividad económica fundamental para los pueblo y una fuente de riqueza permanente. Consiste en cultivar la tierra con el fin de obtener plantas y frutas con las cuales el hombre satisface sus necesidades básicas. A través de ella también se producen materias primas para muchas industrias y además constituye la principal fuente ocupacional de la población.
  • 9.
    A.- LA AGRICULTURADE LA COSTA. La agricultura costeña está más desarrollada que en las otras regiones, por las siguientes razones: Es tecnificada: se emplea insecticidas, maquinarias y procedimientos científicos. Se invierte grandes capitales, fundamentalmente, en los cultivos industriales, para la construcción de canales de irrigación, preparar los suelos, compra de insecticidas y maquinaria agrícola, etc. La agricultura es intensiva en las grandes cooperativas agrarias, cuyas tierras son dedicadas a cultivos industriales como el algodón, arroz, caña de azúcar, vid, maíz, etc. Los agricultores costeños, en su mayoría, reciben asistencia técnica y científica de agrónomos y técnicos agrarios. En algunos lugares se practica la agricultura extensiva, dedicada fundamentalmente al cultivo de productos de “pan llevar”, como hortalizas, legumbres, etc., mediante el empleo de métodos tradicionales.
  • 10.
    B.- LA AGRICULTURAEN LA REGIÓN ANDINA. La agricultura andina es extensiva, de baja productividad, debido a las condiciones en que son trabajadas las tierras. Nuestros agricultores andinos carecen de orientación técnica y científica. Está destinada al cultivo de productos alimenticios de “pan llevar” como la papa, el trigo, la quinua, el maíz, etc. usando herramientas agrícolas tradicionales como la chaquitaclla, la raucana, el pico, etc.
  • 11.
    C.- LA AGRICULTURAEN LA REGIÓN AMAZÓNICA. La selva alta. Constituye la región agrícola más importante de la Selva, por las siguientes razones: su relieve es inclinado, lo que permite el deslizamiento de las aguas que provienen de las lluvias evitando así su estancamiento. El clima es cálido, húmedo y lluvioso permite el desarrollo de la agricultura. Además, la humedad del suelo y las sustancias orgánicas (humus) elevan su fertilidad. La selva baja. Conocida como gran llanura amazónica, presenta los siguientes factores que limitan su desarrollo agrícola: sus suelos son inundables, puesto que su relieve es casi horizontal. El calor excesivo y las lluvias torrenciales dificultan también el trabajo organizado; así también la falta de comunicaciones apropiadas con otras ciudades o localidades limita su oportuna atención y comercialización. En la selva se cultiva café, té, cacao, coca, palma aceitera y arboles frutales.
  • 12.
    II.- LA GANADERÍA. Laganadería consiste en la crianza y reproducción de los animales, con la finalidad de aprovechar sus productos en alimentación, artesanía e industria. El Perú posee múltiples condiciones para el fomento y desarrollo de la ganadería por su variedad climática y la abundancia de pastos naturales. Se ha fomentado también una apreciable agricultura forrajera. Estos factores determinan el tipo de vegetación y la clase de ganado de un determinado lugar. IMPORTANCIA DE LA GANADERÍA.- Brinda al hombre recursos alimenticios como: carne, leche, grasas, etc. Proporciona materias primas como: lana, cuero, cerda, etc. El cuero sirve para la fabricación de calzado, carteras, maletas, etc. la lana es utilizada en la fabricación de tejidos para confeccionar chompas, frazadas, vestidos, etc. la leche se utiliza en la fabricación de queso, mantequilla, manjar blanco, etc.
  • 13.
    LA GANADERÍA ENEL PERÚ. En la costa. La ganadería costeña tiene limitadas posibilidades pues tiene muy pocas áreas destinadas al cultivo de pastos. Las zonas ganaderas se localizan en las partes bajas de los valles, fundamentalmente en las proximidades de las grandes ciudades. La ganadería de la costa es intensiva formado por ganado seleccionado, con elevada producción de carne y leche. Se alimenta con forrajes de cultivo y con alimentos balanceados. Utiliza espacios pequeños para la crianza como establos y granjas. Cuenta con una adecuada orientación técnica y científica, además de fuertes inversiones de capital.
  • 14.
    LA GANADERÍA ENEL PERÚ. En la región andina. La ganadería en la región andina es amplia, se practica en zonas donde existen pastos naturales y en los valles interandinos. En algunos lugares se cultiva forrajes y se cuenta con orientación técnica y científica. La mayor parte de la región andina presenta una ganadería extensiva, es decir con ganado de baja calidad genética y de baja producción de carne, leche y lana. Se cría a campo abierto, utilizando pastos naturales y sin una adecuada orientación técnica – científica. Principalmente se crían ganados como: ovinos, auquénidos, vacunos, etc.
  • 15.
    LA GANADERÍA ENEL PERÚ. En la región amazónica. La selva alta o la rupa rupa es la zona más apropiada para el desarrollo ganadero, por eso han constituido áreas ganaderas en la selva alta en lugares que tienen un declive suave, suelos no inundables y propicios para el desarrollo de pastos como el gramalote, el crespillo, la alfalfilla, el nudillo, etc. En cambio, en la selva baja, la naturaleza de los suelos inundables, y la excesiva humedad, no favorecen el crecimiento de buenos pastos, y por ende de la ganadería. En la selva alta se cría el ganado cebú y el ganado “Amazonas”, puesto que esta zona presenta las mejores condiciones ecológicas para su desarrollo.
  • 16.
    LA MINERÍA ENEL PERÚ. Tiene por finalidad aprovechar los recursos metálicos y no metálicos que existen en la tierra. Sin embargo, esta actividad trae contaminación ambiental y enormes problemas sociales con lagunas y ríos como ocurre en Cajamarca, puno, Arequipa, Junín o Madre de Dios.
  • 17.
    MINERALES METÁLICOS MÁSIMPORTANTES DEL PERÚ. El territorio peruano cuenta con gran variedad de metales o minerales metálicos. Estos se caracterizan por su ductibilidad y maleabilidad y por ser buenos conductores del calor y la electricidad. Entre los que más se explotan en el Perú están el cobre, hierro, plomo, oro, mercurio, zinc, tungsteno, que tienen múltiples aplicaciones en la industria.
  • 18.
    MINERALES NO METÁLICOSDEL PERÚ. El Perú cuenta con abundantes minerales no metálicos, de gran utilidad como elementos de progreso y desarrollo. Entre ellos están la sal, de tanta importancia para el consumo humano y para el uso industrial, los minerales fertilizantes como los fosfatos, que constituyen recursos importantes en la actividad agrícola; los materiales de construcción que existen en cantidades apreciables como arena, grava, hormigón, etc.
  • 19.
    LOS COMBUSTIBLES FÓSILES. Constituyenrecursos energéticos que han hecho posible el progreso material de la civilización moderna, probablemente la revolución industrial y el desarrollo económico de muchos pueblos. Los combustibles fósiles son el carbón, el petróleo y el gas natural, recursos no renovables y que en cualquier momento pueden agotarse (de ahí la preocupación de la humanidad ante el problema que ocasionaría una crisis energético sí estos llegaran a agotarse completamente). El petróleo y el carbón son las grandes posibilidades que se nos ofrece para el progreso de la técnica y el desarrollo económico del Perú y actualmente el gas.
  • 20.
    IV.- LA PESCA. Lapesca es una actividad económica que consiste en aprovechar los recursos ictiológicos (peces) de los mares, lagos y ríos. La actividad pesquera es importante porque participa en forma activa en el desarrollo nacional, ya sea como generadora de divisas, como importante fuente de trabajo y como valioso aporte en la alimentación humana. (Por su alto valor nutritivo la carne de pescado constituye una fuente importante de proteínas necesarias para el hombre).
  • 21.
    LA PESCA MARINA. Ennuestro mar territorial se pesca una gran variedad de peces, tales como la anchoveta, el atún, la cojinova, el bonito, el robalo, el pejerrey, el tollo, el coco, la corvina, la lisa, el lenguado, el mero, la cabrilla, la pintadilla, etc. Existe dos tipos de pesca marina: La pesca artesanal. Comprende la extracción de las especies marinas para el consumo inmediato (pescado fresco). Pero, también está dedicado a la elaboración del pescado salado (seco en salmueras). La pesca industrial. Es de gran de producción. Se acomete dicha actividad con bolicheras y barcos – factoría, equipados con redes de profundidad. Sirve para el consumo humano directo (conservas) y para el consumo humano indirecto (harina de pescado). Los factores que impulsan la pesca industrial son: La abundancia de jurel, merluza, caballa y anchoveta, debido a las especiales condiciones ecológicas de nuestro mar. La gran demanda de harina y aceite de pescado en los mercados europeos y norteamericanos. El avance tecnológico.
  • 22.
    LA PESCA CONTINENTAL. Sedenomina pesca continental a la actividad económica que se practica extrayendo los peces de lagos y ríos. Esta pesca está destinada básicamente hacia el consumo humano directo. a) Costa. La actividad pesquera, predominantemente artesanal, se desarrolla en algunos ríos de la región. La especie más difundida y de mayor importancia económica es el Camarón de río, que existe en mayor abundancia en los ríos Pativilca, Cañete, Pisco, Ocoña, Camaná, Majes y Tambo. b) Sierra. La pesca se practica en ríos, lagos y lagunas de manera artesanal. Las especies que destacan en esta región son el Ispi, las Ranas y la Trucha. El Lago Titicaca destaca notoriamente en la actividad pesquera. Puno es el departamento que ha tenido la mayor participación en esta actividad extractiva en los últimos años c) Selva. También es de tipo artesanal. Se realiza en ríos y cochas. Se pesca principalmente el Paiche, Dorado. Zúngaro, Sábalo, Boquichico, Carachama.
  • 23.