SEGUIDOR DE LINEA
CÓDIGO DE OPEN ROBERTA
Con este código podemos hacer que nuestro robot detecte colores y siga
la línea.
Código principal
El primer bloque ya viene preestablecido,
así que lo vamos a unir con“repetir
indefinidamente” el cual
conseguiremos en “CONTROL”;
dentro de este bloque irán tres más
de “ sí hacer”.
Ahora les voy a explicar cómo debe ir
ubicado cada bloque.
1.- En el primer bloque de “si hacer” debe
estar conectado albloque que tenga
el signo igual, que estara en
“LÓGICA”, dentro de este
pondremos el bloque “obtener
color sensor de color port 3” que encontraremos en “SENSORES” y el color blanco, que
encontraremos en “COLORES”. Por último en la parte de “hacer” colocamos”gderecha”
que encontraremos en “FUNCIONES”.
2.-En el segundo bloque de “si hacer” debe estar conectado al bloque que tenga el signo igual, que
estara en “LÓGICA”, dentro de este pondremos el bloque “obtener color sensor de color
port 3” que encontraremos en “SENSORES” y el color negro, que encontraremos en
“COLORES”. Por último en la parte de “hacer” colocamos “gizquierda” que
encontraremos en “FUNCIONES”.
3.-En el tercer bloque de “sihacer” debeestar conectado albloqueque tenga el signo igual, queestara
en “LÓGICA”, dentro de este pondremos el bloque “obtener color sensorde color port 3”
que encontraremos en “SENSORES”y el color gris, que encontraremos en “COLORES”.
Por último en la parte de “hacer” colocamos “gizquierda” que encontraremos en
“FUNCIONES”.
CÓDIGO DE
FUNCIONES
1.-Vamos a funciones y hacemos clic en el
bloque de “hacerAlgo” y le
cambió el nombre a “gderecha”.
Dentro de este irán 2 bloques más
“puerto de motor B encendido
velocidad 0” y “puerto de motor C
encendido velocidad 30”.
2.-Vamos a funciones y hacemos clic en el
bloque de “hacerAlgo” y le
cambió el nombre a “gizquierda”.
Dentro de este irán 2 bloques más
“puerto de motor B encendido velocidad 30” y “puerto de motor C encendido velocidad
0”.
3.-Vamos a funciones y hacemos clic en el bloque de “adelante” y le cambió el nombre a “gderecha”.
Dentro de este irán 2 bloques más “puerto de motor B encendido velocidad 30” y “puerto
de motor C encendido velocidad 30”.
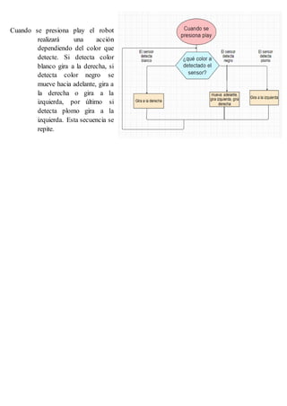
DIAGRAMA DE FLUJO
Cuando se presiona play el robot
realizará una acción
dependiendo del color que
detecte. Si detecta color
blanco gira a la derecha, si
detecta color negro se
mueve hacia adelante, gira a
la derecha o gira a la
izquierda, por último si
detecta plomo gira a la
izquierda. Esta secuencia se
repite.

seguidor de linea

  • 1.
    SEGUIDOR DE LINEA CÓDIGODE OPEN ROBERTA Con este código podemos hacer que nuestro robot detecte colores y siga la línea. Código principal El primer bloque ya viene preestablecido, así que lo vamos a unir con“repetir indefinidamente” el cual conseguiremos en “CONTROL”; dentro de este bloque irán tres más de “ sí hacer”. Ahora les voy a explicar cómo debe ir ubicado cada bloque. 1.- En el primer bloque de “si hacer” debe estar conectado albloque que tenga el signo igual, que estara en “LÓGICA”, dentro de este pondremos el bloque “obtener color sensor de color port 3” que encontraremos en “SENSORES” y el color blanco, que encontraremos en “COLORES”. Por último en la parte de “hacer” colocamos”gderecha” que encontraremos en “FUNCIONES”. 2.-En el segundo bloque de “si hacer” debe estar conectado al bloque que tenga el signo igual, que estara en “LÓGICA”, dentro de este pondremos el bloque “obtener color sensor de color port 3” que encontraremos en “SENSORES” y el color negro, que encontraremos en “COLORES”. Por último en la parte de “hacer” colocamos “gizquierda” que encontraremos en “FUNCIONES”. 3.-En el tercer bloque de “sihacer” debeestar conectado albloqueque tenga el signo igual, queestara en “LÓGICA”, dentro de este pondremos el bloque “obtener color sensorde color port 3” que encontraremos en “SENSORES”y el color gris, que encontraremos en “COLORES”. Por último en la parte de “hacer” colocamos “gizquierda” que encontraremos en “FUNCIONES”.
  • 2.
    CÓDIGO DE FUNCIONES 1.-Vamos afunciones y hacemos clic en el bloque de “hacerAlgo” y le cambió el nombre a “gderecha”. Dentro de este irán 2 bloques más “puerto de motor B encendido velocidad 0” y “puerto de motor C encendido velocidad 30”. 2.-Vamos a funciones y hacemos clic en el bloque de “hacerAlgo” y le cambió el nombre a “gizquierda”. Dentro de este irán 2 bloques más “puerto de motor B encendido velocidad 30” y “puerto de motor C encendido velocidad 0”. 3.-Vamos a funciones y hacemos clic en el bloque de “adelante” y le cambió el nombre a “gderecha”. Dentro de este irán 2 bloques más “puerto de motor B encendido velocidad 30” y “puerto de motor C encendido velocidad 30”. DIAGRAMA DE FLUJO
  • 3.
    Cuando se presionaplay el robot realizará una acción dependiendo del color que detecte. Si detecta color blanco gira a la derecha, si detecta color negro se mueve hacia adelante, gira a la derecha o gira a la izquierda, por último si detecta plomo gira a la izquierda. Esta secuencia se repite.