Lic. Omar Clemente Vásquez
Curso: Psicología del Aprendizaje
EUDED 2014
EL PROCESO METACOGNITIVO EN
LA ENSEÑANZA APRENDIZAJE
Lic. Omar Clemente Vásquez
Curso: Psicología del Aprendizaje
EUDED 2014
Educación y Aprendizaje en la
Era de la Información
• Diferencias en la educación entre países
desarrollados y los que no, en comprensión lectora
y procesamiento de información escrita.
• El modelo actual no favorece el desarrollo de éstas
competencias específicas.
• Disminuir estas brechas implica el análisis de los
procesos metacognitivos y la enseñanza de
estrategias de aprendizaje más efectivos.
Lic. Omar Clemente Vásquez
Curso: Psicología del Aprendizaje
EUDED 2014
La Metacognición
• La metacognición es el conocimiento de los
propios procesos cognoscitivos, de los resultados
de esos procesos y de cualquier aspecto que se
relacione con ellos; es decir, el aprendizaje de las
propiedades relevantes de la información
(Flavell,1979).
• La metacognición es, entonces el grado de
conciencia de nuestros procesos cognitivos y
afectivos durante el proceso de aprendizaje.
Lic. Omar Clemente Vásquez
Curso: Psicología del Aprendizaje
EUDED 2014
Lic. Omar Clemente Vásquez
Curso: Psicología del Aprendizaje
EUDED 2014
La Metacognición
• La metacognición es el conocimiento y regulación
de nuestras propias cogniciones y de nuestros
procesos mentales: percepción, atención,
memorización, lectura, comprensión, lectura
analítica, comunicación: qué son, cómo se realizan,
cuándo hay que usar una u otra, qué factores
ayudan o interfieren su operatividad, etc.
• Quizás se le podría llamar conocimiento
autorreflexivo (Burón, 1996)
Lic. Omar Clemente Vásquez
Curso: Psicología del Aprendizaje
EUDED 2014
LA METACOGNICION
Supone un darse cuenta
de los propios procesos
del aprendizaje: regularlos,
evaluarlos, direccionarlos,
etc.
Conocimiento y regulación
de las propias cogniciones
y procesos mentales: qué
son, cómo se realizan, cuándo
hay que usarlos, qué factores
ayudan o interfieren, etc.
*CONOCIMIENTO
METACOGNITIVO:
Conocimiento sobre
la cognición.
*CONTROL
METACOGNITIVO:
Control y regulación
de la cognición.
Conocimiento sobre las
formas de pensar, los
contenidos y habilidades
para poder controlarlos,
organizarlos, evaluarlos,
supervisarlos, etc.
Lic. Omar Clemente Vásquez
Curso: Psicología del Aprendizaje
EUDED 2014
• Un aprendiz es metacognitivo cuando tiene
conciencia sobre sus propios procesos (atención,
comprensión, percepción, memoria) y sus
estrategias cognoscitivas (ensayo, estudio,
elaboración y organización) y ha desarrollado
habilidades para controlarlos y regularlos en
forma consciente y deliberada: los planifica,
organiza, revisa, supervisa, evalúa y modifica en
función de los progresos que va obteniendo a
medida que los ejecuta y a partir de los
resultados de esa aplicación ( Zevallos, 2000).
Lic. Omar Clemente Vásquez
Curso: Psicología del Aprendizaje
EUDED 2014
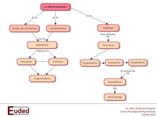
METACOGNICION
CONOCIMIENTO
DE LA PROPIA
ACTIVIDAD
COGNITIVA
CONTROL
DE LA PROPIA
ACTIVIDAD
COGNITIVA
PERSONA TAREA
ESTRATEGIA
PLANIFICACION EVALUACION
SUPERVISION
Lic. Omar Clemente Vásquez
Curso: Psicología del Aprendizaje
EUDED 2014
Lic. Omar Clemente Vásquez
Curso: Psicología del Aprendizaje
EUDED 2014
Lic. Omar Clemente Vásquez
Curso: Psicología del Aprendizaje
EUDED 2014
PLANIFICAR
• Esta dimensión involucra la selección de las
estrategias apropiadas, los pasos a seguir y la
asignación de recursos que influyen en la
ejecución.
• *Hacer predicciones antes de leer.
• *Secuenciar las estrategias.
• *Asignar tiempo o atención en forma
selectiva antes de comenzar la tarea.
Lic. Omar Clemente Vásquez
Curso: Psicología del Aprendizaje
EUDED 2014
Lic. Omar Clemente Vásquez
Curso: Psicología del Aprendizaje
EUDED 2014
MONITORIZAR
• También llamado supervisión, se refiere a la
revisión que llevamos a cabo cuando
ejecutamos una tarea, resolvemos un
problema o tratamos de comprender algo.
• Es la habilidad para involucrarnos en un
proceso periódico de autoevaluación cuando
estamos comprendiendo, aprendiendo,
almacenando o recuperando información.
Lic. Omar Clemente Vásquez
Curso: Psicología del Aprendizaje
EUDED 2014
Lic. Omar Clemente Vásquez
Curso: Psicología del Aprendizaje
EUDED 2014
EVALUAR
• Se refiere a la apreciación de los procesos
reguladores y de los productos de nuestra
comprensión y nuestro aprendizaje.
*Evaluación de los objetivos y metas.
*Apreciación de la eficacia de las estrategias
utilizadas.
*Modificación del plan de acción.
*Retroalimentación constante para mejorar la
ejecución del proceso
Lic. Omar Clemente Vásquez
Curso: Psicología del Aprendizaje
EUDED 2014
Lic. Omar Clemente Vásquez
Curso: Psicología del Aprendizaje
EUDED 2014
Lic. Omar Clemente Vásquez
Curso: Psicología del Aprendizaje
EUDED 2014
Componentes de la metacognición
Conocimiento de la
cognición:
*Es estable en el tiempo
*Puede ser enunciado
por el aprendiz
*Se desarrolla de modo
tardío
*Es adquirida, luego es
enseñable
Regulación de la
cognición:
*Relativamente inestable
*Rara vez se puede
enunciar
*Independiente de la edad
del aprendiz
*Mejora significativa en el
aprendizaje y la
comprensión
Lic. Omar Clemente Vásquez
Curso: Psicología del Aprendizaje
EUDED 2014
Lic. Omar Clemente Vásquez
Curso: Psicología del Aprendizaje
EUDED 2014
Lic. Omar Clemente Vásquez
Curso: Psicología del Aprendizaje
EUDED 2014

Metacognición y enseñanza

  • 1.
    Lic. Omar ClementeVásquez Curso: Psicología del Aprendizaje EUDED 2014 EL PROCESO METACOGNITIVO EN LA ENSEÑANZA APRENDIZAJE
  • 2.
    Lic. Omar ClementeVásquez Curso: Psicología del Aprendizaje EUDED 2014 Educación y Aprendizaje en la Era de la Información • Diferencias en la educación entre países desarrollados y los que no, en comprensión lectora y procesamiento de información escrita. • El modelo actual no favorece el desarrollo de éstas competencias específicas. • Disminuir estas brechas implica el análisis de los procesos metacognitivos y la enseñanza de estrategias de aprendizaje más efectivos.
  • 3.
    Lic. Omar ClementeVásquez Curso: Psicología del Aprendizaje EUDED 2014 La Metacognición • La metacognición es el conocimiento de los propios procesos cognoscitivos, de los resultados de esos procesos y de cualquier aspecto que se relacione con ellos; es decir, el aprendizaje de las propiedades relevantes de la información (Flavell,1979). • La metacognición es, entonces el grado de conciencia de nuestros procesos cognitivos y afectivos durante el proceso de aprendizaje.
  • 4.
    Lic. Omar ClementeVásquez Curso: Psicología del Aprendizaje EUDED 2014
  • 5.
    Lic. Omar ClementeVásquez Curso: Psicología del Aprendizaje EUDED 2014 La Metacognición • La metacognición es el conocimiento y regulación de nuestras propias cogniciones y de nuestros procesos mentales: percepción, atención, memorización, lectura, comprensión, lectura analítica, comunicación: qué son, cómo se realizan, cuándo hay que usar una u otra, qué factores ayudan o interfieren su operatividad, etc. • Quizás se le podría llamar conocimiento autorreflexivo (Burón, 1996)
  • 6.
    Lic. Omar ClementeVásquez Curso: Psicología del Aprendizaje EUDED 2014 LA METACOGNICION Supone un darse cuenta de los propios procesos del aprendizaje: regularlos, evaluarlos, direccionarlos, etc. Conocimiento y regulación de las propias cogniciones y procesos mentales: qué son, cómo se realizan, cuándo hay que usarlos, qué factores ayudan o interfieren, etc. *CONOCIMIENTO METACOGNITIVO: Conocimiento sobre la cognición. *CONTROL METACOGNITIVO: Control y regulación de la cognición. Conocimiento sobre las formas de pensar, los contenidos y habilidades para poder controlarlos, organizarlos, evaluarlos, supervisarlos, etc.
  • 7.
    Lic. Omar ClementeVásquez Curso: Psicología del Aprendizaje EUDED 2014 • Un aprendiz es metacognitivo cuando tiene conciencia sobre sus propios procesos (atención, comprensión, percepción, memoria) y sus estrategias cognoscitivas (ensayo, estudio, elaboración y organización) y ha desarrollado habilidades para controlarlos y regularlos en forma consciente y deliberada: los planifica, organiza, revisa, supervisa, evalúa y modifica en función de los progresos que va obteniendo a medida que los ejecuta y a partir de los resultados de esa aplicación ( Zevallos, 2000).
  • 8.
    Lic. Omar ClementeVásquez Curso: Psicología del Aprendizaje EUDED 2014 METACOGNICION CONOCIMIENTO DE LA PROPIA ACTIVIDAD COGNITIVA CONTROL DE LA PROPIA ACTIVIDAD COGNITIVA PERSONA TAREA ESTRATEGIA PLANIFICACION EVALUACION SUPERVISION
  • 9.
    Lic. Omar ClementeVásquez Curso: Psicología del Aprendizaje EUDED 2014
  • 10.
    Lic. Omar ClementeVásquez Curso: Psicología del Aprendizaje EUDED 2014
  • 11.
    Lic. Omar ClementeVásquez Curso: Psicología del Aprendizaje EUDED 2014 PLANIFICAR • Esta dimensión involucra la selección de las estrategias apropiadas, los pasos a seguir y la asignación de recursos que influyen en la ejecución. • *Hacer predicciones antes de leer. • *Secuenciar las estrategias. • *Asignar tiempo o atención en forma selectiva antes de comenzar la tarea.
  • 12.
    Lic. Omar ClementeVásquez Curso: Psicología del Aprendizaje EUDED 2014
  • 13.
    Lic. Omar ClementeVásquez Curso: Psicología del Aprendizaje EUDED 2014 MONITORIZAR • También llamado supervisión, se refiere a la revisión que llevamos a cabo cuando ejecutamos una tarea, resolvemos un problema o tratamos de comprender algo. • Es la habilidad para involucrarnos en un proceso periódico de autoevaluación cuando estamos comprendiendo, aprendiendo, almacenando o recuperando información.
  • 14.
    Lic. Omar ClementeVásquez Curso: Psicología del Aprendizaje EUDED 2014
  • 15.
    Lic. Omar ClementeVásquez Curso: Psicología del Aprendizaje EUDED 2014 EVALUAR • Se refiere a la apreciación de los procesos reguladores y de los productos de nuestra comprensión y nuestro aprendizaje. *Evaluación de los objetivos y metas. *Apreciación de la eficacia de las estrategias utilizadas. *Modificación del plan de acción. *Retroalimentación constante para mejorar la ejecución del proceso
  • 16.
    Lic. Omar ClementeVásquez Curso: Psicología del Aprendizaje EUDED 2014
  • 17.
    Lic. Omar ClementeVásquez Curso: Psicología del Aprendizaje EUDED 2014
  • 18.
    Lic. Omar ClementeVásquez Curso: Psicología del Aprendizaje EUDED 2014 Componentes de la metacognición Conocimiento de la cognición: *Es estable en el tiempo *Puede ser enunciado por el aprendiz *Se desarrolla de modo tardío *Es adquirida, luego es enseñable Regulación de la cognición: *Relativamente inestable *Rara vez se puede enunciar *Independiente de la edad del aprendiz *Mejora significativa en el aprendizaje y la comprensión
  • 19.
    Lic. Omar ClementeVásquez Curso: Psicología del Aprendizaje EUDED 2014
  • 20.
    Lic. Omar ClementeVásquez Curso: Psicología del Aprendizaje EUDED 2014
  • 21.
    Lic. Omar ClementeVásquez Curso: Psicología del Aprendizaje EUDED 2014