González Muñoz, Manolo (1993), “Sobre el concepto
de educación física”, en Fundamentos de educación
 física para enseñanza primaria, vol. I, Barcelona,
                  INDE, pp. 46-59.
3. SOBRE EL CONCEPTO DE EDUCACIÓN FÍSICA


3.1. Educación Física: un término polisémico


        El término Educación Física designa un concepto cuya significación carece de unidad. Se trata,
pues, de un término polisémico, que admite diversas interpretaciones.

        La interpretación concreta que se le dé al término Educación Física es fruto unas veces del
determinado contenido que se le asigne, del contexto en el que se utilice; en otras ocasiones, y con
frecuencia, depende de los valores otorgados al cuerpo, en función éstos de la concepción filosófica que
de persona se tenga. Todo ello va a perfilar -en mayor o menor medida- una concepción teórica de lo
que es perfectible, mejorable en la persona como tal, y abocará por lo tanto hacia un concepto u otro de
Educación Física.

       Distintas concepciones del mundo y del hombre conllevan distintos modelos sociales o
educativos, que hacen variar, por consiguiente, las aportaciones que dichos modelos reclaman de la
Educación Física. Ello ocasiona que los matices semánticos de la misma puedan ser unos u otros. Dichos
matices quedan siempre reflejados en la enunciación de sus finalidades y en la redacción de su
contenido y métodos.

        El espectro de los referidos matices significantes de la Educación Física se ve también
incrementado como consecuencia del contexto de aplicación de la misma. Puede ella aplicarse en el
marco estrictamente escolar, o traspasar éste hasta llegar a ser usada como medio de abordar
soluciones ante los problemas sociales de la época. Cabría mencionar en este punto cuestiones como la
ocupación del tiempo de ocio, la recreación, la higiene y la salud, la integración y adaptación social, la
propaganda política o los sentimientos nacionalistas, por ejemplo.

        Este problema de identificación semántica, que de hecho existe, no es -a nuestro entender- un
síntoma de inidentificación del objeto propio de la Educación Física, sino algo relacionado con la
amplitud de las finalidades que desde muy diferentes ámbitos se le asignan. Aun a pesar de lo apuntado,
pasamos ahora a exponer su entidad conceptual, su esencia, válida, por lo menos, para su ámbito de
aplicación educativa.



3.2. Aproximación al concepto de Educación Física


        Para abordar el estudio acerca de la teoría de ciertas parcelas del saber cuyo contenido es
inspirado por la conciliación entre dos conceptos que se especifican uno al otro (como es el caso de la
Educación Física), algunos autores optan por seguir un método consistente en analizar el significado de
los conceptos, para examinar con posterioridad el alcance de su intersección. Este método, que aquí
denominamos método del análisis semántica, es el que adoptaremos.



                                                                                                             2
Para adentrarnos, según este método, en el estudio de lo que entendemos por Educación Física,
partiremos del análisis de los dos conceptos que concurren: "educación" y "física" (¿cuerpo?,
¿movimiento?, ¿... ?). Analizaremos lo que se entiende por educación y qué se entiende por físico -más
aún, por lo físico en el ser humano-, y más tarde determinaremos si los caracteres que definen lo físico
en la persona interesan al quehacer educativo. Así abordaremos el problema.

         En cualquier caso, somos conscientes de que la complejidad y la riqueza de significado que se
encierran en un concepto tan amplio como el de educación (especificado por otros tales como "cuerpo",
"físico" o "movimiento", a su vez complejísimas), hacen muy difícil circunscribirlo a los estrechos
márgenes de una definición. Por la misma razón tampoco resulta sencillo concretar sus fines, objetivos y
contenidos. De ahí que cualquier intento de estructuración resulte incompleto, discutible y casi siempre
desalentador. Sin embargo, no suele ser baldío ningún esfuerzo en busca de la clarificación conceptual
que la Educación Física reclama.

a. Sobre el significado de la educación

        El concepto de educación no es un concepto unívoco. Ni siquiera en la etimología de la palabra
"educación" hay acuerdo unánime. Unos la hacen derivar del verbo latino educare, que significa "criar,
nutrir o alimentar, proteger, enseñar". Otros, en cambio, prefieren el verbo educere, compuesto de la
preposición "e", que significa "dirección hacia afuera", y del verbo ducere, "conducir"; tal formación
vendría a significar, en consecuencia, "extraer, hacer salir, sacar de dentro hacia fuera".

        ¿Podría la existencia de este doble origen etimológico ser producto de dos maneras distintas de
concebir la educación? Todo hace suponer que sí. De hecho, se barajan dos grandes líneas conceptuales
sobre la misma. Así lo ponen de manifiesto tanto la historia de la educación como la propia realidad
actual, en la que conviven formas, a veces muy distintas, de abordar el proceso educativo. Nosotros, no
obstante, consideraremos que ambas procedencias etimológicas vienen a complementarse para
confirmar que el proceso educativo se halla constituido por dos movimientos:

    a) Uno, de fuera hacia dentro, de alimentación, de protección, de enseñanza, por el cual los
       adultos transmiten los bienes culturales de una sociedad a los miembros inmaduro s de la
       misma.

    b) Y otro, de dentro hacia fuera, de desenvolvimiento, de exclaustración (nunca dejará de estar el
       hombre de alguna manera enclaustrado en el ámbito de sus propias limitaciones), de promoción
       y desarrollo de las capacidades de cada ser humano, aspecto éste esencial al proceso educativo,
       ya es el que origina el desarrollo o perfección del sujeto.

     Como antes referíamos, ambos movimientos se complementan. Y, de forma muy sintética, baste
decir que, aun cuando efectivamente existan dos modos diferentes de comprender el hecho educativo
(el criterio social y el criterio individual), es menester entender la educación según un criterio mixto, de
transmisión de bienes culturales (criterio social) que facilite el pleno desarrollo de todas las capacidades
y los valores personales (criterio individual).

    El sujeto de la educación es la persona. Pero no solamente su parte esencial, sino todas sus
facultades, las facultades específicas que como tal persona la distinguen del resto de los seres creados:

                                                                                                               3
inteligencia y voluntad esencialmente, pero también, en un sentido amplio las restantes facultades
humanas que, siendo perfectibles, reciben el influjo y son manifestación de la actividad espiritual,
psíquica.

    "La educación íntegra implica al hombre todo entero, el espíritu unido al cuerpo en unidad de
naturaleza con todas sus facultades humanas..." (Pío XI, 1929).

        Para Pestalozzi [1972], los principios de la educación corporal e intelectual deben concordar:

         "La naturaleza concibe al niño como un todo indivisible, como una unidad orgánica esencial... No
solamente la evolución de una parte está ligada a las otras sino que la naturaleza desarrolla cada uno de
los talentos con ayuda de los otros."

        Podría también evocarse aquí el célebre adagio "nihil est in intellectu quod prius non fuerit in
sensu" (nada existe en la mente que antes no haya estado en los sentidos). El cuerpo, como entidad
biológica, no se educa, se adiestra. Razones éstas por las que no se puede hablar de educación por
partes. Se educa siempre a la persona, poniendo el acento, según la especialización, sobre algunas de
sus facultades personales.

        Dos notas esenciales caracterizan el proceso educativo. La primera de las notas es la del
perfeccionamiento, el desarrollo, el desenvolvimiento, que vienen a afirmar la idea de que la educación
supone un proceso de cambio, de dar forma a lo informe o de dar formas nuevas, de hacer pasar de la
potencia al acto. La segunda es la intención de perfeccionar, pues sin intención -tanto en el educador
como en el educando- no hay educación. Aunque todo el proceso fuese idéntico, sin la presencia de la
voluntad, tal proceso no puede ser considerado como educativo. Y esta intencionalidad implica siempre
una finalidad (valga aquí recordar el valor metafísico del principio "todo agente obra por un fin").
Filósofos, políticos y educadores han señalado siempre -implícita o explícitamente- fines para la
educación.

        El objeto de la educación es, en definitiva, el perfeccionamiento humano. Es ayudar a cada
individuo a extraer de sí mismo todo aquello para lo que está capacitado, sea desde perspectivas
terrenas o transcendentes. Es la promoción de la persona a una posición superior de capacidad, de
autonomía y de relación con los demás.

        Así, conocidos el sujeto, el fin y las notas esenciales, podríamos definir la educación como la
ciencia y arte de ayudar al individuo al desarrollo intencional (armonioso, natural y progresivo) de todas
sus potencias y facultades personales.

b. Sobre el significado de físico, cuerpo, movimiento

        Nuestra palabra "física" procede del término griego fysis, que ha sido traducido por
"naturaleza". Es decir, que lo físico es lo que pertenece al mundo natural: lo físico es el cuerpo, en
contraposición al "alma", que es lo sobrenatural, lo espiritual, lo psíquico, según las tradiciones
históricas.




                                                                                                             4
La Educación Física se funda sobre dos grandes realidades antropológicas, que son, en palabras
de J.M. Cagigal [1979], el cuerpo y el movimiento.

        De la misma forma que toda educación se asienta en un determinado concepto de persona,
cualquier concepción acerca de la Educación Física tiene su fundamento en el concepto que de cuerpo
se tenga, y que, a su vez, remite al concepto previo de persona, y al valor que lo corporal posee en la
vida humana. Parece, pues, pertinente referimos al cuerpo antes de referimos a la Educación Física.

        Para las diferentes ciencias el cuerpo no consiste únicamente en lo material, lo biológico, como
oposición a lo cultural y a lo psicológico, sino que es la unidad resultante de todo ello. Nuestro cuerpo
no es simplemente el cuerpo que nos describe la anatomía, la fisiología o la biomecánica; es el cuerpo
que se vive y se experimenta, es el resultado de toda nuestra experiencia personal, de nuestras ideas,
sentimientos, deseos, preocupaciones, etc., y también el resultado de una modelación social. No parece
posible, pues, que cualquiera de las conductas llamadas físicas se produzca sólo a expensas de los
factores corporales, sino que comporta siempre factores de orden cognitivo, afectivo y social.

         En las sociedades actuales se vive una verdadera apología del cuerpo. Se ha pasado de una
supuesta "represión del cuerpo" a un "honrar al cuerpo", más aún, a un "culto al cuerpo". Nuestro
cuerpo se ha erigido en el centro de muchas preocupaciones: sociales (estética), técnicas (rendimiento
en el trabajo, en el deporte), ideológicas (reivindicación del "derecho al propio cuerpo", derecho al
bienestar, al ejercicio físico, etc.). Pero, ¿está suponiendo esta hipotética rehabilitación del valor del
cuerpo en la sociedad contemporánea una verdadera liberación de opresiones personales y un
auténtico equilibrio armónico para el individuo? En buena parte de las ocasiones es obvio que no. Los
valores corporales son utilizados, manipulados, explotados: sean ejemplos de ello la utilización del
cuerpo como bien de consumo en el ocio, en el sexo, etc., como instrumento de producción (gimnasia
de pausa), o su utilización en el deporte (deportista-máquina, bien de Estado). Éstos u otros usos que la
persona hace de su cuerpo, mediatizada por la influencia social, son antagónicos a lo que significa lo
físico en la educación de la persona. Desde una perspectiva educativa es necesario centrar los "valores
del cuerpo".

       Si el término "físico" hace referencia al cuerpo, la Educación Física sería, en un principio, la
educación del cuerpo. Ahora bien, ¿qué aspectos corporales son objeto de la Educación Física?: ¿el
bienestar de los distintos órganos?, ése es un aspecto que parece propio de las ciencias médicas.

         Algunos han querido encontrar en el movimiento, como atributo del cuerpo, el objeto de
nuestra ciencia; se trataría, pues, de una kinésica, y entonces la Educación Física vendría a ser una
enseñanza de movimientos, un perfeccionamiento de la máquina biológica desde perspectivas
fisiológicas y mecánicas. También podrían, así, ser educados los animales. No; el término "movimiento",
así entendido, cae en una abstracción bastante simplista. Los pedagogos de la Educación Física nos
interesamos por el cuerpo o por el movimiento en cuanto que es vehículo, una herramienta, un camino
para llegar a la persona y no como un objeto formal de nuestra atención.

       Si la persona es una e indivisible en su naturaleza, ha de serIo también en su comportamiento,
en su conducta. De esta suerte, es necesario buscar el concepto de movimiento en su auténtica
dimensión antropológica, algo más allá del mero mecanismo biomotor. El movimiento humano, el


                                                                                                             5
comportamiento motor, es siempre resultado de esa íntima y compleja realidad psicosociosomática que
es la persona.

        Desde esta perspectiva, el movimiento es el producto de la relación existente entre la
motricidad y el psiquismo (todo movimiento es inseparable del psiquismo que lo produce), pues es el
resultado de la relación que los hechos físicos guardan con las funciones de orden superior. Por la
intervención del psiquismo el movimiento se convierte en gesto, en conducta, es decir, en portador de
intencionalidad, de significación.

        P. Parlabas [1981] quiere diferenciar de otros el concepto movimiento así entendido, utilizando
el término "conducta motriz". Por tal entiende "la organización significante del comportamiento motor",
es decir, el conjunto de manifestaciones matrices observables que son portadoras de significación.

Y siendo el movimiento producto de la trama compleja de la persona, parece obvio pensar que desde él
podamos acceder a la compleja trama del desarrollo personal. Alrededor de estos hechos elementales
se forja el auténtico objeto, la auténtica razón de ser de la Educación Física.




3.3. Entidad conceptual de la Educación Física


        Huyendo de concepciones dualistas y monistas del hombre, ambas ya trasnochadas, la persona
es aquí entendida como un ser dual. En su correcta dimensión antropológica, ello supone que sea
comprendida integralmente (como una única realidad), es decir, como una síntesis unitaria de
naturaleza psico-sociosomática.

        La corporeidad no es el hombre propiamente dicho, pero es algo más que una cualidad
desdeñable. Las funciones sensitivas (entre ellas incluimos, naturalmente, el sentido de la kinésica)
guardan una estrecha relación con las de orden superior. El hombre es uno, indivisible, y todo cuanto
hay en él es mutuamente influenciable.

        "La primera razón del hombre es una razón sensitiva; es la que sirve de base a la razón
        intelectual; nuestros primeros maestros de filosofía son nuestros pies, nuestras manos, nuestros
        ojos". (Rosseau [1961]).

         El sujeto de la Educación Física es la persona, con sus posibilidades físicas de acción y expresión;
pero no el simple compuesto orgánico humano estáticamente considerado -objetivo más bien específico
de la fisiología-, sino "el hombre físicamente capaz" y "físicamente expresivo", es decir, "el hombre en
movimiento" y "capaz de movimiento", "el hombre activo en sentido corporal" con todas las
implicaciones del entorno social en el que vive.

        En esta reflexión sobre el sujeto de la Educación Física cabría sugerir alguna consideración más.
Si todo planteamiento educativo ha de enfrentarse con el hombre concreto de su propio tiempo, no se
puede pasar por alto que ese hombre vive mediatizado por la sociedad. Por ello habrá que contemplar
también tanto el ámbito social en el que se desenvuelve como los cambios que en los hábitos de
                                                                                                                6
comportamiento humano se pretendan conseguir, en disonancia con esa mediatización social. Es
necesario aceptar el condicionamiento que la tecnología y el afán de producción someten a la actividad
humana en la sociedad actual, y ésta es una realidad que está encarrilando las conductas. Humanas
hacia el sedentarismo corporal. El quehacer cotidiana en una sociedad industrializada necesita muy
poco del aparato locomotor, y de su inactividad se derivan y fomentan múltiples alteraciones de salud:
desde las articulares, hasta las respiratorias y cardio-vasculares. La estampa del actual realizarse del
hombre de nuestros días la constituyen el automatismo, la pasividad, la inmovilidad y la angustia, que
amenazan con la atrofia de las facultades humanas. Resulta, pues, urgente que la educación facilite al
niño de hoy el hábito de practicar actividades que estimulen ese afán lúdico y creativo que por
naturaleza posee.

        Éstas y otras evidencias constituyen una dimensión antropo-social digna de ser tenida en cuenta
a la hora de elaborar los fines y objetivos de una tarea educativa.

       Convendría reflexionar ahora, sobre las características esenciales de los ejercicios físicos que
convienen a nuestra ciencia para lograr sus objetivos.

         El ejercicio físico es, en general, el agente, el medio, de la Educación Física. Pero no un ejercicio
físico producto de un movimiento despersonalizado, entendido en su aspecto físico, mecánico,
meramente corporal; sino concebido en el sentido más unitario del comportamiento humano, en el
sentido de una "conducta motriz", en el sentido de una síntesis unitaria de acción significante. El
ejercicio consciente de un movimiento inteligente, una ejercitación integral de sí mismo, que se
manifiesta en forma de comportamientos motores observables.

         Desde el momento en que los ejercicios físicos empezaron a ser considerados no como un fin en
sí, sino como un medio de desarrollo personal, también las corrientes de pensamiento referidas a los
mismos adoptaron nuevos criterios. La Educación Física, más allá del mero dominio de ciertas
habilidades y capacidades motrices -a lo que por naturaleza debe atender-, se interesa por el desarrollo
global del individuo. Quiere poner en juego -junto con la dimensión biológica- el resto de las
dimensiones fundamentales de la persona: afectiva, expresiva y cognitiva.

        La conducta motriz es un fenómeno constitutivamente interdependiente de los procesos
humanos generales, aunque diferenciable por sus peculiares características dentro del contexto general
educativo. Si la finalidad de la educación es el perfeccionamiento del individuo, de sus conductas -y
perfeccionamiento significa despliegue de todas las facultades de la naturaleza humana-, la finalidad de
la Educación Física es el perfeccionamiento de las facultades de movimiento de la persona. Sin olvidar
las mutuas dependencias entre los diversos factores de la conducta humana general. Desde esta
perspectiva conceptual los fines de la Educación Física han de concordar con los de la educación general,
en aras de un equilibrio en el desarrollo personal.

        Según lo expuesto, definimos la Educación Física como la ciencia y arte de ayudar al individuo en
el desarrollo intencional (armonioso, natural y progresivo) de sus facultades de movimiento, y con ellas
el del resto de sus facultades personales (cuadro núm. 2). No se trata de un mero aprendizaje de
movimientos, sino un camino hacia la educación total, que utiliza el movimiento humano como agente
pedagógico y atiende a él como sujeto paciente de desarrollo de su eficiencia.


                                                                                                                 7
Si consideramos lo físico como objeto del proceso educativo, no es por las facultades corporales
del hombre en sí mismas, sino porque representan medios o fundamentos de la actividad del ser
humano en su totalidad, y porque mediante la actividad motriz se intentan alcanzar los objetivos de la
educación general.




                                                                                                          8
Las facultades de movimiento están determinadas por factores constitutivos de las cualidades
humanas en general, que cabe virtualmente ubicar en el continuo que media entre lo prioritariamente
físico y lo prioritariamente mental. Ocasionalmente, y por la función que cumplen en el desempeño de
la tarea motriz, dichas cualidades podrían ser clasificadas en perceptivas, cognitivas, de ejecución y de
control del movimiento (así las diferencian, en general, los modelos explicativos de las teorías del
aprendizaje motor). Pero nunca, como decíamos, debe olvidarse esa tercera dimensión que a la
conducta motriz personal le confieren sus íntimas relaciones con el resto de las facultades humanas.

         Según el factor de capacidad motriz al que pertenezcan, podría establecerse una clasificación de
las cualidades humanas más directamente implicadas en el desempeño motor, tal como lo expone el
dendograma adjunto (cuadro núm. 3).

        Ahora bien, determinar, según una concepción actual de la Educación Física, cuál debe ser la
naturaleza de sus contenidos concretos de enseñanza-aprendizaje y cuál su tratamiento pedagógico y
didáctico son tareas que -a nuestro entender- deben ser tomadas con cautela.




                                                                                                            9
El movimiento útil para la Educación Física será aquél que exija la participación de todos los
aspectos del comportamiento humano, es decir, de su totalidad psicofísica: facultades motrices,
afectivas, sociales, cognitivas, estéticas, etc. Por su parte, las facultades de movimiento constituyen en sí
una unidad funcional indivisible, dada la naturaleza propia del movimiento humano. Y aun estando
dicha unidad integrada por cualidades de distinta índole (perceptiva, cognitiva, de ejecución y control
del movimiento), éstas intervienen actuando cada una en función de las demás, según un complejo
sistema. Quiere esto decir que la consideración didáctica y el desarrollo de dichas cualidades por
separado carecen de sentido, cuando de estructurar y ejecutar acciones matrices significativas se trata.
Por poner un ejemplo, un pretendido desarrollo de la capacidad para la apreciación de distancias (en
general) no tendría razón de ser en la Educación Física.

        De acuerdo con lo que afirma Sánchez Bañuelos [1986] cuando cita a Welford [1976], las
capacidades básicas (percepción-decisión-ejecución) no mejoran en sí; lo que es susceptible de mejora
es la eficacia con que el individuo las utiliza en situaciones matrices concretas. Atendiendo a la
operatividad motriz, sería necesario establecer como criterio básico un principio de globalización
funcional, según el cual cualquier actividad motriz programada en Educación Física debería tender al
desarrollo simultáneo de la utilización de los tres factores que componen la cadena sensomotriz. E
incluso cuando en las actividades motrices propuestas puedan tener mayor incidencia uno u otro factor
de la cadena, el plantear el desarrollo de una capacidad u otra en función de unas preferencias
doctrinales no estaría en correspondencia con este principio de globalización.

        Desde una concepción meramente mecanicista, cualquier actividad motriz que persiga el
desarrollo de la condición física y de la habilidad motriz con miras a la eficacia y al rendimiento podría
constituir un contenido de la Educación Física. Mas superados ya los auges conductistas, redescubierta
la unidad del ser en el centro de toda conducta humana, el simple objeto de adiestramiento -por
complejo que sea-es insuficiente; aunque ello no quiere decir que se haya que renunciar a logros
exigentes. En esta línea podrían enmarcarse las tendencias del rendimiento-competición y buena parte
de las escuelas y de los movimientos gimnásticos, excesivamente preocupados por los factores de
ejecución, en detrimento de los perceptivos o los de toma de decisión, así como de ciertas dimensiones
psicoafectivas de la persona.

        A lo largo de este siglo han alumbrado nuevas corrientes o métodos -en la teoría y en la
práctica- de aplicación del ejercicio físico, o por decirlo de otro modo, nuevas finalidades en el
tratamiento pedagógico de la actividad motriz, entre las que cabe destacar los métodos psicocinéticos y
psicomotores. Estos métodos, que nacieron con finalidad reeducativa y terapéutica, pronto apuntaron
también hacia el campo educativo, enfocados todos ellos muy en la línea de la tendencia dominante de
la pedagogía contemporánea (al menos en la teoría): la pedagogía activa.

        Desde los principios formulados por P.R. Ling y Hjalmar Ling en su gimnasia sueca, y las
orientaciones de Thulin, Amorós, Demeny, Hérbert y Gaulhofer, tratados por Langlade [1970]; muy poco
se ha avanzado en la aportación de nuevos ejercicios o nuevas formas de ejecución de los mismos. Los
métodos psicocinéticos y psicomotores, que se expanden al final de los años sesenta, no aportan nada
nuevo en el sentido al que nos referimos; más bien regresan al manejo sencillo y natural de los
pequeños materiales (pelotas, cuerdas, picas, etc.), a las formas más básicas de las destrezas matrices
(desplazamientos, saltos, equilibraciones ...) y al ritmo destecnificado.


                                                                                                                10
Pero si lo expuesto es cierto, la aportación de los citados métodos fue el manifiesto de que
frente al gesto motor estereotipado, de repetición de modelos generalmente inducidos desde fuera, se
halla el movimiento original, de iniciativa personal, creativo y más plenamente vivido que el aprendido
por imitación de un modelo ejecutante. Y también sirvió para resaltar la importancia de los aspectos
perceptivos del movimiento y la de basar el aprendizaje en el desarrollo del capacidades básicas que se
adquieren por experimentación motriz global y espontánea, ajenas a la descomposición analítica, a la
repetición de secuencias y a la progresión.

         Algunos profesionales, deslumbrados por las líneas generales de estructuración pedagógica de
los citados métodos, han visto en ellos un enfoque educativo adecuado para reemplazar al "anticuado"
de la Educación Física. A ellos nuestra ciencia les invita a reflexionar sobre ciertos aspectos.

        Los planteamientos didácticos propugnados por las tendencias psicomotrices y psicocinéticas
afirman que es posible desarrollar ciertas capacidades básicas, tales como la percepción espacial, la
percepción temporal, la coordinación en general, etc., que faciliten al individuo la posterior asimilación
del aprendizaje de las habilidades concretas. Sin embargo, esta suposición resulta un tanto aventurada,
a juzgar por los resultados de las investigaciones llevadas a cabo, con el imprescindible rigor científico,
por autores como Cratty [1982], Singer [1986], Welford [1976], etc., tanto en materia de programas de
desarrollo motor, como en lo referente al proceso de adquisición de la habilidad motriz.

        El desarrollo de la creatividad, entendida como experiencia activa personal, autónoma,
espontánea del alumno, se erige en el principal dogma de las escuelas psicomotrices. En consecuencia
rechazan por sistema el aprendizaje de gestos y también la progresión en las tareas para el aprendizaje y
el efecto de la transferencia, y se acogen exclusivamente a un proceso de enseñanza-aprendizaje basado
en la búsqueda, en el movimiento espontáneo, creativo, del alumno. No obstante, no tienen en cuenta
que la reproducción de modelos y la repetición son las vías idóneas para alcanzar una ejecución técnica
eficaz de las destrezas elementales, premisa imprescindible para asimilar actuaciones matrices de
superior nivel de complejidad y para crear respuestas eficaces en la búsqueda de soluciones a los
problemas motores que se planteen.

         Con vistas a alcanzar una eficacia en el binomio enseñanza-aprendizaje, todo lo referido al
proceso en sí resulta de importancia; pero es ineludible considerar el producto final al que da lugar el
proceso. Y es aquí, en el hecho de no perseguir resultados exigentes en la ejecución, donde reside una
de las lagunas que resta eficacia a los métodos psicomotores. De acuerdo con Sánchez Bañuelos [1986]:

        "Tan nefasto es el sistema que enseña ocasionando traumas en el proceso, como el que propicia
        una serie de experiencias y vivencias, pero que en definitiva no enseña nada".

        En la actualidad asistimos a tal pobreza de ejecución motriz espontánea por parte de la
población infantil, que si las tareas planteadas en la Educación Física no demandan niveles de eficacia
exigentes, la sesión de clase se puede convertir en la canonización del deterioro motor. Y lo que es más
importante, sin metas exigentes privaremos a la educación por el movimiento de uno de sus grandes
valores: el de ayudar al niño en la adquisición de los hábitos al esfuerzo y al espíritu de lucha y de
superación, que tan necesarios le serán durante toda su vida. Privar al niño de estos valores supone uno
de los mayores fraudes que la educación pueda cometer.


                                                                                                              11
A propósito de un apoyo en bases teóricas no científicas para la Educación Física, el Dr. Uriel
Simri [1976] afirma:

        "En los recientes años, el desarrollo de la creatividad ha estado mencionado muy a menudo
        como un objetivo de la Educación Física ... ¿Qué pasaría si nos diéramos cuenta, como una
        investigación objetiva pondría ciertamente en evidencia, que la Educación Física no es el mejor
        medio para desarrollar la creatividad? La respuesta es cierta: el tiempo dedicado a la Educación
        Física en la escuela es reducido para lograrlo ... Yo, personalmente, tengo mucho miedo de que
        si somos capaces de mostrar que la Educación Física tiene una contribución específica en el
        desarrollo de la juventud, una contribución que no puede aportar otro campo de la enseñanza,
        el camino de la Educación Física solamente puede ir cuesta abajo."

        La Educación Física tiene una importantísima tarea que cumplir en el ámbito educativo, y para
ello obviamente asimila --en la medida que convenga- la aportación psicomotriz, como la de las otras
corrientes más o menos actuales y de parecida fundamentación pedagógica; pero estas aportaciones no
dan derecho a despreciar, e incluso ignorar, importantes valores formativos, imprescindibles en una
educación para el niño de hoy.

         Existen formas antropológicas y socioculturales que han sido hontanares –más o menos
constantes, según las culturas- de la expresión natural del hombre, de su movimiento, y que implican a
su totalidad psicofísica. Dichas formas son el juego de movimiento, la danza y el deporte, y habrían de
ser incluidas como medio natural básico en la tarea educativa, de manera que una auténtica Educación
Física nunca debiera apartarse de ellas (Cagigal [1979]).

        La Educación Física debe volver al valor original de la conducta natural humana, pero sin
renunciar a logros analíticos exigentes, que de una u otra forma vayan a repercutir en beneficio de una
participación eficaz en esas aludidas constantes de expresión natural del hombre en movimiento, o en
beneficio de la adquisición de hábitos humanos positivos.

        Convendría, por fin, considerar qué niveles de enriquecimiento humano, de implicación
personal, debe comportar toda conducta programada dentro de la Educación Física. Ello nos serviría de
guía en el enfoque de la tarea educativa, de su programación y del modo como deba desarrollarse la
acción didáctica. Vendría a ser como el filtro regulador por el que debe pasar toda ejercitación motriz
para ser, por derecho, agente de la Educación Física.

        Recogiendo las valiosas reflexiones del sempiterno José María Cagigal, dichos niveles de
implicación personal podrían concentrarse así: habilidad perceptiva (capacidad para objetivar y
relacionar la información que guía la programación del acto motor), factores de ejecución (desarrollo de
las complejas capacidades de la eficiencia física), inteligencia motriz (capacidad de relación y
organización de las respuestas en función de la información recibida, de las posibilidades motrices
personales, etc.), vivencia integral del movimiento (valoración del movimiento como forma de
participación total y unitaria de la persona en todas sus dimensiones fundamentales), fruición (durante
el aprendizaje de las habilidades y en la incorporación de las mismas a los hábitos personales), expresión
y comunicación (enriquecimiento de las posibilidades corporales expresivo-comunicativas) y asunción
de la conducta corporal (toma de conciencia de los valores implicados en la propia capacidad motriz
haciéndolos realidad en una conducta unitaria).

                                                                                                             12

Sobre el concepto de educación física

  • 1.
    González Muñoz, Manolo(1993), “Sobre el concepto de educación física”, en Fundamentos de educación física para enseñanza primaria, vol. I, Barcelona, INDE, pp. 46-59.
  • 2.
    3. SOBRE ELCONCEPTO DE EDUCACIÓN FÍSICA 3.1. Educación Física: un término polisémico El término Educación Física designa un concepto cuya significación carece de unidad. Se trata, pues, de un término polisémico, que admite diversas interpretaciones. La interpretación concreta que se le dé al término Educación Física es fruto unas veces del determinado contenido que se le asigne, del contexto en el que se utilice; en otras ocasiones, y con frecuencia, depende de los valores otorgados al cuerpo, en función éstos de la concepción filosófica que de persona se tenga. Todo ello va a perfilar -en mayor o menor medida- una concepción teórica de lo que es perfectible, mejorable en la persona como tal, y abocará por lo tanto hacia un concepto u otro de Educación Física. Distintas concepciones del mundo y del hombre conllevan distintos modelos sociales o educativos, que hacen variar, por consiguiente, las aportaciones que dichos modelos reclaman de la Educación Física. Ello ocasiona que los matices semánticos de la misma puedan ser unos u otros. Dichos matices quedan siempre reflejados en la enunciación de sus finalidades y en la redacción de su contenido y métodos. El espectro de los referidos matices significantes de la Educación Física se ve también incrementado como consecuencia del contexto de aplicación de la misma. Puede ella aplicarse en el marco estrictamente escolar, o traspasar éste hasta llegar a ser usada como medio de abordar soluciones ante los problemas sociales de la época. Cabría mencionar en este punto cuestiones como la ocupación del tiempo de ocio, la recreación, la higiene y la salud, la integración y adaptación social, la propaganda política o los sentimientos nacionalistas, por ejemplo. Este problema de identificación semántica, que de hecho existe, no es -a nuestro entender- un síntoma de inidentificación del objeto propio de la Educación Física, sino algo relacionado con la amplitud de las finalidades que desde muy diferentes ámbitos se le asignan. Aun a pesar de lo apuntado, pasamos ahora a exponer su entidad conceptual, su esencia, válida, por lo menos, para su ámbito de aplicación educativa. 3.2. Aproximación al concepto de Educación Física Para abordar el estudio acerca de la teoría de ciertas parcelas del saber cuyo contenido es inspirado por la conciliación entre dos conceptos que se especifican uno al otro (como es el caso de la Educación Física), algunos autores optan por seguir un método consistente en analizar el significado de los conceptos, para examinar con posterioridad el alcance de su intersección. Este método, que aquí denominamos método del análisis semántica, es el que adoptaremos. 2
  • 3.
    Para adentrarnos, segúneste método, en el estudio de lo que entendemos por Educación Física, partiremos del análisis de los dos conceptos que concurren: "educación" y "física" (¿cuerpo?, ¿movimiento?, ¿... ?). Analizaremos lo que se entiende por educación y qué se entiende por físico -más aún, por lo físico en el ser humano-, y más tarde determinaremos si los caracteres que definen lo físico en la persona interesan al quehacer educativo. Así abordaremos el problema. En cualquier caso, somos conscientes de que la complejidad y la riqueza de significado que se encierran en un concepto tan amplio como el de educación (especificado por otros tales como "cuerpo", "físico" o "movimiento", a su vez complejísimas), hacen muy difícil circunscribirlo a los estrechos márgenes de una definición. Por la misma razón tampoco resulta sencillo concretar sus fines, objetivos y contenidos. De ahí que cualquier intento de estructuración resulte incompleto, discutible y casi siempre desalentador. Sin embargo, no suele ser baldío ningún esfuerzo en busca de la clarificación conceptual que la Educación Física reclama. a. Sobre el significado de la educación El concepto de educación no es un concepto unívoco. Ni siquiera en la etimología de la palabra "educación" hay acuerdo unánime. Unos la hacen derivar del verbo latino educare, que significa "criar, nutrir o alimentar, proteger, enseñar". Otros, en cambio, prefieren el verbo educere, compuesto de la preposición "e", que significa "dirección hacia afuera", y del verbo ducere, "conducir"; tal formación vendría a significar, en consecuencia, "extraer, hacer salir, sacar de dentro hacia fuera". ¿Podría la existencia de este doble origen etimológico ser producto de dos maneras distintas de concebir la educación? Todo hace suponer que sí. De hecho, se barajan dos grandes líneas conceptuales sobre la misma. Así lo ponen de manifiesto tanto la historia de la educación como la propia realidad actual, en la que conviven formas, a veces muy distintas, de abordar el proceso educativo. Nosotros, no obstante, consideraremos que ambas procedencias etimológicas vienen a complementarse para confirmar que el proceso educativo se halla constituido por dos movimientos: a) Uno, de fuera hacia dentro, de alimentación, de protección, de enseñanza, por el cual los adultos transmiten los bienes culturales de una sociedad a los miembros inmaduro s de la misma. b) Y otro, de dentro hacia fuera, de desenvolvimiento, de exclaustración (nunca dejará de estar el hombre de alguna manera enclaustrado en el ámbito de sus propias limitaciones), de promoción y desarrollo de las capacidades de cada ser humano, aspecto éste esencial al proceso educativo, ya es el que origina el desarrollo o perfección del sujeto. Como antes referíamos, ambos movimientos se complementan. Y, de forma muy sintética, baste decir que, aun cuando efectivamente existan dos modos diferentes de comprender el hecho educativo (el criterio social y el criterio individual), es menester entender la educación según un criterio mixto, de transmisión de bienes culturales (criterio social) que facilite el pleno desarrollo de todas las capacidades y los valores personales (criterio individual). El sujeto de la educación es la persona. Pero no solamente su parte esencial, sino todas sus facultades, las facultades específicas que como tal persona la distinguen del resto de los seres creados: 3
  • 4.
    inteligencia y voluntadesencialmente, pero también, en un sentido amplio las restantes facultades humanas que, siendo perfectibles, reciben el influjo y son manifestación de la actividad espiritual, psíquica. "La educación íntegra implica al hombre todo entero, el espíritu unido al cuerpo en unidad de naturaleza con todas sus facultades humanas..." (Pío XI, 1929). Para Pestalozzi [1972], los principios de la educación corporal e intelectual deben concordar: "La naturaleza concibe al niño como un todo indivisible, como una unidad orgánica esencial... No solamente la evolución de una parte está ligada a las otras sino que la naturaleza desarrolla cada uno de los talentos con ayuda de los otros." Podría también evocarse aquí el célebre adagio "nihil est in intellectu quod prius non fuerit in sensu" (nada existe en la mente que antes no haya estado en los sentidos). El cuerpo, como entidad biológica, no se educa, se adiestra. Razones éstas por las que no se puede hablar de educación por partes. Se educa siempre a la persona, poniendo el acento, según la especialización, sobre algunas de sus facultades personales. Dos notas esenciales caracterizan el proceso educativo. La primera de las notas es la del perfeccionamiento, el desarrollo, el desenvolvimiento, que vienen a afirmar la idea de que la educación supone un proceso de cambio, de dar forma a lo informe o de dar formas nuevas, de hacer pasar de la potencia al acto. La segunda es la intención de perfeccionar, pues sin intención -tanto en el educador como en el educando- no hay educación. Aunque todo el proceso fuese idéntico, sin la presencia de la voluntad, tal proceso no puede ser considerado como educativo. Y esta intencionalidad implica siempre una finalidad (valga aquí recordar el valor metafísico del principio "todo agente obra por un fin"). Filósofos, políticos y educadores han señalado siempre -implícita o explícitamente- fines para la educación. El objeto de la educación es, en definitiva, el perfeccionamiento humano. Es ayudar a cada individuo a extraer de sí mismo todo aquello para lo que está capacitado, sea desde perspectivas terrenas o transcendentes. Es la promoción de la persona a una posición superior de capacidad, de autonomía y de relación con los demás. Así, conocidos el sujeto, el fin y las notas esenciales, podríamos definir la educación como la ciencia y arte de ayudar al individuo al desarrollo intencional (armonioso, natural y progresivo) de todas sus potencias y facultades personales. b. Sobre el significado de físico, cuerpo, movimiento Nuestra palabra "física" procede del término griego fysis, que ha sido traducido por "naturaleza". Es decir, que lo físico es lo que pertenece al mundo natural: lo físico es el cuerpo, en contraposición al "alma", que es lo sobrenatural, lo espiritual, lo psíquico, según las tradiciones históricas. 4
  • 5.
    La Educación Físicase funda sobre dos grandes realidades antropológicas, que son, en palabras de J.M. Cagigal [1979], el cuerpo y el movimiento. De la misma forma que toda educación se asienta en un determinado concepto de persona, cualquier concepción acerca de la Educación Física tiene su fundamento en el concepto que de cuerpo se tenga, y que, a su vez, remite al concepto previo de persona, y al valor que lo corporal posee en la vida humana. Parece, pues, pertinente referimos al cuerpo antes de referimos a la Educación Física. Para las diferentes ciencias el cuerpo no consiste únicamente en lo material, lo biológico, como oposición a lo cultural y a lo psicológico, sino que es la unidad resultante de todo ello. Nuestro cuerpo no es simplemente el cuerpo que nos describe la anatomía, la fisiología o la biomecánica; es el cuerpo que se vive y se experimenta, es el resultado de toda nuestra experiencia personal, de nuestras ideas, sentimientos, deseos, preocupaciones, etc., y también el resultado de una modelación social. No parece posible, pues, que cualquiera de las conductas llamadas físicas se produzca sólo a expensas de los factores corporales, sino que comporta siempre factores de orden cognitivo, afectivo y social. En las sociedades actuales se vive una verdadera apología del cuerpo. Se ha pasado de una supuesta "represión del cuerpo" a un "honrar al cuerpo", más aún, a un "culto al cuerpo". Nuestro cuerpo se ha erigido en el centro de muchas preocupaciones: sociales (estética), técnicas (rendimiento en el trabajo, en el deporte), ideológicas (reivindicación del "derecho al propio cuerpo", derecho al bienestar, al ejercicio físico, etc.). Pero, ¿está suponiendo esta hipotética rehabilitación del valor del cuerpo en la sociedad contemporánea una verdadera liberación de opresiones personales y un auténtico equilibrio armónico para el individuo? En buena parte de las ocasiones es obvio que no. Los valores corporales son utilizados, manipulados, explotados: sean ejemplos de ello la utilización del cuerpo como bien de consumo en el ocio, en el sexo, etc., como instrumento de producción (gimnasia de pausa), o su utilización en el deporte (deportista-máquina, bien de Estado). Éstos u otros usos que la persona hace de su cuerpo, mediatizada por la influencia social, son antagónicos a lo que significa lo físico en la educación de la persona. Desde una perspectiva educativa es necesario centrar los "valores del cuerpo". Si el término "físico" hace referencia al cuerpo, la Educación Física sería, en un principio, la educación del cuerpo. Ahora bien, ¿qué aspectos corporales son objeto de la Educación Física?: ¿el bienestar de los distintos órganos?, ése es un aspecto que parece propio de las ciencias médicas. Algunos han querido encontrar en el movimiento, como atributo del cuerpo, el objeto de nuestra ciencia; se trataría, pues, de una kinésica, y entonces la Educación Física vendría a ser una enseñanza de movimientos, un perfeccionamiento de la máquina biológica desde perspectivas fisiológicas y mecánicas. También podrían, así, ser educados los animales. No; el término "movimiento", así entendido, cae en una abstracción bastante simplista. Los pedagogos de la Educación Física nos interesamos por el cuerpo o por el movimiento en cuanto que es vehículo, una herramienta, un camino para llegar a la persona y no como un objeto formal de nuestra atención. Si la persona es una e indivisible en su naturaleza, ha de serIo también en su comportamiento, en su conducta. De esta suerte, es necesario buscar el concepto de movimiento en su auténtica dimensión antropológica, algo más allá del mero mecanismo biomotor. El movimiento humano, el 5
  • 6.
    comportamiento motor, essiempre resultado de esa íntima y compleja realidad psicosociosomática que es la persona. Desde esta perspectiva, el movimiento es el producto de la relación existente entre la motricidad y el psiquismo (todo movimiento es inseparable del psiquismo que lo produce), pues es el resultado de la relación que los hechos físicos guardan con las funciones de orden superior. Por la intervención del psiquismo el movimiento se convierte en gesto, en conducta, es decir, en portador de intencionalidad, de significación. P. Parlabas [1981] quiere diferenciar de otros el concepto movimiento así entendido, utilizando el término "conducta motriz". Por tal entiende "la organización significante del comportamiento motor", es decir, el conjunto de manifestaciones matrices observables que son portadoras de significación. Y siendo el movimiento producto de la trama compleja de la persona, parece obvio pensar que desde él podamos acceder a la compleja trama del desarrollo personal. Alrededor de estos hechos elementales se forja el auténtico objeto, la auténtica razón de ser de la Educación Física. 3.3. Entidad conceptual de la Educación Física Huyendo de concepciones dualistas y monistas del hombre, ambas ya trasnochadas, la persona es aquí entendida como un ser dual. En su correcta dimensión antropológica, ello supone que sea comprendida integralmente (como una única realidad), es decir, como una síntesis unitaria de naturaleza psico-sociosomática. La corporeidad no es el hombre propiamente dicho, pero es algo más que una cualidad desdeñable. Las funciones sensitivas (entre ellas incluimos, naturalmente, el sentido de la kinésica) guardan una estrecha relación con las de orden superior. El hombre es uno, indivisible, y todo cuanto hay en él es mutuamente influenciable. "La primera razón del hombre es una razón sensitiva; es la que sirve de base a la razón intelectual; nuestros primeros maestros de filosofía son nuestros pies, nuestras manos, nuestros ojos". (Rosseau [1961]). El sujeto de la Educación Física es la persona, con sus posibilidades físicas de acción y expresión; pero no el simple compuesto orgánico humano estáticamente considerado -objetivo más bien específico de la fisiología-, sino "el hombre físicamente capaz" y "físicamente expresivo", es decir, "el hombre en movimiento" y "capaz de movimiento", "el hombre activo en sentido corporal" con todas las implicaciones del entorno social en el que vive. En esta reflexión sobre el sujeto de la Educación Física cabría sugerir alguna consideración más. Si todo planteamiento educativo ha de enfrentarse con el hombre concreto de su propio tiempo, no se puede pasar por alto que ese hombre vive mediatizado por la sociedad. Por ello habrá que contemplar también tanto el ámbito social en el que se desenvuelve como los cambios que en los hábitos de 6
  • 7.
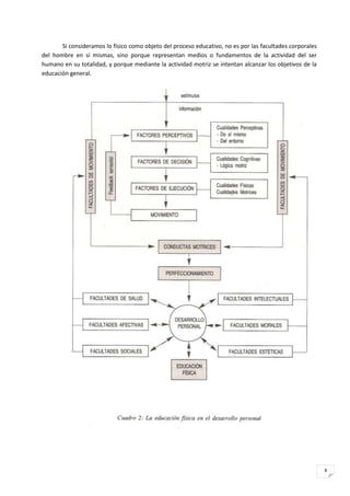
    comportamiento humano sepretendan conseguir, en disonancia con esa mediatización social. Es necesario aceptar el condicionamiento que la tecnología y el afán de producción someten a la actividad humana en la sociedad actual, y ésta es una realidad que está encarrilando las conductas. Humanas hacia el sedentarismo corporal. El quehacer cotidiana en una sociedad industrializada necesita muy poco del aparato locomotor, y de su inactividad se derivan y fomentan múltiples alteraciones de salud: desde las articulares, hasta las respiratorias y cardio-vasculares. La estampa del actual realizarse del hombre de nuestros días la constituyen el automatismo, la pasividad, la inmovilidad y la angustia, que amenazan con la atrofia de las facultades humanas. Resulta, pues, urgente que la educación facilite al niño de hoy el hábito de practicar actividades que estimulen ese afán lúdico y creativo que por naturaleza posee. Éstas y otras evidencias constituyen una dimensión antropo-social digna de ser tenida en cuenta a la hora de elaborar los fines y objetivos de una tarea educativa. Convendría reflexionar ahora, sobre las características esenciales de los ejercicios físicos que convienen a nuestra ciencia para lograr sus objetivos. El ejercicio físico es, en general, el agente, el medio, de la Educación Física. Pero no un ejercicio físico producto de un movimiento despersonalizado, entendido en su aspecto físico, mecánico, meramente corporal; sino concebido en el sentido más unitario del comportamiento humano, en el sentido de una "conducta motriz", en el sentido de una síntesis unitaria de acción significante. El ejercicio consciente de un movimiento inteligente, una ejercitación integral de sí mismo, que se manifiesta en forma de comportamientos motores observables. Desde el momento en que los ejercicios físicos empezaron a ser considerados no como un fin en sí, sino como un medio de desarrollo personal, también las corrientes de pensamiento referidas a los mismos adoptaron nuevos criterios. La Educación Física, más allá del mero dominio de ciertas habilidades y capacidades motrices -a lo que por naturaleza debe atender-, se interesa por el desarrollo global del individuo. Quiere poner en juego -junto con la dimensión biológica- el resto de las dimensiones fundamentales de la persona: afectiva, expresiva y cognitiva. La conducta motriz es un fenómeno constitutivamente interdependiente de los procesos humanos generales, aunque diferenciable por sus peculiares características dentro del contexto general educativo. Si la finalidad de la educación es el perfeccionamiento del individuo, de sus conductas -y perfeccionamiento significa despliegue de todas las facultades de la naturaleza humana-, la finalidad de la Educación Física es el perfeccionamiento de las facultades de movimiento de la persona. Sin olvidar las mutuas dependencias entre los diversos factores de la conducta humana general. Desde esta perspectiva conceptual los fines de la Educación Física han de concordar con los de la educación general, en aras de un equilibrio en el desarrollo personal. Según lo expuesto, definimos la Educación Física como la ciencia y arte de ayudar al individuo en el desarrollo intencional (armonioso, natural y progresivo) de sus facultades de movimiento, y con ellas el del resto de sus facultades personales (cuadro núm. 2). No se trata de un mero aprendizaje de movimientos, sino un camino hacia la educación total, que utiliza el movimiento humano como agente pedagógico y atiende a él como sujeto paciente de desarrollo de su eficiencia. 7
  • 8.
    Si consideramos lofísico como objeto del proceso educativo, no es por las facultades corporales del hombre en sí mismas, sino porque representan medios o fundamentos de la actividad del ser humano en su totalidad, y porque mediante la actividad motriz se intentan alcanzar los objetivos de la educación general. 8
  • 9.
    Las facultades demovimiento están determinadas por factores constitutivos de las cualidades humanas en general, que cabe virtualmente ubicar en el continuo que media entre lo prioritariamente físico y lo prioritariamente mental. Ocasionalmente, y por la función que cumplen en el desempeño de la tarea motriz, dichas cualidades podrían ser clasificadas en perceptivas, cognitivas, de ejecución y de control del movimiento (así las diferencian, en general, los modelos explicativos de las teorías del aprendizaje motor). Pero nunca, como decíamos, debe olvidarse esa tercera dimensión que a la conducta motriz personal le confieren sus íntimas relaciones con el resto de las facultades humanas. Según el factor de capacidad motriz al que pertenezcan, podría establecerse una clasificación de las cualidades humanas más directamente implicadas en el desempeño motor, tal como lo expone el dendograma adjunto (cuadro núm. 3). Ahora bien, determinar, según una concepción actual de la Educación Física, cuál debe ser la naturaleza de sus contenidos concretos de enseñanza-aprendizaje y cuál su tratamiento pedagógico y didáctico son tareas que -a nuestro entender- deben ser tomadas con cautela. 9
  • 10.
    El movimiento útilpara la Educación Física será aquél que exija la participación de todos los aspectos del comportamiento humano, es decir, de su totalidad psicofísica: facultades motrices, afectivas, sociales, cognitivas, estéticas, etc. Por su parte, las facultades de movimiento constituyen en sí una unidad funcional indivisible, dada la naturaleza propia del movimiento humano. Y aun estando dicha unidad integrada por cualidades de distinta índole (perceptiva, cognitiva, de ejecución y control del movimiento), éstas intervienen actuando cada una en función de las demás, según un complejo sistema. Quiere esto decir que la consideración didáctica y el desarrollo de dichas cualidades por separado carecen de sentido, cuando de estructurar y ejecutar acciones matrices significativas se trata. Por poner un ejemplo, un pretendido desarrollo de la capacidad para la apreciación de distancias (en general) no tendría razón de ser en la Educación Física. De acuerdo con lo que afirma Sánchez Bañuelos [1986] cuando cita a Welford [1976], las capacidades básicas (percepción-decisión-ejecución) no mejoran en sí; lo que es susceptible de mejora es la eficacia con que el individuo las utiliza en situaciones matrices concretas. Atendiendo a la operatividad motriz, sería necesario establecer como criterio básico un principio de globalización funcional, según el cual cualquier actividad motriz programada en Educación Física debería tender al desarrollo simultáneo de la utilización de los tres factores que componen la cadena sensomotriz. E incluso cuando en las actividades motrices propuestas puedan tener mayor incidencia uno u otro factor de la cadena, el plantear el desarrollo de una capacidad u otra en función de unas preferencias doctrinales no estaría en correspondencia con este principio de globalización. Desde una concepción meramente mecanicista, cualquier actividad motriz que persiga el desarrollo de la condición física y de la habilidad motriz con miras a la eficacia y al rendimiento podría constituir un contenido de la Educación Física. Mas superados ya los auges conductistas, redescubierta la unidad del ser en el centro de toda conducta humana, el simple objeto de adiestramiento -por complejo que sea-es insuficiente; aunque ello no quiere decir que se haya que renunciar a logros exigentes. En esta línea podrían enmarcarse las tendencias del rendimiento-competición y buena parte de las escuelas y de los movimientos gimnásticos, excesivamente preocupados por los factores de ejecución, en detrimento de los perceptivos o los de toma de decisión, así como de ciertas dimensiones psicoafectivas de la persona. A lo largo de este siglo han alumbrado nuevas corrientes o métodos -en la teoría y en la práctica- de aplicación del ejercicio físico, o por decirlo de otro modo, nuevas finalidades en el tratamiento pedagógico de la actividad motriz, entre las que cabe destacar los métodos psicocinéticos y psicomotores. Estos métodos, que nacieron con finalidad reeducativa y terapéutica, pronto apuntaron también hacia el campo educativo, enfocados todos ellos muy en la línea de la tendencia dominante de la pedagogía contemporánea (al menos en la teoría): la pedagogía activa. Desde los principios formulados por P.R. Ling y Hjalmar Ling en su gimnasia sueca, y las orientaciones de Thulin, Amorós, Demeny, Hérbert y Gaulhofer, tratados por Langlade [1970]; muy poco se ha avanzado en la aportación de nuevos ejercicios o nuevas formas de ejecución de los mismos. Los métodos psicocinéticos y psicomotores, que se expanden al final de los años sesenta, no aportan nada nuevo en el sentido al que nos referimos; más bien regresan al manejo sencillo y natural de los pequeños materiales (pelotas, cuerdas, picas, etc.), a las formas más básicas de las destrezas matrices (desplazamientos, saltos, equilibraciones ...) y al ritmo destecnificado. 10
  • 11.
    Pero si loexpuesto es cierto, la aportación de los citados métodos fue el manifiesto de que frente al gesto motor estereotipado, de repetición de modelos generalmente inducidos desde fuera, se halla el movimiento original, de iniciativa personal, creativo y más plenamente vivido que el aprendido por imitación de un modelo ejecutante. Y también sirvió para resaltar la importancia de los aspectos perceptivos del movimiento y la de basar el aprendizaje en el desarrollo del capacidades básicas que se adquieren por experimentación motriz global y espontánea, ajenas a la descomposición analítica, a la repetición de secuencias y a la progresión. Algunos profesionales, deslumbrados por las líneas generales de estructuración pedagógica de los citados métodos, han visto en ellos un enfoque educativo adecuado para reemplazar al "anticuado" de la Educación Física. A ellos nuestra ciencia les invita a reflexionar sobre ciertos aspectos. Los planteamientos didácticos propugnados por las tendencias psicomotrices y psicocinéticas afirman que es posible desarrollar ciertas capacidades básicas, tales como la percepción espacial, la percepción temporal, la coordinación en general, etc., que faciliten al individuo la posterior asimilación del aprendizaje de las habilidades concretas. Sin embargo, esta suposición resulta un tanto aventurada, a juzgar por los resultados de las investigaciones llevadas a cabo, con el imprescindible rigor científico, por autores como Cratty [1982], Singer [1986], Welford [1976], etc., tanto en materia de programas de desarrollo motor, como en lo referente al proceso de adquisición de la habilidad motriz. El desarrollo de la creatividad, entendida como experiencia activa personal, autónoma, espontánea del alumno, se erige en el principal dogma de las escuelas psicomotrices. En consecuencia rechazan por sistema el aprendizaje de gestos y también la progresión en las tareas para el aprendizaje y el efecto de la transferencia, y se acogen exclusivamente a un proceso de enseñanza-aprendizaje basado en la búsqueda, en el movimiento espontáneo, creativo, del alumno. No obstante, no tienen en cuenta que la reproducción de modelos y la repetición son las vías idóneas para alcanzar una ejecución técnica eficaz de las destrezas elementales, premisa imprescindible para asimilar actuaciones matrices de superior nivel de complejidad y para crear respuestas eficaces en la búsqueda de soluciones a los problemas motores que se planteen. Con vistas a alcanzar una eficacia en el binomio enseñanza-aprendizaje, todo lo referido al proceso en sí resulta de importancia; pero es ineludible considerar el producto final al que da lugar el proceso. Y es aquí, en el hecho de no perseguir resultados exigentes en la ejecución, donde reside una de las lagunas que resta eficacia a los métodos psicomotores. De acuerdo con Sánchez Bañuelos [1986]: "Tan nefasto es el sistema que enseña ocasionando traumas en el proceso, como el que propicia una serie de experiencias y vivencias, pero que en definitiva no enseña nada". En la actualidad asistimos a tal pobreza de ejecución motriz espontánea por parte de la población infantil, que si las tareas planteadas en la Educación Física no demandan niveles de eficacia exigentes, la sesión de clase se puede convertir en la canonización del deterioro motor. Y lo que es más importante, sin metas exigentes privaremos a la educación por el movimiento de uno de sus grandes valores: el de ayudar al niño en la adquisición de los hábitos al esfuerzo y al espíritu de lucha y de superación, que tan necesarios le serán durante toda su vida. Privar al niño de estos valores supone uno de los mayores fraudes que la educación pueda cometer. 11
  • 12.
    A propósito deun apoyo en bases teóricas no científicas para la Educación Física, el Dr. Uriel Simri [1976] afirma: "En los recientes años, el desarrollo de la creatividad ha estado mencionado muy a menudo como un objetivo de la Educación Física ... ¿Qué pasaría si nos diéramos cuenta, como una investigación objetiva pondría ciertamente en evidencia, que la Educación Física no es el mejor medio para desarrollar la creatividad? La respuesta es cierta: el tiempo dedicado a la Educación Física en la escuela es reducido para lograrlo ... Yo, personalmente, tengo mucho miedo de que si somos capaces de mostrar que la Educación Física tiene una contribución específica en el desarrollo de la juventud, una contribución que no puede aportar otro campo de la enseñanza, el camino de la Educación Física solamente puede ir cuesta abajo." La Educación Física tiene una importantísima tarea que cumplir en el ámbito educativo, y para ello obviamente asimila --en la medida que convenga- la aportación psicomotriz, como la de las otras corrientes más o menos actuales y de parecida fundamentación pedagógica; pero estas aportaciones no dan derecho a despreciar, e incluso ignorar, importantes valores formativos, imprescindibles en una educación para el niño de hoy. Existen formas antropológicas y socioculturales que han sido hontanares –más o menos constantes, según las culturas- de la expresión natural del hombre, de su movimiento, y que implican a su totalidad psicofísica. Dichas formas son el juego de movimiento, la danza y el deporte, y habrían de ser incluidas como medio natural básico en la tarea educativa, de manera que una auténtica Educación Física nunca debiera apartarse de ellas (Cagigal [1979]). La Educación Física debe volver al valor original de la conducta natural humana, pero sin renunciar a logros analíticos exigentes, que de una u otra forma vayan a repercutir en beneficio de una participación eficaz en esas aludidas constantes de expresión natural del hombre en movimiento, o en beneficio de la adquisición de hábitos humanos positivos. Convendría, por fin, considerar qué niveles de enriquecimiento humano, de implicación personal, debe comportar toda conducta programada dentro de la Educación Física. Ello nos serviría de guía en el enfoque de la tarea educativa, de su programación y del modo como deba desarrollarse la acción didáctica. Vendría a ser como el filtro regulador por el que debe pasar toda ejercitación motriz para ser, por derecho, agente de la Educación Física. Recogiendo las valiosas reflexiones del sempiterno José María Cagigal, dichos niveles de implicación personal podrían concentrarse así: habilidad perceptiva (capacidad para objetivar y relacionar la información que guía la programación del acto motor), factores de ejecución (desarrollo de las complejas capacidades de la eficiencia física), inteligencia motriz (capacidad de relación y organización de las respuestas en función de la información recibida, de las posibilidades motrices personales, etc.), vivencia integral del movimiento (valoración del movimiento como forma de participación total y unitaria de la persona en todas sus dimensiones fundamentales), fruición (durante el aprendizaje de las habilidades y en la incorporación de las mismas a los hábitos personales), expresión y comunicación (enriquecimiento de las posibilidades corporales expresivo-comunicativas) y asunción de la conducta corporal (toma de conciencia de los valores implicados en la propia capacidad motriz haciéndolos realidad en una conducta unitaria). 12