¡¡¡¡¡INSPIRA!!!!!
          María Piles Cabo
          Patricia Roth Damas
          Alonso Rizo Guerrero
          Mara Sempere Manuel
          Médicos residentes de MFYC
          del departamento de la Ribera
3 EQUIPOS   1 PREMIO
4 TIPOS DIFERENTES DE PREGUNTAS:

            Inhaladores

            Pruebas complementarias

            Tratamiento

            Diagnóstico diferencial



                            ¡¡2 MINUTOS!!
EPOC: breve introducción teórica


                Mara Sempere Manuel
                Médico residente de MFYC
                del departamento de la Ribera
¿Los tratarías igual?
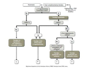
Fenotipos clínicos de la EPOC




                                                    Tos productiva/ expectoración durante >3
                                                    meses al año y durante más de 2 años
                                                    consecutivos

Y si no cumple criterios de ningún fenotipo? ¿Qué hago?   Escogemos el más grave
• Derivación a Especializada según gravedad
  – Grados III y IV GOLD
  – BODE-BODEx con puntuación >5
Tratamiento General:

-Eliminar hábito tabáquico
-Broncodilatadores acción prolongada
B2 (salmeterol ó indacaterol) ó Anticolinérgicos
(Tiotropio)
-Programa de ejercicio físico regular
-Vacunación Neumococo y Antigripal anual
-Valorar comorbilidades
ASMA: breve introducción teórica

                 Patricia Roth Damas

                 Médico residente de MFYC
                 del departamento de la Ribera
CARACTERÍSTICAS

 Limitación a la entrada del flujo aéreo – reversible generalmente
                                                                     ASMA                         DEFINICIÓN
                                                                                                 Obstrucción
                espontáneamente o con medicación                                               reversible al flujo
                                                                         SÍNTOMAS
                                                                                                     aéreo
        Hiperreactividad bronquial a multitud de estímulos                 Disnea
                                                                                                     LOS
              Inflamación bronquial - broncoespasmo                      Sibilancias              SÍNTOMAS
                                                                             Tos                  MEJORAN…
                                                                                                   tras tto
               DIAGNÓSTICO FUNCIONAL - PRUEBAS                       Opresión torácica         broncodilatador.
ESPIROMETRÍA          FEV1/FVC(%)-            Pr.BD+ si >FEV1 de
                      obstrucción (<70%)      un 12% y 200mL
                      FEV1(%)-severidad:      respecto a previo             LOS SÍNTOMAS EMPEORAN …
                      Leve ≥65%,              tras tto BD
De elección           Moderada 64%-50%                                      por la noche o de madrugada.
                      Grave 49%-35%
                      Muy grave <34%                                 con el ejercicio/ alergenos /aire frío/tabaco.
FEM o PEF             Variabilidad            Variabilidad de FEM
                                                                          tras AAS, AINEs o β-bloqueantes.
                      diaria%=((mayor PEF     > 20% en >3 días
En ausencia de        del día – Menos PEF     durante 1 semana           antecedentes personales de atopia.
espiro o en espiro    del día)/Menor PEF      en un registro de al
normal                del día)x100            menos 2 semanas        antecedentes familiares de asma o atopia.
Test de               Administrar sust. BD    Descenso ≥ 20% del                sibilancias extendidas.
hiperreactividad      inh en dosis            FEV1 con una
bronquial             creciente y se valora   concentración de         inexplicable bajo FEV1 o bajo Pick flow.
                      por espirometría        metacolina ≤
En espiro y Pr.BD -                           8mg/ml                           inexplicable eosinofilia.
CLASIFICACIÓN
                          ASMA INTERMITENTE                    ASMA PERSISTENTE

                                                   LEVE           MODERADO           SEVERO

                                                    >2                             A lo largo de
Síntomas                    ≤ 2 días/semana    días/semana          A diario        todo el día
                                              pero no diario
Despertares nocturnos          ≤ 2/mes          > 2/mes           >1/semana        Frecuentes
                                                                 pero no diario
                                                   >2
Uso a demanda               ≤ 2 días/semana   días/semana        Todos los días   Varias veces al
De SABA                                        pero no a                                día
                                                 diario
Interferencias AVD             Ninguna            Leve            Moderada            Grave
Función pulmonar                > 80%             > 80%          >60% <80%            ≤60%
(FEV1 o PEF ) % teórico
Exacerbaciones                 Ninguna        1 o ninguna al        ≥ 2/año          ≥ 2/año
                                                   año

                             ESCALÓN 1        ESCALÓN 2          ESCALÓN 3-4 ESCALÓN 5-6
CONTROL DEL ASMA EN ADULTOS

                               BIEN controlada         PARCIALMENTE controlada           MAL controlada
                              (todos los siguientes)   (cualquier medida en cualquier
                                                                  semana)


                                 Ninguna o ≤ 2               > 2 días/semana
Síntomas diurnos                 días/semana
Síntomas nocturnos                  Ninguno                     Cualquiera
                                                                                              Si ≥ 3
                                 Ninguna o ≤ 2               > 2 días/semana            características de
Uso a demanda                    días/semana                                                  asma
De SABA                                                                                   parcialmente
Interferencias AVD                  Ninguna                     Cualquiera                 controlada

Función pulmonar                     > 80%                        < 80%
(FEV1 o PEF ) % teórico
Exacerbaciones                      Ninguna                      ≥ 1/año                ≥ 1 en cualquier
                                                                                            semana
Cuestionarios validados de
síntomas
-ACT                                  ≥ 20                        16-19                       ≤15
-ACQ                                 ≤ 0.75                        ≥1.5                   No aplicable
ASMA                                               ASMA PERSISTENTE
INTERMITENTE                                            Medicación diaria

                       LEVE                     MODERADO                               SEVERO

                                                                                             ESCALÓN 6
                                                                            ESCALÓN 5
                                                                                              CE inh




                                                                                                              DE ELECCIÓN
                                                         ESCALÓN 4                           dosis alta
                                                                             CE inh
                                                                            dosis alta       + LABA +
                                      ESCALÓN 3            CE inh                             CE oral
                                                            dosis            + LABA
                     ESCALÓN 2         CE inh              media +
ESCALÓN 1
                                      dosis baja            LABA
                     CE inh            + LABA
                    dosis baja                                                                      +




                                                                                                              OPCIONES
                                                                                   +
   SABA                                                                                      Anti-LCTR y/o




                                                                                                               OTRAS
                                      CE inh dosis                          Anti-LCTR y/o
                                                              CE inh                          teofilina y/o
     a                                   media o           dosis media
                                                                             teofilina y/o
                                                                                             omalizumab
                       Anti-LCTR                                            omalizumab
 demanda                              CE inh dosis         + anti-LCTR
                                     baja+ anti-LCTR

                                                 SABA a demanda
                         Considerar inmunoterapia con alergenos
                           Educación, control ambiental, manejo de comorbilidades
               Evaluar control conseguido en 2-6 semanas y adecuar tratamiento según convenga
CRISIS ASMÁTICA
   LEVE       MODERADA      GRAVE
SABA x 6 en    SABA inh    SABA + CE
  cámara        + CE iv   vo + 02 alto
espaciadora                  flujo +
                           Ipratropio
DEFINICIÓN
      Obstrucción reversible al flujo aéreo


   SÍNTOMAS

     Disnea

   Sibilancias                LOS SÍNTOMAS
                               MEJORAN…
      Tos
                                 tras tto
Opresión torácica            broncodilatador.
LOS SÍNTOMAS EMPEORAN …

  por la noche o de madrugada.

  con el ejercicio/ alergenos /aire
            frío/tabaco.

 tras AAS, AINEs o β-bloqueantes.

antecedentes personales de atopia.

antecedentes familiares de asma o
            atopia.

      sibilancias extendidas.

 inexplicable bajo FEV1 o bajo Pick
                flow.

      inexplicable eosinofilia.



  CRISIS ASMÁTICA
 LEVE        MODER         GRAVE
              ADA
                                                                     CARACTERÍSTICAS
SABA x 6       SABA        SABA +     Limitación a la entrada del flujo aéreo – reversible generalmente espontáneamente
   en           inh        CE vo +                                       o con medicación
 cámara       + CE iv      02 alto
espaciad                   flujo +
                                                     Hiperreactividad bronquial a multitud de estímulos
   ora                    Ipratropi
                              o
                                                           Inflamación bronquial - broncoespasmo
YA BASTA DE TEORÍA….




¡¡¡Hagamos algo
 práctico!!!
¿¿¿Qué
tratamiento le
 pondrías???
Paciente con asma bronquial persistente leve, que presenta
síntomas diurnos diarios con necesidad de uso de SABA más de
dos veces por semana, síntomas nocturnos más de una noche
por semana. Muestra en su espirometría un volumen espiratorio
forzado en el primer segundo (FEV1) del 70% del valor predicho.
¿Cuál es el tratamiento de mantenimiento más apropiado?
    a) Corticoides inhalados a dosis bajas y agonistas B2-
       adrenérgicos inhalados de acción corta.
    b) Corticoides inhalados a dosis bajas y agonistas B2-
       adrenérgicos inhalados de acción prolongada.
    c) Corticoides inhalados a dosis elevadas y antagonistas de
       los leucotrienos.
    d) Antagonistas de los leucotrienos y agonistas B2-
       Adrenérgicos inhalados de acción prolongada.
    e) Antagonistas de los leucotrienos y teofilinas
CORRECTA 2
PARCIALMENTE
                          BIEN CONTROLADA                                    MAL CONTROLADA
                                                       CONTROLADA


                             Ninguno o ≤ 2           > 2 días/semana
Síntomas                     días/semana
Síntomas                       Ninguno                  Cualquiera          Si ≥ 3 características de
nocturnos/despertares                                                          asma parcialmente
                                                                                   controlada
                             Ninguna o ≤ 2          > 2 días a la semana
Uso a demanda                días/semana
De SABA
                        > 80% del valor teórico   < 80% del valor teórico
Función pulmonar        > 80% del mejor valor     < 80% del mejor valor
                        personal                  personal
PARCIALMENTE
                          BIEN CONTROLADA                                    MAL CONTROLADA
                                                       CONTROLADA


                             Ninguno o ≤ 2           > 2 días/semana
Síntomas                     días/semana
Síntomas                       Ninguno                  Cualquiera          Si ≥ 3 características de
nocturnos/despertares                                                          asma parcialmente
                                                                                   controlada
                             Ninguna o ≤ 2          > 2 días a la semana
Uso a demanda                días/semana
De SABA
                        > 80% del valor teórico   < 80% del valor teórico
Función pulmonar        > 80% del mejor valor     < 80% del mejor valor
                        personal                  personal
PARCIALMENTE
                          BIEN CONTROLADA                                    MAL CONTROLADA
                                                       CONTROLADA


                             Ninguno o ≤ 2           > 2 días/semana
Síntomas                     días/semana
Síntomas                       Ninguno                  Cualquiera          Si ≥ 3 características de
nocturnos/despertares                                                          asma parcialmente
                                                                                   controlada
                             Ninguna o ≤ 2          > 2 días a la semana
Uso a demanda                días/semana
De SABA
                        > 80% del valor teórico   < 80% del valor teórico
Función pulmonar        > 80% del mejor valor     < 80% del mejor valor
                        personal                  personal
PARCIALMENTE
                          BIEN CONTROLADA                                    MAL CONTROLADA
                                                       CONTROLADA


                             Ninguno o ≤ 2           > 2 días/semana
Síntomas                     días/semana
Síntomas                       Ninguno                  Cualquiera          Si ≥ 3 características de
nocturnos/despertares                                                          asma parcialmente
                                                                                   controlada
                             Ninguna o ≤ 2          > 2 días a la semana
Uso a demanda                días/semana
De SABA
                        > 80% del valor teórico   < 80% del valor teórico
Función pulmonar        > 80% del mejor valor     < 80% del mejor valor
                        personal                  personal
PARCIALMENTE
                          BIEN CONTROLADA                                    MAL CONTROLADA
                                                       CONTROLADA


                             Ninguno o ≤ 2           > 2 días/semana
Síntomas                     días/semana
Síntomas                       Ninguno                  Cualquiera          Si ≥ 3 características de
nocturnos/despertares                                                          asma parcialmente
                                                                                   controlada
                             Ninguna o ≤ 2          > 2 días a la semana
Uso a demanda                días/semana
De SABA
                        > 80% del valor teórico   < 80% del valor teórico
Función pulmonar        > 80% del mejor valor     < 80% del mejor valor
                        personal                  personal
PARCIALMENTE
                          BIEN CONTROLADA                                    MAL CONTROLADA
                                                       CONTROLADA


                             Ninguno o ≤ 2           > 2 días/semana
Síntomas                     días/semana
Síntomas                       Ninguno                  Cualquiera          Si ≥ 3 características de
nocturnos/despertares                                                          asma parcialmente
                                                                                   controlada
                             Ninguna o ≤ 2          > 2 días a la semana
Uso a demanda                días/semana
De SABA
                        > 80% del valor teórico   < 80% del valor teórico
Función pulmonar        > 80% del mejor valor     < 80% del mejor valor
                        personal                  personal
PARCIALMENTE
                          BIEN CONTROLADA                                    MAL CONTROLADA
                                                       CONTROLADA


                             Ninguno o ≤ 2           > 2 días/semana
Síntomas                     días/semana
Síntomas                       Ninguno                  Cualquiera          Si ≥ 3 características de
nocturnos/despertares                                                          asma parcialmente
                                                                                   controlada
                             Ninguna o ≤ 2          > 2 días a la semana
Uso a demanda                días/semana
De SABA
                        > 80% del valor teórico   < 80% del valor teórico
Función pulmonar        > 80% del mejor valor     < 80% del mejor valor
                        personal                  personal
ASMA                                               ASMA PERSISTENTE
INTERMITENTE                                            Medicación diaria

                       LEVE                     MODERADO                               SEVERO

                                                                                             ESCALÓN 6
                                                                                                              Subir si es
                                                                                                              necesario
                                                                            ESCALÓN 5
                                                                                              CE inh              y
                                                                                                              valorado
                                                         ESCALÓN 4                           dosis alta
                                                                             CE inh                            educ /
                                                                                                               amb /
                                                                            dosis alta       + LABA +          comor
                                      ESCALÓN 3            CE inh                             CE oral
                                                            dosis            + LABA
                                                                                                              Control
                     ESCALÓN 2         CE inh              media +
ESCALÓN 1
                                      dosis baja            LABA
                     CE inh            + LABA                                                                 Bajar si es
                    dosis baja                                                     +
                                                                                                    +          posible

   SABA                                                                     Anti-LCTR y/o
                                                                                             Anti-LCTR y/o
                                      CE inh dosis            CE inh                          teofilina y/o    y asma
     a                                   media o           dosis media
                                                                             teofilina y/o
                                                                                             omalizumab       controlad
                       Anti-LCTR                                            omalizumab                           o al
 demanda                              CE inh dosis         + anti-LCTR                                         menos
                                     baja+ anti-LCTR                                                           3meses


                                            SABA a demanda
                         Considerar inmunoterapia con alergenos
                           Educación, control ambiental, manejo de comorbilidades
               Evaluar control conseguido en 2-6 semanas y adecuar tratamiento según convenga
ASMA                                               ASMA PERSISTENTE
INTERMITENTE                                            Medicación diaria

                       LEVE                     MODERADO                               SEVERO

                                                                                             ESCALÓN 6
                                                                                                              Subir si es
                                                                                                              necesario
                                                                            ESCALÓN 5
                                                                                              CE inh              y
                                                                                                              valorado
                                                         ESCALÓN 4                           dosis alta
                                                                             CE inh                            educ /
                                                                                                               amb /
                                                                            dosis alta       + LABA +          comor
                                      ESCALÓN 3            CE inh                             CE oral
                                                            dosis            + LABA
                                                                                                              Control
                     ESCALÓN 2         CE inh              media +
ESCALÓN 1
                                      dosis baja            LABA
                     CE inh            + LABA                                                                 Bajar si es
                    dosis baja                                                     +
                                                                                                    +          posible

   SABA                                                                     Anti-LCTR y/o
                                                                                             Anti-LCTR y/o
                                      CE inh dosis            CE inh                          teofilina y/o    y asma
     a                                   media o           dosis media
                                                                             teofilina y/o
                                                                                             omalizumab       controlad
                       Anti-LCTR                                            omalizumab                           o al
 demanda                              CE inh dosis         + anti-LCTR                                         menos
                                     baja+ anti-LCTR                                                           3meses


                                            SABA a demanda
                         Considerar inmunoterapia con alergenos
                           Educación, control ambiental, manejo de comorbilidades
               Evaluar control conseguido en 2-6 semanas y adecuar tratamiento según convenga
ASMA                                               ASMA PERSISTENTE
INTERMITENTE                                            Medicación diaria

                       LEVE                     MODERADO                               SEVERO

                                                                                             ESCALÓN 6
                                                                                                              Subir si es
                                                                                                              necesario
                                                                            ESCALÓN 5
                                                                                              CE inh              y
                                                                                                              valorado
                                                         ESCALÓN 4                           dosis alta
                                                                             CE inh                            educ /
                                                                                                               amb /
                                                                            dosis alta       + LABA +          comor
                                      ESCALÓN 3            CE inh                             CE oral
                                                            dosis            + LABA
                                                                                                              Control
                     ESCALÓN 2         CE inh              media +
ESCALÓN 1
                                      dosis baja            LABA
                     CE inh            + LABA                                                                 Bajar si es
                    dosis baja                                                     +
                                                                                                    +          posible

   SABA                                                                     Anti-LCTR y/o
                                                                                             Anti-LCTR y/o
                                      CE inh dosis            CE inh                          teofilina y/o    y asma
     a                                   media o           dosis media
                                                                             teofilina y/o
                                                                                             omalizumab       controlad
                       Anti-LCTR                                            omalizumab                           o al
 demanda                              CE inh dosis         + anti-LCTR                                         menos
                                     baja+ anti-LCTR                                                           3meses


                                            SABA a demanda
                         Considerar inmunoterapia con alergenos
                           Educación, control ambiental, manejo de comorbilidades
               Evaluar control conseguido en 2-6 semanas y adecuar tratamiento según convenga
Paciente con asma bronquial persistente leve, que presenta
síntomas diurnos diarios con necesidad de uso de SABA más de
dos veces por semana, síntomas nocturnos más de una noche
por semana. Muestra en su espirometría un volumen espiratorio
forzado en el primer segundo (FEV1) del 70% del valor predicho.
¿Cuál es el tratamiento de mantenimiento más apropiado?
    a) Corticoides inhalados a dosis bajas y agonistas B2-
       adrenérgicos inhalados de acción corta.
    b) Corticoides inhalados a dosis bajas y agonistas B2-
       adrenérgicos inhalados de acción prolongada.
    c) Corticoides inhalados a dosis elevadas y antagonistas de
       los leucotrienos.
    d) Antagonistas de los leucotrienos y agonistas B2-
       Adrenérgicos inhalados de acción prolongada.
    e) Antagonistas de los leucotrienos y teofilinas
Un paciente diagnosticado de asma bronquial que está siendo
tratado con esteroides inhalados a dosis bajas (200 microgramos
de budesonida cada 12 horas) y medicación de rescate
(salbutamol a demanda) acude a control clínico periódico. El
paciente refiere que en los últimos 3 meses no ha tenido
agudizaciones y que utiliza el salbutamol una vez al día.
Únicamente tiene disnea al subir cuestas y algunas noches
dureme de forma irregular por la tos. ¿Cuál de las siguiente
opciones terapéuticas se considera de elección?
    a) Aumentar la dosis de corticoides inhalados a 800
        microgramos/día.
    b) Añadir tiotropio.
    c) Mantener la misma pauta farmacológica.
    d) Cambiar a una terapia combinada con corticoides
        inhalados a dosis bajas y beta2 adrenérgicos de acción
        prolongada.
    e) Añadir leucotrienos.
CORRECTA 4
Un paciente diagnosticado de asma bronquial que está siendo
tratado con esteroides inhalados a dosis bajas (200 microgramos
de budesonida cada 12 horas) y medicación de rescate
(salbutamol a demanda) acude a control clínico periódico. El
paciente refiere que en los últimos 3 meses no ha tenido
agudizaciones y que utiliza el salbutamol una vez al día.
                   ASMA PERSISTENTE LEVE
Únicamente tiene disnea al subir cuestas y algunas noches
dureme de forma irregular por la tos. ¿Cuál de las siguiente
opciones terapéuticas se considera de elección?
    a) Aumentar la dosis de corticoides inhalados a 800
        microgramos/día.
    b) Añadir tiotropio.
    c) Mantener la misma pauta farmacológica.
    d) Cambiar a una terapia combinada con corticoides
        inhalados a dosis bajas y beta2 adrenérgicos de acción
        prolongada.
    e) Añadir leucotrienos.
Un paciente diagnosticado de asma bronquial que está siendo
tratado con esteroides inhalados a dosis bajas (200 microgramos
de budesonida cada 12 horas) y medicación de rescate
(salbutamol a demanda) acude a control clínico periódico. El
paciente refiere que en los últimos 3 meses no ha tenido
agudizaciones y que utiliza el salbutamol una vez al día.
Únicamente tiene disnea al subir cuestas y algunas noches
duerme de forma irregular por la tos. ¿Cuál de las siguiente
opciones terapéuticas se considera de elección?
    a) Aumentar la dosis de corticoides inhalados a 800
        microgramos/día. CONTROLADO
                      MAL
    b) Añadir tiotropio.
    c) Mantener la misma pauta farmacológica.
    d) Cambiar a una terapia combinada con corticoides
        inhalados a dosis bajas y beta2 adrenérgicos de acción
        prolongada.     SUBIR ESCALÓN
    e) Añadir leucotrienos.
ASMA                                               ASMA PERSISTENTE
INTERMITENTE                                            Medicación diaria

                       LEVE                     MODERADO                               SEVERO

                                                                                             ESCALÓN 6
                                                                                                              Subir si es
                                                                                                              necesario
                                                                            ESCALÓN 5
                                                                                              CE inh              y
                                                                                                              valorado
                                                         ESCALÓN 4                           dosis alta
                                                                             CE inh                            educ /
                                                                                                               amb /
                                                                            dosis alta       + LABA +          comor
                                      ESCALÓN 3            CE inh                             CE oral
                                                            dosis            + LABA
                                                                                                              Control
                     ESCALÓN 2         CE inh              media +
ESCALÓN 1
                                      dosis baja            LABA
                     CE inh            + LABA                                                                 Bajar si es
                    dosis baja                                                     +
                                                                                                    +          posible

   SABA                                                                     Anti-LCTR y/o
                                                                                             Anti-LCTR y/o
                                      CE inh dosis            CE inh                          teofilina y/o    y asma
     a                                   media o           dosis media
                                                                             teofilina y/o
                                                                                             omalizumab       controlad
                       Anti-LCTR                                            omalizumab                           o al
 demanda                              CE inh dosis         + anti-LCTR                                         menos
                                     baja+ anti-LCTR                                                           3meses


                                            SABA a demanda
                         Considerar inmunoterapia con alergenos
                           Educación, control ambiental, manejo de comorbilidades
               Evaluar control conseguido en 2-6 semanas y adecuar tratamiento según convenga
Un paciente diagnosticado de asma bronquial que está siendo
tratado con esteroides inhalados a dosis bajas (200 microgramos
de budesonida cada 12 horas) y medicación de rescate
(salbutamol a demanda) acude a control clínico periódico. El
paciente refiere que en los últimos 3 meses no ha tenido
agudizaciones y que utiliza el salbutamol una vez al día.
Únicamente tiene disnea al subir cuestas y algunas noches
dureme de forma irregular por la tos. ¿Cuál de las siguiente
opciones terapéuticas se considera de elección?
    a) Aumentar la dosis de corticoides inhalados a 800
        microgramos/día.
    b) Añadir tiotropio.
    c) Mantener la misma pauta farmacológica.
    d) Cambiar a una terapia combinada con corticoides
        inhalados a dosis bajas y beta2 adrenérgicos de acción
        prolongada.
    e) Añadir leucotrienos.
Por lo que hace referencia al tratamiento del asma bronquial,
una de las siguientes respuestas es FALSA:
    a) El salbutamol se indica como medicación de rescate.
    b) La prednisona oral puede estar indicada en la crisis
        asmática.
    c) Los glucocorticosteroides inhalados se metabolizan en el
        hígado.
    d) Los agonistas adrenérgicos-beta2 pueden emplearse en
        combinación con los glucocorticosteroides inhalados en
        el asma persistente moderada.
    e) El efecto del salmeterol dura 24 horas.
CORRECTA 5
Por lo que hace referencia al tratamiento del asma bronquial,
una de las siguientes respuestas es FALSA:
    a) El salbutamol se indica como medicación de rescate.
    b) La prednisona oral puede estar indicada en la crisis
        asmática.
    c) Los glucocorticosteroides inhalados se metabolizan en el
        hígado.
    d) Los agonistas adrenérgicos-beta2 pueden emplearse en
        combinación con los glucocorticosteroides inhalados en
        el asma persistente moderada.
    e) El efecto del salmeterol dura 24 horas.
Hombre de 35 años, asmático, con FEV1 70%, que precisa
agonistas B2 de acción corta (SABA) diarios. Está en tratamiento
con budesonida 100 mcg inhalada cada 12 horas y salbutamol a
demanda. ¿Cuál de las siguientes opciones terapéuticas la
consideras de elección?:
   a) Aumentar las dosis de budesonida a 400 mcg. Una vez
       controlado el asma, ajustar la dosis de mantenimiento a
       la mínima dosis eficaz para controlar los síntomas.
   b) Aumentar las dosis de budesonida a 200 mcg cada 12
       horas y salmeterol.
   c) Continuar con 200 mcg de budesonida al día y asociarle
       salmeterol.
   d) Pautar prednisona vía oral durante 9 días para controlar
       los síntomas y posteriormente utilizar salmeterol.
   e) Todas son falsas.
CORRECTA 3
Hombre de 35 años, asmático, con FEV1 70%, que precisa
agonistas B2 de acción corta (SABA) diarios. Está en tratamiento
con budesonida 100 mcg inhalada cada 12 horas y salbutamol a
demanda. ¿Cuál de las siguientes opciones terapéuticas la
consideras de elección?:
   a) Aumentar las dosis de budesonida a 400 mcg. Una vez
       controlado el asma, ajustar la dosis de mantenimiento a
       la mínima dosis eficaz para controlar los síntomas.
   b) Aumentar las dosis de budesonida a 200 mcg cada 12
       horas y salmeterol.
   c) Continuar con 200 mcg de budesonida al día y asociarle
       salmeterol.
   d) Pautar prednisona vía oral durante 9 días para controlar
       los síntomas y posteriormente utilizar salmeterol.
   e) Todas son falsas.
Un paciente con EPOC acude a revisión. Realiza tratamiento
habitual con agonistas β2-adrenérgicos y anticolinérgicos de
acción prolongada. Ha presentado 3 exacerbaciones de su
enfermedad en el último año que han requerido tratamiento con
antibióticos y glucocorticoides orales, con mejoría. Se realiza
una espirometría en la que se aprecia un patrón obstructivo
grave con respuesta broncodilatadora positiva. ¿Cuál de los
siguientes fármacos considera que es más apropiado añadir en
primer lugar a su tratamiento de base?:
    a) Teofilina.
    b) Glucocorticoides inhalados.
    c) Antagonistas de los receptores de los leucotrienos.
    d) N-acetilcisteína.
    e) Cromoglicato.
En pacientes EPOC que consiguen una mejoría o estabilidad
clínica es verdadero que:
    a) Es probable que la retirada del bronocodilatador o
       sustitución por otro de menor potencia o menor duración
       de acción produzca un empeoramiento funcional y/o
       sintomático.
    b) En pacientes con fenotipo mixto se recomienda retirar el
       tratamiento con corticoides inhalados y dejarlos con
       broncodilatadores de larga duración.
    c) En pacientes con fenotipo agudizador se puede plantear la
       reducción del tratamiento si han transcurrido 6 meses sin
       reagudizaciones.
    d) Todas son correctas.
    e) Todas son falsas.
CORRECTA 1
En pacientes EPOC que consiguen una mejoría o estabilidad
clínica es verdadero que:
    a) Es probable que la retirada del bronocodilatador o
       sustitución por otro de menor potencia o menor duración
                                             Reducir dosis hasta
       de acción produzca un empeoramiento funcionaleficaz
                                             dosis mínima y/o
       sintomático.
    b) En pacientes con fenotipo mixto se recomienda retirar el
       tratamiento con corticoides inhalados y dejarlos con
                                                    1 año
       broncodilatadores de larga duración.
    c) En pacientes con fenotipo agudizador se puede plantear la
       reducción del tratamiento si han transcurrido 6 meses sin
       reagudizaciones.
    d) Todas son correctas.
    e) Todas son falsas.
En paciente EPOC fenotipo no agudizador que presenta síntomas
o limitación al ejercicio tras monoterapia broncodilatadora es
cierto que:
    a) Debemos aumentar dosis de broncodilatadores de acción
       larga y utilizar los de acción corta a demanda.
    b) Debemos asociar corticoesteroides inhalados.
    c) Se debe emplear doble terapia broncodilatadora.
    d) Debemos asociar teofilinas, ya que presentan efectos
       aditivos a los broncodilatadores habituales.
    e) Todas son falsas.
En paciente EPOC fenotipo no agudizador que presenta síntomas
o limitación al ejercicio tras monoterapia broncodilatadora es
cierto que:
    a) Debemos aumentar dosis de broncodilatadores de acción
       larga y utilizar los de acción corta a demanda.
    b) Debemos asociar corticoesteroides inhalados.
    c) Se debe emplear doble terapia broncodilatadora.
    d) Debemos asociar teofilinas, ya que presentan efectos
       aditivos a los broncodilatadores habituales.
    e) Todas son falsas.
Paciente EPOC con tos y expectoración durante 4 meses al año
desde hace 5 años. Este último año ha precisado en 3 ocasiones
corticoides sistémicos y antibiótico. Presenta disnea grado 2. En
la prueba de los 6 minutos marcha la distancia recorrida es de
200m. En la espirometría muestra FEV1/FVC < 70% y FEV1 40%.
Está en tratamiento con salmeterol y bromuro de tiotropio. ¿Cuál
de las opciones considera que es la correcta?:
    a) Asociar primero su tratamiento budesonida inhalada 100
    mcg al día.
    b) Asociar a su tratamiento roflumilast 500 mcg al día.
    c) Pautar prednisona vía oral durante 9 días, después
    continuar con su medicación habitual.
    d) La respuesta anterior y además se puede valorar añadir
    carbocisteína.
    e) Todas son verdaderas.
Paciente EPOC con tos y expectoración durante 4 meses al año
desde hace 5 años. Este último año ha precisado en 3 ocasiones
corticoides sistémicos y antibiótico. Presenta disnea grado 2. En
la prueba de los 6 minutos marcha la distancia recorrida es de
200m. En la espirometría muestra FEV1/FVC < 70% y FEV1 40%.
Está en tratamiento con salmeterol y bromuro de tiotropio. ¿Cuál
de las opciones considera que es la correcta?:
    a) Asociar primero su tratamiento budesonida inhalada 100
    mcg al día.
    b) Asociar a su tratamiento roflumilast 500 mcg al día.
    c) Pautar prednisona vía oral durante 9 días, después
    continuar con su medicación habitual.
    d) La respuesta anterior y además se puede valorar añadir
    carbocisteína.                  - EPOC TIPO BRONQUITIS
    e) Todas son verdaderas.
Paciente EPOC con tos y expectoración durante 4 meses al año
desde hace 5 años. Este último año ha precisado en 3 ocasiones
corticoides sistémicos y antibiótico. Presenta disnea grado 2. En
la prueba de los 6 minutos marcha la distancia recorrida es de
200m. En la espirometría muestra FEV1/FVC < 70% y FEV1 40%.
Está en tratamiento con salmeterol y bromuro de tiotropio. ¿Cuál
de las opciones considera que es la correcta?:
    a) Asociar primero su tratamiento budesonida inhalada 100
    mcg al día.
    b) Asociar a su tratamiento roflumilast 500 mcg al día.
    c) Pautar prednisona vía oral durante 9 días, después
    continuar con su medicación habitual.
    d) La respuesta anterior y además se puede valorar añadir
    carbocisteína.                  - EPOC TIPO BRONQUITIS
    e) Todas son verdaderas.        - AGUDIZADOR
Paciente EPOC con tos y expectoración durante 4 meses al año
desde hace 5 años. Este último año ha precisado en 3 ocasiones
corticoides sistémicos y antibiótico. Presenta disnea grado 2. En
la prueba de los 6 minutos marcha la distancia recorrida es de
200m. En la espirometría muestra FEV1/FVC < 70% y FEV1 40%.
Está en tratamiento con salmeterol y bromuro de tiotropio. ¿Cuál
de las opciones considera que es la correcta?:
    a) Asociar primero su tratamiento budesonida inhalada 100
    mcg al día.
    b) Asociar a su tratamiento roflumilast 500 mcg al día.
    c) Pautar prednisona vía oral durante 9 días, después
    continuar con su medicación habitual.
    d) La respuesta anterior y además se puede valorar añadir
    carbocisteína.                  - EPOC TIPO BRONQUITIS
    e) Todas son verdaderas.        - AGUDIZADOR
                                    - NIVEL DE GRAVEDAD III
Paciente EPOC con tos y expectoración durante 4 meses al año
desde hace 5 años. Este último año ha precisado en 3 ocasiones
corticoides sistémicos y antibiótico. Presenta disnea grado 2. En la
prueba de los 6 minutos marcha la distancia recorrida es de 200m.
En la espirometría muestra FEV1/FVC < 70% y FEV1 40%. Está en
tratamiento con salmeterol y bromuro de tiotropio. ¿Cuál de las
opciones considera que es la correcta?:
    a) Asociar primero su tratamiento budesonida inhalada 100
    mcg al día.
    b) Asociar a su tratamiento roflumilast 500 mcg al día.
    c) Pautar prednisona vía oral durante 9 días, después
    continuar con su medicación habitual.
    d) La respuesta anterior y además se puede valorar añadir
    carbocisteína.                 - EPOC TIPO BRONQUITIS
    e) Todas son verdaderas.       - AGUDIZADOR
                                   - NIVEL DE GRAVEDAD III
Paciente EPOC con tos y expectoración durante 4 meses al año
desde hace 5 años. Este último año ha precisado en 3 ocasiones
corticoides sistémicos y antibiótico. Presenta disnea grado 2. En la
prueba de los 6 minutos marcha la distancia recorrida es de 200m.
En la espirometría muestra FEV1/FVC < 70% y FEV1 40%. Está en
tratamiento con salmeterol y bromuro de tiotropio. ¿Cuál de las
opciones considera que es la correcta?:
    a) Asociar primero su tratamiento budesonida inhalada 100
    mcg al día.
    b) Asociar a su tratamiento roflumilast 500 mcg al día.
    c) Pautar prednisona vía oral durante 9 días, después continuar
    con su medicación habitual.
    d) La respuesta anterior y además se puede valorar añadir
    carbocisteína.
    e) Todas son verdaderas.
Paciente EPOC con tos y expectoración durante 4 meses al año
desde hace 5 años. Este último año ha precisado en 3 ocasiones
corticoides sistémicos y antibiótico. Presenta disnea grado 2. En la
prueba de los 6 minutos marcha la distancia recorrida es de 200m.
En la espirometría muestra FEV1/FVC < 70% y FEV1 40%. Está en
tratamiento con salmeterol y bromuro de tiotropio. ¿Cuál de las
opciones considera que es la correcta?:
    a) Asociar primero su tratamiento budesonida inhalada 100
    mcg al día.
    b) Asociar a su tratamiento roflumilast 500 mcg al día.
    c) Pautar prednisona vía oral durante 9 días, después continuar
    con su medicación habitual.
    d) La respuesta anterior y además se puede valorar añadir
    carbocisteína.
    e) Todas son verdaderas.
¿¿¿Qué prueba
complementaria
  pediarías???
Paciente de 23 años con tos seca y dificultad
     respiratoria en primavera y algunos otros días
     aislados al año que requiere del uso esporádico de
     salbutamol inhalado. ¿Qué pruebas le pediríamos?

a)    Pruebas de alergia para confirmar el diagnóstico
b)    Espirometría
c)    Rx tórax
d)    Byc
Para el diagnóstico es indispensable hacer espirometría




                                                      Es necesario realizar RX antes
La respuesta correcta es la D                             de hacer espirometría
Un hombre de 65 años, oficinista jubilado y fumador de
  1 paquete diario de cigarrillos, acude a consulta por un
  cuadro de tos persistente, genealmente seca y disnea
  progresiva de 2 años de evolución que en la actualidad
  es de grado 2. El paciente niega otros síntomas. La
  exploración física no muestra datos relevantes. La
  actitud a seguir sería:
a) Iniciar tratamiento con broncodilatadores inhalados.
b) Realizar RX de Torax y espirometría con prueba
   broncodilatadora.
c) Pautar corticoides orales.
d) Realizar TC torácica.
e) Realizar gasometría arterial basal
La respuesta correcta es la B.



ANTES DE TRATAR DEBEMOS DIAGNOSTICAR
Varón de 89 años diagnósticado de EPOC que
     requiere oxígeno domiciliario que ha estado
     ingresado más de dos veces este invierno por su
     enfermedad y que una puntuación BODE de 7.;
     acude porque persiste clínica de tos y disnea, no
     aumento de expectoración ni fiebre ¿Qué pruebas
     le pediríamos de entrada?

a)    Ninguna, ya tenemos el diagnóstico
b)    Espirometría
c)    Rx tórax de control
d)    Byc
La respuesta correcta es la A.
Varón de 52 años diagnósticado de EPOC en
     tratamiento con bromuro de tiotropio y salmeterol
     acude por presentar aumento del número de
     esputos y según refiere alguno de ellos con restos
     hemáticos ¿Qué pruebas le pediríamos?

a)    TAC torácico
b)    Espirometría
c)    Rx tórax
d)    Rx tórax y analítica
La respuesta correcta es la D.

Analítica para comprobar hemograma y
coagulación.

Rx tórax para objetivar lesiones**
Un paciente con EPOC no reagudizador que acude a
revisión que presenta clínica respiratoria estable y en
el que se detectan acropaquias de aparición
reciente, ¿qué prueba complementaria le pedirías?:
  a) TAC de tórax
  b) Ninguna, probablemente esas acropaquias ya las
   tuviera antes
  c) Rx de tórax y espirometría
  d)TAC de tórax y analítica
La respuesta correcta es la D.

Acropaquias=signo de alarma

Es necesario realizar TAC tórax y analítica ante
la sospecha de neoplasia
Hombre de 76 años con dx de EPOC que acude a
  SUH por aumento de tos y expectoración desde
  hace 4 días, con fiebre. Sat O2 93%(no aparecen en
  la HC cifras anteriores de SatO2). ¿qué pruebas
  complementarias pedirías?
1. Hemograma,gasometría arterial y Rx de tórax
2. No hacen falta p.complementarias. Ya tenemos el
   diagnóstico
3. Gasometría venosa y Rx de tórax
4. Gasometría arterial y Rx de tórax
La respuesta correcta es la A.

Rx de tórax para descartar neumonía y analítica
para estadiarla

Gasometría arterial para descartar que esté en
insuficiencia respiratoria
Mujer de 76 años acude por astenia de varios meses
     de evolución sin otros síntomas añadidos. Como
     antecedentes personales destaca ser fumadora de
     7.5cigarillos/año y tos con expectoración frecuente
     desde hace tres años. La exploración física es
     anodina. ¿Qué prueba complementaria le pedirías?

1.    Ninguna, la astenia es un síntoma muy inespecífico.
2.    Un hemograma y una Rx de tórax
3.    Un hemograma, Rx y una espirometría
4.    Una analítica completa
La respuesta correcta es la C.

Rx de tórax y espirometría simplemente por
screnning deberíamos hacerla,pero además por
la anamesis…

Analítica para descartar anemia
¿¿¿Cuál es el
diagnóstico más
  probable???
Varón de 67 años de edad,
fumador de 15 cig /día desde
los 16 años, que presenta tos
con expectoración abundante y
hemoptisis recurrente de unos
2 meses de evolución. Con los
síntomas citados y ante la
siguiente imagen ¿Qué
sospecharías en primer lugar?


a)   Hiperreactividad bronquial
b)   EPOC grave fenotipo bronquitis crónica
c)   Neoplasia pulmonar
d)   EPOC con bronquiectasias
La respuesta correcta es la C.
Imagen sugestiva de
                                                    malignidad




Importante haber solicitado
  la prueba ante dichos       ¿Síntomas de alarma?
        síntomas
Mujer de 17 años de edad que
  acude por presentar tos seca,
  especialmente nocturna, 2-3             Espirometría
  veces/semana, acompañada de            FEV1/FVC 65%
  sibilancias y sensación de
  opresión torácica, que se agrava
  con el ejercicio, de unas 2        Espirometría tras Pr BD
  semanas de evolución.
  Realizamos las siguientes            FEV1 +16 +150mL
  pruebas complementarias:

  ¿Ante los datos hallados, qué
  diagnóstico es el más probable?
a) Asma persistente leve.
b) Hiperreactividad bronquial.
c) Asma intermitente.
d) Asma persistente moderado.
La respuesta correcta es la B.
DIAGNÓSTICO FUNCIONAL - PRUEBAS

                              ESPIROMETRÍA      FEV1/FVC(%)-      Pr.BD+ si >FEV1
                                                obstrucción       de un 12% y
                                                (<70%)            200mL respecto
                                                FEV1(%)-          a previo tras tto
                              De elección       severidad:        BD
                                                Leve ≥65%,
                                                Moderada 64%-
                                                50%
                                                Grave 49%-35%
                                                Muy grave
                                                <34%
                              FEM o PEF         Variabilidad      Variabilidad de
                                                diaria%=((mayo    FEM > 20% en
                              En ausencia de    r PEF del día –   >3 días durante
                              espiro o en       Menos PEF del     1 semana en un
                              espiro normal     día)/Menor PEF    registro de al
   SÍNTOMAS                                     del día)x100      menos 2
                                                                  semanas
     Disnea
                              Test de           Administrar       Descenso ≥ 20%
   Sibilancias                hiperreactivida   sust. BD inh en   del FEV1 con
                              d bronquial       dosis creciente   una
      Tos                                       y se valora por   concentración
                              En espiro y       espirometría      de metacolina ≤
Opresión torácica
                              Pr.BD -                             8mg/ml


                    Patrón obstructivo con respuesta BD parcial
Mujer de 62 años de edad, fumadora de 20cig/d
     desde los 13 años, AP de asma en la infancia, piel
     atópica e intolerancia a AINEs, refiere disnea a
     esfuerzos de 2 años de evolución con aumento de
     su disnea basal en los últimos meses, tos y
     abundante expectoración. ¿Qué sospechas en
     primer lugar?

a)    Asma persistente severo.
b)    EPOC moderado
c)    Cáncer de pulmón
d)    Asma persistente moderado
La respuesta correcta es la B.
Asma

¿Síntomas
sugestivos
de asma?




             Sd constitucional? Tiempo de
                      evolución?
Varón de 61 años de edad, IMC 34, fumador de 20 cig
     /d desde los 19 años, que acude acompañado por su
     esposa, quien refiere ronquido muy molesto. En los
     últimos dos años, el paciente refiere disnea y tos
     matutina, actualmente grado 1 y ha presentado 2-3
     episodios de bronquitis en el último año. En la
     espirometría se detecta FEV1/FVC 65% y FEV1 81%.
     ¿Cuál de las siguientes opciones se acerca más al
     diagnóstico?

a)    EPOC fenotipo enfisema no agudizador
b)    EPOC leve fenotipo bronquitis crónica agudizador
c)    EPOC moderado fenotipo bronquitis crónica
d)    EPOC leve fenotipo bronquitis crónica
La respuesta correcta es la B.
Varón 43 años de edad que acude por tos seca de
     3 meses de evolución, generalmente nocturna.
     AP: RAM a AAS, HTA en tratamiento con enalapril
     desde hace 9 meses. ¿ Qué diagnósticos
     diferenciales te planteas en primer lugar?

a)   Asma y EPOC
b)   RAM a enalapril
c)   Asma bronquial y RAM a enalapril
d)   ERGE y asma bronquial
La respuesta correcta es la C.
Edad? Fumador? Expectoración? Disnea?
AAS
Nocturna




           Reflujo? Acidez? Dispepsia?
¿¿¿Cómo se
 utiliza???
Coge el Accuhaler® y explica brevemente cómo utilizarlo
- IPS multidosis
 - Contador
 - Flujos inspiratorios medios o bajos.
 - No necesario coordinar la pulsación con la inspiración.




- Abrir el inhalador
- Bajar la palanca.
- Sacar el aire, ajustar la boquilla a los labios y coger aire por la
boca profundamente.
- Retener el aire unos 10 segundos y expulsarlo lentamente.
Coge el Turbuhaler® y explica brevemente cómo utilizarlo
- IPS multidosis.
 - Control de dosis.
 - Flujos inspiratorios medios o bajos.
 - No necesario coordinar la pulsación con la inspiración.
 - No contiene aditivos, por tanto no se percibe la
 inhalación del fármaco.


- Sacar el tapón,
- Girar el disco inferior, primero hacia la derecha, después hacia la
izquierda hasta oir “clic”,
- Sacar el aire, ajustar la boquilla a los labios y coger aire,
- Retener el aire y expulsarlo lentamente.
Coge el Handihaler® y explica brevemente cómo utilizarlo
- IPS unidosis.
 - Control total de la dosis.(cada cápsula es una dosis).
 - Flujos inspiratorios medio altos.
 - No necesario coordinar la pulsación con la inspiración.




- Desmontar el capuchón y la boquilla,
- Colocar la cápsula en la cámara central,
- Cerrar la boquilla hasta oir un “clic” (dejar abierto el capuchón),
- Presionar a fondo el botón 1 SOLA VEZ,
- Sacar el aire, ajustar la boquilla a los labios, coger aire y retenerlo.
Coge el Respimat® y explica brevemente cómo utilizarlo
- ICP.
    - No requiere lujos inspiratorios altos.
    - Poco sensible a la humedad.
    - Requiere la coordinación entre pulsación e inspiración.




-   Girar la base en dirección de las flechas de la etiqueta hasta “clic”
-   Abrir la tapa verde,
-   Sacar el aire, ajustar la boquilla a los labios, coger aire y retenerlo.
-   Descansar 30-60 segundos y repetir.
Coge un inhalador de cartucho presurizado convencional y
           explica brevemente cómo utilizarlo
- ICP.
 - No requiere lujos inspiratorios altos.
 - Poco sensible a la humedad.
 - Requiere la coordinación entre pulsación e inspiración.




- Sacar el tapón
- Agitar suavemente
- Coger el aire por la boca, sin dejar de coger aire poner el inhalador
en la boca y presionarlo.
- Retener el aire, expulsarlo lentamente.
ASMANEX TWISTHALER 220 mcg mometasona
VENTILACION MECÁNICA NO
INVASIVA EN LA INSUFICIENCIA
    RESPIRATORIA AGUDA
Beneficios de la VMNI
Primarios                   Secundarios
• Reclutamiento alveolar    • Reduce la tasa de IOT e
• < fatiga muscular y del     ingresos en UCI.
   trabajo respiratorio     • Reduce la estancia
• > capacidad residual        hospitalaria y la
   funcional                  mortalidad.
• Mejoría del intercambio   • Beneficio en el weaning o
   de gases.                  destete de pacientes
• Contrarresta la PEEP        EPOC.
   intrínseca
• Efectos hemodinámicos
   benesficiosos en EAP
DESVENTAJAS DE LA VMNI
• No aísla ni protege la vía aérea
• No control de las secreciones bronquiales,
  importante en estados hipersecretores
• Es necesario un grado suficiente de nivel de
  conciencia.
• Efectos hemodinámicos: aumento de la
  presión intratorácica y disminución de la
  precarga
Modalidades de VMNI
• CPAP: Presión positiva continua durante todo el
  ciclo respiratorio.

• BIPAP: Presión bifásica positiva en la vía aérea.

• PSV : Ventilación con presión de soporte.

• PAV: Ventilación proporcional asistida.
INDICACIONES DE VMNI
               IRA hipercápnica
Pulmonar:
• EPOC (Evidencia clase I)
• Asma
• Fibrosis quística

Extrapulmonar:
• Enfermedades de caja
   torácica
• Enfermedades
   neuromusculares
• Síndrome de apnea e
   hipopnea del sueño
INDICACIONES DE VMNI
              IRA hipoxémica
• Edema agudo de pulmón
  cardiogénico (evidencia
  claseI) ( JAMA 2005 Dec
  28,294 (24):3124-30)
• Neumonías
• SDRA
• Atelectasias y contusiones
  pulmonares
• Fracaso postextubación.
Inicar VMNI
• Diagnóstico del fallo respiratorio de causa reversible .

• Disnea moderada - severa.

• Taquipnea ( FR > 25 rpm )

• Uso de       m. accesoria y / o respiración paradójica
  abdominal.

• Sa02 < 90 %

• pH < 7.35

• PaC02 > 45 mmHg
CONTRAINDICACIONES DE LA VMNI
• Falta de colaboración o intolerancia a la
  mascarilla.
• Parada respiratoria.
• Inestabilidad hemodinámica (cardiopatía
  isquémica, shock, arritmias)
• Deterioro importante del nivel de conciencia
• Anomalías nasofaringeas, trauma facial,
  quemaduras
Instrucciones de Montaje
MUCHAS GRACIAS!!
http://tallerinspira.blogspot.com.es
                      María Piles Cabo
                      Patricia Roth Damas
                      Alonso Rizo Guerrero
                      Mara Sempere Manuel
                      Médicos residentes de MFYC
                      del departamento de la Ribera

Taller inspira

  • 1.
    ¡¡¡¡¡INSPIRA!!!!! María Piles Cabo Patricia Roth Damas Alonso Rizo Guerrero Mara Sempere Manuel Médicos residentes de MFYC del departamento de la Ribera
  • 2.
    3 EQUIPOS 1 PREMIO
  • 3.
    4 TIPOS DIFERENTESDE PREGUNTAS: Inhaladores Pruebas complementarias Tratamiento Diagnóstico diferencial ¡¡2 MINUTOS!!
  • 4.
    EPOC: breve introducciónteórica Mara Sempere Manuel Médico residente de MFYC del departamento de la Ribera
  • 5.
  • 6.
    Fenotipos clínicos dela EPOC Tos productiva/ expectoración durante >3 meses al año y durante más de 2 años consecutivos Y si no cumple criterios de ningún fenotipo? ¿Qué hago? Escogemos el más grave
  • 11.
    • Derivación aEspecializada según gravedad – Grados III y IV GOLD – BODE-BODEx con puntuación >5
  • 12.
    Tratamiento General: -Eliminar hábitotabáquico -Broncodilatadores acción prolongada B2 (salmeterol ó indacaterol) ó Anticolinérgicos (Tiotropio) -Programa de ejercicio físico regular -Vacunación Neumococo y Antigripal anual -Valorar comorbilidades
  • 14.
    ASMA: breve introducciónteórica Patricia Roth Damas Médico residente de MFYC del departamento de la Ribera
  • 15.
    CARACTERÍSTICAS Limitación ala entrada del flujo aéreo – reversible generalmente ASMA DEFINICIÓN Obstrucción espontáneamente o con medicación reversible al flujo SÍNTOMAS aéreo Hiperreactividad bronquial a multitud de estímulos Disnea LOS Inflamación bronquial - broncoespasmo Sibilancias SÍNTOMAS Tos MEJORAN… tras tto DIAGNÓSTICO FUNCIONAL - PRUEBAS Opresión torácica broncodilatador. ESPIROMETRÍA FEV1/FVC(%)- Pr.BD+ si >FEV1 de obstrucción (<70%) un 12% y 200mL FEV1(%)-severidad: respecto a previo LOS SÍNTOMAS EMPEORAN … Leve ≥65%, tras tto BD De elección Moderada 64%-50% por la noche o de madrugada. Grave 49%-35% Muy grave <34% con el ejercicio/ alergenos /aire frío/tabaco. FEM o PEF Variabilidad Variabilidad de FEM tras AAS, AINEs o β-bloqueantes. diaria%=((mayor PEF > 20% en >3 días En ausencia de del día – Menos PEF durante 1 semana antecedentes personales de atopia. espiro o en espiro del día)/Menor PEF en un registro de al normal del día)x100 menos 2 semanas antecedentes familiares de asma o atopia. Test de Administrar sust. BD Descenso ≥ 20% del sibilancias extendidas. hiperreactividad inh en dosis FEV1 con una bronquial creciente y se valora concentración de inexplicable bajo FEV1 o bajo Pick flow. por espirometría metacolina ≤ En espiro y Pr.BD - 8mg/ml inexplicable eosinofilia.
  • 16.
    CLASIFICACIÓN ASMA INTERMITENTE ASMA PERSISTENTE LEVE MODERADO SEVERO >2 A lo largo de Síntomas ≤ 2 días/semana días/semana A diario todo el día pero no diario Despertares nocturnos ≤ 2/mes > 2/mes >1/semana Frecuentes pero no diario >2 Uso a demanda ≤ 2 días/semana días/semana Todos los días Varias veces al De SABA pero no a día diario Interferencias AVD Ninguna Leve Moderada Grave Función pulmonar > 80% > 80% >60% <80% ≤60% (FEV1 o PEF ) % teórico Exacerbaciones Ninguna 1 o ninguna al ≥ 2/año ≥ 2/año año ESCALÓN 1 ESCALÓN 2 ESCALÓN 3-4 ESCALÓN 5-6
  • 17.
    CONTROL DEL ASMAEN ADULTOS BIEN controlada PARCIALMENTE controlada MAL controlada (todos los siguientes) (cualquier medida en cualquier semana) Ninguna o ≤ 2 > 2 días/semana Síntomas diurnos días/semana Síntomas nocturnos Ninguno Cualquiera Si ≥ 3 Ninguna o ≤ 2 > 2 días/semana características de Uso a demanda días/semana asma De SABA parcialmente Interferencias AVD Ninguna Cualquiera controlada Función pulmonar > 80% < 80% (FEV1 o PEF ) % teórico Exacerbaciones Ninguna ≥ 1/año ≥ 1 en cualquier semana Cuestionarios validados de síntomas -ACT ≥ 20 16-19 ≤15 -ACQ ≤ 0.75 ≥1.5 No aplicable
  • 18.
    ASMA ASMA PERSISTENTE INTERMITENTE Medicación diaria LEVE MODERADO SEVERO ESCALÓN 6 ESCALÓN 5 CE inh DE ELECCIÓN ESCALÓN 4 dosis alta CE inh dosis alta + LABA + ESCALÓN 3 CE inh CE oral dosis + LABA ESCALÓN 2 CE inh media + ESCALÓN 1 dosis baja LABA CE inh + LABA dosis baja + OPCIONES + SABA Anti-LCTR y/o OTRAS CE inh dosis Anti-LCTR y/o CE inh teofilina y/o a media o dosis media teofilina y/o omalizumab Anti-LCTR omalizumab demanda CE inh dosis + anti-LCTR baja+ anti-LCTR SABA a demanda Considerar inmunoterapia con alergenos Educación, control ambiental, manejo de comorbilidades Evaluar control conseguido en 2-6 semanas y adecuar tratamiento según convenga
  • 19.
    CRISIS ASMÁTICA LEVE MODERADA GRAVE SABA x 6 en SABA inh SABA + CE cámara + CE iv vo + 02 alto espaciadora flujo + Ipratropio
  • 20.
    DEFINICIÓN Obstrucción reversible al flujo aéreo SÍNTOMAS Disnea Sibilancias LOS SÍNTOMAS MEJORAN… Tos tras tto Opresión torácica broncodilatador.
  • 21.
    LOS SÍNTOMAS EMPEORAN… por la noche o de madrugada. con el ejercicio/ alergenos /aire frío/tabaco. tras AAS, AINEs o β-bloqueantes. antecedentes personales de atopia. antecedentes familiares de asma o atopia. sibilancias extendidas. inexplicable bajo FEV1 o bajo Pick flow. inexplicable eosinofilia. CRISIS ASMÁTICA LEVE MODER GRAVE ADA CARACTERÍSTICAS SABA x 6 SABA SABA + Limitación a la entrada del flujo aéreo – reversible generalmente espontáneamente en inh CE vo + o con medicación cámara + CE iv 02 alto espaciad flujo + Hiperreactividad bronquial a multitud de estímulos ora Ipratropi o Inflamación bronquial - broncoespasmo
  • 22.
    YA BASTA DETEORÍA…. ¡¡¡Hagamos algo práctico!!!
  • 23.
  • 24.
    Paciente con asmabronquial persistente leve, que presenta síntomas diurnos diarios con necesidad de uso de SABA más de dos veces por semana, síntomas nocturnos más de una noche por semana. Muestra en su espirometría un volumen espiratorio forzado en el primer segundo (FEV1) del 70% del valor predicho. ¿Cuál es el tratamiento de mantenimiento más apropiado? a) Corticoides inhalados a dosis bajas y agonistas B2- adrenérgicos inhalados de acción corta. b) Corticoides inhalados a dosis bajas y agonistas B2- adrenérgicos inhalados de acción prolongada. c) Corticoides inhalados a dosis elevadas y antagonistas de los leucotrienos. d) Antagonistas de los leucotrienos y agonistas B2- Adrenérgicos inhalados de acción prolongada. e) Antagonistas de los leucotrienos y teofilinas
  • 26.
  • 27.
    PARCIALMENTE BIEN CONTROLADA MAL CONTROLADA CONTROLADA Ninguno o ≤ 2 > 2 días/semana Síntomas días/semana Síntomas Ninguno Cualquiera Si ≥ 3 características de nocturnos/despertares asma parcialmente controlada Ninguna o ≤ 2 > 2 días a la semana Uso a demanda días/semana De SABA > 80% del valor teórico < 80% del valor teórico Función pulmonar > 80% del mejor valor < 80% del mejor valor personal personal
  • 28.
    PARCIALMENTE BIEN CONTROLADA MAL CONTROLADA CONTROLADA Ninguno o ≤ 2 > 2 días/semana Síntomas días/semana Síntomas Ninguno Cualquiera Si ≥ 3 características de nocturnos/despertares asma parcialmente controlada Ninguna o ≤ 2 > 2 días a la semana Uso a demanda días/semana De SABA > 80% del valor teórico < 80% del valor teórico Función pulmonar > 80% del mejor valor < 80% del mejor valor personal personal
  • 29.
    PARCIALMENTE BIEN CONTROLADA MAL CONTROLADA CONTROLADA Ninguno o ≤ 2 > 2 días/semana Síntomas días/semana Síntomas Ninguno Cualquiera Si ≥ 3 características de nocturnos/despertares asma parcialmente controlada Ninguna o ≤ 2 > 2 días a la semana Uso a demanda días/semana De SABA > 80% del valor teórico < 80% del valor teórico Función pulmonar > 80% del mejor valor < 80% del mejor valor personal personal
  • 30.
    PARCIALMENTE BIEN CONTROLADA MAL CONTROLADA CONTROLADA Ninguno o ≤ 2 > 2 días/semana Síntomas días/semana Síntomas Ninguno Cualquiera Si ≥ 3 características de nocturnos/despertares asma parcialmente controlada Ninguna o ≤ 2 > 2 días a la semana Uso a demanda días/semana De SABA > 80% del valor teórico < 80% del valor teórico Función pulmonar > 80% del mejor valor < 80% del mejor valor personal personal
  • 31.
    PARCIALMENTE BIEN CONTROLADA MAL CONTROLADA CONTROLADA Ninguno o ≤ 2 > 2 días/semana Síntomas días/semana Síntomas Ninguno Cualquiera Si ≥ 3 características de nocturnos/despertares asma parcialmente controlada Ninguna o ≤ 2 > 2 días a la semana Uso a demanda días/semana De SABA > 80% del valor teórico < 80% del valor teórico Función pulmonar > 80% del mejor valor < 80% del mejor valor personal personal
  • 32.
    PARCIALMENTE BIEN CONTROLADA MAL CONTROLADA CONTROLADA Ninguno o ≤ 2 > 2 días/semana Síntomas días/semana Síntomas Ninguno Cualquiera Si ≥ 3 características de nocturnos/despertares asma parcialmente controlada Ninguna o ≤ 2 > 2 días a la semana Uso a demanda días/semana De SABA > 80% del valor teórico < 80% del valor teórico Función pulmonar > 80% del mejor valor < 80% del mejor valor personal personal
  • 33.
    PARCIALMENTE BIEN CONTROLADA MAL CONTROLADA CONTROLADA Ninguno o ≤ 2 > 2 días/semana Síntomas días/semana Síntomas Ninguno Cualquiera Si ≥ 3 características de nocturnos/despertares asma parcialmente controlada Ninguna o ≤ 2 > 2 días a la semana Uso a demanda días/semana De SABA > 80% del valor teórico < 80% del valor teórico Función pulmonar > 80% del mejor valor < 80% del mejor valor personal personal
  • 34.
    ASMA ASMA PERSISTENTE INTERMITENTE Medicación diaria LEVE MODERADO SEVERO ESCALÓN 6 Subir si es necesario ESCALÓN 5 CE inh y valorado ESCALÓN 4 dosis alta CE inh educ / amb / dosis alta + LABA + comor ESCALÓN 3 CE inh CE oral dosis + LABA Control ESCALÓN 2 CE inh media + ESCALÓN 1 dosis baja LABA CE inh + LABA Bajar si es dosis baja + + posible SABA Anti-LCTR y/o Anti-LCTR y/o CE inh dosis CE inh teofilina y/o y asma a media o dosis media teofilina y/o omalizumab controlad Anti-LCTR omalizumab o al demanda CE inh dosis + anti-LCTR menos baja+ anti-LCTR 3meses SABA a demanda Considerar inmunoterapia con alergenos Educación, control ambiental, manejo de comorbilidades Evaluar control conseguido en 2-6 semanas y adecuar tratamiento según convenga
  • 35.
    ASMA ASMA PERSISTENTE INTERMITENTE Medicación diaria LEVE MODERADO SEVERO ESCALÓN 6 Subir si es necesario ESCALÓN 5 CE inh y valorado ESCALÓN 4 dosis alta CE inh educ / amb / dosis alta + LABA + comor ESCALÓN 3 CE inh CE oral dosis + LABA Control ESCALÓN 2 CE inh media + ESCALÓN 1 dosis baja LABA CE inh + LABA Bajar si es dosis baja + + posible SABA Anti-LCTR y/o Anti-LCTR y/o CE inh dosis CE inh teofilina y/o y asma a media o dosis media teofilina y/o omalizumab controlad Anti-LCTR omalizumab o al demanda CE inh dosis + anti-LCTR menos baja+ anti-LCTR 3meses SABA a demanda Considerar inmunoterapia con alergenos Educación, control ambiental, manejo de comorbilidades Evaluar control conseguido en 2-6 semanas y adecuar tratamiento según convenga
  • 36.
    ASMA ASMA PERSISTENTE INTERMITENTE Medicación diaria LEVE MODERADO SEVERO ESCALÓN 6 Subir si es necesario ESCALÓN 5 CE inh y valorado ESCALÓN 4 dosis alta CE inh educ / amb / dosis alta + LABA + comor ESCALÓN 3 CE inh CE oral dosis + LABA Control ESCALÓN 2 CE inh media + ESCALÓN 1 dosis baja LABA CE inh + LABA Bajar si es dosis baja + + posible SABA Anti-LCTR y/o Anti-LCTR y/o CE inh dosis CE inh teofilina y/o y asma a media o dosis media teofilina y/o omalizumab controlad Anti-LCTR omalizumab o al demanda CE inh dosis + anti-LCTR menos baja+ anti-LCTR 3meses SABA a demanda Considerar inmunoterapia con alergenos Educación, control ambiental, manejo de comorbilidades Evaluar control conseguido en 2-6 semanas y adecuar tratamiento según convenga
  • 37.
    Paciente con asmabronquial persistente leve, que presenta síntomas diurnos diarios con necesidad de uso de SABA más de dos veces por semana, síntomas nocturnos más de una noche por semana. Muestra en su espirometría un volumen espiratorio forzado en el primer segundo (FEV1) del 70% del valor predicho. ¿Cuál es el tratamiento de mantenimiento más apropiado? a) Corticoides inhalados a dosis bajas y agonistas B2- adrenérgicos inhalados de acción corta. b) Corticoides inhalados a dosis bajas y agonistas B2- adrenérgicos inhalados de acción prolongada. c) Corticoides inhalados a dosis elevadas y antagonistas de los leucotrienos. d) Antagonistas de los leucotrienos y agonistas B2- Adrenérgicos inhalados de acción prolongada. e) Antagonistas de los leucotrienos y teofilinas
  • 38.
    Un paciente diagnosticadode asma bronquial que está siendo tratado con esteroides inhalados a dosis bajas (200 microgramos de budesonida cada 12 horas) y medicación de rescate (salbutamol a demanda) acude a control clínico periódico. El paciente refiere que en los últimos 3 meses no ha tenido agudizaciones y que utiliza el salbutamol una vez al día. Únicamente tiene disnea al subir cuestas y algunas noches dureme de forma irregular por la tos. ¿Cuál de las siguiente opciones terapéuticas se considera de elección? a) Aumentar la dosis de corticoides inhalados a 800 microgramos/día. b) Añadir tiotropio. c) Mantener la misma pauta farmacológica. d) Cambiar a una terapia combinada con corticoides inhalados a dosis bajas y beta2 adrenérgicos de acción prolongada. e) Añadir leucotrienos.
  • 40.
  • 41.
    Un paciente diagnosticadode asma bronquial que está siendo tratado con esteroides inhalados a dosis bajas (200 microgramos de budesonida cada 12 horas) y medicación de rescate (salbutamol a demanda) acude a control clínico periódico. El paciente refiere que en los últimos 3 meses no ha tenido agudizaciones y que utiliza el salbutamol una vez al día. ASMA PERSISTENTE LEVE Únicamente tiene disnea al subir cuestas y algunas noches dureme de forma irregular por la tos. ¿Cuál de las siguiente opciones terapéuticas se considera de elección? a) Aumentar la dosis de corticoides inhalados a 800 microgramos/día. b) Añadir tiotropio. c) Mantener la misma pauta farmacológica. d) Cambiar a una terapia combinada con corticoides inhalados a dosis bajas y beta2 adrenérgicos de acción prolongada. e) Añadir leucotrienos.
  • 42.
    Un paciente diagnosticadode asma bronquial que está siendo tratado con esteroides inhalados a dosis bajas (200 microgramos de budesonida cada 12 horas) y medicación de rescate (salbutamol a demanda) acude a control clínico periódico. El paciente refiere que en los últimos 3 meses no ha tenido agudizaciones y que utiliza el salbutamol una vez al día. Únicamente tiene disnea al subir cuestas y algunas noches duerme de forma irregular por la tos. ¿Cuál de las siguiente opciones terapéuticas se considera de elección? a) Aumentar la dosis de corticoides inhalados a 800 microgramos/día. CONTROLADO MAL b) Añadir tiotropio. c) Mantener la misma pauta farmacológica. d) Cambiar a una terapia combinada con corticoides inhalados a dosis bajas y beta2 adrenérgicos de acción prolongada. SUBIR ESCALÓN e) Añadir leucotrienos.
  • 43.
    ASMA ASMA PERSISTENTE INTERMITENTE Medicación diaria LEVE MODERADO SEVERO ESCALÓN 6 Subir si es necesario ESCALÓN 5 CE inh y valorado ESCALÓN 4 dosis alta CE inh educ / amb / dosis alta + LABA + comor ESCALÓN 3 CE inh CE oral dosis + LABA Control ESCALÓN 2 CE inh media + ESCALÓN 1 dosis baja LABA CE inh + LABA Bajar si es dosis baja + + posible SABA Anti-LCTR y/o Anti-LCTR y/o CE inh dosis CE inh teofilina y/o y asma a media o dosis media teofilina y/o omalizumab controlad Anti-LCTR omalizumab o al demanda CE inh dosis + anti-LCTR menos baja+ anti-LCTR 3meses SABA a demanda Considerar inmunoterapia con alergenos Educación, control ambiental, manejo de comorbilidades Evaluar control conseguido en 2-6 semanas y adecuar tratamiento según convenga
  • 44.
    Un paciente diagnosticadode asma bronquial que está siendo tratado con esteroides inhalados a dosis bajas (200 microgramos de budesonida cada 12 horas) y medicación de rescate (salbutamol a demanda) acude a control clínico periódico. El paciente refiere que en los últimos 3 meses no ha tenido agudizaciones y que utiliza el salbutamol una vez al día. Únicamente tiene disnea al subir cuestas y algunas noches dureme de forma irregular por la tos. ¿Cuál de las siguiente opciones terapéuticas se considera de elección? a) Aumentar la dosis de corticoides inhalados a 800 microgramos/día. b) Añadir tiotropio. c) Mantener la misma pauta farmacológica. d) Cambiar a una terapia combinada con corticoides inhalados a dosis bajas y beta2 adrenérgicos de acción prolongada. e) Añadir leucotrienos.
  • 45.
    Por lo quehace referencia al tratamiento del asma bronquial, una de las siguientes respuestas es FALSA: a) El salbutamol se indica como medicación de rescate. b) La prednisona oral puede estar indicada en la crisis asmática. c) Los glucocorticosteroides inhalados se metabolizan en el hígado. d) Los agonistas adrenérgicos-beta2 pueden emplearse en combinación con los glucocorticosteroides inhalados en el asma persistente moderada. e) El efecto del salmeterol dura 24 horas.
  • 47.
  • 48.
    Por lo quehace referencia al tratamiento del asma bronquial, una de las siguientes respuestas es FALSA: a) El salbutamol se indica como medicación de rescate. b) La prednisona oral puede estar indicada en la crisis asmática. c) Los glucocorticosteroides inhalados se metabolizan en el hígado. d) Los agonistas adrenérgicos-beta2 pueden emplearse en combinación con los glucocorticosteroides inhalados en el asma persistente moderada. e) El efecto del salmeterol dura 24 horas.
  • 49.
    Hombre de 35años, asmático, con FEV1 70%, que precisa agonistas B2 de acción corta (SABA) diarios. Está en tratamiento con budesonida 100 mcg inhalada cada 12 horas y salbutamol a demanda. ¿Cuál de las siguientes opciones terapéuticas la consideras de elección?: a) Aumentar las dosis de budesonida a 400 mcg. Una vez controlado el asma, ajustar la dosis de mantenimiento a la mínima dosis eficaz para controlar los síntomas. b) Aumentar las dosis de budesonida a 200 mcg cada 12 horas y salmeterol. c) Continuar con 200 mcg de budesonida al día y asociarle salmeterol. d) Pautar prednisona vía oral durante 9 días para controlar los síntomas y posteriormente utilizar salmeterol. e) Todas son falsas.
  • 51.
  • 52.
    Hombre de 35años, asmático, con FEV1 70%, que precisa agonistas B2 de acción corta (SABA) diarios. Está en tratamiento con budesonida 100 mcg inhalada cada 12 horas y salbutamol a demanda. ¿Cuál de las siguientes opciones terapéuticas la consideras de elección?: a) Aumentar las dosis de budesonida a 400 mcg. Una vez controlado el asma, ajustar la dosis de mantenimiento a la mínima dosis eficaz para controlar los síntomas. b) Aumentar las dosis de budesonida a 200 mcg cada 12 horas y salmeterol. c) Continuar con 200 mcg de budesonida al día y asociarle salmeterol. d) Pautar prednisona vía oral durante 9 días para controlar los síntomas y posteriormente utilizar salmeterol. e) Todas son falsas.
  • 53.
    Un paciente conEPOC acude a revisión. Realiza tratamiento habitual con agonistas β2-adrenérgicos y anticolinérgicos de acción prolongada. Ha presentado 3 exacerbaciones de su enfermedad en el último año que han requerido tratamiento con antibióticos y glucocorticoides orales, con mejoría. Se realiza una espirometría en la que se aprecia un patrón obstructivo grave con respuesta broncodilatadora positiva. ¿Cuál de los siguientes fármacos considera que es más apropiado añadir en primer lugar a su tratamiento de base?: a) Teofilina. b) Glucocorticoides inhalados. c) Antagonistas de los receptores de los leucotrienos. d) N-acetilcisteína. e) Cromoglicato.
  • 55.
    En pacientes EPOCque consiguen una mejoría o estabilidad clínica es verdadero que: a) Es probable que la retirada del bronocodilatador o sustitución por otro de menor potencia o menor duración de acción produzca un empeoramiento funcional y/o sintomático. b) En pacientes con fenotipo mixto se recomienda retirar el tratamiento con corticoides inhalados y dejarlos con broncodilatadores de larga duración. c) En pacientes con fenotipo agudizador se puede plantear la reducción del tratamiento si han transcurrido 6 meses sin reagudizaciones. d) Todas son correctas. e) Todas son falsas.
  • 57.
  • 58.
    En pacientes EPOCque consiguen una mejoría o estabilidad clínica es verdadero que: a) Es probable que la retirada del bronocodilatador o sustitución por otro de menor potencia o menor duración Reducir dosis hasta de acción produzca un empeoramiento funcionaleficaz dosis mínima y/o sintomático. b) En pacientes con fenotipo mixto se recomienda retirar el tratamiento con corticoides inhalados y dejarlos con 1 año broncodilatadores de larga duración. c) En pacientes con fenotipo agudizador se puede plantear la reducción del tratamiento si han transcurrido 6 meses sin reagudizaciones. d) Todas son correctas. e) Todas son falsas.
  • 59.
    En paciente EPOCfenotipo no agudizador que presenta síntomas o limitación al ejercicio tras monoterapia broncodilatadora es cierto que: a) Debemos aumentar dosis de broncodilatadores de acción larga y utilizar los de acción corta a demanda. b) Debemos asociar corticoesteroides inhalados. c) Se debe emplear doble terapia broncodilatadora. d) Debemos asociar teofilinas, ya que presentan efectos aditivos a los broncodilatadores habituales. e) Todas son falsas.
  • 61.
    En paciente EPOCfenotipo no agudizador que presenta síntomas o limitación al ejercicio tras monoterapia broncodilatadora es cierto que: a) Debemos aumentar dosis de broncodilatadores de acción larga y utilizar los de acción corta a demanda. b) Debemos asociar corticoesteroides inhalados. c) Se debe emplear doble terapia broncodilatadora. d) Debemos asociar teofilinas, ya que presentan efectos aditivos a los broncodilatadores habituales. e) Todas son falsas.
  • 62.
    Paciente EPOC contos y expectoración durante 4 meses al año desde hace 5 años. Este último año ha precisado en 3 ocasiones corticoides sistémicos y antibiótico. Presenta disnea grado 2. En la prueba de los 6 minutos marcha la distancia recorrida es de 200m. En la espirometría muestra FEV1/FVC < 70% y FEV1 40%. Está en tratamiento con salmeterol y bromuro de tiotropio. ¿Cuál de las opciones considera que es la correcta?: a) Asociar primero su tratamiento budesonida inhalada 100 mcg al día. b) Asociar a su tratamiento roflumilast 500 mcg al día. c) Pautar prednisona vía oral durante 9 días, después continuar con su medicación habitual. d) La respuesta anterior y además se puede valorar añadir carbocisteína. e) Todas son verdaderas.
  • 64.
    Paciente EPOC contos y expectoración durante 4 meses al año desde hace 5 años. Este último año ha precisado en 3 ocasiones corticoides sistémicos y antibiótico. Presenta disnea grado 2. En la prueba de los 6 minutos marcha la distancia recorrida es de 200m. En la espirometría muestra FEV1/FVC < 70% y FEV1 40%. Está en tratamiento con salmeterol y bromuro de tiotropio. ¿Cuál de las opciones considera que es la correcta?: a) Asociar primero su tratamiento budesonida inhalada 100 mcg al día. b) Asociar a su tratamiento roflumilast 500 mcg al día. c) Pautar prednisona vía oral durante 9 días, después continuar con su medicación habitual. d) La respuesta anterior y además se puede valorar añadir carbocisteína. - EPOC TIPO BRONQUITIS e) Todas son verdaderas.
  • 65.
    Paciente EPOC contos y expectoración durante 4 meses al año desde hace 5 años. Este último año ha precisado en 3 ocasiones corticoides sistémicos y antibiótico. Presenta disnea grado 2. En la prueba de los 6 minutos marcha la distancia recorrida es de 200m. En la espirometría muestra FEV1/FVC < 70% y FEV1 40%. Está en tratamiento con salmeterol y bromuro de tiotropio. ¿Cuál de las opciones considera que es la correcta?: a) Asociar primero su tratamiento budesonida inhalada 100 mcg al día. b) Asociar a su tratamiento roflumilast 500 mcg al día. c) Pautar prednisona vía oral durante 9 días, después continuar con su medicación habitual. d) La respuesta anterior y además se puede valorar añadir carbocisteína. - EPOC TIPO BRONQUITIS e) Todas son verdaderas. - AGUDIZADOR
  • 66.
    Paciente EPOC contos y expectoración durante 4 meses al año desde hace 5 años. Este último año ha precisado en 3 ocasiones corticoides sistémicos y antibiótico. Presenta disnea grado 2. En la prueba de los 6 minutos marcha la distancia recorrida es de 200m. En la espirometría muestra FEV1/FVC < 70% y FEV1 40%. Está en tratamiento con salmeterol y bromuro de tiotropio. ¿Cuál de las opciones considera que es la correcta?: a) Asociar primero su tratamiento budesonida inhalada 100 mcg al día. b) Asociar a su tratamiento roflumilast 500 mcg al día. c) Pautar prednisona vía oral durante 9 días, después continuar con su medicación habitual. d) La respuesta anterior y además se puede valorar añadir carbocisteína. - EPOC TIPO BRONQUITIS e) Todas son verdaderas. - AGUDIZADOR - NIVEL DE GRAVEDAD III
  • 67.
    Paciente EPOC contos y expectoración durante 4 meses al año desde hace 5 años. Este último año ha precisado en 3 ocasiones corticoides sistémicos y antibiótico. Presenta disnea grado 2. En la prueba de los 6 minutos marcha la distancia recorrida es de 200m. En la espirometría muestra FEV1/FVC < 70% y FEV1 40%. Está en tratamiento con salmeterol y bromuro de tiotropio. ¿Cuál de las opciones considera que es la correcta?: a) Asociar primero su tratamiento budesonida inhalada 100 mcg al día. b) Asociar a su tratamiento roflumilast 500 mcg al día. c) Pautar prednisona vía oral durante 9 días, después continuar con su medicación habitual. d) La respuesta anterior y además se puede valorar añadir carbocisteína. - EPOC TIPO BRONQUITIS e) Todas son verdaderas. - AGUDIZADOR - NIVEL DE GRAVEDAD III
  • 68.
    Paciente EPOC contos y expectoración durante 4 meses al año desde hace 5 años. Este último año ha precisado en 3 ocasiones corticoides sistémicos y antibiótico. Presenta disnea grado 2. En la prueba de los 6 minutos marcha la distancia recorrida es de 200m. En la espirometría muestra FEV1/FVC < 70% y FEV1 40%. Está en tratamiento con salmeterol y bromuro de tiotropio. ¿Cuál de las opciones considera que es la correcta?: a) Asociar primero su tratamiento budesonida inhalada 100 mcg al día. b) Asociar a su tratamiento roflumilast 500 mcg al día. c) Pautar prednisona vía oral durante 9 días, después continuar con su medicación habitual. d) La respuesta anterior y además se puede valorar añadir carbocisteína. e) Todas son verdaderas.
  • 69.
    Paciente EPOC contos y expectoración durante 4 meses al año desde hace 5 años. Este último año ha precisado en 3 ocasiones corticoides sistémicos y antibiótico. Presenta disnea grado 2. En la prueba de los 6 minutos marcha la distancia recorrida es de 200m. En la espirometría muestra FEV1/FVC < 70% y FEV1 40%. Está en tratamiento con salmeterol y bromuro de tiotropio. ¿Cuál de las opciones considera que es la correcta?: a) Asociar primero su tratamiento budesonida inhalada 100 mcg al día. b) Asociar a su tratamiento roflumilast 500 mcg al día. c) Pautar prednisona vía oral durante 9 días, después continuar con su medicación habitual. d) La respuesta anterior y además se puede valorar añadir carbocisteína. e) Todas son verdaderas.
  • 70.
  • 71.
    Paciente de 23años con tos seca y dificultad respiratoria en primavera y algunos otros días aislados al año que requiere del uso esporádico de salbutamol inhalado. ¿Qué pruebas le pediríamos? a) Pruebas de alergia para confirmar el diagnóstico b) Espirometría c) Rx tórax d) Byc
  • 73.
    Para el diagnósticoes indispensable hacer espirometría Es necesario realizar RX antes La respuesta correcta es la D de hacer espirometría
  • 74.
    Un hombre de65 años, oficinista jubilado y fumador de 1 paquete diario de cigarrillos, acude a consulta por un cuadro de tos persistente, genealmente seca y disnea progresiva de 2 años de evolución que en la actualidad es de grado 2. El paciente niega otros síntomas. La exploración física no muestra datos relevantes. La actitud a seguir sería: a) Iniciar tratamiento con broncodilatadores inhalados. b) Realizar RX de Torax y espirometría con prueba broncodilatadora. c) Pautar corticoides orales. d) Realizar TC torácica. e) Realizar gasometría arterial basal
  • 76.
    La respuesta correctaes la B. ANTES DE TRATAR DEBEMOS DIAGNOSTICAR
  • 77.
    Varón de 89años diagnósticado de EPOC que requiere oxígeno domiciliario que ha estado ingresado más de dos veces este invierno por su enfermedad y que una puntuación BODE de 7.; acude porque persiste clínica de tos y disnea, no aumento de expectoración ni fiebre ¿Qué pruebas le pediríamos de entrada? a) Ninguna, ya tenemos el diagnóstico b) Espirometría c) Rx tórax de control d) Byc
  • 79.
  • 80.
    Varón de 52años diagnósticado de EPOC en tratamiento con bromuro de tiotropio y salmeterol acude por presentar aumento del número de esputos y según refiere alguno de ellos con restos hemáticos ¿Qué pruebas le pediríamos? a) TAC torácico b) Espirometría c) Rx tórax d) Rx tórax y analítica
  • 82.
    La respuesta correctaes la D. Analítica para comprobar hemograma y coagulación. Rx tórax para objetivar lesiones**
  • 83.
    Un paciente conEPOC no reagudizador que acude a revisión que presenta clínica respiratoria estable y en el que se detectan acropaquias de aparición reciente, ¿qué prueba complementaria le pedirías?: a) TAC de tórax b) Ninguna, probablemente esas acropaquias ya las tuviera antes c) Rx de tórax y espirometría d)TAC de tórax y analítica
  • 85.
    La respuesta correctaes la D. Acropaquias=signo de alarma Es necesario realizar TAC tórax y analítica ante la sospecha de neoplasia
  • 86.
    Hombre de 76años con dx de EPOC que acude a SUH por aumento de tos y expectoración desde hace 4 días, con fiebre. Sat O2 93%(no aparecen en la HC cifras anteriores de SatO2). ¿qué pruebas complementarias pedirías? 1. Hemograma,gasometría arterial y Rx de tórax 2. No hacen falta p.complementarias. Ya tenemos el diagnóstico 3. Gasometría venosa y Rx de tórax 4. Gasometría arterial y Rx de tórax
  • 88.
    La respuesta correctaes la A. Rx de tórax para descartar neumonía y analítica para estadiarla Gasometría arterial para descartar que esté en insuficiencia respiratoria
  • 89.
    Mujer de 76años acude por astenia de varios meses de evolución sin otros síntomas añadidos. Como antecedentes personales destaca ser fumadora de 7.5cigarillos/año y tos con expectoración frecuente desde hace tres años. La exploración física es anodina. ¿Qué prueba complementaria le pedirías? 1. Ninguna, la astenia es un síntoma muy inespecífico. 2. Un hemograma y una Rx de tórax 3. Un hemograma, Rx y una espirometría 4. Una analítica completa
  • 91.
    La respuesta correctaes la C. Rx de tórax y espirometría simplemente por screnning deberíamos hacerla,pero además por la anamesis… Analítica para descartar anemia
  • 92.
  • 93.
    Varón de 67años de edad, fumador de 15 cig /día desde los 16 años, que presenta tos con expectoración abundante y hemoptisis recurrente de unos 2 meses de evolución. Con los síntomas citados y ante la siguiente imagen ¿Qué sospecharías en primer lugar? a) Hiperreactividad bronquial b) EPOC grave fenotipo bronquitis crónica c) Neoplasia pulmonar d) EPOC con bronquiectasias
  • 95.
  • 96.
    Imagen sugestiva de malignidad Importante haber solicitado la prueba ante dichos ¿Síntomas de alarma? síntomas
  • 97.
    Mujer de 17años de edad que acude por presentar tos seca, especialmente nocturna, 2-3 Espirometría veces/semana, acompañada de FEV1/FVC 65% sibilancias y sensación de opresión torácica, que se agrava con el ejercicio, de unas 2 Espirometría tras Pr BD semanas de evolución. Realizamos las siguientes FEV1 +16 +150mL pruebas complementarias: ¿Ante los datos hallados, qué diagnóstico es el más probable? a) Asma persistente leve. b) Hiperreactividad bronquial. c) Asma intermitente. d) Asma persistente moderado.
  • 99.
  • 100.
    DIAGNÓSTICO FUNCIONAL -PRUEBAS ESPIROMETRÍA FEV1/FVC(%)- Pr.BD+ si >FEV1 obstrucción de un 12% y (<70%) 200mL respecto FEV1(%)- a previo tras tto De elección severidad: BD Leve ≥65%, Moderada 64%- 50% Grave 49%-35% Muy grave <34% FEM o PEF Variabilidad Variabilidad de diaria%=((mayo FEM > 20% en En ausencia de r PEF del día – >3 días durante espiro o en Menos PEF del 1 semana en un espiro normal día)/Menor PEF registro de al SÍNTOMAS del día)x100 menos 2 semanas Disnea Test de Administrar Descenso ≥ 20% Sibilancias hiperreactivida sust. BD inh en del FEV1 con d bronquial dosis creciente una Tos y se valora por concentración En espiro y espirometría de metacolina ≤ Opresión torácica Pr.BD - 8mg/ml Patrón obstructivo con respuesta BD parcial
  • 101.
    Mujer de 62años de edad, fumadora de 20cig/d desde los 13 años, AP de asma en la infancia, piel atópica e intolerancia a AINEs, refiere disnea a esfuerzos de 2 años de evolución con aumento de su disnea basal en los últimos meses, tos y abundante expectoración. ¿Qué sospechas en primer lugar? a) Asma persistente severo. b) EPOC moderado c) Cáncer de pulmón d) Asma persistente moderado
  • 103.
  • 104.
    Asma ¿Síntomas sugestivos de asma? Sd constitucional? Tiempo de evolución?
  • 105.
    Varón de 61años de edad, IMC 34, fumador de 20 cig /d desde los 19 años, que acude acompañado por su esposa, quien refiere ronquido muy molesto. En los últimos dos años, el paciente refiere disnea y tos matutina, actualmente grado 1 y ha presentado 2-3 episodios de bronquitis en el último año. En la espirometría se detecta FEV1/FVC 65% y FEV1 81%. ¿Cuál de las siguientes opciones se acerca más al diagnóstico? a) EPOC fenotipo enfisema no agudizador b) EPOC leve fenotipo bronquitis crónica agudizador c) EPOC moderado fenotipo bronquitis crónica d) EPOC leve fenotipo bronquitis crónica
  • 107.
  • 109.
    Varón 43 añosde edad que acude por tos seca de 3 meses de evolución, generalmente nocturna. AP: RAM a AAS, HTA en tratamiento con enalapril desde hace 9 meses. ¿ Qué diagnósticos diferenciales te planteas en primer lugar? a) Asma y EPOC b) RAM a enalapril c) Asma bronquial y RAM a enalapril d) ERGE y asma bronquial
  • 111.
  • 112.
    Edad? Fumador? Expectoración?Disnea? AAS Nocturna Reflujo? Acidez? Dispepsia?
  • 113.
  • 114.
    Coge el Accuhaler®y explica brevemente cómo utilizarlo
  • 115.
    - IPS multidosis - Contador - Flujos inspiratorios medios o bajos. - No necesario coordinar la pulsación con la inspiración. - Abrir el inhalador - Bajar la palanca. - Sacar el aire, ajustar la boquilla a los labios y coger aire por la boca profundamente. - Retener el aire unos 10 segundos y expulsarlo lentamente.
  • 116.
    Coge el Turbuhaler®y explica brevemente cómo utilizarlo
  • 117.
    - IPS multidosis. - Control de dosis. - Flujos inspiratorios medios o bajos. - No necesario coordinar la pulsación con la inspiración. - No contiene aditivos, por tanto no se percibe la inhalación del fármaco. - Sacar el tapón, - Girar el disco inferior, primero hacia la derecha, después hacia la izquierda hasta oir “clic”, - Sacar el aire, ajustar la boquilla a los labios y coger aire, - Retener el aire y expulsarlo lentamente.
  • 118.
    Coge el Handihaler®y explica brevemente cómo utilizarlo
  • 119.
    - IPS unidosis. - Control total de la dosis.(cada cápsula es una dosis). - Flujos inspiratorios medio altos. - No necesario coordinar la pulsación con la inspiración. - Desmontar el capuchón y la boquilla, - Colocar la cápsula en la cámara central, - Cerrar la boquilla hasta oir un “clic” (dejar abierto el capuchón), - Presionar a fondo el botón 1 SOLA VEZ, - Sacar el aire, ajustar la boquilla a los labios, coger aire y retenerlo.
  • 120.
    Coge el Respimat®y explica brevemente cómo utilizarlo
  • 121.
    - ICP. - No requiere lujos inspiratorios altos. - Poco sensible a la humedad. - Requiere la coordinación entre pulsación e inspiración. - Girar la base en dirección de las flechas de la etiqueta hasta “clic” - Abrir la tapa verde, - Sacar el aire, ajustar la boquilla a los labios, coger aire y retenerlo. - Descansar 30-60 segundos y repetir.
  • 122.
    Coge un inhaladorde cartucho presurizado convencional y explica brevemente cómo utilizarlo
  • 123.
    - ICP. -No requiere lujos inspiratorios altos. - Poco sensible a la humedad. - Requiere la coordinación entre pulsación e inspiración. - Sacar el tapón - Agitar suavemente - Coger el aire por la boca, sin dejar de coger aire poner el inhalador en la boca y presionarlo. - Retener el aire, expulsarlo lentamente.
  • 124.
    ASMANEX TWISTHALER 220mcg mometasona
  • 125.
    VENTILACION MECÁNICA NO INVASIVAEN LA INSUFICIENCIA RESPIRATORIA AGUDA
  • 126.
    Beneficios de laVMNI Primarios Secundarios • Reclutamiento alveolar • Reduce la tasa de IOT e • < fatiga muscular y del ingresos en UCI. trabajo respiratorio • Reduce la estancia • > capacidad residual hospitalaria y la funcional mortalidad. • Mejoría del intercambio • Beneficio en el weaning o de gases. destete de pacientes • Contrarresta la PEEP EPOC. intrínseca • Efectos hemodinámicos benesficiosos en EAP
  • 127.
    DESVENTAJAS DE LAVMNI • No aísla ni protege la vía aérea • No control de las secreciones bronquiales, importante en estados hipersecretores • Es necesario un grado suficiente de nivel de conciencia. • Efectos hemodinámicos: aumento de la presión intratorácica y disminución de la precarga
  • 128.
    Modalidades de VMNI •CPAP: Presión positiva continua durante todo el ciclo respiratorio. • BIPAP: Presión bifásica positiva en la vía aérea. • PSV : Ventilación con presión de soporte. • PAV: Ventilación proporcional asistida.
  • 129.
    INDICACIONES DE VMNI IRA hipercápnica Pulmonar: • EPOC (Evidencia clase I) • Asma • Fibrosis quística Extrapulmonar: • Enfermedades de caja torácica • Enfermedades neuromusculares • Síndrome de apnea e hipopnea del sueño
  • 130.
    INDICACIONES DE VMNI IRA hipoxémica • Edema agudo de pulmón cardiogénico (evidencia claseI) ( JAMA 2005 Dec 28,294 (24):3124-30) • Neumonías • SDRA • Atelectasias y contusiones pulmonares • Fracaso postextubación.
  • 131.
    Inicar VMNI • Diagnósticodel fallo respiratorio de causa reversible . • Disnea moderada - severa. • Taquipnea ( FR > 25 rpm ) • Uso de m. accesoria y / o respiración paradójica abdominal. • Sa02 < 90 % • pH < 7.35 • PaC02 > 45 mmHg
  • 132.
    CONTRAINDICACIONES DE LAVMNI • Falta de colaboración o intolerancia a la mascarilla. • Parada respiratoria. • Inestabilidad hemodinámica (cardiopatía isquémica, shock, arritmias) • Deterioro importante del nivel de conciencia • Anomalías nasofaringeas, trauma facial, quemaduras
  • 134.
  • 135.
    MUCHAS GRACIAS!! http://tallerinspira.blogspot.com.es María Piles Cabo Patricia Roth Damas Alonso Rizo Guerrero Mara Sempere Manuel Médicos residentes de MFYC del departamento de la Ribera