Fabricio Mónchez
         Pediatra



                1
1.   Definición
2.   Epidemiología
3.   Fisiopatología
4.   Diagnóstico
5.   Clasificación
6.   Tratamiento
7.   Crisis Asmática
8.   Estado Asmático

                       2
El Asma es una enfermedad inflamatoria
crónica de las vías aéreas que se caracteriza por
hiper-reactividad y obstrucción bronquial, la
cuál es (al menos parcialmente) reversible y
clínicamente se manifiesta por episodios a
repetición de tos, sibilancias, y dificultad
respiratoria.


                                                    3
Elementos importantes:
  1. Inflamación Crónica
  2. Hiper-reactividad bronquial
  3. Obstrucción Bronquial
 4. Clínica




                                   4
Enfermedad crónica más frecuente en niños
Incidencia reportada es del 5 al 12%
Entre 1980 y 2010 incidencia se ha duplicado
Afecta a 300,000,000 de personas
250,000 muertes al año asociadas al Asma
Durante la infancia afecta a los varones 1.5 -
2:1, mientras que en la adolescencia y edad
adulta se ve con mayor frecuencia en las
mujeres.
                                                 5
En extremo compleja
No está bien comprendida
Involucra factores genéticos y ambientales
Marcha Atópica
Diferentes fenotipos:
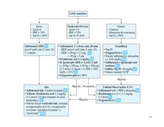
 Asma alérgica
 Asma inducida por el ejercicio
 Inducida por los salicilatos
 Inducida por el stress, por el frío, etc.
                                             6
7
8
9
Inflamación
               Aguda/Edema

 Hiper-
                              Inflamación
secresón                         crónica
de moco
                Cuadro
                Clínico
  Bronco-                     Remodelación
constricción                  de la vía aérea


                 Hiper-
               reactividad
                bronquial

                                                10
1.    Inflamación Crónica
2.    Remodelación de la vía aérea
     1. Hiperplasia e hipertrofia de músculo liso
     2. Fibrosis sub-epitelial
     3. Engrosamiento de la membrana basal por
        deposición de colágeno y proteoglicanos
     4. Hiperplasia e hipertrofia de las células
        caliciformes
     5. Angiogénesis
                                                    11
Todo lo anterior nos lleva a la expresión de:
 1. Hiper-reactividad bronquial
 2. Bronco-constricción
 3. Edema
 4. Hiper-secreción de moco




                                                12
1.   Sensibilización a Aero-alergenos
      Ácaros del polvo +
      Caspa de gatos y perros +
      Cucarachas ++
      Hongos ++
2.   Humo de Tabaco +++
3.   Humo de leña +++


                                        13
4.   Lactancia Materna: disminuye la incidencia
     de sibilancias asociadas con IRA’s bajas -
5.   Sibilancias asociadas a IRA’s por VSR,
     rinovirus y metapneumovirus +
6.   Infecciones bacterias, especialmente por
     bacterias encapsuladas, que expresan o
     producen endotoxinas de LPS -


                                                  14
7.  Probióticos (Broncho VAXOM®) Ø
8. Uso indiscriminado de antibióticos de
    amplio espectro durante la infancia +++
9. Stress materno o familiar durante los
    primeros años de vida +
10. Niños que nacen por cesárea +
11. Uso de acetaminofén durante el embarazo o
    la infancia +

                                                15
Basado en:
1. Clínica
2. Demostración de obstrucción al Flujo de aire
3. Exclusión de otras patologías


Los síntomas del asma son inespecíficos,
pueden pasar desapercibidos por el paciente y
el médico.

                                                  16
El diagnóstico debe sospecharse cuando:
 1. Episodios recurrentes de sibilancias
 2. Tos nocturna
 3. Tos o sibilancias con el ejercicio (Llanto y risa)
 4. Tos, sibilancias u opresión torácica con alérgenos
      o polución
 5.   “CATARROS QUE SE COMPLICAN” o que duren
      mas de 10 días

                                                         17
La historia clínica es muy importante, hay que
registrar detalladamente:
  Forma, frecuencia y periodicidad con que se
  presentan los síntomas
  Condiciones en que se produjeron
  Desencadenantes




                                                 18
1. Ha tenido episodios recurrentes de sibilancias?
2. Ha tenido episodios recurrentes de tos
   nocturna?
3. Presenta sibilancias, tos u opresión torácica
   después del ejercicio o exposición a alérgenos?
4. Los catarros se “COMPLICAN” o duran más de
   10 días?
5. Los síntomas mejoran con el tratamiento para
   el asma?

                                                     19
Antecedentes familiares de asma en los
parientes de 1 grado (especialmente en la
madre) y/o atopia manifestada como dermatitis
atópica, alergia alimentaria y rinitis alérgica
hacen más probable el diagnóstico de asma.




                                                  20
Examen físico: es variable y puede ser normal,
las sibilancias confirman la limitación al flujo de
aire y pueden estar ausentes o solo
manifestarse con la espiración forzada.
En las crisis asmáticas graves pueden haber un
tórax silente debido a la hipoventilación (signo
inminente de falla respiratoria).


                                                      21
Otros hallazgos que pueden estar presentes al
examen físico son taquicardia, cianosis,
mareos, dificultad para hablar, tórax en tonel,
uso de músculos accesorios: retracciones inter
y subcostales, tiraje supraclavicular, aleteo
nasal.



                                                  22
Las pruebas de función respiratoria son útiles
en el diagnóstico y clasificación del asma en
niños mayores de 5 años. Las más útiles son:
1. La espirometría, en la que son de particular
   interés la medición del FEV1 y la capacidad vital
   forzada (CVF)
2. Peak Espiratory Flow (PEF): pico flujo
   espiratorio, también llamado pico-flujometría o
   simplemente pico flujo.

                                                       23
Se han creado tablas de valores predictivos
para VEF1 y para el PEF agrupados por edad,
sexo y talla.
La espirometría es el “Gold Standard”, pero
su aplicación se ve limitada por la poca
disponibilidad del mismo y por la necesidad
de colaboración y esfuerzo por parte del
paciente.

                                              24
Espirometría
1. Limitación del flujo aéreo:
     VEF1 bajo
     Cociente VEF1/CVF ≤0.8
2.   Respuesta a broncodilatadores
       Mejora el VEF1 ≥12%
3.   Provocación con el ejercicio
       Empeoramiento del VEF1 ≥15%
4. Variación de flujos máximos matutinos-vespertinos
   ≥20%
PEF
1. La variación mayor del 20% entre las mañanas y las
   tardes es compatible con el asma.
                                                        25
Otros métodos diagnósticos:
 1. Pruebas de Bronco-provocación
 2. Prick Test
 3. Niveles séricos de IgE
 4. Recuento de eosinófilos en sangre y/o moco
 5. Rayos X
 6. “Prueba terapéutica positiva”



                                                 26
1.    IRA’s a repetición
2.    Rino-sinusitis crónica
3.    RGE
4.    FQ
5.    DBP
6.    TB
7.    Malformaciones (anillos vasculares, traqueo y laringomalacia)
8.    Aspiración de cuerpo extraño
9.    Discinecia ciliar primaria (síndrome de Kartagener)
10.   Inmunodeficiencias
11.   Cardiopatías congénitas

                                                                      27
La clasificación del asma se hace en base a:
1. Edad
2. Frecuencia de los síntomas
3. Severidad de los síntomas
4. Limitación de la actividad física
5. Pruebas de función pulmonar




                                               28
Clasificación del asma en < 5 años
                        Días/Noches       Interferencia con la
                                                                 Tratamiento
                        con síntomas       actividad normal
                       < 2 días/semana
Intermitente leve       0 noches/mes            Ninguna            Paso 1

                       3-6 días/semana
Persistente Leve       1-2 noches/mes      Limitación menor        Paso 2

                         Todos los días
Persistente Moderada    3-4 noches/mes     Alguna limitación       Paso 3

                           Continuos       Extremadamente
Persistente Grave      > 1 noche/semana        limitado
                                                                   Paso 4




                                                                               29
Clasificación del asma en niños de 5 a 11 años
                    Días/Noches      Interferencia con la                       Tratamiento
                                      actividad normal
                                                            Función pulmonar
                    con síntomas

                   ≤2 días/semana                            VEF1 o PEF >80%
Intermitente                             Ninguna                                  Paso 1
                   ≤2 noches/mes                              VEF1/CVF >85%

                   3-6 días/semana                           VEF1 o PEF>80%
Persistente Leve   3-4 noches/mes    Limitación menor                             Paso 2
                                                             VEF1/CVF >80%

Persistente             Diarios                             VEF1 o PEF 60-80%
                   >1 noche/semana   Alguna limitación                            Paso 3
Moderada                                                     VEF1/CVF 75-80%

Persistente                          Extremadamente          VEF1 o PEF <60%
Grave
                      Continuos
                                         limitado            VEF1/CFV <60%
                                                                                  Paso 4




                                                                                              30
Clasificación del asma en niños > 12 años
                   Días/Noches       Interferencia con la       Función
                                      actividad normal
                                                                                Tratamiento
                   con síntomas                                pulmonar
                   ≤2 días/semana                           VEF1 o PEF>80%
Intermitente                             Ninguna                                  Paso 1
                   ≤2 noches/mes                            VEF1/CVF normal

                   3-6 días/semana                          VEF1 o PEF>80%
Persistente Leve   3-4 noches/mes    Limitación menor       VEF1/CVF normal
                                                                                  Paso 2

Persistente            Diarios                              VEF1 o PEF 60-80%
Moderada           >1 noche/semana   Alguna limitación       VEF1/CVF 75-80%
                                                                                  Paso 3

Persistente                           Extremadamente        VEF1 o PEF <60%       Paso 4
                     Continuos            limitado          VEF1/CFV <60%
Grave                                                                             Paso 5




                                                                                              31
Objetivos del tratamiento del Asma:
 1. Mantener una actividad normal
   ▪ Acudir de forma regular a la escuela o guardería
   ▪ Participación plena en ejercicio físico, deportes y otras
     actividades recreativas
 2. Evitar los trastornos del sueño
 3. Evitar los síntomas crónicos del asma
 4. Evitar las exacerbaciones de asma
 5. Mantener una función pulmonar normal
 6. Mantener al mínimo los efectos secundarios
                                                                 32
Componentes del tratamiento del asma:
1. Evaluación y control periódicos
2. Control de los factores que contribuyen a la
   gravedad del asma
3. Farmacoterapia
4. Educación del paciente




                                                  33
Paso 1              Paso 2               Paso 3              Paso 4              Paso 5           Paso 6
                      Educación, control ambiental, manejo de comorbilidades
                                      β2 inhalados de acción rápida PRN
                     EI dosis bajas     EI dosis media       EI dosis media       EI dosis alta     EI dosis alta
                                                                + LABA              + LABA            + CCES
                                                                  o ML                o ML            y LABA
                                                                                                       o ML
Todos los pasos comprenden: educación, control ambiental , β2 inhalados de acción rápida PRN
y otra opción, excepto Paso 1 que no tiene otra opción.
EI: Esteroide Inhalado, LABA: Long Acting Beta Agonist (Beta Agonista de Acción Prolongada, ej. Salmeterol), ML:
Montelukast, CCES: Ciclo Corto de Esteroide Sistémico PO
Antes de iniciar paso 4: revisar cumplimiento, revisar técnica, revisar desencadenantes




                                                                                                                   34
Paso 1              Paso 2               Paso 3              Paso 4              Paso 5           Paso 6
                      Educación, control ambiental, manejo de comorbilidades
                                      β2 inhalados de acción rápida PRN
                     EI dosis baja        EI dosis baja      EI dosis media       EI dosis alta     EI dosis alta
                                            + LABA              + LABA              + LABA            + CCES
                                             o ML                 o ML                o ML            y LABA
                                                                                                       o ML
                     Inmunoterapia1      Inmunoterapia1      Inmunoterapia1
Todos los pasos comprenden: educación, control ambiental , β2 inhalados de acción rápida PRN
y otra opción, excepto Paso 1 que no tiene otra opción.
EI: Esteroide Inhalado, LABA: Long Acting Beta Agonist (Beta Agonista de Acción Prolongada, ej. Salmeterol), ML:
Montelukast, CCES: Ciclo Corto de Esteroide Sistémico PO
Antes de iniciar paso 3: revisar cumplimiento, revisar técnica, revisar desencadenantes
1: Hay que considerar el uso de inmunoterapia subcutánea alergénica para los pacientes con asma alérgica
persistente.


                                                                                                                   35
Paso 1              Paso 2               Paso 3              Paso 4              Paso 5            Paso 6
                      Educación, control ambiental, manejo de comorbilidades
                                      β2 inhalados de acción rápida PRN
                     EI dosis baja        EI dosis baja      EI dosis media       EI dosis alta      EI dosis alta
                                            + LABA              + LABA              + LABA             + CCES
                                             o ML                 o ML                o ML             y LABA
                                           o EI dosis
                                             media
                                                                                                        o ML
                     Inmunoterapia1      Inmunoterapia1      Inmunoterapia1      Omalizumab2        Omalizumab2
Todos los pasos comprenden: educación, control ambiental , β2 inhalados de acción rápida PRN
y otra opción, excepto Paso 1 que no tiene otra opción.
EI: Esteroide Inhalado, LABA: Long Acting Beta Agonist (Beta Agonista de Acción Prolongada, ej. Salmeterol), ML:
Montelukast, CCES: Ciclo Corto de Esteroide Sistémico PO
Antes de iniciar paso 3: revisar cumplimiento, revisar técnica, revisar desencadenantes
1: Hay que considerar el uso de inmunoterapia subcutánea alergénica para los pacientes con asma alérgica
persistente.
2: el Omalizumab está indicado para aquellos pacientes con asma persistente grave con sensibilización a aero-
alergenos que no responden bien a la terapia convencional.
                                                                                                                   36
Dosis comparativas de esteroides inhalados por edad
                  Dosis bajas (µg)     Dosis media diaria (µg)   Dosis alta diaria (µg)

   Fármaco       <5a           >5a       <5a            >5a        <5a           >5a

Beclometasona   100-200      200-500   200-400       500-1000      >400      1000-2000


Budesonida      100-200      200-400   200-400        400-800      >400       800-1600

Budesonida
                250-500                500-1000                   >1000
Nebulizada

Ciclesonide     80-160       80-160    160-320        160-320      >320      >320-1280


Fluticasone     100-200      100-250   200-500        250-500      >500       500-1000


Mometasone                                                                    800-1200
                100-200      200-400   200-400        400-800      >400
furoato




                                                                                          37
38
39
Característica     Controlada        Control parcial         Incontrolada
                   ≤ 2 veces por
Síntomas diarios                   > 2 veces por semana
                      semana
Limitación de la
                        no                Alguna
actividad

Síntomas
                        no                Alguna            ≥ 3caracteristicas
nocturnos
                                                            de control parcial
                   ≤ 2 veces por
Necesidad de                       > 2 veces por semana
                      semana
rescate

                                   < 80 % del mejor valor
Función pulmonar     normal
                                         personal




                                                                                 40
Sinónimos:
  •   Exacerbación asmática
  •   Ataque asmático
  •   Asma aguda
Definición:
 Aumento progresivo de la sintomatología
 asmática
                                           41
Valoración inicial de la crisis asmática en niños <5 años

        Síntomas                           Leve                               Severa
Alteración de la
                                         Ninguna                    Agitado o somnoliento
consciencia
Oximetría de pulso                ≥ 94% con FiO2 0.21                 ≤ 94% con FiO2 0.21

Habla                              Normal, Oraciones                    Palabras, Sílabas
                                                                      0-3 años >200 LPM
Pulso                                     Normal
                                                                      4-5 años > 180 LPM
Cianosis                                    No                        Central o periférica

Sibilancias                             Variables                   Pueden estar ausentes

Global Strategy for the Diagnosis and Management of Asthma in Children 5 Years and Younger, 2009

                                                                                                   42
0                  1                  2                     3
Sibilancias        No                Final de la       Toda la espiración    Inspiración +
                                     espiración                              espiración
Tirajes            No                Subcostal         Subcostal             Subcostal
                                                       +supraclavicular      +supraclavicular
                                                       +aleteo nasal         +aleteo nasal
                                                                             +intercostal
                                                                             +supraesternal
FR                 <30               31-45             46-60                 >60
FC                 <120              >120
Entrada de aire Buena                Regular,          Muy disminuida,       Tórax silente,
                                     simétrica         simétrica             Ausencia de
                                                                             sibilancias
          Crisis leve: 1-3 puntos, Crisis moderada: 4-7 puntos, Crisis severa ≥ 8 puntos




                                                                                                43
44
Es una condición clínica en donde el paciente se
encuentra en falla respiratoria progresiva
debido a asma, en quienes han fracasado los
métodos terapéuticos convencionales.




                                                   45
La afección de la vía aérea inferior lleva a un
aumento de la capacidad residual y aumento de
la presión intratorácica.
La actividad de los músculos que intervienen en
la inspiración continúa en la espiración en un
esfuerzo de mantener la vía aérea permeable.
Mecánica pulmonar y las interacciones corazón-
pulmón se ven afectadas severamente.


                                                  46
La obstrucción pulmonar produce una V/Q <1 lo
que conlleva hipoxemia.
El aumento del trabajo respiratorio en
condiciones hipóxicas y la deshidratación
produce la acumulación de lactato, cetonas, y
otros ácidos orgánicos.
Esta acidosis inicialmente es compensada por la
alcalosis respiratoria, pero si se da una falla
respiratoria se produce un rápido y profundo
descenso en el pH sanguíneo.


                                                  47
El aumento de la presión intratorácica produce
disminución de la precarga, lo que a su vez produce
una disminución de la fracción de eyección.
La distención alveolar disminuye la capacitancia de los
vasos alveolares, hay hipertensión pulmonar por lo
que el VD se ve forzado a distenderse para contraerse
con más fuerza (ley de Frank-Starling).
Debido a ésto se ve alterada la interdependencia
ventricular por lo que el corazón izquierdo es el más
afectado.


                                                          48
El niño con estado asmático generalmente se
presenta con tos, sibilancias y exhibe grados variables
de dificultad respiratoria, respiración laboriosa y
ansiedad.
Las sibilancias no se corresponden con la severidad.
Los signos clínicos indicadores de falla respiratoria
inminente incluyen alteraciones del sensorio,
imposibilidad de hablar, ruidos respiratorios
disminuidos o ausentes y cianosis central; la diaforesis
y ortopnea ortostática son signos ominosos en
pacientes asmáticos.


                                                           49
La presencia de pulso paradójico se correlaciona con la
severidad del asma, y este puede medirse con un
esfigmomanómetro manual o puede estimarse mediante el
trazo de la oximetría de pulso.




                                                          50
Factores de Riesgo Para Asma Potencialmente Letal:
1. Factores Médicos
    a) Crisis previas con:
        • Deterioro rápido e inesperado
        • Falla respiratoria
        • Convulsiones o pérdida de la consciencia
    b) Ataques desencadenados por las comidas
2. Factores Psicosociales
    a) Negación o incapacidad de percibir la severidad de las crisis
    b) Depresión u otro trastorno psiquiátrico asociado
    c) Incumplimiento de tratamiento
    d) Familia disfuncional
    e) Difícil acceso a los servicios de salud
3. Factores étnicos

                                                                       51
1. Radiografía de Tórax: no está indicada de forma
   rutinaria en el niño asmático que no está
   intubado. Las excepciones son aquellos
   pacientes en quienes se sospeche neumonía,
   barotrauma o cuando exista duda si las
   sibilancias son producidas por asma.
2. GSA: función pulmonar.
3. Pruebas indirectas de Sepsis.



                                                     52
1. ABC
2. Monitorización cardiopulmonar.
3. Oxígeno.
4. Hidratación.
5. β-agonistas.
6. Anticolinérgicos: bromuro de Ipratropio.
7. Esteroides I.V.
8. Sulfato de Magnesio.
9. Metilxantinas.
10.HeliOx.
                                              53
1. Todo paciente en un estado asmático requiere
   monitorización cardiorrespiratoria.
2. Posicionar al paciente de forma tal que nos asegure
   una adecuada apertura de la vía aérea superior.
3. Brindar oxígeno suplementario, una cánula nasal o
   una mascarilla de no reinhalación SEN.
4. La taquipnea produce un aumento de las pérdidas
   insensibles de agua, por lo que hay que asegurarnos
   de hidratar al paciente adecuadamente.


                                                         54
El tratamiento de choque para un estado
asmático es el salbutamol nebulizado, de forma
agresiva.
La dosis usual es de 0.10 a 0.15 mg/kg dosis,
cada 15-30 minutos, el cual debe ser
proporcionado con oxígeno a un flujo de 10 a 12
litros por minuto.
Estudios han demostrado una mejor respuesta
con las nebulizaciones continuas.
                                                  55
En algunos casos puede utilizarse salbutamol IV en
infusión a una dosis de 0.5 a 5 µg/kg/min o en su
defecto terbutalina a una dosis de 0.1 a 1 µg/kg/min.
Los efectos secundarios más frecuentes son la
taquicardia y presión de pulso amplia, “no se ha
documentado toxicidad cardiaca”, la cuál si se
puede dar con el uso de adrenalina (taquicardia
supraventricular, hipertensión e hipotensión).



                                                        56
Los anticolinérgicos como el Bromuro de
Ipratropio producen relajación del músculo liso
bronquial vía sistema nervioso autónomo,
mediante la producción de AMPc.
Es una parte integral del tratamiento de las crisis
asmáticas moderadas y severas.
Debe ser administrado siempre junto con el
salbutamol a 250 a 500 µg/dosis (20 a 40 gotas
por dosis)
El bromuro de Ipratropio es pobremente
absorbido a la circulación y sus efectos
cardiovasculares son mínimos.
                                                      57
Esteroides:
   Después de los β-agonistas, los esteroides son otro
   de los pilares básicos en el tratamiento del estado
   asmático
   Hidrocortisona 2 a 4 mg/kg/dosis cada 4 a 6 horas
   Metilprednisolona 0.05 a 1 mg/kg/dosis cada 4 a 6
   horas
   Biodisponibilidad: equivalente ya sea V.O. o I.V.



                                                         58
Magnesio.
  Se cree que ejerce su efecto de relajación del
  músculo liso a través de la inhibición competitiva de
  los receptores de Calcio.
  Produce una significativa mejoría en el VEF.
  Dosis 50 mg/kg I.V. en infusión lenta > 20 minutos.
  Dosis máxima 2 gramos.
  Efectos adversos incluyen flushing y náuseas, la
  toxicidad ocurre con niveles séricos > 12 mg/dL y
  son debilidad muscular, arreflexia, depresión
  respiratoria y arritmias, ninguna de ellas reportada
  en niños.
                                                          59
Xantinas
  No están recomendado de rutina para el manejo de
  las crisis asmáticas en los niños.
  La teofilina y su sal hidrosoluble la aminofilina , su
  uso es controversial.
  Mecanismo de acción: inhibidor de la
  fosfodiesterasa, tiene un efecto relajante directo del
  musculo liso bronquial, estimula la liberación de
  catecolaminas, produce además el aumento de
  AMPc y es un antagonista de las prostaglandinas.

                                                           60
Xantinas.
  Dosis de carga 6 mg/kg, mantenimiento 1 mg/kg/h
  Posee un estrecho margen de seguridad, rango
  terapéutico 10 a 20 µg/ml, niveles tóxicos >15 µg/ml
  Efectos tóxicos: náuseas, vómitos, taquicardia,
  agitación, arritmias, hipotensión, convulsiones.




                                                         61
HeliOx.
   Es una mezcla de Helio y Oxígeno en proporción de
   60 – 80% de Helio con un 40 – 20% de oxígeno, esto
   disminuye la densidad del gas lo que disminuye la
   turbulencia del flujo, permite una mejor ventilación
   pulmonar, disminuye el trabajo respiratorio.
   El HeliOx disminuye el edema de toda la vía aérea.
   Dado que necesitamos que haya una proporción de
   Helio de al menos un 60% en la mezcla, no
   podemos utilizarlo en pacientes que requieran altas
   concentraciones de Oxígeno.
                                                          62
Intubación Traqueal y Ventilación Mecánica:
  Incrementa el broncoespasmo.
  La ventilación a presión positiva aumenta
  significativamente el riesgo de barotrauma.
  Altera la mecánica corazón pulmón

Indicaciones absolutas para la intubación traqueal:
1. Paro cardiorrespiratoria
2. Hipoxia severa (PaO2 <50)
3. Deterioro súbito del estado mental del paciente

                                                      63
Por lo tanto si vamos a intubar y brindar ventilación a
 presión positiva a un paciente en un estado asmático
 es imprescindible mejorar el gasto cardiaco:
  Hidratación adecuada
  Aminas vasoactivas como adrenalina, idealmente
  mantener la PAM arriba del percentil 90.
Sedoanalgesia:
  Lidocaína+Atropina
  Ketamina+Succinilcolina


                                                          64
En un paciente con estado asmático con intubación
 más ventilación mecánica idealmente deben
 utilizarse modos ventilatorios asistidos-controlados
 como:
  Control volumen regulado por presión y ciclado por
  tiempo
  Con volúmenes tidales bajos.
  Tempos espiratorios prolongados
  Relaciones I:E altas


                                                        65
GINA Report 2011
Global Strategy for the Diagnosis and Management of Asthma in Children 5 Years
and Younger 2009
National Asthma Education and Prevention Program. Expert
Panel Report 3: Guidelines for the Diagnosis and Management of
Asthma. Full Report 2007. NIH Publication 07-4051. Bethesda,
Md: National Heart, Lung, and Blood Institute; 2007. Available at:
http://www.nhlbi.nih.gov/guidelines/asthma/
P. Runge, V.L. Hill. Practical Management of Asthma.
Pediatr. Rev. 2009;30;375-385
Kliegman RM, Behrman RE, Jenson HB, Stanton BF, eds. Nelson Textbook of
Pediatrics. 19th ed. Philadelphia, Pa: Saunders Elsevier; 2011
Heinrich A. Werner
Status Asthmaticus in Children
DOI 10.1378/chest.119.6.1913
Chest 2001;119;1913-1929
The online version of this article, along with updated
can be found online on the World Wide Web at:
http://chestjournal.chestpubs.org/content/119/6/1913.full.html


                                                                                 66

Asma

  • 1.
  • 2.
    1. Definición 2. Epidemiología 3. Fisiopatología 4. Diagnóstico 5. Clasificación 6. Tratamiento 7. Crisis Asmática 8. Estado Asmático 2
  • 3.
    El Asma esuna enfermedad inflamatoria crónica de las vías aéreas que se caracteriza por hiper-reactividad y obstrucción bronquial, la cuál es (al menos parcialmente) reversible y clínicamente se manifiesta por episodios a repetición de tos, sibilancias, y dificultad respiratoria. 3
  • 4.
    Elementos importantes: 1. Inflamación Crónica 2. Hiper-reactividad bronquial 3. Obstrucción Bronquial 4. Clínica 4
  • 5.
    Enfermedad crónica másfrecuente en niños Incidencia reportada es del 5 al 12% Entre 1980 y 2010 incidencia se ha duplicado Afecta a 300,000,000 de personas 250,000 muertes al año asociadas al Asma Durante la infancia afecta a los varones 1.5 - 2:1, mientras que en la adolescencia y edad adulta se ve con mayor frecuencia en las mujeres. 5
  • 6.
    En extremo compleja Noestá bien comprendida Involucra factores genéticos y ambientales Marcha Atópica Diferentes fenotipos: Asma alérgica Asma inducida por el ejercicio Inducida por los salicilatos Inducida por el stress, por el frío, etc. 6
  • 7.
  • 8.
  • 9.
  • 10.
    Inflamación Aguda/Edema Hiper- Inflamación secresón crónica de moco Cuadro Clínico Bronco- Remodelación constricción de la vía aérea Hiper- reactividad bronquial 10
  • 11.
    1. Inflamación Crónica 2. Remodelación de la vía aérea 1. Hiperplasia e hipertrofia de músculo liso 2. Fibrosis sub-epitelial 3. Engrosamiento de la membrana basal por deposición de colágeno y proteoglicanos 4. Hiperplasia e hipertrofia de las células caliciformes 5. Angiogénesis 11
  • 12.
    Todo lo anteriornos lleva a la expresión de: 1. Hiper-reactividad bronquial 2. Bronco-constricción 3. Edema 4. Hiper-secreción de moco 12
  • 13.
    1. Sensibilización a Aero-alergenos Ácaros del polvo + Caspa de gatos y perros + Cucarachas ++ Hongos ++ 2. Humo de Tabaco +++ 3. Humo de leña +++ 13
  • 14.
    4. Lactancia Materna: disminuye la incidencia de sibilancias asociadas con IRA’s bajas - 5. Sibilancias asociadas a IRA’s por VSR, rinovirus y metapneumovirus + 6. Infecciones bacterias, especialmente por bacterias encapsuladas, que expresan o producen endotoxinas de LPS - 14
  • 15.
    7. Probióticos(Broncho VAXOM®) Ø 8. Uso indiscriminado de antibióticos de amplio espectro durante la infancia +++ 9. Stress materno o familiar durante los primeros años de vida + 10. Niños que nacen por cesárea + 11. Uso de acetaminofén durante el embarazo o la infancia + 15
  • 16.
    Basado en: 1. Clínica 2.Demostración de obstrucción al Flujo de aire 3. Exclusión de otras patologías Los síntomas del asma son inespecíficos, pueden pasar desapercibidos por el paciente y el médico. 16
  • 17.
    El diagnóstico debesospecharse cuando: 1. Episodios recurrentes de sibilancias 2. Tos nocturna 3. Tos o sibilancias con el ejercicio (Llanto y risa) 4. Tos, sibilancias u opresión torácica con alérgenos o polución 5. “CATARROS QUE SE COMPLICAN” o que duren mas de 10 días 17
  • 18.
    La historia clínicaes muy importante, hay que registrar detalladamente: Forma, frecuencia y periodicidad con que se presentan los síntomas Condiciones en que se produjeron Desencadenantes 18
  • 19.
    1. Ha tenidoepisodios recurrentes de sibilancias? 2. Ha tenido episodios recurrentes de tos nocturna? 3. Presenta sibilancias, tos u opresión torácica después del ejercicio o exposición a alérgenos? 4. Los catarros se “COMPLICAN” o duran más de 10 días? 5. Los síntomas mejoran con el tratamiento para el asma? 19
  • 20.
    Antecedentes familiares deasma en los parientes de 1 grado (especialmente en la madre) y/o atopia manifestada como dermatitis atópica, alergia alimentaria y rinitis alérgica hacen más probable el diagnóstico de asma. 20
  • 21.
    Examen físico: esvariable y puede ser normal, las sibilancias confirman la limitación al flujo de aire y pueden estar ausentes o solo manifestarse con la espiración forzada. En las crisis asmáticas graves pueden haber un tórax silente debido a la hipoventilación (signo inminente de falla respiratoria). 21
  • 22.
    Otros hallazgos quepueden estar presentes al examen físico son taquicardia, cianosis, mareos, dificultad para hablar, tórax en tonel, uso de músculos accesorios: retracciones inter y subcostales, tiraje supraclavicular, aleteo nasal. 22
  • 23.
    Las pruebas defunción respiratoria son útiles en el diagnóstico y clasificación del asma en niños mayores de 5 años. Las más útiles son: 1. La espirometría, en la que son de particular interés la medición del FEV1 y la capacidad vital forzada (CVF) 2. Peak Espiratory Flow (PEF): pico flujo espiratorio, también llamado pico-flujometría o simplemente pico flujo. 23
  • 24.
    Se han creadotablas de valores predictivos para VEF1 y para el PEF agrupados por edad, sexo y talla. La espirometría es el “Gold Standard”, pero su aplicación se ve limitada por la poca disponibilidad del mismo y por la necesidad de colaboración y esfuerzo por parte del paciente. 24
  • 25.
    Espirometría 1. Limitación delflujo aéreo: VEF1 bajo Cociente VEF1/CVF ≤0.8 2. Respuesta a broncodilatadores Mejora el VEF1 ≥12% 3. Provocación con el ejercicio Empeoramiento del VEF1 ≥15% 4. Variación de flujos máximos matutinos-vespertinos ≥20% PEF 1. La variación mayor del 20% entre las mañanas y las tardes es compatible con el asma. 25
  • 26.
    Otros métodos diagnósticos: 1. Pruebas de Bronco-provocación 2. Prick Test 3. Niveles séricos de IgE 4. Recuento de eosinófilos en sangre y/o moco 5. Rayos X 6. “Prueba terapéutica positiva” 26
  • 27.
    1. IRA’s a repetición 2. Rino-sinusitis crónica 3. RGE 4. FQ 5. DBP 6. TB 7. Malformaciones (anillos vasculares, traqueo y laringomalacia) 8. Aspiración de cuerpo extraño 9. Discinecia ciliar primaria (síndrome de Kartagener) 10. Inmunodeficiencias 11. Cardiopatías congénitas 27
  • 28.
    La clasificación delasma se hace en base a: 1. Edad 2. Frecuencia de los síntomas 3. Severidad de los síntomas 4. Limitación de la actividad física 5. Pruebas de función pulmonar 28
  • 29.
    Clasificación del asmaen < 5 años Días/Noches Interferencia con la Tratamiento con síntomas actividad normal < 2 días/semana Intermitente leve 0 noches/mes Ninguna Paso 1 3-6 días/semana Persistente Leve 1-2 noches/mes Limitación menor Paso 2 Todos los días Persistente Moderada 3-4 noches/mes Alguna limitación Paso 3 Continuos Extremadamente Persistente Grave > 1 noche/semana limitado Paso 4 29
  • 30.
    Clasificación del asmaen niños de 5 a 11 años Días/Noches Interferencia con la Tratamiento actividad normal Función pulmonar con síntomas ≤2 días/semana VEF1 o PEF >80% Intermitente Ninguna Paso 1 ≤2 noches/mes VEF1/CVF >85% 3-6 días/semana VEF1 o PEF>80% Persistente Leve 3-4 noches/mes Limitación menor Paso 2 VEF1/CVF >80% Persistente Diarios VEF1 o PEF 60-80% >1 noche/semana Alguna limitación Paso 3 Moderada VEF1/CVF 75-80% Persistente Extremadamente VEF1 o PEF <60% Grave Continuos limitado VEF1/CFV <60% Paso 4 30
  • 31.
    Clasificación del asmaen niños > 12 años Días/Noches Interferencia con la Función actividad normal Tratamiento con síntomas pulmonar ≤2 días/semana VEF1 o PEF>80% Intermitente Ninguna Paso 1 ≤2 noches/mes VEF1/CVF normal 3-6 días/semana VEF1 o PEF>80% Persistente Leve 3-4 noches/mes Limitación menor VEF1/CVF normal Paso 2 Persistente Diarios VEF1 o PEF 60-80% Moderada >1 noche/semana Alguna limitación VEF1/CVF 75-80% Paso 3 Persistente Extremadamente VEF1 o PEF <60% Paso 4 Continuos limitado VEF1/CFV <60% Grave Paso 5 31
  • 32.
    Objetivos del tratamientodel Asma: 1. Mantener una actividad normal ▪ Acudir de forma regular a la escuela o guardería ▪ Participación plena en ejercicio físico, deportes y otras actividades recreativas 2. Evitar los trastornos del sueño 3. Evitar los síntomas crónicos del asma 4. Evitar las exacerbaciones de asma 5. Mantener una función pulmonar normal 6. Mantener al mínimo los efectos secundarios 32
  • 33.
    Componentes del tratamientodel asma: 1. Evaluación y control periódicos 2. Control de los factores que contribuyen a la gravedad del asma 3. Farmacoterapia 4. Educación del paciente 33
  • 34.
    Paso 1 Paso 2 Paso 3 Paso 4 Paso 5 Paso 6 Educación, control ambiental, manejo de comorbilidades β2 inhalados de acción rápida PRN EI dosis bajas EI dosis media EI dosis media EI dosis alta EI dosis alta + LABA + LABA + CCES o ML o ML y LABA o ML Todos los pasos comprenden: educación, control ambiental , β2 inhalados de acción rápida PRN y otra opción, excepto Paso 1 que no tiene otra opción. EI: Esteroide Inhalado, LABA: Long Acting Beta Agonist (Beta Agonista de Acción Prolongada, ej. Salmeterol), ML: Montelukast, CCES: Ciclo Corto de Esteroide Sistémico PO Antes de iniciar paso 4: revisar cumplimiento, revisar técnica, revisar desencadenantes 34
  • 35.
    Paso 1 Paso 2 Paso 3 Paso 4 Paso 5 Paso 6 Educación, control ambiental, manejo de comorbilidades β2 inhalados de acción rápida PRN EI dosis baja EI dosis baja EI dosis media EI dosis alta EI dosis alta + LABA + LABA + LABA + CCES o ML o ML o ML y LABA o ML Inmunoterapia1 Inmunoterapia1 Inmunoterapia1 Todos los pasos comprenden: educación, control ambiental , β2 inhalados de acción rápida PRN y otra opción, excepto Paso 1 que no tiene otra opción. EI: Esteroide Inhalado, LABA: Long Acting Beta Agonist (Beta Agonista de Acción Prolongada, ej. Salmeterol), ML: Montelukast, CCES: Ciclo Corto de Esteroide Sistémico PO Antes de iniciar paso 3: revisar cumplimiento, revisar técnica, revisar desencadenantes 1: Hay que considerar el uso de inmunoterapia subcutánea alergénica para los pacientes con asma alérgica persistente. 35
  • 36.
    Paso 1 Paso 2 Paso 3 Paso 4 Paso 5 Paso 6 Educación, control ambiental, manejo de comorbilidades β2 inhalados de acción rápida PRN EI dosis baja EI dosis baja EI dosis media EI dosis alta EI dosis alta + LABA + LABA + LABA + CCES o ML o ML o ML y LABA o EI dosis media o ML Inmunoterapia1 Inmunoterapia1 Inmunoterapia1 Omalizumab2 Omalizumab2 Todos los pasos comprenden: educación, control ambiental , β2 inhalados de acción rápida PRN y otra opción, excepto Paso 1 que no tiene otra opción. EI: Esteroide Inhalado, LABA: Long Acting Beta Agonist (Beta Agonista de Acción Prolongada, ej. Salmeterol), ML: Montelukast, CCES: Ciclo Corto de Esteroide Sistémico PO Antes de iniciar paso 3: revisar cumplimiento, revisar técnica, revisar desencadenantes 1: Hay que considerar el uso de inmunoterapia subcutánea alergénica para los pacientes con asma alérgica persistente. 2: el Omalizumab está indicado para aquellos pacientes con asma persistente grave con sensibilización a aero- alergenos que no responden bien a la terapia convencional. 36
  • 37.
    Dosis comparativas deesteroides inhalados por edad Dosis bajas (µg) Dosis media diaria (µg) Dosis alta diaria (µg) Fármaco <5a >5a <5a >5a <5a >5a Beclometasona 100-200 200-500 200-400 500-1000 >400 1000-2000 Budesonida 100-200 200-400 200-400 400-800 >400 800-1600 Budesonida 250-500 500-1000 >1000 Nebulizada Ciclesonide 80-160 80-160 160-320 160-320 >320 >320-1280 Fluticasone 100-200 100-250 200-500 250-500 >500 500-1000 Mometasone 800-1200 100-200 200-400 200-400 400-800 >400 furoato 37
  • 38.
  • 39.
  • 40.
    Característica Controlada Control parcial Incontrolada ≤ 2 veces por Síntomas diarios > 2 veces por semana semana Limitación de la no Alguna actividad Síntomas no Alguna ≥ 3caracteristicas nocturnos de control parcial ≤ 2 veces por Necesidad de > 2 veces por semana semana rescate < 80 % del mejor valor Función pulmonar normal personal 40
  • 41.
    Sinónimos: • Exacerbación asmática • Ataque asmático • Asma aguda Definición: Aumento progresivo de la sintomatología asmática 41
  • 42.
    Valoración inicial dela crisis asmática en niños <5 años Síntomas Leve Severa Alteración de la Ninguna Agitado o somnoliento consciencia Oximetría de pulso ≥ 94% con FiO2 0.21 ≤ 94% con FiO2 0.21 Habla Normal, Oraciones Palabras, Sílabas 0-3 años >200 LPM Pulso Normal 4-5 años > 180 LPM Cianosis No Central o periférica Sibilancias Variables Pueden estar ausentes Global Strategy for the Diagnosis and Management of Asthma in Children 5 Years and Younger, 2009 42
  • 43.
    0 1 2 3 Sibilancias No Final de la Toda la espiración Inspiración + espiración espiración Tirajes No Subcostal Subcostal Subcostal +supraclavicular +supraclavicular +aleteo nasal +aleteo nasal +intercostal +supraesternal FR <30 31-45 46-60 >60 FC <120 >120 Entrada de aire Buena Regular, Muy disminuida, Tórax silente, simétrica simétrica Ausencia de sibilancias Crisis leve: 1-3 puntos, Crisis moderada: 4-7 puntos, Crisis severa ≥ 8 puntos 43
  • 44.
  • 45.
    Es una condiciónclínica en donde el paciente se encuentra en falla respiratoria progresiva debido a asma, en quienes han fracasado los métodos terapéuticos convencionales. 45
  • 46.
    La afección dela vía aérea inferior lleva a un aumento de la capacidad residual y aumento de la presión intratorácica. La actividad de los músculos que intervienen en la inspiración continúa en la espiración en un esfuerzo de mantener la vía aérea permeable. Mecánica pulmonar y las interacciones corazón- pulmón se ven afectadas severamente. 46
  • 47.
    La obstrucción pulmonarproduce una V/Q <1 lo que conlleva hipoxemia. El aumento del trabajo respiratorio en condiciones hipóxicas y la deshidratación produce la acumulación de lactato, cetonas, y otros ácidos orgánicos. Esta acidosis inicialmente es compensada por la alcalosis respiratoria, pero si se da una falla respiratoria se produce un rápido y profundo descenso en el pH sanguíneo. 47
  • 48.
    El aumento dela presión intratorácica produce disminución de la precarga, lo que a su vez produce una disminución de la fracción de eyección. La distención alveolar disminuye la capacitancia de los vasos alveolares, hay hipertensión pulmonar por lo que el VD se ve forzado a distenderse para contraerse con más fuerza (ley de Frank-Starling). Debido a ésto se ve alterada la interdependencia ventricular por lo que el corazón izquierdo es el más afectado. 48
  • 49.
    El niño conestado asmático generalmente se presenta con tos, sibilancias y exhibe grados variables de dificultad respiratoria, respiración laboriosa y ansiedad. Las sibilancias no se corresponden con la severidad. Los signos clínicos indicadores de falla respiratoria inminente incluyen alteraciones del sensorio, imposibilidad de hablar, ruidos respiratorios disminuidos o ausentes y cianosis central; la diaforesis y ortopnea ortostática son signos ominosos en pacientes asmáticos. 49
  • 50.
    La presencia depulso paradójico se correlaciona con la severidad del asma, y este puede medirse con un esfigmomanómetro manual o puede estimarse mediante el trazo de la oximetría de pulso. 50
  • 51.
    Factores de RiesgoPara Asma Potencialmente Letal: 1. Factores Médicos a) Crisis previas con: • Deterioro rápido e inesperado • Falla respiratoria • Convulsiones o pérdida de la consciencia b) Ataques desencadenados por las comidas 2. Factores Psicosociales a) Negación o incapacidad de percibir la severidad de las crisis b) Depresión u otro trastorno psiquiátrico asociado c) Incumplimiento de tratamiento d) Familia disfuncional e) Difícil acceso a los servicios de salud 3. Factores étnicos 51
  • 52.
    1. Radiografía deTórax: no está indicada de forma rutinaria en el niño asmático que no está intubado. Las excepciones son aquellos pacientes en quienes se sospeche neumonía, barotrauma o cuando exista duda si las sibilancias son producidas por asma. 2. GSA: función pulmonar. 3. Pruebas indirectas de Sepsis. 52
  • 53.
    1. ABC 2. Monitorizacióncardiopulmonar. 3. Oxígeno. 4. Hidratación. 5. β-agonistas. 6. Anticolinérgicos: bromuro de Ipratropio. 7. Esteroides I.V. 8. Sulfato de Magnesio. 9. Metilxantinas. 10.HeliOx. 53
  • 54.
    1. Todo pacienteen un estado asmático requiere monitorización cardiorrespiratoria. 2. Posicionar al paciente de forma tal que nos asegure una adecuada apertura de la vía aérea superior. 3. Brindar oxígeno suplementario, una cánula nasal o una mascarilla de no reinhalación SEN. 4. La taquipnea produce un aumento de las pérdidas insensibles de agua, por lo que hay que asegurarnos de hidratar al paciente adecuadamente. 54
  • 55.
    El tratamiento dechoque para un estado asmático es el salbutamol nebulizado, de forma agresiva. La dosis usual es de 0.10 a 0.15 mg/kg dosis, cada 15-30 minutos, el cual debe ser proporcionado con oxígeno a un flujo de 10 a 12 litros por minuto. Estudios han demostrado una mejor respuesta con las nebulizaciones continuas. 55
  • 56.
    En algunos casospuede utilizarse salbutamol IV en infusión a una dosis de 0.5 a 5 µg/kg/min o en su defecto terbutalina a una dosis de 0.1 a 1 µg/kg/min. Los efectos secundarios más frecuentes son la taquicardia y presión de pulso amplia, “no se ha documentado toxicidad cardiaca”, la cuál si se puede dar con el uso de adrenalina (taquicardia supraventricular, hipertensión e hipotensión). 56
  • 57.
    Los anticolinérgicos comoel Bromuro de Ipratropio producen relajación del músculo liso bronquial vía sistema nervioso autónomo, mediante la producción de AMPc. Es una parte integral del tratamiento de las crisis asmáticas moderadas y severas. Debe ser administrado siempre junto con el salbutamol a 250 a 500 µg/dosis (20 a 40 gotas por dosis) El bromuro de Ipratropio es pobremente absorbido a la circulación y sus efectos cardiovasculares son mínimos. 57
  • 58.
    Esteroides: Después de los β-agonistas, los esteroides son otro de los pilares básicos en el tratamiento del estado asmático Hidrocortisona 2 a 4 mg/kg/dosis cada 4 a 6 horas Metilprednisolona 0.05 a 1 mg/kg/dosis cada 4 a 6 horas Biodisponibilidad: equivalente ya sea V.O. o I.V. 58
  • 59.
    Magnesio. Secree que ejerce su efecto de relajación del músculo liso a través de la inhibición competitiva de los receptores de Calcio. Produce una significativa mejoría en el VEF. Dosis 50 mg/kg I.V. en infusión lenta > 20 minutos. Dosis máxima 2 gramos. Efectos adversos incluyen flushing y náuseas, la toxicidad ocurre con niveles séricos > 12 mg/dL y son debilidad muscular, arreflexia, depresión respiratoria y arritmias, ninguna de ellas reportada en niños. 59
  • 60.
    Xantinas Noestán recomendado de rutina para el manejo de las crisis asmáticas en los niños. La teofilina y su sal hidrosoluble la aminofilina , su uso es controversial. Mecanismo de acción: inhibidor de la fosfodiesterasa, tiene un efecto relajante directo del musculo liso bronquial, estimula la liberación de catecolaminas, produce además el aumento de AMPc y es un antagonista de las prostaglandinas. 60
  • 61.
    Xantinas. Dosisde carga 6 mg/kg, mantenimiento 1 mg/kg/h Posee un estrecho margen de seguridad, rango terapéutico 10 a 20 µg/ml, niveles tóxicos >15 µg/ml Efectos tóxicos: náuseas, vómitos, taquicardia, agitación, arritmias, hipotensión, convulsiones. 61
  • 62.
    HeliOx. Es una mezcla de Helio y Oxígeno en proporción de 60 – 80% de Helio con un 40 – 20% de oxígeno, esto disminuye la densidad del gas lo que disminuye la turbulencia del flujo, permite una mejor ventilación pulmonar, disminuye el trabajo respiratorio. El HeliOx disminuye el edema de toda la vía aérea. Dado que necesitamos que haya una proporción de Helio de al menos un 60% en la mezcla, no podemos utilizarlo en pacientes que requieran altas concentraciones de Oxígeno. 62
  • 63.
    Intubación Traqueal yVentilación Mecánica: Incrementa el broncoespasmo. La ventilación a presión positiva aumenta significativamente el riesgo de barotrauma. Altera la mecánica corazón pulmón Indicaciones absolutas para la intubación traqueal: 1. Paro cardiorrespiratoria 2. Hipoxia severa (PaO2 <50) 3. Deterioro súbito del estado mental del paciente 63
  • 64.
    Por lo tantosi vamos a intubar y brindar ventilación a presión positiva a un paciente en un estado asmático es imprescindible mejorar el gasto cardiaco: Hidratación adecuada Aminas vasoactivas como adrenalina, idealmente mantener la PAM arriba del percentil 90. Sedoanalgesia: Lidocaína+Atropina Ketamina+Succinilcolina 64
  • 65.
    En un pacientecon estado asmático con intubación más ventilación mecánica idealmente deben utilizarse modos ventilatorios asistidos-controlados como: Control volumen regulado por presión y ciclado por tiempo Con volúmenes tidales bajos. Tempos espiratorios prolongados Relaciones I:E altas 65
  • 66.
    GINA Report 2011 GlobalStrategy for the Diagnosis and Management of Asthma in Children 5 Years and Younger 2009 National Asthma Education and Prevention Program. Expert Panel Report 3: Guidelines for the Diagnosis and Management of Asthma. Full Report 2007. NIH Publication 07-4051. Bethesda, Md: National Heart, Lung, and Blood Institute; 2007. Available at: http://www.nhlbi.nih.gov/guidelines/asthma/ P. Runge, V.L. Hill. Practical Management of Asthma. Pediatr. Rev. 2009;30;375-385 Kliegman RM, Behrman RE, Jenson HB, Stanton BF, eds. Nelson Textbook of Pediatrics. 19th ed. Philadelphia, Pa: Saunders Elsevier; 2011 Heinrich A. Werner Status Asthmaticus in Children DOI 10.1378/chest.119.6.1913 Chest 2001;119;1913-1929 The online version of this article, along with updated can be found online on the World Wide Web at: http://chestjournal.chestpubs.org/content/119/6/1913.full.html 66