Ministerio del Poder Popular para la Educación Superior
Universidad Yacambú
Asignatura: Comunicación oral y escrita
Equipo Nº 3:
Aponte Juanilet
Herrera Veiselt
Montilla Marolyn
Mora Irene
Rodríguez Roniyer
Venezuela, 03 de marzo de 2016
Introducción
En el presente trabajo pretende señalar de forma dinámica a través de mapas
conceptuales y mapas mentales, cuales son las reglas remite al compendio a la riqueza
del lenguaje, describiendo la Formación y composición de las palabras, Palabras
compuestas, Palabras homófonas, Sinónimos antónimos, sintaxis así como la
Clasificación y formación de oraciones.
Es de gran Importancia escribir y conocer un sin número de palabras, como es el caso
de conocer los sinónimos son símbolo de riqueza de vocabulario, así como una ayuda
estética para el texto final. En el caso de los antónimos te ayudan a expresar ideas
opuestas, así como facilita el que se entienda una palabra si comprendes lo que significa
su contrario.
En cuanto a las palabras compuestas se conforman de dos palabras diferentes pero que
dan un significado, de igual forma como regla general, los verbos pierden su
acentuación cuando se les añaden pronombres, pues habitualmente la palabra resultante
no la necesita para su corrección.
Otro elemento fundamental o parte del conocimiento de la morfosintaxis, que sería un
complemento para lógica lingüística. La sintaxis tiene como fundamento el estudio de la
estructura de la lengua con respecto a la combinación de las palabras, para así formar las
estructuras. Es allí, el fijarnos en el momento de estudiar una lengua, porque debemos
ver la estructura que posee. De ese modo, vamos a comprender en la sintaxis una serie
de sentido a la mentalizarnos su estructura a través del sujeto, el adjetivo, la oración,
complemento, entre otros que le dan coherencia en el momento de leer o escuchar lo
que se esta diciendo.
Es así como consideramos que el trabajo que a continuación se desarrolla que pueda
servir como texto de consulta ante dudas en lo que respecta al uso del lenguaje, para
establecer formas correctas de expresarse o para analizar la formación de palabras, de
oraciones, sinónima, antónimo y tener una mejor forma de comunicarnos.
Pronuncian igual
aquellas
Pero tienen
Significado
diferente
Escriben igual
Significado
diferente
Palabras
Homónimas
Palabras
Homófonas
Palabras
Homógrafas
Pronuncian y
escriben igual
se
Diferente significado y
ortografía
Pero tienen
Vienes con un helado
Todos los bienes son
suyos
se
Pero tienen
Siéntate en
aquel banco
El banco está
cerradoEscriben y suenan
muy parecido
Palabras
Paranónimas
Significado diferente
Pero tienen
Infectar
(Verbo infectar)
Infestar
(invadir algo en
forma de plaga)
se
Polisemia
Palabras que tienen
varios significados
Comentario
Crítico
Se enfatiza en
aspectos negativos de
personas o cosas
Expresión
oral
Debate
Entrevista
Exposición
Exposición de
ideas sobre un
mismo tema
Dos o más
personas tratan
un asunto
Desarrollo o
explicación de
un tema
Clasificación y Formación de Oraciones
Según la
naturaleza del
verbo principal
Según el
significado de la
oración
Según la estructura
de la oración
Oraciones Copulativas o
atributivas
-Juan parece estar en casa
Oraciones
predicativas
-José está enfermo
Activa
-Luis lee un libro
Pasiva
-Un libro es leído por Luis
Transitivas
Intransitivas
Reciprocas
Reflexivas
Interpersonal
Enunciativa
Exclamativa
Interrogativa
Dubitativa
Exhortativa
Desiderativa
Simples
Compuestas
Coordinadas
Subordinadas
Yuxtapuestas
Copulativas
Disyuntivas
Adversativas
Distributivas
Explicativas
Relativas
Sustantivas
Adberviales
Pseudoadverbial
es
Adberviales
propiamente dichas
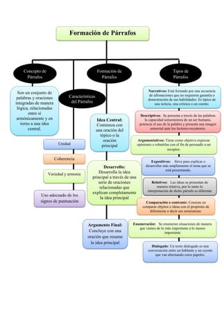
Formación de Párrafos
Son un conjunto de
palabras y oraciones
integradas de manera
lógica, relacionadas
entre sí
armónicamente y en
torno a una idea
central.
Concepto de
Párrafos
Características
del Párrafos
Unidad
Coherencia
Variedad y armonía
Uso adecuado de los
signos de puntuación
Formación de
Párrafos
Idea Central:
Comienza con
una oración del
tópico o la
oración
principal
Desarrollo:
Desarrolla la idea
principal a través de una
serie de oraciones
relacionadas que
explican completamente
la idea principal
Argumento Final:
Concluye con una
oración que resume
la idea principal
Tipos de
Párrafos
Narrativos: Está formado por una secuencia
de afirmaciones que no requieren garantía o
demostración de sus habilidades. Es típico de
una noticia, una crónica o un cuento.
Descriptivos: Se presenta a través de las palabras
la capacidad sensomotora de un ser humano,
potencia el uso de la palabra y presenta una imagen
sensorial ante los lectores-receptores.
Argumentativos: Tiene como objetivo expresar
opiniones o rebatirlas con el fin de persuadir a un
receptor.
Expositivos: Sirve para explicar o
desarrollar más ampliamente el tema que se
está presentando.
Comparación o contraste: Consiste en
comparar objetos o ideas con el propósito de
diferenciar o decir sus semejanzas.
Relativos: Las ideas se presentan de
manera relativa, por lo tanto la
interpretación de dicho párrafo es diferente
para cada lector
Enumeración: Se enumeran situaciones de manera
que vamos de lo más importante a lo menos
importante
Dialogado: Un texto dialogado es una
conversación entre un hablante y un oyente
que van alternando estos papeles.
CONCLUSIONES
En conclusión hicimos un resumen de algunos puntos que nos permiten tener en cuenta
lo abordado en este trabajo, como es el caso de los sinónimo que son palabras que tiene
un significado total o parcialmente idéntico a otra. En castellano se usa en los textos
para no repetir palabras, de manera que se enriquece el discurso. La sinonimia y otras
relaciones similares son también importantes en el análisis lexicográfico, para la
preparación de las definiciones de los diccionarios. Antonimia o antónimos son palabras
que tienen un significado opuesto o contrario. Deben pertenecer, al igual que los
sinónimos, a la misma categoría gramatical.
Con la sintaxis hemos encontrado, que la hora de estudiar cualquier idioma se puede
realizar de muchas maneras. De esta forma, que más seguro que en el momento de los
estudios universitarios que realizamos, ya que permite jerarquizar y analizar los
procesos internos de cualquier lengua con mayor exactitud. Entonces, la sintaxis ayuda
al conocimiento lingüístico de los seres humanos a estructuras sus oraciones de manera
correcta y acorde a lo que desea expresar.
Las palabras compuestas son aquellas que se conforman de dos palabras diferentes
pero que dan un significado, de igual forma como norma general, los verbos pierden su
acentuación cuando se les añaden pronombres, pues habitualmente la palabra resultante
no la necesita para su corrección. En otro orden de ideas en cuanto a la formación de
palabras Las palabras se pueden formar por derivación cuando la palabra se le coloca
prefijo o sufijos y usamos la composición cuando se unen dos o más palabras que
tienen significados propios para formar un significado.
En cuanto a los párrafos se caracteriza por ser dueño de un conjunto de oraciones que
concatenadas a través de la unidad y la coherencia, proyectan una idea sólida y
consumada que cumple así la exigencia entre lo que pensamos, lo que queremos decir, y
lo que realmente decimos.
Tomando en cuenta la utilidad de conocer los puntos tratados, será de utilidad en el
futuro para escribir, redactar para tener una mejor presentación en un trabajo y pueda
estar ordenado.
Referencias Bibliográficas
https://luisamariaarias.wordpress.com/category/0-2-lengua-espanola/5-ortografia/3-uso-
de-las-letras/palabras-homofonas-3-uso-de-las-letras/ [Consulta: 2016, Febrero 26]
https://es.wikipedia.org/wiki/Homograf%C3%ADa [Consulta: 2016, Febrero 26]
http://www.gramaticas.net/2011/11/ejemplos-de-polisemia.html[Consulta: 2016,
Febrero 26]
http://elvelerodigital.com/apuntes/lyl/formacion.htm
https://www.google.co.ve/search?q=palabras+compuestas&biw=1280&bih=699&sourc
e=lnms&sa=X&ved=0ahUKEwi52qeouZ7LAhWok4MKHemxDB4Q_AUIBSgA&dpr
=1
http://lengua.laguia2000.com/gramatica/composicion-de-palabras#ixzz41b1BmrC2
http://www.wikiteka.com/apuntes/formacion-de-palabras-composicion-y-derivacion
http://masterlengua.com/morfologia-procesos-de-formacion-de-palabras/
Tipos de oraciones, Material de la Cátedra, disponible en:
http://ead.uny.edu.ve/moodle/pluginfile.php/262850/mod_resource/content/1/clasificaci
onoraciones.pdf
Párrafo, Wikipedia enciclopedia libre, disponible en:
https://es.wikipedia.org/wiki/P%C3%A1rrafo
GRACIAS

Trabajo de comunicacion

  • 1.
    Ministerio del PoderPopular para la Educación Superior Universidad Yacambú Asignatura: Comunicación oral y escrita Equipo Nº 3: Aponte Juanilet Herrera Veiselt Montilla Marolyn Mora Irene Rodríguez Roniyer Venezuela, 03 de marzo de 2016
  • 2.
    Introducción En el presentetrabajo pretende señalar de forma dinámica a través de mapas conceptuales y mapas mentales, cuales son las reglas remite al compendio a la riqueza del lenguaje, describiendo la Formación y composición de las palabras, Palabras compuestas, Palabras homófonas, Sinónimos antónimos, sintaxis así como la Clasificación y formación de oraciones. Es de gran Importancia escribir y conocer un sin número de palabras, como es el caso de conocer los sinónimos son símbolo de riqueza de vocabulario, así como una ayuda estética para el texto final. En el caso de los antónimos te ayudan a expresar ideas opuestas, así como facilita el que se entienda una palabra si comprendes lo que significa su contrario. En cuanto a las palabras compuestas se conforman de dos palabras diferentes pero que dan un significado, de igual forma como regla general, los verbos pierden su acentuación cuando se les añaden pronombres, pues habitualmente la palabra resultante no la necesita para su corrección. Otro elemento fundamental o parte del conocimiento de la morfosintaxis, que sería un complemento para lógica lingüística. La sintaxis tiene como fundamento el estudio de la estructura de la lengua con respecto a la combinación de las palabras, para así formar las estructuras. Es allí, el fijarnos en el momento de estudiar una lengua, porque debemos ver la estructura que posee. De ese modo, vamos a comprender en la sintaxis una serie de sentido a la mentalizarnos su estructura a través del sujeto, el adjetivo, la oración, complemento, entre otros que le dan coherencia en el momento de leer o escuchar lo que se esta diciendo. Es así como consideramos que el trabajo que a continuación se desarrolla que pueda servir como texto de consulta ante dudas en lo que respecta al uso del lenguaje, para establecer formas correctas de expresarse o para analizar la formación de palabras, de oraciones, sinónima, antónimo y tener una mejor forma de comunicarnos.
  • 5.
    Pronuncian igual aquellas Pero tienen Significado diferente Escribenigual Significado diferente Palabras Homónimas Palabras Homófonas Palabras Homógrafas Pronuncian y escriben igual se Diferente significado y ortografía Pero tienen Vienes con un helado Todos los bienes son suyos se Pero tienen Siéntate en aquel banco El banco está cerradoEscriben y suenan muy parecido Palabras Paranónimas Significado diferente Pero tienen Infectar (Verbo infectar) Infestar (invadir algo en forma de plaga) se
  • 6.
    Polisemia Palabras que tienen variossignificados Comentario Crítico Se enfatiza en aspectos negativos de personas o cosas Expresión oral Debate Entrevista Exposición Exposición de ideas sobre un mismo tema Dos o más personas tratan un asunto Desarrollo o explicación de un tema
  • 7.
    Clasificación y Formaciónde Oraciones Según la naturaleza del verbo principal Según el significado de la oración Según la estructura de la oración Oraciones Copulativas o atributivas -Juan parece estar en casa Oraciones predicativas -José está enfermo Activa -Luis lee un libro Pasiva -Un libro es leído por Luis Transitivas Intransitivas Reciprocas Reflexivas Interpersonal Enunciativa Exclamativa Interrogativa Dubitativa Exhortativa Desiderativa Simples Compuestas Coordinadas Subordinadas Yuxtapuestas Copulativas Disyuntivas Adversativas Distributivas Explicativas Relativas Sustantivas Adberviales Pseudoadverbial es Adberviales propiamente dichas
  • 8.
    Formación de Párrafos Sonun conjunto de palabras y oraciones integradas de manera lógica, relacionadas entre sí armónicamente y en torno a una idea central. Concepto de Párrafos Características del Párrafos Unidad Coherencia Variedad y armonía Uso adecuado de los signos de puntuación Formación de Párrafos Idea Central: Comienza con una oración del tópico o la oración principal Desarrollo: Desarrolla la idea principal a través de una serie de oraciones relacionadas que explican completamente la idea principal Argumento Final: Concluye con una oración que resume la idea principal Tipos de Párrafos Narrativos: Está formado por una secuencia de afirmaciones que no requieren garantía o demostración de sus habilidades. Es típico de una noticia, una crónica o un cuento. Descriptivos: Se presenta a través de las palabras la capacidad sensomotora de un ser humano, potencia el uso de la palabra y presenta una imagen sensorial ante los lectores-receptores. Argumentativos: Tiene como objetivo expresar opiniones o rebatirlas con el fin de persuadir a un receptor. Expositivos: Sirve para explicar o desarrollar más ampliamente el tema que se está presentando. Comparación o contraste: Consiste en comparar objetos o ideas con el propósito de diferenciar o decir sus semejanzas. Relativos: Las ideas se presentan de manera relativa, por lo tanto la interpretación de dicho párrafo es diferente para cada lector Enumeración: Se enumeran situaciones de manera que vamos de lo más importante a lo menos importante Dialogado: Un texto dialogado es una conversación entre un hablante y un oyente que van alternando estos papeles.
  • 12.
    CONCLUSIONES En conclusión hicimosun resumen de algunos puntos que nos permiten tener en cuenta lo abordado en este trabajo, como es el caso de los sinónimo que son palabras que tiene un significado total o parcialmente idéntico a otra. En castellano se usa en los textos para no repetir palabras, de manera que se enriquece el discurso. La sinonimia y otras relaciones similares son también importantes en el análisis lexicográfico, para la preparación de las definiciones de los diccionarios. Antonimia o antónimos son palabras que tienen un significado opuesto o contrario. Deben pertenecer, al igual que los sinónimos, a la misma categoría gramatical. Con la sintaxis hemos encontrado, que la hora de estudiar cualquier idioma se puede realizar de muchas maneras. De esta forma, que más seguro que en el momento de los estudios universitarios que realizamos, ya que permite jerarquizar y analizar los procesos internos de cualquier lengua con mayor exactitud. Entonces, la sintaxis ayuda al conocimiento lingüístico de los seres humanos a estructuras sus oraciones de manera correcta y acorde a lo que desea expresar. Las palabras compuestas son aquellas que se conforman de dos palabras diferentes pero que dan un significado, de igual forma como norma general, los verbos pierden su acentuación cuando se les añaden pronombres, pues habitualmente la palabra resultante no la necesita para su corrección. En otro orden de ideas en cuanto a la formación de palabras Las palabras se pueden formar por derivación cuando la palabra se le coloca prefijo o sufijos y usamos la composición cuando se unen dos o más palabras que tienen significados propios para formar un significado. En cuanto a los párrafos se caracteriza por ser dueño de un conjunto de oraciones que concatenadas a través de la unidad y la coherencia, proyectan una idea sólida y consumada que cumple así la exigencia entre lo que pensamos, lo que queremos decir, y lo que realmente decimos. Tomando en cuenta la utilidad de conocer los puntos tratados, será de utilidad en el futuro para escribir, redactar para tener una mejor presentación en un trabajo y pueda estar ordenado.
  • 13.
    Referencias Bibliográficas https://luisamariaarias.wordpress.com/category/0-2-lengua-espanola/5-ortografia/3-uso- de-las-letras/palabras-homofonas-3-uso-de-las-letras/ [Consulta:2016, Febrero 26] https://es.wikipedia.org/wiki/Homograf%C3%ADa [Consulta: 2016, Febrero 26] http://www.gramaticas.net/2011/11/ejemplos-de-polisemia.html[Consulta: 2016, Febrero 26] http://elvelerodigital.com/apuntes/lyl/formacion.htm https://www.google.co.ve/search?q=palabras+compuestas&biw=1280&bih=699&sourc e=lnms&sa=X&ved=0ahUKEwi52qeouZ7LAhWok4MKHemxDB4Q_AUIBSgA&dpr =1 http://lengua.laguia2000.com/gramatica/composicion-de-palabras#ixzz41b1BmrC2 http://www.wikiteka.com/apuntes/formacion-de-palabras-composicion-y-derivacion http://masterlengua.com/morfologia-procesos-de-formacion-de-palabras/ Tipos de oraciones, Material de la Cátedra, disponible en: http://ead.uny.edu.ve/moodle/pluginfile.php/262850/mod_resource/content/1/clasificaci onoraciones.pdf Párrafo, Wikipedia enciclopedia libre, disponible en: https://es.wikipedia.org/wiki/P%C3%A1rrafo
  • 14.