INSTITUTO TECNOLOGICO DE TIJUANA




                           Autoestudio
                 Ingeniería de Sistemas Unidad 1
                                       Paola Vera Domínguez
                                          Marzo de 2012




[Escriba aquí una descripción breve del documento. Una descripción breve es un resumen corto del
contenido del documento. Escriba aquí una descripción breve del documento. Una descripción breve es
un resumen corto del contenido del documento.]
CONTENIDO ESPECIFICO
Unidad 1

1.1. Introducción a la teoría general de sistemas
1.2. Enfoque tradicional y de sistemas
1.3. Lenguaje y conceptos de sistemas
1.4. Propiedades de los sistemas
1.5. Pensamiento sistémico y planeación corporativa
ENFOQUE DE SISTEMAS
ENFOQUE TRADICIONAL

   1. ANALISIS.
   2. REDUCCIONISMO
   3. DETERMINISMO



ANALISIS

       Separa en partes el objeto
       Trata de entender por separado el funcionamiento de cada parte
       Ensamblar el conocimiento de cada parte en un conocimiento del todo

REDUCCIONISMO

       Para entender algo es necesario dividirlo en partes
       Se separan las partes en mas partes para entenderlas
       Solo se podría llegar a la comprensión del mundo si hay partes ultimas indivisibles y elementales

DETERMINISMO

       Causa-Efecto
       Para que ocurra un fenómeno (efecto) una causa es necesaria y suficiente
       La ocurrencia del primer fenómeno conduce a la ocurrencia del segundo
1. SÍNTESIS
   2. EXPANSIONISMO
   3. PRODUCTOR-PRODUCTO

SINTESIS

       Identificar el objeto mayor del que el objeto a ser analizado es una parte
       Explicar el comportamiento de ese objeto mayor que contiene el objeto que estamos analizando
       Explica el comportamiento y propiedades de objeto en función de las actividades que
       desempeña dentro de ese objeto mayor
       ♪: La síntesis no elimina el análisis

EXPANSIONISMO

       El todo es más que la suma de sus partes
       Algunas características se pierden si se separan en partes
       Primero se debe analizar como un todo y después se separa en partes (Eolistica)

PRODUCTOR-PRODUCTO

       La causa es necesaria pero no suficiente para lograr un efecto deseado.



MODELO BASICO DE UN SISTEMA DE PRODUCCION




                         Entrada               Sistema de                  Salida
                                               Producción
                 (Recursos humanos, materias                          (Bienes, servicios)
                    primas, energías, etc.)
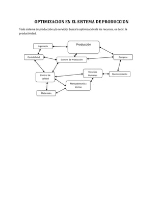
OPTIMIZACION EN EL SISTEMA DE PRODUCCION
Todo sistema de producción y/o servicios busca la optimización de los recursos, es decir, la
productividad.



                 Ingeniería
                                                 Producción


       Contabilidad                                                                 Compras
                                   Control de Producción




                                                             Recursos
                      Control de                                               Mantenimiento
                                                             Humanos
                       calidad

                                           Mercadotecnia y
                                               Ventas

                      Materiales
FACTORES EXTERNOS QUE AFECTAN A LA EMPRESA


      Competencia                                Sistemas de transportes
                            Sistema de
            Clima         Producción y/o         Tecnología
                             Servicios
          Clientes                               Proveedores

                     Políticas gubernamentales
SISTEMA.

Es un conjunto de elementos relacionados entre sí, y a la vez interdependientes con un objetivo común.

SUBSISTEMA.

Es una parte del sistema mayor que puede ser considerado en sí mismo como un sistema.

SUPRASISTEMA.

Así como el sistema mayor está formado por subsistemas cuyas funciones contribuyen a la función
global del sistema, es posible ver el sistema como parte de un sistema mayor.

Frontera.

Es el límite de acción en donde tiene autoridad el principal tomador de decisiones del sistema.

Estado.

Es el conjunto de propiedades relevantes que tiene el sistema en ese momento.

Ambiente.

Es lo que está situado fuera de la frontera.

Ambiente relevante.

Es todo lo que no pertenece al sistema y que lo afecta, o son afectados por el sistema bajo estudio.

Sistema Parcial.

Es una visión del sistema en el cual se consideran aquellas relaciones que son importantes para el
sistema.
REQUISITOS PARA EL BUEN FUNCIONAMIENTO DEL SISTEMA
               DE PRODUCCIO Y/O SERVICIOS
    1. Objetivo
    2. Metas
    3. Monitoreo y Control
    4. Medidas de desempeño
    5. Jerarquías de sistema (conocimiento de la organización de la empresa)
    6. Conectividades (definición de las responsabilidades de cada depto., así como su relación entre
       ellos)
    7. Flujos de información
    8. Asignación de recursos
    9. Toma de decisiones



DEFINICION DE OBJETIVO

Situación deseada que el sistema trata de alcanzar y que está planteada a nivel general y cualitativo.

Importancia de la definición de objetivo




           OBJETIVO DE LA
             EMPRESA                                                        Se define las actividades
                                                                                 de la empresa




El logro de los objetivos globales de una organización puede desglosarse en un conjunto de cursos de
acción diferente de forma tal, que si estos cursos de acción permiten el logro de sus correspondientes
objetivos funcionales, entonces los objetivos globales también podrán lograrse.

Ser necesario organizar a la empresa en grupos funcionales que tengan autoridad y responsabilidades
sobre aspectos particulares de las empresas.
Pasos para la definición de objetivos

        Debe definirse con el máximo de cuidado ya que de aquí se derivan todas las actividades
        Debe indicar claramente lo que la empresa pretende realizar y bajo cuales restricciones lo debe
        hacer
        Deben evitarse las frases ambiguas
        Seleccionar aquellas palabras cuyo significado mejor exprese lo que se desea que el sistema
        logre



MEDIDAS DE DESEMPEÑO

Son indicadores en base a los cuales se deben medir y evaluar los avances hacia el logro de los objetivos.

Ejemplo de medidas de desempeño:

    -   Flujo de agua potable por segundo
    -   Flujo de agua industrial por segundo
    -   Pureza del agua potable
    -   Calidad del agua industrial
    -   Flujo del drenaje
    -   Porcentaje de la población que recibe el servicio de agua potable



JERARQUIA DE SISTEMAS

    -   SUPRASISTEMA
    -   SISTEMA
    -   SUBSISTEMA



FLUJOS DE INFORMACION

Sera toda la información que fluya en el sistema de “abastecimiento de agua”, tales como formas y
reportes; respetándose las líneas de autoridad.
SISTEMAS DE INFORMACION

Para que la organización pueda operar eficientemente se requieren de sistemas de información
adecuados que apoyen todas las actividades relacionadas con:

    -   Planeación
    -   Operación
    -   Seguimiento
    -   Evaluación y control



TOMA DE DECISIONES

    -   Niveles jerárquicos mas altos
    -   Niveles altos y/o todos los niveles de la estructura organizacional



ASIGNACION DE RECURSOS

Sean recursos físicos, humanos, financieros o sencillamente tiempo, los tomadores de decisiones deben
de estar capacitados para la asignación adecuada de recursos, de manera que estos se manejen de
forma más apropiada para que se logren los objetivos del sistema “de abastecimiento de agua”.

La administración tiene la tarea de asignar los recursos con suficiente habilidad para lograr los objetivos
globales de la organización.



MONITOREO Y CONTROL

MONITOREO

“En agosto de 1992, el flujo del agua potable por segundo proporcionado a Monterrey fue de 8,542
litros/segundo”



CONTROL

“Suponemos que se desean proporcionar 9000 litros de agua potable por segundo y solo se lograron
proporcionar 8,542 l/s, se pueden pensar en acciones de control como:

    -   Perforar nuevos pozos
    -   Instalar otra bomba
PLANEACION CORPORATIVA

                                               Planeación
                                               de Recursos
        Planeación de la
         implantación y                                                          Planeación
            control                                                              de medios
                                                PLANEACION
                                               CORPORATIVA



                     Planeación                                           Planeación
                     Organizativa                                          de Fines




PLANEACION DE FINES

Ideales
Son los fines últimos que persigue la organización y que establece lo que se debe hacer.

Objetivos
Son los fines alcanzables a largo plazo y establecen lo que se puede hacer.

Metas
Son los fines más inmediatos alcanzables a corto y mediano plazo y establecen lo que se va a hacer.




PLANEACION DE MEDIOS

Consiste en definir cómo se va a lograr los fines y por lo tanto se requieren definir:

    -   Políticas (reglamentos, cuestiones empresariales)
    -   Programas (establece fechas, seguimientos)
    -   Actividades (pasos a seguir dependiendo de la organización)



PLANEACION ORGANIZATIVA

Consiste en definir los requerimientos de la organización:
-   Estructura organizacional (división funcional del trabajo)
    -   Procesos organizacionales (funciones y organización del proyecto)
    -   Sistemas administrativos (estructuras organizacionales)



PLANEACION DE RECURSOS

Consiste en definir qué recursos se requieren para lograr los fines de la organización:

    -   Tipos de recursos
    -   Cantidad de recursos
    -   Forma de adquirir y generar los recursos si no existen en la organización



PLANEACION DE LA IMPLANTACION Y CONTROL

    -   Implantar los planes y programas de actividades
    -   Dar seguimiento al cumplimiento de los planes y programas de actividades
    -   Evaluar el logro de objetivos y metas organizacionales
    -   Controlar el proceso de planeación
        ♪: Si no se está logrando una meta hay que tomar una acción de control!!

Para que la planeación sea eficiente y efectiva, deben de contemplarse los siguientes aspectos del
proceso de planeación:

Participación
La planeación efectiva es realizada por la organización, no para la organización.

Coordinación
Los aspectos de la planeación deben planearse simultáneamente e independientemente. La amplitud y
alcance de la planeación son más importantes que su nivel de profundidad y detalle. Las interacciones
son más importantes que las acciones aisladas.

Interacción
La planeación se requiere en cada nivel de la organización.
Los dos aspectos de la planeación corporativa, el estratégico y el táctico deben estar integrados en todos
los niveles jerárquicos.

a) La Planeación Estratégica
   Está relacionada con la definición de objetivos y metas, y afecta a toda la organización como un
   todo.

b) La Planeación Táctica
   Está relacionada con la definición de medios para lograr objetivos y metas.

La organización debe realizarse de manera tal que la organización
    - Aprenda a Aprender
    - Aprenda a Adaptarse



De aquí la importancia del proceso de planeación y no de los planes y programas de desempeño real de
un plan, deben compararse periódicamente con el plan deseado.
Para poder lograr que todos los sistemas mencionados anteriormente operen en una forma integrada y
coordinada se requieren de estructuras y procesos organizacionales apropiados, para ello es importante
analizar los objetivos (estratégicos y tácticos) los sistemas operativos que se requieren. Esto conduce a
la estructura y procesos organizacionales requeridos, proporcionando una solida base para los sistemas
de información que conduzcan a una toma de decisiones ágil, oportuna y adecuada.

Unidad 1 Ing. de Sisitemas

  • 1.
    INSTITUTO TECNOLOGICO DETIJUANA Autoestudio Ingeniería de Sistemas Unidad 1 Paola Vera Domínguez Marzo de 2012 [Escriba aquí una descripción breve del documento. Una descripción breve es un resumen corto del contenido del documento. Escriba aquí una descripción breve del documento. Una descripción breve es un resumen corto del contenido del documento.]
  • 2.
    CONTENIDO ESPECIFICO Unidad 1 1.1.Introducción a la teoría general de sistemas 1.2. Enfoque tradicional y de sistemas 1.3. Lenguaje y conceptos de sistemas 1.4. Propiedades de los sistemas 1.5. Pensamiento sistémico y planeación corporativa
  • 3.
    ENFOQUE DE SISTEMAS ENFOQUETRADICIONAL 1. ANALISIS. 2. REDUCCIONISMO 3. DETERMINISMO ANALISIS Separa en partes el objeto Trata de entender por separado el funcionamiento de cada parte Ensamblar el conocimiento de cada parte en un conocimiento del todo REDUCCIONISMO Para entender algo es necesario dividirlo en partes Se separan las partes en mas partes para entenderlas Solo se podría llegar a la comprensión del mundo si hay partes ultimas indivisibles y elementales DETERMINISMO Causa-Efecto Para que ocurra un fenómeno (efecto) una causa es necesaria y suficiente La ocurrencia del primer fenómeno conduce a la ocurrencia del segundo
  • 4.
    1. SÍNTESIS 2. EXPANSIONISMO 3. PRODUCTOR-PRODUCTO SINTESIS Identificar el objeto mayor del que el objeto a ser analizado es una parte Explicar el comportamiento de ese objeto mayor que contiene el objeto que estamos analizando Explica el comportamiento y propiedades de objeto en función de las actividades que desempeña dentro de ese objeto mayor ♪: La síntesis no elimina el análisis EXPANSIONISMO El todo es más que la suma de sus partes Algunas características se pierden si se separan en partes Primero se debe analizar como un todo y después se separa en partes (Eolistica) PRODUCTOR-PRODUCTO La causa es necesaria pero no suficiente para lograr un efecto deseado. MODELO BASICO DE UN SISTEMA DE PRODUCCION Entrada Sistema de Salida Producción (Recursos humanos, materias (Bienes, servicios) primas, energías, etc.)
  • 5.
    OPTIMIZACION EN ELSISTEMA DE PRODUCCION Todo sistema de producción y/o servicios busca la optimización de los recursos, es decir, la productividad. Ingeniería Producción Contabilidad Compras Control de Producción Recursos Control de Mantenimiento Humanos calidad Mercadotecnia y Ventas Materiales
  • 6.
    FACTORES EXTERNOS QUEAFECTAN A LA EMPRESA Competencia Sistemas de transportes Sistema de Clima Producción y/o Tecnología Servicios Clientes Proveedores Políticas gubernamentales
  • 7.
    SISTEMA. Es un conjuntode elementos relacionados entre sí, y a la vez interdependientes con un objetivo común. SUBSISTEMA. Es una parte del sistema mayor que puede ser considerado en sí mismo como un sistema. SUPRASISTEMA. Así como el sistema mayor está formado por subsistemas cuyas funciones contribuyen a la función global del sistema, es posible ver el sistema como parte de un sistema mayor. Frontera. Es el límite de acción en donde tiene autoridad el principal tomador de decisiones del sistema. Estado. Es el conjunto de propiedades relevantes que tiene el sistema en ese momento. Ambiente. Es lo que está situado fuera de la frontera. Ambiente relevante. Es todo lo que no pertenece al sistema y que lo afecta, o son afectados por el sistema bajo estudio. Sistema Parcial. Es una visión del sistema en el cual se consideran aquellas relaciones que son importantes para el sistema.
  • 8.
    REQUISITOS PARA ELBUEN FUNCIONAMIENTO DEL SISTEMA DE PRODUCCIO Y/O SERVICIOS 1. Objetivo 2. Metas 3. Monitoreo y Control 4. Medidas de desempeño 5. Jerarquías de sistema (conocimiento de la organización de la empresa) 6. Conectividades (definición de las responsabilidades de cada depto., así como su relación entre ellos) 7. Flujos de información 8. Asignación de recursos 9. Toma de decisiones DEFINICION DE OBJETIVO Situación deseada que el sistema trata de alcanzar y que está planteada a nivel general y cualitativo. Importancia de la definición de objetivo OBJETIVO DE LA EMPRESA Se define las actividades de la empresa El logro de los objetivos globales de una organización puede desglosarse en un conjunto de cursos de acción diferente de forma tal, que si estos cursos de acción permiten el logro de sus correspondientes objetivos funcionales, entonces los objetivos globales también podrán lograrse. Ser necesario organizar a la empresa en grupos funcionales que tengan autoridad y responsabilidades sobre aspectos particulares de las empresas.
  • 9.
    Pasos para ladefinición de objetivos Debe definirse con el máximo de cuidado ya que de aquí se derivan todas las actividades Debe indicar claramente lo que la empresa pretende realizar y bajo cuales restricciones lo debe hacer Deben evitarse las frases ambiguas Seleccionar aquellas palabras cuyo significado mejor exprese lo que se desea que el sistema logre MEDIDAS DE DESEMPEÑO Son indicadores en base a los cuales se deben medir y evaluar los avances hacia el logro de los objetivos. Ejemplo de medidas de desempeño: - Flujo de agua potable por segundo - Flujo de agua industrial por segundo - Pureza del agua potable - Calidad del agua industrial - Flujo del drenaje - Porcentaje de la población que recibe el servicio de agua potable JERARQUIA DE SISTEMAS - SUPRASISTEMA - SISTEMA - SUBSISTEMA FLUJOS DE INFORMACION Sera toda la información que fluya en el sistema de “abastecimiento de agua”, tales como formas y reportes; respetándose las líneas de autoridad.
  • 10.
    SISTEMAS DE INFORMACION Paraque la organización pueda operar eficientemente se requieren de sistemas de información adecuados que apoyen todas las actividades relacionadas con: - Planeación - Operación - Seguimiento - Evaluación y control TOMA DE DECISIONES - Niveles jerárquicos mas altos - Niveles altos y/o todos los niveles de la estructura organizacional ASIGNACION DE RECURSOS Sean recursos físicos, humanos, financieros o sencillamente tiempo, los tomadores de decisiones deben de estar capacitados para la asignación adecuada de recursos, de manera que estos se manejen de forma más apropiada para que se logren los objetivos del sistema “de abastecimiento de agua”. La administración tiene la tarea de asignar los recursos con suficiente habilidad para lograr los objetivos globales de la organización. MONITOREO Y CONTROL MONITOREO “En agosto de 1992, el flujo del agua potable por segundo proporcionado a Monterrey fue de 8,542 litros/segundo” CONTROL “Suponemos que se desean proporcionar 9000 litros de agua potable por segundo y solo se lograron proporcionar 8,542 l/s, se pueden pensar en acciones de control como: - Perforar nuevos pozos - Instalar otra bomba
  • 11.
    PLANEACION CORPORATIVA Planeación de Recursos Planeación de la implantación y Planeación control de medios PLANEACION CORPORATIVA Planeación Planeación Organizativa de Fines PLANEACION DE FINES Ideales Son los fines últimos que persigue la organización y que establece lo que se debe hacer. Objetivos Son los fines alcanzables a largo plazo y establecen lo que se puede hacer. Metas Son los fines más inmediatos alcanzables a corto y mediano plazo y establecen lo que se va a hacer. PLANEACION DE MEDIOS Consiste en definir cómo se va a lograr los fines y por lo tanto se requieren definir: - Políticas (reglamentos, cuestiones empresariales) - Programas (establece fechas, seguimientos) - Actividades (pasos a seguir dependiendo de la organización) PLANEACION ORGANIZATIVA Consiste en definir los requerimientos de la organización:
  • 12.
    - Estructura organizacional (división funcional del trabajo) - Procesos organizacionales (funciones y organización del proyecto) - Sistemas administrativos (estructuras organizacionales) PLANEACION DE RECURSOS Consiste en definir qué recursos se requieren para lograr los fines de la organización: - Tipos de recursos - Cantidad de recursos - Forma de adquirir y generar los recursos si no existen en la organización PLANEACION DE LA IMPLANTACION Y CONTROL - Implantar los planes y programas de actividades - Dar seguimiento al cumplimiento de los planes y programas de actividades - Evaluar el logro de objetivos y metas organizacionales - Controlar el proceso de planeación ♪: Si no se está logrando una meta hay que tomar una acción de control!! Para que la planeación sea eficiente y efectiva, deben de contemplarse los siguientes aspectos del proceso de planeación: Participación La planeación efectiva es realizada por la organización, no para la organización. Coordinación Los aspectos de la planeación deben planearse simultáneamente e independientemente. La amplitud y alcance de la planeación son más importantes que su nivel de profundidad y detalle. Las interacciones son más importantes que las acciones aisladas. Interacción La planeación se requiere en cada nivel de la organización.
  • 13.
    Los dos aspectosde la planeación corporativa, el estratégico y el táctico deben estar integrados en todos los niveles jerárquicos. a) La Planeación Estratégica Está relacionada con la definición de objetivos y metas, y afecta a toda la organización como un todo. b) La Planeación Táctica Está relacionada con la definición de medios para lograr objetivos y metas. La organización debe realizarse de manera tal que la organización - Aprenda a Aprender - Aprenda a Adaptarse De aquí la importancia del proceso de planeación y no de los planes y programas de desempeño real de un plan, deben compararse periódicamente con el plan deseado. Para poder lograr que todos los sistemas mencionados anteriormente operen en una forma integrada y coordinada se requieren de estructuras y procesos organizacionales apropiados, para ello es importante analizar los objetivos (estratégicos y tácticos) los sistemas operativos que se requieren. Esto conduce a la estructura y procesos organizacionales requeridos, proporcionando una solida base para los sistemas de información que conduzcan a una toma de decisiones ágil, oportuna y adecuada.