Procesos Industriales
PROCESOS
INDUSTRIALES
Prof. Diego Muñoz
diego.munoz100@inacapmail.cl
Aspectos Administrativos
• Asignatura: Procesos Industriales
• Código: OPPI01/311
• Semestre: 1-2019
• Profesor: Diego Muñoz Godoy
• E-mail: diego.munoz100@inacapmail.cl
• Horario: Jueves 11:10 – 12:40 F406
Viernes 08:45 – 10:20 A207
Descripción de la Asignatura
Procesos Industriales es una asignatura lectiva del área
formativa de Especialidad, que entrega conocimientos
sobre los procesos productivos de la industria minera,
metalmecánica, construcción, química y de alimentos;
además de su representación gráfica mediante mapas y
diagramas de procesos, que le permitirá al alumno
comprender y relacionar de manera práctica, a través del
análisis de casos reales los conceptos de productividad,
seguridad, calidad, eficiencia y respeto por el medio
ambiente. La asignatura se desarrollará a través de
simulación y método de caso, principalmente.
Unidades de Aprendizaje
1. Representación de Procesos
2. Sector Minero y Metalmecánico
3. Sector Construcción
4. Sector Químico y de Alimentos
Metodología
• Clases Expositivas
• Laboratorios
• Estudios de Casos
• Trabajo en Grupo
Normas Básicas
• Uso de Celular: Silenciados, Salir para
contestar
• Laboratorio: Se indicará
• Actitud ética: Reglamento
ACUERDO DE SALA  ACUERDO DE CURSO
Unidad 1
Representación de Procesos
Objetivo de la Unidad
Representa gráficamente los procesos
productivos, a través de diagramas de flujo,
utilizando herramientas tecnológicas.
Empresas de Bienes y Servicios
Las empresas de servicios los clientes tienen un
nivel de participación activa en el proceso pero no
pueden almacenar el producto y es totalmente
intangible, por ejemplo el supermercado, usted
participa activamente en el proceso del servicio
evaluando la seguridad, la diversidad de los
productos, la rapidez en las cajas, las cámaras de
congelación, etc. si alguno de estos factores a usted
no le parece puede abandonar el local o servicio y
recurrir a otro.
Empresas de Bienes y Servicios
Las empresas de bienes son tangibles y no
participa en el proceso, es decir, el grado de
participación del cliente en el proceso es nula,
por ejemplo el adquirir un producto como un
televisor de plasma sólo podrá utilizar el
producto una vez que lo compra. Es relevante
clarificar que la participación del cliente en estos
productos es a través de encuesta, focus group,
sugerencias, etc.
Diferencia entre empresas de
Bienes y Servicios
Empresas de Bienes Empresas de Servicios
 Es un producto Tangible.
 El valor depende de las propiedades
físicas (diseño, color, peso, olor)
 Es almacenable.
 Se produce para el cliente.
 Se produce en un ambiente industrial
 La calidad depende de los materiales
 La calidad inherente al producto.
 Usualmente estandarizado.
 Es un producto intangible.
 El valor se percibe en el proceso.
 No es almacenable.
 Se produce en el ambiente del mercado.
 La calidad depende de la atención de los
trabajadores de la empresa
 La calidad es inherente al proceso, el
cliente percibe la atención o servicio
ofrecido.
 Usualmente es requerido por el cliente.
Definición de Proceso
Es un conjunto de acciones y actividades
interrelacionadas realizadas para obtener un
producto, resultado o servicio predefinido.
Tipos de procesos de producción
La selección del tipo de proceso de producción es una
decisión de carácter estratégico que compromete a la
empresa durante un período prolongado de tiempo y que
condiciona otras decisiones estratégicas posteriores.
• El destino del producto: producción por encargo o
producción para grandes mercados.
• La razón que provoca la producción: orden de fabricación o
el mantenimiento del nivel de los inventarios.
• El grado de tipificación del producto: producción
individualizada o producción en serie
• La dimensión temporal del proceso: producción
intermitente o la continua.
Tipos de Procesos Productivos
Tipos de
proceso
Proyecto
Intermitente
Taller
Lote
Flujo
Líneas
Ensamble
Continuo
Volumen
de
Producción
Bajo
Alto
Actividad 1
Proyecto
Flujo
Intermitente
Centro
Trabajo A
Centro
Trabajo B
Centro
Trabajo D
Centro
Trabajo E
Centro
Trabajo F
Centro
Trabajo C
Actividad 2
Flujo Lineal
Actividad 3
Actividad 4
Actividad 5
Flexibilidad elevada
PROCESO
PRODUCTO
Taller
Fabricación
por lotes
Línea de
fabricación
Producción
continua
Volumen bajo,
estandarización
baja, producto
único en ocasiones
Productos
múltiples, volumen
de producción bajo
Pocos productos
similares,
volumen de
producción alto
Alto volumen y
estandarización,
productos
primarios
Flexibilidad baja
Coste unitario
elevado
Coste unitario
reducido
Restaurante
Hospital
Reparación de
automóviles
Equipo pesado
Industria del
mueble
Automóvil
Comida rápida
Alimentación
Refinería
Industria química
Central eléctrica
Proyecto
Volumen bajo,
fabricación a
medida,
producto único
Construcción de
un edificio
Procesos por proyecto
• Fabricación producto único, exclusivo, adaptado a
las necesidades específicas del cliente.
• Diseño secuencia operaciones única para cada
proyecto.
• Personal altamente cualificado y polivalente.
• Complejos y largo período de realización.
• Control: técnicas de administración y proyectos
(PERT – CPM) Ejemplos: edificio, yate, campaña
publicitaria; Planificación y control de proyectos.
Ejemplo: Construcción de una casa
Actividad Descripción Predecesor Duración
(Semana)
A Cimiento,
paredes
- 4
B Plomería,
electricidad
A 2
C Techos A 3
D Pintura Exterior A 1
E Pintura Interior B,C 5
Red de actividades
Inicio A
B
C
D
E Fin
Ruta crítica
• La Ruta Crítica es la ruta más larga a través de
la red.
• Determina la longitud del proyecto.
• Toda red tiene al menos una ruta crítica.
• Es posible que haya proyectos con más de una
ruta crítica.
• Es necesario agregar a la red los tiempos de
cada actividad.
• Los tiempos se agregarán en cada nodo.
• Las flechas sólo representan la secuencia de
las actividades.
Inicio A
B
C
D
E Fin
0 4
2
3
1
5 0
Para cada actividad se calculan 4
tiempos.
Inicio más Próximo: Es el
tiempo más temprano
posible para iniciar una
actividad.
Final más Próximo: Es el
tiempo de inicio temprano
más el tiempo de la
actividad.
Final más Lejano: Es el
tiempo más tardío en que
se puede completar la
actividad.
Inicio más Lejano: Es el
tiempo de terminación más
lejano de la actividad
anterior menos la duración
de la actividad.
IP FP
IL FL
Inicio A
B
C
D
E Fin
0 4
2
3
1
5 0
Inicio A
B
C
D
E Fin
0 4
2
3
1
5 0
0 0 0 4
4
4
4 5
7
6
0+4=
4+2=
4+3=
4+1=
Inicio A
B
C
D
E Fin
0 4
2
3
1
5 0
0 0 0 4
4
4
4 5
7
6
7 12
7+5=
Inicio A
B
C
D
E Fin
0 4
2
3
1
5 0
0 0 0 4
4
4
4 5
7
6
7 12 12 12
Para cada actividad se calculan 4
tiempos.
Inicio más Próximo: Es el
tiempo más temprano
posible para iniciar una
actividad.
Final más Próximo: Es el
tiempo de inicio temprano
más el tiempo de la
actividad.
Final más Lejano: Es el
tiempo más tardío en que
se puede completar la
actividad.
Inicio más Lejano: Es el
tiempo de terminación más
lejano de la actividad
anterior menos la duración
de la actividad.
IP FP
IL FL
Inicio A
B
C
D
E Fin
0 4
2
3
1
5 0
0 0 0 4
4
4
4 5
7
6
7 12 12 12
12
12
Inicio A
B
C
D
E Fin
0 4
2
3
1
5 0
0 0 0 4
4
4
4 5
7
6
7 12 12 12
12
12
12
12
11
7
Inicio A
B
C
D
E Fin
0 4
2
3
1
5 0
0 0 0 4
4
4
4 5
7
6
7 12 12 12
12
12
12
12
11
7
7
4
7
5
Inicio A
B
C
D
E Fin
0 4
2
3
1
5 0
0 0 0 4
4
4
4 5
7
6
7 12 12 12
12
12
12
12
11
7
7
4
7
5
4
0
Inicio A
B
C
D
E Fin
0 4
2
3
1
5 0
0 0 0 4
4
4
4 5
7
6
7 12 12 12
12
12
12
12
11
7
7
4
7
5
4
0
0
0
• Después de calculados los cuatro tiempos de
cada actividad, se calculan las holguras
• La holgura es el tiempo que se puede atrasar
una actividad sin afectar la duración total del
proyecto
• H = FL – FP IP FP
IL FL
Inicio A
B
C
D
E Fin
0 4
2
3
1
5 0
0 0 0 4
4
4
4 5
7
6
7 12 12 12
12
12
12
12
11
7
7
4
7
5
4
0
0
0
H=0 H=0
H=0
H=0 H=0
H=1
H=7
• La ruta crítica se encuentra como aquella ruta
para la cual todas sus actividades tienen
holgura igual a cero
• Generalmente se marca en la red la ruta
crítica
• En este caso es la ruta:
Inicio – A – C – E – Fin
Con una duración de …
Inicio A
B
C
D
E Fin
0 4
2
3
1
5 0
0 0 0 4
4
4
4 5
7
6
7 12 12 12
12
12
12
12
11
7
7
4
7
5
4
0
0
0
H=0 H=0
H=0
H=0 H=0
H=1
H=7
Ejercicio
El departamento de I y D está pensando en participar en la
licitación de un proyecto muy grande para el desarrollo de
un nuevo sistema de comunicaciones para aviones
comerciales. La tabla siguiente muestra las actividades, los
tiempos y las secuencias que se requieren:
Actividad Precedente
Inmediato
Tiempo
(Semana)
A ---- 3
B A 2
C A 4
D A 4
E B 6
F C,D 6
G D,F 2
H D 3
I E,G,H 3
Ejercicio
Se Pide:
a) Dibuje el diagrama de la red
b) ¿Cuál es la ruta crítica y el tiempo de ésta?
c) Suponga que quiere acortar lo más posible el
tiempo para terminar el proyecto y que tiene
la opción de abreviar B, C, D o G, o todas ellas
en una semana. ¿Cuál acortaría?
d) ¿Cuál es la nueva ruta crítica y el tiempo más
corto para terminar?
Procesos Intermitentes
• Poca cantidad de productos con mucha
variedad.
• Utiliza las mismas instalaciones para la
producción de distintos productos.
• Equipos y trabajos similares se agrupan en
centros de trabajo.
• Un producto pasa por distintos centros de
trabajo.
• Se dividen en dos tipos: talleres y lotes.
Procesos intermitentes
tipo Taller
•Se fabrica una cantidad
pequeña de un producto.
•Características del producto
se ajustan a las exigencias del
cliente.
•Son procesos muy flexibles
•Un lote de producto puede
hacerse una sola vez.
Procesos intermitentes por
lotes
•Se producen lotes de productos
una y otra vez.
•El cliente elige entre una amplia
variedad de productos, pero no es
a medida
•Por lo general los lotes son más
grandes que en los talleres
•Un lote pasa por distintos centros
de trabajo
En ambos casos la programación de la producción es compleja
Indicados en donde hay poca estandarización y volúmenes de producción no muy
altos
Procesos Intermitentes
• Las instalaciones se organizan para realizar un
proceso.
• Los procesos similares están juntos.
• Fabricación de poca cantidad de productos
con mucha variedad.
ENFOQUE AL PROCESO
Tablero asiento
(40x40x3)
Cortar madera
Cepillado
Inspección medidas
Ensamblar patas
Control de calidad
Barnizado
Pulido
Inspección final
4 min
2,3 min
3 min
5 min
1 min
8 min
4 min
2 min
Patas (4 unidades)
(70x4x4)
Cortar patas
Cepillado
Ensamblar traviesas
Control de calidad
5 min
2 min
2,5 min
Traviesas (4 unidades)
(35x6x3)
Cortar traviesas
Cepillado
Control de calidad
8 tornillos
Barniz color caoba
3 min
2 min
Realización de
operación
Etapas
inspección
DIAGRAMA DE ENSAMBLE PISO DE MADERA
44
PROCESOS INTERMITENTES
ESTRUCTURA GENERAL
Corte Bodega Inspección
Pintura Ensamble Pulido
Procesos de flujo lineal
• Secuencia de operaciones lineal
• Fabricación de grandes volúmenes
• Poco productos diferentes (procesos poco
flexibles)
• Alto grado de automatización (los empleados
sólo tienen que aprender un número reducido
de operaciones sencillas
• Hay dos tipos: líneas de ensamblaje y
procesos continuos.
Flujo Lineal Líneas de
ensamblaje
•Fabricación en serie
•Son más eficientes que los
procesos intermitentes
•Productos técnicamente
homogéneos
• Poca variedad de productos.
El cliente participa poco
Flujo Lineal Procesos
continuos
•Siempre se ejecutan las mismas
operaciones, en las mismas
máquinas, para la obtención del
mismo producto
•Hay estandarización y controles
de calidad efectivo
En ambos casos las máquinas se disponen en línea.
Flujo lineal de Líneas de ensamble
Flujo lineal de Procesos continuos
Procesos de Flujo lineal
• Los trabajadores y las máquinas se sitúan en
diferentes puntos de una línea por la que
circulan los materiales y productos semi-
terminados.
• Adecuada para la producción en serie y
continua, en la que se elaboran grandes
cantidades de una escasa variedad de
productos muy tipificados.
Línea de producción
A
Unir la
base
0.62 B
Instalar la
bobina
0.39
C
Instalar la
conexión
eléctrica
0.27
E
Insertar la
grapa
0.56
D
Insertar el
muelle
0.14
F
Soldar las
puntas
0.35 G
Probar
0.28
Diagrama de tiempo y precedencia
Cuello de Botella, limita la producción.
A
Unir la
base
0.62 B
Instalar la
bobina
0.39
C
Instalar la
conexión
eléctrica
0.27
E
Insertar la
grapa
0.56
D
Insertar el
muelle
0.14
F
Soldar las
puntas
0.35 G
Probar
0.28
Diagrama de tiempo y precedencia
Tiempo ocioso, Costos de producción.
A
Unir la
base
0.62 B
Instalar la
bobina
0.39
C
Instalar la
conexión
eléctrica
0.27
E
Insertar la
grapa
0.56
D
Insertar el
muelle
0.14
F
Soldar las
puntas
0.35 G
Probar
0.28
Diagrama de tiempo y precedencia
• El balanceo de línea es una distribución de las
actividades secuenciales de trabajo en los centros
laborales para lograr el máximo aprovechamiento
posible de la mano de obra y del equipo y de ese modo
reducir o eliminar el tiempo ocioso.
• Las actividades que son compatibles entre sí, se
combinan en grupos de tiempos aproximadamente
iguales que no violan la precedencia de las relaciones.
La duración del tiempo de trabajo (o de operación),
que cada componente de un centro de trabajo tiene
disponible, es el ciclo de tiempo (CT):
𝑪𝒊𝒄𝒍𝒐 𝒅𝒆 𝑻𝒊𝒆𝒎𝒑𝒐(𝑪𝑻) =
𝑻𝒊𝒆𝒎𝒑𝒐 𝑫𝒊𝒔𝒑𝒐𝒏𝒊𝒃𝒍𝒆/𝑷𝒆𝒓𝒊𝒐𝒅𝒐
𝑷𝒓𝒐𝒅𝒖𝒄𝒄𝒊ó𝒏 𝑹𝒆𝒒𝒖𝒆𝒓𝒊𝒅𝒂/𝑷𝒆𝒓𝒊𝒐𝒅𝒐
𝑪𝑻 =
𝑻𝑫
𝑷𝒓𝒐𝒅𝒖𝒄𝒄𝒊ó𝒏
En la ecuación anterior puede verse que el Ciclo de
Tiempo (CT) es también el intervalo que transcurre
para que los productos terminados dejen la línea de
producción. El tiempo requerido en cualquier estación
no puede exceder el tiempo disponible.
𝑪𝑻 =
𝑻𝑫
𝑷𝒓𝒐𝒅𝒖𝒄𝒄𝒊ó𝒏
El Número Mínimo Teórico (ideal) de Trabajadores (NMTT) que
se requiere en la línea de montaje es el resultado de multiplicar
el tiempo que necesita un trabajador para terminar una unidad
por el número de unidades necesarias, dividido entre el tiempo
disponible:
𝑵𝑴𝑻𝑻 =
𝑻𝒊𝒆𝒎𝒑𝒐 𝒕𝒓𝒂𝒃𝒂𝒋𝒂𝒅𝒐𝒓
𝒖𝒏𝒊𝒅𝒂𝒅
(
𝒖𝒏𝒊𝒅𝒂𝒅𝒆𝒔 𝒑𝒓𝒐𝒅𝒖𝒄𝒊𝒅𝒂𝒔
𝒑𝒆𝒓𝒊𝒐𝒅𝒐
)
(
𝑻𝒊𝒆𝒎𝒑𝒐 𝒅𝒊𝒔𝒑𝒐𝒏𝒊𝒃𝒍𝒆
𝒑𝒆𝒓𝒊𝒐𝒅𝒐
)
𝑵𝑴𝑻𝑻 =
𝒕
𝑪𝑻
Donde: ∑t es la suma del tiempo actual requerido por cada
trabajador para terminar una unidad.
Ejemplo
El diagrama de precedencia a continuación indica las actividades
de montaje A a G, y las relaciones con los requerimientos de
tiempo en minutos. La línea trabaja siete horas por día y se
desea una producción de 600 unidades diarias. Calcule:
A
Unir la
base
0.62 B
Instalar la
bobina
0.39
C
Instalar la
conexión
eléctrica
0.27
E
Insertar la
grapa
0.56
D
Insertar el
muelle
0.14
F
Soldar las
puntas
0.35 G
Probar
0.28
a) El ciclo de tiempo (CT)
b) El numero mínimo
teórico de trabajadores
que se requiere (NMTT)
A)CT = TD = (7hr/día)(60min/hr) = 420
P 600u/dia 600
= 0.70 min/u
Discusión
¿ Que significa 0.70 min/u?
¿ Es posible cumplirlo con la línea de producción actual?
¿ Que pasaría si requiero 800 unidades diarias?
¿Que puedo hacer para solucionar este complejo dilema?
¿Si trabajo 8 horas diarias cuanto es la máxima capacidad de
producción diaria al 100% de eficiencia?
Discusión
¿ Que significa 0.70 min/u?
Que necesito fabricar cada pieza en 0.7 min.
¿ Es posible cumplirlo con la línea de producción actual?
Claro que es posible pues el tiempo de la línea es igual al mayor tiempo de
proceso, en este caso 0.62 min.
¿ Que pasaría si requiero 800 unidades diarias?
420/800 = 0.52  No puedo hacerlo con la Línea actual, entonces renuncio.
¿Que puedo hacer para solucionar este complejo dilema?
Alt. 1 Renuncio
Alt. 2 Despido a mi subordinado y lo culpo del fracaso
Alt. 3 Y si ocupo mi inteligencia y los hago trabajar 9 horas diarias.
9*60/800  540/800 = 0.675 Jejejeje
Alt. 4 Dividir para triunfar!!!, la actividad A tiene un tiempo de 0.62 eso es
lo complicado, pues entonces voy a dividirla en dos actividades
A1 con 0,3 min y A2 con 0,32, ojo que con esto le pase el cuello de
botella a la actividad E.
¿Si trabajo 8 horas diarias cuanto es la máxima capacidad de producción diaria
al 100% de eficiencia? 774 unidades, Me cree?
B) 𝑁𝑀𝑇𝑇 =
𝑡
𝐶𝑇
= (0,62+0,39+0,27+0,14+0,56+0,35+0,28)min
0,70 min/u
= 2,61min = 3,72 u (trabajadores) = 4 ESTACIONES.
0,70min/u
Nota: El procedimiento para analizar los problemas de balanceo de líneas implica:
a) Determinar el número de estaciones de trabajo y el tiempo disponible en cada
estación.
b) Agrupar las tareas individuales en cantidades de trabajo por estación.
c) Determinar la eficiencia de la línea.
A
Unir la
base
0.62 B
Instalar la
bobina
0.39
C
Instalar la
conexión
eléctrica
0.27
E
Insertar la
grapa
0.56
D
Insertar el
muelle
0.14
F
Soldar las
puntas
0.35 G
Probar
0.28
Cálculo de eficiencias
• 𝐸𝑓𝑖𝑐𝑖𝑒𝑛𝑐𝑖𝑎 𝑑𝑒 𝑙í𝑛𝑒𝑎 =
𝑡
𝑁𝑀𝑅𝑇∗𝐶𝑇
• 𝐸𝑓𝑖𝑐𝑖𝑒𝑛𝑐𝑖𝑎 𝑑𝑒 𝑐𝑎𝑑𝑎 𝑒𝑠𝑡𝑎𝑐𝑖ó𝑛 =
𝑡𝑖
𝐶𝑇
Donde ti: Tiempo de la estación i.
Distribuciones Híbridas
Una célula de trabajo se puede definir como una
agrupación de máquinas y trabajadores que
elaboran una sucesión de operaciones sobre
múltiples unidades de un ítem o familia de
ítems.
La fabricación celular busca poder beneficiarse
simultáneamente de las ventajas derivadas de
las distribuciones por producto y de las
distribuciones por proceso.
TAREA O ESTACIÓN DE TRABAJO
OPERARIO POLIVALENTE
ENTRADA
SALIDA
Formación de las células
• Seleccionar las familias de productos
• Determinar las células
• Detallar la ordenación de las células
MODELAMIENTO DE PROCESOS
PROCESOS
INDUSTRIALES
¿Qué es un proceso?
Es un conjunto de acciones y actividades
interrelacionadas realizadas para obtener un
producto, resultado o servicio predefinido.
¿Cuál es el objetivo de diagramar
procesos?
• El objetivo principal es describir el alcance que
tienen los procesos de principio a fin.
• Los modelos descriptivos están hechos para
que el lector pueda reconocer cuáles son las
principales actividades y qué tipo de
productos o servicios son los que crean valor.
¿Qué es BPMN?
Business Process Modeling Notation (BPMN) es
una notación gráfica que describe la lógica de
los pasos de un proceso de Negocio. Esta
notación ha sido especialmente diseñada para
coordinar la secuencia de los procesos y los
mensajes que fluyen entre los participantes de
las diferentes actividades.
¿Por qué modelar con BPMN?
• BPMN es un estándar internacional de modelado
de procesos aceptado por la industria.
• BPMN es independiente de cualquier
metodología de modelado de procesos, de
cualquier herramienta y por lo tante de cualquier
fabricante.
• Es una notación rica en elementos, con los que se
pueden representar todo tipo de procesos, desde
procesos de negocios hasta procesos TI
• Introduce el concepto de EVENTO para simplificar
los diagramas.
Ejemplo de un modelo diseñado con
BPMN
Elementos básicos
Objetos de Flujo
EVENTOS
TAREAS
COMPUERTAS
Objetos de Flujo
EVENTOS
Evento de Inicio
Evento Intermedio
Evento de Finalización
EVENTOS DE INICIO: Son utilizados para marcar el
inicio o entrada de un proceso
Objetos de Flujo
EVENTOS
Evento de Inicio
Evento Intermedio
Evento de Finalización
EVENTOS INTERMEDIO: Son utilizados para indicar
eventos que ocurren entre el inicio y final de un
proceso.
Objetos de Flujo
EVENTOS
Evento de Inicio
Evento Intermedio
Evento de Finalización
EVENTOS DE FINALIZACIÓN: Son utilizados para
marcar el fin o salida de un proceso
Objetos de Flujo
EVENTOS
TAREAS
COMPUERTAS
Objetos de Flujo
TAREAS
Actividad
Es el nombre genérico que recibe una porción
de trabajo dentro de un proceso.
Una actividad puede ser atómica(indivisible) y
recibe el nombre de TAREA o no atómica,
compuesta por otras actividades, y se conoce
como SUBPROCESO.
Tipos de trabajo
• BPMN permite ser más específico sobre el tipo
de trabajo realizado en una actividad
Ejercicio 1
Diagrame lo siguiente:
El proceso de análisis de crédito bancario donde un
analista bancario realiza una serie de tareas
conducentes, las cuales son: Recibir recaudos de
crédito y Analizar los recaudos. Con esto a dar una
respuesta al requerimiento del cliente.
Ejercicio 1
Diagrame lo siguiente:
El proceso de análisis de crédito bancario donde un
analista bancario realiza una serie de tareas
conducentes, las cuales son: Recibir recaudos de
crédito y Analizar los recaudos. Con esto a dar una
respuesta al requerimiento del cliente.
Ejercicio 2
Diagrame lo siguiente:
Caso de un proceso de convocatoria de reuniones,
donde un actor (un asistente o secretario) es
responsable por la ejecución de todo el proceso. El
proceso es el siguiente: Este asistente envía la
convocatoria a los participantes, registra las
confirmaciones de asistencia y posterior reporta a
su supervisor, con esto el proceso termina.
Ejercicio 2
Diagrame lo siguiente:
Caso de un proceso de convocatoria de reuniones,
donde un actor (un asistente o secretario) es
responsable por la ejecución de todo el proceso. El
proceso es el siguiente: Este asistente envía la
convocatoria a los participantes, registra las
confirmaciones de asistencia y posterior reporta a
su supervisor, con esto el proceso termina.
Compuertas
Es usada para controlar la divergencia y la
convergencia de los flujos de secuencia. Existen
de tipos: Inclusiva, Exclusiva, Paralela y basada
en eventos
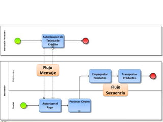
Objetos de Conexión
Flujo de secuencia es usado para mostrar el
orden en que las actividades serán ejecutadas
en un proceso.
Flujo de mensaje es usado para mostrar el flujo
de mensajes entre participantes de diferentes
procesos.
Flujo
Mensaje
Flujo
Secuencia
Ejercicio 3
Proceso de Inscripción académica, este proceso
comienza cuando el estudiantes reúne los papeles para
la inscripción, después entrega los documentos, en el
cual se corrobora si entregó todos los documentos, en
caso positivo se Inscribe al estudiante en sistema y en
caso contrario debe nuevamente reunir los papeles.
Ejercicio 3
Proceso de Inscripción académica, este proceso
comienza cuando el estudiantes reúne los papeles para
la inscripción, después entrega los documentos, en el
cual se corrobora si entregó todos los documentos, en
caso positivo se Inscribe al estudiante en sistema y en
caso contrario debe nuevamente reunir los papeles.
Ejercicio 4
Proceso de Reemplazo de un vehículo
El objetivo del proceso es reemplazar un
vehículo como parte de garantía. La primera
actividad es incluir la información del vehículo,
luego una notificación es enviada al proveedor,
finalmente la autorización del pago se envía al
sistema de pagos de la compañía.
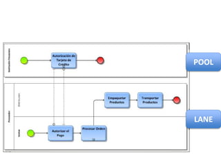
Pool y Lane
• Un POOL es el contenedor del diagrama de
flujo de un proceso.
• Un Lane es la división dentro de un POOL. Son
usados para organizar las actividades dentro
de un POOL.
POOL
LANE
Errores comunes y mejoras en
prácticas de modelado
Defina Comienzo y Final
Dirección del flujo en lo posible
Claro Escenario Principal
No usar compuertas para juntar y
separar al mismo tiempo
Balancee las compuertas
Etiqueta Múltiple
Compuertas de Divergencia y
Transición
No Ramifique flujos desde tareas
Use compuertas
Ejercicio 5
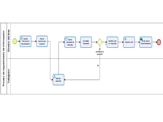
El proceso inicia cuando al director del área le llega una carta del organismo
de control con un requerimiento de información específico. El director del
área revisa el requerimiento y dependiendo de tema solicitado asigna la
persona que lo va a responder y le señala la fecha de vencimiento y el tiempo
correspondiente que tiene esta persona para dar respuesta.
La persona asignada recibe el requerimiento y verifica el tiempo que tiene
disponible para realizar el informe de respuesta, revisa todo el caso, recopila
la información necesaria y elabora la respuesta del requerimiento. Una vez
realizada la respuesta se lo envía al director para su revisión.
El director recibe el informe de respuesta, lo revisa, cambia lo que considere
pertinente y decide si esa es la respuesta definitiva ante el organismo de
control, ya que, si lo considera necesario, la persona que elaboró la respuesta
debe revisar de nuevo el caso y completar y corregir la respuesta, de esta
forma indica que la respuesta no es la definitiva, solicita correcciones y le
envía de nuevo el requerimiento al empleado para su corrección.
Si el director está satisfecho con la respuesta, genera la carta con la
respuesta, la imprime y la envía al organismo de control.
Ejercicio 6
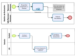
En una compañía como parte de su política de manejo de recursos humanos
se realiza periódicamente la evaluación de sus colaboradores para poder
definir objetivos, metas a cumplir, medidas correctivas y bonificaciones.
Por política de la compañía, cada empleado debe ser evaluado anualmente
por su jefe inmediato (cada vez que este empleado particular cumple un año
adicional en la organización). Para esto el departamento de Recursos
Humanos se encarga periódicamente, semanalmente, de identificar cuáles
son las personas próximas a cumplir un año en la compañía y registrarlos para
iniciar su evaluación. Diferente información del empleado se tiene en cuenta
en el registro, por ejemplo: área de la organización a la cual pertenece, jefe
inmediato, entre otra.
La evaluación específica de cada empleado inicia con una autoevaluación del
empleado en el cual se califican los diferentes aspectos considerados en su
área. Una vez terminada ésta, se le envía al jefe inmediato quien deberá
realizar una evaluación sobre los mismos aspectos y dar una realimentación
de aspectos a mejorar. Una vez terminada la evaluación del empleado, se
notifica al empleado con la evaluación y recomendaciones.
Al culminar las evaluaciones iniciadas semanalmente, se genera un reporte de
estas evaluaciones, el cual será revisado por el jefe de recursos humanos para
detectar problemas particulares, finalizando así el proceso.
Ejercicio: solicitud de cita médica
Descripción del Proceso:
• El proceso inicia con la necesidad del paciente.
• El paciente solicita un presupuesto al Departamento de Presupuestos.
• El Departamento de Presupuesto elabora un presupuesto y lo envía al
paciente para su consideración.
• El paciente decide si utilizará póliza de seguros. En caso de que sí la utilice,
debe suministras los documentos (dados por la entidad aseguradora) al
Departamento de Presupuesto. En caso de que no utilice póliza de
seguros, el paciente debe realizar, por adelantado, el pago de la cita
médica.
• Luego el paciente solicita una cita al Departamento de Control de Citas.
• El Departamento de Control de Citas genera la cita en el sistema.
• El paciente recibe una notificación de la confirmación de su cita.
Ejercicio Final
1. El proceso inicia con la necesidad de un Departamento solicitante, quien
requiere contratar a una persona.
2. El Departamento solicitante completa el formulario de solicitud.
3. El Departamento de Recursos Humanos recibe el formulario y evalúa la
solicitud.
4. Si la solicitud resulta procedente, la Gerencia de Recursos Humanos
publica la oferta de empleo para atraer candidatos. En caso de rechazo,
el Departamento solicitante recibirá las razones correspondientes y
culminará el proceso.
5. El proceso de espera para la recepción de síntesis curriculares de
potenciales candidatos es de 5 días antes de comenzar a contactarlos.
6. Luego de 5 días, el Departamento de Recursos Humanos evalúa los
perfiles curriculares de los candidatos que se postularon a la oferta.
7. El Departamento de Recursos Humanos cita a tres candidatos para que
el Departamento solicitante realice entrevistas.
Ejercicio Final
8. El Departamento solicitante realiza las entrevistas.
9. Si al menos 1 candidato resulta elegible para avanzar, el proceso
continúa. En caso contrario, el Departamento de Recursos Humanos
volverá a evaluar nuevos perfiles curriculares.
10. El Departamento de Recursos Humanos aplica las pruebas psicotécnicas
a los candidatos.
11. Si al menos 1 candidato resulta elegible para avanzar, el proceso
continúa. En caso contrario, el Departamento de Recursos Humanos
volverá a evaluar nuevos perfiles curriculares.
12. El Departamento de Recursos Humanos realiza una oferta laboral al
candidato seleccionado.
13. Si el candidato acepta la oferta, se notifica al Departamento solicitante
del ingreso del nuevo trabajador. En caso contrario, el Departamento de
Recursos Humanos volverá a evaluar nuevos perfiles curriculares.
Unidad 1 Modelamiento de procesos

Unidad 1 Modelamiento de procesos

  • 1.
  • 2.
    Aspectos Administrativos • Asignatura:Procesos Industriales • Código: OPPI01/311 • Semestre: 1-2019 • Profesor: Diego Muñoz Godoy • E-mail: diego.munoz100@inacapmail.cl • Horario: Jueves 11:10 – 12:40 F406 Viernes 08:45 – 10:20 A207
  • 3.
    Descripción de laAsignatura Procesos Industriales es una asignatura lectiva del área formativa de Especialidad, que entrega conocimientos sobre los procesos productivos de la industria minera, metalmecánica, construcción, química y de alimentos; además de su representación gráfica mediante mapas y diagramas de procesos, que le permitirá al alumno comprender y relacionar de manera práctica, a través del análisis de casos reales los conceptos de productividad, seguridad, calidad, eficiencia y respeto por el medio ambiente. La asignatura se desarrollará a través de simulación y método de caso, principalmente.
  • 4.
    Unidades de Aprendizaje 1.Representación de Procesos 2. Sector Minero y Metalmecánico 3. Sector Construcción 4. Sector Químico y de Alimentos
  • 5.
    Metodología • Clases Expositivas •Laboratorios • Estudios de Casos • Trabajo en Grupo
  • 6.
    Normas Básicas • Usode Celular: Silenciados, Salir para contestar • Laboratorio: Se indicará • Actitud ética: Reglamento ACUERDO DE SALA  ACUERDO DE CURSO
  • 7.
  • 8.
    Objetivo de laUnidad Representa gráficamente los procesos productivos, a través de diagramas de flujo, utilizando herramientas tecnológicas.
  • 9.
    Empresas de Bienesy Servicios Las empresas de servicios los clientes tienen un nivel de participación activa en el proceso pero no pueden almacenar el producto y es totalmente intangible, por ejemplo el supermercado, usted participa activamente en el proceso del servicio evaluando la seguridad, la diversidad de los productos, la rapidez en las cajas, las cámaras de congelación, etc. si alguno de estos factores a usted no le parece puede abandonar el local o servicio y recurrir a otro.
  • 10.
    Empresas de Bienesy Servicios Las empresas de bienes son tangibles y no participa en el proceso, es decir, el grado de participación del cliente en el proceso es nula, por ejemplo el adquirir un producto como un televisor de plasma sólo podrá utilizar el producto una vez que lo compra. Es relevante clarificar que la participación del cliente en estos productos es a través de encuesta, focus group, sugerencias, etc.
  • 11.
    Diferencia entre empresasde Bienes y Servicios Empresas de Bienes Empresas de Servicios  Es un producto Tangible.  El valor depende de las propiedades físicas (diseño, color, peso, olor)  Es almacenable.  Se produce para el cliente.  Se produce en un ambiente industrial  La calidad depende de los materiales  La calidad inherente al producto.  Usualmente estandarizado.  Es un producto intangible.  El valor se percibe en el proceso.  No es almacenable.  Se produce en el ambiente del mercado.  La calidad depende de la atención de los trabajadores de la empresa  La calidad es inherente al proceso, el cliente percibe la atención o servicio ofrecido.  Usualmente es requerido por el cliente.
  • 12.
    Definición de Proceso Esun conjunto de acciones y actividades interrelacionadas realizadas para obtener un producto, resultado o servicio predefinido.
  • 13.
    Tipos de procesosde producción La selección del tipo de proceso de producción es una decisión de carácter estratégico que compromete a la empresa durante un período prolongado de tiempo y que condiciona otras decisiones estratégicas posteriores. • El destino del producto: producción por encargo o producción para grandes mercados. • La razón que provoca la producción: orden de fabricación o el mantenimiento del nivel de los inventarios. • El grado de tipificación del producto: producción individualizada o producción en serie • La dimensión temporal del proceso: producción intermitente o la continua.
  • 14.
    Tipos de ProcesosProductivos Tipos de proceso Proyecto Intermitente Taller Lote Flujo Líneas Ensamble Continuo Volumen de Producción Bajo Alto
  • 15.
    Actividad 1 Proyecto Flujo Intermitente Centro Trabajo A Centro TrabajoB Centro Trabajo D Centro Trabajo E Centro Trabajo F Centro Trabajo C Actividad 2 Flujo Lineal Actividad 3 Actividad 4 Actividad 5
  • 16.
    Flexibilidad elevada PROCESO PRODUCTO Taller Fabricación por lotes Líneade fabricación Producción continua Volumen bajo, estandarización baja, producto único en ocasiones Productos múltiples, volumen de producción bajo Pocos productos similares, volumen de producción alto Alto volumen y estandarización, productos primarios Flexibilidad baja Coste unitario elevado Coste unitario reducido Restaurante Hospital Reparación de automóviles Equipo pesado Industria del mueble Automóvil Comida rápida Alimentación Refinería Industria química Central eléctrica Proyecto Volumen bajo, fabricación a medida, producto único Construcción de un edificio
  • 17.
    Procesos por proyecto •Fabricación producto único, exclusivo, adaptado a las necesidades específicas del cliente. • Diseño secuencia operaciones única para cada proyecto. • Personal altamente cualificado y polivalente. • Complejos y largo período de realización. • Control: técnicas de administración y proyectos (PERT – CPM) Ejemplos: edificio, yate, campaña publicitaria; Planificación y control de proyectos.
  • 18.
    Ejemplo: Construcción deuna casa Actividad Descripción Predecesor Duración (Semana) A Cimiento, paredes - 4 B Plomería, electricidad A 2 C Techos A 3 D Pintura Exterior A 1 E Pintura Interior B,C 5
  • 19.
  • 20.
    Ruta crítica • LaRuta Crítica es la ruta más larga a través de la red. • Determina la longitud del proyecto. • Toda red tiene al menos una ruta crítica. • Es posible que haya proyectos con más de una ruta crítica.
  • 21.
    • Es necesarioagregar a la red los tiempos de cada actividad. • Los tiempos se agregarán en cada nodo. • Las flechas sólo representan la secuencia de las actividades.
  • 22.
  • 23.
    Para cada actividadse calculan 4 tiempos. Inicio más Próximo: Es el tiempo más temprano posible para iniciar una actividad. Final más Próximo: Es el tiempo de inicio temprano más el tiempo de la actividad. Final más Lejano: Es el tiempo más tardío en que se puede completar la actividad. Inicio más Lejano: Es el tiempo de terminación más lejano de la actividad anterior menos la duración de la actividad. IP FP IL FL
  • 24.
  • 25.
    Inicio A B C D E Fin 04 2 3 1 5 0 0 0 0 4 4 4 4 5 7 6 0+4= 4+2= 4+3= 4+1=
  • 26.
    Inicio A B C D E Fin 04 2 3 1 5 0 0 0 0 4 4 4 4 5 7 6 7 12 7+5=
  • 27.
    Inicio A B C D E Fin 04 2 3 1 5 0 0 0 0 4 4 4 4 5 7 6 7 12 12 12
  • 28.
    Para cada actividadse calculan 4 tiempos. Inicio más Próximo: Es el tiempo más temprano posible para iniciar una actividad. Final más Próximo: Es el tiempo de inicio temprano más el tiempo de la actividad. Final más Lejano: Es el tiempo más tardío en que se puede completar la actividad. Inicio más Lejano: Es el tiempo de terminación más lejano de la actividad anterior menos la duración de la actividad. IP FP IL FL
  • 29.
    Inicio A B C D E Fin 04 2 3 1 5 0 0 0 0 4 4 4 4 5 7 6 7 12 12 12 12 12
  • 30.
    Inicio A B C D E Fin 04 2 3 1 5 0 0 0 0 4 4 4 4 5 7 6 7 12 12 12 12 12 12 12 11 7
  • 31.
    Inicio A B C D E Fin 04 2 3 1 5 0 0 0 0 4 4 4 4 5 7 6 7 12 12 12 12 12 12 12 11 7 7 4 7 5
  • 32.
    Inicio A B C D E Fin 04 2 3 1 5 0 0 0 0 4 4 4 4 5 7 6 7 12 12 12 12 12 12 12 11 7 7 4 7 5 4 0
  • 33.
    Inicio A B C D E Fin 04 2 3 1 5 0 0 0 0 4 4 4 4 5 7 6 7 12 12 12 12 12 12 12 11 7 7 4 7 5 4 0 0 0
  • 34.
    • Después decalculados los cuatro tiempos de cada actividad, se calculan las holguras • La holgura es el tiempo que se puede atrasar una actividad sin afectar la duración total del proyecto • H = FL – FP IP FP IL FL
  • 35.
    Inicio A B C D E Fin 04 2 3 1 5 0 0 0 0 4 4 4 4 5 7 6 7 12 12 12 12 12 12 12 11 7 7 4 7 5 4 0 0 0 H=0 H=0 H=0 H=0 H=0 H=1 H=7
  • 36.
    • La rutacrítica se encuentra como aquella ruta para la cual todas sus actividades tienen holgura igual a cero • Generalmente se marca en la red la ruta crítica • En este caso es la ruta: Inicio – A – C – E – Fin Con una duración de …
  • 37.
    Inicio A B C D E Fin 04 2 3 1 5 0 0 0 0 4 4 4 4 5 7 6 7 12 12 12 12 12 12 12 11 7 7 4 7 5 4 0 0 0 H=0 H=0 H=0 H=0 H=0 H=1 H=7
  • 38.
    Ejercicio El departamento deI y D está pensando en participar en la licitación de un proyecto muy grande para el desarrollo de un nuevo sistema de comunicaciones para aviones comerciales. La tabla siguiente muestra las actividades, los tiempos y las secuencias que se requieren: Actividad Precedente Inmediato Tiempo (Semana) A ---- 3 B A 2 C A 4 D A 4 E B 6 F C,D 6 G D,F 2 H D 3 I E,G,H 3
  • 39.
    Ejercicio Se Pide: a) Dibujeel diagrama de la red b) ¿Cuál es la ruta crítica y el tiempo de ésta? c) Suponga que quiere acortar lo más posible el tiempo para terminar el proyecto y que tiene la opción de abreviar B, C, D o G, o todas ellas en una semana. ¿Cuál acortaría? d) ¿Cuál es la nueva ruta crítica y el tiempo más corto para terminar?
  • 40.
    Procesos Intermitentes • Pocacantidad de productos con mucha variedad. • Utiliza las mismas instalaciones para la producción de distintos productos. • Equipos y trabajos similares se agrupan en centros de trabajo. • Un producto pasa por distintos centros de trabajo. • Se dividen en dos tipos: talleres y lotes.
  • 41.
    Procesos intermitentes tipo Taller •Sefabrica una cantidad pequeña de un producto. •Características del producto se ajustan a las exigencias del cliente. •Son procesos muy flexibles •Un lote de producto puede hacerse una sola vez. Procesos intermitentes por lotes •Se producen lotes de productos una y otra vez. •El cliente elige entre una amplia variedad de productos, pero no es a medida •Por lo general los lotes son más grandes que en los talleres •Un lote pasa por distintos centros de trabajo En ambos casos la programación de la producción es compleja Indicados en donde hay poca estandarización y volúmenes de producción no muy altos
  • 42.
    Procesos Intermitentes • Lasinstalaciones se organizan para realizar un proceso. • Los procesos similares están juntos. • Fabricación de poca cantidad de productos con mucha variedad. ENFOQUE AL PROCESO
  • 43.
    Tablero asiento (40x40x3) Cortar madera Cepillado Inspecciónmedidas Ensamblar patas Control de calidad Barnizado Pulido Inspección final 4 min 2,3 min 3 min 5 min 1 min 8 min 4 min 2 min Patas (4 unidades) (70x4x4) Cortar patas Cepillado Ensamblar traviesas Control de calidad 5 min 2 min 2,5 min Traviesas (4 unidades) (35x6x3) Cortar traviesas Cepillado Control de calidad 8 tornillos Barniz color caoba 3 min 2 min Realización de operación Etapas inspección DIAGRAMA DE ENSAMBLE PISO DE MADERA
  • 44.
    44 PROCESOS INTERMITENTES ESTRUCTURA GENERAL CorteBodega Inspección Pintura Ensamble Pulido
  • 45.
    Procesos de flujolineal • Secuencia de operaciones lineal • Fabricación de grandes volúmenes • Poco productos diferentes (procesos poco flexibles) • Alto grado de automatización (los empleados sólo tienen que aprender un número reducido de operaciones sencillas • Hay dos tipos: líneas de ensamblaje y procesos continuos.
  • 46.
    Flujo Lineal Líneasde ensamblaje •Fabricación en serie •Son más eficientes que los procesos intermitentes •Productos técnicamente homogéneos • Poca variedad de productos. El cliente participa poco Flujo Lineal Procesos continuos •Siempre se ejecutan las mismas operaciones, en las mismas máquinas, para la obtención del mismo producto •Hay estandarización y controles de calidad efectivo En ambos casos las máquinas se disponen en línea.
  • 47.
    Flujo lineal deLíneas de ensamble
  • 48.
    Flujo lineal deProcesos continuos
  • 49.
    Procesos de Flujolineal • Los trabajadores y las máquinas se sitúan en diferentes puntos de una línea por la que circulan los materiales y productos semi- terminados. • Adecuada para la producción en serie y continua, en la que se elaboran grandes cantidades de una escasa variedad de productos muy tipificados.
  • 50.
    Línea de producción A Unirla base 0.62 B Instalar la bobina 0.39 C Instalar la conexión eléctrica 0.27 E Insertar la grapa 0.56 D Insertar el muelle 0.14 F Soldar las puntas 0.35 G Probar 0.28 Diagrama de tiempo y precedencia
  • 51.
    Cuello de Botella,limita la producción. A Unir la base 0.62 B Instalar la bobina 0.39 C Instalar la conexión eléctrica 0.27 E Insertar la grapa 0.56 D Insertar el muelle 0.14 F Soldar las puntas 0.35 G Probar 0.28 Diagrama de tiempo y precedencia
  • 52.
    Tiempo ocioso, Costosde producción. A Unir la base 0.62 B Instalar la bobina 0.39 C Instalar la conexión eléctrica 0.27 E Insertar la grapa 0.56 D Insertar el muelle 0.14 F Soldar las puntas 0.35 G Probar 0.28 Diagrama de tiempo y precedencia
  • 53.
    • El balanceode línea es una distribución de las actividades secuenciales de trabajo en los centros laborales para lograr el máximo aprovechamiento posible de la mano de obra y del equipo y de ese modo reducir o eliminar el tiempo ocioso. • Las actividades que son compatibles entre sí, se combinan en grupos de tiempos aproximadamente iguales que no violan la precedencia de las relaciones.
  • 54.
    La duración deltiempo de trabajo (o de operación), que cada componente de un centro de trabajo tiene disponible, es el ciclo de tiempo (CT): 𝑪𝒊𝒄𝒍𝒐 𝒅𝒆 𝑻𝒊𝒆𝒎𝒑𝒐(𝑪𝑻) = 𝑻𝒊𝒆𝒎𝒑𝒐 𝑫𝒊𝒔𝒑𝒐𝒏𝒊𝒃𝒍𝒆/𝑷𝒆𝒓𝒊𝒐𝒅𝒐 𝑷𝒓𝒐𝒅𝒖𝒄𝒄𝒊ó𝒏 𝑹𝒆𝒒𝒖𝒆𝒓𝒊𝒅𝒂/𝑷𝒆𝒓𝒊𝒐𝒅𝒐 𝑪𝑻 = 𝑻𝑫 𝑷𝒓𝒐𝒅𝒖𝒄𝒄𝒊ó𝒏
  • 55.
    En la ecuaciónanterior puede verse que el Ciclo de Tiempo (CT) es también el intervalo que transcurre para que los productos terminados dejen la línea de producción. El tiempo requerido en cualquier estación no puede exceder el tiempo disponible. 𝑪𝑻 = 𝑻𝑫 𝑷𝒓𝒐𝒅𝒖𝒄𝒄𝒊ó𝒏
  • 56.
    El Número MínimoTeórico (ideal) de Trabajadores (NMTT) que se requiere en la línea de montaje es el resultado de multiplicar el tiempo que necesita un trabajador para terminar una unidad por el número de unidades necesarias, dividido entre el tiempo disponible: 𝑵𝑴𝑻𝑻 = 𝑻𝒊𝒆𝒎𝒑𝒐 𝒕𝒓𝒂𝒃𝒂𝒋𝒂𝒅𝒐𝒓 𝒖𝒏𝒊𝒅𝒂𝒅 ( 𝒖𝒏𝒊𝒅𝒂𝒅𝒆𝒔 𝒑𝒓𝒐𝒅𝒖𝒄𝒊𝒅𝒂𝒔 𝒑𝒆𝒓𝒊𝒐𝒅𝒐 ) ( 𝑻𝒊𝒆𝒎𝒑𝒐 𝒅𝒊𝒔𝒑𝒐𝒏𝒊𝒃𝒍𝒆 𝒑𝒆𝒓𝒊𝒐𝒅𝒐 ) 𝑵𝑴𝑻𝑻 = 𝒕 𝑪𝑻 Donde: ∑t es la suma del tiempo actual requerido por cada trabajador para terminar una unidad.
  • 57.
    Ejemplo El diagrama deprecedencia a continuación indica las actividades de montaje A a G, y las relaciones con los requerimientos de tiempo en minutos. La línea trabaja siete horas por día y se desea una producción de 600 unidades diarias. Calcule: A Unir la base 0.62 B Instalar la bobina 0.39 C Instalar la conexión eléctrica 0.27 E Insertar la grapa 0.56 D Insertar el muelle 0.14 F Soldar las puntas 0.35 G Probar 0.28 a) El ciclo de tiempo (CT) b) El numero mínimo teórico de trabajadores que se requiere (NMTT)
  • 58.
    A)CT = TD= (7hr/día)(60min/hr) = 420 P 600u/dia 600 = 0.70 min/u Discusión ¿ Que significa 0.70 min/u? ¿ Es posible cumplirlo con la línea de producción actual? ¿ Que pasaría si requiero 800 unidades diarias? ¿Que puedo hacer para solucionar este complejo dilema? ¿Si trabajo 8 horas diarias cuanto es la máxima capacidad de producción diaria al 100% de eficiencia?
  • 59.
    Discusión ¿ Que significa0.70 min/u? Que necesito fabricar cada pieza en 0.7 min. ¿ Es posible cumplirlo con la línea de producción actual? Claro que es posible pues el tiempo de la línea es igual al mayor tiempo de proceso, en este caso 0.62 min. ¿ Que pasaría si requiero 800 unidades diarias? 420/800 = 0.52  No puedo hacerlo con la Línea actual, entonces renuncio. ¿Que puedo hacer para solucionar este complejo dilema? Alt. 1 Renuncio Alt. 2 Despido a mi subordinado y lo culpo del fracaso Alt. 3 Y si ocupo mi inteligencia y los hago trabajar 9 horas diarias. 9*60/800  540/800 = 0.675 Jejejeje Alt. 4 Dividir para triunfar!!!, la actividad A tiene un tiempo de 0.62 eso es lo complicado, pues entonces voy a dividirla en dos actividades A1 con 0,3 min y A2 con 0,32, ojo que con esto le pase el cuello de botella a la actividad E. ¿Si trabajo 8 horas diarias cuanto es la máxima capacidad de producción diaria al 100% de eficiencia? 774 unidades, Me cree?
  • 60.
    B) 𝑁𝑀𝑇𝑇 = 𝑡 𝐶𝑇 =(0,62+0,39+0,27+0,14+0,56+0,35+0,28)min 0,70 min/u = 2,61min = 3,72 u (trabajadores) = 4 ESTACIONES. 0,70min/u
  • 61.
    Nota: El procedimientopara analizar los problemas de balanceo de líneas implica: a) Determinar el número de estaciones de trabajo y el tiempo disponible en cada estación. b) Agrupar las tareas individuales en cantidades de trabajo por estación. c) Determinar la eficiencia de la línea. A Unir la base 0.62 B Instalar la bobina 0.39 C Instalar la conexión eléctrica 0.27 E Insertar la grapa 0.56 D Insertar el muelle 0.14 F Soldar las puntas 0.35 G Probar 0.28
  • 62.
    Cálculo de eficiencias •𝐸𝑓𝑖𝑐𝑖𝑒𝑛𝑐𝑖𝑎 𝑑𝑒 𝑙í𝑛𝑒𝑎 = 𝑡 𝑁𝑀𝑅𝑇∗𝐶𝑇 • 𝐸𝑓𝑖𝑐𝑖𝑒𝑛𝑐𝑖𝑎 𝑑𝑒 𝑐𝑎𝑑𝑎 𝑒𝑠𝑡𝑎𝑐𝑖ó𝑛 = 𝑡𝑖 𝐶𝑇 Donde ti: Tiempo de la estación i.
  • 64.
    Distribuciones Híbridas Una célulade trabajo se puede definir como una agrupación de máquinas y trabajadores que elaboran una sucesión de operaciones sobre múltiples unidades de un ítem o familia de ítems. La fabricación celular busca poder beneficiarse simultáneamente de las ventajas derivadas de las distribuciones por producto y de las distribuciones por proceso.
  • 65.
    TAREA O ESTACIÓNDE TRABAJO OPERARIO POLIVALENTE ENTRADA SALIDA
  • 66.
    Formación de lascélulas • Seleccionar las familias de productos • Determinar las células • Detallar la ordenación de las células
  • 68.
  • 69.
    ¿Qué es unproceso? Es un conjunto de acciones y actividades interrelacionadas realizadas para obtener un producto, resultado o servicio predefinido.
  • 70.
    ¿Cuál es elobjetivo de diagramar procesos? • El objetivo principal es describir el alcance que tienen los procesos de principio a fin. • Los modelos descriptivos están hechos para que el lector pueda reconocer cuáles son las principales actividades y qué tipo de productos o servicios son los que crean valor.
  • 71.
    ¿Qué es BPMN? BusinessProcess Modeling Notation (BPMN) es una notación gráfica que describe la lógica de los pasos de un proceso de Negocio. Esta notación ha sido especialmente diseñada para coordinar la secuencia de los procesos y los mensajes que fluyen entre los participantes de las diferentes actividades.
  • 72.
    ¿Por qué modelarcon BPMN? • BPMN es un estándar internacional de modelado de procesos aceptado por la industria. • BPMN es independiente de cualquier metodología de modelado de procesos, de cualquier herramienta y por lo tante de cualquier fabricante. • Es una notación rica en elementos, con los que se pueden representar todo tipo de procesos, desde procesos de negocios hasta procesos TI • Introduce el concepto de EVENTO para simplificar los diagramas.
  • 73.
    Ejemplo de unmodelo diseñado con BPMN
  • 74.
  • 75.
  • 76.
    Objetos de Flujo EVENTOS Eventode Inicio Evento Intermedio Evento de Finalización EVENTOS DE INICIO: Son utilizados para marcar el inicio o entrada de un proceso
  • 77.
    Objetos de Flujo EVENTOS Eventode Inicio Evento Intermedio Evento de Finalización EVENTOS INTERMEDIO: Son utilizados para indicar eventos que ocurren entre el inicio y final de un proceso.
  • 78.
    Objetos de Flujo EVENTOS Eventode Inicio Evento Intermedio Evento de Finalización EVENTOS DE FINALIZACIÓN: Son utilizados para marcar el fin o salida de un proceso
  • 79.
  • 80.
  • 81.
    Actividad Es el nombregenérico que recibe una porción de trabajo dentro de un proceso. Una actividad puede ser atómica(indivisible) y recibe el nombre de TAREA o no atómica, compuesta por otras actividades, y se conoce como SUBPROCESO.
  • 82.
    Tipos de trabajo •BPMN permite ser más específico sobre el tipo de trabajo realizado en una actividad
  • 83.
    Ejercicio 1 Diagrame losiguiente: El proceso de análisis de crédito bancario donde un analista bancario realiza una serie de tareas conducentes, las cuales son: Recibir recaudos de crédito y Analizar los recaudos. Con esto a dar una respuesta al requerimiento del cliente.
  • 84.
    Ejercicio 1 Diagrame losiguiente: El proceso de análisis de crédito bancario donde un analista bancario realiza una serie de tareas conducentes, las cuales son: Recibir recaudos de crédito y Analizar los recaudos. Con esto a dar una respuesta al requerimiento del cliente.
  • 85.
    Ejercicio 2 Diagrame losiguiente: Caso de un proceso de convocatoria de reuniones, donde un actor (un asistente o secretario) es responsable por la ejecución de todo el proceso. El proceso es el siguiente: Este asistente envía la convocatoria a los participantes, registra las confirmaciones de asistencia y posterior reporta a su supervisor, con esto el proceso termina.
  • 86.
    Ejercicio 2 Diagrame losiguiente: Caso de un proceso de convocatoria de reuniones, donde un actor (un asistente o secretario) es responsable por la ejecución de todo el proceso. El proceso es el siguiente: Este asistente envía la convocatoria a los participantes, registra las confirmaciones de asistencia y posterior reporta a su supervisor, con esto el proceso termina.
  • 87.
    Compuertas Es usada paracontrolar la divergencia y la convergencia de los flujos de secuencia. Existen de tipos: Inclusiva, Exclusiva, Paralela y basada en eventos
  • 88.
    Objetos de Conexión Flujode secuencia es usado para mostrar el orden en que las actividades serán ejecutadas en un proceso. Flujo de mensaje es usado para mostrar el flujo de mensajes entre participantes de diferentes procesos.
  • 89.
  • 90.
    Ejercicio 3 Proceso deInscripción académica, este proceso comienza cuando el estudiantes reúne los papeles para la inscripción, después entrega los documentos, en el cual se corrobora si entregó todos los documentos, en caso positivo se Inscribe al estudiante en sistema y en caso contrario debe nuevamente reunir los papeles.
  • 91.
    Ejercicio 3 Proceso deInscripción académica, este proceso comienza cuando el estudiantes reúne los papeles para la inscripción, después entrega los documentos, en el cual se corrobora si entregó todos los documentos, en caso positivo se Inscribe al estudiante en sistema y en caso contrario debe nuevamente reunir los papeles.
  • 92.
    Ejercicio 4 Proceso deReemplazo de un vehículo El objetivo del proceso es reemplazar un vehículo como parte de garantía. La primera actividad es incluir la información del vehículo, luego una notificación es enviada al proveedor, finalmente la autorización del pago se envía al sistema de pagos de la compañía.
  • 93.
    Pool y Lane •Un POOL es el contenedor del diagrama de flujo de un proceso. • Un Lane es la división dentro de un POOL. Son usados para organizar las actividades dentro de un POOL.
  • 94.
  • 95.
    Errores comunes ymejoras en prácticas de modelado
  • 96.
  • 97.
    Dirección del flujoen lo posible
  • 98.
  • 99.
    No usar compuertaspara juntar y separar al mismo tiempo
  • 100.
  • 101.
  • 102.
  • 103.
    No Ramifique flujosdesde tareas Use compuertas
  • 104.
    Ejercicio 5 El procesoinicia cuando al director del área le llega una carta del organismo de control con un requerimiento de información específico. El director del área revisa el requerimiento y dependiendo de tema solicitado asigna la persona que lo va a responder y le señala la fecha de vencimiento y el tiempo correspondiente que tiene esta persona para dar respuesta. La persona asignada recibe el requerimiento y verifica el tiempo que tiene disponible para realizar el informe de respuesta, revisa todo el caso, recopila la información necesaria y elabora la respuesta del requerimiento. Una vez realizada la respuesta se lo envía al director para su revisión. El director recibe el informe de respuesta, lo revisa, cambia lo que considere pertinente y decide si esa es la respuesta definitiva ante el organismo de control, ya que, si lo considera necesario, la persona que elaboró la respuesta debe revisar de nuevo el caso y completar y corregir la respuesta, de esta forma indica que la respuesta no es la definitiva, solicita correcciones y le envía de nuevo el requerimiento al empleado para su corrección. Si el director está satisfecho con la respuesta, genera la carta con la respuesta, la imprime y la envía al organismo de control.
  • 107.
    Ejercicio 6 En unacompañía como parte de su política de manejo de recursos humanos se realiza periódicamente la evaluación de sus colaboradores para poder definir objetivos, metas a cumplir, medidas correctivas y bonificaciones. Por política de la compañía, cada empleado debe ser evaluado anualmente por su jefe inmediato (cada vez que este empleado particular cumple un año adicional en la organización). Para esto el departamento de Recursos Humanos se encarga periódicamente, semanalmente, de identificar cuáles son las personas próximas a cumplir un año en la compañía y registrarlos para iniciar su evaluación. Diferente información del empleado se tiene en cuenta en el registro, por ejemplo: área de la organización a la cual pertenece, jefe inmediato, entre otra. La evaluación específica de cada empleado inicia con una autoevaluación del empleado en el cual se califican los diferentes aspectos considerados en su área. Una vez terminada ésta, se le envía al jefe inmediato quien deberá realizar una evaluación sobre los mismos aspectos y dar una realimentación de aspectos a mejorar. Una vez terminada la evaluación del empleado, se notifica al empleado con la evaluación y recomendaciones. Al culminar las evaluaciones iniciadas semanalmente, se genera un reporte de estas evaluaciones, el cual será revisado por el jefe de recursos humanos para detectar problemas particulares, finalizando así el proceso.
  • 110.
    Ejercicio: solicitud decita médica Descripción del Proceso: • El proceso inicia con la necesidad del paciente. • El paciente solicita un presupuesto al Departamento de Presupuestos. • El Departamento de Presupuesto elabora un presupuesto y lo envía al paciente para su consideración. • El paciente decide si utilizará póliza de seguros. En caso de que sí la utilice, debe suministras los documentos (dados por la entidad aseguradora) al Departamento de Presupuesto. En caso de que no utilice póliza de seguros, el paciente debe realizar, por adelantado, el pago de la cita médica. • Luego el paciente solicita una cita al Departamento de Control de Citas. • El Departamento de Control de Citas genera la cita en el sistema. • El paciente recibe una notificación de la confirmación de su cita.
  • 112.
    Ejercicio Final 1. Elproceso inicia con la necesidad de un Departamento solicitante, quien requiere contratar a una persona. 2. El Departamento solicitante completa el formulario de solicitud. 3. El Departamento de Recursos Humanos recibe el formulario y evalúa la solicitud. 4. Si la solicitud resulta procedente, la Gerencia de Recursos Humanos publica la oferta de empleo para atraer candidatos. En caso de rechazo, el Departamento solicitante recibirá las razones correspondientes y culminará el proceso. 5. El proceso de espera para la recepción de síntesis curriculares de potenciales candidatos es de 5 días antes de comenzar a contactarlos. 6. Luego de 5 días, el Departamento de Recursos Humanos evalúa los perfiles curriculares de los candidatos que se postularon a la oferta. 7. El Departamento de Recursos Humanos cita a tres candidatos para que el Departamento solicitante realice entrevistas.
  • 113.
    Ejercicio Final 8. ElDepartamento solicitante realiza las entrevistas. 9. Si al menos 1 candidato resulta elegible para avanzar, el proceso continúa. En caso contrario, el Departamento de Recursos Humanos volverá a evaluar nuevos perfiles curriculares. 10. El Departamento de Recursos Humanos aplica las pruebas psicotécnicas a los candidatos. 11. Si al menos 1 candidato resulta elegible para avanzar, el proceso continúa. En caso contrario, el Departamento de Recursos Humanos volverá a evaluar nuevos perfiles curriculares. 12. El Departamento de Recursos Humanos realiza una oferta laboral al candidato seleccionado. 13. Si el candidato acepta la oferta, se notifica al Departamento solicitante del ingreso del nuevo trabajador. En caso contrario, el Departamento de Recursos Humanos volverá a evaluar nuevos perfiles curriculares.

Notas del editor

  • #12 Las empresas mixtas son tanto empresas industriales y comerciales a la vez, es decir, que fabrican sus productos y los venden en el mercado.
  • #70 Un conjunto de actividades que son ejecutadas dentro de una o a través de varias organizaciones (estándar BPMN) Conjunto de acciones y actividades que recibe uno o más insumos y crea un producto. En un proceso confluyen una o varias tareas.
  • #76 EVENTS, TASK, GATES
  • #78 Se denotan eventos que ocurren durante la secuencia del procesos, son hitos o eventos.
  • #79 Todo proceso debe tener una salida :B
  • #80 EVENTS, TASK, GATES
  • #81 Task: utilizadas para describir una tarea del flujo del proceso, se define indivisible o atómica.
  • #93 Incluir información de vehículo de reemplazo Enviar notificación al proveedor Enviar autorización de pago al sistema
  • #103 Simplicidad en los caminos