Incrustar presentación
Descargado 19 veces






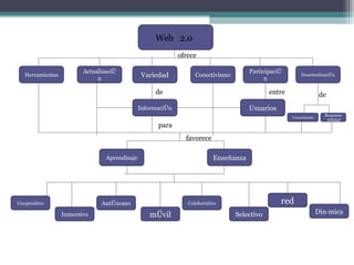
La web 2.0 ofrece nuevas posibilidades para la enseñanza y el aprendizaje a través de recursos, estrategias y ventajas como el aprendizaje colaborativo y autónomo, el acceso a una gran variedad de información, y la posibilidad de compartir y discutir creaciones propias. Algunas de estas ventajas incluyen un conocimiento más abierto, un ambiente rico en fuentes de información, y herramientas que facilitan la elaboración de materiales para docentes y estudiantes.




